A Discrete-Event Network Simulator
API
 All Classes Namespaces Files Functions Variables Typedefs Enumerations Enumerator Properties Friends Macros Groups Pages
ns3::LteSpectrumPhy Class Reference

#include <lte-spectrum-phy.h>

+ Inheritance diagram for ns3::LteSpectrumPhy:
+ Collaboration diagram for ns3::LteSpectrumPhy:

Public Types

enum  State { IDLE, TX, RX_DATA, RX_CTRL }

Public Member Functions

 LteSpectrumPhy ()
virtual ~LteSpectrumPhy ()
void AddCtrlSinrChunkProcessor (Ptr< LteSinrChunkProcessor > p)
void AddDataSinrChunkProcessor (Ptr< LteSinrChunkProcessor > p)
void AddExpectedTb (uint16_t rnti, uint16_t size, uint8_t mcs, std::vector< int > map, uint8_t layer)
int64_t AssignStreams (int64_t stream)
virtual void DoDispose ()
Ptr< NetDeviceGetDevice ()
Ptr< MobilityModelGetMobility ()
Ptr< AntennaModelGetRxAntenna ()
Ptr< const SpectrumModelGetRxSpectrumModel () const
void SetAntenna (Ptr< AntennaModel > a)
void SetCellId (uint16_t cellId)
void SetChannel (Ptr< SpectrumChannel > c)
void SetDevice (Ptr< NetDevice > d)
void SetLtePhyRxCtrlEndErrorCallback (LtePhyRxCtrlEndErrorCallback c)
void SetLtePhyRxCtrlEndOkCallback (LtePhyRxCtrlEndOkCallback c)
void SetLtePhyRxDataEndErrorCallback (LtePhyRxDataEndErrorCallback c)
void SetLtePhyRxDataEndOkCallback (LtePhyRxDataEndOkCallback c)
void SetLtePhyTxEndCallback (LtePhyTxEndCallback c)
void SetMobility (Ptr< MobilityModel > m)
void SetNoisePowerSpectralDensity (Ptr< const SpectrumValue > noisePsd)
 set the noise power spectral density
void SetState (State newState)
 Set the state of the phy layer.
void SetTransmissionMode (uint8_t txMode)
void SetTxPowerSpectralDensity (Ptr< SpectrumValue > txPsd)
void StartRx (Ptr< SpectrumSignalParameters > params)
void StartRxCtrl (Ptr< SpectrumSignalParameters > params)
void StartRxData (Ptr< LteSpectrumSignalParametersDataFrame > params)
bool StartTxDataFrame (Ptr< PacketBurst > pb, std::list< Ptr< LteControlMessage > > ctrlMsgList, Time duration)
bool StartTxDlCtrlFrame (std::list< Ptr< LteControlMessage > > ctrlMsgList)
bool StartTxUlSrsFrame ()
void UpdateSinrPerceived (const SpectrumValue &sinr)
- Public Member Functions inherited from ns3::SpectrumPhy
 SpectrumPhy ()
virtual ~SpectrumPhy ()
- Public Member Functions inherited from ns3::Object
 Object ()
virtual ~Object ()
void AggregateObject (Ptr< Object > other)
void Dispose (void)
AggregateIterator GetAggregateIterator (void) const
virtual TypeId GetInstanceTypeId (void) const
template<typename T >
Ptr< T > GetObject (void) const
template<typename T >
Ptr< T > GetObject (TypeId tid) const
void Start (void)
- Public Member Functions inherited from ns3::SimpleRefCount< Object, ObjectBase, ObjectDeleter >
 SimpleRefCount ()
 SimpleRefCount (const SimpleRefCount &o)
uint32_t GetReferenceCount (void) const
SimpleRefCountoperator= (const SimpleRefCount &o)
void Ref (void) const
void Unref (void) const
- Public Member Functions inherited from ns3::ObjectBase
virtual ~ObjectBase ()
void GetAttribute (std::string name, AttributeValue &value) const
bool GetAttributeFailSafe (std::string name, AttributeValue &attribute) const
void SetAttribute (std::string name, const AttributeValue &value)
bool SetAttributeFailSafe (std::string name, const AttributeValue &value)
bool TraceConnect (std::string name, std::string context, const CallbackBase &cb)
bool TraceConnectWithoutContext (std::string name, const CallbackBase &cb)
bool TraceDisconnect (std::string name, std::string context, const CallbackBase &cb)
bool TraceDisconnectWithoutContext (std::string name, const CallbackBase &cb)

Static Public Member Functions

static TypeId GetTypeId (void)

Private Member Functions

void ChangeState (State newState)
void EndRxData ()
void EndRxDlCtrl ()
void EndRxUlSrs ()
void EndTx ()
void SetTxModeGain (uint8_t txMode, double gain)

Private Attributes

Ptr< AntennaModelm_antenna
uint16_t m_cellId
Ptr< SpectrumChannelm_channel
bool m_ctrlErrorModelEnabled
bool m_dataErrorModelEnabled
Ptr< NetDevicem_device
expectedTbs_t m_expectedTbs
Time m_firstRxDuration
Time m_firstRxStart
Ptr< LteInterferencem_interferenceCtrl
Ptr< LteInterferencem_interferenceData
LtePhyRxCtrlEndErrorCallback m_ltePhyRxCtrlEndErrorCallback
LtePhyRxCtrlEndOkCallback m_ltePhyRxCtrlEndOkCallback
LtePhyRxDataEndErrorCallback m_ltePhyRxDataEndErrorCallback
LtePhyRxDataEndOkCallback m_ltePhyRxDataEndOkCallback
LtePhyTxEndCallback m_ltePhyTxEndCallback
Ptr< MobilityModelm_mobility
TracedCallback< Ptr< const
Packet > > 
m_phyRxEndErrorTrace
TracedCallback< Ptr< const
Packet > > 
m_phyRxEndOkTrace
TracedCallback< Ptr< const
PacketBurst > > 
m_phyRxStartTrace
TracedCallback< Ptr< const
PacketBurst > > 
m_phyTxEndTrace
TracedCallback< Ptr< const
PacketBurst > > 
m_phyTxStartTrace
Ptr< UniformRandomVariablem_random
 Provides uniform random variables.
std::list< Ptr
< LteControlMessage > > 
m_rxControlMessageList
std::list< Ptr< PacketBurst > > m_rxPacketBurstList
Ptr< const SpectrumModelm_rxSpectrumModel
SpectrumValue m_sinrPerceived
State m_state
uint8_t m_transmissionMode
std::list< Ptr
< LteControlMessage > > 
m_txControlMessageList
std::vector< double > m_txModeGain
Ptr< PacketBurstm_txPacketBurst
Ptr< SpectrumValuem_txPsd

Friends

class LteUePhy

Additional Inherited Members

- Protected Member Functions inherited from ns3::Object
 Object (const Object &o)
virtual void DoStart (void)
virtual void NotifyNewAggregate (void)

Detailed Description

The LteSpectrumPhy models the physical layer of LTE

It supports a single antenna model instance which is used for both transmission and reception.

This type is not accessible from the Config system.

Attributes

  • DataErrorModelEnabled: Activate/Deactivate the error model of data (TBs of PDSCH and PUSCH) [by default is active].
    • Set with class: BooleanValue
    • Underlying type: bool
    • Initial value: true
    • Flags: construct write read
  • CtrlErrorModelEnabled: Activate/Deactivate the error model of control (PCFICH-PDCCH decodification) [by default is active].
    • Set with class: BooleanValue
    • Underlying type: bool
    • Initial value: true
    • Flags: construct write read

TraceSources

  • TxStart: Trace fired when a new transmission is started
  • TxEnd: Trace fired when a previosuly started transmission is finished
  • RxStart: Trace fired when the start of a signal is detected
  • RxEndOk: Trace fired when a previosuly started RX terminates successfully
  • RxEndError: Trace fired when a previosuly started RX terminates with an error

Definition at line 126 of file lte-spectrum-phy.h.

Member Enumeration Documentation

PHY states

Enumerator:
IDLE 
TX 
RX_DATA 
RX_CTRL 

Definition at line 136 of file lte-spectrum-phy.h.

Constructor & Destructor Documentation

ns3::LteSpectrumPhy::LteSpectrumPhy ( )

Definition at line 82 of file lte-spectrum-phy.cc.

References m_interferenceCtrl, m_interferenceData, m_random, m_txModeGain, NS_LOG_FUNCTION, and ns3::ObjectBase::SetAttribute().

+ Here is the call graph for this function:

ns3::LteSpectrumPhy::~LteSpectrumPhy ( )
virtual

Definition at line 100 of file lte-spectrum-phy.cc.

References m_expectedTbs, m_txModeGain, and NS_LOG_FUNCTION.

Member Function Documentation

void ns3::LteSpectrumPhy::AddCtrlSinrChunkProcessor ( Ptr< LteSinrChunkProcessor p)
Parameters
pthe new LteSinrChunkProcessor to be added to the ctrl processing chain

Definition at line 891 of file lte-spectrum-phy.cc.

References ns3::LteInterference::AddSinrChunkProcessor(), and m_interferenceCtrl.

+ Here is the call graph for this function:

void ns3::LteSpectrumPhy::AddDataSinrChunkProcessor ( Ptr< LteSinrChunkProcessor p)
Parameters
pthe new LteSinrChunkProcessor to be added to the data processing chain

Definition at line 885 of file lte-spectrum-phy.cc.

References ns3::LteInterference::AddSinrChunkProcessor(), and m_interferenceData.

Referenced by ns3::LteLinkAdaptationTestCase::DoRun(), ns3::LteInterferenceTestCase::DoRun(), and ns3::LteEnbAntennaTestCase::DoRun().

+ Here is the call graph for this function:

+ Here is the caller graph for this function:

void ns3::LteSpectrumPhy::AddExpectedTb ( uint16_t  rnti,
uint16_t  size,
uint8_t  mcs,
std::vector< int >  map,
uint8_t  layer 
)
Parameters
rntithe rnti of the source of the TB
sizethe size of the TB
mcsthe MCS of the TB
mapthe map of RB(s) used
layerthe layer (in case of MIMO tx)

Definition at line 720 of file lte-spectrum-phy.cc.

References m_expectedTbs, ns3::TbId_t::m_layer, ns3::TbId_t::m_rnti, and NS_LOG_LOGIC.

Referenced by ns3::LteUePhy::ReceiveLteControlMessageList(), and ns3::LteEnbPhy::StartSubFrame().

+ Here is the caller graph for this function:

int64_t ns3::LteSpectrumPhy::AssignStreams ( int64_t  stream)

Assign a fixed random variable stream number to the random variables used by this model. Return the number of streams (possibly zero) that have been assigned.

Parameters
streamfirst stream index to use
Returns
the number of stream indices assigned by this model

Definition at line 932 of file lte-spectrum-phy.cc.

References m_random, NS_LOG_FUNCTION, and ns3::RandomVariableStream::SetStream().

Referenced by ns3::LteHelper::AssignStreams().

+ Here is the call graph for this function:

+ Here is the caller graph for this function:

void ns3::LteSpectrumPhy::ChangeState ( State  newState)
private

Definition at line 310 of file lte-spectrum-phy.cc.

References m_state, and NS_LOG_LOGIC.

Referenced by EndRxData(), EndRxDlCtrl(), EndRxUlSrs(), EndTx(), SetState(), StartRxCtrl(), StartRxData(), StartTxDataFrame(), StartTxDlCtrlFrame(), and StartTxUlSrsFrame().

+ Here is the caller graph for this function:

void ns3::LteSpectrumPhy::DoDispose ( void  )
virtual

This method is called by Object::Dispose or by the object's destructor, whichever comes first.

Subclasses are expected to implement their real destruction code in an overriden version of this method and chain up to their parent's implementation once they are done. i.e., for simplicity, the destructor of every subclass should be empty and its content should be moved to the associated DoDispose method.

It is safe to call GetObject from within this method.

Reimplemented from ns3::Object.

Definition at line 107 of file lte-spectrum-phy.cc.

References ns3::Object::Dispose(), m_channel, m_device, m_interferenceCtrl, m_interferenceData, m_ltePhyRxCtrlEndErrorCallback, m_ltePhyRxCtrlEndOkCallback, m_ltePhyRxDataEndErrorCallback, m_ltePhyRxDataEndOkCallback, m_ltePhyTxEndCallback, m_mobility, and NS_LOG_FUNCTION.

+ Here is the call graph for this function:

void ns3::LteSpectrumPhy::EndRxUlSrs ( )
private

Definition at line 869 of file lte-spectrum-phy.cc.

References ChangeState(), ns3::LteInterference::EndRx(), IDLE, m_interferenceCtrl, m_state, NS_ASSERT, and RX_CTRL.

Referenced by StartRxCtrl().

+ Here is the call graph for this function:

+ Here is the caller graph for this function:

void ns3::LteSpectrumPhy::EndTx ( )
private
Ptr< NetDevice > ns3::LteSpectrumPhy::GetDevice ( )
virtual

get the associated NetDevice instance

Returns
a Ptr to the associated NetDevice instance

Implements ns3::SpectrumPhy.

Definition at line 185 of file lte-spectrum-phy.cc.

References m_device, and NS_LOG_FUNCTION.

Ptr< MobilityModel > ns3::LteSpectrumPhy::GetMobility ( )
virtual

get the associated MobilityModel instance

Returns
a Ptr to the associated MobilityModel instance

Implements ns3::SpectrumPhy.

Definition at line 193 of file lte-spectrum-phy.cc.

References m_mobility, and NS_LOG_FUNCTION.

Ptr< AntennaModel > ns3::LteSpectrumPhy::GetRxAntenna ( )
virtual

get the AntennaModel used by the NetDevice for reception

Returns
a Ptr to the AntennaModel used by the NetDevice for reception

Implements ns3::SpectrumPhy.

Definition at line 290 of file lte-spectrum-phy.cc.

References m_antenna.

Ptr< const SpectrumModel > ns3::LteSpectrumPhy::GetRxSpectrumModel ( ) const
virtual
Returns
returns the SpectrumModel that this SpectrumPhy expects to be used for all SpectrumValues that are passed to StartRx. If 0 is returned, it means that any model will be accepted.

Implements ns3::SpectrumPhy.

Definition at line 224 of file lte-spectrum-phy.cc.

References m_rxSpectrumModel.

TypeId ns3::LteSpectrumPhy::GetTypeId ( void  )
static
void ns3::LteSpectrumPhy::SetAntenna ( Ptr< AntennaModel a)

set the AntennaModel to be used

Parameters
athe Antenna Model

Definition at line 296 of file lte-spectrum-phy.cc.

References m_antenna, and NS_LOG_FUNCTION.

void ns3::LteSpectrumPhy::SetCellId ( uint16_t  cellId)
Parameters
cellIdthe Cell Identifier

Definition at line 878 of file lte-spectrum-phy.cc.

References m_cellId.

Referenced by ns3::LtePhy::DoSetCellId(), and ns3::LteUePhy::SetEnbCellId().

+ Here is the caller graph for this function:

void ns3::LteSpectrumPhy::SetChannel ( Ptr< SpectrumChannel c)
virtual

Set the channel attached to this device.

Parameters
cthe channel

Implements ns3::SpectrumPhy.

Definition at line 217 of file lte-spectrum-phy.cc.

References m_channel, and NS_LOG_FUNCTION.

Referenced by ns3::LtePhy::SetDownlinkChannel(), and ns3::LtePhy::SetUplinkChannel().

+ Here is the caller graph for this function:

void ns3::LteSpectrumPhy::SetDevice ( Ptr< NetDevice d)
virtual

set the associated NetDevice instance

Parameters
dthe NetDevice instance

Implements ns3::SpectrumPhy.

Definition at line 201 of file lte-spectrum-phy.cc.

References m_device, and NS_LOG_FUNCTION.

void ns3::LteSpectrumPhy::SetLtePhyRxCtrlEndErrorCallback ( LtePhyRxCtrlEndErrorCallback  c)

set the callback for the erroneous end of a RX ctrl frame, as part of the interconnections betweenthe LteSpectrumPhy and the PHY

Parameters
cthe callback

Definition at line 282 of file lte-spectrum-phy.cc.

References m_ltePhyRxCtrlEndErrorCallback, and NS_LOG_FUNCTION.

void ns3::LteSpectrumPhy::SetLtePhyRxCtrlEndOkCallback ( LtePhyRxCtrlEndOkCallback  c)

set the callback for the successful end of a RX ctrl frame, as part of the interconnections betweenthe LteSpectrumPhy and the PHY

Parameters
cthe callback

Definition at line 275 of file lte-spectrum-phy.cc.

References m_ltePhyRxCtrlEndOkCallback, and NS_LOG_FUNCTION.

void ns3::LteSpectrumPhy::SetLtePhyRxDataEndErrorCallback ( LtePhyRxDataEndErrorCallback  c)

set the callback for the end of a RX in error, as part of the interconnections betweenthe PHY and the MAC

Parameters
cthe callback

Definition at line 260 of file lte-spectrum-phy.cc.

References m_ltePhyRxDataEndErrorCallback, and NS_LOG_FUNCTION.

void ns3::LteSpectrumPhy::SetLtePhyRxDataEndOkCallback ( LtePhyRxDataEndOkCallback  c)

set the callback for the successful end of a RX, as part of the interconnections betweenthe PHY and the MAC

Parameters
cthe callback

Definition at line 268 of file lte-spectrum-phy.cc.

References m_ltePhyRxDataEndOkCallback, and NS_LOG_FUNCTION.

void ns3::LteSpectrumPhy::SetLtePhyTxEndCallback ( LtePhyTxEndCallback  c)

set the callback for the end of a TX, as part of the interconnections betweenthe PHY and the MAC

Parameters
cthe callback

Definition at line 252 of file lte-spectrum-phy.cc.

References m_ltePhyTxEndCallback, and NS_LOG_FUNCTION.

void ns3::LteSpectrumPhy::SetMobility ( Ptr< MobilityModel m)
virtual

Set the mobility model associated with this device.

Parameters
mthe mobility model

Implements ns3::SpectrumPhy.

Definition at line 209 of file lte-spectrum-phy.cc.

References m_mobility, and NS_LOG_FUNCTION.

void ns3::LteSpectrumPhy::SetNoisePowerSpectralDensity ( Ptr< const SpectrumValue noisePsd)

set the noise power spectral density

Parameters
noisePsdthe Noise Power Spectral Density in power units (Watt, Pascal...) per Hz.

Definition at line 240 of file lte-spectrum-phy.cc.

References ns3::SpectrumValue::GetSpectrumModel(), m_interferenceCtrl, m_interferenceData, m_rxSpectrumModel, NS_ASSERT, NS_LOG_FUNCTION, and ns3::LteInterference::SetNoisePowerSpectralDensity().

Referenced by ns3::LteEnbPhy::DoStart(), and ns3::LteUePhy::DoStart().

+ Here is the call graph for this function:

+ Here is the caller graph for this function:

void ns3::LteSpectrumPhy::SetState ( State  newState)

Set the state of the phy layer.

Parameters
newStatethe state

Definition at line 303 of file lte-spectrum-phy.cc.

References ChangeState().

+ Here is the call graph for this function:

void ns3::LteSpectrumPhy::SetTransmissionMode ( uint8_t  txMode)
Parameters
txModeUE transmission mode (SISO, MIMO tx diversity, ...)

Definition at line 897 of file lte-spectrum-phy.cc.

References m_transmissionMode, m_txModeGain, NS_ASSERT_MSG, and NS_LOG_FUNCTION.

Referenced by ns3::LteUePhy::DoSetTransmissionMode().

+ Here is the caller graph for this function:

void ns3::LteSpectrumPhy::SetTxModeGain ( uint8_t  txMode,
double  gain 
)
private

Definition at line 906 of file lte-spectrum-phy.cc.

References m_txModeGain, and NS_LOG_FUNCTION.

Referenced by ns3::LteUePhy::SetTxModeGain().

+ Here is the caller graph for this function:

void ns3::LteSpectrumPhy::SetTxPowerSpectralDensity ( Ptr< SpectrumValue txPsd)

set the Power Spectral Density of outgoing signals in W/Hz.

Parameters
txPsd

Definition at line 231 of file lte-spectrum-phy.cc.

References m_txPsd, NS_ASSERT, and NS_LOG_FUNCTION.

Referenced by ns3::LteEnbPhy::SetDownlinkSubChannels(), and ns3::LteUePhy::SetSubChannelsForTransmission().

+ Here is the caller graph for this function:

void ns3::LteSpectrumPhy::StartRx ( Ptr< SpectrumSignalParameters params)
virtual

Notify the SpectrumPhy instance of an incoming signal

Parameters
paramsthe parameters of the signals being received

Implements ns3::SpectrumPhy.

Definition at line 511 of file lte-spectrum-phy.cc.

References ns3::LteInterference::AddSignal(), m_interferenceCtrl, m_interferenceData, m_state, NS_LOG_FUNCTION, NS_LOG_LOGIC, StartRxCtrl(), and StartRxData().

Referenced by ns3::LteDownlinkDataSinrTestCase::DoRun(), ns3::LteUplinkDataSinrTestCase::DoRun(), ns3::LteDownlinkCtrlSinrTestCase::DoRun(), and ns3::LteUplinkSrsSinrTestCase::DoRun().

+ Here is the call graph for this function:

+ Here is the caller graph for this function:

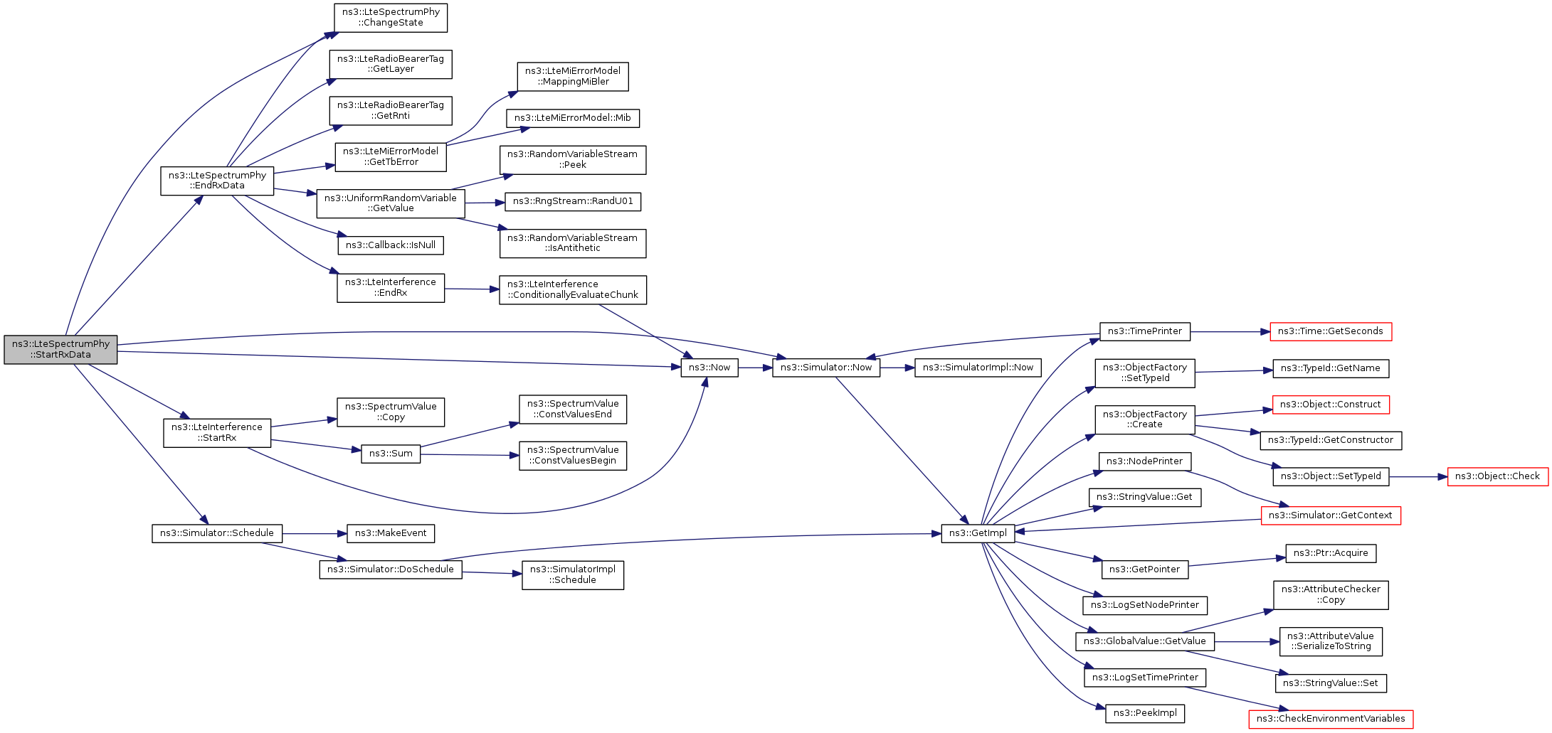
void ns3::LteSpectrumPhy::StartRxCtrl ( Ptr< SpectrumSignalParameters params)
bool ns3::LteSpectrumPhy::StartTxDataFrame ( Ptr< PacketBurst pb,
std::list< Ptr< LteControlMessage > >  ctrlMsgList,
Time  duration 
)

Start a transmission of data frame in DL and UL

Parameters
pbthe burst of packets to be transmitted in PDSCH/PUSCH
ctrlMsgListthe list of LteControlMessage to send
durationthe duration of the data frame
Returns
true if an error occurred and the transmission was not started, false otherwise.

Definition at line 319 of file lte-spectrum-phy.cc.

References ChangeState(), EndTx(), IDLE, m_antenna, m_cellId, m_channel, m_phyTxStartTrace, m_state, m_txPacketBurst, m_txPsd, NS_ASSERT, NS_FATAL_ERROR, NS_LOG_FUNCTION, NS_LOG_LOGIC, RX_CTRL, RX_DATA, ns3::Simulator::Schedule(), ns3::SpectrumChannel::StartTx(), and TX.

Referenced by ns3::LteEnbPhy::SendDataChannels(), and ns3::LteUePhy::SubframeIndication().

+ Here is the call graph for this function:

+ Here is the caller graph for this function:

bool ns3::LteSpectrumPhy::StartTxDlCtrlFrame ( std::list< Ptr< LteControlMessage > >  ctrlMsgList)

Start a transmission of control frame in DL

Parameters
dlDcithe burst of DL-DCIs to be transmitted
ulDcithe burst of UL-DCIs to be transmitted
Returns
true if an error occurred and the transmission was not started, false otherwise.

Definition at line 375 of file lte-spectrum-phy.cc.

References ChangeState(), ns3::DL_CTRL_DURATION, EndTx(), IDLE, m_antenna, m_cellId, m_channel, m_state, m_txPsd, NS_ASSERT, NS_FATAL_ERROR, NS_LOG_FUNCTION, NS_LOG_LOGIC, RX_CTRL, RX_DATA, ns3::Simulator::Schedule(), ns3::SpectrumChannel::StartTx(), and TX.

Referenced by ns3::LteEnbPhy::SendControlChannels().

+ Here is the call graph for this function:

+ Here is the caller graph for this function:

bool ns3::LteSpectrumPhy::StartTxUlSrsFrame ( )

Start a transmission of control frame in UL

Parameters
pbthe burst of control messages to be transmitted
Returns
true if an error occurred and the transmission was not started, false otherwise.

Definition at line 431 of file lte-spectrum-phy.cc.

References ChangeState(), EndTx(), IDLE, m_antenna, m_cellId, m_channel, m_state, m_txPsd, NS_ASSERT, NS_FATAL_ERROR, NS_LOG_FUNCTION, NS_LOG_LOGIC, RX_CTRL, RX_DATA, ns3::Simulator::Schedule(), ns3::SpectrumChannel::StartTx(), TX, and ns3::UL_SRS_DURATION.

Referenced by ns3::LteUePhy::SendSrs().

+ Here is the call graph for this function:

+ Here is the caller graph for this function:

void ns3::LteSpectrumPhy::UpdateSinrPerceived ( const SpectrumValue sinr)
Parameters
sinrvector of sinr perceived per each RB

Definition at line 712 of file lte-spectrum-phy.cc.

References m_sinrPerceived, and NS_LOG_FUNCTION.

Referenced by ns3::LteCtrlSinrChunkProcessor::End(), and ns3::LteDataSinrChunkProcessor::End().

+ Here is the caller graph for this function:

Friends And Related Function Documentation

friend class LteUePhy
friend

Definition at line 310 of file lte-spectrum-phy.h.

Member Data Documentation

Ptr<AntennaModel> ns3::LteSpectrumPhy::m_antenna
private
uint16_t ns3::LteSpectrumPhy::m_cellId
private
Ptr<SpectrumChannel> ns3::LteSpectrumPhy::m_channel
private
bool ns3::LteSpectrumPhy::m_ctrlErrorModelEnabled
private

Definition at line 375 of file lte-spectrum-phy.h.

Referenced by EndRxDlCtrl(), and GetTypeId().

bool ns3::LteSpectrumPhy::m_dataErrorModelEnabled
private

Definition at line 374 of file lte-spectrum-phy.h.

Referenced by EndRxData(), and GetTypeId().

Ptr<NetDevice> ns3::LteSpectrumPhy::m_device
private

Definition at line 334 of file lte-spectrum-phy.h.

Referenced by DoDispose(), GetDevice(), and SetDevice().

expectedTbs_t ns3::LteSpectrumPhy::m_expectedTbs
private

Definition at line 369 of file lte-spectrum-phy.h.

Referenced by AddExpectedTb(), EndRxData(), and ~LteSpectrumPhy().

Time ns3::LteSpectrumPhy::m_firstRxDuration
private

Definition at line 349 of file lte-spectrum-phy.h.

Referenced by StartRxCtrl(), and StartRxData().

Time ns3::LteSpectrumPhy::m_firstRxStart
private

Definition at line 348 of file lte-spectrum-phy.h.

Referenced by StartRxCtrl(), and StartRxData().

Ptr<LteInterference> ns3::LteSpectrumPhy::m_interferenceCtrl
private
Ptr<LteInterference> ns3::LteSpectrumPhy::m_interferenceData
private
LtePhyRxCtrlEndErrorCallback ns3::LteSpectrumPhy::m_ltePhyRxCtrlEndErrorCallback
private

Definition at line 362 of file lte-spectrum-phy.h.

Referenced by DoDispose(), EndRxDlCtrl(), and SetLtePhyRxCtrlEndErrorCallback().

LtePhyRxCtrlEndOkCallback ns3::LteSpectrumPhy::m_ltePhyRxCtrlEndOkCallback
private
LtePhyRxDataEndErrorCallback ns3::LteSpectrumPhy::m_ltePhyRxDataEndErrorCallback
private

Definition at line 358 of file lte-spectrum-phy.h.

Referenced by DoDispose(), and SetLtePhyRxDataEndErrorCallback().

LtePhyRxDataEndOkCallback ns3::LteSpectrumPhy::m_ltePhyRxDataEndOkCallback
private

Definition at line 359 of file lte-spectrum-phy.h.

Referenced by DoDispose(), EndRxData(), and SetLtePhyRxDataEndOkCallback().

LtePhyTxEndCallback ns3::LteSpectrumPhy::m_ltePhyTxEndCallback
private

Definition at line 357 of file lte-spectrum-phy.h.

Referenced by DoDispose(), EndTx(), and SetLtePhyTxEndCallback().

Ptr<MobilityModel> ns3::LteSpectrumPhy::m_mobility
private

Definition at line 332 of file lte-spectrum-phy.h.

Referenced by DoDispose(), GetMobility(), and SetMobility().

TracedCallback<Ptr<const Packet> > ns3::LteSpectrumPhy::m_phyRxEndErrorTrace
private

Definition at line 355 of file lte-spectrum-phy.h.

Referenced by EndRxData(), and GetTypeId().

TracedCallback<Ptr<const Packet> > ns3::LteSpectrumPhy::m_phyRxEndOkTrace
private

Definition at line 354 of file lte-spectrum-phy.h.

Referenced by EndRxData(), and GetTypeId().

TracedCallback<Ptr<const PacketBurst> > ns3::LteSpectrumPhy::m_phyRxStartTrace
private

Definition at line 353 of file lte-spectrum-phy.h.

Referenced by GetTypeId(), and StartRxData().

TracedCallback<Ptr<const PacketBurst> > ns3::LteSpectrumPhy::m_phyTxEndTrace
private

Definition at line 352 of file lte-spectrum-phy.h.

Referenced by EndTx(), and GetTypeId().

TracedCallback<Ptr<const PacketBurst> > ns3::LteSpectrumPhy::m_phyTxStartTrace
private

Definition at line 351 of file lte-spectrum-phy.h.

Referenced by GetTypeId(), and StartTxDataFrame().

Ptr<UniformRandomVariable> ns3::LteSpectrumPhy::m_random
private

Provides uniform random variables.

Definition at line 373 of file lte-spectrum-phy.h.

Referenced by AssignStreams(), EndRxData(), EndRxDlCtrl(), and LteSpectrumPhy().

std::list<Ptr<LteControlMessage> > ns3::LteSpectrumPhy::m_rxControlMessageList
private

Definition at line 344 of file lte-spectrum-phy.h.

Referenced by EndRxData(), EndRxDlCtrl(), StartRxCtrl(), and StartRxData().

std::list<Ptr<PacketBurst> > ns3::LteSpectrumPhy::m_rxPacketBurstList
private

Definition at line 341 of file lte-spectrum-phy.h.

Referenced by EndRxData(), and StartRxData().

Ptr<const SpectrumModel> ns3::LteSpectrumPhy::m_rxSpectrumModel
private

Definition at line 338 of file lte-spectrum-phy.h.

Referenced by GetRxSpectrumModel(), and SetNoisePowerSpectralDensity().

SpectrumValue ns3::LteSpectrumPhy::m_sinrPerceived
private

Definition at line 370 of file lte-spectrum-phy.h.

Referenced by EndRxData(), EndRxDlCtrl(), and UpdateSinrPerceived().

uint8_t ns3::LteSpectrumPhy::m_transmissionMode
private

Definition at line 377 of file lte-spectrum-phy.h.

Referenced by EndRxData(), EndRxDlCtrl(), and SetTransmissionMode().

std::list<Ptr<LteControlMessage> > ns3::LteSpectrumPhy::m_txControlMessageList
private

Definition at line 343 of file lte-spectrum-phy.h.

std::vector<double> ns3::LteSpectrumPhy::m_txModeGain
private
Ptr<PacketBurst> ns3::LteSpectrumPhy::m_txPacketBurst
private

Definition at line 340 of file lte-spectrum-phy.h.

Referenced by EndTx(), and StartTxDataFrame().

Ptr<SpectrumValue> ns3::LteSpectrumPhy::m_txPsd
private

The documentation for this class was generated from the following files: