A Discrete-Event Network Simulator
API
 All Classes Namespaces Files Functions Variables Typedefs Enumerations Enumerator Properties Friends Macros Groups Pages
ns3::UdpSocketImpl Class Reference

A sockets interface to UDP. More...

#include <udp-socket-impl.h>

+ Inheritance diagram for ns3::UdpSocketImpl:
+ Collaboration diagram for ns3::UdpSocketImpl:

Public Member Functions

 UdpSocketImpl ()
virtual ~UdpSocketImpl ()
virtual int Bind (void)
 Allocate a local IPv4 endpoint for this socket.
virtual int Bind (const Address &address)
 Allocate a local endpoint for this socket.
virtual int Bind6 (void)
 Allocate a local IPv6 endpoint for this socket.
virtual void BindToNetDevice (Ptr< NetDevice > netdevice)
 Bind a socket to specific device.
virtual int Close (void)
 Close a socket.
virtual int Connect (const Address &address)
 Initiate a connection to a remote host.
virtual bool GetAllowBroadcast () const
 Query whether broadcast datagram transmissions are allowed.
virtual enum SocketErrno GetErrno (void) const
virtual Ptr< NodeGetNode (void) const
virtual uint32_t GetRxAvailable (void) const
virtual enum SocketType GetSocketType (void) const
virtual int GetSockName (Address &address) const
virtual uint32_t GetTxAvailable (void) const
 Returns the number of bytes which can be sent in a single call to Send.
virtual int Listen (void)
 Listen for incoming connections.
virtual int MulticastJoinGroup (uint32_t interfaceIndex, const Address &groupAddress)
 Corresponds to socket option MCAST_JOIN_GROUP.
virtual int MulticastLeaveGroup (uint32_t interfaceIndex, const Address &groupAddress)
 Corresponds to socket option MCAST_LEAVE_GROUP.
virtual Ptr< PacketRecv (uint32_t maxSize, uint32_t flags)
 Read data from the socket.
virtual Ptr< PacketRecvFrom (uint32_t maxSize, uint32_t flags, Address &fromAddress)
 Read a single packet from the socket and retrieve the sender address.
virtual int Send (Ptr< Packet > p, uint32_t flags)
 Send data (or dummy data) to the remote host.
virtual int SendTo (Ptr< Packet > p, uint32_t flags, const Address &address)
 Send data to a specified peer.
virtual bool SetAllowBroadcast (bool allowBroadcast)
 Configure whether broadcast datagram transmissions are allowed.
void SetNode (Ptr< Node > node)
void SetUdp (Ptr< UdpL4Protocol > udp)
virtual int ShutdownRecv (void)
virtual int ShutdownSend (void)
- Public Member Functions inherited from ns3::UdpSocket
 UdpSocket (void)
virtual ~UdpSocket (void)
- Public Member Functions inherited from ns3::Socket
 Socket (void)
virtual ~Socket (void)
Ptr< NetDeviceGetBoundNetDevice ()
 Returns socket's bound netdevice, if any.
uint8_t GetIpTos (void) const
virtual uint8_t GetIpTtl (void) const
virtual uint8_t GetIpv6HopLimit (void) const
uint8_t GetIpv6Tclass (void) const
bool IsIpRecvTos (void) const
 Ask if the socket is currently passing information about IP Type of Service up the stack.
bool IsIpRecvTtl (void) const
 Ask if the socket is currently passing information about IP_TTL up the stack.
bool IsIpv6RecvHopLimit (void) const
 Ask if the socket is currently passing information about IPv6 Hop Limit up the stack.
bool IsIpv6RecvTclass (void) const
 Ask if the socket is currently passing information about IPv6 Traffic Class up the stack.
bool IsRecvPktInfo () const
 Get status indicating whether enable/disable packet information to socket.
Ptr< PacketRecv (void)
 Read a single packet from the socket.
int Recv (uint8_t *buf, uint32_t size, uint32_t flags)
 Recv data (or dummy data) from the remote host.
Ptr< PacketRecvFrom (Address &fromAddress)
 Read a single packet from the socket and retrieve the sender address.
int RecvFrom (uint8_t *buf, uint32_t size, uint32_t flags, Address &fromAddress)
 Read a single packet from the socket and retrieve the sender address.
int Send (Ptr< Packet > p)
 Send data (or dummy data) to the remote host.
int Send (const uint8_t *buf, uint32_t size, uint32_t flags)
 Send data (or dummy data) to the remote host.
int SendTo (const uint8_t *buf, uint32_t size, uint32_t flags, const Address &address)
 Send data to a specified peer.
void SetAcceptCallback (Callback< bool, Ptr< Socket >, const Address & > connectionRequest, Callback< void, Ptr< Socket >, const Address & > newConnectionCreated)
 Accept connection requests from remote hosts.
void SetCloseCallbacks (Callback< void, Ptr< Socket > > normalClose, Callback< void, Ptr< Socket > > errorClose)
 Detect socket recv() events such as graceful shutdown or error.
void SetConnectCallback (Callback< void, Ptr< Socket > > connectionSucceeded, Callback< void, Ptr< Socket > > connectionFailed)
 Specify callbacks to allow the caller to determine if the connection succeeds of fails.
void SetDataSentCallback (Callback< void, Ptr< Socket >, uint32_t > dataSent)
 Notify application when a packet has been sent from transport protocol (non-standard socket call)
void SetIpRecvTos (bool ipv4RecvTos)
 Tells a socket to pass information about IP Type of Service up the stack.
void SetIpRecvTtl (bool ipv4RecvTtl)
 Tells a socket to pass information about IP_TTL up the stack.
void SetIpTos (uint8_t ipTos)
virtual void SetIpTtl (uint8_t ipTtl)
virtual void SetIpv6HopLimit (uint8_t ipHopLimit)
void SetIpv6RecvHopLimit (bool ipv6RecvHopLimit)
 Tells a socket to pass information about IPv6 Hop Limit up the stack.
void SetIpv6RecvTclass (bool ipv6RecvTclass)
 Tells a socket to pass information about IPv6 Traffic Class up the stack.
void SetIpv6Tclass (int ipTclass)
void SetRecvCallback (Callback< void, Ptr< Socket > >)
 Notify application when new data is available to be read.
void SetRecvPktInfo (bool flag)
 Enable/Disable receive packet information to socket.
void SetSendCallback (Callback< void, Ptr< Socket >, uint32_t > sendCb)
 Notify application when space in transmit buffer is added.
- Public Member Functions inherited from ns3::Object
 Object ()
virtual ~Object ()
void AggregateObject (Ptr< Object > other)
void Dispose (void)
AggregateIterator GetAggregateIterator (void) const
virtual TypeId GetInstanceTypeId (void) const
template<typename T >
Ptr< T > GetObject (void) const
template<typename T >
Ptr< T > GetObject (TypeId tid) const
void Start (void)
- Public Member Functions inherited from ns3::SimpleRefCount< Object, ObjectBase, ObjectDeleter >
 SimpleRefCount ()
 SimpleRefCount (const SimpleRefCount &o)
uint32_t GetReferenceCount (void) const
SimpleRefCountoperator= (const SimpleRefCount &o)
void Ref (void) const
void Unref (void) const
- Public Member Functions inherited from ns3::ObjectBase
virtual ~ObjectBase ()
void GetAttribute (std::string name, AttributeValue &value) const
bool GetAttributeFailSafe (std::string name, AttributeValue &attribute) const
void SetAttribute (std::string name, const AttributeValue &value)
bool SetAttributeFailSafe (std::string name, const AttributeValue &value)
bool TraceConnect (std::string name, std::string context, const CallbackBase &cb)
bool TraceConnectWithoutContext (std::string name, const CallbackBase &cb)
bool TraceDisconnect (std::string name, std::string context, const CallbackBase &cb)
bool TraceDisconnectWithoutContext (std::string name, const CallbackBase &cb)

Static Public Member Functions

static TypeId GetTypeId (void)

Private Member Functions

void Destroy (void)
void Destroy6 (void)
int DoSend (Ptr< Packet > p)
int DoSendTo (Ptr< Packet > p, const Address &daddr)
int DoSendTo (Ptr< Packet > p, Ipv4Address daddr, uint16_t dport)
int DoSendTo (Ptr< Packet > p, Ipv6Address daddr, uint16_t dport)
int FinishBind (void)
void ForwardIcmp (Ipv4Address icmpSource, uint8_t icmpTtl, uint8_t icmpType, uint8_t icmpCode, uint32_t icmpInfo)
void ForwardIcmp6 (Ipv6Address icmpSource, uint8_t icmpTtl, uint8_t icmpType, uint8_t icmpCode, uint32_t icmpInfo)
void ForwardUp (Ptr< Packet > p, Ipv4Header header, uint16_t port, Ptr< Ipv4Interface > incomingInterface)
void ForwardUp6 (Ptr< Packet > p, Ipv6Header header, uint16_t port)
virtual int32_t GetIpMulticastIf (void) const
virtual bool GetIpMulticastLoop (void) const
virtual uint8_t GetIpMulticastTtl (void) const
virtual bool GetMtuDiscover (void) const
virtual uint32_t GetRcvBufSize (void) const
virtual void SetIpMulticastIf (int32_t ipIf)
virtual void SetIpMulticastLoop (bool loop)
virtual void SetIpMulticastTtl (uint8_t ipTtl)
virtual void SetMtuDiscover (bool discover)
virtual void SetRcvBufSize (uint32_t size)

Private Attributes

bool m_allowBroadcast
bool m_connected
Address m_defaultAddress
uint16_t m_defaultPort
std::queue< Ptr< Packet > > m_deliveryQueue
TracedCallback< Ptr< const
Packet > > 
m_dropTrace
Ipv4EndPointm_endPoint
Ipv6EndPointm_endPoint6
enum SocketErrno m_errno
Callback< void, Ipv4Address,
uint8_t, uint8_t, uint8_t,
uint32_t > 
m_icmpCallback
Callback< void, Ipv6Address,
uint8_t, uint8_t, uint8_t,
uint32_t > 
m_icmpCallback6
int32_t m_ipMulticastIf
bool m_ipMulticastLoop
uint8_t m_ipMulticastTtl
bool m_mtuDiscover
Ptr< Nodem_node
uint32_t m_rcvBufSize
uint32_t m_rxAvailable
bool m_shutdownRecv
bool m_shutdownSend
Ptr< UdpL4Protocolm_udp

Friends

class UdpSocketFactory

Additional Inherited Members

- Public Types inherited from ns3::Socket
enum  SocketErrno {
  ERROR_NOTERROR, ERROR_ISCONN, ERROR_NOTCONN, ERROR_MSGSIZE,
  ERROR_AGAIN, ERROR_SHUTDOWN, ERROR_OPNOTSUPP, ERROR_AFNOSUPPORT,
  ERROR_INVAL, ERROR_BADF, ERROR_NOROUTETOHOST, ERROR_NODEV,
  ERROR_ADDRNOTAVAIL, ERROR_ADDRINUSE, SOCKET_ERRNO_LAST
}
enum  SocketType { NS3_SOCK_STREAM, NS3_SOCK_SEQPACKET, NS3_SOCK_DGRAM, NS3_SOCK_RAW }
- Protected Member Functions inherited from ns3::Socket
virtual void DoDispose (void)
bool IsManualIpTos (void) const
bool IsManualIpTtl (void) const
bool IsManualIpv6HopLimit (void) const
bool IsManualIpv6Tclass (void) const
void NotifyConnectionFailed (void)
bool NotifyConnectionRequest (const Address &from)
void NotifyConnectionSucceeded (void)
void NotifyDataRecv (void)
void NotifyDataSent (uint32_t size)
void NotifyErrorClose (void)
void NotifyNewConnectionCreated (Ptr< Socket > socket, const Address &from)
void NotifyNormalClose (void)
void NotifySend (uint32_t spaceAvailable)
- Protected Attributes inherited from ns3::Socket
Ptr< NetDevicem_boundnetdevice
bool m_recvPktInfo

Detailed Description

A sockets interface to UDP.

This class subclasses ns3::UdpSocket, and provides a socket interface to ns3's implementation of UDP.

Config Paths

ns3::UdpSocketImpl is accessible through the following paths with Config::Set and Config::Connect:

  • /NodeList/[i]/$ns3::UdpL4Protocol/SocketList/[i]

Attributes

  • IcmpCallback: Callback invoked whenever an icmp error is received on this socket.
  • IcmpCallback6: Callback invoked whenever an icmpv6 error is received on this socket.

Attributes defined in parent class ns3::UdpSocket

  • RcvBufSize: UdpSocket maximum receive buffer size (bytes)
  • IpTtl: socket-specific TTL for unicast IP packets (if non-zero)
  • IpMulticastTtl: socket-specific TTL for multicast IP packets (if non-zero)
  • IpMulticastIf: interface index for outgoing multicast on this socket; -1 indicates to use default interface
    • Set with class: ns3::IntegerValue
    • Underlying type: int32_t -2147483648:2147483647
    • Initial value: -1
    • Flags: construct write read
  • IpMulticastLoop: whether outgoing multicast sent also to loopback interface
    • Set with class: BooleanValue
    • Underlying type: bool
    • Initial value: false
    • Flags: construct write read
  • MtuDiscover: If enabled, every outgoing ip packet will have the DF flag set.
    • Set with class: BooleanValue
    • Underlying type: bool
    • Initial value: false
    • Flags: construct write read

TraceSources

  • Drop: Drop UDP packet due to receive buffer overflow

Definition at line 50 of file udp-socket-impl.h.

Constructor & Destructor Documentation

ns3::UdpSocketImpl::UdpSocketImpl ( )

Create an unbound udp socket.

Definition at line 70 of file udp-socket-impl.cc.

References m_allowBroadcast, and NS_LOG_FUNCTION_NOARGS.

ns3::UdpSocketImpl::~UdpSocketImpl ( )
virtual

Note: actually this function is called AFTER UdpSocketImpl::Destroy or UdpSocketImpl::Destroy6 so the code below is unnecessary in normal operations

Note that this piece of code is a bit tricky: when DeAllocate is called, it will call into Ipv4EndPointDemux::Deallocate which triggers a delete of the associated endPoint which triggers in turn a call to the method UdpSocketImpl::Destroy below will will zero the m_endPoint field.

Note that this piece of code is a bit tricky: when DeAllocate is called, it will call into Ipv4EndPointDemux::Deallocate which triggers a delete of the associated endPoint which triggers in turn a call to the method UdpSocketImpl::Destroy below will will zero the m_endPoint field.

Definition at line 85 of file udp-socket-impl.cc.

References ns3::UdpL4Protocol::DeAllocate(), m_endPoint, m_endPoint6, m_node, m_udp, NS_ASSERT, and NS_LOG_FUNCTION_NOARGS.

+ Here is the call graph for this function:

Member Function Documentation

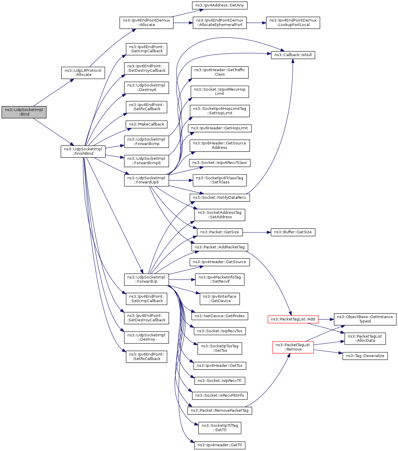
int ns3::UdpSocketImpl::Bind ( void  )
virtual

Allocate a local IPv4 endpoint for this socket.

Returns
0 on success, -1 on failure.

Implements ns3::Socket.

Definition at line 205 of file udp-socket-impl.cc.

References ns3::UdpL4Protocol::Allocate(), FinishBind(), m_endPoint, m_udp, and NS_LOG_FUNCTION_NOARGS.

Referenced by BindToNetDevice(), DoSend(), and DoSendTo().

+ Here is the call graph for this function:

+ Here is the caller graph for this function:

int ns3::UdpSocketImpl::Bind6 ( void  )
virtual

Allocate a local IPv6 endpoint for this socket.

Returns
0 on success, -1 on failure.

Implements ns3::Socket.

Definition at line 213 of file udp-socket-impl.cc.

References ns3::UdpL4Protocol::Allocate6(), FinishBind(), m_endPoint6, m_udp, and NS_LOG_FUNCTION_NOARGS.

Referenced by DoSend(), and DoSendTo().

+ Here is the call graph for this function:

+ Here is the caller graph for this function:

void ns3::UdpSocketImpl::BindToNetDevice ( Ptr< NetDevice netdevice)
virtual

Bind a socket to specific device.

This method corresponds to using setsockopt() SO_BINDTODEVICE of real network or BSD sockets. If set on a socket, this option will force packets to leave the bound device regardless of the device that IP routing would naturally choose. In the receive direction, only packets received from the bound interface will be delivered.

This option has no particular relationship to binding sockets to an address via Socket::Bind (). It is possible to bind sockets to a specific IP address on the bound interface by calling both Socket::Bind (address) and Socket::BindToNetDevice (device), but it is also possible to bind to mismatching device and address, even if the socket can not receive any packets as a result.

Parameters
netdevicePointer to Netdevice of desired interface
Returns
nothing

Reimplemented from ns3::Socket.

Definition at line 877 of file udp-socket-impl.cc.

References Bind(), ns3::Ipv4EndPoint::BindToNetDevice(), m_endPoint, NS_ASSERT, and NS_LOG_FUNCTION.

+ Here is the call graph for this function:

int ns3::UdpSocketImpl::Close ( void  )
virtual

Close a socket.

Returns
zero on success, -1 on failure.

After the Close call, the socket is no longer valid, and cannot safely be used for subsequent operations.

Implements ns3::Socket.

Definition at line 296 of file udp-socket-impl.cc.

References ns3::Socket::ERROR_BADF, m_errno, m_shutdownRecv, m_shutdownSend, and NS_LOG_FUNCTION_NOARGS.

void ns3::UdpSocketImpl::Destroy ( void  )
private

Definition at line 165 of file udp-socket-impl.cc.

References m_endPoint, and NS_LOG_FUNCTION_NOARGS.

Referenced by FinishBind().

+ Here is the caller graph for this function:

void ns3::UdpSocketImpl::Destroy6 ( void  )
private

Definition at line 172 of file udp-socket-impl.cc.

References m_endPoint6, and NS_LOG_FUNCTION_NOARGS.

Referenced by FinishBind().

+ Here is the caller graph for this function:

int ns3::UdpSocketImpl::DoSend ( Ptr< Packet p)
private

Definition at line 359 of file udp-socket-impl.cc.

References Bind(), Bind6(), DoSendTo(), ns3::Socket::ERROR_SHUTDOWN, ns3::InetSocketAddress::IsMatchingType(), ns3::Inet6SocketAddress::IsMatchingType(), m_defaultAddress, m_endPoint, m_endPoint6, m_errno, m_shutdownSend, NS_ASSERT, and NS_LOG_FUNCTION.

Referenced by Send().

+ Here is the call graph for this function:

+ Here is the caller graph for this function:

int ns3::UdpSocketImpl::DoSendTo ( Ptr< Packet p,
Ipv4Address  daddr,
uint16_t  dport 
)
private

Definition at line 434 of file udp-socket-impl.cc.

References ns3::Packet::AddPacketTag(), Bind(), ns3::Packet::Copy(), ns3::SocketSetDontFragmentTag::Disable(), ns3::SocketSetDontFragmentTag::Enable(), ns3::Socket::ERROR_MSGSIZE, ns3::Socket::ERROR_NOROUTETOHOST, ns3::Socket::ERROR_OPNOTSUPP, ns3::Socket::ERROR_SHUTDOWN, ns3::Ipv4::GetAddress(), ns3::Ipv4Address::GetAny(), ns3::Ipv4InterfaceAddress::GetBroadcast(), ns3::Ipv4Header::GetDestination(), ns3::NetDevice::GetIfIndex(), ns3::Ipv4::GetInterfaceForDevice(), ns3::Socket::GetIpTos(), ns3::Socket::GetIpTtl(), ns3::Ipv4InterfaceAddress::GetLocal(), ns3::Ipv4EndPoint::GetLocalAddress(), ns3::Ipv4EndPoint::GetLocalPort(), ns3::Ipv4InterfaceAddress::GetMask(), ns3::Ipv4::GetNAddresses(), ns3::Ipv4::GetNetDevice(), ns3::Ipv4::GetNInterfaces(), ns3::Object::GetObject(), ns3::Ipv4Mask::GetOnes(), ns3::Ipv4Route::GetOutputDevice(), ns3::Ipv4::GetRoutingProtocol(), ns3::Packet::GetSize(), ns3::Ipv4Route::GetSource(), ns3::Ipv4Header::GetSource(), ns3::Ipv4Address::GetSubnetDirectedBroadcast(), GetTxAvailable(), ns3::Ipv4Address::IsBroadcast(), ns3::Socket::IsManualIpTos(), ns3::Socket::IsManualIpTtl(), ns3::Ipv4Address::IsMulticast(), m_allowBroadcast, ns3::Socket::m_boundnetdevice, m_endPoint, m_errno, m_ipMulticastTtl, m_mtuDiscover, m_node, m_shutdownSend, m_udp, ns3::Socket::NotifyDataSent(), ns3::Socket::NotifySend(), NS_ASSERT, NS_LOG_ERROR, NS_LOG_FUNCTION, NS_LOG_LOGIC, port, ns3::UdpL4Protocol::PROT_NUMBER, ns3::Packet::RemovePacketTag(), ns3::Ipv4RoutingProtocol::RouteOutput(), ns3::UdpL4Protocol::Send(), ns3::Ipv4Header::SetDestination(), ns3::Ipv4Header::SetProtocol(), ns3::Ipv4Header::SetSource(), ns3::SocketIpTosTag::SetTos(), and ns3::SocketIpTtlTag::SetTtl().

+ Here is the call graph for this function:

void ns3::UdpSocketImpl::ForwardIcmp ( Ipv4Address  icmpSource,
uint8_t  icmpTtl,
uint8_t  icmpType,
uint8_t  icmpCode,
uint32_t  icmpInfo 
)
private

Definition at line 1000 of file udp-socket-impl.cc.

References ns3::Callback< R, T1, T2, T3, T4, T5, T6, T7, T8, T9 >::IsNull(), m_icmpCallback, and NS_LOG_FUNCTION.

Referenced by FinishBind().

+ Here is the call graph for this function:

+ Here is the caller graph for this function:

void ns3::UdpSocketImpl::ForwardIcmp6 ( Ipv6Address  icmpSource,
uint8_t  icmpTtl,
uint8_t  icmpType,
uint8_t  icmpCode,
uint32_t  icmpInfo 
)
private

Definition at line 1013 of file udp-socket-impl.cc.

References ns3::Callback< R, T1, T2, T3, T4, T5, T6, T7, T8, T9 >::IsNull(), m_icmpCallback6, and NS_LOG_FUNCTION.

Referenced by FinishBind().

+ Here is the call graph for this function:

+ Here is the caller graph for this function:

bool ns3::UdpSocketImpl::GetAllowBroadcast ( ) const
virtual

Query whether broadcast datagram transmissions are allowed.

This method corresponds to using getsockopt() SO_BROADCAST of real network or BSD sockets.

Returns
true if broadcast is allowed, false otherwise

Implements ns3::Socket.

Definition at line 1092 of file udp-socket-impl.cc.

References m_allowBroadcast.

enum Socket::SocketErrno ns3::UdpSocketImpl::GetErrno ( void  ) const
virtual
Returns
the errno associated to the last call which failed in this socket. Each socket's errno is initialized to zero when the socket is created.

Implements ns3::Socket.

Definition at line 145 of file udp-socket-impl.cc.

References m_errno, and NS_LOG_FUNCTION_NOARGS.

int32_t ns3::UdpSocketImpl::GetIpMulticastIf ( void  ) const
privatevirtual

Definition at line 1056 of file udp-socket-impl.cc.

References m_ipMulticastIf.

bool ns3::UdpSocketImpl::GetIpMulticastLoop ( void  ) const
privatevirtual

Definition at line 1068 of file udp-socket-impl.cc.

References m_ipMulticastLoop.

uint8_t ns3::UdpSocketImpl::GetIpMulticastTtl ( void  ) const
privatevirtual

Definition at line 1044 of file udp-socket-impl.cc.

References m_ipMulticastTtl.

bool ns3::UdpSocketImpl::GetMtuDiscover ( void  ) const
privatevirtual

Definition at line 1079 of file udp-socket-impl.cc.

References m_mtuDiscover.

Ptr< Node > ns3::UdpSocketImpl::GetNode ( void  ) const
virtual
Returns
the node this socket is associated with.

Implements ns3::Socket.

Definition at line 158 of file udp-socket-impl.cc.

References m_node, and NS_LOG_FUNCTION_NOARGS.

uint32_t ns3::UdpSocketImpl::GetRcvBufSize ( void  ) const
privatevirtual

Definition at line 1032 of file udp-socket-impl.cc.

References m_rcvBufSize.

uint32_t ns3::UdpSocketImpl::GetRxAvailable ( void  ) const
virtual

Return number of bytes which can be returned from one or multiple calls to Recv. Must be possible to call this method from the Recv callback.

Implements ns3::Socket.

Definition at line 784 of file udp-socket-impl.cc.

References m_rxAvailable, and NS_LOG_FUNCTION_NOARGS.

enum Socket::SocketType ns3::UdpSocketImpl::GetSocketType ( void  ) const
virtual
Returns
the socket type, analogous to getsockopt (SO_TYPE)

Implements ns3::Socket.

Definition at line 152 of file udp-socket-impl.cc.

References ns3::Socket::NS3_SOCK_DGRAM.

int ns3::UdpSocketImpl::GetSockName ( Address address) const
virtual
Parameters
addressthe address name this socket is associated with.
Returns
0 if success, -1 otherwise

Implements ns3::Socket.

Definition at line 832 of file udp-socket-impl.cc.

References ns3::Ipv4EndPoint::GetLocalAddress(), ns3::Ipv4EndPoint::GetLocalPort(), ns3::Ipv4Address::GetZero(), m_endPoint, and NS_LOG_FUNCTION_NOARGS.

+ Here is the call graph for this function:

uint32_t ns3::UdpSocketImpl::GetTxAvailable ( void  ) const
virtual

Returns the number of bytes which can be sent in a single call to Send.

For datagram sockets, this returns the number of bytes that can be passed atomically through the underlying protocol.

For stream sockets, this returns the available space in bytes left in the transmit buffer.

Implements ns3::Socket.

Definition at line 740 of file udp-socket-impl.cc.

References ns3::MAX_IPV4_UDP_DATAGRAM_SIZE, and NS_LOG_FUNCTION_NOARGS.

Referenced by DoSendTo().

+ Here is the caller graph for this function:

TypeId ns3::UdpSocketImpl::GetTypeId ( void  )
static

Reimplemented from ns3::UdpSocket.

Definition at line 51 of file udp-socket-impl.cc.

References m_dropTrace, m_icmpCallback, m_icmpCallback6, ns3::MakeTraceSourceAccessor(), and ns3::TypeId::SetParent().

+ Here is the call graph for this function:

int ns3::UdpSocketImpl::Listen ( void  )
virtual

Listen for incoming connections.

Returns
0 on success, -1 on error (in which case errno is set).

Implements ns3::Socket.

Definition at line 338 of file udp-socket-impl.cc.

References ns3::Socket::ERROR_OPNOTSUPP, and m_errno.

int ns3::UdpSocketImpl::MulticastJoinGroup ( uint32_t  interface,
const Address groupAddress 
)
virtual

Corresponds to socket option MCAST_JOIN_GROUP.

Parameters
interfaceinterface number, or 0
groupAddressmulticast group address
Returns
on success, zero is returned. On error, -1 is returned, and errno is set appropriately

Enable reception of multicast datagrams for this socket on the interface number specified. If zero is specified as the interface, then a single local interface is chosen by system. In the future, this function will generate trigger IGMP joins as necessary when IGMP is implemented, but for now, this just enables multicast datagram reception in the system if not already enabled for this interface/groupAddress combination.

Attention
IGMP is not yet implemented in ns-3

This function may be called repeatedly on a given socket but each join must be for a different multicast address, or for the same multicast address but on a different interface from previous joins. This enables host multihoming, and the ability to join the same group on different interfaces.

Implements ns3::UdpSocket.

Definition at line 849 of file udp-socket-impl.cc.

References NS_LOG_FUNCTION.

int ns3::UdpSocketImpl::MulticastLeaveGroup ( uint32_t  interface,
const Address groupAddress 
)
virtual

Corresponds to socket option MCAST_LEAVE_GROUP.

Parameters
interfaceinterface number, or 0
groupAddressmulticast group address
Returns
on success, zero is returned. On error, -1 is returned, and errno is set appropriately

Disable reception of multicast datagrams for this socket on the interface number specified. If zero is specified as the interfaceIndex, then a single local interface is chosen by system. In the future, this function will generate trigger IGMP leaves as necessary when IGMP is implemented, but for now, this just disables multicast datagram reception in the system if this socket is the last for this interface/groupAddress combination.

Attention
IGMP is not yet implemented in ns-3

Implements ns3::UdpSocket.

Definition at line 863 of file udp-socket-impl.cc.

References NS_LOG_FUNCTION.

Ptr< Packet > ns3::UdpSocketImpl::Recv ( uint32_t  maxSize,
uint32_t  flags 
)
virtual

Read data from the socket.

This function matches closely in semantics to the recv() function call in the standard C library (libc): ssize_t recv (int s, void *buf, size_t len, int flags); except that the receive I/O is asynchronous. This is the primary Recv method at this low-level API and must be implemented by subclasses.

This method is normally used only on a connected socket. In a typical blocking sockets model, this call would block until at least one byte is returned or the connection closes. In ns-3 at this API, the call returns immediately in such a case and returns 0 if nothing is available to be read. However, an application can set a callback, ns3::SetRecvCallback, to be notified of data being available to be read (when it conceptually unblocks); this is an asynchronous I/O model for recv().

This variant of Recv() uses class ns3::Packet to encapsulate data, rather than providing a raw pointer and length field. This allows an ns-3 application to attach tags if desired (such as a flow ID) and may allow the simulator to avoid some data copies. Despite the appearance of receiving Packets on a stream socket, just think of it as a fancy byte buffer with streaming semantics.

The semantics depend on the type of socket. For a datagram socket, each Recv() returns the data from at most one Send(), and order is not necessarily preserved. For a stream socket, the bytes are delivered in order, and on-the-wire packet boundaries are not preserved.

The flags argument is formed by or'ing one or more of the values: MSG_OOB process out-of-band data MSG_PEEK peek at incoming message None of these flags are supported for now.

Some variants of Recv() are supported as additional API, including RecvFrom(), overloaded Recv() without arguments, and variants that use raw character buffers.

Parameters
maxSizereader will accept packet up to maxSize
flagsSocket control flags
Returns
Ptr<Packet> of the next in-sequence packet. Returns 0 if the socket cannot return a next in-sequence packet conforming to the maxSize and flags.
See Also
SetRecvCallback

Implements ns3::Socket.

Definition at line 793 of file udp-socket-impl.cc.

References ns3::Socket::ERROR_AGAIN, ns3::Packet::GetSize(), m_deliveryQueue, m_errno, m_rxAvailable, and NS_LOG_FUNCTION.

+ Here is the call graph for this function:

Ptr< Packet > ns3::UdpSocketImpl::RecvFrom ( uint32_t  maxSize,
uint32_t  flags,
Address fromAddress 
)
virtual

Read a single packet from the socket and retrieve the sender address.

Calls Recv(maxSize, flags) with maxSize implicitly set to maximum sized integer, and flags set to zero.

This method has similar semantics to Recv () but subclasses may want to provide checks on socket state, so the implementation is pushed to subclasses.

Parameters
maxSizereader will accept packet up to maxSize
flagsSocket control flags
fromAddressoutput parameter that will return the address of the sender of the received packet, if any. Remains untouched if no packet is received.
Returns
Ptr<Packet> of the next in-sequence packet. Returns 0 if the socket cannot return a next in-sequence packet.

Implements ns3::Socket.

Definition at line 815 of file udp-socket-impl.cc.

References ns3::SocketAddressTag::GetAddress(), NS_ASSERT, NS_LOG_FUNCTION, ns3::Packet::PeekPacketTag(), and ns3::Socket::Recv().

+ Here is the call graph for this function:

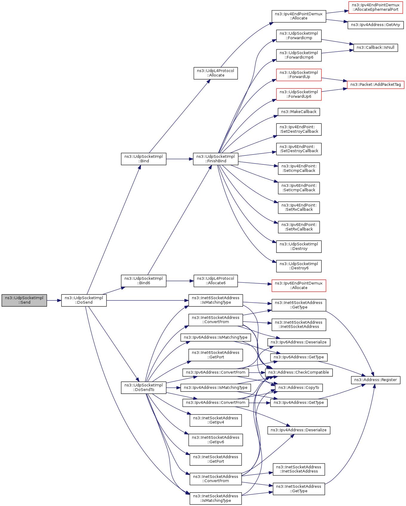
int ns3::UdpSocketImpl::Send ( Ptr< Packet p,
uint32_t  flags 
)
virtual

Send data (or dummy data) to the remote host.

This function matches closely in semantics to the send() function call in the standard C library (libc): ssize_t send (int s, const void *msg, size_t len, int flags); except that the send I/O is asynchronous. This is the primary Send method at this low-level API and must be implemented by subclasses.

In a typical blocking sockets model, this call would block upon lack of space to hold the message to be sent. In ns-3 at this API, the call returns immediately in such a case, but the callback registered with SetSendCallback() is invoked when the socket has space (when it conceptually unblocks); this is an asynchronous I/O model for send().

This variant of Send() uses class ns3::Packet to encapsulate data, rather than providing a raw pointer and length field. This allows an ns-3 application to attach tags if desired (such as a flow ID) and may allow the simulator to avoid some data copies. Despite the appearance of sending Packets on a stream socket, just think of it as a fancy byte buffer with streaming semantics.

If either the message buffer within the Packet is too long to pass atomically through the underlying protocol (for datagram sockets), or the message buffer cannot entirely fit in the transmit buffer (for stream sockets), -1 is returned and SocketErrno is set to ERROR_MSGSIZE. If the packet does not fit, the caller can split the Packet (based on information obtained from GetTxAvailable) and reattempt to send the data.

The flags argument is formed by or'ing one or more of the values: MSG_OOB process out-of-band data MSG_DONTROUTE bypass routing, use direct interface These flags are unsupported as of ns-3.1.

Parameters
pns3::Packet to send
flagsSocket control flags
Returns
the number of bytes accepted for transmission if no error occurs, and -1 otherwise.
See Also
SetSendCallback

Implements ns3::Socket.

Definition at line 345 of file udp-socket-impl.cc.

References DoSend(), ns3::Socket::ERROR_NOTCONN, m_connected, m_errno, and NS_LOG_FUNCTION.

+ Here is the call graph for this function:

int ns3::UdpSocketImpl::SendTo ( Ptr< Packet p,
uint32_t  flags,
const Address toAddress 
)
virtual

Send data to a specified peer.

This method has similar semantics to Send () but subclasses may want to provide checks on socket state, so the implementation is pushed to subclasses.

Parameters
ppacket to send
flagsSocket control flags
toAddressIP Address of remote host
Returns
-1 in case of error or the number of bytes copied in the internal buffer and accepted for transmission.

Implements ns3::Socket.

Definition at line 749 of file udp-socket-impl.cc.

References ns3::Packet::AddPacketTag(), ns3::InetSocketAddress::ConvertFrom(), ns3::Inet6SocketAddress::ConvertFrom(), DoSendTo(), ns3::Socket::GetIpTos(), ns3::InetSocketAddress::GetIpv4(), ns3::Inet6SocketAddress::GetIpv6(), ns3::Socket::GetIpv6Tclass(), ns3::InetSocketAddress::GetPort(), ns3::Inet6SocketAddress::GetPort(), ns3::Socket::IsManualIpTos(), ns3::Socket::IsManualIpv6Tclass(), ns3::InetSocketAddress::IsMatchingType(), ns3::Inet6SocketAddress::IsMatchingType(), NS_LOG_FUNCTION, port, ns3::SocketIpv6TclassTag::SetTclass(), and ns3::SocketIpTosTag::SetTos().

+ Here is the call graph for this function:

bool ns3::UdpSocketImpl::SetAllowBroadcast ( bool  allowBroadcast)
virtual

Configure whether broadcast datagram transmissions are allowed.

This method corresponds to using setsockopt() SO_BROADCAST of real network or BSD sockets. If set on a socket, this option will enable or disable packets to be transmitted to broadcast destination addresses.

Parameters
allowBroadcastWhether broadcast is allowed
Returns
true if operation succeeds

Implements ns3::Socket.

Definition at line 1085 of file udp-socket-impl.cc.

References m_allowBroadcast.

void ns3::UdpSocketImpl::SetIpMulticastIf ( int32_t  ipIf)
privatevirtual

Definition at line 1050 of file udp-socket-impl.cc.

References m_ipMulticastIf.

void ns3::UdpSocketImpl::SetIpMulticastLoop ( bool  loop)
privatevirtual

Definition at line 1062 of file udp-socket-impl.cc.

References m_ipMulticastLoop.

void ns3::UdpSocketImpl::SetIpMulticastTtl ( uint8_t  ipTtl)
privatevirtual

Definition at line 1038 of file udp-socket-impl.cc.

References m_ipMulticastTtl.

void ns3::UdpSocketImpl::SetMtuDiscover ( bool  discover)
privatevirtual

Definition at line 1074 of file udp-socket-impl.cc.

References m_mtuDiscover.

void ns3::UdpSocketImpl::SetNode ( Ptr< Node node)

Definition at line 130 of file udp-socket-impl.cc.

References m_node, and NS_LOG_FUNCTION_NOARGS.

Referenced by ns3::UdpL4Protocol::CreateSocket().

+ Here is the caller graph for this function:

void ns3::UdpSocketImpl::SetRcvBufSize ( uint32_t  size)
privatevirtual

Definition at line 1026 of file udp-socket-impl.cc.

References m_rcvBufSize.

void ns3::UdpSocketImpl::SetUdp ( Ptr< UdpL4Protocol udp)

Definition at line 137 of file udp-socket-impl.cc.

References m_udp, and NS_LOG_FUNCTION_NOARGS.

Referenced by ns3::UdpL4Protocol::CreateSocket().

+ Here is the caller graph for this function:

int ns3::UdpSocketImpl::ShutdownRecv ( void  )
virtual
Returns
zero on success, -1 on failure.

Do not allow any further Recv calls. This method is typically implemented for Tcp sockets by a half close.

Implements ns3::Socket.

Definition at line 288 of file udp-socket-impl.cc.

References m_shutdownRecv, and NS_LOG_FUNCTION_NOARGS.

int ns3::UdpSocketImpl::ShutdownSend ( void  )
virtual
Returns
zero on success, -1 on failure.

Do not allow any further Send calls. This method is typically implemented for Tcp sockets by a half close.

Implements ns3::Socket.

Definition at line 280 of file udp-socket-impl.cc.

References m_shutdownSend, and NS_LOG_FUNCTION_NOARGS.

Friends And Related Function Documentation

friend class UdpSocketFactory
friend

Definition at line 102 of file udp-socket-impl.h.

Member Data Documentation

bool ns3::UdpSocketImpl::m_allowBroadcast
private

Definition at line 133 of file udp-socket-impl.h.

Referenced by DoSendTo(), GetAllowBroadcast(), SetAllowBroadcast(), and UdpSocketImpl().

bool ns3::UdpSocketImpl::m_connected
private

Definition at line 132 of file udp-socket-impl.h.

Referenced by Connect(), DoSendTo(), and Send().

Address ns3::UdpSocketImpl::m_defaultAddress
private

Definition at line 125 of file udp-socket-impl.h.

Referenced by Connect(), DoSend(), and DoSendTo().

uint16_t ns3::UdpSocketImpl::m_defaultPort
private

Definition at line 126 of file udp-socket-impl.h.

Referenced by Connect(), and DoSendTo().

std::queue<Ptr<Packet> > ns3::UdpSocketImpl::m_deliveryQueue
private

Definition at line 135 of file udp-socket-impl.h.

Referenced by ForwardUp(), ForwardUp6(), and Recv().

TracedCallback<Ptr<const Packet> > ns3::UdpSocketImpl::m_dropTrace
private

Definition at line 127 of file udp-socket-impl.h.

Referenced by ForwardUp(), ForwardUp6(), and GetTypeId().

Ipv4EndPoint* ns3::UdpSocketImpl::m_endPoint
private
Ipv6EndPoint* ns3::UdpSocketImpl::m_endPoint6
private

Definition at line 122 of file udp-socket-impl.h.

Referenced by Bind(), Bind6(), Destroy6(), DoSend(), DoSendTo(), FinishBind(), and ~UdpSocketImpl().

enum SocketErrno ns3::UdpSocketImpl::m_errno
private

Definition at line 129 of file udp-socket-impl.h.

Referenced by Bind(), Close(), DoSend(), DoSendTo(), GetErrno(), Listen(), Recv(), and Send().

Callback<void, Ipv4Address,uint8_t,uint8_t,uint8_t,uint32_t> ns3::UdpSocketImpl::m_icmpCallback
private

Definition at line 144 of file udp-socket-impl.h.

Referenced by ForwardIcmp(), and GetTypeId().

Callback<void, Ipv6Address,uint8_t,uint8_t,uint8_t,uint32_t> ns3::UdpSocketImpl::m_icmpCallback6
private

Definition at line 145 of file udp-socket-impl.h.

Referenced by ForwardIcmp6(), and GetTypeId().

int32_t ns3::UdpSocketImpl::m_ipMulticastIf
private

Definition at line 141 of file udp-socket-impl.h.

Referenced by GetIpMulticastIf(), and SetIpMulticastIf().

bool ns3::UdpSocketImpl::m_ipMulticastLoop
private

Definition at line 142 of file udp-socket-impl.h.

Referenced by GetIpMulticastLoop(), and SetIpMulticastLoop().

uint8_t ns3::UdpSocketImpl::m_ipMulticastTtl
private

Definition at line 140 of file udp-socket-impl.h.

Referenced by DoSendTo(), GetIpMulticastTtl(), and SetIpMulticastTtl().

bool ns3::UdpSocketImpl::m_mtuDiscover
private

Definition at line 143 of file udp-socket-impl.h.

Referenced by DoSendTo(), GetMtuDiscover(), and SetMtuDiscover().

Ptr<Node> ns3::UdpSocketImpl::m_node
private

Definition at line 123 of file udp-socket-impl.h.

Referenced by DoSendTo(), GetNode(), SetNode(), and ~UdpSocketImpl().

uint32_t ns3::UdpSocketImpl::m_rcvBufSize
private

Definition at line 139 of file udp-socket-impl.h.

Referenced by ForwardUp(), ForwardUp6(), GetRcvBufSize(), and SetRcvBufSize().

uint32_t ns3::UdpSocketImpl::m_rxAvailable
private

Definition at line 136 of file udp-socket-impl.h.

Referenced by ForwardUp(), ForwardUp6(), GetRxAvailable(), and Recv().

bool ns3::UdpSocketImpl::m_shutdownRecv
private

Definition at line 131 of file udp-socket-impl.h.

Referenced by Close(), ForwardUp(), ForwardUp6(), and ShutdownRecv().

bool ns3::UdpSocketImpl::m_shutdownSend
private

Definition at line 130 of file udp-socket-impl.h.

Referenced by Close(), DoSend(), DoSendTo(), and ShutdownSend().

Ptr<UdpL4Protocol> ns3::UdpSocketImpl::m_udp
private

Definition at line 124 of file udp-socket-impl.h.

Referenced by Bind(), Bind6(), DoSendTo(), SetUdp(), and ~UdpSocketImpl().


The documentation for this class was generated from the following files: