#include <lte-rrc-protocol-real.h>
Inheritance diagram for ns3::LteUeRrcProtocolReal:
Collaboration diagram for ns3::LteUeRrcProtocolReal:Public Member Functions | |
| LteUeRrcProtocolReal () | |
| virtual | ~LteUeRrcProtocolReal () |
| virtual void | DoDispose (void) |
| LteUeRrcSapUser * | GetLteUeRrcSapUser () |
| void | SetLteUeRrcSapProvider (LteUeRrcSapProvider *p) |
| void | SetUeRrc (Ptr< LteUeRrc > rrc) |
Public Member Functions inherited from ns3::Object | |
| Object () | |
| virtual | ~Object () |
| void | AggregateObject (Ptr< Object > other) |
| void | Dispose (void) |
| AggregateIterator | GetAggregateIterator (void) const |
| virtual TypeId | GetInstanceTypeId (void) const |
| template<typename T > | |
| Ptr< T > | GetObject (void) const |
| template<typename T > | |
| Ptr< T > | GetObject (TypeId tid) const |
| void | Initialize (void) |
Public Member Functions inherited from ns3::SimpleRefCount< Object, ObjectBase, ObjectDeleter > | |
| SimpleRefCount () | |
| SimpleRefCount (const SimpleRefCount &o) | |
| uint32_t | GetReferenceCount (void) const |
| SimpleRefCount & | operator= (const SimpleRefCount &o) |
| void | Ref (void) const |
| void | Unref (void) const |
Public Member Functions inherited from ns3::ObjectBase | |
| virtual | ~ObjectBase () |
| void | GetAttribute (std::string name, AttributeValue &value) const |
| bool | GetAttributeFailSafe (std::string name, AttributeValue &attribute) const |
| void | SetAttribute (std::string name, const AttributeValue &value) |
| bool | SetAttributeFailSafe (std::string name, const AttributeValue &value) |
| bool | TraceConnect (std::string name, std::string context, const CallbackBase &cb) |
| bool | TraceConnectWithoutContext (std::string name, const CallbackBase &cb) |
| bool | TraceDisconnect (std::string name, std::string context, const CallbackBase &cb) |
| bool | TraceDisconnectWithoutContext (std::string name, const CallbackBase &cb) |
Static Public Member Functions | |
| static TypeId | GetTypeId (void) |
Private Member Functions | |
| void | DoReceivePdcpPdu (Ptr< Packet > p) |
| void | DoReceivePdcpSdu (LtePdcpSapUser::ReceivePdcpSduParameters params) |
| void | DoSendMeasurementReport (LteRrcSap::MeasurementReport msg) |
| void | DoSendRrcConnectionReconfigurationCompleted (LteRrcSap::RrcConnectionReconfigurationCompleted msg) |
| void | DoSendRrcConnectionReestablishmentComplete (LteRrcSap::RrcConnectionReestablishmentComplete msg) |
| void | DoSendRrcConnectionReestablishmentRequest (LteRrcSap::RrcConnectionReestablishmentRequest msg) |
| void | DoSendRrcConnectionRequest (LteRrcSap::RrcConnectionRequest msg) |
| void | DoSendRrcConnectionSetupCompleted (LteRrcSap::RrcConnectionSetupCompleted msg) |
| void | DoSetup (LteUeRrcSapUser::SetupParameters params) |
| void | SetEnbRrcSapProvider () |
Friends | |
| class | LtePdcpSpecificLtePdcpSapUser< LteUeRrcProtocolReal > |
| class | LteRlcSpecificLteRlcSapUser< LteUeRrcProtocolReal > |
| class | MemberLteUeRrcSapUser< LteUeRrcProtocolReal > |
Additional Inherited Members | |
Protected Member Functions inherited from ns3::Object | |
| Object (const Object &o) | |
| virtual void | DoInitialize (void) |
| virtual void | NotifyNewAggregate (void) |
Models the transmission of RRC messages from the UE to the eNB in a real fashion, by creating real RRC PDUs and transmitting them over Signaling Radio Bearers using radio resources allocated by the LTE MAC scheduler.
Doxygen introspection did not find any typical Config paths.
No Attributes are defined for this type.
No TraceSources are defined for this type.
Definition at line 51 of file lte-rrc-protocol-real.h.
| ns3::LteUeRrcProtocolReal::LteUeRrcProtocolReal | ( | ) |
Definition at line 45 of file lte-rrc-protocol-real.cc.
References m_completeSetupParameters, m_ueRrcSapUser, ns3::LteUeRrcSapProvider::CompleteSetupParameters::srb0SapUser, and ns3::LteUeRrcSapProvider::CompleteSetupParameters::srb1SapUser.
|
virtual |
Definition at line 54 of file lte-rrc-protocol-real.cc.
|
virtual |
This method is called by Object::Dispose or by the object's destructor, whichever comes first.
Subclasses are expected to implement their real destruction code in an overriden version of this method and chain up to their parent's implementation once they are done. i.e., for simplicity, the destructor of every subclass should be empty and its content should be moved to the associated DoDispose method.
It is safe to call GetObject from within this method.
Reimplemented from ns3::Object.
Definition at line 59 of file lte-rrc-protocol-real.cc.
References m_completeSetupParameters, m_rrc, m_ueRrcSapUser, NS_LOG_FUNCTION, ns3::LteUeRrcSapProvider::CompleteSetupParameters::srb0SapUser, and ns3::LteUeRrcSapProvider::CompleteSetupParameters::srb1SapUser.
Definition at line 274 of file lte-rrc-protocol-real.cc.
References ns3::RrcConnectionSetupHeader::GetMessage(), ns3::RrcConnectionReestablishmentHeader::GetMessage(), ns3::RrcConnectionReestablishmentRejectHeader::GetMessage(), ns3::RrcConnectionRejectHeader::GetMessage(), ns3::RrcAsn1Header::GetMessageType(), m_ueRrcSapProvider, ns3::Packet::PeekHeader(), ns3::LteUeRrcSapProvider::RecvRrcConnectionReestablishment(), ns3::LteUeRrcSapProvider::RecvRrcConnectionReject(), ns3::LteUeRrcSapProvider::RecvRrcConnectionSetup(), and ns3::Packet::RemoveHeader().
Here is the call graph for this function:
|
private |
Definition at line 323 of file lte-rrc-protocol-real.cc.
References ns3::RrcConnectionReconfigurationHeader::GetMessage(), ns3::RrcConnectionReleaseHeader::GetMessage(), ns3::RrcAsn1Header::GetMessageType(), m_ueRrcSapProvider, ns3::LtePdcpSapUser::ReceivePdcpSduParameters::pdcpSdu, ns3::Packet::PeekHeader(), ns3::LteUeRrcSapProvider::RecvRrcConnectionReconfiguration(), and ns3::Packet::RemoveHeader().
Here is the call graph for this function:
|
private |
Definition at line 174 of file lte-rrc-protocol-real.cc.
References ns3::Packet::AddHeader(), ns3::LteUeRrc::GetRnti(), ns3::LtePdcpSapProvider::TransmitPdcpSduParameters::lcid, m_rnti, m_rrc, m_setupParameters, ns3::LtePdcpSapProvider::TransmitPdcpSduParameters::pdcpSdu, ns3::LtePdcpSapProvider::TransmitPdcpSduParameters::rnti, SetEnbRrcSapProvider(), ns3::MeasurementReportHeader::SetMessage(), ns3::LteUeRrcSapUser::SetupParameters::srb1SapProvider, and ns3::LtePdcpSapProvider::TransmitPdcpSdu().
Here is the call graph for this function:
|
private |
Definition at line 151 of file lte-rrc-protocol-real.cc.
References ns3::Packet::AddHeader(), ns3::LteUeRrc::GetRnti(), ns3::LtePdcpSapProvider::TransmitPdcpSduParameters::lcid, m_rnti, m_rrc, m_setupParameters, ns3::LtePdcpSapProvider::TransmitPdcpSduParameters::pdcpSdu, ns3::LtePdcpSapProvider::TransmitPdcpSduParameters::rnti, SetEnbRrcSapProvider(), ns3::RrcConnectionReconfigurationCompleteHeader::SetMessage(), ns3::LteUeRrcSapUser::SetupParameters::srb1SapProvider, and ns3::LtePdcpSapProvider::TransmitPdcpSdu().
Here is the call graph for this function:
|
private |
Definition at line 215 of file lte-rrc-protocol-real.cc.
References ns3::Packet::AddHeader(), ns3::LtePdcpSapProvider::TransmitPdcpSduParameters::lcid, m_rnti, m_setupParameters, ns3::LtePdcpSapProvider::TransmitPdcpSduParameters::pdcpSdu, ns3::LtePdcpSapProvider::TransmitPdcpSduParameters::rnti, ns3::RrcConnectionReestablishmentCompleteHeader::SetMessage(), ns3::LteUeRrcSapUser::SetupParameters::srb1SapProvider, and ns3::LtePdcpSapProvider::TransmitPdcpSdu().
Here is the call graph for this function:
|
private |
Definition at line 197 of file lte-rrc-protocol-real.cc.
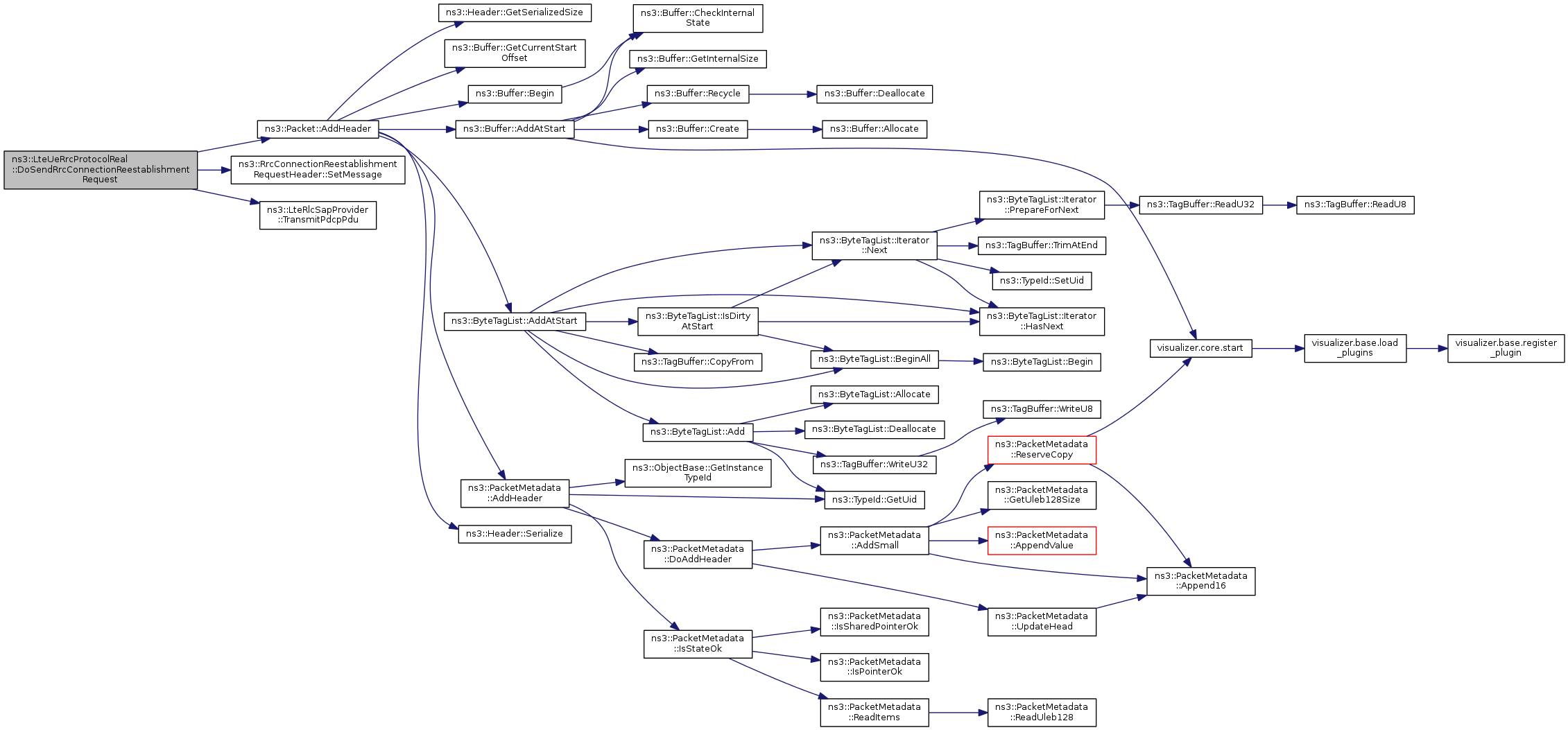
References ns3::Packet::AddHeader(), ns3::LteRlcSapProvider::TransmitPdcpPduParameters::lcid, m_rnti, m_setupParameters, ns3::LteRlcSapProvider::TransmitPdcpPduParameters::pdcpPdu, ns3::LteRlcSapProvider::TransmitPdcpPduParameters::rnti, ns3::RrcConnectionReestablishmentRequestHeader::SetMessage(), ns3::LteUeRrcSapUser::SetupParameters::srb0SapProvider, and ns3::LteRlcSapProvider::TransmitPdcpPdu().
Here is the call graph for this function:
|
private |
Definition at line 107 of file lte-rrc-protocol-real.cc.
References ns3::Packet::AddHeader(), ns3::LteUeRrc::GetRnti(), ns3::LteRlcSapProvider::TransmitPdcpPduParameters::lcid, m_rnti, m_rrc, m_setupParameters, ns3::LteRlcSapProvider::TransmitPdcpPduParameters::pdcpPdu, ns3::LteRlcSapProvider::TransmitPdcpPduParameters::rnti, SetEnbRrcSapProvider(), ns3::RrcConnectionRequestHeader::SetMessage(), ns3::LteUeRrcSapUser::SetupParameters::srb0SapProvider, and ns3::LteRlcSapProvider::TransmitPdcpPdu().
Here is the call graph for this function:
|
private |
Definition at line 130 of file lte-rrc-protocol-real.cc.
References ns3::Packet::AddHeader(), ns3::LtePdcpSapProvider::TransmitPdcpSduParameters::lcid, m_rnti, m_setupParameters, ns3::LtePdcpSapProvider::TransmitPdcpSduParameters::pdcpSdu, ns3::LtePdcpSapProvider::TransmitPdcpSduParameters::rnti, ns3::RrcConnectionSetupCompleteHeader::SetMessage(), ns3::LteUeRrcSapUser::SetupParameters::srb1SapProvider, and ns3::LtePdcpSapProvider::TransmitPdcpSdu().
Here is the call graph for this function:
|
private |
Definition at line 97 of file lte-rrc-protocol-real.cc.
References ns3::LteUeRrcSapProvider::CompleteSetup(), m_completeSetupParameters, m_setupParameters, m_ueRrcSapProvider, NS_LOG_FUNCTION, ns3::LteUeRrcSapUser::SetupParameters::srb0SapProvider, and ns3::LteUeRrcSapUser::SetupParameters::srb1SapProvider.
Here is the call graph for this function:| LteUeRrcSapUser * ns3::LteUeRrcProtocolReal::GetLteUeRrcSapUser | ( | ) |
Definition at line 85 of file lte-rrc-protocol-real.cc.
References m_ueRrcSapUser.
|
static |
Reimplemented from ns3::Object.
Definition at line 69 of file lte-rrc-protocol-real.cc.
References ns3::TypeId::SetParent().
Here is the call graph for this function:
|
private |
Definition at line 234 of file lte-rrc-protocol-real.cc.
References ns3::NodeList::Begin(), ns3::NodeList::End(), ns3::LteEnbNetDevice::GetCellId(), ns3::LteUeRrc::GetCellId(), ns3::Node::GetDevice(), ns3::LteEnbRrc::GetLteEnbRrcSapProvider(), ns3::Node::GetNDevices(), ns3::Object::GetObject(), ns3::LteEnbNetDevice::GetRrc(), m_enbRrcSapProvider, m_rnti, m_rrc, m_ueRrcSapProvider, and NS_ASSERT_MSG.
Referenced by DoSendMeasurementReport(), DoSendRrcConnectionReconfigurationCompleted(), and DoSendRrcConnectionRequest().
Here is the call graph for this function:
Here is the caller graph for this function:| void ns3::LteUeRrcProtocolReal::SetLteUeRrcSapProvider | ( | LteUeRrcSapProvider * | p | ) |
Definition at line 79 of file lte-rrc-protocol-real.cc.
References m_ueRrcSapProvider.
Definition at line 91 of file lte-rrc-protocol-real.cc.
References m_rrc.
|
friend |
Definition at line 55 of file lte-rrc-protocol-real.h.
|
friend |
Definition at line 54 of file lte-rrc-protocol-real.h.
|
friend |
Definition at line 53 of file lte-rrc-protocol-real.h.
|
private |
Definition at line 92 of file lte-rrc-protocol-real.h.
Referenced by DoDispose(), DoSetup(), and LteUeRrcProtocolReal().
|
private |
Definition at line 89 of file lte-rrc-protocol-real.h.
Referenced by SetEnbRrcSapProvider().
|
private |
Definition at line 86 of file lte-rrc-protocol-real.h.
Referenced by DoSendMeasurementReport(), DoSendRrcConnectionReconfigurationCompleted(), DoSendRrcConnectionReestablishmentComplete(), DoSendRrcConnectionReestablishmentRequest(), DoSendRrcConnectionRequest(), DoSendRrcConnectionSetupCompleted(), and SetEnbRrcSapProvider().
Definition at line 85 of file lte-rrc-protocol-real.h.
Referenced by DoDispose(), DoSendMeasurementReport(), DoSendRrcConnectionReconfigurationCompleted(), DoSendRrcConnectionRequest(), SetEnbRrcSapProvider(), and SetUeRrc().
|
private |
Definition at line 91 of file lte-rrc-protocol-real.h.
Referenced by DoSendMeasurementReport(), DoSendRrcConnectionReconfigurationCompleted(), DoSendRrcConnectionReestablishmentComplete(), DoSendRrcConnectionReestablishmentRequest(), DoSendRrcConnectionRequest(), DoSendRrcConnectionSetupCompleted(), and DoSetup().
|
private |
Definition at line 87 of file lte-rrc-protocol-real.h.
Referenced by DoReceivePdcpPdu(), DoReceivePdcpSdu(), DoSetup(), SetEnbRrcSapProvider(), and SetLteUeRrcSapProvider().
|
private |
Definition at line 88 of file lte-rrc-protocol-real.h.
Referenced by DoDispose(), GetLteUeRrcSapUser(), and LteUeRrcProtocolReal().