Implementation of the UDP protocol. More...
#include <udp-l4-protocol.h>
Inheritance diagram for ns3::UdpL4Protocol:
Collaboration diagram for ns3::UdpL4Protocol:Public Member Functions | |
| UdpL4Protocol () | |
| virtual | ~UdpL4Protocol () |
| Ipv4EndPoint * | Allocate (void) |
| Ipv4EndPoint * | Allocate (Ipv4Address address) |
| Ipv4EndPoint * | Allocate (uint16_t port) |
| Ipv4EndPoint * | Allocate (Ipv4Address address, uint16_t port) |
| Ipv4EndPoint * | Allocate (Ipv4Address localAddress, uint16_t localPort, Ipv4Address peerAddress, uint16_t peerPort) |
| Ipv6EndPoint * | Allocate6 (void) |
| Ipv6EndPoint * | Allocate6 (Ipv6Address address) |
| Ipv6EndPoint * | Allocate6 (uint16_t port) |
| Ipv6EndPoint * | Allocate6 (Ipv6Address address, uint16_t port) |
| Ipv6EndPoint * | Allocate6 (Ipv6Address localAddress, uint16_t localPort, Ipv6Address peerAddress, uint16_t peerPort) |
| Ptr< Socket > | CreateSocket (void) |
| void | DeAllocate (Ipv4EndPoint *endPoint) |
| void | DeAllocate (Ipv6EndPoint *endPoint) |
| virtual IpL4Protocol::DownTargetCallback | GetDownTarget (void) const |
| virtual IpL4Protocol::DownTargetCallback6 | GetDownTarget6 (void) const |
| virtual int | GetProtocolNumber (void) const |
| virtual enum IpL4Protocol::RxStatus | Receive (Ptr< Packet > p, Ipv6Header const &header, Ptr< Ipv6Interface > interface) |
| virtual enum IpL4Protocol::RxStatus | Receive (Ptr< Packet > p, Ipv4Header const &header, Ptr< Ipv4Interface > interface) |
| Receive a packet up the protocol stack. More... | |
| virtual void | ReceiveIcmp (Ipv4Address icmpSource, uint8_t icmpTtl, uint8_t icmpType, uint8_t icmpCode, uint32_t icmpInfo, Ipv4Address payloadSource, Ipv4Address payloadDestination, const uint8_t payload[8]) |
| Receive an ICMP packet. More... | |
| virtual void | ReceiveIcmp (Ipv6Address icmpSource, uint8_t icmpTtl, uint8_t icmpType, uint8_t icmpCode, uint32_t icmpInfo, Ipv6Address payloadSource, Ipv6Address payloadDestination, const uint8_t payload[8]) |
| void | Send (Ptr< Packet > packet, Ipv4Address saddr, Ipv4Address daddr, uint16_t sport, uint16_t dport) |
| Send a packet via UDP. More... | |
| void | Send (Ptr< Packet > packet, Ipv4Address saddr, Ipv4Address daddr, uint16_t sport, uint16_t dport, Ptr< Ipv4Route > route) |
| void | Send (Ptr< Packet > packet, Ipv6Address saddr, Ipv6Address daddr, uint16_t sport, uint16_t dport) |
| void | Send (Ptr< Packet > packet, Ipv6Address saddr, Ipv6Address daddr, uint16_t sport, uint16_t dport, Ptr< Ipv6Route > route) |
| virtual void | SetDownTarget (IpL4Protocol::DownTargetCallback cb) |
| virtual void | SetDownTarget6 (IpL4Protocol::DownTargetCallback6 cb) |
| void | SetNode (Ptr< Node > node) |
Public Member Functions inherited from ns3::IpL4Protocol | |
| virtual | ~IpL4Protocol () |
Public Member Functions inherited from ns3::Object | |
| Object () | |
| virtual | ~Object () |
| void | AggregateObject (Ptr< Object > other) |
| void | Dispose (void) |
| AggregateIterator | GetAggregateIterator (void) const |
| virtual TypeId | GetInstanceTypeId (void) const |
| template<typename T > | |
| Ptr< T > | GetObject (void) const |
| template<typename T > | |
| Ptr< T > | GetObject (TypeId tid) const |
| void | Initialize (void) |
Public Member Functions inherited from ns3::SimpleRefCount< Object, ObjectBase, ObjectDeleter > | |
| SimpleRefCount () | |
| SimpleRefCount (const SimpleRefCount &o) | |
| uint32_t | GetReferenceCount (void) const |
| SimpleRefCount & | operator= (const SimpleRefCount &o) |
| void | Ref (void) const |
| void | Unref (void) const |
Public Member Functions inherited from ns3::ObjectBase | |
| virtual | ~ObjectBase () |
| void | GetAttribute (std::string name, AttributeValue &value) const |
| bool | GetAttributeFailSafe (std::string name, AttributeValue &attribute) const |
| void | SetAttribute (std::string name, const AttributeValue &value) |
| bool | SetAttributeFailSafe (std::string name, const AttributeValue &value) |
| bool | TraceConnect (std::string name, std::string context, const CallbackBase &cb) |
| bool | TraceConnectWithoutContext (std::string name, const CallbackBase &cb) |
| bool | TraceDisconnect (std::string name, std::string context, const CallbackBase &cb) |
| bool | TraceDisconnectWithoutContext (std::string name, const CallbackBase &cb) |
Static Public Member Functions | |
| static TypeId | GetTypeId (void) |
Static Public Member Functions inherited from ns3::IpL4Protocol | |
| static TypeId | GetTypeId (void) |
Static Public Member Functions inherited from ns3::Object | |
| static TypeId | GetTypeId (void) |
Static Public Member Functions inherited from ns3::SimpleRefCount< Object, ObjectBase, ObjectDeleter > | |
| static void | Cleanup (void) |
Static Public Member Functions inherited from ns3::ObjectBase | |
| static TypeId | GetTypeId (void) |
Static Public Attributes | |
| static const uint8_t | PROT_NUMBER = 17 |
Protected Member Functions | |
| virtual void | DoDispose (void) |
| virtual void | NotifyNewAggregate () |
Protected Member Functions inherited from ns3::Object | |
| Object (const Object &o) | |
| virtual void | DoInitialize (void) |
Protected Member Functions inherited from ns3::ObjectBase | |
| void | ConstructSelf (const AttributeConstructionList &attributes) |
| virtual void | NotifyConstructionCompleted (void) |
Private Member Functions | |
| UdpL4Protocol (const UdpL4Protocol &o) | |
| UdpL4Protocol & | operator= (const UdpL4Protocol &o) |
Private Attributes | |
| IpL4Protocol::DownTargetCallback | m_downTarget |
| IpL4Protocol::DownTargetCallback6 | m_downTarget6 |
| Ipv4EndPointDemux * | m_endPoints |
| Ipv6EndPointDemux * | m_endPoints6 |
| Ptr< Node > | m_node |
| std::vector< Ptr< UdpSocketImpl > > | m_sockets |
Additional Inherited Members | |
Public Types inherited from ns3::IpL4Protocol | |
| typedef Callback< void, Ptr < Packet >, Ipv4Address, Ipv4Address, uint8_t, Ptr < Ipv4Route > > | DownTargetCallback |
| typedef Callback< void, Ptr < Packet >, Ipv6Address, Ipv6Address, uint8_t, Ptr < Ipv6Route > > | DownTargetCallback6 |
| enum | RxStatus { RX_OK, RX_CSUM_FAILED, RX_ENDPOINT_CLOSED, RX_ENDPOINT_UNREACH } |
Implementation of the UDP protocol.
ns3::UdpL4Protocol is accessible through the following paths with Config::Set and Config::Connect:
No TraceSources are defined for this type.
Definition at line 48 of file udp-l4-protocol.h.
| ns3::UdpL4Protocol::UdpL4Protocol | ( | ) |
Definition at line 66 of file udp-l4-protocol.cc.
References NS_LOG_FUNCTION_NOARGS.
|
virtual |
Definition at line 72 of file udp-l4-protocol.cc.
References NS_LOG_FUNCTION_NOARGS.
|
private |
| Ipv4EndPoint * ns3::UdpL4Protocol::Allocate | ( | void | ) |
Definition at line 173 of file udp-l4-protocol.cc.
References ns3::Ipv4EndPointDemux::Allocate(), m_endPoints, and NS_LOG_FUNCTION_NOARGS.
Here is the call graph for this function:| Ipv4EndPoint * ns3::UdpL4Protocol::Allocate | ( | Ipv4Address | address | ) |
Definition at line 180 of file udp-l4-protocol.cc.
References ns3::Ipv4EndPointDemux::Allocate(), m_endPoints, and NS_LOG_FUNCTION.
Here is the call graph for this function:| Ipv4EndPoint * ns3::UdpL4Protocol::Allocate | ( | uint16_t | port | ) |
Definition at line 187 of file udp-l4-protocol.cc.
References ns3::Ipv4EndPointDemux::Allocate(), m_endPoints, and NS_LOG_FUNCTION.
Here is the call graph for this function:| Ipv4EndPoint * ns3::UdpL4Protocol::Allocate | ( | Ipv4Address | address, |
| uint16_t | port | ||
| ) |
Definition at line 194 of file udp-l4-protocol.cc.
References ns3::Ipv4EndPointDemux::Allocate(), m_endPoints, and NS_LOG_FUNCTION.
Here is the call graph for this function:| Ipv4EndPoint * ns3::UdpL4Protocol::Allocate | ( | Ipv4Address | localAddress, |
| uint16_t | localPort, | ||
| Ipv4Address | peerAddress, | ||
| uint16_t | peerPort | ||
| ) |
Definition at line 200 of file udp-l4-protocol.cc.
References ns3::Ipv4EndPointDemux::Allocate(), m_endPoints, and NS_LOG_FUNCTION.
Here is the call graph for this function:| Ipv6EndPoint * ns3::UdpL4Protocol::Allocate6 | ( | void | ) |
Definition at line 216 of file udp-l4-protocol.cc.
References ns3::Ipv6EndPointDemux::Allocate(), m_endPoints6, and NS_LOG_FUNCTION_NOARGS.
Here is the call graph for this function:| Ipv6EndPoint * ns3::UdpL4Protocol::Allocate6 | ( | Ipv6Address | address | ) |
Definition at line 223 of file udp-l4-protocol.cc.
References ns3::Ipv6EndPointDemux::Allocate(), m_endPoints6, and NS_LOG_FUNCTION.
Here is the call graph for this function:| Ipv6EndPoint * ns3::UdpL4Protocol::Allocate6 | ( | uint16_t | port | ) |
Definition at line 230 of file udp-l4-protocol.cc.
References ns3::Ipv6EndPointDemux::Allocate(), m_endPoints6, and NS_LOG_FUNCTION.
Here is the call graph for this function:| Ipv6EndPoint * ns3::UdpL4Protocol::Allocate6 | ( | Ipv6Address | address, |
| uint16_t | port | ||
| ) |
Definition at line 237 of file udp-l4-protocol.cc.
References ns3::Ipv6EndPointDemux::Allocate(), m_endPoints6, and NS_LOG_FUNCTION.
Here is the call graph for this function:| Ipv6EndPoint * ns3::UdpL4Protocol::Allocate6 | ( | Ipv6Address | localAddress, |
| uint16_t | localPort, | ||
| Ipv6Address | peerAddress, | ||
| uint16_t | peerPort | ||
| ) |
Definition at line 243 of file udp-l4-protocol.cc.
References ns3::Ipv6EndPointDemux::Allocate(), m_endPoints6, and NS_LOG_FUNCTION.
Here is the call graph for this function:Definition at line 162 of file udp-l4-protocol.cc.
References m_node, m_sockets, and NS_LOG_FUNCTION_NOARGS.
| void ns3::UdpL4Protocol::DeAllocate | ( | Ipv4EndPoint * | endPoint | ) |
Definition at line 209 of file udp-l4-protocol.cc.
References ns3::Ipv4EndPointDemux::DeAllocate(), m_endPoints, and NS_LOG_FUNCTION.
Here is the call graph for this function:| void ns3::UdpL4Protocol::DeAllocate | ( | Ipv6EndPoint * | endPoint | ) |
Definition at line 252 of file udp-l4-protocol.cc.
References ns3::Ipv6EndPointDemux::DeAllocate(), m_endPoints6, and NS_LOG_FUNCTION.
Here is the call graph for this function:
|
protectedvirtual |
This method is called by Object::Dispose or by the object's destructor, whichever comes first.
Subclasses are expected to implement their real destruction code in an overriden version of this method and chain up to their parent's implementation once they are done. i.e., for simplicity, the destructor of every subclass should be empty and its content should be moved to the associated DoDispose method.
It is safe to call GetObject from within this method.
Reimplemented from ns3::Object.
Definition at line 133 of file udp-l4-protocol.cc.
References ns3::Object::DoDispose(), m_downTarget, m_downTarget6, m_endPoints, m_endPoints6, m_node, m_sockets, NS_LOG_FUNCTION_NOARGS, and ns3::Callback< R, T1, T2, T3, T4, T5, T6, T7, T8, T9 >::Nullify().
Here is the call graph for this function:
|
virtual |
This method allows a caller to get the current down target callback set for this L4 protocol, for
Implements ns3::IpL4Protocol.
Definition at line 510 of file udp-l4-protocol.cc.
References m_downTarget.
|
virtual |
Implements ns3::IpL4Protocol.
Definition at line 523 of file udp-l4-protocol.cc.
References m_downTarget6.
|
virtual |
Implements ns3::IpL4Protocol.
Definition at line 126 of file udp-l4-protocol.cc.
References PROT_NUMBER.
|
static |
Definition at line 53 of file udp-l4-protocol.cc.
References m_sockets, ns3::MakeObjectVectorAccessor(), and ns3::TypeId::SetParent().
Here is the call graph for this function:
|
protectedvirtual |
This method is invoked whenever two sets of objects are aggregated together. It is invoked exactly once for each object in both sets. This method can be overriden by subclasses who wish to be notified of aggregation events. These subclasses must chain up to their base class NotifyNewAggregate method. It is safe to call GetObject and AggregateObject from within this method.
This function must be implemented in the stack that needs to notify other stacks connected to the node of their presence in the node.
Reimplemented from ns3::Object.
Definition at line 89 of file udp-l4-protocol.cc.
References ns3::Object::AggregateObject(), ns3::Object::GetObject(), ns3::Callback< R, T1, T2, T3, T4, T5, T6, T7, T8, T9 >::IsNull(), m_downTarget, m_downTarget6, m_node, ns3::MakeCallback(), ns3::Object::NotifyNewAggregate(), NS_LOG_FUNCTION, ns3::Ipv4::Send(), ns3::Ipv6L3Protocol::Send(), SetDownTarget(), SetDownTarget6(), and SetNode().
Here is the call graph for this function:
|
private |
|
virtual |
Implements ns3::IpL4Protocol.
Definition at line 372 of file udp-l4-protocol.cc.
References ns3::Node::ChecksumEnabled(), ns3::Packet::Copy(), ns3::UdpHeader::EnableChecksums(), ns3::Ipv6Header::GetDestinationAddress(), ns3::Ipv6Header::GetSourceAddress(), ns3::Ipv6Address::IsIpv4MappedAddress(), ns3::Ipv6EndPointDemux::Lookup(), m_endPoints6, NS_LOG_DEBUG, NS_LOG_FUNCTION, NS_LOG_INFO, NS_LOG_LOGIC, PROT_NUMBER, ns3::Packet::RemoveHeader(), ns3::IpL4Protocol::RX_CSUM_FAILED, ns3::IpL4Protocol::RX_ENDPOINT_UNREACH, and ns3::IpL4Protocol::RX_OK.
Here is the call graph for this function:
|
virtual |
Receive a packet up the protocol stack.
| p | The Packet to dump the contents into |
| header | IPv4 Header information |
| interface | the interface from which the packet is coming. |
Implements ns3::IpL4Protocol.
Definition at line 313 of file udp-l4-protocol.cc.
References ns3::Node::ChecksumEnabled(), ns3::Packet::Copy(), ns3::UdpHeader::EnableChecksums(), ns3::Ipv4Header::GetDestination(), ns3::UdpHeader::GetDestinationPort(), ns3::Ipv4Header::GetSource(), ns3::UdpHeader::GetSourcePort(), ns3::UdpHeader::InitializeChecksum(), ns3::UdpHeader::IsChecksumOk(), ns3::Ipv4EndPointDemux::Lookup(), m_endPoints, ns3::Ipv6Address::MakeIpv4MappedAddress(), NS_LOG_DEBUG, NS_LOG_FUNCTION, NS_LOG_INFO, NS_LOG_LOGIC, ns3::Packet::PeekHeader(), PROT_NUMBER, ns3::Packet::RemoveHeader(), ns3::IpL4Protocol::RX_CSUM_FAILED, ns3::IpL4Protocol::RX_ENDPOINT_UNREACH, ns3::IpL4Protocol::RX_OK, ns3::Ipv6Header::SetDestinationAddress(), and ns3::Ipv6Header::SetSourceAddress().
Here is the call graph for this function:
|
virtual |
Receive an ICMP packet.
| icmpSource | The IP address of the source of the packet. |
| icmpTtl | The time to live from the IP header |
| icmpType | The type of the message from the ICMP header |
| icmpCode | The message code from the ICMP header |
| icmpInfo | 32-bit integer carrying informational value of varying semantics. |
| payloadSource | The IP source address from the IP header of the packet |
| payloadDestination | The IP destination address from the IP header of the packet |
| payload | Payload of the ICMP packet |
Reimplemented from ns3::IpL4Protocol.
Definition at line 259 of file udp-l4-protocol.cc.
References ns3::Ipv4EndPoint::ForwardIcmp(), m_endPoints, NS_LOG_DEBUG, NS_LOG_FUNCTION, and ns3::Ipv4EndPointDemux::SimpleLookup().
Here is the call graph for this function:
|
virtual |
Reimplemented from ns3::IpL4Protocol.
Definition at line 286 of file udp-l4-protocol.cc.
References ns3::Ipv6EndPoint::ForwardIcmp(), m_endPoints6, NS_LOG_DEBUG, NS_LOG_FUNCTION, and ns3::Ipv6EndPointDemux::SimpleLookup().
Here is the call graph for this function:| void ns3::UdpL4Protocol::Send | ( | Ptr< Packet > | packet, |
| Ipv4Address | saddr, | ||
| Ipv4Address | daddr, | ||
| uint16_t | sport, | ||
| uint16_t | dport | ||
| ) |
Send a packet via UDP.
| packet | The packet to send |
| saddr | The source Ipv4Address |
| daddr | The destination Ipv4Address |
| sport | The source port number |
| dport | The destination port number |
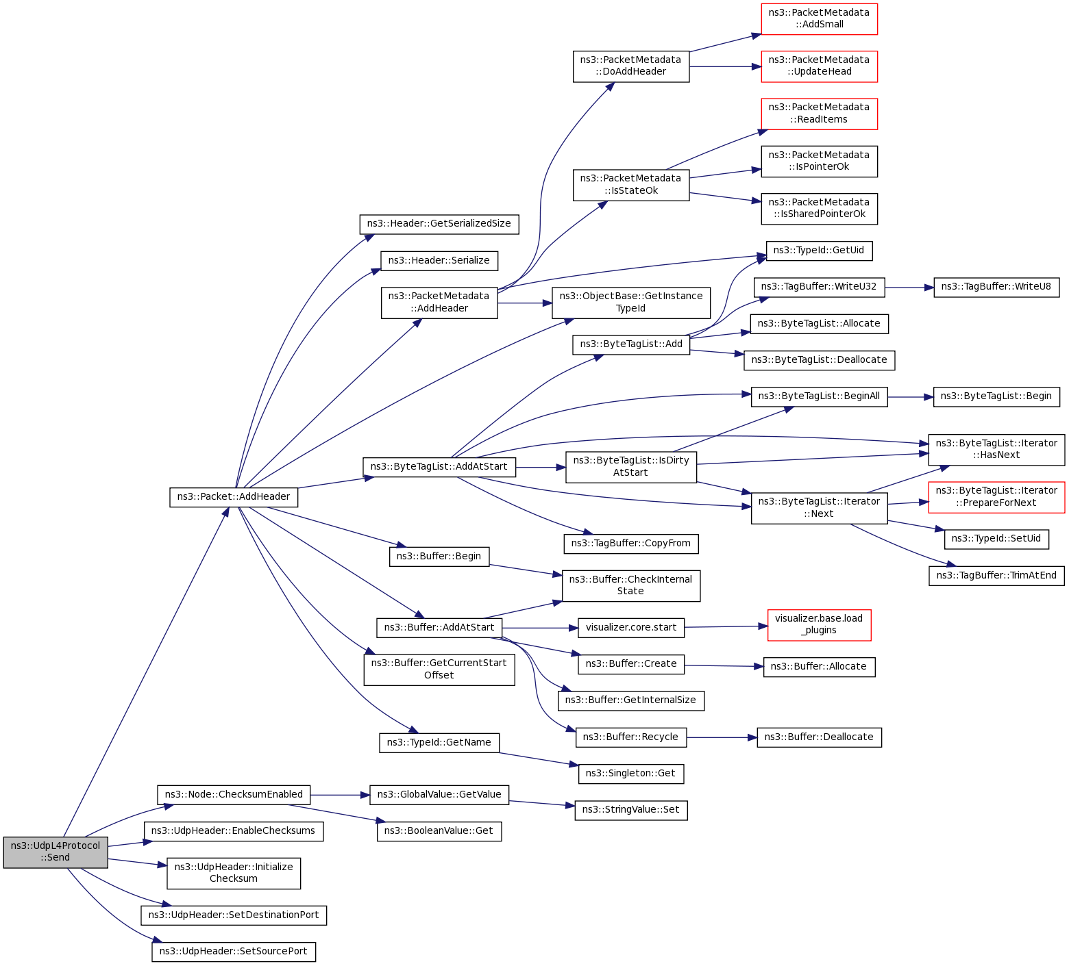
Definition at line 411 of file udp-l4-protocol.cc.
References ns3::Packet::AddHeader(), ns3::Node::ChecksumEnabled(), ns3::UdpHeader::EnableChecksums(), ns3::UdpHeader::InitializeChecksum(), m_downTarget, NS_LOG_FUNCTION, PROT_NUMBER, ns3::UdpHeader::SetDestinationPort(), and ns3::UdpHeader::SetSourcePort().
Here is the call graph for this function:| void ns3::UdpL4Protocol::Send | ( | Ptr< Packet > | packet, |
| Ipv4Address | saddr, | ||
| Ipv4Address | daddr, | ||
| uint16_t | sport, | ||
| uint16_t | dport, | ||
| Ptr< Ipv4Route > | route | ||
| ) |
Definition at line 434 of file udp-l4-protocol.cc.
References ns3::Packet::AddHeader(), ns3::Node::ChecksumEnabled(), ns3::UdpHeader::EnableChecksums(), ns3::UdpHeader::InitializeChecksum(), m_downTarget, NS_LOG_FUNCTION, PROT_NUMBER, ns3::UdpHeader::SetDestinationPort(), and ns3::UdpHeader::SetSourcePort().
Here is the call graph for this function:| void ns3::UdpL4Protocol::Send | ( | Ptr< Packet > | packet, |
| Ipv6Address | saddr, | ||
| Ipv6Address | daddr, | ||
| uint16_t | sport, | ||
| uint16_t | dport | ||
| ) |
Definition at line 457 of file udp-l4-protocol.cc.
References ns3::Packet::AddHeader(), ns3::Node::ChecksumEnabled(), ns3::UdpHeader::EnableChecksums(), ns3::UdpHeader::InitializeChecksum(), m_downTarget6, NS_LOG_FUNCTION, PROT_NUMBER, ns3::UdpHeader::SetDestinationPort(), and ns3::UdpHeader::SetSourcePort().
Here is the call graph for this function:| void ns3::UdpL4Protocol::Send | ( | Ptr< Packet > | packet, |
| Ipv6Address | saddr, | ||
| Ipv6Address | daddr, | ||
| uint16_t | sport, | ||
| uint16_t | dport, | ||
| Ptr< Ipv6Route > | route | ||
| ) |
Definition at line 480 of file udp-l4-protocol.cc.
References ns3::Packet::AddHeader(), ns3::Node::ChecksumEnabled(), ns3::UdpHeader::EnableChecksums(), ns3::UdpHeader::InitializeChecksum(), m_downTarget6, NS_LOG_FUNCTION, PROT_NUMBER, ns3::UdpHeader::SetDestinationPort(), and ns3::UdpHeader::SetSourcePort().
Here is the call graph for this function:
|
virtual |
This method allows a caller to set the current down target callback set for this L4 protocol
| cb | current Callback for the L4 protocol |
Implements ns3::IpL4Protocol.
Definition at line 503 of file udp-l4-protocol.cc.
References m_downTarget, and NS_LOG_FUNCTION.
Referenced by NotifyNewAggregate().
Here is the caller graph for this function:
|
virtual |
Implements ns3::IpL4Protocol.
Definition at line 516 of file udp-l4-protocol.cc.
References m_downTarget6, and NS_LOG_FUNCTION.
Referenced by NotifyNewAggregate().
Here is the caller graph for this function:Definition at line 78 of file udp-l4-protocol.cc.
References m_node.
Referenced by NotifyNewAggregate().
Here is the caller graph for this function:
|
private |
Definition at line 158 of file udp-l4-protocol.h.
Referenced by DoDispose(), GetDownTarget(), NotifyNewAggregate(), Send(), and SetDownTarget().
|
private |
Definition at line 159 of file udp-l4-protocol.h.
Referenced by DoDispose(), GetDownTarget6(), NotifyNewAggregate(), Send(), and SetDownTarget6().
|
private |
Definition at line 153 of file udp-l4-protocol.h.
Referenced by Allocate(), DeAllocate(), DoDispose(), Receive(), and ReceiveIcmp().
|
private |
Definition at line 154 of file udp-l4-protocol.h.
Referenced by Allocate6(), DeAllocate(), DoDispose(), Receive(), and ReceiveIcmp().
Definition at line 152 of file udp-l4-protocol.h.
Referenced by CreateSocket(), DoDispose(), NotifyNewAggregate(), and SetNode().
|
private |
Definition at line 157 of file udp-l4-protocol.h.
Referenced by CreateSocket(), DoDispose(), and GetTypeId().
|
static |
Definition at line 51 of file udp-l4-protocol.h.
Referenced by ns3::IpcsClassifier::Classify(), ns3::EpcTftClassifier::Classify(), ns3::EpcTftClassifierTestCase::DoRun(), ns3::UdpSocketImpl::DoSendTo(), GetProtocolNumber(), Receive(), and Send().