Inheritance diagram for Ipv4HeaderTest:
Collaboration diagram for Ipv4HeaderTest:Public Member Functions | |
| Ipv4HeaderTest () | |
| virtual void | DoRun (void) |
| Implementation to actually run this TestCase. More... | |
| void | ReceivePacket (Ptr< Socket > socket, Ptr< Packet > packet, const Address &from) |
| void | ReceivePkt (Ptr< Socket > socket) |
Public Member Functions inherited from ns3::TestCase | |
| virtual | ~TestCase () |
| Destructor. More... | |
Private Member Functions | |
| void | DoSendData_IpHdr_Dscp (Ptr< Socket > socket, std::string to, Ipv4Header::DscpType dscp, Ipv4Header::EcnType) |
| void | SendData_IpHdr_Dscp (Ptr< Socket > socket, std::string to, Ipv4Header::DscpType dscp, Ipv4Header::EcnType) |
Private Attributes | |
| Ipv4Header | m_receivedHeader |
| Ptr< Packet > | m_receivedPacket |
Additional Inherited Members | |
Public Types inherited from ns3::TestCase | |
| enum | TestDuration { QUICK = 1, EXTENSIVE = 2, TAKES_FOREVER = 3 } |
| How long the test takes to execute. More... | |
Protected Member Functions inherited from ns3::TestCase | |
| TestCase (std::string name) | |
| void | AddTestCase (TestCase *testCase) NS_DEPRECATED |
| Add an individual child TestCase case to this TestCase. More... | |
| void | AddTestCase (TestCase *testCase, enum TestDuration duration) |
| Add an individual child TestCase to this test suite. More... | |
| std::string | CreateDataDirFilename (std::string filename) |
| std::string | CreateTempDirFilename (std::string filename) |
| bool | GetErrorStatus (void) const NS_DEPRECATED |
| std::string | GetName (void) const |
| bool | IsStatusFailure (void) const |
| bool | IsStatusSuccess (void) const |
| bool | MustAssertOnFailure (void) const |
| bool | MustContinueOnFailure (void) const |
| void | ReportTestFailure (std::string cond, std::string actual, std::string limit, std::string message, std::string file, int32_t line) |
| void | SetDataDir (std::string directory) |
Definition at line 74 of file ipv4-header-test.cc.
| Ipv4HeaderTest::Ipv4HeaderTest | ( | ) |
Definition at line 90 of file ipv4-header-test.cc.
|
virtual |
Implementation to actually run this TestCase.
Subclasses should override this method to conduct their tests.
Implements ns3::TestCase.
Definition at line 145 of file ipv4-header-test.cc.
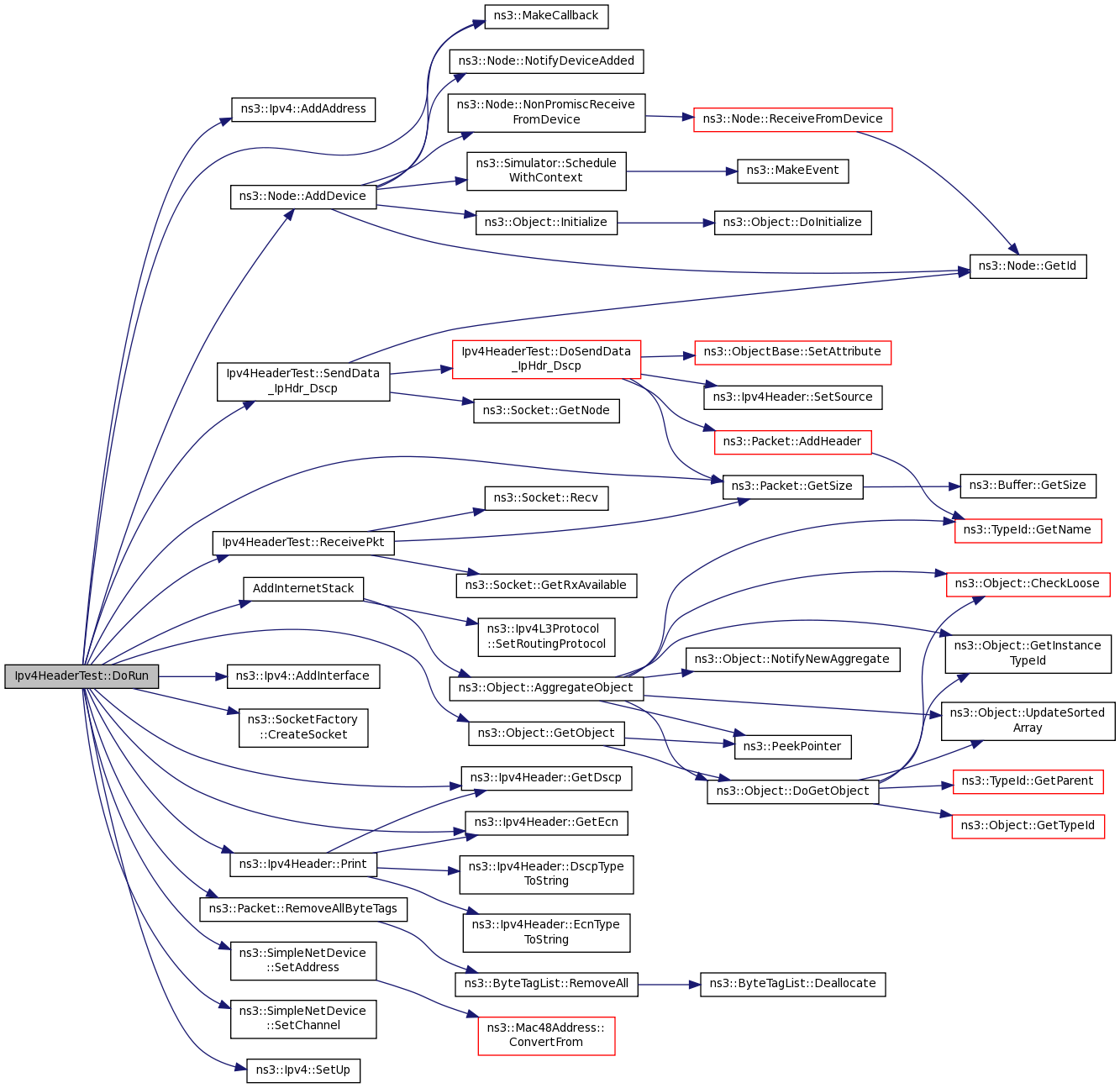
References ns3::Ipv4::AddAddress(), ns3::Node::AddDevice(), ns3::Ipv4::AddInterface(), AddInternetStack(), ns3::SocketFactory::CreateSocket(), ns3::Ipv4Header::GetDscp(), ns3::Ipv4Header::GetEcn(), ns3::Object::GetObject(), ns3::Packet::GetSize(), m_receivedHeader, m_receivedPacket, ns3::MakeCallback(), NS_TEST_EXPECT_MSG_EQ, ns3::Ipv4Header::Print(), ReceivePkt(), ns3::Packet::RemoveAllByteTags(), SendData_IpHdr_Dscp(), ns3::SimpleNetDevice::SetAddress(), ns3::SimpleNetDevice::SetChannel(), and ns3::Ipv4::SetUp().
Here is the call graph for this function:
|
private |
Definition at line 115 of file ipv4-header-test.cc.
References ns3::Packet::AddHeader(), ns3::Packet::GetSize(), NS_TEST_EXPECT_MSG_EQ, ns3::Socket::SendTo(), ns3::ObjectBase::SetAttribute(), and ns3::Ipv4Header::SetSource().
Referenced by SendData_IpHdr_Dscp().
Here is the call graph for this function:
Here is the caller graph for this function:| void Ipv4HeaderTest::ReceivePacket | ( | Ptr< Socket > | socket, |
| Ptr< Packet > | packet, | ||
| const Address & | from | ||
| ) |
Definition at line 95 of file ipv4-header-test.cc.
References m_receivedPacket.
Definition at line 101 of file ipv4-header-test.cc.
References ns3::Socket::GetRxAvailable(), ns3::Packet::GetSize(), m_receivedHeader, m_receivedPacket, NS_ASSERT, and ns3::Socket::Recv().
Referenced by DoRun().
Here is the call graph for this function:
Here is the caller graph for this function:
|
private |
Definition at line 136 of file ipv4-header-test.cc.
References DoSendData_IpHdr_Dscp(), ns3::Node::GetId(), ns3::Socket::GetNode(), and m_receivedPacket.
Referenced by DoRun().
Here is the call graph for this function:
Here is the caller graph for this function:
|
private |
Definition at line 77 of file ipv4-header-test.cc.
Referenced by DoRun(), and ReceivePkt().
Definition at line 76 of file ipv4-header-test.cc.
Referenced by DoRun(), ReceivePacket(), ReceivePkt(), and SendData_IpHdr_Dscp().