A Discrete-Event Network Simulator
API
ns3::FdNetDevice Class Reference

a NetDevice to read/write network traffic from/into a file descriptor. More...

#include <fd-net-device.h>

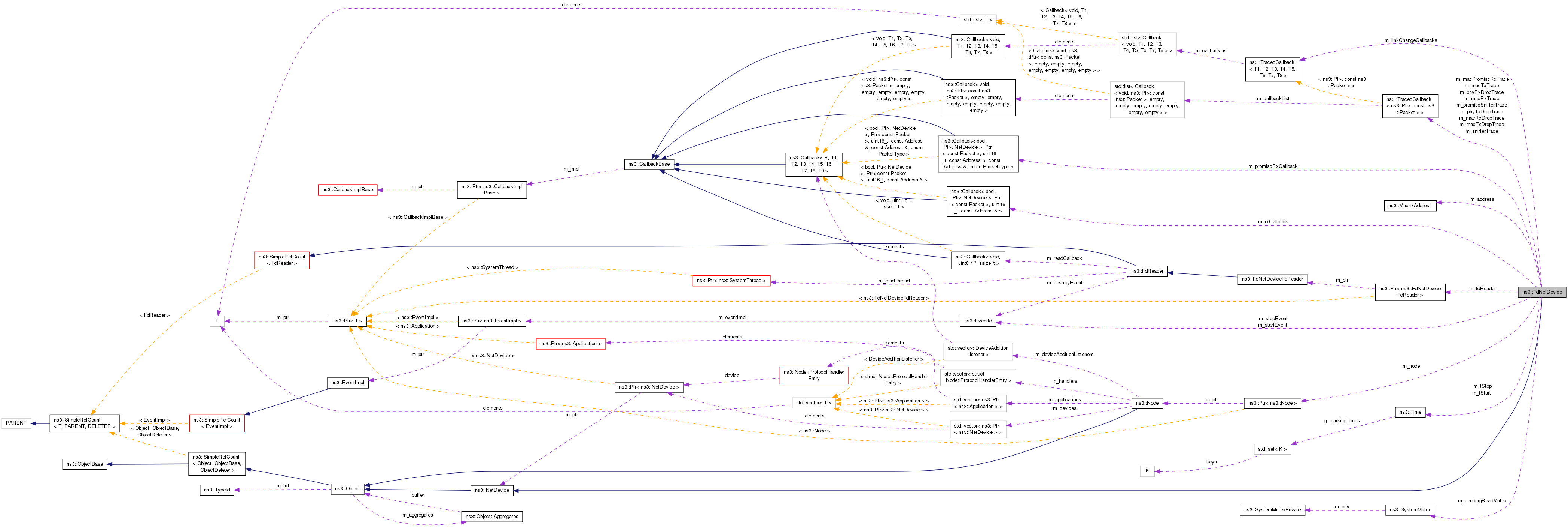
+ Inheritance diagram for ns3::FdNetDevice:
+ Collaboration diagram for ns3::FdNetDevice:

Public Types

enum  EncapsulationMode { DIX, LLC, DIXPI }
 Enumeration of the types of frames supported in the class. More...
 
- Public Types inherited from ns3::NetDevice
enum  PacketType {
  PACKET_HOST = 1, NS3_PACKET_HOST = PACKET_HOST, PACKET_BROADCAST, NS3_PACKET_BROADCAST = PACKET_BROADCAST,
  PACKET_MULTICAST, NS3_PACKET_MULTICAST = PACKET_MULTICAST, PACKET_OTHERHOST, NS3_PACKET_OTHERHOST = PACKET_OTHERHOST
}
 Packet types are used as they are in Linux. More...
 
typedef Callback< bool, Ptr< NetDevice >, Ptr< const Packet >, uint16_t, const Address &, const Address &, enum PacketTypePromiscReceiveCallback
 
typedef Callback< bool, Ptr< NetDevice >, Ptr< const Packet >, uint16_t, const Address & > ReceiveCallback
 

Public Member Functions

 FdNetDevice ()
 Constructor for the FdNetDevice. More...
 
virtual ~FdNetDevice ()
 Destructor for the FdNetDevice. More...
 
virtual void AddLinkChangeCallback (Callback< void > callback)
 
virtual Address GetAddress (void) const
 
virtual Address GetBroadcast (void) const
 
virtual Ptr< ChannelGetChannel (void) const
 
FdNetDevice::EncapsulationMode GetEncapsulationMode (void) const
 Get the link layer encapsulation mode of this device. More...
 
virtual uint32_t GetIfIndex (void) const
 
virtual uint16_t GetMtu (void) const
 
virtual Address GetMulticast (Ipv4Address multicastGroup) const
 Make and return a MAC multicast address using the provided multicast group. More...
 
virtual Address GetMulticast (Ipv6Address addr) const
 Get the MAC multicast address corresponding to the IPv6 address provided. More...
 
virtual Ptr< NodeGetNode (void) const
 
virtual bool IsBridge (void) const
 Return true if the net device is acting as a bridge. More...
 
virtual bool IsBroadcast (void) const
 
virtual bool IsLinkUp (void) const
 
virtual bool IsMulticast (void) const
 
virtual bool IsPointToPoint (void) const
 Return true if the net device is on a point-to-point link. More...
 
virtual bool NeedsArp (void) const
 
virtual bool Send (Ptr< Packet > packet, const Address &dest, uint16_t protocolNumber)
 
virtual bool SendFrom (Ptr< Packet > packet, const Address &source, const Address &dest, uint16_t protocolNumber)
 
virtual void SetAddress (Address address)
 Set the address of this interface. More...
 
void SetEncapsulationMode (FdNetDevice::EncapsulationMode mode)
 Set the link layer encapsulation mode of this device. More...
 
void SetFileDescriptor (int fd)
 Set the associated file descriptor. More...
 
virtual void SetIfIndex (const uint32_t index)
 
virtual void SetIsBroadcast (bool broadcast)
 
virtual void SetIsMulticast (bool multicast)
 
virtual bool SetMtu (const uint16_t mtu)
 
virtual void SetNode (Ptr< Node > node)
 
virtual void SetPromiscReceiveCallback (NetDevice::PromiscReceiveCallback cb)
 
virtual void SetReceiveCallback (NetDevice::ReceiveCallback cb)
 
void Start (Time tStart)
 Set a start time for the device. More...
 
void Stop (Time tStop)
 Set a stop time for the device. More...
 
virtual bool SupportsSendFrom () const
 
- Public Member Functions inherited from ns3::NetDevice
virtual ~NetDevice ()
 
- Public Member Functions inherited from ns3::Object
 Object ()
 Constructor. More...
 
virtual ~Object ()
 Destructor. More...
 
void AggregateObject (Ptr< Object > other)
 Aggregate two Objects together. More...
 
void Dispose (void)
 Dispose of this Object. More...
 
AggregateIterator GetAggregateIterator (void) const
 Get an iterator to the Objects aggregated to this one. More...
 
virtual TypeId GetInstanceTypeId (void) const
 Implement the GetInstanceTypeId method defined in ObjectBase. More...
 
template<typename T >
Ptr< T > GetObject (void) const
 Get a pointer to the requested aggregated Object. More...
 
template<typename T >
Ptr< T > GetObject (TypeId tid) const
 Get a pointer to the requested aggregated Object. More...
 
void Initialize (void)
 Invoke DoInitialize on all Objects aggregated to this one. More...
 
- Public Member Functions inherited from ns3::SimpleRefCount< Object, ObjectBase, ObjectDeleter >
 SimpleRefCount ()
 Constructor. More...
 
 SimpleRefCount (const SimpleRefCount &o)
 Copy constructor. More...
 
uint32_t GetReferenceCount (void) const
 Get the reference count of the object. More...
 
SimpleRefCountoperator= (const SimpleRefCount &o)
 Assignment. More...
 
void Ref (void) const
 Increment the reference count. More...
 
void Unref (void) const
 Decrement the reference count. More...
 
- Public Member Functions inherited from ns3::ObjectBase
virtual ~ObjectBase ()
 Virtual destructor. More...
 
void GetAttribute (std::string name, AttributeValue &value) const
 Get the value of an attribute, raising fatal errors if unsuccessful. More...
 
bool GetAttributeFailSafe (std::string name, AttributeValue &value) const
 Get the value of an attribute without raising erros. More...
 
void SetAttribute (std::string name, const AttributeValue &value)
 Set a single attribute, raising fatal errors if unsuccessful. More...
 
bool SetAttributeFailSafe (std::string name, const AttributeValue &value)
 Set a single attribute without raising errors. More...
 
bool TraceConnect (std::string name, std::string context, const CallbackBase &cb)
 Connect a TraceSource to a Callback with a context. More...
 
bool TraceConnectWithoutContext (std::string name, const CallbackBase &cb)
 Connect a TraceSource to a Callback without a context. More...
 
bool TraceDisconnect (std::string name, std::string context, const CallbackBase &cb)
 Disconnect from a TraceSource a Callback previously connected with a context. More...
 
bool TraceDisconnectWithoutContext (std::string name, const CallbackBase &cb)
 Disconnect from a TraceSource a Callback previously connected without a context. More...
 

Static Public Member Functions

static TypeId GetTypeId (void)
 
- Static Public Member Functions inherited from ns3::NetDevice
static TypeId GetTypeId (void)
 Get the type ID. More...
 
- Static Public Member Functions inherited from ns3::Object
static TypeId GetTypeId (void)
 Register this type. More...
 
- Static Public Member Functions inherited from ns3::SimpleRefCount< Object, ObjectBase, ObjectDeleter >
static void Cleanup (void)
 Noop. More...
 
- Static Public Member Functions inherited from ns3::ObjectBase
static TypeId GetTypeId (void)
 Get the type ID. More...
 

Protected Member Functions

virtual void DoDispose (void)
 Destructor implementation. More...
 
- Protected Member Functions inherited from ns3::Object
 Object (const Object &o)
 Copy an Object. More...
 
virtual void DoInitialize (void)
 Initialize() implementation. More...
 
virtual void NotifyNewAggregate (void)
 Notify all Objects aggregated to this one of a new Object being aggregated. More...
 
- Protected Member Functions inherited from ns3::ObjectBase
void ConstructSelf (const AttributeConstructionList &attributes)
 Complete construction of ObjectBase; invoked by derived classes. More...
 
virtual void NotifyConstructionCompleted (void)
 Notifier called once the ObjectBase is fully constructed. More...
 

Private Member Functions

 FdNetDevice (FdNetDevice const &)
 
void ForwardUp (uint8_t *buf, ssize_t len)
 Forward the frame to the appropriate callback for processing. More...
 
void NotifyLinkUp (void)
 
void ReceiveCallback (uint8_t *buf, ssize_t len)
 Callback to invoke when a new frame is received. More...
 
void StartDevice (void)
 Spin up the device. More...
 
void StopDevice (void)
 Tear down the device. More...
 
bool TransmitStart (Ptr< Packet > p)
 Start Sending a Packet Down the Wire. More...
 

Private Attributes

Mac48Address m_address
 The net device mac address. More...
 
EncapsulationMode m_encapMode
 The typ of encapsulation of the received/transmited frames. More...
 
int m_fd
 The file descriptor used for receive/send network traffic. More...
 
Ptr< FdNetDeviceFdReaderm_fdReader
 Reader for the file descriptor. More...
 
uint32_t m_ifIndex
 The ns-3 interface index (in the sense of net device index) that has been assigned to this network device. More...
 
bool m_isBroadcast
 Flag indicating whether or not the underlying net device supports broadcast. More...
 
bool m_isMulticast
 Flag indicating whether or not the underlying net device supports multicast. More...
 
TracedCallback m_linkChangeCallbacks
 Callbacks to fire if the link changes state (up or down). More...
 
bool m_linkUp
 Flag indicating whether or not the link is up. More...
 
TracedCallback< Ptr< const Packet > > m_macPromiscRxTrace
 The trace source fired for packets successfully received by the device immediately before being forwarded up to higher layers (at the L2/L3 transition). More...
 
TracedCallback< Ptr< const Packet > > m_macRxDropTrace
 The trace source fired for packets successfully received by the device but which are dropped before being forwarded up to higher layers (at the L2/L3 transition). More...
 
TracedCallback< Ptr< const Packet > > m_macRxTrace
 The trace source fired for packets successfully received by the device immediately before being forwarded up to higher layers (at the L2/L3 transition). More...
 
TracedCallback< Ptr< const Packet > > m_macTxDropTrace
 The trace source fired when packets coming into the "top" of the device at the L3/L2 transition are dropped before being queued for transmission. More...
 
TracedCallback< Ptr< const Packet > > m_macTxTrace
 The trace source fired when packets come into the "top" of the device at the L3/L2 transition, before being queued for transmission. More...
 
uint32_t m_maxPendingReads
 Maximum number of packets that can be received and scheduled for read but not yeat read. More...
 
uint16_t m_mtu
 The MTU associated to the file descriptor technology. More...
 
Ptr< Nodem_node
 The ns-3 node associated to the net device. More...
 
uint32_t m_nodeId
 
uint32_t m_pendingReadCount
 Number of packets that were received and scheduled for read but not yeat read. More...
 
SystemMutex m_pendingReadMutex
 Mutex to increase pending read counter. More...
 
TracedCallback< Ptr< const Packet > > m_phyRxDropTrace
 The trace source fired when the phy layer drops a packet it has received. More...
 
TracedCallback< Ptr< const Packet > > m_phyTxDropTrace
 The trace source fired when the phy layer drops a packet as it tries to transmit it. More...
 
NetDevice::PromiscReceiveCallback m_promiscRxCallback
 The callback used to notify higher layers that a packet has been received in promiscuous mode. More...
 
TracedCallback< Ptr< const Packet > > m_promiscSnifferTrace
 A trace source that emulates a promiscuous mode protocol sniffer connected to the device. More...
 
NetDevice::ReceiveCallback m_rxCallback
 The callback used to notify higher layers that a packet has been received. More...
 
TracedCallback< Ptr< const Packet > > m_snifferTrace
 A trace source that emulates a non-promiscuous protocol sniffer connected to the device. More...
 
EventId m_startEvent
 
EventId m_stopEvent
 
Time m_tStart
 Time to start spinning up the device. More...
 
Time m_tStop
 Time to start tearing down the device. More...
 

Additional Inherited Members

Detailed Description

a NetDevice to read/write network traffic from/into a file descriptor.

A FdNetDevice object will read and write frames/packets from/to a file descriptor. This file descriptor might be associated to a Linux TAP/TUN device, to a socket or to a user space process, allowing the simulation to exchange traffic with the "outside-world"

Config Paths

ns3::FdNetDevice is accessible through the following paths with Config::Set and Config::Connect:

  • "/NodeList/[i]/DeviceList/[i]/$ns3::FdNetDevice"

Attributes

  • Address: The MAC address of this device.
  • Start: The simulation time at which to spin up the device thread.
    • Set with class: ns3::TimeValue
    • Underlying type: Time –9223372036854775808.0ns:+9223372036854775807.0ns
    • Initial value: +0.0ns
    • Flags: construct write read
  • Stop: The simulation time at which to tear down the device thread.
    • Set with class: ns3::TimeValue
    • Underlying type: Time –9223372036854775808.0ns:+9223372036854775807.0ns
    • Initial value: +0.0ns
    • Flags: construct write read
  • EncapsulationMode: The link-layer encapsulation type to use.
    • Set with class: ns3::EnumValue
    • Underlying type:
    • Initial value: Dix
    • Flags: construct write read
  • RxQueueSize: Maximum size of the read queue. This value limits number of packets that have been read from the network into a memory buffer but have not yet been processed by the simulator.
    • Set with class: ns3::UintegerValue
    • Underlying type: uint32_t 0:4294967295
    • Initial value: 1000
    • Flags: construct write read

TraceSources

  • MacTx: Trace source indicating a packet has arrived for transmission by this device
    Callback signature: ns3::Packet::TracedCallback
  • MacTxDrop: Trace source indicating a packet has been dropped by the device before transmission
    Callback signature: ns3::Packet::TracedCallback
  • MacPromiscRx: A packet has been received by this device, has been passed up from the physical layer and is being forwarded up the local protocol stack. This is a promiscuous trace,
    Callback signature: ns3::Packet::TracedCallback
  • MacRx: A packet has been received by this device, has been passed up from the physical layer and is being forwarded up the local protocol stack. This is a non-promiscuous trace,
    Callback signature: ns3::Packet::TracedCallback
  • Sniffer: Trace source simulating a non-promiscuous packet sniffer attached to the device
    Callback signature: ns3::Packet::TracedCallback
  • PromiscSniffer: Trace source simulating a promiscuous packet sniffer attached to the device
    Callback signature: ns3::Packet::TracedCallback

Size of this type is 344 bytes (on a 64-bit architecture).

Definition at line 82 of file fd-net-device.h.

Constructor & Destructor Documentation

ns3::FdNetDevice::FdNetDevice ( )

Constructor for the FdNetDevice.

Definition at line 168 of file fd-net-device.cc.

References m_tStart, NS_LOG_FUNCTION, and Start().

+ Here is the call graph for this function:

ns3::FdNetDevice::~FdNetDevice ( )
virtual

Destructor for the FdNetDevice.

Definition at line 188 of file fd-net-device.cc.

References NS_LOG_FUNCTION.

ns3::FdNetDevice::FdNetDevice ( FdNetDevice const &  )
private

Definition at line 184 of file fd-net-device.cc.

Member Function Documentation

void ns3::FdNetDevice::AddLinkChangeCallback ( Callback< void >  callback)
virtual
Parameters
callbackthe callback to invoke

Add a callback invoked whenever the link status changes to UP. This callback is typically used by the IP/ARP layer to flush the ARP cache and by IPv6 stack to flush NDISC cache whenever the link goes up.

Implements ns3::NetDevice.

Definition at line 642 of file fd-net-device.cc.

References ns3::TracedCallback< T1, T2, T3, T4, T5, T6, T7, T8 >::ConnectWithoutContext(), and m_linkChangeCallbacks.

+ Here is the call graph for this function:

void ns3::FdNetDevice::DoDispose ( void  )
protectedvirtual

Destructor implementation.

This method is called by Dispose() or by the Object's destructor, whichever comes first.

Subclasses are expected to implement their real destruction code in an overriden version of this method and chain up to their parent's implementation once they are done. i.e, for simplicity, the destructor of every subclass should be empty and its content should be moved to the associated DoDispose() method.

It is safe to call GetObject() from within this method.

Reimplemented from ns3::Object.

Definition at line 194 of file fd-net-device.cc.

References ns3::Object::DoDispose(), NS_LOG_FUNCTION, and StopDevice().

+ Here is the call graph for this function:

Address ns3::FdNetDevice::GetAddress ( void  ) const
virtual
Returns
the current Address of this interface.

Implements ns3::NetDevice.

Definition at line 586 of file fd-net-device.cc.

References m_address.

Address ns3::FdNetDevice::GetBroadcast ( void  ) const
virtual
Returns
the broadcast address supported by this netdevice.

Calling this method is invalid if IsBroadcast returns not true.

Implements ns3::NetDevice.

Definition at line 660 of file fd-net-device.cc.

Ptr< Channel > ns3::FdNetDevice::GetChannel ( void  ) const
virtual
Returns
the channel this NetDevice is connected to. The value returned can be zero if the NetDevice is not yet connected to any channel or if the underlying NetDevice has no concept of a channel. i.e., callers must check for zero and be ready to handle it.

Implements ns3::NetDevice.

Definition at line 611 of file fd-net-device.cc.

FdNetDevice::EncapsulationMode ns3::FdNetDevice::GetEncapsulationMode ( void  ) const

Get the link layer encapsulation mode of this device.

Returns
The link layer encapsulation mode of this device.

Definition at line 210 of file fd-net-device.cc.

References m_encapMode, and NS_LOG_FUNCTION.

uint32_t ns3::FdNetDevice::GetIfIndex ( void  ) const
virtual
Returns
index ifIndex of the device

Implements ns3::NetDevice.

Definition at line 605 of file fd-net-device.cc.

References m_ifIndex.

uint16_t ns3::FdNetDevice::GetMtu ( void  ) const
virtual
Returns
the link-level MTU in bytes for this interface.

This value is typically used by the IP layer to perform IP fragmentation when needed.

Implements ns3::NetDevice.

Definition at line 630 of file fd-net-device.cc.

References m_mtu.

Address ns3::FdNetDevice::GetMulticast ( Ipv4Address  multicastGroup) const
virtual

Make and return a MAC multicast address using the provided multicast group.

RFC 1112 says that an Ipv4 host group address is mapped to an Ethernet multicast address by placing the low-order 23-bits of the IP address into the low-order 23 bits of the Ethernet multicast address 01-00-5E-00-00-00 (hex). Similar RFCs exist for Ipv6 and Eui64 mappings. This method performs the multicast address creation function appropriate to the underlying MAC address of the device. This MAC address is encapsulated in an abstract Address to avoid dependencies on the exact MAC address format.

In the case of net devices that do not support multicast, clients are expected to test NetDevice::IsMulticast and avoid attempting to map multicast packets. Subclasses of NetDevice that do support multicasting are expected to override this method and provide an implementation appropriate to the particular device.

Parameters
multicastGroupThe IP address for the multicast group destination of the packet.
Returns
The MAC multicast Address used to send packets to the provided multicast group.
Warning
Calling this method is invalid if IsMulticast returns not true.
See also
IsMulticast()

Implements ns3::NetDevice.

Definition at line 678 of file fd-net-device.cc.

References ns3::Mac48Address::GetMulticast().

+ Here is the call graph for this function:

Address ns3::FdNetDevice::GetMulticast ( Ipv6Address  addr) const
virtual

Get the MAC multicast address corresponding to the IPv6 address provided.

Parameters
addrIPv6 address
Returns
the MAC multicast address
Warning
Calling this method is invalid if IsMulticast returns not true.

Implements ns3::NetDevice.

Definition at line 684 of file fd-net-device.cc.

References ns3::Mac48Address::GetMulticast().

+ Here is the call graph for this function:

Ptr< Node > ns3::FdNetDevice::GetNode ( void  ) const
virtual
Returns
the node base class which contains this network interface.

When a subclass needs to get access to the underlying node base class to print the nodeid for example, it can invoke this method.

Implements ns3::NetDevice.

Definition at line 702 of file fd-net-device.cc.

References m_node.

Referenced by StartDevice().

+ Here is the caller graph for this function:

bool ns3::FdNetDevice::IsBridge ( void  ) const
virtual

Return true if the net device is acting as a bridge.

Returns
value of m_isBridge flag

Implements ns3::NetDevice.

Definition at line 690 of file fd-net-device.cc.

bool ns3::FdNetDevice::IsBroadcast ( void  ) const
virtual
Returns
true if this interface supports a broadcast address, false otherwise.

Implements ns3::NetDevice.

Definition at line 648 of file fd-net-device.cc.

References m_isBroadcast.

bool ns3::FdNetDevice::IsLinkUp ( void  ) const
virtual
Returns
true if link is up; false otherwise

Implements ns3::NetDevice.

Definition at line 636 of file fd-net-device.cc.

References m_linkUp.

Referenced by SendFrom().

+ Here is the caller graph for this function:

bool ns3::FdNetDevice::IsMulticast ( void  ) const
virtual
Returns
value of m_isMulticast flag

Implements ns3::NetDevice.

Definition at line 666 of file fd-net-device.cc.

References m_isMulticast.

bool ns3::FdNetDevice::IsPointToPoint ( void  ) const
virtual

Return true if the net device is on a point-to-point link.

Returns
value of m_isPointToPoint flag

Implements ns3::NetDevice.

Definition at line 696 of file fd-net-device.cc.

bool ns3::FdNetDevice::NeedsArp ( void  ) const
virtual
Returns
true if ARP is needed, false otherwise.

Called by higher-layers to check if this NetDevice requires ARP to be used.

Implements ns3::NetDevice.

Definition at line 714 of file fd-net-device.cc.

void ns3::FdNetDevice::NotifyLinkUp ( void  )
private

Definition at line 592 of file fd-net-device.cc.

References m_linkChangeCallbacks, and m_linkUp.

Referenced by StartDevice().

+ Here is the caller graph for this function:

void ns3::FdNetDevice::ReceiveCallback ( uint8_t *  buf,
ssize_t  len 
)
private

Callback to invoke when a new frame is received.

Definition at line 277 of file fd-net-device.cc.

References ForwardUp(), m_maxPendingReads, m_nodeId, m_pendingReadCount, m_pendingReadMutex, ns3::MakeEvent(), NS_LOG_FUNCTION, NS_LOG_WARN, and ns3::Simulator::ScheduleWithContext().

+ Here is the call graph for this function:

bool ns3::FdNetDevice::Send ( Ptr< Packet packet,
const Address dest,
uint16_t  protocolNumber 
)
virtual
Parameters
packetpacket sent from above down to Network Device
destmac address of the destination (already resolved)
protocolNumberidentifies the type of payload contained in this packet. Used to call the right L3Protocol when the packet is received.

Called from higher layer to send packet into Network Device to the specified destination Address

Returns
whether the Send operation succeeded

Implements ns3::NetDevice.

Definition at line 489 of file fd-net-device.cc.

References m_address, NS_LOG_FUNCTION, and SendFrom().

+ Here is the call graph for this function:

bool ns3::FdNetDevice::SendFrom ( Ptr< Packet packet,
const Address source,
const Address dest,
uint16_t  protocolNumber 
)
virtual
Parameters
packetpacket sent from above down to Network Device
sourcesource mac address (so called "MAC spoofing")
destmac address of the destination (already resolved)
protocolNumberidentifies the type of payload contained in this packet. Used to call the right L3Protocol when the packet is received.

Called from higher layer to send packet into Network Device with the specified source and destination Addresses.

Returns
whether the Send operation succeeded

Implements ns3::NetDevice.

Definition at line 496 of file fd-net-device.cc.

References ns3::Packet::AddHeader(), ns3::AddPIHeader(), ns3::Mac48Address::ConvertFrom(), ns3::Packet::CopyData(), DIXPI, ns3::Packet::GetSize(), ns3::Packet::GetUid(), IsLinkUp(), LLC, m_encapMode, m_fd, m_macTxDropTrace, m_macTxTrace, m_mtu, m_promiscSnifferTrace, m_snifferTrace, NS_ASSERT_MSG, NS_LOG_FUNCTION, NS_LOG_LOGIC, ns3::EthernetHeader::SetDestination(), ns3::EthernetHeader::SetLengthType(), ns3::EthernetHeader::SetSource(), and ns3::LlcSnapHeader::SetType().

Referenced by Send().

+ Here is the call graph for this function:

+ Here is the caller graph for this function:

void ns3::FdNetDevice::SetAddress ( Address  address)
virtual

Set the address of this interface.

Parameters
addressaddress to set

Implements ns3::NetDevice.

Definition at line 580 of file fd-net-device.cc.

References ns3::Mac48Address::ConvertFrom(), and m_address.

+ Here is the call graph for this function:

void ns3::FdNetDevice::SetEncapsulationMode ( FdNetDevice::EncapsulationMode  mode)

Set the link layer encapsulation mode of this device.

Parameters
modeThe link layer encapsulation mode of this device.

Definition at line 202 of file fd-net-device.cc.

References m_encapMode, NS_LOG_FUNCTION, and NS_LOG_LOGIC.

Referenced by ns3::PlanetLabFdNetDeviceHelper::InstallPriv().

+ Here is the caller graph for this function:

void ns3::FdNetDevice::SetFileDescriptor ( int  fd)

Set the associated file descriptor.

Definition at line 571 of file fd-net-device.cc.

References m_fd.

void ns3::FdNetDevice::SetIfIndex ( const uint32_t  index)
virtual
Parameters
indexifIndex of the device

Implements ns3::NetDevice.

Definition at line 599 of file fd-net-device.cc.

References m_ifIndex.

void ns3::FdNetDevice::SetIsBroadcast ( bool  broadcast)
virtual

Definition at line 654 of file fd-net-device.cc.

References m_isBroadcast.

void ns3::FdNetDevice::SetIsMulticast ( bool  multicast)
virtual

Definition at line 672 of file fd-net-device.cc.

References m_isMulticast.

bool ns3::FdNetDevice::SetMtu ( const uint16_t  mtu)
virtual
Parameters
mtuMTU value, in bytes, to set for the device
Returns
whether the MTU value was within legal bounds

Override for default MTU defined on a per-type basis.

Implements ns3::NetDevice.

Definition at line 617 of file fd-net-device.cc.

References m_mtu.

void ns3::FdNetDevice::SetNode ( Ptr< Node node)
virtual
Parameters
nodethe node associated to this netdevice.

This method is called from ns3::Node::AddDevice.

Implements ns3::NetDevice.

Definition at line 708 of file fd-net-device.cc.

References m_node.

void ns3::FdNetDevice::SetPromiscReceiveCallback ( NetDevice::PromiscReceiveCallback  cb)
virtual
Parameters
cbcallback to invoke whenever a packet has been received in promiscuous mode and must be forwarded to the higher layers.

Enables netdevice promiscuous mode and sets the callback that will handle promiscuous mode packets. Note, promiscuous mode packets means all packets, including those packets that can be sensed by the netdevice but which are intended to be received by other hosts.

Implements ns3::NetDevice.

Definition at line 726 of file fd-net-device.cc.

References m_promiscRxCallback.

void ns3::FdNetDevice::SetReceiveCallback ( NetDevice::ReceiveCallback  cb)
virtual
Parameters
cbcallback to invoke whenever a packet has been received and must be forwarded to the higher layers.

Set the callback to be used to notify higher layers when a packet has been received.

Implements ns3::NetDevice.

Definition at line 720 of file fd-net-device.cc.

References m_rxCallback.

void ns3::FdNetDevice::Start ( Time  tStart)

Set a start time for the device.

Parameters
tStartthe start time

Definition at line 217 of file fd-net-device.cc.

References ns3::Simulator::Cancel(), m_startEvent, NS_LOG_FUNCTION, ns3::Simulator::Schedule(), and StartDevice().

Referenced by FdNetDevice().

+ Here is the call graph for this function:

+ Here is the caller graph for this function:

void ns3::FdNetDevice::StartDevice ( void  )
private

Spin up the device.

Definition at line 233 of file fd-net-device.cc.

References ns3::Node::GetId(), GetNode(), m_fd, m_fdReader, m_mtu, m_nodeId, ns3::MakeCallback(), NotifyLinkUp(), NS_LOG_DEBUG, and NS_LOG_FUNCTION.

Referenced by Start().

+ Here is the call graph for this function:

+ Here is the caller graph for this function:

void ns3::FdNetDevice::Stop ( Time  tStop)

Set a stop time for the device.

Parameters
tStopthe stop time

Definition at line 225 of file fd-net-device.cc.

References ns3::Simulator::Cancel(), m_startEvent, m_stopEvent, NS_LOG_FUNCTION, ns3::Simulator::Schedule(), and StopDevice().

+ Here is the call graph for this function:

void ns3::FdNetDevice::StopDevice ( void  )
private

Tear down the device.

Definition at line 259 of file fd-net-device.cc.

References m_fd, m_fdReader, and NS_LOG_FUNCTION.

Referenced by DoDispose(), and Stop().

+ Here is the caller graph for this function:

bool ns3::FdNetDevice::SupportsSendFrom ( ) const
virtual
Returns
true if this interface supports a bridging mode, false otherwise.

Implements ns3::NetDevice.

Definition at line 732 of file fd-net-device.cc.

bool ns3::FdNetDevice::TransmitStart ( Ptr< Packet p)
private

Start Sending a Packet Down the Wire.

Parameters
ppacket to send
Returns
true if success, false on failure

Member Data Documentation

Mac48Address ns3::FdNetDevice::m_address
private

The net device mac address.

Definition at line 248 of file fd-net-device.h.

Referenced by ForwardUp(), GetAddress(), GetTypeId(), Send(), and SetAddress().

EncapsulationMode ns3::FdNetDevice::m_encapMode
private

The typ of encapsulation of the received/transmited frames.

Definition at line 253 of file fd-net-device.h.

Referenced by ForwardUp(), GetEncapsulationMode(), GetTypeId(), SendFrom(), and SetEncapsulationMode().

int ns3::FdNetDevice::m_fd
private

The file descriptor used for receive/send network traffic.

Definition at line 238 of file fd-net-device.h.

Referenced by SendFrom(), SetFileDescriptor(), StartDevice(), and StopDevice().

Ptr<FdNetDeviceFdReader> ns3::FdNetDevice::m_fdReader
private

Reader for the file descriptor.

Definition at line 243 of file fd-net-device.h.

Referenced by StartDevice(), and StopDevice().

uint32_t ns3::FdNetDevice::m_ifIndex
private

The ns-3 interface index (in the sense of net device index) that has been assigned to this network device.

Definition at line 228 of file fd-net-device.h.

Referenced by GetIfIndex(), and SetIfIndex().

bool ns3::FdNetDevice::m_isBroadcast
private

Flag indicating whether or not the underlying net device supports broadcast.

Definition at line 270 of file fd-net-device.h.

Referenced by IsBroadcast(), and SetIsBroadcast().

bool ns3::FdNetDevice::m_isMulticast
private

Flag indicating whether or not the underlying net device supports multicast.

Definition at line 276 of file fd-net-device.h.

Referenced by IsMulticast(), and SetIsMulticast().

TracedCallback ns3::FdNetDevice::m_linkChangeCallbacks
private

Callbacks to fire if the link changes state (up or down).

Definition at line 264 of file fd-net-device.h.

Referenced by AddLinkChangeCallback(), and NotifyLinkUp().

bool ns3::FdNetDevice::m_linkUp
private

Flag indicating whether or not the link is up.

In this case, whether or not the device is connected to a channel.

Definition at line 259 of file fd-net-device.h.

Referenced by IsLinkUp(), and NotifyLinkUp().

TracedCallback<Ptr<const Packet> > ns3::FdNetDevice::m_macPromiscRxTrace
private

The trace source fired for packets successfully received by the device immediately before being forwarded up to higher layers (at the L2/L3 transition).

This is a promiscuous trace.

See also
class CallBackTraceSource

Definition at line 340 of file fd-net-device.h.

Referenced by ForwardUp(), and GetTypeId().

TracedCallback<Ptr<const Packet> > ns3::FdNetDevice::m_macRxDropTrace
private

The trace source fired for packets successfully received by the device but which are dropped before being forwarded up to higher layers (at the L2/L3 transition).

See also
class CallBackTraceSource

Definition at line 358 of file fd-net-device.h.

TracedCallback<Ptr<const Packet> > ns3::FdNetDevice::m_macRxTrace
private

The trace source fired for packets successfully received by the device immediately before being forwarded up to higher layers (at the L2/L3 transition).

This is a non-promiscuous trace.

See also
class CallBackTraceSource

Definition at line 349 of file fd-net-device.h.

Referenced by ForwardUp(), and GetTypeId().

TracedCallback<Ptr<const Packet> > ns3::FdNetDevice::m_macTxDropTrace
private

The trace source fired when packets coming into the "top" of the device at the L3/L2 transition are dropped before being queued for transmission.

See also
class CallBackTraceSource

Definition at line 331 of file fd-net-device.h.

Referenced by GetTypeId(), and SendFrom().

TracedCallback<Ptr<const Packet> > ns3::FdNetDevice::m_macTxTrace
private

The trace source fired when packets come into the "top" of the device at the L3/L2 transition, before being queued for transmission.

See also
class CallBackTraceSource

Definition at line 323 of file fd-net-device.h.

Referenced by GetTypeId(), and SendFrom().

uint32_t ns3::FdNetDevice::m_maxPendingReads
private

Maximum number of packets that can be received and scheduled for read but not yeat read.

Definition at line 286 of file fd-net-device.h.

Referenced by GetTypeId(), and ReceiveCallback().

uint16_t ns3::FdNetDevice::m_mtu
private

The MTU associated to the file descriptor technology.

Definition at line 233 of file fd-net-device.h.

Referenced by GetMtu(), SendFrom(), SetMtu(), and StartDevice().

Ptr<Node> ns3::FdNetDevice::m_node
private

The ns-3 node associated to the net device.

Definition at line 216 of file fd-net-device.h.

Referenced by GetNode(), and SetNode().

uint32_t ns3::FdNetDevice::m_nodeId
private

Definition at line 223 of file fd-net-device.h.

Referenced by ReceiveCallback(), and StartDevice().

uint32_t ns3::FdNetDevice::m_pendingReadCount
private

Number of packets that were received and scheduled for read but not yeat read.

Definition at line 281 of file fd-net-device.h.

Referenced by ForwardUp(), and ReceiveCallback().

SystemMutex ns3::FdNetDevice::m_pendingReadMutex
private

Mutex to increase pending read counter.

Definition at line 292 of file fd-net-device.h.

Referenced by ForwardUp(), and ReceiveCallback().

TracedCallback<Ptr<const Packet> > ns3::FdNetDevice::m_phyRxDropTrace
private

The trace source fired when the phy layer drops a packet it has received.

See also
class CallBackTraceSource

Definition at line 373 of file fd-net-device.h.

Referenced by ForwardUp().

TracedCallback<Ptr<const Packet> > ns3::FdNetDevice::m_phyTxDropTrace
private

The trace source fired when the phy layer drops a packet as it tries to transmit it.

See also
class CallBackTraceSource

Definition at line 366 of file fd-net-device.h.

NetDevice::PromiscReceiveCallback ns3::FdNetDevice::m_promiscRxCallback
private

The callback used to notify higher layers that a packet has been received in promiscuous mode.

Definition at line 315 of file fd-net-device.h.

Referenced by ForwardUp(), and SetPromiscReceiveCallback().

TracedCallback<Ptr<const Packet> > ns3::FdNetDevice::m_promiscSnifferTrace
private

A trace source that emulates a promiscuous mode protocol sniffer connected to the device.

This trace source fire on packets destined for any host just like your average everyday packet sniffer.

On the transmit size, this trace hook will fire after a packet is dequeued from the device queue for transmission. In Linux, for example, this would correspond to the point just before a device hard_start_xmit where dev_queue_xmit_nit is called to dispatch the packet to the PF_PACKET ETH_P_ALL handlers.

On the receive side, this trace hook will fire when a packet is received, just before the receive callback is executed. In Linux, for example, this would correspond to the point at which the packet is dispatched to packet sniffers in netif_receive_skb.

See also
class CallBackTraceSource

Definition at line 413 of file fd-net-device.h.

Referenced by ForwardUp(), GetTypeId(), and SendFrom().

NetDevice::ReceiveCallback ns3::FdNetDevice::m_rxCallback
private

The callback used to notify higher layers that a packet has been received.

Definition at line 310 of file fd-net-device.h.

Referenced by ForwardUp(), and SetReceiveCallback().

TracedCallback<Ptr<const Packet> > ns3::FdNetDevice::m_snifferTrace
private

A trace source that emulates a non-promiscuous protocol sniffer connected to the device.

Unlike your average everyday sniffer, this trace source will not fire on PACKET_OTHERHOST events.

On the transmit size, this trace hook will fire after a packet is dequeued from the device queue for transmission. In Linux, for example, this would correspond to the point just before a device hard_start_xmit where dev_queue_xmit_nit is called to dispatch the packet to the PF_PACKET ETH_P_ALL handlers.

On the receive side, this trace hook will fire when a packet is received, just before the receive callback is executed. In Linux, for example, this would correspond to the point at which the packet is dispatched to packet sniffers in netif_receive_skb.

See also
class CallBackTraceSource

Definition at line 393 of file fd-net-device.h.

Referenced by ForwardUp(), GetTypeId(), and SendFrom().

EventId ns3::FdNetDevice::m_startEvent
private

Definition at line 304 of file fd-net-device.h.

Referenced by Start(), and Stop().

EventId ns3::FdNetDevice::m_stopEvent
private

Definition at line 305 of file fd-net-device.h.

Referenced by Stop().

Time ns3::FdNetDevice::m_tStart
private

Time to start spinning up the device.

Definition at line 297 of file fd-net-device.h.

Referenced by FdNetDevice(), and GetTypeId().

Time ns3::FdNetDevice::m_tStop
private

Time to start tearing down the device.

Definition at line 302 of file fd-net-device.h.

Referenced by GetTypeId().


The documentation for this class was generated from the following files: