an application which sends one ICMP ECHO request, waits for a REPLYs and reports the calculated RTT. More...
#include <v4ping.h>
Inheritance diagram for ns3::V4Ping:
Collaboration diagram for ns3::V4Ping:Public Member Functions | |
| V4Ping () | |
| create a pinger applications More... | |
| virtual | ~V4Ping () |
Public Member Functions inherited from ns3::Application | |
| Application () | |
| virtual | ~Application () |
| Ptr< Node > | GetNode () const |
| void | SetNode (Ptr< Node > node) |
| void | SetStartTime (Time start) |
| Specify application start time. More... | |
| void | SetStopTime (Time stop) |
| Specify application stop time. More... | |
Public Member Functions inherited from ns3::Object | |
| Object () | |
| Constructor. More... | |
| virtual | ~Object () |
| Destructor. More... | |
| void | AggregateObject (Ptr< Object > other) |
| Aggregate two Objects together. More... | |
| void | Dispose (void) |
| Dispose of this Object. More... | |
| AggregateIterator | GetAggregateIterator (void) const |
| Get an iterator to the Objects aggregated to this one. More... | |
| virtual TypeId | GetInstanceTypeId (void) const |
| Implement the GetInstanceTypeId method defined in ObjectBase. More... | |
| template<typename T > | |
| Ptr< T > | GetObject (void) const |
| Get a pointer to the requested aggregated Object. More... | |
| template<typename T > | |
| Ptr< T > | GetObject (TypeId tid) const |
| Get a pointer to the requested aggregated Object. More... | |
| void | Initialize (void) |
| Invoke DoInitialize on all Objects aggregated to this one. More... | |
Public Member Functions inherited from ns3::SimpleRefCount< Object, ObjectBase, ObjectDeleter > | |
| SimpleRefCount () | |
| Constructor. More... | |
| SimpleRefCount (const SimpleRefCount &o) | |
| Copy constructor. More... | |
| uint32_t | GetReferenceCount (void) const |
| Get the reference count of the object. More... | |
| SimpleRefCount & | operator= (const SimpleRefCount &o) |
| Assignment. More... | |
| void | Ref (void) const |
| Increment the reference count. More... | |
| void | Unref (void) const |
| Decrement the reference count. More... | |
Public Member Functions inherited from ns3::ObjectBase | |
| virtual | ~ObjectBase () |
| Virtual destructor. More... | |
| void | GetAttribute (std::string name, AttributeValue &value) const |
| Get the value of an attribute, raising fatal errors if unsuccessful. More... | |
| bool | GetAttributeFailSafe (std::string name, AttributeValue &value) const |
| Get the value of an attribute without raising erros. More... | |
| void | SetAttribute (std::string name, const AttributeValue &value) |
| Set a single attribute, raising fatal errors if unsuccessful. More... | |
| bool | SetAttributeFailSafe (std::string name, const AttributeValue &value) |
| Set a single attribute without raising errors. More... | |
| bool | TraceConnect (std::string name, std::string context, const CallbackBase &cb) |
| Connect a TraceSource to a Callback with a context. More... | |
| bool | TraceConnectWithoutContext (std::string name, const CallbackBase &cb) |
| Connect a TraceSource to a Callback without a context. More... | |
| bool | TraceDisconnect (std::string name, std::string context, const CallbackBase &cb) |
| Disconnect from a TraceSource a Callback previously connected with a context. More... | |
| bool | TraceDisconnectWithoutContext (std::string name, const CallbackBase &cb) |
| Disconnect from a TraceSource a Callback previously connected without a context. More... | |
Static Public Member Functions | |
| static TypeId | GetTypeId (void) |
| Get the type ID. More... | |
Static Public Member Functions inherited from ns3::Application | |
| static TypeId | GetTypeId (void) |
| Get the type ID. More... | |
Static Public Member Functions inherited from ns3::Object | |
| static TypeId | GetTypeId (void) |
| Register this type. More... | |
Static Public Member Functions inherited from ns3::SimpleRefCount< Object, ObjectBase, ObjectDeleter > | |
| static void | Cleanup (void) |
| Noop. More... | |
Static Public Member Functions inherited from ns3::ObjectBase | |
| static TypeId | GetTypeId (void) |
| Get the type ID. More... | |
Private Member Functions | |
| virtual void | DoDispose (void) |
| Destructor implementation. More... | |
| uint32_t | GetApplicationId (void) const |
| Return the application ID in the node. More... | |
| void | Read32 (const uint8_t *buffer, uint32_t &data) |
| Writes data from a little-endian formatted buffer to data. More... | |
| void | Receive (Ptr< Socket > socket) |
| Receive an ICMP Echo. More... | |
| void | Send () |
| Send one Ping (ICMP ECHO) to the destination. More... | |
| virtual void | StartApplication (void) |
| Application specific startup code. More... | |
| virtual void | StopApplication (void) |
| Application specific shutdown code. More... | |
| void | Write32 (uint8_t *buffer, const uint32_t data) |
| Writes data to buffer in little-endian format. More... | |
Private Attributes | |
| Average< double > | m_avgRtt |
| Average rtt is ms. More... | |
| Time | m_interval |
| Wait interval seconds between sending each packet. More... | |
| EventId | m_next |
| Next packet will be sent. More... | |
| uint32_t | m_recv |
| received packets counter More... | |
| Ipv4Address | m_remote |
| Remote address. More... | |
| std::map< uint16_t, Time > | m_sent |
| All sent but not answered packets. Map icmp seqno -> when sent. More... | |
| uint16_t | m_seq |
| ICMP ECHO sequence number. More... | |
| uint32_t | m_size |
| Specifies the number of data bytes to be sent. More... | |
| Ptr< Socket > | m_socket |
| The socket we send packets from. More... | |
| Time | m_started |
| Start time to report total ping time. More... | |
| TracedCallback< Time > | m_traceRtt |
| TracedCallback for RTT measured by ICMP ECHOs. More... | |
| bool | m_verbose |
| produce ping-style output if true More... | |
Additional Inherited Members | |
Protected Member Functions inherited from ns3::Application | |
| virtual void | DoInitialize (void) |
| Initialize() implementation. More... | |
Protected Member Functions inherited from ns3::Object | |
| Object (const Object &o) | |
| Copy an Object. More... | |
| virtual void | NotifyNewAggregate (void) |
| Notify all Objects aggregated to this one of a new Object being aggregated. More... | |
Protected Member Functions inherited from ns3::ObjectBase | |
| void | ConstructSelf (const AttributeConstructionList &attributes) |
| Complete construction of ObjectBase; invoked by derived classes. More... | |
| virtual void | NotifyConstructionCompleted (void) |
| Notifier called once the ObjectBase is fully constructed. More... | |
Protected Attributes inherited from ns3::Application | |
| Ptr< Node > | m_node |
| The node that this application is installed on. More... | |
| EventId | m_startEvent |
| The event that will fire at m_startTime to start the application. More... | |
| Time | m_startTime |
| The simulation time that the application will start. More... | |
| EventId | m_stopEvent |
| The event that will fire at m_stopTime to end the application. More... | |
| Time | m_stopTime |
| The simulation time that the application will end. More... | |
Related Functions inherited from ns3::ObjectBase | |
| static TypeId | GetObjectIid (void) |
| Ensure the TypeId for ObjectBase gets fully configured to anchor the inheritance tree properly. More... | |
an application which sends one ICMP ECHO request, waits for a REPLYs and reports the calculated RTT.
Note: The RTT calculated is reported through a trace source.
ns3::V4Ping is accessible through the following paths with Config::Set and Config::Connect:
Size of this type is 456 bytes (on a 64-bit architecture).
| ns3::V4Ping::V4Ping | ( | ) |
|
virtual |
Definition at line 78 of file v4ping.cc.
References NS_LOG_FUNCTION.
|
privatevirtual |
Destructor implementation.
This method is called by Dispose() or by the Object's destructor, whichever comes first.
Subclasses are expected to implement their real destruction code in an overriden version of this method and chain up to their parent's implementation once they are done. i.e, for simplicity, the destructor of every subclass should be empty and its content should be moved to the associated DoDispose() method.
It is safe to call GetObject() from within this method.
Reimplemented from ns3::Application.
Definition at line 84 of file v4ping.cc.
References ns3::Application::DoDispose(), m_socket, and NS_LOG_FUNCTION.
Here is the call graph for this function:
|
private |
Return the application ID in the node.
Definition at line 92 of file v4ping.cc.
References ns3::Node::GetApplication(), ns3::Node::GetNApplications(), ns3::Application::GetNode(), NS_ASSERT_MSG, and NS_LOG_FUNCTION.
Referenced by Receive(), and Send().
Here is the call graph for this function:
Here is the caller graph for this function:
|
static |
Get the type ID.
Definition at line 36 of file v4ping.cc.
References m_interval, m_remote, m_size, m_traceRtt, m_verbose, ns3::MakeBooleanAccessor(), ns3::MakeBooleanChecker(), ns3::MakeIpv4AddressAccessor(), ns3::MakeIpv4AddressChecker(), ns3::MakeTimeAccessor(), ns3::MakeTimeChecker(), ns3::MakeTraceSourceAccessor(), ns3::MakeUintegerAccessor(), ns3::Seconds(), and ns3::TypeId::SetParent().
Here is the call graph for this function:
|
private |
Writes data from a little-endian formatted buffer to data.
| buffer | the buffer to read from |
| data | the read data |
Definition at line 184 of file v4ping.cc.
References NS_LOG_FUNCTION.
Referenced by Receive().
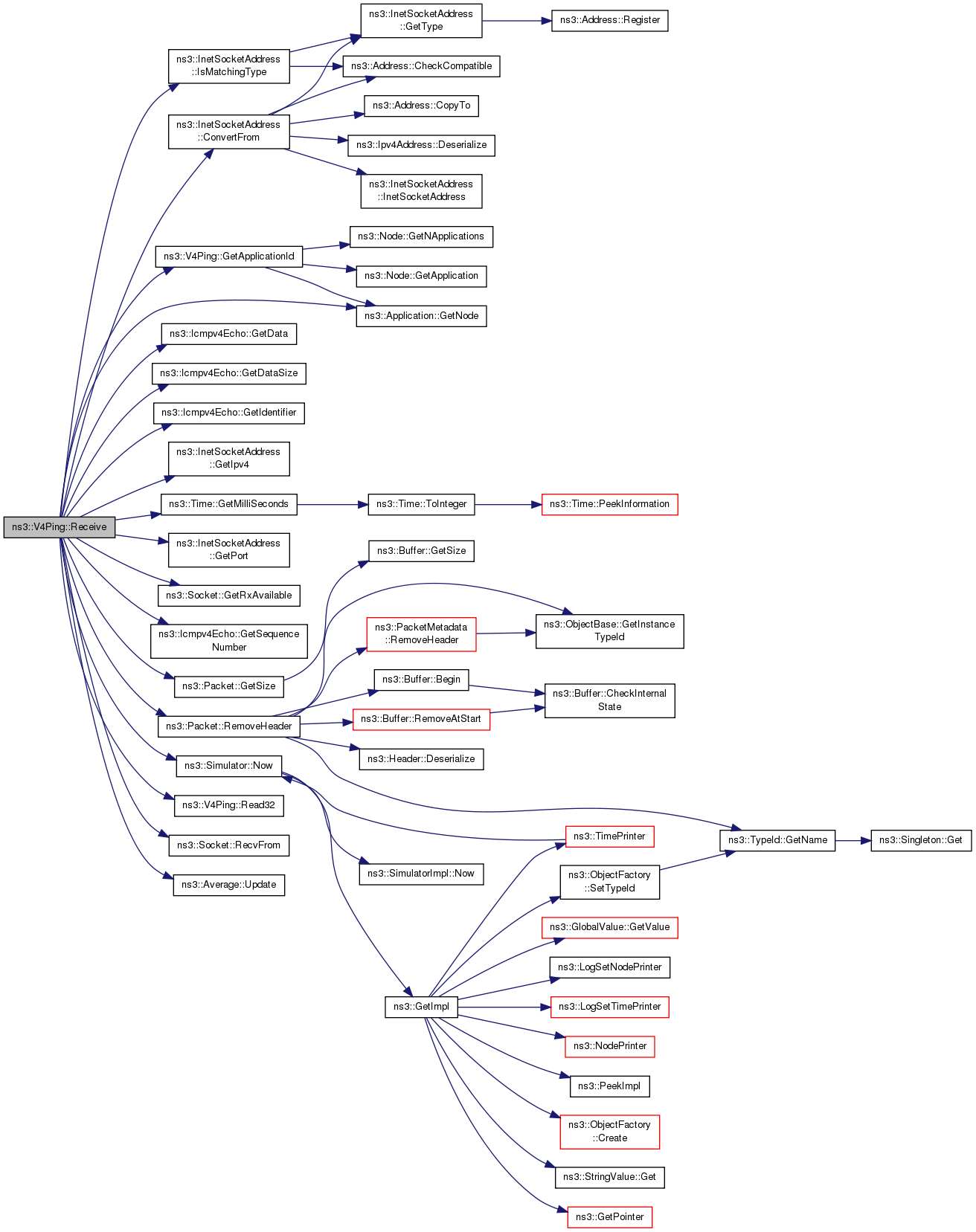
Here is the caller graph for this function:Receive an ICMP Echo.
| socket | the receiving socket |
This function is called by lower layers through a callback.
Definition at line 108 of file v4ping.cc.
References ns3::InetSocketAddress::ConvertFrom(), ns3::Icmpv4Header::ECHO_REPLY, GetApplicationId(), ns3::Icmpv4Echo::GetData(), ns3::Icmpv4Echo::GetDataSize(), ns3::Icmpv4Echo::GetIdentifier(), ns3::InetSocketAddress::GetIpv4(), ns3::Time::GetMilliSeconds(), ns3::Application::GetNode(), ns3::InetSocketAddress::GetPort(), ns3::Socket::GetRxAvailable(), ns3::Icmpv4Echo::GetSequenceNumber(), ns3::Packet::GetSize(), ns3::InetSocketAddress::IsMatchingType(), m_avgRtt, m_recv, m_sent, m_size, m_socket, m_traceRtt, m_verbose, ns3::Simulator::Now(), NS_ASSERT, NS_LOG_DEBUG, NS_LOG_FUNCTION, Read32(), ns3::Socket::RecvFrom(), ns3::Packet::RemoveHeader(), and ns3::Average< T >::Update().
Referenced by StartApplication().
Here is the call graph for this function:
Here is the caller graph for this function:
|
private |
Send one Ping (ICMP ECHO) to the destination.
Definition at line 191 of file v4ping.cc.
References ns3::Packet::AddHeader(), ns3::Node::ChecksumEnabled(), data, ns3::Icmpv4Header::ECHO, ns3::Icmpv4Header::EnableChecksum(), GetApplicationId(), ns3::Node::GetId(), ns3::Application::GetNode(), m_interval, m_next, m_sent, m_seq, m_size, m_socket, ns3::Simulator::Now(), NS_ASSERT, NS_LOG_FUNCTION, NS_LOG_INFO, ns3::Simulator::Schedule(), ns3::Socket::Send(), ns3::Icmpv4Header::SetCode(), ns3::Icmpv4Echo::SetSequenceNumber(), ns3::Icmpv4Header::SetType(), and Write32().
Referenced by StartApplication().
Here is the call graph for this function:
Here is the caller graph for this function:
|
privatevirtual |
Application specific startup code.
The StartApplication method is called at the start time specified by Start This method should be overridden by all or most application subclasses.
Reimplemented from ns3::Application.
Definition at line 236 of file v4ping.cc.
References ns3::Socket::Bind(), ns3::Socket::Connect(), ns3::Socket::CreateSocket(), ns3::Ipv4Address::GetAny(), ns3::Application::GetNode(), ns3::TypeId::LookupByName(), m_remote, m_socket, m_started, m_verbose, ns3::MakeCallback(), ns3::Simulator::Now(), NS_ASSERT, NS_LOG_FUNCTION, Receive(), Send(), ns3::ObjectBase::SetAttribute(), and ns3::Socket::SetRecvCallback().
Here is the call graph for this function:
|
privatevirtual |
Application specific shutdown code.
The StopApplication method is called at the stop time specified by Stop This method should be overridden by all or most application subclasses.
Reimplemented from ns3::Application.
Definition at line 261 of file v4ping.cc.
References ns3::Average< T >::Avg(), ns3::EventId::Cancel(), ns3::Socket::Close(), ns3::Average< T >::Count(), m_avgRtt, m_next, m_recv, m_remote, m_seq, m_socket, m_started, m_verbose, ns3::Average< T >::Max(), ns3::Average< T >::Min(), ns3::Simulator::Now(), NS_LOG_FUNCTION, and ns3::Average< T >::Stddev().
Here is the call graph for this function:
|
private |
Writes data to buffer in little-endian format.
Least significant byte of data is at lowest buffer address
| buffer | the buffer to write to |
| data | the data to write |
Definition at line 173 of file v4ping.cc.
References NS_LOG_FUNCTION.
Referenced by Send().
Here is the caller graph for this function:
|
private |
Average rtt is ms.
Definition at line 119 of file v4ping.h.
Referenced by Receive(), and StopApplication().
|
private |
Wait interval seconds between sending each packet.
Definition at line 100 of file v4ping.h.
Referenced by GetTypeId(), and Send().
|
private |
Next packet will be sent.
Definition at line 121 of file v4ping.h.
Referenced by Send(), and StopApplication().
|
private |
received packets counter
Definition at line 115 of file v4ping.h.
Referenced by Receive(), and StopApplication().
|
private |
Remote address.
Definition at line 98 of file v4ping.h.
Referenced by GetTypeId(), StartApplication(), and StopApplication().
|
private |
|
private |
ICMP ECHO sequence number.
Definition at line 109 of file v4ping.h.
Referenced by Send(), and StopApplication().
|
private |
Specifies the number of data bytes to be sent.
The default is 56, which translates into 64 ICMP data bytes when combined with the 8 bytes of ICMP header data.
Definition at line 105 of file v4ping.h.
Referenced by GetTypeId(), Receive(), and Send().
The socket we send packets from.
Definition at line 107 of file v4ping.h.
Referenced by DoDispose(), Receive(), Send(), StartApplication(), and StopApplication().
|
private |
Start time to report total ping time.
Definition at line 117 of file v4ping.h.
Referenced by StartApplication(), and StopApplication().
|
private |
TracedCallback for RTT measured by ICMP ECHOs.
Definition at line 111 of file v4ping.h.
Referenced by GetTypeId(), and Receive().
|
private |
produce ping-style output if true
Definition at line 113 of file v4ping.h.
Referenced by GetTypeId(), Receive(), StartApplication(), and StopApplication().