A Discrete-Event Network Simulator
API
ns3::WifiPhy Class Referenceabstract

802.11 PHY layer model More...

#include <wifi-phy.h>

+ Inheritance diagram for ns3::WifiPhy:
+ Collaboration diagram for ns3::WifiPhy:

Public Types

typedef void(* MonitorSnifferRxCallback) (Ptr< const Packet > packet, uint16_t channelFreqMhz, uint16_t channelNumber, uint32_t rate, bool isShortPreamble, double signalDbm, double noiseDbm)
 TracedCallback signature for monitor mode receive events. More...
 
typedef void(* MonitorSnifferTxCallback) (const Ptr< const Packet > packet, uint16_t channelFreqMhz, uint16_t channelNumber, uint32_t rate, bool isShortPreamble, uint8_t txPower)
 TracedCallback signature for monitor mode transmit events. More...
 
typedef Callback< void, Ptr< const Packet >, double > RxErrorCallback
 arg1: packet received unsuccessfully arg2: snr of packet More...
 
typedef Callback< void, Ptr< Packet >, double, WifiTxVector, enum WifiPreambleRxOkCallback
 arg1: packet received successfully arg2: snr of packet arg3: TXVECTOR of packet arg4: type of preamble used for packet. More...
 
enum  State {
  IDLE, CCA_BUSY, TX, RX,
  SWITCHING, SLEEP
}
 The state of the PHY layer. More...
 

Public Member Functions

 WifiPhy ()
 
virtual ~WifiPhy ()
 
virtual int64_t AssignStreams (int64_t stream)=0
 Assign a fixed random variable stream number to the random variables used by this model. More...
 
Time CalculatePlcpDuration (WifiTxVector txvector, enum WifiPreamble preamble)
 
virtual double CalculateSnr (WifiMode txMode, double ber) const =0
 
Time CalculateTxDuration (uint32_t size, WifiTxVector txvector, enum WifiPreamble preamble, double frequency, uint8_t packetType, uint8_t incFlag)
 
virtual void ConfigureStandard (enum WifiPhyStandard standard)=0
 Configure the PHY-level parameters for different Wi-Fi standard. More...
 
virtual uint32_t GetBssMembershipSelector (uint32_t selector) const =0
 The WifiPhy::BssMembershipSelector() method is used (e.g., by a WifiRemoteStationManager) to determine the set of transmission/reception modes that this WifiPhy(-derived class) can support - a set of WifiMode objects which we call the BssMembershipSelectorSet, and which is stored as WifiPhy::m_bssMembershipSelectorSet. More...
 
virtual Ptr< WifiChannelGetChannel (void) const =0
 Return the WifiChannel this WifiPhy is connected to. More...
 
virtual bool GetChannelBonding (void) const =0
 
virtual uint16_t GetChannelNumber (void) const =0
 Return current channel number. More...
 
virtual Time GetChannelSwitchDelay (void) const =0
 
virtual Time GetDelayUntilIdle (void)=0
 
virtual uint32_t GetFrequency (void) const =0
 
virtual bool GetGreenfield (void) const =0
 
virtual bool GetGuardInterval (void) const =0
 
virtual Time GetLastRxStartTime (void) const =0
 Return the start time of the last received packet. More...
 
virtual bool GetLdpc (void) const =0
 
virtual uint8_t GetMcs (uint8_t mcs) const =0
 The WifiPhy::GetMcs() method is used (e.g., by a WifiRemoteStationManager) to determine the set of transmission/reception MCS indexes that this WifiPhy(-derived class) can support - a set of MCS indexes which we call the DeviceMcsSet, and which is stored as WifiPhy::m_deviceMcsSet. More...
 
virtual WifiModeList GetMembershipSelectorModes (uint32_t selector)=0
 The WifiPhy::GetMembershipSelectorModes() method is used (e.g., by a WifiRemoteStationManager) to determine the set of transmission/reception modes that this WifiPhy(-derived class) can support - a set of WifiMode objects which we call the BssMembershipSelectorSet, and which is stored as WifiPhy::m_bssMembershipSelectorSet. More...
 
virtual WifiMode GetMode (uint32_t mode) const =0
 The WifiPhy::GetNModes() and WifiPhy::GetMode() methods are used (e.g., by a WifiRemoteStationManager) to determine the set of transmission/reception modes that this WifiPhy(-derived class) can support - a set of WifiMode objects which we call the DeviceRateSet, and which is stored as WifiPhy::m_deviceRateSet. More...
 
virtual uint32_t GetNBssMembershipSelectors (void) const =0
 The WifiPhy::NBssMembershipSelectors() method is used (e.g., by a WifiRemoteStationManager) to determine the set of transmission/reception modes that this WifiPhy(-derived class) can support - a set of WifiMode objects which we call the BssMembershipSelectorSet, and which is stored as WifiPhy::m_bssMembershipSelectorSet. More...
 
virtual uint8_t GetNMcs (void) const =0
 The WifiPhy::GetNMcs() method is used (e.g., by a WifiRemoteStationManager) to determine the set of transmission/reception MCS indexes that this WifiPhy(-derived class) can support - a set of MCS indexes which we call the DeviceMcsSet, and which is stored as WifiPhy::m_deviceMcsSet. More...
 
virtual uint32_t GetNModes (void) const =0
 The WifiPhy::GetNModes() and WifiPhy::GetMode() methods are used (e.g., by a WifiRemoteStationManager) to determine the set of transmission/reception modes that this WifiPhy(-derived class) can support - a set of WifiMode objects which we call the DeviceRateSet, and which is stored as WifiPhy::m_deviceRateSet. More...
 
virtual uint32_t GetNTxPower (void) const =0
 
virtual uint32_t GetNumberOfReceiveAntennas (void) const =0
 
virtual uint32_t GetNumberOfTransmitAntennas (void) const =0
 
Time GetPayloadDuration (uint32_t size, WifiTxVector txvector, WifiPreamble preamble, double frequency, uint8_t packetType, uint8_t incFlag)
 
virtual Time GetStateDuration (void)=0
 
virtual bool GetStbc (void) const =0
 
virtual double GetTxPowerEnd (void) const =0
 Return the maximum available transmission power level (dBm). More...
 
virtual double GetTxPowerStart (void) const =0
 Return the minimum available transmission power level (dBm). More...
 
virtual bool IsModeSupported (WifiMode mode) const =0
 Check if the given WifiMode is supported by the PHY. More...
 
virtual bool IsStateBusy (void)=0
 
virtual bool IsStateCcaBusy (void)=0
 
virtual bool IsStateIdle (void)=0
 
virtual bool IsStateRx (void)=0
 
virtual bool IsStateSleep (void)=0
 
virtual bool IsStateSwitching (void)=0
 
virtual bool IsStateTx (void)=0
 
virtual WifiMode McsToWifiMode (uint8_t mcs)=0
 For a given MCS finds the corresponding WifiMode and returns it as defined in the IEEE 802.11n standard. More...
 
void NotifyMonitorSniffRx (Ptr< const Packet > packet, uint16_t channelFreqMhz, uint16_t channelNumber, uint32_t rate, bool isShortPreamble, double signalDbm, double noiseDbm)
 Public method used to fire a MonitorSniffer trace for a wifi packet being received. More...
 
void NotifyMonitorSniffTx (Ptr< const Packet > packet, uint16_t channelFreqMhz, uint16_t channelNumber, uint32_t rate, bool isShortPreamble, uint8_t txPower)
 Public method used to fire a MonitorSniffer trace for a wifi packet being transmitted. More...
 
void NotifyRxBegin (Ptr< const Packet > packet)
 Public method used to fire a PhyRxBegin trace. More...
 
void NotifyRxDrop (Ptr< const Packet > packet)
 Public method used to fire a PhyRxDrop trace. More...
 
void NotifyRxEnd (Ptr< const Packet > packet)
 Public method used to fire a PhyRxEnd trace. More...
 
void NotifyTxBegin (Ptr< const Packet > packet)
 Public method used to fire a PhyTxBegin trace. More...
 
void NotifyTxDrop (Ptr< const Packet > packet)
 Public method used to fire a PhyTxDrop trace. More...
 
void NotifyTxEnd (Ptr< const Packet > packet)
 Public method used to fire a PhyTxEnd trace. More...
 
virtual void RegisterListener (WifiPhyListener *listener)=0
 
virtual void ResumeFromSleep (void)=0
 Resume from sleep mode. More...
 
virtual void SendPacket (Ptr< const Packet > packet, WifiTxVector txvector, enum WifiPreamble preamble, uint8_t packetType)=0
 
virtual void SetChannelBonding (bool channelbonding)=0
 
virtual void SetChannelNumber (uint16_t id)=0
 Set channel number. More...
 
virtual void SetFrequency (uint32_t freq)=0
 
virtual void SetGreenfield (bool greenfield)=0
 
virtual void SetGuardInterval (bool guardInterval)=0
 
virtual void SetLdpc (bool ldpc)=0
 
virtual void SetNumberOfReceiveAntennas (uint32_t rx)=0
 
virtual void SetNumberOfTransmitAntennas (uint32_t tx)=0
 
virtual void SetReceiveErrorCallback (RxErrorCallback callback)=0
 
virtual void SetReceiveOkCallback (RxOkCallback callback)=0
 
virtual void SetSleepMode (void)=0
 Put in sleep mode. More...
 
virtual void SetStbc (bool stbc)=0
 
virtual void UnregisterListener (WifiPhyListener *listener)=0
 
virtual uint32_t WifiModeToMcs (WifiMode mode)=0
 For a given WifiMode finds the corresponding MCS value and returns it as defined in the IEEE 802.11n standard. More...
 
- Public Member Functions inherited from ns3::Object
 Object ()
 Constructor. More...
 
virtual ~Object ()
 Destructor. More...
 
void AggregateObject (Ptr< Object > other)
 Aggregate two Objects together. More...
 
void Dispose (void)
 Dispose of this Object. More...
 
AggregateIterator GetAggregateIterator (void) const
 Get an iterator to the Objects aggregated to this one. More...
 
virtual TypeId GetInstanceTypeId (void) const
 Implement the GetInstanceTypeId method defined in ObjectBase. More...
 
template<typename T >
Ptr< T > GetObject (void) const
 Get a pointer to the requested aggregated Object. More...
 
template<typename T >
Ptr< T > GetObject (TypeId tid) const
 Get a pointer to the requested aggregated Object. More...
 
void Initialize (void)
 Invoke DoInitialize on all Objects aggregated to this one. More...
 
- Public Member Functions inherited from ns3::SimpleRefCount< Object, ObjectBase, ObjectDeleter >
 SimpleRefCount ()
 Constructor. More...
 
 SimpleRefCount (const SimpleRefCount &o)
 Copy constructor. More...
 
uint32_t GetReferenceCount (void) const
 Get the reference count of the object. More...
 
SimpleRefCountoperator= (const SimpleRefCount &o)
 Assignment. More...
 
void Ref (void) const
 Increment the reference count. More...
 
void Unref (void) const
 Decrement the reference count. More...
 
- Public Member Functions inherited from ns3::ObjectBase
virtual ~ObjectBase ()
 Virtual destructor. More...
 
void GetAttribute (std::string name, AttributeValue &value) const
 Get the value of an attribute, raising fatal errors if unsuccessful. More...
 
bool GetAttributeFailSafe (std::string name, AttributeValue &value) const
 Get the value of an attribute without raising erros. More...
 
void SetAttribute (std::string name, const AttributeValue &value)
 Set a single attribute, raising fatal errors if unsuccessful. More...
 
bool SetAttributeFailSafe (std::string name, const AttributeValue &value)
 Set a single attribute without raising errors. More...
 
bool TraceConnect (std::string name, std::string context, const CallbackBase &cb)
 Connect a TraceSource to a Callback with a context. More...
 
bool TraceConnectWithoutContext (std::string name, const CallbackBase &cb)
 Connect a TraceSource to a Callback without a context. More...
 
bool TraceDisconnect (std::string name, std::string context, const CallbackBase &cb)
 Disconnect from a TraceSource a Callback previously connected with a context. More...
 
bool TraceDisconnectWithoutContext (std::string name, const CallbackBase &cb)
 Disconnect from a TraceSource a Callback previously connected without a context. More...
 

Static Public Member Functions

static WifiMode GetDsssRate11Mbps ()
 Return a WifiMode for DSSS at 11Mbps. More...
 
static WifiMode GetDsssRate1Mbps ()
 Return a WifiMode for DSSS at 1Mbps. More...
 
static WifiMode GetDsssRate2Mbps ()
 Return a WifiMode for DSSS at 2Mbps. More...
 
static WifiMode GetDsssRate5_5Mbps ()
 Return a WifiMode for DSSS at 5.5Mbps. More...
 
static WifiMode GetErpOfdmRate12Mbps ()
 Return a WifiMode for ERP-OFDM at 12Mbps. More...
 
static WifiMode GetErpOfdmRate18Mbps ()
 Return a WifiMode for ERP-OFDM at 18Mbps. More...
 
static WifiMode GetErpOfdmRate24Mbps ()
 Return a WifiMode for ERP-OFDM at 24Mbps. More...
 
static WifiMode GetErpOfdmRate36Mbps ()
 Return a WifiMode for ERP-OFDM at 36Mbps. More...
 
static WifiMode GetErpOfdmRate48Mbps ()
 Return a WifiMode for ERP-OFDM at 48Mbps. More...
 
static WifiMode GetErpOfdmRate54Mbps ()
 Return a WifiMode for ERP-OFDM at 54Mbps. More...
 
static WifiMode GetErpOfdmRate6Mbps ()
 Return a WifiMode for ERP-OFDM at 6Mbps. More...
 
static WifiMode GetErpOfdmRate9Mbps ()
 Return a WifiMode for ERP-OFDM at 9Mbps. More...
 
static WifiMode GetMFPlcpHeaderMode (WifiMode payloadMode, WifiPreamble preamble)
 
static WifiMode GetOfdmRate108MbpsBW40MHz ()
 Return a WifiMode for OFDM at 108Mbps with 40MHz channel spacing. More...
 
static WifiMode GetOfdmRate120MbpsBW40MHz ()
 Return a WifiMode for OFDM at 120Mbps with 40MHz channel spacing. More...
 
static WifiMode GetOfdmRate121_5MbpsBW40MHz ()
 Return a WifiMode for OFDM at 121.5Mbps with 40MHz channel spacing. More...
 
static WifiMode GetOfdmRate12Mbps ()
 Return a WifiMode for OFDM at 12Mbps. More...
 
static WifiMode GetOfdmRate12MbpsBW10MHz ()
 Return a WifiMode for OFDM at 12Mbps with 10MHz channel spacing. More...
 
static WifiMode GetOfdmRate12MbpsBW5MHz ()
 Return a WifiMode for OFDM at 12Mbps with 5MHz channel spacing. More...
 
static WifiMode GetOfdmRate135MbpsBW40MHz ()
 Return a WifiMode for OFDM at 135Mbps with 40MHz channel spacing. More...
 
static WifiMode GetOfdmRate135MbpsBW40MHzShGi ()
 Return a WifiMode for OFDM at 135Mbps with 40MHz channel spacing. More...
 
static WifiMode GetOfdmRate13_5MbpsBW40MHz ()
 Return a WifiMode for OFDM at 13.5Mbps with 40MHz channel spacing. More...
 
static WifiMode GetOfdmRate13_5MbpsBW5MHz ()
 Return a WifiMode for OFDM at 13.5Mbps with 5MHz channel spacing. More...
 
static WifiMode GetOfdmRate13MbpsBW20MHz ()
 Return a WifiMode for OFDM at 13Mbps with 20MHz channel spacing. More...
 
static WifiMode GetOfdmRate14_4MbpsBW20MHz ()
 Return a WifiMode for OFDM at 14.4Mbps with 20MHz channel spacing. More...
 
static WifiMode GetOfdmRate150MbpsBW40MHz ()
 Return a WifiMode for OFDM at 150Mbps with 40MHz channel spacing. More...
 
static WifiMode GetOfdmRate15MbpsBW40MHz ()
 Return a WifiMode for OFDM at 15Mbps with 40MHz channel spacing. More...
 
static WifiMode GetOfdmRate18Mbps ()
 Return a WifiMode for OFDM at 18Mbps. More...
 
static WifiMode GetOfdmRate18MbpsBW10MHz ()
 Return a WifiMode for OFDM at 18Mbps with 10MHz channel spacing. More...
 
static WifiMode GetOfdmRate19_5MbpsBW20MHz ()
 Return a WifiMode for OFDM at 19.5Mbps with 20MHz channel spacing. More...
 
static WifiMode GetOfdmRate1_5MbpsBW5MHz ()
 Return a WifiMode for OFDM at 1.5Mbps with 5MHz channel spacing. More...
 
static WifiMode GetOfdmRate21_7MbpsBW20MHz ()
 Return a WifiMode for OFDM at 21.7Mbps with 20MHz channel spacing. More...
 
static WifiMode GetOfdmRate24Mbps ()
 Return a WifiMode for OFDM at 24Mbps. More...
 
static WifiMode GetOfdmRate24MbpsBW10MHz ()
 Return a WifiMode for OFDM at 24Mbps with 10MHz channel spacing. More...
 
static WifiMode GetOfdmRate26MbpsBW20MHz ()
 Return a WifiMode for OFDM at 26Mbps with 20MHz channel spacing. More...
 
static WifiMode GetOfdmRate27MbpsBW10MHz ()
 Return a WifiMode for OFDM at 27Mbps with 10MHz channel spacing. More...
 
static WifiMode GetOfdmRate27MbpsBW40MHz ()
 Return a WifiMode for OFDM at 27Mbps with 40MHz channel spacing. More...
 
static WifiMode GetOfdmRate28_9MbpsBW20MHz ()
 Return a WifiMode for OFDM at 28.9Mbps with 20MHz channel spacing. More...
 
static WifiMode GetOfdmRate2_25MbpsBW5MHz ()
 Return a WifiMode for OFDM at 2.25Mbps with 5MHz channel spacing. More...
 
static WifiMode GetOfdmRate30MbpsBW40MHz ()
 Return a WifiMode for OFDM at 30Mbps with 40MHz channel spacing. More...
 
static WifiMode GetOfdmRate36Mbps ()
 Return a WifiMode for OFDM at 36Mbps. More...
 
static WifiMode GetOfdmRate39MbpsBW20MHz ()
 Return a WifiMode for OFDM at 39Mbps with 20MHz channel spacing. More...
 
static WifiMode GetOfdmRate3MbpsBW10MHz ()
 Return a WifiMode for OFDM at 3Mbps with 10MHz channel spacing. More...
 
static WifiMode GetOfdmRate3MbpsBW5MHz ()
 Return a WifiMode for OFDM at 3Mbps with 5MHz channel spacing. More...
 
static WifiMode GetOfdmRate40_5MbpsBW40MHz ()
 Return a WifiMode for OFDM at 40.5Mbps with 40MHz channel spacing. More...
 
static WifiMode GetOfdmRate43_3MbpsBW20MHz ()
 Return a WifiMode for OFDM at 43.3Mbps with 20MHz channel spacing. More...
 
static WifiMode GetOfdmRate45MbpsBW40MHz ()
 Return a WifiMode for OFDM at 45Mbps with 40MHz channel spacing. More...
 
static WifiMode GetOfdmRate48Mbps ()
 Return a WifiMode for OFDM at 48Mbps. More...
 
static WifiMode GetOfdmRate4_5MbpsBW10MHz ()
 Return a WifiMode for OFDM at 4.5Mbps with 10MHz channel spacing. More...
 
static WifiMode GetOfdmRate4_5MbpsBW5MHz ()
 Return a WifiMode for OFDM at 4.5Mbps with 5MHz channel spacing. More...
 
static WifiMode GetOfdmRate52MbpsBW20MHz ()
 Return a WifiMode for OFDM at 52Mbps with 20MHz channel spacing. More...
 
static WifiMode GetOfdmRate54Mbps ()
 Return a WifiMode for OFDM at 54Mbps. More...
 
static WifiMode GetOfdmRate54MbpsBW40MHz ()
 Return a WifiMode for OFDM at 54Mbps with 40MHz channel spacing. More...
 
static WifiMode GetOfdmRate57_8MbpsBW20MHz ()
 Return a WifiMode for OFDM at 57.8Mbps with 20MHz channel spacing. More...
 
static WifiMode GetOfdmRate58_5MbpsBW20MHz ()
 Return a WifiMode for OFDM at 58.5Mbps with 20MHz channel spacing. More...
 
static WifiMode GetOfdmRate60MbpsBW40MHz ()
 Return a WifiMode for OFDM at 60Mbps with 40MHz channel spacing. More...
 
static WifiMode GetOfdmRate65MbpsBW20MHz ()
 Return a WifiMode for OFDM at 65Mbps with 20MHz channel spacing. More...
 
static WifiMode GetOfdmRate65MbpsBW20MHzShGi ()
 Return a WifiMode for OFDM at 65Mbps with 20MHz channel spacing. More...
 
static WifiMode GetOfdmRate6_5MbpsBW20MHz ()
 Return a WifiMode for OFDM at 6.5Mbps with 20MHz channel spacing. More...
 
static WifiMode GetOfdmRate6Mbps ()
 Return a WifiMode for OFDM at 6Mbps. More...
 
static WifiMode GetOfdmRate6MbpsBW10MHz ()
 Return a WifiMode for OFDM at 6Mbps with 10MHz channel spacing. More...
 
static WifiMode GetOfdmRate6MbpsBW5MHz ()
 Return a WifiMode for OFDM at 6Mbps with 5MHz channel spacing. More...
 
static WifiMode GetOfdmRate72_2MbpsBW20MHz ()
 Return a WifiMode for OFDM at 72.2Mbps with 20MHz channel spacing. More...
 
static WifiMode GetOfdmRate7_2MbpsBW20MHz ()
 Return a WifiMode for OFDM at 7.2Mbps with 20MHz channel spacing. More...
 
static WifiMode GetOfdmRate81MbpsBW40MHz ()
 Return a WifiMode for OFDM at 81Mbps with 40MHz channel spacing. More...
 
static WifiMode GetOfdmRate90MbpsBW40MHz ()
 Return a WifiMode for OFDM at 90Mbps with 40MHz channel spacing. More...
 
static WifiMode GetOfdmRate9Mbps ()
 Return a WifiMode for OFDM at 9Mbps. More...
 
static WifiMode GetOfdmRate9MbpsBW10MHz ()
 Return a WifiMode for OFDM at 9Mbps with 10MHz channel spacing. More...
 
static WifiMode GetOfdmRate9MbpsBW5MHz ()
 Return a WifiMode for OFDM at 9Mbps with 5MHz channel spacing. More...
 
static Time GetPlcpHeaderDuration (WifiMode payloadMode, WifiPreamble preamble)
 
static WifiMode GetPlcpHeaderMode (WifiMode payloadMode, WifiPreamble preamble)
 
static Time GetPlcpHtSigHeaderDuration (WifiPreamble preamble)
 
static Time GetPlcpHtTrainingSymbolDuration (WifiPreamble preamble, WifiTxVector txvector)
 
static Time GetPlcpPreambleDuration (WifiMode payloadMode, WifiPreamble preamble)
 
static TypeId GetTypeId (void)
 
- Static Public Member Functions inherited from ns3::Object
static TypeId GetTypeId (void)
 Register this type. More...
 
- Static Public Member Functions inherited from ns3::SimpleRefCount< Object, ObjectBase, ObjectDeleter >
static void Cleanup (void)
 Noop. More...
 
- Static Public Member Functions inherited from ns3::ObjectBase
static TypeId GetTypeId (void)
 Get the type ID. More...
 

Private Attributes

TracedCallback< Ptr< const Packet >, uint16_t, uint16_t, uint32_t, bool, double, double > m_phyMonitorSniffRxTrace
 A trace source that emulates a wifi device in monitor mode sniffing a packet being received. More...
 
TracedCallback< Ptr< const Packet >, uint16_t, uint16_t, uint32_t, bool, uint8_t > m_phyMonitorSniffTxTrace
 A trace source that emulates a wifi device in monitor mode sniffing a packet being transmitted. More...
 
TracedCallback< Ptr< const Packet > > m_phyRxBeginTrace
 The trace source fired when a packet begins the reception process from the medium. More...
 
TracedCallback< Ptr< const Packet > > m_phyRxDropTrace
 The trace source fired when the phy layer drops a packet it has received. More...
 
TracedCallback< Ptr< const Packet > > m_phyRxEndTrace
 The trace source fired when a packet ends the reception process from the medium. More...
 
TracedCallback< Ptr< const Packet > > m_phyTxBeginTrace
 The trace source fired when a packet begins the transmission process on the medium. More...
 
TracedCallback< Ptr< const Packet > > m_phyTxDropTrace
 The trace source fired when the phy layer drops a packet as it tries to transmit it. More...
 
TracedCallback< Ptr< const Packet > > m_phyTxEndTrace
 The trace source fired when a packet ends the transmission process on the medium. More...
 
uint32_t m_totalAmpduNumSymbols
 Number of symbols previously transmitted for the MPDUs in an A-MPDU, used for the computation of the number of symbols needed for the last MPDU in the A-MPDU. More...
 
uint32_t m_totalAmpduSize
 Total size of the previously transmitted MPDUs in an A-MPDU, used for the computation of the number of symbols needed for the last MPDU in the A-MPDU. More...
 

Additional Inherited Members

- Protected Member Functions inherited from ns3::Object
 Object (const Object &o)
 Copy an Object. More...
 
virtual void DoDispose (void)
 Destructor implementation. More...
 
virtual void DoInitialize (void)
 Initialize() implementation. More...
 
virtual void NotifyNewAggregate (void)
 Notify all Objects aggregated to this one of a new Object being aggregated. More...
 
- Protected Member Functions inherited from ns3::ObjectBase
void ConstructSelf (const AttributeConstructionList &attributes)
 Complete construction of ObjectBase; invoked by derived classes. More...
 
virtual void NotifyConstructionCompleted (void)
 Notifier called once the ObjectBase is fully constructed. More...
 

Detailed Description

802.11 PHY layer model

Config Paths

ns3::WifiPhy is accessible through the following paths with Config::Set and Config::Connect:

  • "/NodeList/[i]/DeviceList/[i]/$ns3::WifiNetDevice/Phy"
  • "/NodeList/[i]/DeviceList/[i]/$ns3::WaveNetDevice/PhyEntities/[i]"

No Attributes are defined for this type.

TraceSources

  • PhyTxBegin: Trace source indicating a packet has begun transmitting over the channel medium
    Callback signature: ns3::Packet::TracedCallback
  • PhyTxEnd: Trace source indicating a packet has been completely transmitted over the channel. NOTE: the only official WifiPhy implementation available to this date (YansWifiPhy) never fires this trace source.
    Callback signature: ns3::Packet::TracedCallback
  • PhyTxDrop: Trace source indicating a packet has been dropped by the device during transmission
    Callback signature: ns3::Packet::TracedCallback
  • PhyRxBegin: Trace source indicating a packet has begun being received from the channel medium by the device
    Callback signature: ns3::Packet::TracedCallback
  • PhyRxEnd: Trace source indicating a packet has been completely received from the channel medium by the device
    Callback signature: ns3::Packet::TracedCallback
  • PhyRxDrop: Trace source indicating a packet has been dropped by the device during reception
    Callback signature: ns3::Packet::TracedCallback
  • MonitorSnifferRx: Trace source simulating a wifi device in monitor mode sniffing all received frames
    Callback signature: ns3::WifiPhy::MonitorSnifferRxCallback
  • MonitorSnifferTx: Trace source simulating the capability of a wifi device in monitor mode to sniff all frames being transmitted
    Callback signature: ns3::WifiPhy::MonitorSnifferTxCallback

Size of this type is 168 bytes (on a 64-bit architecture).

Definition at line 126 of file wifi-phy.h.

Member Typedef Documentation

typedef void(* ns3::WifiPhy::MonitorSnifferRxCallback) (Ptr< const Packet > packet, uint16_t channelFreqMhz, uint16_t channelNumber, uint32_t rate, bool isShortPreamble, double signalDbm, double noiseDbm)

TracedCallback signature for monitor mode receive events.

Parameters
packetthe packet being received
channelFreqMhzthe frequency in MHz at which the packet is received. Note that in real devices this is normally the frequency to which the receiver is tuned, and this can be different than the frequency at which the packet was originally transmitted. This is because it is possible to have the receiver tuned on a given channel and still to be able to receive packets on a nearby channel.
channelNumberthe channel on which the packet is received
ratethe PHY data rate in units of 500kbps (i.e., the same units used both for the radiotap and for the prism header)
isShortPreambletrue if short preamble is used, false otherwise
signalDbmsignal power in dBm
noiseDbmnoise power in dBm

Definition at line 1042 of file wifi-phy.h.

typedef void(* ns3::WifiPhy::MonitorSnifferTxCallback) (const Ptr< const Packet > packet, uint16_t channelFreqMhz, uint16_t channelNumber, uint32_t rate, bool isShortPreamble, uint8_t txPower)

TracedCallback signature for monitor mode transmit events.

Parameters
packetthe packet being transmitted
channelFreqMhzthe frequency in MHz at which the packet is transmitted.
channelNumberthe channel on which the packet is transmitted
ratethe PHY data rate in units of 500kbps (i.e., the same units used both for the radiotap and for the prism header)
isShortPreambletrue if short preamble is used, false otherwise
txPowerthe transmission power in dBm

Definition at line 1077 of file wifi-phy.h.

typedef Callback<void,Ptr<const Packet>, double> ns3::WifiPhy::RxErrorCallback

arg1: packet received unsuccessfully arg2: snr of packet

Definition at line 171 of file wifi-phy.h.

arg1: packet received successfully arg2: snr of packet arg3: TXVECTOR of packet arg4: type of preamble used for packet.

Definition at line 166 of file wifi-phy.h.

Constructor & Destructor Documentation

ns3::WifiPhy::WifiPhy ( )

Definition at line 108 of file wifi-phy.cc.

References m_totalAmpduNumSymbols, m_totalAmpduSize, and NS_LOG_FUNCTION.

ns3::WifiPhy::~WifiPhy ( )
virtual

Definition at line 115 of file wifi-phy.cc.

References NS_LOG_FUNCTION.

Member Function Documentation

virtual int64_t ns3::WifiPhy::AssignStreams ( int64_t  stream)
pure virtual

Assign a fixed random variable stream number to the random variables used by this model.

Return the number of streams (possibly zero) that have been assigned.

Parameters
streamfirst stream index to use
Returns
the number of stream indices assigned by this model

Implemented in ns3::YansWifiPhy.

Time ns3::WifiPhy::CalculatePlcpDuration ( WifiTxVector  txvector,
enum WifiPreamble  preamble 
)
Parameters
txvectorthe transmission parameters used for this packet
preamblethe type of preamble to use for this packet.
Returns
the total amount of time this PHY will stay busy for the transmission of the plcp.

Definition at line 588 of file wifi-phy.cc.

References ns3::WifiTxVector::GetMode(), GetPlcpHeaderDuration(), GetPlcpHtSigHeaderDuration(), GetPlcpHtTrainingSymbolDuration(), and GetPlcpPreambleDuration().

Referenced by ns3::YansWifiPhy::StartReceivePlcp().

+ Here is the call graph for this function:

+ Here is the caller graph for this function:

virtual double ns3::WifiPhy::CalculateSnr ( WifiMode  txMode,
double  ber 
) const
pure virtual
Parameters
txModethe transmission mode
berthe probability of bit error rate
Returns
the minimum snr which is required to achieve the requested ber for the specified transmission mode. (W/W)

Implemented in ns3::YansWifiPhy.

Referenced by ns3::IdealWifiManager::SetupPhy().

+ Here is the caller graph for this function:

Time ns3::WifiPhy::CalculateTxDuration ( uint32_t  size,
WifiTxVector  txvector,
enum WifiPreamble  preamble,
double  frequency,
uint8_t  packetType,
uint8_t  incFlag 
)
Parameters
sizethe number of bytes in the packet to send
txvectorthe transmission parameters used for this packet
preamblethe type of preamble to use for this packet.
frequencythe channel center frequency (MHz)
packetTypethe type of the packet 0 is not A-MPDU, 1 is a MPDU that is part of an A-MPDU and 2 is the last MPDU in an A-MPDU
incFlagthis flag is used to indicate that the static variables need to be update or not. This function is called a couple of times for the same packet so static variables should not be increased each time.
Returns
the total amount of time this PHY will stay busy for the transmission of these bytes.

Definition at line 577 of file wifi-phy.cc.

References ns3::WifiTxVector::GetMode(), GetPayloadDuration(), GetPlcpHeaderDuration(), GetPlcpHtSigHeaderDuration(), GetPlcpHtTrainingSymbolDuration(), and GetPlcpPreambleDuration().

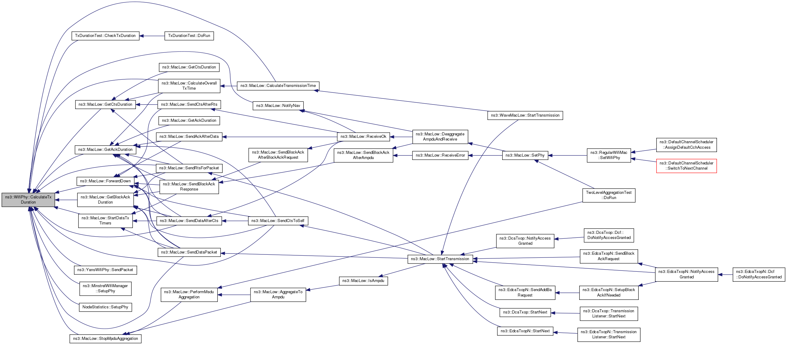
Referenced by ns3::MacLow::CalculateOverallTxTime(), ns3::MacLow::CalculateTransmissionTime(), TxDurationTest::CheckTxDuration(), ns3::MacLow::ForwardDown(), ns3::MacLow::GetAckDuration(), ns3::MacLow::GetBlockAckDuration(), ns3::MacLow::GetCtsDuration(), ns3::MacLow::NotifyNav(), ns3::MacLow::SendCtsToSelf(), ns3::MacLow::SendDataAfterCts(), ns3::MacLow::SendDataPacket(), ns3::YansWifiPhy::SendPacket(), ns3::MacLow::SendRtsForPacket(), ns3::MinstrelWifiManager::SetupPhy(), NodeStatistics::SetupPhy(), ns3::MacLow::StartDataTxTimers(), and ns3::MacLow::StopMpduAggregation().

+ Here is the call graph for this function:

+ Here is the caller graph for this function:

virtual void ns3::WifiPhy::ConfigureStandard ( enum WifiPhyStandard  standard)
pure virtual

Configure the PHY-level parameters for different Wi-Fi standard.

Parameters
standardthe Wi-Fi standard

Implemented in ns3::YansWifiPhy.

Referenced by ns3::MeshHelper::CreateInterface(), ns3::WifiHelper::Install(), and ns3::WaveHelper::Install().

+ Here is the caller graph for this function:

virtual uint32_t ns3::WifiPhy::GetBssMembershipSelector ( uint32_t  selector) const
pure virtual

The WifiPhy::BssMembershipSelector() method is used (e.g., by a WifiRemoteStationManager) to determine the set of transmission/reception modes that this WifiPhy(-derived class) can support - a set of WifiMode objects which we call the BssMembershipSelectorSet, and which is stored as WifiPhy::m_bssMembershipSelectorSet.

This was introduced with 11n

Parameters
selectorindex in array of supported memberships
Returns
the memebership selector whose index is specified.

Implemented in ns3::YansWifiPhy.

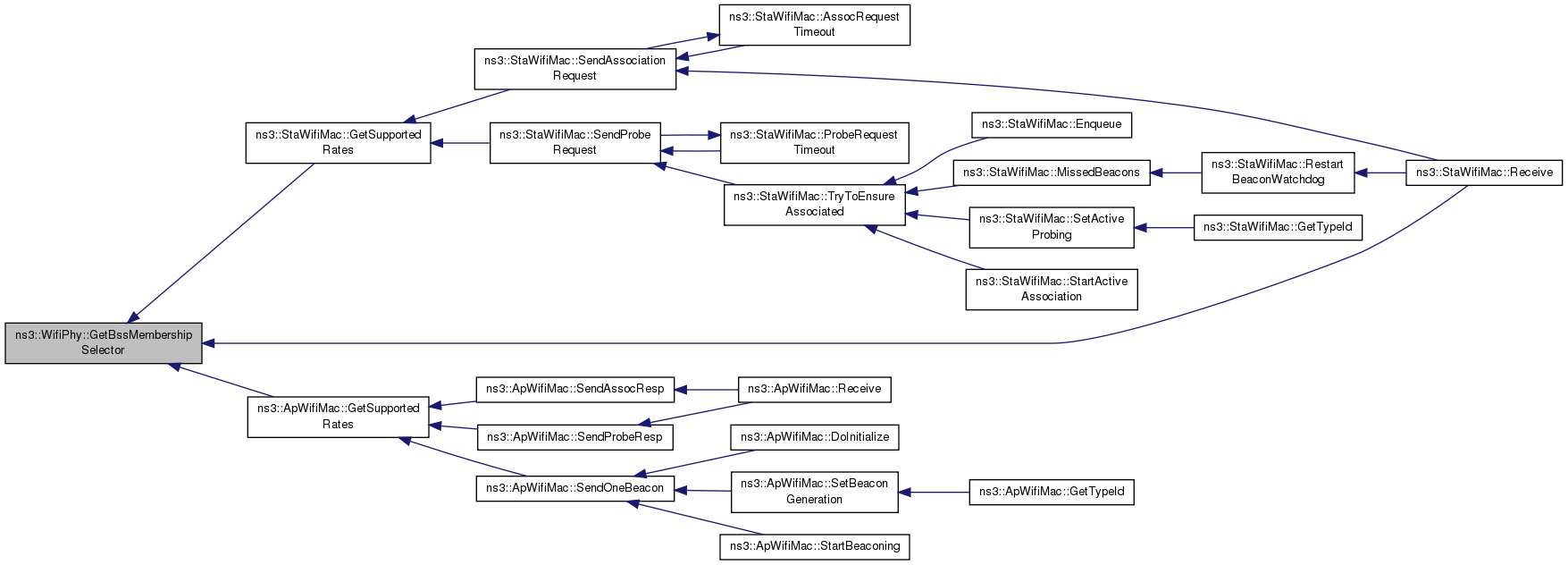
Referenced by ns3::StaWifiMac::GetSupportedRates(), ns3::ApWifiMac::GetSupportedRates(), and ns3::StaWifiMac::Receive().

+ Here is the caller graph for this function:

virtual Ptr<WifiChannel> ns3::WifiPhy::GetChannel ( void  ) const
pure virtual

Return the WifiChannel this WifiPhy is connected to.

Returns
the WifiChannel this WifiPhy is connected to

Implemented in ns3::YansWifiPhy.

Referenced by ns3::WifiNetDevice::DoGetChannel(), ns3::WifiNetDevice::GetChannel(), and ns3::WaveNetDevice::GetChannel().

+ Here is the caller graph for this function:

virtual bool ns3::WifiPhy::GetChannelBonding ( void  ) const
pure virtual
Returns
true if channel bonding 40 MHz is supported, false otherwise

Implemented in ns3::YansWifiPhy.

virtual uint16_t ns3::WifiPhy::GetChannelNumber ( void  ) const
pure virtual

Return current channel number.

Returns
the current channel number

Implemented in ns3::YansWifiPhy.

Referenced by ns3::WaveMacLow::StartTransmission(), and ns3::DefaultChannelScheduler::SwitchToNextChannel().

+ Here is the caller graph for this function:

virtual Time ns3::WifiPhy::GetChannelSwitchDelay ( void  ) const
pure virtual
Returns
the required time for channel switch operation of this WifiPhy

Implemented in ns3::YansWifiPhy.

Referenced by ns3::DefaultChannelScheduler::SwitchToNextChannel().

+ Here is the caller graph for this function:

virtual Time ns3::WifiPhy::GetDelayUntilIdle ( void  )
pure virtual
Returns
the predicted delay until this PHY can become WifiPhy::IDLE.

The PHY will never become WifiPhy::IDLE before the delay returned by this method but it could become really idle later.

Implemented in ns3::YansWifiPhy.

WifiMode ns3::WifiPhy::GetDsssRate11Mbps ( )
static

Return a WifiMode for DSSS at 11Mbps.

Returns
a WifiMode for DSSS at 11Mbps

Definition at line 692 of file wifi-phy.cc.

References ns3::WifiModeFactory::CreateWifiMode(), ns3::WIFI_CODE_RATE_UNDEFINED, and ns3::WIFI_MOD_CLASS_DSSS.

Referenced by ns3::YansWifiPhy::Configure80211b(), ns3::YansWifiPhy::Configure80211g(), ns3::YansWifiPhy::Configure80211n(), and anonymous_namespace{wifi-phy.cc}::Constructor::Constructor().

+ Here is the call graph for this function:

+ Here is the caller graph for this function:

WifiMode ns3::WifiPhy::GetDsssRate1Mbps ( )
static
WifiMode ns3::WifiPhy::GetDsssRate2Mbps ( )
static
WifiMode ns3::WifiPhy::GetDsssRate5_5Mbps ( )
static

Return a WifiMode for DSSS at 5.5Mbps.

Returns
a WifiMode for DSSS at 5.5Mbps

Definition at line 679 of file wifi-phy.cc.

References ns3::WifiModeFactory::CreateWifiMode(), ns3::WIFI_CODE_RATE_UNDEFINED, and ns3::WIFI_MOD_CLASS_DSSS.

Referenced by ns3::YansWifiPhy::Configure80211b(), ns3::YansWifiPhy::Configure80211g(), ns3::YansWifiPhy::Configure80211n(), and anonymous_namespace{wifi-phy.cc}::Constructor::Constructor().

+ Here is the call graph for this function:

+ Here is the caller graph for this function:

WifiMode ns3::WifiPhy::GetErpOfdmRate12Mbps ( )
static

Return a WifiMode for ERP-OFDM at 12Mbps.

Returns
a WifiMode for ERP-OFDM at 12Mbps

Definition at line 734 of file wifi-phy.cc.

References ns3::WifiModeFactory::CreateWifiMode(), ns3::WIFI_CODE_RATE_1_2, and ns3::WIFI_MOD_CLASS_ERP_OFDM.

Referenced by ns3::YansWifiPhy::Configure80211g(), ns3::YansWifiPhy::Configure80211n(), and anonymous_namespace{wifi-phy.cc}::Constructor::Constructor().

+ Here is the call graph for this function:

+ Here is the caller graph for this function:

WifiMode ns3::WifiPhy::GetErpOfdmRate18Mbps ( )
static

Return a WifiMode for ERP-OFDM at 18Mbps.

Returns
a WifiMode for ERP-OFDM at 18Mbps

Definition at line 747 of file wifi-phy.cc.

References ns3::WifiModeFactory::CreateWifiMode(), ns3::WIFI_CODE_RATE_3_4, and ns3::WIFI_MOD_CLASS_ERP_OFDM.

Referenced by ns3::YansWifiPhy::Configure80211g(), and anonymous_namespace{wifi-phy.cc}::Constructor::Constructor().

+ Here is the call graph for this function:

+ Here is the caller graph for this function:

WifiMode ns3::WifiPhy::GetErpOfdmRate24Mbps ( )
static

Return a WifiMode for ERP-OFDM at 24Mbps.

Returns
a WifiMode for ERP-OFDM at 24Mbps

Definition at line 760 of file wifi-phy.cc.

References ns3::WifiModeFactory::CreateWifiMode(), ns3::WIFI_CODE_RATE_1_2, and ns3::WIFI_MOD_CLASS_ERP_OFDM.

Referenced by ns3::YansWifiPhy::Configure80211g(), ns3::YansWifiPhy::Configure80211n(), and anonymous_namespace{wifi-phy.cc}::Constructor::Constructor().

+ Here is the call graph for this function:

+ Here is the caller graph for this function:

WifiMode ns3::WifiPhy::GetErpOfdmRate36Mbps ( )
static

Return a WifiMode for ERP-OFDM at 36Mbps.

Returns
a WifiMode for ERP-OFDM at 36Mbps

Definition at line 773 of file wifi-phy.cc.

References ns3::WifiModeFactory::CreateWifiMode(), ns3::WIFI_CODE_RATE_3_4, and ns3::WIFI_MOD_CLASS_ERP_OFDM.

Referenced by ns3::YansWifiPhy::Configure80211g(), and anonymous_namespace{wifi-phy.cc}::Constructor::Constructor().

+ Here is the call graph for this function:

+ Here is the caller graph for this function:

WifiMode ns3::WifiPhy::GetErpOfdmRate48Mbps ( )
static

Return a WifiMode for ERP-OFDM at 48Mbps.

Returns
a WifiMode for ERP-OFDM at 48Mbps

Definition at line 786 of file wifi-phy.cc.

References ns3::WifiModeFactory::CreateWifiMode(), ns3::WIFI_CODE_RATE_2_3, and ns3::WIFI_MOD_CLASS_ERP_OFDM.

Referenced by ns3::YansWifiPhy::Configure80211g(), and anonymous_namespace{wifi-phy.cc}::Constructor::Constructor().

+ Here is the call graph for this function:

+ Here is the caller graph for this function:

WifiMode ns3::WifiPhy::GetErpOfdmRate54Mbps ( )
static

Return a WifiMode for ERP-OFDM at 54Mbps.

Returns
a WifiMode for ERP-OFDM at 54Mbps

Definition at line 799 of file wifi-phy.cc.

References ns3::WifiModeFactory::CreateWifiMode(), ns3::WIFI_CODE_RATE_3_4, and ns3::WIFI_MOD_CLASS_ERP_OFDM.

Referenced by ns3::YansWifiPhy::Configure80211g(), and anonymous_namespace{wifi-phy.cc}::Constructor::Constructor().

+ Here is the call graph for this function:

+ Here is the caller graph for this function:

WifiMode ns3::WifiPhy::GetErpOfdmRate6Mbps ( )
static

Return a WifiMode for ERP-OFDM at 6Mbps.

Returns
a WifiMode for ERP-OFDM at 6Mbps

Definition at line 708 of file wifi-phy.cc.

References ns3::WifiModeFactory::CreateWifiMode(), ns3::WIFI_CODE_RATE_1_2, and ns3::WIFI_MOD_CLASS_ERP_OFDM.

Referenced by ns3::YansWifiPhy::Configure80211g(), ns3::YansWifiPhy::Configure80211n(), anonymous_namespace{wifi-phy.cc}::Constructor::Constructor(), and GetPlcpHeaderMode().

+ Here is the call graph for this function:

+ Here is the caller graph for this function:

WifiMode ns3::WifiPhy::GetErpOfdmRate9Mbps ( )
static

Return a WifiMode for ERP-OFDM at 9Mbps.

Returns
a WifiMode for ERP-OFDM at 9Mbps

Definition at line 721 of file wifi-phy.cc.

References ns3::WifiModeFactory::CreateWifiMode(), ns3::WIFI_CODE_RATE_3_4, and ns3::WIFI_MOD_CLASS_ERP_OFDM.

Referenced by ns3::YansWifiPhy::Configure80211g(), and anonymous_namespace{wifi-phy.cc}::Constructor::Constructor().

+ Here is the call graph for this function:

+ Here is the caller graph for this function:

virtual Time ns3::WifiPhy::GetLastRxStartTime ( void  ) const
pure virtual

Return the start time of the last received packet.

Returns
the start time of the last received packet

Implemented in ns3::YansWifiPhy.

Referenced by ns3::MacLow::NavCounterResetCtsMissed().

+ Here is the caller graph for this function:

virtual bool ns3::WifiPhy::GetLdpc ( void  ) const
pure virtual
Returns
true if LDPC is supported, false otherwise

Implemented in ns3::YansWifiPhy.

Referenced by ns3::StaWifiMac::GetHtCapabilities(), and ns3::ApWifiMac::GetHtCapabilities().

+ Here is the caller graph for this function:

virtual uint8_t ns3::WifiPhy::GetMcs ( uint8_t  mcs) const
pure virtual

The WifiPhy::GetMcs() method is used (e.g., by a WifiRemoteStationManager) to determine the set of transmission/reception MCS indexes that this WifiPhy(-derived class) can support - a set of MCS indexes which we call the DeviceMcsSet, and which is stored as WifiPhy::m_deviceMcsSet.

This was introduced with 11n

Parameters
mcsindex in array of supported MCS
Returns
the MCS index whose index is specified.

Implemented in ns3::YansWifiPhy.

Referenced by ns3::WifiRemoteStationManager::GetControlAnswerMode(), ns3::StaWifiMac::GetHtCapabilities(), ns3::ApWifiMac::GetHtCapabilities(), ns3::ApWifiMac::Receive(), ns3::StaWifiMac::Receive(), and ns3::WifiRemoteStationManager::SetupPhy().

+ Here is the caller graph for this function:

virtual WifiModeList ns3::WifiPhy::GetMembershipSelectorModes ( uint32_t  selector)
pure virtual

The WifiPhy::GetMembershipSelectorModes() method is used (e.g., by a WifiRemoteStationManager) to determine the set of transmission/reception modes that this WifiPhy(-derived class) can support - a set of WifiMode objects which we call the BssMembershipSelectorSet, and which is stored as WifiPhy::m_bssMembershipSelectorSet.

This was introduced with 11n

Parameters
selectorindex in array of supported memberships
Returns
a WifiModeList that contains the WifiModes associrated with the selected index.
See also
WifiPhy::GetMembershipSelectorModes()

Implemented in ns3::YansWifiPhy.

WifiMode ns3::WifiPhy::GetMFPlcpHeaderMode ( WifiMode  payloadMode,
WifiPreamble  preamble 
)
static
Parameters
payloadModethe WifiMode use for the transmission of the payload
preamblethe type of preamble
Returns
the WifiMode used for the transmission of the HT-SIG in Mixed Format and greenfield format PLCP header

Definition at line 122 of file wifi-phy.cc.

References ns3::WifiMode::GetBandwidth(), GetOfdmRate13_5MbpsBW40MHz(), and GetOfdmRate6_5MbpsBW20MHz().

Referenced by ns3::InterferenceHelper::CalculatePlcpHeaderPer().

+ Here is the call graph for this function:

+ Here is the caller graph for this function:

virtual WifiMode ns3::WifiPhy::GetMode ( uint32_t  mode) const
pure virtual

The WifiPhy::GetNModes() and WifiPhy::GetMode() methods are used (e.g., by a WifiRemoteStationManager) to determine the set of transmission/reception modes that this WifiPhy(-derived class) can support - a set of WifiMode objects which we call the DeviceRateSet, and which is stored as WifiPhy::m_deviceRateSet.

It is important to note that the DeviceRateSet is a superset (not necessarily proper) of the OperationalRateSet (which is logically, if not actually, a property of the associated WifiRemoteStationManager), which itself is a superset (again, not necessarily proper) of the BSSBasicRateSet.

Parameters
modeindex in array of supported modes
Returns
the mode whose index is specified.
See also
WifiPhy::GetNModes()

Implemented in ns3::YansWifiPhy.

Referenced by ns3::WifiRemoteStationManager::AddAllSupportedModes(), ns3::MeshWifiInterfaceMac::ForwardDown(), ns3::WifiRemoteStationManager::GetControlAnswerMode(), ns3::MeshWifiInterfaceMac::GetSupportedRates(), ns3::StaWifiMac::GetSupportedRates(), ns3::ApWifiMac::GetSupportedRates(), ns3::ApWifiMac::Receive(), ns3::StaWifiMac::Receive(), ns3::MeshWifiInterfaceMac::Receive(), ns3::IdealWifiManager::SetupPhy(), ns3::MinstrelWifiManager::SetupPhy(), ns3::WifiRemoteStationManager::SetupPhy(), and NodeStatistics::SetupPhy().

+ Here is the caller graph for this function:

virtual uint32_t ns3::WifiPhy::GetNBssMembershipSelectors ( void  ) const
pure virtual

The WifiPhy::NBssMembershipSelectors() method is used (e.g., by a WifiRemoteStationManager) to determine the set of transmission/reception modes that this WifiPhy(-derived class) can support - a set of WifiMode objects which we call the BssMembershipSelectorSet, and which is stored as WifiPhy::m_bssMembershipSelectorSet.

This was introduced with 11n

Returns
the memebership selector whose index is specified.

Implemented in ns3::YansWifiPhy.

Referenced by ns3::StaWifiMac::GetSupportedRates(), ns3::ApWifiMac::GetSupportedRates(), and ns3::StaWifiMac::Receive().

+ Here is the caller graph for this function:

virtual uint8_t ns3::WifiPhy::GetNMcs ( void  ) const
pure virtual

The WifiPhy::GetNMcs() method is used (e.g., by a WifiRemoteStationManager) to determine the set of transmission/reception MCS indexes that this WifiPhy(-derived class) can support - a set of MCS indexes which we call the DeviceMcsSet, and which is stored as WifiPhy::m_deviceMcsSet.

This was introduced with 11n

Returns
the MCS index whose index is specified.

Implemented in ns3::YansWifiPhy.

Referenced by ns3::WifiRemoteStationManager::GetControlAnswerMode(), ns3::StaWifiMac::GetHtCapabilities(), ns3::ApWifiMac::GetHtCapabilities(), ns3::ApWifiMac::Receive(), and ns3::StaWifiMac::Receive().

+ Here is the caller graph for this function:

virtual uint32_t ns3::WifiPhy::GetNModes ( void  ) const
pure virtual

The WifiPhy::GetNModes() and WifiPhy::GetMode() methods are used (e.g., by a WifiRemoteStationManager) to determine the set of transmission/reception modes that this WifiPhy(-derived class) can support - a set of WifiMode objects which we call the DeviceRateSet, and which is stored as WifiPhy::m_deviceRateSet.

It is important to note that the DeviceRateSet is a superset (not necessarily proper) of the OperationalRateSet (which is logically, if not actually, a property of the associated WifiRemoteStationManager), which itself is a superset (again, not necessarily proper) of the BSSBasicRateSet.

Returns
the number of transmission modes supported by this PHY.
See also
WifiPhy::GetMode()

Implemented in ns3::YansWifiPhy.

Referenced by ns3::WifiRemoteStationManager::AddAllSupportedModes(), ns3::MeshWifiInterfaceMac::ForwardDown(), ns3::WifiRemoteStationManager::GetControlAnswerMode(), ns3::MeshWifiInterfaceMac::GetSupportedRates(), ns3::StaWifiMac::GetSupportedRates(), ns3::ApWifiMac::GetSupportedRates(), ns3::ApWifiMac::Receive(), ns3::StaWifiMac::Receive(), ns3::MeshWifiInterfaceMac::Receive(), ns3::IdealWifiManager::SetupPhy(), ns3::MinstrelWifiManager::SetupPhy(), and NodeStatistics::SetupPhy().

+ Here is the caller graph for this function:

virtual uint32_t ns3::WifiPhy::GetNTxPower ( void  ) const
pure virtual
Returns
the number of tx power levels available for this PHY.

Implemented in ns3::YansWifiPhy.

Referenced by ns3::ParfWifiManager::SetupPhy(), and ns3::AparfWifiManager::SetupPhy().

+ Here is the caller graph for this function:

virtual uint32_t ns3::WifiPhy::GetNumberOfReceiveAntennas ( void  ) const
pure virtual
Returns
the number of receivers on this node.

Implemented in ns3::YansWifiPhy.

virtual uint32_t ns3::WifiPhy::GetNumberOfTransmitAntennas ( void  ) const
pure virtual
Returns
the number of transmit antenna on this device

Implemented in ns3::YansWifiPhy.

Referenced by ns3::WifiRemoteStationManager::GetNumberOfTransmitAntennas().

+ Here is the caller graph for this function:

WifiMode ns3::WifiPhy::GetOfdmRate108MbpsBW40MHz ( )
static

Return a WifiMode for OFDM at 108Mbps with 40MHz channel spacing.

Returns
a WifiMode for OFDM at 108Mbps with 40MHz channel spacing

Definition at line 1468 of file wifi-phy.cc.

References ns3::WifiModeFactory::CreateWifiMode(), ns3::WIFI_CODE_RATE_2_3, and ns3::WIFI_MOD_CLASS_HT.

Referenced by anonymous_namespace{wifi-phy.cc}::Constructor::Constructor(), and ns3::YansWifiPhy::McsToWifiMode().

+ Here is the call graph for this function:

+ Here is the caller graph for this function:

WifiMode ns3::WifiPhy::GetOfdmRate120MbpsBW40MHz ( )
static

Return a WifiMode for OFDM at 120Mbps with 40MHz channel spacing.

Returns
a WifiMode for OFDM at 120Mbps with 40MHz channel spacing

Definition at line 1480 of file wifi-phy.cc.

References ns3::WifiModeFactory::CreateWifiMode(), ns3::WIFI_CODE_RATE_2_3, and ns3::WIFI_MOD_CLASS_HT.

Referenced by anonymous_namespace{wifi-phy.cc}::Constructor::Constructor(), and ns3::YansWifiPhy::McsToWifiMode().

+ Here is the call graph for this function:

+ Here is the caller graph for this function:

WifiMode ns3::WifiPhy::GetOfdmRate121_5MbpsBW40MHz ( )
static

Return a WifiMode for OFDM at 121.5Mbps with 40MHz channel spacing.

Returns
a WifiMode for OFDM at 121.5Mbps with 40MHz channel spacing

Definition at line 1492 of file wifi-phy.cc.

References ns3::WifiModeFactory::CreateWifiMode(), ns3::WIFI_CODE_RATE_3_4, and ns3::WIFI_MOD_CLASS_HT.

Referenced by anonymous_namespace{wifi-phy.cc}::Constructor::Constructor(), and ns3::YansWifiPhy::McsToWifiMode().

+ Here is the call graph for this function:

+ Here is the caller graph for this function:

WifiMode ns3::WifiPhy::GetOfdmRate12Mbps ( )
static

Return a WifiMode for OFDM at 12Mbps.

Returns
a WifiMode for OFDM at 12Mbps

Definition at line 841 of file wifi-phy.cc.

References ns3::WifiModeFactory::CreateWifiMode(), ns3::WIFI_CODE_RATE_1_2, and ns3::WIFI_MOD_CLASS_OFDM.

Referenced by ns3::YansWifiPhy::Configure80211a(), ns3::YansWifiPhy::Configure80211n(), ns3::YansWifiPhy::ConfigureHolland(), and anonymous_namespace{wifi-phy.cc}::Constructor::Constructor().

+ Here is the call graph for this function:

+ Here is the caller graph for this function:

WifiMode ns3::WifiPhy::GetOfdmRate12MbpsBW10MHz ( )
static

Return a WifiMode for OFDM at 12Mbps with 10MHz channel spacing.

Returns
a WifiMode for OFDM at 12Mbps with 10MHz channel spacing

Definition at line 973 of file wifi-phy.cc.

References ns3::WifiModeFactory::CreateWifiMode(), ns3::WIFI_CODE_RATE_1_2, and ns3::WIFI_MOD_CLASS_OFDM.

Referenced by ns3::YansWifiPhy::Configure80211_10Mhz(), and anonymous_namespace{wifi-phy.cc}::Constructor::Constructor().

+ Here is the call graph for this function:

+ Here is the caller graph for this function:

WifiMode ns3::WifiPhy::GetOfdmRate12MbpsBW5MHz ( )
static

Return a WifiMode for OFDM at 12Mbps with 5MHz channel spacing.

Returns
a WifiMode for OFDM at 12Mbps with 5MHz channel spacing

Definition at line 1105 of file wifi-phy.cc.

References ns3::WifiModeFactory::CreateWifiMode(), ns3::WIFI_CODE_RATE_2_3, and ns3::WIFI_MOD_CLASS_OFDM.

Referenced by ns3::YansWifiPhy::Configure80211_5Mhz(), and anonymous_namespace{wifi-phy.cc}::Constructor::Constructor().

+ Here is the call graph for this function:

+ Here is the caller graph for this function:

WifiMode ns3::WifiPhy::GetOfdmRate135MbpsBW40MHz ( )
static

Return a WifiMode for OFDM at 135Mbps with 40MHz channel spacing.

Returns
a WifiMode for OFDM at 135Mbps with 40MHz channel spacing

Definition at line 1516 of file wifi-phy.cc.

References ns3::WifiModeFactory::CreateWifiMode(), ns3::WIFI_CODE_RATE_5_6, and ns3::WIFI_MOD_CLASS_HT.

Referenced by anonymous_namespace{wifi-phy.cc}::Constructor::Constructor(), and ns3::YansWifiPhy::McsToWifiMode().

+ Here is the call graph for this function:

+ Here is the caller graph for this function:

WifiMode ns3::WifiPhy::GetOfdmRate135MbpsBW40MHzShGi ( )
static

Return a WifiMode for OFDM at 135Mbps with 40MHz channel spacing.

The rate supports short guard interval.

Returns
a WifiMode for OFDM at 135Mbps with 40MHz channel spacing

Definition at line 1504 of file wifi-phy.cc.

References ns3::WifiModeFactory::CreateWifiMode(), ns3::WIFI_CODE_RATE_3_4, and ns3::WIFI_MOD_CLASS_HT.

Referenced by anonymous_namespace{wifi-phy.cc}::Constructor::Constructor(), and ns3::YansWifiPhy::McsToWifiMode().

+ Here is the call graph for this function:

+ Here is the caller graph for this function:

WifiMode ns3::WifiPhy::GetOfdmRate13_5MbpsBW40MHz ( )
static

Return a WifiMode for OFDM at 13.5Mbps with 40MHz channel spacing.

Returns
a WifiMode for OFDM at 13.5Mbps with 40MHz channel spacing

Definition at line 1341 of file wifi-phy.cc.

References ns3::WifiModeFactory::CreateWifiMode(), ns3::WIFI_CODE_RATE_1_2, and ns3::WIFI_MOD_CLASS_HT.

Referenced by anonymous_namespace{wifi-phy.cc}::Constructor::Constructor(), GetMFPlcpHeaderMode(), and ns3::YansWifiPhy::McsToWifiMode().

+ Here is the call graph for this function:

+ Here is the caller graph for this function:

WifiMode ns3::WifiPhy::GetOfdmRate13_5MbpsBW5MHz ( )
static

Return a WifiMode for OFDM at 13.5Mbps with 5MHz channel spacing.

Returns
a WifiMode for OFDM at 13.5Mbps with 5MHz channel spacing

Definition at line 1118 of file wifi-phy.cc.

References ns3::WifiModeFactory::CreateWifiMode(), ns3::WIFI_CODE_RATE_3_4, and ns3::WIFI_MOD_CLASS_OFDM.

Referenced by ns3::YansWifiPhy::Configure80211_5Mhz(), and anonymous_namespace{wifi-phy.cc}::Constructor::Constructor().

+ Here is the call graph for this function:

+ Here is the caller graph for this function:

WifiMode ns3::WifiPhy::GetOfdmRate13MbpsBW20MHz ( )
static

Return a WifiMode for OFDM at 13Mbps with 20MHz channel spacing.

Returns
a WifiMode for OFDM at 13Mbps with 20MHz channel spacing

Definition at line 1158 of file wifi-phy.cc.

References ns3::WifiModeFactory::CreateWifiMode(), ns3::WIFI_CODE_RATE_1_2, and ns3::WIFI_MOD_CLASS_HT.

Referenced by anonymous_namespace{wifi-phy.cc}::Constructor::Constructor(), ns3::YansWifiPhy::GetMembershipSelectorModes(), GetPlcpHeaderMode(), and ns3::YansWifiPhy::McsToWifiMode().

+ Here is the call graph for this function:

+ Here is the caller graph for this function:

WifiMode ns3::WifiPhy::GetOfdmRate14_4MbpsBW20MHz ( )
static

Return a WifiMode for OFDM at 14.4Mbps with 20MHz channel spacing.

Returns
a WifiMode for OFDM at 14.4Mbps with 20MHz channel spacing

Definition at line 1171 of file wifi-phy.cc.

References ns3::WifiModeFactory::CreateWifiMode(), ns3::WIFI_CODE_RATE_1_2, and ns3::WIFI_MOD_CLASS_HT.

Referenced by anonymous_namespace{wifi-phy.cc}::Constructor::Constructor(), and ns3::YansWifiPhy::McsToWifiMode().

+ Here is the call graph for this function:

+ Here is the caller graph for this function:

WifiMode ns3::WifiPhy::GetOfdmRate150MbpsBW40MHz ( )
static

Return a WifiMode for OFDM at 150Mbps with 40MHz channel spacing.

Returns
a WifiMode for OFDM at 150Mbps with 40MHz channel spacing

Definition at line 1529 of file wifi-phy.cc.

References ns3::WifiModeFactory::CreateWifiMode(), ns3::WIFI_CODE_RATE_5_6, and ns3::WIFI_MOD_CLASS_HT.

Referenced by anonymous_namespace{wifi-phy.cc}::Constructor::Constructor(), and ns3::YansWifiPhy::McsToWifiMode().

+ Here is the call graph for this function:

+ Here is the caller graph for this function:

WifiMode ns3::WifiPhy::GetOfdmRate15MbpsBW40MHz ( )
static

Return a WifiMode for OFDM at 15Mbps with 40MHz channel spacing.

Returns
a WifiMode for OFDM at 15Mbps with 40MHz channel spacing

Definition at line 1354 of file wifi-phy.cc.

References ns3::WifiModeFactory::CreateWifiMode(), ns3::WIFI_CODE_RATE_1_2, and ns3::WIFI_MOD_CLASS_HT.

Referenced by anonymous_namespace{wifi-phy.cc}::Constructor::Constructor(), and ns3::YansWifiPhy::McsToWifiMode().

+ Here is the call graph for this function:

+ Here is the caller graph for this function:

WifiMode ns3::WifiPhy::GetOfdmRate18Mbps ( )
static

Return a WifiMode for OFDM at 18Mbps.

Returns
a WifiMode for OFDM at 18Mbps

Definition at line 854 of file wifi-phy.cc.

References ns3::WifiModeFactory::CreateWifiMode(), ns3::WIFI_CODE_RATE_3_4, and ns3::WIFI_MOD_CLASS_OFDM.

Referenced by ns3::YansWifiPhy::Configure80211a(), ns3::YansWifiPhy::ConfigureHolland(), and anonymous_namespace{wifi-phy.cc}::Constructor::Constructor().

+ Here is the call graph for this function:

+ Here is the caller graph for this function:

WifiMode ns3::WifiPhy::GetOfdmRate18MbpsBW10MHz ( )
static

Return a WifiMode for OFDM at 18Mbps with 10MHz channel spacing.

Returns
a WifiMode for OFDM at 18Mbps with 10MHz channel spacing

Definition at line 986 of file wifi-phy.cc.

References ns3::WifiModeFactory::CreateWifiMode(), ns3::WIFI_CODE_RATE_3_4, and ns3::WIFI_MOD_CLASS_OFDM.

Referenced by ns3::YansWifiPhy::Configure80211_10Mhz(), and anonymous_namespace{wifi-phy.cc}::Constructor::Constructor().

+ Here is the call graph for this function:

+ Here is the caller graph for this function:

WifiMode ns3::WifiPhy::GetOfdmRate19_5MbpsBW20MHz ( )
static

Return a WifiMode for OFDM at 19.5Mbps with 20MHz channel spacing.

Returns
a WifiMode for OFDM at 19.5Mbps with 20MHz channel spacing

Definition at line 1183 of file wifi-phy.cc.

References ns3::WifiModeFactory::CreateWifiMode(), ns3::WIFI_CODE_RATE_3_4, and ns3::WIFI_MOD_CLASS_HT.

Referenced by anonymous_namespace{wifi-phy.cc}::Constructor::Constructor(), ns3::YansWifiPhy::GetMembershipSelectorModes(), and ns3::YansWifiPhy::McsToWifiMode().

+ Here is the call graph for this function:

+ Here is the caller graph for this function:

WifiMode ns3::WifiPhy::GetOfdmRate1_5MbpsBW5MHz ( )
static

Return a WifiMode for OFDM at 1.5Mbps with 5MHz channel spacing.

Returns
a WifiMode for OFDM at 1.5Mbps with 5MHz channel spacing

Definition at line 1027 of file wifi-phy.cc.

References ns3::WifiModeFactory::CreateWifiMode(), ns3::WIFI_CODE_RATE_1_2, and ns3::WIFI_MOD_CLASS_OFDM.

Referenced by ns3::YansWifiPhy::Configure80211_5Mhz(), anonymous_namespace{wifi-phy.cc}::Constructor::Constructor(), and GetPlcpHeaderMode().

+ Here is the call graph for this function:

+ Here is the caller graph for this function:

WifiMode ns3::WifiPhy::GetOfdmRate21_7MbpsBW20MHz ( )
static

Return a WifiMode for OFDM at 21.7Mbps with 20MHz channel spacing.

Returns
a WifiMode for OFDM at 21.7Mbps with 20MHz channel spacing

Definition at line 1196 of file wifi-phy.cc.

References ns3::WifiModeFactory::CreateWifiMode(), ns3::WIFI_CODE_RATE_3_4, and ns3::WIFI_MOD_CLASS_HT.

Referenced by anonymous_namespace{wifi-phy.cc}::Constructor::Constructor(), and ns3::YansWifiPhy::McsToWifiMode().

+ Here is the call graph for this function:

+ Here is the caller graph for this function:

WifiMode ns3::WifiPhy::GetOfdmRate24Mbps ( )
static

Return a WifiMode for OFDM at 24Mbps.

Returns
a WifiMode for OFDM at 24Mbps

Definition at line 867 of file wifi-phy.cc.

References ns3::WifiModeFactory::CreateWifiMode(), ns3::WIFI_CODE_RATE_1_2, and ns3::WIFI_MOD_CLASS_OFDM.

Referenced by ns3::YansWifiPhy::Configure80211a(), ns3::YansWifiPhy::Configure80211n(), and anonymous_namespace{wifi-phy.cc}::Constructor::Constructor().

+ Here is the call graph for this function:

+ Here is the caller graph for this function:

WifiMode ns3::WifiPhy::GetOfdmRate24MbpsBW10MHz ( )
static

Return a WifiMode for OFDM at 24Mbps with 10MHz channel spacing.

Returns
a WifiMode for OFDM at 24Mbps with 10MHz channel spacing

Definition at line 999 of file wifi-phy.cc.

References ns3::WifiModeFactory::CreateWifiMode(), ns3::WIFI_CODE_RATE_2_3, and ns3::WIFI_MOD_CLASS_OFDM.

Referenced by ns3::YansWifiPhy::Configure80211_10Mhz(), and anonymous_namespace{wifi-phy.cc}::Constructor::Constructor().

+ Here is the call graph for this function:

+ Here is the caller graph for this function:

WifiMode ns3::WifiPhy::GetOfdmRate26MbpsBW20MHz ( )
static

Return a WifiMode for OFDM at 26Mbps with 20MHz channel spacing.

Returns
a WifiMode for OFDM at 26Mbps with 20MHz channel spacing

Definition at line 1210 of file wifi-phy.cc.

References ns3::WifiModeFactory::CreateWifiMode(), ns3::WIFI_CODE_RATE_1_2, and ns3::WIFI_MOD_CLASS_HT.

Referenced by anonymous_namespace{wifi-phy.cc}::Constructor::Constructor(), ns3::YansWifiPhy::GetMembershipSelectorModes(), and ns3::YansWifiPhy::McsToWifiMode().

+ Here is the call graph for this function:

+ Here is the caller graph for this function:

WifiMode ns3::WifiPhy::GetOfdmRate27MbpsBW10MHz ( )
static

Return a WifiMode for OFDM at 27Mbps with 10MHz channel spacing.

Returns
a WifiMode for OFDM at 27Mbps with 10MHz channel spacing

Definition at line 1012 of file wifi-phy.cc.

References ns3::WifiModeFactory::CreateWifiMode(), ns3::WIFI_CODE_RATE_3_4, and ns3::WIFI_MOD_CLASS_OFDM.

Referenced by ns3::YansWifiPhy::Configure80211_10Mhz(), and anonymous_namespace{wifi-phy.cc}::Constructor::Constructor().

+ Here is the call graph for this function:

+ Here is the caller graph for this function:

WifiMode ns3::WifiPhy::GetOfdmRate27MbpsBW40MHz ( )
static

Return a WifiMode for OFDM at 27Mbps with 40MHz channel spacing.

Returns
a WifiMode for OFDM at 27Mbps with 40MHz channel spacing

Definition at line 1367 of file wifi-phy.cc.

References ns3::WifiModeFactory::CreateWifiMode(), ns3::WIFI_CODE_RATE_1_2, and ns3::WIFI_MOD_CLASS_HT.

Referenced by anonymous_namespace{wifi-phy.cc}::Constructor::Constructor(), GetPlcpHeaderMode(), and ns3::YansWifiPhy::McsToWifiMode().

+ Here is the call graph for this function:

+ Here is the caller graph for this function:

WifiMode ns3::WifiPhy::GetOfdmRate28_9MbpsBW20MHz ( )
static

Return a WifiMode for OFDM at 28.9Mbps with 20MHz channel spacing.

Returns
a WifiMode for OFDM at 28.9Mbps with 20MHz channel spacing

Definition at line 1223 of file wifi-phy.cc.

References ns3::WifiModeFactory::CreateWifiMode(), ns3::WIFI_CODE_RATE_1_2, and ns3::WIFI_MOD_CLASS_HT.

Referenced by anonymous_namespace{wifi-phy.cc}::Constructor::Constructor(), and ns3::YansWifiPhy::McsToWifiMode().

+ Here is the call graph for this function:

+ Here is the caller graph for this function:

WifiMode ns3::WifiPhy::GetOfdmRate2_25MbpsBW5MHz ( )
static

Return a WifiMode for OFDM at 2.25Mbps with 5MHz channel spacing.

Returns
a WifiMode for OFDM at 2.25Mbps with 5MHz channel spacing

Definition at line 1040 of file wifi-phy.cc.

References ns3::WifiModeFactory::CreateWifiMode(), ns3::WIFI_CODE_RATE_3_4, and ns3::WIFI_MOD_CLASS_OFDM.

Referenced by ns3::YansWifiPhy::Configure80211_5Mhz(), and anonymous_namespace{wifi-phy.cc}::Constructor::Constructor().

+ Here is the call graph for this function:

+ Here is the caller graph for this function:

WifiMode ns3::WifiPhy::GetOfdmRate30MbpsBW40MHz ( )
static

Return a WifiMode for OFDM at 30Mbps with 40MHz channel spacing.

Returns
a WifiMode for OFDM at 30Mbps with 40MHz channel spacing

Definition at line 1379 of file wifi-phy.cc.

References ns3::WifiModeFactory::CreateWifiMode(), ns3::WIFI_CODE_RATE_1_2, and ns3::WIFI_MOD_CLASS_HT.

Referenced by anonymous_namespace{wifi-phy.cc}::Constructor::Constructor(), and ns3::YansWifiPhy::McsToWifiMode().

+ Here is the call graph for this function:

+ Here is the caller graph for this function:

WifiMode ns3::WifiPhy::GetOfdmRate36Mbps ( )
static

Return a WifiMode for OFDM at 36Mbps.

Returns
a WifiMode for OFDM at 36Mbps

Definition at line 880 of file wifi-phy.cc.

References ns3::WifiModeFactory::CreateWifiMode(), ns3::WIFI_CODE_RATE_3_4, and ns3::WIFI_MOD_CLASS_OFDM.

Referenced by ns3::YansWifiPhy::Configure80211a(), ns3::YansWifiPhy::ConfigureHolland(), and anonymous_namespace{wifi-phy.cc}::Constructor::Constructor().

+ Here is the call graph for this function:

+ Here is the caller graph for this function:

WifiMode ns3::WifiPhy::GetOfdmRate39MbpsBW20MHz ( )
static

Return a WifiMode for OFDM at 39Mbps with 20MHz channel spacing.

Returns
a WifiMode for OFDM at 39Mbps with 20MHz channel spacing

Definition at line 1236 of file wifi-phy.cc.

References ns3::WifiModeFactory::CreateWifiMode(), ns3::WIFI_CODE_RATE_3_4, and ns3::WIFI_MOD_CLASS_HT.

Referenced by anonymous_namespace{wifi-phy.cc}::Constructor::Constructor(), ns3::YansWifiPhy::GetMembershipSelectorModes(), and ns3::YansWifiPhy::McsToWifiMode().

+ Here is the call graph for this function:

+ Here is the caller graph for this function:

WifiMode ns3::WifiPhy::GetOfdmRate3MbpsBW10MHz ( )
static

Return a WifiMode for OFDM at 3Mbps with 10MHz channel spacing.

Returns
a WifiMode for OFDM at 3Mbps with 10MHz channel spacing

Definition at line 921 of file wifi-phy.cc.

References ns3::WifiModeFactory::CreateWifiMode(), ns3::WIFI_CODE_RATE_1_2, and ns3::WIFI_MOD_CLASS_OFDM.

Referenced by ns3::YansWifiPhy::Configure80211_10Mhz(), anonymous_namespace{wifi-phy.cc}::Constructor::Constructor(), and GetPlcpHeaderMode().

+ Here is the call graph for this function:

+ Here is the caller graph for this function:

WifiMode ns3::WifiPhy::GetOfdmRate3MbpsBW5MHz ( )
static

Return a WifiMode for OFDM at 3Mbps with 5MHz channel spacing.

Returns
a WifiMode for OFDM at 3Mbps with 5MHz channel spacing

Definition at line 1053 of file wifi-phy.cc.

References ns3::WifiModeFactory::CreateWifiMode(), ns3::WIFI_CODE_RATE_1_2, and ns3::WIFI_MOD_CLASS_OFDM.

Referenced by ns3::YansWifiPhy::Configure80211_5Mhz(), and anonymous_namespace{wifi-phy.cc}::Constructor::Constructor().

+ Here is the call graph for this function:

+ Here is the caller graph for this function:

WifiMode ns3::WifiPhy::GetOfdmRate40_5MbpsBW40MHz ( )
static

Return a WifiMode for OFDM at 40.5Mbps with 40MHz channel spacing.

Returns
a WifiMode for OFDM at 40.5Mbps with 40MHz channel spacing

Definition at line 1392 of file wifi-phy.cc.

References ns3::WifiModeFactory::CreateWifiMode(), ns3::WIFI_CODE_RATE_3_4, and ns3::WIFI_MOD_CLASS_HT.

Referenced by anonymous_namespace{wifi-phy.cc}::Constructor::Constructor(), and ns3::YansWifiPhy::McsToWifiMode().

+ Here is the call graph for this function:

+ Here is the caller graph for this function:

WifiMode ns3::WifiPhy::GetOfdmRate43_3MbpsBW20MHz ( )
static

Return a WifiMode for OFDM at 43.3Mbps with 20MHz channel spacing.

Returns
a WifiMode for OFDM at 43.3Mbps with 20MHz channel spacing

Definition at line 1249 of file wifi-phy.cc.

References ns3::WifiModeFactory::CreateWifiMode(), ns3::WIFI_CODE_RATE_3_4, and ns3::WIFI_MOD_CLASS_HT.

Referenced by anonymous_namespace{wifi-phy.cc}::Constructor::Constructor(), and ns3::YansWifiPhy::McsToWifiMode().

+ Here is the call graph for this function:

+ Here is the caller graph for this function:

WifiMode ns3::WifiPhy::GetOfdmRate45MbpsBW40MHz ( )
static

Return a WifiMode for OFDM at 45Mbps with 40MHz channel spacing.

Returns
a WifiMode for OFDM at 45Mbps with 40MHz channel spacing

Definition at line 1404 of file wifi-phy.cc.

References ns3::WifiModeFactory::CreateWifiMode(), ns3::WIFI_CODE_RATE_3_4, and ns3::WIFI_MOD_CLASS_HT.

Referenced by anonymous_namespace{wifi-phy.cc}::Constructor::Constructor(), and ns3::YansWifiPhy::McsToWifiMode().

+ Here is the call graph for this function:

+ Here is the caller graph for this function:

WifiMode ns3::WifiPhy::GetOfdmRate48Mbps ( )
static

Return a WifiMode for OFDM at 48Mbps.

Returns
a WifiMode for OFDM at 48Mbps

Definition at line 893 of file wifi-phy.cc.

References ns3::WifiModeFactory::CreateWifiMode(), ns3::WIFI_CODE_RATE_2_3, and ns3::WIFI_MOD_CLASS_OFDM.

Referenced by ns3::YansWifiPhy::Configure80211a(), and anonymous_namespace{wifi-phy.cc}::Constructor::Constructor().

+ Here is the call graph for this function:

+ Here is the caller graph for this function:

WifiMode ns3::WifiPhy::GetOfdmRate4_5MbpsBW10MHz ( )
static

Return a WifiMode for OFDM at 4.5Mbps with 10MHz channel spacing.

Returns
a WifiMode for OFDM at 4.5Mbps with 10MHz channel spacing

Definition at line 934 of file wifi-phy.cc.

References ns3::WifiModeFactory::CreateWifiMode(), ns3::WIFI_CODE_RATE_3_4, and ns3::WIFI_MOD_CLASS_OFDM.

Referenced by ns3::YansWifiPhy::Configure80211_10Mhz(), and anonymous_namespace{wifi-phy.cc}::Constructor::Constructor().

+ Here is the call graph for this function:

+ Here is the caller graph for this function:

WifiMode ns3::WifiPhy::GetOfdmRate4_5MbpsBW5MHz ( )
static

Return a WifiMode for OFDM at 4.5Mbps with 5MHz channel spacing.

Returns
a WifiMode for OFDM at 4.5Mbps with 5MHz channel spacing

Definition at line 1066 of file wifi-phy.cc.

References ns3::WifiModeFactory::CreateWifiMode(), ns3::WIFI_CODE_RATE_3_4, and ns3::WIFI_MOD_CLASS_OFDM.

Referenced by ns3::YansWifiPhy::Configure80211_5Mhz(), and anonymous_namespace{wifi-phy.cc}::Constructor::Constructor().

+ Here is the call graph for this function:

+ Here is the caller graph for this function:

WifiMode ns3::WifiPhy::GetOfdmRate52MbpsBW20MHz ( )
static

Return a WifiMode for OFDM at 52Mbps with 20MHz channel spacing.

Returns
a WifiMode for OFDM at 52Mbps with 20MHz channel spacing

Definition at line 1262 of file wifi-phy.cc.

References ns3::WifiModeFactory::CreateWifiMode(), ns3::WIFI_CODE_RATE_2_3, and ns3::WIFI_MOD_CLASS_HT.

Referenced by anonymous_namespace{wifi-phy.cc}::Constructor::Constructor(), ns3::YansWifiPhy::GetMembershipSelectorModes(), and ns3::YansWifiPhy::McsToWifiMode().

+ Here is the call graph for this function:

+ Here is the caller graph for this function:

WifiMode ns3::WifiPhy::GetOfdmRate54Mbps ( )
static

Return a WifiMode for OFDM at 54Mbps.

Returns
a WifiMode for OFDM at 54Mbps

Definition at line 906 of file wifi-phy.cc.

References ns3::WifiModeFactory::CreateWifiMode(), ns3::WIFI_CODE_RATE_3_4, and ns3::WIFI_MOD_CLASS_OFDM.

Referenced by ns3::YansWifiPhy::Configure80211a(), ns3::YansWifiPhy::ConfigureHolland(), and anonymous_namespace{wifi-phy.cc}::Constructor::Constructor().

+ Here is the call graph for this function:

+ Here is the caller graph for this function:

WifiMode ns3::WifiPhy::GetOfdmRate54MbpsBW40MHz ( )
static

Return a WifiMode for OFDM at 54Mbps with 40MHz channel spacing.

Returns
a WifiMode for OFDM at 54Mbps with 40MHz channel spacing

Definition at line 1417 of file wifi-phy.cc.

References ns3::WifiModeFactory::CreateWifiMode(), ns3::WIFI_CODE_RATE_1_2, and ns3::WIFI_MOD_CLASS_HT.

Referenced by anonymous_namespace{wifi-phy.cc}::Constructor::Constructor(), and ns3::YansWifiPhy::McsToWifiMode().

+ Here is the call graph for this function:

+ Here is the caller graph for this function:

WifiMode ns3::WifiPhy::GetOfdmRate57_8MbpsBW20MHz ( )
static

Return a WifiMode for OFDM at 57.8Mbps with 20MHz channel spacing.

Returns
a WifiMode for OFDM at 57.8Mbps with 20MHz channel spacing

Definition at line 1275 of file wifi-phy.cc.

References ns3::WifiModeFactory::CreateWifiMode(), ns3::WIFI_CODE_RATE_2_3, and ns3::WIFI_MOD_CLASS_HT.

Referenced by anonymous_namespace{wifi-phy.cc}::Constructor::Constructor(), and ns3::YansWifiPhy::McsToWifiMode().

+ Here is the call graph for this function:

+ Here is the caller graph for this function:

WifiMode ns3::WifiPhy::GetOfdmRate58_5MbpsBW20MHz ( )
static

Return a WifiMode for OFDM at 58.5Mbps with 20MHz channel spacing.

Returns
a WifiMode for OFDM at 58.5Mbps with 20MHz channel spacing

Definition at line 1289 of file wifi-phy.cc.

References ns3::WifiModeFactory::CreateWifiMode(), ns3::WIFI_CODE_RATE_3_4, and ns3::WIFI_MOD_CLASS_HT.

Referenced by anonymous_namespace{wifi-phy.cc}::Constructor::Constructor(), ns3::YansWifiPhy::GetMembershipSelectorModes(), and ns3::YansWifiPhy::McsToWifiMode().

+ Here is the call graph for this function:

+ Here is the caller graph for this function:

WifiMode ns3::WifiPhy::GetOfdmRate60MbpsBW40MHz ( )
static

Return a WifiMode for OFDM at 60Mbps with 40MHz channel spacing.

Returns
a WifiMode for OFDM at 60Mbps with 40MHz channel spacing

Definition at line 1430 of file wifi-phy.cc.

References ns3::WifiModeFactory::CreateWifiMode(), ns3::WIFI_CODE_RATE_1_2, and ns3::WIFI_MOD_CLASS_HT.

Referenced by anonymous_namespace{wifi-phy.cc}::Constructor::Constructor(), and ns3::YansWifiPhy::McsToWifiMode().

+ Here is the call graph for this function:

+ Here is the caller graph for this function:

WifiMode ns3::WifiPhy::GetOfdmRate65MbpsBW20MHz ( )
static

Return a WifiMode for OFDM at 65Mbps with 20MHz channel spacing.

Returns
a WifiMode for OFDM at 65Mbps with 20MHz channel spacing

Definition at line 1315 of file wifi-phy.cc.

References ns3::WifiModeFactory::CreateWifiMode(), ns3::WIFI_CODE_RATE_5_6, and ns3::WIFI_MOD_CLASS_HT.

Referenced by anonymous_namespace{wifi-phy.cc}::Constructor::Constructor(), ns3::YansWifiPhy::GetMembershipSelectorModes(), and ns3::YansWifiPhy::McsToWifiMode().

+ Here is the call graph for this function:

+ Here is the caller graph for this function:

WifiMode ns3::WifiPhy::GetOfdmRate65MbpsBW20MHzShGi ( )
static

Return a WifiMode for OFDM at 65Mbps with 20MHz channel spacing.

The rate supports short guard interval.

Returns
a WifiMode for OFDM at 65Mbps with 20MHz channel spacing

Definition at line 1302 of file wifi-phy.cc.

References ns3::WifiModeFactory::CreateWifiMode(), ns3::WIFI_CODE_RATE_3_4, and ns3::WIFI_MOD_CLASS_HT.

Referenced by anonymous_namespace{wifi-phy.cc}::Constructor::Constructor(), and ns3::YansWifiPhy::McsToWifiMode().

+ Here is the call graph for this function:

+ Here is the caller graph for this function:

WifiMode ns3::WifiPhy::GetOfdmRate6_5MbpsBW20MHz ( )
static

Return a WifiMode for OFDM at 6.5Mbps with 20MHz channel spacing.

Returns
a WifiMode for OFDM at 6.5Mbps with 20MHz channel spacing

Definition at line 1133 of file wifi-phy.cc.

References ns3::WifiModeFactory::CreateWifiMode(), ns3::WIFI_CODE_RATE_1_2, and ns3::WIFI_MOD_CLASS_HT.

Referenced by anonymous_namespace{wifi-phy.cc}::Constructor::Constructor(), ns3::YansWifiPhy::GetMembershipSelectorModes(), GetMFPlcpHeaderMode(), and ns3::YansWifiPhy::McsToWifiMode().

+ Here is the call graph for this function:

+ Here is the caller graph for this function:

WifiMode ns3::WifiPhy::GetOfdmRate6Mbps ( )
static

Return a WifiMode for OFDM at 6Mbps.

Returns
a WifiMode for OFDM at 6Mbps

Definition at line 815 of file wifi-phy.cc.

References ns3::WifiModeFactory::CreateWifiMode(), ns3::WIFI_CODE_RATE_1_2, and ns3::WIFI_MOD_CLASS_OFDM.

Referenced by ns3::YansWifiPhy::Configure80211a(), ns3::YansWifiPhy::Configure80211n(), ns3::YansWifiPhy::ConfigureHolland(), anonymous_namespace{wifi-phy.cc}::Constructor::Constructor(), and GetPlcpHeaderMode().

+ Here is the call graph for this function:

+ Here is the caller graph for this function:

WifiMode ns3::WifiPhy::GetOfdmRate6MbpsBW10MHz ( )
static

Return a WifiMode for OFDM at 6Mbps with 10MHz channel spacing.

Returns
a WifiMode for OFDM at 6Mbps with 10MHz channel spacing

Definition at line 947 of file wifi-phy.cc.

References ns3::WifiModeFactory::CreateWifiMode(), ns3::WIFI_CODE_RATE_1_2, and ns3::WIFI_MOD_CLASS_OFDM.

Referenced by ns3::YansWifiPhy::Configure80211_10Mhz(), and anonymous_namespace{wifi-phy.cc}::Constructor::Constructor().

+ Here is the call graph for this function:

+ Here is the caller graph for this function:

WifiMode ns3::WifiPhy::GetOfdmRate6MbpsBW5MHz ( )
static

Return a WifiMode for OFDM at 6Mbps with 5MHz channel spacing.

Returns
a WifiMode for OFDM at 6Mbps with 5MHz channel spacing

Definition at line 1079 of file wifi-phy.cc.

References ns3::WifiModeFactory::CreateWifiMode(), ns3::WIFI_CODE_RATE_1_2, and ns3::WIFI_MOD_CLASS_OFDM.

Referenced by ns3::YansWifiPhy::Configure80211_5Mhz(), and anonymous_namespace{wifi-phy.cc}::Constructor::Constructor().

+ Here is the call graph for this function:

+ Here is the caller graph for this function:

WifiMode ns3::WifiPhy::GetOfdmRate72_2MbpsBW20MHz ( )
static

Return a WifiMode for OFDM at 72.2Mbps with 20MHz channel spacing.

Returns
a WifiMode for OFDM at 72.2Mbps with 20MHz channel spacing

Definition at line 1328 of file wifi-phy.cc.

References ns3::WifiModeFactory::CreateWifiMode(), ns3::WIFI_CODE_RATE_5_6, and ns3::WIFI_MOD_CLASS_HT.

Referenced by anonymous_namespace{wifi-phy.cc}::Constructor::Constructor(), and ns3::YansWifiPhy::McsToWifiMode().

+ Here is the call graph for this function:

+ Here is the caller graph for this function:

WifiMode ns3::WifiPhy::GetOfdmRate7_2MbpsBW20MHz ( )
static

Return a WifiMode for OFDM at 7.2Mbps with 20MHz channel spacing.

Returns
a WifiMode for OFDM at 7.2Mbps with 20MHz channel spacing

Definition at line 1145 of file wifi-phy.cc.

References ns3::WifiModeFactory::CreateWifiMode(), ns3::WIFI_CODE_RATE_1_2, and ns3::WIFI_MOD_CLASS_HT.

Referenced by anonymous_namespace{wifi-phy.cc}::Constructor::Constructor(), and ns3::YansWifiPhy::McsToWifiMode().

+ Here is the call graph for this function:

+ Here is the caller graph for this function:

WifiMode ns3::WifiPhy::GetOfdmRate81MbpsBW40MHz ( )
static

Return a WifiMode for OFDM at 81Mbps with 40MHz channel spacing.

Returns
a WifiMode for OFDM at 81Mbps with 40MHz channel spacing

Definition at line 1443 of file wifi-phy.cc.

References ns3::WifiModeFactory::CreateWifiMode(), ns3::WIFI_CODE_RATE_3_4, and ns3::WIFI_MOD_CLASS_HT.

Referenced by anonymous_namespace{wifi-phy.cc}::Constructor::Constructor(), and ns3::YansWifiPhy::McsToWifiMode().

+ Here is the call graph for this function:

+ Here is the caller graph for this function:

WifiMode ns3::WifiPhy::GetOfdmRate90MbpsBW40MHz ( )
static

Return a WifiMode for OFDM at 90Mbps with 40MHz channel spacing.

Returns
a WifiMode for OFDM at 90Mbps with 40MHz channel spacing

Definition at line 1455 of file wifi-phy.cc.

References ns3::WifiModeFactory::CreateWifiMode(), ns3::WIFI_CODE_RATE_3_4, and ns3::WIFI_MOD_CLASS_HT.

Referenced by anonymous_namespace{wifi-phy.cc}::Constructor::Constructor(), and ns3::YansWifiPhy::McsToWifiMode().

+ Here is the call graph for this function:

+ Here is the caller graph for this function:

WifiMode ns3::WifiPhy::GetOfdmRate9Mbps ( )
static

Return a WifiMode for OFDM at 9Mbps.

Returns
a WifiMode for OFDM at 9Mbps

Definition at line 828 of file wifi-phy.cc.

References ns3::WifiModeFactory::CreateWifiMode(), ns3::WIFI_CODE_RATE_3_4, and ns3::WIFI_MOD_CLASS_OFDM.

Referenced by ns3::YansWifiPhy::Configure80211a(), and anonymous_namespace{wifi-phy.cc}::Constructor::Constructor().

+ Here is the call graph for this function:

+ Here is the caller graph for this function:

WifiMode ns3::WifiPhy::GetOfdmRate9MbpsBW10MHz ( )
static

Return a WifiMode for OFDM at 9Mbps with 10MHz channel spacing.

Returns
a WifiMode for OFDM at 9Mbps with 10MHz channel spacing

Definition at line 960 of file wifi-phy.cc.

References ns3::WifiModeFactory::CreateWifiMode(), ns3::WIFI_CODE_RATE_3_4, and ns3::WIFI_MOD_CLASS_OFDM.

Referenced by ns3::YansWifiPhy::Configure80211_10Mhz(), and anonymous_namespace{wifi-phy.cc}::Constructor::Constructor().

+ Here is the call graph for this function:

+ Here is the caller graph for this function:

WifiMode ns3::WifiPhy::GetOfdmRate9MbpsBW5MHz ( )
static

Return a WifiMode for OFDM at 9Mbps with 5MHz channel spacing.

Returns
a WifiMode for OFDM at 9Mbps with 5MHz channel spacing

Definition at line 1092 of file wifi-phy.cc.

References ns3::WifiModeFactory::CreateWifiMode(), ns3::WIFI_CODE_RATE_3_4, and ns3::WIFI_MOD_CLASS_OFDM.

Referenced by ns3::YansWifiPhy::Configure80211_5Mhz(), and anonymous_namespace{wifi-phy.cc}::Constructor::Constructor().

+ Here is the call graph for this function:

+ Here is the caller graph for this function:

Time ns3::WifiPhy::GetPayloadDuration ( uint32_t  size,
WifiTxVector  txvector,
WifiPreamble  preamble,
double  frequency,
uint8_t  packetType,
uint8_t  incFlag 
)
Parameters
sizethe number of bytes in the packet to send
txvectorthe transmission parameters used for this packet
preamblethe type of preamble to use for this packet.
frequencythe channel center frequency (MHz)
packetTypethe type of the packet 0 is not A-MPDU, 1 is a MPDU that is part of an A-MPDU and 2 is the last MPDU in an A-MPDU
incFlagthis flag is used to indicate that the static variables need to be update or not. This function is called a couple of times for the same packet so static variables should not be increased each time
Returns
the duration of the payload

Definition at line 383 of file wifi-phy.cc.

References ns3::WifiMode::GetBandwidth(), ns3::WifiMode::GetDataRate(), ns3::WifiTxVector::GetMode(), ns3::WifiMode::GetModulationClass(), ns3::Time::GetNanoSeconds(), ns3::WifiTxVector::GetNss(), ns3::WifiMode::GetUniqueName(), ns3::WifiTxVector::IsStbc(), m_totalAmpduNumSymbols, m_totalAmpduSize, ns3::MicroSeconds(), ns3::NanoSeconds(), NS_ASSERT, NS_FATAL_ERROR, NS_LOG_FUNCTION, NS_LOG_LOGIC, ns3::WIFI_MOD_CLASS_DSSS, ns3::WIFI_MOD_CLASS_ERP_OFDM, ns3::WIFI_MOD_CLASS_HT, ns3::WIFI_MOD_CLASS_OFDM, and ns3::WIFI_PREAMBLE_NONE.

Referenced by CalculateTxDuration(), and TxDurationTest::CheckPayloadDuration().

+ Here is the call graph for this function:

+ Here is the caller graph for this function:

Time ns3::WifiPhy::GetPlcpHeaderDuration ( WifiMode  payloadMode,
WifiPreamble  preamble 
)
static
Parameters
payloadModethe WifiMode use for the transmission of the payload
preamblethe type of preamble
Returns
the duration of the PLCP header

Definition at line 263 of file wifi-phy.cc.

References ns3::WifiMode::GetBandwidth(), ns3::WifiMode::GetModulationClass(), ns3::MicroSeconds(), NS_FATAL_ERROR, ns3::WIFI_MOD_CLASS_DSSS, ns3::WIFI_MOD_CLASS_ERP_OFDM, ns3::WIFI_MOD_CLASS_HT, ns3::WIFI_MOD_CLASS_OFDM, ns3::WIFI_PREAMBLE_HT_GF, ns3::WIFI_PREAMBLE_HT_MF, ns3::WIFI_PREAMBLE_NONE, and ns3::WIFI_PREAMBLE_SHORT.

Referenced by CalculatePlcpDuration(), ns3::InterferenceHelper::CalculatePlcpHeaderPer(), ns3::InterferenceHelper::CalculatePlcpPayloadPer(), and CalculateTxDuration().

+ Here is the call graph for this function:

+ Here is the caller graph for this function:

WifiMode ns3::WifiPhy::GetPlcpHeaderMode ( WifiMode  payloadMode,
WifiPreamble  preamble 
)
static
Time ns3::WifiPhy::GetPlcpHtSigHeaderDuration ( WifiPreamble  preamble)
static
Parameters
preamblethe type of preamble
Returns
the duration of the HT-SIG in Mixed Format and greenfield format PLCP header

Definition at line 173 of file wifi-phy.cc.

References ns3::MicroSeconds(), ns3::WIFI_PREAMBLE_HT_GF, and ns3::WIFI_PREAMBLE_HT_MF.

Referenced by CalculatePlcpDuration(), ns3::InterferenceHelper::CalculatePlcpHeaderPer(), ns3::InterferenceHelper::CalculatePlcpPayloadPer(), and CalculateTxDuration().

+ Here is the call graph for this function:

+ Here is the caller graph for this function:

Time ns3::WifiPhy::GetPlcpHtTrainingSymbolDuration ( WifiPreamble  preamble,
WifiTxVector  txvector 
)
static
Parameters
preamblethe type of preamble
txvectorthe transmission parameters used for this packet
Returns
the training symbol duration

Definition at line 136 of file wifi-phy.cc.

References ns3::WifiTxVector::GetNess(), ns3::WifiTxVector::GetNss(), ns3::MicroSeconds(), ns3::WIFI_PREAMBLE_HT_GF, and ns3::WIFI_PREAMBLE_HT_MF.

Referenced by CalculatePlcpDuration(), ns3::InterferenceHelper::CalculatePlcpHeaderPer(), ns3::InterferenceHelper::CalculatePlcpPayloadPer(), and CalculateTxDuration().

+ Here is the call graph for this function:

+ Here is the caller graph for this function:

Time ns3::WifiPhy::GetPlcpPreambleDuration ( WifiMode  payloadMode,
WifiPreamble  preamble 
)
static
Parameters
payloadModethe WifiMode use for the transmission of the payload
preamblethe type of preamble
Returns
the duration of the PLCP preamble

Definition at line 330 of file wifi-phy.cc.

References ns3::WifiMode::GetBandwidth(), ns3::WifiMode::GetModulationClass(), ns3::MicroSeconds(), NS_FATAL_ERROR, ns3::WIFI_MOD_CLASS_DSSS, ns3::WIFI_MOD_CLASS_ERP_OFDM, ns3::WIFI_MOD_CLASS_HT, ns3::WIFI_MOD_CLASS_OFDM, ns3::WIFI_PREAMBLE_NONE, and ns3::WIFI_PREAMBLE_SHORT.

Referenced by CalculatePlcpDuration(), ns3::InterferenceHelper::CalculatePlcpHeaderPer(), ns3::InterferenceHelper::CalculatePlcpPayloadPer(), and CalculateTxDuration().

+ Here is the call graph for this function:

+ Here is the caller graph for this function:

virtual Time ns3::WifiPhy::GetStateDuration ( void  )
pure virtual
Returns
the amount of time since the current state has started.

Implemented in ns3::YansWifiPhy.

virtual bool ns3::WifiPhy::GetStbc ( void  ) const
pure virtual
Returns
true if STBC is supported, false otherwise

Implemented in ns3::YansWifiPhy.

Referenced by ns3::WifiRemoteStationManager::DoGetAckTxStbc(), ns3::WifiRemoteStationManager::DoGetBlockAckTxStbc(), and ns3::WifiRemoteStationManager::DoGetCtsTxStbc().

+ Here is the caller graph for this function:

virtual double ns3::WifiPhy::GetTxPowerEnd ( void  ) const
pure virtual

Return the maximum available transmission power level (dBm).

Returns
the maximum available transmission power level in dBm

Implemented in ns3::YansWifiPhy.

virtual double ns3::WifiPhy::GetTxPowerStart ( void  ) const
pure virtual

Return the minimum available transmission power level (dBm).

Returns
the minimum available transmission power level in dBm

Implemented in ns3::YansWifiPhy.

TypeId ns3::WifiPhy::GetTypeId ( void  )
static
virtual bool ns3::WifiPhy::IsModeSupported ( WifiMode  mode) const
pure virtual

Check if the given WifiMode is supported by the PHY.

Parameters
modethe wifi mode to check
Returns
true if the given mode is supported, false otherwise

Implemented in ns3::YansWifiPhy.

virtual bool ns3::WifiPhy::IsStateBusy ( void  )
pure virtual
Returns
true of the current state of the PHY layer is not WifiPhy::IDLE, false otherwise.

Implemented in ns3::YansWifiPhy.

virtual bool ns3::WifiPhy::IsStateCcaBusy ( void  )
pure virtual
Returns
true of the current state of the PHY layer is WifiPhy::CCA_BUSY, false otherwise.

Implemented in ns3::YansWifiPhy.

virtual bool ns3::WifiPhy::IsStateIdle ( void  )
pure virtual
Returns
true of the current state of the PHY layer is WifiPhy::IDLE, false otherwise.

Implemented in ns3::YansWifiPhy.

Referenced by ns3::MacLow::FastAckTimeout(), and ns3::MacLow::SuperFastAckTimeout().

+ Here is the caller graph for this function:

virtual bool ns3::WifiPhy::IsStateRx ( void  )
pure virtual
Returns
true of the current state of the PHY layer is WifiPhy::RX, false otherwise.

Implemented in ns3::YansWifiPhy.

virtual bool ns3::WifiPhy::IsStateSleep ( void  )
pure virtual
Returns
true if the current state of the PHY layer is WifiPhy::SLEEP, false otherwise.

Implemented in ns3::YansWifiPhy.

virtual bool ns3::WifiPhy::IsStateSwitching ( void  )
pure virtual
Returns
true of the current state of the PHY layer is WifiPhy::SWITCHING, false otherwise.

Implemented in ns3::YansWifiPhy.

virtual bool ns3::WifiPhy::IsStateTx ( void  )
pure virtual
Returns
true of the current state of the PHY layer is WifiPhy::TX, false otherwise.

Implemented in ns3::YansWifiPhy.

Referenced by ns3::MacLow::StartTransmission().

+ Here is the caller graph for this function:

virtual WifiMode ns3::WifiPhy::McsToWifiMode ( uint8_t  mcs)
pure virtual

For a given MCS finds the corresponding WifiMode and returns it as defined in the IEEE 802.11n standard.

Parameters
mcsthe MCS number
Returns
the WifiMode that corresponds to the given MCS number

Implemented in ns3::YansWifiPhy.

Referenced by ns3::WifiRemoteStationManager::GetControlAnswerMode().

+ Here is the caller graph for this function:

void ns3::WifiPhy::NotifyMonitorSniffRx ( Ptr< const Packet packet,
uint16_t  channelFreqMhz,
uint16_t  channelNumber,
uint32_t  rate,
bool  isShortPreamble,
double  signalDbm,
double  noiseDbm 
)

Public method used to fire a MonitorSniffer trace for a wifi packet being received.

Implemented for encapsulation purposes.

Parameters
packetthe packet being received
channelFreqMhzthe frequency in MHz at which the packet is received. Note that in real devices this is normally the frequency to which the receiver is tuned, and this can be different than the frequency at which the packet was originally transmitted. This is because it is possible to have the receiver tuned on a given channel and still to be able to receive packets on a nearby channel.
channelNumberthe channel on which the packet is received
ratethe PHY data rate in units of 500kbps (i.e., the same units used both for the radiotap and for the prism header)
isShortPreambletrue if short preamble is used, false otherwise
signalDbmsignal power in dBm
noiseDbmnoise power in dBm

Definition at line 635 of file wifi-phy.cc.

References m_phyMonitorSniffRxTrace.

Referenced by ns3::YansWifiPhy::EndReceive().

+ Here is the caller graph for this function:

void ns3::WifiPhy::NotifyMonitorSniffTx ( Ptr< const Packet packet,
uint16_t  channelFreqMhz,
uint16_t  channelNumber,
uint32_t  rate,
bool  isShortPreamble,
uint8_t  txPower 
)

Public method used to fire a MonitorSniffer trace for a wifi packet being transmitted.

Implemented for encapsulation purposes.

Parameters
packetthe packet being transmitted
channelFreqMhzthe frequency in MHz at which the packet is transmitted.
channelNumberthe channel on which the packet is transmitted
ratethe PHY data rate in units of 500kbps (i.e., the same units used both for the radiotap and for the prism header)
isShortPreambletrue if short preamble is used, false otherwise
txPowerthe transmission power in dBm

Definition at line 641 of file wifi-phy.cc.

References m_phyMonitorSniffTxTrace.

Referenced by ns3::YansWifiPhy::SendPacket().

+ Here is the caller graph for this function:

void ns3::WifiPhy::NotifyRxBegin ( Ptr< const Packet packet)

Public method used to fire a PhyRxBegin trace.

Implemented for encapsulation purposes.

Parameters
packetthe packet being received

Definition at line 617 of file wifi-phy.cc.

References m_phyRxBeginTrace.

Referenced by ns3::YansWifiPhy::StartReceivePlcp().

+ Here is the caller graph for this function:

void ns3::WifiPhy::NotifyRxDrop ( Ptr< const Packet packet)

Public method used to fire a PhyRxDrop trace.

Implemented for encapsulation purposes.

Parameters
packetthe packet that was not successfully received

Definition at line 629 of file wifi-phy.cc.

References m_phyRxDropTrace.

Referenced by ns3::YansWifiPhy::EndReceive(), ns3::YansWifiPhy::StartReceivePacket(), and ns3::YansWifiPhy::StartReceivePlcp().

+ Here is the caller graph for this function:

void ns3::WifiPhy::NotifyRxEnd ( Ptr< const Packet packet)

Public method used to fire a PhyRxEnd trace.

Implemented for encapsulation purposes.

Parameters
packetthe packet received

Definition at line 623 of file wifi-phy.cc.

References m_phyRxEndTrace.

Referenced by ns3::YansWifiPhy::EndReceive().

+ Here is the caller graph for this function:

void ns3::WifiPhy::NotifyTxBegin ( Ptr< const Packet packet)

Public method used to fire a PhyTxBegin trace.

Implemented for encapsulation purposes.

Parameters
packetthe packet being transmitted

Definition at line 599 of file wifi-phy.cc.

References m_phyTxBeginTrace.

Referenced by ns3::YansWifiPhy::SendPacket().

+ Here is the caller graph for this function:

void ns3::WifiPhy::NotifyTxDrop ( Ptr< const Packet packet)

Public method used to fire a PhyTxDrop trace.

Implemented for encapsulation purposes.

Parameters
packetthe packet that was failed to transmitted

Definition at line 611 of file wifi-phy.cc.

References m_phyTxDropTrace.

Referenced by ns3::YansWifiPhy::SendPacket().

+ Here is the caller graph for this function:

void ns3::WifiPhy::NotifyTxEnd ( Ptr< const Packet packet)

Public method used to fire a PhyTxEnd trace.

Implemented for encapsulation purposes.

Parameters
packetthe packet that was transmitted

Definition at line 605 of file wifi-phy.cc.

References m_phyTxEndTrace.

virtual void ns3::WifiPhy::RegisterListener ( WifiPhyListener listener)
pure virtual
Parameters
listenerthe new listener

Add the input listener to the list of objects to be notified of PHY-level events.

Implemented in ns3::YansWifiPhy.

Referenced by ns3::DcfManager::SetupPhyListener(), and ns3::MacLow::SetupPhyMacLowListener().

+ Here is the caller graph for this function:

virtual void ns3::WifiPhy::ResumeFromSleep ( void  )
pure virtual

Resume from sleep mode.

Implemented in ns3::YansWifiPhy.

Referenced by ns3::WifiRadioEnergyModelHelper::DoInstall().

+ Here is the caller graph for this function:

virtual void ns3::WifiPhy::SendPacket ( Ptr< const Packet packet,
WifiTxVector  txvector,
enum WifiPreamble  preamble,
uint8_t  packetType 
)
pure virtual
Parameters
packetthe packet to send
txvectorthe txvector that has tx parameters such as mode, the transmission mode to use to send this packet, and txPowerLevel, a power level to use to send this packet. The real transmission power is calculated as txPowerMin + txPowerLevel * (txPowerMax - txPowerMin) / nTxLevels
preamblethe type of preamble to use to send this packet.
packetTypethe type of the packet 0 is not A-MPDU, 1 is a MPDU that is part of an A-MPDU and 2 is the last MPDU in an A-MPDU

Implemented in ns3::YansWifiPhy.

Referenced by ns3::MacLow::ForwardDown(), and ns3::MacLow::SendPacket().

+ Here is the caller graph for this function:

virtual void ns3::WifiPhy::SetChannelBonding ( bool  channelbonding)
pure virtual
Parameters
channelbondingEnable or disable channel bonding

Implemented in ns3::YansWifiPhy.

virtual void ns3::WifiPhy::SetChannelNumber ( uint16_t  id)
pure virtual

Set channel number.

Channel center frequency = Channel starting frequency + 5 MHz * (nch - 1)

where Starting channel frequency is standard-dependent, see SetStandard() as defined in (Section 18.3.8.4.2 "Channel numbering"; IEEE Std 802.11-2012).

Parameters
idthe channel number

Implemented in ns3::YansWifiPhy.

Referenced by ns3::DefaultChannelScheduler::AssignDefaultCchAccess(), ns3::WaveHelper::Install(), InterferenceHelperSequenceTest::SwitchCh(), and ns3::DefaultChannelScheduler::SwitchToNextChannel().

+ Here is the caller graph for this function:

virtual void ns3::WifiPhy::SetFrequency ( uint32_t  freq)
pure virtual
Parameters
freqthe operating frequency on this node.

Implemented in ns3::YansWifiPhy.

virtual void ns3::WifiPhy::SetGreenfield ( bool  greenfield)
pure virtual
Parameters
greenfieldEnable or disable GreenField

Implemented in ns3::YansWifiPhy.

virtual void ns3::WifiPhy::SetGuardInterval ( bool  guardInterval)
pure virtual
Parameters
guardIntervalEnable or disable short guard interval

Implemented in ns3::YansWifiPhy.

virtual void ns3::WifiPhy::SetLdpc ( bool  ldpc)
pure virtual
Parameters
ldpcEnable or disable LDPC

Implemented in ns3::YansWifiPhy.

virtual void ns3::WifiPhy::SetNumberOfReceiveAntennas ( uint32_t  rx)
pure virtual
Parameters
rxthe number of receivers on this node.

Implemented in ns3::YansWifiPhy.

virtual void ns3::WifiPhy::SetNumberOfTransmitAntennas ( uint32_t  tx)
pure virtual
Parameters
txthe number of transmitters on this node.

Implemented in ns3::YansWifiPhy.

virtual void ns3::WifiPhy::SetReceiveErrorCallback ( RxErrorCallback  callback)
pure virtual
Parameters
callbackthe callback to invoke upon erroneous packet reception.

Implemented in ns3::YansWifiPhy.

Referenced by ns3::MacLow::ResetPhy(), and ns3::MacLow::SetPhy().

+ Here is the caller graph for this function:

virtual void ns3::WifiPhy::SetReceiveOkCallback ( RxOkCallback  callback)
pure virtual
Parameters
callbackthe callback to invoke upon successful packet reception.

Implemented in ns3::YansWifiPhy.

Referenced by ns3::MacLow::ResetPhy(), and ns3::MacLow::SetPhy().

+ Here is the caller graph for this function:

virtual void ns3::WifiPhy::SetSleepMode ( void  )
pure virtual

Put in sleep mode.

Implemented in ns3::YansWifiPhy.

Referenced by ns3::WifiRadioEnergyModelHelper::DoInstall().

+ Here is the caller graph for this function:

virtual void ns3::WifiPhy::SetStbc ( bool  stbc)
pure virtual
Parameters
stbcEnable or disable STBC is supported

Implemented in ns3::YansWifiPhy.

virtual void ns3::WifiPhy::UnregisterListener ( WifiPhyListener listener)
pure virtual
Parameters
listenerthe listener to be unregistered

Remove the input listener from the list of objects to be notified of PHY-level events.

Implemented in ns3::YansWifiPhy.

Referenced by ns3::DcfManager::RemovePhyListener(), and ns3::MacLow::RemovePhyMacLowListener().

+ Here is the caller graph for this function:

virtual uint32_t ns3::WifiPhy::WifiModeToMcs ( WifiMode  mode)
pure virtual

For a given WifiMode finds the corresponding MCS value and returns it as defined in the IEEE 802.11n standard.

Parameters
modethe WifiMode
Returns
the MCS number that corresponds to the given WifiMode

Implemented in ns3::YansWifiPhy.

Referenced by ns3::WifiRemoteStationManager::NeedCtsToSelf().

+ Here is the caller graph for this function:

Member Data Documentation

TracedCallback<Ptr<const Packet>, uint16_t, uint16_t, uint32_t, bool, double, double> ns3::WifiPhy::m_phyMonitorSniffRxTrace
private

A trace source that emulates a wifi device in monitor mode sniffing a packet being received.

As a reference with the real world, firing this trace corresponds in the madwifi driver to calling the function ieee80211_input_monitor()

See also
class CallBackTraceSource

Definition at line 1217 of file wifi-phy.h.

Referenced by GetTypeId(), and NotifyMonitorSniffRx().

TracedCallback<Ptr<const Packet>, uint16_t, uint16_t, uint32_t, bool,uint8_t> ns3::WifiPhy::m_phyMonitorSniffTxTrace
private

A trace source that emulates a wifi device in monitor mode sniffing a packet being transmitted.

As a reference with the real world, firing this trace corresponds in the madwifi driver to calling the function ieee80211_input_monitor()

See also
class CallBackTraceSource

Definition at line 1229 of file wifi-phy.h.

Referenced by GetTypeId(), and NotifyMonitorSniffTx().

TracedCallback<Ptr<const Packet> > ns3::WifiPhy::m_phyRxBeginTrace
private

The trace source fired when a packet begins the reception process from the medium.

See also
class CallBackTraceSource

Definition at line 1190 of file wifi-phy.h.

Referenced by GetTypeId(), and NotifyRxBegin().

TracedCallback<Ptr<const Packet> > ns3::WifiPhy::m_phyRxDropTrace
private

The trace source fired when the phy layer drops a packet it has received.

See also
class CallBackTraceSource

Definition at line 1205 of file wifi-phy.h.

Referenced by GetTypeId(), and NotifyRxDrop().

TracedCallback<Ptr<const Packet> > ns3::WifiPhy::m_phyRxEndTrace
private

The trace source fired when a packet ends the reception process from the medium.

See also
class CallBackTraceSource

Definition at line 1198 of file wifi-phy.h.

Referenced by GetTypeId(), and NotifyRxEnd().

TracedCallback<Ptr<const Packet> > ns3::WifiPhy::m_phyTxBeginTrace
private

The trace source fired when a packet begins the transmission process on the medium.

See also
class CallBackTraceSource

Definition at line 1166 of file wifi-phy.h.

Referenced by GetTypeId(), and NotifyTxBegin().

TracedCallback<Ptr<const Packet> > ns3::WifiPhy::m_phyTxDropTrace
private

The trace source fired when the phy layer drops a packet as it tries to transmit it.

See also
class CallBackTraceSource

Definition at line 1182 of file wifi-phy.h.

Referenced by GetTypeId(), and NotifyTxDrop().

TracedCallback<Ptr<const Packet> > ns3::WifiPhy::m_phyTxEndTrace
private

The trace source fired when a packet ends the transmission process on the medium.

See also
class CallBackTraceSource

Definition at line 1174 of file wifi-phy.h.

Referenced by GetTypeId(), and NotifyTxEnd().

uint32_t ns3::WifiPhy::m_totalAmpduNumSymbols
private

Number of symbols previously transmitted for the MPDUs in an A-MPDU, used for the computation of the number of symbols needed for the last MPDU in the A-MPDU.

Definition at line 1231 of file wifi-phy.h.

Referenced by GetPayloadDuration(), and WifiPhy().

uint32_t ns3::WifiPhy::m_totalAmpduSize
private

Total size of the previously transmitted MPDUs in an A-MPDU, used for the computation of the number of symbols needed for the last MPDU in the A-MPDU.

Definition at line 1232 of file wifi-phy.h.

Referenced by GetPayloadDuration(), and WifiPhy().


The documentation for this class was generated from the following files: