The zeta distribution Random Number Generator (RNG) that allows stream numbers to be set deterministically. More...
#include <random-variable-stream.h>
Inheritance diagram for ns3::ZetaRandomVariable:
Collaboration diagram for ns3::ZetaRandomVariable:Public Member Functions | |
| ZetaRandomVariable () | |
| Creates a zeta distribution RNG with the default value for alpha. More... | |
| double | GetAlpha (void) const |
| Returns the alpha value for the zeta distribution returned by this RNG stream. More... | |
| uint32_t | GetInteger (uint32_t alpha) |
| Returns a random unsigned integer from a zeta distribution with the specified alpha. More... | |
| virtual uint32_t | GetInteger (void) |
| Returns a random unsigned integer from a zeta distribution with the current alpha. More... | |
| double | GetValue (double alpha) |
| Returns a random double from a zeta distribution with the specified alpha. More... | |
| virtual double | GetValue (void) |
| Returns a random double from a zeta distribution with the current alpha. More... | |
Public Member Functions inherited from ns3::RandomVariableStream | |
| RandomVariableStream () | |
| virtual | ~RandomVariableStream () |
| int64_t | GetStream (void) const |
| Returns the stream number for this RNG stream. More... | |
| bool | IsAntithetic (void) const |
| Returns true if antithetic values should be generated. More... | |
| void | SetAntithetic (bool isAntithetic) |
| Specifies whether antithetic values should be generated. More... | |
| void | SetStream (int64_t stream) |
| Specifies the stream number for this RNG stream. More... | |
Public Member Functions inherited from ns3::Object | |
| Object () | |
| Constructor. More... | |
| virtual | ~Object () |
| Destructor. More... | |
| void | AggregateObject (Ptr< Object > other) |
| Aggregate two Objects together. More... | |
| void | Dispose (void) |
| Dispose of this Object. More... | |
| AggregateIterator | GetAggregateIterator (void) const |
| Get an iterator to the Objects aggregated to this one. More... | |
| virtual TypeId | GetInstanceTypeId (void) const |
| Implement the GetInstanceTypeId method defined in ObjectBase. More... | |
| template<typename T > | |
| Ptr< T > | GetObject (void) const |
| Get a pointer to the requested aggregated Object. More... | |
| template<typename T > | |
| Ptr< T > | GetObject (TypeId tid) const |
| Get a pointer to the requested aggregated Object. More... | |
| void | Initialize (void) |
| Invoke DoInitialize on all Objects aggregated to this one. More... | |
Public Member Functions inherited from ns3::SimpleRefCount< Object, ObjectBase, ObjectDeleter > | |
| SimpleRefCount () | |
| Constructor. More... | |
| SimpleRefCount (const SimpleRefCount &o) | |
| Copy constructor. More... | |
| uint32_t | GetReferenceCount (void) const |
| Get the reference count of the object. More... | |
| SimpleRefCount & | operator= (const SimpleRefCount &o) |
| Assignment. More... | |
| void | Ref (void) const |
| Increment the reference count. More... | |
| void | Unref (void) const |
| Decrement the reference count. More... | |
Public Member Functions inherited from ns3::ObjectBase | |
| virtual | ~ObjectBase () |
| Virtual destructor. More... | |
| void | GetAttribute (std::string name, AttributeValue &value) const |
| Get the value of an attribute, raising fatal errors if unsuccessful. More... | |
| bool | GetAttributeFailSafe (std::string name, AttributeValue &value) const |
| Get the value of an attribute without raising erros. More... | |
| void | SetAttribute (std::string name, const AttributeValue &value) |
| Set a single attribute, raising fatal errors if unsuccessful. More... | |
| bool | SetAttributeFailSafe (std::string name, const AttributeValue &value) |
| Set a single attribute without raising errors. More... | |
| bool | TraceConnect (std::string name, std::string context, const CallbackBase &cb) |
| Connect a TraceSource to a Callback with a context. More... | |
| bool | TraceConnectWithoutContext (std::string name, const CallbackBase &cb) |
| Connect a TraceSource to a Callback without a context. More... | |
| bool | TraceDisconnect (std::string name, std::string context, const CallbackBase &cb) |
| Disconnect from a TraceSource a Callback previously connected with a context. More... | |
| bool | TraceDisconnectWithoutContext (std::string name, const CallbackBase &cb) |
| Disconnect from a TraceSource a Callback previously connected without a context. More... | |
Static Public Member Functions | |
| static TypeId | GetTypeId (void) |
Static Public Member Functions inherited from ns3::RandomVariableStream | |
| static TypeId | GetTypeId (void) |
| Register this type. More... | |
Static Public Member Functions inherited from ns3::Object | |
| static TypeId | GetTypeId (void) |
| Register this type. More... | |
Static Public Member Functions inherited from ns3::SimpleRefCount< Object, ObjectBase, ObjectDeleter > | |
| static void | Cleanup (void) |
| Noop. More... | |
Static Public Member Functions inherited from ns3::ObjectBase | |
| static TypeId | GetTypeId (void) |
| Get the type ID. More... | |
Private Attributes | |
| double | m_alpha |
| The alpha value for the zeta distribution returned by this RNG stream. More... | |
| double | m_b |
| Just for calculus simplifications. More... | |
Additional Inherited Members | |
Protected Member Functions inherited from ns3::RandomVariableStream | |
| RngStream * | Peek (void) const |
| Returns a pointer to the underlying RNG stream. More... | |
Protected Member Functions inherited from ns3::Object | |
| Object (const Object &o) | |
| Copy an Object. More... | |
| virtual void | DoDispose (void) |
| Destructor implementation. More... | |
| virtual void | DoInitialize (void) |
| Initialize() implementation. More... | |
| virtual void | NotifyNewAggregate (void) |
| Notify all Objects aggregated to this one of a new Object being aggregated. More... | |
Protected Member Functions inherited from ns3::ObjectBase | |
| void | ConstructSelf (const AttributeConstructionList &attributes) |
| Complete construction of ObjectBase; invoked by derived classes. More... | |
| virtual void | NotifyConstructionCompleted (void) |
| Notifier called once the ObjectBase is fully constructed. More... | |
Related Functions inherited from ns3::ObjectBase | |
| static TypeId | GetObjectIid (void) |
| Ensure the TypeId for ObjectBase gets fully configured to anchor the inheritance tree properly. More... | |
The zeta distribution Random Number Generator (RNG) that allows stream numbers to be set deterministically.
This class supports the creation of objects that return random numbers from a fixed zeta distribution. It also supports the generation of single random numbers from various zeta distributions.
The Zeta distribution is closely related to Zipf distribution when N goes to infinity.
Zeta distribution has one parameter, alpha,
(real). Probability Mass Function is
where
is the Riemann zeta function ( 
Here is an example of how to use this class:
ns3::ZetaRandomVariable is accessible through the following paths with Config::Set and Config::Connect:
No TraceSources are defined for this type.
Size of this type is 72 bytes (on a 64-bit architecture).
Definition at line 2213 of file random-variable-stream.h.
| ns3::ZetaRandomVariable::ZetaRandomVariable | ( | ) |
Creates a zeta distribution RNG with the default value for alpha.
Definition at line 1368 of file random-variable-stream.cc.
References NS_LOG_FUNCTION.
| double ns3::ZetaRandomVariable::GetAlpha | ( | void | ) | const |
Returns the alpha value for the zeta distribution returned by this RNG stream.
Definition at line 1375 of file random-variable-stream.cc.
References m_alpha, and NS_LOG_FUNCTION.
| uint32_t ns3::ZetaRandomVariable::GetInteger | ( | uint32_t | alpha | ) |
Returns a random unsigned integer from a zeta distribution with the specified alpha.
| alpha | Alpha value for the zeta distribution. |
Note that antithetic values are being generated if m_isAntithetic is equal to true. If
is a uniform variable over [0,1] and
is a value that would be returned normally, then
) is the distance that
would be from
. The value returned in the antithetic case,
, uses (1-u), which is the distance
is from the 1.
Definition at line 1417 of file random-variable-stream.cc.
References GetValue(), and NS_LOG_FUNCTION.
Here is the call graph for this function:
|
virtual |
Returns a random unsigned integer from a zeta distribution with the current alpha.
Note that antithetic values are being generated if m_isAntithetic is equal to true. If
is a uniform variable over [0,1] and
is a value that would be returned normally, then
) is the distance that
would be from
. The value returned in the antithetic case,
, uses (1-u), which is the distance
is from the 1.
Implements ns3::RandomVariableStream.
Definition at line 1430 of file random-variable-stream.cc.
References GetValue(), m_alpha, and NS_LOG_FUNCTION.
Here is the call graph for this function:
|
static |
Definition at line 1355 of file random-variable-stream.cc.
References m_alpha, ns3::MakeDoubleAccessor(), and ns3::TypeId::SetParent().
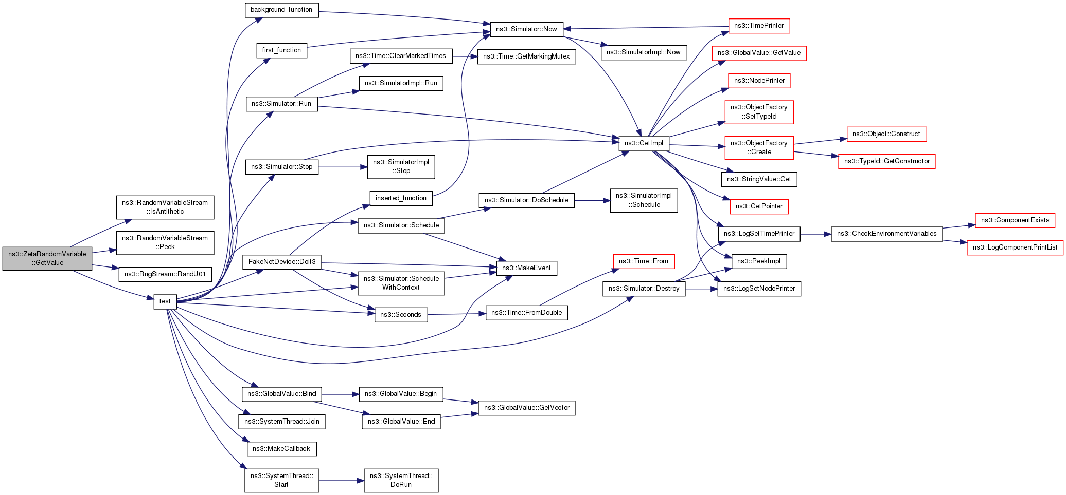
Here is the call graph for this function:| double ns3::ZetaRandomVariable::GetValue | ( | double | alpha | ) |
Returns a random double from a zeta distribution with the specified alpha.
| alpha | Alpha value for the zeta distribution. |
Note that antithetic values are being generated if m_isAntithetic is equal to true. If
is a uniform variable over [0,1] and
is a value that would be returned normally, then
) is the distance that
would be from
. The value returned in the antithetic case,
, uses (1-u), which is the distance
is from the 1.
Definition at line 1382 of file random-variable-stream.cc.
References ns3::RandomVariableStream::IsAntithetic(), m_alpha, m_b, NS_LOG_FUNCTION, ns3::RandomVariableStream::Peek(), ns3::RngStream::RandU01(), and test().
Referenced by RandomVariableStreamZetaTestCase::DoRun(), and RandomVariableStreamZetaAntitheticTestCase::DoRun().
Here is the call graph for this function:
Here is the caller graph for this function:
|
virtual |
Returns a random double from a zeta distribution with the current alpha.
Note that antithetic values are being generated if m_isAntithetic is equal to true. If
is a uniform variable over [0,1] and
is a value that would be returned normally, then
) is the distance that
would be from
. The value returned in the antithetic case,
, uses (1-u), which is the distance
is from the 1.
Note that we have to re-implement this method here because the method is overloaded above for the two-argument variant and the c++ name resolution rules don't work well with overloads split between parent and child classes.
Implements ns3::RandomVariableStream.
Definition at line 1424 of file random-variable-stream.cc.
References m_alpha, and NS_LOG_FUNCTION.
Referenced by GetInteger().
Here is the caller graph for this function:
|
private |
The alpha value for the zeta distribution returned by this RNG stream.
Definition at line 2291 of file random-variable-stream.h.
Referenced by GetAlpha(), GetInteger(), GetTypeId(), and GetValue().
|
private |
Just for calculus simplifications.
Definition at line 2294 of file random-variable-stream.h.
Referenced by GetValue().