Hybrid wireless mesh protocol – a routing protocol of IEEE 802.11s draft. More...
#include <hwmp-protocol.h>
Inheritance diagram for ns3::dot11s::HwmpProtocol:
Collaboration diagram for ns3::dot11s::HwmpProtocol:Classes | |
| struct | FailedDestination |
| structure of unreachable destination - address and sequence number More... | |
| struct | PathError |
| Structure of path error: IePerr and list of receivers: interfaces and MAC address. More... | |
| struct | PreqEvent |
| struct | QueuedPacket |
| Packet waiting its routing information. More... | |
| struct | Statistics |
Public Member Functions | |
| HwmpProtocol () | |
| ~HwmpProtocol () | |
| int64_t | AssignStreams (int64_t stream) |
| Assign a fixed random variable stream number to the random variables used by this model. More... | |
| void | DoDispose () |
| Destructor implementation. More... | |
| bool | Install (Ptr< MeshPointDevice >) |
| Install HWMP on given mesh point. More... | |
| void | PeerLinkStatus (Mac48Address meshPontAddress, Mac48Address peerAddress, uint32_t interface, bool status) |
| bool | RemoveRoutingStuff (uint32_t fromIface, const Mac48Address source, const Mac48Address destination, Ptr< Packet > packet, uint16_t &protocolType) |
| Cleanup packet from all tags. More... | |
| void | Report (std::ostream &) const |
| Statistics: More... | |
| bool | RequestRoute (uint32_t sourceIface, const Mac48Address source, const Mac48Address destination, Ptr< const Packet > packet, uint16_t protocolType, RouteReplyCallback routeReply) |
| Route request, inherited from MeshL2RoutingProtocol. More... | |
| void | ResetStats () |
| void | SetNeighboursCallback (Callback< std::vector< Mac48Address >, uint32_t > cb) |
| This callback is used to obtain active neighbours on a given interface. More... | |
Proactive PREQ mechanism: | |
| void | SetRoot () |
| void | UnsetRoot () |
Public Member Functions inherited from ns3::MeshL2RoutingProtocol | |
| virtual | ~MeshL2RoutingProtocol () |
| virtual D-tor for subclasses More... | |
| Ptr< MeshPointDevice > | GetMeshPoint () const |
| Each mesh protocol must be installed on the mesh point to work. More... | |
| void | SetMeshPoint (Ptr< MeshPointDevice > mp) |
| Set host mesh point, analog of SetNode (...) methods for upper layer protocols. More... | |
Public Member Functions inherited from ns3::Object | |
| Object () | |
| Constructor. More... | |
| virtual | ~Object () |
| Destructor. More... | |
| void | AggregateObject (Ptr< Object > other) |
| Aggregate two Objects together. More... | |
| void | Dispose (void) |
| Dispose of this Object. More... | |
| AggregateIterator | GetAggregateIterator (void) const |
| Get an iterator to the Objects aggregated to this one. More... | |
| virtual TypeId | GetInstanceTypeId (void) const |
| Implement the GetInstanceTypeId method defined in ObjectBase. More... | |
| template<typename T > | |
| Ptr< T > | GetObject (void) const |
| Get a pointer to the requested aggregated Object. More... | |
| template<typename T > | |
| Ptr< T > | GetObject (TypeId tid) const |
| Get a pointer to the requested aggregated Object. More... | |
| void | Initialize (void) |
| Invoke DoInitialize on all Objects aggregated to this one. More... | |
Public Member Functions inherited from ns3::SimpleRefCount< Object, ObjectBase, ObjectDeleter > | |
| SimpleRefCount () | |
| Constructor. More... | |
| SimpleRefCount (const SimpleRefCount &o) | |
| Copy constructor. More... | |
| uint32_t | GetReferenceCount (void) const |
| Get the reference count of the object. More... | |
| SimpleRefCount & | operator= (const SimpleRefCount &o) |
| Assignment. More... | |
| void | Ref (void) const |
| Increment the reference count. More... | |
| void | Unref (void) const |
| Decrement the reference count. More... | |
Public Member Functions inherited from ns3::ObjectBase | |
| virtual | ~ObjectBase () |
| Virtual destructor. More... | |
| void | GetAttribute (std::string name, AttributeValue &value) const |
| Get the value of an attribute, raising fatal errors if unsuccessful. More... | |
| bool | GetAttributeFailSafe (std::string name, AttributeValue &value) const |
| Get the value of an attribute without raising erros. More... | |
| void | SetAttribute (std::string name, const AttributeValue &value) |
| Set a single attribute, raising fatal errors if unsuccessful. More... | |
| bool | SetAttributeFailSafe (std::string name, const AttributeValue &value) |
| Set a single attribute without raising errors. More... | |
| bool | TraceConnect (std::string name, std::string context, const CallbackBase &cb) |
| Connect a TraceSource to a Callback with a context. More... | |
| bool | TraceConnectWithoutContext (std::string name, const CallbackBase &cb) |
| Connect a TraceSource to a Callback without a context. More... | |
| bool | TraceDisconnect (std::string name, std::string context, const CallbackBase &cb) |
| Disconnect from a TraceSource a Callback previously connected with a context. More... | |
| bool | TraceDisconnectWithoutContext (std::string name, const CallbackBase &cb) |
| Disconnect from a TraceSource a Callback previously connected without a context. More... | |
Static Public Member Functions | |
| static TypeId | GetTypeId () |
Static Public Member Functions inherited from ns3::MeshL2RoutingProtocol | |
| static TypeId | GetTypeId () |
| Never forget to support NS3 object model. More... | |
Static Public Member Functions inherited from ns3::Object | |
| static TypeId | GetTypeId (void) |
| Register this type. More... | |
Static Public Member Functions inherited from ns3::SimpleRefCount< Object, ObjectBase, ObjectDeleter > | |
| static void | Cleanup (void) |
| Noop. More... | |
Static Public Member Functions inherited from ns3::ObjectBase | |
| static TypeId | GetTypeId (void) |
| Get the type ID. More... | |
Private Types | |
| typedef std::map< uint32_t, Ptr< HwmpProtocolMac > > | HwmpProtocolMacMap |
Private Member Functions | |
| HwmpProtocol (const HwmpProtocol &) | |
| virtual void | DoInitialize () |
| Initialize() implementation. More... | |
| bool | ForwardUnicast (uint32_t sourceIface, const Mac48Address source, const Mac48Address destination, Ptr< Packet > packet, uint16_t protocolType, RouteReplyCallback routeReply, uint32_t ttl) |
| Like RequestRoute, but for unicast packets. More... | |
| Mac48Address | GetAddress () |
| HwmpProtocol & | operator= (const HwmpProtocol &) |
Interaction with HWMP MAC plugin | |
| void | ReceivePreq (IePreq preq, Mac48Address from, uint32_t interface, Mac48Address fromMp, uint32_t metric) |
| Handler for receiving Path Request. More... | |
| void | ReceivePrep (IePrep prep, Mac48Address from, uint32_t interface, Mac48Address fromMp, uint32_t metric) |
| Handler for receiving Path Reply. More... | |
| void | ReceivePerr (std::vector< FailedDestination >, Mac48Address from, uint32_t interface, Mac48Address fromMp) |
| Handler for receiving Path Error. More... | |
| void | SendPrep (Mac48Address src, Mac48Address dst, Mac48Address retransmitter, uint32_t initMetric, uint32_t originatorDsn, uint32_t destinationSN, uint32_t lifetime, uint32_t interface) |
| Send Path Reply. More... | |
| PathError | MakePathError (std::vector< FailedDestination > destinations) |
| forms a path error information element when list of destination fails on a given interface More... | |
| void | ForwardPathError (PathError perr) |
| Forwards a received path error. More... | |
| void | InitiatePathError (PathError perr) |
| Passes a self-generated PERR to interface-plugin. More... | |
| std::vector< std::pair< uint32_t, Mac48Address > > | GetPerrReceivers (std::vector< FailedDestination > failedDest) |
| std::vector< Mac48Address > | GetPreqReceivers (uint32_t interface) |
| std::vector< Mac48Address > | GetBroadcastReceivers (uint32_t interface) |
| bool | DropDataFrame (uint32_t seqno, Mac48Address source) |
| MAC-plugin asks whether the frame can be dropped. More... | |
Methods related to Queue/Dequeue procedures | |
| bool | QueuePacket (QueuedPacket packet) |
| QueuedPacket | DequeueFirstPacketByDst (Mac48Address dst) |
| QueuedPacket | DequeueFirstPacket () |
| void | ReactivePathResolved (Mac48Address dst) |
| void | ProactivePathResolved () |
Methods responsible for path discovery retry procedure: | |
| bool | ShouldSendPreq (Mac48Address dst) |
| checks when the last path discovery procedure was started for a given destination. More... | |
| void | RetryPathDiscovery (Mac48Address dst, uint8_t numOfRetry) |
| Generates PREQ retry when retry timeout has expired and route is still unresolved. More... | |
| void | SendProactivePreq () |
| Proactive Preq routines: More... | |
Methods needed by HwmpMacLugin to access protocol parameters: | |
| bool | GetDoFlag () |
| bool | GetRfFlag () |
| Time | GetPreqMinInterval () |
| Time | GetPerrMinInterval () |
| uint8_t | GetMaxTtl () |
| uint32_t | GetNextPreqId () |
| uint32_t | GetNextHwmpSeqno () |
| uint32_t | GetActivePathLifetime () |
| uint8_t | GetUnicastPerrThreshold () |
Friends | |
| class | HwmpProtocolMac |
Additional Inherited Members | |
Public Types inherited from ns3::MeshL2RoutingProtocol | |
| typedef Callback< void, bool, Ptr< Packet >, Mac48Address, Mac48Address, uint16_t, uint32_t > | RouteReplyCallback |
| Callback to be invoked when route discovery procedure is completed. More... | |
Protected Member Functions inherited from ns3::Object | |
| Object (const Object &o) | |
| Copy an Object. More... | |
| virtual void | NotifyNewAggregate (void) |
| Notify all Objects aggregated to this one of a new Object being aggregated. More... | |
Protected Member Functions inherited from ns3::ObjectBase | |
| void | ConstructSelf (const AttributeConstructionList &attributes) |
| Complete construction of ObjectBase; invoked by derived classes. More... | |
| virtual void | NotifyConstructionCompleted (void) |
| Notifier called once the ObjectBase is fully constructed. More... | |
Protected Attributes inherited from ns3::MeshL2RoutingProtocol | |
| Ptr< MeshPointDevice > | m_mp |
| Host mesh point. More... | |
Related Functions inherited from ns3::ObjectBase | |
| static TypeId | GetObjectIid (void) |
| Ensure the TypeId for ObjectBase gets fully configured to anchor the inheritance tree properly. More... | |
Hybrid wireless mesh protocol – a routing protocol of IEEE 802.11s draft.
ns3::dot11s::HwmpProtocol is accessible through the following paths with Config::Set and Config::Connect:
Size of this type is 448 bytes (on a 64-bit architecture).
Definition at line 47 of file hwmp-protocol.h.
|
private |
Definition at line 128 of file hwmp-protocol.h.
| ns3::dot11s::HwmpProtocol::HwmpProtocol | ( | ) |
Definition at line 175 of file hwmp-protocol.cc.
References m_coefficient, and NS_LOG_FUNCTION_NOARGS.
| ns3::dot11s::HwmpProtocol::~HwmpProtocol | ( | ) |
Definition at line 202 of file hwmp-protocol.cc.
References NS_LOG_FUNCTION_NOARGS.
|
private |
| int64_t ns3::dot11s::HwmpProtocol::AssignStreams | ( | int64_t | stream | ) |
Assign a fixed random variable stream number to the random variables used by this model.
Return the number of streams (possibly zero) that have been assigned.
| stream | first stream index to use |
Definition at line 1176 of file hwmp-protocol.cc.
References m_coefficient, NS_LOG_FUNCTION, and ns3::RandomVariableStream::SetStream().
Here is the call graph for this function:
|
private |
Definition at line 907 of file hwmp-protocol.cc.
References m_rqueue, and ns3::dot11s::HwmpProtocol::QueuedPacket::pkt.
Referenced by ProactivePathResolved().
Here is the caller graph for this function:
|
private |
Definition at line 890 of file hwmp-protocol.cc.
References m_rqueue, and ns3::dot11s::HwmpProtocol::QueuedPacket::pkt.
Referenced by ReactivePathResolved(), and RetryPathDiscovery().
Here is the caller graph for this function:
|
virtual |
Destructor implementation.
This method is called by Dispose() or by the Object's destructor, whichever comes first.
Subclasses are expected to implement their real destruction code in an overriden version of this method and chain up to their parent's implementation once they are done. i.e, for simplicity, the destructor of every subclass should be empty and its content should be moved to the associated DoDispose() method.
It is safe to call GetObject() from within this method.
Reimplemented from ns3::Object.
Definition at line 219 of file hwmp-protocol.cc.
References ns3::EventId::Cancel(), m_hwmpSeqnoMetricDatabase, m_interfaces, m_lastDataSeqno, ns3::MeshL2RoutingProtocol::m_mp, m_preqTimeouts, m_proactivePreqTimer, m_rqueue, m_rtable, and NS_LOG_FUNCTION_NOARGS.
Here is the call graph for this function:
|
privatevirtual |
Initialize() implementation.
This method is called only once by Initialize(). If the user calls Initialize() multiple times, DoInitialize() is called only the first time.
Subclasses are expected to override this method and chain up to their parent's implementation once they are done. It is safe to call GetObject() and AggregateObject() from within this method.
Reimplemented from ns3::Object.
Definition at line 208 of file hwmp-protocol.cc.
References ns3::Time::GetSeconds(), ns3::UniformRandomVariable::GetValue(), m_coefficient, m_isRoot, m_proactivePreqTimer, m_randomStart, ns3::Simulator::Schedule(), ns3::Seconds(), SendProactivePreq(), and ns3::ObjectBase::SetAttribute().
Here is the call graph for this function:
|
private |
MAC-plugin asks whether the frame can be dropped.
Protocol automatically updates seqno.
| seqno | is the sequence number of source |
| source | is the source address |
Definition at line 748 of file hwmp-protocol.cc.
References GetAddress(), and m_lastDataSeqno.
Here is the call graph for this function:
|
private |
Forwards a received path error.
Definition at line 804 of file hwmp-protocol.cc.
References ns3::dot11s::HwmpProtocol::PathError::destinations, m_interfaces, and ns3::dot11s::HwmpProtocol::PathError::receivers.
Referenced by ReceivePerr().
Here is the caller graph for this function:
|
private |
Like RequestRoute, but for unicast packets.
Definition at line 329 of file hwmp-protocol.cc.
References ns3::Packet::AddPacketTag(), ns3::dot11s::HwmpProtocol::QueuedPacket::dst, GetAddress(), ns3::Mac48Address::GetBroadcast(), ns3::MeshL2RoutingProtocol::GetMeshPoint(), GetNextHwmpSeqno(), ns3::Packet::GetSize(), ns3::dot11s::HwmpRtable::GetUnreachableDestinations(), ns3::dot11s::HwmpRtable::LookupResult::ifIndex, ns3::dot11s::HwmpProtocol::QueuedPacket::inInterface, ns3::dot11s::HwmpProtocol::Statistics::initiatedPreq, InitiatePathError(), ns3::dot11s::HwmpRtable::LookupProactive(), ns3::dot11s::HwmpRtable::LookupProactiveExpired(), ns3::dot11s::HwmpRtable::LookupReactive(), ns3::dot11s::HwmpRtable::LookupReactiveExpired(), m_interfaces, m_rtable, m_stats, MakePathError(), NS_ASSERT, NS_LOG_DEBUG, ns3::dot11s::HwmpProtocol::QueuedPacket::pkt, ns3::dot11s::HwmpProtocol::QueuedPacket::protocol, QueuePacket(), ns3::dot11s::HwmpProtocol::QueuedPacket::reply, ns3::dot11s::HwmpRtable::LookupResult::retransmitter, ns3::dot11s::HwmpRtable::LookupResult::seqnum, ns3::dot11s::HwmpTag::SetAddress(), ns3::dot11s::HwmpTag::SetTtl(), ShouldSendPreq(), ns3::dot11s::HwmpProtocol::QueuedPacket::src, ns3::dot11s::HwmpProtocol::Statistics::totalDropped, ns3::dot11s::HwmpProtocol::Statistics::totalQueued, ns3::dot11s::HwmpProtocol::Statistics::txBytes, and ns3::dot11s::HwmpProtocol::Statistics::txUnicast.
Referenced by RequestRoute().
Here is the call graph for this function:
Here is the caller graph for this function:
|
private |
Definition at line 1097 of file hwmp-protocol.cc.
References ns3::Time::GetMicroSeconds(), and m_dot11MeshHWMPactivePathTimeout.
Here is the call graph for this function:
|
private |
Definition at line 1107 of file hwmp-protocol.cc.
References m_address.
Referenced by DropDataFrame(), ForwardUnicast(), ReceivePerr(), ReceivePrep(), ReceivePreq(), and SendProactivePreq().
Here is the caller graph for this function:
|
private |
Definition at line 863 of file hwmp-protocol.cc.
References ns3::Mac48Address::GetBroadcast(), m_neighboursCallback, and m_unicastDataThreshold.
Referenced by RequestRoute().
Here is the call graph for this function:
Here is the caller graph for this function:
|
private |
Definition at line 1060 of file hwmp-protocol.cc.
References m_doFlag.
|
private |
Definition at line 1080 of file hwmp-protocol.cc.
References m_maxTtl.
|
private |
Definition at line 1091 of file hwmp-protocol.cc.
References m_hwmpSeqno.
Referenced by ForwardUnicast(), ReceivePreq(), RetryPathDiscovery(), and SendProactivePreq().
Here is the caller graph for this function:
|
private |
Definition at line 1085 of file hwmp-protocol.cc.
References m_preqId.
Referenced by SendProactivePreq().
Here is the caller graph for this function:
|
private |
Definition at line 1075 of file hwmp-protocol.cc.
References m_dot11MeshHWMPperrMinInterval.
|
private |
Definition at line 821 of file hwmp-protocol.cc.
References ns3::dot11s::HwmpRtable::DeleteProactivePath(), ns3::dot11s::HwmpRtable::DeleteReactivePath(), ns3::dot11s::HwmpRtable::GetPrecursors(), and m_rtable.
Referenced by MakePathError().
Here is the call graph for this function:
Here is the caller graph for this function:
|
private |
Definition at line 1070 of file hwmp-protocol.cc.
References m_dot11MeshHWMPpreqMinInterval.
|
private |
Definition at line 848 of file hwmp-protocol.cc.
References ns3::Mac48Address::GetBroadcast(), m_neighboursCallback, and m_unicastPreqThreshold.
Here is the call graph for this function:
|
private |
Definition at line 1065 of file hwmp-protocol.cc.
References m_rfFlag.
|
static |
Definition at line 48 of file hwmp-protocol.cc.
References m_doFlag, m_dot11MeshHWMPactivePathTimeout, m_dot11MeshHWMPactiveRootTimeout, m_dot11MeshHWMPmaxPREQretries, m_dot11MeshHWMPnetDiameterTraversalTime, m_dot11MeshHWMPpathToRootInterval, m_dot11MeshHWMPperrMinInterval, m_dot11MeshHWMPpreqMinInterval, m_dot11MeshHWMPrannInterval, m_maxQueueSize, m_maxTtl, m_randomStart, m_rfFlag, m_routeDiscoveryTimeCallback, m_unicastDataThreshold, m_unicastPerrThreshold, m_unicastPreqThreshold, ns3::MakeBooleanAccessor(), ns3::MakeBooleanChecker(), ns3::MakeTimeAccessor(), ns3::MakeTimeChecker(), ns3::MakeTraceSourceAccessor(), ns3::MakeUintegerAccessor(), ns3::MicroSeconds(), ns3::Seconds(), and ns3::TypeId::SetParent().
Here is the call graph for this function:
|
private |
Definition at line 1102 of file hwmp-protocol.cc.
References m_unicastPerrThreshold.
|
private |
Passes a self-generated PERR to interface-plugin.
Definition at line 788 of file hwmp-protocol.cc.
References ns3::dot11s::HwmpProtocol::PathError::destinations, m_interfaces, and ns3::dot11s::HwmpProtocol::PathError::receivers.
Referenced by ForwardUnicast(), and PeerLinkStatus().
Here is the caller graph for this function:| bool ns3::dot11s::HwmpProtocol::Install | ( | Ptr< MeshPointDevice > | mp | ) |
Install HWMP on given mesh point.
Installing protocol cause installing its interface MAC plugins.
Also MP aggregates all installed protocols, HWMP protocol can be accessed via MeshPointDevice::GetObject<dot11s::HwmpProtocol>();
Definition at line 701 of file hwmp-protocol.cc.
References ns3::dot11s::AirtimeLinkMetricCalculator::CalculateMetric(), ns3::Mac48Address::ConvertFrom(), first::interfaces, m_address, m_interfaces, ns3::MeshL2RoutingProtocol::m_mp, and ns3::MakeCallback().
Here is the call graph for this function:
|
private |
forms a path error information element when list of destination fails on a given interface
Definition at line 770 of file hwmp-protocol.cc.
References ns3::dot11s::HwmpRtable::DeleteReactivePath(), ns3::dot11s::HwmpProtocol::PathError::destinations, GetPerrReceivers(), ns3::dot11s::HwmpProtocol::Statistics::initiatedPerr, m_rtable, m_stats, and ns3::dot11s::HwmpProtocol::PathError::receivers.
Referenced by ForwardUnicast(), PeerLinkStatus(), and ReceivePerr().
Here is the call graph for this function:
Here is the caller graph for this function:
|
private |
| void ns3::dot11s::HwmpProtocol::PeerLinkStatus | ( | Mac48Address | meshPontAddress, |
| Mac48Address | peerAddress, | ||
| uint32_t | interface, | ||
| bool | status | ||
| ) |
Definition at line 733 of file hwmp-protocol.cc.
References ns3::dot11s::HwmpRtable::GetUnreachableDestinations(), InitiatePathError(), m_rtable, and MakePathError().
Referenced by ns3::Dot11sStack::InstallStack().
Here is the call graph for this function:
Here is the caller graph for this function:
|
private |
Definition at line 947 of file hwmp-protocol.cc.
References ns3::Packet::AddPacketTag(), DequeueFirstPacket(), ns3::dot11s::HwmpProtocol::QueuedPacket::dst, ns3::Mac48Address::GetBroadcast(), ns3::Packet::GetSize(), ns3::dot11s::HwmpRtable::LookupResult::ifIndex, ns3::dot11s::HwmpRtable::LookupProactive(), m_rtable, m_stats, NS_ASSERT, NS_FATAL_ERROR, ns3::dot11s::HwmpProtocol::QueuedPacket::pkt, ns3::dot11s::HwmpProtocol::QueuedPacket::protocol, ns3::Packet::RemovePacketTag(), ns3::dot11s::HwmpProtocol::QueuedPacket::reply, ns3::dot11s::HwmpRtable::LookupResult::retransmitter, ns3::dot11s::HwmpTag::SetAddress(), ns3::dot11s::HwmpProtocol::QueuedPacket::src, ns3::dot11s::HwmpProtocol::Statistics::txBytes, and ns3::dot11s::HwmpProtocol::Statistics::txUnicast.
Referenced by ReceivePreq().
Here is the call graph for this function:
Here is the caller graph for this function:
|
private |
Definition at line 879 of file hwmp-protocol.cc.
References m_maxQueueSize, and m_rqueue.
Referenced by ForwardUnicast().
Here is the caller graph for this function:
|
private |
Definition at line 920 of file hwmp-protocol.cc.
References ns3::Packet::AddPacketTag(), DequeueFirstPacketByDst(), ns3::dot11s::HwmpProtocol::QueuedPacket::dst, ns3::Mac48Address::GetBroadcast(), ns3::Packet::GetSize(), ns3::dot11s::HwmpRtable::LookupResult::ifIndex, ns3::dot11s::HwmpRtable::LookupReactive(), m_preqTimeouts, m_routeDiscoveryTimeCallback, m_rtable, m_stats, ns3::Simulator::Now(), NS_ASSERT, ns3::dot11s::HwmpProtocol::QueuedPacket::pkt, ns3::dot11s::HwmpProtocol::QueuedPacket::protocol, ns3::Packet::RemovePacketTag(), ns3::dot11s::HwmpProtocol::QueuedPacket::reply, ns3::dot11s::HwmpRtable::LookupResult::retransmitter, ns3::dot11s::HwmpTag::SetAddress(), ns3::dot11s::HwmpProtocol::QueuedPacket::src, ns3::dot11s::HwmpProtocol::Statistics::txBytes, and ns3::dot11s::HwmpProtocol::Statistics::txUnicast.
Referenced by ReceivePrep(), and ReceivePreq().
Here is the call graph for this function:
Here is the caller graph for this function:
|
private |
Handler for receiving Path Error.
Definition at line 651 of file hwmp-protocol.cc.
References ForwardPathError(), GetAddress(), ns3::dot11s::HwmpRtable::LookupResult::ifIndex, ns3::dot11s::HwmpRtable::LookupReactiveExpired(), m_rtable, MakePathError(), NS_LOG_DEBUG, ns3::dot11s::HwmpRtable::LookupResult::retransmitter, and ns3::dot11s::HwmpRtable::LookupResult::seqnum.
Here is the call graph for this function:
|
private |
Handler for receiving Path Reply.
Definition at line 572 of file hwmp-protocol.cc.
References ns3::dot11s::HwmpRtable::AddPrecursor(), ns3::dot11s::HwmpRtable::AddReactivePath(), GetAddress(), ns3::Mac48Address::GetBroadcast(), ns3::dot11s::IePrep::GetDestinationAddress(), ns3::dot11s::IePrep::GetDestinationSeqNumber(), ns3::dot11s::IePrep::GetLifetime(), ns3::dot11s::IePrep::GetMetric(), ns3::dot11s::IePrep::GetOriginatorAddress(), ns3::dot11s::IePrep::IncrementMetric(), ns3::dot11s::HwmpRtable::LookupReactive(), m_hwmpSeqnoMetricDatabase, m_interfaces, m_rtable, ns3::MicroSeconds(), NS_ASSERT, NS_LOG_DEBUG, and ReactivePathResolved().
Here is the call graph for this function:
|
private |
Handler for receiving Path Request.
Definition at line 409 of file hwmp-protocol.cc.
References ns3::dot11s::HwmpRtable::AddPrecursor(), ns3::dot11s::HwmpRtable::AddProactivePath(), ns3::dot11s::HwmpRtable::AddReactivePath(), ns3::dot11s::IePreq::DelDestinationAddressElement(), GetAddress(), ns3::Mac48Address::GetBroadcast(), ns3::dot11s::IePreq::GetDestCount(), ns3::dot11s::IePreq::GetDestinationList(), ns3::dot11s::IePreq::GetLifetime(), ns3::dot11s::IePreq::GetMetric(), ns3::Time::GetMicroSeconds(), GetNextHwmpSeqno(), ns3::dot11s::IePreq::GetOriginatorAddress(), ns3::dot11s::IePreq::GetOriginatorSeqNumber(), ns3::dot11s::IePreq::IncrementMetric(), ns3::dot11s::IePreq::IsNeedNotPrep(), ns3::dot11s::HwmpRtable::LookupResult::lifetime, ns3::dot11s::HwmpRtable::LookupProactive(), ns3::dot11s::HwmpRtable::LookupReactive(), m_hwmpSeqnoMetricDatabase, m_interfaces, m_rtable, ns3::dot11s::HwmpRtable::LookupResult::metric, ns3::MicroSeconds(), NS_ASSERT, NS_LOG_DEBUG, ProactivePathResolved(), ReactivePathResolved(), ns3::dot11s::HwmpRtable::LookupResult::retransmitter, SendPrep(), and ns3::dot11s::HwmpRtable::LookupResult::seqnum.
Here is the call graph for this function:
|
virtual |
Cleanup packet from all tags.
Implements ns3::MeshL2RoutingProtocol.
Definition at line 318 of file hwmp-protocol.cc.
References NS_FATAL_ERROR, and ns3::Packet::RemovePacketTag().
Here is the call graph for this function:| void ns3::dot11s::HwmpProtocol::Report | ( | std::ostream & | os | ) | const |
Definition at line 1138 of file hwmp-protocol.cc.
References ns3::Time::GetSeconds(), m_address, m_doFlag, m_dot11MeshHWMPactivePathTimeout, m_dot11MeshHWMPactiveRootTimeout, m_dot11MeshHWMPmaxPREQretries, m_dot11MeshHWMPnetDiameterTraversalTime, m_dot11MeshHWMPpathToRootInterval, m_dot11MeshHWMPperrMinInterval, m_dot11MeshHWMPpreqMinInterval, m_dot11MeshHWMPrannInterval, m_interfaces, m_isRoot, m_maxQueueSize, m_maxTtl, m_rfFlag, m_stats, m_unicastDataThreshold, m_unicastPerrThreshold, m_unicastPreqThreshold, and ns3::dot11s::HwmpProtocol::Statistics::Print().
Here is the call graph for this function:
|
virtual |
Route request, inherited from MeshL2RoutingProtocol.
Implements ns3::MeshL2RoutingProtocol.
Definition at line 237 of file hwmp-protocol.cc.
References ns3::Packet::AddPacketTag(), first::address, ns3::Packet::Copy(), ns3::dot11s::HwmpTag::DecrementTtl(), ns3::dot11s::HwmpProtocol::Statistics::droppedTtl, ForwardUnicast(), ns3::Mac48Address::GetBroadcast(), GetBroadcastReceivers(), ns3::MeshL2RoutingProtocol::GetMeshPoint(), ns3::Packet::GetSize(), ns3::dot11s::HwmpTag::GetTtl(), m_dataSeqno, m_interfaces, m_maxTtl, m_stats, NS_FATAL_ERROR, ns3::Packet::PeekPacketTag(), ns3::Packet::RemovePacketTag(), ns3::dot11s::HwmpTag::SetAddress(), ns3::dot11s::HwmpTag::SetSeqno(), ns3::dot11s::HwmpTag::SetTtl(), ns3::dot11s::HwmpProtocol::Statistics::txBroadcast, and ns3::dot11s::HwmpProtocol::Statistics::txBytes.
Here is the call graph for this function:| void ns3::dot11s::HwmpProtocol::ResetStats | ( | ) |
Definition at line 1166 of file hwmp-protocol.cc.
References m_interfaces, and m_stats.
|
private |
Generates PREQ retry when retry timeout has expired and route is still unresolved.
When PREQ retry has achieved the maximum level - retry mechanism should be canceled
Definition at line 986 of file hwmp-protocol.cc.
References DequeueFirstPacketByDst(), ns3::dot11s::HwmpProtocol::QueuedPacket::dst, ns3::Mac48Address::GetBroadcast(), GetNextHwmpSeqno(), ns3::dot11s::HwmpRtable::LookupProactive(), ns3::dot11s::HwmpRtable::LookupReactive(), ns3::dot11s::HwmpRtable::LookupReactiveExpired(), m_dot11MeshHWMPmaxPREQretries, m_dot11MeshHWMPnetDiameterTraversalTime, m_interfaces, m_preqTimeouts, m_routeDiscoveryTimeCallback, m_rtable, m_stats, ns3::dot11s::HwmpRtable::MAX_METRIC, ns3::Simulator::Now(), NS_ASSERT, ns3::dot11s::HwmpProtocol::QueuedPacket::pkt, ns3::dot11s::HwmpProtocol::QueuedPacket::protocol, ns3::dot11s::HwmpProtocol::QueuedPacket::reply, ns3::dot11s::HwmpRtable::LookupResult::retransmitter, ns3::Simulator::Schedule(), ns3::dot11s::HwmpRtable::LookupResult::seqnum, ns3::dot11s::HwmpProtocol::QueuedPacket::src, and ns3::dot11s::HwmpProtocol::Statistics::totalDropped.
Referenced by ShouldSendPreq().
Here is the call graph for this function:
Here is the caller graph for this function:
|
private |
Send Path Reply.
Definition at line 676 of file hwmp-protocol.cc.
References ns3::dot11s::HwmpProtocol::Statistics::initiatedPrep, m_interfaces, m_maxTtl, m_stats, NS_ASSERT, ns3::dot11s::IePrep::SetDestinationAddress(), ns3::dot11s::IePrep::SetDestinationSeqNumber(), ns3::dot11s::IePrep::SetHopcount(), ns3::dot11s::IePrep::SetLifetime(), ns3::dot11s::IePrep::SetMetric(), ns3::dot11s::IePrep::SetOriginatorAddress(), ns3::dot11s::IePrep::SetOriginatorSeqNumber(), and ns3::dot11s::IePrep::SetTtl().
Referenced by ReceivePreq().
Here is the call graph for this function:
Here is the caller graph for this function:
|
private |
Proactive Preq routines:
Definition at line 1040 of file hwmp-protocol.cc.
References ns3::dot11s::IePreq::AddDestinationAddressElement(), GetAddress(), ns3::Mac48Address::GetBroadcast(), ns3::Time::GetMicroSeconds(), GetNextHwmpSeqno(), GetNextPreqId(), m_dot11MeshHWMPactiveRootTimeout, m_dot11MeshHWMPpathToRootInterval, m_interfaces, m_maxTtl, m_proactivePreqTimer, ns3::Simulator::Schedule(), ns3::dot11s::IePreq::SetHopcount(), ns3::dot11s::IePreq::SetLifetime(), ns3::dot11s::IePreq::SetOriginatorAddress(), ns3::dot11s::IePreq::SetOriginatorSeqNumber(), ns3::dot11s::IePreq::SetPreqID(), and ns3::dot11s::IePreq::SetTTL().
Referenced by DoInitialize().
Here is the call graph for this function:
Here is the caller graph for this function:| void ns3::dot11s::HwmpProtocol::SetNeighboursCallback | ( | Callback< std::vector< Mac48Address >, uint32_t > | cb | ) |
This callback is used to obtain active neighbours on a given interface.
| cb | is a callback, which returns a list of addresses on given interface (uint32_t) |
Definition at line 743 of file hwmp-protocol.cc.
References m_neighboursCallback.
| void ns3::dot11s::HwmpProtocol::SetRoot | ( | ) |
Definition at line 1029 of file hwmp-protocol.cc.
References m_address, m_isRoot, and NS_LOG_DEBUG.
|
private |
checks when the last path discovery procedure was started for a given destination.
If the retry counter has not achieved the maximum level - preq should not be sent
Definition at line 972 of file hwmp-protocol.cc.
References m_dot11MeshHWMPnetDiameterTraversalTime, m_preqTimeouts, ns3::Simulator::Now(), RetryPathDiscovery(), and ns3::Simulator::Schedule().
Referenced by ForwardUnicast().
Here is the call graph for this function:
Here is the caller graph for this function:| void ns3::dot11s::HwmpProtocol::UnsetRoot | ( | ) |
Definition at line 1035 of file hwmp-protocol.cc.
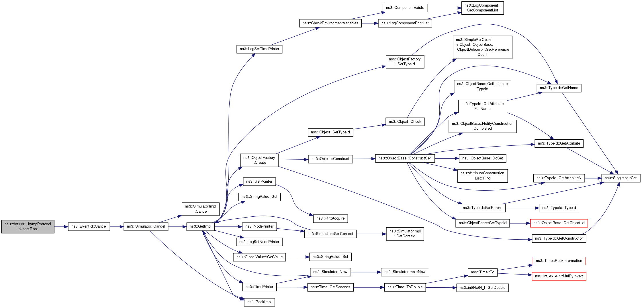
References ns3::EventId::Cancel(), and m_proactivePreqTimer.
Here is the call graph for this function:
|
friend |
Definition at line 100 of file hwmp-protocol.h.
|
private |
Definition at line 240 of file hwmp-protocol.h.
Referenced by GetAddress(), Install(), Report(), and SetRoot().
|
private |
Random variable for random start time.
Definition at line 291 of file hwmp-protocol.h.
Referenced by AssignStreams(), DoInitialize(), and HwmpProtocol().
|
private |
Definition at line 241 of file hwmp-protocol.h.
Referenced by RequestRoute().
|
private |
Definition at line 286 of file hwmp-protocol.h.
Referenced by GetDoFlag(), GetTypeId(), and Report().
|
private |
Definition at line 278 of file hwmp-protocol.h.
Referenced by GetActivePathLifetime(), GetTypeId(), and Report().
|
private |
Definition at line 277 of file hwmp-protocol.h.
Referenced by GetTypeId(), Report(), and SendProactivePreq().
|
private |
Definition at line 273 of file hwmp-protocol.h.
Referenced by GetTypeId(), Report(), and RetryPathDiscovery().
|
private |
Definition at line 274 of file hwmp-protocol.h.
Referenced by GetTypeId(), Report(), RetryPathDiscovery(), and ShouldSendPreq().
|
private |
Definition at line 279 of file hwmp-protocol.h.
Referenced by GetTypeId(), Report(), and SendProactivePreq().
|
private |
Definition at line 276 of file hwmp-protocol.h.
Referenced by GetPerrMinInterval(), GetTypeId(), and Report().
|
private |
Definition at line 275 of file hwmp-protocol.h.
Referenced by GetPreqMinInterval(), GetTypeId(), and Report().
|
private |
Definition at line 280 of file hwmp-protocol.h.
Referenced by GetTypeId(), and Report().
|
private |
Definition at line 242 of file hwmp-protocol.h.
Referenced by GetNextHwmpSeqno().
|
private |
keeps HWMP seqno (first in pair) and HWMP metric (second in pair) for each address
Definition at line 249 of file hwmp-protocol.h.
Referenced by DoDispose(), ReceivePrep(), and ReceivePreq().
|
private |
Definition at line 239 of file hwmp-protocol.h.
Referenced by DoDispose(), ForwardPathError(), ForwardUnicast(), InitiatePathError(), Install(), ReceivePrep(), ReceivePreq(), Report(), RequestRoute(), ResetStats(), RetryPathDiscovery(), SendPrep(), and SendProactivePreq().
|
private |
Definition at line 281 of file hwmp-protocol.h.
Referenced by DoInitialize(), Report(), and SetRoot().
|
private |
keeps HWMP seqno (first in pair) and HWMP metric (second in pair) for each address
Definition at line 247 of file hwmp-protocol.h.
Referenced by DoDispose(), and DropDataFrame().
|
private |
Definition at line 272 of file hwmp-protocol.h.
Referenced by GetTypeId(), QueuePacket(), and Report().
|
private |
Definition at line 282 of file hwmp-protocol.h.
Referenced by GetMaxTtl(), GetTypeId(), Report(), RequestRoute(), SendPrep(), and SendProactivePreq().
|
private |
Definition at line 292 of file hwmp-protocol.h.
Referenced by GetBroadcastReceivers(), GetPreqReceivers(), and SetNeighboursCallback().
|
private |
Definition at line 243 of file hwmp-protocol.h.
Referenced by GetNextPreqId().
|
private |
Random start in Proactive PREQ propagation.
Definition at line 261 of file hwmp-protocol.h.
Referenced by DoDispose(), ReactivePathResolved(), RetryPathDiscovery(), and ShouldSendPreq().
|
private |
Random start in Proactive PREQ propagation.
Definition at line 262 of file hwmp-protocol.h.
Referenced by DoDispose(), DoInitialize(), SendProactivePreq(), and UnsetRoot().
|
private |
Random start in Proactive PREQ propagation.
Definition at line 264 of file hwmp-protocol.h.
Referenced by DoInitialize(), and GetTypeId().
|
private |
Definition at line 287 of file hwmp-protocol.h.
Referenced by GetRfFlag(), GetTypeId(), and Report().
|
private |
Route discovery time:
Definition at line 178 of file hwmp-protocol.h.
Referenced by GetTypeId(), ReactivePathResolved(), and RetryPathDiscovery().
|
private |
Definition at line 267 of file hwmp-protocol.h.
Referenced by DequeueFirstPacket(), DequeueFirstPacketByDst(), DoDispose(), and QueuePacket().
|
private |
Routing table.
Definition at line 253 of file hwmp-protocol.h.
Referenced by DoDispose(), ForwardUnicast(), GetPerrReceivers(), MakePathError(), PeerLinkStatus(), ProactivePathResolved(), ReactivePathResolved(), ReceivePerr(), ReceivePrep(), ReceivePreq(), and RetryPathDiscovery().
|
private |
Definition at line 237 of file hwmp-protocol.h.
Referenced by ForwardUnicast(), MakePathError(), ProactivePathResolved(), ReactivePathResolved(), Report(), RequestRoute(), ResetStats(), RetryPathDiscovery(), and SendPrep().
|
private |
Definition at line 285 of file hwmp-protocol.h.
Referenced by GetBroadcastReceivers(), GetTypeId(), and Report().
|
private |
Definition at line 283 of file hwmp-protocol.h.
Referenced by GetTypeId(), GetUnicastPerrThreshold(), and Report().
|
private |
Definition at line 284 of file hwmp-protocol.h.
Referenced by GetPreqReceivers(), GetTypeId(), and Report().