A Discrete-Event Network Simulator
API
ns3::NscTcpSocketImpl Class Reference

Socket logic for the NSC TCP sockets. More...

#include "nsc-tcp-socket-impl.h"

+ Inheritance diagram for ns3::NscTcpSocketImpl:
+ Collaboration diagram for ns3::NscTcpSocketImpl:

Public Member Functions

 NscTcpSocketImpl ()
 Create an unbound tcp socket. More...
 
 NscTcpSocketImpl (const NscTcpSocketImpl &sock)
 Clone a TCP socket, for use upon receiving a connection request in LISTEN state. More...
 
virtual ~NscTcpSocketImpl ()
 
virtual int Bind (void)
 Allocate a local IPv4 endpoint for this socket. More...
 
virtual int Bind (const Address &address)
 Allocate a local endpoint for this socket. More...
 
virtual int Bind6 (void)
 Allocate a local IPv6 endpoint for this socket. More...
 
virtual int Close (void)
 Close a socket. More...
 
virtual int Connect (const Address &address)
 Initiate a connection to a remote host. More...
 
virtual bool GetAllowBroadcast () const
 Query whether broadcast datagram transmissions are allowed. More...
 
virtual enum SocketErrno GetErrno (void) const
 Get last error number. More...
 
virtual Ptr< NodeGetNode (void) const
 Return the node this socket is associated with. More...
 
virtual int GetPeerName (Address &address) const
 Get the peer address of a connected socket. More...
 
virtual uint32_t GetRxAvailable (void) const
 Return number of bytes which can be returned from one or multiple calls to Recv. More...
 
virtual enum SocketType GetSocketType (void) const
 
virtual int GetSockName (Address &address) const
 Get socket address. More...
 
virtual uint32_t GetTxAvailable (void) const
 Returns the number of bytes which can be sent in a single call to Send. More...
 
virtual int Listen (void)
 Listen for incoming connections. More...
 
virtual Ptr< PacketRecv (uint32_t maxSize, uint32_t flags)
 Read data from the socket. More...
 
virtual Ptr< PacketRecvFrom (uint32_t maxSize, uint32_t flags, Address &fromAddress)
 Read a single packet from the socket and retrieve the sender address. More...
 
virtual int Send (Ptr< Packet > p, uint32_t flags)
 Send data (or dummy data) to the remote host. More...
 
virtual int SendTo (Ptr< Packet > p, uint32_t flags, const Address &toAddress)
 Send data to a specified peer. More...
 
virtual bool SetAllowBroadcast (bool allowBroadcast)
 Configure whether broadcast datagram transmissions are allowed. More...
 
void SetNode (Ptr< Node > node)
 Set the associated node. More...
 
void SetTcp (Ptr< NscTcpL4Protocol > tcp)
 Set the associated TCP L4 protocol. More...
 
virtual int ShutdownRecv (void)
 
virtual int ShutdownSend (void)
 
- Public Member Functions inherited from ns3::TcpSocket
 TcpSocket (void)
 
virtual ~TcpSocket (void)
 
- Public Member Functions inherited from ns3::Socket
 Socket (void)
 
virtual ~Socket (void)
 
virtual void BindToNetDevice (Ptr< NetDevice > netdevice)
 Bind a socket to specific device. More...
 
Ptr< NetDeviceGetBoundNetDevice ()
 Returns socket's bound netdevice, if any. More...
 
uint8_t GetIpTos (void) const
 Query the value of IP Type of Service of this socket. More...
 
virtual uint8_t GetIpTtl (void) const
 Query the value of IP Time to Live field of this socket. More...
 
virtual uint8_t GetIpv6HopLimit (void) const
 Query the value of IP Hop Limit field of this socket. More...
 
uint8_t GetIpv6Tclass (void) const
 Query the value of IPv6 Traffic Class field of this socket. More...
 
uint8_t GetPriority (void) const
 Query the priority value of this socket. More...
 
virtual void Ipv6JoinGroup (Ipv6Address address, Ipv6MulticastFilterMode filterMode, std::vector< Ipv6Address > sourceAddresses)
 Joins a IPv6 multicast group. More...
 
virtual void Ipv6JoinGroup (Ipv6Address address)
 Joins a IPv6 multicast group without filters. More...
 
virtual void Ipv6LeaveGroup (void)
 Leaves IPv6 multicast group this socket is joined to. More...
 
bool IsIpRecvTos (void) const
 Ask if the socket is currently passing information about IP Type of Service up the stack. More...
 
bool IsIpRecvTtl (void) const
 Ask if the socket is currently passing information about IP_TTL up the stack. More...
 
bool IsIpv6RecvHopLimit (void) const
 Ask if the socket is currently passing information about IPv6 Hop Limit up the stack. More...
 
bool IsIpv6RecvTclass (void) const
 Ask if the socket is currently passing information about IPv6 Traffic Class up the stack. More...
 
bool IsRecvPktInfo () const
 Get status indicating whether enable/disable packet information to socket. More...
 
Ptr< PacketRecv (void)
 Read a single packet from the socket. More...
 
int Recv (uint8_t *buf, uint32_t size, uint32_t flags)
 Recv data (or dummy data) from the remote host. More...
 
Ptr< PacketRecvFrom (Address &fromAddress)
 Read a single packet from the socket and retrieve the sender address. More...
 
int RecvFrom (uint8_t *buf, uint32_t size, uint32_t flags, Address &fromAddress)
 Read a single packet from the socket and retrieve the sender address. More...
 
int Send (Ptr< Packet > p)
 Send data (or dummy data) to the remote host. More...
 
int Send (const uint8_t *buf, uint32_t size, uint32_t flags)
 Send data (or dummy data) to the remote host. More...
 
int SendTo (const uint8_t *buf, uint32_t size, uint32_t flags, const Address &address)
 Send data to a specified peer. More...
 
void SetAcceptCallback (Callback< bool, Ptr< Socket >, const Address & > connectionRequest, Callback< void, Ptr< Socket >, const Address & > newConnectionCreated)
 Accept connection requests from remote hosts. More...
 
void SetCloseCallbacks (Callback< void, Ptr< Socket > > normalClose, Callback< void, Ptr< Socket > > errorClose)
 Detect socket recv() events such as graceful shutdown or error. More...
 
void SetConnectCallback (Callback< void, Ptr< Socket > > connectionSucceeded, Callback< void, Ptr< Socket > > connectionFailed)
 Specify callbacks to allow the caller to determine if the connection succeeds of fails. More...
 
void SetDataSentCallback (Callback< void, Ptr< Socket >, uint32_t > dataSent)
 Notify application when a packet has been sent from transport protocol (non-standard socket call) More...
 
void SetIpRecvTos (bool ipv4RecvTos)
 Tells a socket to pass information about IP Type of Service up the stack. More...
 
void SetIpRecvTtl (bool ipv4RecvTtl)
 Tells a socket to pass information about IP_TTL up the stack. More...
 
void SetIpTos (uint8_t ipTos)
 Manually set IP Type of Service field. More...
 
virtual void SetIpTtl (uint8_t ipTtl)
 Manually set IP Time to Live field. More...
 
virtual void SetIpv6HopLimit (uint8_t ipHopLimit)
 Manually set IPv6 Hop Limit. More...
 
void SetIpv6RecvHopLimit (bool ipv6RecvHopLimit)
 Tells a socket to pass information about IPv6 Hop Limit up the stack. More...
 
void SetIpv6RecvTclass (bool ipv6RecvTclass)
 Tells a socket to pass information about IPv6 Traffic Class up the stack. More...
 
void SetIpv6Tclass (int ipTclass)
 Manually set IPv6 Traffic Class field. More...
 
void SetPriority (uint8_t priority)
 Manually set the socket priority. More...
 
void SetRecvCallback (Callback< void, Ptr< Socket > >)
 Notify application when new data is available to be read. More...
 
void SetRecvPktInfo (bool flag)
 Enable/Disable receive packet information to socket. More...
 
void SetSendCallback (Callback< void, Ptr< Socket >, uint32_t > sendCb)
 Notify application when space in transmit buffer is added. More...
 
- Public Member Functions inherited from ns3::Object
 Object ()
 Constructor. More...
 
virtual ~Object ()
 Destructor. More...
 
void AggregateObject (Ptr< Object > other)
 Aggregate two Objects together. More...
 
void Dispose (void)
 Dispose of this Object. More...
 
AggregateIterator GetAggregateIterator (void) const
 Get an iterator to the Objects aggregated to this one. More...
 
virtual TypeId GetInstanceTypeId (void) const
 Implement the GetInstanceTypeId method defined in ObjectBase. More...
 
template<typename T >
Ptr< T > GetObject (void) const
 Get a pointer to the requested aggregated Object. More...
 
template<typename T >
Ptr< T > GetObject (TypeId tid) const
 Get a pointer to the requested aggregated Object by TypeId. More...
 
void Initialize (void)
 Invoke DoInitialize on all Objects aggregated to this one. More...
 
bool IsInitialized (void) const
 Check if the object has been initialized. More...
 
- Public Member Functions inherited from ns3::SimpleRefCount< Object, ObjectBase, ObjectDeleter >
 SimpleRefCount ()
 Constructor. More...
 
 SimpleRefCount (const SimpleRefCount &o)
 Copy constructor. More...
 
uint32_t GetReferenceCount (void) const
 Get the reference count of the object. More...
 
SimpleRefCountoperator= (const SimpleRefCount &o)
 Assignment. More...
 
void Ref (void) const
 Increment the reference count. More...
 
void Unref (void) const
 Decrement the reference count. More...
 
- Public Member Functions inherited from ns3::ObjectBase
virtual ~ObjectBase ()
 Virtual destructor. More...
 
void GetAttribute (std::string name, AttributeValue &value) const
 Get the value of an attribute, raising fatal errors if unsuccessful. More...
 
bool GetAttributeFailSafe (std::string name, AttributeValue &value) const
 Get the value of an attribute without raising erros. More...
 
void SetAttribute (std::string name, const AttributeValue &value)
 Set a single attribute, raising fatal errors if unsuccessful. More...
 
bool SetAttributeFailSafe (std::string name, const AttributeValue &value)
 Set a single attribute without raising errors. More...
 
bool TraceConnect (std::string name, std::string context, const CallbackBase &cb)
 Connect a TraceSource to a Callback with a context. More...
 
bool TraceConnectWithoutContext (std::string name, const CallbackBase &cb)
 Connect a TraceSource to a Callback without a context. More...
 
bool TraceDisconnect (std::string name, std::string context, const CallbackBase &cb)
 Disconnect from a TraceSource a Callback previously connected with a context. More...
 
bool TraceDisconnectWithoutContext (std::string name, const CallbackBase &cb)
 Disconnect from a TraceSource a Callback previously connected without a context. More...
 

Static Public Member Functions

static TypeId GetTypeId (void)
 Get the type ID. More...
 
- Static Public Member Functions inherited from ns3::TcpSocket
static TypeId GetTypeId (void)
 Get the type ID. More...
 
- Static Public Member Functions inherited from ns3::Socket
static Ptr< SocketCreateSocket (Ptr< Node > node, TypeId tid)
 This method wraps the creation of sockets that is performed on a given node by a SocketFactory specified by TypeId. More...
 
static TypeId GetTypeId (void)
 Get the type ID. More...
 
static uint8_t IpTos2Priority (uint8_t ipTos)
 Return the priority corresponding to a given TOS value. More...
 
- Static Public Member Functions inherited from ns3::Object
static TypeId GetTypeId (void)
 Register this type. More...
 
- Static Public Member Functions inherited from ns3::SimpleRefCount< Object, ObjectBase, ObjectDeleter >
static void Cleanup (void)
 Noop. More...
 
- Static Public Member Functions inherited from ns3::ObjectBase
static TypeId GetTypeId (void)
 Get the type ID. More...
 

Private Member Functions

bool Accept (void)
 Accept an incoming connection. More...
 
void CompleteFork (void)
 Complete the Fork operations (after a connection has been accepted) More...
 
void ConnectionSucceeded ()
 Called when a connection is in Established state. More...
 
Ptr< NscTcpSocketImplCopy ()
 Copy self. More...
 
void Destroy (void)
 Kill this socket by zeroing its attributes (IPv4) More...
 
int FinishBind (void)
 Finish the binding process. More...
 
void ForwardUp (Ptr< Packet > p, Ipv4Header header, uint16_t port, Ptr< Ipv4Interface > incomingInterface)
 Called by the L3 protocol when it received a packet to pass on to TCP. More...
 
virtual uint32_t GetAdvWin (void) const
 Get the Advertised Window size. More...
 
virtual Time GetConnTimeout (void) const
 Get the connection timeout. More...
 
virtual uint32_t GetDataRetries (void) const
 Get the number of data transmission retries before giving up. More...
 
virtual uint32_t GetDelAckMaxCount (void) const
 Get the number of packet to fire an ACK before delay timeout. More...
 
virtual Time GetDelAckTimeout (void) const
 Get the time to delay an ACK. More...
 
virtual uint32_t GetInitialCwnd (void) const
 Get the initial Congestion Window. More...
 
virtual uint32_t GetInitialSSThresh (void) const
 Get the initial Slow Start Threshold. More...
 
enum Socket::SocketErrno GetNativeNs3Errno (int err) const
 Translate between a NSC error and a ns-3 error code. More...
 
virtual Time GetPersistTimeout (void) const
 Get the timout for persistent connection. More...
 
virtual uint32_t GetRcvBufSize (void) const
 Get the receive buffer size. More...
 
virtual uint32_t GetSegSize (void) const
 Get the segment size. More...
 
virtual uint32_t GetSndBufSize (void) const
 Get the send buffer size. More...
 
virtual uint32_t GetSynRetries (void) const
 Get the number of connection retries before giving up. More...
 
virtual bool GetTcpNoDelay (void) const
 Check if Nagle's algorithm is enabled or not. More...
 
void NSCWakeup (void)
 Called by NscTcpSocketImpl::ForwardUp() More...
 
bool ReadPendingData (void)
 Read all the pending data. More...
 
bool SendPendingData (void)
 Send all the pending data. More...
 
virtual void SetAdvWin (uint32_t window)
 Set the Advertised Window size. More...
 
virtual void SetConnTimeout (Time timeout)
 Set the connection timeout. More...
 
virtual void SetDataRetries (uint32_t retries)
 Set the number of data transmission retries before giving up. More...
 
virtual void SetDelAckMaxCount (uint32_t count)
 Set the number of packet to fire an ACK before delay timeout. More...
 
virtual void SetDelAckTimeout (Time timeout)
 Set the time to delay an ACK. More...
 
virtual void SetInitialCwnd (uint32_t cwnd)
 Set the initial Congestion Window. More...
 
virtual void SetInitialSSThresh (uint32_t threshold)
 Set the initial Slow Start Threshold. More...
 
virtual void SetPersistTimeout (Time timeout)
 Set the timout for persistent connection. More...
 
virtual void SetRcvBufSize (uint32_t size)
 Set the receive buffer size. More...
 
virtual void SetSegSize (uint32_t size)
 Set the segment size. More...
 
virtual void SetSndBufSize (uint32_t size)
 Set the send buffer size. More...
 
virtual void SetSynRetries (uint32_t count)
 Set the number of connection retries before giving up. More...
 
virtual void SetTcpNoDelay (bool noDelay)
 Enable/Disable Nagle's algorithm. More...
 

Private Attributes

uint32_t m_advertisedWindowSize
 Window to advertise. More...
 
bool m_closeOnEmpty
 true if socket will close when buffer is empty More...
 
Time m_cnTimeout
 Timeout for connection retry. More...
 
bool m_connected
 Connection established. More...
 
TracedValue< uint32_t > m_cWnd
 Congestion window. More...
 
uint32_t m_dataRetries
 Count of remaining data retransmission attempts. More...
 
uint32_t m_delAckMaxCount
 Number of packet to fire an ACK before delay timeout. More...
 
Time m_delAckTimeout
 Time to delay an ACK. More...
 
std::queue< Ptr< Packet > > m_deliveryQueue
 receive buffer More...
 
Ipv4EndPointm_endPoint
 the IPv4 endpoint More...
 
enum SocketErrno m_errno
 last error number More...
 
uint32_t m_initialCWnd
 Initial cWnd value. More...
 
uint32_t m_initialSsThresh
 Initial Slow Start Threshold. More...
 
Time m_lastMeasuredRtt
 Last measured RTT. More...
 
Ipv4Address m_localAddress
 local address More...
 
uint16_t m_localPort
 local port More...
 
Ptr< Nodem_node
 the associated node More...
 
bool m_noDelay
 Disable ACk delay. More...
 
INetStreamSocketm_nscTcpSocket
 the real NSC TCP socket More...
 
InetSocketAddress m_peerAddress
 peer IP and port More...
 
Time m_persistTimeout
 Time between sending 1-byte probes. More...
 
uint32_t m_rcvBufSize
 maximum receive socket buffer size More...
 
Ipv4Address m_remoteAddress
 peer IP address More...
 
uint16_t m_remotePort
 peer port More...
 
uint32_t m_rxAvailable
 receive buffer available size More...
 
uint32_t m_rxWindowSize
 Receive window size. More...
 
uint32_t m_segmentSize
 SegmentSize. More...
 
bool m_shutdownRecv
 Receive no longer allowed. More...
 
bool m_shutdownSend
 Send no longer allowed. More...
 
uint32_t m_sndBufSize
 buffer limit for the outgoing queue More...
 
TracedValue< uint32_t > m_ssThresh
 Slow Start Threshold. More...
 
TracedValue< TcpStates_tm_state
 state information More...
 
uint32_t m_synRetries
 Count of remaining connection retries. More...
 
Ptr< NscTcpL4Protocolm_tcp
 the associated TCP L4 protocol More...
 
std::queue< Ptr< Packet > > m_txBuffer
 transmission buffer More...
 
uint32_t m_txBufferSize
 transmission buffer size More...
 

Friends

class Tcp
 

Additional Inherited Members

- Public Types inherited from ns3::TcpSocket
enum  TcpStates_t {
  CLOSED = 0, LISTEN, SYN_SENT, SYN_RCVD,
  ESTABLISHED, CLOSE_WAIT, LAST_ACK, FIN_WAIT_1,
  FIN_WAIT_2, CLOSING, TIME_WAIT, LAST_STATE
}
 Names of the 11 TCP states. More...
 
- Public Types inherited from ns3::Socket
enum  Ipv6MulticastFilterMode { INCLUDE =1, EXCLUDE }
 Enumeration of the possible filter of a socket. More...
 
enum  SocketErrno {
  ERROR_NOTERROR, ERROR_ISCONN, ERROR_NOTCONN, ERROR_MSGSIZE,
  ERROR_AGAIN, ERROR_SHUTDOWN, ERROR_OPNOTSUPP, ERROR_AFNOSUPPORT,
  ERROR_INVAL, ERROR_BADF, ERROR_NOROUTETOHOST, ERROR_NODEV,
  ERROR_ADDRNOTAVAIL, ERROR_ADDRINUSE, SOCKET_ERRNO_LAST
}
 Enumeration of the possible errors returned by a socket. More...
 
enum  SocketPriority {
  NS3_PRIO_BESTEFFORT = 0, NS3_PRIO_FILLER = 1, NS3_PRIO_BULK = 2, NS3_PRIO_INTERACTIVE_BULK = 4,
  NS3_PRIO_INTERACTIVE = 6, NS3_PRIO_CONTROL = 7
}
 Enumeration of the possible socket priorities. More...
 
enum  SocketType { NS3_SOCK_STREAM, NS3_SOCK_SEQPACKET, NS3_SOCK_DGRAM, NS3_SOCK_RAW }
 Enumeration of the possible socket types. More...
 
- Static Public Attributes inherited from ns3::TcpSocket
static const char *const TcpStateName [TcpSocket::LAST_STATE]
 Literal names of TCP states for use in log messages. More...
 
- Protected Member Functions inherited from ns3::Socket
virtual void DoDispose (void)
 Destructor implementation. More...
 
bool IsManualIpTtl (void) const
 Checks if the socket has a specific IPv4 TTL set. More...
 
bool IsManualIpv6HopLimit (void) const
 Checks if the socket has a specific IPv6 Hop Limit set. More...
 
bool IsManualIpv6Tclass (void) const
 Checks if the socket has a specific IPv6 Tclass set. More...
 
void NotifyConnectionFailed (void)
 Notify through the callback (if set) that the connection has not been established due to an error. More...
 
bool NotifyConnectionRequest (const Address &from)
 Notify through the callback (if set) that an incoming connection is being requested by a remote host. More...
 
void NotifyConnectionSucceeded (void)
 Notify through the callback (if set) that the connection has been established. More...
 
void NotifyDataRecv (void)
 Notify through the callback (if set) that some data have been received. More...
 
void NotifyDataSent (uint32_t size)
 Notify through the callback (if set) that some data have been sent. More...
 
void NotifyErrorClose (void)
 Notify through the callback (if set) that the connection has been closed due to an error. More...
 
void NotifyNewConnectionCreated (Ptr< Socket > socket, const Address &from)
 Notify through the callback (if set) that a new connection has been created. More...
 
void NotifyNormalClose (void)
 Notify through the callback (if set) that the connection has been closed. More...
 
void NotifySend (uint32_t spaceAvailable)
 Notify through the callback (if set) that some data have been sent. More...
 
- Protected Member Functions inherited from ns3::Object
 Object (const Object &o)
 Copy an Object. More...
 
virtual void DoInitialize (void)
 Initialize() implementation. More...
 
virtual void NotifyNewAggregate (void)
 Notify all Objects aggregated to this one of a new Object being aggregated. More...
 
- Protected Member Functions inherited from ns3::ObjectBase
void ConstructSelf (const AttributeConstructionList &attributes)
 Complete construction of ObjectBase; invoked by derived classes. More...
 
virtual void NotifyConstructionCompleted (void)
 Notifier called once the ObjectBase is fully constructed. More...
 
- Protected Attributes inherited from ns3::Socket
Ptr< NetDevicem_boundnetdevice
 the device this socket is bound to (might be null). More...
 
Ipv6Address m_ipv6MulticastGroupAddress
 IPv6 multicast group address. More...
 
bool m_recvPktInfo
 if the socket should add packet info tags to the packet forwarded to L4. More...
 

Detailed Description

Socket logic for the NSC TCP sockets.

Most of the TCP internal logic is handled by the NSC tcp library itself; this class maps ns3::Socket calls to the NSC TCP library.

Definition at line 53 of file nsc-tcp-socket-impl.h.

Constructor & Destructor Documentation

ns3::NscTcpSocketImpl::NscTcpSocketImpl ( )

Create an unbound tcp socket.

Definition at line 74 of file nsc-tcp-socket-impl.cc.

References NS_LOG_FUNCTION.

ns3::NscTcpSocketImpl::NscTcpSocketImpl ( const NscTcpSocketImpl sock)

Clone a TCP socket, for use upon receiving a connection request in LISTEN state.

Parameters
sockthe original Tcp Socket

Definition at line 93 of file nsc-tcp-socket-impl.cc.

References m_txBuffer, NS_LOG_FUNCTION_NOARGS, and NS_LOG_LOGIC.

ns3::NscTcpSocketImpl::~NscTcpSocketImpl ( )
virtual

Note that this piece of code is a bit tricky: when DeAllocate is called, it will call into Ipv4EndPointDemux::Deallocate which triggers a delete of the associated endPoint which triggers in turn a call to the method NscTcpSocketImpl::Destroy below will will zero the m_endPoint field.

Definition at line 138 of file nsc-tcp-socket-impl.cc.

References m_endPoint, m_node, m_tcp, NS_ASSERT, and NS_LOG_FUNCTION.

Member Function Documentation

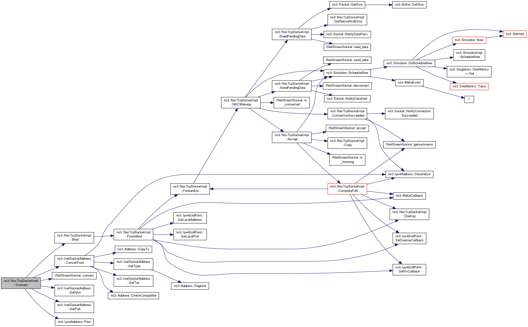
bool ns3::NscTcpSocketImpl::Accept ( void  )
private

Accept an incoming connection.

Returns
true on success

Definition at line 562 of file nsc-tcp-socket-impl.cc.

References INetStreamSocket::accept(), ns3::TcpSocket::CLOSED, CompleteFork(), Copy(), INetStreamSocket::is_listening(), ns3::TcpSocket::LISTEN, m_nscTcpSocket, m_state, NS_ASSERT, NS_LOG_LOGIC, and ns3::Simulator::ScheduleNow().

Referenced by NSCWakeup().

+ Here is the call graph for this function:

+ Here is the caller graph for this function:

int ns3::NscTcpSocketImpl::Bind ( void  )
virtual

Allocate a local IPv4 endpoint for this socket.

Returns
0 on success, -1 on failure.

Implements ns3::Socket.

Definition at line 222 of file nsc-tcp-socket-impl.cc.

References FinishBind(), m_endPoint, m_tcp, and NS_LOG_FUNCTION_NOARGS.

Referenced by Connect().

+ Here is the call graph for this function:

+ Here is the caller graph for this function:

int ns3::NscTcpSocketImpl::Bind ( const Address address)
virtual

Allocate a local endpoint for this socket.

Parameters
addressthe address to try to allocate
Returns
0 on success, -1 on failure.

Implements ns3::Socket.

Definition at line 236 of file nsc-tcp-socket-impl.cc.

References ns3::InetSocketAddress::ConvertFrom(), ns3::Socket::ERROR_INVAL, FinishBind(), ns3::Ipv4Address::GetAny(), ns3::InetSocketAddress::GetIpv4(), ns3::InetSocketAddress::GetPort(), ns3::InetSocketAddress::IsMatchingType(), m_endPoint, m_localPort, m_tcp, NS_LOG_FUNCTION, NS_LOG_LOGIC, and port.

+ Here is the call graph for this function:

int ns3::NscTcpSocketImpl::Bind6 ( void  )
virtual

Allocate a local IPv6 endpoint for this socket.

Returns
0 on success, -1 on failure.

Implements ns3::Socket.

Definition at line 229 of file nsc-tcp-socket-impl.cc.

References ns3::Socket::ERROR_AFNOSUPPORT, m_errno, and NS_LOG_LOGIC.

int ns3::NscTcpSocketImpl::Close ( void  )
virtual

Close a socket.

Returns
zero on success, -1 on failure.

After the Close call, the socket is no longer valid, and cannot safely be used for subsequent operations.

Implements ns3::Socket.

Definition at line 287 of file nsc-tcp-socket-impl.cc.

References ns3::TcpSocket::CLOSED, INetStreamSocket::disconnect(), m_closeOnEmpty, m_nscTcpSocket, m_state, m_txBuffer, NS_LOG_FUNCTION, NS_LOG_LOGIC, and ShutdownSend().

+ Here is the call graph for this function:

void ns3::NscTcpSocketImpl::CompleteFork ( void  )
private
int ns3::NscTcpSocketImpl::Connect ( const Address address)
virtual

Initiate a connection to a remote host.

Parameters
addressAddress of remote.
Returns
0 on success, -1 on error (in which case errno is set).

Implements ns3::Socket.

Definition at line 311 of file nsc-tcp-socket-impl.cc.

References Bind(), INetStreamSocket::connect(), ns3::InetSocketAddress::ConvertFrom(), ns3::InetSocketAddress::GetIpv4(), ns3::InetSocketAddress::GetPort(), m_endPoint, m_nscTcpSocket, m_remoteAddress, m_remotePort, m_state, NS_ASSERT, NS_LOG_FUNCTION, ns3::Ipv4Address::Print(), and ns3::TcpSocket::SYN_SENT.

+ Here is the call graph for this function:

void ns3::NscTcpSocketImpl::ConnectionSucceeded ( )
private

Called when a connection is in Established state.

Definition at line 544 of file nsc-tcp-socket-impl.cc.

References ns3::Ipv4Address::Deserialize(), INetStreamSocket::getsockname(), m_localAddress, m_localPort, m_nscTcpSocket, m_remoteAddress, m_remotePort, ns3::Socket::NotifyConnectionSucceeded(), and NS_LOG_LOGIC.

Referenced by NSCWakeup().

+ Here is the call graph for this function:

+ Here is the caller graph for this function:

Ptr< NscTcpSocketImpl > ns3::NscTcpSocketImpl::Copy ( void  )
private

Copy self.

Returns
a copy of self

Definition at line 695 of file nsc-tcp-socket-impl.cc.

Referenced by Accept().

+ Here is the caller graph for this function:

void ns3::NscTcpSocketImpl::Destroy ( void  )
private

Kill this socket by zeroing its attributes (IPv4)

This is a callback function configured to m_endpoint in SetupCallback(), invoked when the endpoint is destroyed.

Definition at line 199 of file nsc-tcp-socket-impl.cc.

References m_endPoint, m_node, m_tcp, and NS_LOG_FUNCTION_NOARGS.

Referenced by CompleteFork(), and FinishBind().

+ Here is the caller graph for this function:

int ns3::NscTcpSocketImpl::FinishBind ( void  )
private

Finish the binding process.

Returns
0 on success, -1 on failure

Definition at line 207 of file nsc-tcp-socket-impl.cc.

References Destroy(), ForwardUp(), ns3::Ipv4EndPoint::GetLocalAddress(), ns3::Ipv4EndPoint::GetLocalPort(), m_endPoint, m_localAddress, m_localPort, ns3::MakeCallback(), NS_LOG_FUNCTION_NOARGS, ns3::Ipv4EndPoint::SetDestroyCallback(), and ns3::Ipv4EndPoint::SetRxCallback().

Referenced by Bind().

+ Here is the call graph for this function:

+ Here is the caller graph for this function:

void ns3::NscTcpSocketImpl::ForwardUp ( Ptr< Packet p,
Ipv4Header  header,
uint16_t  port,
Ptr< Ipv4Interface incomingInterface 
)
private

Called by the L3 protocol when it received a packet to pass on to TCP.

Parameters
pthe incoming packet
headerthe packet's IPv4 header
portthe incoming port
incomingInterfacethe incoming interface

Definition at line 501 of file nsc-tcp-socket-impl.cc.

References NSCWakeup().

Referenced by CompleteFork(), and FinishBind().

+ Here is the call graph for this function:

+ Here is the caller graph for this function:

uint32_t ns3::NscTcpSocketImpl::GetAdvWin ( void  ) const
privatevirtual

Get the Advertised Window size.

Returns
the window size

Definition at line 743 of file nsc-tcp-socket-impl.cc.

References m_advertisedWindowSize.

bool ns3::NscTcpSocketImpl::GetAllowBroadcast ( ) const
virtual

Query whether broadcast datagram transmissions are allowed.

This method corresponds to using getsockopt() SO_BROADCAST of real network or BSD sockets.

Returns
true if broadcast is allowed, false otherwise

Implements ns3::Socket.

Definition at line 904 of file nsc-tcp-socket-impl.cc.

Time ns3::NscTcpSocketImpl::GetConnTimeout ( void  ) const
privatevirtual

Get the connection timeout.

Returns
the connection timeout

Implements ns3::TcpSocket.

Definition at line 779 of file nsc-tcp-socket-impl.cc.

References m_cnTimeout.

uint32_t ns3::NscTcpSocketImpl::GetDataRetries ( void  ) const
privatevirtual

Get the number of data transmission retries before giving up.

Returns
the number of data transmission retries

Implements ns3::TcpSocket.

Definition at line 810 of file nsc-tcp-socket-impl.cc.

References m_dataRetries, and NS_LOG_FUNCTION.

uint32_t ns3::NscTcpSocketImpl::GetDelAckMaxCount ( void  ) const
privatevirtual

Get the number of packet to fire an ACK before delay timeout.

Returns
the number of packet to fire an ACK before delay timeout

Implements ns3::TcpSocket.

Definition at line 829 of file nsc-tcp-socket-impl.cc.

References m_delAckMaxCount.

Time ns3::NscTcpSocketImpl::GetDelAckTimeout ( void  ) const
privatevirtual

Get the time to delay an ACK.

Returns
the time to delay an ACK

Implements ns3::TcpSocket.

Definition at line 817 of file nsc-tcp-socket-impl.cc.

References m_delAckTimeout.

enum Socket::SocketErrno ns3::NscTcpSocketImpl::GetErrno ( void  ) const
virtual

Get last error number.

Returns
the errno associated to the last call which failed in this socket. Each socket's errno is initialized to zero when the socket is created.

Implements ns3::Socket.

Definition at line 179 of file nsc-tcp-socket-impl.cc.

References m_errno, and NS_LOG_FUNCTION_NOARGS.

uint32_t ns3::NscTcpSocketImpl::GetInitialCwnd ( void  ) const
privatevirtual

Get the initial Congestion Window.

Returns
the initial congestion window (in bytes)

Implements ns3::TcpSocket.

Definition at line 767 of file nsc-tcp-socket-impl.cc.

References m_initialCWnd.

uint32_t ns3::NscTcpSocketImpl::GetInitialSSThresh ( void  ) const
privatevirtual

Get the initial Slow Start Threshold.

Returns
the Slow Start Threshold (in bytes)

Implements ns3::TcpSocket.

Definition at line 755 of file nsc-tcp-socket-impl.cc.

References m_initialSsThresh.

enum Socket::SocketErrno ns3::NscTcpSocketImpl::GetNativeNs3Errno ( int  err) const
private
Ptr< Node > ns3::NscTcpSocketImpl::GetNode ( void  ) const
virtual

Return the node this socket is associated with.

Returns
the node

Implements ns3::Socket.

Definition at line 192 of file nsc-tcp-socket-impl.cc.

References m_node, and NS_LOG_FUNCTION_NOARGS.

int ns3::NscTcpSocketImpl::GetPeerName ( Address address) const
virtual

Get the peer address of a connected socket.

Parameters
addressthe address this socket is connected to.
Returns
0 if success, -1 otherwise

Implements ns3::Socket.

Definition at line 477 of file nsc-tcp-socket-impl.cc.

References ns3::Socket::ERROR_NOTCONN, ns3::Ipv4EndPoint::GetPeerAddress(), ns3::Ipv4EndPoint::GetPeerPort(), m_endPoint, m_errno, and NS_LOG_FUNCTION.

Referenced by RecvFrom().

+ Here is the call graph for this function:

+ Here is the caller graph for this function:

Time ns3::NscTcpSocketImpl::GetPersistTimeout ( void  ) const
privatevirtual

Get the timout for persistent connection.

When the timout expires, send 1-byte data to probe for the window size at the receiver when the local knowledge tells that the receiver has zero window size

Returns
the persistent timout

Implements ns3::TcpSocket.

Definition at line 853 of file nsc-tcp-socket-impl.cc.

References m_persistTimeout.

uint32_t ns3::NscTcpSocketImpl::GetRcvBufSize ( void  ) const
privatevirtual

Get the receive buffer size.

Returns
the buffer size (in bytes)

Implements ns3::TcpSocket.

Definition at line 719 of file nsc-tcp-socket-impl.cc.

References m_rcvBufSize.

uint32_t ns3::NscTcpSocketImpl::GetRxAvailable ( void  ) const
virtual

Return number of bytes which can be returned from one or multiple calls to Recv.

Must be possible to call this method from the Recv callback.

Returns
the number of bytes which can be returned from one or multiple Recv calls.

Implements ns3::Socket.

Definition at line 492 of file nsc-tcp-socket-impl.cc.

References m_rxAvailable, and NS_LOG_FUNCTION_NOARGS.

uint32_t ns3::NscTcpSocketImpl::GetSegSize ( void  ) const
privatevirtual

Get the segment size.

Returns
the segment size (in bytes)

Implements ns3::TcpSocket.

Definition at line 731 of file nsc-tcp-socket-impl.cc.

References m_segmentSize.

uint32_t ns3::NscTcpSocketImpl::GetSndBufSize ( void  ) const
privatevirtual

Get the send buffer size.

Returns
the buffer size (in bytes)

Implements ns3::TcpSocket.

Definition at line 707 of file nsc-tcp-socket-impl.cc.

References m_sndBufSize.

enum Socket::SocketType ns3::NscTcpSocketImpl::GetSocketType ( void  ) const
virtual
Returns
the socket type, analogous to getsockopt (SO_TYPE)

Implements ns3::Socket.

Definition at line 186 of file nsc-tcp-socket-impl.cc.

References ns3::Socket::NS3_SOCK_STREAM.

int ns3::NscTcpSocketImpl::GetSockName ( Address address) const
virtual

Get socket address.

Parameters
addressthe address name this socket is associated with.
Returns
0 if success, -1 otherwise

Implements ns3::Socket.

Definition at line 469 of file nsc-tcp-socket-impl.cc.

References m_localAddress, m_localPort, and NS_LOG_FUNCTION_NOARGS.

uint32_t ns3::NscTcpSocketImpl::GetSynRetries ( void  ) const
privatevirtual

Get the number of connection retries before giving up.

Returns
the number of connection retries

Implements ns3::TcpSocket.

Definition at line 791 of file nsc-tcp-socket-impl.cc.

References m_synRetries.

bool ns3::NscTcpSocketImpl::GetTcpNoDelay ( void  ) const
privatevirtual

Check if Nagle's algorithm is enabled or not.

Returns
true if Nagle's algorithm is DISABLED

Implements ns3::TcpSocket.

Definition at line 841 of file nsc-tcp-socket-impl.cc.

References m_noDelay.

uint32_t ns3::NscTcpSocketImpl::GetTxAvailable ( void  ) const
virtual

Returns the number of bytes which can be sent in a single call to Send.

For datagram sockets, this returns the number of bytes that can be passed atomically through the underlying protocol.

For stream sockets, this returns the available space in bytes left in the transmit buffer.

Returns
The number of bytes which can be sent in a single Send call.

Implements ns3::Socket.

Definition at line 387 of file nsc-tcp-socket-impl.cc.

References m_sndBufSize, m_txBufferSize, NS_ASSERT, and NS_LOG_FUNCTION_NOARGS.

Referenced by Send().

+ Here is the caller graph for this function:

TypeId ns3::NscTcpSocketImpl::GetTypeId ( void  )
static

Get the type ID.

Returns
the object TypeId

Definition at line 53 of file nsc-tcp-socket-impl.cc.

References m_cWnd, m_ssThresh, m_state, ns3::MakeTraceSourceAccessor(), and ns3::TypeId::SetParent().

+ Here is the call graph for this function:

int ns3::NscTcpSocketImpl::Listen ( void  )
virtual

Listen for incoming connections.

Returns
0 on success, -1 on error (in which case errno is set).

Implements ns3::Socket.

Definition at line 402 of file nsc-tcp-socket-impl.cc.

References ns3::TcpSocket::LISTEN, INetStreamSocket::listen(), m_localPort, m_nscTcpSocket, m_state, and NS_LOG_FUNCTION.

+ Here is the call graph for this function:

void ns3::NscTcpSocketImpl::NSCWakeup ( void  )
private

Called by NscTcpSocketImpl::ForwardUp()

Actually performs the ForwardUp operations

Definition at line 412 of file nsc-tcp-socket-impl.cc.

References Accept(), ns3::TcpSocket::CLOSED, ConnectionSucceeded(), ns3::TcpSocket::ESTABLISHED, INetStreamSocket::is_connected(), ns3::TcpSocket::LISTEN, m_nscTcpSocket, m_state, m_txBuffer, NS_LOG_DEBUG, ReadPendingData(), ns3::Simulator::ScheduleNow(), SendPendingData(), and ns3::TcpSocket::SYN_SENT.

Referenced by ForwardUp().

+ Here is the call graph for this function:

+ Here is the caller graph for this function:

bool ns3::NscTcpSocketImpl::ReadPendingData ( void  )
private

Read all the pending data.

Returns
true on success

Definition at line 595 of file nsc-tcp-socket-impl.cc.

References ns3::TcpSocket::CLOSE_WAIT, ns3::TcpSocket::CLOSED, ns3::Socket::ERROR_AGAIN, ns3::Socket::ERROR_NOTERROR, ns3::TcpSocket::ESTABLISHED, GetNativeNs3Errno(), ns3::Packet::GetSize(), m_deliveryQueue, m_errno, m_nscTcpSocket, m_rxAvailable, m_state, ns3::Socket::NotifyDataRecv(), NS_LOG_LOGIC, NS_LOG_WARN, and INetStreamSocket::read_data().

Referenced by NSCWakeup().

+ Here is the call graph for this function:

+ Here is the caller graph for this function:

Ptr< Packet > ns3::NscTcpSocketImpl::Recv ( uint32_t  maxSize,
uint32_t  flags 
)
virtual

Read data from the socket.

This function matches closely in semantics to the recv() function call in the standard C library (libc): ssize_t recv (int s, void *buf, size_t len, int flags); except that the receive I/O is asynchronous. This is the primary Recv method at this low-level API and must be implemented by subclasses.

This method is normally used only on a connected socket. In a typical blocking sockets model, this call would block until at least one byte is returned or the connection closes. In ns-3 at this API, the call returns immediately in such a case and returns 0 if nothing is available to be read. However, an application can set a callback, ns3::SetRecvCallback, to be notified of data being available to be read (when it conceptually unblocks); this is an asynchronous I/O model for recv().

This variant of Recv() uses class ns3::Packet to encapsulate data, rather than providing a raw pointer and length field. This allows an ns-3 application to attach tags if desired (such as a flow ID) and may allow the simulator to avoid some data copies. Despite the appearance of receiving Packets on a stream socket, just think of it as a fancy byte buffer with streaming semantics.

The semantics depend on the type of socket. For a datagram socket, each Recv() returns the data from at most one Send(), and order is not necessarily preserved. For a stream socket, the bytes are delivered in order, and on-the-wire packet boundaries are not preserved.

The flags argument is formed by or'ing one or more of the values: MSG_OOB process out-of-band data MSG_PEEK peek at incoming message None of these flags are supported for now.

Some variants of Recv() are supported as additional API, including RecvFrom(), overloaded Recv() without arguments, and variants that use raw character buffers.

Parameters
maxSizereader will accept packet up to maxSize
flagsSocket control flags
Returns
Ptr<Packet> of the next in-sequence packet. Returns 0 if the socket cannot return a next in-sequence packet conforming to the maxSize and flags.
See also
SetRecvCallback

Implements ns3::Socket.

Definition at line 436 of file nsc-tcp-socket-impl.cc.

References ns3::Socket::ERROR_AGAIN, ns3::Packet::GetSize(), m_deliveryQueue, m_errno, m_rxAvailable, and NS_LOG_FUNCTION_NOARGS.

+ Here is the call graph for this function:

Ptr< Packet > ns3::NscTcpSocketImpl::RecvFrom ( uint32_t  maxSize,
uint32_t  flags,
Address fromAddress 
)
virtual

Read a single packet from the socket and retrieve the sender address.

Calls Recv(maxSize, flags) with maxSize implicitly set to maximum sized integer, and flags set to zero.

This method has similar semantics to Recv () but subclasses may want to provide checks on socket state, so the implementation is pushed to subclasses.

Parameters
maxSizereader will accept packet up to maxSize
flagsSocket control flags
fromAddressoutput parameter that will return the address of the sender of the received packet, if any. Remains untouched if no packet is received.
Returns
Ptr<Packet> of the next in-sequence packet. Returns 0 if the socket cannot return a next in-sequence packet.

Implements ns3::Socket.

Definition at line 459 of file nsc-tcp-socket-impl.cc.

References GetPeerName(), NS_LOG_FUNCTION, and ns3::Socket::Recv().

+ Here is the call graph for this function:

int ns3::NscTcpSocketImpl::Send ( Ptr< Packet p,
uint32_t  flags 
)
virtual

Send data (or dummy data) to the remote host.

This function matches closely in semantics to the send() function call in the standard C library (libc): ssize_t send (int s, const void *msg, size_t len, int flags); except that the send I/O is asynchronous. This is the primary Send method at this low-level API and must be implemented by subclasses.

In a typical blocking sockets model, this call would block upon lack of space to hold the message to be sent. In ns-3 at this API, the call returns immediately in such a case, but the callback registered with SetSendCallback() is invoked when the socket has space (when it conceptually unblocks); this is an asynchronous I/O model for send().

This variant of Send() uses class ns3::Packet to encapsulate data, rather than providing a raw pointer and length field. This allows an ns-3 application to attach tags if desired (such as a flow ID) and may allow the simulator to avoid some data copies. Despite the appearance of sending Packets on a stream socket, just think of it as a fancy byte buffer with streaming semantics.

If either the message buffer within the Packet is too long to pass atomically through the underlying protocol (for datagram sockets), or the message buffer cannot entirely fit in the transmit buffer (for stream sockets), -1 is returned and SocketErrno is set to ERROR_MSGSIZE. If the packet does not fit, the caller can split the Packet (based on information obtained from GetTxAvailable) and reattempt to send the data.

The flags argument is formed by or'ing one or more of the values: MSG_OOB process out-of-band data MSG_DONTROUTE bypass routing, use direct interface These flags are unsupported as of ns-3.1.

Parameters
pns3::Packet to send
flagsSocket control flags
Returns
the number of bytes accepted for transmission if no error occurs, and -1 otherwise.
See also
SetSendCallback

Implements ns3::Socket.

Definition at line 337 of file nsc-tcp-socket-impl.cc.

References ns3::TcpSocket::CLOSE_WAIT, ns3::Socket::ERROR_MSGSIZE, ns3::Socket::ERROR_NOTCONN, ns3::TcpSocket::ESTABLISHED, ns3::Packet::GetSize(), GetTxAvailable(), m_errno, m_state, m_txBuffer, m_txBufferSize, NS_ASSERT, NS_LOG_FUNCTION, SendPendingData(), and ns3::TcpSocket::SYN_SENT.

Referenced by SendTo().

+ Here is the call graph for this function:

+ Here is the caller graph for this function:

bool ns3::NscTcpSocketImpl::SendPendingData ( void  )
private

Send all the pending data.

Returns
true on success

Definition at line 633 of file nsc-tcp-socket-impl.cc.

References ns3::TcpSocket::CLOSED, INetStreamSocket::disconnect(), ns3::Socket::ERROR_NOTERROR, m_closeOnEmpty, m_errno, m_nscTcpSocket, m_state, m_txBuffer, m_txBufferSize, ns3::Socket::NotifyDataSent(), NS_ASSERT, NS_LOG_FUNCTION, NS_LOG_LOGIC, ns3::Simulator::ScheduleNow(), and INetStreamSocket::send_data().

Referenced by NSCWakeup(), and Send().

+ Here is the call graph for this function:

+ Here is the caller graph for this function:

int ns3::NscTcpSocketImpl::SendTo ( Ptr< Packet p,
uint32_t  flags,
const Address toAddress 
)
virtual

Send data to a specified peer.

This method has similar semantics to Send () but subclasses may want to provide checks on socket state, so the implementation is pushed to subclasses.

Parameters
ppacket to send
flagsSocket control flags
toAddressIP Address of remote host
Returns
-1 in case of error or the number of bytes copied in the internal buffer and accepted for transmission.

Implements ns3::Socket.

Definition at line 372 of file nsc-tcp-socket-impl.cc.

References ns3::Socket::ERROR_NOTCONN, m_connected, m_errno, NS_LOG_FUNCTION, and Send().

+ Here is the call graph for this function:

void ns3::NscTcpSocketImpl::SetAdvWin ( uint32_t  window)
privatevirtual

Set the Advertised Window size.

Parameters
windowthe window size

Definition at line 737 of file nsc-tcp-socket-impl.cc.

References m_advertisedWindowSize, and visualizer.ipython_view::window.

bool ns3::NscTcpSocketImpl::SetAllowBroadcast ( bool  allowBroadcast)
virtual

Configure whether broadcast datagram transmissions are allowed.

This method corresponds to using setsockopt() SO_BROADCAST of real network or BSD sockets. If set on a socket, this option will enable or disable packets to be transmitted to broadcast destination addresses.

Parameters
allowBroadcastWhether broadcast is allowed
Returns
true if operation succeeds

Implements ns3::Socket.

Definition at line 894 of file nsc-tcp-socket-impl.cc.

void ns3::NscTcpSocketImpl::SetConnTimeout ( Time  timeout)
privatevirtual

Set the connection timeout.

Parameters
timeoutthe connection timeout

Implements ns3::TcpSocket.

Definition at line 773 of file nsc-tcp-socket-impl.cc.

References m_cnTimeout, and timeout.

void ns3::NscTcpSocketImpl::SetDataRetries ( uint32_t  retries)
privatevirtual

Set the number of data transmission retries before giving up.

Parameters
retriesthe number of data transmission retries

Implements ns3::TcpSocket.

Definition at line 803 of file nsc-tcp-socket-impl.cc.

References m_dataRetries, and NS_LOG_FUNCTION.

void ns3::NscTcpSocketImpl::SetDelAckMaxCount ( uint32_t  count)
privatevirtual

Set the number of packet to fire an ACK before delay timeout.

Parameters
countthe umber of packet to fire an ACK before delay timeout

Implements ns3::TcpSocket.

Definition at line 823 of file nsc-tcp-socket-impl.cc.

References m_delAckMaxCount.

void ns3::NscTcpSocketImpl::SetDelAckTimeout ( Time  timeout)
privatevirtual

Set the time to delay an ACK.

Parameters
timeoutthe time to delay an ACK

Implements ns3::TcpSocket.

Definition at line 797 of file nsc-tcp-socket-impl.cc.

References m_delAckTimeout, and timeout.

void ns3::NscTcpSocketImpl::SetInitialCwnd ( uint32_t  cwnd)
privatevirtual

Set the initial Congestion Window.

Parameters
cwndthe initial congestion window (in bytes)

Implements ns3::TcpSocket.

Definition at line 761 of file nsc-tcp-socket-impl.cc.

References m_initialCWnd.

void ns3::NscTcpSocketImpl::SetInitialSSThresh ( uint32_t  threshold)
privatevirtual

Set the initial Slow Start Threshold.

Parameters
thresholdthe Slow Start Threshold (in bytes)

Implements ns3::TcpSocket.

Definition at line 749 of file nsc-tcp-socket-impl.cc.

References m_initialSsThresh.

void ns3::NscTcpSocketImpl::SetNode ( Ptr< Node node)

Set the associated node.

Parameters
nodethe node

Definition at line 161 of file nsc-tcp-socket-impl.cc.

References m_advertisedWindowSize, m_cWnd, m_initialCWnd, m_initialSsThresh, m_node, m_rxWindowSize, m_segmentSize, and m_ssThresh.

void ns3::NscTcpSocketImpl::SetPersistTimeout ( Time  timeout)
privatevirtual

Set the timout for persistent connection.

When the timout expires, send 1-byte data to probe for the window size at the receiver when the local knowledge tells that the receiver has zero window size

Parameters
timeoutthe persistent timout

Implements ns3::TcpSocket.

Definition at line 847 of file nsc-tcp-socket-impl.cc.

References m_persistTimeout, and timeout.

void ns3::NscTcpSocketImpl::SetRcvBufSize ( uint32_t  size)
privatevirtual

Set the receive buffer size.

Parameters
sizethe buffer size (in bytes)

Implements ns3::TcpSocket.

Definition at line 713 of file nsc-tcp-socket-impl.cc.

References m_rcvBufSize.

void ns3::NscTcpSocketImpl::SetSegSize ( uint32_t  size)
privatevirtual

Set the segment size.

Parameters
sizethe segment size (in bytes)

Implements ns3::TcpSocket.

Definition at line 725 of file nsc-tcp-socket-impl.cc.

References m_segmentSize.

void ns3::NscTcpSocketImpl::SetSndBufSize ( uint32_t  size)
privatevirtual

Set the send buffer size.

Parameters
sizethe buffer size (in bytes)

Implements ns3::TcpSocket.

Definition at line 701 of file nsc-tcp-socket-impl.cc.

References m_sndBufSize.

void ns3::NscTcpSocketImpl::SetSynRetries ( uint32_t  count)
privatevirtual

Set the number of connection retries before giving up.

Parameters
countthe number of connection retries

Implements ns3::TcpSocket.

Definition at line 785 of file nsc-tcp-socket-impl.cc.

References m_synRetries.

void ns3::NscTcpSocketImpl::SetTcp ( Ptr< NscTcpL4Protocol tcp)

Set the associated TCP L4 protocol.

Parameters
tcpthe TCP L4 protocol

Definition at line 171 of file nsc-tcp-socket-impl.cc.

References m_nscTcpSocket, and m_tcp.

void ns3::NscTcpSocketImpl::SetTcpNoDelay ( bool  noDelay)
privatevirtual

Enable/Disable Nagle's algorithm.

Parameters
noDelaytrue to DISABLE Nagle's algorithm

Implements ns3::TcpSocket.

Definition at line 835 of file nsc-tcp-socket-impl.cc.

References m_noDelay.

int ns3::NscTcpSocketImpl::ShutdownRecv ( void  )
virtual
Returns
zero on success, -1 on failure.

Do not allow any further Recv calls. This method is typically implemented for Tcp sockets by a half close.

Implements ns3::Socket.

Definition at line 279 of file nsc-tcp-socket-impl.cc.

References m_shutdownRecv, and NS_LOG_FUNCTION_NOARGS.

int ns3::NscTcpSocketImpl::ShutdownSend ( void  )
virtual
Returns
zero on success, -1 on failure.

Do not allow any further Send calls. This method is typically implemented for Tcp sockets by a half close.

Implements ns3::Socket.

Definition at line 272 of file nsc-tcp-socket-impl.cc.

References m_shutdownSend, and NS_LOG_FUNCTION_NOARGS.

Referenced by Close().

+ Here is the caller graph for this function:

Friends And Related Function Documentation

friend class Tcp
friend

Definition at line 116 of file nsc-tcp-socket-impl.h.

Member Data Documentation

uint32_t ns3::NscTcpSocketImpl::m_advertisedWindowSize
private

Window to advertise.

Definition at line 245 of file nsc-tcp-socket-impl.h.

Referenced by GetAdvWin(), SetAdvWin(), and SetNode().

bool ns3::NscTcpSocketImpl::m_closeOnEmpty
private

true if socket will close when buffer is empty

Definition at line 236 of file nsc-tcp-socket-impl.h.

Referenced by Close(), and SendPendingData().

Time ns3::NscTcpSocketImpl::m_cnTimeout
private

Timeout for connection retry.

Definition at line 255 of file nsc-tcp-socket-impl.h.

Referenced by GetConnTimeout(), and SetConnTimeout().

bool ns3::NscTcpSocketImpl::m_connected
private

Connection established.

Definition at line 232 of file nsc-tcp-socket-impl.h.

Referenced by SendTo().

TracedValue<uint32_t> ns3::NscTcpSocketImpl::m_cWnd
private

Congestion window.

Definition at line 246 of file nsc-tcp-socket-impl.h.

Referenced by GetTypeId(), and SetNode().

uint32_t ns3::NscTcpSocketImpl::m_dataRetries
private

Count of remaining data retransmission attempts.

Definition at line 257 of file nsc-tcp-socket-impl.h.

Referenced by GetDataRetries(), and SetDataRetries().

uint32_t ns3::NscTcpSocketImpl::m_delAckMaxCount
private

Number of packet to fire an ACK before delay timeout.

Definition at line 216 of file nsc-tcp-socket-impl.h.

Referenced by GetDelAckMaxCount(), and SetDelAckMaxCount().

Time ns3::NscTcpSocketImpl::m_delAckTimeout
private

Time to delay an ACK.

Definition at line 217 of file nsc-tcp-socket-impl.h.

Referenced by GetDelAckTimeout(), and SetDelAckTimeout().

std::queue<Ptr<Packet> > ns3::NscTcpSocketImpl::m_deliveryQueue
private

receive buffer

Definition at line 261 of file nsc-tcp-socket-impl.h.

Referenced by ReadPendingData(), and Recv().

Ipv4EndPoint* ns3::NscTcpSocketImpl::m_endPoint
private

the IPv4 endpoint

Definition at line 220 of file nsc-tcp-socket-impl.h.

Referenced by Bind(), CompleteFork(), Connect(), Destroy(), FinishBind(), GetPeerName(), and ~NscTcpSocketImpl().

enum SocketErrno ns3::NscTcpSocketImpl::m_errno
mutableprivate

last error number

Definition at line 229 of file nsc-tcp-socket-impl.h.

Referenced by Bind6(), GetErrno(), GetPeerName(), ReadPendingData(), Recv(), Send(), SendPendingData(), and SendTo().

uint32_t ns3::NscTcpSocketImpl::m_initialCWnd
private

Initial cWnd value.

Definition at line 248 of file nsc-tcp-socket-impl.h.

Referenced by GetInitialCwnd(), SetInitialCwnd(), and SetNode().

uint32_t ns3::NscTcpSocketImpl::m_initialSsThresh
private

Initial Slow Start Threshold.

Definition at line 249 of file nsc-tcp-socket-impl.h.

Referenced by GetInitialSSThresh(), SetInitialSSThresh(), and SetNode().

Time ns3::NscTcpSocketImpl::m_lastMeasuredRtt
private

Last measured RTT.

Definition at line 252 of file nsc-tcp-socket-impl.h.

Ipv4Address ns3::NscTcpSocketImpl::m_localAddress
private

local address

Definition at line 226 of file nsc-tcp-socket-impl.h.

Referenced by CompleteFork(), ConnectionSucceeded(), FinishBind(), and GetSockName().

uint16_t ns3::NscTcpSocketImpl::m_localPort
private

local port

Definition at line 227 of file nsc-tcp-socket-impl.h.

Referenced by Bind(), CompleteFork(), ConnectionSucceeded(), FinishBind(), GetSockName(), and Listen().

Ptr<Node> ns3::NscTcpSocketImpl::m_node
private

the associated node

Definition at line 221 of file nsc-tcp-socket-impl.h.

Referenced by Destroy(), GetNode(), SetNode(), and ~NscTcpSocketImpl().

bool ns3::NscTcpSocketImpl::m_noDelay
private

Disable ACk delay.

Definition at line 218 of file nsc-tcp-socket-impl.h.

Referenced by GetTcpNoDelay(), and SetTcpNoDelay().

INetStreamSocket* ns3::NscTcpSocketImpl::m_nscTcpSocket
private
InetSocketAddress ns3::NscTcpSocketImpl::m_peerAddress
private

peer IP and port

Definition at line 228 of file nsc-tcp-socket-impl.h.

Referenced by CompleteFork().

Time ns3::NscTcpSocketImpl::m_persistTimeout
private

Time between sending 1-byte probes.

Definition at line 258 of file nsc-tcp-socket-impl.h.

Referenced by GetPersistTimeout(), and SetPersistTimeout().

uint32_t ns3::NscTcpSocketImpl::m_rcvBufSize
private

maximum receive socket buffer size

Definition at line 267 of file nsc-tcp-socket-impl.h.

Referenced by GetRcvBufSize(), and SetRcvBufSize().

Ipv4Address ns3::NscTcpSocketImpl::m_remoteAddress
private

peer IP address

Definition at line 223 of file nsc-tcp-socket-impl.h.

Referenced by CompleteFork(), Connect(), and ConnectionSucceeded().

uint16_t ns3::NscTcpSocketImpl::m_remotePort
private

peer port

Definition at line 224 of file nsc-tcp-socket-impl.h.

Referenced by CompleteFork(), Connect(), and ConnectionSucceeded().

uint32_t ns3::NscTcpSocketImpl::m_rxAvailable
private

receive buffer available size

Definition at line 262 of file nsc-tcp-socket-impl.h.

Referenced by GetRxAvailable(), ReadPendingData(), and Recv().

uint32_t ns3::NscTcpSocketImpl::m_rxWindowSize
private

Receive window size.

Definition at line 244 of file nsc-tcp-socket-impl.h.

Referenced by SetNode().

uint32_t ns3::NscTcpSocketImpl::m_segmentSize
private

SegmentSize.

Definition at line 243 of file nsc-tcp-socket-impl.h.

Referenced by GetSegSize(), SetNode(), and SetSegSize().

bool ns3::NscTcpSocketImpl::m_shutdownRecv
private

Receive no longer allowed.

Definition at line 231 of file nsc-tcp-socket-impl.h.

Referenced by ShutdownRecv().

bool ns3::NscTcpSocketImpl::m_shutdownSend
private

Send no longer allowed.

Definition at line 230 of file nsc-tcp-socket-impl.h.

Referenced by ShutdownSend().

uint32_t ns3::NscTcpSocketImpl::m_sndBufSize
private

buffer limit for the outgoing queue

Definition at line 266 of file nsc-tcp-socket-impl.h.

Referenced by GetSndBufSize(), GetTxAvailable(), and SetSndBufSize().

TracedValue<uint32_t> ns3::NscTcpSocketImpl::m_ssThresh
private

Slow Start Threshold.

Definition at line 247 of file nsc-tcp-socket-impl.h.

Referenced by GetTypeId(), and SetNode().

TracedValue<TcpStates_t> ns3::NscTcpSocketImpl::m_state
private
uint32_t ns3::NscTcpSocketImpl::m_synRetries
private

Count of remaining connection retries.

Definition at line 256 of file nsc-tcp-socket-impl.h.

Referenced by GetSynRetries(), and SetSynRetries().

Ptr<NscTcpL4Protocol> ns3::NscTcpSocketImpl::m_tcp
private

the associated TCP L4 protocol

Definition at line 222 of file nsc-tcp-socket-impl.h.

Referenced by Bind(), CompleteFork(), Destroy(), SetTcp(), and ~NscTcpSocketImpl().

std::queue<Ptr<Packet> > ns3::NscTcpSocketImpl::m_txBuffer
private

transmission buffer

Definition at line 239 of file nsc-tcp-socket-impl.h.

Referenced by Close(), NscTcpSocketImpl(), NSCWakeup(), Send(), and SendPendingData().

uint32_t ns3::NscTcpSocketImpl::m_txBufferSize
private

transmission buffer size

Definition at line 240 of file nsc-tcp-socket-impl.h.

Referenced by GetTxAvailable(), Send(), and SendPendingData().


The documentation for this class was generated from the following files: