Implementation of the UDP protocol. More...
#include "udp-l4-protocol.h"
Inheritance diagram for ns3::UdpL4Protocol:
Collaboration diagram for ns3::UdpL4Protocol:Public Member Functions | |
| UdpL4Protocol () | |
| virtual | ~UdpL4Protocol () |
| Ipv4EndPoint * | Allocate (void) |
| Allocate an IPv4 Endpoint. More... | |
| Ipv4EndPoint * | Allocate (Ipv4Address address) |
| Allocate an IPv4 Endpoint. More... | |
| Ipv4EndPoint * | Allocate (Ptr< NetDevice > boundNetDevice, uint16_t port) |
| Allocate an IPv4 Endpoint. More... | |
| Ipv4EndPoint * | Allocate (Ptr< NetDevice > boundNetDevice, Ipv4Address address, uint16_t port) |
| Allocate an IPv4 Endpoint. More... | |
| Ipv4EndPoint * | Allocate (Ptr< NetDevice > boundNetDevice, Ipv4Address localAddress, uint16_t localPort, Ipv4Address peerAddress, uint16_t peerPort) |
| Allocate an IPv4 Endpoint. More... | |
| Ipv6EndPoint * | Allocate6 (void) |
| Allocate an IPv6 Endpoint. More... | |
| Ipv6EndPoint * | Allocate6 (Ipv6Address address) |
| Allocate an IPv6 Endpoint. More... | |
| Ipv6EndPoint * | Allocate6 (Ptr< NetDevice > boundNetDevice, uint16_t port) |
| Allocate an IPv6 Endpoint. More... | |
| Ipv6EndPoint * | Allocate6 (Ptr< NetDevice > boundNetDevice, Ipv6Address address, uint16_t port) |
| Allocate an IPv6 Endpoint. More... | |
| Ipv6EndPoint * | Allocate6 (Ptr< NetDevice > boundNetDevice, Ipv6Address localAddress, uint16_t localPort, Ipv6Address peerAddress, uint16_t peerPort) |
| Allocate an IPv6 Endpoint. More... | |
| Ptr< Socket > | CreateSocket (void) |
| void | DeAllocate (Ipv4EndPoint *endPoint) |
| Remove an IPv4 Endpoint. More... | |
| void | DeAllocate (Ipv6EndPoint *endPoint) |
| Remove an IPv6 Endpoint. More... | |
| virtual IpL4Protocol::DownTargetCallback | GetDownTarget (void) const |
| This method allows a caller to get the current down target callback set for this L4 protocol (IPv4 case) More... | |
| virtual IpL4Protocol::DownTargetCallback6 | GetDownTarget6 (void) const |
| This method allows a caller to get the current down target callback set for this L4 protocol (IPv6 case) More... | |
| virtual int | GetProtocolNumber (void) const |
| Returns the protocol number of this protocol. More... | |
| virtual enum IpL4Protocol::RxStatus | Receive (Ptr< Packet > p, Ipv6Header const &header, Ptr< Ipv6Interface > interface) |
| Called from lower-level layers to send the packet up in the stack. More... | |
| virtual enum IpL4Protocol::RxStatus | Receive (Ptr< Packet > p, Ipv4Header const &header, Ptr< Ipv4Interface > interface) |
| Called from lower-level layers to send the packet up in the stack. More... | |
| virtual void | ReceiveIcmp (Ipv4Address icmpSource, uint8_t icmpTtl, uint8_t icmpType, uint8_t icmpCode, uint32_t icmpInfo, Ipv4Address payloadSource, Ipv4Address payloadDestination, const uint8_t payload[8]) |
| Called from lower-level layers to send the ICMP packet up in the stack. More... | |
| virtual void | ReceiveIcmp (Ipv6Address icmpSource, uint8_t icmpTtl, uint8_t icmpType, uint8_t icmpCode, uint32_t icmpInfo, Ipv6Address payloadSource, Ipv6Address payloadDestination, const uint8_t payload[8]) |
| Called from lower-level layers to send the ICMPv6 packet up in the stack. More... | |
| void | Send (Ptr< Packet > packet, Ipv4Address saddr, Ipv4Address daddr, uint16_t sport, uint16_t dport) |
| Send a packet via UDP (IPv4) More... | |
| void | Send (Ptr< Packet > packet, Ipv4Address saddr, Ipv4Address daddr, uint16_t sport, uint16_t dport, Ptr< Ipv4Route > route) |
| Send a packet via UDP (IPv4) More... | |
| void | Send (Ptr< Packet > packet, Ipv6Address saddr, Ipv6Address daddr, uint16_t sport, uint16_t dport) |
| Send a packet via UDP (IPv6) More... | |
| void | Send (Ptr< Packet > packet, Ipv6Address saddr, Ipv6Address daddr, uint16_t sport, uint16_t dport, Ptr< Ipv6Route > route) |
| Send a packet via UDP (IPv6) More... | |
| virtual void | SetDownTarget (IpL4Protocol::DownTargetCallback cb) |
| This method allows a caller to set the current down target callback set for this L4 protocol (IPv4 case) More... | |
| virtual void | SetDownTarget6 (IpL4Protocol::DownTargetCallback6 cb) |
| This method allows a caller to set the current down target callback set for this L4 protocol (IPv6 case) More... | |
| void | SetNode (Ptr< Node > node) |
| Set node associated with this stack. More... | |
Public Member Functions inherited from ns3::IpL4Protocol | |
| virtual | ~IpL4Protocol () |
Public Member Functions inherited from ns3::Object | |
| Object () | |
| Constructor. More... | |
| virtual | ~Object () |
| Destructor. More... | |
| void | AggregateObject (Ptr< Object > other) |
| Aggregate two Objects together. More... | |
| void | Dispose (void) |
| Dispose of this Object. More... | |
| AggregateIterator | GetAggregateIterator (void) const |
| Get an iterator to the Objects aggregated to this one. More... | |
| virtual TypeId | GetInstanceTypeId (void) const |
| Get the most derived TypeId for this Object. More... | |
| template<typename T > | |
| Ptr< T > | GetObject (void) const |
| Get a pointer to the requested aggregated Object. More... | |
| template<typename T > | |
| Ptr< T > | GetObject (TypeId tid) const |
| Get a pointer to the requested aggregated Object by TypeId. More... | |
| void | Initialize (void) |
| Invoke DoInitialize on all Objects aggregated to this one. More... | |
| bool | IsInitialized (void) const |
| Check if the object has been initialized. More... | |
Public Member Functions inherited from ns3::SimpleRefCount< Object, ObjectBase, ObjectDeleter > | |
| SimpleRefCount () | |
| Default constructor. More... | |
| SimpleRefCount (const SimpleRefCount &o) | |
| Copy constructor. More... | |
| uint32_t | GetReferenceCount (void) const |
| Get the reference count of the object. More... | |
| SimpleRefCount & | operator= (const SimpleRefCount &o) |
| Assignment operator. More... | |
| void | Ref (void) const |
| Increment the reference count. More... | |
| void | Unref (void) const |
| Decrement the reference count. More... | |
Public Member Functions inherited from ns3::ObjectBase | |
| virtual | ~ObjectBase () |
| Virtual destructor. More... | |
| void | GetAttribute (std::string name, AttributeValue &value) const |
| Get the value of an attribute, raising fatal errors if unsuccessful. More... | |
| bool | GetAttributeFailSafe (std::string name, AttributeValue &value) const |
| Get the value of an attribute without raising erros. More... | |
| void | SetAttribute (std::string name, const AttributeValue &value) |
| Set a single attribute, raising fatal errors if unsuccessful. More... | |
| bool | SetAttributeFailSafe (std::string name, const AttributeValue &value) |
| Set a single attribute without raising errors. More... | |
| bool | TraceConnect (std::string name, std::string context, const CallbackBase &cb) |
| Connect a TraceSource to a Callback with a context. More... | |
| bool | TraceConnectWithoutContext (std::string name, const CallbackBase &cb) |
| Connect a TraceSource to a Callback without a context. More... | |
| bool | TraceDisconnect (std::string name, std::string context, const CallbackBase &cb) |
| Disconnect from a TraceSource a Callback previously connected with a context. More... | |
| bool | TraceDisconnectWithoutContext (std::string name, const CallbackBase &cb) |
| Disconnect from a TraceSource a Callback previously connected without a context. More... | |
Static Public Member Functions | |
| static TypeId | GetTypeId (void) |
| Get the type ID. More... | |
Static Public Member Functions inherited from ns3::IpL4Protocol | |
| static TypeId | GetTypeId (void) |
| Get the type ID. More... | |
Static Public Member Functions inherited from ns3::Object | |
| static TypeId | GetTypeId (void) |
| Register this type. More... | |
Static Public Member Functions inherited from ns3::ObjectBase | |
| static TypeId | GetTypeId (void) |
| Get the type ID. More... | |
Static Public Attributes | |
| static const uint8_t | PROT_NUMBER = 17 |
| protocol number (0x11) More... | |
Protected Member Functions | |
| virtual void | DoDispose (void) |
| Destructor implementation. More... | |
| virtual void | NotifyNewAggregate () |
| Notify all Objects aggregated to this one of a new Object being aggregated. More... | |
Protected Member Functions inherited from ns3::Object | |
| Object (const Object &o) | |
| Copy an Object. More... | |
| virtual void | DoInitialize (void) |
| Initialize() implementation. More... | |
Protected Member Functions inherited from ns3::ObjectBase | |
| void | ConstructSelf (const AttributeConstructionList &attributes) |
| Complete construction of ObjectBase; invoked by derived classes. More... | |
| virtual void | NotifyConstructionCompleted (void) |
| Notifier called once the ObjectBase is fully constructed. More... | |
Private Member Functions | |
| UdpL4Protocol (const UdpL4Protocol &) | |
| Copy constructor. More... | |
| UdpL4Protocol & | operator= (const UdpL4Protocol &) |
| Copy constructor. More... | |
Private Attributes | |
| IpL4Protocol::DownTargetCallback | m_downTarget |
| Callback to send packets over IPv4. More... | |
| IpL4Protocol::DownTargetCallback6 | m_downTarget6 |
| Callback to send packets over IPv6. More... | |
| Ipv4EndPointDemux * | m_endPoints |
| A list of IPv4 end points. More... | |
| Ipv6EndPointDemux * | m_endPoints6 |
| A list of IPv6 end points. More... | |
| Ptr< Node > | m_node |
| the node this stack is associated with More... | |
| std::vector< Ptr< UdpSocketImpl > > | m_sockets |
| list of sockets More... | |
Additional Inherited Members | |
Public Types inherited from ns3::IpL4Protocol | |
| typedef Callback< void, Ptr< Packet >, Ipv4Address, Ipv4Address, uint8_t, Ptr< Ipv4Route > > | DownTargetCallback |
| callback to send packets over IPv4 More... | |
| typedef Callback< void, Ptr< Packet >, Ipv6Address, Ipv6Address, uint8_t, Ptr< Ipv6Route > > | DownTargetCallback6 |
| callback to send packets over IPv6 More... | |
| enum | RxStatus { RX_OK, RX_CSUM_FAILED, RX_ENDPOINT_CLOSED, RX_ENDPOINT_UNREACH } |
| Rx status codes. More... | |
Related Functions inherited from ns3::ObjectBase | |
| static TypeId | GetObjectIid (void) |
| Ensure the TypeId for ObjectBase gets fully configured to anchor the inheritance tree properly. More... | |
Implementation of the UDP protocol.
ns3::UdpL4Protocol is accessible through the following paths with Config::Set and Config::Connect:
No TraceSources are defined for this type.
Size of this type is 96 bytes (on a 64-bit architecture).
Definition at line 61 of file udp-l4-protocol.h.
| ns3::UdpL4Protocol::UdpL4Protocol | ( | ) |
Definition at line 67 of file udp-l4-protocol.cc.
References NS_LOG_FUNCTION_NOARGS.
|
virtual |
Definition at line 73 of file udp-l4-protocol.cc.
References NS_LOG_FUNCTION_NOARGS.
|
private |
Copy constructor.
Defined and not implemented to avoid misuse
| Ipv4EndPoint * ns3::UdpL4Protocol::Allocate | ( | void | ) |
Allocate an IPv4 Endpoint.
Definition at line 174 of file udp-l4-protocol.cc.
References ns3::Ipv4EndPointDemux::Allocate(), m_endPoints, and NS_LOG_FUNCTION.
Here is the call graph for this function:| Ipv4EndPoint * ns3::UdpL4Protocol::Allocate | ( | Ipv4Address | address | ) |
Allocate an IPv4 Endpoint.
| address | address to use |
Definition at line 181 of file udp-l4-protocol.cc.
References ns3::Ipv4EndPointDemux::Allocate(), m_endPoints, and NS_LOG_FUNCTION.
Here is the call graph for this function:| Ipv4EndPoint * ns3::UdpL4Protocol::Allocate | ( | Ptr< NetDevice > | boundNetDevice, |
| uint16_t | port | ||
| ) |
Allocate an IPv4 Endpoint.
| boundNetDevice | Bound NetDevice (if any) |
| port | port to use |
Definition at line 188 of file udp-l4-protocol.cc.
References ns3::Ipv4EndPointDemux::Allocate(), m_endPoints, and NS_LOG_FUNCTION.
Here is the call graph for this function:| Ipv4EndPoint * ns3::UdpL4Protocol::Allocate | ( | Ptr< NetDevice > | boundNetDevice, |
| Ipv4Address | address, | ||
| uint16_t | port | ||
| ) |
Allocate an IPv4 Endpoint.
| boundNetDevice | Bound NetDevice (if any) |
| address | address to use |
| port | port to use |
Definition at line 195 of file udp-l4-protocol.cc.
References ns3::Ipv4EndPointDemux::Allocate(), m_endPoints, and NS_LOG_FUNCTION.
Here is the call graph for this function:| Ipv4EndPoint * ns3::UdpL4Protocol::Allocate | ( | Ptr< NetDevice > | boundNetDevice, |
| Ipv4Address | localAddress, | ||
| uint16_t | localPort, | ||
| Ipv4Address | peerAddress, | ||
| uint16_t | peerPort | ||
| ) |
Allocate an IPv4 Endpoint.
| boundNetDevice | Bound NetDevice (if any) |
| localAddress | local address to use |
| localPort | local port to use |
| peerAddress | remote address to use |
| peerPort | remote port to use |
Definition at line 201 of file udp-l4-protocol.cc.
References ns3::Ipv4EndPointDemux::Allocate(), m_endPoints, and NS_LOG_FUNCTION.
Here is the call graph for this function:| Ipv6EndPoint * ns3::UdpL4Protocol::Allocate6 | ( | void | ) |
Allocate an IPv6 Endpoint.
Definition at line 219 of file udp-l4-protocol.cc.
References ns3::Ipv6EndPointDemux::Allocate(), m_endPoints6, and NS_LOG_FUNCTION.
Here is the call graph for this function:| Ipv6EndPoint * ns3::UdpL4Protocol::Allocate6 | ( | Ipv6Address | address | ) |
Allocate an IPv6 Endpoint.
| address | address to use |
Definition at line 226 of file udp-l4-protocol.cc.
References ns3::Ipv6EndPointDemux::Allocate(), m_endPoints6, and NS_LOG_FUNCTION.
Here is the call graph for this function:| Ipv6EndPoint * ns3::UdpL4Protocol::Allocate6 | ( | Ptr< NetDevice > | boundNetDevice, |
| uint16_t | port | ||
| ) |
Allocate an IPv6 Endpoint.
| boundNetDevice | Bound NetDevice (if any) |
| port | port to use |
Definition at line 233 of file udp-l4-protocol.cc.
References ns3::Ipv6EndPointDemux::Allocate(), m_endPoints6, and NS_LOG_FUNCTION.
Here is the call graph for this function:| Ipv6EndPoint * ns3::UdpL4Protocol::Allocate6 | ( | Ptr< NetDevice > | boundNetDevice, |
| Ipv6Address | address, | ||
| uint16_t | port | ||
| ) |
Allocate an IPv6 Endpoint.
| boundNetDevice | Bound NetDevice (if any) |
| address | address to use |
| port | port to use |
Definition at line 240 of file udp-l4-protocol.cc.
References ns3::Ipv6EndPointDemux::Allocate(), m_endPoints6, and NS_LOG_FUNCTION.
Here is the call graph for this function:| Ipv6EndPoint * ns3::UdpL4Protocol::Allocate6 | ( | Ptr< NetDevice > | boundNetDevice, |
| Ipv6Address | localAddress, | ||
| uint16_t | localPort, | ||
| Ipv6Address | peerAddress, | ||
| uint16_t | peerPort | ||
| ) |
Allocate an IPv6 Endpoint.
| boundNetDevice | Bound NetDevice (if any) |
| localAddress | local address to use |
| localPort | local port to use |
| peerAddress | remote address to use |
| peerPort | remote port to use |
Definition at line 246 of file udp-l4-protocol.cc.
References ns3::Ipv6EndPointDemux::Allocate(), m_endPoints6, and NS_LOG_FUNCTION.
Here is the call graph for this function:Definition at line 163 of file udp-l4-protocol.cc.
References m_node, m_sockets, and NS_LOG_FUNCTION_NOARGS.
| void ns3::UdpL4Protocol::DeAllocate | ( | Ipv4EndPoint * | endPoint | ) |
Remove an IPv4 Endpoint.
| endPoint | the end point to remove |
Definition at line 212 of file udp-l4-protocol.cc.
References ns3::Ipv4EndPointDemux::DeAllocate(), m_endPoints, and NS_LOG_FUNCTION.
Here is the call graph for this function:| void ns3::UdpL4Protocol::DeAllocate | ( | Ipv6EndPoint * | endPoint | ) |
Remove an IPv6 Endpoint.
| endPoint | the end point to remove |
Definition at line 257 of file udp-l4-protocol.cc.
References ns3::Ipv6EndPointDemux::DeAllocate(), m_endPoints6, and NS_LOG_FUNCTION.
Here is the call graph for this function:
|
protectedvirtual |
Destructor implementation.
This method is called by Dispose() or by the Object's destructor, whichever comes first.
Subclasses are expected to implement their real destruction code in an overriden version of this method and chain up to their parent's implementation once they are done. i.e, for simplicity, the destructor of every subclass should be empty and its content should be moved to the associated DoDispose() method.
It is safe to call GetObject() from within this method.
Reimplemented from ns3::Object.
Definition at line 134 of file udp-l4-protocol.cc.
References ns3::Object::DoDispose(), m_downTarget, m_downTarget6, m_endPoints, m_endPoints6, m_node, m_sockets, NS_LOG_FUNCTION_NOARGS, and ns3::Callback< R, T1, T2, T3, T4, T5, T6, T7, T8, T9 >::Nullify().
Here is the call graph for this function:
|
virtual |
This method allows a caller to get the current down target callback set for this L4 protocol (IPv4 case)
Implements ns3::IpL4Protocol.
Definition at line 515 of file udp-l4-protocol.cc.
References m_downTarget.
|
virtual |
This method allows a caller to get the current down target callback set for this L4 protocol (IPv6 case)
Implements ns3::IpL4Protocol.
Definition at line 528 of file udp-l4-protocol.cc.
References m_downTarget6.
|
virtual |
Returns the protocol number of this protocol.
Implements ns3::IpL4Protocol.
Definition at line 127 of file udp-l4-protocol.cc.
References PROT_NUMBER.
|
static |
Get the type ID.
Definition at line 53 of file udp-l4-protocol.cc.
References m_sockets, ns3::MakeObjectVectorAccessor(), and ns3::TypeId::SetParent().
Here is the call graph for this function:
|
protectedvirtual |
Notify all Objects aggregated to this one of a new Object being aggregated.
This function must be implemented in the stack that needs to notify other stacks connected to the node of their presence in the node.
This method is invoked whenever two sets of Objects are aggregated together. It is invoked exactly once for each Object in both sets. This method can be overriden by subclasses who wish to be notified of aggregation events. These subclasses must chain up to their base class NotifyNewAggregate() method.
It is safe to call GetObject() and AggregateObject() from within this method.
Reimplemented from ns3::Object.
Definition at line 90 of file udp-l4-protocol.cc.
References ns3::Object::AggregateObject(), ns3::Object::GetObject(), ns3::Callback< R, T1, T2, T3, T4, T5, T6, T7, T8, T9 >::IsNull(), m_downTarget, m_downTarget6, m_node, ns3::MakeCallback(), ns3::Object::NotifyNewAggregate(), NS_LOG_FUNCTION, ns3::Ipv4::Send(), ns3::Ipv6::Send(), SetDownTarget(), SetDownTarget6(), and SetNode().
Here is the call graph for this function:
|
private |
Copy constructor.
Defined and not implemented to avoid misuse
|
virtual |
Called from lower-level layers to send the packet up in the stack.
| p | packet to forward up |
| header | IPv6 Header information |
| incomingInterface | the Ipv6Interface on which the packet arrived |
Implements ns3::IpL4Protocol.
Definition at line 377 of file udp-l4-protocol.cc.
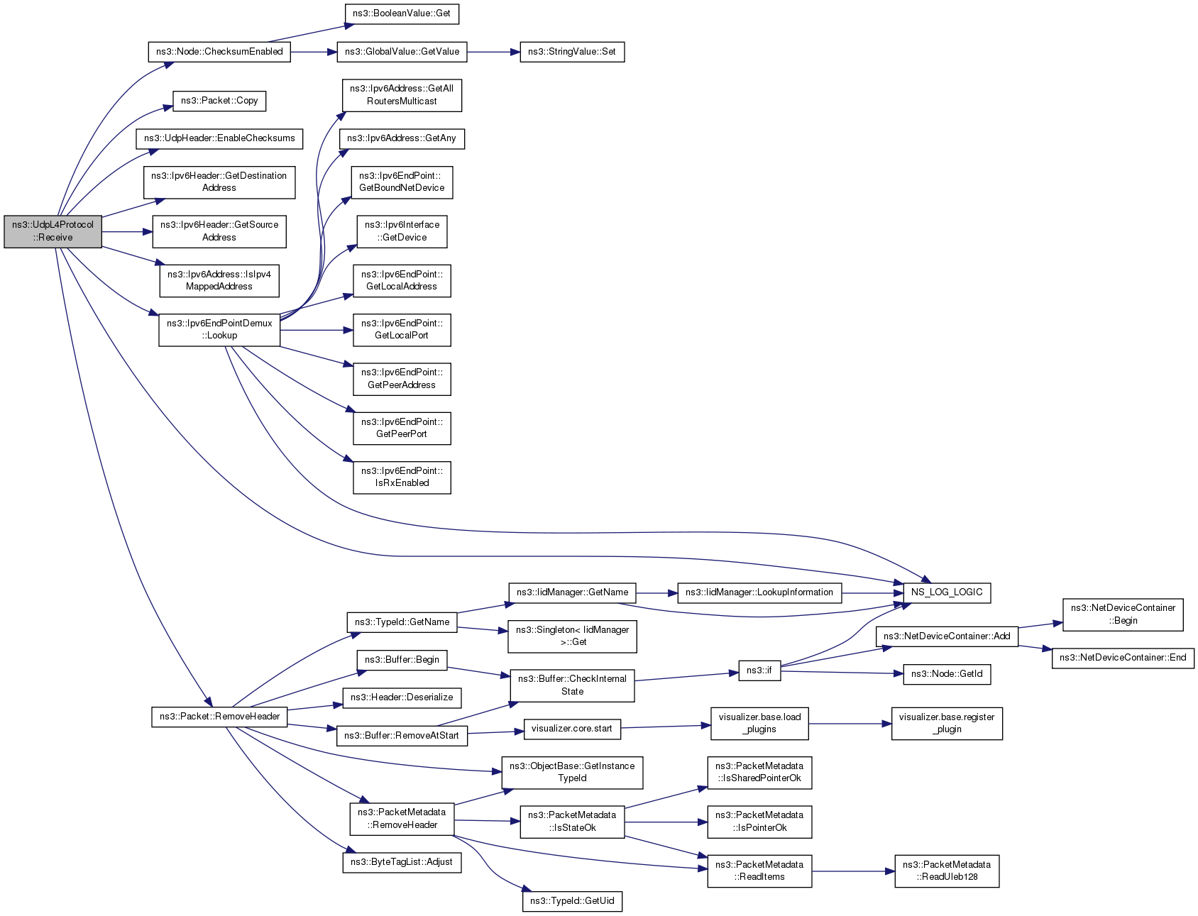
References ns3::Node::ChecksumEnabled(), ns3::Packet::Copy(), ns3::UdpHeader::EnableChecksums(), ns3::Ipv6Header::GetDestinationAddress(), ns3::Ipv6Header::GetSourceAddress(), ns3::Ipv6Address::IsIpv4MappedAddress(), ns3::Ipv6EndPointDemux::Lookup(), m_endPoints6, NS_LOG_DEBUG, NS_LOG_FUNCTION, NS_LOG_INFO, NS_LOG_LOGIC(), PROT_NUMBER, ns3::Packet::RemoveHeader(), ns3::IpL4Protocol::RX_CSUM_FAILED, ns3::IpL4Protocol::RX_ENDPOINT_UNREACH, and ns3::IpL4Protocol::RX_OK.
Here is the call graph for this function:
|
virtual |
Called from lower-level layers to send the packet up in the stack.
| p | packet to forward up |
| header | IPv4 Header information |
| incomingInterface | the Ipv4Interface on which the packet arrived |
Implements ns3::IpL4Protocol.
Definition at line 318 of file udp-l4-protocol.cc.
References ns3::Node::ChecksumEnabled(), ns3::Packet::Copy(), ns3::UdpHeader::EnableChecksums(), ns3::Ipv4Header::GetDestination(), ns3::UdpHeader::GetDestinationPort(), ns3::Ipv4Header::GetSource(), ns3::UdpHeader::GetSourcePort(), ns3::UdpHeader::InitializeChecksum(), ns3::UdpHeader::IsChecksumOk(), ns3::Ipv4EndPointDemux::Lookup(), m_endPoints, ns3::Ipv6Address::MakeIpv4MappedAddress(), NS_LOG_DEBUG, NS_LOG_FUNCTION, NS_LOG_INFO, NS_LOG_LOGIC(), ns3::Packet::PeekHeader(), PROT_NUMBER, ns3::Packet::RemoveHeader(), ns3::IpL4Protocol::RX_CSUM_FAILED, ns3::IpL4Protocol::RX_ENDPOINT_UNREACH, ns3::IpL4Protocol::RX_OK, ns3::Ipv6Header::SetDestinationAddress(), and ns3::Ipv6Header::SetSourceAddress().
Here is the call graph for this function:
|
virtual |
Called from lower-level layers to send the ICMP packet up in the stack.
| icmpSource | the source address of the icmp message |
| icmpTtl | the ttl of the icmp message |
| icmpType | the 'type' field of the icmp message |
| icmpCode | the 'code' field of the icmp message |
| icmpInfo | extra information dependent on the icmp message generated by Icmpv4L4Protocol |
| payloadSource | the source address of the packet which triggered the icmp message |
| payloadDestination | the destination address of the packet which triggered the icmp message. |
| payload | the first 8 bytes of the packet payload which triggered the icmp message. |
Reimplemented from ns3::IpL4Protocol.
Definition at line 264 of file udp-l4-protocol.cc.
References ns3::Ipv4EndPoint::ForwardIcmp(), m_endPoints, NS_LOG_DEBUG, NS_LOG_FUNCTION, and ns3::Ipv4EndPointDemux::SimpleLookup().
Here is the call graph for this function:
|
virtual |
Called from lower-level layers to send the ICMPv6 packet up in the stack.
| icmpSource | the source address of the icmp message |
| icmpTtl | the ttl of the icmp message |
| icmpType | the 'type' field of the icmp message |
| icmpCode | the 'code' field of the icmp message |
| icmpInfo | extra information dependent on the icmp message generated by Icmpv6L4Protocol |
| payloadSource | the source address of the packet which triggered the icmp message |
| payloadDestination | the destination address of the packet which triggered the icmp message. |
| payload | the first 8 bytes of the packet payload which triggered the icmp message. |
Reimplemented from ns3::IpL4Protocol.
Definition at line 291 of file udp-l4-protocol.cc.
References ns3::Ipv6EndPoint::ForwardIcmp(), m_endPoints6, NS_LOG_DEBUG, NS_LOG_FUNCTION, and ns3::Ipv6EndPointDemux::SimpleLookup().
Here is the call graph for this function:| void ns3::UdpL4Protocol::Send | ( | Ptr< Packet > | packet, |
| Ipv4Address | saddr, | ||
| Ipv4Address | daddr, | ||
| uint16_t | sport, | ||
| uint16_t | dport | ||
| ) |
Send a packet via UDP (IPv4)
| packet | The packet to send |
| saddr | The source Ipv4Address |
| daddr | The destination Ipv4Address |
| sport | The source port number |
| dport | The destination port number |
Definition at line 416 of file udp-l4-protocol.cc.
References ns3::Packet::AddHeader(), ns3::Node::ChecksumEnabled(), ns3::UdpHeader::EnableChecksums(), ns3::UdpHeader::InitializeChecksum(), m_downTarget, NS_LOG_FUNCTION, PROT_NUMBER, ns3::UdpHeader::SetDestinationPort(), and ns3::UdpHeader::SetSourcePort().
Here is the call graph for this function:| void ns3::UdpL4Protocol::Send | ( | Ptr< Packet > | packet, |
| Ipv4Address | saddr, | ||
| Ipv4Address | daddr, | ||
| uint16_t | sport, | ||
| uint16_t | dport, | ||
| Ptr< Ipv4Route > | route | ||
| ) |
Send a packet via UDP (IPv4)
| packet | The packet to send |
| saddr | The source Ipv4Address |
| daddr | The destination Ipv4Address |
| sport | The source port number |
| dport | The destination port number |
| route | The route |
Definition at line 439 of file udp-l4-protocol.cc.
References ns3::Packet::AddHeader(), ns3::Node::ChecksumEnabled(), ns3::UdpHeader::EnableChecksums(), ns3::UdpHeader::InitializeChecksum(), m_downTarget, NS_LOG_FUNCTION, PROT_NUMBER, ns3::UdpHeader::SetDestinationPort(), and ns3::UdpHeader::SetSourcePort().
Here is the call graph for this function:| void ns3::UdpL4Protocol::Send | ( | Ptr< Packet > | packet, |
| Ipv6Address | saddr, | ||
| Ipv6Address | daddr, | ||
| uint16_t | sport, | ||
| uint16_t | dport | ||
| ) |
Send a packet via UDP (IPv6)
| packet | The packet to send |
| saddr | The source Ipv4Address |
| daddr | The destination Ipv4Address |
| sport | The source port number |
| dport | The destination port number |
Definition at line 462 of file udp-l4-protocol.cc.
References ns3::Packet::AddHeader(), ns3::Node::ChecksumEnabled(), ns3::UdpHeader::EnableChecksums(), ns3::UdpHeader::InitializeChecksum(), m_downTarget6, NS_LOG_FUNCTION, PROT_NUMBER, ns3::UdpHeader::SetDestinationPort(), and ns3::UdpHeader::SetSourcePort().
Here is the call graph for this function:| void ns3::UdpL4Protocol::Send | ( | Ptr< Packet > | packet, |
| Ipv6Address | saddr, | ||
| Ipv6Address | daddr, | ||
| uint16_t | sport, | ||
| uint16_t | dport, | ||
| Ptr< Ipv6Route > | route | ||
| ) |
Send a packet via UDP (IPv6)
| packet | The packet to send |
| saddr | The source Ipv4Address |
| daddr | The destination Ipv4Address |
| sport | The source port number |
| dport | The destination port number |
| route | The route |
Definition at line 485 of file udp-l4-protocol.cc.
References ns3::Packet::AddHeader(), ns3::Node::ChecksumEnabled(), ns3::UdpHeader::EnableChecksums(), ns3::UdpHeader::InitializeChecksum(), m_downTarget6, NS_LOG_FUNCTION, PROT_NUMBER, ns3::UdpHeader::SetDestinationPort(), and ns3::UdpHeader::SetSourcePort().
Here is the call graph for this function:
|
virtual |
This method allows a caller to set the current down target callback set for this L4 protocol (IPv4 case)
| cb | current Callback for the L4 protocol |
Implements ns3::IpL4Protocol.
Definition at line 508 of file udp-l4-protocol.cc.
References m_downTarget, and NS_LOG_FUNCTION.
Referenced by NotifyNewAggregate().
Here is the caller graph for this function:
|
virtual |
This method allows a caller to set the current down target callback set for this L4 protocol (IPv6 case)
| cb | current Callback for the L4 protocol |
Implements ns3::IpL4Protocol.
Definition at line 521 of file udp-l4-protocol.cc.
References m_downTarget6, and NS_LOG_FUNCTION.
Referenced by NotifyNewAggregate().
Here is the caller graph for this function:Set node associated with this stack.
| node | the node |
Definition at line 79 of file udp-l4-protocol.cc.
References m_node.
Referenced by NotifyNewAggregate().
Here is the caller graph for this function:
|
private |
Callback to send packets over IPv4.
Definition at line 275 of file udp-l4-protocol.h.
Referenced by DoDispose(), GetDownTarget(), NotifyNewAggregate(), Send(), and SetDownTarget().
|
private |
Callback to send packets over IPv6.
Definition at line 276 of file udp-l4-protocol.h.
Referenced by DoDispose(), GetDownTarget6(), NotifyNewAggregate(), Send(), and SetDownTarget6().
|
private |
A list of IPv4 end points.
Definition at line 257 of file udp-l4-protocol.h.
Referenced by Allocate(), DeAllocate(), DoDispose(), Receive(), and ReceiveIcmp().
|
private |
A list of IPv6 end points.
Definition at line 258 of file udp-l4-protocol.h.
Referenced by Allocate6(), DeAllocate(), DoDispose(), Receive(), and ReceiveIcmp().
the node this stack is associated with
Definition at line 256 of file udp-l4-protocol.h.
Referenced by CreateSocket(), DoDispose(), NotifyNewAggregate(), and SetNode().
|
private |
list of sockets
Definition at line 274 of file udp-l4-protocol.h.
Referenced by CreateSocket(), DoDispose(), and GetTypeId().
|
static |
protocol number (0x11)
Definition at line 68 of file udp-l4-protocol.h.
Referenced by ns3::IpcsClassifier::Classify(), ns3::EpcTftClassifier::Classify(), ns3::olsr::HelloRegressionTest::CreateNodes(), ns3::olsr::TcRegressionTest::CreateNodes(), ns3::SixLowPanNetDevice::DecompressLowPanUdpNhc(), ns3::UdpSocketImpl::DoSendTo(), GetProtocolNumber(), Receive(), ns3::aodv::RoutingProtocol::RouteInput(), and Send().