A Discrete-Event Network Simulator
API
ns3::AarfcdWifiManager Class Reference

an implementation of the AARF-CD algorithmThis algorithm was first described in "Efficient Collision Detection for Auto Rate Fallback Algorithm". More...

#include "aarfcd-wifi-manager.h"

+ Inheritance diagram for ns3::AarfcdWifiManager:
+ Collaboration diagram for ns3::AarfcdWifiManager:

Public Member Functions

 AarfcdWifiManager ()
 
virtual ~AarfcdWifiManager ()
 
void SetHeSupported (bool enable)
 Enable or disable HE capability support. More...
 
void SetHtSupported (bool enable)
 Enable or disable HT capability support. More...
 
void SetVhtSupported (bool enable)
 Enable or disable VHT capability support. More...
 
- Public Member Functions inherited from ns3::WifiRemoteStationManager
 WifiRemoteStationManager ()
 
virtual ~WifiRemoteStationManager ()
 
void AddAllSupportedMcs (Mac48Address address)
 Invoked in a STA or AP to store all of the MCS supported by a destination which is also supported locally. More...
 
void AddAllSupportedModes (Mac48Address address)
 Invoked in a STA or AP to store all of the modes supported by a destination which is also supported locally. More...
 
void AddBasicMcs (WifiMode mcs)
 Add a given Modulation and Coding Scheme (MCS) index to the set of basic MCS. More...
 
void AddBasicMode (WifiMode mode)
 Invoked in a STA upon association to store the set of rates which belong to the BSSBasicRateSet of the associated AP and which are supported locally. More...
 
void AddStationHeCapabilities (Mac48Address from, HeCapabilities hecapabilities)
 Records HE capabilities of the remote station. More...
 
void AddStationHtCapabilities (Mac48Address from, HtCapabilities htcapabilities)
 Records HT capabilities of the remote station. More...
 
void AddStationVhtCapabilities (Mac48Address from, VhtCapabilities vhtcapabilities)
 Records VHT capabilities of the remote station. More...
 
void AddSupportedErpSlotTime (Mac48Address address, bool isShortSlotTimeSupported)
 Record whether the short ERP slot time is supported by the station. More...
 
void AddSupportedMcs (Mac48Address address, WifiMode mcs)
 Record the MCS index supported by the station. More...
 
void AddSupportedMode (Mac48Address address, WifiMode mode)
 Invoked in a STA or AP to store the set of modes supported by a destination which is also supported locally. More...
 
void AddSupportedPlcpPreamble (Mac48Address address, bool isShortPreambleSupported)
 Record whether the short PLCP preamble is supported by the station. More...
 
WifiTxVector DoGetCtsToSelfTxVector (void)
 Since CTS-to-self parameters are not dependent on the station, it is implemented in wifiremote station manager. More...
 
WifiTxVector GetAckTxVector (Mac48Address address, WifiMode dataMode)
 
WifiMode GetBasicMcs (uint8_t i) const
 Return the MCS at the given list index. More...
 
WifiMode GetBasicMode (uint8_t i) const
 Return a basic mode from the set of basic modes. More...
 
WifiTxVector GetBlockAckTxVector (Mac48Address address, WifiMode dataMode)
 
uint16_t GetChannelWidthSupported (Mac48Address address) const
 Return the channel width supported by the station. More...
 
WifiTxVector GetCtsToSelfTxVector (const WifiMacHeader *header, Ptr< const Packet > packet)
 
WifiTxVector GetCtsTxVector (Mac48Address address, WifiMode rtsMode)
 
WifiTxVector GetDataTxVector (Mac48Address address, const WifiMacHeader *header, Ptr< const Packet > packet)
 
WifiMode GetDefaultMcs (void) const
 Return the default Modulation and Coding Scheme (MCS) index. More...
 
WifiMode GetDefaultMode (void) const
 Return the default transmission mode. More...
 
uint8_t GetDefaultTxPowerLevel (void) const
 
uint32_t GetFragmentationThreshold (void) const
 Return the fragmentation threshold. More...
 
uint32_t GetFragmentOffset (Mac48Address address, const WifiMacHeader *header, Ptr< const Packet > packet, uint32_t fragmentNumber)
 
uint32_t GetFragmentSize (Mac48Address address, const WifiMacHeader *header, Ptr< const Packet > packet, uint32_t fragmentNumber)
 
bool GetGreenfieldSupported (Mac48Address address) const
 Return whether the station supports Greenfield or not. More...
 
bool GetHtSupported (Mac48Address address) const
 Return whether the station supports HT or not. More...
 
WifiRemoteStationInfo GetInfo (Mac48Address address)
 
uint8_t GetMaxNumberOfTransmitStreams (void)
 
uint8_t GetNBasicMcs (void) const
 Return the number of basic MCS index. More...
 
uint8_t GetNBasicModes (void) const
 Return the number of basic modes we support. More...
 
uint8_t GetNMcsSupported (Mac48Address address) const
 Return the number of MCS supported by the station. More...
 
uint32_t GetNNonErpBasicModes (void) const
 Return the number of non-ERP basic modes we support. More...
 
WifiMode GetNonErpBasicMode (uint8_t i) const
 Return a basic mode from the set of basic modes that is not an ERP mode. More...
 
WifiMode GetNonUnicastMode (void) const
 Return a mode for non-unicast packets. More...
 
uint8_t GetNumberOfAntennas (void)
 
uint8_t GetNumberOfSupportedStreams (Mac48Address address) const
 Return the number of spatial streams supported by the station. More...
 
bool GetQosSupported (Mac48Address address) const
 Return whether the given station is QoS capable. More...
 
bool GetRifsPermitted (void) const
 Return whether the device can use RIFS. More...
 
WifiTxVector GetRtsTxVector (Mac48Address address, const WifiMacHeader *header, Ptr< const Packet > packet)
 
bool GetShortGuardInterval (Mac48Address address) const
 Return whether the station supports HT/VHT short guard interval. More...
 
bool GetShortPreambleEnabled (void) const
 Return whether the device uses short PLCP preambles. More...
 
bool GetShortPreambleSupported (Mac48Address address) const
 Return whether the station supports short PLCP preamble or not. More...
 
bool GetShortSlotTimeEnabled (void) const
 Return whether the device uses short slot time. More...
 
bool GetShortSlotTimeSupported (Mac48Address address) const
 Return whether the station supports short ERP slot time or not. More...
 
bool GetUseGreenfieldProtection (void) const
 Return whether protection for stations that do not support HT greenfield format is enabled. More...
 
bool GetUseNonErpProtection (void) const
 Return whether the device supports protection of non-ERP stations. More...
 
bool GetUseNonHtProtection (void) const
 Return whether the device supports protection of non-HT stations. More...
 
bool GetVhtSupported (Mac48Address address) const
 Return whether the station supports VHT or not. More...
 
bool HasHeSupported (void) const
 Return whether the device has HE capability support enabled. More...
 
bool HasHtSupported (void) const
 Return whether the device has HT capability support enabled. More...
 
bool HasPcfSupported (void) const
 Return whether the device has PCF capability support enabled. More...
 
bool HasVhtSupported (void) const
 Return whether the device has VHT capability support enabled. More...
 
bool IsAssociated (Mac48Address address) const
 Return whether the station associated. More...
 
bool IsBrandNew (Mac48Address address) const
 Return whether the station state is brand new. More...
 
bool IsLastFragment (Mac48Address address, const WifiMacHeader *header, Ptr< const Packet > packet, uint32_t fragmentNumber)
 
bool IsWaitAssocTxOk (Mac48Address address) const
 Return whether we are waiting for an ACK for the association response we sent. More...
 
bool NeedCtsToSelf (WifiTxVector txVector)
 Return if we need to do Cts-to-self before sending a DATA. More...
 
bool NeedFragmentation (Mac48Address address, const WifiMacHeader *header, Ptr< const Packet > packet)
 
bool NeedRetransmission (Mac48Address address, const WifiMacHeader *header, Ptr< const Packet > packet)
 
bool NeedRts (Mac48Address address, const WifiMacHeader *header, Ptr< const Packet > packet, WifiTxVector txVector)
 
void PrepareForQueue (Mac48Address address, const WifiMacHeader *header, Ptr< const Packet > packet)
 
void RecordDisassociated (Mac48Address address)
 Records that the STA was disassociated. More...
 
void RecordGotAssocTxFailed (Mac48Address address)
 Records that we missed an ACK for the association response we sent. More...
 
void RecordGotAssocTxOk (Mac48Address address)
 Records that we got an ACK for the association response we sent. More...
 
void RecordWaitAssocTxOk (Mac48Address address)
 Records that we are waiting for an ACK for the association response we sent. More...
 
void RemoveAllSupportedMcs (Mac48Address address)
 Invoked in a STA or AP to delete all of the supported MCS by a destination. More...
 
void ReportAmpduTxStatus (Mac48Address address, uint8_t tid, uint8_t nSuccessfulMpdus, uint8_t nFailedMpdus, double rxSnr, double dataSnr)
 Typically called per A-MPDU, either when a Block ACK was successfully received or when a BlockAckTimeout has elapsed. More...
 
void ReportDataFailed (Mac48Address address, const WifiMacHeader *header, uint32_t packetSize)
 Should be invoked whenever the AckTimeout associated to a transmission attempt expires. More...
 
void ReportDataOk (Mac48Address address, const WifiMacHeader *header, double ackSnr, WifiMode ackMode, double dataSnr, uint32_t packetSize)
 Should be invoked whenever we receive the Ack associated to a data packet we just sent. More...
 
void ReportFinalDataFailed (Mac48Address address, const WifiMacHeader *header, uint32_t packetSize)
 Should be invoked after calling ReportDataFailed if NeedRetransmission returns false. More...
 
void ReportFinalRtsFailed (Mac48Address address, const WifiMacHeader *header)
 Should be invoked after calling ReportRtsFailed if NeedRetransmission returns false. More...
 
void ReportRtsFailed (Mac48Address address, const WifiMacHeader *header)
 Should be invoked whenever the RtsTimeout associated to a transmission attempt expires. More...
 
void ReportRtsOk (Mac48Address address, const WifiMacHeader *header, double ctsSnr, WifiMode ctsMode, double rtsSnr)
 Should be invoked whenever we receive the Cts associated to an RTS we just sent. More...
 
void ReportRxOk (Mac48Address address, const WifiMacHeader *header, double rxSnr, WifiMode txMode)
 
void Reset (void)
 Reset the station, invoked in a STA upon dis-association or in an AP upon reboot. More...
 
void SetDefaultTxPowerLevel (uint8_t txPower)
 Set the default transmission power level. More...
 
void SetFragmentationThreshold (uint32_t threshold)
 Sets a fragmentation threshold. More...
 
void SetMaxSlrc (uint32_t maxSlrc)
 Sets the maximum STA long retry count (SLRC). More...
 
void SetMaxSsrc (uint32_t maxSsrc)
 Sets the maximum STA short retry count (SSRC). More...
 
virtual void SetPcfSupported (bool enable)
 Enable or disable PCF capability support. More...
 
void SetQosSupport (Mac48Address from, bool qosSupported)
 Records QoS support of the remote station. More...
 
void SetRifsPermitted (bool allow)
 Permit or prohibit RIFS. More...
 
void SetRtsCtsThreshold (uint32_t threshold)
 Sets the RTS threshold. More...
 
void SetShortPreambleEnabled (bool enable)
 Enable or disable short PLCP preambles. More...
 
void SetShortSlotTimeEnabled (bool enable)
 Enable or disable short slot time. More...
 
virtual void SetupMac (const Ptr< WifiMac > mac)
 Set up MAC associated with this device since it is the object that knows the full set of timing parameters (e.g. More...
 
virtual void SetupPhy (const Ptr< WifiPhy > phy)
 Set up PHY associated with this device since it is the object that knows the full set of transmit rates that are supported. More...
 
void SetUseGreenfieldProtection (bool enable)
 Enable or disable protection for stations that do not support HT greenfield format. More...
 
void SetUseNonErpProtection (bool enable)
 Enable or disable protection for non-ERP stations. More...
 
void SetUseNonHtProtection (bool enable)
 Enable or disable protection for non-HT stations. More...
 
void UpdateFragmentationThreshold (void)
 Typically called to update the fragmentation threshold at the start of a new transmission. More...
 
- Public Member Functions inherited from ns3::Object
 Object ()
 Constructor. More...
 
virtual ~Object ()
 Destructor. More...
 
void AggregateObject (Ptr< Object > other)
 Aggregate two Objects together. More...
 
void Dispose (void)
 Dispose of this Object. More...
 
AggregateIterator GetAggregateIterator (void) const
 Get an iterator to the Objects aggregated to this one. More...
 
virtual TypeId GetInstanceTypeId (void) const
 Get the most derived TypeId for this Object. More...
 
template<typename T >
Ptr< T > GetObject (void) const
 Get a pointer to the requested aggregated Object. More...
 
template<typename T >
Ptr< T > GetObject (TypeId tid) const
 Get a pointer to the requested aggregated Object by TypeId. More...
 
void Initialize (void)
 Invoke DoInitialize on all Objects aggregated to this one. More...
 
bool IsInitialized (void) const
 Check if the object has been initialized. More...
 
- Public Member Functions inherited from ns3::SimpleRefCount< Object, ObjectBase, ObjectDeleter >
 SimpleRefCount ()
 Default constructor. More...
 
 SimpleRefCount (const SimpleRefCount &o)
 Copy constructor. More...
 
uint32_t GetReferenceCount (void) const
 Get the reference count of the object. More...
 
SimpleRefCountoperator= (const SimpleRefCount &o)
 Assignment operator. More...
 
void Ref (void) const
 Increment the reference count. More...
 
void Unref (void) const
 Decrement the reference count. More...
 
- Public Member Functions inherited from ns3::ObjectBase
virtual ~ObjectBase ()
 Virtual destructor. More...
 
void GetAttribute (std::string name, AttributeValue &value) const
 Get the value of an attribute, raising fatal errors if unsuccessful. More...
 
bool GetAttributeFailSafe (std::string name, AttributeValue &value) const
 Get the value of an attribute without raising erros. More...
 
void SetAttribute (std::string name, const AttributeValue &value)
 Set a single attribute, raising fatal errors if unsuccessful. More...
 
bool SetAttributeFailSafe (std::string name, const AttributeValue &value)
 Set a single attribute without raising errors. More...
 
bool TraceConnect (std::string name, std::string context, const CallbackBase &cb)
 Connect a TraceSource to a Callback with a context. More...
 
bool TraceConnectWithoutContext (std::string name, const CallbackBase &cb)
 Connect a TraceSource to a Callback without a context. More...
 
bool TraceDisconnect (std::string name, std::string context, const CallbackBase &cb)
 Disconnect from a TraceSource a Callback previously connected with a context. More...
 
bool TraceDisconnectWithoutContext (std::string name, const CallbackBase &cb)
 Disconnect from a TraceSource a Callback previously connected without a context. More...
 

Static Public Member Functions

static TypeId GetTypeId (void)
 Get the type ID. More...
 
- Static Public Member Functions inherited from ns3::WifiRemoteStationManager
static TypeId GetTypeId (void)
 Get the type ID. More...
 
- Static Public Member Functions inherited from ns3::Object
static TypeId GetTypeId (void)
 Register this type. More...
 
- Static Public Member Functions inherited from ns3::ObjectBase
static TypeId GetTypeId (void)
 Get the type ID. More...
 

Private Member Functions

void CheckRts (AarfcdWifiRemoteStation *station)
 Check if the use of RTS for the given station can be turned off. More...
 
WifiRemoteStationDoCreateStation (void) const
 
WifiTxVector DoGetDataTxVector (WifiRemoteStation *station)
 
WifiTxVector DoGetRtsTxVector (WifiRemoteStation *station)
 
bool DoNeedRts (WifiRemoteStation *station, Ptr< const Packet > packet, bool normally)
 
void DoReportDataFailed (WifiRemoteStation *station)
 It is important to realize that "recovery" mode starts after failure of the first transmission after a rate increase and ends at the first successful transmission. More...
 
void DoReportDataOk (WifiRemoteStation *station, double ackSnr, WifiMode ackMode, double dataSnr)
 This method is a pure virtual method that must be implemented by the sub-class. More...
 
void DoReportFinalDataFailed (WifiRemoteStation *station)
 This method is a pure virtual method that must be implemented by the sub-class. More...
 
void DoReportFinalRtsFailed (WifiRemoteStation *station)
 This method is a pure virtual method that must be implemented by the sub-class. More...
 
void DoReportRtsFailed (WifiRemoteStation *station)
 This method is a pure virtual method that must be implemented by the sub-class. More...
 
void DoReportRtsOk (WifiRemoteStation *station, double ctsSnr, WifiMode ctsMode, double rtsSnr)
 This method is a pure virtual method that must be implemented by the sub-class. More...
 
void DoReportRxOk (WifiRemoteStation *station, double rxSnr, WifiMode txMode)
 This method is a pure virtual method that must be implemented by the sub-class. More...
 
void IncreaseRtsWnd (AarfcdWifiRemoteStation *station)
 Increase the RTS window size of the given station. More...
 
bool IsLowLatency (void) const
 
void ResetRtsWnd (AarfcdWifiRemoteStation *station)
 Reset the RTS window of the given station. More...
 
void TurnOffRts (AarfcdWifiRemoteStation *station)
 Turn off RTS for the given station. More...
 
void TurnOnRts (AarfcdWifiRemoteStation *station)
 Turn on RTS for the given station. More...
 

Private Attributes

TracedValue< uint64_t > m_currentRate
 Trace rate changes. More...
 
uint32_t m_maxRtsWnd
 maximum RTS window More...
 
uint32_t m_maxSuccessThreshold
 maximum success threshold More...
 
uint32_t m_minRtsWnd
 minimum RTS window More...
 
uint32_t m_minSuccessThreshold
 minimum success threshold More...
 
uint32_t m_minTimerThreshold
 minimum timer threshold More...
 
double m_successK
 Multiplication factor for the success threshold. More...
 
double m_timerK
 Multiplication factor for the timer threshold. More...
 
bool m_turnOffRtsAfterRateDecrease
 turn off RTS after rate decrease More...
 
bool m_turnOnRtsAfterRateIncrease
 turn on RTS after rate increase More...
 

Additional Inherited Members

- Public Types inherited from ns3::WifiRemoteStationManager
typedef void(* PowerChangeTracedCallback) (double oldPower, double newPower, Mac48Address remoteAddress)
 TracedCallback signature for power change events. More...
 
enum  ProtectionMode { RTS_CTS, CTS_TO_SELF }
 ProtectionMode enumeration. More...
 
typedef void(* RateChangeTracedCallback) (DataRate oldRate, DataRate newRate, Mac48Address remoteAddress)
 TracedCallback signature for rate change events. More...
 
- Protected Member Functions inherited from ns3::WifiRemoteStationManager
virtual void DoDispose (void)
 Destructor implementation. More...
 
Mac48Address GetAddress (const WifiRemoteStation *station) const
 Return the address of the station. More...
 
bool GetAggregation (const WifiRemoteStation *station) const
 Return whether the given station supports A-MPDU. More...
 
uint16_t GetChannelWidth (const WifiRemoteStation *station) const
 Return the channel width supported by the station. More...
 
bool GetGreenfield (const WifiRemoteStation *station) const
 Return whether the station supports Greenfield or not. More...
 
uint16_t GetGuardInterval (const WifiRemoteStation *station) const
 Return the HE guard interval duration supported by the station. More...
 
bool GetHeSupported (const WifiRemoteStation *station) const
 Return whether the given station is HE capable. More...
 
bool GetHtSupported (const WifiRemoteStation *station) const
 Return whether the given station is HT capable. More...
 
Ptr< WifiMacGetMac (void) const
 Return the WifiMac. More...
 
WifiMode GetMcsSupported (const WifiRemoteStation *station, uint8_t i) const
 Return the WifiMode supported by the specified station at the specified index. More...
 
uint8_t GetNess (const WifiRemoteStation *station) const
 
uint8_t GetNMcsSupported (const WifiRemoteStation *station) const
 Return the number of MCS supported by the given station. More...
 
uint32_t GetNNonErpSupported (const WifiRemoteStation *station) const
 Return the number of non-ERP modes supported by the given station. More...
 
WifiMode GetNonErpSupported (const WifiRemoteStation *station, uint8_t i) const
 Return whether non-ERP mode associated with the specified station at the specified index. More...
 
uint8_t GetNSupported (const WifiRemoteStation *station) const
 Return the number of modes supported by the given station. More...
 
uint8_t GetNumberOfSupportedStreams (const WifiRemoteStation *station) const
 Return the number of supported streams the station has. More...
 
Ptr< WifiPhyGetPhy (void) const
 Return the WifiPhy. More...
 
WifiPreamble GetPreambleForTransmission (WifiMode mode, Mac48Address dest)
 Return the preamble to be used for the transmission. More...
 
bool GetQosSupported (const WifiRemoteStation *station) const
 Return whether the given station is QoS capable. More...
 
bool GetShortGuardInterval (const WifiRemoteStation *station) const
 Return whether the given station supports HT/VHT short guard interval. More...
 
WifiMode GetSupported (const WifiRemoteStation *station, uint8_t i) const
 Return whether mode associated with the specified station at the specified index. More...
 
bool GetVhtSupported (const WifiRemoteStation *station) const
 Return whether the given station is VHT capable. More...
 
- Protected Member Functions inherited from ns3::Object
 Object (const Object &o)
 Copy an Object. More...
 
virtual void DoInitialize (void)
 Initialize() implementation. More...
 
virtual void NotifyNewAggregate (void)
 Notify all Objects aggregated to this one of a new Object being aggregated. More...
 
- Protected Member Functions inherited from ns3::ObjectBase
void ConstructSelf (const AttributeConstructionList &attributes)
 Complete construction of ObjectBase; invoked by derived classes. More...
 
virtual void NotifyConstructionCompleted (void)
 Notifier called once the ObjectBase is fully constructed. More...
 
- Static Protected Member Functions inherited from ns3::WifiRemoteStationManager
static uint16_t GetChannelWidthForTransmission (WifiMode mode, uint16_t maxSupportedChannelWidth)
 Return the channel width that corresponds to the selected mode (instead of letting the PHY's default channel width). More...
 

Detailed Description

an implementation of the AARF-CD algorithm

This algorithm was first described in "Efficient Collision Detection for Auto Rate Fallback Algorithm".


The implementation available here was done by Federico Maguolo for a very early development version of ns-3. Federico died before merging this work in ns-3 itself so his code was ported to ns-3 later without his supervision.

This RAA does not support HT, VHT nor HE modes and will error exit if the user tries to configure this RAA with a Wi-Fi MAC that has VhtSupported, HtSupported or HeSupported set.

Config Paths

ns3::AarfcdWifiManager is accessible through the following paths with Config::Set and Config::Connect:

  • "/NodeList/[i]/DeviceList/[i]/$ns3::WifiNetDevice/RemoteStationManager/$ns3::AarfcdWifiManager"

Attributes

  • SuccessK: Multiplication factor for the success threshold in the AARF algorithm.
    • Set with class: ns3::DoubleValue
    • Underlying type: double -1.79769e+308:1.79769e+308
    • Initial value: 2
    • Flags: construct write read
  • TimerK: Multiplication factor for the timer threshold in the AARF algorithm.
    • Set with class: ns3::DoubleValue
    • Underlying type: double -1.79769e+308:1.79769e+308
    • Initial value: 2
    • Flags: construct write read
  • MaxSuccessThreshold: Maximum value of the success threshold in the AARF algorithm.
    • Set with class: ns3::UintegerValue
    • Underlying type: uint32_t 0:4294967295
    • Initial value: 60
    • Flags: construct write read
  • MinTimerThreshold: The minimum value for the 'timer' threshold in the AARF algorithm.
    • Set with class: ns3::UintegerValue
    • Underlying type: uint32_t 0:4294967295
    • Initial value: 15
    • Flags: construct write read
  • MinSuccessThreshold: The minimum value for the success threshold in the AARF algorithm.
    • Set with class: ns3::UintegerValue
    • Underlying type: uint32_t 0:4294967295
    • Initial value: 10
    • Flags: construct write read
  • MinRtsWnd: Minimum value for Rts window of Aarf-CD
    • Set with class: ns3::UintegerValue
    • Underlying type: uint32_t 0:4294967295
    • Initial value: 1
    • Flags: construct write read
  • MaxRtsWnd: Maximum value for Rts window of Aarf-CD
    • Set with class: ns3::UintegerValue
    • Underlying type: uint32_t 0:4294967295
    • Initial value: 40
    • Flags: construct write read
  • TurnOffRtsAfterRateDecrease: If true the RTS mechanism will be turned off when the rate will be decreased
    • Set with class: BooleanValue
    • Underlying type: bool
    • Initial value: true
    • Flags: construct write read
  • TurnOnRtsAfterRateIncrease: If true the RTS mechanism will be turned on when the rate will be increased
    • Set with class: BooleanValue
    • Underlying type: bool
    • Initial value: true
    • Flags: construct write read

Attributes defined in parent class ns3::WifiRemoteStationManager

  • IsLowLatency: If true, we attempt to modelize a so-called low-latency device: a device where decisions about tx parameters can be made on a per-packet basis and feedback about the transmission of each packet is obtained before sending the next. Otherwise, we modelize a high-latency device, that is a device where we cannot update our decision about tx parameters after every packet transmission.
    • Set with class: BooleanValue
    • Underlying type: bool
    • Flags: read
  • MaxSsrc: The maximum number of retransmission attempts for any packet with size <= RtsCtsThreshold. This value will not have any effect on some rate control algorithms.
    • Set with class: ns3::UintegerValue
    • Underlying type: uint32_t 0:4294967295
    • Initial value: 7
    • Flags: construct write
  • MaxSlrc: The maximum number of retransmission attempts for any packet with size > RtsCtsThreshold. This value will not have any effect on some rate control algorithms.
    • Set with class: ns3::UintegerValue
    • Underlying type: uint32_t 0:4294967295
    • Initial value: 4
    • Flags: construct write
  • RtsCtsThreshold: If the size of the PSDU is bigger than this value, we use an RTS/CTS handshake before sending the data frame.This value will not have any effect on some rate control algorithms.
    • Set with class: ns3::UintegerValue
    • Underlying type: uint32_t 0:4294967295
    • Initial value: 65535
    • Flags: construct write
  • FragmentationThreshold: If the size of the PSDU is bigger than this value, we fragment it such that the size of the fragments are equal or smaller. This value does not apply when it is carried in an A-MPDU. This value will not have any effect on some rate control algorithms.
    • Set with class: ns3::UintegerValue
    • Underlying type: uint32_t 0:4294967295
    • Initial value: 65535
    • Flags: construct write read
  • NonUnicastMode: Wifi mode used for non-unicast transmissions.
    • Set with class: WifiModeValue
    • Underlying type: WifiMode
    • Initial value: Invalid-WifiMode
    • Flags: construct write read
  • DefaultTxPowerLevel: Default power level to be used for transmissions. This is the power level that is used by all those WifiManagers that do not implement TX power control.
    • Set with class: ns3::UintegerValue
    • Underlying type: uint8_t 0:255
    • Initial value: 0
    • Flags: construct write read
  • ErpProtectionMode: Protection mode used when non-ERP STAs are connected to an ERP AP: Rts-Cts or Cts-To-Self
    • Set with class: ns3::EnumValue
    • Underlying type:
    • Initial value: Cts-To-Self
    • Flags: construct write read
  • HtProtectionMode: Protection mode used when non-HT STAs are connected to a HT AP: Rts-Cts or Cts-To-Self
    • Set with class: ns3::EnumValue
    • Underlying type:
    • Initial value: Cts-To-Self
    • Flags: construct write read

TraceSources

  • Rate: Traced value for rate changes (b/s)
    Callback signature: ns3::TracedValueCallback::Uint64

TraceSources defined in parent class ns3::WifiRemoteStationManager

Size of this type is 336 bytes (on a 64-bit architecture).

Definition at line 44 of file aarfcd-wifi-manager.h.

Constructor & Destructor Documentation

◆ AarfcdWifiManager()

ns3::AarfcdWifiManager::AarfcdWifiManager ( )

Definition at line 117 of file aarfcd-wifi-manager.cc.

References NS_LOG_FUNCTION.

◆ ~AarfcdWifiManager()

ns3::AarfcdWifiManager::~AarfcdWifiManager ( )
virtual

Definition at line 124 of file aarfcd-wifi-manager.cc.

References NS_LOG_FUNCTION.

Member Function Documentation

◆ CheckRts()

void ns3::AarfcdWifiManager::CheckRts ( AarfcdWifiRemoteStation station)
private

Check if the use of RTS for the given station can be turned off.

Parameters
stationthe station that we are checking

Definition at line 368 of file aarfcd-wifi-manager.cc.

References ns3::AarfcdWifiRemoteStation::m_rtsCounter, ns3::AarfcdWifiRemoteStation::m_rtsOn, NS_LOG_FUNCTION, and TurnOffRts().

Referenced by DoReportDataFailed(), and DoReportDataOk().

+ Here is the call graph for this function:
+ Here is the caller graph for this function:

◆ DoCreateStation()

◆ DoGetDataTxVector()

WifiTxVector ns3::AarfcdWifiManager::DoGetDataTxVector ( WifiRemoteStation station)
privatevirtual
Parameters
stationthe station that we need to communicate
Returns
the TXVECTOR to use to send a packet to the station

Note: This method is called before sending a unicast packet or a fragment of a unicast packet to decide which transmission mode to use.

Implements ns3::WifiRemoteStationManager.

Definition at line 304 of file aarfcd-wifi-manager.cc.

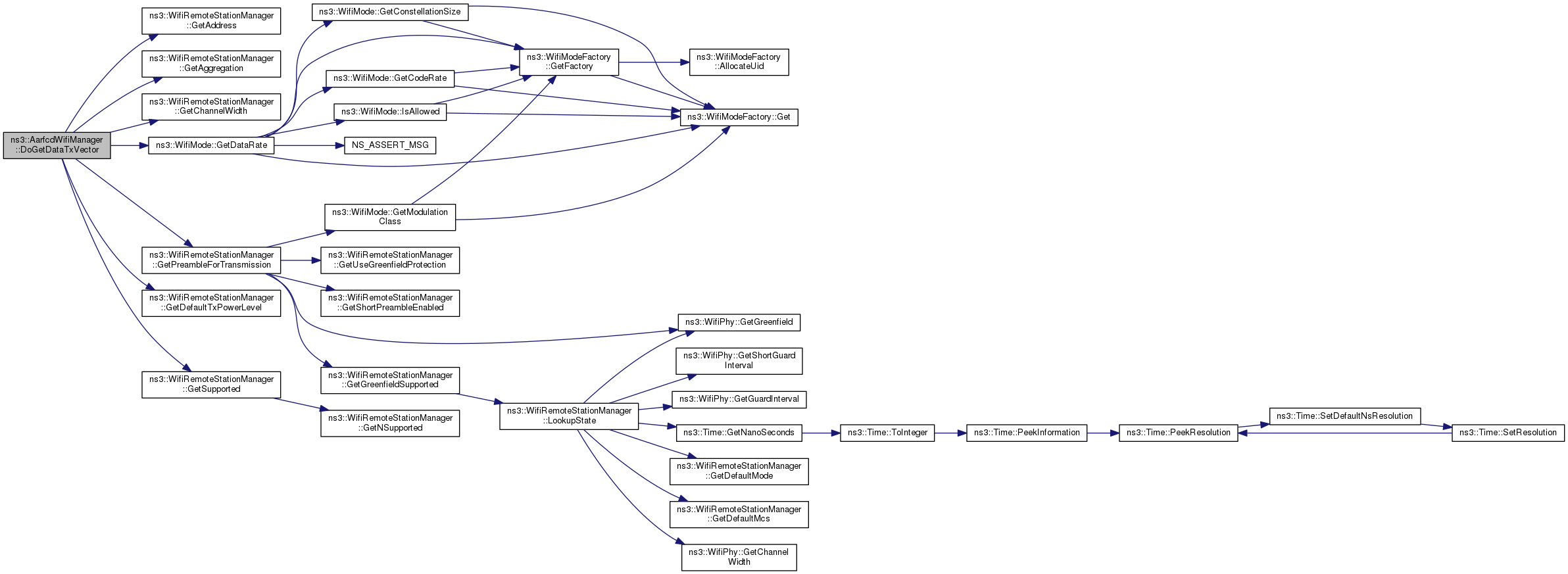
References ns3::WifiRemoteStationManager::GetAddress(), ns3::WifiRemoteStationManager::GetAggregation(), ns3::WifiRemoteStationManager::GetChannelWidth(), ns3::WifiMode::GetDataRate(), ns3::WifiRemoteStationManager::GetDefaultTxPowerLevel(), ns3::WifiRemoteStationManager::GetPreambleForTransmission(), ns3::WifiRemoteStationManager::GetSupported(), m_currentRate, ns3::AarfcdWifiRemoteStation::m_rate, NS_LOG_DEBUG, and NS_LOG_FUNCTION.

+ Here is the call graph for this function:

◆ DoGetRtsTxVector()

WifiTxVector ns3::AarfcdWifiManager::DoGetRtsTxVector ( WifiRemoteStation station)
privatevirtual
Parameters
stationthe station that we need to communicate
Returns
the transmission mode to use to send an rts to the station

Note: This method is called before sending an rts to a station to decide which transmission mode to use for the rts.

Todo:
we could/should implement the Aarf algorithm for RTS only by picking a single rate within the BasicRateSet.

Implements ns3::WifiRemoteStationManager.

Definition at line 324 of file aarfcd-wifi-manager.cc.

References ns3::WifiRemoteStationManager::GetAddress(), ns3::WifiRemoteStationManager::GetAggregation(), ns3::WifiRemoteStationManager::GetChannelWidth(), ns3::WifiRemoteStationManager::GetDefaultTxPowerLevel(), ns3::WifiRemoteStationManager::GetNonErpSupported(), ns3::WifiRemoteStationManager::GetPreambleForTransmission(), ns3::WifiRemoteStationManager::GetSupported(), ns3::WifiRemoteStationManager::GetUseNonErpProtection(), and NS_LOG_FUNCTION.

+ Here is the call graph for this function:

◆ DoNeedRts()

bool ns3::AarfcdWifiManager::DoNeedRts ( WifiRemoteStation station,
Ptr< const Packet packet,
bool  normally 
)
privatevirtual
Parameters
stationthe station that we need to communicate
packetthe packet to send
normallyindicates whether the normal 802.11 rts enable mechanism would request that the rts is sent or not.
Returns
true if we want to use an RTS/CTS handshake for this packet before sending it, false otherwise.

Note: This method is called before a unicast packet is sent on the medium.

Reimplemented from ns3::WifiRemoteStationManager.

Definition at line 351 of file aarfcd-wifi-manager.cc.

References ns3::AarfcdWifiRemoteStation::m_rate, ns3::AarfcdWifiRemoteStation::m_rtsCounter, ns3::AarfcdWifiRemoteStation::m_rtsOn, NS_LOG_FUNCTION, and NS_LOG_INFO.

◆ DoReportDataFailed()

void ns3::AarfcdWifiManager::DoReportDataFailed ( WifiRemoteStation station)
privatevirtual

It is important to realize that "recovery" mode starts after failure of the first transmission after a rate increase and ends at the first successful transmission.

Specifically, recovery mode transcends retransmissions boundaries. Fundamentally, ARF handles each data transmission independently, whether it is the initial transmission of a packet or the retransmission of a packet. The fundamental reason for this is that there is a backoff between each data transmission, be it an initial transmission or a retransmission.

Parameters
stationthe station that we failed to send DATA

Implements ns3::WifiRemoteStationManager.

Definition at line 162 of file aarfcd-wifi-manager.cc.

References CheckRts(), IncreaseRtsWnd(), ns3::AarfcdWifiRemoteStation::m_failed, ns3::AarfcdWifiRemoteStation::m_haveASuccess, ns3::AarfcdWifiRemoteStation::m_justModifyRate, m_maxSuccessThreshold, m_minSuccessThreshold, m_minTimerThreshold, ns3::AarfcdWifiRemoteStation::m_rate, ns3::AarfcdWifiRemoteStation::m_recovery, ns3::AarfcdWifiRemoteStation::m_retry, ns3::AarfcdWifiRemoteStation::m_rtsCounter, ns3::AarfcdWifiRemoteStation::m_rtsOn, ns3::AarfcdWifiRemoteStation::m_rtsWnd, ns3::AarfcdWifiRemoteStation::m_success, m_successK, ns3::AarfcdWifiRemoteStation::m_successThreshold, ns3::AarfcdWifiRemoteStation::m_timer, m_timerK, ns3::AarfcdWifiRemoteStation::m_timerTimeout, m_turnOffRtsAfterRateDecrease, ns3::Max(), ns3::Min(), NS_ASSERT, NS_LOG_FUNCTION, ResetRtsWnd(), TurnOffRts(), and TurnOnRts().

+ Here is the call graph for this function:

◆ DoReportDataOk()

void ns3::AarfcdWifiManager::DoReportDataOk ( WifiRemoteStation station,
double  ackSnr,
WifiMode  ackMode,
double  dataSnr 
)
privatevirtual

◆ DoReportFinalDataFailed()

void ns3::AarfcdWifiManager::DoReportFinalDataFailed ( WifiRemoteStation station)
privatevirtual

This method is a pure virtual method that must be implemented by the sub-class.

This allows different types of WifiRemoteStationManager to respond differently,

Parameters
stationthe station that we failed to send DATA

Implements ns3::WifiRemoteStationManager.

Definition at line 298 of file aarfcd-wifi-manager.cc.

References NS_LOG_FUNCTION.

◆ DoReportFinalRtsFailed()

void ns3::AarfcdWifiManager::DoReportFinalRtsFailed ( WifiRemoteStation station)
privatevirtual

This method is a pure virtual method that must be implemented by the sub-class.

This allows different types of WifiRemoteStationManager to respond differently,

Parameters
stationthe station that we failed to send RTS

Implements ns3::WifiRemoteStationManager.

Definition at line 292 of file aarfcd-wifi-manager.cc.

References NS_LOG_FUNCTION.

◆ DoReportRtsFailed()

void ns3::AarfcdWifiManager::DoReportRtsFailed ( WifiRemoteStation station)
privatevirtual

This method is a pure virtual method that must be implemented by the sub-class.

This allows different types of WifiRemoteStationManager to respond differently,

Parameters
stationthe station that we failed to send RTS

Implements ns3::WifiRemoteStationManager.

Definition at line 156 of file aarfcd-wifi-manager.cc.

References NS_LOG_FUNCTION.

◆ DoReportRtsOk()

void ns3::AarfcdWifiManager::DoReportRtsOk ( WifiRemoteStation station,
double  ctsSnr,
WifiMode  ctsMode,
double  rtsSnr 
)
privatevirtual

This method is a pure virtual method that must be implemented by the sub-class.

This allows different types of WifiRemoteStationManager to respond differently,

Parameters
stationthe station that we successfully sent RTS
ctsSnrthe SNR of the CTS we received
ctsModethe WifiMode the receiver used to send the CTS
rtsSnrthe SNR of the RTS we sent

Implements ns3::WifiRemoteStationManager.

Definition at line 248 of file aarfcd-wifi-manager.cc.

References ns3::AarfcdWifiRemoteStation::m_rtsCounter, NS_LOG_DEBUG, and NS_LOG_FUNCTION.

◆ DoReportRxOk()

void ns3::AarfcdWifiManager::DoReportRxOk ( WifiRemoteStation station,
double  rxSnr,
WifiMode  txMode 
)
privatevirtual

This method is a pure virtual method that must be implemented by the sub-class.

This allows different types of WifiRemoteStationManager to respond differently,

Parameters
stationthe station that sent the DATA to us
rxSnrthe SNR of the DATA we received
txModethe WifiMode the sender used to send the DATA

Implements ns3::WifiRemoteStationManager.

Definition at line 241 of file aarfcd-wifi-manager.cc.

References NS_LOG_FUNCTION.

◆ GetTypeId()

◆ IncreaseRtsWnd()

void ns3::AarfcdWifiManager::IncreaseRtsWnd ( AarfcdWifiRemoteStation station)
private

Increase the RTS window size of the given station.

Parameters
stationthe station to increase RTS window

Definition at line 393 of file aarfcd-wifi-manager.cc.

References m_maxRtsWnd, ns3::AarfcdWifiRemoteStation::m_rtsWnd, and NS_LOG_FUNCTION.

Referenced by DoReportDataFailed().

+ Here is the caller graph for this function:

◆ IsLowLatency()

bool ns3::AarfcdWifiManager::IsLowLatency ( void  ) const
privatevirtual
Returns
whether this manager is a manager designed to work in low-latency environments.

Note: In this context, low vs high latency is defined in IEEE 802.11 Rate Adaptation: A Practical Approach, by M. Lacage, M.H. Manshaei, and T. Turletti.

Implements ns3::WifiRemoteStationManager.

Definition at line 362 of file aarfcd-wifi-manager.cc.

◆ ResetRtsWnd()

void ns3::AarfcdWifiManager::ResetRtsWnd ( AarfcdWifiRemoteStation station)
private

Reset the RTS window of the given station.

Parameters
stationthe station to reset RTS window

Definition at line 409 of file aarfcd-wifi-manager.cc.

References m_minRtsWnd, ns3::AarfcdWifiRemoteStation::m_rtsWnd, and NS_LOG_FUNCTION.

Referenced by DoReportDataFailed(), and DoReportDataOk().

+ Here is the caller graph for this function:

◆ SetHeSupported()

void ns3::AarfcdWifiManager::SetHeSupported ( bool  enable)
virtual

Enable or disable HE capability support.

Parameters
enableenable or disable HE capability support

Reimplemented from ns3::WifiRemoteStationManager.

Definition at line 436 of file aarfcd-wifi-manager.cc.

References NS_FATAL_ERROR.

◆ SetHtSupported()

void ns3::AarfcdWifiManager::SetHtSupported ( bool  enable)
virtual

Enable or disable HT capability support.

Parameters
enableenable or disable HT capability support

Reimplemented from ns3::WifiRemoteStationManager.

Definition at line 416 of file aarfcd-wifi-manager.cc.

References NS_FATAL_ERROR.

◆ SetVhtSupported()

void ns3::AarfcdWifiManager::SetVhtSupported ( bool  enable)
virtual

Enable or disable VHT capability support.

Parameters
enableenable or disable VHT capability support

Reimplemented from ns3::WifiRemoteStationManager.

Definition at line 426 of file aarfcd-wifi-manager.cc.

References NS_FATAL_ERROR.

◆ TurnOffRts()

void ns3::AarfcdWifiManager::TurnOffRts ( AarfcdWifiRemoteStation station)
private

Turn off RTS for the given station.

Parameters
stationthe station to turn RTS off

Definition at line 378 of file aarfcd-wifi-manager.cc.

References ns3::AarfcdWifiRemoteStation::m_haveASuccess, ns3::AarfcdWifiRemoteStation::m_rtsOn, and NS_LOG_FUNCTION.

Referenced by CheckRts(), and DoReportDataFailed().

+ Here is the caller graph for this function:

◆ TurnOnRts()

void ns3::AarfcdWifiManager::TurnOnRts ( AarfcdWifiRemoteStation station)
private

Turn on RTS for the given station.

Parameters
stationthe station to turn RTS on

Definition at line 386 of file aarfcd-wifi-manager.cc.

References ns3::AarfcdWifiRemoteStation::m_rtsOn, and NS_LOG_FUNCTION.

Referenced by DoReportDataFailed(), and DoReportDataOk().

+ Here is the caller graph for this function:

Member Data Documentation

◆ m_currentRate

TracedValue<uint64_t> ns3::AarfcdWifiManager::m_currentRate
private

Trace rate changes.

Definition at line 135 of file aarfcd-wifi-manager.h.

Referenced by DoGetDataTxVector(), and GetTypeId().

◆ m_maxRtsWnd

uint32_t ns3::AarfcdWifiManager::m_maxRtsWnd
private

maximum RTS window

Definition at line 131 of file aarfcd-wifi-manager.h.

Referenced by GetTypeId(), and IncreaseRtsWnd().

◆ m_maxSuccessThreshold

uint32_t ns3::AarfcdWifiManager::m_maxSuccessThreshold
private

maximum success threshold

Definition at line 126 of file aarfcd-wifi-manager.h.

Referenced by DoReportDataFailed(), and GetTypeId().

◆ m_minRtsWnd

uint32_t ns3::AarfcdWifiManager::m_minRtsWnd
private

minimum RTS window

Definition at line 130 of file aarfcd-wifi-manager.h.

Referenced by DoCreateStation(), GetTypeId(), and ResetRtsWnd().

◆ m_minSuccessThreshold

uint32_t ns3::AarfcdWifiManager::m_minSuccessThreshold
private

minimum success threshold

Definition at line 124 of file aarfcd-wifi-manager.h.

Referenced by DoCreateStation(), DoReportDataFailed(), and GetTypeId().

◆ m_minTimerThreshold

uint32_t ns3::AarfcdWifiManager::m_minTimerThreshold
private

minimum timer threshold

Definition at line 123 of file aarfcd-wifi-manager.h.

Referenced by DoCreateStation(), DoReportDataFailed(), and GetTypeId().

◆ m_successK

double ns3::AarfcdWifiManager::m_successK
private

Multiplication factor for the success threshold.

Definition at line 125 of file aarfcd-wifi-manager.h.

Referenced by DoReportDataFailed(), and GetTypeId().

◆ m_timerK

double ns3::AarfcdWifiManager::m_timerK
private

Multiplication factor for the timer threshold.

Definition at line 127 of file aarfcd-wifi-manager.h.

Referenced by DoReportDataFailed(), and GetTypeId().

◆ m_turnOffRtsAfterRateDecrease

bool ns3::AarfcdWifiManager::m_turnOffRtsAfterRateDecrease
private

turn off RTS after rate decrease

Definition at line 132 of file aarfcd-wifi-manager.h.

Referenced by DoReportDataFailed(), and GetTypeId().

◆ m_turnOnRtsAfterRateIncrease

bool ns3::AarfcdWifiManager::m_turnOnRtsAfterRateIncrease
private

turn on RTS after rate increase

Definition at line 133 of file aarfcd-wifi-manager.h.

Referenced by DoReportDataOk(), and GetTypeId().


The documentation for this class was generated from the following files: