A Discrete-Event Network Simulator
API
ns3::WifiRemoteStationManager Class Referenceabstract

hold a list of per-remote-station state. More...

#include "wifi-remote-station-manager.h"

+ Inheritance diagram for ns3::WifiRemoteStationManager:
+ Collaboration diagram for ns3::WifiRemoteStationManager:

Public Types

typedef void(* PowerChangeTracedCallback) (double oldPower, double newPower, Mac48Address remoteAddress)
 TracedCallback signature for power change events. More...
 
enum  ProtectionMode { RTS_CTS, CTS_TO_SELF }
 ProtectionMode enumeration. More...
 
typedef void(* RateChangeTracedCallback) (DataRate oldRate, DataRate newRate, Mac48Address remoteAddress)
 TracedCallback signature for rate change events. More...
 

Public Member Functions

 WifiRemoteStationManager ()
 
virtual ~WifiRemoteStationManager ()
 
void AddAllSupportedMcs (Mac48Address address)
 Invoked in a STA or AP to store all of the MCS supported by a destination which is also supported locally. More...
 
void AddAllSupportedModes (Mac48Address address)
 Invoked in a STA or AP to store all of the modes supported by a destination which is also supported locally. More...
 
void AddBasicMcs (WifiMode mcs)
 Add a given Modulation and Coding Scheme (MCS) index to the set of basic MCS. More...
 
void AddBasicMode (WifiMode mode)
 Invoked in a STA upon association to store the set of rates which belong to the BSSBasicRateSet of the associated AP and which are supported locally. More...
 
void AddStationHeCapabilities (Mac48Address from, HeCapabilities hecapabilities)
 Records HE capabilities of the remote station. More...
 
void AddStationHtCapabilities (Mac48Address from, HtCapabilities htcapabilities)
 Records HT capabilities of the remote station. More...
 
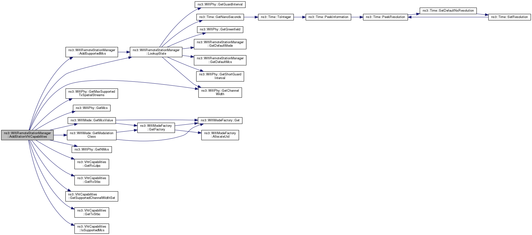
void AddStationVhtCapabilities (Mac48Address from, VhtCapabilities vhtcapabilities)
 Records VHT capabilities of the remote station. More...
 
void AddSupportedErpSlotTime (Mac48Address address, bool isShortSlotTimeSupported)
 Record whether the short ERP slot time is supported by the station. More...
 
void AddSupportedMcs (Mac48Address address, WifiMode mcs)
 Record the MCS index supported by the station. More...
 
void AddSupportedMode (Mac48Address address, WifiMode mode)
 Invoked in a STA or AP to store the set of modes supported by a destination which is also supported locally. More...
 
void AddSupportedPlcpPreamble (Mac48Address address, bool isShortPreambleSupported)
 Record whether the short PLCP preamble is supported by the station. More...
 
WifiTxVector DoGetCtsToSelfTxVector (void)
 Since CTS-to-self parameters are not dependent on the station, it is implemented in wifiremote station manager. More...
 
WifiTxVector GetAckTxVector (Mac48Address address, WifiMode dataMode)
 
WifiMode GetBasicMcs (uint8_t i) const
 Return the MCS at the given list index. More...
 
WifiMode GetBasicMode (uint8_t i) const
 Return a basic mode from the set of basic modes. More...
 
WifiTxVector GetBlockAckTxVector (Mac48Address address, WifiMode dataMode)
 
uint16_t GetChannelWidthSupported (Mac48Address address) const
 Return the channel width supported by the station. More...
 
WifiTxVector GetCtsToSelfTxVector (const WifiMacHeader *header, Ptr< const Packet > packet)
 
WifiTxVector GetCtsTxVector (Mac48Address address, WifiMode rtsMode)
 
WifiTxVector GetDataTxVector (Mac48Address address, const WifiMacHeader *header, Ptr< const Packet > packet)
 
WifiMode GetDefaultMcs (void) const
 Return the default Modulation and Coding Scheme (MCS) index. More...
 
WifiMode GetDefaultMode (void) const
 Return the default transmission mode. More...
 
uint8_t GetDefaultTxPowerLevel (void) const
 
uint32_t GetFragmentationThreshold (void) const
 Return the fragmentation threshold. More...
 
uint32_t GetFragmentOffset (Mac48Address address, const WifiMacHeader *header, Ptr< const Packet > packet, uint32_t fragmentNumber)
 
uint32_t GetFragmentSize (Mac48Address address, const WifiMacHeader *header, Ptr< const Packet > packet, uint32_t fragmentNumber)
 
bool GetGreenfieldSupported (Mac48Address address) const
 Return whether the station supports Greenfield or not. More...
 
bool GetHtSupported (Mac48Address address) const
 Return whether the station supports HT or not. More...
 
WifiRemoteStationInfo GetInfo (Mac48Address address)
 
uint8_t GetMaxNumberOfTransmitStreams (void)
 
uint8_t GetNBasicMcs (void) const
 Return the number of basic MCS index. More...
 
uint8_t GetNBasicModes (void) const
 Return the number of basic modes we support. More...
 
uint8_t GetNMcsSupported (Mac48Address address) const
 Return the number of MCS supported by the station. More...
 
uint32_t GetNNonErpBasicModes (void) const
 Return the number of non-ERP basic modes we support. More...
 
WifiMode GetNonErpBasicMode (uint8_t i) const
 Return a basic mode from the set of basic modes that is not an ERP mode. More...
 
WifiMode GetNonUnicastMode (void) const
 Return a mode for non-unicast packets. More...
 
uint8_t GetNumberOfAntennas (void)
 
uint8_t GetNumberOfSupportedStreams (Mac48Address address) const
 Return the number of spatial streams supported by the station. More...
 
bool GetQosSupported (Mac48Address address) const
 Return whether the given station is QoS capable. More...
 
bool GetRifsPermitted (void) const
 Return whether the device can use RIFS. More...
 
WifiTxVector GetRtsTxVector (Mac48Address address, const WifiMacHeader *header, Ptr< const Packet > packet)
 
bool GetShortGuardInterval (Mac48Address address) const
 Return whether the station supports HT/VHT short guard interval. More...
 
bool GetShortPreambleEnabled (void) const
 Return whether the device uses short PLCP preambles. More...
 
bool GetShortPreambleSupported (Mac48Address address) const
 Return whether the station supports short PLCP preamble or not. More...
 
bool GetShortSlotTimeEnabled (void) const
 Return whether the device uses short slot time. More...
 
bool GetShortSlotTimeSupported (Mac48Address address) const
 Return whether the station supports short ERP slot time or not. More...
 
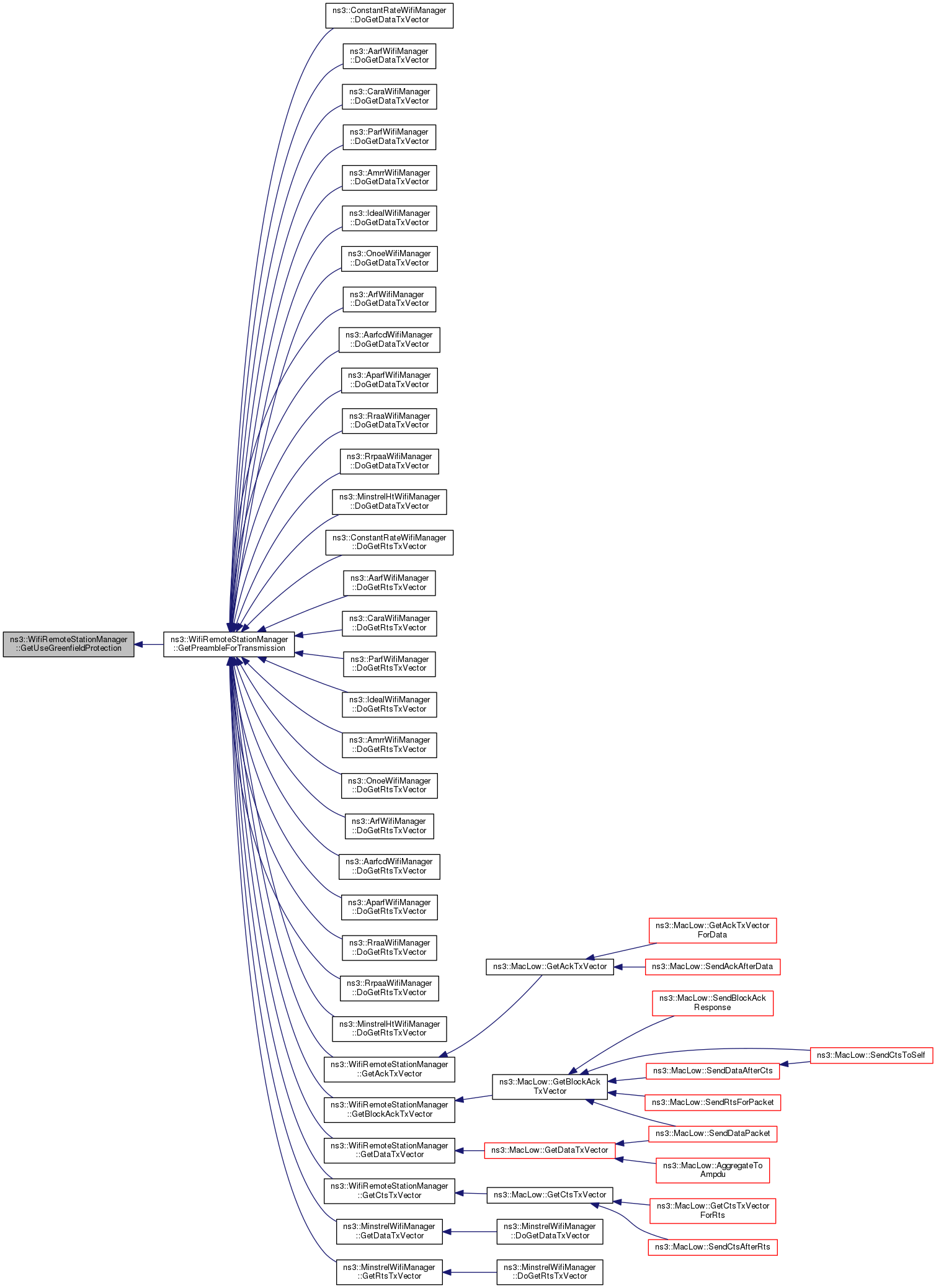
bool GetUseGreenfieldProtection (void) const
 Return whether protection for stations that do not support HT greenfield format is enabled. More...
 
bool GetUseNonErpProtection (void) const
 Return whether the device supports protection of non-ERP stations. More...
 
bool GetUseNonHtProtection (void) const
 Return whether the device supports protection of non-HT stations. More...
 
bool GetVhtSupported (Mac48Address address) const
 Return whether the station supports VHT or not. More...
 
bool HasHeSupported (void) const
 Return whether the device has HE capability support enabled. More...
 
bool HasHtSupported (void) const
 Return whether the device has HT capability support enabled. More...
 
bool HasPcfSupported (void) const
 Return whether the device has PCF capability support enabled. More...
 
bool HasVhtSupported (void) const
 Return whether the device has VHT capability support enabled. More...
 
bool IsAssociated (Mac48Address address) const
 Return whether the station associated. More...
 
bool IsBrandNew (Mac48Address address) const
 Return whether the station state is brand new. More...
 
bool IsLastFragment (Mac48Address address, const WifiMacHeader *header, Ptr< const Packet > packet, uint32_t fragmentNumber)
 
bool IsWaitAssocTxOk (Mac48Address address) const
 Return whether we are waiting for an ACK for the association response we sent. More...
 
bool NeedCtsToSelf (WifiTxVector txVector)
 Return if we need to do Cts-to-self before sending a DATA. More...
 
bool NeedFragmentation (Mac48Address address, const WifiMacHeader *header, Ptr< const Packet > packet)
 
bool NeedRetransmission (Mac48Address address, const WifiMacHeader *header, Ptr< const Packet > packet)
 
bool NeedRts (Mac48Address address, const WifiMacHeader *header, Ptr< const Packet > packet, WifiTxVector txVector)
 
void PrepareForQueue (Mac48Address address, const WifiMacHeader *header, Ptr< const Packet > packet)
 
void RecordDisassociated (Mac48Address address)
 Records that the STA was disassociated. More...
 
void RecordGotAssocTxFailed (Mac48Address address)
 Records that we missed an ACK for the association response we sent. More...
 
void RecordGotAssocTxOk (Mac48Address address)
 Records that we got an ACK for the association response we sent. More...
 
void RecordWaitAssocTxOk (Mac48Address address)
 Records that we are waiting for an ACK for the association response we sent. More...
 
void RemoveAllSupportedMcs (Mac48Address address)
 Invoked in a STA or AP to delete all of the supported MCS by a destination. More...
 
void ReportAmpduTxStatus (Mac48Address address, uint8_t tid, uint8_t nSuccessfulMpdus, uint8_t nFailedMpdus, double rxSnr, double dataSnr)
 Typically called per A-MPDU, either when a Block ACK was successfully received or when a BlockAckTimeout has elapsed. More...
 
void ReportDataFailed (Mac48Address address, const WifiMacHeader *header, uint32_t packetSize)
 Should be invoked whenever the AckTimeout associated to a transmission attempt expires. More...
 
void ReportDataOk (Mac48Address address, const WifiMacHeader *header, double ackSnr, WifiMode ackMode, double dataSnr, uint32_t packetSize)
 Should be invoked whenever we receive the Ack associated to a data packet we just sent. More...
 
void ReportFinalDataFailed (Mac48Address address, const WifiMacHeader *header, uint32_t packetSize)
 Should be invoked after calling ReportDataFailed if NeedRetransmission returns false. More...
 
void ReportFinalRtsFailed (Mac48Address address, const WifiMacHeader *header)
 Should be invoked after calling ReportRtsFailed if NeedRetransmission returns false. More...
 
void ReportRtsFailed (Mac48Address address, const WifiMacHeader *header)
 Should be invoked whenever the RtsTimeout associated to a transmission attempt expires. More...
 
void ReportRtsOk (Mac48Address address, const WifiMacHeader *header, double ctsSnr, WifiMode ctsMode, double rtsSnr)
 Should be invoked whenever we receive the Cts associated to an RTS we just sent. More...
 
void ReportRxOk (Mac48Address address, const WifiMacHeader *header, double rxSnr, WifiMode txMode)
 
void Reset (void)
 Reset the station, invoked in a STA upon dis-association or in an AP upon reboot. More...
 
void SetDefaultTxPowerLevel (uint8_t txPower)
 Set the default transmission power level. More...
 
void SetFragmentationThreshold (uint32_t threshold)
 Sets a fragmentation threshold. More...
 
virtual void SetHeSupported (bool enable)
 Enable or disable HE capability support. More...
 
virtual void SetHtSupported (bool enable)
 Enable or disable HT capability support. More...
 
void SetMaxSlrc (uint32_t maxSlrc)
 Sets the maximum STA long retry count (SLRC). More...
 
void SetMaxSsrc (uint32_t maxSsrc)
 Sets the maximum STA short retry count (SSRC). More...
 
virtual void SetPcfSupported (bool enable)
 Enable or disable PCF capability support. More...
 
void SetQosSupport (Mac48Address from, bool qosSupported)
 Records QoS support of the remote station. More...
 
void SetRifsPermitted (bool allow)
 Permit or prohibit RIFS. More...
 
void SetRtsCtsThreshold (uint32_t threshold)
 Sets the RTS threshold. More...
 
void SetShortPreambleEnabled (bool enable)
 Enable or disable short PLCP preambles. More...
 
void SetShortSlotTimeEnabled (bool enable)
 Enable or disable short slot time. More...
 
virtual void SetupMac (const Ptr< WifiMac > mac)
 Set up MAC associated with this device since it is the object that knows the full set of timing parameters (e.g. More...
 
virtual void SetupPhy (const Ptr< WifiPhy > phy)
 Set up PHY associated with this device since it is the object that knows the full set of transmit rates that are supported. More...
 
void SetUseGreenfieldProtection (bool enable)
 Enable or disable protection for stations that do not support HT greenfield format. More...
 
void SetUseNonErpProtection (bool enable)
 Enable or disable protection for non-ERP stations. More...
 
void SetUseNonHtProtection (bool enable)
 Enable or disable protection for non-HT stations. More...
 
virtual void SetVhtSupported (bool enable)
 Enable or disable VHT capability support. More...
 
void UpdateFragmentationThreshold (void)
 Typically called to update the fragmentation threshold at the start of a new transmission. More...
 
- Public Member Functions inherited from ns3::Object
 Object ()
 Constructor. More...
 
virtual ~Object ()
 Destructor. More...
 
void AggregateObject (Ptr< Object > other)
 Aggregate two Objects together. More...
 
void Dispose (void)
 Dispose of this Object. More...
 
AggregateIterator GetAggregateIterator (void) const
 Get an iterator to the Objects aggregated to this one. More...
 
virtual TypeId GetInstanceTypeId (void) const
 Get the most derived TypeId for this Object. More...
 
template<typename T >
Ptr< T > GetObject (void) const
 Get a pointer to the requested aggregated Object. More...
 
template<typename T >
Ptr< T > GetObject (TypeId tid) const
 Get a pointer to the requested aggregated Object by TypeId. More...
 
void Initialize (void)
 Invoke DoInitialize on all Objects aggregated to this one. More...
 
bool IsInitialized (void) const
 Check if the object has been initialized. More...
 
- Public Member Functions inherited from ns3::SimpleRefCount< Object, ObjectBase, ObjectDeleter >
 SimpleRefCount ()
 Default constructor. More...
 
 SimpleRefCount (const SimpleRefCount &o)
 Copy constructor. More...
 
uint32_t GetReferenceCount (void) const
 Get the reference count of the object. More...
 
SimpleRefCountoperator= (const SimpleRefCount &o)
 Assignment operator. More...
 
void Ref (void) const
 Increment the reference count. More...
 
void Unref (void) const
 Decrement the reference count. More...
 
- Public Member Functions inherited from ns3::ObjectBase
virtual ~ObjectBase ()
 Virtual destructor. More...
 
void GetAttribute (std::string name, AttributeValue &value) const
 Get the value of an attribute, raising fatal errors if unsuccessful. More...
 
bool GetAttributeFailSafe (std::string name, AttributeValue &value) const
 Get the value of an attribute without raising erros. More...
 
void SetAttribute (std::string name, const AttributeValue &value)
 Set a single attribute, raising fatal errors if unsuccessful. More...
 
bool SetAttributeFailSafe (std::string name, const AttributeValue &value)
 Set a single attribute without raising errors. More...
 
bool TraceConnect (std::string name, std::string context, const CallbackBase &cb)
 Connect a TraceSource to a Callback with a context. More...
 
bool TraceConnectWithoutContext (std::string name, const CallbackBase &cb)
 Connect a TraceSource to a Callback without a context. More...
 
bool TraceDisconnect (std::string name, std::string context, const CallbackBase &cb)
 Disconnect from a TraceSource a Callback previously connected with a context. More...
 
bool TraceDisconnectWithoutContext (std::string name, const CallbackBase &cb)
 Disconnect from a TraceSource a Callback previously connected without a context. More...
 

Static Public Member Functions

static TypeId GetTypeId (void)
 Get the type ID. More...
 
- Static Public Member Functions inherited from ns3::Object
static TypeId GetTypeId (void)
 Register this type. More...
 
- Static Public Member Functions inherited from ns3::ObjectBase
static TypeId GetTypeId (void)
 Get the type ID. More...
 

Protected Member Functions

virtual void DoDispose (void)
 Destructor implementation. More...
 
Mac48Address GetAddress (const WifiRemoteStation *station) const
 Return the address of the station. More...
 
bool GetAggregation (const WifiRemoteStation *station) const
 Return whether the given station supports A-MPDU. More...
 
uint16_t GetChannelWidth (const WifiRemoteStation *station) const
 Return the channel width supported by the station. More...
 
bool GetGreenfield (const WifiRemoteStation *station) const
 Return whether the station supports Greenfield or not. More...
 
uint16_t GetGuardInterval (const WifiRemoteStation *station) const
 Return the HE guard interval duration supported by the station. More...
 
bool GetHeSupported (const WifiRemoteStation *station) const
 Return whether the given station is HE capable. More...
 
bool GetHtSupported (const WifiRemoteStation *station) const
 Return whether the given station is HT capable. More...
 
Ptr< WifiMacGetMac (void) const
 Return the WifiMac. More...
 
WifiMode GetMcsSupported (const WifiRemoteStation *station, uint8_t i) const
 Return the WifiMode supported by the specified station at the specified index. More...
 
uint8_t GetNess (const WifiRemoteStation *station) const
 
uint8_t GetNMcsSupported (const WifiRemoteStation *station) const
 Return the number of MCS supported by the given station. More...
 
uint32_t GetNNonErpSupported (const WifiRemoteStation *station) const
 Return the number of non-ERP modes supported by the given station. More...
 
WifiMode GetNonErpSupported (const WifiRemoteStation *station, uint8_t i) const
 Return whether non-ERP mode associated with the specified station at the specified index. More...
 
uint8_t GetNSupported (const WifiRemoteStation *station) const
 Return the number of modes supported by the given station. More...
 
uint8_t GetNumberOfSupportedStreams (const WifiRemoteStation *station) const
 Return the number of supported streams the station has. More...
 
Ptr< WifiPhyGetPhy (void) const
 Return the WifiPhy. More...
 
WifiPreamble GetPreambleForTransmission (WifiMode mode, Mac48Address dest)
 Return the preamble to be used for the transmission. More...
 
bool GetQosSupported (const WifiRemoteStation *station) const
 Return whether the given station is QoS capable. More...
 
bool GetShortGuardInterval (const WifiRemoteStation *station) const
 Return whether the given station supports HT/VHT short guard interval. More...
 
WifiMode GetSupported (const WifiRemoteStation *station, uint8_t i) const
 Return whether mode associated with the specified station at the specified index. More...
 
bool GetVhtSupported (const WifiRemoteStation *station) const
 Return whether the given station is VHT capable. More...
 
- Protected Member Functions inherited from ns3::Object
 Object (const Object &o)
 Copy an Object. More...
 
virtual void DoInitialize (void)
 Initialize() implementation. More...
 
virtual void NotifyNewAggregate (void)
 Notify all Objects aggregated to this one of a new Object being aggregated. More...
 
- Protected Member Functions inherited from ns3::ObjectBase
void ConstructSelf (const AttributeConstructionList &attributes)
 Complete construction of ObjectBase; invoked by derived classes. More...
 
virtual void NotifyConstructionCompleted (void)
 Notifier called once the ObjectBase is fully constructed. More...
 

Static Protected Member Functions

static uint16_t GetChannelWidthForTransmission (WifiMode mode, uint16_t maxSupportedChannelWidth)
 Return the channel width that corresponds to the selected mode (instead of letting the PHY's default channel width). More...
 

Private Types

typedef std::vector< WifiRemoteStation * > Stations
 A vector of WifiRemoteStations. More...
 
typedef std::vector< WifiRemoteStationState * > StationStates
 A vector of WifiRemoteStationStates. More...
 

Private Member Functions

virtual WifiRemoteStationDoCreateStation (void) const =0
 
virtual uint16_t DoGetAckTxChannelWidth (Mac48Address address, WifiMode ctsMode)
 
virtual uint16_t DoGetAckTxGuardInterval (Mac48Address address, WifiMode ackMode)
 
virtual uint8_t DoGetAckTxNess (Mac48Address address, WifiMode ackMode)
 
virtual uint8_t DoGetAckTxNss (Mac48Address address, WifiMode ackMode)
 
virtual uint8_t DoGetAckTxPowerLevel (Mac48Address address, WifiMode ackMode)
 
virtual uint16_t DoGetBlockAckTxChannelWidth (Mac48Address address, WifiMode ctsMode)
 
virtual uint16_t DoGetBlockAckTxGuardInterval (Mac48Address address, WifiMode blockAckMode)
 
virtual uint8_t DoGetBlockAckTxNess (Mac48Address address, WifiMode blockAckMode)
 
virtual uint8_t DoGetBlockAckTxNss (Mac48Address address, WifiMode blockAckMode)
 
virtual uint8_t DoGetBlockAckTxPowerLevel (Mac48Address address, WifiMode blockAckMode)
 
virtual uint16_t DoGetCtsTxChannelWidth (Mac48Address address, WifiMode ctsMode)
 
virtual uint16_t DoGetCtsTxGuardInterval (Mac48Address address, WifiMode ctsMode)
 
virtual uint8_t DoGetCtsTxNess (Mac48Address address, WifiMode ctsMode)
 
virtual uint8_t DoGetCtsTxNss (Mac48Address address, WifiMode ctsMode)
 
virtual uint8_t DoGetCtsTxPowerLevel (Mac48Address address, WifiMode ctsMode)
 
virtual WifiTxVector DoGetDataTxVector (WifiRemoteStation *station)=0
 
uint32_t DoGetFragmentationThreshold (void) const
 Return the current fragmentation threshold. More...
 
virtual WifiTxVector DoGetRtsTxVector (WifiRemoteStation *station)=0
 
virtual bool DoNeedFragmentation (WifiRemoteStation *station, Ptr< const Packet > packet, bool normally)
 
virtual bool DoNeedRetransmission (WifiRemoteStation *station, Ptr< const Packet > packet, bool normally)
 
virtual bool DoNeedRts (WifiRemoteStation *station, Ptr< const Packet > packet, bool normally)
 
virtual void DoReportAmpduTxStatus (WifiRemoteStation *station, uint8_t nSuccessfulMpdus, uint8_t nFailedMpdus, double rxSnr, double dataSnr)
 Typically called per A-MPDU, either when a Block ACK was successfully received or when a BlockAckTimeout has elapsed. More...
 
virtual void DoReportDataFailed (WifiRemoteStation *station)=0
 This method is a pure virtual method that must be implemented by the sub-class. More...
 
virtual void DoReportDataOk (WifiRemoteStation *station, double ackSnr, WifiMode ackMode, double dataSnr)=0
 This method is a pure virtual method that must be implemented by the sub-class. More...
 
virtual void DoReportFinalDataFailed (WifiRemoteStation *station)=0
 This method is a pure virtual method that must be implemented by the sub-class. More...
 
virtual void DoReportFinalRtsFailed (WifiRemoteStation *station)=0
 This method is a pure virtual method that must be implemented by the sub-class. More...
 
virtual void DoReportRtsFailed (WifiRemoteStation *station)=0
 This method is a pure virtual method that must be implemented by the sub-class. More...
 
virtual void DoReportRtsOk (WifiRemoteStation *station, double ctsSnr, WifiMode ctsMode, double rtsSnr)=0
 This method is a pure virtual method that must be implemented by the sub-class. More...
 
virtual void DoReportRxOk (WifiRemoteStation *station, double rxSnr, WifiMode txMode)=0
 This method is a pure virtual method that must be implemented by the sub-class. More...
 
void DoSetFragmentationThreshold (uint32_t threshold)
 Actually sets the fragmentation threshold, it also checks the validity of the given threshold. More...
 
WifiMode GetControlAnswerMode (Mac48Address address, WifiMode reqMode)
 Get control answer mode function. More...
 
uint32_t GetNFragments (const WifiMacHeader *header, Ptr< const Packet > packet)
 Return the number of fragments needed for the given packet. More...
 
bool IsAllowedControlAnswerModulationClass (WifiModulationClass modClassReq, WifiModulationClass modClassAnswer) const
 Return whether the modulation class of the selected mode for the control answer frame is allowed. More...
 
virtual bool IsLowLatency (void) const =0
 
WifiRemoteStationLookup (Mac48Address address, uint8_t tid) const
 Return the station associated with the given address and TID. More...
 
WifiRemoteStationLookup (Mac48Address address, const WifiMacHeader *header) const
 Find a remote station by its remote address and TID taken from MAC header. More...
 
WifiRemoteStationStateLookupState (Mac48Address address) const
 Return the state of the station associated with the given address. More...
 

Private Attributes

WifiModeList m_bssBasicMcsSet
 basic MCS set More...
 
WifiModeList m_bssBasicRateSet
 This member is the list of WifiMode objects that comprise the BSSBasicRateSet parameter. More...
 
WifiMode m_defaultTxMcs
 The default transmission modulation-coding scheme (MCS) More...
 
WifiMode m_defaultTxMode
 The default transmission mode. More...
 
uint8_t m_defaultTxPowerLevel
 Default tranmission power level. More...
 
ProtectionMode m_erpProtectionMode
 Protection mode for ERP stations when non-ERP stations are detected. More...
 
uint32_t m_fragmentationThreshold
 Current threshold for fragmentation. More...
 
bool m_heSupported
 Flag if HE capability is supported. More...
 
ProtectionMode m_htProtectionMode
 Protection mode for HT stations when non-HT stations are detected. More...
 
bool m_htSupported
 Flag if HT capability is supported. More...
 
TracedCallback< Mac48Addressm_macTxDataFailed
 The trace source fired when the transmission of a single data packet has failed. More...
 
TracedCallback< Mac48Addressm_macTxFinalDataFailed
 The trace source fired when the transmission of a data packet has exceeded the maximum number of attempts. More...
 
TracedCallback< Mac48Addressm_macTxFinalRtsFailed
 The trace source fired when the transmission of a RTS has exceeded the maximum number of attempts. More...
 
TracedCallback< Mac48Addressm_macTxRtsFailed
 The trace source fired when the transmission of a single RTS has failed. More...
 
uint32_t m_maxSlrc
 Maximum STA long retry count (SLRC) More...
 
uint32_t m_maxSsrc
 Maximum STA short retry count (SSRC) More...
 
uint32_t m_nextFragmentationThreshold
 Threshold for fragmentation that will be used for the next transmission. More...
 
WifiMode m_nonUnicastMode
 Transmission mode for non-unicast DATA frames. More...
 
bool m_pcfSupported
 Flag if PCF capability is supported. More...
 
bool m_rifsPermitted
 flag if RIFS is enabled More...
 
uint32_t m_rtsCtsThreshold
 Threshold for RTS/CTS. More...
 
bool m_shortPreambleEnabled
 flag if short PLCP preamble is enabled More...
 
bool m_shortSlotTimeEnabled
 flag if short slot time is enabled More...
 
StationStates m_states
 States of known stations. More...
 
Stations m_stations
 Information for each known stations. More...
 
bool m_useGreenfieldProtection
 flag if protection for stations that do not support HT greenfield format is enabled More...
 
bool m_useNonErpProtection
 flag if protection for non-ERP stations against ERP transmissions is enabled More...
 
bool m_useNonHtProtection
 flag if protection for non-HT stations against HT transmissions is enabled More...
 
bool m_vhtSupported
 Flag if VHT capability is supported. More...
 
Ptr< WifiMacm_wifiMac
 This is a pointer to the WifiMac associated with this WifiRemoteStationManager that is set on call to WifiRemoteStationManager::SetupMac(). More...
 
Ptr< WifiPhym_wifiPhy
 This is a pointer to the WifiPhy associated with this WifiRemoteStationManager that is set on call to WifiRemoteStationManager::SetupPhy(). More...
 

Additional Inherited Members

Detailed Description

hold a list of per-remote-station state.


See also
ns3::WifiRemoteStation.

Config Paths

ns3::WifiRemoteStationManager is accessible through the following paths with Config::Set and Config::Connect:

  • "/NodeList/[i]/DeviceList/[i]/$ns3::WifiNetDevice/RemoteStationManager"

Attributes

  • IsLowLatency: If true, we attempt to modelize a so-called low-latency device: a device where decisions about tx parameters can be made on a per-packet basis and feedback about the transmission of each packet is obtained before sending the next. Otherwise, we modelize a high-latency device, that is a device where we cannot update our decision about tx parameters after every packet transmission.
    • Set with class: BooleanValue
    • Underlying type: bool
    • Flags: read
  • MaxSsrc: The maximum number of retransmission attempts for any packet with size <= RtsCtsThreshold. This value will not have any effect on some rate control algorithms.
    • Set with class: ns3::UintegerValue
    • Underlying type: uint32_t 0:4294967295
    • Initial value: 7
    • Flags: construct write
  • MaxSlrc: The maximum number of retransmission attempts for any packet with size > RtsCtsThreshold. This value will not have any effect on some rate control algorithms.
    • Set with class: ns3::UintegerValue
    • Underlying type: uint32_t 0:4294967295
    • Initial value: 4
    • Flags: construct write
  • RtsCtsThreshold: If the size of the PSDU is bigger than this value, we use an RTS/CTS handshake before sending the data frame.This value will not have any effect on some rate control algorithms.
    • Set with class: ns3::UintegerValue
    • Underlying type: uint32_t 0:4294967295
    • Initial value: 65535
    • Flags: construct write
  • FragmentationThreshold: If the size of the PSDU is bigger than this value, we fragment it such that the size of the fragments are equal or smaller. This value does not apply when it is carried in an A-MPDU. This value will not have any effect on some rate control algorithms.
    • Set with class: ns3::UintegerValue
    • Underlying type: uint32_t 0:4294967295
    • Initial value: 65535
    • Flags: construct write read
  • NonUnicastMode: Wifi mode used for non-unicast transmissions.
    • Set with class: WifiModeValue
    • Underlying type: WifiMode
    • Initial value: Invalid-WifiMode
    • Flags: construct write read
  • DefaultTxPowerLevel: Default power level to be used for transmissions. This is the power level that is used by all those WifiManagers that do not implement TX power control.
    • Set with class: ns3::UintegerValue
    • Underlying type: uint8_t 0:255
    • Initial value: 0
    • Flags: construct write read
  • ErpProtectionMode: Protection mode used when non-ERP STAs are connected to an ERP AP: Rts-Cts or Cts-To-Self
    • Set with class: ns3::EnumValue
    • Underlying type:
    • Initial value: Cts-To-Self
    • Flags: construct write read
  • HtProtectionMode: Protection mode used when non-HT STAs are connected to a HT AP: Rts-Cts or Cts-To-Self
    • Set with class: ns3::EnumValue
    • Underlying type:
    • Initial value: Cts-To-Self
    • Flags: construct write read

TraceSources

Size of this type is 264 bytes (on a 64-bit architecture).

Definition at line 93 of file wifi-remote-station-manager.h.

Member Typedef Documentation

◆ PowerChangeTracedCallback

typedef void(* ns3::WifiRemoteStationManager::PowerChangeTracedCallback) (double oldPower, double newPower, Mac48Address remoteAddress)

TracedCallback signature for power change events.

Parameters
[in]oldPowerThe previous power (in dBm).
[in]newPowerThe new power (in dBm).
[in]addressThe remote station MAC address.

Definition at line 861 of file wifi-remote-station-manager.h.

◆ RateChangeTracedCallback

typedef void(* ns3::WifiRemoteStationManager::RateChangeTracedCallback) (DataRate oldRate, DataRate newRate, Mac48Address remoteAddress)

TracedCallback signature for rate change events.

Parameters
[in]oldRateThe previous data rate.
[in]newRateThe new data rate.
[in]addressThe remote station MAC address.

Definition at line 870 of file wifi-remote-station-manager.h.

◆ Stations

A vector of WifiRemoteStations.

Definition at line 1392 of file wifi-remote-station-manager.h.

◆ StationStates

A vector of WifiRemoteStationStates.

Definition at line 1396 of file wifi-remote-station-manager.h.

Member Enumeration Documentation

◆ ProtectionMode

ProtectionMode enumeration.

Enumerator
RTS_CTS 
CTS_TO_SELF 

Definition at line 106 of file wifi-remote-station-manager.h.

Constructor & Destructor Documentation

◆ WifiRemoteStationManager()

ns3::WifiRemoteStationManager::WifiRemoteStationManager ( )

Definition at line 405 of file wifi-remote-station-manager.cc.

References NS_LOG_FUNCTION.

◆ ~WifiRemoteStationManager()

ns3::WifiRemoteStationManager::~WifiRemoteStationManager ( )
virtual

Definition at line 420 of file wifi-remote-station-manager.cc.

References NS_LOG_FUNCTION.

Member Function Documentation

◆ AddAllSupportedMcs()

void ns3::WifiRemoteStationManager::AddAllSupportedMcs ( Mac48Address  address)

Invoked in a STA or AP to store all of the MCS supported by a destination which is also supported locally.

Parameters
addressthe address of the station being recorded

Definition at line 636 of file wifi-remote-station-manager.cc.

References first::address, ns3::WifiPhy::GetMcs(), ns3::WifiPhy::GetNMcs(), LookupState(), m_wifiPhy, NS_ASSERT, and NS_LOG_FUNCTION.

Referenced by ns3::AdhocWifiMac::Enqueue(), ns3::OcbWifiMac::Enqueue(), ns3::AdhocWifiMac::Receive(), and ns3::OcbWifiMac::Receive().

+ Here is the call graph for this function:
+ Here is the caller graph for this function:

◆ AddAllSupportedModes()

void ns3::WifiRemoteStationManager::AddAllSupportedModes ( Mac48Address  address)

Invoked in a STA or AP to store all of the modes supported by a destination which is also supported locally.

The set of supported modes includes the BSSBasicRateSet.

Parameters
addressthe address of the station being recorded

Definition at line 619 of file wifi-remote-station-manager.cc.

References AddBasicMode(), first::address, ns3::WifiPhy::GetMode(), ns3::WifiPhy::GetNModes(), ns3::WifiMode::IsMandatory(), LookupState(), m_wifiPhy, NS_ASSERT, and NS_LOG_FUNCTION.

Referenced by ns3::AdhocWifiMac::Enqueue(), ns3::OcbWifiMac::Enqueue(), ns3::AdhocWifiMac::Receive(), and ns3::OcbWifiMac::Receive().

+ Here is the call graph for this function:
+ Here is the caller graph for this function:

◆ AddBasicMcs()

void ns3::WifiRemoteStationManager::AddBasicMcs ( WifiMode  mcs)

Add a given Modulation and Coding Scheme (MCS) index to the set of basic MCS.

Parameters
mcsthe WifiMode to be added to the basic MCS set

Definition at line 1956 of file wifi-remote-station-manager.cc.

References GetBasicMcs(), ns3::WifiMode::GetMcsValue(), GetNBasicMcs(), m_bssBasicMcsSet, and NS_LOG_FUNCTION.

+ Here is the call graph for this function:

◆ AddBasicMode()

void ns3::WifiRemoteStationManager::AddBasicMode ( WifiMode  mode)

Invoked in a STA upon association to store the set of rates which belong to the BSSBasicRateSet of the associated AP and which are supported locally.

Invoked in an AP to configure the BSSBasicRateSet.

Parameters
modethe WifiMode to be added to the basic mode set

Definition at line 1885 of file wifi-remote-station-manager.cc.

References GetBasicMode(), ns3::WifiMode::GetModulationClass(), GetNBasicModes(), m_bssBasicRateSet, NS_FATAL_ERROR, NS_LOG_FUNCTION, ns3::WIFI_MOD_CLASS_HE, ns3::WIFI_MOD_CLASS_HT, and ns3::WIFI_MOD_CLASS_VHT.

Referenced by AddAllSupportedModes(), ns3::ApWifiMac::GetSupportedRates(), ns3::MeshWifiInterfaceMac::Receive(), ns3::StaWifiMac::UpdateApInfoFromAssocResp(), and ns3::StaWifiMac::UpdateApInfoFromProbeResp().

+ Here is the call graph for this function:
+ Here is the caller graph for this function:

◆ AddStationHeCapabilities()

◆ AddStationHtCapabilities()

◆ AddStationVhtCapabilities()

◆ AddSupportedErpSlotTime()

void ns3::WifiRemoteStationManager::AddSupportedErpSlotTime ( Mac48Address  address,
bool  isShortSlotTimeSupported 
)

Record whether the short ERP slot time is supported by the station.

Parameters
addressthe address of the station
isShortSlotTimeSupportedwhether or not short ERP slot time is supported by the station

Definition at line 593 of file wifi-remote-station-manager.cc.

References first::address, LookupState(), NS_ASSERT, and NS_LOG_FUNCTION.

Referenced by ns3::ApWifiMac::Receive().

+ Here is the call graph for this function:
+ Here is the caller graph for this function:

◆ AddSupportedMcs()

void ns3::WifiRemoteStationManager::AddSupportedMcs ( Mac48Address  address,
WifiMode  mcs 
)

Record the MCS index supported by the station.

Parameters
addressthe address of the station
mcsthe WifiMode supported by the station

Definition at line 658 of file wifi-remote-station-manager.cc.

References first::address, LookupState(), NS_ASSERT, and NS_LOG_FUNCTION.

Referenced by AddStationHeCapabilities(), AddStationHtCapabilities(), AddStationVhtCapabilities(), ns3::ApWifiMac::Receive(), ns3::StaWifiMac::UpdateApInfoFromAssocResp(), and ns3::StaWifiMac::UpdateApInfoFromBeacon().

+ Here is the call graph for this function:
+ Here is the caller graph for this function:

◆ AddSupportedMode()

void ns3::WifiRemoteStationManager::AddSupportedMode ( Mac48Address  address,
WifiMode  mode 
)

Invoked in a STA or AP to store the set of modes supported by a destination which is also supported locally.

The set of supported modes includes the BSSBasicRateSet.

Parameters
addressthe address of the station being recorded
modethe WifiMode supports by the station

Definition at line 602 of file wifi-remote-station-manager.cc.

References first::address, LookupState(), NS_ASSERT, and NS_LOG_FUNCTION.

Referenced by ns3::MeshWifiInterfaceMac::ForwardDown(), ns3::ApWifiMac::Receive(), ns3::MeshWifiInterfaceMac::Receive(), ns3::StaWifiMac::UpdateApInfoFromAssocResp(), ns3::StaWifiMac::UpdateApInfoFromBeacon(), and ns3::StaWifiMac::UpdateApInfoFromProbeResp().

+ Here is the call graph for this function:
+ Here is the caller graph for this function:

◆ AddSupportedPlcpPreamble()

void ns3::WifiRemoteStationManager::AddSupportedPlcpPreamble ( Mac48Address  address,
bool  isShortPreambleSupported 
)

Record whether the short PLCP preamble is supported by the station.

Parameters
addressthe address of the station
isShortPreambleSupportedwhether or not short PLCP preamble is supported by the station

Definition at line 584 of file wifi-remote-station-manager.cc.

References first::address, LookupState(), NS_ASSERT, and NS_LOG_FUNCTION.

Referenced by ns3::ApWifiMac::Receive().

+ Here is the call graph for this function:
+ Here is the caller graph for this function:

◆ DoCreateStation()

virtual WifiRemoteStation* ns3::WifiRemoteStationManager::DoCreateStation ( void  ) const
privatepure virtual

◆ DoDispose()

void ns3::WifiRemoteStationManager::DoDispose ( void  )
protectedvirtual

Destructor implementation.

This method is called by Dispose() or by the Object's destructor, whichever comes first.

Subclasses are expected to implement their real destruction code in an overridden version of this method and chain up to their parent's implementation once they are done. i.e, for simplicity, the destructor of every subclass should be empty and its content should be moved to the associated DoDispose() method.

It is safe to call GetObject() from within this method.

Reimplemented from ns3::Object.

Definition at line 426 of file wifi-remote-station-manager.cc.

References NS_LOG_FUNCTION, and Reset().

+ Here is the call graph for this function:

◆ DoGetAckTxChannelWidth()

uint16_t ns3::WifiRemoteStationManager::DoGetAckTxChannelWidth ( Mac48Address  address,
WifiMode  ctsMode 
)
privatevirtual
Parameters
addressthe address of the recipient
ctsModethe mode to be used
Returns
the ack transmit channel width

Definition at line 1574 of file wifi-remote-station-manager.cc.

References ns3::WifiPhy::GetChannelWidth(), and m_wifiPhy.

Referenced by GetAckTxVector().

+ Here is the call graph for this function:
+ Here is the caller graph for this function:

◆ DoGetAckTxGuardInterval()

uint16_t ns3::WifiRemoteStationManager::DoGetAckTxGuardInterval ( Mac48Address  address,
WifiMode  ackMode 
)
privatevirtual
Parameters
addressthe address of the recipient
ackModethe mode to be used
Returns
the ack transmit guard interval

Definition at line 1580 of file wifi-remote-station-manager.cc.

References ns3::ConvertGuardIntervalToNanoSeconds(), ns3::WifiPhy::GetGuardInterval(), ns3::WifiPhy::GetShortGuardInterval(), and m_wifiPhy.

Referenced by GetAckTxVector().

+ Here is the call graph for this function:
+ Here is the caller graph for this function:

◆ DoGetAckTxNess()

uint8_t ns3::WifiRemoteStationManager::DoGetAckTxNess ( Mac48Address  address,
WifiMode  ackMode 
)
privatevirtual
Parameters
addressthe address of the recipient
ackModethe mode to be used
Returns
the ack transmit NESS

Definition at line 1592 of file wifi-remote-station-manager.cc.

Referenced by GetAckTxVector().

+ Here is the caller graph for this function:

◆ DoGetAckTxNss()

uint8_t ns3::WifiRemoteStationManager::DoGetAckTxNss ( Mac48Address  address,
WifiMode  ackMode 
)
privatevirtual
Parameters
addressthe address of the recipient
ackModethe mode to be used
Returns
the ack transmit NSS

Definition at line 1586 of file wifi-remote-station-manager.cc.

Referenced by GetAckTxVector().

+ Here is the caller graph for this function:

◆ DoGetAckTxPowerLevel()

uint8_t ns3::WifiRemoteStationManager::DoGetAckTxPowerLevel ( Mac48Address  address,
WifiMode  ackMode 
)
privatevirtual
Parameters
addressthe address of the recipient of the ACK
ackModethe mode to be used for the ACK
Returns
the power level to be used to send the ACK

Definition at line 1568 of file wifi-remote-station-manager.cc.

References m_defaultTxPowerLevel.

Referenced by GetAckTxVector().

+ Here is the caller graph for this function:

◆ DoGetBlockAckTxChannelWidth()

uint16_t ns3::WifiRemoteStationManager::DoGetBlockAckTxChannelWidth ( Mac48Address  address,
WifiMode  ctsMode 
)
privatevirtual
Parameters
addressthe address of the recipient
ctsModethe mode to be used
Returns
the block ack transmit channel width

Definition at line 1604 of file wifi-remote-station-manager.cc.

References ns3::WifiPhy::GetChannelWidth(), and m_wifiPhy.

Referenced by GetBlockAckTxVector().

+ Here is the call graph for this function:
+ Here is the caller graph for this function:

◆ DoGetBlockAckTxGuardInterval()

uint16_t ns3::WifiRemoteStationManager::DoGetBlockAckTxGuardInterval ( Mac48Address  address,
WifiMode  blockAckMode 
)
privatevirtual
Parameters
addressthe address of the recipient
blockAckModethe mode to be used
Returns
the block ack transmit guard interval

Definition at line 1610 of file wifi-remote-station-manager.cc.

References ns3::ConvertGuardIntervalToNanoSeconds(), ns3::WifiPhy::GetGuardInterval(), ns3::WifiPhy::GetShortGuardInterval(), and m_wifiPhy.

Referenced by GetBlockAckTxVector().

+ Here is the call graph for this function:
+ Here is the caller graph for this function:

◆ DoGetBlockAckTxNess()

uint8_t ns3::WifiRemoteStationManager::DoGetBlockAckTxNess ( Mac48Address  address,
WifiMode  blockAckMode 
)
privatevirtual
Parameters
addressthe address of the recipient
blockAckModethe mode to be used
Returns
the block ack transmit NESS

Definition at line 1622 of file wifi-remote-station-manager.cc.

Referenced by GetBlockAckTxVector().

+ Here is the caller graph for this function:

◆ DoGetBlockAckTxNss()

uint8_t ns3::WifiRemoteStationManager::DoGetBlockAckTxNss ( Mac48Address  address,
WifiMode  blockAckMode 
)
privatevirtual
Parameters
addressthe address of the recipient
blockAckModethe mode to be used
Returns
the block ack transmit NSS

Definition at line 1616 of file wifi-remote-station-manager.cc.

Referenced by GetBlockAckTxVector().

+ Here is the caller graph for this function:

◆ DoGetBlockAckTxPowerLevel()

uint8_t ns3::WifiRemoteStationManager::DoGetBlockAckTxPowerLevel ( Mac48Address  address,
WifiMode  blockAckMode 
)
privatevirtual
Parameters
addressthe address of the recipient of the Block ACK
blockAckModethe mode to be used for the Block ACK
Returns
the power level to be used to send the Block ACK

Definition at line 1598 of file wifi-remote-station-manager.cc.

References m_defaultTxPowerLevel.

Referenced by GetBlockAckTxVector().

+ Here is the caller graph for this function:

◆ DoGetCtsToSelfTxVector()

WifiTxVector ns3::WifiRemoteStationManager::DoGetCtsToSelfTxVector ( void  )

Since CTS-to-self parameters are not dependent on the station, it is implemented in wifiremote station manager.

Returns
the transmission mode to use to send the CTS-to-self prior to the transmission of the data packet itself.

Definition at line 870 of file wifi-remote-station-manager.cc.

References ns3::ConvertGuardIntervalToNanoSeconds(), ns3::WifiPhy::GetChannelWidth(), GetChannelWidthForTransmission(), GetDefaultMode(), GetDefaultTxPowerLevel(), ns3::WifiPhy::GetGuardInterval(), GetMaxNumberOfTransmitStreams(), ns3::WifiMode::GetModulationClass(), GetNumberOfAntennas(), ns3::WifiPhy::GetShortGuardInterval(), m_wifiPhy, ns3::WIFI_MOD_CLASS_HE, ns3::WIFI_MOD_CLASS_HT, ns3::WIFI_MOD_CLASS_VHT, ns3::WIFI_PREAMBLE_HE_SU, ns3::WIFI_PREAMBLE_HT_MF, ns3::WIFI_PREAMBLE_LONG, and ns3::WIFI_PREAMBLE_VHT.

Referenced by GetCtsToSelfTxVector(), and PrepareForQueue().

+ Here is the call graph for this function:
+ Here is the caller graph for this function:

◆ DoGetCtsTxChannelWidth()

uint16_t ns3::WifiRemoteStationManager::DoGetCtsTxChannelWidth ( Mac48Address  address,
WifiMode  ctsMode 
)
privatevirtual
Parameters
addressthe address of the recipient
ctsModethe mode to be used
Returns
the CTS transmit channel width

Definition at line 1544 of file wifi-remote-station-manager.cc.

References ns3::WifiPhy::GetChannelWidth(), and m_wifiPhy.

Referenced by GetCtsTxVector().

+ Here is the call graph for this function:
+ Here is the caller graph for this function:

◆ DoGetCtsTxGuardInterval()

uint16_t ns3::WifiRemoteStationManager::DoGetCtsTxGuardInterval ( Mac48Address  address,
WifiMode  ctsMode 
)
privatevirtual
Parameters
addressthe address of the recipient
ctsModethe mode to be used
Returns
the CTS transmit guard interval

Definition at line 1550 of file wifi-remote-station-manager.cc.

References ns3::ConvertGuardIntervalToNanoSeconds(), ns3::WifiPhy::GetGuardInterval(), ns3::WifiPhy::GetShortGuardInterval(), and m_wifiPhy.

Referenced by GetCtsTxVector().

+ Here is the call graph for this function:
+ Here is the caller graph for this function:

◆ DoGetCtsTxNess()

uint8_t ns3::WifiRemoteStationManager::DoGetCtsTxNess ( Mac48Address  address,
WifiMode  ctsMode 
)
privatevirtual
Parameters
addressthe address of the recipient
ctsModethe mode to be used
Returns
the CTS transmit NESS

Definition at line 1562 of file wifi-remote-station-manager.cc.

Referenced by GetCtsTxVector().

+ Here is the caller graph for this function:

◆ DoGetCtsTxNss()

uint8_t ns3::WifiRemoteStationManager::DoGetCtsTxNss ( Mac48Address  address,
WifiMode  ctsMode 
)
privatevirtual
Parameters
addressthe address of the recipient
ctsModethe mode to be used
Returns
the CTS transmit NSS

Definition at line 1556 of file wifi-remote-station-manager.cc.

Referenced by GetCtsTxVector().

+ Here is the caller graph for this function:

◆ DoGetCtsTxPowerLevel()

uint8_t ns3::WifiRemoteStationManager::DoGetCtsTxPowerLevel ( Mac48Address  address,
WifiMode  ctsMode 
)
privatevirtual
Parameters
addressthe address of the recipient of the CTS
ctsModethe mode to be used for the CTS
Returns
the power level to be used to send the CTS

Definition at line 1538 of file wifi-remote-station-manager.cc.

References m_defaultTxPowerLevel.

Referenced by GetCtsTxVector().

+ Here is the caller graph for this function:

◆ DoGetDataTxVector()

virtual WifiTxVector ns3::WifiRemoteStationManager::DoGetDataTxVector ( WifiRemoteStation station)
privatepure virtual
Parameters
stationthe station that we need to communicate
Returns
the TXVECTOR to use to send a packet to the station

Note: This method is called before sending a unicast packet or a fragment of a unicast packet to decide which transmission mode to use.

Implemented in ns3::MinstrelWifiManager, ns3::MinstrelHtWifiManager, ns3::RrpaaWifiManager, ns3::RraaWifiManager, ns3::AparfWifiManager, ns3::AarfcdWifiManager, ns3::ArfWifiManager, ns3::OnoeWifiManager, ns3::AmrrWifiManager, ns3::IdealWifiManager, ns3::CaraWifiManager, ns3::ParfWifiManager, ns3::AarfWifiManager, and ns3::ConstantRateWifiManager.

Referenced by GetDataTxVector(), and PrepareForQueue().

+ Here is the caller graph for this function:

◆ DoGetFragmentationThreshold()

uint32_t ns3::WifiRemoteStationManager::DoGetFragmentationThreshold ( void  ) const
private

Return the current fragmentation threshold.

Returns
the fragmentation threshold

Definition at line 1250 of file wifi-remote-station-manager.cc.

References m_fragmentationThreshold.

Referenced by GetFragmentationThreshold(), and GetTypeId().

+ Here is the caller graph for this function:

◆ DoGetRtsTxVector()

virtual WifiTxVector ns3::WifiRemoteStationManager::DoGetRtsTxVector ( WifiRemoteStation station)
privatepure virtual
Parameters
stationthe station that we need to communicate
Returns
the transmission mode to use to send an rts to the station

Note: This method is called before sending an rts to a station to decide which transmission mode to use for the rts.

Implemented in ns3::MinstrelWifiManager, ns3::MinstrelHtWifiManager, ns3::RrpaaWifiManager, ns3::RraaWifiManager, ns3::AparfWifiManager, ns3::AarfcdWifiManager, ns3::ArfWifiManager, ns3::OnoeWifiManager, ns3::AmrrWifiManager, ns3::IdealWifiManager, ns3::CaraWifiManager, ns3::ParfWifiManager, ns3::AarfWifiManager, and ns3::ConstantRateWifiManager.

Referenced by GetRtsTxVector(), and PrepareForQueue().

+ Here is the caller graph for this function:

◆ DoNeedFragmentation()

bool ns3::WifiRemoteStationManager::DoNeedFragmentation ( WifiRemoteStation station,
Ptr< const Packet packet,
bool  normally 
)
privatevirtual
Parameters
stationthe station that we need to communicate
packetthe packet to send
normallyindicates whether the normal 802.11 data fragmentation mechanism would request that the data packet is fragmented or not.
Returns
true if this packet should be fragmented, false otherwise.

Note: This method is called before sending a unicast packet.

Definition at line 2017 of file wifi-remote-station-manager.cc.

Referenced by NeedFragmentation().

+ Here is the caller graph for this function:

◆ DoNeedRetransmission()

bool ns3::WifiRemoteStationManager::DoNeedRetransmission ( WifiRemoteStation station,
Ptr< const Packet packet,
bool  normally 
)
privatevirtual
Parameters
stationthe station that we need to communicate
packetthe packet to send
normallyindicates whether the normal 802.11 data retransmission mechanism would request that the data is retransmitted or not.
Returns
true if we want to resend a packet after a failed transmission attempt, false otherwise.

Note: This method is called after any unicast packet transmission (control, management, or data) has been attempted and has failed.

Reimplemented in ns3::MinstrelWifiManager, and ns3::MinstrelHtWifiManager.

Definition at line 2010 of file wifi-remote-station-manager.cc.

Referenced by NeedRetransmission().

+ Here is the caller graph for this function:

◆ DoNeedRts()

bool ns3::WifiRemoteStationManager::DoNeedRts ( WifiRemoteStation station,
Ptr< const Packet packet,
bool  normally 
)
privatevirtual
Parameters
stationthe station that we need to communicate
packetthe packet to send
normallyindicates whether the normal 802.11 rts enable mechanism would request that the rts is sent or not.
Returns
true if we want to use an RTS/CTS handshake for this packet before sending it, false otherwise.

Note: This method is called before a unicast packet is sent on the medium.

Reimplemented in ns3::RrpaaWifiManager, ns3::RraaWifiManager, ns3::AarfcdWifiManager, and ns3::CaraWifiManager.

Definition at line 2003 of file wifi-remote-station-manager.cc.

Referenced by NeedRts().

+ Here is the caller graph for this function:

◆ DoReportAmpduTxStatus()

void ns3::WifiRemoteStationManager::DoReportAmpduTxStatus ( WifiRemoteStation station,
uint8_t  nSuccessfulMpdus,
uint8_t  nFailedMpdus,
double  rxSnr,
double  dataSnr 
)
privatevirtual

Typically called per A-MPDU, either when a Block ACK was successfully received or when a BlockAckTimeout has elapsed.

This method is a virtual method that must be implemented by the sub-class intended to handle A-MPDUs. This allows different types of WifiRemoteStationManager to respond differently.

Parameters
stationthe station that sent the DATA to us
nSuccessfulMpdusnumber of successfully transmitted MPDUs. A value of 0 means that the Block ACK was missed.
nFailedMpdusnumber of unsuccessfully transmitted MPDUs.
rxSnrreceived SNR of the block ack frame itself
dataSnrdata SNR reported by remote station

Reimplemented in ns3::MinstrelHtWifiManager, and ns3::IdealWifiManager.

Definition at line 2024 of file wifi-remote-station-manager.cc.

References NS_LOG_DEBUG.

Referenced by ReportAmpduTxStatus().

+ Here is the caller graph for this function:

◆ DoReportDataFailed()

virtual void ns3::WifiRemoteStationManager::DoReportDataFailed ( WifiRemoteStation station)
privatepure virtual

This method is a pure virtual method that must be implemented by the sub-class.

This allows different types of WifiRemoteStationManager to respond differently,

Parameters
stationthe station that we failed to send DATA

Implemented in ns3::MinstrelWifiManager, ns3::MinstrelHtWifiManager, ns3::RrpaaWifiManager, ns3::RraaWifiManager, ns3::AparfWifiManager, ns3::AarfcdWifiManager, ns3::ArfWifiManager, ns3::OnoeWifiManager, ns3::AmrrWifiManager, ns3::CaraWifiManager, ns3::ParfWifiManager, ns3::IdealWifiManager, ns3::AarfWifiManager, and ns3::ConstantRateWifiManager.

Referenced by ReportDataFailed().

+ Here is the caller graph for this function:

◆ DoReportDataOk()

virtual void ns3::WifiRemoteStationManager::DoReportDataOk ( WifiRemoteStation station,
double  ackSnr,
WifiMode  ackMode,
double  dataSnr 
)
privatepure virtual

This method is a pure virtual method that must be implemented by the sub-class.

This allows different types of WifiRemoteStationManager to respond differently,

Parameters
stationthe station that we successfully sent RTS
ackSnrthe SNR of the ACK we received
ackModethe WifiMode the receiver used to send the ACK
dataSnrthe SNR of the DATA we sent

Implemented in ns3::MinstrelWifiManager, ns3::MinstrelHtWifiManager, ns3::RrpaaWifiManager, ns3::RraaWifiManager, ns3::AparfWifiManager, ns3::AarfcdWifiManager, ns3::ArfWifiManager, ns3::OnoeWifiManager, ns3::AmrrWifiManager, ns3::CaraWifiManager, ns3::ParfWifiManager, ns3::IdealWifiManager, ns3::AarfWifiManager, and ns3::ConstantRateWifiManager.

Referenced by ReportDataOk().

+ Here is the caller graph for this function:

◆ DoReportFinalDataFailed()

virtual void ns3::WifiRemoteStationManager::DoReportFinalDataFailed ( WifiRemoteStation station)
privatepure virtual

This method is a pure virtual method that must be implemented by the sub-class.

This allows different types of WifiRemoteStationManager to respond differently,

Parameters
stationthe station that we failed to send DATA

Implemented in ns3::MinstrelWifiManager, ns3::MinstrelHtWifiManager, ns3::RrpaaWifiManager, ns3::RraaWifiManager, ns3::AparfWifiManager, ns3::AarfcdWifiManager, ns3::ArfWifiManager, ns3::OnoeWifiManager, ns3::AmrrWifiManager, ns3::IdealWifiManager, ns3::CaraWifiManager, ns3::ParfWifiManager, ns3::AarfWifiManager, and ns3::ConstantRateWifiManager.

Referenced by ReportFinalDataFailed().

+ Here is the caller graph for this function:

◆ DoReportFinalRtsFailed()

virtual void ns3::WifiRemoteStationManager::DoReportFinalRtsFailed ( WifiRemoteStation station)
privatepure virtual

This method is a pure virtual method that must be implemented by the sub-class.

This allows different types of WifiRemoteStationManager to respond differently,

Parameters
stationthe station that we failed to send RTS

Implemented in ns3::MinstrelWifiManager, ns3::MinstrelHtWifiManager, ns3::RrpaaWifiManager, ns3::RraaWifiManager, ns3::AparfWifiManager, ns3::AarfcdWifiManager, ns3::ArfWifiManager, ns3::OnoeWifiManager, ns3::AmrrWifiManager, ns3::IdealWifiManager, ns3::CaraWifiManager, ns3::ParfWifiManager, ns3::AarfWifiManager, and ns3::ConstantRateWifiManager.

Referenced by ReportFinalRtsFailed().

+ Here is the caller graph for this function:

◆ DoReportRtsFailed()

virtual void ns3::WifiRemoteStationManager::DoReportRtsFailed ( WifiRemoteStation station)
privatepure virtual

This method is a pure virtual method that must be implemented by the sub-class.

This allows different types of WifiRemoteStationManager to respond differently,

Parameters
stationthe station that we failed to send RTS

Implemented in ns3::MinstrelWifiManager, ns3::MinstrelHtWifiManager, ns3::RrpaaWifiManager, ns3::RraaWifiManager, ns3::AparfWifiManager, ns3::ArfWifiManager, ns3::OnoeWifiManager, ns3::AmrrWifiManager, ns3::AarfcdWifiManager, ns3::CaraWifiManager, ns3::ParfWifiManager, ns3::IdealWifiManager, ns3::AarfWifiManager, and ns3::ConstantRateWifiManager.

Referenced by ReportRtsFailed().

+ Here is the caller graph for this function:

◆ DoReportRtsOk()

virtual void ns3::WifiRemoteStationManager::DoReportRtsOk ( WifiRemoteStation station,
double  ctsSnr,
WifiMode  ctsMode,
double  rtsSnr 
)
privatepure virtual

This method is a pure virtual method that must be implemented by the sub-class.

This allows different types of WifiRemoteStationManager to respond differently,

Parameters
stationthe station that we successfully sent RTS
ctsSnrthe SNR of the CTS we received
ctsModethe WifiMode the receiver used to send the CTS
rtsSnrthe SNR of the RTS we sent

Implemented in ns3::MinstrelWifiManager, ns3::MinstrelHtWifiManager, ns3::RrpaaWifiManager, ns3::RraaWifiManager, ns3::AparfWifiManager, ns3::AarfcdWifiManager, ns3::ArfWifiManager, ns3::OnoeWifiManager, ns3::AmrrWifiManager, ns3::CaraWifiManager, ns3::ParfWifiManager, ns3::IdealWifiManager, ns3::AarfWifiManager, and ns3::ConstantRateWifiManager.

Referenced by ReportRtsOk().

+ Here is the caller graph for this function:

◆ DoReportRxOk()

virtual void ns3::WifiRemoteStationManager::DoReportRxOk ( WifiRemoteStation station,
double  rxSnr,
WifiMode  txMode 
)
privatepure virtual

This method is a pure virtual method that must be implemented by the sub-class.

This allows different types of WifiRemoteStationManager to respond differently,

Parameters
stationthe station that sent the DATA to us
rxSnrthe SNR of the DATA we received
txModethe WifiMode the sender used to send the DATA

Implemented in ns3::MinstrelWifiManager, ns3::MinstrelHtWifiManager, ns3::RrpaaWifiManager, ns3::RraaWifiManager, ns3::AparfWifiManager, ns3::ArfWifiManager, ns3::OnoeWifiManager, ns3::AmrrWifiManager, ns3::CaraWifiManager, ns3::ParfWifiManager, ns3::AarfcdWifiManager, ns3::IdealWifiManager, ns3::AarfWifiManager, and ns3::ConstantRateWifiManager.

Referenced by ReportRxOk().

+ Here is the caller graph for this function:

◆ DoSetFragmentationThreshold()

void ns3::WifiRemoteStationManager::DoSetFragmentationThreshold ( uint32_t  threshold)
private

Actually sets the fragmentation threshold, it also checks the validity of the given threshold.

Parameters
thresholdthe fragmentation threshold

Definition at line 1214 of file wifi-remote-station-manager.cc.

References m_nextFragmentationThreshold, NS_LOG_FUNCTION, and NS_LOG_WARN.

Referenced by GetTypeId(), and SetFragmentationThreshold().

+ Here is the caller graph for this function:

◆ GetAckTxVector()

WifiTxVector ns3::WifiRemoteStationManager::GetAckTxVector ( Mac48Address  address,
WifiMode  dataMode 
)

◆ GetAddress()

Mac48Address ns3::WifiRemoteStationManager::GetAddress ( const WifiRemoteStation station) const
protected

Return the address of the station.

Parameters
stationthe station being queried
Returns
the address of the station

Definition at line 2072 of file wifi-remote-station-manager.cc.

References ns3::WifiRemoteStationState::m_address, and ns3::WifiRemoteStation::m_state.

Referenced by ns3::ConstantRateWifiManager::DoGetDataTxVector(), ns3::AarfWifiManager::DoGetDataTxVector(), ns3::CaraWifiManager::DoGetDataTxVector(), ns3::ParfWifiManager::DoGetDataTxVector(), ns3::AmrrWifiManager::DoGetDataTxVector(), ns3::IdealWifiManager::DoGetDataTxVector(), ns3::OnoeWifiManager::DoGetDataTxVector(), ns3::ArfWifiManager::DoGetDataTxVector(), ns3::AarfcdWifiManager::DoGetDataTxVector(), ns3::AparfWifiManager::DoGetDataTxVector(), ns3::RraaWifiManager::DoGetDataTxVector(), ns3::RrpaaWifiManager::DoGetDataTxVector(), ns3::MinstrelHtWifiManager::DoGetDataTxVector(), ns3::ConstantRateWifiManager::DoGetRtsTxVector(), ns3::AarfWifiManager::DoGetRtsTxVector(), ns3::CaraWifiManager::DoGetRtsTxVector(), ns3::ParfWifiManager::DoGetRtsTxVector(), ns3::IdealWifiManager::DoGetRtsTxVector(), ns3::AmrrWifiManager::DoGetRtsTxVector(), ns3::OnoeWifiManager::DoGetRtsTxVector(), ns3::ArfWifiManager::DoGetRtsTxVector(), ns3::AarfcdWifiManager::DoGetRtsTxVector(), ns3::AparfWifiManager::DoGetRtsTxVector(), ns3::RraaWifiManager::DoGetRtsTxVector(), ns3::RrpaaWifiManager::DoGetRtsTxVector(), ns3::MinstrelHtWifiManager::DoGetRtsTxVector(), ns3::MinstrelWifiManager::GetDataTxVector(), and ns3::MinstrelWifiManager::GetRtsTxVector().

+ Here is the caller graph for this function:

◆ GetAggregation()

bool ns3::WifiRemoteStationManager::GetAggregation ( const WifiRemoteStation station) const
protected

Return whether the given station supports A-MPDU.

Parameters
stationthe station being queried
Returns
true if the station supports MPDU aggregation, false otherwise

Definition at line 2102 of file wifi-remote-station-manager.cc.

References ns3::WifiRemoteStationState::m_aggregation, and ns3::WifiRemoteStation::m_state.

Referenced by ns3::ConstantRateWifiManager::DoGetDataTxVector(), ns3::AarfWifiManager::DoGetDataTxVector(), ns3::CaraWifiManager::DoGetDataTxVector(), ns3::ParfWifiManager::DoGetDataTxVector(), ns3::AmrrWifiManager::DoGetDataTxVector(), ns3::IdealWifiManager::DoGetDataTxVector(), ns3::OnoeWifiManager::DoGetDataTxVector(), ns3::ArfWifiManager::DoGetDataTxVector(), ns3::AarfcdWifiManager::DoGetDataTxVector(), ns3::AparfWifiManager::DoGetDataTxVector(), ns3::RraaWifiManager::DoGetDataTxVector(), ns3::RrpaaWifiManager::DoGetDataTxVector(), ns3::MinstrelHtWifiManager::DoGetDataTxVector(), ns3::ConstantRateWifiManager::DoGetRtsTxVector(), ns3::AarfWifiManager::DoGetRtsTxVector(), ns3::CaraWifiManager::DoGetRtsTxVector(), ns3::ParfWifiManager::DoGetRtsTxVector(), ns3::IdealWifiManager::DoGetRtsTxVector(), ns3::AmrrWifiManager::DoGetRtsTxVector(), ns3::OnoeWifiManager::DoGetRtsTxVector(), ns3::ArfWifiManager::DoGetRtsTxVector(), ns3::AarfcdWifiManager::DoGetRtsTxVector(), ns3::AparfWifiManager::DoGetRtsTxVector(), ns3::RraaWifiManager::DoGetRtsTxVector(), ns3::RrpaaWifiManager::DoGetRtsTxVector(), ns3::MinstrelHtWifiManager::DoGetRtsTxVector(), ns3::MinstrelWifiManager::GetDataTxVector(), and ns3::MinstrelWifiManager::GetRtsTxVector().

+ Here is the caller graph for this function:

◆ GetBasicMcs()

WifiMode ns3::WifiRemoteStationManager::GetBasicMcs ( uint8_t  i) const

Return the MCS at the given list index.

Parameters
ithe position in the list
Returns
the basic mcs at the given list index

Definition at line 1976 of file wifi-remote-station-manager.cc.

References GetNBasicMcs(), m_bssBasicMcsSet, and NS_ASSERT.

Referenced by AddBasicMcs(), and ns3::ApWifiMac::Receive().

+ Here is the call graph for this function:
+ Here is the caller graph for this function:

◆ GetBasicMode()

WifiMode ns3::WifiRemoteStationManager::GetBasicMode ( uint8_t  i) const

Return a basic mode from the set of basic modes.

Parameters
iindex of the basic mode in the basic mode set
Returns
the basic mode at the given index

Definition at line 1909 of file wifi-remote-station-manager.cc.

References GetNBasicModes(), m_bssBasicRateSet, and NS_ASSERT.

Referenced by AddBasicMode(), ns3::MeshWifiInterfaceMac::CheckSupportedRates(), ns3::IdealWifiManager::DoGetRtsTxVector(), ns3::MinstrelHtWifiManager::DoGetRtsTxVector(), GetDataTxVector(), GetNonUnicastMode(), ns3::MeshWifiInterfaceMac::GetSupportedRates(), ns3::ApWifiMac::GetSupportedRates(), and ns3::ApWifiMac::Receive().

+ Here is the call graph for this function:
+ Here is the caller graph for this function:

◆ GetBlockAckTxVector()

WifiTxVector ns3::WifiRemoteStationManager::GetBlockAckTxVector ( Mac48Address  address,
WifiMode  dataMode 
)

◆ GetChannelWidth()

uint16_t ns3::WifiRemoteStationManager::GetChannelWidth ( const WifiRemoteStation station) const
protected

Return the channel width supported by the station.

Parameters
stationthe station being queried
Returns
the channel width (in MHz) supported by the station

Definition at line 2078 of file wifi-remote-station-manager.cc.

References ns3::WifiRemoteStationState::m_channelWidth, and ns3::WifiRemoteStation::m_state.

Referenced by ns3::ParfWifiManager::CheckInit(), ns3::AparfWifiManager::CheckInit(), ns3::RrpaaWifiManager::CheckInit(), ns3::ConstantRateWifiManager::DoGetDataTxVector(), ns3::AarfWifiManager::DoGetDataTxVector(), ns3::CaraWifiManager::DoGetDataTxVector(), ns3::ParfWifiManager::DoGetDataTxVector(), ns3::AmrrWifiManager::DoGetDataTxVector(), ns3::IdealWifiManager::DoGetDataTxVector(), ns3::OnoeWifiManager::DoGetDataTxVector(), ns3::ArfWifiManager::DoGetDataTxVector(), ns3::AarfcdWifiManager::DoGetDataTxVector(), ns3::AparfWifiManager::DoGetDataTxVector(), ns3::RraaWifiManager::DoGetDataTxVector(), ns3::RrpaaWifiManager::DoGetDataTxVector(), ns3::MinstrelHtWifiManager::DoGetDataTxVector(), ns3::ConstantRateWifiManager::DoGetRtsTxVector(), ns3::AarfWifiManager::DoGetRtsTxVector(), ns3::CaraWifiManager::DoGetRtsTxVector(), ns3::ParfWifiManager::DoGetRtsTxVector(), ns3::AmrrWifiManager::DoGetRtsTxVector(), ns3::OnoeWifiManager::DoGetRtsTxVector(), ns3::ArfWifiManager::DoGetRtsTxVector(), ns3::AarfcdWifiManager::DoGetRtsTxVector(), ns3::AparfWifiManager::DoGetRtsTxVector(), ns3::RraaWifiManager::DoGetRtsTxVector(), ns3::RrpaaWifiManager::DoGetRtsTxVector(), ns3::MinstrelHtWifiManager::DoGetRtsTxVector(), ns3::MinstrelHtWifiManager::DoInitialize(), ns3::MinstrelWifiManager::GetDataTxVector(), ns3::MinstrelWifiManager::GetRtsTxVector(), and ns3::MinstrelHtWifiManager::RateInit().

+ Here is the caller graph for this function:

◆ GetChannelWidthForTransmission()

uint16_t ns3::WifiRemoteStationManager::GetChannelWidthForTransmission ( WifiMode  mode,
uint16_t  maxSupportedChannelWidth 
)
staticprotected

Return the channel width that corresponds to the selected mode (instead of letting the PHY's default channel width).

This is especially useful when using non-HT modes with HT/VHT/HE capable stations (with default width above 20 MHz).

Parameters
modeselected WifiMode
maxSupportedChannelWidthmaximum channel width supported by the PHY layer
Returns
channel width adapted to the selected mode

Definition at line 779 of file wifi-remote-station-manager.cc.

References ns3::WifiMode::GetModulationClass(), NS_LOG_FUNCTION, NS_LOG_LOGIC(), ns3::WIFI_MOD_CLASS_DSSS, ns3::WIFI_MOD_CLASS_ERP_OFDM, ns3::WIFI_MOD_CLASS_HR_DSSS, and ns3::WIFI_MOD_CLASS_OFDM.

Referenced by DoGetCtsToSelfTxVector(), ns3::ConstantRateWifiManager::DoGetDataTxVector(), ns3::IdealWifiManager::DoGetDataTxVector(), ns3::MinstrelHtWifiManager::DoGetDataTxVector(), ns3::ConstantRateWifiManager::DoGetRtsTxVector(), ns3::MinstrelHtWifiManager::DoGetRtsTxVector(), GetAckTxVector(), GetBlockAckTxVector(), GetCtsTxVector(), and GetDataTxVector().

+ Here is the call graph for this function:
+ Here is the caller graph for this function:

◆ GetChannelWidthSupported()

uint16_t ns3::WifiRemoteStationManager::GetChannelWidthSupported ( Mac48Address  address) const

Return the channel width supported by the station.

Parameters
addressthe address of the station
Returns
the channel width supported by the station

Definition at line 2183 of file wifi-remote-station-manager.cc.

References first::address, LookupState(), and ns3::WifiRemoteStationState::m_channelWidth.

Referenced by ns3::ApWifiMac::GetHtOperation(), and ns3::ApWifiMac::GetVhtOperationalChannelWidth().

+ Here is the call graph for this function:
+ Here is the caller graph for this function:

◆ GetControlAnswerMode()

WifiMode ns3::WifiRemoteStationManager::GetControlAnswerMode ( Mac48Address  address,
WifiMode  reqMode 
)
private

Get control answer mode function.

Parameters
addressthe address of the station
reqModerequest mode
Returns
control answer mode

The standard has relatively unambiguous rules for selecting a control response rate (the below is quoted from IEEE 802.11-2012, Section 9.7):

To allow the transmitting STA to calculate the contents of the Duration/ID field, a STA responding to a received frame shall transmit its Control Response frame (either CTS or ACK), other than the BlockAck control frame, at the highest rate in the BSSBasicRateSet parameter that is less than or equal to the rate of the immediately previous frame in the frame exchange sequence (as defined in Annex G) and that is of the same modulation class (see Section 9.7.8) as the received frame...

If no suitable basic rate was found, we search the mandatory rates. The standard (IEEE 802.11-2007, Section 9.6) says:

...If no rate contained in the BSSBasicRateSet parameter meets these conditions, then the control frame sent in response to a received frame shall be transmitted at the highest mandatory rate of the PHY that is less than or equal to the rate of the received frame, and that is of the same modulation class as the received frame. In addition, the Control Response frame shall be sent using the same PHY options as the received frame, unless they conflict with the requirement to use the BSSBasicRateSet parameter.

Todo:
Note that we're ignoring the last sentence for now, because there is not yet any manipulation here of PHY options.

If we still haven't found a suitable rate for the response then someone has messed up the simulation config. This probably means that the WifiPhyStandard is not set correctly, or that a rate that is not supported by the PHY has been explicitly requested in a WifiRemoteStationManager (or descendant) configuration.

Either way, it is serious - we can either disobey the standard or fail, and I have chosen to do the latter...

Definition at line 1346 of file wifi-remote-station-manager.cc.

References first::address, GetDefaultMcs(), GetDefaultMode(), ns3::WifiPhy::GetMcs(), ns3::WifiPhy::GetMode(), ns3::WifiMode::GetModulationClass(), ns3::WifiPhy::GetNMcs(), ns3::WifiPhy::GetNModes(), HasHeSupported(), HasHtSupported(), HasVhtSupported(), IsAllowedControlAnswerModulationClass(), ns3::WifiMode::IsHigherCodeRate(), ns3::WifiMode::IsHigherDataRate(), ns3::WifiMode::IsMandatory(), m_bssBasicMcsSet, m_bssBasicRateSet, m_wifiPhy, NS_FATAL_ERROR, NS_LOG_DEBUG, and NS_LOG_FUNCTION.

Referenced by GetAckTxVector(), GetBlockAckTxVector(), and GetCtsTxVector().

+ Here is the call graph for this function:
+ Here is the caller graph for this function:

◆ GetCtsToSelfTxVector()

WifiTxVector ns3::WifiRemoteStationManager::GetCtsToSelfTxVector ( const WifiMacHeader header,
Ptr< const Packet packet 
)
Parameters
headerMAC header
packetthe packet to send
Returns
the transmission mode to use to send the CTS-to-self prior to the transmission of the data packet itself.

Definition at line 851 of file wifi-remote-station-manager.cc.

References DoGetCtsToSelfTxVector(), ns3::HighLatencyCtsToSelfTxVectorTag::GetCtsToSelfTxVector(), IsLowLatency(), NS_ASSERT, and NS_LOG_FUNCTION.

+ Here is the call graph for this function:

◆ GetCtsTxVector()

WifiTxVector ns3::WifiRemoteStationManager::GetCtsTxVector ( Mac48Address  address,
WifiMode  rtsMode 
)

◆ GetDataTxVector()

◆ GetDefaultMcs()

WifiMode ns3::WifiRemoteStationManager::GetDefaultMcs ( void  ) const

Return the default Modulation and Coding Scheme (MCS) index.

Returns
the default WifiMode

Definition at line 1861 of file wifi-remote-station-manager.cc.

References m_defaultTxMcs.

Referenced by GetControlAnswerMode(), and LookupState().

+ Here is the caller graph for this function:

◆ GetDefaultMode()

WifiMode ns3::WifiRemoteStationManager::GetDefaultMode ( void  ) const

Return the default transmission mode.

Returns
WifiMode the default transmission mode

Definition at line 1855 of file wifi-remote-station-manager.cc.

References m_defaultTxMode.

Referenced by ns3::IdealWifiManager::DoCreateStation(), DoGetCtsToSelfTxVector(), ns3::IdealWifiManager::DoGetDataTxVector(), ns3::IdealWifiManager::DoGetRtsTxVector(), GetControlAnswerMode(), GetDataTxVector(), GetNonUnicastMode(), and LookupState().

+ Here is the caller graph for this function:

◆ GetDefaultTxPowerLevel()

◆ GetFragmentationThreshold()

uint32_t ns3::WifiRemoteStationManager::GetFragmentationThreshold ( void  ) const

Return the fragmentation threshold.

Returns
the fragmentation threshold

Definition at line 578 of file wifi-remote-station-manager.cc.

References DoGetFragmentationThreshold().

Referenced by GetFragmentOffset(), GetFragmentSize(), GetNFragments(), and NeedFragmentation().

+ Here is the call graph for this function:
+ Here is the caller graph for this function:

◆ GetFragmentOffset()

uint32_t ns3::WifiRemoteStationManager::GetFragmentOffset ( Mac48Address  address,
const WifiMacHeader header,
Ptr< const Packet packet,
uint32_t  fragmentNumber 
)
Parameters
addressremote address
headerMAC header
packetthe packet to send
fragmentNumberthe fragment index of the next fragment to send (starts at zero).
Returns
the offset within the original packet where this fragment starts.

Definition at line 1300 of file wifi-remote-station-manager.cc.

References first::address, GetFragmentationThreshold(), GetNFragments(), ns3::WifiMacHeader::GetSize(), NS_ASSERT, NS_LOG_DEBUG, NS_LOG_FUNCTION, and ns3::WIFI_MAC_FCS_LENGTH.

Referenced by ns3::Txop::GetFragmentOffset(), and ns3::QosTxop::GetFragmentOffset().

+ Here is the call graph for this function:
+ Here is the caller graph for this function:

◆ GetFragmentSize()

uint32_t ns3::WifiRemoteStationManager::GetFragmentSize ( Mac48Address  address,
const WifiMacHeader header,
Ptr< const Packet packet,
uint32_t  fragmentNumber 
)
Parameters
addressremote address
headerMAC header
packetthe packet to send
fragmentNumberthe fragment index of the next fragment to send (starts at zero).
Returns
the size of the corresponding fragment.

Definition at line 1272 of file wifi-remote-station-manager.cc.

References first::address, GetFragmentationThreshold(), GetNFragments(), ns3::Packet::GetSize(), ns3::WifiMacHeader::GetSize(), NS_ASSERT, NS_LOG_DEBUG, NS_LOG_FUNCTION, and ns3::WIFI_MAC_FCS_LENGTH.

Referenced by ns3::Txop::GetFragmentSize(), ns3::QosTxop::GetFragmentSize(), ns3::Txop::GetNextFragmentSize(), ns3::QosTxop::GetNextFragmentSize(), and ns3::QosTxop::IsTxopFragmentation().

+ Here is the call graph for this function:
+ Here is the caller graph for this function:

◆ GetGreenfield()

bool ns3::WifiRemoteStationManager::GetGreenfield ( const WifiRemoteStation station) const
protected

Return whether the station supports Greenfield or not.

Parameters
stationthe station being queried
Returns
true if Greenfield is supported by the station, false otherwise

Definition at line 2096 of file wifi-remote-station-manager.cc.

References ns3::WifiRemoteStationState::m_greenfield, and ns3::WifiRemoteStation::m_state.

◆ GetGreenfieldSupported()

bool ns3::WifiRemoteStationManager::GetGreenfieldSupported ( Mac48Address  address) const

Return whether the station supports Greenfield or not.

Parameters
addressthe address of the station
Returns
true if Greenfield is supported by the station, false otherwise

Definition at line 1849 of file wifi-remote-station-manager.cc.

References first::address, LookupState(), and ns3::WifiRemoteStationState::m_greenfield.

Referenced by GetPreambleForTransmission(), and ns3::ApWifiMac::IsNonGfHtStasPresent().

+ Here is the call graph for this function:
+ Here is the caller graph for this function:

◆ GetGuardInterval()

uint16_t ns3::WifiRemoteStationManager::GetGuardInterval ( const WifiRemoteStation station) const
protected

Return the HE guard interval duration supported by the station.

Parameters
stationthe station being queried
Returns
the HE guard interval duration (in nanoseconds) supported by the station

Definition at line 2090 of file wifi-remote-station-manager.cc.

References ns3::WifiRemoteStationState::m_guardInterval, and ns3::WifiRemoteStation::m_state.

Referenced by ns3::ConstantRateWifiManager::DoGetDataTxVector(), ns3::IdealWifiManager::DoGetDataTxVector(), and ns3::ConstantRateWifiManager::DoGetRtsTxVector().

+ Here is the caller graph for this function:

◆ GetHeSupported()

bool ns3::WifiRemoteStationManager::GetHeSupported ( const WifiRemoteStation station) const
protected

Return whether the given station is HE capable.

Parameters
stationthe station being queried
Returns
true if the station has HE capabilities, false otherwise

Definition at line 2156 of file wifi-remote-station-manager.cc.

References ns3::WifiRemoteStationState::m_heSupported, and ns3::WifiRemoteStation::m_state.

Referenced by ns3::IdealWifiManager::DoGetDataTxVector().

+ Here is the caller graph for this function:

◆ GetHtSupported() [1/2]

bool ns3::WifiRemoteStationManager::GetHtSupported ( Mac48Address  address) const

Return whether the station supports HT or not.

Parameters
addressthe address of the station
Returns
true if HT is supported by the station, false otherwise

Definition at line 2207 of file wifi-remote-station-manager.cc.

References first::address, LookupState(), and ns3::WifiRemoteStationState::m_htSupported.

Referenced by ns3::MinstrelHtWifiManager::CheckInit(), ns3::IdealWifiManager::DoGetDataTxVector(), and ns3::ApWifiMac::GetHtOperation().

+ Here is the call graph for this function:
+ Here is the caller graph for this function:

◆ GetHtSupported() [2/2]

bool ns3::WifiRemoteStationManager::GetHtSupported ( const WifiRemoteStation station) const
protected

Return whether the given station is HT capable.

Parameters
stationthe station being queried
Returns
true if the station has HT capabilities, false otherwise

Definition at line 2144 of file wifi-remote-station-manager.cc.

References ns3::WifiRemoteStationState::m_htSupported, and ns3::WifiRemoteStation::m_state.

◆ GetInfo()

WifiRemoteStationInfo ns3::WifiRemoteStationManager::GetInfo ( Mac48Address  address)
Parameters
addressof the remote station
Returns
information regarding the remote station associated with the given address

Definition at line 1634 of file wifi-remote-station-manager.cc.

References first::address, LookupState(), and ns3::WifiRemoteStationState::m_info.

+ Here is the call graph for this function:

◆ GetMac()

Ptr< WifiMac > ns3::WifiRemoteStationManager::GetMac ( void  ) const
protected

Return the WifiMac.

Returns
WifiMac

Definition at line 2126 of file wifi-remote-station-manager.cc.

References m_wifiMac.

Referenced by ns3::MinstrelHtWifiManager::CalculateRetransmits(), and ns3::MinstrelWifiManager::CalculateTimeUnicastPacket().

+ Here is the caller graph for this function:

◆ GetMaxNumberOfTransmitStreams()

uint8_t ns3::WifiRemoteStationManager::GetMaxNumberOfTransmitStreams ( void  )
Returns
the maximum number of spatial streams supported by the phy layer

Definition at line 2231 of file wifi-remote-station-manager.cc.

References ns3::WifiPhy::GetMaxSupportedTxSpatialStreams(), and m_wifiPhy.

Referenced by DoGetCtsToSelfTxVector(), ns3::ConstantRateWifiManager::DoGetDataTxVector(), and ns3::IdealWifiManager::DoGetDataTxVector().

+ Here is the call graph for this function:
+ Here is the caller graph for this function:

◆ GetMcsSupported()

WifiMode ns3::WifiRemoteStationManager::GetMcsSupported ( const WifiRemoteStation station,
uint8_t  i 
) const
protected

Return the WifiMode supported by the specified station at the specified index.

Parameters
stationthe station being queried
ithe index
Returns
the WifiMode at the given index of the specified station

Definition at line 2037 of file wifi-remote-station-manager.cc.

References GetNMcsSupported(), ns3::WifiRemoteStationState::m_operationalMcsSet, ns3::WifiRemoteStation::m_state, and NS_ASSERT.

Referenced by ns3::MinstrelHtWifiManager::CalculateRetransmits(), ns3::IdealWifiManager::DoGetDataTxVector(), ns3::MinstrelHtWifiManager::DoGetDataTxVector(), ns3::MinstrelHtWifiManager::DoGetRtsTxVector(), ns3::MinstrelHtWifiManager::RateInit(), ns3::MinstrelHtWifiManager::StatsDump(), and ns3::MinstrelHtWifiManager::UpdateStats().

+ Here is the call graph for this function:
+ Here is the caller graph for this function:

◆ GetNBasicMcs()

uint8_t ns3::WifiRemoteStationManager::GetNBasicMcs ( void  ) const

Return the number of basic MCS index.

Returns
the number of basic MCS index

Definition at line 1970 of file wifi-remote-station-manager.cc.

References m_bssBasicMcsSet.

Referenced by AddBasicMcs(), GetBasicMcs(), and ns3::ApWifiMac::Receive().

+ Here is the caller graph for this function:

◆ GetNBasicModes()

uint8_t ns3::WifiRemoteStationManager::GetNBasicModes ( void  ) const

◆ GetNess()

uint8_t ns3::WifiRemoteStationManager::GetNess ( const WifiRemoteStation station) const
protected
Returns
the number of Ness the station has.
Parameters
stationthe station being queried
Returns
the number of Ness the station has

Definition at line 2114 of file wifi-remote-station-manager.cc.

References ns3::WifiRemoteStationState::m_ness, and ns3::WifiRemoteStation::m_state.

Referenced by ns3::MinstrelHtWifiManager::DoGetDataTxVector().

+ Here is the caller graph for this function:

◆ GetNFragments()

uint32_t ns3::WifiRemoteStationManager::GetNFragments ( const WifiMacHeader header,
Ptr< const Packet packet 
)
private

Return the number of fragments needed for the given packet.

Parameters
headerMAC header
packetthe packet to be fragmented
Returns
the number of fragments needed

Definition at line 1256 of file wifi-remote-station-manager.cc.

References GetFragmentationThreshold(), ns3::Packet::GetSize(), ns3::WifiMacHeader::GetSize(), NS_LOG_DEBUG, NS_LOG_FUNCTION, and ns3::WIFI_MAC_FCS_LENGTH.

Referenced by GetFragmentOffset(), GetFragmentSize(), and IsLastFragment().

+ Here is the call graph for this function:
+ Here is the caller graph for this function:

◆ GetNMcsSupported() [1/2]

uint8_t ns3::WifiRemoteStationManager::GetNMcsSupported ( Mac48Address  address) const

Return the number of MCS supported by the station.

Parameters
addressthe address of the station
Returns
the number of MCS supported by the station

Definition at line 2201 of file wifi-remote-station-manager.cc.

References first::address, LookupState(), and ns3::WifiRemoteStationState::m_operationalMcsSet.

Referenced by ns3::MinstrelHtWifiManager::CheckInit(), ns3::IdealWifiManager::DoGetDataTxVector(), ns3::ApWifiMac::GetHtOperation(), and GetMcsSupported().

+ Here is the call graph for this function:
+ Here is the caller graph for this function:

◆ GetNMcsSupported() [2/2]

uint8_t ns3::WifiRemoteStationManager::GetNMcsSupported ( const WifiRemoteStation station) const
protected

Return the number of MCS supported by the given station.

Parameters
stationthe station being queried
Returns
the number of MCS supported by the given station

Definition at line 2162 of file wifi-remote-station-manager.cc.

References ns3::WifiRemoteStationState::m_operationalMcsSet, and ns3::WifiRemoteStation::m_state.

◆ GetNNonErpBasicModes()

uint32_t ns3::WifiRemoteStationManager::GetNNonErpBasicModes ( void  ) const

Return the number of non-ERP basic modes we support.

Returns
the number of basic modes we support

Definition at line 1916 of file wifi-remote-station-manager.cc.

References m_bssBasicRateSet, and ns3::WIFI_MOD_CLASS_ERP_OFDM.

Referenced by GetNonErpBasicMode().

+ Here is the caller graph for this function:

◆ GetNNonErpSupported()

uint32_t ns3::WifiRemoteStationManager::GetNNonErpSupported ( const WifiRemoteStation station) const
protected

Return the number of non-ERP modes supported by the given station.

Parameters
stationthe station being queried
Returns
the number of non-ERP modes supported by the given station

Definition at line 2168 of file wifi-remote-station-manager.cc.

References ns3::WifiRemoteStationState::m_operationalRateSet, ns3::WifiRemoteStation::m_state, and ns3::WIFI_MOD_CLASS_ERP_OFDM.

Referenced by GetNonErpSupported().

+ Here is the caller graph for this function:

◆ GetNonErpBasicMode()

WifiMode ns3::WifiRemoteStationManager::GetNonErpBasicMode ( uint8_t  i) const

Return a basic mode from the set of basic modes that is not an ERP mode.

Parameters
iindex of the basic mode in the basic mode set
Returns
the basic mode at the given index

Definition at line 1931 of file wifi-remote-station-manager.cc.

References GetNNonErpBasicModes(), m_bssBasicRateSet, NS_ASSERT, and ns3::WIFI_MOD_CLASS_ERP_OFDM.

+ Here is the call graph for this function:

◆ GetNonErpSupported()

WifiMode ns3::WifiRemoteStationManager::GetNonErpSupported ( const WifiRemoteStation station,
uint8_t  i 
) const
protected

◆ GetNonUnicastMode()

WifiMode ns3::WifiRemoteStationManager::GetNonUnicastMode ( void  ) const

Return a mode for non-unicast packets.

Returns
WifiMode for non-unicast packets

Definition at line 1983 of file wifi-remote-station-manager.cc.

References GetBasicMode(), GetDefaultMode(), GetNBasicModes(), and m_nonUnicastMode.

Referenced by GetDataTxVector().

+ Here is the call graph for this function:
+ Here is the caller graph for this function:

◆ GetNSupported()

◆ GetNumberOfAntennas()

uint8_t ns3::WifiRemoteStationManager::GetNumberOfAntennas ( void  )
Returns
the number of antennas supported by the phy layer

Definition at line 2225 of file wifi-remote-station-manager.cc.

References ns3::WifiPhy::GetNumberOfAntennas(), and m_wifiPhy.

Referenced by DoGetCtsToSelfTxVector(), ns3::ConstantRateWifiManager::DoGetDataTxVector(), ns3::IdealWifiManager::DoGetDataTxVector(), ns3::MinstrelHtWifiManager::DoGetDataTxVector(), and ns3::IdealWifiManager::DoGetRtsTxVector().

+ Here is the call graph for this function:
+ Here is the caller graph for this function:

◆ GetNumberOfSupportedStreams() [1/2]

uint8_t ns3::WifiRemoteStationManager::GetNumberOfSupportedStreams ( Mac48Address  address) const

Return the number of spatial streams supported by the station.

Parameters
addressthe address of the station
Returns
the number of spatial streams supported by the station

Definition at line 2195 of file wifi-remote-station-manager.cc.

References first::address, LookupState(), and ns3::WifiRemoteStationState::m_streams.

Referenced by ns3::ConstantRateWifiManager::DoGetDataTxVector(), ns3::IdealWifiManager::DoGetDataTxVector(), ns3::MinstrelHtWifiManager::DoGetDataTxVector(), ns3::ApWifiMac::GetHtOperation(), and ns3::MinstrelHtWifiManager::RateInit().

+ Here is the call graph for this function:
+ Here is the caller graph for this function:

◆ GetNumberOfSupportedStreams() [2/2]

uint8_t ns3::WifiRemoteStationManager::GetNumberOfSupportedStreams ( const WifiRemoteStation station) const
protected

Return the number of supported streams the station has.

Parameters
stationthe station being queried
Returns
the number of supported streams the station has

Definition at line 2108 of file wifi-remote-station-manager.cc.

References ns3::WifiRemoteStation::m_state, and ns3::WifiRemoteStationState::m_streams.

◆ GetPhy()

◆ GetPreambleForTransmission()

WifiPreamble ns3::WifiRemoteStationManager::GetPreambleForTransmission ( WifiMode  mode,
Mac48Address  dest 
)
protected

Return the preamble to be used for the transmission.

Parameters
modethe mode selected for the transmission
destaddress of the recipient
Returns
the preamble to be used for the transmission

Definition at line 2237 of file wifi-remote-station-manager.cc.

References ns3::WifiPhy::GetGreenfield(), GetGreenfieldSupported(), ns3::WifiMode::GetModulationClass(), GetShortPreambleEnabled(), GetUseGreenfieldProtection(), m_wifiPhy, NS_LOG_DEBUG, NS_LOG_FUNCTION, ns3::WIFI_MOD_CLASS_HE, ns3::WIFI_MOD_CLASS_HT, ns3::WIFI_MOD_CLASS_VHT, ns3::WIFI_PREAMBLE_HE_SU, ns3::WIFI_PREAMBLE_HT_GF, ns3::WIFI_PREAMBLE_HT_MF, ns3::WIFI_PREAMBLE_LONG, ns3::WIFI_PREAMBLE_SHORT, and ns3::WIFI_PREAMBLE_VHT.

Referenced by ns3::ConstantRateWifiManager::DoGetDataTxVector(), ns3::AarfWifiManager::DoGetDataTxVector(), ns3::CaraWifiManager::DoGetDataTxVector(), ns3::ParfWifiManager::DoGetDataTxVector(), ns3::AmrrWifiManager::DoGetDataTxVector(), ns3::IdealWifiManager::DoGetDataTxVector(), ns3::OnoeWifiManager::DoGetDataTxVector(), ns3::ArfWifiManager::DoGetDataTxVector(), ns3::AarfcdWifiManager::DoGetDataTxVector(), ns3::AparfWifiManager::DoGetDataTxVector(), ns3::RraaWifiManager::DoGetDataTxVector(), ns3::RrpaaWifiManager::DoGetDataTxVector(), ns3::MinstrelHtWifiManager::DoGetDataTxVector(), ns3::ConstantRateWifiManager::DoGetRtsTxVector(), ns3::AarfWifiManager::DoGetRtsTxVector(), ns3::CaraWifiManager::DoGetRtsTxVector(), ns3::ParfWifiManager::DoGetRtsTxVector(), ns3::IdealWifiManager::DoGetRtsTxVector(), ns3::AmrrWifiManager::DoGetRtsTxVector(), ns3::OnoeWifiManager::DoGetRtsTxVector(), ns3::ArfWifiManager::DoGetRtsTxVector(), ns3::AarfcdWifiManager::DoGetRtsTxVector(), ns3::AparfWifiManager::DoGetRtsTxVector(), ns3::RraaWifiManager::DoGetRtsTxVector(), ns3::RrpaaWifiManager::DoGetRtsTxVector(), ns3::MinstrelHtWifiManager::DoGetRtsTxVector(), GetAckTxVector(), GetBlockAckTxVector(), GetCtsTxVector(), ns3::MinstrelWifiManager::GetDataTxVector(), GetDataTxVector(), and ns3::MinstrelWifiManager::GetRtsTxVector().

+ Here is the call graph for this function:
+ Here is the caller graph for this function:

◆ GetQosSupported() [1/2]

bool ns3::WifiRemoteStationManager::GetQosSupported ( Mac48Address  address) const

Return whether the given station is QoS capable.

Parameters
addressthe address of the station
Returns
true if the station has QoS capabilities, false otherwise

Definition at line 687 of file wifi-remote-station-manager.cc.

References first::address, LookupState(), and ns3::WifiRemoteStationState::m_qosSupported.

Referenced by ns3::QosTxop::NotifyAccessGranted().

+ Here is the call graph for this function:
+ Here is the caller graph for this function:

◆ GetQosSupported() [2/2]

bool ns3::WifiRemoteStationManager::GetQosSupported ( const WifiRemoteStation station) const
protected

Return whether the given station is QoS capable.

Parameters
stationthe station being queried
Returns
true if the station has QoS capabilities, false otherwise

Definition at line 2138 of file wifi-remote-station-manager.cc.

References ns3::WifiRemoteStationState::m_qosSupported, and ns3::WifiRemoteStation::m_state.

◆ GetRifsPermitted()

bool ns3::WifiRemoteStationManager::GetRifsPermitted ( void  ) const

Return whether the device can use RIFS.

Returns
true if RIFS is permitted, false otherwise

Definition at line 530 of file wifi-remote-station-manager.cc.

References m_rifsPermitted.

Referenced by ns3::MacLow::ReceiveOk(), ns3::MacLow::SendDataAfterCts(), ns3::MacLow::SendDataPacket(), and ns3::MacLow::StartDataTxTimers().

+ Here is the caller graph for this function:

◆ GetRtsTxVector()

WifiTxVector ns3::WifiRemoteStationManager::GetRtsTxVector ( Mac48Address  address,
const WifiMacHeader header,
Ptr< const Packet packet 
)
Parameters
addressremote address
headerMAC header
packetthe packet to send
Returns
the TXVECTOR to use to send the RTS prior to the transmission of the data packet itself.

Definition at line 904 of file wifi-remote-station-manager.cc.

References first::address, DoGetRtsTxVector(), ns3::HighLatencyRtsTxVectorTag::GetRtsTxVector(), IsLowLatency(), Lookup(), NS_ASSERT, and NS_LOG_FUNCTION.

Referenced by ns3::MacLow::GetRtsTxVector().

+ Here is the call graph for this function:
+ Here is the caller graph for this function:

◆ GetShortGuardInterval() [1/2]

bool ns3::WifiRemoteStationManager::GetShortGuardInterval ( Mac48Address  address) const

Return whether the station supports HT/VHT short guard interval.

Parameters
addressthe address of the station
Returns
true if the station supports HT/VHT short guard interval, false otherwise

Definition at line 2189 of file wifi-remote-station-manager.cc.

References first::address, LookupState(), and ns3::WifiRemoteStationState::m_shortGuardInterval.

Referenced by ns3::ConstantRateWifiManager::DoGetDataTxVector(), ns3::IdealWifiManager::DoGetDataTxVector(), ns3::MinstrelHtWifiManager::DoGetDataTxVector(), ns3::ConstantRateWifiManager::DoGetRtsTxVector(), ns3::MinstrelHtWifiManager::DoInitialize(), ns3::ApWifiMac::GetHtOperation(), and ns3::MinstrelHtWifiManager::RateInit().

+ Here is the call graph for this function:
+ Here is the caller graph for this function:

◆ GetShortGuardInterval() [2/2]

bool ns3::WifiRemoteStationManager::GetShortGuardInterval ( const WifiRemoteStation station) const
protected

Return whether the given station supports HT/VHT short guard interval.

Parameters
stationthe station being queried
Returns
true if the station supports HT/VHT short guard interval, false otherwise

Definition at line 2084 of file wifi-remote-station-manager.cc.

References ns3::WifiRemoteStationState::m_shortGuardInterval, and ns3::WifiRemoteStation::m_state.

◆ GetShortPreambleEnabled()

bool ns3::WifiRemoteStationManager::GetShortPreambleEnabled ( void  ) const

Return whether the device uses short PLCP preambles.

Returns
true if short PLCP preambles are enabled, false otherwise

Definition at line 524 of file wifi-remote-station-manager.cc.

References m_shortPreambleEnabled.

Referenced by GetPreambleForTransmission().

+ Here is the caller graph for this function:

◆ GetShortPreambleSupported()

bool ns3::WifiRemoteStationManager::GetShortPreambleSupported ( Mac48Address  address) const

Return whether the station supports short PLCP preamble or not.

Parameters
addressthe address of the station
Returns
true if short PLCP preamble is supported by the station, false otherwise

Definition at line 675 of file wifi-remote-station-manager.cc.

References first::address, LookupState(), and ns3::WifiRemoteStationState::m_shortPreamble.

Referenced by ns3::ApWifiMac::GetShortPreambleEnabled().

+ Here is the call graph for this function:
+ Here is the caller graph for this function:

◆ GetShortSlotTimeEnabled()

bool ns3::WifiRemoteStationManager::GetShortSlotTimeEnabled ( void  ) const

Return whether the device uses short slot time.

Returns
true if short slot time is enabled, false otherwise

Definition at line 518 of file wifi-remote-station-manager.cc.

References m_shortSlotTimeEnabled.

Referenced by ns3::StaWifiMac::UpdateApInfoFromAssocResp(), and ns3::StaWifiMac::UpdateApInfoFromProbeResp().

+ Here is the caller graph for this function:

◆ GetShortSlotTimeSupported()

bool ns3::WifiRemoteStationManager::GetShortSlotTimeSupported ( Mac48Address  address) const

Return whether the station supports short ERP slot time or not.

Parameters
addressthe address of the station
Returns
true if short ERP slot time is supported by the station, false otherwise

Definition at line 681 of file wifi-remote-station-manager.cc.

References first::address, LookupState(), and ns3::WifiRemoteStationState::m_shortSlotTime.

Referenced by ns3::ApWifiMac::GetShortSlotTimeEnabled().

+ Here is the call graph for this function:
+ Here is the caller graph for this function:

◆ GetSupported()

WifiMode ns3::WifiRemoteStationManager::GetSupported ( const WifiRemoteStation station,
uint8_t  i 
) const
protected

Return whether mode associated with the specified station at the specified index.

Parameters
stationthe station being queried
ithe index
Returns
WifiMode at the given index of the specified station

Definition at line 2030 of file wifi-remote-station-manager.cc.

References GetNSupported(), ns3::WifiRemoteStationState::m_operationalRateSet, ns3::WifiRemoteStation::m_state, and NS_ASSERT.

Referenced by ns3::ParfWifiManager::CheckInit(), ns3::AparfWifiManager::CheckInit(), ns3::RrpaaWifiManager::CheckInit(), ns3::AarfWifiManager::DoGetDataTxVector(), ns3::CaraWifiManager::DoGetDataTxVector(), ns3::ParfWifiManager::DoGetDataTxVector(), ns3::AmrrWifiManager::DoGetDataTxVector(), ns3::IdealWifiManager::DoGetDataTxVector(), ns3::OnoeWifiManager::DoGetDataTxVector(), ns3::ArfWifiManager::DoGetDataTxVector(), ns3::AarfcdWifiManager::DoGetDataTxVector(), ns3::AparfWifiManager::DoGetDataTxVector(), ns3::RraaWifiManager::DoGetDataTxVector(), ns3::RrpaaWifiManager::DoGetDataTxVector(), ns3::AarfWifiManager::DoGetRtsTxVector(), ns3::ParfWifiManager::DoGetRtsTxVector(), ns3::CaraWifiManager::DoGetRtsTxVector(), ns3::AmrrWifiManager::DoGetRtsTxVector(), ns3::OnoeWifiManager::DoGetRtsTxVector(), ns3::ArfWifiManager::DoGetRtsTxVector(), ns3::AarfcdWifiManager::DoGetRtsTxVector(), ns3::AparfWifiManager::DoGetRtsTxVector(), ns3::RraaWifiManager::DoGetRtsTxVector(), ns3::RrpaaWifiManager::DoGetRtsTxVector(), ns3::MinstrelWifiManager::FindRate(), ns3::MinstrelWifiManager::GetDataTxVector(), ns3::MinstrelWifiManager::GetRtsTxVector(), ns3::RraaWifiManager::GetThresholds(), ns3::RrpaaWifiManager::GetThresholds(), ns3::RraaWifiManager::InitThresholds(), ns3::RrpaaWifiManager::InitThresholds(), ns3::MinstrelWifiManager::PrintTable(), ns3::MinstrelWifiManager::RateInit(), and ns3::MinstrelWifiManager::UpdateStats().

+ Here is the call graph for this function:
+ Here is the caller graph for this function:

◆ GetTypeId()

◆ GetUseGreenfieldProtection()

bool ns3::WifiRemoteStationManager::GetUseGreenfieldProtection ( void  ) const

Return whether protection for stations that do not support HT greenfield format is enabled.

Returns
true if protection for stations that do not support HT greenfield is enabled, false otherwise

Definition at line 1169 of file wifi-remote-station-manager.cc.

References m_useGreenfieldProtection.

Referenced by GetPreambleForTransmission().

+ Here is the caller graph for this function:

◆ GetUseNonErpProtection()

◆ GetUseNonHtProtection()

bool ns3::WifiRemoteStationManager::GetUseNonHtProtection ( void  ) const

Return whether the device supports protection of non-HT stations.

Returns
true if protection for non-HT stations is enabled, false otherwise

Definition at line 1156 of file wifi-remote-station-manager.cc.

References m_useNonHtProtection.

◆ GetVhtSupported() [1/2]

bool ns3::WifiRemoteStationManager::GetVhtSupported ( Mac48Address  address) const

Return whether the station supports VHT or not.

Parameters
addressthe address of the station
Returns
true if VHT is supported by the station, false otherwise

Definition at line 2213 of file wifi-remote-station-manager.cc.

References first::address, LookupState(), and ns3::WifiRemoteStationState::m_vhtSupported.

Referenced by ns3::MinstrelHtWifiManager::CheckInit(), ns3::IdealWifiManager::DoGetDataTxVector(), ns3::ApWifiMac::GetVhtOperationalChannelWidth(), and ns3::MinstrelHtWifiManager::RateInit().

+ Here is the call graph for this function:
+ Here is the caller graph for this function:

◆ GetVhtSupported() [2/2]

bool ns3::WifiRemoteStationManager::GetVhtSupported ( const WifiRemoteStation station) const
protected

Return whether the given station is VHT capable.

Parameters
stationthe station being queried
Returns
true if the station has VHT capabilities, false otherwise

Definition at line 2150 of file wifi-remote-station-manager.cc.

References ns3::WifiRemoteStation::m_state, and ns3::WifiRemoteStationState::m_vhtSupported.

◆ HasHeSupported()

bool ns3::WifiRemoteStationManager::HasHeSupported ( void  ) const

Return whether the device has HE capability support enabled.

Returns
true if HE capability support is enabled, false otherwise

Definition at line 560 of file wifi-remote-station-manager.cc.

References m_heSupported.

Referenced by ns3::IdealWifiManager::DoGetDataTxVector(), ns3::IdealWifiManager::DoInitialize(), GetControlAnswerMode(), ns3::QosTxop::NeedFragmentation(), ns3::MacLow::ReceiveMpdu(), ns3::MacLow::SendBlockAckAfterBlockAckRequest(), ns3::QosTxop::SetupBlockAckIfNeeded(), and SetupPhy().

+ Here is the caller graph for this function:

◆ HasHtSupported()

bool ns3::WifiRemoteStationManager::HasHtSupported ( void  ) const

◆ HasPcfSupported()

bool ns3::WifiRemoteStationManager::HasPcfSupported ( void  ) const

Return whether the device has PCF capability support enabled.

Returns
true if PCF capability support is enabled, false otherwise

Definition at line 572 of file wifi-remote-station-manager.cc.

References m_pcfSupported.

Referenced by ns3::MacLow::EndTxNoAck(), ns3::MacLow::ForwardDown(), and ns3::MacLow::IsCfPeriod().

+ Here is the caller graph for this function:

◆ HasVhtSupported()

bool ns3::WifiRemoteStationManager::HasVhtSupported ( void  ) const

◆ IsAllowedControlAnswerModulationClass()

bool ns3::WifiRemoteStationManager::IsAllowedControlAnswerModulationClass ( WifiModulationClass  modClassReq,
WifiModulationClass  modClassAnswer 
) const
private

Return whether the modulation class of the selected mode for the control answer frame is allowed.

Parameters
modClassReqmodulation class of the request frame
modClassAnswermodulation class of the answer frame
Returns
true if the modulation class of the selected mode for the control answer frame is allowed, false otherwise

Definition at line 1323 of file wifi-remote-station-manager.cc.

References NS_FATAL_ERROR, ns3::WIFI_MOD_CLASS_DSSS, ns3::WIFI_MOD_CLASS_ERP_OFDM, ns3::WIFI_MOD_CLASS_HE, ns3::WIFI_MOD_CLASS_HR_DSSS, ns3::WIFI_MOD_CLASS_HT, ns3::WIFI_MOD_CLASS_OFDM, and ns3::WIFI_MOD_CLASS_VHT.

Referenced by GetControlAnswerMode().

+ Here is the caller graph for this function:

◆ IsAssociated()

bool ns3::WifiRemoteStationManager::IsAssociated ( Mac48Address  address) const

Return whether the station associated.

Parameters
addressthe address of the station
Returns
true if the station is associated, false otherwise

Definition at line 703 of file wifi-remote-station-manager.cc.

References first::address, ns3::WifiRemoteStationState::GOT_ASSOC_TX_OK, LookupState(), and ns3::WifiRemoteStationState::m_state.

Referenced by ns3::ApWifiMac::Enqueue(), and ns3::ApWifiMac::Receive().

+ Here is the call graph for this function:
+ Here is the caller graph for this function:

◆ IsBrandNew()

bool ns3::WifiRemoteStationManager::IsBrandNew ( Mac48Address  address) const

Return whether the station state is brand new.

Parameters
addressthe address of the station
Returns
true if the state of the station is brand new, false otherwise

Definition at line 693 of file wifi-remote-station-manager.cc.

References first::address, ns3::WifiRemoteStationState::BRAND_NEW, LookupState(), and ns3::WifiRemoteStationState::m_state.

Referenced by ns3::AdhocWifiMac::Enqueue(), ns3::OcbWifiMac::Enqueue(), ns3::MeshWifiInterfaceMac::ForwardDown(), ns3::AdhocWifiMac::Receive(), and ns3::OcbWifiMac::Receive().

+ Here is the call graph for this function:
+ Here is the caller graph for this function:

◆ IsLastFragment()

bool ns3::WifiRemoteStationManager::IsLastFragment ( Mac48Address  address,
const WifiMacHeader header,
Ptr< const Packet packet,
uint32_t  fragmentNumber 
)
Parameters
addressremote address
headerMAC header
packetthe packet to send
fragmentNumberthe fragment index of the next fragment to send (starts at zero).
Returns
true if this is the last fragment, false otherwise.

Definition at line 1312 of file wifi-remote-station-manager.cc.

References first::address, GetNFragments(), NS_ASSERT, NS_LOG_DEBUG, and NS_LOG_FUNCTION.

Referenced by ns3::Txop::IsLastFragment(), and ns3::QosTxop::IsLastFragment().

+ Here is the call graph for this function:
+ Here is the caller graph for this function:

◆ IsLowLatency()

virtual bool ns3::WifiRemoteStationManager::IsLowLatency ( void  ) const
privatepure virtual
Returns
whether this manager is a manager designed to work in low-latency environments.

Note: In this context, low vs high latency is defined in IEEE 802.11 Rate Adaptation: A Practical Approach, by M. Lacage, M.H. Manshaei, and T. Turletti.

Implemented in ns3::MinstrelWifiManager, ns3::MinstrelHtWifiManager, ns3::RrpaaWifiManager, ns3::RraaWifiManager, ns3::AarfcdWifiManager, ns3::AparfWifiManager, ns3::ArfWifiManager, ns3::CaraWifiManager, ns3::OnoeWifiManager, ns3::AmrrWifiManager, ns3::IdealWifiManager, ns3::ParfWifiManager, ns3::AarfWifiManager, and ns3::ConstantRateWifiManager.

Referenced by GetCtsToSelfTxVector(), GetDataTxVector(), GetRtsTxVector(), GetTypeId(), and PrepareForQueue().

+ Here is the caller graph for this function:

◆ IsWaitAssocTxOk()

bool ns3::WifiRemoteStationManager::IsWaitAssocTxOk ( Mac48Address  address) const

Return whether we are waiting for an ACK for the association response we sent.

Parameters
addressthe address of the station
Returns
true if the station is associated, false otherwise

Definition at line 713 of file wifi-remote-station-manager.cc.

References first::address, LookupState(), ns3::WifiRemoteStationState::m_state, and ns3::WifiRemoteStationState::WAIT_ASSOC_TX_OK.

Referenced by ns3::ApWifiMac::TxFailed(), and ns3::ApWifiMac::TxOk().

+ Here is the call graph for this function:
+ Here is the caller graph for this function:

◆ Lookup() [1/2]

WifiRemoteStation * ns3::WifiRemoteStationManager::Lookup ( Mac48Address  address,
uint8_t  tid 
) const
private

Return the station associated with the given address and TID.

Parameters
addressthe address of the station
tidthe TID
Returns
WifiRemoteStation corresponding to the address

Definition at line 1691 of file wifi-remote-station-manager.cc.

References first::address, DoCreateStation(), LookupState(), ns3::WifiRemoteStation::m_slrc, ns3::WifiRemoteStation::m_ssrc, ns3::WifiRemoteStation::m_state, m_stations, ns3::WifiRemoteStation::m_tid, and NS_LOG_FUNCTION.

Referenced by GetDataTxVector(), GetRtsTxVector(), Lookup(), NeedFragmentation(), NeedRetransmission(), NeedRts(), PrepareForQueue(), ReportAmpduTxStatus(), ReportDataFailed(), ReportDataOk(), ReportFinalDataFailed(), ReportFinalRtsFailed(), ReportRtsFailed(), ReportRtsOk(), and ReportRxOk().

+ Here is the call graph for this function:
+ Here is the caller graph for this function:

◆ Lookup() [2/2]

WifiRemoteStation * ns3::WifiRemoteStationManager::Lookup ( Mac48Address  address,
const WifiMacHeader header 
) const
private

Find a remote station by its remote address and TID taken from MAC header.

Return the station associated with the given address and MAC header. It simply gets TID from the MAC header and calls Lookup with tid.

Parameters
addressthe address of the station
headerMAC header
Returns
WifiRemoteStation corresponding to the address

Definition at line 1676 of file wifi-remote-station-manager.cc.

References first::address, ns3::WifiMacHeader::GetQosTid(), ns3::WifiMacHeader::IsQosData(), and Lookup().

+ Here is the call graph for this function:

◆ LookupState()

WifiRemoteStationState * ns3::WifiRemoteStationManager::LookupState ( Mac48Address  address) const
private

Return the state of the station associated with the given address.

Parameters
addressthe address of the station
Returns
WifiRemoteStationState corresponding to the address

Definition at line 1641 of file wifi-remote-station-manager.cc.

References first::address, ns3::WifiRemoteStationState::BRAND_NEW, ns3::WifiPhy::GetChannelWidth(), GetDefaultMcs(), GetDefaultMode(), ns3::WifiPhy::GetGreenfield(), ns3::WifiPhy::GetGuardInterval(), ns3::Time::GetNanoSeconds(), ns3::WifiPhy::GetShortGuardInterval(), ns3::WifiRemoteStationState::m_address, ns3::WifiRemoteStationState::m_aggregation, ns3::WifiRemoteStationState::m_channelWidth, ns3::WifiRemoteStationState::m_greenfield, ns3::WifiRemoteStationState::m_guardInterval, ns3::WifiRemoteStationState::m_heSupported, ns3::WifiRemoteStationState::m_htSupported, ns3::WifiRemoteStationState::m_ldpc, ns3::WifiRemoteStationState::m_ness, ns3::WifiRemoteStationState::m_operationalMcsSet, ns3::WifiRemoteStationState::m_operationalRateSet, ns3::WifiRemoteStationState::m_qosSupported, ns3::WifiRemoteStationState::m_shortGuardInterval, ns3::WifiRemoteStationState::m_state, m_states, ns3::WifiRemoteStationState::m_stbc, ns3::WifiRemoteStationState::m_streams, ns3::WifiRemoteStationState::m_vhtSupported, m_wifiPhy, NS_LOG_DEBUG, and NS_LOG_FUNCTION.

Referenced by AddAllSupportedMcs(), AddAllSupportedModes(), AddStationHeCapabilities(), AddStationHtCapabilities(), AddStationVhtCapabilities(), AddSupportedErpSlotTime(), AddSupportedMcs(), AddSupportedMode(), AddSupportedPlcpPreamble(), GetChannelWidthSupported(), GetGreenfieldSupported(), GetHtSupported(), GetInfo(), GetNMcsSupported(), GetNumberOfSupportedStreams(), GetQosSupported(), GetShortGuardInterval(), GetShortPreambleSupported(), GetShortSlotTimeSupported(), GetVhtSupported(), IsAssociated(), IsBrandNew(), IsWaitAssocTxOk(), Lookup(), RecordDisassociated(), RecordGotAssocTxFailed(), RecordGotAssocTxOk(), RecordWaitAssocTxOk(), RemoveAllSupportedMcs(), and SetQosSupport().

+ Here is the call graph for this function:
+ Here is the caller graph for this function:

◆ NeedCtsToSelf()

bool ns3::WifiRemoteStationManager::NeedCtsToSelf ( WifiTxVector  txVector)

Return if we need to do Cts-to-self before sending a DATA.

Parameters
txVectorthe TXVECTOR of the packet to be sent
Returns
true if Cts-to-self is needed, false otherwise

Definition at line 1083 of file wifi-remote-station-manager.cc.

References CTS_TO_SELF, ns3::WifiTxVector::GetMode(), ns3::WifiMode::GetModulationClass(), HasHtSupported(), m_bssBasicMcsSet, m_bssBasicRateSet, m_erpProtectionMode, m_htProtectionMode, m_useNonErpProtection, m_useNonHtProtection, NS_LOG_DEBUG, NS_LOG_FUNCTION, ns3::WIFI_MOD_CLASS_ERP_OFDM, ns3::WIFI_MOD_CLASS_HE, ns3::WIFI_MOD_CLASS_HT, and ns3::WIFI_MOD_CLASS_VHT.

Referenced by ns3::MacLow::NeedCtsToSelf().

+ Here is the call graph for this function:
+ Here is the caller graph for this function:

◆ NeedFragmentation()

bool ns3::WifiRemoteStationManager::NeedFragmentation ( Mac48Address  address,
const WifiMacHeader header,
Ptr< const Packet packet 
)
Parameters
addressremote address
headerMAC header
packetthe packet to send
Returns
true if this packet should be fragmented, false otherwise.

Definition at line 1199 of file wifi-remote-station-manager.cc.

References first::address, DoNeedFragmentation(), GetFragmentationThreshold(), ns3::Packet::GetSize(), ns3::WifiMacHeader::GetSize(), Lookup(), NS_LOG_DEBUG, NS_LOG_FUNCTION, and ns3::WIFI_MAC_FCS_LENGTH.

Referenced by ns3::QosTxop::IsTxopFragmentation(), ns3::QosTxop::NeedFragmentation(), and ns3::Txop::NeedFragmentation().

+ Here is the call graph for this function:
+ Here is the caller graph for this function:

◆ NeedRetransmission()

bool ns3::WifiRemoteStationManager::NeedRetransmission ( Mac48Address  address,
const WifiMacHeader header,
Ptr< const Packet packet 
)
Parameters
addressremote address
headerMAC header
packetthe packet to send
Returns
true if we want to resend a packet after a failed transmission attempt, false otherwise.

Definition at line 1175 of file wifi-remote-station-manager.cc.

References first::address, DoNeedRetransmission(), ns3::Packet::GetSize(), ns3::WifiMacHeader::GetSize(), Lookup(), m_maxSlrc, m_maxSsrc, m_rtsCtsThreshold, NS_ASSERT, NS_LOG_DEBUG, NS_LOG_FUNCTION, and ns3::WIFI_MAC_FCS_LENGTH.

Referenced by ns3::Txop::NeedDataRetransmission(), and ns3::Txop::NeedRtsRetransmission().

+ Here is the call graph for this function:
+ Here is the caller graph for this function:

◆ NeedRts()

bool ns3::WifiRemoteStationManager::NeedRts ( Mac48Address  address,
const WifiMacHeader header,
Ptr< const Packet packet,
WifiTxVector  txVector 
)
Parameters
addressremote address
headerMAC header
packetthe packet to send
txVectorthe TXVECTOR of the packet to send
Returns
true if we want to use an RTS/CTS handshake for this packet before sending it, false otherwise.

Definition at line 1050 of file wifi-remote-station-manager.cc.

References first::address, DoNeedRts(), ns3::WifiTxVector::GetMode(), ns3::WifiMode::GetModulationClass(), ns3::Packet::GetSize(), ns3::WifiMacHeader::GetSize(), Lookup(), m_erpProtectionMode, m_htProtectionMode, m_rtsCtsThreshold, m_useNonErpProtection, m_useNonHtProtection, NS_LOG_DEBUG, NS_LOG_FUNCTION, RTS_CTS, ns3::WIFI_MAC_FCS_LENGTH, ns3::WIFI_MOD_CLASS_ERP_OFDM, ns3::WIFI_MOD_CLASS_HE, ns3::WIFI_MOD_CLASS_HT, and ns3::WIFI_MOD_CLASS_VHT.

Referenced by ns3::MacLow::NeedRts(), ns3::QosTxop::RestartAccessIfNeeded(), and ns3::QosTxop::StartAccessIfNeeded().

+ Here is the call graph for this function:
+ Here is the caller graph for this function:

◆ PrepareForQueue()

void ns3::WifiRemoteStationManager::PrepareForQueue ( Mac48Address  address,
const WifiMacHeader header,
Ptr< const Packet packet 
)
Parameters
addressremote address
headerMAC header
packetthe packet to queue

This method is typically invoked just before queuing a packet for transmission. It is a no-op unless the IsLowLatency attribute of the attached ns3::WifiRemoteStationManager is set to false, in which case, the tx parameters of the packet are calculated and stored in the packet as a tag. These tx parameters are later retrieved from GetDadaMode and GetRtsMode.

Definition at line 751 of file wifi-remote-station-manager.cc.

References ns3::Packet::AddPacketTag(), first::address, data, DoGetCtsToSelfTxVector(), DoGetDataTxVector(), DoGetRtsTxVector(), IsLowLatency(), Lookup(), and NS_LOG_FUNCTION.

Referenced by ns3::QosTxop::PushFront(), and ns3::Txop::Queue().

+ Here is the call graph for this function:
+ Here is the caller graph for this function:

◆ RecordDisassociated()

void ns3::WifiRemoteStationManager::RecordDisassociated ( Mac48Address  address)

Records that the STA was disassociated.

Parameters
addressthe address of the station

Definition at line 744 of file wifi-remote-station-manager.cc.

References first::address, ns3::WifiRemoteStationState::DISASSOC, LookupState(), ns3::WifiRemoteStationState::m_state, and NS_ASSERT.

Referenced by ns3::AdhocWifiMac::Enqueue(), ns3::OcbWifiMac::Enqueue(), ns3::MeshWifiInterfaceMac::ForwardDown(), ns3::AdhocWifiMac::Receive(), ns3::ApWifiMac::Receive(), and ns3::OcbWifiMac::Receive().

+ Here is the call graph for this function:
+ Here is the caller graph for this function:

◆ RecordGotAssocTxFailed()

void ns3::WifiRemoteStationManager::RecordGotAssocTxFailed ( Mac48Address  address)

Records that we missed an ACK for the association response we sent.

Parameters
addressthe address of the station

Definition at line 737 of file wifi-remote-station-manager.cc.

References first::address, ns3::WifiRemoteStationState::DISASSOC, LookupState(), ns3::WifiRemoteStationState::m_state, and NS_ASSERT.

Referenced by ns3::ApWifiMac::TxFailed().

+ Here is the call graph for this function:
+ Here is the caller graph for this function:

◆ RecordGotAssocTxOk()

void ns3::WifiRemoteStationManager::RecordGotAssocTxOk ( Mac48Address  address)

Records that we got an ACK for the association response we sent.

Parameters
addressthe address of the station

Definition at line 730 of file wifi-remote-station-manager.cc.

References first::address, ns3::WifiRemoteStationState::GOT_ASSOC_TX_OK, LookupState(), ns3::WifiRemoteStationState::m_state, and NS_ASSERT.

Referenced by ns3::ApWifiMac::TxOk().

+ Here is the call graph for this function:
+ Here is the caller graph for this function:

◆ RecordWaitAssocTxOk()

void ns3::WifiRemoteStationManager::RecordWaitAssocTxOk ( Mac48Address  address)

Records that we are waiting for an ACK for the association response we sent.

Parameters
addressthe address of the station

Definition at line 723 of file wifi-remote-station-manager.cc.

References first::address, LookupState(), ns3::WifiRemoteStationState::m_state, NS_ASSERT, and ns3::WifiRemoteStationState::WAIT_ASSOC_TX_OK.

Referenced by ns3::ApWifiMac::Receive().

+ Here is the call graph for this function:
+ Here is the caller graph for this function:

◆ RemoveAllSupportedMcs()

void ns3::WifiRemoteStationManager::RemoveAllSupportedMcs ( Mac48Address  address)

Invoked in a STA or AP to delete all of the supported MCS by a destination.

Parameters
addressthe address of the station being recorded

Definition at line 649 of file wifi-remote-station-manager.cc.

References first::address, LookupState(), NS_ASSERT, and NS_LOG_FUNCTION.

Referenced by ns3::StaWifiMac::UpdateApInfoFromAssocResp(), and ns3::StaWifiMac::UpdateApInfoFromBeacon().

+ Here is the call graph for this function:
+ Here is the caller graph for this function:

◆ ReportAmpduTxStatus()

void ns3::WifiRemoteStationManager::ReportAmpduTxStatus ( Mac48Address  address,
uint8_t  tid,
uint8_t  nSuccessfulMpdus,
uint8_t  nFailedMpdus,
double  rxSnr,
double  dataSnr 
)

Typically called per A-MPDU, either when a Block ACK was successfully received or when a BlockAckTimeout has elapsed.

Parameters
addressthe address of the receiver
tidTID of the DATA packet
nSuccessfulMpdusnumber of successfully transmitted MPDUs. A value of 0 means that the Block ACK was missed.
nFailedMpdusnumber of unsuccessfully transmitted MPDUs.
rxSnrreceived SNR of the block ack frame itself
dataSnrdata SNR reported by remote station

Definition at line 1035 of file wifi-remote-station-manager.cc.

References first::address, DoReportAmpduTxStatus(), Lookup(), m_macTxDataFailed, NS_ASSERT, and NS_LOG_FUNCTION.

Referenced by ns3::QosTxop::MissedBlockAck(), and ns3::BlockAckManager::NotifyGotBlockAck().

+ Here is the call graph for this function:
+ Here is the caller graph for this function:

◆ ReportDataFailed()

void ns3::WifiRemoteStationManager::ReportDataFailed ( Mac48Address  address,
const WifiMacHeader header,
uint32_t  packetSize 
)

Should be invoked whenever the AckTimeout associated to a transmission attempt expires.

Parameters
addressthe address of the receiver
headerMAC header of the DATA packet
packetSizethe size of the DATA packet

Definition at line 935 of file wifi-remote-station-manager.cc.

References first::address, DoReportDataFailed(), ns3::WifiMacHeader::GetSize(), Lookup(), m_macTxDataFailed, m_rtsCtsThreshold, NS_ASSERT, NS_LOG_FUNCTION, packetSize, and ns3::WIFI_MAC_FCS_LENGTH.

Referenced by ns3::MacLow::NormalAckTimeout(), and ns3::QosTxop::NotifyInternalCollision().

+ Here is the call graph for this function:
+ Here is the caller graph for this function:

◆ ReportDataOk()

void ns3::WifiRemoteStationManager::ReportDataOk ( Mac48Address  address,
const WifiMacHeader header,
double  ackSnr,
WifiMode  ackMode,
double  dataSnr,
uint32_t  packetSize 
)

Should be invoked whenever we receive the Ack associated to a data packet we just sent.

Parameters
addressthe address of the receiver
headerMAC header of the DATA packet
ackSnrthe SNR of the ACK we received
ackModethe WifiMode the receiver used to send the ACK
dataSnrthe SNR of the DATA we sent
packetSizethe size of the DATA packet

Definition at line 967 of file wifi-remote-station-manager.cc.

References first::address, DoReportDataOk(), ns3::WifiMacHeader::GetSize(), Lookup(), m_rtsCtsThreshold, NS_ASSERT, NS_LOG_FUNCTION, packetSize, and ns3::WIFI_MAC_FCS_LENGTH.

Referenced by ns3::MacLow::ReceiveOk().

+ Here is the call graph for this function:
+ Here is the caller graph for this function:

◆ ReportFinalDataFailed()

void ns3::WifiRemoteStationManager::ReportFinalDataFailed ( Mac48Address  address,
const WifiMacHeader header,
uint32_t  packetSize 
)

Should be invoked after calling ReportDataFailed if NeedRetransmission returns false.

Parameters
addressthe address of the receiver
headerMAC header of the DATA packet
packetSizethe size of the DATA packet

Definition at line 1001 of file wifi-remote-station-manager.cc.

References first::address, DoReportFinalDataFailed(), ns3::WifiMacHeader::GetSize(), Lookup(), m_macTxFinalDataFailed, m_rtsCtsThreshold, NS_ASSERT, NS_LOG_FUNCTION, packetSize, and ns3::WIFI_MAC_FCS_LENGTH.

Referenced by ns3::QosTxop::MissedAck(), ns3::Txop::MissedAck(), ns3::Txop::MissedCfPollResponse(), ns3::QosTxop::NotifyInternalCollision(), and ns3::Txop::SendCfFrame().

+ Here is the call graph for this function:
+ Here is the caller graph for this function:

◆ ReportFinalRtsFailed()

void ns3::WifiRemoteStationManager::ReportFinalRtsFailed ( Mac48Address  address,
const WifiMacHeader header 
)

Should be invoked after calling ReportRtsFailed if NeedRetransmission returns false.

Parameters
addressthe address of the receiver
headerMAC header of the DATA packet

Definition at line 989 of file wifi-remote-station-manager.cc.

References first::address, DoReportFinalRtsFailed(), Lookup(), m_macTxFinalRtsFailed, NS_ASSERT, and NS_LOG_FUNCTION.

Referenced by ns3::QosTxop::MissedCts(), ns3::Txop::MissedCts(), and ns3::QosTxop::NotifyInternalCollision().

+ Here is the call graph for this function:
+ Here is the caller graph for this function:

◆ ReportRtsFailed()

void ns3::WifiRemoteStationManager::ReportRtsFailed ( Mac48Address  address,
const WifiMacHeader header 
)

Should be invoked whenever the RtsTimeout associated to a transmission attempt expires.

Parameters
addressthe address of the receiver
headerMAC header of the DATA packet

Definition at line 924 of file wifi-remote-station-manager.cc.

References first::address, DoReportRtsFailed(), Lookup(), m_macTxRtsFailed, NS_ASSERT, and NS_LOG_FUNCTION.

Referenced by ns3::MacLow::CtsTimeout(), and ns3::QosTxop::NotifyInternalCollision().

+ Here is the call graph for this function:
+ Here is the caller graph for this function:

◆ ReportRtsOk()

void ns3::WifiRemoteStationManager::ReportRtsOk ( Mac48Address  address,
const WifiMacHeader header,
double  ctsSnr,
WifiMode  ctsMode,
double  rtsSnr 
)

Should be invoked whenever we receive the Cts associated to an RTS we just sent.

Note that we also get the SNR of the RTS we sent since the receiver put a SnrTag in the CTS.

Parameters
addressthe address of the receiver
headerMAC header of the DATA packet
ctsSnrthe SNR of the CTS we received
ctsModethe WifiMode the receiver used to send the CTS
rtsSnrthe SNR of the RTS we sent

Definition at line 955 of file wifi-remote-station-manager.cc.

References first::address, DoReportRtsOk(), Lookup(), NS_ASSERT, and NS_LOG_FUNCTION.

Referenced by ns3::MacLow::ReceiveOk().

+ Here is the call graph for this function:
+ Here is the caller graph for this function:

◆ ReportRxOk()

void ns3::WifiRemoteStationManager::ReportRxOk ( Mac48Address  address,
const WifiMacHeader header,
double  rxSnr,
WifiMode  txMode 
)
Parameters
addressremote address
headerMAC header
rxSnrthe snr of the packet received
txModethe transmission mode used for the packet received.

Should be invoked whenever a packet is successfully received.

Definition at line 1022 of file wifi-remote-station-manager.cc.

References first::address, DoReportRxOk(), Lookup(), and NS_LOG_FUNCTION.

Referenced by ns3::MacLow::ReceiveOk().

+ Here is the call graph for this function:
+ Here is the caller graph for this function:

◆ Reset()

void ns3::WifiRemoteStationManager::Reset ( void  )

Reset the station, invoked in a STA upon dis-association or in an AP upon reboot.

Definition at line 1867 of file wifi-remote-station-manager.cc.

References m_bssBasicMcsSet, m_bssBasicRateSet, m_states, m_stations, and NS_LOG_FUNCTION.

Referenced by DoDispose(), ns3::MacLow::NotifySwitchingStartNow(), SetupMac(), and SetupPhy().

+ Here is the caller graph for this function:

◆ SetDefaultTxPowerLevel()

void ns3::WifiRemoteStationManager::SetDefaultTxPowerLevel ( uint8_t  txPower)

Set the default transmission power level.

Parameters
txPowerthe default transmission power level

Definition at line 2219 of file wifi-remote-station-manager.cc.

References m_defaultTxPowerLevel.

◆ SetFragmentationThreshold()

void ns3::WifiRemoteStationManager::SetFragmentationThreshold ( uint32_t  threshold)

Sets a fragmentation threshold.

The method calls a private method DoSetFragmentationThreshold that checks the validity of the value given.

Parameters
thresholdthe fragmentation threshold

Definition at line 490 of file wifi-remote-station-manager.cc.

References DoSetFragmentationThreshold(), and NS_LOG_FUNCTION.

+ Here is the call graph for this function:

◆ SetHeSupported()

void ns3::WifiRemoteStationManager::SetHeSupported ( bool  enable)
virtual

Enable or disable HE capability support.

Parameters
enableenable or disable HE capability support

Reimplemented in ns3::MinstrelHtWifiManager, ns3::MinstrelWifiManager, ns3::RrpaaWifiManager, ns3::RraaWifiManager, ns3::ArfWifiManager, ns3::AparfWifiManager, ns3::OnoeWifiManager, ns3::AmrrWifiManager, ns3::AarfcdWifiManager, ns3::CaraWifiManager, ns3::ParfWifiManager, and ns3::AarfWifiManager.

Definition at line 554 of file wifi-remote-station-manager.cc.

References m_heSupported.

Referenced by ns3::RegularWifiMac::SetWifiRemoteStationManager().

+ Here is the caller graph for this function:

◆ SetHtSupported()

void ns3::WifiRemoteStationManager::SetHtSupported ( bool  enable)
virtual

Enable or disable HT capability support.

Parameters
enableenable or disable HT capability support

Reimplemented in ns3::MinstrelWifiManager, ns3::RrpaaWifiManager, ns3::RraaWifiManager, ns3::ArfWifiManager, ns3::AparfWifiManager, ns3::OnoeWifiManager, ns3::AmrrWifiManager, ns3::AarfcdWifiManager, ns3::CaraWifiManager, ns3::ParfWifiManager, and ns3::AarfWifiManager.

Definition at line 483 of file wifi-remote-station-manager.cc.

References m_htSupported, and NS_LOG_FUNCTION.

Referenced by AmpduAggregationTest::DoRun(), and ns3::RegularWifiMac::SetWifiRemoteStationManager().

+ Here is the caller graph for this function:

◆ SetMaxSlrc()

void ns3::WifiRemoteStationManager::SetMaxSlrc ( uint32_t  maxSlrc)

Sets the maximum STA long retry count (SLRC).

Parameters
maxSlrcthe maximum SLRC

Definition at line 469 of file wifi-remote-station-manager.cc.

References m_maxSlrc, and NS_LOG_FUNCTION.

Referenced by GetTypeId().

+ Here is the caller graph for this function:

◆ SetMaxSsrc()

void ns3::WifiRemoteStationManager::SetMaxSsrc ( uint32_t  maxSsrc)

Sets the maximum STA short retry count (SSRC).

Parameters
maxSsrcthe maximum SSRC

Definition at line 462 of file wifi-remote-station-manager.cc.

References m_maxSsrc, and NS_LOG_FUNCTION.

Referenced by AmpduAggregationTest::DoRun(), and GetTypeId().

+ Here is the caller graph for this function:

◆ SetPcfSupported()

void ns3::WifiRemoteStationManager::SetPcfSupported ( bool  enable)
virtual

Enable or disable PCF capability support.

Parameters
enableenable or disable PCF capability support

Definition at line 566 of file wifi-remote-station-manager.cc.

References m_pcfSupported.

Referenced by ns3::InfrastructureWifiMac::SetPcfSupported(), ns3::ApWifiMac::SetWifiRemoteStationManager(), and ns3::StaWifiMac::SetWifiRemoteStationManager().

+ Here is the caller graph for this function:

◆ SetQosSupport()

void ns3::WifiRemoteStationManager::SetQosSupport ( Mac48Address  from,
bool  qosSupported 
)

Records QoS support of the remote station.

Parameters
fromthe address of the station being recorded
qosSupportedwhether the station supports QoS

Definition at line 1714 of file wifi-remote-station-manager.cc.

References LookupState(), ns3::WifiRemoteStationState::m_qosSupported, and NS_LOG_FUNCTION.

Referenced by AddStationHeCapabilities(), AddStationHtCapabilities(), ns3::StaWifiMac::UpdateApInfoFromAssocResp(), and ns3::StaWifiMac::UpdateApInfoFromBeacon().

+ Here is the call graph for this function:
+ Here is the caller graph for this function:

◆ SetRifsPermitted()

void ns3::WifiRemoteStationManager::SetRifsPermitted ( bool  allow)

Permit or prohibit RIFS.

Parameters
allowpermit or prohibit RIFS

Definition at line 511 of file wifi-remote-station-manager.cc.

References m_rifsPermitted, and NS_LOG_FUNCTION.

Referenced by ns3::ApWifiMac::GetRifsMode(), ns3::StaWifiMac::UpdateApInfoFromAssocResp(), and ns3::StaWifiMac::UpdateApInfoFromBeacon().

+ Here is the caller graph for this function:

◆ SetRtsCtsThreshold()

void ns3::WifiRemoteStationManager::SetRtsCtsThreshold ( uint32_t  threshold)

Sets the RTS threshold.

Parameters
thresholdthe RTS threshold

Definition at line 476 of file wifi-remote-station-manager.cc.

References m_rtsCtsThreshold, and NS_LOG_FUNCTION.

Referenced by GetTypeId().

+ Here is the caller graph for this function:

◆ SetShortPreambleEnabled()

void ns3::WifiRemoteStationManager::SetShortPreambleEnabled ( bool  enable)

Enable or disable short PLCP preambles.

Parameters
enableenable or disable short PLCP preambles

Definition at line 497 of file wifi-remote-station-manager.cc.

References m_shortPreambleEnabled, and NS_LOG_FUNCTION.

Referenced by ns3::ApWifiMac::SendOneBeacon(), ns3::ApWifiMac::SendProbeResp(), ns3::StaWifiMac::UpdateApInfoFromAssocResp(), ns3::StaWifiMac::UpdateApInfoFromBeacon(), and ns3::StaWifiMac::UpdateApInfoFromProbeResp().

+ Here is the caller graph for this function:

◆ SetShortSlotTimeEnabled()

void ns3::WifiRemoteStationManager::SetShortSlotTimeEnabled ( bool  enable)

Enable or disable short slot time.

Parameters
enableenable or disable short slot time

Definition at line 504 of file wifi-remote-station-manager.cc.

References m_shortSlotTimeEnabled, and NS_LOG_FUNCTION.

Referenced by ns3::ApWifiMac::SendOneBeacon(), ns3::ApWifiMac::SendProbeResp(), ns3::StaWifiMac::UpdateApInfoFromAssocResp(), ns3::StaWifiMac::UpdateApInfoFromBeacon(), and ns3::StaWifiMac::UpdateApInfoFromProbeResp().

+ Here is the caller graph for this function:

◆ SetupMac()

void ns3::WifiRemoteStationManager::SetupMac ( const Ptr< WifiMac mac)
virtual

Set up MAC associated with this device since it is the object that knows the full set of timing parameters (e.g.

IFS).

Parameters
macthe MAC of this device

Reimplemented in ns3::MinstrelHtWifiManager, ns3::MinstrelWifiManager, ns3::RrpaaWifiManager, and ns3::RraaWifiManager.

Definition at line 452 of file wifi-remote-station-manager.cc.

References m_wifiMac, third::mac, NS_LOG_FUNCTION, and Reset().

Referenced by ns3::WifiNetDevice::CompleteConfig(), ns3::RraaWifiManager::SetupMac(), ns3::RrpaaWifiManager::SetupMac(), ns3::MinstrelWifiManager::SetupMac(), and ns3::MinstrelHtWifiManager::SetupMac().

+ Here is the call graph for this function:
+ Here is the caller graph for this function:

◆ SetupPhy()

◆ SetUseGreenfieldProtection()

void ns3::WifiRemoteStationManager::SetUseGreenfieldProtection ( bool  enable)

Enable or disable protection for stations that do not support HT greenfield format.

Parameters
enableenable or disable protection for stations that do not support HT greenfield format

Definition at line 1162 of file wifi-remote-station-manager.cc.

References m_useGreenfieldProtection, and NS_LOG_FUNCTION.

Referenced by ns3::ApWifiMac::IsNonGfHtStasPresent(), ns3::StaWifiMac::UpdateApInfoFromAssocResp(), and ns3::StaWifiMac::UpdateApInfoFromBeacon().

+ Here is the caller graph for this function:

◆ SetUseNonErpProtection()

void ns3::WifiRemoteStationManager::SetUseNonErpProtection ( bool  enable)

Enable or disable protection for non-ERP stations.

Parameters
enableenable or disable protection for non-ERP stations

Definition at line 1136 of file wifi-remote-station-manager.cc.

References m_useNonErpProtection, and NS_LOG_FUNCTION.

Referenced by ns3::ApWifiMac::GetUseNonErpProtection(), and ns3::StaWifiMac::UpdateApInfoFromBeacon().

+ Here is the caller graph for this function:

◆ SetUseNonHtProtection()

void ns3::WifiRemoteStationManager::SetUseNonHtProtection ( bool  enable)

Enable or disable protection for non-HT stations.

Parameters
enableenable or disable protection for non-HT stations

Definition at line 1149 of file wifi-remote-station-manager.cc.

References m_useNonHtProtection, and NS_LOG_FUNCTION.

◆ SetVhtSupported()

void ns3::WifiRemoteStationManager::SetVhtSupported ( bool  enable)
virtual

Enable or disable VHT capability support.

Parameters
enableenable or disable VHT capability support

Reimplemented in ns3::MinstrelWifiManager, ns3::RrpaaWifiManager, ns3::RraaWifiManager, ns3::ArfWifiManager, ns3::AparfWifiManager, ns3::OnoeWifiManager, ns3::AmrrWifiManager, ns3::AarfcdWifiManager, ns3::CaraWifiManager, ns3::ParfWifiManager, and ns3::AarfWifiManager.

Definition at line 542 of file wifi-remote-station-manager.cc.

References m_vhtSupported.

Referenced by ns3::RegularWifiMac::SetWifiRemoteStationManager().

+ Here is the caller graph for this function:

◆ UpdateFragmentationThreshold()

void ns3::WifiRemoteStationManager::UpdateFragmentationThreshold ( void  )

Typically called to update the fragmentation threshold at the start of a new transmission.

This avoid that the fragmentation threshold gets changed during a transmission (see bug 730).

Definition at line 1244 of file wifi-remote-station-manager.cc.

References m_fragmentationThreshold, and m_nextFragmentationThreshold.

Referenced by ns3::QosTxop::NotifyAccessGranted(), ns3::Txop::NotifyAccessGranted(), ns3::QosTxop::SendAddBaRequest(), and ns3::QosTxop::StartNextPacket().

+ Here is the caller graph for this function:

Member Data Documentation

◆ m_bssBasicMcsSet

WifiModeList ns3::WifiRemoteStationManager::m_bssBasicMcsSet
private

◆ m_bssBasicRateSet

WifiModeList ns3::WifiRemoteStationManager::m_bssBasicRateSet
private

This member is the list of WifiMode objects that comprise the BSSBasicRateSet parameter.

This list is constructed through calls to WifiRemoteStationManager::AddBasicMode(), and an API that allows external access to it is available through WifiRemoteStationManager::GetNBasicModes() and WifiRemoteStationManager::GetBasicMode().basic rate set

Definition at line 1424 of file wifi-remote-station-manager.h.

Referenced by AddBasicMode(), GetBasicMode(), GetControlAnswerMode(), GetNBasicModes(), GetNNonErpBasicModes(), GetNonErpBasicMode(), NeedCtsToSelf(), and Reset().

◆ m_defaultTxMcs

WifiMode ns3::WifiRemoteStationManager::m_defaultTxMcs
private

The default transmission modulation-coding scheme (MCS)

Definition at line 1431 of file wifi-remote-station-manager.h.

Referenced by GetDefaultMcs(), and SetupPhy().

◆ m_defaultTxMode

WifiMode ns3::WifiRemoteStationManager::m_defaultTxMode
private

The default transmission mode.

Definition at line 1430 of file wifi-remote-station-manager.h.

Referenced by GetDefaultMode(), and SetupPhy().

◆ m_defaultTxPowerLevel

uint8_t ns3::WifiRemoteStationManager::m_defaultTxPowerLevel
private

◆ m_erpProtectionMode

ProtectionMode ns3::WifiRemoteStationManager::m_erpProtectionMode
private

Protection mode for ERP stations when non-ERP stations are detected.

Definition at line 1450 of file wifi-remote-station-manager.h.

Referenced by GetTypeId(), NeedCtsToSelf(), and NeedRts().

◆ m_fragmentationThreshold

uint32_t ns3::WifiRemoteStationManager::m_fragmentationThreshold
private

Current threshold for fragmentation.

Definition at line 1440 of file wifi-remote-station-manager.h.

Referenced by DoGetFragmentationThreshold(), and UpdateFragmentationThreshold().

◆ m_heSupported

bool ns3::WifiRemoteStationManager::m_heSupported
private

Flag if HE capability is supported.

Definition at line 1435 of file wifi-remote-station-manager.h.

Referenced by HasHeSupported(), and SetHeSupported().

◆ m_htProtectionMode

ProtectionMode ns3::WifiRemoteStationManager::m_htProtectionMode
private

Protection mode for HT stations when non-HT stations are detected.

Definition at line 1451 of file wifi-remote-station-manager.h.

Referenced by GetTypeId(), NeedCtsToSelf(), and NeedRts().

◆ m_htSupported

bool ns3::WifiRemoteStationManager::m_htSupported
private

Flag if HT capability is supported.

Definition at line 1433 of file wifi-remote-station-manager.h.

Referenced by HasHtSupported(), and SetHtSupported().

◆ m_macTxDataFailed

TracedCallback<Mac48Address> ns3::WifiRemoteStationManager::m_macTxDataFailed
private

The trace source fired when the transmission of a single data packet has failed.

Definition at line 1460 of file wifi-remote-station-manager.h.

Referenced by GetTypeId(), ReportAmpduTxStatus(), and ReportDataFailed().

◆ m_macTxFinalDataFailed

TracedCallback<Mac48Address> ns3::WifiRemoteStationManager::m_macTxFinalDataFailed
private

The trace source fired when the transmission of a data packet has exceeded the maximum number of attempts.

Definition at line 1470 of file wifi-remote-station-manager.h.

Referenced by GetTypeId(), and ReportFinalDataFailed().

◆ m_macTxFinalRtsFailed

TracedCallback<Mac48Address> ns3::WifiRemoteStationManager::m_macTxFinalRtsFailed
private

The trace source fired when the transmission of a RTS has exceeded the maximum number of attempts.

Definition at line 1465 of file wifi-remote-station-manager.h.

Referenced by GetTypeId(), and ReportFinalRtsFailed().

◆ m_macTxRtsFailed

TracedCallback<Mac48Address> ns3::WifiRemoteStationManager::m_macTxRtsFailed
private

The trace source fired when the transmission of a single RTS has failed.

Definition at line 1456 of file wifi-remote-station-manager.h.

Referenced by GetTypeId(), and ReportRtsFailed().

◆ m_maxSlrc

uint32_t ns3::WifiRemoteStationManager::m_maxSlrc
private

Maximum STA long retry count (SLRC)

Definition at line 1438 of file wifi-remote-station-manager.h.

Referenced by NeedRetransmission(), and SetMaxSlrc().

◆ m_maxSsrc

uint32_t ns3::WifiRemoteStationManager::m_maxSsrc
private

Maximum STA short retry count (SSRC)

Definition at line 1437 of file wifi-remote-station-manager.h.

Referenced by NeedRetransmission(), and SetMaxSsrc().

◆ m_nextFragmentationThreshold

uint32_t ns3::WifiRemoteStationManager::m_nextFragmentationThreshold
private

Threshold for fragmentation that will be used for the next transmission.

Definition at line 1441 of file wifi-remote-station-manager.h.

Referenced by DoSetFragmentationThreshold(), and UpdateFragmentationThreshold().

◆ m_nonUnicastMode

WifiMode ns3::WifiRemoteStationManager::m_nonUnicastMode
private

Transmission mode for non-unicast DATA frames.

Definition at line 1443 of file wifi-remote-station-manager.h.

Referenced by GetNonUnicastMode(), and GetTypeId().

◆ m_pcfSupported

bool ns3::WifiRemoteStationManager::m_pcfSupported
private

Flag if PCF capability is supported.

Definition at line 1436 of file wifi-remote-station-manager.h.

Referenced by HasPcfSupported(), and SetPcfSupported().

◆ m_rifsPermitted

bool ns3::WifiRemoteStationManager::m_rifsPermitted
private

flag if RIFS is enabled

Definition at line 1449 of file wifi-remote-station-manager.h.

Referenced by GetRifsPermitted(), and SetRifsPermitted().

◆ m_rtsCtsThreshold

uint32_t ns3::WifiRemoteStationManager::m_rtsCtsThreshold
private

◆ m_shortPreambleEnabled

bool ns3::WifiRemoteStationManager::m_shortPreambleEnabled
private

flag if short PLCP preamble is enabled

Definition at line 1447 of file wifi-remote-station-manager.h.

Referenced by GetShortPreambleEnabled(), and SetShortPreambleEnabled().

◆ m_shortSlotTimeEnabled

bool ns3::WifiRemoteStationManager::m_shortSlotTimeEnabled
private

flag if short slot time is enabled

Definition at line 1448 of file wifi-remote-station-manager.h.

Referenced by GetShortSlotTimeEnabled(), and SetShortSlotTimeEnabled().

◆ m_states

StationStates ns3::WifiRemoteStationManager::m_states
private

States of known stations.

Definition at line 1427 of file wifi-remote-station-manager.h.

Referenced by LookupState(), and Reset().

◆ m_stations

Stations ns3::WifiRemoteStationManager::m_stations
private

Information for each known stations.

Definition at line 1428 of file wifi-remote-station-manager.h.

Referenced by Lookup(), and Reset().

◆ m_useGreenfieldProtection

bool ns3::WifiRemoteStationManager::m_useGreenfieldProtection
private

flag if protection for stations that do not support HT greenfield format is enabled

Definition at line 1446 of file wifi-remote-station-manager.h.

Referenced by GetUseGreenfieldProtection(), and SetUseGreenfieldProtection().

◆ m_useNonErpProtection

bool ns3::WifiRemoteStationManager::m_useNonErpProtection
private

flag if protection for non-ERP stations against ERP transmissions is enabled

Definition at line 1444 of file wifi-remote-station-manager.h.

Referenced by GetUseNonErpProtection(), NeedCtsToSelf(), NeedRts(), and SetUseNonErpProtection().

◆ m_useNonHtProtection

bool ns3::WifiRemoteStationManager::m_useNonHtProtection
private

flag if protection for non-HT stations against HT transmissions is enabled

Definition at line 1445 of file wifi-remote-station-manager.h.

Referenced by GetUseNonHtProtection(), NeedCtsToSelf(), NeedRts(), and SetUseNonHtProtection().

◆ m_vhtSupported

bool ns3::WifiRemoteStationManager::m_vhtSupported
private

Flag if VHT capability is supported.

Definition at line 1434 of file wifi-remote-station-manager.h.

Referenced by HasVhtSupported(), and SetVhtSupported().

◆ m_wifiMac

Ptr<WifiMac> ns3::WifiRemoteStationManager::m_wifiMac
private

This is a pointer to the WifiMac associated with this WifiRemoteStationManager that is set on call to WifiRemoteStationManager::SetupMac().

Through this pointer the station manager can determine MAC characteristics, such as the interframe spaces.

Definition at line 1414 of file wifi-remote-station-manager.h.

Referenced by GetMac(), and SetupMac().

◆ m_wifiPhy


The documentation for this class was generated from the following files: