A Discrete-Event Network Simulator
API
ns3::RegularWifiMac Class Referenceabstract

base class for all MAC-level wifi objects. More...

#include "regular-wifi-mac.h"

+ Inheritance diagram for ns3::RegularWifiMac:
+ Collaboration diagram for ns3::RegularWifiMac:

Public Types

typedef Callback< void, Ptr< Packet >, Mac48Address, Mac48AddressForwardUpCallback
 This type defines the callback of a higher layer that a WifiMac(-derived) object invokes to pass a packet up the stack. More...
 

Public Member Functions

 RegularWifiMac ()
 
virtual ~RegularWifiMac ()
 
virtual void Enqueue (Ptr< const Packet > packet, Mac48Address to, Mac48Address from)
 
virtual void Enqueue (Ptr< const Packet > packet, Mac48Address to)=0
 
Time GetAckTimeout (void) const
 
Mac48Address GetAddress (void) const
 
Time GetBasicBlockAckTimeout (void) const
 
Mac48Address GetBssid (void) const
 
Time GetCompressedBlockAckTimeout (void) const
 
Time GetCtsTimeout (void) const
 
Time GetEifsNoDifs (void) const
 
ExtendedCapabilities GetExtendedCapabilities (void) const
 Return the extended capabilities of the device. More...
 
HeCapabilities GetHeCapabilities (void) const
 Return the HE capabilities of the device. More...
 
HtCapabilities GetHtCapabilities (void) const
 Return the HT capabilities of the device. More...
 
Time GetPifs (void) const
 
Time GetRifs (void) const
 
bool GetRifsSupported (void) const
 
bool GetShortSlotTimeSupported (void) const
 
Time GetSifs (void) const
 
Time GetSlot (void) const
 
Ssid GetSsid (void) const
 
VhtCapabilities GetVhtCapabilities (void) const
 Return the VHT capabilities of the device. More...
 
Ptr< WifiPhyGetWifiPhy (void) const
 
Ptr< WifiRemoteStationManagerGetWifiRemoteStationManager (void) const
 
void ResetWifiPhy (void)
 removes attached WifiPhy device from this MAC. More...
 
void SetAckTimeout (Time ackTimeout)
 
void SetAddress (Mac48Address address)
 
void SetBasicBlockAckTimeout (Time blockAckTimeout)
 
void SetBssid (Mac48Address bssid)
 
void SetCompressedBlockAckTimeout (Time blockAckTimeout)
 
void SetCtsTimeout (Time ctsTimeout)
 
void SetCtsToSelfSupported (bool enable)
 Enable or disable CTS-to-self feature. More...
 
void SetEifsNoDifs (Time eifsNoDifs)
 
void SetForwardUpCallback (ForwardUpCallback upCallback)
 
void SetLinkDownCallback (Callback< void > linkDown)
 
void SetLinkUpCallback (Callback< void > linkUp)
 
void SetPifs (Time pifs)
 
void SetPromisc (void)
 Sets the interface in promiscuous mode. More...
 
void SetRifs (Time rifs)
 
void SetRifsSupported (bool enable)
 Enable or disable RIFS feature. More...
 
void SetShortSlotTimeSupported (bool enable)
 Enable or disable short slot time feature. More...
 
void SetSifs (Time sifs)
 
void SetSlot (Time slotTime)
 
void SetSsid (Ssid ssid)
 
virtual void SetWifiPhy (const Ptr< WifiPhy > phy)
 
virtual void SetWifiRemoteStationManager (const Ptr< WifiRemoteStationManager > stationManager)
 
virtual bool SupportsSendFrom (void) const
 
- Public Member Functions inherited from ns3::WifiMac
void ConfigureStandard (WifiPhyStandard standard)
 
void NotifyPromiscRx (Ptr< const Packet > packet)
 
void NotifyRx (Ptr< const Packet > packet)
 
void NotifyRxDrop (Ptr< const Packet > packet)
 
void NotifyTx (Ptr< const Packet > packet)
 
void NotifyTxDrop (Ptr< const Packet > packet)
 
virtual void SetForwardUpCallback (Callback< void, Ptr< Packet >, Mac48Address, Mac48Address > upCallback)=0
 
void SetMaxPropagationDelay (Time delay)
 
- Public Member Functions inherited from ns3::Object
 Object ()
 Constructor. More...
 
virtual ~Object ()
 Destructor. More...
 
void AggregateObject (Ptr< Object > other)
 Aggregate two Objects together. More...
 
void Dispose (void)
 Dispose of this Object. More...
 
AggregateIterator GetAggregateIterator (void) const
 Get an iterator to the Objects aggregated to this one. More...
 
virtual TypeId GetInstanceTypeId (void) const
 Get the most derived TypeId for this Object. More...
 
template<typename T >
Ptr< T > GetObject (void) const
 Get a pointer to the requested aggregated Object. More...
 
template<typename T >
Ptr< T > GetObject (TypeId tid) const
 Get a pointer to the requested aggregated Object by TypeId. More...
 
void Initialize (void)
 Invoke DoInitialize on all Objects aggregated to this one. More...
 
bool IsInitialized (void) const
 Check if the object has been initialized. More...
 
- Public Member Functions inherited from ns3::SimpleRefCount< Object, ObjectBase, ObjectDeleter >
 SimpleRefCount ()
 Default constructor. More...
 
 SimpleRefCount (const SimpleRefCount &o)
 Copy constructor. More...
 
uint32_t GetReferenceCount (void) const
 Get the reference count of the object. More...
 
SimpleRefCountoperator= (const SimpleRefCount &o)
 Assignment operator. More...
 
void Ref (void) const
 Increment the reference count. More...
 
void Unref (void) const
 Decrement the reference count. More...
 
- Public Member Functions inherited from ns3::ObjectBase
virtual ~ObjectBase ()
 Virtual destructor. More...
 
void GetAttribute (std::string name, AttributeValue &value) const
 Get the value of an attribute, raising fatal errors if unsuccessful. More...
 
bool GetAttributeFailSafe (std::string name, AttributeValue &value) const
 Get the value of an attribute without raising erros. More...
 
void SetAttribute (std::string name, const AttributeValue &value)
 Set a single attribute, raising fatal errors if unsuccessful. More...
 
bool SetAttributeFailSafe (std::string name, const AttributeValue &value)
 Set a single attribute without raising errors. More...
 
bool TraceConnect (std::string name, std::string context, const CallbackBase &cb)
 Connect a TraceSource to a Callback with a context. More...
 
bool TraceConnectWithoutContext (std::string name, const CallbackBase &cb)
 Connect a TraceSource to a Callback without a context. More...
 
bool TraceDisconnect (std::string name, std::string context, const CallbackBase &cb)
 Disconnect from a TraceSource a Callback previously connected with a context. More...
 
bool TraceDisconnectWithoutContext (std::string name, const CallbackBase &cb)
 Disconnect from a TraceSource a Callback previously connected without a context. More...
 

Static Public Member Functions

static TypeId GetTypeId (void)
 Get the type ID. More...
 
- Static Public Member Functions inherited from ns3::WifiMac
static TypeId GetTypeId (void)
 Get the type ID. More...
 
- Static Public Member Functions inherited from ns3::Object
static TypeId GetTypeId (void)
 Register this type. More...
 
- Static Public Member Functions inherited from ns3::ObjectBase
static TypeId GetTypeId (void)
 Get the type ID. More...
 

Protected Types

typedef std::map< AcIndex, Ptr< QosTxop > > EdcaQueues
 This type defines a mapping between an Access Category index, and a pointer to the corresponding channel access function. More...
 

Protected Member Functions

void ConfigureContentionWindow (uint32_t cwMin, uint32_t cwMax)
 
virtual void DeaggregateAmsduAndForward (Ptr< Packet > aggregatedPacket, const WifiMacHeader *hdr)
 This method can be called to de-aggregate an A-MSDU and forward the constituent packets up the stack. More...
 
virtual void DoDispose ()
 Destructor implementation. More...
 
virtual void DoInitialize ()
 Initialize() implementation. More...
 
void FinishConfigureStandard (WifiPhyStandard standard)
 
void ForwardUp (Ptr< Packet > packet, Mac48Address from, Mac48Address to)
 Forward the packet up to the device. More...
 
Ptr< QosTxopGetBEQueue (void) const
 Accessor for the AC_BE channel access function. More...
 
Ptr< QosTxopGetBKQueue (void) const
 Accessor for the AC_BK channel access function. More...
 
bool GetDsssSupported () const
 Return whether the device supports DSSS. More...
 
bool GetErpSupported () const
 Return whether the device supports ERP. More...
 
bool GetHeSupported () const
 Return whether the device supports HE. More...
 
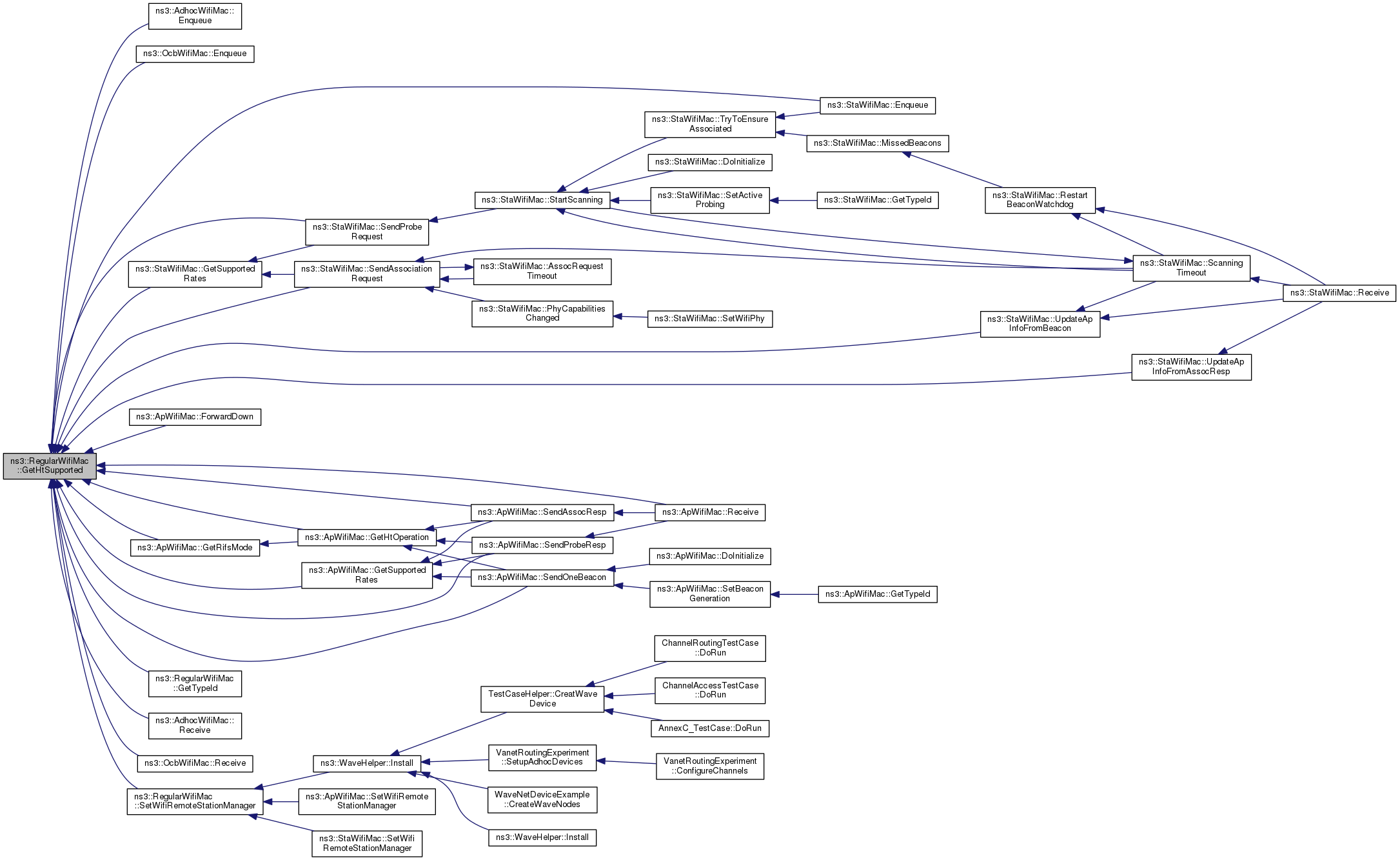
bool GetHtSupported () const
 Return whether the device supports HT. More...
 
bool GetQosSupported () const
 Return whether the device supports QoS. More...
 
Ptr< TxopGetTxop (void) const
 Accessor for the DCF object. More...
 
bool GetVhtSupported () const
 Return whether the device supports VHT. More...
 
Ptr< QosTxopGetVIQueue (void) const
 Accessor for the AC_VI channel access function. More...
 
Ptr< QosTxopGetVOQueue (void) const
 Accessor for the AC_VO channel access function. More...
 
virtual void Receive (Ptr< Packet > packet, const WifiMacHeader *hdr)
 This method acts as the MacRxMiddle receive callback and is invoked to notify us that a frame has been received. More...
 
void SendAddBaResponse (const MgtAddBaRequestHeader *reqHdr, Mac48Address originator)
 This method can be called to accept a received ADDBA Request. More...
 
void SetDsssSupported (bool enable)
 Enable or disable DSSS support for the device. More...
 
void SetErpSupported (bool enable)
 Enable or disable ERP support for the device. More...
 
void SetHeSupported (bool enable)
 Enable or disable HE support for the device. More...
 
void SetHtSupported (bool enable)
 Enable or disable HT support for the device. More...
 
virtual void SetQosSupported (bool enable)
 Enable or disable QoS support for the device. More...
 
void SetTypeOfStation (TypeOfStation type)
 This method is invoked by a subclass to specify what type of station it is implementing. More...
 
void SetVhtSupported (bool enable)
 Enable or disable VHT support for the device. More...
 
virtual void TxFailed (const WifiMacHeader &hdr)
 The packet we sent was successfully received by the receiver (i.e. More...
 
virtual void TxOk (const WifiMacHeader &hdr)
 The packet we sent was successfully received by the receiver (i.e. More...
 
- Protected Member Functions inherited from ns3::WifiMac
void ConfigureDcf (Ptr< Txop > dcf, uint32_t cwmin, uint32_t cwmax, bool isDsss, AcIndex ac)
 
- Protected Member Functions inherited from ns3::Object
 Object (const Object &o)
 Copy an Object. More...
 
virtual void NotifyNewAggregate (void)
 Notify all Objects aggregated to this one of a new Object being aggregated. More...
 
- Protected Member Functions inherited from ns3::ObjectBase
void ConstructSelf (const AttributeConstructionList &attributes)
 Complete construction of ObjectBase; invoked by derived classes. More...
 
virtual void NotifyConstructionCompleted (void)
 Notifier called once the ObjectBase is fully constructed. More...
 

Protected Attributes

Ptr< ChannelAccessManagerm_channelAccessManager
 channel access manager More...
 
EdcaQueues m_edca
 This is a map from Access Category index to the corresponding channel access function. More...
 
ForwardUpCallback m_forwardUp
 Callback to forward packet up the stack. More...
 
Callback< void > m_linkDown
 Callback when a link is down. More...
 
Callback< void > m_linkUp
 Callback when a link is up. More...
 
Ptr< MacLowm_low
 MacLow (RTS, CTS, DATA, ACK etc.) More...
 
Ptr< WifiPhym_phy
 Wifi PHY. More...
 
Ptr< MacRxMiddlem_rxMiddle
 RX middle (de-fragmentation etc.) More...
 
Ssid m_ssid
 Service Set ID (SSID) More...
 
Ptr< WifiRemoteStationManagerm_stationManager
 Remote station manager (rate control, RTS/CTS/fragmentation thresholds etc.) More...
 
Ptr< MacTxMiddlem_txMiddle
 TX middle (aggregation etc.) More...
 
Ptr< Txopm_txop
 This holds a pointer to the TXOP instance for this WifiMac - used for transmission of frames to non-QoS peers. More...
 

Private Member Functions

 RegularWifiMac (const RegularWifiMac &)
 type conversion operator More...
 
void ConfigureAggregation (void)
 Configure aggregation function. More...
 
void DisableAggregation (void)
 Disable aggregation function. More...
 
void EnableAggregation (void)
 Enable aggregation function. More...
 
RegularWifiMacoperator= (const RegularWifiMac &mac)
 assignment operator More...
 
void SetBeBlockAckInactivityTimeout (uint16_t timeout)
 Set BE block ack inactivity timeout. More...
 
void SetBeBlockAckThreshold (uint8_t threshold)
 Set the Block ACK threshold for AC_BE. More...
 
void SetBeMaxAmpduSize (uint16_t size)
 Set the maximum A-MPDU size for AC_BE. More...
 
void SetBeMaxAmsduSize (uint16_t size)
 Set the maximum A-MSDU size for AC_BE. More...
 
void SetBkBlockAckInactivityTimeout (uint16_t timeout)
 Set BK block ack inactivity timeout. More...
 
void SetBkBlockAckThreshold (uint8_t threshold)
 Set the Block ACK threshold for AC_BK. More...
 
void SetBkMaxAmpduSize (uint16_t size)
 Set the maximum A-MPDU size for AC_BK. More...
 
void SetBkMaxAmsduSize (uint16_t size)
 Set the maximum A-MSDU size for AC_BK. More...
 
void SetupEdcaQueue (AcIndex ac)
 This method is a private utility invoked to configure the channel access function for the specified Access Category. More...
 
void SetViBlockAckInactivityTimeout (uint16_t timeout)
 Set VI block ack inactivity timeout. More...
 
void SetViBlockAckThreshold (uint8_t threshold)
 Set the Block ACK threshold for AC_VI. More...
 
void SetViMaxAmpduSize (uint16_t size)
 Set the maximum A-MPDU size for AC_VI. More...
 
void SetViMaxAmsduSize (uint16_t size)
 Set the maximum A-MSDU size for AC_VI. More...
 
void SetVoBlockAckInactivityTimeout (uint16_t timeout)
 Set VO block ack inactivity timeout. More...
 
void SetVoBlockAckThreshold (uint8_t threshold)
 Set the Block ACK threshold for AC_VO. More...
 
void SetVoMaxAmpduSize (uint16_t size)
 Set the maximum A-MPDU size for AC_VO. More...
 
void SetVoMaxAmsduSize (uint16_t size)
 Set the maximum A-MSDU size for AC_VO. More...
 

Private Attributes

uint16_t m_beMaxAmpduSize
 maximum A-MPDU size for AC_BE More...
 
uint16_t m_beMaxAmsduSize
 maximum A-MSDU size for AC_BE More...
 
uint16_t m_bkMaxAmpduSize
 maximum A-MPDU size for AC_BK More...
 
uint16_t m_bkMaxAmsduSize
 maximum A-MSDU size for AC_BK More...
 
bool m_dsssSupported
 This Boolean is set true iff this WifiMac is to model 802.11b. More...
 
bool m_erpSupported
 This Boolean is set true iff this WifiMac is to model 802.11g. More...
 
bool m_heSupported
 This Boolean is set true iff this WifiMac is to model 802.11ax. More...
 
bool m_htSupported
 This Boolean is set true iff this WifiMac is to model 802.11n. More...
 
bool m_qosSupported
 This Boolean is set true iff this WifiMac is to model 802.11e/WMM style Quality of Service. More...
 
bool m_rifsSupported
 flag whether RIFS is supported More...
 
bool m_shortSlotTimeSupported
 flag whether short slot time is supported More...
 
TracedCallback< const WifiMacHeader & > m_txErrCallback
 transmit error callback More...
 
TracedCallback< const WifiMacHeader & > m_txOkCallback
 transmit OK callback More...
 
bool m_vhtSupported
 This Boolean is set true iff this WifiMac is to model 802.11ac. More...
 
uint16_t m_viMaxAmpduSize
 maximum A-MPDU size for AC_VI More...
 
uint16_t m_viMaxAmsduSize
 maximum A-MSDU size for AC_VI More...
 
uint16_t m_voMaxAmpduSize
 maximum A-MPDU size for AC_VO More...
 
uint16_t m_voMaxAmsduSize
 maximum A-MSDU size for AC_VO More...
 

Additional Inherited Members

Detailed Description

base class for all MAC-level wifi objects.


This class encapsulates all the low-level MAC functionality and all the high-level MAC functionality (association/disassociation state machines).

Config Paths

ns3::RegularWifiMac is accessible through the following paths with Config::Set and Config::Connect:

  • "/NodeList/[i]/DeviceList/[i]/$ns3::WifiNetDevice/Mac/$ns3::RegularWifiMac"

Attributes

  • QosSupported: This Boolean attribute is set to enable 802.11e/WMM-style QoS support at this STA.
    • Set with class: BooleanValue
    • Underlying type: bool
    • Initial value: false
    • Flags: construct write read
  • HtSupported: This Boolean attribute is set to enable 802.11n support at this STA.
    • Set with class: BooleanValue
    • Underlying type: bool
    • Initial value: false
    • Flags: construct write read
  • VhtSupported: This Boolean attribute is set to enable 802.11ac support at this STA.
    • Set with class: BooleanValue
    • Underlying type: bool
    • Initial value: false
    • Flags: construct write read
  • HeSupported: This Boolean attribute is set to enable 802.11ax support at this STA.
    • Set with class: BooleanValue
    • Underlying type: bool
    • Initial value: false
    • Flags: construct write read
  • CtsToSelfSupported: Use CTS to Self when using a rate that is not in the basic rate set.
    • Set with class: BooleanValue
    • Underlying type: bool
    • Initial value: false
    • Flags: construct write
  • VO_MaxAmsduSize: Maximum length in bytes of an A-MSDU for AC_VO access class. Value 0 means A-MSDU is disabled for that AC.
    • Set with class: ns3::UintegerValue
    • Underlying type: uint16_t 0:11426
    • Initial value: 0
    • Flags: construct write
  • VI_MaxAmsduSize: Maximum length in bytes of an A-MSDU for AC_VI access class.Value 0 means A-MSDU is disabled for that AC.
    • Set with class: ns3::UintegerValue
    • Underlying type: uint16_t 0:11426
    • Initial value: 0
    • Flags: construct write
  • BE_MaxAmsduSize: Maximum length in bytes of an A-MSDU for AC_BE access class.Value 0 means A-MSDU is disabled for that AC.
    • Set with class: ns3::UintegerValue
    • Underlying type: uint16_t 0:11426
    • Initial value: 0
    • Flags: construct write
  • BK_MaxAmsduSize: Maximum length in bytes of an A-MSDU for AC_BK access class.Value 0 means A-MSDU is disabled for that AC.
    • Set with class: ns3::UintegerValue
    • Underlying type: uint16_t 0:11426
    • Initial value: 0
    • Flags: construct write
  • VO_MaxAmpduSize: Maximum length in bytes of an A-MPDU for AC_VO access class.Value 0 means A-MPDU is disabled for that AC.
    • Set with class: ns3::UintegerValue
    • Underlying type: uint16_t 0:65535
    • Initial value: 0
    • Flags: construct write
  • VI_MaxAmpduSize: Maximum length in bytes of an A-MPDU for AC_VI access class.Value 0 means A-MPDU is disabled for that AC.
    • Set with class: ns3::UintegerValue
    • Underlying type: uint16_t 0:65535
    • Initial value: 65535
    • Flags: construct write
  • BE_MaxAmpduSize: Maximum length in bytes of an A-MPDU for AC_BE access class.Value 0 means A-MPDU is disabled for that AC.
    • Set with class: ns3::UintegerValue
    • Underlying type: uint16_t 0:65535
    • Initial value: 65535
    • Flags: construct write
  • BK_MaxAmpduSize: Maximum length in bytes of an A-MPDU for AC_BK access class.Value 0 means A-MPDU is disabled for that AC.
    • Set with class: ns3::UintegerValue
    • Underlying type: uint16_t 0:65535
    • Initial value: 0
    • Flags: construct write
  • VO_BlockAckThreshold: If number of packets in VO queue reaches this value, block ack mechanism is used. If this value is 0, block ack is never used.When A-MPDU is enabled, block ack mechanism is used regardless of this value.
    • Set with class: ns3::UintegerValue
    • Underlying type: uint8_t 0:64
    • Initial value: 0
    • Flags: construct write
  • VI_BlockAckThreshold: If number of packets in VI queue reaches this value, block ack mechanism is used. If this value is 0, block ack is never used.When A-MPDU is enabled, block ack mechanism is used regardless of this value.
    • Set with class: ns3::UintegerValue
    • Underlying type: uint8_t 0:64
    • Initial value: 0
    • Flags: construct write
  • BE_BlockAckThreshold: If number of packets in BE queue reaches this value, block ack mechanism is used. If this value is 0, block ack is never used.When A-MPDU is enabled, block ack mechanism is used regardless of this value.
    • Set with class: ns3::UintegerValue
    • Underlying type: uint8_t 0:64
    • Initial value: 0
    • Flags: construct write
  • BK_BlockAckThreshold: If number of packets in BK queue reaches this value, block ack mechanism is used. If this value is 0, block ack is never used.When A-MPDU is enabled, block ack mechanism is used regardless of this value.
    • Set with class: ns3::UintegerValue
    • Underlying type: uint8_t 0:64
    • Initial value: 0
    • Flags: construct write
  • VO_BlockAckInactivityTimeout: Represents max time (blocks of 1024 micro seconds) allowed for block ackinactivity for AC_VO. If this value isn't equal to 0 a timer start after that ablock ack setup is completed and will be reset every time that a block ackframe is received. If this value is 0, block ack inactivity timeout won't be used.
    • Set with class: ns3::UintegerValue
    • Underlying type: uint16_t 0:65535
    • Initial value: 0
    • Flags: construct write
  • VI_BlockAckInactivityTimeout: Represents max time (blocks of 1024 micro seconds) allowed for block ackinactivity for AC_VI. If this value isn't equal to 0 a timer start after that ablock ack setup is completed and will be reset every time that a block ackframe is received. If this value is 0, block ack inactivity timeout won't be used.
    • Set with class: ns3::UintegerValue
    • Underlying type: uint16_t 0:65535
    • Initial value: 0
    • Flags: construct write
  • BE_BlockAckInactivityTimeout: Represents max time (blocks of 1024 micro seconds) allowed for block ackinactivity for AC_BE. If this value isn't equal to 0 a timer start after that ablock ack setup is completed and will be reset every time that a block ackframe is received. If this value is 0, block ack inactivity timeout won't be used.
    • Set with class: ns3::UintegerValue
    • Underlying type: uint16_t 0:65535
    • Initial value: 0
    • Flags: construct write
  • BK_BlockAckInactivityTimeout: Represents max time (blocks of 1024 micro seconds) allowed for block ackinactivity for AC_BK. If this value isn't equal to 0 a timer start after that ablock ack setup is completed and will be reset every time that a block ackframe is received. If this value is 0, block ack inactivity timeout won't be used.
    • Set with class: ns3::UintegerValue
    • Underlying type: uint16_t 0:65535
    • Initial value: 0
    • Flags: construct write
  • ShortSlotTimeSupported: Whether or not short slot time is supported (only used by ERP APs or STAs).
    • Set with class: BooleanValue
    • Underlying type: bool
    • Initial value: true
    • Flags: construct write read
  • RifsSupported: Whether or not RIFS is supported (only used by HT APs or STAs).
    • Set with class: BooleanValue
    • Underlying type: bool
    • Initial value: false
    • Flags: construct write read
  • Txop: The Txop object.
  • VO_Txop: Queue that manages packets belonging to AC_VO access class.
  • VI_Txop: Queue that manages packets belonging to AC_VI access class.
  • BE_Txop: Queue that manages packets belonging to AC_BE access class.
  • BK_Txop: Queue that manages packets belonging to AC_BK access class.

Attributes defined in parent class ns3::WifiMac

  • CtsTimeout: When this timeout expires, the RTS/CTS handshake has failed.
    • Set with class: ns3::TimeValue
    • Underlying type: Time –9223372036854775808.0ns:+9223372036854775807.0ns
    • Initial value: +75000.0ns
    • Flags: construct write read
  • AckTimeout: When this timeout expires, the DATA/ACK handshake has failed.
    • Set with class: ns3::TimeValue
    • Underlying type: Time –9223372036854775808.0ns:+9223372036854775807.0ns
    • Initial value: +75000.0ns
    • Flags: construct write read
  • BasicBlockAckTimeout: When this timeout expires, the BASIC_BLOCK_ACK_REQ/BASIC_BLOCK_ACK handshake has failed.
    • Set with class: ns3::TimeValue
    • Underlying type: Time –9223372036854775808.0ns:+9223372036854775807.0ns
    • Initial value: +281000.0ns
    • Flags: construct write read
  • CompressedBlockAckTimeout: When this timeout expires, the COMPRESSED_BLOCK_ACK_REQ/COMPRESSED_BLOCK_ACK handshake has failed.
    • Set with class: ns3::TimeValue
    • Underlying type: Time –9223372036854775808.0ns:+9223372036854775807.0ns
    • Initial value: +107000.0ns
    • Flags: construct write read
  • Sifs: The value of the SIFS constant.
    • Set with class: ns3::TimeValue
    • Underlying type: Time –9223372036854775808.0ns:+9223372036854775807.0ns
    • Initial value: +16000.0ns
    • Flags: construct write read
  • EifsNoDifs: The value of EIFS-DIFS.
    • Set with class: ns3::TimeValue
    • Underlying type: Time –9223372036854775808.0ns:+9223372036854775807.0ns
    • Initial value: +60000.0ns
    • Flags: construct write read
  • Slot: The duration of a Slot.
    • Set with class: ns3::TimeValue
    • Underlying type: Time –9223372036854775808.0ns:+9223372036854775807.0ns
    • Initial value: +9000.0ns
    • Flags: construct write read
  • Pifs: The value of the PIFS constant.
    • Set with class: ns3::TimeValue
    • Underlying type: Time –9223372036854775808.0ns:+9223372036854775807.0ns
    • Initial value: +25000.0ns
    • Flags: construct write read
  • Rifs: The value of the RIFS constant.
    • Set with class: ns3::TimeValue
    • Underlying type: Time –9223372036854775808.0ns:+9223372036854775807.0ns
    • Initial value: +2000.0ns
    • Flags: construct write read
  • MaxPropagationDelay: The maximum propagation delay. Unused for now.
    • Set with class: ns3::TimeValue
    • Underlying type: Time –9223372036854775808.0ns:+9223372036854775807.0ns
    • Initial value: +3333.0ns
    • Flags: construct write
  • Ssid: The ssid we want to belong to.
    • Set with class: SsidValue
    • Underlying type: Ssid
    • Initial value: default
    • Flags: construct write read

TraceSources

TraceSources defined in parent class ns3::WifiMac

  • MacTx: A packet has been received from higher layers and is being processed in preparation for queueing for transmission.
    Callback signature: ns3::Packet::TracedCallback
  • MacTxDrop: A packet has been dropped in the MAC layer before transmission.
    Callback signature: ns3::Packet::TracedCallback
  • MacPromiscRx: A packet has been received by this device, has been passed up from the physical layer and is being forwarded up the local protocol stack. This is a promiscuous trace.
    Callback signature: ns3::Packet::TracedCallback
  • MacRx: A packet has been received by this device, has been passed up from the physical layer and is being forwarded up the local protocol stack. This is a non-promiscuous trace.
    Callback signature: ns3::Packet::TracedCallback
  • MacRxDrop: A packet has been dropped in the MAC layer after it has been passed up from the physical layer.
    Callback signature: ns3::Packet::TracedCallback

Size of this type is 360 bytes (on a 64-bit architecture).

Definition at line 44 of file regular-wifi-mac.h.

Member Typedef Documentation

◆ EdcaQueues

typedef std::map<AcIndex, Ptr<QosTxop> > ns3::RegularWifiMac::EdcaQueues
protected

This type defines a mapping between an Access Category index, and a pointer to the corresponding channel access function.

Definition at line 309 of file regular-wifi-mac.h.

◆ ForwardUpCallback

This type defines the callback of a higher layer that a WifiMac(-derived) object invokes to pass a packet up the stack.

Parameters
packetthe packet that has been received.
fromthe MAC address of the device that sent the packet.
tothe MAC address of the device that the packet is destined for.

Definition at line 261 of file regular-wifi-mac.h.

Constructor & Destructor Documentation

◆ RegularWifiMac() [1/2]

◆ ~RegularWifiMac()

ns3::RegularWifiMac::~RegularWifiMac ( )
virtual

Definition at line 78 of file regular-wifi-mac.cc.

References NS_LOG_FUNCTION.

◆ RegularWifiMac() [2/2]

ns3::RegularWifiMac::RegularWifiMac ( const RegularWifiMac )
private

type conversion operator

Member Function Documentation

◆ ConfigureAggregation()

◆ ConfigureContentionWindow()

void ns3::RegularWifiMac::ConfigureContentionWindow ( uint32_t  cwMin,
uint32_t  cwMax 
)
protected
Parameters
cwMinthe minimum congestion window size
cwMaxthe maximum congestion window size

This method is called to set the minimum and the maximum contention window size.

Definition at line 1311 of file regular-wifi-mac.cc.

References ns3::AC_BE_NQOS, ns3::WifiMac::ConfigureDcf(), m_dsssSupported, m_edca, m_erpSupported, and m_txop.

Referenced by FinishConfigureStandard(), ns3::StaWifiMac::UpdateApInfoFromAssocResp(), and ns3::StaWifiMac::UpdateApInfoFromProbeResp().

+ Here is the call graph for this function:
+ Here is the caller graph for this function:

◆ DeaggregateAmsduAndForward()

void ns3::RegularWifiMac::DeaggregateAmsduAndForward ( Ptr< Packet aggregatedPacket,
const WifiMacHeader hdr 
)
protectedvirtual

This method can be called to de-aggregate an A-MSDU and forward the constituent packets up the stack.

Parameters
aggregatedPacketthe Packet containing the A-MSDU.
hdra pointer to the MAC header for aggregatedPacket.

Reimplemented in ns3::ApWifiMac.

Definition at line 1006 of file regular-wifi-mac.cc.

References ns3::MsduAggregator::Deaggregate(), ForwardUp(), and NS_LOG_FUNCTION.

Referenced by ns3::AdhocWifiMac::Receive(), ns3::StaWifiMac::Receive(), and ns3::OcbWifiMac::Receive().

+ Here is the call graph for this function:
+ Here is the caller graph for this function:

◆ DisableAggregation()

void ns3::RegularWifiMac::DisableAggregation ( void  )
private

Disable aggregation function.

Definition at line 1398 of file regular-wifi-mac.cc.

References m_edca, and NS_LOG_FUNCTION.

Referenced by SetHeSupported(), SetHtSupported(), and SetVhtSupported().

+ Here is the caller graph for this function:

◆ DoDispose()

void ns3::RegularWifiMac::DoDispose ( void  )
protectedvirtual

Destructor implementation.

This method is called by Dispose() or by the Object's destructor, whichever comes first.

Subclasses are expected to implement their real destruction code in an overridden version of this method and chain up to their parent's implementation once they are done. i.e, for simplicity, the destructor of every subclass should be empty and its content should be moved to the associated DoDispose() method.

It is safe to call GetObject() from within this method.

Reimplemented from ns3::Object.

Reimplemented in ns3::ApWifiMac, and ns3::MeshWifiInterfaceMac.

Definition at line 96 of file regular-wifi-mac.cc.

References ns3::Object::Dispose(), m_channelAccessManager, m_edca, m_low, m_phy, m_rxMiddle, m_stationManager, m_txMiddle, m_txop, and NS_LOG_FUNCTION.

Referenced by ns3::MeshWifiInterfaceMac::DoDispose(), and ns3::ApWifiMac::DoDispose().

+ Here is the call graph for this function:
+ Here is the caller graph for this function:

◆ DoInitialize()

void ns3::RegularWifiMac::DoInitialize ( void  )
protectedvirtual

Initialize() implementation.

This method is called only once by Initialize(). If the user calls Initialize() multiple times, DoInitialize() is called only the first time.

Subclasses are expected to override this method and chain up to their parent's implementation once they are done. It is safe to call GetObject() and AggregateObject() from within this method.

Reimplemented from ns3::Object.

Reimplemented in ns3::ApWifiMac, ns3::StaWifiMac, and ns3::MeshWifiInterfaceMac.

Definition at line 84 of file regular-wifi-mac.cc.

References ns3::Object::Initialize(), m_edca, m_txop, and NS_LOG_FUNCTION.

Referenced by ns3::ApWifiMac::DoInitialize().

+ Here is the call graph for this function:
+ Here is the caller graph for this function:

◆ EnableAggregation()

void ns3::RegularWifiMac::EnableAggregation ( void  )
private

Enable aggregation function.

Definition at line 1378 of file regular-wifi-mac.cc.

References ConfigureAggregation(), m_edca, and NS_LOG_FUNCTION.

Referenced by SetHeSupported(), SetHtSupported(), and SetVhtSupported().

+ Here is the call graph for this function:
+ Here is the caller graph for this function:

◆ Enqueue() [1/2]

void ns3::RegularWifiMac::Enqueue ( Ptr< const Packet packet,
Mac48Address  to,
Mac48Address  from 
)
virtual
Parameters
packetthe packet to send.
tothe address to which the packet should be sent.
fromthe address from which the packet should be sent.

The packet should be enqueued in a tx queue, and should be dequeued as soon as the channel access function determines that access is granted to this MAC. The extra parameter "from" allows this device to operate in a bridged mode, forwarding received frames without altering the source address.

Implements ns3::WifiMac.

Reimplemented in ns3::ApWifiMac, and ns3::MeshWifiInterfaceMac.

Definition at line 883 of file regular-wifi-mac.cc.

References GetAddress(), and NS_FATAL_ERROR.

+ Here is the call graph for this function:

◆ Enqueue() [2/2]

virtual void ns3::RegularWifiMac::Enqueue ( Ptr< const Packet packet,
Mac48Address  to 
)
pure virtual
Parameters
packetthe packet to send.
tothe address to which the packet should be sent.

The packet should be enqueued in a tx queue, and should be dequeued as soon as the channel access function determines that access is granted to this MAC.

Implements ns3::WifiMac.

Implemented in ns3::StaWifiMac, ns3::OcbWifiMac, ns3::ApWifiMac, ns3::MeshWifiInterfaceMac, ns3::AdhocWifiMac, and ns3::InfrastructureWifiMac.

◆ FinishConfigureStandard()

void ns3::RegularWifiMac::FinishConfigureStandard ( WifiPhyStandard  standard)
protectedvirtual
Parameters
standardthe phy standard to be used

This method is called by ns3::WifiMac::ConfigureStandard to complete the configuration process for a requested phy standard.

This method may be overridden by a derived class (e.g., in order to apply DCF or EDCA parameters specific to the usage model it is dealing with), in which case the reimplementation may choose to deal with certain values in the WifiPhyStandard enumeration, and chain up to this implementation to deal with the remainder.

Implements ns3::WifiMac.

Definition at line 1269 of file regular-wifi-mac.cc.

References ConfigureContentionWindow(), NS_FATAL_ERROR, NS_LOG_FUNCTION, SetDsssSupported(), SetErpSupported(), SetHeSupported(), SetHtSupported(), SetVhtSupported(), ns3::WIFI_PHY_STANDARD_80211_10MHZ, ns3::WIFI_PHY_STANDARD_80211_5MHZ, ns3::WIFI_PHY_STANDARD_80211a, ns3::WIFI_PHY_STANDARD_80211ac, ns3::WIFI_PHY_STANDARD_80211ax_2_4GHZ, ns3::WIFI_PHY_STANDARD_80211ax_5GHZ, ns3::WIFI_PHY_STANDARD_80211b, ns3::WIFI_PHY_STANDARD_80211g, ns3::WIFI_PHY_STANDARD_80211n_2_4GHZ, ns3::WIFI_PHY_STANDARD_80211n_5GHZ, and ns3::WIFI_PHY_STANDARD_holland.

Referenced by ns3::MeshWifiInterfaceMac::FinishConfigureStandard().

+ Here is the call graph for this function:
+ Here is the caller graph for this function:

◆ ForwardUp()

void ns3::RegularWifiMac::ForwardUp ( Ptr< Packet packet,
Mac48Address  from,
Mac48Address  to 
)
protected

Forward the packet up to the device.

Parameters
packetthe packet that we are forwarding up to the device
fromthe address of the source
tothe address of the destination

Definition at line 901 of file regular-wifi-mac.cc.

References m_forwardUp, and NS_LOG_FUNCTION.

Referenced by ns3::ApWifiMac::DeaggregateAmsduAndForward(), DeaggregateAmsduAndForward(), ns3::AdhocWifiMac::Receive(), ns3::ApWifiMac::Receive(), ns3::StaWifiMac::Receive(), ns3::OcbWifiMac::Receive(), and ns3::MeshWifiInterfaceMac::Receive().

+ Here is the caller graph for this function:

◆ GetAckTimeout()

Time ns3::RegularWifiMac::GetAckTimeout ( void  ) const
virtual
Returns
the current ACK timeout duration.

Implements ns3::WifiMac.

Definition at line 767 of file regular-wifi-mac.cc.

References ns3::MacLow::GetAckTimeout(), and m_low.

+ Here is the call graph for this function:

◆ GetAddress()

◆ GetBasicBlockAckTimeout()

Time ns3::RegularWifiMac::GetBasicBlockAckTimeout ( void  ) const
virtual
Returns
the current basic block ACK timeout duration.

Implements ns3::WifiMac.

Definition at line 793 of file regular-wifi-mac.cc.

References ns3::MacLow::GetBasicBlockAckTimeout(), and m_low.

+ Here is the call graph for this function:

◆ GetBEQueue()

Ptr< QosTxop > ns3::RegularWifiMac::GetBEQueue ( void  ) const
protected

Accessor for the AC_BE channel access function.

Returns
a smart pointer to QosTxop

Definition at line 510 of file regular-wifi-mac.cc.

References ns3::AC_BE, and m_edca.

Referenced by ConfigureAggregation(), ns3::OcbWifiMac::ConfigureEdca(), GetTypeId(), SetBeBlockAckInactivityTimeout(), and SetBeBlockAckThreshold().

+ Here is the caller graph for this function:

◆ GetBKQueue()

Ptr< QosTxop > ns3::RegularWifiMac::GetBKQueue ( void  ) const
protected

Accessor for the AC_BK channel access function.

Returns
a smart pointer to QosTxop

Definition at line 516 of file regular-wifi-mac.cc.

References ns3::AC_BK, and m_edca.

Referenced by ConfigureAggregation(), ns3::OcbWifiMac::ConfigureEdca(), GetTypeId(), SetBkBlockAckInactivityTimeout(), and SetBkBlockAckThreshold().

+ Here is the caller graph for this function:

◆ GetBssid()

Mac48Address ns3::RegularWifiMac::GetBssid ( void  ) const
virtual
Returns
the bssid of the network this device belongs to.

Implements ns3::WifiMac.

Definition at line 845 of file regular-wifi-mac.cc.

References ns3::MacLow::GetBssid(), and m_low.

Referenced by ns3::AdhocWifiMac::Enqueue(), ns3::StaWifiMac::Enqueue(), ns3::StaWifiMac::Receive(), ns3::StaWifiMac::SendAssociationRequest(), ns3::StaWifiMac::SendCfPollResponse(), and ns3::StaWifiMac::SetState().

+ Here is the call graph for this function:
+ Here is the caller graph for this function:

◆ GetCompressedBlockAckTimeout()

Time ns3::RegularWifiMac::GetCompressedBlockAckTimeout ( void  ) const
virtual
Returns
the current compressed block ACK timeout duration.

Implements ns3::WifiMac.

Definition at line 806 of file regular-wifi-mac.cc.

References ns3::MacLow::GetCompressedBlockAckTimeout(), and m_low.

+ Here is the call graph for this function:

◆ GetCtsTimeout()

Time ns3::RegularWifiMac::GetCtsTimeout ( void  ) const
virtual
Returns
the current CTS timeout duration.

Implements ns3::WifiMac.

Definition at line 780 of file regular-wifi-mac.cc.

References ns3::MacLow::GetCtsTimeout(), and m_low.

+ Here is the call graph for this function:

◆ GetDsssSupported()

bool ns3::RegularWifiMac::GetDsssSupported ( ) const
protected

Return whether the device supports DSSS.

Returns
true if DSSS is supported, false otherwise

Definition at line 680 of file regular-wifi-mac.cc.

References m_dsssSupported.

Referenced by ns3::ApWifiMac::GetDsssParameterSet(), ns3::ApWifiMac::SendOneBeacon(), and ns3::ApWifiMac::SendProbeResp().

+ Here is the caller graph for this function:

◆ GetEifsNoDifs()

Time ns3::RegularWifiMac::GetEifsNoDifs ( void  ) const
virtual
Returns
the current EIFS minus DIFS duration

Implements ns3::WifiMac.

Definition at line 728 of file regular-wifi-mac.cc.

References ns3::ChannelAccessManager::GetEifsNoDifs(), and m_channelAccessManager.

+ Here is the call graph for this function:

◆ GetErpSupported()

bool ns3::RegularWifiMac::GetErpSupported ( ) const
protected

◆ GetExtendedCapabilities()

ExtendedCapabilities ns3::RegularWifiMac::GetExtendedCapabilities ( void  ) const

Return the extended capabilities of the device.

Returns
the extended capabilities that we support

Definition at line 147 of file regular-wifi-mac.cc.

References m_htSupported, m_vhtSupported, NS_LOG_FUNCTION, ns3::ExtendedCapabilities::SetHtSupported(), and ns3::ExtendedCapabilities::SetVhtSupported().

Referenced by ns3::StaWifiMac::SendAssociationRequest(), ns3::ApWifiMac::SendAssocResp(), ns3::ApWifiMac::SendOneBeacon(), ns3::StaWifiMac::SendProbeRequest(), and ns3::ApWifiMac::SendProbeResp().

+ Here is the call graph for this function:
+ Here is the caller graph for this function:

◆ GetHeCapabilities()

◆ GetHeSupported()

◆ GetHtCapabilities()

HtCapabilities ns3::RegularWifiMac::GetHtCapabilities ( void  ) const

Return the HT capabilities of the device.

Returns
the HT capabilities that we support

Definition at line 167 of file regular-wifi-mac.cc.

References ns3::WifiPhy::GetChannelWidth(), ns3::WifiMode::GetDataRate(), ns3::WifiPhy::GetGreenfield(), ns3::WifiPhy::GetLdpc(), ns3::WifiPhy::GetMaxSupportedTxSpatialStreams(), ns3::WifiPhy::GetMcs(), ns3::WifiMode::GetMcsValue(), ns3::WifiMode::GetModulationClass(), ns3::WifiPhy::GetNMcs(), ns3::WifiPhy::GetShortGuardInterval(), m_beMaxAmpduSize, m_beMaxAmsduSize, m_bkMaxAmpduSize, m_bkMaxAmsduSize, m_htSupported, m_phy, m_viMaxAmpduSize, m_viMaxAmsduSize, m_voMaxAmpduSize, m_voMaxAmsduSize, max, NS_ASSERT, NS_LOG_DEBUG, NS_LOG_FUNCTION, ns3::HtCapabilities::SetGreenfield(), ns3::HtCapabilities::SetHtSupported(), ns3::HtCapabilities::SetLdpc(), ns3::HtCapabilities::SetLSigProtectionSupport(), ns3::HtCapabilities::SetMaxAmpduLength(), ns3::HtCapabilities::SetMaxAmsduLength(), ns3::HtCapabilities::SetRxHighestSupportedDataRate(), ns3::HtCapabilities::SetRxMcsBitmask(), ns3::HtCapabilities::SetShortGuardInterval20(), ns3::HtCapabilities::SetShortGuardInterval40(), ns3::HtCapabilities::SetSupportedChannelWidth(), ns3::HtCapabilities::SetTxMaxNSpatialStreams(), ns3::HtCapabilities::SetTxMcsSetDefined(), ns3::HtCapabilities::SetTxRxMcsSetUnequal(), ns3::HtCapabilities::SetTxUnequalModulation(), and ns3::WIFI_MOD_CLASS_HT.

Referenced by ns3::AdhocWifiMac::Enqueue(), ns3::OcbWifiMac::Enqueue(), ns3::AdhocWifiMac::Receive(), ns3::OcbWifiMac::Receive(), ns3::StaWifiMac::SendAssociationRequest(), ns3::ApWifiMac::SendAssocResp(), ns3::ApWifiMac::SendOneBeacon(), ns3::StaWifiMac::SendProbeRequest(), and ns3::ApWifiMac::SendProbeResp().

+ Here is the call graph for this function:
+ Here is the caller graph for this function:

◆ GetHtSupported()

◆ GetPifs()

Time ns3::RegularWifiMac::GetPifs ( void  ) const
virtual
Returns
the current PIFS duration.

Implements ns3::WifiMac.

Definition at line 754 of file regular-wifi-mac.cc.

References ns3::MacLow::GetPifs(), and m_low.

+ Here is the call graph for this function:

◆ GetQosSupported()

◆ GetRifs()

Time ns3::RegularWifiMac::GetRifs ( void  ) const
virtual
Returns
the current RIFS duration.

Implements ns3::WifiMac.

Definition at line 741 of file regular-wifi-mac.cc.

References ns3::MacLow::GetRifs(), and m_low.

+ Here is the call graph for this function:

◆ GetRifsSupported()

bool ns3::RegularWifiMac::GetRifsSupported ( void  ) const
virtual
Returns
whether the device supports RIFS capability.
true if short RIFS is supported, false otherwise.

Implements ns3::WifiMac.

Definition at line 877 of file regular-wifi-mac.cc.

References m_rifsSupported.

Referenced by ns3::ApWifiMac::GetRifsMode(), GetTypeId(), ns3::StaWifiMac::UpdateApInfoFromAssocResp(), and ns3::StaWifiMac::UpdateApInfoFromBeacon().

+ Here is the caller graph for this function:

◆ GetShortSlotTimeSupported()

bool ns3::RegularWifiMac::GetShortSlotTimeSupported ( void  ) const
virtual
Returns
whether the device supports short slot time capability.
true if short slot time is supported, false otherwise.

Implements ns3::WifiMac.

Definition at line 864 of file regular-wifi-mac.cc.

References m_shortSlotTimeSupported.

Referenced by ns3::StaWifiMac::GetCapabilities(), ns3::ApWifiMac::GetShortSlotTimeEnabled(), and GetTypeId().

+ Here is the caller graph for this function:

◆ GetSifs()

Time ns3::RegularWifiMac::GetSifs ( void  ) const
virtual
Returns
the current SIFS duration.

Implements ns3::WifiMac.

Definition at line 715 of file regular-wifi-mac.cc.

References ns3::MacLow::GetSifs(), and m_low.

+ Here is the call graph for this function:

◆ GetSlot()

Time ns3::RegularWifiMac::GetSlot ( void  ) const
virtual
Returns
the current slot duration.

Implements ns3::WifiMac.

Definition at line 701 of file regular-wifi-mac.cc.

References ns3::MacLow::GetSlotTime(), and m_low.

+ Here is the call graph for this function:

◆ GetSsid()

Ssid ns3::RegularWifiMac::GetSsid ( void  ) const
virtual

◆ GetTxop()

Ptr< Txop > ns3::RegularWifiMac::GetTxop ( void  ) const
protected

Accessor for the DCF object.

Returns
a smart pointer to Txop

Definition at line 492 of file regular-wifi-mac.cc.

References m_txop.

Referenced by ns3::OcbWifiMac::ConfigureEdca(), and GetTypeId().

+ Here is the caller graph for this function:

◆ GetTypeId()

◆ GetVhtCapabilities()

VhtCapabilities ns3::RegularWifiMac::GetVhtCapabilities ( void  ) const

Return the VHT capabilities of the device.

Returns
the VHT capabilities that we support

Definition at line 218 of file regular-wifi-mac.cc.

References ns3::WifiPhy::GetChannelWidth(), ns3::WifiMode::GetDataRate(), ns3::WifiPhy::GetLdpc(), ns3::WifiPhy::GetMaxSupportedRxSpatialStreams(), ns3::WifiPhy::GetMaxSupportedTxSpatialStreams(), ns3::WifiPhy::GetMcs(), ns3::WifiMode::GetMcsValue(), ns3::WifiMode::GetModulationClass(), ns3::WifiPhy::GetNMcs(), ns3::WifiPhy::GetShortGuardInterval(), ns3::WifiMode::IsAllowed(), m_beMaxAmpduSize, m_beMaxAmsduSize, m_bkMaxAmpduSize, m_bkMaxAmsduSize, m_phy, m_vhtSupported, m_viMaxAmpduSize, m_viMaxAmsduSize, m_voMaxAmpduSize, m_voMaxAmsduSize, max, NS_ASSERT, NS_LOG_DEBUG, NS_LOG_FUNCTION, ns3::VhtCapabilities::SetMaxAmpduLengthExponent(), ns3::VhtCapabilities::SetMaxMpduLength(), ns3::VhtCapabilities::SetRxHighestSupportedLgiDataRate(), ns3::VhtCapabilities::SetRxLdpc(), ns3::VhtCapabilities::SetRxMcsMap(), ns3::VhtCapabilities::SetRxStbc(), ns3::VhtCapabilities::SetShortGuardIntervalFor160Mhz(), ns3::VhtCapabilities::SetShortGuardIntervalFor80Mhz(), ns3::VhtCapabilities::SetSupportedChannelWidthSet(), ns3::VhtCapabilities::SetTxHighestSupportedLgiDataRate(), ns3::VhtCapabilities::SetTxMcsMap(), ns3::VhtCapabilities::SetTxStbc(), ns3::VhtCapabilities::SetVhtSupported(), and ns3::WIFI_MOD_CLASS_VHT.

Referenced by ns3::AdhocWifiMac::Enqueue(), ns3::OcbWifiMac::Enqueue(), ns3::AdhocWifiMac::Receive(), ns3::OcbWifiMac::Receive(), ns3::StaWifiMac::SendAssociationRequest(), ns3::ApWifiMac::SendAssocResp(), ns3::ApWifiMac::SendOneBeacon(), ns3::StaWifiMac::SendProbeRequest(), and ns3::ApWifiMac::SendProbeResp().

+ Here is the call graph for this function:
+ Here is the caller graph for this function:

◆ GetVhtSupported()

◆ GetVIQueue()

Ptr< QosTxop > ns3::RegularWifiMac::GetVIQueue ( void  ) const
protected

Accessor for the AC_VI channel access function.

Returns
a smart pointer to QosTxop

Definition at line 504 of file regular-wifi-mac.cc.

References ns3::AC_VI, and m_edca.

Referenced by ConfigureAggregation(), ns3::OcbWifiMac::ConfigureEdca(), GetTypeId(), SetViBlockAckInactivityTimeout(), and SetViBlockAckThreshold().

+ Here is the caller graph for this function:

◆ GetVOQueue()

Ptr< QosTxop > ns3::RegularWifiMac::GetVOQueue ( void  ) const
protected

Accessor for the AC_VO channel access function.

Returns
a smart pointer to QosTxop

Definition at line 498 of file regular-wifi-mac.cc.

References ns3::AC_VO, and m_edca.

Referenced by ConfigureAggregation(), ns3::OcbWifiMac::ConfigureEdca(), GetTypeId(), SetVoBlockAckInactivityTimeout(), and SetVoBlockAckThreshold().

+ Here is the caller graph for this function:

◆ GetWifiPhy()

Ptr< WifiPhy > ns3::RegularWifiMac::GetWifiPhy ( void  ) const
virtual
Returns
the physical layer attached to this MAC.

Implements ns3::WifiMac.

Definition at line 531 of file regular-wifi-mac.cc.

References m_phy, and NS_LOG_FUNCTION.

◆ GetWifiRemoteStationManager()

Ptr< WifiRemoteStationManager > ns3::RegularWifiMac::GetWifiRemoteStationManager ( void  ) const
virtual
Returns
the station manager attached to this MAC.

Implements ns3::WifiMac.

Definition at line 141 of file regular-wifi-mac.cc.

References m_stationManager.

◆ operator=()

RegularWifiMac& ns3::RegularWifiMac::operator= ( const RegularWifiMac mac)
private

assignment operator

Parameters
macthe RegularWifiMac to assign
Returns
the assigned value

◆ Receive()

void ns3::RegularWifiMac::Receive ( Ptr< Packet packet,
const WifiMacHeader hdr 
)
protectedvirtual

This method acts as the MacRxMiddle receive callback and is invoked to notify us that a frame has been received.

The implementation is intended to capture logic that is going to be common to all (or most) derived classes. Specifically, handling of Block Ack management frames is dealt with here.

This method will need, however, to be overridden by derived classes so that they can perform their data handling before invoking the base version.

Parameters
packetthe packet that has been received.
hdra pointer to the MAC header of the received frame.

Reimplemented in ns3::MeshWifiInterfaceMac, ns3::OcbWifiMac, ns3::StaWifiMac, ns3::ApWifiMac, and ns3::AdhocWifiMac.

Definition at line 908 of file regular-wifi-mac.cc.

References ns3::WifiActionHeader::BLOCK_ACK, ns3::WifiActionHeader::BLOCK_ACK_ADDBA_REQUEST, ns3::WifiActionHeader::BLOCK_ACK_ADDBA_RESPONSE, ns3::WifiActionHeader::BLOCK_ACK_DELBA, ns3::WifiActionHeader::ActionValue::blockAck, ns3::MacLow::DestroyBlockAckAgreement(), ns3::WifiActionHeader::GetAction(), ns3::WifiMacHeader::GetAddr1(), ns3::WifiMacHeader::GetAddr2(), GetAddress(), ns3::WifiActionHeader::GetCategory(), ns3::MgtAddBaResponseHeader::GetTid(), ns3::MgtDelBaHeader::GetTid(), ns3::WifiMacHeader::GetType(), ns3::WifiMacHeader::IsAction(), ns3::MgtDelBaHeader::IsByOriginator(), ns3::WifiMacHeader::IsMgt(), m_edca, m_low, m_qosSupported, NS_ASSERT, NS_FATAL_ERROR, NS_LOG_FUNCTION, ns3::QosUtilsMapTidToAc(), ns3::Packet::RemoveHeader(), and SendAddBaResponse().

Referenced by ns3::AdhocWifiMac::Receive(), ns3::ApWifiMac::Receive(), ns3::StaWifiMac::Receive(), ns3::OcbWifiMac::Receive(), and RegularWifiMac().

+ Here is the call graph for this function:
+ Here is the caller graph for this function:

◆ ResetWifiPhy()

void ns3::RegularWifiMac::ResetWifiPhy ( void  )
virtual

removes attached WifiPhy device from this MAC.

Implements ns3::WifiMac.

Definition at line 538 of file regular-wifi-mac.cc.

References m_channelAccessManager, m_low, m_phy, NS_LOG_FUNCTION, ns3::ChannelAccessManager::RemovePhyListener(), and ns3::MacLow::ResetPhy().

Referenced by ns3::DefaultChannelScheduler::SwitchToNextChannel().

+ Here is the call graph for this function:
+ Here is the caller graph for this function:

◆ SendAddBaResponse()

void ns3::RegularWifiMac::SendAddBaResponse ( const MgtAddBaRequestHeader reqHdr,
Mac48Address  originator 
)
protected

This method can be called to accept a received ADDBA Request.

An ADDBA Response will be constructed and queued for transmission.

Parameters
reqHdra pointer to the received ADDBA Request header.
originatorthe MAC address of the originator.

Definition at line 1019 of file regular-wifi-mac.cc.

References ns3::Packet::AddHeader(), ns3::WifiActionHeader::BLOCK_ACK, ns3::WifiActionHeader::BLOCK_ACK_ADDBA_RESPONSE, ns3::WifiActionHeader::ActionValue::blockAck, ns3::MacLow::CreateBlockAckAgreement(), GetAddress(), ns3::MgtAddBaRequestHeader::GetStartingSequence(), ns3::MgtAddBaRequestHeader::GetTid(), ns3::MgtAddBaRequestHeader::GetTimeout(), ns3::MgtAddBaRequestHeader::IsAmsduSupported(), ns3::MgtAddBaRequestHeader::IsImmediateBlockAck(), m_edca, m_low, NS_LOG_FUNCTION, ns3::QosUtilsMapTidToAc(), ns3::WifiActionHeader::SetAction(), ns3::WifiMacHeader::SetAddr1(), ns3::WifiMacHeader::SetAddr2(), ns3::WifiMacHeader::SetAddr3(), ns3::MgtAddBaResponseHeader::SetAmsduSupport(), ns3::MgtAddBaResponseHeader::SetBufferSize(), ns3::MgtAddBaResponseHeader::SetDelayedBlockAck(), ns3::WifiMacHeader::SetDsNotFrom(), ns3::WifiMacHeader::SetDsNotTo(), ns3::MgtAddBaResponseHeader::SetImmediateBlockAck(), ns3::MgtAddBaResponseHeader::SetStatusCode(), ns3::StatusCode::SetSuccess(), ns3::MgtAddBaResponseHeader::SetTid(), ns3::MgtAddBaResponseHeader::SetTimeout(), ns3::WifiMacHeader::SetType(), and ns3::WIFI_MAC_MGT_ACTION.

Referenced by Receive().

+ Here is the call graph for this function:
+ Here is the caller graph for this function:

◆ SetAckTimeout()

void ns3::RegularWifiMac::SetAckTimeout ( Time  ackTimeout)
virtual
Parameters
ackTimeoutthe duration of an ACK timeout.

Implements ns3::WifiMac.

Definition at line 760 of file regular-wifi-mac.cc.

References m_low, NS_LOG_FUNCTION, and ns3::MacLow::SetAckTimeout().

+ Here is the call graph for this function:

◆ SetAddress()

void ns3::RegularWifiMac::SetAddress ( Mac48Address  address)
virtual
Parameters
addressthe current address of this MAC layer.

Implements ns3::WifiMac.

Definition at line 812 of file regular-wifi-mac.cc.

References first::address, m_low, NS_LOG_FUNCTION, and ns3::MacLow::SetAddress().

Referenced by ns3::AdhocWifiMac::SetAddress(), and ns3::ApWifiMac::SetAddress().

+ Here is the call graph for this function:
+ Here is the caller graph for this function:

◆ SetBasicBlockAckTimeout()

void ns3::RegularWifiMac::SetBasicBlockAckTimeout ( Time  blockAckTimeout)
virtual
Parameters
blockAckTimeoutthe duration for basic block ACK timeout.

Sets the timeout for basic block ACK.

Implements ns3::WifiMac.

Definition at line 786 of file regular-wifi-mac.cc.

References m_low, NS_LOG_FUNCTION, and ns3::MacLow::SetBasicBlockAckTimeout().

+ Here is the call graph for this function:

◆ SetBeBlockAckInactivityTimeout()

void ns3::RegularWifiMac::SetBeBlockAckInactivityTimeout ( uint16_t  timeout)
private

Set BE block ack inactivity timeout.

Parameters
timeoutthe BE block ack inactivity timeout.

Definition at line 446 of file regular-wifi-mac.cc.

References GetBEQueue(), NS_LOG_FUNCTION, ns3::QosTxop::SetBlockAckInactivityTimeout(), and timeout.

Referenced by GetTypeId().

+ Here is the call graph for this function:
+ Here is the caller graph for this function:

◆ SetBeBlockAckThreshold()

void ns3::RegularWifiMac::SetBeBlockAckThreshold ( uint8_t  threshold)
private

Set the Block ACK threshold for AC_BE.

Parameters
thresholdthe Block ACK threshold for AC_BE.

Definition at line 418 of file regular-wifi-mac.cc.

References GetBEQueue(), NS_LOG_FUNCTION, and ns3::QosTxop::SetBlockAckThreshold().

Referenced by GetTypeId().

+ Here is the call graph for this function:
+ Here is the caller graph for this function:

◆ SetBeMaxAmpduSize()

void ns3::RegularWifiMac::SetBeMaxAmpduSize ( uint16_t  size)
private

Set the maximum A-MPDU size for AC_BE.

Parameters
sizethe maximum A-MPDU size for AC_BE.

Definition at line 388 of file regular-wifi-mac.cc.

References ConfigureAggregation(), m_beMaxAmpduSize, and NS_LOG_FUNCTION.

Referenced by GetTypeId().

+ Here is the call graph for this function:
+ Here is the caller graph for this function:

◆ SetBeMaxAmsduSize()

void ns3::RegularWifiMac::SetBeMaxAmsduSize ( uint16_t  size)
private

Set the maximum A-MSDU size for AC_BE.

Parameters
sizethe maximum A-MSDU size for AC_BE.

Definition at line 356 of file regular-wifi-mac.cc.

References ConfigureAggregation(), m_beMaxAmsduSize, and NS_LOG_FUNCTION.

Referenced by GetTypeId().

+ Here is the call graph for this function:
+ Here is the caller graph for this function:

◆ SetBkBlockAckInactivityTimeout()

void ns3::RegularWifiMac::SetBkBlockAckInactivityTimeout ( uint16_t  timeout)
private

Set BK block ack inactivity timeout.

Parameters
timeoutthe BK block ack inactivity timeout.

Definition at line 453 of file regular-wifi-mac.cc.

References GetBKQueue(), NS_LOG_FUNCTION, ns3::QosTxop::SetBlockAckInactivityTimeout(), and timeout.

Referenced by GetTypeId().

+ Here is the call graph for this function:
+ Here is the caller graph for this function:

◆ SetBkBlockAckThreshold()

void ns3::RegularWifiMac::SetBkBlockAckThreshold ( uint8_t  threshold)
private

Set the Block ACK threshold for AC_BK.

Parameters
thresholdthe Block ACK threshold for AC_BK.

Definition at line 425 of file regular-wifi-mac.cc.

References GetBKQueue(), NS_LOG_FUNCTION, and ns3::QosTxop::SetBlockAckThreshold().

Referenced by GetTypeId().

+ Here is the call graph for this function:
+ Here is the caller graph for this function:

◆ SetBkMaxAmpduSize()

void ns3::RegularWifiMac::SetBkMaxAmpduSize ( uint16_t  size)
private

Set the maximum A-MPDU size for AC_BK.

Parameters
sizethe maximum A-MPDU size for AC_BK.

Definition at line 396 of file regular-wifi-mac.cc.

References ConfigureAggregation(), m_bkMaxAmpduSize, and NS_LOG_FUNCTION.

Referenced by GetTypeId().

+ Here is the call graph for this function:
+ Here is the caller graph for this function:

◆ SetBkMaxAmsduSize()

void ns3::RegularWifiMac::SetBkMaxAmsduSize ( uint16_t  size)
private

Set the maximum A-MSDU size for AC_BK.

Parameters
sizethe maximum A-MSDU size for AC_BK.

Definition at line 364 of file regular-wifi-mac.cc.

References ConfigureAggregation(), m_bkMaxAmsduSize, and NS_LOG_FUNCTION.

Referenced by GetTypeId().

+ Here is the call graph for this function:
+ Here is the caller graph for this function:

◆ SetBssid()

void ns3::RegularWifiMac::SetBssid ( Mac48Address  bssid)
Parameters
bssidthe BSSID of the network that this device belongs to.

Definition at line 838 of file regular-wifi-mac.cc.

References m_low, NS_LOG_FUNCTION, and ns3::MacLow::SetBssid().

Referenced by ns3::OcbWifiMac::OcbWifiMac(), ns3::AdhocWifiMac::SetAddress(), ns3::ApWifiMac::SetAddress(), ns3::StaWifiMac::UpdateApInfoFromBeacon(), and ns3::StaWifiMac::UpdateApInfoFromProbeResp().

+ Here is the call graph for this function:
+ Here is the caller graph for this function:

◆ SetCompressedBlockAckTimeout()

void ns3::RegularWifiMac::SetCompressedBlockAckTimeout ( Time  blockAckTimeout)
virtual
Parameters
blockAckTimeoutSets the timeout for compressed block ACK.

Implements ns3::WifiMac.

Definition at line 799 of file regular-wifi-mac.cc.

References m_low, NS_LOG_FUNCTION, and ns3::MacLow::SetCompressedBlockAckTimeout().

+ Here is the call graph for this function:

◆ SetCtsTimeout()

void ns3::RegularWifiMac::SetCtsTimeout ( Time  ctsTimeout)
virtual
Parameters
ctsTimeoutthe duration of a CTS timeout.

Implements ns3::WifiMac.

Definition at line 773 of file regular-wifi-mac.cc.

References m_low, NS_LOG_FUNCTION, and ns3::MacLow::SetCtsTimeout().

+ Here is the call graph for this function:

◆ SetCtsToSelfSupported()

void ns3::RegularWifiMac::SetCtsToSelfSupported ( bool  enable)

Enable or disable CTS-to-self feature.

Parameters
enabletrue if CTS-to-self is to be supported, false otherwise

Definition at line 686 of file regular-wifi-mac.cc.

References m_low, NS_LOG_FUNCTION, and ns3::MacLow::SetCtsToSelfSupported().

Referenced by GetTypeId().

+ Here is the call graph for this function:
+ Here is the caller graph for this function:

◆ SetDsssSupported()

void ns3::RegularWifiMac::SetDsssSupported ( bool  enable)
protected

Enable or disable DSSS support for the device.

Parameters
enablewhether DSSS is supported

Definition at line 673 of file regular-wifi-mac.cc.

References m_dsssSupported, and NS_LOG_FUNCTION.

Referenced by FinishConfigureStandard(), and SetErpSupported().

+ Here is the caller graph for this function:

◆ SetEifsNoDifs()

void ns3::RegularWifiMac::SetEifsNoDifs ( Time  eifsNoDifs)
virtual
Parameters
eifsNoDifsthe duration of an EIFS minus DIFS.

This value is used to calculate the EIFS depending on AIFSN.

Implements ns3::WifiMac.

Definition at line 721 of file regular-wifi-mac.cc.

References m_channelAccessManager, NS_LOG_FUNCTION, and ns3::ChannelAccessManager::SetEifsNoDifs().

+ Here is the call graph for this function:

◆ SetErpSupported()

void ns3::RegularWifiMac::SetErpSupported ( bool  enable)
protected

Enable or disable ERP support for the device.

Parameters
enablewhether ERP is supported

Definition at line 662 of file regular-wifi-mac.cc.

References m_erpSupported, NS_LOG_FUNCTION, and SetDsssSupported().

Referenced by FinishConfigureStandard().

+ Here is the call graph for this function:
+ Here is the caller graph for this function:

◆ SetForwardUpCallback()

void ns3::RegularWifiMac::SetForwardUpCallback ( ForwardUpCallback  upCallback)
Parameters
upCallbackthe callback to invoke when a packet must be forwarded up the stack.

Definition at line 547 of file regular-wifi-mac.cc.

References m_forwardUp, and NS_LOG_FUNCTION.

◆ SetHeSupported()

void ns3::RegularWifiMac::SetHeSupported ( bool  enable)
protected

Enable or disable HE support for the device.

Parameters
enablewhether HE is supported

Definition at line 619 of file regular-wifi-mac.cc.

References DisableAggregation(), EnableAggregation(), m_heSupported, m_htSupported, m_vhtSupported, NS_LOG_FUNCTION, and SetQosSupported().

Referenced by FinishConfigureStandard(), and GetTypeId().

+ Here is the call graph for this function:
+ Here is the caller graph for this function:

◆ SetHtSupported()

void ns3::RegularWifiMac::SetHtSupported ( bool  enable)
protected

Enable or disable HT support for the device.

Parameters
enablewhether HT is supported

Definition at line 600 of file regular-wifi-mac.cc.

References DisableAggregation(), EnableAggregation(), m_htSupported, m_vhtSupported, NS_LOG_FUNCTION, and SetQosSupported().

Referenced by FinishConfigureStandard(), and GetTypeId().

+ Here is the call graph for this function:
+ Here is the caller graph for this function:

◆ SetLinkDownCallback()

void ns3::RegularWifiMac::SetLinkDownCallback ( Callback< void >  linkDown)
virtual
Parameters
linkDownthe callback to invoke when the link becomes down.

Implements ns3::WifiMac.

Definition at line 561 of file regular-wifi-mac.cc.

References m_linkDown, and NS_LOG_FUNCTION.

Referenced by ns3::OcbWifiMac::SetLinkDownCallback().

+ Here is the caller graph for this function:

◆ SetLinkUpCallback()

void ns3::RegularWifiMac::SetLinkUpCallback ( Callback< void >  linkUp)
virtual
Parameters
linkUpthe callback to invoke when the link becomes up.

Implements ns3::WifiMac.

Definition at line 554 of file regular-wifi-mac.cc.

References m_linkUp, and NS_LOG_FUNCTION.

Referenced by ns3::AdhocWifiMac::SetLinkUpCallback(), ns3::ApWifiMac::SetLinkUpCallback(), ns3::MeshWifiInterfaceMac::SetLinkUpCallback(), and ns3::OcbWifiMac::SetLinkUpCallback().

+ Here is the caller graph for this function:

◆ SetPifs()

void ns3::RegularWifiMac::SetPifs ( Time  pifs)
virtual
Parameters
pifsthe pifs duration.

Implements ns3::WifiMac.

Definition at line 747 of file regular-wifi-mac.cc.

References m_low, NS_LOG_FUNCTION, and ns3::MacLow::SetPifs().

+ Here is the call graph for this function:

◆ SetPromisc()

void ns3::RegularWifiMac::SetPromisc ( void  )
virtual

Sets the interface in promiscuous mode.

Enables promiscuous mode on the interface. Note that any further filtering on the incoming frame path may affect the overall behavior.

Implements ns3::WifiMac.

Definition at line 851 of file regular-wifi-mac.cc.

References m_low, and ns3::MacLow::SetPromisc().

+ Here is the call graph for this function:

◆ SetQosSupported()

void ns3::RegularWifiMac::SetQosSupported ( bool  enable)
protectedvirtual

Enable or disable QoS support for the device.

Parameters
enablewhether QoS is supported

Reimplemented in ns3::InfrastructureWifiMac.

Definition at line 568 of file regular-wifi-mac.cc.

References m_qosSupported, and NS_LOG_FUNCTION.

Referenced by GetTypeId(), SetHeSupported(), SetHtSupported(), ns3::InfrastructureWifiMac::SetQosSupported(), and SetVhtSupported().

+ Here is the caller graph for this function:

◆ SetRifs()

void ns3::RegularWifiMac::SetRifs ( Time  rifs)
virtual
Parameters
rifsthe rifs duration.

Implements ns3::WifiMac.

Definition at line 734 of file regular-wifi-mac.cc.

References m_low, NS_LOG_FUNCTION, and ns3::MacLow::SetRifs().

+ Here is the call graph for this function:

◆ SetRifsSupported()

void ns3::RegularWifiMac::SetRifsSupported ( bool  enable)

Enable or disable RIFS feature.

Parameters
enabletrue if RIFS is to be supported, false otherwise

Definition at line 870 of file regular-wifi-mac.cc.

References m_rifsSupported, and NS_LOG_FUNCTION.

Referenced by GetTypeId().

+ Here is the caller graph for this function:

◆ SetShortSlotTimeSupported()

void ns3::RegularWifiMac::SetShortSlotTimeSupported ( bool  enable)
virtual

Enable or disable short slot time feature.

Parameters
enabletrue if short slot time is to be supported, false otherwise

Implements ns3::WifiMac.

Definition at line 857 of file regular-wifi-mac.cc.

References m_shortSlotTimeSupported, and NS_LOG_FUNCTION.

Referenced by GetTypeId().

+ Here is the caller graph for this function:

◆ SetSifs()

void ns3::RegularWifiMac::SetSifs ( Time  sifs)
virtual
Parameters
sifsthe sifs duration

Implements ns3::WifiMac.

Definition at line 707 of file regular-wifi-mac.cc.

References m_channelAccessManager, m_low, NS_LOG_FUNCTION, ns3::ChannelAccessManager::SetSifs(), and ns3::MacLow::SetSifs().

+ Here is the call graph for this function:

◆ SetSlot()

void ns3::RegularWifiMac::SetSlot ( Time  slotTime)
virtual
Parameters
slotTimethe slot duration

Implements ns3::WifiMac.

Definition at line 693 of file regular-wifi-mac.cc.

References m_channelAccessManager, m_low, NS_LOG_FUNCTION, ns3::ChannelAccessManager::SetSlot(), and ns3::MacLow::SetSlotTime().

Referenced by ns3::ApWifiMac::SendOneBeacon(), ns3::StaWifiMac::UpdateApInfoFromAssocResp(), ns3::StaWifiMac::UpdateApInfoFromBeacon(), and ns3::StaWifiMac::UpdateApInfoFromProbeResp().

+ Here is the call graph for this function:
+ Here is the caller graph for this function:

◆ SetSsid()

void ns3::RegularWifiMac::SetSsid ( Ssid  ssid)
virtual
Parameters
ssidthe current ssid of this MAC layer.

Implements ns3::WifiMac.

Definition at line 825 of file regular-wifi-mac.cc.

References m_ssid, NS_LOG_FUNCTION, and third::ssid.

◆ SetTypeOfStation()

void ns3::RegularWifiMac::SetTypeOfStation ( TypeOfStation  type)
protected

This method is invoked by a subclass to specify what type of station it is implementing.

This is something that the channel access functions (instantiated within this class as QosTxop's) need to know.

Parameters
typethe type of station.

Definition at line 482 of file regular-wifi-mac.cc.

References m_edca, and NS_LOG_FUNCTION.

Referenced by ns3::AdhocWifiMac::AdhocWifiMac(), ns3::ApWifiMac::ApWifiMac(), ns3::MeshWifiInterfaceMac::MeshWifiInterfaceMac(), ns3::OcbWifiMac::OcbWifiMac(), and ns3::StaWifiMac::StaWifiMac().

+ Here is the caller graph for this function:

◆ SetupEdcaQueue()

void ns3::RegularWifiMac::SetupEdcaQueue ( AcIndex  ac)
private

This method is a private utility invoked to configure the channel access function for the specified Access Category.

Parameters
acthe Access Category of the queue to initialise.

Definition at line 460 of file regular-wifi-mac.cc.

References m_channelAccessManager, m_edca, m_low, m_txMiddle, ns3::MakeCallback(), ns3::WifiMac::NotifyTxDrop(), NS_ASSERT, NS_LOG_FUNCTION, ns3::Txop::SetMacLow(), TxFailed(), and TxOk().

Referenced by RegularWifiMac().

+ Here is the call graph for this function:
+ Here is the caller graph for this function:

◆ SetVhtSupported()

void ns3::RegularWifiMac::SetVhtSupported ( bool  enable)
protected

Enable or disable VHT support for the device.

Parameters
enablewhether VHT is supported

Definition at line 581 of file regular-wifi-mac.cc.

References DisableAggregation(), EnableAggregation(), m_htSupported, m_vhtSupported, NS_LOG_FUNCTION, and SetQosSupported().

Referenced by FinishConfigureStandard(), and GetTypeId().

+ Here is the call graph for this function:
+ Here is the caller graph for this function:

◆ SetViBlockAckInactivityTimeout()

void ns3::RegularWifiMac::SetViBlockAckInactivityTimeout ( uint16_t  timeout)
private

Set VI block ack inactivity timeout.

Parameters
timeoutthe VI block ack inactivity timeout.

Definition at line 439 of file regular-wifi-mac.cc.

References GetVIQueue(), NS_LOG_FUNCTION, ns3::QosTxop::SetBlockAckInactivityTimeout(), and timeout.

Referenced by GetTypeId().

+ Here is the call graph for this function:
+ Here is the caller graph for this function:

◆ SetViBlockAckThreshold()

void ns3::RegularWifiMac::SetViBlockAckThreshold ( uint8_t  threshold)
private

Set the Block ACK threshold for AC_VI.

Parameters
thresholdthe Block ACK threshold for AC_VI.

Definition at line 411 of file regular-wifi-mac.cc.

References GetVIQueue(), NS_LOG_FUNCTION, and ns3::QosTxop::SetBlockAckThreshold().

Referenced by GetTypeId().

+ Here is the call graph for this function:
+ Here is the caller graph for this function:

◆ SetViMaxAmpduSize()

void ns3::RegularWifiMac::SetViMaxAmpduSize ( uint16_t  size)
private

Set the maximum A-MPDU size for AC_VI.

Parameters
sizethe maximum A-MPDU size for AC_VI.

Definition at line 380 of file regular-wifi-mac.cc.

References ConfigureAggregation(), m_viMaxAmpduSize, and NS_LOG_FUNCTION.

Referenced by GetTypeId().

+ Here is the call graph for this function:
+ Here is the caller graph for this function:

◆ SetViMaxAmsduSize()

void ns3::RegularWifiMac::SetViMaxAmsduSize ( uint16_t  size)
private

Set the maximum A-MSDU size for AC_VI.

Parameters
sizethe maximum A-MSDU size for AC_VI.

Definition at line 348 of file regular-wifi-mac.cc.

References ConfigureAggregation(), m_viMaxAmsduSize, and NS_LOG_FUNCTION.

Referenced by GetTypeId().

+ Here is the call graph for this function:
+ Here is the caller graph for this function:

◆ SetVoBlockAckInactivityTimeout()

void ns3::RegularWifiMac::SetVoBlockAckInactivityTimeout ( uint16_t  timeout)
private

Set VO block ack inactivity timeout.

Parameters
timeoutthe VO block ack inactivity timeout.

Definition at line 432 of file regular-wifi-mac.cc.

References GetVOQueue(), NS_LOG_FUNCTION, ns3::QosTxop::SetBlockAckInactivityTimeout(), and timeout.

Referenced by GetTypeId().

+ Here is the call graph for this function:
+ Here is the caller graph for this function:

◆ SetVoBlockAckThreshold()

void ns3::RegularWifiMac::SetVoBlockAckThreshold ( uint8_t  threshold)
private

Set the Block ACK threshold for AC_VO.

Parameters
thresholdthe Block ACK threshold for AC_VO.

Definition at line 404 of file regular-wifi-mac.cc.

References GetVOQueue(), NS_LOG_FUNCTION, and ns3::QosTxop::SetBlockAckThreshold().

Referenced by GetTypeId().

+ Here is the call graph for this function:
+ Here is the caller graph for this function:

◆ SetVoMaxAmpduSize()

void ns3::RegularWifiMac::SetVoMaxAmpduSize ( uint16_t  size)
private

Set the maximum A-MPDU size for AC_VO.

Parameters
sizethe maximum A-MPDU size for AC_VO.

Definition at line 372 of file regular-wifi-mac.cc.

References ConfigureAggregation(), m_voMaxAmpduSize, and NS_LOG_FUNCTION.

Referenced by GetTypeId().

+ Here is the call graph for this function:
+ Here is the caller graph for this function:

◆ SetVoMaxAmsduSize()

void ns3::RegularWifiMac::SetVoMaxAmsduSize ( uint16_t  size)
private

Set the maximum A-MSDU size for AC_VO.

Parameters
sizethe maximum A-MSDU size for AC_VO.

Definition at line 340 of file regular-wifi-mac.cc.

References ConfigureAggregation(), m_voMaxAmsduSize, and NS_LOG_FUNCTION.

Referenced by GetTypeId().

+ Here is the call graph for this function:
+ Here is the caller graph for this function:

◆ SetWifiPhy()

void ns3::RegularWifiMac::SetWifiPhy ( const Ptr< WifiPhy phy)
virtual
Parameters
phythe physical layer attached to this MAC.

Implements ns3::WifiMac.

Reimplemented in ns3::StaWifiMac.

Definition at line 522 of file regular-wifi-mac.cc.

References m_channelAccessManager, m_low, m_phy, NS_LOG_FUNCTION, third::phy, ns3::MacLow::SetPhy(), and ns3::ChannelAccessManager::SetupPhyListener().

Referenced by ns3::DefaultChannelScheduler::AssignDefaultCchAccess(), ns3::StaWifiMac::SetWifiPhy(), and ns3::DefaultChannelScheduler::SwitchToNextChannel().

+ Here is the call graph for this function:
+ Here is the caller graph for this function:

◆ SetWifiRemoteStationManager()

void ns3::RegularWifiMac::SetWifiRemoteStationManager ( const Ptr< WifiRemoteStationManager stationManager)
virtual

◆ SupportsSendFrom()

bool ns3::RegularWifiMac::SupportsSendFrom ( void  ) const
virtual
Returns
if this MAC supports sending from arbitrary address.

The interface may or may not support sending from arbitrary address. This function returns true if sending from arbitrary address is supported, false otherwise.

Implements ns3::WifiMac.

Reimplemented in ns3::ApWifiMac, and ns3::MeshWifiInterfaceMac.

Definition at line 895 of file regular-wifi-mac.cc.

◆ TxFailed()

void ns3::RegularWifiMac::TxFailed ( const WifiMacHeader hdr)
protectedvirtual

The packet we sent was successfully received by the receiver (i.e.

we did not receive an ACK from the receiver).

Parameters
hdrthe header of the packet that we failed to sent

Reimplemented in ns3::ApWifiMac.

Definition at line 1333 of file regular-wifi-mac.cc.

References m_txErrCallback, and NS_LOG_FUNCTION.

Referenced by RegularWifiMac(), SetupEdcaQueue(), and ns3::ApWifiMac::TxFailed().

+ Here is the caller graph for this function:

◆ TxOk()

void ns3::RegularWifiMac::TxOk ( const WifiMacHeader hdr)
protectedvirtual

The packet we sent was successfully received by the receiver (i.e.

we received an ACK from the receiver).

Parameters
hdrthe header of the packet that we successfully sent

Reimplemented in ns3::ApWifiMac.

Definition at line 1326 of file regular-wifi-mac.cc.

References m_txOkCallback, and NS_LOG_FUNCTION.

Referenced by RegularWifiMac(), SetupEdcaQueue(), and ns3::ApWifiMac::TxOk().

+ Here is the caller graph for this function:

Member Data Documentation

◆ m_beMaxAmpduSize

uint16_t ns3::RegularWifiMac::m_beMaxAmpduSize
private

maximum A-MPDU size for AC_BE

Definition at line 699 of file regular-wifi-mac.h.

Referenced by ConfigureAggregation(), GetHeCapabilities(), GetHtCapabilities(), GetVhtCapabilities(), and SetBeMaxAmpduSize().

◆ m_beMaxAmsduSize

uint16_t ns3::RegularWifiMac::m_beMaxAmsduSize
private

maximum A-MSDU size for AC_BE

Definition at line 694 of file regular-wifi-mac.h.

Referenced by ConfigureAggregation(), GetHtCapabilities(), GetVhtCapabilities(), and SetBeMaxAmsduSize().

◆ m_bkMaxAmpduSize

uint16_t ns3::RegularWifiMac::m_bkMaxAmpduSize
private

maximum A-MPDU size for AC_BK

Definition at line 700 of file regular-wifi-mac.h.

Referenced by ConfigureAggregation(), GetHeCapabilities(), GetHtCapabilities(), GetVhtCapabilities(), and SetBkMaxAmpduSize().

◆ m_bkMaxAmsduSize

uint16_t ns3::RegularWifiMac::m_bkMaxAmsduSize
private

maximum A-MSDU size for AC_BK

Definition at line 695 of file regular-wifi-mac.h.

Referenced by ConfigureAggregation(), GetHtCapabilities(), GetVhtCapabilities(), and SetBkMaxAmsduSize().

◆ m_channelAccessManager

◆ m_dsssSupported

bool ns3::RegularWifiMac::m_dsssSupported
private

This Boolean is set true iff this WifiMac is to model 802.11b.

It is exposed through the attribute system.

Definition at line 678 of file regular-wifi-mac.h.

Referenced by ConfigureContentionWindow(), GetDsssSupported(), and SetDsssSupported().

◆ m_edca

◆ m_erpSupported

bool ns3::RegularWifiMac::m_erpSupported
private

This Boolean is set true iff this WifiMac is to model 802.11g.

It is exposed through the attribute system.

Definition at line 673 of file regular-wifi-mac.h.

Referenced by ConfigureContentionWindow(), GetErpSupported(), and SetErpSupported().

◆ m_forwardUp

ForwardUpCallback ns3::RegularWifiMac::m_forwardUp
protected

Callback to forward packet up the stack.

Definition at line 297 of file regular-wifi-mac.h.

Referenced by ForwardUp(), and SetForwardUpCallback().

◆ m_heSupported

bool ns3::RegularWifiMac::m_heSupported
private

This Boolean is set true iff this WifiMac is to model 802.11ax.

It is exposed through the attribute system.

Definition at line 683 of file regular-wifi-mac.h.

Referenced by GetHeCapabilities(), GetHeSupported(), and SetHeSupported().

◆ m_htSupported

bool ns3::RegularWifiMac::m_htSupported
private

This Boolean is set true iff this WifiMac is to model 802.11n.

It is exposed through the attribute system.

At the moment, this flag is the sole selection between HT and non-HT operation for the STA (whether IBSS, AP, or non-AP). Ultimately, we will want a HT-enabled STA to be able to fall back to non-HT operation with a non-HT peer. This'll require further intelligence - i.e., per-association HT state. Having a big switch seems like a good intermediate stage, however.

Definition at line 663 of file regular-wifi-mac.h.

Referenced by GetExtendedCapabilities(), GetHtCapabilities(), GetHtSupported(), SetHeSupported(), SetHtSupported(), and SetVhtSupported().

◆ m_linkDown

Callback<void> ns3::RegularWifiMac::m_linkDown
protected

Callback when a link is down.

Definition at line 299 of file regular-wifi-mac.h.

Referenced by SetLinkDownCallback(), and ns3::StaWifiMac::TryToEnsureAssociated().

◆ m_linkUp

Callback<void> ns3::RegularWifiMac::m_linkUp
protected

Callback when a link is up.

Definition at line 298 of file regular-wifi-mac.h.

Referenced by ns3::StaWifiMac::Receive(), and SetLinkUpCallback().

◆ m_low

◆ m_phy

◆ m_qosSupported

bool ns3::RegularWifiMac::m_qosSupported
private

This Boolean is set true iff this WifiMac is to model 802.11e/WMM style Quality of Service.

It is exposed through the attribute system.

At the moment, this flag is the sole selection between QoS and non-QoS operation for the STA (whether IBSS, AP, or non-AP). Ultimately, we will want a QoS-enabled STA to be able to fall back to non-QoS operation with a non-QoS peer. This'll require further intelligence - i.e., per-association QoS state. Having a big switch seems like a good intermediate stage, however.

Definition at line 650 of file regular-wifi-mac.h.

Referenced by GetQosSupported(), Receive(), and SetQosSupported().

◆ m_rifsSupported

bool ns3::RegularWifiMac::m_rifsSupported
private

flag whether RIFS is supported

Definition at line 706 of file regular-wifi-mac.h.

Referenced by GetRifsSupported(), and SetRifsSupported().

◆ m_rxMiddle

Ptr<MacRxMiddle> ns3::RegularWifiMac::m_rxMiddle
protected

RX middle (de-fragmentation etc.)

Definition at line 289 of file regular-wifi-mac.h.

Referenced by ns3::ApWifiMac::ApWifiMac(), DoDispose(), ns3::OcbWifiMac::EnableForWave(), and RegularWifiMac().

◆ m_shortSlotTimeSupported

bool ns3::RegularWifiMac::m_shortSlotTimeSupported
private

flag whether short slot time is supported

Definition at line 705 of file regular-wifi-mac.h.

Referenced by GetShortSlotTimeSupported(), and SetShortSlotTimeSupported().

◆ m_ssid

Ssid ns3::RegularWifiMac::m_ssid
protected

Service Set ID (SSID)

Definition at line 301 of file regular-wifi-mac.h.

Referenced by GetSsid(), and SetSsid().

◆ m_stationManager

◆ m_txErrCallback

TracedCallback<const WifiMacHeader &> ns3::RegularWifiMac::m_txErrCallback
private

transmit error callback

Definition at line 703 of file regular-wifi-mac.h.

Referenced by GetTypeId(), and TxFailed().

◆ m_txMiddle

Ptr<MacTxMiddle> ns3::RegularWifiMac::m_txMiddle
protected

TX middle (aggregation etc.)

Definition at line 290 of file regular-wifi-mac.h.

Referenced by ns3::ApWifiMac::ApWifiMac(), DoDispose(), RegularWifiMac(), and SetupEdcaQueue().

◆ m_txOkCallback

TracedCallback<const WifiMacHeader &> ns3::RegularWifiMac::m_txOkCallback
private

transmit OK callback

Definition at line 702 of file regular-wifi-mac.h.

Referenced by GetTypeId(), and TxOk().

◆ m_txop

◆ m_vhtSupported

bool ns3::RegularWifiMac::m_vhtSupported
private

This Boolean is set true iff this WifiMac is to model 802.11ac.

It is exposed through the attribute system.

Definition at line 668 of file regular-wifi-mac.h.

Referenced by GetExtendedCapabilities(), GetVhtCapabilities(), GetVhtSupported(), SetHeSupported(), SetHtSupported(), and SetVhtSupported().

◆ m_viMaxAmpduSize

uint16_t ns3::RegularWifiMac::m_viMaxAmpduSize
private

maximum A-MPDU size for AC_VI

Definition at line 698 of file regular-wifi-mac.h.

Referenced by ConfigureAggregation(), GetHeCapabilities(), GetHtCapabilities(), GetVhtCapabilities(), and SetViMaxAmpduSize().

◆ m_viMaxAmsduSize

uint16_t ns3::RegularWifiMac::m_viMaxAmsduSize
private

maximum A-MSDU size for AC_VI

Definition at line 693 of file regular-wifi-mac.h.

Referenced by ConfigureAggregation(), GetHtCapabilities(), GetVhtCapabilities(), and SetViMaxAmsduSize().

◆ m_voMaxAmpduSize

uint16_t ns3::RegularWifiMac::m_voMaxAmpduSize
private

maximum A-MPDU size for AC_VO

Definition at line 697 of file regular-wifi-mac.h.

Referenced by ConfigureAggregation(), GetHeCapabilities(), GetHtCapabilities(), GetVhtCapabilities(), and SetVoMaxAmpduSize().

◆ m_voMaxAmsduSize

uint16_t ns3::RegularWifiMac::m_voMaxAmsduSize
private

maximum A-MSDU size for AC_VO

Definition at line 692 of file regular-wifi-mac.h.

Referenced by ConfigureAggregation(), GetHtCapabilities(), GetVhtCapabilities(), and SetVoMaxAmsduSize().


The documentation for this class was generated from the following files: