A Discrete-Event Network Simulator
API
ns3::ApWifiMac Class Reference

Wi-Fi AP state machineHandle association, dis-association and authentication, of STAs within an infrastructure BSS. More...

#include "ap-wifi-mac.h"

+ Inheritance diagram for ns3::ApWifiMac:
+ Collaboration diagram for ns3::ApWifiMac:

Public Member Functions

 ApWifiMac ()
 
virtual ~ApWifiMac ()
 
int64_t AssignStreams (int64_t stream)
 Assign a fixed random variable stream number to the random variables used by this model. More...
 
void Enqueue (Ptr< Packet > packet, Mac48Address to)
 
void Enqueue (Ptr< Packet > packet, Mac48Address to, Mac48Address from)
 
Time GetBeaconInterval (void) const
 
Time GetCfpMaxDuration (void) const
 
bool GetShortPreambleEnabled (void) const
 Determine whether short preamble should be enabled or not in the BSS. More...
 
bool GetShortSlotTimeEnabled (void) const
 Determine whether short slot time should be enabled or not in the BSS. More...
 
uint16_t GetVhtOperationalChannelWidth (void) const
 Determine the VHT operational channel width (in MHz). More...
 
bool IsNonGfHtStasPresent (void) const
 Determine whether non-Greenfield HT stations are present or not. More...
 
void SetAddress (Mac48Address address)
 
void SetBeaconInterval (Time interval)
 
void SetCfpMaxDuration (Time duration)
 
void SetLinkUpCallback (Callback< void > linkUp)
 
void SetWifiRemoteStationManager (const Ptr< WifiRemoteStationManager > stationManager)
 
bool SupportsSendFrom (void) const
 
- Public Member Functions inherited from ns3::InfrastructureWifiMac
 InfrastructureWifiMac ()
 
virtual ~InfrastructureWifiMac ()
 
bool GetPcfSupported () const
 Return whether the device supports PCF. More...
 
void SetPcfSupported (bool enable)
 Enable or disable PCF support for the device. More...
 
void SetQosSupported (bool enable)
 Enable or disable QoS support for the device. More...
 
- Public Member Functions inherited from ns3::RegularWifiMac
 RegularWifiMac ()
 
virtual ~RegularWifiMac ()
 
Time GetAckTimeout (void) const
 
Mac48Address GetAddress (void) const
 
Time GetBasicBlockAckTimeout (void) const
 
Mac48Address GetBssid (void) const
 
Time GetCompressedBlockAckTimeout (void) const
 
Time GetEifsNoDifs (void) const
 
ExtendedCapabilities GetExtendedCapabilities (void) const
 Return the extended capabilities of the device. More...
 
HeCapabilities GetHeCapabilities (void) const
 Return the HE capabilities of the device. More...
 
HtCapabilities GetHtCapabilities (void) const
 Return the HT capabilities of the device. More...
 
Time GetPifs (void) const
 
Time GetRifs (void) const
 
bool GetRifsSupported (void) const
 
bool GetShortSlotTimeSupported (void) const
 
Time GetSifs (void) const
 
Time GetSlot (void) const
 
Ssid GetSsid (void) const
 
VhtCapabilities GetVhtCapabilities (void) const
 Return the VHT capabilities of the device. More...
 
Ptr< WifiPhyGetWifiPhy (void) const
 
Ptr< WifiRemoteStationManagerGetWifiRemoteStationManager (void) const
 
void ResetWifiPhy (void)
 Remove currently attached WifiPhy device from this MAC. More...
 
void SetAckTimeout (Time ackTimeout)
 
void SetAddress (Mac48Address address)
 
void SetBasicBlockAckTimeout (Time blockAckTimeout)
 
void SetBssid (Mac48Address bssid)
 
void SetCompressedBlockAckTimeout (Time blockAckTimeout)
 
void SetCtsToSelfSupported (bool enable)
 Enable or disable CTS-to-self feature. More...
 
void SetEifsNoDifs (Time eifsNoDifs)
 
void SetForwardUpCallback (ForwardUpCallback upCallback)
 
void SetLinkDownCallback (Callback< void > linkDown)
 
void SetLinkUpCallback (Callback< void > linkUp)
 
void SetPifs (Time pifs)
 
void SetPromisc (void)
 Sets the interface in promiscuous mode. More...
 
void SetRifs (Time rifs)
 
void SetRifsSupported (bool enable)
 Enable or disable RIFS feature. More...
 
void SetShortSlotTimeSupported (bool enable)
 Enable or disable short slot time feature. More...
 
void SetSifs (Time sifs)
 
void SetSlot (Time slotTime)
 
void SetSsid (Ssid ssid)
 
virtual void SetWifiPhy (const Ptr< WifiPhy > phy)
 
- Public Member Functions inherited from ns3::WifiMac
void ConfigureStandard (WifiPhyStandard standard)
 
Ptr< NetDeviceGetDevice (void) const
 Return the device this PHY is associated with. More...
 
Ptr< HeConfigurationGetHeConfiguration (void) const
 
Ptr< HtConfigurationGetHtConfiguration (void) const
 
Ptr< VhtConfigurationGetVhtConfiguration (void) const
 
void NotifyPromiscRx (Ptr< const Packet > packet)
 
void NotifyRx (Ptr< const Packet > packet)
 
void NotifyRxDrop (Ptr< const Packet > packet)
 
void NotifyTx (Ptr< const Packet > packet)
 
void NotifyTxDrop (Ptr< const Packet > packet)
 
void SetDevice (const Ptr< NetDevice > device)
 Sets the device this PHY is associated with. More...
 
virtual void SetForwardUpCallback (Callback< void, Ptr< const Packet >, Mac48Address, Mac48Address > upCallback)=0
 
void SetMaxPropagationDelay (Time delay)
 
- Public Member Functions inherited from ns3::Object
 Object ()
 Constructor. More...
 
virtual ~Object ()
 Destructor. More...
 
void AggregateObject (Ptr< Object > other)
 Aggregate two Objects together. More...
 
void Dispose (void)
 Dispose of this Object. More...
 
AggregateIterator GetAggregateIterator (void) const
 Get an iterator to the Objects aggregated to this one. More...
 
virtual TypeId GetInstanceTypeId (void) const
 Get the most derived TypeId for this Object. More...
 
template<typename T >
Ptr< T > GetObject (void) const
 Get a pointer to the requested aggregated Object. More...
 
template<typename T >
Ptr< T > GetObject (TypeId tid) const
 Get a pointer to the requested aggregated Object by TypeId. More...
 
template<>
Ptr< ObjectGetObject () const
 
template<>
Ptr< ObjectGetObject (TypeId tid) const
 
void Initialize (void)
 Invoke DoInitialize on all Objects aggregated to this one. More...
 
bool IsInitialized (void) const
 Check if the object has been initialized. More...
 
- Public Member Functions inherited from ns3::SimpleRefCount< Object, ObjectBase, ObjectDeleter >
 SimpleRefCount ()
 Default constructor. More...
 
 SimpleRefCount (const SimpleRefCount &o)
 Copy constructor. More...
 
uint32_t GetReferenceCount (void) const
 Get the reference count of the object. More...
 
SimpleRefCountoperator= (const SimpleRefCount &o)
 Assignment operator. More...
 
void Ref (void) const
 Increment the reference count. More...
 
void Unref (void) const
 Decrement the reference count. More...
 
- Public Member Functions inherited from ns3::ObjectBase
virtual ~ObjectBase ()
 Virtual destructor. More...
 
void GetAttribute (std::string name, AttributeValue &value) const
 Get the value of an attribute, raising fatal errors if unsuccessful. More...
 
bool GetAttributeFailSafe (std::string name, AttributeValue &value) const
 Get the value of an attribute without raising erros. More...
 
void SetAttribute (std::string name, const AttributeValue &value)
 Set a single attribute, raising fatal errors if unsuccessful. More...
 
bool SetAttributeFailSafe (std::string name, const AttributeValue &value)
 Set a single attribute without raising errors. More...
 
bool TraceConnect (std::string name, std::string context, const CallbackBase &cb)
 Connect a TraceSource to a Callback with a context. More...
 
bool TraceConnectWithoutContext (std::string name, const CallbackBase &cb)
 Connect a TraceSource to a Callback without a context. More...
 
bool TraceDisconnect (std::string name, std::string context, const CallbackBase &cb)
 Disconnect from a TraceSource a Callback previously connected with a context. More...
 
bool TraceDisconnectWithoutContext (std::string name, const CallbackBase &cb)
 Disconnect from a TraceSource a Callback previously connected without a context. More...
 

Static Public Member Functions

static TypeId GetTypeId (void)
 Get the type ID. More...
 
- Static Public Member Functions inherited from ns3::InfrastructureWifiMac
static TypeId GetTypeId (void)
 Get the type ID. More...
 
- Static Public Member Functions inherited from ns3::RegularWifiMac
static TypeId GetTypeId (void)
 Get the type ID. More...
 
- Static Public Member Functions inherited from ns3::WifiMac
static TypeId GetTypeId (void)
 Get the type ID. More...
 
- Static Public Member Functions inherited from ns3::Object
static TypeId GetTypeId (void)
 Register this type. More...
 
- Static Public Member Functions inherited from ns3::ObjectBase
static TypeId GetTypeId (void)
 Get the type ID. More...
 

Private Member Functions

void DeaggregateAmsduAndForward (Ptr< WifiMacQueueItem > mpdu)
 This method is called to de-aggregate an A-MSDU and forward the constituent packets up the stack. More...
 
void DoDispose (void)
 Destructor implementation. More...
 
void DoInitialize (void)
 Initialize() implementation. More...
 
void ForwardDown (Ptr< Packet > packet, Mac48Address from, Mac48Address to)
 Forward the packet down to DCF/EDCAF (enqueue the packet). More...
 
void ForwardDown (Ptr< Packet > packet, Mac48Address from, Mac48Address to, uint8_t tid)
 Forward the packet down to DCF/EDCAF (enqueue the packet). More...
 
CapabilityInformation GetCapabilities (void) const
 Return the Capability information of the current AP. More...
 
CfParameterSet GetCfParameterSet (void) const
 Return the CF parameter set of the current AP. More...
 
DsssParameterSet GetDsssParameterSet (void) const
 Return the DSSS Parameter Set that we support. More...
 
EdcaParameterSet GetEdcaParameterSet (void) const
 Return the EDCA Parameter Set of the current AP. More...
 
ErpInformation GetErpInformation (void) const
 Return the ERP information of the current AP. More...
 
HeOperation GetHeOperation (void) const
 Return the HE operation of the current AP. More...
 
HtOperation GetHtOperation (void) const
 Return the HT operation of the current AP. More...
 
uint16_t GetNextAssociationId (void)
 
bool GetRifsMode (void) const
 Return whether RIFS is allowed in the BSS. More...
 
SupportedRates GetSupportedRates (void) const
 Return an instance of SupportedRates that contains all rates that we support including HT rates. More...
 
bool GetUseNonErpProtection (void) const
 Return whether protection for non-ERP stations is used in the BSS. More...
 
VhtOperation GetVhtOperation (void) const
 Return the VHT operation of the current AP. More...
 
void IncrementPollingListIterator (void)
 Increment the PCF polling list iterator to indicate that the next polling station can be polled. More...
 
void Receive (Ptr< WifiMacQueueItem > mpdu)
 This method acts as the MacRxMiddle receive callback and is invoked to notify us that a frame has been received. More...
 
void SendAssocResp (Mac48Address to, bool success, bool isReassoc)
 Forward an association or a reassociation response packet to the DCF. More...
 
void SendCfEnd (void)
 Send a CF-End packet. More...
 
void SendCfPoll (void)
 Send a CF-Poll packet to the next polling STA. More...
 
void SendNextCfFrame (void)
 Determine what is the next PCF frame and trigger its transmission. More...
 
void SendOneBeacon (void)
 Forward a beacon packet to the beacon special DCF. More...
 
void SendProbeResp (Mac48Address to)
 Forward a probe response packet to the DCF. More...
 
void SetBeaconGeneration (bool enable)
 Enable or disable beacon generation of the AP. More...
 
void TxFailed (const WifiMacHeader &hdr)
 The packet we sent was successfully received by the receiver (i.e. More...
 
void TxOk (const WifiMacHeader &hdr)
 The packet we sent was successfully received by the receiver (i.e. More...
 

Private Attributes

EventId m_beaconEvent
 Event to generate one beacon. More...
 
Ptr< UniformRandomVariablem_beaconJitter
 UniformRandomVariable used to randomize the time of the first beacon. More...
 
Ptr< Txopm_beaconTxop
 Dedicated Txop for beacons. More...
 
EventId m_cfpEvent
 Event to generate one PCF frame. More...
 
std::list< Mac48Addressm_cfPollingList
 List of all PCF stations currently associated to the AP. More...
 
bool m_disableRifs
 Flag whether to force RIFS to be disabled within the BSS If non-HT STAs are detected. More...
 
bool m_enableBeaconGeneration
 Flag whether beacons are being generated. More...
 
bool m_enableBeaconJitter
 Flag whether the first beacon should be generated at random time. More...
 
bool m_enableNonErpProtection
 Flag whether protection mechanism is used or not when non-ERP STAs are present within the BSS. More...
 
std::list< Mac48Address >::iterator m_itCfPollingList
 Iterator to the list of all PCF stations currently associated to the AP. More...
 
std::list< Mac48Addressm_nonErpStations
 List of all non-ERP stations currently associated to the AP. More...
 
std::list< Mac48Addressm_nonHtStations
 List of all non-HT stations currently associated to the AP. More...
 
std::map< uint16_t, Mac48Addressm_staList
 Map of all stations currently associated to the AP with their association ID. More...
 

Additional Inherited Members

- Public Types inherited from ns3::RegularWifiMac
typedef Callback< void, Ptr< const Packet >, Mac48Address, Mac48AddressForwardUpCallback
 This type defines the callback of a higher layer that a WifiMac(-derived) object invokes to pass a packet up the stack. More...
 
- Protected Types inherited from ns3::RegularWifiMac
typedef std::map< AcIndex, Ptr< QosTxop > > EdcaQueues
 This type defines a mapping between an Access Category index, and a pointer to the corresponding channel access function. More...
 
- Protected Member Functions inherited from ns3::RegularWifiMac
void ConfigureContentionWindow (uint32_t cwMin, uint32_t cwMax)
 
void FinishConfigureStandard (WifiPhyStandard standard)
 
void ForwardUp (Ptr< const Packet > packet, Mac48Address from, Mac48Address to)
 Forward the packet up to the device. More...
 
Ptr< QosTxopGetBEQueue (void) const
 Accessor for the AC_BE channel access function. More...
 
Ptr< QosTxopGetBKQueue (void) const
 Accessor for the AC_BK channel access function. More...
 
bool GetDsssSupported () const
 Return whether the device supports DSSS. More...
 
bool GetErpSupported () const
 Return whether the device supports ERP. More...
 
bool GetHeSupported () const
 Return whether the device supports HE. More...
 
bool GetHtSupported () const
 Return whether the device supports HT. More...
 
bool GetQosSupported () const
 Return whether the device supports QoS. More...
 
Ptr< TxopGetTxop (void) const
 Accessor for the DCF object. More...
 
bool GetVhtSupported () const
 Return whether the device supports VHT. More...
 
Ptr< QosTxopGetVIQueue (void) const
 Accessor for the AC_VI channel access function. More...
 
Ptr< QosTxopGetVOQueue (void) const
 Accessor for the AC_VO channel access function. More...
 
void SendAddBaResponse (const MgtAddBaRequestHeader *reqHdr, Mac48Address originator)
 This method can be called to accept a received ADDBA Request. More...
 
void SetDsssSupported (bool enable)
 Enable or disable DSSS support for the device. More...
 
void SetErpSupported (bool enable)
 Enable or disable ERP support for the device. More...
 
void SetHeSupported (bool enable)
 Enable or disable HE support for the device. More...
 
void SetHtSupported (bool enable)
 Enable or disable HT support for the device. More...
 
void SetTypeOfStation (TypeOfStation type)
 This method is invoked by a subclass to specify what type of station it is implementing. More...
 
void SetVhtSupported (bool enable)
 Enable or disable VHT support for the device. More...
 
- Protected Member Functions inherited from ns3::WifiMac
void ConfigureDcf (Ptr< Txop > dcf, uint32_t cwmin, uint32_t cwmax, bool isDsss, AcIndex ac)
 
- Protected Member Functions inherited from ns3::Object
 Object (const Object &o)
 Copy an Object. More...
 
virtual void NotifyNewAggregate (void)
 Notify all Objects aggregated to this one of a new Object being aggregated. More...
 
- Protected Member Functions inherited from ns3::ObjectBase
void ConstructSelf (const AttributeConstructionList &attributes)
 Complete construction of ObjectBase; invoked by derived classes. More...
 
virtual void NotifyConstructionCompleted (void)
 Notifier called once the ObjectBase is fully constructed. More...
 
- Protected Attributes inherited from ns3::RegularWifiMac
Ptr< ChannelAccessManagerm_channelAccessManager
 channel access manager More...
 
EdcaQueues m_edca
 This is a map from Access Category index to the corresponding channel access function. More...
 
ForwardUpCallback m_forwardUp
 Callback to forward packet up the stack. More...
 
Callback< void > m_linkDown
 Callback when a link is down. More...
 
Callback< void > m_linkUp
 Callback when a link is up. More...
 
Ptr< MacLowm_low
 MacLow (RTS, CTS, Data, Ack etc.) More...
 
Ptr< WifiPhym_phy
 Wifi PHY. More...
 
Ptr< MacRxMiddlem_rxMiddle
 RX middle (defragmentation etc.) More...
 
Ssid m_ssid
 Service Set ID (SSID) More...
 
Ptr< WifiRemoteStationManagerm_stationManager
 Remote station manager (rate control, RTS/CTS/fragmentation thresholds etc.) More...
 
Ptr< MacTxMiddlem_txMiddle
 TX middle (aggregation etc.) More...
 
Ptr< Txopm_txop
 This holds a pointer to the TXOP instance for this WifiMac - used for transmission of frames to non-QoS peers. More...
 

Detailed Description

Wi-Fi AP state machine

Handle association, dis-association and authentication, of STAs within an infrastructure BSS.


Config Paths

ns3::ApWifiMac is accessible through the following paths with Config::Set and Config::Connect:

  • "/NodeList/[i]/DeviceList/[i]/$ns3::WifiNetDevice/Mac/$ns3::RegularWifiMac/$ns3::InfrastructureWifiMac/$ns3::ApWifiMac"
  • "/NodeList/[i]/DeviceList/[i]/$ns3::WifiNetDevice/Mac/$ns3::RegularWifiMac/$ns3::ApWifiMac"
  • "/NodeList/[i]/DeviceList/[i]/$ns3::WifiNetDevice/Mac/$ns3::InfrastructureWifiMac/$ns3::ApWifiMac"
  • "/NodeList/[i]/DeviceList/[i]/$ns3::WifiNetDevice/Mac/$ns3::ApWifiMac"

Attributes

  • BeaconInterval: Delay between two beacons
    • Set with class: ns3::TimeValue
    • Underlying type: Time –9223372036854775808.0ns:+9223372036854775807.0ns
    • Initial value: +102400000.0ns
    • Flags: construct write read
  • CfpMaxDuration: The maximum size of the CFP (used when AP supports PCF)
    • Set with class: ns3::TimeValue
    • Underlying type: Time –9223372036854775808.0ns:+9223372036854775807.0ns
    • Initial value: +51200000.0ns
    • Flags: construct write read
  • BeaconJitter: A uniform random variable to cause the initial beacon starting time (after simulation time 0) to be distributed between 0 and the BeaconInterval.
  • EnableBeaconJitter: If beacons are enabled, whether to jitter the initial send event.
    • Set with class: BooleanValue
    • Underlying type: bool
    • Initial value: true
    • Flags: construct write read
  • BeaconGeneration: Whether or not beacons are generated.
    • Set with class: BooleanValue
    • Underlying type: bool
    • Initial value: true
    • Flags: construct write
  • EnableNonErpProtection: Whether or not protection mechanism should be used when non-ERP STAs are present within the BSS.This parameter is only used when ERP is supported by the AP.
    • Set with class: BooleanValue
    • Underlying type: bool
    • Initial value: true
    • Flags: construct write read
  • RifsMode: If non-HT STAs are detected, whether to force RIFS to be disabled within the BSS.This parameter is only used when HT is supported by the AP.
    • Set with class: BooleanValue
    • Underlying type: bool
    • Initial value: true
    • Flags: construct write read

Attributes defined in parent class ns3::InfrastructureWifiMac

  • PcfSupported: This Boolean attribute is set to enable PCF support at this STA
    • Set with class: BooleanValue
    • Underlying type: bool
    • Initial value: false
    • Flags: construct write read

Attributes defined in parent class ns3::RegularWifiMac

  • QosSupported: This Boolean attribute is set to enable 802.11e/WMM-style QoS support at this STA.
    • Set with class: BooleanValue
    • Underlying type: bool
    • Initial value: false
    • Flags: construct write read
  • HtSupported: This Boolean attribute is set to enable 802.11n support at this STA.
    • Set with class: BooleanValue
    • Underlying type: bool
    • Initial value: false
    • Flags: construct write read
  • VhtSupported: This Boolean attribute is set to enable 802.11ac support at this STA.
    • Set with class: BooleanValue
    • Underlying type: bool
    • Initial value: false
    • Flags: construct write read
  • HeSupported: This Boolean attribute is set to enable 802.11ax support at this STA.
    • Set with class: BooleanValue
    • Underlying type: bool
    • Initial value: false
    • Flags: construct write read
  • CtsToSelfSupported: Use CTS to Self when using a rate that is not in the basic rate set.
    • Set with class: BooleanValue
    • Underlying type: bool
    • Initial value: false
    • Flags: construct write
  • VO_MaxAmsduSize: Maximum length in bytes of an A-MSDU for AC_VO access class (capped to 7935 for HT PPDUs and 11398 for VHT/HE PPDUs). Value 0 means A-MSDU aggregation is disabled for that AC.
    • Set with class: ns3::UintegerValue
    • Underlying type: uint16_t 0:11398
    • Initial value: 0
    • Flags: construct write read
  • VI_MaxAmsduSize: Maximum length in bytes of an A-MSDU for AC_VI access class (capped to 7935 for HT PPDUs and 11398 for VHT/HE PPDUs). Value 0 means A-MSDU aggregation is disabled for that AC.
    • Set with class: ns3::UintegerValue
    • Underlying type: uint16_t 0:11398
    • Initial value: 0
    • Flags: construct write read
  • BE_MaxAmsduSize: Maximum length in bytes of an A-MSDU for AC_BE access class (capped to 7935 for HT PPDUs and 11398 for VHT/HE PPDUs). Value 0 means A-MSDU aggregation is disabled for that AC.
    • Set with class: ns3::UintegerValue
    • Underlying type: uint16_t 0:11398
    • Initial value: 0
    • Flags: construct write read
  • BK_MaxAmsduSize: Maximum length in bytes of an A-MSDU for AC_BK access class (capped to 7935 for HT PPDUs and 11398 for VHT/HE PPDUs). Value 0 means A-MSDU aggregation is disabled for that AC.
    • Set with class: ns3::UintegerValue
    • Underlying type: uint16_t 0:11398
    • Initial value: 0
    • Flags: construct write read
  • VO_MaxAmpduSize: Maximum length in bytes of an A-MPDU for AC_VO access class (capped to 65535 for HT PPDUs, 1048575 for VHT PPDUs, and 8388607 for HE PPDUs). Value 0 means A-MPDU aggregation is disabled for that AC.
    • Set with class: ns3::UintegerValue
    • Underlying type: uint32_t 0:4294967295
    • Initial value: 0
    • Flags: construct write read
  • VI_MaxAmpduSize: Maximum length in bytes of an A-MPDU for AC_VI access class (capped to 65535 for HT PPDUs, 1048575 for VHT PPDUs, and 8388607 for HE PPDUs). Value 0 means A-MPDU aggregation is disabled for that AC.
    • Set with class: ns3::UintegerValue
    • Underlying type: uint32_t 0:4294967295
    • Initial value: 65535
    • Flags: construct write read
  • BE_MaxAmpduSize: Maximum length in bytes of an A-MPDU for AC_BE access class (capped to 65535 for HT PPDUs, 1048575 for VHT PPDUs, and 8388607 for HE PPDUs). Value 0 means A-MPDU aggregation is disabled for that AC.
    • Set with class: ns3::UintegerValue
    • Underlying type: uint32_t 0:4294967295
    • Initial value: 65535
    • Flags: construct write read
  • BK_MaxAmpduSize: Maximum length in bytes of an A-MPDU for AC_BK access class (capped to 65535 for HT PPDUs, 1048575 for VHT PPDUs, and 8388607 for HE PPDUs). Value 0 means A-MPDU aggregation is disabled for that AC.
    • Set with class: ns3::UintegerValue
    • Underlying type: uint32_t 0:4294967295
    • Initial value: 0
    • Flags: construct write read
  • VO_BlockAckThreshold: If number of packets in VO queue reaches this value, block ack mechanism is used. If this value is 0, block ack is never used.When A-MPDU is enabled, block ack mechanism is used regardless of this value.
    • Set with class: ns3::UintegerValue
    • Underlying type: uint8_t 0:64
    • Initial value: 0
    • Flags: construct write
  • VI_BlockAckThreshold: If number of packets in VI queue reaches this value, block ack mechanism is used. If this value is 0, block ack is never used.When A-MPDU is enabled, block ack mechanism is used regardless of this value.
    • Set with class: ns3::UintegerValue
    • Underlying type: uint8_t 0:64
    • Initial value: 0
    • Flags: construct write
  • BE_BlockAckThreshold: If number of packets in BE queue reaches this value, block ack mechanism is used. If this value is 0, block ack is never used.When A-MPDU is enabled, block ack mechanism is used regardless of this value.
    • Set with class: ns3::UintegerValue
    • Underlying type: uint8_t 0:64
    • Initial value: 0
    • Flags: construct write
  • BK_BlockAckThreshold: If number of packets in BK queue reaches this value, block ack mechanism is used. If this value is 0, block ack is never used.When A-MPDU is enabled, block ack mechanism is used regardless of this value.
    • Set with class: ns3::UintegerValue
    • Underlying type: uint8_t 0:64
    • Initial value: 0
    • Flags: construct write
  • VO_BlockAckInactivityTimeout: Represents max time (blocks of 1024 microseconds) allowed for block ackinactivity for AC_VO. If this value isn't equal to 0 a timer start after that ablock ack setup is completed and will be reset every time that a block ackframe is received. If this value is 0, block ack inactivity timeout won't be used.
    • Set with class: ns3::UintegerValue
    • Underlying type: uint16_t 0:65535
    • Initial value: 0
    • Flags: construct write
  • VI_BlockAckInactivityTimeout: Represents max time (blocks of 1024 microseconds) allowed for block ackinactivity for AC_VI. If this value isn't equal to 0 a timer start after that ablock ack setup is completed and will be reset every time that a block ackframe is received. If this value is 0, block ack inactivity timeout won't be used.
    • Set with class: ns3::UintegerValue
    • Underlying type: uint16_t 0:65535
    • Initial value: 0
    • Flags: construct write
  • BE_BlockAckInactivityTimeout: Represents max time (blocks of 1024 microseconds) allowed for block ackinactivity for AC_BE. If this value isn't equal to 0 a timer start after that ablock ack setup is completed and will be reset every time that a block ackframe is received. If this value is 0, block ack inactivity timeout won't be used.
    • Set with class: ns3::UintegerValue
    • Underlying type: uint16_t 0:65535
    • Initial value: 0
    • Flags: construct write
  • BK_BlockAckInactivityTimeout: Represents max time (blocks of 1024 microseconds) allowed for block ackinactivity for AC_BK. If this value isn't equal to 0 a timer start after that ablock ack setup is completed and will be reset every time that a block ackframe is received. If this value is 0, block ack inactivity timeout won't be used.
    • Set with class: ns3::UintegerValue
    • Underlying type: uint16_t 0:65535
    • Initial value: 0
    • Flags: construct write
  • ShortSlotTimeSupported: Whether or not short slot time is supported (only used by ERP APs or STAs).
    • Set with class: BooleanValue
    • Underlying type: bool
    • Initial value: true
    • Flags: construct write read
  • RifsSupported: Whether or not RIFS is supported (only used by HT APs or STAs).
    • Set with class: BooleanValue
    • Underlying type: bool
    • Initial value: false
    • Flags: construct write read
  • Txop: The Txop object.
  • VO_Txop: Queue that manages packets belonging to AC_VO access class.
  • VI_Txop: Queue that manages packets belonging to AC_VI access class.
  • BE_Txop: Queue that manages packets belonging to AC_BE access class.
  • BK_Txop: Queue that manages packets belonging to AC_BK access class.

Attributes defined in parent class ns3::WifiMac

  • AckTimeout: When this timeout expires, the Data/Ack handshake has failed.
    • Set with class: ns3::TimeValue
    • Underlying type: Time –9223372036854775808.0ns:+9223372036854775807.0ns
    • Initial value: +75000.0ns
    • Flags: construct write read
  • BasicBlockAckTimeout: When this timeout expires, the BASIC_BLOCK_ACK_REQ/BASIC_BLOCK_ACK handshake has failed.
    • Set with class: ns3::TimeValue
    • Underlying type: Time –9223372036854775808.0ns:+9223372036854775807.0ns
    • Initial value: +281000.0ns
    • Flags: construct write read
  • CompressedBlockAckTimeout: When this timeout expires, the COMPRESSED_BLOCK_ACK_REQ/COMPRESSED_BLOCK_ACK handshake has failed.
    • Set with class: ns3::TimeValue
    • Underlying type: Time –9223372036854775808.0ns:+9223372036854775807.0ns
    • Initial value: +107000.0ns
    • Flags: construct write read
  • Sifs: The value of the SIFS constant.
    • Set with class: ns3::TimeValue
    • Underlying type: Time –9223372036854775808.0ns:+9223372036854775807.0ns
    • Initial value: +16000.0ns
    • Flags: construct write read
  • EifsNoDifs: The value of EIFS-DIFS.
    • Set with class: ns3::TimeValue
    • Underlying type: Time –9223372036854775808.0ns:+9223372036854775807.0ns
    • Initial value: +60000.0ns
    • Flags: construct write read
  • Slot: The duration of a Slot.
    • Set with class: ns3::TimeValue
    • Underlying type: Time –9223372036854775808.0ns:+9223372036854775807.0ns
    • Initial value: +9000.0ns
    • Flags: construct write read
  • Pifs: The value of the PIFS constant.
    • Set with class: ns3::TimeValue
    • Underlying type: Time –9223372036854775808.0ns:+9223372036854775807.0ns
    • Initial value: +25000.0ns
    • Flags: construct write read
  • Rifs: The value of the RIFS constant.
    • Set with class: ns3::TimeValue
    • Underlying type: Time –9223372036854775808.0ns:+9223372036854775807.0ns
    • Initial value: +2000.0ns
    • Flags: construct write read
  • MaxPropagationDelay: The maximum propagation delay. Unused for now.
    • Set with class: ns3::TimeValue
    • Underlying type: Time –9223372036854775808.0ns:+9223372036854775807.0ns
    • Initial value: +3333.0ns
    • Flags: construct write
  • Ssid: The ssid we want to belong to.
    • Set with class: SsidValue
    • Underlying type: Ssid
    • Initial value: default
    • Flags: construct write read

No TraceSources are defined for this type.

TraceSources defined in parent class ns3::RegularWifiMac

TraceSources defined in parent class ns3::WifiMac

  • MacTx: A packet has been received from higher layers and is being processed in preparation for queueing for transmission.
    Callback signature: ns3::Packet::TracedCallback
  • MacTxDrop: A packet has been dropped in the MAC layer before transmission.
    Callback signature: ns3::Packet::TracedCallback
  • MacPromiscRx: A packet has been received by this device, has been passed up from the physical layer and is being forwarded up the local protocol stack. This is a promiscuous trace.
    Callback signature: ns3::Packet::TracedCallback
  • MacRx: A packet has been received by this device, has been passed up from the physical layer and is being forwarded up the local protocol stack. This is a non-promiscuous trace.
    Callback signature: ns3::Packet::TracedCallback
  • MacRxDrop: A packet has been dropped in the MAC layer after it has been passed up from the physical layer.
    Callback signature: ns3::Packet::TracedCallback

Size of this type is 568 bytes (on a 64-bit architecture).

Definition at line 47 of file ap-wifi-mac.h.

Constructor & Destructor Documentation

◆ ApWifiMac()

◆ ~ApWifiMac()

ns3::ApWifiMac::~ApWifiMac ( )
virtual

Member Function Documentation

◆ AssignStreams()

int64_t ns3::ApWifiMac::AssignStreams ( int64_t  stream)

Assign a fixed random variable stream number to the random variables used by this model.

Return the number of streams (possibly zero) that have been assigned.

Parameters
streamfirst stream index to use
Returns
the number of stream indices assigned by this model

Definition at line 223 of file ap-wifi-mac.cc.

References m_beaconJitter, NS_LOG_FUNCTION, and ns3::RandomVariableStream::SetStream().

+ Here is the call graph for this function:

◆ DeaggregateAmsduAndForward()

void ns3::ApWifiMac::DeaggregateAmsduAndForward ( Ptr< WifiMacQueueItem mpdu)
privatevirtual

This method is called to de-aggregate an A-MSDU and forward the constituent packets up the stack.

We override the WifiMac version here because, as an AP, we also need to think about redistributing to other associated STAs.

Parameters
mpduthe MPDU containing the A-MSDU.

Reimplemented from ns3::RegularWifiMac.

Definition at line 1545 of file ap-wifi-mac.cc.

References ForwardDown(), ns3::RegularWifiMac::ForwardUp(), ns3::RegularWifiMac::GetAddress(), NS_LOG_DEBUG, NS_LOG_FUNCTION, and ns3::PeekPointer().

Referenced by Receive().

+ Here is the call graph for this function:
+ Here is the caller graph for this function:

◆ DoDispose()

void ns3::ApWifiMac::DoDispose ( void  )
privatevirtual

Destructor implementation.

This method is called by Dispose() or by the Object's destructor, whichever comes first.

Subclasses are expected to implement their real destruction code in an overridden version of this method and chain up to their parent's implementation once they are done. i.e, for simplicity, the destructor of every subclass should be empty and its content should be moved to the associated DoDispose() method.

It is safe to call GetObject() from within this method.

Reimplemented from ns3::RegularWifiMac.

Definition at line 125 of file ap-wifi-mac.cc.

References ns3::EventId::Cancel(), ns3::Object::Dispose(), ns3::RegularWifiMac::DoDispose(), m_beaconEvent, m_beaconTxop, m_cfpEvent, m_enableBeaconGeneration, and NS_LOG_FUNCTION.

+ Here is the call graph for this function:

◆ DoInitialize()

void ns3::ApWifiMac::DoInitialize ( void  )
privatevirtual

Initialize() implementation.

This method is called only once by Initialize(). If the user calls Initialize() multiple times, DoInitialize() is called only the first time.

Subclasses are expected to override this method and chain up to their parent's implementation once they are done. It is safe to call GetObject() and AggregateObject() from within this method.

Reimplemented from ns3::RegularWifiMac.

Definition at line 1566 of file ap-wifi-mac.cc.

References ns3::EventId::Cancel(), ns3::RegularWifiMac::DoInitialize(), ns3::RegularWifiMac::GetAddress(), GetBeaconInterval(), ns3::Time::GetMicroSeconds(), ns3::UniformRandomVariable::GetValue(), ns3::Object::Initialize(), m_beaconEvent, m_beaconJitter, m_beaconTxop, m_enableBeaconGeneration, m_enableBeaconJitter, ns3::MicroSeconds(), NS_LOG_DEBUG, NS_LOG_FUNCTION, ns3::Simulator::Schedule(), ns3::Simulator::ScheduleNow(), and SendOneBeacon().

+ Here is the call graph for this function:

◆ Enqueue() [1/2]

void ns3::ApWifiMac::Enqueue ( Ptr< Packet packet,
Mac48Address  to 
)
virtual
Parameters
packetthe packet to send.
tothe address to which the packet should be sent.

The packet should be enqueued in a TX queue, and should be dequeued as soon as the channel access function determines that access is granted to this MAC.

Implements ns3::InfrastructureWifiMac.

Definition at line 392 of file ap-wifi-mac.cc.

References ns3::RegularWifiMac::m_low, and NS_LOG_FUNCTION.

◆ Enqueue() [2/2]

void ns3::ApWifiMac::Enqueue ( Ptr< Packet packet,
Mac48Address  to,
Mac48Address  from 
)
virtual
Parameters
packetthe packet to send.
tothe address to which the packet should be sent.
fromthe address from which the packet should be sent.

The packet should be enqueued in a TX queue, and should be dequeued as soon as the DCF function determines that access it granted to this MAC. The extra parameter "from" allows this device to operate in a bridged mode, forwarding received frames without altering the source address.

Reimplemented from ns3::RegularWifiMac.

Definition at line 378 of file ap-wifi-mac.cc.

References ForwardDown(), ns3::WifiRemoteStationManager::IsAssociated(), ns3::Mac48Address::IsBroadcast(), ns3::RegularWifiMac::m_stationManager, ns3::WifiMac::NotifyTxDrop(), and NS_LOG_FUNCTION.

+ Here is the call graph for this function:

◆ ForwardDown() [1/2]

void ns3::ApWifiMac::ForwardDown ( Ptr< Packet packet,
Mac48Address  from,
Mac48Address  to 
)
private

Forward the packet down to DCF/EDCAF (enqueue the packet).

This method is a wrapper for ForwardDown with traffic id.

Parameters
packetthe packet we are forwarding to DCF/EDCAF
fromthe address to be used for Address 3 field in the header
tothe address to be used for Address 1 field in the header

Definition at line 302 of file ap-wifi-mac.cc.

References ns3::RegularWifiMac::GetQosSupported(), NS_LOG_FUNCTION, and ns3::QosUtilsGetTidForPacket().

Referenced by DeaggregateAmsduAndForward(), Enqueue(), and Receive().

+ Here is the call graph for this function:
+ Here is the caller graph for this function:

◆ ForwardDown() [2/2]

void ns3::ApWifiMac::ForwardDown ( Ptr< Packet packet,
Mac48Address  from,
Mac48Address  to,
uint8_t  tid 
)
private

◆ GetBeaconInterval()

Time ns3::ApWifiMac::GetBeaconInterval ( void  ) const
Returns
the interval between two beacon transmissions.

Definition at line 162 of file ap-wifi-mac.cc.

References ns3::RegularWifiMac::m_low, and NS_LOG_FUNCTION.

Referenced by DoInitialize(), GetTypeId(), SendOneBeacon(), and SendProbeResp().

+ Here is the caller graph for this function:

◆ GetCapabilities()

CapabilityInformation ns3::ApWifiMac::GetCapabilities ( void  ) const
private

Return the Capability information of the current AP.

Returns
the Capability information that we support

Definition at line 466 of file ap-wifi-mac.cc.

References ns3::InfrastructureWifiMac::GetPcfSupported(), GetShortPreambleEnabled(), GetShortSlotTimeEnabled(), NS_LOG_FUNCTION, ns3::CapabilityInformation::SetCfPollable(), ns3::CapabilityInformation::SetEss(), ns3::CapabilityInformation::SetShortPreamble(), and ns3::CapabilityInformation::SetShortSlotTime().

Referenced by SendAssocResp(), SendOneBeacon(), and SendProbeResp().

+ Here is the call graph for this function:
+ Here is the caller graph for this function:

◆ GetCfParameterSet()

CfParameterSet ns3::ApWifiMac::GetCfParameterSet ( void  ) const
private

Return the CF parameter set of the current AP.

Returns
the CF parameter set that we support

Definition at line 551 of file ap-wifi-mac.cc.

References GetCfpMaxDuration(), ns3::InfrastructureWifiMac::GetPcfSupported(), m_cfPollingList, ns3::CfParameterSet::SetCFPCount(), ns3::CfParameterSet::SetCFPDurRemainingUs(), ns3::CfParameterSet::SetCFPMaxDurationUs(), ns3::CfParameterSet::SetCFPPeriod(), and ns3::CfParameterSet::SetPcfSupported().

Referenced by SendOneBeacon().

+ Here is the call graph for this function:
+ Here is the caller graph for this function:

◆ GetCfpMaxDuration()

Time ns3::ApWifiMac::GetCfpMaxDuration ( void  ) const
Returns
the maximum duration for the CF period.

Definition at line 169 of file ap-wifi-mac.cc.

References ns3::RegularWifiMac::m_low, and NS_LOG_FUNCTION.

Referenced by GetCfParameterSet(), and GetTypeId().

+ Here is the caller graph for this function:

◆ GetDsssParameterSet()

DsssParameterSet ns3::ApWifiMac::GetDsssParameterSet ( void  ) const
private

Return the DSSS Parameter Set that we support.

Returns
the DSSS Parameter Set that we support

Definition at line 453 of file ap-wifi-mac.cc.

References ns3::WifiPhy::GetChannelNumber(), ns3::RegularWifiMac::GetDsssSupported(), ns3::RegularWifiMac::m_phy, NS_LOG_FUNCTION, ns3::DsssParameterSet::SetCurrentChannel(), and ns3::DsssParameterSet::SetDsssSupported().

Referenced by SendOneBeacon(), and SendProbeResp().

+ Here is the call graph for this function:
+ Here is the caller graph for this function:

◆ GetEdcaParameterSet()

◆ GetErpInformation()

ErpInformation ns3::ApWifiMac::GetErpInformation ( void  ) const
private

Return the ERP information of the current AP.

Returns
the ERP information that we support

Definition at line 481 of file ap-wifi-mac.cc.

References ns3::RegularWifiMac::GetErpSupported(), GetShortPreambleEnabled(), GetUseNonErpProtection(), m_nonErpStations, NS_LOG_FUNCTION, ns3::ErpInformation::SetBarkerPreambleMode(), ns3::ErpInformation::SetErpSupported(), ns3::ErpInformation::SetNonErpPresent(), and ns3::ErpInformation::SetUseProtection().

Referenced by SendAssocResp(), SendOneBeacon(), and SendProbeResp().

+ Here is the call graph for this function:
+ Here is the caller graph for this function:

◆ GetHeOperation()

◆ GetHtOperation()

HtOperation ns3::ApWifiMac::GetHtOperation ( void  ) const
private

Return the HT operation of the current AP.

Returns
the HT operation that we support

Definition at line 566 of file ap-wifi-mac.cc.

References ns3::WifiPhy::GetChannelNumber(), ns3::WifiPhy::GetChannelWidth(), ns3::WifiRemoteStationManager::GetChannelWidthSupported(), ns3::WifiMode::GetDataRate(), ns3::WifiMac::GetHtConfiguration(), ns3::WifiRemoteStationManager::GetHtSupported(), ns3::RegularWifiMac::GetHtSupported(), ns3::WifiPhy::GetMaxSupportedTxSpatialStreams(), ns3::WifiPhy::GetMcs(), ns3::WifiMode::GetMcsValue(), ns3::WifiMode::GetModulationClass(), ns3::WifiPhy::GetNMcs(), ns3::WifiRemoteStationManager::GetNMcsSupported(), ns3::WifiRemoteStationManager::GetNumberOfSupportedStreams(), GetRifsMode(), ns3::WifiRemoteStationManager::GetShortGuardIntervalSupported(), IsNonGfHtStasPresent(), m_nonHtStations, ns3::RegularWifiMac::m_phy, m_staList, ns3::RegularWifiMac::m_stationManager, min, ns3::MIXED_MODE_PROTECTION, ns3::NO_PROTECTION, NS_ASSERT, NS_LOG_DEBUG, NS_LOG_FUNCTION, ns3::HtOperation::SetDualBeacon(), ns3::HtOperation::SetDualCtsProtection(), ns3::HtOperation::SetHtProtection(), ns3::HtOperation::SetHtSupported(), ns3::HtOperation::SetLSigTxopProtectionFullSupport(), ns3::HtOperation::SetNonGfHtStasPresent(), ns3::HtOperation::SetObssNonHtStasPresent(), ns3::HtOperation::SetPcoActive(), ns3::HtOperation::SetPhase(), ns3::HtOperation::SetPrimaryChannel(), ns3::HtOperation::SetRifsMode(), ns3::HtOperation::SetRxHighestSupportedDataRate(), ns3::HtOperation::SetRxMcsBitmask(), ns3::HtOperation::SetSecondaryChannelOffset(), ns3::HtOperation::SetStaChannelWidth(), ns3::HtOperation::SetStbcBeacon(), ns3::HtOperation::SetTxMaxNSpatialStreams(), ns3::HtOperation::SetTxMcsSetDefined(), ns3::HtOperation::SetTxRxMcsSetUnequal(), ns3::HtOperation::SetTxUnequalModulation(), and ns3::WIFI_MOD_CLASS_HT.

Referenced by SendAssocResp(), SendOneBeacon(), and SendProbeResp().

+ Here is the call graph for this function:
+ Here is the caller graph for this function:

◆ GetNextAssociationId()

uint16_t ns3::ApWifiMac::GetNextAssociationId ( void  )
private
Returns
the next Association ID to be allocated by the AP

Definition at line 1619 of file ap-wifi-mac.cc.

References m_staList, and NS_FATAL_ERROR.

Referenced by SendAssocResp().

+ Here is the caller graph for this function:

◆ GetRifsMode()

bool ns3::ApWifiMac::GetRifsMode ( void  ) const
private

Return whether RIFS is allowed in the BSS.

Returns
true if RIFS is allowed in the BSS, false otherwise

Definition at line 1597 of file ap-wifi-mac.cc.

References ns3::WifiMac::GetHtConfiguration(), ns3::RegularWifiMac::GetHtSupported(), ns3::RegularWifiMac::GetVhtSupported(), m_disableRifs, m_nonHtStations, ns3::RegularWifiMac::m_stationManager, and ns3::WifiRemoteStationManager::SetRifsPermitted().

Referenced by GetHtOperation().

+ Here is the call graph for this function:
+ Here is the caller graph for this function:

◆ GetShortPreambleEnabled()

bool ns3::ApWifiMac::GetShortPreambleEnabled ( void  ) const

Determine whether short preamble should be enabled or not in the BSS.

Typically, true is returned only when the AP and all associated stations support short PHY preamble.

Returns
whether short preamble should be enabled or not in the BSS.

Definition at line 252 of file ap-wifi-mac.cc.

References ns3::RegularWifiMac::GetErpSupported(), ns3::WifiPhy::GetShortPhyPreambleSupported(), ns3::WifiRemoteStationManager::GetShortPreambleSupported(), m_nonErpStations, ns3::RegularWifiMac::m_phy, and ns3::RegularWifiMac::m_stationManager.

Referenced by GetCapabilities(), GetErpInformation(), SendOneBeacon(), and SendProbeResp().

+ Here is the call graph for this function:
+ Here is the caller graph for this function:

◆ GetShortSlotTimeEnabled()

bool ns3::ApWifiMac::GetShortSlotTimeEnabled ( void  ) const

Determine whether short slot time should be enabled or not in the BSS.

Typically, true is returned only when there is no non-ERP stations associated to the AP, and that short slot time is supported by the AP and by all other ERP stations that are associated to the AP. Otherwise, false is returned.

Returns
whether short slot time should be enabled or not in the BSS.

Definition at line 231 of file ap-wifi-mac.cc.

References ns3::RegularWifiMac::GetErpSupported(), ns3::RegularWifiMac::GetShortSlotTimeSupported(), ns3::WifiRemoteStationManager::GetShortSlotTimeSupported(), m_nonErpStations, m_staList, and ns3::RegularWifiMac::m_stationManager.

Referenced by GetCapabilities(), SendOneBeacon(), and SendProbeResp().

+ Here is the call graph for this function:
+ Here is the caller graph for this function:

◆ GetSupportedRates()

◆ GetTypeId()

◆ GetUseNonErpProtection()

bool ns3::ApWifiMac::GetUseNonErpProtection ( void  ) const
private

Return whether protection for non-ERP stations is used in the BSS.

Returns
true if protection for non-ERP stations is used in the BSS, false otherwise

Definition at line 1589 of file ap-wifi-mac.cc.

References m_enableNonErpProtection, m_nonErpStations, ns3::RegularWifiMac::m_stationManager, and ns3::WifiRemoteStationManager::SetUseNonErpProtection().

Referenced by GetErpInformation().

+ Here is the call graph for this function:
+ Here is the caller graph for this function:

◆ GetVhtOperation()

◆ GetVhtOperationalChannelWidth()

uint16_t ns3::ApWifiMac::GetVhtOperationalChannelWidth ( void  ) const

Determine the VHT operational channel width (in MHz).

Returns
the VHT operational channel width (in MHz).

Definition at line 285 of file ap-wifi-mac.cc.

References ns3::WifiPhy::GetChannelWidth(), ns3::WifiRemoteStationManager::GetChannelWidthSupported(), ns3::WifiRemoteStationManager::GetVhtSupported(), ns3::RegularWifiMac::m_phy, m_staList, and ns3::RegularWifiMac::m_stationManager.

Referenced by GetVhtOperation().

+ Here is the call graph for this function:
+ Here is the caller graph for this function:

◆ IncrementPollingListIterator()

void ns3::ApWifiMac::IncrementPollingListIterator ( void  )
private

Increment the PCF polling list iterator to indicate that the next polling station can be polled.

Definition at line 1634 of file ap-wifi-mac.cc.

References m_cfPollingList, m_itCfPollingList, and NS_LOG_FUNCTION.

Referenced by Receive(), TxFailed(), and TxOk().

+ Here is the caller graph for this function:

◆ IsNonGfHtStasPresent()

bool ns3::ApWifiMac::IsNonGfHtStasPresent ( void  ) const

Determine whether non-Greenfield HT stations are present or not.

Returns
whether non-Greenfield HT stations are present or not.

Definition at line 269 of file ap-wifi-mac.cc.

References ns3::WifiRemoteStationManager::GetGreenfieldSupported(), m_staList, ns3::RegularWifiMac::m_stationManager, and ns3::WifiRemoteStationManager::SetUseGreenfieldProtection().

Referenced by GetHtOperation().

+ Here is the call graph for this function:
+ Here is the caller graph for this function:

◆ Receive()

void ns3::ApWifiMac::Receive ( Ptr< WifiMacQueueItem mpdu)
privatevirtual

This method acts as the MacRxMiddle receive callback and is invoked to notify us that a frame has been received.

The implementation is intended to capture logic that is going to be common to all (or most) derived classes. Specifically, handling of Block Ack management frames is dealt with here.

This method will need, however, to be overridden by derived classes so that they can perform their data handling before invoking the base version.

Parameters
mpduthe MPDU that has been received.

Reimplemented from ns3::RegularWifiMac.

Definition at line 1021 of file ap-wifi-mac.cc.

References ns3::WifiRemoteStationManager::AddStationHeCapabilities(), ns3::WifiRemoteStationManager::AddStationHtCapabilities(), ns3::WifiRemoteStationManager::AddStationVhtCapabilities(), ns3::WifiRemoteStationManager::AddSupportedErpSlotTime(), ns3::WifiRemoteStationManager::AddSupportedMcs(), ns3::WifiRemoteStationManager::AddSupportedMode(), ns3::WifiRemoteStationManager::AddSupportedPhyPreamble(), ns3::Packet::Copy(), DeaggregateAmsduAndForward(), ForwardDown(), ns3::RegularWifiMac::ForwardUp(), ns3::WifiMacHeader::GetAddr1(), ns3::WifiMacHeader::GetAddr2(), ns3::WifiMacHeader::GetAddr3(), ns3::RegularWifiMac::GetAddress(), ns3::WifiRemoteStationManager::GetBasicMcs(), ns3::WifiRemoteStationManager::GetBasicMode(), ns3::MgtAssocRequestHeader::GetCapabilities(), ns3::MgtReassocRequestHeader::GetCapabilities(), ns3::WifiPhy::GetChannelWidth(), ns3::WifiMode::GetDataRate(), ns3::MgtAssocRequestHeader::GetExtendedCapabilities(), ns3::MgtReassocRequestHeader::GetExtendedCapabilities(), ns3::MgtAssocRequestHeader::GetHeCapabilities(), ns3::MgtReassocRequestHeader::GetHeCapabilities(), ns3::RegularWifiMac::GetHeSupported(), ns3::MgtAssocRequestHeader::GetHtCapabilities(), ns3::MgtReassocRequestHeader::GetHtCapabilities(), ns3::RegularWifiMac::GetHtSupported(), ns3::WifiPhy::GetMcs(), ns3::WifiMode::GetMcsValue(), ns3::WifiPhy::GetMode(), ns3::WifiMode::GetModulationClass(), ns3::WifiRemoteStationManager::GetNBasicMcs(), ns3::WifiRemoteStationManager::GetNBasicModes(), ns3::WifiPhy::GetNMcs(), ns3::WifiPhy::GetNModes(), ns3::InfrastructureWifiMac::GetPcfSupported(), ns3::WifiMacHeader::GetQosTid(), ns3::VhtCapabilities::GetRxHighestSupportedLgiDataRate(), ns3::Packet::GetSize(), ns3::RegularWifiMac::GetSsid(), ns3::HeCapabilities::GetSupportedMcsAndNss(), ns3::MgtAssocRequestHeader::GetSupportedRates(), ns3::MgtReassocRequestHeader::GetSupportedRates(), ns3::MgtAssocRequestHeader::GetVhtCapabilities(), ns3::MgtReassocRequestHeader::GetVhtCapabilities(), ns3::VhtCapabilities::GetVhtCapabilitiesInfo(), ns3::RegularWifiMac::GetVhtSupported(), ns3::WifiMacHeader::HasData(), IncrementPollingListIterator(), ns3::WifiRemoteStationManager::IsAssociated(), ns3::WifiMacHeader::IsAssocReq(), ns3::Mac48Address::IsBroadcast(), ns3::CapabilityInformation::IsCfPollable(), ns3::WifiMacHeader::IsData(), ns3::WifiMacHeader::IsDisassociation(), ns3::WifiMacHeader::IsFromDs(), ns3::Mac48Address::IsGroup(), ns3::WifiMacHeader::IsMgt(), ns3::WifiMacHeader::IsProbeReq(), ns3::WifiMacHeader::IsQosAmsdu(), ns3::WifiMacHeader::IsQosData(), ns3::WifiMacHeader::IsReassocReq(), ns3::CapabilityInformation::IsShortPreamble(), ns3::CapabilityInformation::IsShortSlotTime(), ns3::HtCapabilities::IsSupportedMcs(), ns3::SupportedRates::IsSupportedRate(), ns3::HeCapabilities::IsSupportedTxMcs(), ns3::VhtCapabilities::IsSupportedTxMcs(), ns3::WifiMacHeader::IsToDs(), m_cfPollingList, m_itCfPollingList, m_nonErpStations, m_nonHtStations, ns3::RegularWifiMac::m_phy, m_staList, ns3::RegularWifiMac::m_stationManager, ns3::WifiMac::NotifyRxDrop(), NS_ASSERT, NS_LOG_DEBUG, NS_LOG_FUNCTION, ns3::Packet::PeekHeader(), ns3::RegularWifiMac::Receive(), ns3::WifiRemoteStationManager::RecordDisassociated(), ns3::WifiRemoteStationManager::RecordWaitAssocTxOk(), SendAssocResp(), SendProbeResp(), third::ssid, ns3::WIFI_MOD_CLASS_DSSS, ns3::WIFI_MOD_CLASS_ERP_OFDM, ns3::WIFI_MOD_CLASS_HE, ns3::WIFI_MOD_CLASS_HR_DSSS, ns3::WIFI_MOD_CLASS_OFDM, and ns3::WIFI_MOD_CLASS_VHT.

◆ SendAssocResp()

void ns3::ApWifiMac::SendAssocResp ( Mac48Address  to,
bool  success,
bool  isReassoc 
)
private

Forward an association or a reassociation response packet to the DCF.

The standard is not clear on the correct queue for management frames if QoS is supported. We always use the DCF.

Parameters
tothe address of the STA we are sending an association response to
successindicates whether the association was successful or not
isReassocindicates whether it is a reassociation response

Definition at line 788 of file ap-wifi-mac.cc.

References ns3::Packet::AddHeader(), ns3::RegularWifiMac::GetAddress(), GetCapabilities(), GetEdcaParameterSet(), GetErpInformation(), ns3::RegularWifiMac::GetErpSupported(), ns3::RegularWifiMac::GetExtendedCapabilities(), ns3::RegularWifiMac::GetHeCapabilities(), GetHeOperation(), ns3::RegularWifiMac::GetHeSupported(), ns3::RegularWifiMac::GetHtCapabilities(), GetHtOperation(), ns3::RegularWifiMac::GetHtSupported(), GetNextAssociationId(), ns3::RegularWifiMac::GetQosSupported(), GetSupportedRates(), ns3::RegularWifiMac::GetVhtCapabilities(), GetVhtOperation(), ns3::RegularWifiMac::GetVhtSupported(), m_staList, ns3::RegularWifiMac::m_txop, NS_LOG_FUNCTION, ns3::Txop::Queue(), ns3::WifiMacHeader::SetAddr1(), ns3::WifiMacHeader::SetAddr2(), ns3::WifiMacHeader::SetAddr3(), ns3::WifiMacHeader::SetDsNotFrom(), ns3::WifiMacHeader::SetDsNotTo(), ns3::StatusCode::SetFailure(), ns3::StatusCode::SetSuccess(), ns3::WifiMacHeader::SetType(), ns3::WIFI_MAC_MGT_ASSOCIATION_RESPONSE, and ns3::WIFI_MAC_MGT_REASSOCIATION_RESPONSE.

Referenced by Receive().

+ Here is the call graph for this function:
+ Here is the caller graph for this function:

◆ SendCfEnd()

void ns3::ApWifiMac::SendCfEnd ( void  )
private

Send a CF-End packet.

Definition at line 966 of file ap-wifi-mac.cc.

References ns3::Mac48Address::GetBroadcast(), ns3::InfrastructureWifiMac::GetPcfSupported(), ns3::RegularWifiMac::m_txop, NS_ASSERT, NS_LOG_FUNCTION, ns3::Txop::SendCfFrame(), and ns3::WIFI_MAC_CTL_END.

Referenced by SendNextCfFrame(), and TxOk().

+ Here is the call graph for this function:
+ Here is the caller graph for this function:

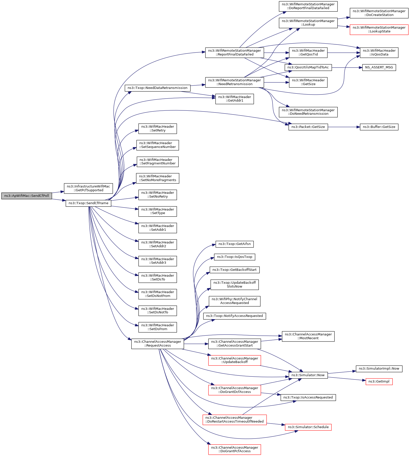
◆ SendCfPoll()

void ns3::ApWifiMac::SendCfPoll ( void  )
private

Send a CF-Poll packet to the next polling STA.

Definition at line 958 of file ap-wifi-mac.cc.

References ns3::InfrastructureWifiMac::GetPcfSupported(), m_itCfPollingList, ns3::RegularWifiMac::m_txop, NS_ASSERT, NS_LOG_FUNCTION, ns3::Txop::SendCfFrame(), and ns3::WIFI_MAC_DATA_NULL_CFPOLL.

Referenced by SendNextCfFrame(), and TxOk().

+ Here is the call graph for this function:
+ Here is the caller graph for this function:

◆ SendNextCfFrame()

void ns3::ApWifiMac::SendNextCfFrame ( void  )
private

Determine what is the next PCF frame and trigger its transmission.

Definition at line 941 of file ap-wifi-mac.cc.

References ns3::Txop::CanStartNextPolling(), ns3::InfrastructureWifiMac::GetPcfSupported(), ns3::RegularWifiMac::m_low, ns3::RegularWifiMac::m_txop, SendCfEnd(), and SendCfPoll().

Referenced by ApWifiMac(), and TxFailed().

+ Here is the call graph for this function:
+ Here is the caller graph for this function:

◆ SendOneBeacon()

void ns3::ApWifiMac::SendOneBeacon ( void  )
private

Forward a beacon packet to the beacon special DCF.

Definition at line 866 of file ap-wifi-mac.cc.

References ns3::Packet::AddHeader(), ns3::RegularWifiMac::GetAddress(), GetBeaconInterval(), ns3::Mac48Address::GetBroadcast(), GetCapabilities(), GetCfParameterSet(), GetDsssParameterSet(), ns3::RegularWifiMac::GetDsssSupported(), GetEdcaParameterSet(), GetErpInformation(), ns3::RegularWifiMac::GetErpSupported(), ns3::RegularWifiMac::GetExtendedCapabilities(), ns3::RegularWifiMac::GetHeCapabilities(), GetHeOperation(), ns3::RegularWifiMac::GetHeSupported(), ns3::RegularWifiMac::GetHtCapabilities(), GetHtOperation(), ns3::RegularWifiMac::GetHtSupported(), ns3::InfrastructureWifiMac::GetPcfSupported(), ns3::RegularWifiMac::GetQosSupported(), GetShortPreambleEnabled(), GetShortSlotTimeEnabled(), ns3::RegularWifiMac::GetSsid(), GetSupportedRates(), ns3::RegularWifiMac::GetVhtCapabilities(), GetVhtOperation(), ns3::RegularWifiMac::GetVhtSupported(), m_beaconEvent, m_beaconTxop, ns3::RegularWifiMac::m_stationManager, ns3::MicroSeconds(), NS_LOG_FUNCTION, ns3::Txop::Queue(), ns3::Simulator::Schedule(), ns3::WifiMacHeader::SetAddr1(), ns3::WifiMacHeader::SetAddr2(), ns3::WifiMacHeader::SetAddr3(), ns3::WifiMacHeader::SetDsNotFrom(), ns3::WifiMacHeader::SetDsNotTo(), ns3::WifiRemoteStationManager::SetShortPreambleEnabled(), ns3::WifiRemoteStationManager::SetShortSlotTimeEnabled(), ns3::RegularWifiMac::SetSlot(), ns3::MgtProbeResponseHeader::SetSsid(), ns3::WifiMacHeader::SetType(), and ns3::WIFI_MAC_MGT_BEACON.

Referenced by DoInitialize(), and SetBeaconGeneration().

+ Here is the call graph for this function:
+ Here is the caller graph for this function:

◆ SendProbeResp()

void ns3::ApWifiMac::SendProbeResp ( Mac48Address  to)
private

Forward a probe response packet to the DCF.

The standard is not clear on the correct queue for management frames if QoS is supported. We always use the DCF.

Parameters
tothe address of the STA we are sending a probe response to

Definition at line 732 of file ap-wifi-mac.cc.

References ns3::Packet::AddHeader(), ns3::RegularWifiMac::GetAddress(), GetBeaconInterval(), GetCapabilities(), GetDsssParameterSet(), ns3::RegularWifiMac::GetDsssSupported(), GetEdcaParameterSet(), GetErpInformation(), ns3::RegularWifiMac::GetErpSupported(), ns3::RegularWifiMac::GetExtendedCapabilities(), ns3::RegularWifiMac::GetHeCapabilities(), GetHeOperation(), ns3::RegularWifiMac::GetHeSupported(), ns3::RegularWifiMac::GetHtCapabilities(), GetHtOperation(), ns3::RegularWifiMac::GetHtSupported(), ns3::RegularWifiMac::GetQosSupported(), GetShortPreambleEnabled(), GetShortSlotTimeEnabled(), ns3::RegularWifiMac::GetSsid(), GetSupportedRates(), ns3::RegularWifiMac::GetVhtCapabilities(), GetVhtOperation(), ns3::RegularWifiMac::GetVhtSupported(), ns3::RegularWifiMac::m_stationManager, ns3::RegularWifiMac::m_txop, NS_LOG_FUNCTION, ns3::Txop::Queue(), ns3::WifiMacHeader::SetAddr1(), ns3::WifiMacHeader::SetAddr2(), ns3::WifiMacHeader::SetAddr3(), ns3::WifiMacHeader::SetDsNotFrom(), ns3::WifiMacHeader::SetDsNotTo(), ns3::WifiRemoteStationManager::SetShortPreambleEnabled(), ns3::WifiRemoteStationManager::SetShortSlotTimeEnabled(), ns3::MgtProbeResponseHeader::SetSsid(), ns3::WifiMacHeader::SetType(), and ns3::WIFI_MAC_MGT_PROBE_RESPONSE.

Referenced by Receive().

+ Here is the call graph for this function:
+ Here is the caller graph for this function:

◆ SetAddress()

void ns3::ApWifiMac::SetAddress ( Mac48Address  address)
virtual
Parameters
addressthe current address of this MAC layer.

Implements ns3::WifiMac.

Definition at line 137 of file ap-wifi-mac.cc.

References first::address, NS_LOG_FUNCTION, ns3::RegularWifiMac::SetAddress(), and ns3::RegularWifiMac::SetBssid().

+ Here is the call graph for this function:

◆ SetBeaconGeneration()

void ns3::ApWifiMac::SetBeaconGeneration ( bool  enable)
private

Enable or disable beacon generation of the AP.

Parameters
enableenable or disable beacon generation

Definition at line 147 of file ap-wifi-mac.cc.

References ns3::EventId::Cancel(), m_beaconEvent, m_enableBeaconGeneration, NS_LOG_FUNCTION, ns3::Simulator::ScheduleNow(), and SendOneBeacon().

Referenced by GetTypeId().

+ Here is the call graph for this function:
+ Here is the caller graph for this function:

◆ SetBeaconInterval()

void ns3::ApWifiMac::SetBeaconInterval ( Time  interval)
Parameters
intervalthe interval between two beacon transmissions.

Definition at line 197 of file ap-wifi-mac.cc.

References ns3::Time::GetMicroSeconds(), ns3::RegularWifiMac::m_low, NS_FATAL_ERROR, and NS_LOG_FUNCTION.

Referenced by GetTypeId().

+ Here is the call graph for this function:
+ Here is the caller graph for this function:

◆ SetCfpMaxDuration()

void ns3::ApWifiMac::SetCfpMaxDuration ( Time  duration)
Parameters
durationthe maximum duration for the CF period.

Definition at line 212 of file ap-wifi-mac.cc.

References ns3::Time::GetMicroSeconds(), ns3::RegularWifiMac::m_low, NS_LOG_FUNCTION, and NS_LOG_WARN.

Referenced by GetTypeId().

+ Here is the call graph for this function:
+ Here is the caller graph for this function:

◆ SetLinkUpCallback()

void ns3::ApWifiMac::SetLinkUpCallback ( Callback< void >  linkUp)
virtual
Parameters
linkUpthe callback to invoke when the link becomes up.

Implements ns3::WifiMac.

Definition at line 185 of file ap-wifi-mac.cc.

References NS_LOG_FUNCTION, and ns3::RegularWifiMac::SetLinkUpCallback().

+ Here is the call graph for this function:

◆ SetWifiRemoteStationManager()

void ns3::ApWifiMac::SetWifiRemoteStationManager ( const Ptr< WifiRemoteStationManager stationManager)
virtual
Parameters
stationManagerthe station manager attached to this MAC.

Reimplemented from ns3::RegularWifiMac.

Definition at line 176 of file ap-wifi-mac.cc.

References ns3::InfrastructureWifiMac::GetPcfSupported(), m_beaconTxop, ns3::RegularWifiMac::m_stationManager, NS_LOG_FUNCTION, ns3::WifiRemoteStationManager::SetPcfSupported(), ns3::RegularWifiMac::SetWifiRemoteStationManager(), and ns3::Txop::SetWifiRemoteStationManager().

+ Here is the call graph for this function:

◆ SupportsSendFrom()

bool ns3::ApWifiMac::SupportsSendFrom ( void  ) const
virtual
Returns
if this MAC supports sending from arbitrary address.

The interface may or may not support sending from arbitrary address. This function returns true if sending from arbitrary address is supported, false otherwise.

Reimplemented from ns3::RegularWifiMac.

Definition at line 402 of file ap-wifi-mac.cc.

References NS_LOG_FUNCTION.

◆ TxFailed()

void ns3::ApWifiMac::TxFailed ( const WifiMacHeader hdr)
privatevirtual

The packet we sent was successfully received by the receiver (i.e.

we did not receive an Ack from the receiver). If the packet was an association response to the receiver, we record that the receiver is not associated with us yet.

Parameters
hdrthe header of the packet that we failed to sent

Reimplemented from ns3::RegularWifiMac.

Definition at line 1002 of file ap-wifi-mac.cc.

References ns3::WifiMacHeader::GetAddr1(), IncrementPollingListIterator(), ns3::WifiMacHeader::IsAssocResp(), ns3::WifiMacHeader::IsCfPoll(), ns3::WifiMacHeader::IsReassocResp(), ns3::WifiRemoteStationManager::IsWaitAssocTxOk(), ns3::RegularWifiMac::m_stationManager, NS_LOG_DEBUG, NS_LOG_FUNCTION, ns3::WifiRemoteStationManager::RecordGotAssocTxFailed(), SendNextCfFrame(), and ns3::RegularWifiMac::TxFailed().

+ Here is the call graph for this function:

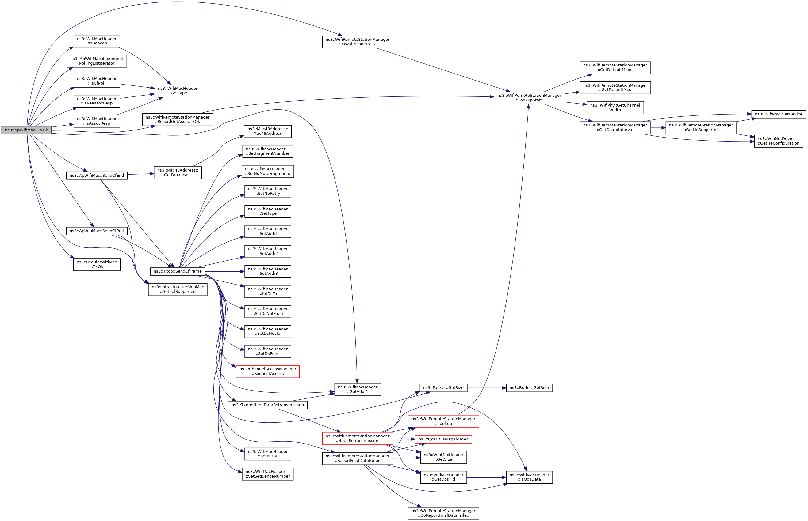
◆ TxOk()

void ns3::ApWifiMac::TxOk ( const WifiMacHeader hdr)
privatevirtual

The packet we sent was successfully received by the receiver (i.e.

we received an Ack from the receiver). If the packet was an association response to the receiver, we record that the receiver is now associated with us.

Parameters
hdrthe header of the packet that we successfully sent

Reimplemented from ns3::RegularWifiMac.

Definition at line 974 of file ap-wifi-mac.cc.

References ns3::WifiMacHeader::GetAddr1(), ns3::InfrastructureWifiMac::GetPcfSupported(), IncrementPollingListIterator(), ns3::WifiMacHeader::IsAssocResp(), ns3::WifiMacHeader::IsBeacon(), ns3::WifiMacHeader::IsCfPoll(), ns3::WifiMacHeader::IsReassocResp(), ns3::WifiRemoteStationManager::IsWaitAssocTxOk(), m_cfPollingList, ns3::RegularWifiMac::m_stationManager, NS_LOG_DEBUG, NS_LOG_FUNCTION, ns3::WifiRemoteStationManager::RecordGotAssocTxOk(), SendCfEnd(), SendCfPoll(), and ns3::RegularWifiMac::TxOk().

Referenced by ApWifiMac().

+ Here is the call graph for this function:
+ Here is the caller graph for this function:

Member Data Documentation

◆ m_beaconEvent

EventId ns3::ApWifiMac::m_beaconEvent
private

Event to generate one beacon.

Definition at line 298 of file ap-wifi-mac.h.

Referenced by DoDispose(), DoInitialize(), SendOneBeacon(), and SetBeaconGeneration().

◆ m_beaconJitter

Ptr<UniformRandomVariable> ns3::ApWifiMac::m_beaconJitter
private

UniformRandomVariable used to randomize the time of the first beacon.

Definition at line 300 of file ap-wifi-mac.h.

Referenced by AssignStreams(), DoInitialize(), and GetTypeId().

◆ m_beaconTxop

Ptr<Txop> ns3::ApWifiMac::m_beaconTxop
private

Dedicated Txop for beacons.

Definition at line 296 of file ap-wifi-mac.h.

Referenced by ApWifiMac(), DoDispose(), DoInitialize(), SendOneBeacon(), and SetWifiRemoteStationManager().

◆ m_cfpEvent

EventId ns3::ApWifiMac::m_cfpEvent
private

Event to generate one PCF frame.

Definition at line 299 of file ap-wifi-mac.h.

Referenced by DoDispose().

◆ m_cfPollingList

std::list<Mac48Address> ns3::ApWifiMac::m_cfPollingList
private

List of all PCF stations currently associated to the AP.

Definition at line 305 of file ap-wifi-mac.h.

Referenced by ApWifiMac(), GetCfParameterSet(), IncrementPollingListIterator(), Receive(), TxOk(), and ~ApWifiMac().

◆ m_disableRifs

bool ns3::ApWifiMac::m_disableRifs
private

Flag whether to force RIFS to be disabled within the BSS If non-HT STAs are detected.

Definition at line 308 of file ap-wifi-mac.h.

Referenced by GetRifsMode(), and GetTypeId().

◆ m_enableBeaconGeneration

bool ns3::ApWifiMac::m_enableBeaconGeneration
private

Flag whether beacons are being generated.

Definition at line 297 of file ap-wifi-mac.h.

Referenced by DoDispose(), DoInitialize(), and SetBeaconGeneration().

◆ m_enableBeaconJitter

bool ns3::ApWifiMac::m_enableBeaconJitter
private

Flag whether the first beacon should be generated at random time.

Definition at line 301 of file ap-wifi-mac.h.

Referenced by DoInitialize(), and GetTypeId().

◆ m_enableNonErpProtection

bool ns3::ApWifiMac::m_enableNonErpProtection
private

Flag whether protection mechanism is used or not when non-ERP STAs are present within the BSS.

Definition at line 307 of file ap-wifi-mac.h.

Referenced by GetTypeId(), and GetUseNonErpProtection().

◆ m_itCfPollingList

std::list<Mac48Address>::iterator ns3::ApWifiMac::m_itCfPollingList
private

Iterator to the list of all PCF stations currently associated to the AP.

Definition at line 306 of file ap-wifi-mac.h.

Referenced by ApWifiMac(), IncrementPollingListIterator(), Receive(), and SendCfPoll().

◆ m_nonErpStations

std::list<Mac48Address> ns3::ApWifiMac::m_nonErpStations
private

List of all non-ERP stations currently associated to the AP.

Definition at line 303 of file ap-wifi-mac.h.

Referenced by GetErpInformation(), GetShortPreambleEnabled(), GetShortSlotTimeEnabled(), GetUseNonErpProtection(), Receive(), and ~ApWifiMac().

◆ m_nonHtStations

std::list<Mac48Address> ns3::ApWifiMac::m_nonHtStations
private

List of all non-HT stations currently associated to the AP.

Definition at line 304 of file ap-wifi-mac.h.

Referenced by GetHtOperation(), GetRifsMode(), Receive(), and ~ApWifiMac().

◆ m_staList

std::map<uint16_t, Mac48Address> ns3::ApWifiMac::m_staList
private

Map of all stations currently associated to the AP with their association ID.

Definition at line 302 of file ap-wifi-mac.h.

Referenced by GetHeOperation(), GetHtOperation(), GetNextAssociationId(), GetShortSlotTimeEnabled(), GetVhtOperation(), GetVhtOperationalChannelWidth(), IsNonGfHtStasPresent(), Receive(), SendAssocResp(), and ~ApWifiMac().


The documentation for this class was generated from the following files: