hold a list of per-remote-station state. More...
#include "wifi-remote-station-manager.h"
Inheritance diagram for ns3::WifiRemoteStationManager:
Collaboration diagram for ns3::WifiRemoteStationManager:Public Types | |
| typedef void(* | PowerChangeTracedCallback) (double oldPower, double newPower, Mac48Address remoteAddress) |
| TracedCallback signature for power change events. More... | |
| enum | ProtectionMode { RTS_CTS, CTS_TO_SELF } |
| ProtectionMode enumeration. More... | |
| typedef void(* | RateChangeTracedCallback) (DataRate oldRate, DataRate newRate, Mac48Address remoteAddress) |
| TracedCallback signature for rate change events. More... | |
| typedef std::vector< WifiRemoteStation * > | Stations |
| A vector of WifiRemoteStations. More... | |
| typedef std::vector< WifiRemoteStationState * > | StationStates |
| A vector of WifiRemoteStationStates. More... | |
Public Member Functions | |
| WifiRemoteStationManager () | |
| virtual | ~WifiRemoteStationManager () |
| void | AddAllSupportedMcs (Mac48Address address) |
| Invoked in a STA or AP to store all of the MCS supported by a destination which is also supported locally. More... | |
| void | AddAllSupportedModes (Mac48Address address) |
| Invoked in a STA or AP to store all of the modes supported by a destination which is also supported locally. More... | |
| void | AddBasicMcs (WifiMode mcs) |
| Add a given Modulation and Coding Scheme (MCS) index to the set of basic MCS. More... | |
| void | AddBasicMode (WifiMode mode) |
| Invoked in a STA upon association to store the set of rates which belong to the BSSBasicRateSet of the associated AP and which are supported locally. More... | |
| void | AddStationHeCapabilities (Mac48Address from, HeCapabilities heCapabilities) |
| Records HE capabilities of the remote station. More... | |
| void | AddStationHtCapabilities (Mac48Address from, HtCapabilities htCapabilities) |
| Records HT capabilities of the remote station. More... | |
| void | AddStationVhtCapabilities (Mac48Address from, VhtCapabilities vhtCapabilities) |
| Records VHT capabilities of the remote station. More... | |
| void | AddSupportedErpSlotTime (Mac48Address address, bool isShortSlotTimeSupported) |
| Record whether the short ERP slot time is supported by the station. More... | |
| void | AddSupportedMcs (Mac48Address address, WifiMode mcs) |
| Record the MCS index supported by the station. More... | |
| void | AddSupportedMode (Mac48Address address, WifiMode mode) |
| Invoked in a STA or AP to store the set of modes supported by a destination which is also supported locally. More... | |
| void | AddSupportedPhyPreamble (Mac48Address address, bool isShortPreambleSupported) |
| Record whether the short PHY preamble is supported by the station. More... | |
| WifiMode | GetBasicMcs (uint8_t i) const |
| Return the MCS at the given list index. More... | |
| WifiMode | GetBasicMode (uint8_t i) const |
| Return a basic mode from the set of basic modes. More... | |
| uint16_t | GetChannelWidthSupported (Mac48Address address) const |
| Return the channel width supported by the station. More... | |
| WifiTxVector | GetCtsToSelfTxVector (void) |
| Since CTS-to-self parameters are not dependent on the station, it is implemented in wifi remote station manager. More... | |
| WifiTxVector | GetDataTxVector (const WifiMacHeader &header) |
| WifiMode | GetDefaultMcs (void) const |
| Return the default Modulation and Coding Scheme (MCS) index. More... | |
| WifiMode | GetDefaultMode (void) const |
| Return the default transmission mode. More... | |
| uint8_t | GetDefaultTxPowerLevel (void) const |
| uint32_t | GetFragmentationThreshold (void) const |
| Return the fragmentation threshold. More... | |
| uint32_t | GetFragmentOffset (Mac48Address address, const WifiMacHeader *header, Ptr< const Packet > packet, uint32_t fragmentNumber) |
| uint32_t | GetFragmentSize (Mac48Address address, const WifiMacHeader *header, Ptr< const Packet > packet, uint32_t fragmentNumber) |
| bool | GetGreenfieldSupported (void) const |
| Return whether the device has HT Greenfield support enabled. More... | |
| bool | GetGreenfieldSupported (Mac48Address address) const |
| Return whether the station supports Greenfield or not. More... | |
| uint16_t | GetGuardInterval (void) const |
| Return the supported HE guard interval duration (in nanoseconds). More... | |
| bool | GetHeSupported (void) const |
| Return whether the device has HE capability support enabled. More... | |
| bool | GetHeSupported (Mac48Address address) const |
| Return whether the station supports HE or not. More... | |
| bool | GetHtSupported (void) const |
| Return whether the device has HT capability support enabled. More... | |
| bool | GetHtSupported (Mac48Address address) const |
| Return whether the station supports HT or not. More... | |
| WifiRemoteStationInfo | GetInfo (Mac48Address address) |
| uint8_t | GetMaxNumberOfTransmitStreams (void) const |
| uint8_t | GetNBasicMcs (void) const |
| Return the number of basic MCS index. More... | |
| uint8_t | GetNBasicModes (void) const |
| Return the number of basic modes we support. More... | |
| uint8_t | GetNMcsSupported (Mac48Address address) const |
| Return the number of MCS supported by the station. More... | |
| uint32_t | GetNNonErpBasicModes (void) const |
| Return the number of non-ERP basic modes we support. More... | |
| WifiMode | GetNonErpBasicMode (uint8_t i) const |
| Return a basic mode from the set of basic modes that is not an ERP mode. More... | |
| WifiMode | GetNonUnicastMode (void) const |
| Return a mode for non-unicast packets. More... | |
| uint8_t | GetNumberOfAntennas (void) const |
| uint8_t | GetNumberOfSupportedStreams (Mac48Address address) const |
| Return the number of spatial streams supported by the station. More... | |
| bool | GetPcfSupported (void) const |
| Return whether the device has PCF capability support enabled. More... | |
| bool | GetQosSupported (Mac48Address address) const |
| Return whether the given station is QoS capable. More... | |
| WifiTxVector | GetRtsTxVector (Mac48Address address) |
| bool | GetShortGuardIntervalSupported (void) const |
| Return whether the device has SGI support enabled. More... | |
| bool | GetShortGuardIntervalSupported (Mac48Address address) const |
| Return whether the station supports HT/VHT short guard interval. More... | |
| bool | GetShortPreambleEnabled (void) const |
| Return whether the device uses short PHY preambles. More... | |
| bool | GetShortPreambleSupported (Mac48Address address) const |
| Return whether the station supports short PHY preamble or not. More... | |
| bool | GetShortSlotTimeEnabled (void) const |
| Return whether the device uses short slot time. More... | |
| bool | GetShortSlotTimeSupported (Mac48Address address) const |
| Return whether the station supports short ERP slot time or not. More... | |
| Ptr< const HeCapabilities > | GetStationHeCapabilities (Mac48Address from) |
| Return the HE capabilities sent by the remote station. More... | |
| Ptr< const HtCapabilities > | GetStationHtCapabilities (Mac48Address from) |
| Return the HT capabilities sent by the remote station. More... | |
| Ptr< const VhtCapabilities > | GetStationVhtCapabilities (Mac48Address from) |
| Return the VHT capabilities sent by the remote station. More... | |
| bool | GetUseGreenfieldProtection (void) const |
| Return whether protection for stations that do not support HT Greenfield format is enabled. More... | |
| bool | GetUseNonErpProtection (void) const |
| Return whether the device supports protection of non-ERP stations. More... | |
| bool | GetUseNonHtProtection (void) const |
| Return whether the device supports protection of non-HT stations. More... | |
| bool | GetVhtSupported (void) const |
| Return whether the device has VHT capability support enabled. More... | |
| bool | GetVhtSupported (Mac48Address address) const |
| Return whether the station supports VHT or not. More... | |
| bool | IsAssociated (Mac48Address address) const |
| Return whether the station associated. More... | |
| bool | IsBrandNew (Mac48Address address) const |
| Return whether the station state is brand new. More... | |
| bool | IsLastFragment (Mac48Address address, const WifiMacHeader *header, Ptr< const Packet > packet, uint32_t fragmentNumber) |
| bool | IsWaitAssocTxOk (Mac48Address address) const |
| Return whether we are waiting for an ACK for the association response we sent. More... | |
| bool | NeedCtsToSelf (WifiTxVector txVector) |
| Return if we need to do CTS-to-self before sending a DATA. More... | |
| bool | NeedFragmentation (Mac48Address address, const WifiMacHeader *header, Ptr< const Packet > packet) |
| bool | NeedRetransmission (Mac48Address address, const WifiMacHeader *header, Ptr< const Packet > packet) |
| bool | NeedRts (const WifiMacHeader &header, uint32_t size) |
| void | RecordDisassociated (Mac48Address address) |
| Records that the STA was disassociated. More... | |
| void | RecordGotAssocTxFailed (Mac48Address address) |
| Records that we missed an ACK for the association response we sent. More... | |
| void | RecordGotAssocTxOk (Mac48Address address) |
| Records that we got an ACK for the association response we sent. More... | |
| void | RecordWaitAssocTxOk (Mac48Address address) |
| Records that we are waiting for an ACK for the association response we sent. More... | |
| void | RemoveAllSupportedMcs (Mac48Address address) |
| Invoked in a STA or AP to delete all of the supported MCS by a destination. More... | |
| void | ReportAmpduTxStatus (Mac48Address address, uint8_t nSuccessfulMpdus, uint8_t nFailedMpdus, double rxSnr, double dataSnr, WifiTxVector dataTxVector) |
| Typically called per A-MPDU, either when a Block ACK was successfully received or when a BlockAckTimeout has elapsed. More... | |
| void | ReportDataFailed (Mac48Address address, const WifiMacHeader *header, uint32_t packetSize) |
| Should be invoked whenever the AckTimeout associated to a transmission attempt expires. More... | |
| void | ReportDataOk (Mac48Address address, const WifiMacHeader *header, double ackSnr, WifiMode ackMode, double dataSnr, WifiTxVector dataTxVector, uint32_t packetSize) |
| Should be invoked whenever we receive the ACK associated to a data packet we just sent. More... | |
| void | ReportFinalDataFailed (Mac48Address address, const WifiMacHeader *header, uint32_t packetSize) |
| Should be invoked after calling ReportDataFailed if NeedRetransmission returns false. More... | |
| void | ReportFinalRtsFailed (Mac48Address address, const WifiMacHeader *header) |
| Should be invoked after calling ReportRtsFailed if NeedRetransmission returns false. More... | |
| void | ReportRtsFailed (Mac48Address address, const WifiMacHeader *header) |
| Should be invoked whenever the RtsTimeout associated to a transmission attempt expires. More... | |
| void | ReportRtsOk (Mac48Address address, const WifiMacHeader *header, double ctsSnr, WifiMode ctsMode, double rtsSnr) |
| Should be invoked whenever we receive the CTS associated to an RTS we just sent. More... | |
| void | ReportRxOk (Mac48Address address, double rxSnr, WifiMode txMode) |
| void | Reset (void) |
| Reset the station, invoked in a STA upon dis-association or in an AP upon reboot. More... | |
| void | SetDefaultTxPowerLevel (uint8_t txPower) |
| Set the default transmission power level. More... | |
| void | SetFragmentationThreshold (uint32_t threshold) |
| Sets a fragmentation threshold. More... | |
| void | SetMaxSlrc (uint32_t maxSlrc) |
| Sets the maximum STA long retry count (SLRC). More... | |
| void | SetMaxSsrc (uint32_t maxSsrc) |
| Sets the maximum STA short retry count (SSRC). More... | |
| void | SetPcfSupported (bool enable) |
| Enable or disable PCF capability support. More... | |
| void | SetQosSupport (Mac48Address from, bool qosSupported) |
| Records QoS support of the remote station. More... | |
| void | SetRtsCtsThreshold (uint32_t threshold) |
| Sets the RTS threshold. More... | |
| void | SetShortPreambleEnabled (bool enable) |
| Enable or disable short PHY preambles. More... | |
| void | SetShortSlotTimeEnabled (bool enable) |
| Enable or disable short slot time. More... | |
| virtual void | SetupMac (const Ptr< WifiMac > mac) |
| Set up MAC associated with this device since it is the object that knows the full set of timing parameters (e.g. More... | |
| virtual void | SetupPhy (const Ptr< WifiPhy > phy) |
| Set up PHY associated with this device since it is the object that knows the full set of transmit rates that are supported. More... | |
| void | SetUseGreenfieldProtection (bool enable) |
| Enable or disable protection for stations that do not support HT Greenfield format. More... | |
| void | SetUseNonErpProtection (bool enable) |
| Enable or disable protection for non-ERP stations. More... | |
| void | SetUseNonHtProtection (bool enable) |
| Enable or disable protection for non-HT stations. More... | |
| void | UpdateFragmentationThreshold (void) |
| Typically called to update the fragmentation threshold at the start of a new transmission. More... | |
| bool | UseGreenfieldForDestination (Mac48Address dest) const |
Public Member Functions inherited from ns3::Object | |
| Object () | |
| Constructor. More... | |
| virtual | ~Object () |
| Destructor. More... | |
| void | AggregateObject (Ptr< Object > other) |
| Aggregate two Objects together. More... | |
| void | Dispose (void) |
| Dispose of this Object. More... | |
| AggregateIterator | GetAggregateIterator (void) const |
| Get an iterator to the Objects aggregated to this one. More... | |
| virtual TypeId | GetInstanceTypeId (void) const |
| Get the most derived TypeId for this Object. More... | |
| template<typename T > | |
| Ptr< T > | GetObject (void) const |
| Get a pointer to the requested aggregated Object. More... | |
| template<typename T > | |
| Ptr< T > | GetObject (TypeId tid) const |
| Get a pointer to the requested aggregated Object by TypeId. More... | |
| template<> | |
| Ptr< Object > | GetObject () const |
| template<> | |
| Ptr< Object > | GetObject (TypeId tid) const |
| void | Initialize (void) |
| Invoke DoInitialize on all Objects aggregated to this one. More... | |
| bool | IsInitialized (void) const |
| Check if the object has been initialized. More... | |
Public Member Functions inherited from ns3::SimpleRefCount< Object, ObjectBase, ObjectDeleter > | |
| SimpleRefCount () | |
| Default constructor. More... | |
| SimpleRefCount (const SimpleRefCount &o) | |
| Copy constructor. More... | |
| uint32_t | GetReferenceCount (void) const |
| Get the reference count of the object. More... | |
| SimpleRefCount & | operator= (const SimpleRefCount &o) |
| Assignment operator. More... | |
| void | Ref (void) const |
| Increment the reference count. More... | |
| void | Unref (void) const |
| Decrement the reference count. More... | |
Public Member Functions inherited from ns3::ObjectBase | |
| virtual | ~ObjectBase () |
| Virtual destructor. More... | |
| void | GetAttribute (std::string name, AttributeValue &value) const |
| Get the value of an attribute, raising fatal errors if unsuccessful. More... | |
| bool | GetAttributeFailSafe (std::string name, AttributeValue &value) const |
| Get the value of an attribute without raising erros. More... | |
| void | SetAttribute (std::string name, const AttributeValue &value) |
| Set a single attribute, raising fatal errors if unsuccessful. More... | |
| bool | SetAttributeFailSafe (std::string name, const AttributeValue &value) |
| Set a single attribute without raising errors. More... | |
| bool | TraceConnect (std::string name, std::string context, const CallbackBase &cb) |
| Connect a TraceSource to a Callback with a context. More... | |
| bool | TraceConnectWithoutContext (std::string name, const CallbackBase &cb) |
| Connect a TraceSource to a Callback without a context. More... | |
| bool | TraceDisconnect (std::string name, std::string context, const CallbackBase &cb) |
| Disconnect from a TraceSource a Callback previously connected with a context. More... | |
| bool | TraceDisconnectWithoutContext (std::string name, const CallbackBase &cb) |
| Disconnect from a TraceSource a Callback previously connected without a context. More... | |
Static Public Member Functions | |
| static TypeId | GetTypeId (void) |
| Get the type ID. More... | |
Static Public Member Functions inherited from ns3::Object | |
| static TypeId | GetTypeId (void) |
| Register this type. More... | |
Static Public Member Functions inherited from ns3::ObjectBase | |
| static TypeId | GetTypeId (void) |
| Get the type ID. More... | |
Protected Member Functions | |
| virtual void | DoDispose (void) |
| Destructor implementation. More... | |
| Mac48Address | GetAddress (const WifiRemoteStation *station) const |
| Return the address of the station. More... | |
| bool | GetAggregation (const WifiRemoteStation *station) const |
| Return whether the given station supports A-MPDU. More... | |
| uint16_t | GetChannelWidth (const WifiRemoteStation *station) const |
| Return the channel width supported by the station. More... | |
| bool | GetGreenfield (const WifiRemoteStation *station) const |
| Return whether the station supports Greenfield or not. More... | |
| uint16_t | GetGuardInterval (const WifiRemoteStation *station) const |
| Return the HE guard interval duration supported by the station. More... | |
| bool | GetHeSupported (const WifiRemoteStation *station) const |
| Return whether the given station is HE capable. More... | |
| bool | GetHtSupported (const WifiRemoteStation *station) const |
| Return whether the given station is HT capable. More... | |
| Ptr< WifiMac > | GetMac (void) const |
| Return the WifiMac. More... | |
| WifiMode | GetMcsSupported (const WifiRemoteStation *station, uint8_t i) const |
| Return the WifiMode supported by the specified station at the specified index. More... | |
| uint8_t | GetNess (const WifiRemoteStation *station) const |
| uint8_t | GetNMcsSupported (const WifiRemoteStation *station) const |
| Return the number of MCS supported by the given station. More... | |
| uint32_t | GetNNonErpSupported (const WifiRemoteStation *station) const |
| Return the number of non-ERP modes supported by the given station. More... | |
| WifiMode | GetNonErpSupported (const WifiRemoteStation *station, uint8_t i) const |
| Return whether non-ERP mode associated with the specified station at the specified index. More... | |
| uint8_t | GetNSupported (const WifiRemoteStation *station) const |
| Return the number of modes supported by the given station. More... | |
| uint8_t | GetNumberOfSupportedStreams (const WifiRemoteStation *station) const |
| Return the number of supported streams the station has. More... | |
| Ptr< WifiPhy > | GetPhy (void) const |
| Return the WifiPhy. More... | |
| bool | GetQosSupported (const WifiRemoteStation *station) const |
| Return whether the given station is QoS capable. More... | |
| bool | GetShortGuardIntervalSupported (const WifiRemoteStation *station) const |
| Return whether the given station supports HT/VHT short guard interval. More... | |
| WifiMode | GetSupported (const WifiRemoteStation *station, uint8_t i) const |
| Return whether mode associated with the specified station at the specified index. More... | |
| bool | GetVhtSupported (const WifiRemoteStation *station) const |
| Return whether the given station is VHT capable. More... | |
Protected Member Functions inherited from ns3::Object | |
| Object (const Object &o) | |
| Copy an Object. More... | |
| virtual void | DoInitialize (void) |
| Initialize() implementation. More... | |
| virtual void | NotifyNewAggregate (void) |
| Notify all Objects aggregated to this one of a new Object being aggregated. More... | |
Protected Member Functions inherited from ns3::ObjectBase | |
| void | ConstructSelf (const AttributeConstructionList &attributes) |
| Complete construction of ObjectBase; invoked by derived classes. More... | |
| virtual void | NotifyConstructionCompleted (void) |
| Notifier called once the ObjectBase is fully constructed. More... | |
Private Member Functions | |
| virtual WifiRemoteStation * | DoCreateStation (void) const =0 |
| virtual WifiTxVector | DoGetDataTxVector (WifiRemoteStation *station)=0 |
| uint32_t | DoGetFragmentationThreshold (void) const |
| Return the current fragmentation threshold. More... | |
| virtual WifiTxVector | DoGetRtsTxVector (WifiRemoteStation *station)=0 |
| virtual bool | DoNeedFragmentation (WifiRemoteStation *station, Ptr< const Packet > packet, bool normally) |
| virtual bool | DoNeedRetransmission (WifiRemoteStation *station, Ptr< const Packet > packet, bool normally) |
| virtual bool | DoNeedRts (WifiRemoteStation *station, uint32_t size, bool normally) |
| virtual void | DoReportAmpduTxStatus (WifiRemoteStation *station, uint8_t nSuccessfulMpdus, uint8_t nFailedMpdus, double rxSnr, double dataSnr, uint16_t dataChannelWidth, uint8_t dataNss) |
| Typically called per A-MPDU, either when a Block ACK was successfully received or when a BlockAckTimeout has elapsed. More... | |
| virtual void | DoReportDataFailed (WifiRemoteStation *station)=0 |
| This method is a pure virtual method that must be implemented by the sub-class. More... | |
| virtual void | DoReportDataOk (WifiRemoteStation *station, double ackSnr, WifiMode ackMode, double dataSnr, uint16_t dataChannelWidth, uint8_t dataNss)=0 |
| This method is a pure virtual method that must be implemented by the sub-class. More... | |
| virtual void | DoReportFinalDataFailed (WifiRemoteStation *station)=0 |
| This method is a pure virtual method that must be implemented by the sub-class. More... | |
| virtual void | DoReportFinalRtsFailed (WifiRemoteStation *station)=0 |
| This method is a pure virtual method that must be implemented by the sub-class. More... | |
| virtual void | DoReportRtsFailed (WifiRemoteStation *station)=0 |
| This method is a pure virtual method that must be implemented by the sub-class. More... | |
| virtual void | DoReportRtsOk (WifiRemoteStation *station, double ctsSnr, WifiMode ctsMode, double rtsSnr)=0 |
| This method is a pure virtual method that must be implemented by the sub-class. More... | |
| virtual void | DoReportRxOk (WifiRemoteStation *station, double rxSnr, WifiMode txMode)=0 |
| This method is a pure virtual method that must be implemented by the sub-class. More... | |
| void | DoSetFragmentationThreshold (uint32_t threshold) |
| Actually sets the fragmentation threshold, it also checks the validity of the given threshold. More... | |
| uint32_t | GetNFragments (const WifiMacHeader *header, Ptr< const Packet > packet) |
| Return the number of fragments needed for the given packet. More... | |
| WifiRemoteStation * | Lookup (Mac48Address address) const |
| Return the station associated with the given address. More... | |
| WifiRemoteStationState * | LookupState (Mac48Address address) const |
| Return the state of the station associated with the given address. More... | |
Private Attributes | |
| WifiModeList | m_bssBasicMcsSet |
| basic MCS set More... | |
| WifiModeList | m_bssBasicRateSet |
| This member is the list of WifiMode objects that comprise the BSSBasicRateSet parameter. More... | |
| WifiMode | m_defaultTxMcs |
| The default transmission modulation-coding scheme (MCS) More... | |
| WifiMode | m_defaultTxMode |
| The default transmission mode. More... | |
| uint8_t | m_defaultTxPowerLevel |
| Default transmission power level. More... | |
| ProtectionMode | m_erpProtectionMode |
| Protection mode for ERP stations when non-ERP stations are detected. More... | |
| uint32_t | m_fragmentationThreshold |
| Current threshold for fragmentation. More... | |
| ProtectionMode | m_htProtectionMode |
| Protection mode for HT stations when non-HT stations are detected. More... | |
| TracedCallback< Mac48Address > | m_macTxDataFailed |
| The trace source fired when the transmission of a single data packet has failed. More... | |
| TracedCallback< Mac48Address > | m_macTxFinalDataFailed |
| The trace source fired when the transmission of a data packet has exceeded the maximum number of attempts. More... | |
| TracedCallback< Mac48Address > | m_macTxFinalRtsFailed |
| The trace source fired when the transmission of a RTS has exceeded the maximum number of attempts. More... | |
| TracedCallback< Mac48Address > | m_macTxRtsFailed |
| The trace source fired when the transmission of a single RTS has failed. More... | |
| uint32_t | m_maxSlrc |
| Maximum STA long retry count (SLRC) More... | |
| uint32_t | m_maxSsrc |
| Maximum STA short retry count (SSRC) More... | |
| uint32_t | m_nextFragmentationThreshold |
| Threshold for fragmentation that will be used for the next transmission. More... | |
| WifiMode | m_nonUnicastMode |
| Transmission mode for non-unicast Data frames. More... | |
| bool | m_pcfSupported |
| Flag if PCF capability is supported. More... | |
| uint32_t | m_rtsCtsThreshold |
| Threshold for RTS/CTS. More... | |
| bool | m_shortPreambleEnabled |
| flag if short PHY preamble is enabled More... | |
| bool | m_shortSlotTimeEnabled |
| flag if short slot time is enabled More... | |
| std::array< uint32_t, AC_BE_NQOS > | m_slrc |
| long retry count per AC More... | |
| std::array< uint32_t, AC_BE_NQOS > | m_ssrc |
| short retry count per AC More... | |
| StationStates | m_states |
| States of known stations. More... | |
| Stations | m_stations |
| Information for each known stations. More... | |
| bool | m_useGreenfieldProtection |
| flag if protection for stations that do not support HT Greenfield format is enabled More... | |
| bool | m_useNonErpProtection |
| flag if protection for non-ERP stations against ERP transmissions is enabled More... | |
| bool | m_useNonHtProtection |
| flag if protection for non-HT stations against HT transmissions is enabled More... | |
| Ptr< WifiMac > | m_wifiMac |
| This is a pointer to the WifiMac associated with this WifiRemoteStationManager that is set on call to WifiRemoteStationManager::SetupMac(). More... | |
| Ptr< WifiPhy > | m_wifiPhy |
| This is a pointer to the WifiPhy associated with this WifiRemoteStationManager that is set on call to WifiRemoteStationManager::SetupPhy(). More... | |
Additional Inherited Members | |
Related Functions inherited from ns3::ObjectBase | |
| static TypeId | GetObjectIid (void) |
| Ensure the TypeId for ObjectBase gets fully configured to anchor the inheritance tree properly. More... | |
hold a list of per-remote-station state.
ns3::WifiRemoteStationManager is accessible through the following paths with Config::Set and Config::Connect:
Size of this type is 296 bytes (on a 64-bit architecture).
Definition at line 112 of file wifi-remote-station-manager.h.
| typedef void(* ns3::WifiRemoteStationManager::PowerChangeTracedCallback) (double oldPower, double newPower, Mac48Address remoteAddress) |
TracedCallback signature for power change events.
| [in] | oldPower | The previous power (in dBm). |
| [in] | newPower | The new power (in dBm). |
| [in] | address | The remote station MAC address. |
Definition at line 863 of file wifi-remote-station-manager.h.
| typedef void(* ns3::WifiRemoteStationManager::RateChangeTracedCallback) (DataRate oldRate, DataRate newRate, Mac48Address remoteAddress) |
TracedCallback signature for rate change events.
| [in] | oldRate | The previous data rate. |
| [in] | newRate | The new data rate. |
| [in] | address | The remote station MAC address. |
Definition at line 872 of file wifi-remote-station-manager.h.
| typedef std::vector<WifiRemoteStation *> ns3::WifiRemoteStationManager::Stations |
A vector of WifiRemoteStations.
Definition at line 134 of file wifi-remote-station-manager.h.
| typedef std::vector<WifiRemoteStationState *> ns3::WifiRemoteStationManager::StationStates |
A vector of WifiRemoteStationStates.
Definition at line 138 of file wifi-remote-station-manager.h.
ProtectionMode enumeration.
| Enumerator | |
|---|---|
| RTS_CTS | |
| CTS_TO_SELF | |
Definition at line 125 of file wifi-remote-station-manager.h.
| ns3::WifiRemoteStationManager::WifiRemoteStationManager | ( | ) |
Definition at line 117 of file wifi-remote-station-manager.cc.
References NS_LOG_FUNCTION.
|
virtual |
Definition at line 128 of file wifi-remote-station-manager.cc.
References NS_LOG_FUNCTION.
| void ns3::WifiRemoteStationManager::AddAllSupportedMcs | ( | Mac48Address | address | ) |
Invoked in a STA or AP to store all of the MCS supported by a destination which is also supported locally.
| address | the address of the station being recorded |
Definition at line 376 of file wifi-remote-station-manager.cc.
References first::address, ns3::WifiPhy::GetMcs(), ns3::WifiPhy::GetNMcs(), LookupState(), m_wifiPhy, NS_ASSERT, and NS_LOG_FUNCTION.
Referenced by ns3::AdhocWifiMac::Enqueue(), ns3::OcbWifiMac::Enqueue(), ns3::AdhocWifiMac::Receive(), and ns3::OcbWifiMac::Receive().
Here is the call graph for this function:
Here is the caller graph for this function:| void ns3::WifiRemoteStationManager::AddAllSupportedModes | ( | Mac48Address | address | ) |
Invoked in a STA or AP to store all of the modes supported by a destination which is also supported locally.
The set of supported modes includes the BSSBasicRateSet.
| address | the address of the station being recorded |
Definition at line 359 of file wifi-remote-station-manager.cc.
References AddBasicMode(), first::address, ns3::WifiPhy::GetMode(), ns3::WifiPhy::GetNModes(), ns3::WifiMode::IsMandatory(), LookupState(), m_wifiPhy, NS_ASSERT, and NS_LOG_FUNCTION.
Referenced by ns3::AdhocWifiMac::Enqueue(), ns3::OcbWifiMac::Enqueue(), ns3::AdhocWifiMac::Receive(), and ns3::OcbWifiMac::Receive().
Here is the call graph for this function:
Here is the caller graph for this function:| void ns3::WifiRemoteStationManager::AddBasicMcs | ( | WifiMode | mcs | ) |
Add a given Modulation and Coding Scheme (MCS) index to the set of basic MCS.
| mcs | the WifiMode to be added to the basic MCS set |
Definition at line 1326 of file wifi-remote-station-manager.cc.
References GetBasicMcs(), ns3::WifiMode::GetMcsValue(), GetNBasicMcs(), m_bssBasicMcsSet, and NS_LOG_FUNCTION.
Here is the call graph for this function:| void ns3::WifiRemoteStationManager::AddBasicMode | ( | WifiMode | mode | ) |
Invoked in a STA upon association to store the set of rates which belong to the BSSBasicRateSet of the associated AP and which are supported locally.
Invoked in an AP to configure the BSSBasicRateSet.
| mode | the WifiMode to be added to the basic mode set |
Definition at line 1255 of file wifi-remote-station-manager.cc.
References GetBasicMode(), ns3::WifiMode::GetModulationClass(), GetNBasicModes(), m_bssBasicRateSet, NS_FATAL_ERROR, NS_LOG_FUNCTION, and ns3::WIFI_MOD_CLASS_HT.
Referenced by AddAllSupportedModes(), ns3::ApWifiMac::GetSupportedRates(), ns3::MeshWifiInterfaceMac::Receive(), ns3::StaWifiMac::UpdateApInfoFromAssocResp(), and ns3::StaWifiMac::UpdateApInfoFromProbeResp().
Here is the call graph for this function:
Here is the caller graph for this function:| void ns3::WifiRemoteStationManager::AddStationHeCapabilities | ( | Mac48Address | from, |
| HeCapabilities | heCapabilities | ||
| ) |
Records HE capabilities of the remote station.
| from | the address of the station being recorded |
| heCapabilities | the HE capabilities of the station |
Definition at line 1134 of file wifi-remote-station-manager.cc.
References AddSupportedMcs(), ns3::HeCapabilities::GetChannelWidthSet(), ns3::HeCapabilities::GetHeLtfAndGiForHePpdus(), ns3::HeCapabilities::GetHighestMcsSupported(), ns3::HeCapabilities::GetHighestNssSupported(), ns3::WifiPhy::GetMaxSupportedTxSpatialStreams(), ns3::WifiPhy::GetMcs(), ns3::WifiMode::GetModulationClass(), ns3::WifiPhy::GetNMcs(), ns3::WifiPhy::GetPhyBand(), LookupState(), ns3::WifiRemoteStationState::m_channelWidth, ns3::WifiRemoteStationState::m_guardInterval, ns3::WifiRemoteStationState::m_heCapabilities, m_wifiPhy, NS_LOG_FUNCTION, SetQosSupport(), ns3::WIFI_MOD_CLASS_HE, ns3::WIFI_PHY_BAND_2_4GHZ, ns3::WIFI_PHY_BAND_5GHZ, and ns3::WIFI_PHY_BAND_6GHZ.
Referenced by HeAggregationTest::DoRunSubTest(), ns3::AdhocWifiMac::Enqueue(), ns3::AdhocWifiMac::Receive(), ns3::ApWifiMac::Receive(), ns3::StaWifiMac::UpdateApInfoFromAssocResp(), and ns3::StaWifiMac::UpdateApInfoFromBeacon().
Here is the call graph for this function:
Here is the caller graph for this function:| void ns3::WifiRemoteStationManager::AddStationHtCapabilities | ( | Mac48Address | from, |
| HtCapabilities | htCapabilities | ||
| ) |
Records HT capabilities of the remote station.
| from | the address of the station being recorded |
| htCapabilities | the HT capabilities of the station |
Definition at line 1072 of file wifi-remote-station-manager.cc.
References AddSupportedMcs(), ns3::WifiPhy::GetMcs(), ns3::WifiMode::GetMcsValue(), ns3::WifiMode::GetModulationClass(), ns3::WifiPhy::GetNMcs(), ns3::HtCapabilities::GetSupportedChannelWidth(), ns3::HtCapabilities::IsSupportedMcs(), LookupState(), ns3::WifiRemoteStationState::m_channelWidth, ns3::WifiRemoteStationState::m_htCapabilities, m_wifiPhy, NS_LOG_FUNCTION, SetQosSupport(), and ns3::WIFI_MOD_CLASS_HT.
Referenced by AmpduAggregationTest::DoRun(), TwoLevelAggregationTest::DoRun(), ns3::AdhocWifiMac::Enqueue(), ns3::OcbWifiMac::Enqueue(), ns3::AdhocWifiMac::Receive(), ns3::ApWifiMac::Receive(), ns3::OcbWifiMac::Receive(), ns3::StaWifiMac::UpdateApInfoFromAssocResp(), and ns3::StaWifiMac::UpdateApInfoFromBeacon().
Here is the call graph for this function:
Here is the caller graph for this function:| void ns3::WifiRemoteStationManager::AddStationVhtCapabilities | ( | Mac48Address | from, |
| VhtCapabilities | vhtCapabilities | ||
| ) |
Records VHT capabilities of the remote station.
| from | the address of the station being recorded |
| vhtCapabilities | the VHT capabilities of the station |
Definition at line 1099 of file wifi-remote-station-manager.cc.
References AddSupportedMcs(), ns3::WifiPhy::GetChannelWidth(), ns3::WifiPhy::GetMaxSupportedTxSpatialStreams(), ns3::WifiPhy::GetMcs(), ns3::WifiMode::GetMcsValue(), ns3::WifiMode::GetModulationClass(), ns3::WifiPhy::GetNMcs(), ns3::VhtCapabilities::GetSupportedChannelWidthSet(), ns3::VhtCapabilities::IsSupportedMcs(), LookupState(), ns3::WifiRemoteStationState::m_channelWidth, ns3::WifiRemoteStationState::m_vhtCapabilities, m_wifiPhy, NS_LOG_FUNCTION, and ns3::WIFI_MOD_CLASS_VHT.
Referenced by ns3::AdhocWifiMac::Enqueue(), ns3::OcbWifiMac::Enqueue(), ns3::AdhocWifiMac::Receive(), ns3::ApWifiMac::Receive(), ns3::OcbWifiMac::Receive(), ns3::StaWifiMac::UpdateApInfoFromAssocResp(), and ns3::StaWifiMac::UpdateApInfoFromBeacon().
Here is the call graph for this function:
Here is the caller graph for this function:| void ns3::WifiRemoteStationManager::AddSupportedErpSlotTime | ( | Mac48Address | address, |
| bool | isShortSlotTimeSupported | ||
| ) |
Record whether the short ERP slot time is supported by the station.
| address | the address of the station |
| isShortSlotTimeSupported | whether or not short ERP slot time is supported by the station |
Definition at line 333 of file wifi-remote-station-manager.cc.
References first::address, LookupState(), NS_ASSERT, and NS_LOG_FUNCTION.
Referenced by ns3::ApWifiMac::Receive().
Here is the call graph for this function:
Here is the caller graph for this function:| void ns3::WifiRemoteStationManager::AddSupportedMcs | ( | Mac48Address | address, |
| WifiMode | mcs | ||
| ) |
Record the MCS index supported by the station.
| address | the address of the station |
| mcs | the WifiMode supported by the station |
Definition at line 398 of file wifi-remote-station-manager.cc.
References first::address, LookupState(), NS_ASSERT, and NS_LOG_FUNCTION.
Referenced by AddStationHeCapabilities(), AddStationHtCapabilities(), AddStationVhtCapabilities(), ns3::ApWifiMac::Receive(), ns3::StaWifiMac::UpdateApInfoFromAssocResp(), and ns3::StaWifiMac::UpdateApInfoFromBeacon().
Here is the call graph for this function:
Here is the caller graph for this function:| void ns3::WifiRemoteStationManager::AddSupportedMode | ( | Mac48Address | address, |
| WifiMode | mode | ||
| ) |
Invoked in a STA or AP to store the set of modes supported by a destination which is also supported locally.
The set of supported modes includes the BSSBasicRateSet.
| address | the address of the station being recorded |
| mode | the WifiMode supports by the station |
Definition at line 342 of file wifi-remote-station-manager.cc.
References first::address, LookupState(), NS_ASSERT, and NS_LOG_FUNCTION.
Referenced by ns3::MeshWifiInterfaceMac::ForwardDown(), ns3::ApWifiMac::Receive(), ns3::MeshWifiInterfaceMac::Receive(), ns3::StaWifiMac::UpdateApInfoFromAssocResp(), ns3::StaWifiMac::UpdateApInfoFromBeacon(), and ns3::StaWifiMac::UpdateApInfoFromProbeResp().
Here is the call graph for this function:
Here is the caller graph for this function:| void ns3::WifiRemoteStationManager::AddSupportedPhyPreamble | ( | Mac48Address | address, |
| bool | isShortPreambleSupported | ||
| ) |
Record whether the short PHY preamble is supported by the station.
| address | the address of the station |
| isShortPreambleSupported | whether or not short PHY preamble is supported by the station |
Definition at line 324 of file wifi-remote-station-manager.cc.
References first::address, LookupState(), NS_ASSERT, and NS_LOG_FUNCTION.
Referenced by ns3::ApWifiMac::Receive().
Here is the call graph for this function:
Here is the caller graph for this function:
|
privatepure virtual |
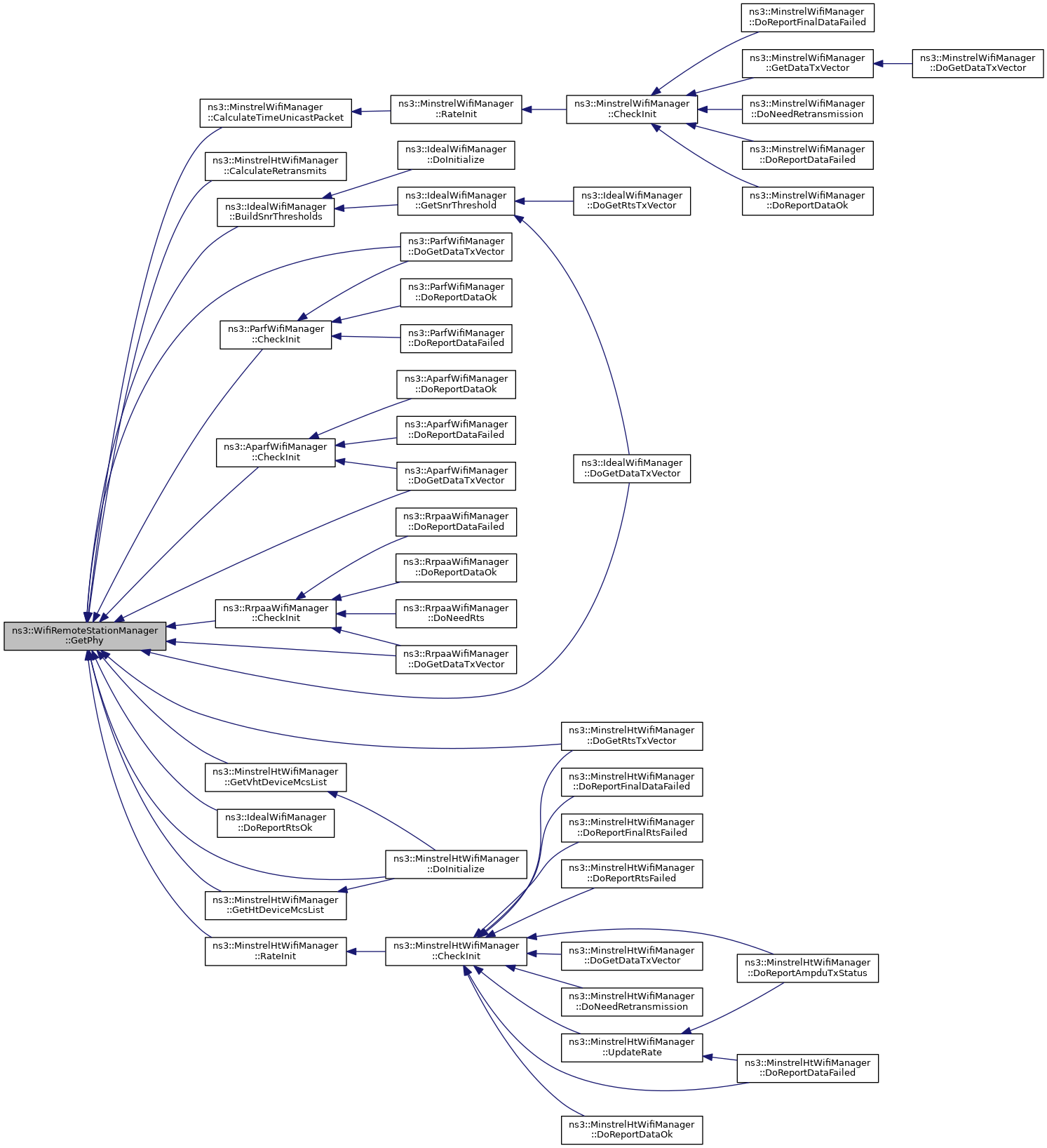
Implemented in ns3::MinstrelWifiManager, ns3::MinstrelHtWifiManager, ns3::RrpaaWifiManager, ns3::RraaWifiManager, ns3::AparfWifiManager, ns3::ArfWifiManager, ns3::IdealWifiManager, ns3::OnoeWifiManager, ns3::ParfWifiManager, ns3::AmrrWifiManager, ns3::AarfcdWifiManager, ns3::CaraWifiManager, ns3::AarfWifiManager, and ns3::ConstantRateWifiManager.
Referenced by Lookup().
Here is the caller graph for this function:
|
protectedvirtual |
Destructor implementation.
This method is called by Dispose() or by the Object's destructor, whichever comes first.
Subclasses are expected to implement their real destruction code in an overridden version of this method and chain up to their parent's implementation once they are done. i.e, for simplicity, the destructor of every subclass should be empty and its content should be moved to the associated DoDispose() method.
It is safe to call GetObject() from within this method.
Reimplemented from ns3::Object.
Definition at line 134 of file wifi-remote-station-manager.cc.
References NS_LOG_FUNCTION, and Reset().
Here is the call graph for this function:
|
privatepure virtual |
| station | the station that we need to communicate |
Note: This method is called before sending a unicast packet or a fragment of a unicast packet to decide which transmission mode to use.
Implemented in ns3::MinstrelWifiManager, ns3::MinstrelHtWifiManager, ns3::RrpaaWifiManager, ns3::RraaWifiManager, ns3::AparfWifiManager, ns3::AarfcdWifiManager, ns3::IdealWifiManager, ns3::ArfWifiManager, ns3::OnoeWifiManager, ns3::ParfWifiManager, ns3::AmrrWifiManager, ns3::CaraWifiManager, ns3::AarfWifiManager, and ns3::ConstantRateWifiManager.
Referenced by GetDataTxVector().
Here is the caller graph for this function:
|
private |
Return the current fragmentation threshold.
Definition at line 928 of file wifi-remote-station-manager.cc.
References m_fragmentationThreshold.
Referenced by GetFragmentationThreshold(), and GetTypeId().
Here is the caller graph for this function:
|
privatepure virtual |
| station | the station that we need to communicate |
Note: This method is called before sending an RTS to a station to decide which transmission mode to use for the RTS.
Implemented in ns3::MinstrelWifiManager, ns3::MinstrelHtWifiManager, ns3::RrpaaWifiManager, ns3::RraaWifiManager, ns3::AparfWifiManager, ns3::AarfcdWifiManager, ns3::IdealWifiManager, ns3::ArfWifiManager, ns3::OnoeWifiManager, ns3::ParfWifiManager, ns3::AmrrWifiManager, ns3::CaraWifiManager, ns3::AarfWifiManager, and ns3::ConstantRateWifiManager.
Referenced by GetRtsTxVector().
Here is the caller graph for this function:
|
privatevirtual |
| station | the station that we need to communicate |
| packet | the packet to send |
| normally | indicates whether the normal 802.11 data fragmentation mechanism would request that the data packet is fragmented or not. |
Note: This method is called before sending a unicast packet.
Definition at line 1387 of file wifi-remote-station-manager.cc.
Referenced by NeedFragmentation().
Here is the caller graph for this function:
|
privatevirtual |
| station | the station that we need to communicate |
| packet | the packet to send |
| normally | indicates whether the normal 802.11 data retransmission mechanism would request that the data is retransmitted or not. |
Note: This method is called after any unicast packet transmission (control, management, or data) has been attempted and has failed.
Reimplemented in ns3::MinstrelWifiManager, and ns3::MinstrelHtWifiManager.
Definition at line 1380 of file wifi-remote-station-manager.cc.
Referenced by NeedRetransmission().
Here is the caller graph for this function:
|
privatevirtual |
| station | the station that we need to communicate |
| size | the size of the frame to send in bytes |
| normally | indicates whether the normal 802.11 RTS enable mechanism would request that the RTS is sent or not. |
Note: This method is called before a unicast packet is sent on the medium.
Reimplemented in ns3::RrpaaWifiManager, ns3::RraaWifiManager, ns3::AarfcdWifiManager, and ns3::CaraWifiManager.
Definition at line 1373 of file wifi-remote-station-manager.cc.
Referenced by NeedRts().
Here is the caller graph for this function:
|
privatevirtual |
Typically called per A-MPDU, either when a Block ACK was successfully received or when a BlockAckTimeout has elapsed.
This method is a virtual method that must be implemented by the sub-class intended to handle A-MPDUs. This allows different types of WifiRemoteStationManager to respond differently.
| station | the station that sent the DATA to us |
| nSuccessfulMpdus | number of successfully transmitted MPDUs. A value of 0 means that the Block ACK was missed. |
| nFailedMpdus | number of unsuccessfully transmitted MPDUs. |
| rxSnr | received SNR of the block ack frame itself |
| dataSnr | data SNR reported by remote station |
| dataChannelWidth | the channel width (in MHz) of the A-MPDU we sent |
| dataNss | the number of spatial streams used to send the A-MPDU |
Reimplemented in ns3::MinstrelHtWifiManager, and ns3::IdealWifiManager.
Definition at line 1394 of file wifi-remote-station-manager.cc.
References NS_LOG_DEBUG.
Referenced by ReportAmpduTxStatus().
Here is the caller graph for this function:
|
privatepure virtual |
This method is a pure virtual method that must be implemented by the sub-class.
This allows different types of WifiRemoteStationManager to respond differently,
| station | the station that we failed to send DATA |
Implemented in ns3::MinstrelWifiManager, ns3::MinstrelHtWifiManager, ns3::RrpaaWifiManager, ns3::RraaWifiManager, ns3::AparfWifiManager, ns3::AarfcdWifiManager, ns3::ArfWifiManager, ns3::IdealWifiManager, ns3::OnoeWifiManager, ns3::ParfWifiManager, ns3::AmrrWifiManager, ns3::CaraWifiManager, ns3::AarfWifiManager, and ns3::ConstantRateWifiManager.
Referenced by ReportDataFailed().
Here is the caller graph for this function:
|
privatepure virtual |
This method is a pure virtual method that must be implemented by the sub-class.
This allows different types of WifiRemoteStationManager to respond differently,
| station | the station that we successfully sent RTS |
| ackSnr | the SNR of the ACK we received |
| ackMode | the WifiMode the receiver used to send the ACK |
| dataSnr | the SNR of the DATA we sent |
| dataChannelWidth | the channel width (in MHz) of the DATA we sent |
| dataNss | the number of spatial streams used to send the DATA |
Implemented in ns3::MinstrelWifiManager, ns3::MinstrelHtWifiManager, ns3::RrpaaWifiManager, ns3::RraaWifiManager, ns3::AparfWifiManager, ns3::AarfcdWifiManager, ns3::ArfWifiManager, ns3::IdealWifiManager, ns3::OnoeWifiManager, ns3::ParfWifiManager, ns3::AmrrWifiManager, ns3::CaraWifiManager, ns3::AarfWifiManager, and ns3::ConstantRateWifiManager.
Referenced by ReportDataOk().
Here is the caller graph for this function:
|
privatepure virtual |
This method is a pure virtual method that must be implemented by the sub-class.
This allows different types of WifiRemoteStationManager to respond differently,
| station | the station that we failed to send DATA |
Implemented in ns3::MinstrelWifiManager, ns3::MinstrelHtWifiManager, ns3::RrpaaWifiManager, ns3::RraaWifiManager, ns3::AparfWifiManager, ns3::AarfcdWifiManager, ns3::IdealWifiManager, ns3::ArfWifiManager, ns3::OnoeWifiManager, ns3::ParfWifiManager, ns3::AmrrWifiManager, ns3::CaraWifiManager, ns3::AarfWifiManager, and ns3::ConstantRateWifiManager.
Referenced by ReportFinalDataFailed().
Here is the caller graph for this function:
|
privatepure virtual |
This method is a pure virtual method that must be implemented by the sub-class.
This allows different types of WifiRemoteStationManager to respond differently,
| station | the station that we failed to send RTS |
Implemented in ns3::MinstrelWifiManager, ns3::MinstrelHtWifiManager, ns3::RrpaaWifiManager, ns3::RraaWifiManager, ns3::AparfWifiManager, ns3::AarfcdWifiManager, ns3::IdealWifiManager, ns3::ArfWifiManager, ns3::OnoeWifiManager, ns3::ParfWifiManager, ns3::AmrrWifiManager, ns3::CaraWifiManager, ns3::AarfWifiManager, and ns3::ConstantRateWifiManager.
Referenced by ReportFinalRtsFailed().
Here is the caller graph for this function:
|
privatepure virtual |
This method is a pure virtual method that must be implemented by the sub-class.
This allows different types of WifiRemoteStationManager to respond differently,
| station | the station that we failed to send RTS |
Implemented in ns3::MinstrelWifiManager, ns3::MinstrelHtWifiManager, ns3::RrpaaWifiManager, ns3::RraaWifiManager, ns3::AparfWifiManager, ns3::ArfWifiManager, ns3::IdealWifiManager, ns3::OnoeWifiManager, ns3::ParfWifiManager, ns3::AarfcdWifiManager, ns3::AmrrWifiManager, ns3::CaraWifiManager, ns3::AarfWifiManager, and ns3::ConstantRateWifiManager.
Referenced by ReportRtsFailed().
Here is the caller graph for this function:
|
privatepure virtual |
This method is a pure virtual method that must be implemented by the sub-class.
This allows different types of WifiRemoteStationManager to respond differently,
| station | the station that we successfully sent RTS |
| ctsSnr | the SNR of the CTS we received |
| ctsMode | the WifiMode the receiver used to send the CTS |
| rtsSnr | the SNR of the RTS we sent |
Implemented in ns3::MinstrelWifiManager, ns3::MinstrelHtWifiManager, ns3::RrpaaWifiManager, ns3::RraaWifiManager, ns3::AparfWifiManager, ns3::AarfcdWifiManager, ns3::ArfWifiManager, ns3::IdealWifiManager, ns3::OnoeWifiManager, ns3::ParfWifiManager, ns3::AmrrWifiManager, ns3::CaraWifiManager, ns3::AarfWifiManager, and ns3::ConstantRateWifiManager.
Referenced by ReportRtsOk().
Here is the caller graph for this function:
|
privatepure virtual |
This method is a pure virtual method that must be implemented by the sub-class.
This allows different types of WifiRemoteStationManager to respond differently,
| station | the station that sent the DATA to us |
| rxSnr | the SNR of the DATA we received |
| txMode | the WifiMode the sender used to send the DATA |
Implemented in ns3::MinstrelWifiManager, ns3::MinstrelHtWifiManager, ns3::RrpaaWifiManager, ns3::RraaWifiManager, ns3::AparfWifiManager, ns3::ArfWifiManager, ns3::IdealWifiManager, ns3::OnoeWifiManager, ns3::ParfWifiManager, ns3::AmrrWifiManager, ns3::AarfcdWifiManager, ns3::CaraWifiManager, ns3::AarfWifiManager, and ns3::ConstantRateWifiManager.
Referenced by ReportRxOk().
Here is the caller graph for this function:
|
private |
Actually sets the fragmentation threshold, it also checks the validity of the given threshold.
| threshold | the fragmentation threshold |
Definition at line 892 of file wifi-remote-station-manager.cc.
References m_nextFragmentationThreshold, NS_LOG_FUNCTION, and NS_LOG_WARN.
Referenced by GetTypeId(), and SetFragmentationThreshold().
Here is the caller graph for this function:
|
protected |
Return the address of the station.
| station | the station being queried |
Definition at line 1442 of file wifi-remote-station-manager.cc.
References ns3::WifiRemoteStationState::m_address, and ns3::WifiRemoteStation::m_state.
Referenced by ns3::ConstantRateWifiManager::DoGetDataTxVector(), ns3::AarfWifiManager::DoGetDataTxVector(), ns3::CaraWifiManager::DoGetDataTxVector(), ns3::AmrrWifiManager::DoGetDataTxVector(), ns3::OnoeWifiManager::DoGetDataTxVector(), ns3::ParfWifiManager::DoGetDataTxVector(), ns3::ArfWifiManager::DoGetDataTxVector(), ns3::IdealWifiManager::DoGetDataTxVector(), ns3::AarfcdWifiManager::DoGetDataTxVector(), ns3::AparfWifiManager::DoGetDataTxVector(), ns3::RraaWifiManager::DoGetDataTxVector(), ns3::RrpaaWifiManager::DoGetDataTxVector(), ns3::MinstrelHtWifiManager::DoGetDataTxVector(), ns3::ConstantRateWifiManager::DoGetRtsTxVector(), ns3::AarfWifiManager::DoGetRtsTxVector(), ns3::CaraWifiManager::DoGetRtsTxVector(), ns3::AmrrWifiManager::DoGetRtsTxVector(), ns3::ParfWifiManager::DoGetRtsTxVector(), ns3::OnoeWifiManager::DoGetRtsTxVector(), ns3::ArfWifiManager::DoGetRtsTxVector(), ns3::IdealWifiManager::DoGetRtsTxVector(), ns3::AarfcdWifiManager::DoGetRtsTxVector(), ns3::AparfWifiManager::DoGetRtsTxVector(), ns3::RraaWifiManager::DoGetRtsTxVector(), ns3::RrpaaWifiManager::DoGetRtsTxVector(), ns3::MinstrelHtWifiManager::DoGetRtsTxVector(), ns3::MinstrelWifiManager::GetDataTxVector(), and ns3::MinstrelWifiManager::GetRtsTxVector().
Here is the caller graph for this function:
|
protected |
Return whether the given station supports A-MPDU.
| station | the station being queried |
Definition at line 1484 of file wifi-remote-station-manager.cc.
References ns3::WifiRemoteStationState::m_aggregation, and ns3::WifiRemoteStation::m_state.
Referenced by ns3::ConstantRateWifiManager::DoGetDataTxVector(), ns3::AarfWifiManager::DoGetDataTxVector(), ns3::CaraWifiManager::DoGetDataTxVector(), ns3::AmrrWifiManager::DoGetDataTxVector(), ns3::OnoeWifiManager::DoGetDataTxVector(), ns3::ParfWifiManager::DoGetDataTxVector(), ns3::ArfWifiManager::DoGetDataTxVector(), ns3::IdealWifiManager::DoGetDataTxVector(), ns3::AarfcdWifiManager::DoGetDataTxVector(), ns3::AparfWifiManager::DoGetDataTxVector(), ns3::RraaWifiManager::DoGetDataTxVector(), ns3::RrpaaWifiManager::DoGetDataTxVector(), ns3::MinstrelHtWifiManager::DoGetDataTxVector(), ns3::ConstantRateWifiManager::DoGetRtsTxVector(), ns3::AarfWifiManager::DoGetRtsTxVector(), ns3::CaraWifiManager::DoGetRtsTxVector(), ns3::AmrrWifiManager::DoGetRtsTxVector(), ns3::ParfWifiManager::DoGetRtsTxVector(), ns3::OnoeWifiManager::DoGetRtsTxVector(), ns3::ArfWifiManager::DoGetRtsTxVector(), ns3::IdealWifiManager::DoGetRtsTxVector(), ns3::AarfcdWifiManager::DoGetRtsTxVector(), ns3::AparfWifiManager::DoGetRtsTxVector(), ns3::RraaWifiManager::DoGetRtsTxVector(), ns3::RrpaaWifiManager::DoGetRtsTxVector(), ns3::MinstrelHtWifiManager::DoGetRtsTxVector(), ns3::MinstrelWifiManager::GetDataTxVector(), and ns3::MinstrelWifiManager::GetRtsTxVector().
Here is the caller graph for this function:| WifiMode ns3::WifiRemoteStationManager::GetBasicMcs | ( | uint8_t | i | ) | const |
Return the MCS at the given list index.
| i | the position in the list |
Definition at line 1346 of file wifi-remote-station-manager.cc.
References GetNBasicMcs(), m_bssBasicMcsSet, and NS_ASSERT.
Referenced by AddBasicMcs(), ns3::MacLow::GetControlAnswerMode(), and ns3::ApWifiMac::Receive().
Here is the call graph for this function:
Here is the caller graph for this function:| WifiMode ns3::WifiRemoteStationManager::GetBasicMode | ( | uint8_t | i | ) | const |
Return a basic mode from the set of basic modes.
| i | index of the basic mode in the basic mode set |
Definition at line 1279 of file wifi-remote-station-manager.cc.
References GetNBasicModes(), m_bssBasicRateSet, and NS_ASSERT.
Referenced by AddBasicMode(), ns3::MeshWifiInterfaceMac::CheckSupportedRates(), ns3::IdealWifiManager::DoGetRtsTxVector(), ns3::MinstrelHtWifiManager::DoGetRtsTxVector(), ns3::MacLow::GetControlAnswerMode(), GetDataTxVector(), GetNonUnicastMode(), ns3::MeshWifiInterfaceMac::GetSupportedRates(), ns3::ApWifiMac::GetSupportedRates(), and ns3::ApWifiMac::Receive().
Here is the call graph for this function:
Here is the caller graph for this function:
|
protected |
Return the channel width supported by the station.
| station | the station being queried |
Definition at line 1448 of file wifi-remote-station-manager.cc.
References ns3::WifiRemoteStationState::m_channelWidth, and ns3::WifiRemoteStation::m_state.
Referenced by ns3::ParfWifiManager::CheckInit(), ns3::AparfWifiManager::CheckInit(), ns3::RrpaaWifiManager::CheckInit(), ns3::ConstantRateWifiManager::DoGetDataTxVector(), ns3::AarfWifiManager::DoGetDataTxVector(), ns3::CaraWifiManager::DoGetDataTxVector(), ns3::AmrrWifiManager::DoGetDataTxVector(), ns3::OnoeWifiManager::DoGetDataTxVector(), ns3::ParfWifiManager::DoGetDataTxVector(), ns3::ArfWifiManager::DoGetDataTxVector(), ns3::IdealWifiManager::DoGetDataTxVector(), ns3::AarfcdWifiManager::DoGetDataTxVector(), ns3::AparfWifiManager::DoGetDataTxVector(), ns3::RraaWifiManager::DoGetDataTxVector(), ns3::RrpaaWifiManager::DoGetDataTxVector(), ns3::MinstrelHtWifiManager::DoGetDataTxVector(), ns3::ConstantRateWifiManager::DoGetRtsTxVector(), ns3::AarfWifiManager::DoGetRtsTxVector(), ns3::CaraWifiManager::DoGetRtsTxVector(), ns3::AmrrWifiManager::DoGetRtsTxVector(), ns3::OnoeWifiManager::DoGetRtsTxVector(), ns3::ParfWifiManager::DoGetRtsTxVector(), ns3::ArfWifiManager::DoGetRtsTxVector(), ns3::AarfcdWifiManager::DoGetRtsTxVector(), ns3::AparfWifiManager::DoGetRtsTxVector(), ns3::RraaWifiManager::DoGetRtsTxVector(), ns3::RrpaaWifiManager::DoGetRtsTxVector(), ns3::MinstrelHtWifiManager::DoGetRtsTxVector(), ns3::MinstrelHtWifiManager::DoInitialize(), ns3::MinstrelWifiManager::GetDataTxVector(), ns3::MinstrelWifiManager::GetRtsTxVector(), and ns3::MinstrelHtWifiManager::RateInit().
Here is the caller graph for this function:| uint16_t ns3::WifiRemoteStationManager::GetChannelWidthSupported | ( | Mac48Address | address | ) | const |
Return the channel width supported by the station.
| address | the address of the station |
Definition at line 1571 of file wifi-remote-station-manager.cc.
References first::address, LookupState(), and ns3::WifiRemoteStationState::m_channelWidth.
Referenced by ns3::ApWifiMac::GetHtOperation(), and ns3::ApWifiMac::GetVhtOperationalChannelWidth().
Here is the call graph for this function:
Here is the caller graph for this function:| WifiTxVector ns3::WifiRemoteStationManager::GetCtsToSelfTxVector | ( | void | ) |
Since CTS-to-self parameters are not dependent on the station, it is implemented in wifi remote station manager.
Definition at line 545 of file wifi-remote-station-manager.cc.
References ns3::ConvertGuardIntervalToNanoSeconds(), ns3::WifiPhy::GetChannelWidth(), ns3::GetChannelWidthForTransmission(), GetDefaultMode(), GetDefaultTxPowerLevel(), ns3::WifiPhy::GetDevice(), GetMaxNumberOfTransmitStreams(), ns3::WifiMode::GetModulationClass(), GetNumberOfAntennas(), m_wifiPhy, ns3::WIFI_MOD_CLASS_HE, ns3::WIFI_MOD_CLASS_HT, ns3::WIFI_MOD_CLASS_VHT, ns3::WIFI_PREAMBLE_HE_SU, ns3::WIFI_PREAMBLE_HT_MF, ns3::WIFI_PREAMBLE_LONG, and ns3::WIFI_PREAMBLE_VHT_SU.
Here is the call graph for this function:| WifiTxVector ns3::WifiRemoteStationManager::GetDataTxVector | ( | const WifiMacHeader & | header | ) |
| header | MAC header |
Definition at line 491 of file wifi-remote-station-manager.cc.
References first::address, ns3::ConvertGuardIntervalToNanoSeconds(), DoGetDataTxVector(), ns3::UintegerValue::Get(), ns3::WifiMacHeader::GetAddr1(), GetBasicMode(), ns3::WifiPhy::GetChannelWidth(), ns3::GetChannelWidthForTransmission(), GetDefaultMode(), ns3::WifiPhy::GetDevice(), ns3::WifiNetDevice::GetHeConfiguration(), ns3::WifiMode::GetModulationClass(), GetNBasicModes(), GetNonUnicastMode(), ns3::GetPreambleForTransmission(), GetShortPreambleEnabled(), ns3::WifiMacHeader::IsMgt(), Lookup(), m_defaultTxPowerLevel, m_wifiPhy, NS_LOG_FUNCTION, ns3::WifiTxVector::SetBssColor(), ns3::WifiTxVector::SetChannelWidth(), ns3::WifiTxVector::SetGuardInterval(), ns3::WifiTxVector::SetMode(), ns3::WifiTxVector::SetNess(), ns3::WifiTxVector::SetNss(), ns3::WifiTxVector::SetNTx(), ns3::WifiTxVector::SetPreambleType(), ns3::WifiTxVector::SetStbc(), ns3::WifiTxVector::SetTxPowerLevel(), and UseGreenfieldForDestination().
Referenced by ns3::MacLow::GetDataTxVector(), and NeedRts().
Here is the call graph for this function:
Here is the caller graph for this function:| WifiMode ns3::WifiRemoteStationManager::GetDefaultMcs | ( | void | ) | const |
Return the default Modulation and Coding Scheme (MCS) index.
Definition at line 1229 of file wifi-remote-station-manager.cc.
References m_defaultTxMcs.
Referenced by ns3::MacLow::GetControlAnswerMode(), and LookupState().
Here is the caller graph for this function:| WifiMode ns3::WifiRemoteStationManager::GetDefaultMode | ( | void | ) | const |
Return the default transmission mode.
Definition at line 1223 of file wifi-remote-station-manager.cc.
References m_defaultTxMode.
Referenced by ns3::IdealWifiManager::DoGetDataTxVector(), ns3::IdealWifiManager::DoGetRtsTxVector(), ns3::MacLow::GetControlAnswerMode(), GetCtsToSelfTxVector(), GetDataTxVector(), GetNonUnicastMode(), LookupState(), and ns3::IdealWifiManager::Reset().
Here is the caller graph for this function:| uint8_t ns3::WifiRemoteStationManager::GetDefaultTxPowerLevel | ( | void | ) | const |
Definition at line 1001 of file wifi-remote-station-manager.cc.
References m_defaultTxPowerLevel.
Referenced by ns3::ConstantRateWifiManager::DoGetDataTxVector(), ns3::AarfWifiManager::DoGetDataTxVector(), ns3::CaraWifiManager::DoGetDataTxVector(), ns3::AmrrWifiManager::DoGetDataTxVector(), ns3::OnoeWifiManager::DoGetDataTxVector(), ns3::ArfWifiManager::DoGetDataTxVector(), ns3::IdealWifiManager::DoGetDataTxVector(), ns3::AarfcdWifiManager::DoGetDataTxVector(), ns3::RraaWifiManager::DoGetDataTxVector(), ns3::MinstrelHtWifiManager::DoGetDataTxVector(), ns3::ConstantRateWifiManager::DoGetRtsTxVector(), ns3::AarfWifiManager::DoGetRtsTxVector(), ns3::CaraWifiManager::DoGetRtsTxVector(), ns3::AmrrWifiManager::DoGetRtsTxVector(), ns3::ParfWifiManager::DoGetRtsTxVector(), ns3::OnoeWifiManager::DoGetRtsTxVector(), ns3::ArfWifiManager::DoGetRtsTxVector(), ns3::IdealWifiManager::DoGetRtsTxVector(), ns3::AarfcdWifiManager::DoGetRtsTxVector(), ns3::AparfWifiManager::DoGetRtsTxVector(), ns3::RraaWifiManager::DoGetRtsTxVector(), ns3::RrpaaWifiManager::DoGetRtsTxVector(), ns3::MinstrelHtWifiManager::DoGetRtsTxVector(), ns3::MacLow::GetAckTxVector(), ns3::MacLow::GetBlockAckTxVector(), GetCtsToSelfTxVector(), ns3::MacLow::GetCtsTxVector(), ns3::MinstrelWifiManager::GetDataTxVector(), and ns3::MinstrelWifiManager::GetRtsTxVector().
Here is the caller graph for this function:| uint32_t ns3::WifiRemoteStationManager::GetFragmentationThreshold | ( | void | ) | const |
Return the fragmentation threshold.
Definition at line 318 of file wifi-remote-station-manager.cc.
References DoGetFragmentationThreshold().
Referenced by GetFragmentOffset(), GetFragmentSize(), GetNFragments(), and NeedFragmentation().
Here is the call graph for this function:
Here is the caller graph for this function:| uint32_t ns3::WifiRemoteStationManager::GetFragmentOffset | ( | Mac48Address | address, |
| const WifiMacHeader * | header, | ||
| Ptr< const Packet > | packet, | ||
| uint32_t | fragmentNumber | ||
| ) |
| address | remote address |
| header | MAC header |
| packet | the packet to send |
| fragmentNumber | the fragment index of the next fragment to send (starts at zero). |
Definition at line 978 of file wifi-remote-station-manager.cc.
References first::address, GetFragmentationThreshold(), GetNFragments(), ns3::WifiMacHeader::GetSize(), NS_ASSERT, NS_LOG_DEBUG, NS_LOG_FUNCTION, and ns3::WIFI_MAC_FCS_LENGTH.
Referenced by ns3::QosTxop::GetFragmentOffset(), and ns3::Txop::GetFragmentOffset().
Here is the call graph for this function:
Here is the caller graph for this function:| uint32_t ns3::WifiRemoteStationManager::GetFragmentSize | ( | Mac48Address | address, |
| const WifiMacHeader * | header, | ||
| Ptr< const Packet > | packet, | ||
| uint32_t | fragmentNumber | ||
| ) |
| address | remote address |
| header | MAC header |
| packet | the packet to send |
| fragmentNumber | the fragment index of the next fragment to send (starts at zero). |
Definition at line 950 of file wifi-remote-station-manager.cc.
References first::address, GetFragmentationThreshold(), GetNFragments(), ns3::Packet::GetSize(), ns3::WifiMacHeader::GetSize(), NS_ASSERT, NS_LOG_DEBUG, NS_LOG_FUNCTION, and ns3::WIFI_MAC_FCS_LENGTH.
Referenced by ns3::QosTxop::GetFragmentSize(), ns3::Txop::GetFragmentSize(), ns3::QosTxop::GetNextFragmentSize(), ns3::Txop::GetNextFragmentSize(), and ns3::QosTxop::IsTxopFragmentation().
Here is the call graph for this function:
Here is the caller graph for this function:
|
protected |
Return whether the station supports Greenfield or not.
| station | the station being queried |
Definition at line 1472 of file wifi-remote-station-manager.cc.
References ns3::WifiRemoteStationState::m_htCapabilities, and ns3::WifiRemoteStation::m_state.
| bool ns3::WifiRemoteStationManager::GetGreenfieldSupported | ( | void | ) | const |
Return whether the device has HT Greenfield support enabled.
Definition at line 272 of file wifi-remote-station-manager.cc.
References ns3::WifiPhy::GetDevice(), ns3::WifiNetDevice::GetHtConfiguration(), GetHtSupported(), m_wifiPhy, and NS_ASSERT.
Referenced by ns3::ApWifiMac::IsNonGfHtStasPresent(), and UseGreenfieldForDestination().
Here is the call graph for this function:
Here is the caller graph for this function:| bool ns3::WifiRemoteStationManager::GetGreenfieldSupported | ( | Mac48Address | address | ) | const |
Return whether the station supports Greenfield or not.
| address | the address of the station |
Definition at line 1211 of file wifi-remote-station-manager.cc.
References first::address, LookupState(), and ns3::WifiRemoteStationState::m_htCapabilities.
Here is the call graph for this function:| uint16_t ns3::WifiRemoteStationManager::GetGuardInterval | ( | void | ) | const |
Return the supported HE guard interval duration (in nanoseconds).
Definition at line 304 of file wifi-remote-station-manager.cc.
References ns3::WifiPhy::GetDevice(), ns3::WifiNetDevice::GetHeConfiguration(), GetHeSupported(), m_wifiPhy, and NS_ASSERT.
Referenced by ns3::IdealWifiManager::BuildSnrThresholds(), ns3::ConstantRateWifiManager::DoGetDataTxVector(), ns3::IdealWifiManager::DoGetDataTxVector(), ns3::ConstantRateWifiManager::DoGetRtsTxVector(), and LookupState().
Here is the call graph for this function:
Here is the caller graph for this function:
|
protected |
Return the HE guard interval duration supported by the station.
| station | the station being queried |
Definition at line 1466 of file wifi-remote-station-manager.cc.
References ns3::WifiRemoteStationState::m_guardInterval, and ns3::WifiRemoteStation::m_state.
| bool ns3::WifiRemoteStationManager::GetHeSupported | ( | void | ) | const |
Return whether the device has HE capability support enabled.
Definition at line 248 of file wifi-remote-station-manager.cc.
References ns3::WifiPhy::GetDevice(), ns3::WifiNetDevice::GetHeConfiguration(), and m_wifiPhy.
Referenced by ns3::IdealWifiManager::DoGetDataTxVector(), ns3::AarfWifiManager::DoInitialize(), ns3::AarfcdWifiManager::DoInitialize(), ns3::CaraWifiManager::DoInitialize(), ns3::AmrrWifiManager::DoInitialize(), ns3::OnoeWifiManager::DoInitialize(), ns3::ParfWifiManager::DoInitialize(), ns3::ArfWifiManager::DoInitialize(), ns3::AparfWifiManager::DoInitialize(), ns3::RraaWifiManager::DoInitialize(), ns3::RrpaaWifiManager::DoInitialize(), ns3::MinstrelHtWifiManager::DoInitialize(), ns3::MinstrelWifiManager::DoInitialize(), GetGuardInterval(), ns3::ApWifiMac::GetHeOperation(), ns3::QosTxop::NeedFragmentation(), ns3::MacLow::ReceiveMpdu(), ns3::MacLow::SendBlockAckAfterBlockAckRequest(), and ns3::QosTxop::SetupBlockAckIfNeeded().
Here is the call graph for this function:
Here is the caller graph for this function:| bool ns3::WifiRemoteStationManager::GetHeSupported | ( | Mac48Address | address | ) | const |
Return whether the station supports HE or not.
| address | the address of the station |
Definition at line 1619 of file wifi-remote-station-manager.cc.
References first::address, and LookupState().
Here is the call graph for this function:
|
protected |
Return whether the given station is HE capable.
| station | the station being queried |
Definition at line 1544 of file wifi-remote-station-manager.cc.
References ns3::WifiRemoteStationState::m_heCapabilities, and ns3::WifiRemoteStation::m_state.
| bool ns3::WifiRemoteStationManager::GetHtSupported | ( | void | ) | const |
Return whether the device has HT capability support enabled.
Definition at line 224 of file wifi-remote-station-manager.cc.
References ns3::WifiPhy::GetDevice(), ns3::WifiNetDevice::GetHtConfiguration(), and m_wifiPhy.
Referenced by ns3::IdealWifiManager::BuildSnrThresholds(), ns3::MinstrelHtWifiManager::CheckInit(), ns3::BlockAckManager::CreateAgreement(), ns3::MinstrelHtWifiManager::DoCreateStation(), ns3::IdealWifiManager::DoGetDataTxVector(), ns3::AarfWifiManager::DoInitialize(), ns3::AarfcdWifiManager::DoInitialize(), ns3::CaraWifiManager::DoInitialize(), ns3::AmrrWifiManager::DoInitialize(), ns3::OnoeWifiManager::DoInitialize(), ns3::ParfWifiManager::DoInitialize(), ns3::ArfWifiManager::DoInitialize(), ns3::AparfWifiManager::DoInitialize(), ns3::RraaWifiManager::DoInitialize(), ns3::RrpaaWifiManager::DoInitialize(), ns3::MinstrelHtWifiManager::DoInitialize(), ns3::MinstrelWifiManager::DoInitialize(), ns3::MacLow::GetControlAnswerMode(), GetGreenfieldSupported(), ns3::ApWifiMac::GetHtOperation(), GetShortGuardIntervalSupported(), NeedCtsToSelf(), ns3::QosTxop::NeedFragmentation(), ns3::MacLow::ReceiveMpdu(), ns3::MacLow::SendBlockAckAfterBlockAckRequest(), and SetupPhy().
Here is the call graph for this function:
Here is the caller graph for this function:| bool ns3::WifiRemoteStationManager::GetHtSupported | ( | Mac48Address | address | ) | const |
Return whether the station supports HT or not.
| address | the address of the station |
Definition at line 1607 of file wifi-remote-station-manager.cc.
References first::address, and LookupState().
Here is the call graph for this function:
|
protected |
Return whether the given station is HT capable.
| station | the station being queried |
Definition at line 1532 of file wifi-remote-station-manager.cc.
References ns3::WifiRemoteStationState::m_htCapabilities, and ns3::WifiRemoteStation::m_state.
| WifiRemoteStationInfo ns3::WifiRemoteStationManager::GetInfo | ( | Mac48Address | address | ) |
| address | of the remote station |
Definition at line 1007 of file wifi-remote-station-manager.cc.
References first::address, LookupState(), and ns3::WifiRemoteStationState::m_info.
Here is the call graph for this function:Return the WifiMac.
Definition at line 1514 of file wifi-remote-station-manager.cc.
References m_wifiMac.
| uint8_t ns3::WifiRemoteStationManager::GetMaxNumberOfTransmitStreams | ( | void | ) | const |
Definition at line 1637 of file wifi-remote-station-manager.cc.
References ns3::WifiPhy::GetMaxSupportedTxSpatialStreams(), and m_wifiPhy.
Referenced by ns3::ConstantRateWifiManager::DoGetDataTxVector(), ns3::IdealWifiManager::DoGetDataTxVector(), and GetCtsToSelfTxVector().
Here is the call graph for this function:
Here is the caller graph for this function:
|
protected |
Return the WifiMode supported by the specified station at the specified index.
| station | the station being queried |
| i | the index |
Definition at line 1407 of file wifi-remote-station-manager.cc.
References GetNMcsSupported(), ns3::WifiRemoteStationState::m_operationalMcsSet, ns3::WifiRemoteStation::m_state, and NS_ASSERT.
Referenced by ns3::MinstrelHtWifiManager::CalculateRetransmits(), ns3::IdealWifiManager::DoGetDataTxVector(), ns3::MinstrelHtWifiManager::DoGetDataTxVector(), ns3::MinstrelHtWifiManager::DoGetRtsTxVector(), ns3::MinstrelHtWifiManager::RateInit(), ns3::MinstrelHtWifiManager::StatsDump(), and ns3::MinstrelHtWifiManager::UpdateStats().
Here is the call graph for this function:
Here is the caller graph for this function:| uint8_t ns3::WifiRemoteStationManager::GetNBasicMcs | ( | void | ) | const |
Return the number of basic MCS index.
Definition at line 1340 of file wifi-remote-station-manager.cc.
References m_bssBasicMcsSet.
Referenced by AddBasicMcs(), GetBasicMcs(), ns3::MacLow::GetControlAnswerMode(), and ns3::ApWifiMac::Receive().
Here is the caller graph for this function:| uint8_t ns3::WifiRemoteStationManager::GetNBasicModes | ( | void | ) | const |
Return the number of basic modes we support.
Definition at line 1273 of file wifi-remote-station-manager.cc.
References m_bssBasicRateSet.
Referenced by AddBasicMode(), ns3::MeshWifiInterfaceMac::CheckSupportedRates(), ns3::IdealWifiManager::DoGetRtsTxVector(), ns3::MinstrelHtWifiManager::DoGetRtsTxVector(), GetBasicMode(), ns3::MacLow::GetControlAnswerMode(), GetDataTxVector(), GetNonUnicastMode(), ns3::MeshWifiInterfaceMac::GetSupportedRates(), ns3::ApWifiMac::GetSupportedRates(), and ns3::ApWifiMac::Receive().
Here is the caller graph for this function:
|
protected |
| station | the station being queried |
Definition at line 1502 of file wifi-remote-station-manager.cc.
References ns3::WifiRemoteStationState::m_ness, and ns3::WifiRemoteStation::m_state.
Referenced by ns3::MinstrelHtWifiManager::DoGetDataTxVector().
Here is the caller graph for this function:
|
private |
Return the number of fragments needed for the given packet.
| header | MAC header |
| packet | the packet to be fragmented |
Definition at line 934 of file wifi-remote-station-manager.cc.
References GetFragmentationThreshold(), ns3::Packet::GetSize(), ns3::WifiMacHeader::GetSize(), NS_LOG_DEBUG, NS_LOG_FUNCTION, and ns3::WIFI_MAC_FCS_LENGTH.
Referenced by GetFragmentOffset(), GetFragmentSize(), and IsLastFragment().
Here is the call graph for this function:
Here is the caller graph for this function:| uint8_t ns3::WifiRemoteStationManager::GetNMcsSupported | ( | Mac48Address | address | ) | const |
Return the number of MCS supported by the station.
| address | the address of the station |
Definition at line 1601 of file wifi-remote-station-manager.cc.
References first::address, LookupState(), and ns3::WifiRemoteStationState::m_operationalMcsSet.
Referenced by ns3::MinstrelHtWifiManager::CheckInit(), ns3::IdealWifiManager::DoGetDataTxVector(), ns3::ApWifiMac::GetHtOperation(), and GetMcsSupported().
Here is the call graph for this function:
Here is the caller graph for this function:
|
protected |
Return the number of MCS supported by the given station.
| station | the station being queried |
Definition at line 1550 of file wifi-remote-station-manager.cc.
References ns3::WifiRemoteStationState::m_operationalMcsSet, and ns3::WifiRemoteStation::m_state.
| uint32_t ns3::WifiRemoteStationManager::GetNNonErpBasicModes | ( | void | ) | const |
Return the number of non-ERP basic modes we support.
Definition at line 1286 of file wifi-remote-station-manager.cc.
References m_bssBasicRateSet, and ns3::WIFI_MOD_CLASS_ERP_OFDM.
Referenced by GetNonErpBasicMode().
Here is the caller graph for this function:
|
protected |
Return the number of non-ERP modes supported by the given station.
| station | the station being queried |
Definition at line 1556 of file wifi-remote-station-manager.cc.
References ns3::WifiRemoteStationState::m_operationalRateSet, ns3::WifiRemoteStation::m_state, and ns3::WIFI_MOD_CLASS_ERP_OFDM.
Referenced by GetNonErpSupported().
Here is the caller graph for this function:| WifiMode ns3::WifiRemoteStationManager::GetNonErpBasicMode | ( | uint8_t | i | ) | const |
Return a basic mode from the set of basic modes that is not an ERP mode.
| i | index of the basic mode in the basic mode set |
Definition at line 1301 of file wifi-remote-station-manager.cc.
References GetNNonErpBasicModes(), m_bssBasicRateSet, NS_ASSERT, and ns3::WIFI_MOD_CLASS_ERP_OFDM.
Here is the call graph for this function:
|
protected |
Return whether non-ERP mode associated with the specified station at the specified index.
| station | the station being queried |
| i | the index |
Definition at line 1414 of file wifi-remote-station-manager.cc.
References GetNNonErpSupported(), ns3::WifiRemoteStationState::m_operationalRateSet, ns3::WifiRemoteStation::m_state, NS_ASSERT, and ns3::WIFI_MOD_CLASS_ERP_OFDM.
Referenced by ns3::AarfWifiManager::DoGetRtsTxVector(), ns3::CaraWifiManager::DoGetRtsTxVector(), ns3::AmrrWifiManager::DoGetRtsTxVector(), ns3::OnoeWifiManager::DoGetRtsTxVector(), ns3::ParfWifiManager::DoGetRtsTxVector(), ns3::ArfWifiManager::DoGetRtsTxVector(), ns3::AarfcdWifiManager::DoGetRtsTxVector(), ns3::AparfWifiManager::DoGetRtsTxVector(), ns3::RraaWifiManager::DoGetRtsTxVector(), ns3::RrpaaWifiManager::DoGetRtsTxVector(), and ns3::MinstrelWifiManager::GetRtsTxVector().
Here is the call graph for this function:
Here is the caller graph for this function:| WifiMode ns3::WifiRemoteStationManager::GetNonUnicastMode | ( | void | ) | const |
Return a mode for non-unicast packets.
Definition at line 1353 of file wifi-remote-station-manager.cc.
References GetBasicMode(), GetDefaultMode(), GetNBasicModes(), and m_nonUnicastMode.
Referenced by GetDataTxVector(), and GetRtsTxVector().
Here is the call graph for this function:
Here is the caller graph for this function:
|
protected |
Return the number of modes supported by the given station.
| station | the station being queried |
Definition at line 1520 of file wifi-remote-station-manager.cc.
References ns3::WifiRemoteStationState::m_operationalRateSet, and ns3::WifiRemoteStation::m_state.
Referenced by ns3::ParfWifiManager::CheckInit(), ns3::AparfWifiManager::CheckInit(), ns3::RraaWifiManager::CheckInit(), ns3::RrpaaWifiManager::CheckInit(), ns3::MinstrelWifiManager::CheckInit(), ns3::AmrrWifiManager::DoGetDataTxVector(), ns3::OnoeWifiManager::DoGetDataTxVector(), ns3::IdealWifiManager::DoGetDataTxVector(), ns3::AarfWifiManager::DoReportDataOk(), ns3::CaraWifiManager::DoReportDataOk(), ns3::AarfcdWifiManager::DoReportDataOk(), GetSupported(), ns3::AmrrWifiManager::IncreaseRate(), ns3::AmrrWifiManager::IsMaxRate(), ns3::AmrrWifiManager::UpdateMode(), and ns3::OnoeWifiManager::UpdateMode().
Here is the caller graph for this function:| uint8_t ns3::WifiRemoteStationManager::GetNumberOfAntennas | ( | void | ) | const |
Definition at line 1631 of file wifi-remote-station-manager.cc.
References ns3::WifiPhy::GetNumberOfAntennas(), and m_wifiPhy.
Referenced by ns3::ConstantRateWifiManager::DoGetDataTxVector(), ns3::IdealWifiManager::DoGetDataTxVector(), ns3::MinstrelHtWifiManager::DoGetDataTxVector(), ns3::IdealWifiManager::DoGetRtsTxVector(), and GetCtsToSelfTxVector().
Here is the call graph for this function:
Here is the caller graph for this function:| uint8_t ns3::WifiRemoteStationManager::GetNumberOfSupportedStreams | ( | Mac48Address | address | ) | const |
Return the number of spatial streams supported by the station.
| address | the address of the station |
Definition at line 1589 of file wifi-remote-station-manager.cc.
References first::address, LookupState(), and ns3::WifiRemoteStationState::m_htCapabilities.
Referenced by ns3::ConstantRateWifiManager::DoGetDataTxVector(), ns3::IdealWifiManager::DoGetDataTxVector(), ns3::MinstrelHtWifiManager::DoGetDataTxVector(), ns3::ApWifiMac::GetHeOperation(), ns3::ApWifiMac::GetHtOperation(), ns3::ApWifiMac::GetVhtOperation(), and ns3::MinstrelHtWifiManager::RateInit().
Here is the call graph for this function:
Here is the caller graph for this function:
|
protected |
Return the number of supported streams the station has.
| station | the station being queried |
Definition at line 1490 of file wifi-remote-station-manager.cc.
References ns3::WifiRemoteStationState::m_htCapabilities, and ns3::WifiRemoteStation::m_state.
| bool ns3::WifiRemoteStationManager::GetPcfSupported | ( | void | ) | const |
Return whether the device has PCF capability support enabled.
Definition at line 266 of file wifi-remote-station-manager.cc.
References m_pcfSupported.
Referenced by ns3::MacLow::EndTxNoAck(), ns3::MacLow::ForwardDown(), and ns3::MacLow::IsCfPeriod().
Here is the caller graph for this function:Return the WifiPhy.
Definition at line 1508 of file wifi-remote-station-manager.cc.
References m_wifiPhy.
Referenced by ns3::IdealWifiManager::BuildSnrThresholds(), ns3::MinstrelHtWifiManager::CalculateRetransmits(), ns3::MinstrelWifiManager::CalculateTimeUnicastPacket(), ns3::ParfWifiManager::CheckInit(), ns3::AparfWifiManager::CheckInit(), ns3::RrpaaWifiManager::CheckInit(), ns3::ParfWifiManager::DoGetDataTxVector(), ns3::IdealWifiManager::DoGetDataTxVector(), ns3::AparfWifiManager::DoGetDataTxVector(), ns3::RrpaaWifiManager::DoGetDataTxVector(), ns3::MinstrelHtWifiManager::DoGetRtsTxVector(), ns3::MinstrelHtWifiManager::DoInitialize(), ns3::IdealWifiManager::DoReportRtsOk(), ns3::MinstrelHtWifiManager::GetHtDeviceMcsList(), ns3::MinstrelHtWifiManager::GetVhtDeviceMcsList(), and ns3::MinstrelHtWifiManager::RateInit().
Here is the caller graph for this function:| bool ns3::WifiRemoteStationManager::GetQosSupported | ( | Mac48Address | address | ) | const |
Return whether the given station is QoS capable.
| address | the address of the station |
Definition at line 427 of file wifi-remote-station-manager.cc.
References first::address, LookupState(), and ns3::WifiRemoteStationState::m_qosSupported.
Referenced by ns3::QosTxop::NotifyAccessGranted(), and ns3::QosTxop::StartNextPacket().
Here is the call graph for this function:
Here is the caller graph for this function:
|
protected |
Return whether the given station is QoS capable.
| station | the station being queried |
Definition at line 1526 of file wifi-remote-station-manager.cc.
References ns3::WifiRemoteStationState::m_qosSupported, and ns3::WifiRemoteStation::m_state.
| WifiTxVector ns3::WifiRemoteStationManager::GetRtsTxVector | ( | Mac48Address | address | ) |
| address | remote address |
Definition at line 579 of file wifi-remote-station-manager.cc.
References first::address, ns3::ConvertGuardIntervalToNanoSeconds(), DoGetRtsTxVector(), ns3::WifiPhy::GetChannelWidth(), ns3::GetChannelWidthForTransmission(), ns3::WifiPhy::GetDevice(), ns3::WifiMode::GetModulationClass(), GetNonUnicastMode(), ns3::GetPreambleForTransmission(), GetShortPreambleEnabled(), Lookup(), m_defaultTxPowerLevel, m_wifiPhy, NS_LOG_FUNCTION, ns3::WifiTxVector::SetChannelWidth(), ns3::WifiTxVector::SetGuardInterval(), ns3::WifiTxVector::SetMode(), ns3::WifiTxVector::SetNess(), ns3::WifiTxVector::SetNss(), ns3::WifiTxVector::SetNTx(), ns3::WifiTxVector::SetPreambleType(), ns3::WifiTxVector::SetStbc(), ns3::WifiTxVector::SetTxPowerLevel(), and UseGreenfieldForDestination().
Referenced by ns3::MacLow::GetRtsTxVector().
Here is the call graph for this function:
Here is the caller graph for this function:| bool ns3::WifiRemoteStationManager::GetShortGuardIntervalSupported | ( | void | ) | const |
Return whether the device has SGI support enabled.
Definition at line 288 of file wifi-remote-station-manager.cc.
References ns3::WifiPhy::GetDevice(), ns3::WifiNetDevice::GetHtConfiguration(), GetHtSupported(), m_wifiPhy, and NS_ASSERT.
Referenced by ns3::IdealWifiManager::BuildSnrThresholds(), ns3::ConstantRateWifiManager::DoGetDataTxVector(), ns3::IdealWifiManager::DoGetDataTxVector(), ns3::MinstrelHtWifiManager::DoGetDataTxVector(), ns3::ConstantRateWifiManager::DoGetRtsTxVector(), ns3::MinstrelHtWifiManager::DoInitialize(), ns3::ApWifiMac::GetHtOperation(), and ns3::MinstrelHtWifiManager::RateInit().
Here is the call graph for this function:
Here is the caller graph for this function:| bool ns3::WifiRemoteStationManager::GetShortGuardIntervalSupported | ( | Mac48Address | address | ) | const |
Return whether the station supports HT/VHT short guard interval.
| address | the address of the station |
Definition at line 1577 of file wifi-remote-station-manager.cc.
References first::address, LookupState(), and ns3::WifiRemoteStationState::m_htCapabilities.
Here is the call graph for this function:
|
protected |
Return whether the given station supports HT/VHT short guard interval.
| station | the station being queried |
Definition at line 1454 of file wifi-remote-station-manager.cc.
References ns3::WifiRemoteStationState::m_htCapabilities, and ns3::WifiRemoteStation::m_state.
| bool ns3::WifiRemoteStationManager::GetShortPreambleEnabled | ( | void | ) | const |
Return whether the device uses short PHY preambles.
Definition at line 218 of file wifi-remote-station-manager.cc.
References m_shortPreambleEnabled.
Referenced by ns3::ConstantRateWifiManager::DoGetDataTxVector(), ns3::AarfWifiManager::DoGetDataTxVector(), ns3::CaraWifiManager::DoGetDataTxVector(), ns3::AmrrWifiManager::DoGetDataTxVector(), ns3::OnoeWifiManager::DoGetDataTxVector(), ns3::ParfWifiManager::DoGetDataTxVector(), ns3::ArfWifiManager::DoGetDataTxVector(), ns3::IdealWifiManager::DoGetDataTxVector(), ns3::AarfcdWifiManager::DoGetDataTxVector(), ns3::AparfWifiManager::DoGetDataTxVector(), ns3::RraaWifiManager::DoGetDataTxVector(), ns3::RrpaaWifiManager::DoGetDataTxVector(), ns3::MinstrelHtWifiManager::DoGetDataTxVector(), ns3::ConstantRateWifiManager::DoGetRtsTxVector(), ns3::AarfWifiManager::DoGetRtsTxVector(), ns3::CaraWifiManager::DoGetRtsTxVector(), ns3::AmrrWifiManager::DoGetRtsTxVector(), ns3::ParfWifiManager::DoGetRtsTxVector(), ns3::OnoeWifiManager::DoGetRtsTxVector(), ns3::ArfWifiManager::DoGetRtsTxVector(), ns3::IdealWifiManager::DoGetRtsTxVector(), ns3::AarfcdWifiManager::DoGetRtsTxVector(), ns3::AparfWifiManager::DoGetRtsTxVector(), ns3::RraaWifiManager::DoGetRtsTxVector(), ns3::RrpaaWifiManager::DoGetRtsTxVector(), ns3::MinstrelHtWifiManager::DoGetRtsTxVector(), ns3::MacLow::GetAckTxVector(), ns3::MacLow::GetBlockAckTxVector(), ns3::MacLow::GetCtsTxVector(), ns3::MinstrelWifiManager::GetDataTxVector(), GetDataTxVector(), ns3::MinstrelWifiManager::GetRtsTxVector(), and GetRtsTxVector().
Here is the caller graph for this function:| bool ns3::WifiRemoteStationManager::GetShortPreambleSupported | ( | Mac48Address | address | ) | const |
Return whether the station supports short PHY preamble or not.
| address | the address of the station |
Definition at line 415 of file wifi-remote-station-manager.cc.
References first::address, LookupState(), and ns3::WifiRemoteStationState::m_shortPreamble.
Referenced by ns3::ApWifiMac::GetShortPreambleEnabled().
Here is the call graph for this function:
Here is the caller graph for this function:| bool ns3::WifiRemoteStationManager::GetShortSlotTimeEnabled | ( | void | ) | const |
Return whether the device uses short slot time.
Definition at line 212 of file wifi-remote-station-manager.cc.
References m_shortSlotTimeEnabled.
Referenced by ns3::StaWifiMac::UpdateApInfoFromAssocResp(), and ns3::StaWifiMac::UpdateApInfoFromProbeResp().
Here is the caller graph for this function:| bool ns3::WifiRemoteStationManager::GetShortSlotTimeSupported | ( | Mac48Address | address | ) | const |
Return whether the station supports short ERP slot time or not.
| address | the address of the station |
Definition at line 421 of file wifi-remote-station-manager.cc.
References first::address, LookupState(), and ns3::WifiRemoteStationState::m_shortSlotTime.
Referenced by ns3::ApWifiMac::GetShortSlotTimeEnabled().
Here is the call graph for this function:
Here is the caller graph for this function:| Ptr< const HeCapabilities > ns3::WifiRemoteStationManager::GetStationHeCapabilities | ( | Mac48Address | from | ) |
Return the HE capabilities sent by the remote station.
| from | the address of the remote station |
Definition at line 1205 of file wifi-remote-station-manager.cc.
References LookupState(), and ns3::WifiRemoteStationState::m_heCapabilities.
Referenced by ns3::MpduAggregator::GetMaxAmpduSize().
Here is the call graph for this function:
Here is the caller graph for this function:| Ptr< const HtCapabilities > ns3::WifiRemoteStationManager::GetStationHtCapabilities | ( | Mac48Address | from | ) |
Return the HT capabilities sent by the remote station.
| from | the address of the remote station |
Definition at line 1193 of file wifi-remote-station-manager.cc.
References LookupState(), and ns3::WifiRemoteStationState::m_htCapabilities.
Referenced by ns3::MpduAggregator::GetMaxAmpduSize(), and ns3::MsduAggregator::GetMaxAmsduSize().
Here is the call graph for this function:
Here is the caller graph for this function:| Ptr< const VhtCapabilities > ns3::WifiRemoteStationManager::GetStationVhtCapabilities | ( | Mac48Address | from | ) |
Return the VHT capabilities sent by the remote station.
| from | the address of the remote station |
Definition at line 1199 of file wifi-remote-station-manager.cc.
References LookupState(), and ns3::WifiRemoteStationState::m_vhtCapabilities.
Referenced by ns3::MpduAggregator::GetMaxAmpduSize(), and ns3::MsduAggregator::GetMaxAmsduSize().
Here is the call graph for this function:
Here is the caller graph for this function:
|
protected |
Return whether mode associated with the specified station at the specified index.
| station | the station being queried |
| i | the index |
Definition at line 1400 of file wifi-remote-station-manager.cc.
References GetNSupported(), ns3::WifiRemoteStationState::m_operationalRateSet, ns3::WifiRemoteStation::m_state, and NS_ASSERT.
Referenced by ns3::ParfWifiManager::CheckInit(), ns3::AparfWifiManager::CheckInit(), ns3::RrpaaWifiManager::CheckInit(), ns3::AarfWifiManager::DoGetDataTxVector(), ns3::CaraWifiManager::DoGetDataTxVector(), ns3::AmrrWifiManager::DoGetDataTxVector(), ns3::OnoeWifiManager::DoGetDataTxVector(), ns3::ParfWifiManager::DoGetDataTxVector(), ns3::ArfWifiManager::DoGetDataTxVector(), ns3::IdealWifiManager::DoGetDataTxVector(), ns3::AarfcdWifiManager::DoGetDataTxVector(), ns3::AparfWifiManager::DoGetDataTxVector(), ns3::RraaWifiManager::DoGetDataTxVector(), ns3::RrpaaWifiManager::DoGetDataTxVector(), ns3::AarfWifiManager::DoGetRtsTxVector(), ns3::CaraWifiManager::DoGetRtsTxVector(), ns3::AmrrWifiManager::DoGetRtsTxVector(), ns3::OnoeWifiManager::DoGetRtsTxVector(), ns3::ParfWifiManager::DoGetRtsTxVector(), ns3::ArfWifiManager::DoGetRtsTxVector(), ns3::AarfcdWifiManager::DoGetRtsTxVector(), ns3::AparfWifiManager::DoGetRtsTxVector(), ns3::RraaWifiManager::DoGetRtsTxVector(), ns3::RrpaaWifiManager::DoGetRtsTxVector(), ns3::MinstrelWifiManager::FindRate(), ns3::MinstrelWifiManager::GetDataTxVector(), ns3::MinstrelWifiManager::GetRtsTxVector(), ns3::RraaWifiManager::GetThresholds(), ns3::RrpaaWifiManager::GetThresholds(), ns3::RraaWifiManager::InitThresholds(), ns3::RrpaaWifiManager::InitThresholds(), ns3::MinstrelWifiManager::PrintTable(), ns3::MinstrelWifiManager::RateInit(), and ns3::MinstrelWifiManager::UpdateStats().
Here is the call graph for this function:
Here is the caller graph for this function:
|
static |
Get the type ID.
Definition at line 43 of file wifi-remote-station-manager.cc.
References CTS_TO_SELF, DoGetFragmentationThreshold(), DoSetFragmentationThreshold(), m_defaultTxPowerLevel, m_erpProtectionMode, m_htProtectionMode, m_macTxDataFailed, m_macTxFinalDataFailed, m_macTxFinalRtsFailed, m_macTxRtsFailed, m_nonUnicastMode, ns3::MakeEnumAccessor(), ns3::MakeEnumChecker(), ns3::MakeTraceSourceAccessor(), ns3::MakeUintegerAccessor(), ns3::MakeWifiModeAccessor(), ns3::MakeWifiModeChecker(), RTS_CTS, SetMaxSlrc(), SetMaxSsrc(), ns3::TypeId::SetParent(), and SetRtsCtsThreshold().
Here is the call graph for this function:| bool ns3::WifiRemoteStationManager::GetUseGreenfieldProtection | ( | void | ) | const |
Return whether protection for stations that do not support HT Greenfield format is enabled.
Definition at line 848 of file wifi-remote-station-manager.cc.
References m_useGreenfieldProtection.
Referenced by UseGreenfieldForDestination().
Here is the caller graph for this function:| bool ns3::WifiRemoteStationManager::GetUseNonErpProtection | ( | void | ) | const |
Return whether the device supports protection of non-ERP stations.
Definition at line 822 of file wifi-remote-station-manager.cc.
References m_useNonErpProtection.
Referenced by ns3::AarfWifiManager::DoGetRtsTxVector(), ns3::CaraWifiManager::DoGetRtsTxVector(), ns3::AmrrWifiManager::DoGetRtsTxVector(), ns3::OnoeWifiManager::DoGetRtsTxVector(), ns3::ParfWifiManager::DoGetRtsTxVector(), ns3::ArfWifiManager::DoGetRtsTxVector(), ns3::AarfcdWifiManager::DoGetRtsTxVector(), ns3::AparfWifiManager::DoGetRtsTxVector(), ns3::RraaWifiManager::DoGetRtsTxVector(), ns3::RrpaaWifiManager::DoGetRtsTxVector(), ns3::MinstrelWifiManager::GetRtsTxVector(), and ns3::MacLow::StartTransmission().
Here is the caller graph for this function:| bool ns3::WifiRemoteStationManager::GetUseNonHtProtection | ( | void | ) | const |
Return whether the device supports protection of non-HT stations.
Definition at line 835 of file wifi-remote-station-manager.cc.
References m_useNonHtProtection.
| bool ns3::WifiRemoteStationManager::GetVhtSupported | ( | void | ) | const |
Return whether the device has VHT capability support enabled.
Definition at line 236 of file wifi-remote-station-manager.cc.
References ns3::WifiPhy::GetDevice(), ns3::WifiNetDevice::GetVhtConfiguration(), and m_wifiPhy.
Referenced by ns3::IdealWifiManager::DoGetDataTxVector(), ns3::AarfWifiManager::DoInitialize(), ns3::AarfcdWifiManager::DoInitialize(), ns3::CaraWifiManager::DoInitialize(), ns3::AmrrWifiManager::DoInitialize(), ns3::ParfWifiManager::DoInitialize(), ns3::OnoeWifiManager::DoInitialize(), ns3::ArfWifiManager::DoInitialize(), ns3::AparfWifiManager::DoInitialize(), ns3::RraaWifiManager::DoInitialize(), ns3::RrpaaWifiManager::DoInitialize(), ns3::MinstrelHtWifiManager::DoInitialize(), ns3::MinstrelWifiManager::DoInitialize(), ns3::ApWifiMac::GetVhtOperation(), ns3::ApWifiMac::GetVhtOperationalChannelWidth(), ns3::QosTxop::NeedFragmentation(), ns3::MinstrelHtWifiManager::RateInit(), ns3::MacLow::ReceiveMpdu(), ns3::MacLow::SendBlockAckAfterBlockAckRequest(), and ns3::QosTxop::SetupBlockAckIfNeeded().
Here is the call graph for this function:
Here is the caller graph for this function:| bool ns3::WifiRemoteStationManager::GetVhtSupported | ( | Mac48Address | address | ) | const |
Return whether the station supports VHT or not.
| address | the address of the station |
Definition at line 1613 of file wifi-remote-station-manager.cc.
References first::address, and LookupState().
Here is the call graph for this function:
|
protected |
Return whether the given station is VHT capable.
| station | the station being queried |
Definition at line 1538 of file wifi-remote-station-manager.cc.
References ns3::WifiRemoteStation::m_state, and ns3::WifiRemoteStationState::m_vhtCapabilities.
| bool ns3::WifiRemoteStationManager::IsAssociated | ( | Mac48Address | address | ) | const |
Return whether the station associated.
| address | the address of the station |
Definition at line 443 of file wifi-remote-station-manager.cc.
References first::address, ns3::WifiRemoteStationState::GOT_ASSOC_TX_OK, LookupState(), and ns3::WifiRemoteStationState::m_state.
Referenced by ns3::ApWifiMac::Enqueue(), and ns3::ApWifiMac::Receive().
Here is the call graph for this function:
Here is the caller graph for this function:| bool ns3::WifiRemoteStationManager::IsBrandNew | ( | Mac48Address | address | ) | const |
Return whether the station state is brand new.
| address | the address of the station |
Definition at line 433 of file wifi-remote-station-manager.cc.
References first::address, ns3::WifiRemoteStationState::BRAND_NEW, LookupState(), and ns3::WifiRemoteStationState::m_state.
Referenced by ns3::AdhocWifiMac::Enqueue(), ns3::OcbWifiMac::Enqueue(), ns3::MeshWifiInterfaceMac::ForwardDown(), ns3::AdhocWifiMac::Receive(), and ns3::OcbWifiMac::Receive().
Here is the call graph for this function:
Here is the caller graph for this function:| bool ns3::WifiRemoteStationManager::IsLastFragment | ( | Mac48Address | address, |
| const WifiMacHeader * | header, | ||
| Ptr< const Packet > | packet, | ||
| uint32_t | fragmentNumber | ||
| ) |
| address | remote address |
| header | MAC header |
| packet | the packet to send |
| fragmentNumber | the fragment index of the next fragment to send (starts at zero). |
Definition at line 990 of file wifi-remote-station-manager.cc.
References first::address, GetNFragments(), NS_ASSERT, NS_LOG_DEBUG, and NS_LOG_FUNCTION.
Referenced by ns3::QosTxop::IsLastFragment(), and ns3::Txop::IsLastFragment().
Here is the call graph for this function:
Here is the caller graph for this function:| bool ns3::WifiRemoteStationManager::IsWaitAssocTxOk | ( | Mac48Address | address | ) | const |
Return whether we are waiting for an ACK for the association response we sent.
| address | the address of the station |
Definition at line 453 of file wifi-remote-station-manager.cc.
References first::address, LookupState(), ns3::WifiRemoteStationState::m_state, and ns3::WifiRemoteStationState::WAIT_ASSOC_TX_OK.
Referenced by ns3::ApWifiMac::TxFailed(), and ns3::ApWifiMac::TxOk().
Here is the call graph for this function:
Here is the caller graph for this function:
|
private |
Return the station associated with the given address.
| address | the address of the station |
Definition at line 1044 of file wifi-remote-station-manager.cc.
References first::address, DoCreateStation(), LookupState(), ns3::WifiRemoteStation::m_state, m_stations, and NS_LOG_FUNCTION.
Referenced by GetDataTxVector(), GetRtsTxVector(), NeedFragmentation(), NeedRetransmission(), NeedRts(), ReportAmpduTxStatus(), ReportDataFailed(), ReportDataOk(), ReportFinalDataFailed(), ReportFinalRtsFailed(), ReportRtsFailed(), ReportRtsOk(), and ReportRxOk().
Here is the call graph for this function:
Here is the caller graph for this function:
|
private |
Return the state of the station associated with the given address.
| address | the address of the station |
Definition at line 1014 of file wifi-remote-station-manager.cc.
References first::address, ns3::WifiRemoteStationState::BRAND_NEW, ns3::WifiPhy::GetChannelWidth(), GetDefaultMcs(), GetDefaultMode(), GetGuardInterval(), ns3::WifiRemoteStationState::m_address, ns3::WifiRemoteStationState::m_aggregation, ns3::WifiRemoteStationState::m_channelWidth, ns3::WifiRemoteStationState::m_guardInterval, ns3::WifiRemoteStationState::m_heCapabilities, ns3::WifiRemoteStationState::m_htCapabilities, ns3::WifiRemoteStationState::m_ness, ns3::WifiRemoteStationState::m_operationalMcsSet, ns3::WifiRemoteStationState::m_operationalRateSet, ns3::WifiRemoteStationState::m_qosSupported, ns3::WifiRemoteStationState::m_state, m_states, ns3::WifiRemoteStationState::m_vhtCapabilities, m_wifiPhy, NS_LOG_DEBUG, and NS_LOG_FUNCTION.
Referenced by AddAllSupportedMcs(), AddAllSupportedModes(), AddStationHeCapabilities(), AddStationHtCapabilities(), AddStationVhtCapabilities(), AddSupportedErpSlotTime(), AddSupportedMcs(), AddSupportedMode(), AddSupportedPhyPreamble(), GetChannelWidthSupported(), GetGreenfieldSupported(), GetHeSupported(), GetHtSupported(), GetInfo(), GetNMcsSupported(), GetNumberOfSupportedStreams(), GetQosSupported(), GetShortGuardIntervalSupported(), GetShortPreambleSupported(), GetShortSlotTimeSupported(), GetStationHeCapabilities(), GetStationHtCapabilities(), GetStationVhtCapabilities(), GetVhtSupported(), IsAssociated(), IsBrandNew(), IsWaitAssocTxOk(), Lookup(), RecordDisassociated(), RecordGotAssocTxFailed(), RecordGotAssocTxOk(), RecordWaitAssocTxOk(), RemoveAllSupportedMcs(), and SetQosSupport().
Here is the call graph for this function:
Here is the caller graph for this function:| bool ns3::WifiRemoteStationManager::NeedCtsToSelf | ( | WifiTxVector | txVector | ) |
Return if we need to do CTS-to-self before sending a DATA.
| txVector | the TXVECTOR of the packet to be sent |
Definition at line 762 of file wifi-remote-station-manager.cc.
References CTS_TO_SELF, GetHtSupported(), ns3::WifiTxVector::GetMode(), ns3::WifiMode::GetModulationClass(), m_bssBasicMcsSet, m_bssBasicRateSet, m_erpProtectionMode, m_htProtectionMode, m_useNonErpProtection, m_useNonHtProtection, NS_LOG_DEBUG, NS_LOG_FUNCTION, ns3::WIFI_MOD_CLASS_ERP_OFDM, ns3::WIFI_MOD_CLASS_HE, ns3::WIFI_MOD_CLASS_HT, and ns3::WIFI_MOD_CLASS_VHT.
Referenced by ns3::MacLow::NeedCtsToSelf().
Here is the call graph for this function:
Here is the caller graph for this function:| bool ns3::WifiRemoteStationManager::NeedFragmentation | ( | Mac48Address | address, |
| const WifiMacHeader * | header, | ||
| Ptr< const Packet > | packet | ||
| ) |
| address | remote address |
| header | MAC header |
| packet | the packet to send |
Definition at line 878 of file wifi-remote-station-manager.cc.
References first::address, DoNeedFragmentation(), GetFragmentationThreshold(), ns3::Packet::GetSize(), ns3::WifiMacHeader::GetSize(), Lookup(), NS_LOG_DEBUG, NS_LOG_FUNCTION, and ns3::WIFI_MAC_FCS_LENGTH.
Referenced by ns3::QosTxop::IsTxopFragmentation(), ns3::QosTxop::NeedFragmentation(), and ns3::Txop::NeedFragmentation().
Here is the call graph for this function:
Here is the caller graph for this function:| bool ns3::WifiRemoteStationManager::NeedRetransmission | ( | Mac48Address | address, |
| const WifiMacHeader * | header, | ||
| Ptr< const Packet > | packet | ||
| ) |
| address | remote address |
| header | MAC header |
| packet | the packet to send |
Definition at line 854 of file wifi-remote-station-manager.cc.
References first::address, DoNeedRetransmission(), ns3::WifiMacHeader::GetQosTid(), ns3::Packet::GetSize(), ns3::WifiMacHeader::GetSize(), ns3::WifiMacHeader::IsQosData(), Lookup(), m_maxSlrc, m_maxSsrc, m_rtsCtsThreshold, m_slrc, m_ssrc, NS_ASSERT, NS_LOG_DEBUG, NS_LOG_FUNCTION, ns3::QosUtilsMapTidToAc(), and ns3::WIFI_MAC_FCS_LENGTH.
Referenced by ns3::Txop::NeedDataRetransmission(), and ns3::Txop::NeedRtsRetransmission().
Here is the call graph for this function:
Here is the caller graph for this function:| bool ns3::WifiRemoteStationManager::NeedRts | ( | const WifiMacHeader & | header, |
| uint32_t | size | ||
| ) |
| header | MAC header |
| size | the size of the frame to send in bytes |
Definition at line 728 of file wifi-remote-station-manager.cc.
References first::address, DoNeedRts(), ns3::WifiMacHeader::GetAddr1(), GetDataTxVector(), ns3::WifiTxVector::GetMode(), ns3::WifiMode::GetModulationClass(), Lookup(), m_erpProtectionMode, m_htProtectionMode, m_rtsCtsThreshold, m_useNonErpProtection, m_useNonHtProtection, NS_LOG_DEBUG, NS_LOG_FUNCTION, RTS_CTS, ns3::WIFI_MOD_CLASS_ERP_OFDM, ns3::WIFI_MOD_CLASS_HE, ns3::WIFI_MOD_CLASS_HT, and ns3::WIFI_MOD_CLASS_VHT.
Referenced by ns3::QosTxop::GetTransmissionParameters(), ns3::Txop::NotifyAccessGranted(), ns3::QosTxop::RestartAccessIfNeeded(), and ns3::QosTxop::StartAccessIfNeeded().
Here is the call graph for this function:
Here is the caller graph for this function:| void ns3::WifiRemoteStationManager::RecordDisassociated | ( | Mac48Address | address | ) |
Records that the STA was disassociated.
| address | the address of the station |
Definition at line 484 of file wifi-remote-station-manager.cc.
References first::address, ns3::WifiRemoteStationState::DISASSOC, LookupState(), ns3::WifiRemoteStationState::m_state, and NS_ASSERT.
Referenced by ns3::AdhocWifiMac::Enqueue(), ns3::OcbWifiMac::Enqueue(), ns3::MeshWifiInterfaceMac::ForwardDown(), ns3::AdhocWifiMac::Receive(), ns3::ApWifiMac::Receive(), and ns3::OcbWifiMac::Receive().
Here is the call graph for this function:
Here is the caller graph for this function:| void ns3::WifiRemoteStationManager::RecordGotAssocTxFailed | ( | Mac48Address | address | ) |
Records that we missed an ACK for the association response we sent.
| address | the address of the station |
Definition at line 477 of file wifi-remote-station-manager.cc.
References first::address, ns3::WifiRemoteStationState::DISASSOC, LookupState(), ns3::WifiRemoteStationState::m_state, and NS_ASSERT.
Referenced by ns3::ApWifiMac::TxFailed().
Here is the call graph for this function:
Here is the caller graph for this function:| void ns3::WifiRemoteStationManager::RecordGotAssocTxOk | ( | Mac48Address | address | ) |
Records that we got an ACK for the association response we sent.
| address | the address of the station |
Definition at line 470 of file wifi-remote-station-manager.cc.
References first::address, ns3::WifiRemoteStationState::GOT_ASSOC_TX_OK, LookupState(), ns3::WifiRemoteStationState::m_state, and NS_ASSERT.
Referenced by ns3::ApWifiMac::TxOk().
Here is the call graph for this function:
Here is the caller graph for this function:| void ns3::WifiRemoteStationManager::RecordWaitAssocTxOk | ( | Mac48Address | address | ) |
Records that we are waiting for an ACK for the association response we sent.
| address | the address of the station |
Definition at line 463 of file wifi-remote-station-manager.cc.
References first::address, LookupState(), ns3::WifiRemoteStationState::m_state, NS_ASSERT, and ns3::WifiRemoteStationState::WAIT_ASSOC_TX_OK.
Referenced by ns3::ApWifiMac::Receive().
Here is the call graph for this function:
Here is the caller graph for this function:| void ns3::WifiRemoteStationManager::RemoveAllSupportedMcs | ( | Mac48Address | address | ) |
Invoked in a STA or AP to delete all of the supported MCS by a destination.
| address | the address of the station being recorded |
Definition at line 389 of file wifi-remote-station-manager.cc.
References first::address, LookupState(), NS_ASSERT, and NS_LOG_FUNCTION.
Referenced by ns3::StaWifiMac::UpdateApInfoFromAssocResp(), and ns3::StaWifiMac::UpdateApInfoFromBeacon().
Here is the call graph for this function:
Here is the caller graph for this function:| void ns3::WifiRemoteStationManager::ReportAmpduTxStatus | ( | Mac48Address | address, |
| uint8_t | nSuccessfulMpdus, | ||
| uint8_t | nFailedMpdus, | ||
| double | rxSnr, | ||
| double | dataSnr, | ||
| WifiTxVector | dataTxVector | ||
| ) |
Typically called per A-MPDU, either when a Block ACK was successfully received or when a BlockAckTimeout has elapsed.
| address | the address of the receiver |
| nSuccessfulMpdus | number of successfully transmitted MPDUs A value of 0 means that the Block ACK was missed. |
| nFailedMpdus | number of unsuccessfully transmitted MPDUs |
| rxSnr | received SNR of the block ack frame itself |
| dataSnr | data SNR reported by remote station |
| dataTxVector | the TXVECTOR of the MPDUs we sent |
Definition at line 714 of file wifi-remote-station-manager.cc.
References first::address, DoReportAmpduTxStatus(), ns3::WifiTxVector::GetChannelWidth(), ns3::WifiTxVector::GetNss(), Lookup(), m_macTxDataFailed, NS_ASSERT, and NS_LOG_FUNCTION.
Referenced by ns3::QosTxop::MissedBlockAck(), and ns3::BlockAckManager::NotifyGotBlockAck().
Here is the call graph for this function:
Here is the caller graph for this function:| void ns3::WifiRemoteStationManager::ReportDataFailed | ( | Mac48Address | address, |
| const WifiMacHeader * | header, | ||
| uint32_t | packetSize | ||
| ) |
Should be invoked whenever the AckTimeout associated to a transmission attempt expires.
| address | the address of the receiver |
| header | MAC header of the DATA packet |
| packetSize | the size of the DATA packet |
Definition at line 612 of file wifi-remote-station-manager.cc.
References first::address, DoReportDataFailed(), ns3::WifiMacHeader::GetQosTid(), ns3::WifiMacHeader::GetSize(), ns3::WifiMacHeader::IsQosData(), Lookup(), m_macTxDataFailed, m_rtsCtsThreshold, m_slrc, m_ssrc, NS_ASSERT, NS_LOG_FUNCTION, packetSize, ns3::QosUtilsMapTidToAc(), and ns3::WIFI_MAC_FCS_LENGTH.
Referenced by ns3::QosTxop::MissedAck(), ns3::Txop::MissedAck(), ns3::QosTxop::MissedBlockAck(), and ns3::QosTxop::NotifyInternalCollision().
Here is the call graph for this function:
Here is the caller graph for this function:| void ns3::WifiRemoteStationManager::ReportDataOk | ( | Mac48Address | address, |
| const WifiMacHeader * | header, | ||
| double | ackSnr, | ||
| WifiMode | ackMode, | ||
| double | dataSnr, | ||
| WifiTxVector | dataTxVector, | ||
| uint32_t | packetSize | ||
| ) |
Should be invoked whenever we receive the ACK associated to a data packet we just sent.
| address | the address of the receiver |
| header | MAC header of the DATA packet |
| ackSnr | the SNR of the ACK we received |
| ackMode | the WifiMode the receiver used to send the ACK |
| dataSnr | the SNR of the DATA we sent |
| dataTxVector | the TXVECTOR of the DATA we sent |
| packetSize | the size of the DATA packet |
Definition at line 645 of file wifi-remote-station-manager.cc.
References first::address, DoReportDataOk(), ns3::WifiTxVector::GetChannelWidth(), ns3::WifiTxVector::GetNss(), ns3::WifiMacHeader::GetQosTid(), ns3::WifiMacHeader::GetSize(), ns3::WifiMacHeader::IsQosData(), Lookup(), m_rtsCtsThreshold, m_slrc, m_ssrc, NS_ASSERT, NS_LOG_FUNCTION, packetSize, ns3::QosUtilsMapTidToAc(), and ns3::WIFI_MAC_FCS_LENGTH.
Referenced by ns3::MacLow::ReceiveOk().
Here is the call graph for this function:
Here is the caller graph for this function:| void ns3::WifiRemoteStationManager::ReportFinalDataFailed | ( | Mac48Address | address, |
| const WifiMacHeader * | header, | ||
| uint32_t | packetSize | ||
| ) |
Should be invoked after calling ReportDataFailed if NeedRetransmission returns false.
| address | the address of the receiver |
| header | MAC header of the DATA packet |
| packetSize | the size of the DATA packet |
Definition at line 681 of file wifi-remote-station-manager.cc.
References first::address, DoReportFinalDataFailed(), ns3::WifiMacHeader::GetQosTid(), ns3::WifiMacHeader::GetSize(), ns3::WifiMacHeader::IsQosData(), Lookup(), m_macTxFinalDataFailed, m_rtsCtsThreshold, m_slrc, m_ssrc, NS_ASSERT, NS_LOG_FUNCTION, packetSize, ns3::QosUtilsMapTidToAc(), and ns3::WIFI_MAC_FCS_LENGTH.
Referenced by ns3::QosTxop::MissedAck(), ns3::Txop::MissedAck(), ns3::QosTxop::MissedBlockAck(), ns3::Txop::MissedCfPollResponse(), ns3::QosTxop::NotifyInternalCollision(), and ns3::Txop::SendCfFrame().
Here is the call graph for this function:
Here is the caller graph for this function:| void ns3::WifiRemoteStationManager::ReportFinalRtsFailed | ( | Mac48Address | address, |
| const WifiMacHeader * | header | ||
| ) |
Should be invoked after calling ReportRtsFailed if NeedRetransmission returns false.
| address | the address of the receiver |
| header | MAC header of the DATA packet |
Definition at line 668 of file wifi-remote-station-manager.cc.
References first::address, DoReportFinalRtsFailed(), ns3::WifiMacHeader::GetQosTid(), ns3::WifiMacHeader::IsQosData(), Lookup(), m_macTxFinalRtsFailed, m_ssrc, NS_ASSERT, NS_LOG_FUNCTION, and ns3::QosUtilsMapTidToAc().
Referenced by ns3::Txop::MissedCts(), ns3::QosTxop::NotifyInternalCollision(), and ns3::QosTxop::NotifyMissedCts().
Here is the call graph for this function:
Here is the caller graph for this function:| void ns3::WifiRemoteStationManager::ReportRtsFailed | ( | Mac48Address | address, |
| const WifiMacHeader * | header | ||
| ) |
Should be invoked whenever the RtsTimeout associated to a transmission attempt expires.
| address | the address of the receiver |
| header | MAC header of the DATA packet |
Definition at line 601 of file wifi-remote-station-manager.cc.
References first::address, DoReportRtsFailed(), ns3::WifiMacHeader::GetQosTid(), ns3::WifiMacHeader::IsQosData(), Lookup(), m_macTxRtsFailed, m_ssrc, NS_ASSERT, NS_LOG_FUNCTION, and ns3::QosUtilsMapTidToAc().
Referenced by ns3::MacLow::CtsTimeout(), and ns3::QosTxop::NotifyInternalCollision().
Here is the call graph for this function:
Here is the caller graph for this function:| void ns3::WifiRemoteStationManager::ReportRtsOk | ( | Mac48Address | address, |
| const WifiMacHeader * | header, | ||
| double | ctsSnr, | ||
| WifiMode | ctsMode, | ||
| double | rtsSnr | ||
| ) |
Should be invoked whenever we receive the CTS associated to an RTS we just sent.
Note that we also get the SNR of the RTS we sent since the receiver put a SnrTag in the CTS.
| address | the address of the receiver |
| header | MAC header of the DATA packet |
| ctsSnr | the SNR of the CTS we received |
| ctsMode | the WifiMode the receiver used to send the CTS |
| rtsSnr | the SNR of the RTS we sent |
Definition at line 632 of file wifi-remote-station-manager.cc.
References first::address, DoReportRtsOk(), ns3::WifiMacHeader::GetQosTid(), ns3::WifiMacHeader::IsQosData(), Lookup(), m_ssrc, NS_ASSERT, NS_LOG_FUNCTION, and ns3::QosUtilsMapTidToAc().
Referenced by ns3::MacLow::ReceiveOk().
Here is the call graph for this function:
Here is the caller graph for this function:| void ns3::WifiRemoteStationManager::ReportRxOk | ( | Mac48Address | address, |
| double | rxSnr, | ||
| WifiMode | txMode | ||
| ) |
| address | remote address |
| rxSnr | the SNR of the packet received |
| txMode | the transmission mode used for the packet received |
Should be invoked whenever a packet is successfully received.
Definition at line 703 of file wifi-remote-station-manager.cc.
References first::address, DoReportRxOk(), Lookup(), and NS_LOG_FUNCTION.
Referenced by ns3::MacLow::ReceiveOk().
Here is the call graph for this function:
Here is the caller graph for this function:| void ns3::WifiRemoteStationManager::Reset | ( | void | ) |
Reset the station, invoked in a STA upon dis-association or in an AP upon reboot.
Definition at line 1235 of file wifi-remote-station-manager.cc.
References m_bssBasicMcsSet, m_bssBasicRateSet, m_slrc, m_ssrc, m_states, m_stations, and NS_LOG_FUNCTION.
Referenced by ns3::IdealWifiManager::DoCreateStation(), DoDispose(), ns3::IdealWifiManager::DoReportFinalDataFailed(), ns3::IdealWifiManager::DoReportFinalRtsFailed(), ns3::MacLow::NotifySwitchingStartNow(), SetupMac(), and SetupPhy().
Here is the caller graph for this function:| void ns3::WifiRemoteStationManager::SetDefaultTxPowerLevel | ( | uint8_t | txPower | ) |
Set the default transmission power level.
| txPower | the default transmission power level |
Definition at line 1625 of file wifi-remote-station-manager.cc.
References m_defaultTxPowerLevel.
| void ns3::WifiRemoteStationManager::SetFragmentationThreshold | ( | uint32_t | threshold | ) |
Sets a fragmentation threshold.
The method calls a private method DoSetFragmentationThreshold that checks the validity of the value given.
| threshold | the fragmentation threshold |
Definition at line 191 of file wifi-remote-station-manager.cc.
References DoSetFragmentationThreshold(), and NS_LOG_FUNCTION.
Here is the call graph for this function:| void ns3::WifiRemoteStationManager::SetMaxSlrc | ( | uint32_t | maxSlrc | ) |
Sets the maximum STA long retry count (SLRC).
| maxSlrc | the maximum SLRC |
Definition at line 177 of file wifi-remote-station-manager.cc.
References m_maxSlrc, and NS_LOG_FUNCTION.
Referenced by GetTypeId().
Here is the caller graph for this function:| void ns3::WifiRemoteStationManager::SetMaxSsrc | ( | uint32_t | maxSsrc | ) |
Sets the maximum STA short retry count (SSRC).
| maxSsrc | the maximum SSRC |
Definition at line 170 of file wifi-remote-station-manager.cc.
References m_maxSsrc, and NS_LOG_FUNCTION.
Referenced by AmpduAggregationTest::DoRun(), and GetTypeId().
Here is the caller graph for this function:| void ns3::WifiRemoteStationManager::SetPcfSupported | ( | bool | enable | ) |
Enable or disable PCF capability support.
| enable | enable or disable PCF capability support |
Definition at line 260 of file wifi-remote-station-manager.cc.
References m_pcfSupported.
Referenced by ns3::InfrastructureWifiMac::SetPcfSupported(), ns3::ApWifiMac::SetWifiRemoteStationManager(), and ns3::StaWifiMac::SetWifiRemoteStationManager().
Here is the caller graph for this function:| void ns3::WifiRemoteStationManager::SetQosSupport | ( | Mac48Address | from, |
| bool | qosSupported | ||
| ) |
Records QoS support of the remote station.
| from | the address of the station being recorded |
| qosSupported | whether the station supports QoS |
Definition at line 1063 of file wifi-remote-station-manager.cc.
References LookupState(), ns3::WifiRemoteStationState::m_qosSupported, and NS_LOG_FUNCTION.
Referenced by AddStationHeCapabilities(), AddStationHtCapabilities(), ns3::StaWifiMac::UpdateApInfoFromAssocResp(), and ns3::StaWifiMac::UpdateApInfoFromBeacon().
Here is the call graph for this function:
Here is the caller graph for this function:| void ns3::WifiRemoteStationManager::SetRtsCtsThreshold | ( | uint32_t | threshold | ) |
Sets the RTS threshold.
| threshold | the RTS threshold |
Definition at line 184 of file wifi-remote-station-manager.cc.
References m_rtsCtsThreshold, and NS_LOG_FUNCTION.
Referenced by GetTypeId().
Here is the caller graph for this function:| void ns3::WifiRemoteStationManager::SetShortPreambleEnabled | ( | bool | enable | ) |
Enable or disable short PHY preambles.
| enable | enable or disable short PHY preambles |
Definition at line 198 of file wifi-remote-station-manager.cc.
References m_shortPreambleEnabled, and NS_LOG_FUNCTION.
Referenced by ns3::ApWifiMac::SendOneBeacon(), ns3::ApWifiMac::SendProbeResp(), ns3::StaWifiMac::UpdateApInfoFromAssocResp(), ns3::StaWifiMac::UpdateApInfoFromBeacon(), and ns3::StaWifiMac::UpdateApInfoFromProbeResp().
Here is the caller graph for this function:| void ns3::WifiRemoteStationManager::SetShortSlotTimeEnabled | ( | bool | enable | ) |
Enable or disable short slot time.
| enable | enable or disable short slot time |
Definition at line 205 of file wifi-remote-station-manager.cc.
References m_shortSlotTimeEnabled, and NS_LOG_FUNCTION.
Referenced by ns3::ApWifiMac::SendOneBeacon(), ns3::ApWifiMac::SendProbeResp(), ns3::StaWifiMac::UpdateApInfoFromAssocResp(), ns3::StaWifiMac::UpdateApInfoFromBeacon(), and ns3::StaWifiMac::UpdateApInfoFromProbeResp().
Here is the caller graph for this function:Set up MAC associated with this device since it is the object that knows the full set of timing parameters (e.g.
IFS).
| mac | the MAC of this device |
Reimplemented in ns3::MinstrelHtWifiManager, ns3::MinstrelWifiManager, ns3::RrpaaWifiManager, and ns3::RraaWifiManager.
Definition at line 160 of file wifi-remote-station-manager.cc.
References m_wifiMac, third::mac, NS_LOG_FUNCTION, and Reset().
Referenced by ns3::WifiNetDevice::CompleteConfig(), ns3::RraaWifiManager::SetupMac(), ns3::RrpaaWifiManager::SetupMac(), ns3::MinstrelWifiManager::SetupMac(), and ns3::MinstrelHtWifiManager::SetupMac().
Here is the call graph for this function:
Here is the caller graph for this function:Set up PHY associated with this device since it is the object that knows the full set of transmit rates that are supported.
| phy | the PHY of this device |
Reimplemented in ns3::MinstrelHtWifiManager, ns3::MinstrelWifiManager, ns3::RrpaaWifiManager, ns3::RraaWifiManager, ns3::AparfWifiManager, ns3::IdealWifiManager, and ns3::ParfWifiManager.
Definition at line 141 of file wifi-remote-station-manager.cc.
References GetHtSupported(), ns3::WifiMode::IsMandatory(), m_defaultTxMcs, m_defaultTxMode, m_wifiPhy, NS_ASSERT, NS_LOG_FUNCTION, third::phy, and Reset().
Referenced by ns3::WifiNetDevice::CompleteConfig(), ns3::WaveNetDevice::DoInitialize(), AmpduAggregationTest::DoRun(), TwoLevelAggregationTest::DoRun(), HeAggregationTest::DoRunSubTest(), ns3::ParfWifiManager::SetupPhy(), ns3::AparfWifiManager::SetupPhy(), ns3::IdealWifiManager::SetupPhy(), ns3::RraaWifiManager::SetupPhy(), ns3::RrpaaWifiManager::SetupPhy(), ns3::MinstrelWifiManager::SetupPhy(), and ns3::MinstrelHtWifiManager::SetupPhy().
Here is the call graph for this function:
Here is the caller graph for this function:| void ns3::WifiRemoteStationManager::SetUseGreenfieldProtection | ( | bool | enable | ) |
Enable or disable protection for stations that do not support HT Greenfield format.
| enable | enable or disable protection for stations that do not support HT Greenfield format |
Definition at line 841 of file wifi-remote-station-manager.cc.
References m_useGreenfieldProtection, and NS_LOG_FUNCTION.
Referenced by ns3::ApWifiMac::IsNonGfHtStasPresent(), ns3::StaWifiMac::UpdateApInfoFromAssocResp(), and ns3::StaWifiMac::UpdateApInfoFromBeacon().
Here is the caller graph for this function:| void ns3::WifiRemoteStationManager::SetUseNonErpProtection | ( | bool | enable | ) |
Enable or disable protection for non-ERP stations.
| enable | enable or disable protection for non-ERP stations |
Definition at line 815 of file wifi-remote-station-manager.cc.
References m_useNonErpProtection, and NS_LOG_FUNCTION.
Referenced by ns3::ApWifiMac::GetUseNonErpProtection(), and ns3::StaWifiMac::UpdateApInfoFromBeacon().
Here is the caller graph for this function:| void ns3::WifiRemoteStationManager::SetUseNonHtProtection | ( | bool | enable | ) |
Enable or disable protection for non-HT stations.
| enable | enable or disable protection for non-HT stations |
Definition at line 828 of file wifi-remote-station-manager.cc.
References m_useNonHtProtection, and NS_LOG_FUNCTION.
| void ns3::WifiRemoteStationManager::UpdateFragmentationThreshold | ( | void | ) |
Typically called to update the fragmentation threshold at the start of a new transmission.
This avoid that the fragmentation threshold gets changed during a transmission (see bug 730).
Definition at line 922 of file wifi-remote-station-manager.cc.
References m_fragmentationThreshold, and m_nextFragmentationThreshold.
Referenced by ns3::QosTxop::NotifyAccessGranted(), ns3::Txop::NotifyAccessGranted(), ns3::QosTxop::SendAddBaRequest(), and ns3::QosTxop::StartNextPacket().
Here is the caller graph for this function:| bool ns3::WifiRemoteStationManager::UseGreenfieldForDestination | ( | Mac48Address | dest | ) | const |
| dest | the destination address |
Definition at line 1643 of file wifi-remote-station-manager.cc.
References GetGreenfieldSupported(), and GetUseGreenfieldProtection().
Referenced by ns3::ConstantRateWifiManager::DoGetDataTxVector(), ns3::AarfWifiManager::DoGetDataTxVector(), ns3::CaraWifiManager::DoGetDataTxVector(), ns3::AmrrWifiManager::DoGetDataTxVector(), ns3::OnoeWifiManager::DoGetDataTxVector(), ns3::ParfWifiManager::DoGetDataTxVector(), ns3::ArfWifiManager::DoGetDataTxVector(), ns3::IdealWifiManager::DoGetDataTxVector(), ns3::AarfcdWifiManager::DoGetDataTxVector(), ns3::AparfWifiManager::DoGetDataTxVector(), ns3::RraaWifiManager::DoGetDataTxVector(), ns3::RrpaaWifiManager::DoGetDataTxVector(), ns3::MinstrelHtWifiManager::DoGetDataTxVector(), ns3::ConstantRateWifiManager::DoGetRtsTxVector(), ns3::AarfWifiManager::DoGetRtsTxVector(), ns3::CaraWifiManager::DoGetRtsTxVector(), ns3::AmrrWifiManager::DoGetRtsTxVector(), ns3::ParfWifiManager::DoGetRtsTxVector(), ns3::OnoeWifiManager::DoGetRtsTxVector(), ns3::ArfWifiManager::DoGetRtsTxVector(), ns3::IdealWifiManager::DoGetRtsTxVector(), ns3::AarfcdWifiManager::DoGetRtsTxVector(), ns3::AparfWifiManager::DoGetRtsTxVector(), ns3::RraaWifiManager::DoGetRtsTxVector(), ns3::RrpaaWifiManager::DoGetRtsTxVector(), ns3::MinstrelHtWifiManager::DoGetRtsTxVector(), ns3::MacLow::GetAckTxVector(), ns3::MacLow::GetBlockAckTxVector(), ns3::MacLow::GetCtsTxVector(), ns3::MinstrelWifiManager::GetDataTxVector(), GetDataTxVector(), ns3::MinstrelWifiManager::GetRtsTxVector(), and GetRtsTxVector().
Here is the call graph for this function:
Here is the caller graph for this function:
|
private |
basic MCS set
Definition at line 1257 of file wifi-remote-station-manager.h.
Referenced by AddBasicMcs(), GetBasicMcs(), GetNBasicMcs(), NeedCtsToSelf(), and Reset().
|
private |
This member is the list of WifiMode objects that comprise the BSSBasicRateSet parameter.
This list is constructed through calls to WifiRemoteStationManager::AddBasicMode(), and an API that allows external access to it is available through WifiRemoteStationManager::GetNBasicModes() and WifiRemoteStationManager::GetBasicMode().basic rate set
Definition at line 1256 of file wifi-remote-station-manager.h.
Referenced by AddBasicMode(), GetBasicMode(), GetNBasicModes(), GetNNonErpBasicModes(), GetNonErpBasicMode(), NeedCtsToSelf(), and Reset().
|
private |
The default transmission modulation-coding scheme (MCS)
Definition at line 1263 of file wifi-remote-station-manager.h.
Referenced by GetDefaultMcs(), and SetupPhy().
|
private |
The default transmission mode.
Definition at line 1262 of file wifi-remote-station-manager.h.
Referenced by GetDefaultMode(), and SetupPhy().
|
private |
Default transmission power level.
Definition at line 1271 of file wifi-remote-station-manager.h.
Referenced by GetDataTxVector(), GetDefaultTxPowerLevel(), GetRtsTxVector(), GetTypeId(), and SetDefaultTxPowerLevel().
|
private |
Protection mode for ERP stations when non-ERP stations are detected.
Definition at line 1278 of file wifi-remote-station-manager.h.
Referenced by GetTypeId(), NeedCtsToSelf(), and NeedRts().
|
private |
Current threshold for fragmentation.
Definition at line 1269 of file wifi-remote-station-manager.h.
Referenced by DoGetFragmentationThreshold(), and UpdateFragmentationThreshold().
|
private |
Protection mode for HT stations when non-HT stations are detected.
Definition at line 1279 of file wifi-remote-station-manager.h.
Referenced by GetTypeId(), NeedCtsToSelf(), and NeedRts().
|
private |
The trace source fired when the transmission of a single data packet has failed.
Definition at line 1291 of file wifi-remote-station-manager.h.
Referenced by GetTypeId(), ReportAmpduTxStatus(), and ReportDataFailed().
|
private |
The trace source fired when the transmission of a data packet has exceeded the maximum number of attempts.
Definition at line 1301 of file wifi-remote-station-manager.h.
Referenced by GetTypeId(), and ReportFinalDataFailed().
|
private |
The trace source fired when the transmission of a RTS has exceeded the maximum number of attempts.
Definition at line 1296 of file wifi-remote-station-manager.h.
Referenced by GetTypeId(), and ReportFinalRtsFailed().
|
private |
The trace source fired when the transmission of a single RTS has failed.
Definition at line 1287 of file wifi-remote-station-manager.h.
Referenced by GetTypeId(), and ReportRtsFailed().
|
private |
Maximum STA long retry count (SLRC)
Definition at line 1267 of file wifi-remote-station-manager.h.
Referenced by NeedRetransmission(), and SetMaxSlrc().
|
private |
Maximum STA short retry count (SSRC)
Definition at line 1266 of file wifi-remote-station-manager.h.
Referenced by NeedRetransmission(), and SetMaxSsrc().
|
private |
Threshold for fragmentation that will be used for the next transmission.
Definition at line 1270 of file wifi-remote-station-manager.h.
Referenced by DoSetFragmentationThreshold(), and UpdateFragmentationThreshold().
|
private |
Transmission mode for non-unicast Data frames.
Definition at line 1272 of file wifi-remote-station-manager.h.
Referenced by GetNonUnicastMode(), and GetTypeId().
|
private |
Flag if PCF capability is supported.
Definition at line 1265 of file wifi-remote-station-manager.h.
Referenced by GetPcfSupported(), and SetPcfSupported().
|
private |
Threshold for RTS/CTS.
Definition at line 1268 of file wifi-remote-station-manager.h.
Referenced by NeedRetransmission(), NeedRts(), ReportDataFailed(), ReportDataOk(), ReportFinalDataFailed(), and SetRtsCtsThreshold().
|
private |
flag if short PHY preamble is enabled
Definition at line 1276 of file wifi-remote-station-manager.h.
Referenced by GetShortPreambleEnabled(), and SetShortPreambleEnabled().
|
private |
flag if short slot time is enabled
Definition at line 1277 of file wifi-remote-station-manager.h.
Referenced by GetShortSlotTimeEnabled(), and SetShortSlotTimeEnabled().
|
private |
long retry count per AC
Definition at line 1282 of file wifi-remote-station-manager.h.
Referenced by NeedRetransmission(), ReportDataFailed(), ReportDataOk(), ReportFinalDataFailed(), and Reset().
|
private |
short retry count per AC
Definition at line 1281 of file wifi-remote-station-manager.h.
Referenced by NeedRetransmission(), ReportDataFailed(), ReportDataOk(), ReportFinalDataFailed(), ReportFinalRtsFailed(), ReportRtsFailed(), ReportRtsOk(), and Reset().
|
private |
States of known stations.
Definition at line 1259 of file wifi-remote-station-manager.h.
Referenced by LookupState(), and Reset().
|
private |
Information for each known stations.
Definition at line 1260 of file wifi-remote-station-manager.h.
|
private |
flag if protection for stations that do not support HT Greenfield format is enabled
Definition at line 1275 of file wifi-remote-station-manager.h.
Referenced by GetUseGreenfieldProtection(), and SetUseGreenfieldProtection().
|
private |
flag if protection for non-ERP stations against ERP transmissions is enabled
Definition at line 1273 of file wifi-remote-station-manager.h.
Referenced by GetUseNonErpProtection(), NeedCtsToSelf(), NeedRts(), and SetUseNonErpProtection().
|
private |
flag if protection for non-HT stations against HT transmissions is enabled
Definition at line 1274 of file wifi-remote-station-manager.h.
Referenced by GetUseNonHtProtection(), NeedCtsToSelf(), NeedRts(), and SetUseNonHtProtection().
This is a pointer to the WifiMac associated with this WifiRemoteStationManager that is set on call to WifiRemoteStationManager::SetupMac().
Through this pointer the station manager can determine MAC characteristics, such as the interframe spaces.
Definition at line 1246 of file wifi-remote-station-manager.h.
Referenced by GetMac(), and SetupMac().
This is a pointer to the WifiPhy associated with this WifiRemoteStationManager that is set on call to WifiRemoteStationManager::SetupPhy().
Through this pointer the station manager can determine PHY characteristics, such as the set of all transmission rates that may be supported (the "DeviceRateSet").
Definition at line 1238 of file wifi-remote-station-manager.h.
Referenced by AddAllSupportedMcs(), AddAllSupportedModes(), AddStationHeCapabilities(), AddStationHtCapabilities(), AddStationVhtCapabilities(), GetCtsToSelfTxVector(), GetDataTxVector(), GetGreenfieldSupported(), GetGuardInterval(), GetHeSupported(), GetHtSupported(), GetMaxNumberOfTransmitStreams(), GetNumberOfAntennas(), GetPhy(), GetRtsTxVector(), GetShortGuardIntervalSupported(), GetVhtSupported(), LookupState(), and SetupPhy().