This class manage the bandwidth request and grant mechanism. More...
#include "bandwidth-manager.h"
Inheritance diagram for ns3::BandwidthManager:
Collaboration diagram for ns3::BandwidthManager:Public Member Functions | |
| BandwidthManager (Ptr< WimaxNetDevice > device) | |
| Constructor. More... | |
| ~BandwidthManager (void) | |
| uint32_t | CalculateAllocationSize (const SSRecord *ssRecord, const ServiceFlow *serviceFlow) |
| Calculate allocation size function. More... | |
| void | DoDispose (void) |
| Destructor implementation. More... | |
| uint32_t | GetSymbolsPerFrameAllocated (void) |
| Get symbols per frame allocated. More... | |
| void | ProcessBandwidthRequest (const BandwidthRequestHeader &bwRequestHdr) |
| Process bandwidth request. More... | |
| ServiceFlow * | SelectFlowForRequest (uint32_t &bytesToRequest) |
| Select flow for request function. More... | |
| void | SendBandwidthRequest (uint8_t uiuc, uint16_t allocationSize) |
| Send bandwidth request. More... | |
| void | SetSubframeRatio (void) |
| Set subframe ratio. More... | |
Public Member Functions inherited from ns3::Object | |
| Object () | |
| Constructor. More... | |
| virtual | ~Object () |
| Destructor. More... | |
| void | AggregateObject (Ptr< Object > other) |
| Aggregate two Objects together. More... | |
| void | Dispose (void) |
| Dispose of this Object. More... | |
| AggregateIterator | GetAggregateIterator (void) const |
| Get an iterator to the Objects aggregated to this one. More... | |
| virtual TypeId | GetInstanceTypeId (void) const |
| Get the most derived TypeId for this Object. More... | |
| template<typename T > | |
| Ptr< T > | GetObject (void) const |
| Get a pointer to the requested aggregated Object. More... | |
| template<typename T > | |
| Ptr< T > | GetObject (TypeId tid) const |
| Get a pointer to the requested aggregated Object by TypeId. More... | |
| template<> | |
| Ptr< Object > | GetObject () const |
| Specialization of () for objects of type ns3::Object. More... | |
| template<> | |
| Ptr< Object > | GetObject (TypeId tid) const |
| Specialization of (TypeId tid) for objects of type ns3::Object. More... | |
| void | Initialize (void) |
| Invoke DoInitialize on all Objects aggregated to this one. More... | |
| bool | IsInitialized (void) const |
| Check if the object has been initialized. More... | |
Public Member Functions inherited from ns3::SimpleRefCount< Object, ObjectBase, ObjectDeleter > | |
| SimpleRefCount () | |
| Default constructor. More... | |
| SimpleRefCount (const SimpleRefCount &o) | |
| Copy constructor. More... | |
| uint32_t | GetReferenceCount (void) const |
| Get the reference count of the object. More... | |
| SimpleRefCount & | operator= (const SimpleRefCount &o) |
| Assignment operator. More... | |
| void | Ref (void) const |
| Increment the reference count. More... | |
| void | Unref (void) const |
| Decrement the reference count. More... | |
Public Member Functions inherited from ns3::ObjectBase | |
| virtual | ~ObjectBase () |
| Virtual destructor. More... | |
| void | GetAttribute (std::string name, AttributeValue &value) const |
| Get the value of an attribute, raising fatal errors if unsuccessful. More... | |
| bool | GetAttributeFailSafe (std::string name, AttributeValue &value) const |
| Get the value of an attribute without raising erros. More... | |
| void | SetAttribute (std::string name, const AttributeValue &value) |
| Set a single attribute, raising fatal errors if unsuccessful. More... | |
| bool | SetAttributeFailSafe (std::string name, const AttributeValue &value) |
| Set a single attribute without raising errors. More... | |
| bool | TraceConnect (std::string name, std::string context, const CallbackBase &cb) |
| Connect a TraceSource to a Callback with a context. More... | |
| bool | TraceConnectWithoutContext (std::string name, const CallbackBase &cb) |
| Connect a TraceSource to a Callback without a context. More... | |
| bool | TraceDisconnect (std::string name, std::string context, const CallbackBase &cb) |
| Disconnect from a TraceSource a Callback previously connected with a context. More... | |
| bool | TraceDisconnectWithoutContext (std::string name, const CallbackBase &cb) |
| Disconnect from a TraceSource a Callback previously connected without a context. More... | |
Static Public Member Functions | |
| static TypeId | GetTypeId (void) |
| Get the type ID. More... | |
Static Public Member Functions inherited from ns3::Object | |
| static TypeId | GetTypeId (void) |
| Register this type. More... | |
Static Public Member Functions inherited from ns3::ObjectBase | |
| static TypeId | GetTypeId (void) |
| Get the type ID. More... | |
Private Member Functions | |
| BandwidthManager (const BandwidthManager &) | |
| Bandwidth manager type conversion operator. More... | |
| BandwidthManager & | operator= (const BandwidthManager &) |
| Bandwidth manager assignment operator. More... | |
Private Attributes | |
| Ptr< WimaxNetDevice > | m_device |
| the device More... | |
| uint16_t | m_nrBwReqsSent |
| bandwidth requests sent More... | |
Additional Inherited Members | |
Protected Member Functions inherited from ns3::Object | |
| Object (const Object &o) | |
| Copy an Object. More... | |
| virtual void | DoInitialize (void) |
| Initialize() implementation. More... | |
| virtual void | NotifyNewAggregate (void) |
| Notify all Objects aggregated to this one of a new Object being aggregated. More... | |
Protected Member Functions inherited from ns3::ObjectBase | |
| void | ConstructSelf (const AttributeConstructionList &attributes) |
| Complete construction of ObjectBase; invoked by derived classes. More... | |
| virtual void | NotifyConstructionCompleted (void) |
| Notifier called once the ObjectBase is fully constructed. More... | |
Related Functions inherited from ns3::ObjectBase | |
| static TypeId | GetObjectIid (void) |
| Ensure the TypeId for ObjectBase gets fully configured to anchor the inheritance tree properly. More... | |
This class manage the bandwidth request and grant mechanism.
The bandwidth request and grant mechanism is supported by the Bandwidth Manager. Both BS and SS maintain a bandwidth manager. Furthermore BS's bandwidth manager works together with the uplink scheduler to determine total bandwidth available and allocation size for each service flow. Bandwidth request mechanism is a key feature of the WiMAX scheduler since all three non-UGS services explicitly request for bandwidth by sending a bandwidth request to BS.
ns3::BandwidthManager is accessible through the following paths with Config::Set and Config::Connect:
No Attributes are defined for this type.
No TraceSources are defined for this type.
Size of this type is 48 bytes (on a 64-bit architecture).
Definition at line 54 of file bandwidth-manager.h.
| ns3::BandwidthManager::BandwidthManager | ( | Ptr< WimaxNetDevice > | device | ) |
| ns3::BandwidthManager::~BandwidthManager | ( | void | ) |
Definition at line 56 of file bandwidth-manager.cc.
|
private |
Bandwidth manager type conversion operator.
| uint32_t ns3::BandwidthManager::CalculateAllocationSize | ( | const SSRecord * | ssRecord, |
| const ServiceFlow * | serviceFlow | ||
| ) |
Calculate allocation size function.
| ssRecord | the SS record |
| serviceFlow | the service flow |
Definition at line 67 of file bandwidth-manager.cc.
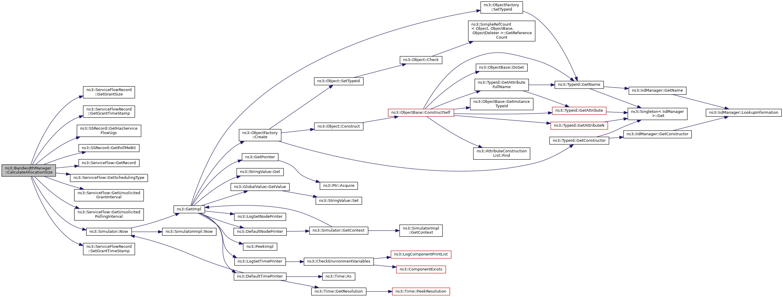
References ns3::ServiceFlowRecord::GetGrantSize(), ns3::ServiceFlowRecord::GetGrantTimeStamp(), ns3::SSRecord::GetHasServiceFlowUgs(), ns3::SSRecord::GetPollMeBit(), ns3::ServiceFlow::GetRecord(), ns3::ServiceFlow::GetSchedulingType(), ns3::ServiceFlow::GetUnsolicitedGrantInterval(), ns3::ServiceFlow::GetUnsolicitedPollingInterval(), m_device, ns3::Simulator::Now(), NS_FATAL_ERROR, ns3::ServiceFlowRecord::SetGrantTimeStamp(), ns3::ServiceFlow::SF_TYPE_BE, ns3::ServiceFlow::SF_TYPE_NRTPS, ns3::ServiceFlow::SF_TYPE_RTPS, and ns3::ServiceFlow::SF_TYPE_UGS.
Here is the call graph for this function:
|
virtual |
Destructor implementation.
This method is called by Dispose() or by the Object's destructor, whichever comes first.
Subclasses are expected to implement their real destruction code in an overridden version of this method and chain up to their parent's implementation once they are done. i.e, for simplicity, the destructor of every subclass should be empty and its content should be moved to the associated DoDispose() method.
It is safe to call GetObject() from within this method.
Reimplemented from ns3::Object.
Definition at line 61 of file bandwidth-manager.cc.
References m_device.
| uint32_t ns3::BandwidthManager::GetSymbolsPerFrameAllocated | ( | void | ) |
Get symbols per frame allocated.
Definition at line 218 of file bandwidth-manager.cc.
References m_device, and ns3::ServiceFlow::SF_TYPE_ALL.
|
static |
Get the type ID.
Definition at line 42 of file bandwidth-manager.cc.
References ns3::TypeId::SetParent().
Here is the call graph for this function:
|
private |
Bandwidth manager assignment operator.
| void ns3::BandwidthManager::ProcessBandwidthRequest | ( | const BandwidthRequestHeader & | bwRequestHdr | ) |
Process bandwidth request.
| bwRequestHdr | the bandwidth request |
Definition at line 184 of file bandwidth-manager.cc.
References ns3::BandwidthRequestHeader::GetBr(), ns3::BandwidthRequestHeader::GetCid(), ns3::BandwidthRequestHeader::GetType(), ns3::BandwidthRequestHeader::HEADER_TYPE_INCREMENTAL, and m_device.
Here is the call graph for this function:| ServiceFlow * ns3::BandwidthManager::SelectFlowForRequest | ( | uint32_t & | bytesToRequest | ) |
Select flow for request function.
| bytesToRequest | bytes to request |
Definition at line 127 of file bandwidth-manager.cc.
References ns3::ServiceFlow::GetQueue(), ns3::ServiceFlow::GetSchedulingType(), ns3::ServiceFlow::HasPackets(), ns3::MacHeaderType::HEADER_TYPE_GENERIC, m_device, ns3::ServiceFlow::SF_TYPE_ALL, ns3::ServiceFlow::SF_TYPE_BE, ns3::ServiceFlow::SF_TYPE_NRTPS, and ns3::ServiceFlow::SF_TYPE_RTPS.
Referenced by SendBandwidthRequest().
Here is the call graph for this function:
Here is the caller graph for this function:| void ns3::BandwidthManager::SendBandwidthRequest | ( | uint8_t | uiuc, |
| uint16_t | allocationSize | ||
| ) |
Send bandwidth request.
| uiuc | the UIUC |
| allocationSize | the allocation size |
Definition at line 155 of file bandwidth-manager.cc.
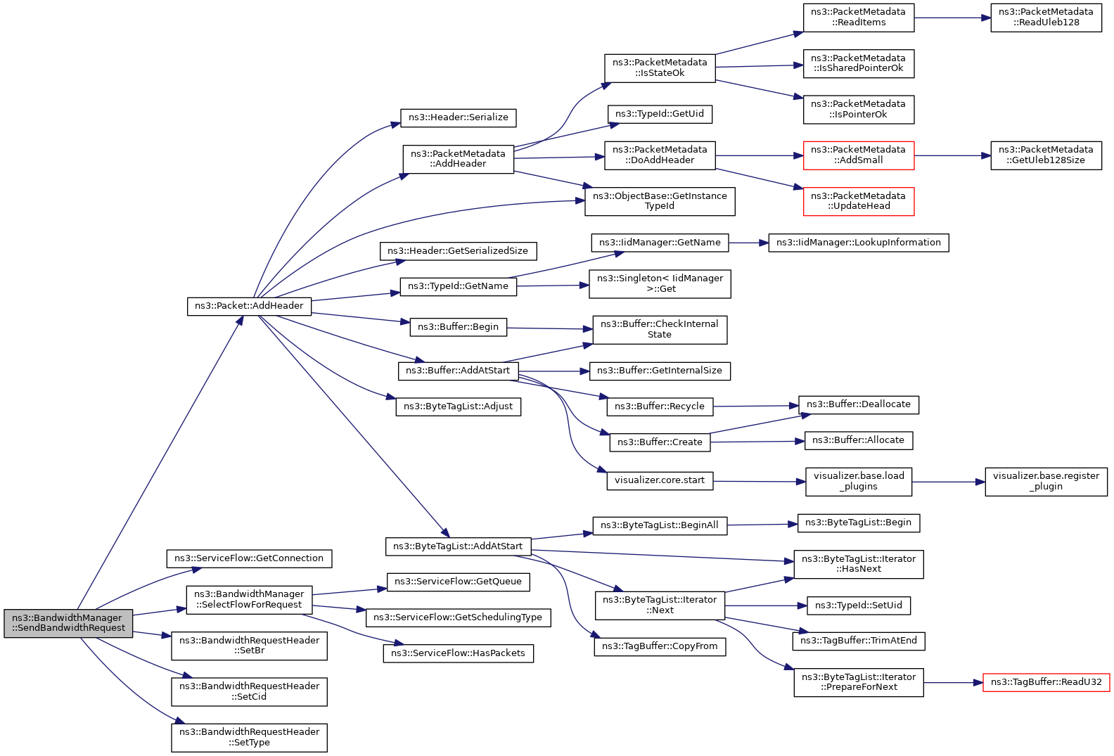
References ns3::Packet::AddHeader(), ns3::ServiceFlow::GetConnection(), ns3::BandwidthRequestHeader::HEADER_TYPE_AGGREGATE, ns3::MacHeaderType::HEADER_TYPE_BANDWIDTH, m_device, m_nrBwReqsSent, NS_ASSERT_MSG, SelectFlowForRequest(), ns3::BandwidthRequestHeader::SetBr(), ns3::BandwidthRequestHeader::SetCid(), ns3::BandwidthRequestHeader::SetType(), and ns3::OfdmUlBurstProfile::UIUC_REQ_REGION_FULL.
Referenced by ns3::SubscriberStationNetDevice::ProcessUlMap().
Here is the call graph for this function:
Here is the caller graph for this function:| void ns3::BandwidthManager::SetSubframeRatio | ( | void | ) |
|
private |
the device
Definition at line 111 of file bandwidth-manager.h.
Referenced by CalculateAllocationSize(), DoDispose(), GetSymbolsPerFrameAllocated(), ProcessBandwidthRequest(), SelectFlowForRequest(), SendBandwidthRequest(), and SetSubframeRatio().
|
private |
bandwidth requests sent
Definition at line 112 of file bandwidth-manager.h.
Referenced by SendBandwidthRequest().