A Discrete-Event Network Simulator
API
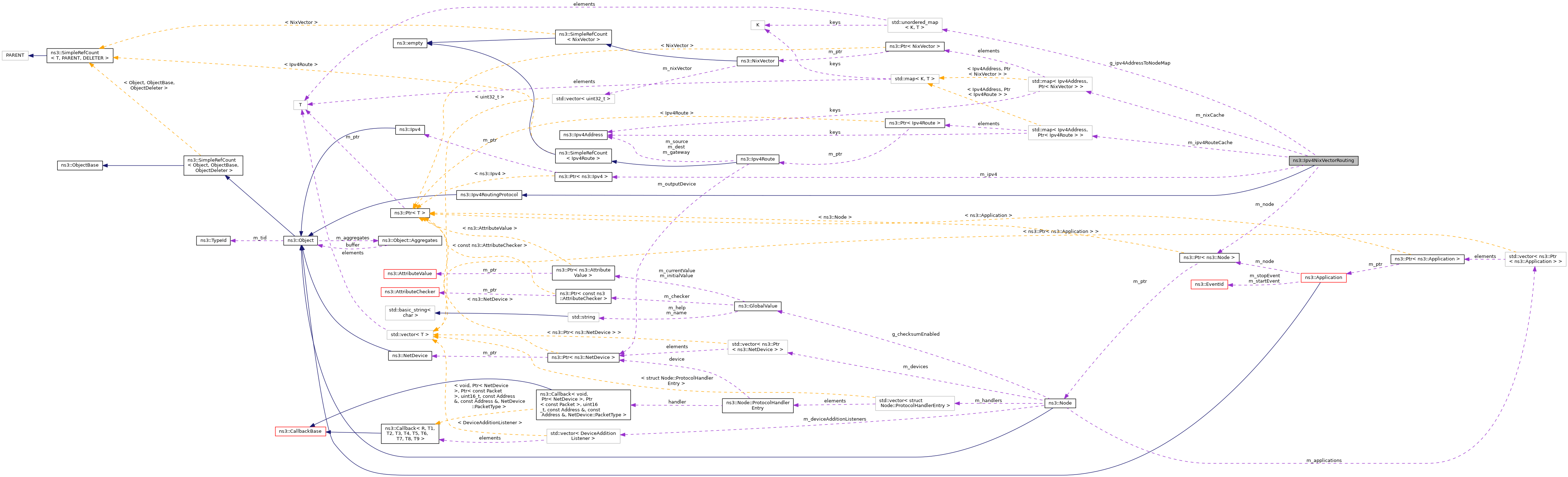
ns3::Ipv4NixVectorRouting Class Reference

Nix-vector routing protocol. More...

#include "ipv4-nix-vector-routing.h"

+ Inheritance diagram for ns3::Ipv4NixVectorRouting:
+ Collaboration diagram for ns3::Ipv4NixVectorRouting:

Public Member Functions

 Ipv4NixVectorRouting ()
 
 ~Ipv4NixVectorRouting ()
 
void FlushGlobalNixRoutingCache (void) const
 Called when run-time link topology change occurs which iterates through the node list and flushes any nix vector caches. More...
 
void PrintRoutingPath (Ptr< Node > source, Ipv4Address dest, Ptr< OutputStreamWrapper > stream, Time::Unit unit) const
 Print the Routing Path according to Nix Routing. More...
 
void SetNode (Ptr< Node > node)
 Set the Node pointer of the node for which this routing protocol is to be placed. More...
 
- Public Member Functions inherited from ns3::Object
 Object ()
 Constructor. More...
 
virtual ~Object ()
 Destructor. More...
 
void AggregateObject (Ptr< Object > other)
 Aggregate two Objects together. More...
 
void Dispose (void)
 Dispose of this Object. More...
 
AggregateIterator GetAggregateIterator (void) const
 Get an iterator to the Objects aggregated to this one. More...
 
virtual TypeId GetInstanceTypeId (void) const
 Get the most derived TypeId for this Object. More...
 
template<typename T >
Ptr< T > GetObject (void) const
 Get a pointer to the requested aggregated Object. More...
 
template<typename T >
Ptr< T > GetObject (TypeId tid) const
 Get a pointer to the requested aggregated Object by TypeId. More...
 
template<>
Ptr< ObjectGetObject () const
 Specialization of () for objects of type ns3::Object. More...
 
template<>
Ptr< ObjectGetObject (TypeId tid) const
 Specialization of (TypeId tid) for objects of type ns3::Object. More...
 
void Initialize (void)
 Invoke DoInitialize on all Objects aggregated to this one. More...
 
bool IsInitialized (void) const
 Check if the object has been initialized. More...
 
- Public Member Functions inherited from ns3::SimpleRefCount< Object, ObjectBase, ObjectDeleter >
 SimpleRefCount ()
 Default constructor. More...
 
 SimpleRefCount (const SimpleRefCount &o)
 Copy constructor. More...
 
uint32_t GetReferenceCount (void) const
 Get the reference count of the object. More...
 
SimpleRefCountoperator= (const SimpleRefCount &o)
 Assignment operator. More...
 
void Ref (void) const
 Increment the reference count. More...
 
void Unref (void) const
 Decrement the reference count. More...
 
- Public Member Functions inherited from ns3::ObjectBase
virtual ~ObjectBase ()
 Virtual destructor. More...
 
void GetAttribute (std::string name, AttributeValue &value) const
 Get the value of an attribute, raising fatal errors if unsuccessful. More...
 
bool GetAttributeFailSafe (std::string name, AttributeValue &value) const
 Get the value of an attribute without raising erros. More...
 
void SetAttribute (std::string name, const AttributeValue &value)
 Set a single attribute, raising fatal errors if unsuccessful. More...
 
bool SetAttributeFailSafe (std::string name, const AttributeValue &value)
 Set a single attribute without raising errors. More...
 
bool TraceConnect (std::string name, std::string context, const CallbackBase &cb)
 Connect a TraceSource to a Callback with a context. More...
 
bool TraceConnectWithoutContext (std::string name, const CallbackBase &cb)
 Connect a TraceSource to a Callback without a context. More...
 
bool TraceDisconnect (std::string name, std::string context, const CallbackBase &cb)
 Disconnect from a TraceSource a Callback previously connected with a context. More...
 
bool TraceDisconnectWithoutContext (std::string name, const CallbackBase &cb)
 Disconnect from a TraceSource a Callback previously connected without a context. More...
 

Static Public Member Functions

static TypeId GetTypeId (void)
 The Interface ID of the Global Router interface. More...
 
- Static Public Member Functions inherited from ns3::Ipv4RoutingProtocol
static TypeId GetTypeId (void)
 Get the type ID. More...
 
- Static Public Member Functions inherited from ns3::Object
static TypeId GetTypeId (void)
 Register this type. More...
 
- Static Public Member Functions inherited from ns3::ObjectBase
static TypeId GetTypeId (void)
 Get the type ID. More...
 

Private Types

typedef std::unordered_map< Ipv4Address, ns3::Ptr< ns3::Node >, Ipv4AddressHashIpv4AddressToNodeMap
 Mapping of IPv4 address to ns-3 node. More...
 

Private Member Functions

bool BFS (uint32_t numberOfNodes, Ptr< Node > source, Ptr< Node > dest, std::vector< Ptr< Node > > &parentVector, Ptr< NetDevice > oif) const
 Breadth first search algorithm. More...
 
void BuildIpv4AddressToNodeMap (void) const
 Build map from IPv4 Address to Node for faster lookup. More...
 
bool BuildNixVector (const std::vector< Ptr< Node > > &parentVector, uint32_t source, uint32_t dest, Ptr< NixVector > nixVector) const
 Recurses the parent vector, created by BFS and actually builds the nixvector. More...
 
bool BuildNixVectorLocal (Ptr< NixVector > nixVector)
 Special variation of BuildNixVector for when a node is sending to itself. More...
 
void CheckCacheStateAndFlush (void) const
 Flushes routing caches if required. More...
 
void DoDispose (void)
 Destructor implementation. More...
 
uint32_t FindNetDeviceForNixIndex (Ptr< Node > node, uint32_t nodeIndex, Ipv4Address &gatewayIp) const
 Nix index is with respect to the neighbors. More...
 
uint32_t FindTotalNeighbors (Ptr< Node > node) const
 Simply iterates through the nodes net-devices and determines how many neighbors the node has. More...
 
void FlushIpv4RouteCache (void) const
 Flushes the cache which stores the Ipv4 route based on the destination IP. More...
 
void FlushNixCache (void) const
 Flushes the cache which stores nix-vector based on destination IP. More...
 
void GetAdjacentNetDevices (Ptr< NetDevice > netDevice, Ptr< Channel > channel, NetDeviceContainer &netDeviceContainer) const
 Given a net-device returns all the adjacent net-devices, essentially getting the neighbors on that channel. More...
 
Ptr< Ipv4RouteGetIpv4RouteInCache (Ipv4Address address)
 Checks the cache based on dest IP for the Ipv4Route. More...
 
Ptr< NixVectorGetNixVector (Ptr< Node > source, Ipv4Address dest, Ptr< NetDevice > oif) const
 Takes in the source node and dest IP and calls GetNodeByIp, BFS, accounting for any output interface specified, and finally BuildNixVector to return the built nix-vector. More...
 
Ptr< NixVectorGetNixVectorInCache (Ipv4Address address) const
 Checks the cache based on dest IP for the nix-vector. More...
 
Ptr< NodeGetNodeByIp (Ipv4Address dest) const
 Iterates through the node list and finds the one corresponding to the given Ipv4Address. More...
 
Ptr< BridgeNetDeviceNetDeviceIsBridged (Ptr< NetDevice > nd) const
 Determine if the NetDevice is bridged. More...
 
virtual void NotifyAddAddress (uint32_t interface, Ipv4InterfaceAddress address)
 
virtual void NotifyInterfaceDown (uint32_t interface)
 
virtual void NotifyInterfaceUp (uint32_t interface)
 
virtual void NotifyRemoveAddress (uint32_t interface, Ipv4InterfaceAddress address)
 
virtual void PrintRoutingTable (Ptr< OutputStreamWrapper > stream, Time::Unit unit=Time::S) const
 Print the Routing Table entries. More...
 
void ResetTotalNeighbors (void)
 Upon a run-time topology change caches are flushed and the total number of neighbors is reset to zero. More...
 
virtual bool RouteInput (Ptr< const Packet > p, const Ipv4Header &header, Ptr< const NetDevice > idev, UnicastForwardCallback ucb, MulticastForwardCallback mcb, LocalDeliverCallback lcb, ErrorCallback ecb)
 Route an input packet (to be forwarded or locally delivered) More...
 
virtual Ptr< Ipv4RouteRouteOutput (Ptr< Packet > p, const Ipv4Header &header, Ptr< NetDevice > oif, Socket::SocketErrno &sockerr)
 Query routing cache for an existing route, for an outbound packet. More...
 
virtual void SetIpv4 (Ptr< Ipv4 > ipv4)
 

Private Attributes

Ptr< Ipv4m_ipv4
 IPv4 object. More...
 
Ipv4RouteMap_t m_ipv4RouteCache
 Cache stores Ipv4Routes based on destination ip. More...
 
NixMap_t m_nixCache
 Cache stores nix-vectors based on destination ip. More...
 
Ptr< Nodem_node
 Node object. More...
 
uint32_t m_totalNeighbors
 Total neighbors used for nix-vector to determine number of bits. More...
 

Static Private Attributes

static Ipv4AddressToNodeMap g_ipv4AddressToNodeMap
 Address to node map. More...
 
static bool g_isCacheDirty = false
 Flag to mark when caches are dirty and need to be flushed. More...
 

Additional Inherited Members

- Public Types inherited from ns3::Ipv4RoutingProtocol
typedef Callback< void, Ptr< const Packet >, const Ipv4Header &, Socket::SocketErrnoErrorCallback
 Callback for routing errors (e.g., no route found) More...
 
typedef Callback< void, Ptr< const Packet >, const Ipv4Header &, uint32_t > LocalDeliverCallback
 Callback for packets to be locally delivered. More...
 
typedef Callback< void, Ptr< Ipv4MulticastRoute >, Ptr< const Packet >, const Ipv4Header & > MulticastForwardCallback
 Callback for multicast packets to be forwarded. More...
 
typedef Callback< void, Ptr< Ipv4Route >, Ptr< const Packet >, const Ipv4Header & > UnicastForwardCallback
 Callback for unicast packets to be forwarded. More...
 
- Protected Member Functions inherited from ns3::Object
 Object (const Object &o)
 Copy an Object. More...
 
virtual void DoInitialize (void)
 Initialize() implementation. More...
 
virtual void NotifyNewAggregate (void)
 Notify all Objects aggregated to this one of a new Object being aggregated. More...
 
- Protected Member Functions inherited from ns3::ObjectBase
void ConstructSelf (const AttributeConstructionList &attributes)
 Complete construction of ObjectBase; invoked by derived classes. More...
 
virtual void NotifyConstructionCompleted (void)
 Notifier called once the ObjectBase is fully constructed. More...
 

Detailed Description

Nix-vector routing protocol.


Config Paths

ns3::Ipv4NixVectorRouting is accessible through the following paths with Config::Set and Config::Connect:

  • "/NodeList/[i]/$ns3::Ipv4NixVectorRouting"

No Attributes are defined for this type.
No TraceSources are defined for this type.
Size of this type is 152 bytes (on a 64-bit architecture).

Definition at line 61 of file ipv4-nix-vector-routing.h.

Member Typedef Documentation

◆ Ipv4AddressToNodeMap

Mapping of IPv4 address to ns-3 node.

Used to avoid linear searching of nodes/devices to find a node in GetNodeByIp() method. NIX vector routing assumes IP addresses are unique so mapping can be done without duplication.

Definition at line 275 of file ipv4-nix-vector-routing.h.

Constructor & Destructor Documentation

◆ Ipv4NixVectorRouting()

ns3::Ipv4NixVectorRouting::Ipv4NixVectorRouting ( )

Definition at line 52 of file ipv4-nix-vector-routing.cc.

References NS_LOG_FUNCTION_NOARGS.

◆ ~Ipv4NixVectorRouting()

ns3::Ipv4NixVectorRouting::~Ipv4NixVectorRouting ( )

Definition at line 58 of file ipv4-nix-vector-routing.cc.

References NS_LOG_FUNCTION_NOARGS.

Member Function Documentation

◆ BFS()

bool ns3::Ipv4NixVectorRouting::BFS ( uint32_t  numberOfNodes,
Ptr< Node source,
Ptr< Node dest,
std::vector< Ptr< Node > > &  parentVector,
Ptr< NetDevice oif 
) const
private

Breadth first search algorithm.

Parameters
[in]numberOfNodestotal number of nodes
[in]sourceSource Node
[in]destDestination Node
[out]parentVectorParent vector for retracing routes
[in]oifspecific output interface to use from source node, if not null
Returns
false if dest not found, true o.w.

Definition at line 829 of file ipv4-nix-vector-routing.cc.

References ns3::NetDeviceContainer::Begin(), third::channel, ns3::NetDeviceContainer::End(), GetAdjacentNetDevices(), ns3::Node::GetDevice(), ns3::Node::GetId(), ns3::Node::GetNDevices(), ns3::Object::GetObject(), NS_LOG_FUNCTION_NOARGS, and NS_LOG_LOGIC.

Referenced by GetNixVector().

+ Here is the call graph for this function:
+ Here is the caller graph for this function:

◆ BuildIpv4AddressToNodeMap()

void ns3::Ipv4NixVectorRouting::BuildIpv4AddressToNodeMap ( void  ) const
private

Build map from IPv4 Address to Node for faster lookup.

Definition at line 352 of file ipv4-nix-vector-routing.cc.

References ns3::NodeList::Begin(), ns3::NodeList::End(), g_ipv4AddressToNodeMap, ns3::Node::GetDevice(), ns3::Node::GetId(), ns3::Ipv4InterfaceAddress::GetLocal(), ns3::Node::GetNDevices(), ns3::Object::GetObject(), NS_ABORT_MSG_IF, NS_LOG_FUNCTION_NOARGS, and NS_LOG_LOGIC.

Referenced by GetNodeByIp().

+ Here is the call graph for this function:
+ Here is the caller graph for this function:

◆ BuildNixVector()

bool ns3::Ipv4NixVectorRouting::BuildNixVector ( const std::vector< Ptr< Node > > &  parentVector,
uint32_t  source,
uint32_t  dest,
Ptr< NixVector nixVector 
) const
private

Recurses the parent vector, created by BFS and actually builds the nixvector.

Parameters
[in]parentVectorParent vector for retracing routes
[in]sourceSource Node index
[in]destDestination Node index
[out]nixVectorthe NixVector to be used for routing
Returns
true on success, false otherwise.

Definition at line 239 of file ipv4-nix-vector-routing.cc.

References ns3::NixVector::AddNeighborIndex(), ns3::NetDeviceContainer::Begin(), ns3::NixVector::BitCount(), third::channel, ns3::NetDeviceContainer::End(), GetAdjacentNetDevices(), ns3::Node::GetDevice(), ns3::Node::GetId(), ns3::NetDeviceContainer::GetN(), ns3::Node::GetNDevices(), NS_LOG_FUNCTION_NOARGS, and NS_LOG_LOGIC.

Referenced by GetNixVector().

+ Here is the call graph for this function:
+ Here is the caller graph for this function:

◆ BuildNixVectorLocal()

bool ns3::Ipv4NixVectorRouting::BuildNixVectorLocal ( Ptr< NixVector nixVector)
private

Special variation of BuildNixVector for when a node is sending to itself.

Parameters
[out]nixVectorthe NixVector to be used for routing
Returns
true on success, false otherwise.

Definition at line 212 of file ipv4-nix-vector-routing.cc.

References ns3::NixVector::AddNeighborIndex(), ns3::NixVector::BitCount(), ns3::Node::GetDevice(), ns3::Node::GetId(), ns3::Ipv4InterfaceAddress::GetLocal(), ns3::Node::GetNDevices(), m_ipv4, m_node, NS_LOG_FUNCTION_NOARGS, and NS_LOG_LOGIC.

+ Here is the call graph for this function:

◆ CheckCacheStateAndFlush()

void ns3::Ipv4NixVectorRouting::CheckCacheStateAndFlush ( void  ) const
private

Flushes routing caches if required.

Definition at line 1095 of file ipv4-nix-vector-routing.cc.

References FlushGlobalNixRoutingCache(), and g_isCacheDirty.

Referenced by GetIpv4RouteInCache(), GetNixVectorInCache(), PrintRoutingPath(), PrintRoutingTable(), RouteInput(), and RouteOutput().

+ Here is the call graph for this function:
+ Here is the caller graph for this function:

◆ DoDispose()

void ns3::Ipv4NixVectorRouting::DoDispose ( void  )
privatevirtual

Destructor implementation.

This method is called by Dispose() or by the Object's destructor, whichever comes first.

Subclasses are expected to implement their real destruction code in an overridden version of this method and chain up to their parent's implementation once they are done. i.e, for simplicity, the destructor of every subclass should be empty and its content should be moved to the associated DoDispose() method.

It is safe to call GetObject() from within this method.

Reimplemented from ns3::Object.

Definition at line 74 of file ipv4-nix-vector-routing.cc.

References ns3::Object::DoDispose(), m_ipv4, m_node, and NS_LOG_FUNCTION_NOARGS.

+ Here is the call graph for this function:

◆ FindNetDeviceForNixIndex()

uint32_t ns3::Ipv4NixVectorRouting::FindNetDeviceForNixIndex ( Ptr< Node node,
uint32_t  nodeIndex,
Ipv4Address gatewayIp 
) const
private

Nix index is with respect to the neighbors.

The net-device index must be derived from this

Parameters
[in]nodethe current node under consideration
[in]nodeIndexNix Node index
[out]gatewayIpIP address of the gateway
Returns
the index of the NetDevice in the node.

Definition at line 494 of file ipv4-nix-vector-routing.cc.

References third::channel, ns3::NetDeviceContainer::Get(), GetAdjacentNetDevices(), ns3::Node::GetDevice(), ns3::Ipv4InterfaceAddress::GetLocal(), ns3::NetDeviceContainer::GetN(), ns3::Node::GetNDevices(), and ns3::Object::GetObject().

Referenced by PrintRoutingPath(), RouteInput(), and RouteOutput().

+ Here is the call graph for this function:
+ Here is the caller graph for this function:

◆ FindTotalNeighbors()

uint32_t ns3::Ipv4NixVectorRouting::FindTotalNeighbors ( Ptr< Node node) const
private

Simply iterates through the nodes net-devices and determines how many neighbors the node has.

Parameters
[in]nodenode pointer
Returns
the number of neighbors of m_node.

Definition at line 423 of file ipv4-nix-vector-routing.cc.

References third::channel, GetAdjacentNetDevices(), ns3::Node::GetDevice(), ns3::NetDeviceContainer::GetN(), and ns3::Node::GetNDevices().

Referenced by PrintRoutingPath(), RouteInput(), and RouteOutput().

+ Here is the call graph for this function:
+ Here is the caller graph for this function:

◆ FlushGlobalNixRoutingCache()

void ns3::Ipv4NixVectorRouting::FlushGlobalNixRoutingCache ( void  ) const

Called when run-time link topology change occurs which iterates through the node list and flushes any nix vector caches.

Internal:
const is used here due to need to potentially flush the cache in const methods such as PrintRoutingTable. Caches are stored in mutable variables and flushed in const methods.

Definition at line 94 of file ipv4-nix-vector-routing.cc.

References ns3::NodeList::Begin(), ns3::NodeList::End(), g_ipv4AddressToNodeMap, ns3::Object::GetObject(), NS_LOG_FUNCTION_NOARGS, and NS_LOG_LOGIC.

Referenced by CheckCacheStateAndFlush().

+ Here is the call graph for this function:
+ Here is the caller graph for this function:

◆ FlushIpv4RouteCache()

void ns3::Ipv4NixVectorRouting::FlushIpv4RouteCache ( void  ) const
private

Flushes the cache which stores the Ipv4 route based on the destination IP.

Definition at line 124 of file ipv4-nix-vector-routing.cc.

References m_ipv4RouteCache, and NS_LOG_FUNCTION_NOARGS.

◆ FlushNixCache()

void ns3::Ipv4NixVectorRouting::FlushNixCache ( void  ) const
private

Flushes the cache which stores nix-vector based on destination IP.

Definition at line 117 of file ipv4-nix-vector-routing.cc.

References m_nixCache, and NS_LOG_FUNCTION_NOARGS.

◆ GetAdjacentNetDevices()

void ns3::Ipv4NixVectorRouting::GetAdjacentNetDevices ( Ptr< NetDevice netDevice,
Ptr< Channel channel,
NetDeviceContainer netDeviceContainer 
) const
private

Given a net-device returns all the adjacent net-devices, essentially getting the neighbors on that channel.

Parameters
[in]netDevicethe NetDevice attached to the channel.
[in]channelthe channel to check
[out]netDeviceContainerthe NetDeviceContainer of the NetDevices in the channel.

Definition at line 312 of file ipv4-nix-vector-routing.cc.

References ns3::NetDeviceContainer::Add(), third::channel, NetDeviceIsBridged(), NS_LOG_FUNCTION_NOARGS, and NS_LOG_LOGIC.

Referenced by BFS(), BuildNixVector(), FindNetDeviceForNixIndex(), and FindTotalNeighbors().

+ Here is the call graph for this function:
+ Here is the caller graph for this function:

◆ GetIpv4RouteInCache()

Ptr< Ipv4Route > ns3::Ipv4NixVectorRouting::GetIpv4RouteInCache ( Ipv4Address  address)
private

Checks the cache based on dest IP for the Ipv4Route.

Parameters
addressAddress to check
Returns
The cached route.

Definition at line 194 of file ipv4-nix-vector-routing.cc.

References first::address, CheckCacheStateAndFlush(), m_ipv4RouteCache, NS_LOG_FUNCTION_NOARGS, and NS_LOG_LOGIC.

Referenced by RouteInput(), and RouteOutput().

+ Here is the call graph for this function:
+ Here is the caller graph for this function:

◆ GetNixVector()

Ptr< NixVector > ns3::Ipv4NixVectorRouting::GetNixVector ( Ptr< Node source,
Ipv4Address  dest,
Ptr< NetDevice oif 
) const
private

Takes in the source node and dest IP and calls GetNodeByIp, BFS, accounting for any output interface specified, and finally BuildNixVector to return the built nix-vector.

Parameters
sourceSource node
destDestination node address
oifPreferred output interface
Returns
The NixVector to be used in routing.
Internal:
Do not process packets to self (see Bug 1308)

Definition at line 131 of file ipv4-nix-vector-routing.cc.

References BFS(), BuildNixVector(), ns3::Node::GetId(), ns3::NodeList::GetNNodes(), GetNodeByIp(), NS_LOG_DEBUG, NS_LOG_ERROR, and NS_LOG_FUNCTION_NOARGS.

Referenced by PrintRoutingPath(), and RouteOutput().

+ Here is the call graph for this function:
+ Here is the caller graph for this function:

◆ GetNixVectorInCache()

Ptr< NixVector > ns3::Ipv4NixVectorRouting::GetNixVectorInCache ( Ipv4Address  address) const
private

Checks the cache based on dest IP for the nix-vector.

Parameters
addressAddress to check
Returns
The NixVector to be used in routing.

Definition at line 176 of file ipv4-nix-vector-routing.cc.

References first::address, CheckCacheStateAndFlush(), m_nixCache, NS_LOG_FUNCTION_NOARGS, and NS_LOG_LOGIC.

Referenced by PrintRoutingPath(), and RouteOutput().

+ Here is the call graph for this function:
+ Here is the caller graph for this function:

◆ GetNodeByIp()

Ptr< Node > ns3::Ipv4NixVectorRouting::GetNodeByIp ( Ipv4Address  dest) const
private

Iterates through the node list and finds the one corresponding to the given Ipv4Address.

Parameters
destdestination node IP
Returns
The node with the specified IP.

Definition at line 395 of file ipv4-nix-vector-routing.cc.

References BuildIpv4AddressToNodeMap(), g_ipv4AddressToNodeMap, NS_LOG_ERROR, and NS_LOG_FUNCTION_NOARGS.

Referenced by GetNixVector(), and PrintRoutingPath().

+ Here is the call graph for this function:
+ Here is the caller graph for this function:

◆ GetTypeId()

TypeId ns3::Ipv4NixVectorRouting::GetTypeId ( void  )
static

The Interface ID of the Global Router interface.

Returns
The Interface ID
See also
Object::GetObject ()

Definition at line 42 of file ipv4-nix-vector-routing.cc.

References ns3::TypeId::SetParent().

+ Here is the call graph for this function:

◆ NetDeviceIsBridged()

Ptr< BridgeNetDevice > ns3::Ipv4NixVectorRouting::NetDeviceIsBridged ( Ptr< NetDevice nd) const
private

Determine if the NetDevice is bridged.

Parameters
ndthe NetDevice to check
Returns
the bridging NetDevice (or null if the NetDevice is not bridged)

Definition at line 454 of file ipv4-nix-vector-routing.cc.

References ns3::Node::GetDevice(), ns3::Node::GetNDevices(), NS_ABORT_MSG_UNLESS, NS_LOG_FUNCTION, and NS_LOG_LOGIC.

Referenced by GetAdjacentNetDevices().

+ Here is the call graph for this function:
+ Here is the caller graph for this function:

◆ NotifyAddAddress()

void ns3::Ipv4NixVectorRouting::NotifyAddAddress ( uint32_t  interface,
Ipv4InterfaceAddress  address 
)
privatevirtual
Parameters
interfacethe index of the interface we are being notified about
addressa new address being added to an interface

Protocols are expected to implement this method to be notified whenever a new address is added to an interface. Typically used to add a 'network route' on an interface. Can be invoked on an up or down interface.

Implements ns3::Ipv4RoutingProtocol.

Definition at line 818 of file ipv4-nix-vector-routing.cc.

References g_isCacheDirty.

◆ NotifyInterfaceDown()

void ns3::Ipv4NixVectorRouting::NotifyInterfaceDown ( uint32_t  interface)
privatevirtual
Parameters
interfacethe index of the interface we are being notified about

Protocols are expected to implement this method to be notified of the state change of an interface in a node.

Implements ns3::Ipv4RoutingProtocol.

Definition at line 813 of file ipv4-nix-vector-routing.cc.

References g_isCacheDirty.

◆ NotifyInterfaceUp()

void ns3::Ipv4NixVectorRouting::NotifyInterfaceUp ( uint32_t  interface)
privatevirtual
Parameters
interfacethe index of the interface we are being notified about

Protocols are expected to implement this method to be notified of the state change of an interface in a node.

Implements ns3::Ipv4RoutingProtocol.

Definition at line 808 of file ipv4-nix-vector-routing.cc.

References g_isCacheDirty.

◆ NotifyRemoveAddress()

void ns3::Ipv4NixVectorRouting::NotifyRemoveAddress ( uint32_t  interface,
Ipv4InterfaceAddress  address 
)
privatevirtual
Parameters
interfacethe index of the interface we are being notified about
addressa new address being added to an interface

Protocols are expected to implement this method to be notified whenever a new address is removed from an interface. Typically used to remove the 'network route' of an interface. Can be invoked on an up or down interface.

Implements ns3::Ipv4RoutingProtocol.

Definition at line 823 of file ipv4-nix-vector-routing.cc.

References g_isCacheDirty.

◆ PrintRoutingPath()

void ns3::Ipv4NixVectorRouting::PrintRoutingPath ( Ptr< Node source,
Ipv4Address  dest,
Ptr< OutputStreamWrapper stream,
Time::Unit  unit 
) const

Print the Routing Path according to Nix Routing.

Parameters
sourceSource node
destDestination node address
streamThe ostream the Routing path is printed to
unitthe time unit to be used in the report

Definition at line 975 of file ipv4-nix-vector-routing.cc.

References ns3::Time::As(), ns3::NixVector::BitCount(), CheckCacheStateAndFlush(), ns3::NixVector::Copy(), ns3::NixVector::ExtractNeighborIndex(), FindNetDeviceForNixIndex(), FindTotalNeighbors(), ns3::Node::GetDevice(), ns3::Node::GetId(), GetNixVector(), GetNixVectorInCache(), GetNodeByIp(), ns3::Object::GetObject(), ns3::OutputStreamWrapper::GetStream(), m_nixCache, ns3::Now(), NS_LOG_ERROR, NS_LOG_FUNCTION, and NS_LOG_LOGIC.

+ Here is the call graph for this function:

◆ PrintRoutingTable()

void ns3::Ipv4NixVectorRouting::PrintRoutingTable ( Ptr< OutputStreamWrapper stream,
Time::Unit  unit = Time::S 
) const
privatevirtual

Print the Routing Table entries.

Parameters
streamThe ostream the Routing table is printed to
unitThe time unit to be used in the report

Implements ns3::Ipv4RoutingProtocol.

Definition at line 747 of file ipv4-nix-vector-routing.cc.

References ns3::Time::As(), CheckCacheStateAndFlush(), ns3::Names::FindName(), ns3::OutputStreamWrapper::GetStream(), m_ipv4, m_ipv4RouteCache, m_nixCache, and ns3::Now().

+ Here is the call graph for this function:

◆ ResetTotalNeighbors()

void ns3::Ipv4NixVectorRouting::ResetTotalNeighbors ( void  )
private

Upon a run-time topology change caches are flushed and the total number of neighbors is reset to zero.

◆ RouteInput()

bool ns3::Ipv4NixVectorRouting::RouteInput ( Ptr< const Packet p,
const Ipv4Header header,
Ptr< const NetDevice idev,
UnicastForwardCallback  ucb,
MulticastForwardCallback  mcb,
LocalDeliverCallback  lcb,
ErrorCallback  ecb 
)
privatevirtual

Route an input packet (to be forwarded or locally delivered)

This lookup is used in the forwarding process. The packet is handed over to the Ipv4RoutingProtocol, and will get forwarded onward by one of the callbacks. The Linux equivalent is ip_route_input(). There are four valid outcomes, and a matching callbacks to handle each.

Parameters
preceived packet
headerinput parameter used to form a search key for a route
idevPointer to ingress network device
ucbCallback for the case in which the packet is to be forwarded as unicast
mcbCallback for the case in which the packet is to be forwarded as multicast
lcbCallback for the case in which the packet is to be locally delivered
ecbCallback to call if there is an error in forwarding
Returns
true if the Ipv4RoutingProtocol takes responsibility for forwarding or delivering the packet, false otherwise

Implements ns3::Ipv4RoutingProtocol.

Definition at line 662 of file ipv4-nix-vector-routing.cc.

References ns3::NixVector::BitCount(), CheckCacheStateAndFlush(), ns3::NixVector::ExtractNeighborIndex(), FindNetDeviceForNixIndex(), FindTotalNeighbors(), ns3::Ipv4Header::GetDestination(), ns3::Node::GetDevice(), ns3::Node::GetId(), GetIpv4RouteInCache(), ns3::Ipv4InterfaceAddress::GetLocal(), ns3::Packet::GetNixVector(), ns3::Callback< R, T1, T2, T3, T4, T5, T6, T7, T8, T9 >::IsNull(), m_ipv4, m_ipv4RouteCache, m_node, m_totalNeighbors, NS_ASSERT, NS_LOG_FUNCTION_NOARGS, NS_LOG_LOGIC, ns3::Ipv4Route::SetDestination(), ns3::Ipv4Route::SetGateway(), ns3::Ipv4Route::SetOutputDevice(), and ns3::Ipv4Route::SetSource().

+ Here is the call graph for this function:

◆ RouteOutput()

Ptr< Ipv4Route > ns3::Ipv4NixVectorRouting::RouteOutput ( Ptr< Packet p,
const Ipv4Header header,
Ptr< NetDevice oif,
Socket::SocketErrno sockerr 
)
privatevirtual

Query routing cache for an existing route, for an outbound packet.

This lookup is used by transport protocols. It does not cause any packet to be forwarded, and is synchronous. Can be used for multicast or unicast. The Linux equivalent is ip_route_output()

The header input parameter may have an uninitialized value for the source address, but the destination address should always be properly set by the caller.

Parameters
ppacket to be routed. Note that this method may modify the packet. Callers may also pass in a null pointer.
headerinput parameter (used to form key to search for the route)
oifOutput interface Netdevice. May be zero, or may be bound via socket options to a particular output interface.
sockerrOutput parameter; socket errno
Returns
a code that indicates what happened in the lookup

Implements ns3::Ipv4RoutingProtocol.

Definition at line 540 of file ipv4-nix-vector-routing.cc.

References ns3::NixVector::BitCount(), CheckCacheStateAndFlush(), ns3::NixVector::Copy(), ns3::Socket::ERROR_NOROUTETOHOST, ns3::Socket::ERROR_NOTERROR, ns3::NixVector::ExtractNeighborIndex(), FindNetDeviceForNixIndex(), FindTotalNeighbors(), ns3::Ipv4Header::GetDestination(), ns3::Node::GetDevice(), GetIpv4RouteInCache(), GetNixVector(), GetNixVectorInCache(), ns3::Ipv4Route::GetOutputDevice(), ns3::NixVector::GetRemainingBits(), m_ipv4, m_ipv4RouteCache, m_nixCache, m_node, m_totalNeighbors, NS_ASSERT_MSG, NS_LOG_DEBUG, NS_LOG_ERROR, NS_LOG_FUNCTION_NOARGS, NS_LOG_LOGIC, ns3::Ipv4Route::SetDestination(), ns3::Ipv4Route::SetGateway(), ns3::Packet::SetNixVector(), ns3::Ipv4Route::SetOutputDevice(), and ns3::Ipv4Route::SetSource().

+ Here is the call graph for this function:

◆ SetIpv4()

void ns3::Ipv4NixVectorRouting::SetIpv4 ( Ptr< Ipv4 ipv4)
privatevirtual
Parameters
ipv4the ipv4 object this routing protocol is being associated with

Typically, invoked directly or indirectly from ns3::Ipv4::SetRoutingProtocol

Implements ns3::Ipv4RoutingProtocol.

Definition at line 64 of file ipv4-nix-vector-routing.cc.

References m_ipv4, NS_ASSERT, and NS_LOG_DEBUG.

◆ SetNode()

void ns3::Ipv4NixVectorRouting::SetNode ( Ptr< Node node)

Set the Node pointer of the node for which this routing protocol is to be placed.

Parameters
nodeNode pointer

Definition at line 86 of file ipv4-nix-vector-routing.cc.

References m_node, and NS_LOG_FUNCTION_NOARGS.

Member Data Documentation

◆ g_ipv4AddressToNodeMap

Ipv4NixVectorRouting::Ipv4AddressToNodeMap ns3::Ipv4NixVectorRouting::g_ipv4AddressToNodeMap
staticprivate

Address to node map.

Definition at line 276 of file ipv4-nix-vector-routing.h.

Referenced by BuildIpv4AddressToNodeMap(), FlushGlobalNixRoutingCache(), and GetNodeByIp().

◆ g_isCacheDirty

bool ns3::Ipv4NixVectorRouting::g_isCacheDirty = false
staticprivate

Flag to mark when caches are dirty and need to be flushed.

Used for lazy cleanup of caches when there are many topology changes.

Definition at line 253 of file ipv4-nix-vector-routing.h.

Referenced by CheckCacheStateAndFlush(), NotifyAddAddress(), NotifyInterfaceDown(), NotifyInterfaceUp(), and NotifyRemoveAddress().

◆ m_ipv4

Ptr<Ipv4> ns3::Ipv4NixVectorRouting::m_ipv4
private

◆ m_ipv4RouteCache

Ipv4RouteMap_t ns3::Ipv4NixVectorRouting::m_ipv4RouteCache
mutableprivate

Cache stores Ipv4Routes based on destination ip.

Definition at line 259 of file ipv4-nix-vector-routing.h.

Referenced by FlushIpv4RouteCache(), GetIpv4RouteInCache(), PrintRoutingTable(), RouteInput(), and RouteOutput().

◆ m_nixCache

NixMap_t ns3::Ipv4NixVectorRouting::m_nixCache
mutableprivate

Cache stores nix-vectors based on destination ip.

Definition at line 256 of file ipv4-nix-vector-routing.h.

Referenced by FlushNixCache(), GetNixVectorInCache(), PrintRoutingPath(), PrintRoutingTable(), and RouteOutput().

◆ m_node

Ptr<Node> ns3::Ipv4NixVectorRouting::m_node
private

Node object.

Definition at line 262 of file ipv4-nix-vector-routing.h.

Referenced by BuildNixVectorLocal(), DoDispose(), RouteInput(), RouteOutput(), and SetNode().

◆ m_totalNeighbors

uint32_t ns3::Ipv4NixVectorRouting::m_totalNeighbors
private

Total neighbors used for nix-vector to determine number of bits.

Definition at line 265 of file ipv4-nix-vector-routing.h.

Referenced by RouteInput(), and RouteOutput().


The documentation for this class was generated from the following files: