A Discrete-Event Network Simulator
API
ns3::MpduAggregator Class Reference

Aggregator used to construct A-MPDUs. More...

#include "mpdu-aggregator.h"

+ Inheritance diagram for ns3::MpduAggregator:
+ Collaboration diagram for ns3::MpduAggregator:

Public Types

typedef std::map< AcIndex, Ptr< QosTxop > > EdcaQueues
 EDCA queues typedef. More...
 

Public Member Functions

 MpduAggregator ()
 
virtual ~MpduAggregator ()
 
uint32_t GetMaxAmpduSize (Mac48Address recipient, uint8_t tid, WifiModulationClass modulation) const
 Determine the maximum size for an A-MPDU of the given TID that can be sent to the given receiver when using the given modulation class. More...
 
std::vector< Ptr< WifiMacQueueItem > > GetNextAmpdu (Ptr< WifiMacQueueItem > mpdu, WifiTxParameters &txParams, Time availableTime, WifiMacQueueItem::ConstIterator queueIt) const
 Attempt to aggregate other MPDUs to the given MPDU, while meeting the following constraints: More...
 
void SetWifiMac (const Ptr< RegularWifiMac > mac)
 Set the MAC layer to use. More...
 
- Public Member Functions inherited from ns3::Object
 Object ()
 Constructor. More...
 
virtual ~Object ()
 Destructor. More...
 
void AggregateObject (Ptr< Object > other)
 Aggregate two Objects together. More...
 
void Dispose (void)
 Dispose of this Object. More...
 
AggregateIterator GetAggregateIterator (void) const
 Get an iterator to the Objects aggregated to this one. More...
 
virtual TypeId GetInstanceTypeId (void) const
 Get the most derived TypeId for this Object. More...
 
template<>
Ptr< ObjectGetObject () const
 Specialization of () for objects of type ns3::Object. More...
 
template<typename T >
Ptr< T > GetObject (TypeId tid) const
 Get a pointer to the requested aggregated Object by TypeId. More...
 
template<>
Ptr< ObjectGetObject (TypeId tid) const
 Specialization of (TypeId tid) for objects of type ns3::Object. More...
 
template<typename T >
Ptr< T > GetObject (void) const
 Get a pointer to the requested aggregated Object. More...
 
void Initialize (void)
 Invoke DoInitialize on all Objects aggregated to this one. More...
 
bool IsInitialized (void) const
 Check if the object has been initialized. More...
 
- Public Member Functions inherited from ns3::SimpleRefCount< Object, ObjectBase, ObjectDeleter >
 SimpleRefCount ()
 Default constructor. More...
 
 SimpleRefCount (const SimpleRefCount &o)
 Copy constructor. More...
 
uint32_t GetReferenceCount (void) const
 Get the reference count of the object. More...
 
SimpleRefCountoperator= (const SimpleRefCount &o)
 Assignment operator. More...
 
void Ref (void) const
 Increment the reference count. More...
 
void Unref (void) const
 Decrement the reference count. More...
 
- Public Member Functions inherited from ns3::ObjectBase
virtual ~ObjectBase ()
 Virtual destructor. More...
 
void GetAttribute (std::string name, AttributeValue &value) const
 Get the value of an attribute, raising fatal errors if unsuccessful. More...
 
bool GetAttributeFailSafe (std::string name, AttributeValue &value) const
 Get the value of an attribute without raising erros. More...
 
void SetAttribute (std::string name, const AttributeValue &value)
 Set a single attribute, raising fatal errors if unsuccessful. More...
 
bool SetAttributeFailSafe (std::string name, const AttributeValue &value)
 Set a single attribute without raising errors. More...
 
bool TraceConnect (std::string name, std::string context, const CallbackBase &cb)
 Connect a TraceSource to a Callback with a context. More...
 
bool TraceConnectWithoutContext (std::string name, const CallbackBase &cb)
 Connect a TraceSource to a Callback without a context. More...
 
bool TraceDisconnect (std::string name, std::string context, const CallbackBase &cb)
 Disconnect from a TraceSource a Callback previously connected with a context. More...
 
bool TraceDisconnectWithoutContext (std::string name, const CallbackBase &cb)
 Disconnect from a TraceSource a Callback previously connected without a context. More...
 

Static Public Member Functions

static void Aggregate (Ptr< const WifiMacQueueItem > mpdu, Ptr< Packet > ampdu, bool isSingle)
 Aggregate an MPDU to an A-MPDU. More...
 
static uint8_t CalculatePadding (uint32_t ampduSize)
 
static AmpduSubframeHeader GetAmpduSubframeHeader (uint16_t mpduSize, bool isSingle)
 Get the A-MPDU subframe header corresponding to the MPDU size and whether the MPDU is a single MPDU. More...
 
static uint32_t GetSizeIfAggregated (uint32_t mpduSize, uint32_t ampduSize)
 Compute the size of the A-MPDU resulting from the aggregation of an MPDU of size mpduSize and an A-MPDU of size ampduSize. More...
 
static TypeId GetTypeId (void)
 Get the type ID. More...
 
- Static Public Member Functions inherited from ns3::Object
static TypeId GetTypeId (void)
 Register this type. More...
 
- Static Public Member Functions inherited from ns3::ObjectBase
static TypeId GetTypeId (void)
 Get the type ID. More...
 

Protected Member Functions

void DoDispose () override
 Destructor implementation. More...
 
- Protected Member Functions inherited from ns3::Object
 Object (const Object &o)
 Copy an Object. More...
 
virtual void DoInitialize (void)
 Initialize() implementation. More...
 
virtual void NotifyNewAggregate (void)
 Notify all Objects aggregated to this one of a new Object being aggregated. More...
 
- Protected Member Functions inherited from ns3::ObjectBase
void ConstructSelf (const AttributeConstructionList &attributes)
 Complete construction of ObjectBase; invoked by derived classes. More...
 
virtual void NotifyConstructionCompleted (void)
 Notifier called once the ObjectBase is fully constructed. More...
 

Private Attributes

Ptr< RegularWifiMacm_mac
 the MAC of this station More...
 

Additional Inherited Members

Detailed Description

Aggregator used to construct A-MPDUs.

Introspection did not find any typical Config paths.


No Attributes are defined for this type.
No TraceSources are defined for this type.
Size of this type is 40 bytes (on a 64-bit architecture).

Definition at line 43 of file mpdu-aggregator.h.

Member Typedef Documentation

◆ EdcaQueues

EDCA queues typedef.

Definition at line 49 of file mpdu-aggregator.h.

Constructor & Destructor Documentation

◆ MpduAggregator()

ns3::MpduAggregator::MpduAggregator ( )

Definition at line 58 of file mpdu-aggregator.cc.

◆ ~MpduAggregator()

ns3::MpduAggregator::~MpduAggregator ( )
virtual

Definition at line 62 of file mpdu-aggregator.cc.

Member Function Documentation

◆ Aggregate()

void ns3::MpduAggregator::Aggregate ( Ptr< const WifiMacQueueItem mpdu,
Ptr< Packet ampdu,
bool  isSingle 
)
static

Aggregate an MPDU to an A-MPDU.

Parameters
mpduthe MPDU.
ampduthe A-MPDU.
isSinglewhether it is a single MPDU.

Definition at line 81 of file mpdu-aggregator.cc.

References ns3::Packet::AddAtEnd(), ns3::Packet::AddHeader(), ns3::AddWifiMacTrailer(), CalculatePadding(), GetAmpduSubframeHeader(), ns3::Packet::GetSize(), NS_ASSERT, and NS_LOG_FUNCTION.

Referenced by ns3::WifiPsdu::GetPacket().

+ Here is the call graph for this function:
+ Here is the caller graph for this function:

◆ CalculatePadding()

uint8_t ns3::MpduAggregator::CalculatePadding ( uint32_t  ampduSize)
static
Parameters
ampduSizethe size of the A-MPDU that needs to be padded in bytes
Returns
the size of the padding that must be added to the end of an A-MPDU in bytes

Calculates how much padding must be added to the end of an A-MPDU of the given size (once another MPDU is aggregated). Each A-MPDU subframe is padded so that its length is multiple of 4 octets.

Definition at line 176 of file mpdu-aggregator.cc.

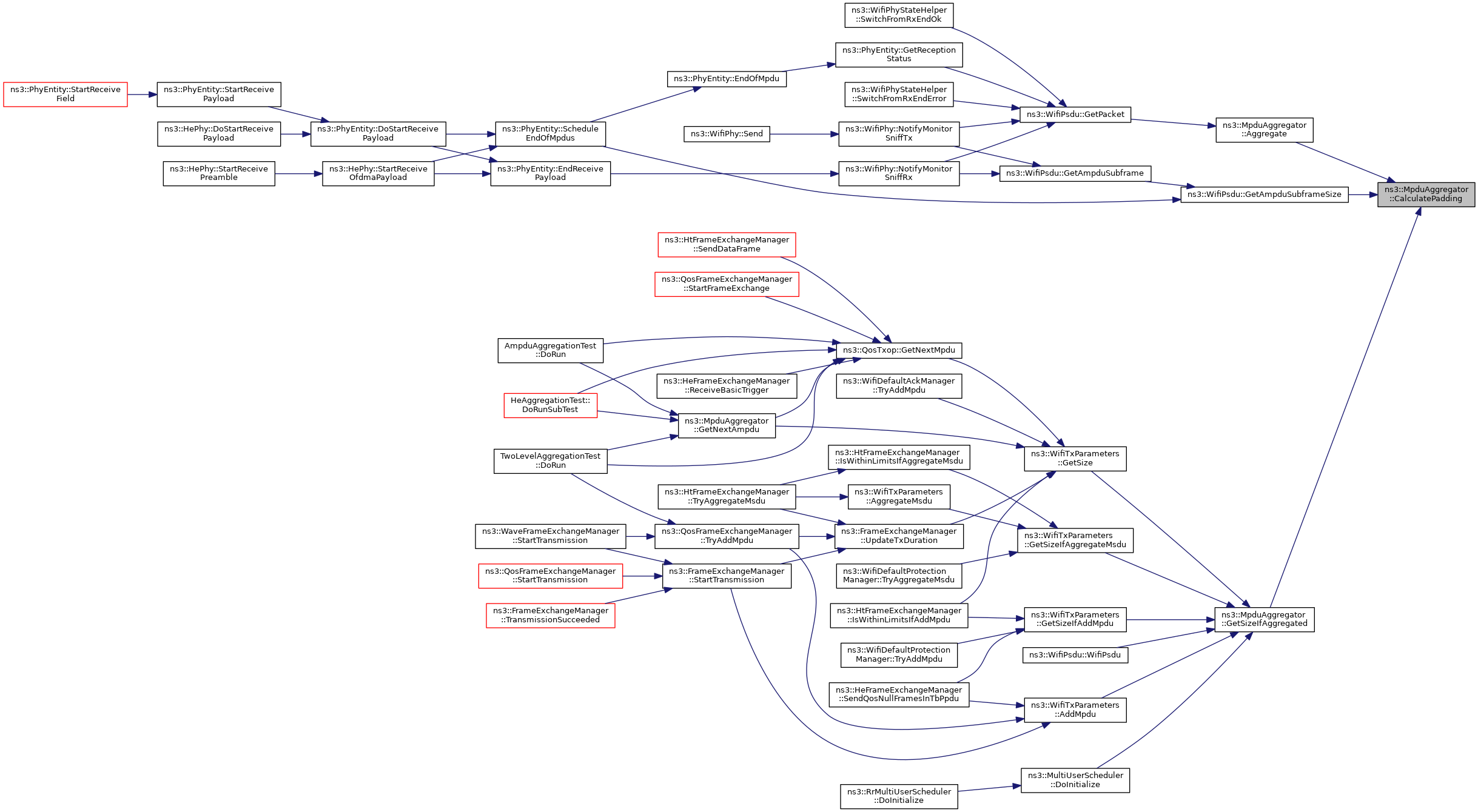
Referenced by Aggregate(), ns3::WifiPsdu::GetAmpduSubframeSize(), and GetSizeIfAggregated().

+ Here is the caller graph for this function:

◆ DoDispose()

void ns3::MpduAggregator::DoDispose ( void  )
overrideprotectedvirtual

Destructor implementation.

This method is called by Dispose() or by the Object's destructor, whichever comes first.

Subclasses are expected to implement their real destruction code in an overridden version of this method and chain up to their parent's implementation once they are done. i.e, for simplicity, the destructor of every subclass should be empty and its content should be moved to the associated DoDispose() method.

It is safe to call GetObject() from within this method.

Reimplemented from ns3::Object.

Definition at line 67 of file mpdu-aggregator.cc.

References ns3::Object::DoDispose(), and m_mac.

+ Here is the call graph for this function:

◆ GetAmpduSubframeHeader()

AmpduSubframeHeader ns3::MpduAggregator::GetAmpduSubframeHeader ( uint16_t  mpduSize,
bool  isSingle 
)
static

Get the A-MPDU subframe header corresponding to the MPDU size and whether the MPDU is a single MPDU.

Parameters
mpduSizesize of the MPDU in bytes.
isSingletrue if S-MPDU.
Returns
the A-MPDU subframe header

Definition at line 182 of file mpdu-aggregator.cc.

References ns3::AmpduSubframeHeader::SetEof(), and ns3::AmpduSubframeHeader::SetLength().

Referenced by Aggregate(), and ns3::WifiPsdu::GetAmpduSubframe().

+ Here is the call graph for this function:
+ Here is the caller graph for this function:

◆ GetMaxAmpduSize()

uint32_t ns3::MpduAggregator::GetMaxAmpduSize ( Mac48Address  recipient,
uint8_t  tid,
WifiModulationClass  modulation 
) const

Determine the maximum size for an A-MPDU of the given TID that can be sent to the given receiver when using the given modulation class.

Parameters
recipientthe receiver station address.
tidthe TID.
modulationthe modulation class.
Returns
the maximum A-MPDU size in bytes.

Definition at line 121 of file mpdu-aggregator.cc.

References ns3::WifiRemoteStationManager::GetStationHeCapabilities(), ns3::WifiRemoteStationManager::GetStationHtCapabilities(), ns3::WifiRemoteStationManager::GetStationVhtCapabilities(), m_mac, min, NS_ABORT_MSG_IF, NS_ASSERT, NS_LOG_DEBUG, NS_LOG_FUNCTION, ns3::QosUtilsMapTidToAc(), ns3::WIFI_MOD_CLASS_HE, ns3::WIFI_MOD_CLASS_HT, and ns3::WIFI_MOD_CLASS_VHT.

Referenced by GetNextAmpdu().

+ Here is the call graph for this function:
+ Here is the caller graph for this function:

◆ GetNextAmpdu()

std::vector< Ptr< WifiMacQueueItem > > ns3::MpduAggregator::GetNextAmpdu ( Ptr< WifiMacQueueItem mpdu,
WifiTxParameters txParams,
Time  availableTime,
WifiMacQueueItem::ConstIterator  queueIt 
) const

Attempt to aggregate other MPDUs to the given MPDU, while meeting the following constraints:

  • the size of the resulting A-MPDU does not exceed the maximum A-MPDU size as determined for the modulation class indicated by the given TxVector
  • the time to transmit the resulting PPDU, according to the given TxVector, does not exceed the maximum PPDU duration allowed by the corresponding modulation class (if any)
  • the time to transmit the resulting PPDU and to carry out protection and acknowledgment, as specified by the given TX parameters, does not exceed the given available time (if distinct from Time::Min ())

For now, only non-broadcast QoS Data frames can be aggregated (do not pass other types of frames to this method). MPDUs to aggregate are looked for among those with the same TID and receiver as the given MPDU.

The resulting A-MPDU is returned as a vector of the constituent MPDUs (including the given MPDU), which are not actually aggregated (call the Aggregate method afterwards to get the actual A-MPDU). If aggregation was not possible (aggregation is disabled, there is no Block Ack agreement established with the receiver, or another MPDU to aggregate was not found), the returned vector is empty.

Parameters
mpduthe given MPDU.
txParamsthe TX parameters used to transmit the frame
availableTimethe time available for the frame exchange
queueItthe QueueIteratorPair pointing to the queue item from which the search for an MPDU starts, if the QueueIteratorPair is valid
Returns
the resulting A-MPDU, if aggregation is possible.

Definition at line 194 of file mpdu-aggregator.cc.

References ns3::WifiMacHeader::GetAddr1(), ns3::QosTxop::GetBaAgreementEstablished(), ns3::QosTxop::GetBaBufferSize(), ns3::QosTxop::GetBaStartingSequence(), ns3::WifiMacQueueItem::GetHeader(), GetMaxAmpduSize(), ns3::WifiTxVector::GetModulationClass(), ns3::QosTxop::GetNextMpdu(), ns3::WifiMacHeader::GetQosTid(), ns3::WifiMacHeader::GetSequenceNumber(), ns3::WifiTxParameters::GetSize(), ns3::WifiMacQueueItem::GetSize(), ns3::Mac48Address::IsBroadcast(), ns3::IsInWindow(), ns3::WifiMacHeader::IsQosData(), m_mac, ns3::WifiTxParameters::m_txVector, NS_ASSERT, NS_LOG_DEBUG, NS_LOG_FUNCTION, and ns3::QosTxop::PeekNextMpdu().

Referenced by AmpduAggregationTest::DoRun(), TwoLevelAggregationTest::DoRun(), and HeAggregationTest::DoRunSubTest().

+ Here is the call graph for this function:
+ Here is the caller graph for this function:

◆ GetSizeIfAggregated()

uint32_t ns3::MpduAggregator::GetSizeIfAggregated ( uint32_t  mpduSize,
uint32_t  ampduSize 
)
static

Compute the size of the A-MPDU resulting from the aggregation of an MPDU of size mpduSize and an A-MPDU of size ampduSize.

Parameters
mpduSizethe MPDU size in bytes.
ampduSizethe A-MPDU size in bytes.
Returns
the size of the resulting A-MPDU in bytes.

Definition at line 113 of file mpdu-aggregator.cc.

References CalculatePadding(), and NS_LOG_FUNCTION.

Referenced by ns3::WifiPsdu::WifiPsdu(), ns3::WifiTxParameters::AddMpdu(), ns3::MultiUserScheduler::DoInitialize(), ns3::WifiTxParameters::GetSize(), ns3::WifiTxParameters::GetSizeIfAddMpdu(), and ns3::WifiTxParameters::GetSizeIfAggregateMsdu().

+ Here is the call graph for this function:
+ Here is the caller graph for this function:

◆ GetTypeId()

TypeId ns3::MpduAggregator::GetTypeId ( void  )
static

Get the type ID.

Returns
the object TypeId

Definition at line 48 of file mpdu-aggregator.cc.

References ns3::TypeId::SetParent().

+ Here is the call graph for this function:

◆ SetWifiMac()

void ns3::MpduAggregator::SetWifiMac ( const Ptr< RegularWifiMac mac)

Set the MAC layer to use.

Parameters
macthe MAC layer to use

Definition at line 74 of file mpdu-aggregator.cc.

References m_mac, third::mac, and NS_LOG_FUNCTION.

Member Data Documentation

◆ m_mac

Ptr<RegularWifiMac> ns3::MpduAggregator::m_mac
private

the MAC of this station

Definition at line 161 of file mpdu-aggregator.h.

Referenced by DoDispose(), GetMaxAmpduSize(), GetNextAmpdu(), and SetWifiMac().


The documentation for this class was generated from the following files: