A Discrete-Event Network Simulator
API
ns3::RegularWifiMac Class Referenceabstract

base class for all MAC-level wifi objects. More...

#include "regular-wifi-mac.h"

+ Inheritance diagram for ns3::RegularWifiMac:
+ Collaboration diagram for ns3::RegularWifiMac:

Public Member Functions

 RegularWifiMac ()
 
virtual ~RegularWifiMac ()
 
void ConfigureStandard (WifiStandard standard) override
 
void Enqueue (Ptr< Packet > packet, Mac48Address to) override=0
 
void Enqueue (Ptr< Packet > packet, Mac48Address to, Mac48Address from) override
 
Mac48Address GetAddress (void) const override
 
Mac48Address GetBssid (void) const override
 
bool GetDsssSupported () const
 Return whether the device supports DSSS. More...
 
bool GetErpSupported () const
 Return whether the device supports ERP. More...
 
ExtendedCapabilities GetExtendedCapabilities (void) const
 Return the extended capabilities of the device. More...
 
Ptr< FrameExchangeManagerGetFrameExchangeManager (void) const
 Get the Frame Exchange Manager. More...
 
HeCapabilities GetHeCapabilities (void) const
 Return the HE capabilities of the device. More...
 
bool GetHeSupported () const
 Return whether the device supports HE. More...
 
HtCapabilities GetHtCapabilities (void) const
 Return the HT capabilities of the device. More...
 
bool GetHtSupported () const
 Return whether the device supports HT. More...
 
uint32_t GetMaxAmpduSize (AcIndex ac) const
 Return the maximum A-MPDU size of the given Access Category. More...
 
uint16_t GetMaxAmsduSize (AcIndex ac) const
 Return the maximum A-MSDU size of the given Access Category. More...
 
bool GetQosSupported () const
 Return whether the device supports QoS. More...
 
Ptr< QosTxopGetQosTxop (AcIndex ac) const
 Accessor for a specified EDCA object. More...
 
Ptr< QosTxopGetQosTxop (uint8_t tid) const
 Accessor for a specified EDCA object. More...
 
bool GetShortSlotTimeSupported (void) const override
 
Ssid GetSsid (void) const override
 
Ptr< TxopGetTxop (void) const
 Accessor for the DCF object. More...
 
virtual Ptr< WifiMacQueueGetTxopQueue (AcIndex ac) const
 Get the wifi MAC queue of the (Qos)Txop associated with the given AC. More...
 
TypeOfStation GetTypeOfStation (void) const override
 Return the type of station. More...
 
VhtCapabilities GetVhtCapabilities (void) const
 Return the VHT capabilities of the device. More...
 
bool GetVhtSupported () const
 Return whether the device supports VHT. More...
 
Ptr< WifiPhyGetWifiPhy (void) const override
 
Ptr< WifiRemoteStationManagerGetWifiRemoteStationManager (void) const override
 
void ResetWifiPhy (void) override
 Remove currently attached WifiPhy device from this MAC. More...
 
void SetAddress (Mac48Address address) override
 
void SetBssid (Mac48Address bssid)
 
void SetCtsToSelfSupported (bool enable)
 Enable or disable CTS-to-self feature. More...
 
void SetForwardUpCallback (ForwardUpCallback upCallback) override
 
void SetLinkDownCallback (Callback< void > linkDown) override
 
void SetLinkUpCallback (Callback< void > linkUp) override
 
void SetPromisc (void) override
 Sets the interface in promiscuous mode. More...
 
void SetShortSlotTimeSupported (bool enable) override
 Enable or disable short slot time feature. More...
 
void SetSsid (Ssid ssid) override
 
void SetWifiPhy (const Ptr< WifiPhy > phy) override
 
void SetWifiRemoteStationManager (const Ptr< WifiRemoteStationManager > stationManager) override
 
bool SupportsSendFrom (void) const override
 
- Public Member Functions inherited from ns3::WifiMac
Ptr< NetDeviceGetDevice (void) const
 Return the device this PHY is associated with. More...
 
Ptr< HeConfigurationGetHeConfiguration (void) const
 
Ptr< HtConfigurationGetHtConfiguration (void) const
 
Ptr< VhtConfigurationGetVhtConfiguration (void) const
 
void NotifyPromiscRx (Ptr< const Packet > packet)
 
void NotifyRx (Ptr< const Packet > packet)
 
void NotifyRxDrop (Ptr< const Packet > packet)
 
void NotifyTx (Ptr< const Packet > packet)
 
void NotifyTxDrop (Ptr< const Packet > packet)
 
void SetDevice (const Ptr< NetDevice > device)
 Sets the device this PHY is associated with. More...
 
- Public Member Functions inherited from ns3::Object
 Object ()
 Constructor. More...
 
virtual ~Object ()
 Destructor. More...
 
void AggregateObject (Ptr< Object > other)
 Aggregate two Objects together. More...
 
void Dispose (void)
 Dispose of this Object. More...
 
AggregateIterator GetAggregateIterator (void) const
 Get an iterator to the Objects aggregated to this one. More...
 
virtual TypeId GetInstanceTypeId (void) const
 Get the most derived TypeId for this Object. More...
 
template<>
Ptr< ObjectGetObject () const
 Specialization of () for objects of type ns3::Object. More...
 
template<typename T >
Ptr< T > GetObject (TypeId tid) const
 Get a pointer to the requested aggregated Object by TypeId. More...
 
template<>
Ptr< ObjectGetObject (TypeId tid) const
 Specialization of (TypeId tid) for objects of type ns3::Object. More...
 
template<typename T >
Ptr< T > GetObject (void) const
 Get a pointer to the requested aggregated Object. More...
 
void Initialize (void)
 Invoke DoInitialize on all Objects aggregated to this one. More...
 
bool IsInitialized (void) const
 Check if the object has been initialized. More...
 
- Public Member Functions inherited from ns3::SimpleRefCount< Object, ObjectBase, ObjectDeleter >
 SimpleRefCount ()
 Default constructor. More...
 
 SimpleRefCount (const SimpleRefCount &o)
 Copy constructor. More...
 
uint32_t GetReferenceCount (void) const
 Get the reference count of the object. More...
 
SimpleRefCountoperator= (const SimpleRefCount &o)
 Assignment operator. More...
 
void Ref (void) const
 Increment the reference count. More...
 
void Unref (void) const
 Decrement the reference count. More...
 
- Public Member Functions inherited from ns3::ObjectBase
virtual ~ObjectBase ()
 Virtual destructor. More...
 
void GetAttribute (std::string name, AttributeValue &value) const
 Get the value of an attribute, raising fatal errors if unsuccessful. More...
 
bool GetAttributeFailSafe (std::string name, AttributeValue &value) const
 Get the value of an attribute without raising erros. More...
 
void SetAttribute (std::string name, const AttributeValue &value)
 Set a single attribute, raising fatal errors if unsuccessful. More...
 
bool SetAttributeFailSafe (std::string name, const AttributeValue &value)
 Set a single attribute without raising errors. More...
 
bool TraceConnect (std::string name, std::string context, const CallbackBase &cb)
 Connect a TraceSource to a Callback with a context. More...
 
bool TraceConnectWithoutContext (std::string name, const CallbackBase &cb)
 Connect a TraceSource to a Callback without a context. More...
 
bool TraceDisconnect (std::string name, std::string context, const CallbackBase &cb)
 Disconnect from a TraceSource a Callback previously connected with a context. More...
 
bool TraceDisconnectWithoutContext (std::string name, const CallbackBase &cb)
 Disconnect from a TraceSource a Callback previously connected without a context. More...
 

Static Public Member Functions

static TypeId GetTypeId (void)
 Get the type ID. More...
 
- Static Public Member Functions inherited from ns3::WifiMac
static TypeId GetTypeId (void)
 Get the type ID. More...
 
- Static Public Member Functions inherited from ns3::Object
static TypeId GetTypeId (void)
 Register this type. More...
 
- Static Public Member Functions inherited from ns3::ObjectBase
static TypeId GetTypeId (void)
 Get the type ID. More...
 

Protected Types

typedef std::map< AcIndex, Ptr< QosTxop > > EdcaQueues
 This type defines a mapping between an Access Category index, and a pointer to the corresponding channel access function. More...
 

Protected Member Functions

void ConfigureContentionWindow (uint32_t cwMin, uint32_t cwMax)
 
virtual void DeaggregateAmsduAndForward (Ptr< WifiMacQueueItem > mpdu)
 This method can be called to de-aggregate an A-MSDU and forward the constituent packets up the stack. More...
 
void DoDispose () override
 Destructor implementation. More...
 
void DoInitialize () override
 Initialize() implementation. More...
 
void ForwardUp (Ptr< const Packet > packet, Mac48Address from, Mac48Address to)
 Forward the packet up to the device. More...
 
Ptr< QosTxopGetBEQueue (void) const
 Accessor for the AC_BE channel access function. More...
 
Ptr< QosTxopGetBKQueue (void) const
 Accessor for the AC_BK channel access function. More...
 
Ptr< QosTxopGetVIQueue (void) const
 Accessor for the AC_VI channel access function. More...
 
Ptr< QosTxopGetVOQueue (void) const
 Accessor for the AC_VO channel access function. More...
 
virtual void Receive (Ptr< WifiMacQueueItem > mpdu)
 This method acts as the MacRxMiddle receive callback and is invoked to notify us that a frame has been received. More...
 
void SetDsssSupported (bool enable)
 Enable or disable DSSS support for the device. More...
 
void SetErpSupported (bool enable)
 Enable or disable ERP support for the device. More...
 
virtual void SetQosSupported (bool enable)
 Enable or disable QoS support for the device. More...
 
void SetTypeOfStation (TypeOfStation type) override
 This method is invoked by a subclass to specify what type of station it is implementing. More...
 
void SetupFrameExchangeManager (void)
 Create a Frame Exchange Manager depending on the supported version of the standard. More...
 
- Protected Member Functions inherited from ns3::WifiMac
void ConfigureDcf (Ptr< Txop > dcf, uint32_t cwmin, uint32_t cwmax, bool isDsss, AcIndex ac)
 
- Protected Member Functions inherited from ns3::Object
 Object (const Object &o)
 Copy an Object. More...
 
virtual void NotifyNewAggregate (void)
 Notify all Objects aggregated to this one of a new Object being aggregated. More...
 
- Protected Member Functions inherited from ns3::ObjectBase
void ConstructSelf (const AttributeConstructionList &attributes)
 Complete construction of ObjectBase; invoked by derived classes. More...
 
virtual void NotifyConstructionCompleted (void)
 Notifier called once the ObjectBase is fully constructed. More...
 

Protected Attributes

Ptr< ChannelAccessManagerm_channelAccessManager
 channel access manager More...
 
EdcaQueues m_edca
 This is a map from Access Category index to the corresponding channel access function. More...
 
Ptr< FrameExchangeManagerm_feManager
 Frame Exchange Manager. More...
 
ForwardUpCallback m_forwardUp
 Callback to forward packet up the stack. More...
 
Callback< void > m_linkDown
 Callback when a link is down. More...
 
Callback< void > m_linkUp
 Callback when a link is up. More...
 
Ptr< WifiPhym_phy
 Wifi PHY. More...
 
Ptr< MacRxMiddlem_rxMiddle
 RX middle (defragmentation etc.) More...
 
Ssid m_ssid
 Service Set ID (SSID) More...
 
Ptr< WifiRemoteStationManagerm_stationManager
 Remote station manager (rate control, RTS/CTS/fragmentation thresholds etc.) More...
 
Ptr< MacTxMiddlem_txMiddle
 TX middle (aggregation etc.) More...
 
Ptr< Txopm_txop
 This holds a pointer to the TXOP instance for this WifiMac - used for transmission of frames to non-QoS peers. More...
 

Private Types

typedef void(* DroppedMpduCallback) (WifiMacDropReason reason, Ptr< const WifiMacQueueItem > mpdu)
 TracedCallback signature for MPDU drop events. More...
 
typedef TracedCallback< WifiMacDropReason, Ptr< const WifiMacQueueItem > > DroppedMpduTracedCallback
 TracedCallback for MPDU drop events typedef. More...
 
typedef void(* MpduResponseTimeoutCallback) (uint8_t reason, Ptr< const WifiMacQueueItem > mpdu, const WifiTxVector &txVector)
 TracedCallback signature for MPDU response timeout events. More...
 
typedef TracedCallback< uint8_t, Ptr< const WifiMacQueueItem >, const WifiTxVector & > MpduResponseTimeoutTracedCallback
 TracedCallback for MPDU response timeout events typedef. More...
 
typedef TracedCallback< Ptr< const WifiMacQueueItem > > MpduTracedCallback
 TracedCallback for acked/nacked MPDUs typedef. More...
 
typedef void(* PsduMapResponseTimeoutCallback) (uint8_t reason, WifiPsduMap *psduMap, const std::set< Mac48Address > *missingStations, std::size_t nTotalStations)
 TracedCallback signature for PSDU map response timeout events. More...
 
typedef TracedCallback< uint8_t, WifiPsduMap *, const std::set< Mac48Address > *, std::size_t > PsduMapResponseTimeoutTracedCallback
 TracedCallback for PSDU map response timeout events typedef. More...
 
typedef void(* PsduResponseTimeoutCallback) (uint8_t reason, Ptr< const WifiPsdu > psdu, const WifiTxVector &txVector)
 TracedCallback signature for PSDU response timeout events. More...
 
typedef TracedCallback< uint8_t, Ptr< const WifiPsdu >, const WifiTxVector & > PsduResponseTimeoutTracedCallback
 TracedCallback for PSDU response timeout events typedef. More...
 

Private Member Functions

 RegularWifiMac (const RegularWifiMac &)
 type conversion operator More...
 
RegularWifiMacoperator= (const RegularWifiMac &mac)
 assignment operator More...
 
void SetBeBlockAckInactivityTimeout (uint16_t timeout)
 Set BE block ack inactivity timeout. More...
 
void SetBeBlockAckThreshold (uint8_t threshold)
 Set the block ack threshold for AC_BE. More...
 
void SetBkBlockAckInactivityTimeout (uint16_t timeout)
 Set BK block ack inactivity timeout. More...
 
void SetBkBlockAckThreshold (uint8_t threshold)
 Set the block ack threshold for AC_BK. More...
 
void SetupEdcaQueue (AcIndex ac)
 This method is a private utility invoked to configure the channel access function for the specified Access Category. More...
 
void SetViBlockAckInactivityTimeout (uint16_t timeout)
 Set VI block ack inactivity timeout. More...
 
void SetViBlockAckThreshold (uint8_t threshold)
 Set the block ack threshold for AC_VI. More...
 
void SetVoBlockAckInactivityTimeout (uint16_t timeout)
 Set VO block ack inactivity timeout. More...
 
void SetVoBlockAckThreshold (uint8_t threshold)
 Set the block ack threshold for AC_VO. More...
 

Private Attributes

MpduTracedCallback m_ackedMpduCallback
 ack'ed MPDU callback More...
 
Mac48Address m_address
 MAC address of this station. More...
 
uint32_t m_beMaxAmpduSize
 maximum A-MPDU size for AC_BE (in bytes) More...
 
uint16_t m_beMaxAmsduSize
 maximum A-MSDU size for AC_BE (in bytes) More...
 
uint32_t m_bkMaxAmpduSize
 maximum A-MPDU size for AC_BK (in bytes) More...
 
uint16_t m_bkMaxAmsduSize
 maximum A-MSDU size for AC_BK (in bytes) More...
 
Mac48Address m_bssid
 the BSSID More...
 
bool m_ctsToSelfSupported
 flag indicating whether CTS-To-Self is supported More...
 
DroppedMpduTracedCallback m_droppedMpduCallback
 This trace indicates that an MPDU was dropped for the given reason. More...
 
bool m_dsssSupported
 This Boolean is set true iff this WifiMac is to model 802.11b. More...
 
bool m_erpSupported
 This Boolean is set true iff this WifiMac is to model 802.11g. More...
 
MpduResponseTimeoutTracedCallback m_mpduResponseTimeoutCallback
 MPDU response timeout traced callback. More...
 
MpduTracedCallback m_nackedMpduCallback
 nack'ed MPDU callback More...
 
PsduMapResponseTimeoutTracedCallback m_psduMapResponseTimeoutCallback
 PSDU map response timeout traced callback. More...
 
PsduResponseTimeoutTracedCallback m_psduResponseTimeoutCallback
 PSDU response timeout traced callback. More...
 
bool m_qosSupported
 This Boolean is set true iff this WifiMac is to model 802.11e/WMM style Quality of Service. More...
 
bool m_shortSlotTimeSupported
 flag whether short slot time is supported More...
 
TracedCallback< const WifiMacHeader & > m_txErrCallback
 transmit error callback More...
 
TracedCallback< const WifiMacHeader & > m_txOkCallback
 transmit OK callback More...
 
TypeOfStation m_typeOfStation
 the type of station More...
 
uint32_t m_viMaxAmpduSize
 maximum A-MPDU size for AC_VI (in bytes) More...
 
uint16_t m_viMaxAmsduSize
 maximum A-MSDU size for AC_VI (in bytes) More...
 
uint32_t m_voMaxAmpduSize
 maximum A-MPDU size for AC_VO (in bytes) More...
 
uint16_t m_voMaxAmsduSize
 maximum A-MSDU size for AC_VO (in bytes) More...
 

Additional Inherited Members

- Public Types inherited from ns3::WifiMac
typedef Callback< void, Ptr< const Packet >, Mac48Address, Mac48AddressForwardUpCallback
 This type defines the callback of a higher layer that a WifiMac(-derived) object invokes to pass a packet up the stack. More...
 

Detailed Description

base class for all MAC-level wifi objects.

This class encapsulates all the low-level MAC functionality and all the high-level MAC functionality (association/disassociation state machines).

Config Paths

ns3::RegularWifiMac is accessible through the following paths with Config::Set and Config::Connect:

  • "/NodeList/[i]/DeviceList/[i]/$ns3::WifiNetDevice/Mac/$ns3::RegularWifiMac"

Attributes

  • QosSupported: This Boolean attribute is set to enable 802.11e/WMM-style QoS support at this STA.
    • Set with class: BooleanValue
    • Underlying type: bool
    • Initial value: false
    • Flags: construct write read
  • CtsToSelfSupported: Use CTS to Self when using a rate that is not in the basic rate set.
    • Set with class: BooleanValue
    • Underlying type: bool
    • Initial value: false
    • Flags: construct write
  • VO_MaxAmsduSize: Maximum length in bytes of an A-MSDU for AC_VO access class (capped to 7935 for HT PPDUs and 11398 for VHT/HE PPDUs). Value 0 means A-MSDU aggregation is disabled for that AC.
    • Set with class: ns3::UintegerValue
    • Underlying type: uint16_t 0:11398
    • Initial value: 0
    • Flags: construct write read
  • VI_MaxAmsduSize: Maximum length in bytes of an A-MSDU for AC_VI access class (capped to 7935 for HT PPDUs and 11398 for VHT/HE PPDUs). Value 0 means A-MSDU aggregation is disabled for that AC.
    • Set with class: ns3::UintegerValue
    • Underlying type: uint16_t 0:11398
    • Initial value: 0
    • Flags: construct write read
  • BE_MaxAmsduSize: Maximum length in bytes of an A-MSDU for AC_BE access class (capped to 7935 for HT PPDUs and 11398 for VHT/HE PPDUs). Value 0 means A-MSDU aggregation is disabled for that AC.
    • Set with class: ns3::UintegerValue
    • Underlying type: uint16_t 0:11398
    • Initial value: 0
    • Flags: construct write read
  • BK_MaxAmsduSize: Maximum length in bytes of an A-MSDU for AC_BK access class (capped to 7935 for HT PPDUs and 11398 for VHT/HE PPDUs). Value 0 means A-MSDU aggregation is disabled for that AC.
    • Set with class: ns3::UintegerValue
    • Underlying type: uint16_t 0:11398
    • Initial value: 0
    • Flags: construct write read
  • VO_MaxAmpduSize: Maximum length in bytes of an A-MPDU for AC_VO access class (capped to 65535 for HT PPDUs, 1048575 for VHT PPDUs, and 6500631 for HE PPDUs). Value 0 means A-MPDU aggregation is disabled for that AC.
    • Set with class: ns3::UintegerValue
    • Underlying type: uint32_t 0:6500631
    • Initial value: 0
    • Flags: construct write read
  • VI_MaxAmpduSize: Maximum length in bytes of an A-MPDU for AC_VI access class (capped to 65535 for HT PPDUs, 1048575 for VHT PPDUs, and 6500631 for HE PPDUs). Value 0 means A-MPDU aggregation is disabled for that AC.
    • Set with class: ns3::UintegerValue
    • Underlying type: uint32_t 0:6500631
    • Initial value: 65535
    • Flags: construct write read
  • BE_MaxAmpduSize: Maximum length in bytes of an A-MPDU for AC_BE access class (capped to 65535 for HT PPDUs, 1048575 for VHT PPDUs, and 6500631 for HE PPDUs). Value 0 means A-MPDU aggregation is disabled for that AC.
    • Set with class: ns3::UintegerValue
    • Underlying type: uint32_t 0:6500631
    • Initial value: 65535
    • Flags: construct write read
  • BK_MaxAmpduSize: Maximum length in bytes of an A-MPDU for AC_BK access class (capped to 65535 for HT PPDUs, 1048575 for VHT PPDUs, and 6500631 for HE PPDUs). Value 0 means A-MPDU aggregation is disabled for that AC.
    • Set with class: ns3::UintegerValue
    • Underlying type: uint32_t 0:6500631
    • Initial value: 0
    • Flags: construct write read
  • VO_BlockAckThreshold: If number of packets in VO queue reaches this value, block ack mechanism is used. If this value is 0, block ack is never used.When A-MPDU is enabled, block ack mechanism is used regardless of this value.
    • Set with class: ns3::UintegerValue
    • Underlying type: uint8_t 0:64
    • Initial value: 0
    • Flags: construct write
  • VI_BlockAckThreshold: If number of packets in VI queue reaches this value, block ack mechanism is used. If this value is 0, block ack is never used.When A-MPDU is enabled, block ack mechanism is used regardless of this value.
    • Set with class: ns3::UintegerValue
    • Underlying type: uint8_t 0:64
    • Initial value: 0
    • Flags: construct write
  • BE_BlockAckThreshold: If number of packets in BE queue reaches this value, block ack mechanism is used. If this value is 0, block ack is never used.When A-MPDU is enabled, block ack mechanism is used regardless of this value.
    • Set with class: ns3::UintegerValue
    • Underlying type: uint8_t 0:64
    • Initial value: 0
    • Flags: construct write
  • BK_BlockAckThreshold: If number of packets in BK queue reaches this value, block ack mechanism is used. If this value is 0, block ack is never used.When A-MPDU is enabled, block ack mechanism is used regardless of this value.
    • Set with class: ns3::UintegerValue
    • Underlying type: uint8_t 0:64
    • Initial value: 0
    • Flags: construct write
  • VO_BlockAckInactivityTimeout: Represents max time (blocks of 1024 microseconds) allowed for block ackinactivity for AC_VO. If this value isn't equal to 0 a timer start after that ablock ack setup is completed and will be reset every time that a block ackframe is received. If this value is 0, block ack inactivity timeout won't be used.
    • Set with class: ns3::UintegerValue
    • Underlying type: uint16_t 0:65535
    • Initial value: 0
    • Flags: construct write
  • VI_BlockAckInactivityTimeout: Represents max time (blocks of 1024 microseconds) allowed for block ackinactivity for AC_VI. If this value isn't equal to 0 a timer start after that ablock ack setup is completed and will be reset every time that a block ackframe is received. If this value is 0, block ack inactivity timeout won't be used.
    • Set with class: ns3::UintegerValue
    • Underlying type: uint16_t 0:65535
    • Initial value: 0
    • Flags: construct write
  • BE_BlockAckInactivityTimeout: Represents max time (blocks of 1024 microseconds) allowed for block ackinactivity for AC_BE. If this value isn't equal to 0 a timer start after that ablock ack setup is completed and will be reset every time that a block ackframe is received. If this value is 0, block ack inactivity timeout won't be used.
    • Set with class: ns3::UintegerValue
    • Underlying type: uint16_t 0:65535
    • Initial value: 0
    • Flags: construct write
  • BK_BlockAckInactivityTimeout: Represents max time (blocks of 1024 microseconds) allowed for block ackinactivity for AC_BK. If this value isn't equal to 0 a timer start after that ablock ack setup is completed and will be reset every time that a block ackframe is received. If this value is 0, block ack inactivity timeout won't be used.
    • Set with class: ns3::UintegerValue
    • Underlying type: uint16_t 0:65535
    • Initial value: 0
    • Flags: construct write
  • ShortSlotTimeSupported: Whether or not short slot time is supported (only used by ERP APs or STAs).
    • Set with class: BooleanValue
    • Underlying type: bool
    • Initial value: true
    • Flags: construct write read
  • Txop: The Txop object.
  • VO_Txop: Queue that manages packets belonging to AC_VO access class.
  • VI_Txop: Queue that manages packets belonging to AC_VI access class.
  • BE_Txop: Queue that manages packets belonging to AC_BE access class.
  • BK_Txop: Queue that manages packets belonging to AC_BK access class.

Attributes defined in parent class ns3::WifiMac

  • Ssid: The ssid we want to belong to.
    • Set with class: SsidValue
    • Underlying type: Ssid
    • Initial value: default
    • Flags: construct write read

TraceSources

  • TxOkHeader: The header of successfully transmitted packet.
    Callback signature: ns3::WifiMacHeader::TracedCallback
  • TxErrHeader: The header of unsuccessfully transmitted packet.
    Callback signature: ns3::WifiMacHeader::TracedCallback
  • AckedMpdu: An MPDU that was successfully acknowledged, via either a Normal Ack or a Block Ack.
    Callback signature: ns3::WifiMacQueueItem::TracedCallback
  • NAckedMpdu: An MPDU that was negatively acknowledged via a Block Ack.
    Callback signature: ns3::WifiMacQueueItem::TracedCallback
  • DroppedMpdu: An MPDU that was dropped for the given reason (see WifiMacDropReason).
    Callback signature: ns3::RegularWifiMac::DroppedMpduCallback
  • MpduResponseTimeout: An MPDU whose response was not received before the timeout, along with an identifier of the type of timeout (see WifiTxTimer::Reason) and the TXVECTOR used to transmit the MPDU. This trace source is fired when a CTS is missing after an RTS or a Normal Ack is missing after an MPDU or after a DL MU PPDU acknowledged in SU format.
    Callback signature: ns3::RegularWifiMac::MpduResponseTimeoutCallback
  • PsduResponseTimeout: A PSDU whose response was not received before the timeout, along with an identifier of the type of timeout (see WifiTxTimer::Reason) and the TXVECTOR used to transmit the PSDU. This trace source is fired when a BlockAck is missing after an A-MPDU, a BlockAckReq (possibly in the context of the acknowledgment of a DL MU PPDU in SU format) or a TB PPDU (in the latter case the missing BlockAck is a Multi-STA BlockAck).
    Callback signature: ns3::RegularWifiMac::PsduResponseTimeoutCallback
  • PsduMapResponseTimeout: A PSDU map for which not all the responses were received before the timeout, along with an identifier of the type of timeout (see WifiTxTimer::Reason), the set of MAC addresses of the stations that did not respond and the total number of stations that had to respond. This trace source is fired when not all the addressed stations responded to an MU-BAR Trigger frame (either sent as a SU frame or aggregated to PSDUs in the DL MU PPDU), a Basic Trigger Frame or a BSRP Trigger Frame.
    Callback signature: ns3::RegularWifiMac::PsduMapResponseTimeoutCallback

TraceSources defined in parent class ns3::WifiMac

  • MacTx: A packet has been received from higher layers and is being processed in preparation for queueing for transmission.
    Callback signature: ns3::Packet::TracedCallback
  • MacTxDrop: A packet has been dropped in the MAC layer before being queued for transmission. This trace source is fired, e.g., when an AP's MAC receives from the upper layer a packet destined to a station that is not associated with the AP or a STA's MAC receives a packet from the upper layer while it is not associated with any AP.
    Callback signature: ns3::Packet::TracedCallback
  • MacPromiscRx: A packet has been received by this device, has been passed up from the physical layer and is being forwarded up the local protocol stack. This is a promiscuous trace.
    Callback signature: ns3::Packet::TracedCallback
  • MacRx: A packet has been received by this device, has been passed up from the physical layer and is being forwarded up the local protocol stack. This is a non-promiscuous trace.
    Callback signature: ns3::Packet::TracedCallback
  • MacRxDrop: A packet has been dropped in the MAC layer after it has been passed up from the physical layer.
    Callback signature: ns3::Packet::TracedCallback

Size of this type is 480 bytes (on a 64-bit architecture).

Definition at line 51 of file regular-wifi-mac.h.

Member Typedef Documentation

◆ DroppedMpduCallback

typedef void(* ns3::RegularWifiMac::DroppedMpduCallback) (WifiMacDropReason reason, Ptr< const WifiMacQueueItem > mpdu)
private

TracedCallback signature for MPDU drop events.

Parameters
reasonthe reason why the MPDU was dropped (
See also
WifiMacDropReason)
Parameters
mpduthe dropped MPDU

Definition at line 460 of file regular-wifi-mac.h.

◆ DroppedMpduTracedCallback

TracedCallback for MPDU drop events typedef.

Definition at line 463 of file regular-wifi-mac.h.

◆ EdcaQueues

typedef std::map<AcIndex, Ptr<QosTxop> > ns3::RegularWifiMac::EdcaQueues
protected

This type defines a mapping between an Access Category index, and a pointer to the corresponding channel access function.

Definition at line 237 of file regular-wifi-mac.h.

◆ MpduResponseTimeoutCallback

typedef void(* ns3::RegularWifiMac::MpduResponseTimeoutCallback) (uint8_t reason, Ptr< const WifiMacQueueItem > mpdu, const WifiTxVector &txVector)
private

TracedCallback signature for MPDU response timeout events.

Parameters
reasonthe reason why the timer was started
mpduthe MPDU whose response was not received before the timeout
txVectorthe TXVECTOR used to transmit the MPDU

Definition at line 477 of file regular-wifi-mac.h.

◆ MpduResponseTimeoutTracedCallback

TracedCallback for MPDU response timeout events typedef.

Definition at line 481 of file regular-wifi-mac.h.

◆ MpduTracedCallback

TracedCallback for acked/nacked MPDUs typedef.

Definition at line 449 of file regular-wifi-mac.h.

◆ PsduMapResponseTimeoutCallback

typedef void(* ns3::RegularWifiMac::PsduMapResponseTimeoutCallback) (uint8_t reason, WifiPsduMap *psduMap, const std::set< Mac48Address > *missingStations, std::size_t nTotalStations)
private

TracedCallback signature for PSDU map response timeout events.

Parameters
reasonthe reason why the timer was started
psduMapthe PSDU map for which not all responses were received before the timeout
missingStationsthe MAC addresses of the stations that did not respond
nTotalStationsthe total number of stations that had to respond

Definition at line 516 of file regular-wifi-mac.h.

◆ PsduMapResponseTimeoutTracedCallback

typedef TracedCallback<uint8_t, WifiPsduMap*, const std::set<Mac48Address>*, std::size_t> ns3::RegularWifiMac::PsduMapResponseTimeoutTracedCallback
private

TracedCallback for PSDU map response timeout events typedef.

Definition at line 521 of file regular-wifi-mac.h.

◆ PsduResponseTimeoutCallback

typedef void(* ns3::RegularWifiMac::PsduResponseTimeoutCallback) (uint8_t reason, Ptr< const WifiPsdu > psdu, const WifiTxVector &txVector)
private

TracedCallback signature for PSDU response timeout events.

Parameters
reasonthe reason why the timer was started
psduthe PSDU whose response was not received before the timeout
txVectorthe TXVECTOR used to transmit the PSDU

Definition at line 496 of file regular-wifi-mac.h.

◆ PsduResponseTimeoutTracedCallback

TracedCallback for PSDU response timeout events typedef.

Definition at line 500 of file regular-wifi-mac.h.

Constructor & Destructor Documentation

◆ RegularWifiMac() [1/2]

◆ ~RegularWifiMac()

ns3::RegularWifiMac::~RegularWifiMac ( )
virtual

Definition at line 77 of file regular-wifi-mac.cc.

References NS_LOG_FUNCTION.

◆ RegularWifiMac() [2/2]

ns3::RegularWifiMac::RegularWifiMac ( const RegularWifiMac )
private

type conversion operator

Member Function Documentation

◆ ConfigureContentionWindow()

void ns3::RegularWifiMac::ConfigureContentionWindow ( uint32_t  cwMin,
uint32_t  cwMax 
)
protected
Parameters
cwMinthe minimum contention window size
cwMaxthe maximum contention window size

This method is called to set the minimum and the maximum contention window size.

Definition at line 1149 of file regular-wifi-mac.cc.

References ns3::AC_BE_NQOS, ns3::WifiMac::ConfigureDcf(), m_dsssSupported, m_edca, m_erpSupported, and m_txop.

Referenced by ConfigureStandard(), ns3::StaWifiMac::UpdateApInfoFromAssocResp(), and ns3::StaWifiMac::UpdateApInfoFromProbeResp().

+ Here is the call graph for this function:
+ Here is the caller graph for this function:

◆ ConfigureStandard()

void ns3::RegularWifiMac::ConfigureStandard ( WifiStandard  standard)
overridevirtual
Parameters
standardthe wifi standard to be configured

This method completes the configuration process for a requested PHY standard. Subclasses should implement this method to configure their DCF queues according to the requested standard.

Implements ns3::WifiMac.

Definition at line 1106 of file regular-wifi-mac.cc.

References ConfigureContentionWindow(), NS_FATAL_ERROR, NS_LOG_FUNCTION, SetDsssSupported(), SetErpSupported(), SetQosSupported(), SetupFrameExchangeManager(), ns3::WIFI_STANDARD_80211a, ns3::WIFI_STANDARD_80211ac, ns3::WIFI_STANDARD_80211ax_2_4GHZ, ns3::WIFI_STANDARD_80211ax_5GHZ, ns3::WIFI_STANDARD_80211ax_6GHZ, ns3::WIFI_STANDARD_80211b, ns3::WIFI_STANDARD_80211g, ns3::WIFI_STANDARD_80211n_2_4GHZ, ns3::WIFI_STANDARD_80211n_5GHZ, and ns3::WIFI_STANDARD_80211p.

Referenced by ns3::MeshWifiInterfaceMac::ConfigureStandard(), AmpduAggregationTest::DoRun(), TwoLevelAggregationTest::DoRun(), DcfImmediateAccessBroadcastTestCase::DoRun(), Bug2831TestCase::DoRun(), and HeAggregationTest::DoRunSubTest().

+ Here is the call graph for this function:
+ Here is the caller graph for this function:

◆ DeaggregateAmsduAndForward()

void ns3::RegularWifiMac::DeaggregateAmsduAndForward ( Ptr< WifiMacQueueItem mpdu)
protectedvirtual

This method can be called to de-aggregate an A-MSDU and forward the constituent packets up the stack.

Parameters
mpduthe MPDU containing the A-MSDU.

Reimplemented in ns3::ApWifiMac.

Definition at line 874 of file regular-wifi-mac.cc.

References ForwardUp(), NS_LOG_FUNCTION, and ns3::PeekPointer().

Referenced by ns3::OcbWifiMac::Receive(), ns3::AdhocWifiMac::Receive(), and ns3::StaWifiMac::Receive().

+ Here is the call graph for this function:
+ Here is the caller graph for this function:

◆ DoDispose()

void ns3::RegularWifiMac::DoDispose ( void  )
overrideprotectedvirtual

Destructor implementation.

This method is called by Dispose() or by the Object's destructor, whichever comes first.

Subclasses are expected to implement their real destruction code in an overridden version of this method and chain up to their parent's implementation once they are done. i.e, for simplicity, the destructor of every subclass should be empty and its content should be moved to the associated DoDispose() method.

It is safe to call GetObject() from within this method.

Reimplemented from ns3::WifiMac.

Definition at line 95 of file regular-wifi-mac.cc.

References ns3::Object::Dispose(), ns3::WifiMac::DoDispose(), m_channelAccessManager, m_edca, m_feManager, m_phy, m_rxMiddle, m_stationManager, m_txMiddle, m_txop, and NS_LOG_FUNCTION.

Referenced by ns3::MeshWifiInterfaceMac::DoDispose(), ns3::OcbWifiMac::DoDispose(), and ns3::ApWifiMac::DoDispose().

+ Here is the call graph for this function:
+ Here is the caller graph for this function:

◆ DoInitialize()

void ns3::RegularWifiMac::DoInitialize ( void  )
overrideprotectedvirtual

Initialize() implementation.

This method is called only once by Initialize(). If the user calls Initialize() multiple times, DoInitialize() is called only the first time.

Subclasses are expected to override this method and chain up to their parent's implementation once they are done. It is safe to call GetObject() and AggregateObject() from within this method.

Reimplemented from ns3::Object.

Reimplemented in ns3::StaWifiMac.

Definition at line 83 of file regular-wifi-mac.cc.

References ns3::Object::Initialize(), m_edca, m_txop, and NS_LOG_FUNCTION.

Referenced by ns3::ApWifiMac::DoInitialize().

+ Here is the call graph for this function:
+ Here is the caller graph for this function:

◆ Enqueue() [1/2]

void ns3::RegularWifiMac::Enqueue ( Ptr< Packet packet,
Mac48Address  to 
)
overridepure virtual
Parameters
packetthe packet to send.
tothe address to which the packet should be sent.

The packet should be enqueued in a TX queue, and should be dequeued as soon as the DCF function determines that access it granted to this MAC.

Implements ns3::WifiMac.

Implemented in ns3::StaWifiMac, ns3::ApWifiMac, ns3::AdhocWifiMac, ns3::OcbWifiMac, and ns3::MeshWifiInterfaceMac.

◆ Enqueue() [2/2]

void ns3::RegularWifiMac::Enqueue ( Ptr< Packet packet,
Mac48Address  to,
Mac48Address  from 
)
overridevirtual
Parameters
packetthe packet to send.
tothe address to which the packet should be sent.
fromthe address from which the packet should be sent.

The packet should be enqueued in a TX queue, and should be dequeued as soon as the DCF function determines that access it granted to this MAC. The extra parameter "from" allows this device to operate in a bridged mode, forwarding received frames without altering the source address.

Implements ns3::WifiMac.

Definition at line 739 of file regular-wifi-mac.cc.

References GetAddress(), and NS_FATAL_ERROR.

+ Here is the call graph for this function:

◆ ForwardUp()

void ns3::RegularWifiMac::ForwardUp ( Ptr< const Packet packet,
Mac48Address  from,
Mac48Address  to 
)
protected

Forward the packet up to the device.

Parameters
packetthe packet that we are forwarding up to the device
fromthe address of the source
tothe address of the destination

Definition at line 757 of file regular-wifi-mac.cc.

References m_forwardUp, and NS_LOG_FUNCTION.

Referenced by DeaggregateAmsduAndForward(), ns3::ApWifiMac::DeaggregateAmsduAndForward(), ns3::MeshWifiInterfaceMac::Receive(), ns3::OcbWifiMac::Receive(), ns3::AdhocWifiMac::Receive(), ns3::ApWifiMac::Receive(), and ns3::StaWifiMac::Receive().

+ Here is the caller graph for this function:

◆ GetAddress()

◆ GetBEQueue()

Ptr< QosTxop > ns3::RegularWifiMac::GetBEQueue ( void  ) const
protected

Accessor for the AC_BE channel access function.

Returns
a smart pointer to QosTxop

Definition at line 525 of file regular-wifi-mac.cc.

References ns3::AC_BE, and m_edca.

Referenced by ns3::OcbWifiMac::ConfigureEdca(), AmpduAggregationTest::DoRun(), TwoLevelAggregationTest::DoRun(), HeAggregationTest::DoRunSubTest(), GetTypeId(), SetBeBlockAckInactivityTimeout(), and SetBeBlockAckThreshold().

+ Here is the caller graph for this function:

◆ GetBKQueue()

Ptr< QosTxop > ns3::RegularWifiMac::GetBKQueue ( void  ) const
protected

Accessor for the AC_BK channel access function.

Returns
a smart pointer to QosTxop

Definition at line 531 of file regular-wifi-mac.cc.

References ns3::AC_BK, and m_edca.

Referenced by ns3::OcbWifiMac::ConfigureEdca(), GetTypeId(), SetBkBlockAckInactivityTimeout(), and SetBkBlockAckThreshold().

+ Here is the caller graph for this function:

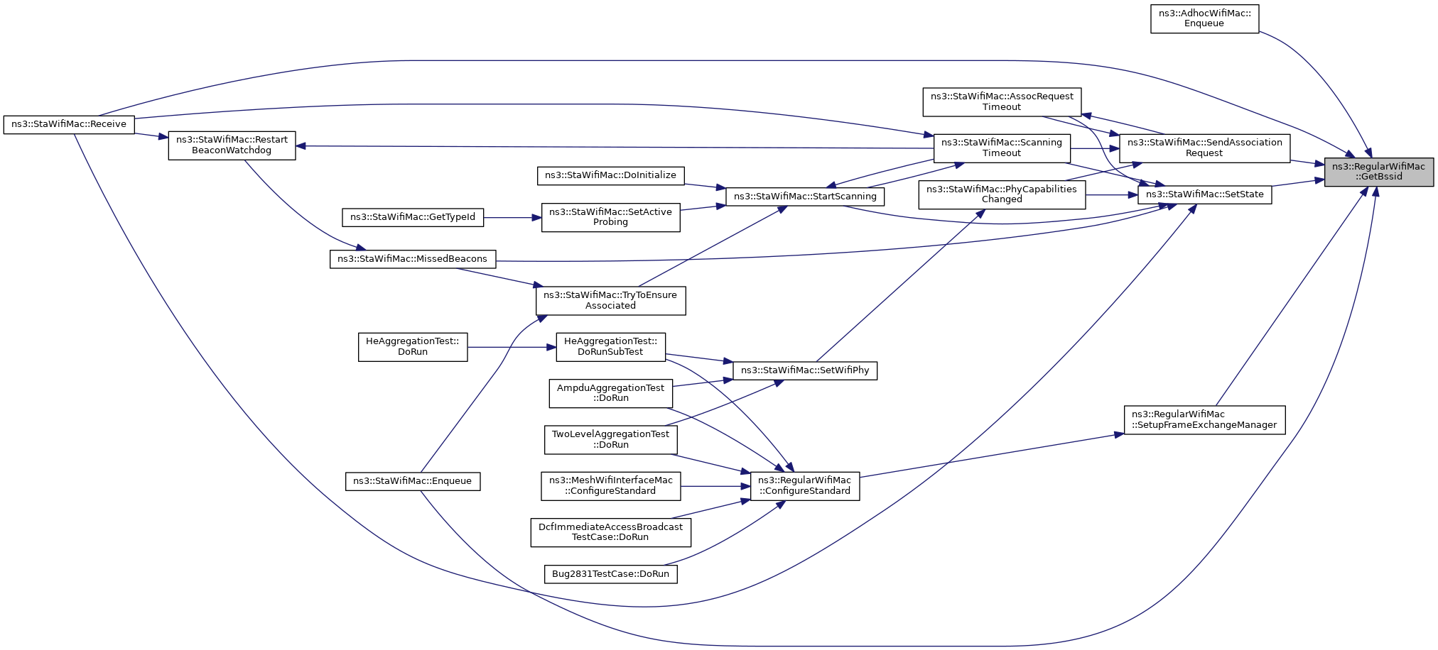
◆ GetBssid()

Mac48Address ns3::RegularWifiMac::GetBssid ( void  ) const
overridevirtual
Returns
the BSSID of the network this device belongs to.

Implements ns3::WifiMac.

Definition at line 713 of file regular-wifi-mac.cc.

References m_bssid.

Referenced by ns3::AdhocWifiMac::Enqueue(), ns3::StaWifiMac::Enqueue(), ns3::StaWifiMac::Receive(), ns3::StaWifiMac::SendAssociationRequest(), ns3::StaWifiMac::SetState(), and SetupFrameExchangeManager().

+ Here is the caller graph for this function:

◆ GetDsssSupported()

bool ns3::RegularWifiMac::GetDsssSupported ( ) const

Return whether the device supports DSSS.

Returns
true if DSSS is supported, false otherwise

Definition at line 663 of file regular-wifi-mac.cc.

References m_dsssSupported.

Referenced by ns3::ApWifiMac::GetDsssParameterSet(), ns3::ApWifiMac::SendOneBeacon(), and ns3::ApWifiMac::SendProbeResp().

+ Here is the caller graph for this function:

◆ GetErpSupported()

◆ GetExtendedCapabilities()

ExtendedCapabilities ns3::RegularWifiMac::GetExtendedCapabilities ( void  ) const

Return the extended capabilities of the device.

Returns
the extended capabilities that we support

Definition at line 196 of file regular-wifi-mac.cc.

References GetHtSupported(), GetVhtSupported(), NS_LOG_FUNCTION, ns3::ExtendedCapabilities::SetHtSupported(), and ns3::ExtendedCapabilities::SetVhtSupported().

Referenced by ns3::StaWifiMac::SendAssociationRequest(), ns3::ApWifiMac::SendAssocResp(), ns3::ApWifiMac::SendOneBeacon(), ns3::StaWifiMac::SendProbeRequest(), and ns3::ApWifiMac::SendProbeResp().

+ Here is the call graph for this function:
+ Here is the caller graph for this function:

◆ GetFrameExchangeManager()

Ptr< FrameExchangeManager > ns3::RegularWifiMac::GetFrameExchangeManager ( void  ) const

Get the Frame Exchange Manager.

Returns
the Frame Exchange Manager

Definition at line 177 of file regular-wifi-mac.cc.

References m_feManager.

Referenced by AmpduAggregationTest::DoRun(), TwoLevelAggregationTest::DoRun(), DcfImmediateAccessBroadcastTestCase::DoRun(), Bug2831TestCase::DoRun(), and HeAggregationTest::DoRunSubTest().

+ Here is the caller graph for this function:

◆ GetHeCapabilities()

◆ GetHeSupported()

◆ GetHtCapabilities()

HtCapabilities ns3::RegularWifiMac::GetHtCapabilities ( void  ) const

Return the HT capabilities of the device.

Returns
the HT capabilities that we support

Definition at line 207 of file regular-wifi-mac.cc.

References ns3::WifiPhy::GetChannelWidth(), ns3::WifiMac::GetHtConfiguration(), GetHtSupported(), ns3::WifiPhy::GetMaxSupportedTxSpatialStreams(), ns3::WifiPhy::GetMcsList(), ns3::WifiPhy::GetNMcs(), m_beMaxAmpduSize, m_beMaxAmsduSize, m_bkMaxAmpduSize, m_bkMaxAmsduSize, m_phy, m_viMaxAmpduSize, m_viMaxAmsduSize, m_voMaxAmpduSize, m_voMaxAmsduSize, max, min, NS_ASSERT, NS_LOG_DEBUG, NS_LOG_FUNCTION, ns3::HtCapabilities::SetHtSupported(), ns3::HtCapabilities::SetLdpc(), ns3::HtCapabilities::SetLSigProtectionSupport(), ns3::HtCapabilities::SetMaxAmpduLength(), ns3::HtCapabilities::SetMaxAmsduLength(), ns3::HtCapabilities::SetRxHighestSupportedDataRate(), ns3::HtCapabilities::SetRxMcsBitmask(), ns3::HtCapabilities::SetShortGuardInterval20(), ns3::HtCapabilities::SetShortGuardInterval40(), ns3::HtCapabilities::SetSupportedChannelWidth(), ns3::HtCapabilities::SetTxMaxNSpatialStreams(), ns3::HtCapabilities::SetTxMcsSetDefined(), ns3::HtCapabilities::SetTxRxMcsSetUnequal(), ns3::HtCapabilities::SetTxUnequalModulation(), and ns3::WIFI_MOD_CLASS_HT.

Referenced by ns3::OcbWifiMac::Enqueue(), ns3::AdhocWifiMac::Enqueue(), ns3::OcbWifiMac::Receive(), ns3::AdhocWifiMac::Receive(), ns3::StaWifiMac::SendAssociationRequest(), ns3::ApWifiMac::SendAssocResp(), ns3::ApWifiMac::SendOneBeacon(), ns3::StaWifiMac::SendProbeRequest(), and ns3::ApWifiMac::SendProbeResp().

+ Here is the call graph for this function:
+ Here is the caller graph for this function:

◆ GetHtSupported()

◆ GetMaxAmpduSize()

uint32_t ns3::RegularWifiMac::GetMaxAmpduSize ( AcIndex  ac) const

Return the maximum A-MPDU size of the given Access Category.

Parameters
acAccess Category index
Returns
the maximum A-MPDU size

Definition at line 1164 of file regular-wifi-mac.cc.

References ns3::AC_BE, ns3::AC_BK, ns3::AC_VI, ns3::AC_VO, m_beMaxAmpduSize, m_bkMaxAmpduSize, m_viMaxAmpduSize, m_voMaxAmpduSize, and NS_ABORT_MSG.

◆ GetMaxAmsduSize()

uint16_t ns3::RegularWifiMac::GetMaxAmsduSize ( AcIndex  ac) const

Return the maximum A-MSDU size of the given Access Category.

Parameters
acAccess Category index
Returns
the maximum A-MSDU size

Definition at line 1189 of file regular-wifi-mac.cc.

References ns3::AC_BE, ns3::AC_BK, ns3::AC_VI, ns3::AC_VO, m_beMaxAmsduSize, m_bkMaxAmsduSize, m_viMaxAmsduSize, m_voMaxAmsduSize, and NS_ABORT_MSG.

◆ GetQosSupported()

◆ GetQosTxop() [1/2]

Ptr< QosTxop > ns3::RegularWifiMac::GetQosTxop ( AcIndex  ac) const

Accessor for a specified EDCA object.

Parameters
acthe Access Category
Returns
a smart pointer to a QosTxop

Definition at line 501 of file regular-wifi-mac.cc.

References m_edca.

Referenced by GetQosTxop(), ns3::StaWifiMac::SetEdcaParameters(), and ns3::StaWifiMac::SetMuEdcaParameters().

+ Here is the caller graph for this function:

◆ GetQosTxop() [2/2]

Ptr< QosTxop > ns3::RegularWifiMac::GetQosTxop ( uint8_t  tid) const

Accessor for a specified EDCA object.

Parameters
tidthe Traffic ID
Returns
a smart pointer to a QosTxop

Definition at line 507 of file regular-wifi-mac.cc.

References GetQosTxop(), and ns3::QosUtilsMapTidToAc().

+ Here is the call graph for this function:

◆ GetShortSlotTimeSupported()

bool ns3::RegularWifiMac::GetShortSlotTimeSupported ( void  ) const
overridevirtual
Returns
whether the device supports short slot time capability.

Implements ns3::WifiMac.

Definition at line 733 of file regular-wifi-mac.cc.

References m_shortSlotTimeSupported.

Referenced by ns3::StaWifiMac::GetCapabilities(), GetTypeId(), and ns3::ApWifiMac::UpdateShortSlotTimeEnabled().

+ Here is the caller graph for this function:

◆ GetSsid()

Ssid ns3::RegularWifiMac::GetSsid ( void  ) const
overridevirtual

◆ GetTxop()

Ptr< Txop > ns3::RegularWifiMac::GetTxop ( void  ) const

Accessor for the DCF object.

Returns
a smart pointer to Txop

Definition at line 495 of file regular-wifi-mac.cc.

References m_txop.

Referenced by ns3::OcbWifiMac::ConfigureEdca(), and GetTypeId().

+ Here is the caller graph for this function:

◆ GetTxopQueue()

Ptr< WifiMacQueue > ns3::RegularWifiMac::GetTxopQueue ( AcIndex  ac) const
virtual

Get the wifi MAC queue of the (Qos)Txop associated with the given AC.

Parameters
acthe given Access Category
Returns
the wifi MAC queue of the (Qos)Txop associated with the given AC

Reimplemented in ns3::ApWifiMac.

Definition at line 537 of file regular-wifi-mac.cc.

References ns3::AC_BE, ns3::AC_BE_NQOS, ns3::AC_BK, ns3::AC_VI, ns3::AC_VO, ns3::Txop::GetWifiMacQueue(), m_edca, m_txop, and NS_ASSERT.

Referenced by ns3::ApWifiMac::GetTxopQueue().

+ Here is the call graph for this function:
+ Here is the caller graph for this function:

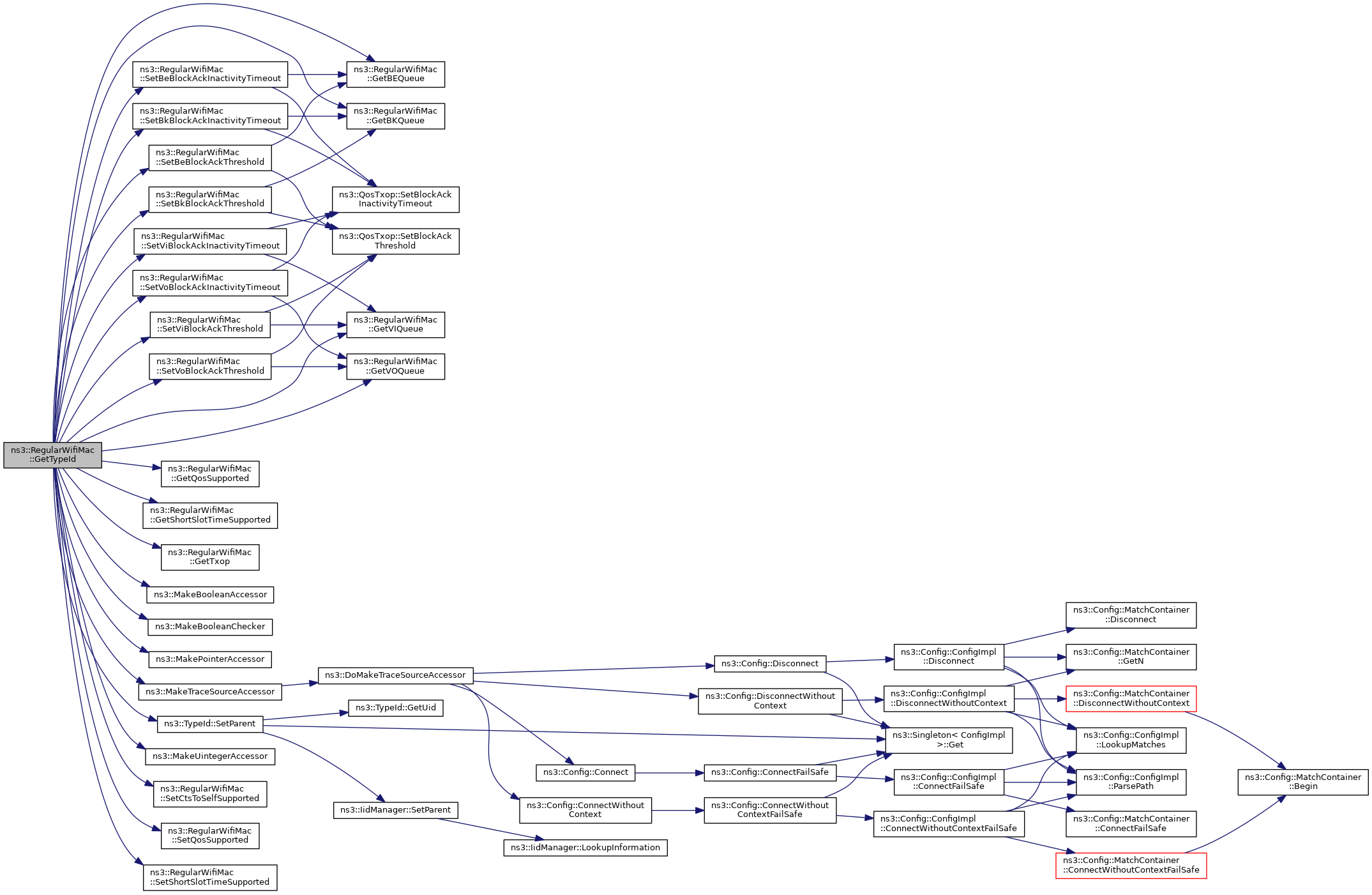
◆ GetTypeId()

◆ GetTypeOfStation()

TypeOfStation ns3::RegularWifiMac::GetTypeOfStation ( void  ) const
overridevirtual

Return the type of station.

Returns
the type of station.

Implements ns3::WifiMac.

Definition at line 489 of file regular-wifi-mac.cc.

References m_typeOfStation.

◆ GetVhtCapabilities()

VhtCapabilities ns3::RegularWifiMac::GetVhtCapabilities ( void  ) const

Return the VHT capabilities of the device.

Returns
the VHT capabilities that we support

Definition at line 263 of file regular-wifi-mac.cc.

References ns3::WifiPhy::GetChannelWidth(), ns3::WifiMac::GetHtConfiguration(), ns3::WifiPhy::GetMaxSupportedRxSpatialStreams(), ns3::WifiPhy::GetMaxSupportedTxSpatialStreams(), ns3::WifiPhy::GetMcsList(), ns3::WifiMac::GetVhtConfiguration(), GetVhtSupported(), m_beMaxAmpduSize, m_beMaxAmsduSize, m_bkMaxAmpduSize, m_bkMaxAmsduSize, m_phy, m_viMaxAmpduSize, m_viMaxAmsduSize, m_voMaxAmpduSize, m_voMaxAmsduSize, max, min, NS_LOG_DEBUG, NS_LOG_FUNCTION, ns3::VhtCapabilities::SetMaxAmpduLength(), ns3::VhtCapabilities::SetMaxMpduLength(), ns3::VhtCapabilities::SetRxHighestSupportedLgiDataRate(), ns3::VhtCapabilities::SetRxLdpc(), ns3::VhtCapabilities::SetRxMcsMap(), ns3::VhtCapabilities::SetRxStbc(), ns3::VhtCapabilities::SetShortGuardIntervalFor160Mhz(), ns3::VhtCapabilities::SetShortGuardIntervalFor80Mhz(), ns3::VhtCapabilities::SetSupportedChannelWidthSet(), ns3::VhtCapabilities::SetTxHighestSupportedLgiDataRate(), ns3::VhtCapabilities::SetTxMcsMap(), ns3::VhtCapabilities::SetTxStbc(), ns3::VhtCapabilities::SetVhtSupported(), and ns3::WIFI_MOD_CLASS_VHT.

Referenced by ns3::OcbWifiMac::Enqueue(), ns3::AdhocWifiMac::Enqueue(), ns3::OcbWifiMac::Receive(), ns3::AdhocWifiMac::Receive(), ns3::StaWifiMac::SendAssociationRequest(), ns3::ApWifiMac::SendAssocResp(), ns3::ApWifiMac::SendOneBeacon(), ns3::StaWifiMac::SendProbeRequest(), and ns3::ApWifiMac::SendProbeResp().

+ Here is the call graph for this function:
+ Here is the caller graph for this function:

◆ GetVhtSupported()

◆ GetVIQueue()

Ptr< QosTxop > ns3::RegularWifiMac::GetVIQueue ( void  ) const
protected

Accessor for the AC_VI channel access function.

Returns
a smart pointer to QosTxop

Definition at line 519 of file regular-wifi-mac.cc.

References ns3::AC_VI, and m_edca.

Referenced by ns3::OcbWifiMac::ConfigureEdca(), TwoLevelAggregationTest::DoRun(), GetTypeId(), SetViBlockAckInactivityTimeout(), and SetViBlockAckThreshold().

+ Here is the caller graph for this function:

◆ GetVOQueue()

Ptr< QosTxop > ns3::RegularWifiMac::GetVOQueue ( void  ) const
protected

Accessor for the AC_VO channel access function.

Returns
a smart pointer to QosTxop

Definition at line 513 of file regular-wifi-mac.cc.

References ns3::AC_VO, and m_edca.

Referenced by ns3::OcbWifiMac::ConfigureEdca(), GetTypeId(), SetVoBlockAckInactivityTimeout(), and SetVoBlockAckThreshold().

+ Here is the caller graph for this function:

◆ GetWifiPhy()

Ptr< WifiPhy > ns3::RegularWifiMac::GetWifiPhy ( void  ) const
overridevirtual
Returns
the physical layer attached to this MAC

Implements ns3::WifiMac.

Definition at line 558 of file regular-wifi-mac.cc.

References m_phy, and NS_LOG_FUNCTION.

◆ GetWifiRemoteStationManager()

Ptr< WifiRemoteStationManager > ns3::RegularWifiMac::GetWifiRemoteStationManager ( void  ) const
overridevirtual
Returns
the station manager attached to this MAC.

Implements ns3::WifiMac.

Definition at line 190 of file regular-wifi-mac.cc.

References m_stationManager.

Referenced by AmpduAggregationTest::DoRun(), TwoLevelAggregationTest::DoRun(), and HeAggregationTest::DoRunSubTest().

+ Here is the caller graph for this function:

◆ operator=()

RegularWifiMac& ns3::RegularWifiMac::operator= ( const RegularWifiMac mac)
private

assignment operator

Parameters
macthe RegularWifiMac to assign
Returns
the assigned value

◆ Receive()

void ns3::RegularWifiMac::Receive ( Ptr< WifiMacQueueItem mpdu)
protectedvirtual

This method acts as the MacRxMiddle receive callback and is invoked to notify us that a frame has been received.

The implementation is intended to capture logic that is going to be common to all (or most) derived classes. Specifically, handling of Block Ack management frames is dealt with here.

This method will need, however, to be overridden by derived classes so that they can perform their data handling before invoking the base version.

Parameters
mpduthe MPDU that has been received.

Reimplemented in ns3::StaWifiMac, ns3::ApWifiMac, ns3::AdhocWifiMac, ns3::OcbWifiMac, and ns3::MeshWifiInterfaceMac.

Definition at line 764 of file regular-wifi-mac.cc.

References ns3::WifiActionHeader::BLOCK_ACK, ns3::WifiActionHeader::BLOCK_ACK_ADDBA_REQUEST, ns3::WifiActionHeader::BLOCK_ACK_ADDBA_RESPONSE, ns3::WifiActionHeader::BLOCK_ACK_DELBA, ns3::WifiActionHeader::ActionValue::blockAck, ns3::Packet::Copy(), ns3::WifiActionHeader::GetAction(), ns3::WifiMacHeader::GetAddr1(), ns3::WifiMacHeader::GetAddr2(), GetAddress(), ns3::WifiActionHeader::GetCategory(), ns3::WifiMacQueueItem::GetHeader(), ns3::WifiMacQueueItem::GetPacket(), ns3::MgtAddBaResponseHeader::GetTid(), ns3::MgtDelBaHeader::GetTid(), ns3::WifiMacHeader::GetType(), ns3::WifiMacHeader::IsAction(), ns3::MgtDelBaHeader::IsByOriginator(), ns3::WifiMacHeader::IsMgt(), m_edca, m_feManager, m_qosSupported, NS_ASSERT, NS_FATAL_ERROR, NS_LOG_FUNCTION, ns3::QosUtilsMapTidToAc(), and ns3::Packet::RemoveHeader().

Referenced by RegularWifiMac(), ns3::OcbWifiMac::Receive(), ns3::AdhocWifiMac::Receive(), ns3::ApWifiMac::Receive(), and ns3::StaWifiMac::Receive().

+ Here is the call graph for this function:
+ Here is the caller graph for this function:

◆ ResetWifiPhy()

void ns3::RegularWifiMac::ResetWifiPhy ( void  )
overridevirtual

Remove currently attached WifiPhy device from this MAC.

Implements ns3::WifiMac.

Definition at line 565 of file regular-wifi-mac.cc.

References m_channelAccessManager, m_feManager, m_phy, NS_ASSERT, and NS_LOG_FUNCTION.

Referenced by ns3::DefaultChannelScheduler::SwitchToNextChannel().

+ Here is the caller graph for this function:

◆ SetAddress()

void ns3::RegularWifiMac::SetAddress ( Mac48Address  address)
overridevirtual
Parameters
addressthe current address of this MAC layer.

Implements ns3::WifiMac.

Definition at line 676 of file regular-wifi-mac.cc.

References first::address, m_address, and NS_LOG_FUNCTION.

Referenced by AmpduAggregationTest::DoRun(), TwoLevelAggregationTest::DoRun(), DcfImmediateAccessBroadcastTestCase::DoRun(), Bug2831TestCase::DoRun(), HeAggregationTest::DoRunSubTest(), ns3::AdhocWifiMac::SetAddress(), and ns3::ApWifiMac::SetAddress().

+ Here is the caller graph for this function:

◆ SetBeBlockAckInactivityTimeout()

void ns3::RegularWifiMac::SetBeBlockAckInactivityTimeout ( uint16_t  timeout)
private

Set BE block ack inactivity timeout.

Parameters
timeoutthe BE block ack inactivity timeout.

Definition at line 445 of file regular-wifi-mac.cc.

References GetBEQueue(), NS_LOG_FUNCTION, ns3::QosTxop::SetBlockAckInactivityTimeout(), and timeout.

Referenced by GetTypeId().

+ Here is the call graph for this function:
+ Here is the caller graph for this function:

◆ SetBeBlockAckThreshold()

void ns3::RegularWifiMac::SetBeBlockAckThreshold ( uint8_t  threshold)
private

Set the block ack threshold for AC_BE.

Parameters
thresholdthe block ack threshold for AC_BE.

Definition at line 417 of file regular-wifi-mac.cc.

References GetBEQueue(), NS_LOG_FUNCTION, and ns3::QosTxop::SetBlockAckThreshold().

Referenced by GetTypeId().

+ Here is the call graph for this function:
+ Here is the caller graph for this function:

◆ SetBkBlockAckInactivityTimeout()

void ns3::RegularWifiMac::SetBkBlockAckInactivityTimeout ( uint16_t  timeout)
private

Set BK block ack inactivity timeout.

Parameters
timeoutthe BK block ack inactivity timeout.

Definition at line 452 of file regular-wifi-mac.cc.

References GetBKQueue(), NS_LOG_FUNCTION, ns3::QosTxop::SetBlockAckInactivityTimeout(), and timeout.

Referenced by GetTypeId().

+ Here is the call graph for this function:
+ Here is the caller graph for this function:

◆ SetBkBlockAckThreshold()

void ns3::RegularWifiMac::SetBkBlockAckThreshold ( uint8_t  threshold)
private

Set the block ack threshold for AC_BK.

Parameters
thresholdthe block ack threshold for AC_BK.

Definition at line 424 of file regular-wifi-mac.cc.

References GetBKQueue(), NS_LOG_FUNCTION, and ns3::QosTxop::SetBlockAckThreshold().

Referenced by GetTypeId().

+ Here is the call graph for this function:
+ Here is the caller graph for this function:

◆ SetBssid()

void ns3::RegularWifiMac::SetBssid ( Mac48Address  bssid)
Parameters
bssidthe BSSID of the network that this device belongs to.

Definition at line 702 of file regular-wifi-mac.cc.

References m_bssid, m_feManager, and NS_LOG_FUNCTION.

Referenced by ns3::OcbWifiMac::OcbWifiMac(), ns3::AdhocWifiMac::SetAddress(), ns3::ApWifiMac::SetAddress(), ns3::StaWifiMac::UpdateApInfoFromBeacon(), and ns3::StaWifiMac::UpdateApInfoFromProbeResp().

+ Here is the caller graph for this function:

◆ SetCtsToSelfSupported()

void ns3::RegularWifiMac::SetCtsToSelfSupported ( bool  enable)

Enable or disable CTS-to-self feature.

Parameters
enabletrue if CTS-to-self is to be supported, false otherwise

Definition at line 669 of file regular-wifi-mac.cc.

References m_ctsToSelfSupported, and NS_LOG_FUNCTION.

Referenced by GetTypeId().

+ Here is the caller graph for this function:

◆ SetDsssSupported()

void ns3::RegularWifiMac::SetDsssSupported ( bool  enable)
protected

Enable or disable DSSS support for the device.

Parameters
enablewhether DSSS is supported

Definition at line 656 of file regular-wifi-mac.cc.

References m_dsssSupported, and NS_LOG_FUNCTION.

Referenced by ConfigureStandard(), and SetErpSupported().

+ Here is the caller graph for this function:

◆ SetErpSupported()

void ns3::RegularWifiMac::SetErpSupported ( bool  enable)
protected

Enable or disable ERP support for the device.

Parameters
enablewhether ERP is supported

Definition at line 645 of file regular-wifi-mac.cc.

References m_erpSupported, NS_LOG_FUNCTION, and SetDsssSupported().

Referenced by ConfigureStandard().

+ Here is the call graph for this function:
+ Here is the caller graph for this function:

◆ SetForwardUpCallback()

void ns3::RegularWifiMac::SetForwardUpCallback ( ForwardUpCallback  upCallback)
overridevirtual
Parameters
upCallbackthe callback to invoke when a packet must be forwarded up the stack.

Implements ns3::WifiMac.

Definition at line 575 of file regular-wifi-mac.cc.

References m_forwardUp, and NS_LOG_FUNCTION.

◆ SetLinkDownCallback()

void ns3::RegularWifiMac::SetLinkDownCallback ( Callback< void >  linkDown)
overridevirtual
Parameters
linkDownthe callback to invoke when the link becomes down.

Implements ns3::WifiMac.

Definition at line 589 of file regular-wifi-mac.cc.

References m_linkDown, and NS_LOG_FUNCTION.

Referenced by ns3::OcbWifiMac::SetLinkDownCallback().

+ Here is the caller graph for this function:

◆ SetLinkUpCallback()

void ns3::RegularWifiMac::SetLinkUpCallback ( Callback< void >  linkUp)
overridevirtual
Parameters
linkUpthe callback to invoke when the link becomes up.

Implements ns3::WifiMac.

Definition at line 582 of file regular-wifi-mac.cc.

References m_linkUp, and NS_LOG_FUNCTION.

Referenced by ns3::MeshWifiInterfaceMac::SetLinkUpCallback(), ns3::OcbWifiMac::SetLinkUpCallback(), ns3::AdhocWifiMac::SetLinkUpCallback(), and ns3::ApWifiMac::SetLinkUpCallback().

+ Here is the caller graph for this function:

◆ SetPromisc()

void ns3::RegularWifiMac::SetPromisc ( void  )
overridevirtual

Sets the interface in promiscuous mode.

Enables promiscuous mode on the interface. Note that any further filtering on the incoming frame path may affect the overall behavior.

Implements ns3::WifiMac.

Definition at line 719 of file regular-wifi-mac.cc.

References m_feManager, and NS_ASSERT.

◆ SetQosSupported()

void ns3::RegularWifiMac::SetQosSupported ( bool  enable)
protectedvirtual

Enable or disable QoS support for the device.

Parameters
enablewhether QoS is supported

Definition at line 596 of file regular-wifi-mac.cc.

References m_qosSupported, and NS_LOG_FUNCTION.

Referenced by ns3::MeshWifiInterfaceMac::ConfigureStandard(), ConfigureStandard(), and GetTypeId().

+ Here is the caller graph for this function:

◆ SetShortSlotTimeSupported()

void ns3::RegularWifiMac::SetShortSlotTimeSupported ( bool  enable)
overridevirtual

Enable or disable short slot time feature.

Parameters
enabletrue if short slot time is to be supported, false otherwise

Implements ns3::WifiMac.

Definition at line 726 of file regular-wifi-mac.cc.

References m_shortSlotTimeSupported, and NS_LOG_FUNCTION.

Referenced by GetTypeId().

+ Here is the caller graph for this function:

◆ SetSsid()

void ns3::RegularWifiMac::SetSsid ( Ssid  ssid)
overridevirtual
Parameters
ssidthe current SSID of this MAC layer.

Implements ns3::WifiMac.

Definition at line 689 of file regular-wifi-mac.cc.

References m_ssid, NS_LOG_FUNCTION, and third::ssid.

◆ SetTypeOfStation()

void ns3::RegularWifiMac::SetTypeOfStation ( TypeOfStation  type)
overrideprotectedvirtual

This method is invoked by a subclass to specify what type of station it is implementing.

This is something that the channel access functions need to know.

Parameters
typethe type of station.

Implements ns3::WifiMac.

Definition at line 482 of file regular-wifi-mac.cc.

References m_typeOfStation, and NS_LOG_FUNCTION.

Referenced by ns3::AdhocWifiMac::AdhocWifiMac(), ns3::ApWifiMac::ApWifiMac(), ns3::MeshWifiInterfaceMac::MeshWifiInterfaceMac(), ns3::OcbWifiMac::OcbWifiMac(), and ns3::StaWifiMac::StaWifiMac().

+ Here is the caller graph for this function:

◆ SetupEdcaQueue()

void ns3::RegularWifiMac::SetupEdcaQueue ( AcIndex  ac)
private

This method is a private utility invoked to configure the channel access function for the specified Access Category.

Parameters
acthe Access Category of the queue to initialise.

Definition at line 459 of file regular-wifi-mac.cc.

References ns3::QosTxop::GetBaManager(), m_ackedMpduCallback, m_channelAccessManager, m_droppedMpduCallback, m_edca, m_nackedMpduCallback, m_txMiddle, ns3::MakeCallback(), NS_ASSERT, NS_LOG_FUNCTION, ns3::Txop::SetChannelAccessManager(), ns3::QosTxop::SetDroppedMpduCallback(), ns3::Txop::SetTxMiddle(), and ns3::Txop::SetWifiMac().

Referenced by RegularWifiMac().

+ Here is the call graph for this function:
+ Here is the caller graph for this function:

◆ SetupFrameExchangeManager()

void ns3::RegularWifiMac::SetupFrameExchangeManager ( void  )
protected

Create a Frame Exchange Manager depending on the supported version of the standard.

Definition at line 126 of file regular-wifi-mac.cc.

References GetAddress(), GetBssid(), GetHeSupported(), GetHtSupported(), GetQosSupported(), GetVhtSupported(), m_ackedMpduCallback, m_channelAccessManager, m_droppedMpduCallback, m_edca, m_feManager, m_mpduResponseTimeoutCallback, m_psduMapResponseTimeoutCallback, m_psduResponseTimeoutCallback, m_rxMiddle, m_txMiddle, ns3::MakeCallback(), and NS_LOG_FUNCTION.

Referenced by ConfigureStandard().

+ Here is the call graph for this function:
+ Here is the caller graph for this function:

◆ SetViBlockAckInactivityTimeout()

void ns3::RegularWifiMac::SetViBlockAckInactivityTimeout ( uint16_t  timeout)
private

Set VI block ack inactivity timeout.

Parameters
timeoutthe VI block ack inactivity timeout.

Definition at line 438 of file regular-wifi-mac.cc.

References GetVIQueue(), NS_LOG_FUNCTION, ns3::QosTxop::SetBlockAckInactivityTimeout(), and timeout.

Referenced by GetTypeId().

+ Here is the call graph for this function:
+ Here is the caller graph for this function:

◆ SetViBlockAckThreshold()

void ns3::RegularWifiMac::SetViBlockAckThreshold ( uint8_t  threshold)
private

Set the block ack threshold for AC_VI.

Parameters
thresholdthe block ack threshold for AC_VI.

Definition at line 410 of file regular-wifi-mac.cc.

References GetVIQueue(), NS_LOG_FUNCTION, and ns3::QosTxop::SetBlockAckThreshold().

Referenced by GetTypeId().

+ Here is the call graph for this function:
+ Here is the caller graph for this function:

◆ SetVoBlockAckInactivityTimeout()

void ns3::RegularWifiMac::SetVoBlockAckInactivityTimeout ( uint16_t  timeout)
private

Set VO block ack inactivity timeout.

Parameters
timeoutthe VO block ack inactivity timeout.

Definition at line 431 of file regular-wifi-mac.cc.

References GetVOQueue(), NS_LOG_FUNCTION, ns3::QosTxop::SetBlockAckInactivityTimeout(), and timeout.

Referenced by GetTypeId().

+ Here is the call graph for this function:
+ Here is the caller graph for this function:

◆ SetVoBlockAckThreshold()

void ns3::RegularWifiMac::SetVoBlockAckThreshold ( uint8_t  threshold)
private

Set the block ack threshold for AC_VO.

Parameters
thresholdthe block ack threshold for AC_VO.

Definition at line 403 of file regular-wifi-mac.cc.

References GetVOQueue(), NS_LOG_FUNCTION, and ns3::QosTxop::SetBlockAckThreshold().

Referenced by GetTypeId().

+ Here is the call graph for this function:
+ Here is the caller graph for this function:

◆ SetWifiPhy()

void ns3::RegularWifiMac::SetWifiPhy ( const Ptr< WifiPhy phy)
overridevirtual
Parameters
phythe physical layer attached to this MAC.

Implements ns3::WifiMac.

Reimplemented in ns3::StaWifiMac.

Definition at line 548 of file regular-wifi-mac.cc.

References m_channelAccessManager, m_feManager, m_phy, NS_ASSERT, NS_LOG_FUNCTION, and third::phy.

Referenced by ns3::DefaultChannelScheduler::AssignDefaultCchAccess(), ns3::StaWifiMac::SetWifiPhy(), and ns3::DefaultChannelScheduler::SwitchToNextChannel().

+ Here is the caller graph for this function:

◆ SetWifiRemoteStationManager()

void ns3::RegularWifiMac::SetWifiRemoteStationManager ( const Ptr< WifiRemoteStationManager stationManager)
overridevirtual
Parameters
stationManagerthe station manager attached to this MAC.

Implements ns3::WifiMac.

Definition at line 183 of file regular-wifi-mac.cc.

References m_stationManager, and NS_LOG_FUNCTION.

Referenced by AmpduAggregationTest::DoRun(), TwoLevelAggregationTest::DoRun(), HeAggregationTest::DoRunSubTest(), and ns3::WaveHelper::Install().

+ Here is the caller graph for this function:

◆ SupportsSendFrom()

bool ns3::RegularWifiMac::SupportsSendFrom ( void  ) const
overridevirtual
Returns
if this MAC supports sending from arbitrary address.

The interface may or may not support sending from arbitrary address. This function returns true if sending from arbitrary address is supported, false otherwise.

Implements ns3::WifiMac.

Definition at line 751 of file regular-wifi-mac.cc.

Member Data Documentation

◆ m_ackedMpduCallback

MpduTracedCallback ns3::RegularWifiMac::m_ackedMpduCallback
private

ack'ed MPDU callback

Definition at line 451 of file regular-wifi-mac.h.

Referenced by GetTypeId(), SetupEdcaQueue(), and SetupFrameExchangeManager().

◆ m_address

Mac48Address ns3::RegularWifiMac::m_address
private

MAC address of this station.

Definition at line 432 of file regular-wifi-mac.h.

Referenced by GetAddress(), and SetAddress().

◆ m_beMaxAmpduSize

uint32_t ns3::RegularWifiMac::m_beMaxAmpduSize
private

maximum A-MPDU size for AC_BE (in bytes)

Definition at line 442 of file regular-wifi-mac.h.

Referenced by GetHeCapabilities(), GetHtCapabilities(), GetMaxAmpduSize(), GetTypeId(), and GetVhtCapabilities().

◆ m_beMaxAmsduSize

uint16_t ns3::RegularWifiMac::m_beMaxAmsduSize
private

maximum A-MSDU size for AC_BE (in bytes)

Definition at line 437 of file regular-wifi-mac.h.

Referenced by GetHtCapabilities(), GetMaxAmsduSize(), GetTypeId(), and GetVhtCapabilities().

◆ m_bkMaxAmpduSize

uint32_t ns3::RegularWifiMac::m_bkMaxAmpduSize
private

maximum A-MPDU size for AC_BK (in bytes)

Definition at line 443 of file regular-wifi-mac.h.

Referenced by GetHeCapabilities(), GetHtCapabilities(), GetMaxAmpduSize(), GetTypeId(), and GetVhtCapabilities().

◆ m_bkMaxAmsduSize

uint16_t ns3::RegularWifiMac::m_bkMaxAmsduSize
private

maximum A-MSDU size for AC_BK (in bytes)

Definition at line 438 of file regular-wifi-mac.h.

Referenced by GetHtCapabilities(), GetMaxAmsduSize(), GetTypeId(), and GetVhtCapabilities().

◆ m_bssid

Mac48Address ns3::RegularWifiMac::m_bssid
private

the BSSID

Definition at line 433 of file regular-wifi-mac.h.

Referenced by GetBssid(), and SetBssid().

◆ m_channelAccessManager

◆ m_ctsToSelfSupported

bool ns3::RegularWifiMac::m_ctsToSelfSupported
private

flag indicating whether CTS-To-Self is supported

Definition at line 530 of file regular-wifi-mac.h.

Referenced by SetCtsToSelfSupported().

◆ m_droppedMpduCallback

DroppedMpduTracedCallback ns3::RegularWifiMac::m_droppedMpduCallback
private

This trace indicates that an MPDU was dropped for the given reason.

Definition at line 468 of file regular-wifi-mac.h.

Referenced by RegularWifiMac(), GetTypeId(), SetupEdcaQueue(), and SetupFrameExchangeManager().

◆ m_dsssSupported

bool ns3::RegularWifiMac::m_dsssSupported
private

This Boolean is set true iff this WifiMac is to model 802.11b.

It is exposed through the attribute system.

Definition at line 430 of file regular-wifi-mac.h.

Referenced by ConfigureContentionWindow(), GetDsssSupported(), and SetDsssSupported().

◆ m_edca

◆ m_erpSupported

bool ns3::RegularWifiMac::m_erpSupported
private

This Boolean is set true iff this WifiMac is to model 802.11g.

It is exposed through the attribute system.

Definition at line 425 of file regular-wifi-mac.h.

Referenced by ConfigureContentionWindow(), GetErpSupported(), and SetErpSupported().

◆ m_feManager

◆ m_forwardUp

ForwardUpCallback ns3::RegularWifiMac::m_forwardUp
protected

Callback to forward packet up the stack.

Definition at line 225 of file regular-wifi-mac.h.

Referenced by ForwardUp(), and SetForwardUpCallback().

◆ m_linkDown

Callback<void> ns3::RegularWifiMac::m_linkDown
protected

Callback when a link is down.

Definition at line 227 of file regular-wifi-mac.h.

Referenced by SetLinkDownCallback(), and ns3::StaWifiMac::TryToEnsureAssociated().

◆ m_linkUp

Callback<void> ns3::RegularWifiMac::m_linkUp
protected

Callback when a link is up.

Definition at line 226 of file regular-wifi-mac.h.

Referenced by ns3::StaWifiMac::Receive(), and SetLinkUpCallback().

◆ m_mpduResponseTimeoutCallback

MpduResponseTimeoutTracedCallback ns3::RegularWifiMac::m_mpduResponseTimeoutCallback
private

MPDU response timeout traced callback.

This trace source is fed by a WifiTxTimer object.

Definition at line 487 of file regular-wifi-mac.h.

Referenced by GetTypeId(), and SetupFrameExchangeManager().

◆ m_nackedMpduCallback

MpduTracedCallback ns3::RegularWifiMac::m_nackedMpduCallback
private

nack'ed MPDU callback

Definition at line 452 of file regular-wifi-mac.h.

Referenced by GetTypeId(), and SetupEdcaQueue().

◆ m_phy

◆ m_psduMapResponseTimeoutCallback

PsduMapResponseTimeoutTracedCallback ns3::RegularWifiMac::m_psduMapResponseTimeoutCallback
private

PSDU map response timeout traced callback.

This trace source is fed by a WifiTxTimer object.

Definition at line 527 of file regular-wifi-mac.h.

Referenced by GetTypeId(), and SetupFrameExchangeManager().

◆ m_psduResponseTimeoutCallback

PsduResponseTimeoutTracedCallback ns3::RegularWifiMac::m_psduResponseTimeoutCallback
private

PSDU response timeout traced callback.

This trace source is fed by a WifiTxTimer object.

Definition at line 506 of file regular-wifi-mac.h.

Referenced by GetTypeId(), and SetupFrameExchangeManager().

◆ m_qosSupported

bool ns3::RegularWifiMac::m_qosSupported
private

This Boolean is set true iff this WifiMac is to model 802.11e/WMM style Quality of Service.

It is exposed through the attribute system.

At the moment, this flag is the sole selection between QoS and non-QoS operation for the STA (whether IBSS, AP, or non-AP). Ultimately, we will want a QoS-enabled STA to be able to fall back to non-QoS operation with a non-QoS peer. This'll require further intelligence - i.e., per-association QoS state. Having a big switch seems like a good intermediate stage, however.

Definition at line 420 of file regular-wifi-mac.h.

Referenced by GetQosSupported(), Receive(), and SetQosSupported().

◆ m_rxMiddle

Ptr<MacRxMiddle> ns3::RegularWifiMac::m_rxMiddle
protected

RX middle (defragmentation etc.)

Definition at line 217 of file regular-wifi-mac.h.

Referenced by RegularWifiMac(), ns3::OcbWifiMac::ConfigureStandard(), DoDispose(), and SetupFrameExchangeManager().

◆ m_shortSlotTimeSupported

bool ns3::RegularWifiMac::m_shortSlotTimeSupported
private

flag whether short slot time is supported

Definition at line 529 of file regular-wifi-mac.h.

Referenced by GetShortSlotTimeSupported(), and SetShortSlotTimeSupported().

◆ m_ssid

Ssid ns3::RegularWifiMac::m_ssid
protected

Service Set ID (SSID)

Definition at line 229 of file regular-wifi-mac.h.

Referenced by GetSsid(), and SetSsid().

◆ m_stationManager

◆ m_txErrCallback

TracedCallback<const WifiMacHeader &> ns3::RegularWifiMac::m_txErrCallback
private

transmit error callback

Definition at line 446 of file regular-wifi-mac.h.

Referenced by GetTypeId().

◆ m_txMiddle

◆ m_txOkCallback

TracedCallback<const WifiMacHeader &> ns3::RegularWifiMac::m_txOkCallback
private

transmit OK callback

Definition at line 445 of file regular-wifi-mac.h.

Referenced by GetTypeId().

◆ m_txop

◆ m_typeOfStation

TypeOfStation ns3::RegularWifiMac::m_typeOfStation
private

the type of station

Definition at line 405 of file regular-wifi-mac.h.

Referenced by GetTypeOfStation(), and SetTypeOfStation().

◆ m_viMaxAmpduSize

uint32_t ns3::RegularWifiMac::m_viMaxAmpduSize
private

maximum A-MPDU size for AC_VI (in bytes)

Definition at line 441 of file regular-wifi-mac.h.

Referenced by GetHeCapabilities(), GetHtCapabilities(), GetMaxAmpduSize(), GetTypeId(), and GetVhtCapabilities().

◆ m_viMaxAmsduSize

uint16_t ns3::RegularWifiMac::m_viMaxAmsduSize
private

maximum A-MSDU size for AC_VI (in bytes)

Definition at line 436 of file regular-wifi-mac.h.

Referenced by GetHtCapabilities(), GetMaxAmsduSize(), GetTypeId(), and GetVhtCapabilities().

◆ m_voMaxAmpduSize

uint32_t ns3::RegularWifiMac::m_voMaxAmpduSize
private

maximum A-MPDU size for AC_VO (in bytes)

Definition at line 440 of file regular-wifi-mac.h.

Referenced by GetHeCapabilities(), GetHtCapabilities(), GetMaxAmpduSize(), GetTypeId(), and GetVhtCapabilities().

◆ m_voMaxAmsduSize

uint16_t ns3::RegularWifiMac::m_voMaxAmsduSize
private

maximum A-MSDU size for AC_VO (in bytes)

Definition at line 435 of file regular-wifi-mac.h.

Referenced by GetHtCapabilities(), GetMaxAmsduSize(), GetTypeId(), and GetVhtCapabilities().


The documentation for this class was generated from the following files: