A Discrete-Event Network Simulator
API
ns3::StaWifiMac Class Reference

The Wifi MAC high model for a non-AP STA in a BSS. More...

#include "sta-wifi-mac.h"

+ Inheritance diagram for ns3::StaWifiMac:
+ Collaboration diagram for ns3::StaWifiMac:

Public Member Functions

 StaWifiMac ()
 
virtual ~StaWifiMac ()
 
void Enqueue (Ptr< Packet > packet, Mac48Address to) override
 
uint16_t GetAssociationId (void) const
 Return the association ID. More...
 
bool IsAssociated (void) const
 Return whether we are associated with an AP. More...
 
void SetWifiPhy (const Ptr< WifiPhy > phy) override
 
- Public Member Functions inherited from ns3::RegularWifiMac
 RegularWifiMac ()
 
virtual ~RegularWifiMac ()
 
void ConfigureStandard (WifiStandard standard) override
 
void Enqueue (Ptr< Packet > packet, Mac48Address to, Mac48Address from) override
 
Mac48Address GetAddress (void) const override
 
Mac48Address GetBssid (void) const override
 
bool GetDsssSupported () const
 Return whether the device supports DSSS. More...
 
bool GetErpSupported () const
 Return whether the device supports ERP. More...
 
ExtendedCapabilities GetExtendedCapabilities (void) const
 Return the extended capabilities of the device. More...
 
Ptr< FrameExchangeManagerGetFrameExchangeManager (void) const
 Get the Frame Exchange Manager. More...
 
HeCapabilities GetHeCapabilities (void) const
 Return the HE capabilities of the device. More...
 
bool GetHeSupported () const
 Return whether the device supports HE. More...
 
HtCapabilities GetHtCapabilities (void) const
 Return the HT capabilities of the device. More...
 
bool GetHtSupported () const
 Return whether the device supports HT. More...
 
uint32_t GetMaxAmpduSize (AcIndex ac) const
 Return the maximum A-MPDU size of the given Access Category. More...
 
uint16_t GetMaxAmsduSize (AcIndex ac) const
 Return the maximum A-MSDU size of the given Access Category. More...
 
bool GetQosSupported () const
 Return whether the device supports QoS. More...
 
Ptr< QosTxopGetQosTxop (AcIndex ac) const
 Accessor for a specified EDCA object. More...
 
Ptr< QosTxopGetQosTxop (uint8_t tid) const
 Accessor for a specified EDCA object. More...
 
bool GetShortSlotTimeSupported (void) const override
 
Ssid GetSsid (void) const override
 
Ptr< TxopGetTxop (void) const
 Accessor for the DCF object. More...
 
virtual Ptr< WifiMacQueueGetTxopQueue (AcIndex ac) const
 Get the wifi MAC queue of the (Qos)Txop associated with the given AC. More...
 
TypeOfStation GetTypeOfStation (void) const override
 Return the type of station. More...
 
VhtCapabilities GetVhtCapabilities (void) const
 Return the VHT capabilities of the device. More...
 
bool GetVhtSupported () const
 Return whether the device supports VHT. More...
 
Ptr< WifiPhyGetWifiPhy (void) const override
 
Ptr< WifiRemoteStationManagerGetWifiRemoteStationManager (void) const override
 
void ResetWifiPhy (void) override
 Remove currently attached WifiPhy device from this MAC. More...
 
void SetAddress (Mac48Address address) override
 
void SetBssid (Mac48Address bssid)
 
void SetCtsToSelfSupported (bool enable)
 Enable or disable CTS-to-self feature. More...
 
void SetForwardUpCallback (ForwardUpCallback upCallback) override
 
void SetLinkDownCallback (Callback< void > linkDown) override
 
void SetLinkUpCallback (Callback< void > linkUp) override
 
void SetPromisc (void) override
 Sets the interface in promiscuous mode. More...
 
void SetShortSlotTimeSupported (bool enable) override
 Enable or disable short slot time feature. More...
 
void SetSsid (Ssid ssid) override
 
void SetWifiRemoteStationManager (const Ptr< WifiRemoteStationManager > stationManager) override
 
bool SupportsSendFrom (void) const override
 
- Public Member Functions inherited from ns3::WifiMac
Ptr< NetDeviceGetDevice (void) const
 Return the device this PHY is associated with. More...
 
Ptr< HeConfigurationGetHeConfiguration (void) const
 
Ptr< HtConfigurationGetHtConfiguration (void) const
 
Ptr< VhtConfigurationGetVhtConfiguration (void) const
 
void NotifyPromiscRx (Ptr< const Packet > packet)
 
void NotifyRx (Ptr< const Packet > packet)
 
void NotifyRxDrop (Ptr< const Packet > packet)
 
void NotifyTx (Ptr< const Packet > packet)
 
void NotifyTxDrop (Ptr< const Packet > packet)
 
void SetDevice (const Ptr< NetDevice > device)
 Sets the device this PHY is associated with. More...
 
- Public Member Functions inherited from ns3::Object
 Object ()
 Constructor. More...
 
virtual ~Object ()
 Destructor. More...
 
void AggregateObject (Ptr< Object > other)
 Aggregate two Objects together. More...
 
void Dispose (void)
 Dispose of this Object. More...
 
AggregateIterator GetAggregateIterator (void) const
 Get an iterator to the Objects aggregated to this one. More...
 
virtual TypeId GetInstanceTypeId (void) const
 Get the most derived TypeId for this Object. More...
 
template<>
Ptr< ObjectGetObject () const
 Specialization of () for objects of type ns3::Object. More...
 
template<typename T >
Ptr< T > GetObject (TypeId tid) const
 Get a pointer to the requested aggregated Object by TypeId. More...
 
template<>
Ptr< ObjectGetObject (TypeId tid) const
 Specialization of (TypeId tid) for objects of type ns3::Object. More...
 
template<typename T >
Ptr< T > GetObject (void) const
 Get a pointer to the requested aggregated Object. More...
 
void Initialize (void)
 Invoke DoInitialize on all Objects aggregated to this one. More...
 
bool IsInitialized (void) const
 Check if the object has been initialized. More...
 
- Public Member Functions inherited from ns3::SimpleRefCount< Object, ObjectBase, ObjectDeleter >
 SimpleRefCount ()
 Default constructor. More...
 
 SimpleRefCount (const SimpleRefCount &o)
 Copy constructor. More...
 
uint32_t GetReferenceCount (void) const
 Get the reference count of the object. More...
 
SimpleRefCountoperator= (const SimpleRefCount &o)
 Assignment operator. More...
 
void Ref (void) const
 Increment the reference count. More...
 
void Unref (void) const
 Decrement the reference count. More...
 
- Public Member Functions inherited from ns3::ObjectBase
virtual ~ObjectBase ()
 Virtual destructor. More...
 
void GetAttribute (std::string name, AttributeValue &value) const
 Get the value of an attribute, raising fatal errors if unsuccessful. More...
 
bool GetAttributeFailSafe (std::string name, AttributeValue &value) const
 Get the value of an attribute without raising erros. More...
 
void SetAttribute (std::string name, const AttributeValue &value)
 Set a single attribute, raising fatal errors if unsuccessful. More...
 
bool SetAttributeFailSafe (std::string name, const AttributeValue &value)
 Set a single attribute without raising errors. More...
 
bool TraceConnect (std::string name, std::string context, const CallbackBase &cb)
 Connect a TraceSource to a Callback with a context. More...
 
bool TraceConnectWithoutContext (std::string name, const CallbackBase &cb)
 Connect a TraceSource to a Callback without a context. More...
 
bool TraceDisconnect (std::string name, std::string context, const CallbackBase &cb)
 Disconnect from a TraceSource a Callback previously connected with a context. More...
 
bool TraceDisconnectWithoutContext (std::string name, const CallbackBase &cb)
 Disconnect from a TraceSource a Callback previously connected without a context. More...
 

Static Public Member Functions

static TypeId GetTypeId (void)
 Get the type ID. More...
 
- Static Public Member Functions inherited from ns3::RegularWifiMac
static TypeId GetTypeId (void)
 Get the type ID. More...
 
- Static Public Member Functions inherited from ns3::WifiMac
static TypeId GetTypeId (void)
 Get the type ID. More...
 
- Static Public Member Functions inherited from ns3::Object
static TypeId GetTypeId (void)
 Register this type. More...
 
- Static Public Member Functions inherited from ns3::ObjectBase
static TypeId GetTypeId (void)
 Get the type ID. More...
 

Private Types

enum  MacState {
  ASSOCIATED, WAIT_BEACON, WAIT_PROBE_RESP, WAIT_ASSOC_RESP,
  UNASSOCIATED, REFUSED
}
 The current MAC state of the STA. More...
 

Private Member Functions

void AssocRequestTimeout (void)
 This method is called after the association timeout occurred. More...
 
void DoInitialize (void) override
 Initialize() implementation. More...
 
bool GetActiveProbing (void) const
 Return whether active probing is enabled. More...
 
CapabilityInformation GetCapabilities (void) const
 Return the Capability information of the current STA. More...
 
SupportedRates GetSupportedRates (void) const
 Return an instance of SupportedRates that contains all rates that we support including HT rates. More...
 
bool IsWaitAssocResp (void) const
 Return whether we are waiting for an association response from an AP. More...
 
void MissedBeacons (void)
 This method is called after we have not received a beacon from the AP. More...
 
void PhyCapabilitiesChanged (void)
 Indicate that PHY capabilities have changed. More...
 
void Receive (Ptr< WifiMacQueueItem > mpdu) override
 Handle a received packet. More...
 
void RestartBeaconWatchdog (Time delay)
 Restarts the beacon timer. More...
 
void ScanningTimeout (void)
 This method is called after wait beacon timeout or wait probe request timeout has occurred. More...
 
void SendAssociationRequest (bool isReassoc)
 Forward an association or reassociation request packet to the DCF. More...
 
void SendProbeRequest (void)
 Forward a probe request packet to the DCF. More...
 
void SetActiveProbing (bool enable)
 Enable or disable active probing. More...
 
void SetEdcaParameters (AcIndex ac, uint32_t cwMin, uint32_t cwMax, uint8_t aifsn, Time txopLimit)
 Set the EDCA parameters. More...
 
void SetMuEdcaParameters (AcIndex ac, uint16_t cwMin, uint16_t cwMax, uint8_t aifsn, Time muEdcaTimer)
 Set the MU EDCA parameters. More...
 
void SetState (MacState value)
 Set the current MAC state. More...
 
void StartScanning (void)
 Start the scanning process which trigger active or passive scanning based on the active probing flag. More...
 
void TryToEnsureAssociated (void)
 Try to ensure that we are associated with an AP by taking an appropriate action depending on the current association status. More...
 
void UpdateApInfoFromAssocResp (MgtAssocResponseHeader assocResp, Mac48Address apAddr)
 Update AP's information from association response. More...
 
void UpdateApInfoFromBeacon (MgtBeaconHeader beacon, Mac48Address apAddr, Mac48Address bssid)
 Update associated AP's information from beacon. More...
 
void UpdateApInfoFromProbeResp (MgtProbeResponseHeader probeResp, Mac48Address apAddr, Mac48Address bssid)
 Update AP's information from probe response. More...
 
void UpdateCandidateApList (ApInfo newApInfo)
 Update list of candidate AP to associate. More...
 

Private Attributes

bool m_activeProbing
 active probing More...
 
uint16_t m_aid
 Association AID. More...
 
TracedCallback< Mac48Addressm_assocLogger
 association logger More...
 
EventId m_assocRequestEvent
 association request event More...
 
Time m_assocRequestTimeout
 association request timeout More...
 
TracedCallback< Timem_beaconArrival
 beacon arrival logger More...
 
EventId m_beaconWatchdog
 beacon watchdog More...
 
Time m_beaconWatchdogEnd
 beacon watchdog end More...
 
std::vector< ApInfom_candidateAps
 list of candidate APs to associate to More...
 
TracedCallback< Mac48Addressm_deAssocLogger
 disassociation logger More...
 
uint32_t m_maxMissedBeacons
 maximum missed beacons More...
 
EventId m_probeRequestEvent
 probe request event More...
 
Time m_probeRequestTimeout
 probe request timeout More...
 
MacState m_state
 MAC state. More...
 
EventId m_waitBeaconEvent
 wait beacon event More...
 
Time m_waitBeaconTimeout
 wait beacon timeout More...
 

Friends

class ::AmpduAggregationTest
 Allow test cases to access private members. More...
 
class ::HeAggregationTest
 Allow test cases to access private members. More...
 
class ::TwoLevelAggregationTest
 Allow test cases to access private members. More...
 

Additional Inherited Members

- Public Types inherited from ns3::WifiMac
typedef Callback< void, Ptr< const Packet >, Mac48Address, Mac48AddressForwardUpCallback
 This type defines the callback of a higher layer that a WifiMac(-derived) object invokes to pass a packet up the stack. More...
 
- Protected Types inherited from ns3::RegularWifiMac
typedef std::map< AcIndex, Ptr< QosTxop > > EdcaQueues
 This type defines a mapping between an Access Category index, and a pointer to the corresponding channel access function. More...
 
- Protected Member Functions inherited from ns3::RegularWifiMac
void ConfigureContentionWindow (uint32_t cwMin, uint32_t cwMax)
 
virtual void DeaggregateAmsduAndForward (Ptr< WifiMacQueueItem > mpdu)
 This method can be called to de-aggregate an A-MSDU and forward the constituent packets up the stack. More...
 
void DoDispose () override
 Destructor implementation. More...
 
void ForwardUp (Ptr< const Packet > packet, Mac48Address from, Mac48Address to)
 Forward the packet up to the device. More...
 
Ptr< QosTxopGetBEQueue (void) const
 Accessor for the AC_BE channel access function. More...
 
Ptr< QosTxopGetBKQueue (void) const
 Accessor for the AC_BK channel access function. More...
 
Ptr< QosTxopGetVIQueue (void) const
 Accessor for the AC_VI channel access function. More...
 
Ptr< QosTxopGetVOQueue (void) const
 Accessor for the AC_VO channel access function. More...
 
void SetDsssSupported (bool enable)
 Enable or disable DSSS support for the device. More...
 
void SetErpSupported (bool enable)
 Enable or disable ERP support for the device. More...
 
virtual void SetQosSupported (bool enable)
 Enable or disable QoS support for the device. More...
 
void SetTypeOfStation (TypeOfStation type) override
 This method is invoked by a subclass to specify what type of station it is implementing. More...
 
void SetupFrameExchangeManager (void)
 Create a Frame Exchange Manager depending on the supported version of the standard. More...
 
- Protected Member Functions inherited from ns3::WifiMac
void ConfigureDcf (Ptr< Txop > dcf, uint32_t cwmin, uint32_t cwmax, bool isDsss, AcIndex ac)
 
- Protected Member Functions inherited from ns3::Object
 Object (const Object &o)
 Copy an Object. More...
 
virtual void NotifyNewAggregate (void)
 Notify all Objects aggregated to this one of a new Object being aggregated. More...
 
- Protected Member Functions inherited from ns3::ObjectBase
void ConstructSelf (const AttributeConstructionList &attributes)
 Complete construction of ObjectBase; invoked by derived classes. More...
 
virtual void NotifyConstructionCompleted (void)
 Notifier called once the ObjectBase is fully constructed. More...
 
- Protected Attributes inherited from ns3::RegularWifiMac
Ptr< ChannelAccessManagerm_channelAccessManager
 channel access manager More...
 
EdcaQueues m_edca
 This is a map from Access Category index to the corresponding channel access function. More...
 
Ptr< FrameExchangeManagerm_feManager
 Frame Exchange Manager. More...
 
ForwardUpCallback m_forwardUp
 Callback to forward packet up the stack. More...
 
Callback< void > m_linkDown
 Callback when a link is down. More...
 
Callback< void > m_linkUp
 Callback when a link is up. More...
 
Ptr< WifiPhym_phy
 Wifi PHY. More...
 
Ptr< MacRxMiddlem_rxMiddle
 RX middle (defragmentation etc.) More...
 
Ssid m_ssid
 Service Set ID (SSID) More...
 
Ptr< WifiRemoteStationManagerm_stationManager
 Remote station manager (rate control, RTS/CTS/fragmentation thresholds etc.) More...
 
Ptr< MacTxMiddlem_txMiddle
 TX middle (aggregation etc.) More...
 
Ptr< Txopm_txop
 This holds a pointer to the TXOP instance for this WifiMac - used for transmission of frames to non-QoS peers. More...
 

Detailed Description

The Wifi MAC high model for a non-AP STA in a BSS.

The state machine is as follows:

---------       --------------                                         -----------
| Start |       | Associated | <-------------------------        ----> | Refused |
---------       --------------                           |      /      -----------
   |              |   /------------------------------\   |     /
   \              v   v                              |   v    /
    \    ----------------     ---------------     -----------------------------
     \-> | Unassociated | --> | Wait Beacon | --> | Wait Association Response |
         ----------------     ---------------     -----------------------------
               \                  ^     ^ |              ^    ^ |
                \                 |     | |              |    | |
                 \                v      -               /     -
                  \    -----------------------          /
                   \-> | Wait Probe Response | --------/
                       -----------------------
                               ^ |
                               | |
                                -

Notes:

  1. The state 'Start' is not included in MacState and only used for illustration purpose.
  2. The Unassociated state is a transient state before STA starts the scanning procedure which moves it into either Wait Beacon or Wait Probe Response, based on whether passive or active scanning is selected.
  3. In Wait Beacon and Wait Probe Response, STA is gathering beacon or probe response packets from APs, resulted in a list of candidate AP. After the respective timeout, it then tries to associate to the best AP (i.e., best SNR). STA will switch between the two states and restart the scanning procedure if SetActiveProbing() called.
  4. In the case when AP responded to STA's association request with a refusal, STA will try to associate to the next best AP until the list of candidate AP is exhausted which sends STA to Refused state.
    • Note that this behavior is not currently tested since ns-3 does not implement association refusal at present.
  5. The transition from Wait Association Response to Unassociated occurs if an association request fails without explicit refusal (i.e., the AP fails to respond).
  6. The transition from Associated to Wait Association Response occurs when STA's PHY capabilities changed. In this state, STA tries to reassociate with the previously associated AP.
  7. The transition from Associated to Unassociated occurs if the number of missed beacons exceeds the threshold.

Config Paths

ns3::StaWifiMac is accessible through the following paths with Config::Set and Config::Connect:

  • "/NodeList/[i]/DeviceList/[i]/$ns3::WifiNetDevice/Mac/$ns3::RegularWifiMac/$ns3::StaWifiMac"
  • "/NodeList/[i]/DeviceList/[i]/$ns3::WifiNetDevice/Mac/$ns3::StaWifiMac"

Attributes

  • ProbeRequestTimeout: The duration to actively probe the channel.
    • Set with class: ns3::TimeValue
    • Underlying type: Time -9.22337e+18ns:+9.22337e+18ns
    • Initial value: +5e+07ns
    • Flags: construct write read
  • WaitBeaconTimeout: The duration to dwell on a channel while passively scanning for beacon
    • Set with class: ns3::TimeValue
    • Underlying type: Time -9.22337e+18ns:+9.22337e+18ns
    • Initial value: +1.2e+08ns
    • Flags: construct write read
  • AssocRequestTimeout: The interval between two consecutive association request attempts.
    • Set with class: ns3::TimeValue
    • Underlying type: Time -9.22337e+18ns:+9.22337e+18ns
    • Initial value: +5e+08ns
    • Flags: construct write read
  • MaxMissedBeacons: Number of beacons which much be consecutively missed before we attempt to restart association.
    • Set with class: ns3::UintegerValue
    • Underlying type: uint32_t 0:4294967295
    • Initial value: 10
    • Flags: construct write read
  • ActiveProbing: If true, we send probe requests. If false, we don't.NOTE: if more than one STA in your simulation is using active probing, you should enable it at a different simulation time for each STA, otherwise all the STAs will start sending probes at the same time resulting in collisions. See bug 1060 for more info.
    • Set with class: BooleanValue
    • Underlying type: bool
    • Initial value: false
    • Flags: construct write read

Attributes defined in parent class ns3::RegularWifiMac

  • QosSupported: This Boolean attribute is set to enable 802.11e/WMM-style QoS support at this STA.
    • Set with class: BooleanValue
    • Underlying type: bool
    • Initial value: false
    • Flags: construct write read
  • CtsToSelfSupported: Use CTS to Self when using a rate that is not in the basic rate set.
    • Set with class: BooleanValue
    • Underlying type: bool
    • Initial value: false
    • Flags: construct write
  • VO_MaxAmsduSize: Maximum length in bytes of an A-MSDU for AC_VO access class (capped to 7935 for HT PPDUs and 11398 for VHT/HE PPDUs). Value 0 means A-MSDU aggregation is disabled for that AC.
    • Set with class: ns3::UintegerValue
    • Underlying type: uint16_t 0:11398
    • Initial value: 0
    • Flags: construct write read
  • VI_MaxAmsduSize: Maximum length in bytes of an A-MSDU for AC_VI access class (capped to 7935 for HT PPDUs and 11398 for VHT/HE PPDUs). Value 0 means A-MSDU aggregation is disabled for that AC.
    • Set with class: ns3::UintegerValue
    • Underlying type: uint16_t 0:11398
    • Initial value: 0
    • Flags: construct write read
  • BE_MaxAmsduSize: Maximum length in bytes of an A-MSDU for AC_BE access class (capped to 7935 for HT PPDUs and 11398 for VHT/HE PPDUs). Value 0 means A-MSDU aggregation is disabled for that AC.
    • Set with class: ns3::UintegerValue
    • Underlying type: uint16_t 0:11398
    • Initial value: 0
    • Flags: construct write read
  • BK_MaxAmsduSize: Maximum length in bytes of an A-MSDU for AC_BK access class (capped to 7935 for HT PPDUs and 11398 for VHT/HE PPDUs). Value 0 means A-MSDU aggregation is disabled for that AC.
    • Set with class: ns3::UintegerValue
    • Underlying type: uint16_t 0:11398
    • Initial value: 0
    • Flags: construct write read
  • VO_MaxAmpduSize: Maximum length in bytes of an A-MPDU for AC_VO access class (capped to 65535 for HT PPDUs, 1048575 for VHT PPDUs, and 6500631 for HE PPDUs). Value 0 means A-MPDU aggregation is disabled for that AC.
    • Set with class: ns3::UintegerValue
    • Underlying type: uint32_t 0:6500631
    • Initial value: 0
    • Flags: construct write read
  • VI_MaxAmpduSize: Maximum length in bytes of an A-MPDU for AC_VI access class (capped to 65535 for HT PPDUs, 1048575 for VHT PPDUs, and 6500631 for HE PPDUs). Value 0 means A-MPDU aggregation is disabled for that AC.
    • Set with class: ns3::UintegerValue
    • Underlying type: uint32_t 0:6500631
    • Initial value: 65535
    • Flags: construct write read
  • BE_MaxAmpduSize: Maximum length in bytes of an A-MPDU for AC_BE access class (capped to 65535 for HT PPDUs, 1048575 for VHT PPDUs, and 6500631 for HE PPDUs). Value 0 means A-MPDU aggregation is disabled for that AC.
    • Set with class: ns3::UintegerValue
    • Underlying type: uint32_t 0:6500631
    • Initial value: 65535
    • Flags: construct write read
  • BK_MaxAmpduSize: Maximum length in bytes of an A-MPDU for AC_BK access class (capped to 65535 for HT PPDUs, 1048575 for VHT PPDUs, and 6500631 for HE PPDUs). Value 0 means A-MPDU aggregation is disabled for that AC.
    • Set with class: ns3::UintegerValue
    • Underlying type: uint32_t 0:6500631
    • Initial value: 0
    • Flags: construct write read
  • VO_BlockAckThreshold: If number of packets in VO queue reaches this value, block ack mechanism is used. If this value is 0, block ack is never used.When A-MPDU is enabled, block ack mechanism is used regardless of this value.
    • Set with class: ns3::UintegerValue
    • Underlying type: uint8_t 0:64
    • Initial value: 0
    • Flags: construct write
  • VI_BlockAckThreshold: If number of packets in VI queue reaches this value, block ack mechanism is used. If this value is 0, block ack is never used.When A-MPDU is enabled, block ack mechanism is used regardless of this value.
    • Set with class: ns3::UintegerValue
    • Underlying type: uint8_t 0:64
    • Initial value: 0
    • Flags: construct write
  • BE_BlockAckThreshold: If number of packets in BE queue reaches this value, block ack mechanism is used. If this value is 0, block ack is never used.When A-MPDU is enabled, block ack mechanism is used regardless of this value.
    • Set with class: ns3::UintegerValue
    • Underlying type: uint8_t 0:64
    • Initial value: 0
    • Flags: construct write
  • BK_BlockAckThreshold: If number of packets in BK queue reaches this value, block ack mechanism is used. If this value is 0, block ack is never used.When A-MPDU is enabled, block ack mechanism is used regardless of this value.
    • Set with class: ns3::UintegerValue
    • Underlying type: uint8_t 0:64
    • Initial value: 0
    • Flags: construct write
  • VO_BlockAckInactivityTimeout: Represents max time (blocks of 1024 microseconds) allowed for block ackinactivity for AC_VO. If this value isn't equal to 0 a timer start after that ablock ack setup is completed and will be reset every time that a block ackframe is received. If this value is 0, block ack inactivity timeout won't be used.
    • Set with class: ns3::UintegerValue
    • Underlying type: uint16_t 0:65535
    • Initial value: 0
    • Flags: construct write
  • VI_BlockAckInactivityTimeout: Represents max time (blocks of 1024 microseconds) allowed for block ackinactivity for AC_VI. If this value isn't equal to 0 a timer start after that ablock ack setup is completed and will be reset every time that a block ackframe is received. If this value is 0, block ack inactivity timeout won't be used.
    • Set with class: ns3::UintegerValue
    • Underlying type: uint16_t 0:65535
    • Initial value: 0
    • Flags: construct write
  • BE_BlockAckInactivityTimeout: Represents max time (blocks of 1024 microseconds) allowed for block ackinactivity for AC_BE. If this value isn't equal to 0 a timer start after that ablock ack setup is completed and will be reset every time that a block ackframe is received. If this value is 0, block ack inactivity timeout won't be used.
    • Set with class: ns3::UintegerValue
    • Underlying type: uint16_t 0:65535
    • Initial value: 0
    • Flags: construct write
  • BK_BlockAckInactivityTimeout: Represents max time (blocks of 1024 microseconds) allowed for block ackinactivity for AC_BK. If this value isn't equal to 0 a timer start after that ablock ack setup is completed and will be reset every time that a block ackframe is received. If this value is 0, block ack inactivity timeout won't be used.
    • Set with class: ns3::UintegerValue
    • Underlying type: uint16_t 0:65535
    • Initial value: 0
    • Flags: construct write
  • ShortSlotTimeSupported: Whether or not short slot time is supported (only used by ERP APs or STAs).
    • Set with class: BooleanValue
    • Underlying type: bool
    • Initial value: true
    • Flags: construct write read
  • Txop: The Txop object.
  • VO_Txop: Queue that manages packets belonging to AC_VO access class.
  • VI_Txop: Queue that manages packets belonging to AC_VI access class.
  • BE_Txop: Queue that manages packets belonging to AC_BE access class.
  • BK_Txop: Queue that manages packets belonging to AC_BK access class.

Attributes defined in parent class ns3::WifiMac

  • Ssid: The ssid we want to belong to.
    • Set with class: SsidValue
    • Underlying type: Ssid
    • Initial value: default
    • Flags: construct write read

TraceSources

TraceSources defined in parent class ns3::RegularWifiMac

  • TxOkHeader: The header of successfully transmitted packet.
    Callback signature: ns3::WifiMacHeader::TracedCallback
  • TxErrHeader: The header of unsuccessfully transmitted packet.
    Callback signature: ns3::WifiMacHeader::TracedCallback
  • AckedMpdu: An MPDU that was successfully acknowledged, via either a Normal Ack or a Block Ack.
    Callback signature: ns3::WifiMacQueueItem::TracedCallback
  • NAckedMpdu: An MPDU that was negatively acknowledged via a Block Ack.
    Callback signature: ns3::WifiMacQueueItem::TracedCallback
  • DroppedMpdu: An MPDU that was dropped for the given reason (see WifiMacDropReason).
    Callback signature: ns3::RegularWifiMac::DroppedMpduCallback
  • MpduResponseTimeout: An MPDU whose response was not received before the timeout, along with an identifier of the type of timeout (see WifiTxTimer::Reason) and the TXVECTOR used to transmit the MPDU. This trace source is fired when a CTS is missing after an RTS or a Normal Ack is missing after an MPDU or after a DL MU PPDU acknowledged in SU format.
    Callback signature: ns3::RegularWifiMac::MpduResponseTimeoutCallback
  • PsduResponseTimeout: A PSDU whose response was not received before the timeout, along with an identifier of the type of timeout (see WifiTxTimer::Reason) and the TXVECTOR used to transmit the PSDU. This trace source is fired when a BlockAck is missing after an A-MPDU, a BlockAckReq (possibly in the context of the acknowledgment of a DL MU PPDU in SU format) or a TB PPDU (in the latter case the missing BlockAck is a Multi-STA BlockAck).
    Callback signature: ns3::RegularWifiMac::PsduResponseTimeoutCallback
  • PsduMapResponseTimeout: A PSDU map for which not all the responses were received before the timeout, along with an identifier of the type of timeout (see WifiTxTimer::Reason), the set of MAC addresses of the stations that did not respond and the total number of stations that had to respond. This trace source is fired when not all the addressed stations responded to an MU-BAR Trigger frame (either sent as a SU frame or aggregated to PSDUs in the DL MU PPDU), a Basic Trigger Frame or a BSRP Trigger Frame.
    Callback signature: ns3::RegularWifiMac::PsduMapResponseTimeoutCallback

TraceSources defined in parent class ns3::WifiMac

  • MacTx: A packet has been received from higher layers and is being processed in preparation for queueing for transmission.
    Callback signature: ns3::Packet::TracedCallback
  • MacTxDrop: A packet has been dropped in the MAC layer before being queued for transmission. This trace source is fired, e.g., when an AP's MAC receives from the upper layer a packet destined to a station that is not associated with the AP or a STA's MAC receives a packet from the upper layer while it is not associated with any AP.
    Callback signature: ns3::Packet::TracedCallback
  • MacPromiscRx: A packet has been received by this device, has been passed up from the physical layer and is being forwarded up the local protocol stack. This is a promiscuous trace.
    Callback signature: ns3::Packet::TracedCallback
  • MacRx: A packet has been received by this device, has been passed up from the physical layer and is being forwarded up the local protocol stack. This is a non-promiscuous trace.
    Callback signature: ns3::Packet::TracedCallback
  • MacRxDrop: A packet has been dropped in the MAC layer after it has been passed up from the physical layer.
    Callback signature: ns3::Packet::TracedCallback

Size of this type is 696 bytes (on a 64-bit architecture).

Definition at line 106 of file sta-wifi-mac.h.

Member Enumeration Documentation

◆ MacState

The current MAC state of the STA.

Enumerator
ASSOCIATED 
WAIT_BEACON 
WAIT_PROBE_RESP 
WAIT_ASSOC_RESP 
UNASSOCIATED 
REFUSED 

Definition at line 157 of file sta-wifi-mac.h.

Constructor & Destructor Documentation

◆ StaWifiMac()

ns3::StaWifiMac::StaWifiMac ( )

Definition at line 88 of file sta-wifi-mac.cc.

References NS_LOG_FUNCTION, ns3::RegularWifiMac::SetTypeOfStation(), and ns3::STA.

+ Here is the call graph for this function:

◆ ~StaWifiMac()

ns3::StaWifiMac::~StaWifiMac ( )
virtual

Definition at line 110 of file sta-wifi-mac.cc.

References NS_LOG_FUNCTION.

Member Function Documentation

◆ AssocRequestTimeout()

void ns3::StaWifiMac::AssocRequestTimeout ( void  )
private

This method is called after the association timeout occurred.

We switch the state to WAIT_ASSOC_RESP and re-send an association request.

Definition at line 366 of file sta-wifi-mac.cc.

References NS_LOG_FUNCTION, SendAssociationRequest(), SetState(), and WAIT_ASSOC_RESP.

Referenced by SendAssociationRequest().

+ Here is the call graph for this function:
+ Here is the caller graph for this function:

◆ DoInitialize()

void ns3::StaWifiMac::DoInitialize ( void  )
overrideprivatevirtual

Initialize() implementation.

This method is called only once by Initialize(). If the user calls Initialize() multiple times, DoInitialize() is called only the first time.

Subclasses are expected to override this method and chain up to their parent's implementation once they are done. It is safe to call GetObject() and AggregateObject() from within this method.

Reimplemented from ns3::RegularWifiMac.

Definition at line 104 of file sta-wifi-mac.cc.

References NS_LOG_FUNCTION, and StartScanning().

+ Here is the call graph for this function:

◆ Enqueue()

◆ GetActiveProbing()

bool ns3::StaWifiMac::GetActiveProbing ( void  ) const
private

Return whether active probing is enabled.

Returns
true if active probing is enabled, false otherwise

Definition at line 135 of file sta-wifi-mac.cc.

References m_activeProbing.

Referenced by GetTypeId(), and StartScanning().

+ Here is the caller graph for this function:

◆ GetAssociationId()

uint16_t ns3::StaWifiMac::GetAssociationId ( void  ) const

Return the association ID.

Returns
the association ID

Definition at line 116 of file sta-wifi-mac.cc.

References IsAssociated(), m_aid, and NS_ASSERT_MSG.

Referenced by ns3::WifiRemoteStationManager::GetStaId().

+ Here is the call graph for this function:
+ Here is the caller graph for this function:

◆ GetCapabilities()

CapabilityInformation ns3::StaWifiMac::GetCapabilities ( void  ) const
private

Return the Capability information of the current STA.

Returns
the Capability information that we support

Definition at line 1086 of file sta-wifi-mac.cc.

References ns3::RegularWifiMac::GetErpSupported(), ns3::WifiPhy::GetShortPhyPreambleSupported(), ns3::RegularWifiMac::GetShortSlotTimeSupported(), ns3::RegularWifiMac::m_phy, ns3::CapabilityInformation::SetShortPreamble(), and ns3::CapabilityInformation::SetShortSlotTime().

Referenced by SendAssociationRequest().

+ Here is the call graph for this function:
+ Here is the caller graph for this function:

◆ GetSupportedRates()

SupportedRates ns3::StaWifiMac::GetSupportedRates ( void  ) const
private

Return an instance of SupportedRates that contains all rates that we support including HT rates.

Returns
SupportedRates all rates that we support

Definition at line 1066 of file sta-wifi-mac.cc.

References ns3::SupportedRates::AddBssMembershipSelectorRate(), ns3::SupportedRates::AddSupportedRate(), ns3::WifiPhy::GetBssMembershipSelectorList(), ns3::WifiPhy::GetChannelWidth(), ns3::RegularWifiMac::GetHtSupported(), ns3::WifiPhy::GetModeList(), ns3::RegularWifiMac::m_phy, and NS_LOG_DEBUG.

Referenced by SendAssociationRequest(), and SendProbeRequest().

+ Here is the call graph for this function:
+ Here is the caller graph for this function:

◆ GetTypeId()

◆ IsAssociated()

bool ns3::StaWifiMac::IsAssociated ( void  ) const

Return whether we are associated with an AP.

Returns
true if we are associated with an AP, false otherwise

Definition at line 414 of file sta-wifi-mac.cc.

References ASSOCIATED, and m_state.

Referenced by Enqueue(), GetAssociationId(), ns3::WifiRemoteStationManager::GetStaId(), PhyCapabilitiesChanged(), and Receive().

+ Here is the caller graph for this function:

◆ IsWaitAssocResp()

bool ns3::StaWifiMac::IsWaitAssocResp ( void  ) const
private

Return whether we are waiting for an association response from an AP.

Returns
true if we are waiting for an association response from an AP, false otherwise

Definition at line 420 of file sta-wifi-mac.cc.

References m_state, and WAIT_ASSOC_RESP.

Referenced by Receive().

+ Here is the caller graph for this function:

◆ MissedBeacons()

void ns3::StaWifiMac::MissedBeacons ( void  )
private

This method is called after we have not received a beacon from the AP.

Definition at line 374 of file sta-wifi-mac.cc.

References ns3::EventId::Cancel(), ns3::WifiPhy::GetDelayUntilIdle(), ns3::EventId::IsRunning(), ns3::WifiPhy::IsStateRx(), m_beaconWatchdog, m_beaconWatchdogEnd, ns3::RegularWifiMac::m_phy, ns3::Simulator::Now(), NS_LOG_DEBUG, NS_LOG_FUNCTION, ns3::Simulator::Schedule(), ns3::Seconds(), SetState(), TryToEnsureAssociated(), and UNASSOCIATED.

Referenced by RestartBeaconWatchdog().

+ Here is the call graph for this function:
+ Here is the caller graph for this function:

◆ PhyCapabilitiesChanged()

void ns3::StaWifiMac::PhyCapabilitiesChanged ( void  )
private

Indicate that PHY capabilities have changed.

Definition at line 1131 of file sta-wifi-mac.cc.

References IsAssociated(), NS_LOG_DEBUG, NS_LOG_FUNCTION, SendAssociationRequest(), SetState(), and WAIT_ASSOC_RESP.

Referenced by SetWifiPhy().

+ Here is the call graph for this function:
+ Here is the caller graph for this function:

◆ Receive()

void ns3::StaWifiMac::Receive ( Ptr< WifiMacQueueItem mpdu)
overrideprivatevirtual

Handle a received packet.

Parameters
mpduthe received MPDU

Reimplemented from ns3::RegularWifiMac.

Definition at line 496 of file sta-wifi-mac.cc.

References ASSOCIATED, ns3::EventId::Cancel(), ns3::Packet::Copy(), ns3::RegularWifiMac::DeaggregateAmsduAndForward(), ns3::RegularWifiMac::ForwardUp(), ns3::SnrTag::Get(), ns3::WifiMacHeader::GetAddr1(), ns3::WifiMacHeader::GetAddr2(), ns3::WifiMacHeader::GetAddr3(), ns3::RegularWifiMac::GetAddress(), ns3::MgtAssocResponseHeader::GetAssociationId(), ns3::MgtProbeResponseHeader::GetBeaconIntervalUs(), ns3::RegularWifiMac::GetBssid(), ns3::WifiPhy::GetBssMembershipSelectorList(), ns3::MgtProbeResponseHeader::GetCapabilities(), ns3::WifiMacQueueItem::GetHeader(), ns3::WifiMacQueueItem::GetPacket(), ns3::MgtProbeResponseHeader::GetSsid(), ns3::RegularWifiMac::GetSsid(), ns3::MgtAssocResponseHeader::GetStatusCode(), ns3::MgtProbeResponseHeader::GetSupportedRates(), ns3::WifiMacHeader::HasData(), IsAssociated(), ns3::WifiMacHeader::IsAssocReq(), ns3::WifiMacHeader::IsAssocResp(), ns3::WifiMacHeader::IsBeacon(), ns3::SupportedRates::IsBssMembershipSelectorRate(), ns3::WifiMacHeader::IsCtl(), ns3::WifiMacHeader::IsData(), ns3::Ssid::IsEqual(), ns3::CapabilityInformation::IsEss(), ns3::WifiMacHeader::IsFromDs(), ns3::Mac48Address::IsGroup(), ns3::Callback< R, T1, T2, T3, T4, T5, T6, T7, T8, T9 >::IsNull(), ns3::WifiMacHeader::IsProbeReq(), ns3::WifiMacHeader::IsProbeResp(), ns3::WifiMacHeader::IsQosAmsdu(), ns3::WifiMacHeader::IsQosData(), ns3::WifiMacHeader::IsReassocReq(), ns3::WifiMacHeader::IsReassocResp(), ns3::EventId::IsRunning(), ns3::StatusCode::IsSuccess(), ns3::WifiMacHeader::IsToDs(), IsWaitAssocResp(), ns3::ApInfo::m_activeProbing, m_aid, ns3::ApInfo::m_apAddr, m_assocRequestEvent, ns3::ApInfo::m_beacon, m_beaconArrival, ns3::ApInfo::m_bssid, m_candidateAps, ns3::RegularWifiMac::m_linkUp, m_maxMissedBeacons, ns3::RegularWifiMac::m_phy, ns3::ApInfo::m_probeResp, ns3::ApInfo::m_snr, m_state, ns3::MicroSeconds(), ns3::WifiMac::NotifyRxDrop(), ns3::Simulator::Now(), NS_ASSERT, NS_LOG_DEBUG, NS_LOG_FUNCTION, NS_LOG_LOGIC, ns3::Packet::PeekHeader(), ns3::RegularWifiMac::Receive(), REFUSED, ns3::Packet::RemoveHeader(), ns3::Packet::RemovePacketTag(), RestartBeaconWatchdog(), ScanningTimeout(), SetState(), UpdateApInfoFromAssocResp(), UpdateApInfoFromBeacon(), UpdateCandidateApList(), WAIT_ASSOC_RESP, WAIT_BEACON, and WAIT_PROBE_RESP.

◆ RestartBeaconWatchdog()

void ns3::StaWifiMac::RestartBeaconWatchdog ( Time  delay)
private

Restarts the beacon timer.

Parameters
delaythe delay before the watchdog fires

Definition at line 401 of file sta-wifi-mac.cc.

References ns3::Simulator::GetDelayLeft(), ns3::EventId::IsExpired(), m_beaconWatchdog, m_beaconWatchdogEnd, max, MissedBeacons(), ns3::Simulator::Now(), NS_LOG_DEBUG, NS_LOG_FUNCTION, and ns3::Simulator::Schedule().

Referenced by Receive(), and ScanningTimeout().

+ Here is the call graph for this function:
+ Here is the caller graph for this function:

◆ ScanningTimeout()

void ns3::StaWifiMac::ScanningTimeout ( void  )
private

This method is called after wait beacon timeout or wait probe request timeout has occurred.

This will trigger association process from beacons or probe responses gathered while scanning.

Definition at line 333 of file sta-wifi-mac.cc.

References ns3::MgtProbeResponseHeader::GetBeaconIntervalUs(), ns3::ApInfo::m_activeProbing, ns3::ApInfo::m_apAddr, ns3::ApInfo::m_beacon, ns3::ApInfo::m_bssid, m_candidateAps, m_maxMissedBeacons, ns3::ApInfo::m_probeResp, ns3::MicroSeconds(), NS_LOG_DEBUG, NS_LOG_FUNCTION, RestartBeaconWatchdog(), SendAssociationRequest(), SetState(), StartScanning(), UpdateApInfoFromBeacon(), UpdateApInfoFromProbeResp(), and WAIT_ASSOC_RESP.

Referenced by Receive(), and StartScanning().

+ Here is the call graph for this function:
+ Here is the caller graph for this function:

◆ SendAssociationRequest()

void ns3::StaWifiMac::SendAssociationRequest ( bool  isReassoc)
private

Forward an association or reassociation request packet to the DCF.

The standard is not clear on the correct queue for management frames if QoS is supported. We always use the DCF.

Parameters
isReassocflag whether it is a reassociation request

Definition at line 186 of file sta-wifi-mac.cc.

References ns3::Packet::AddHeader(), AssocRequestTimeout(), ns3::EventId::Cancel(), ns3::RegularWifiMac::GetAddress(), ns3::RegularWifiMac::GetBssid(), GetCapabilities(), ns3::RegularWifiMac::GetExtendedCapabilities(), ns3::RegularWifiMac::GetHeCapabilities(), ns3::RegularWifiMac::GetHeSupported(), ns3::RegularWifiMac::GetHtCapabilities(), ns3::RegularWifiMac::GetHtSupported(), ns3::RegularWifiMac::GetSsid(), GetSupportedRates(), ns3::RegularWifiMac::GetVhtCapabilities(), ns3::RegularWifiMac::GetVhtSupported(), ns3::EventId::IsRunning(), m_assocRequestEvent, m_assocRequestTimeout, ns3::RegularWifiMac::m_txop, NS_LOG_FUNCTION, ns3::Txop::Queue(), ns3::Simulator::Schedule(), ns3::WifiMacHeader::SetAddr1(), ns3::WifiMacHeader::SetAddr2(), ns3::WifiMacHeader::SetAddr3(), ns3::MgtAssocRequestHeader::SetCapabilities(), ns3::MgtReassocRequestHeader::SetCapabilities(), ns3::MgtReassocRequestHeader::SetCurrentApAddress(), ns3::WifiMacHeader::SetDsNotFrom(), ns3::WifiMacHeader::SetDsNotTo(), ns3::MgtAssocRequestHeader::SetExtendedCapabilities(), ns3::MgtReassocRequestHeader::SetExtendedCapabilities(), ns3::MgtAssocRequestHeader::SetHeCapabilities(), ns3::MgtReassocRequestHeader::SetHeCapabilities(), ns3::MgtAssocRequestHeader::SetHtCapabilities(), ns3::MgtReassocRequestHeader::SetHtCapabilities(), ns3::MgtAssocRequestHeader::SetListenInterval(), ns3::MgtReassocRequestHeader::SetListenInterval(), ns3::MgtAssocRequestHeader::SetSsid(), ns3::MgtReassocRequestHeader::SetSsid(), ns3::MgtAssocRequestHeader::SetSupportedRates(), ns3::MgtReassocRequestHeader::SetSupportedRates(), ns3::WifiMacHeader::SetType(), ns3::MgtAssocRequestHeader::SetVhtCapabilities(), ns3::MgtReassocRequestHeader::SetVhtCapabilities(), ns3::WIFI_MAC_MGT_ASSOCIATION_REQUEST, and ns3::WIFI_MAC_MGT_REASSOCIATION_REQUEST.

Referenced by AssocRequestTimeout(), PhyCapabilitiesChanged(), and ScanningTimeout().

+ Here is the call graph for this function:
+ Here is the caller graph for this function:

◆ SendProbeRequest()

◆ SetActiveProbing()

void ns3::StaWifiMac::SetActiveProbing ( bool  enable)
private

Enable or disable active probing.

Parameters
enableenable or disable active probing

Definition at line 123 of file sta-wifi-mac.cc.

References m_activeProbing, m_state, NS_LOG_DEBUG, NS_LOG_FUNCTION, StartScanning(), WAIT_BEACON, and WAIT_PROBE_RESP.

Referenced by GetTypeId().

+ Here is the call graph for this function:
+ Here is the caller graph for this function:

◆ SetEdcaParameters()

void ns3::StaWifiMac::SetEdcaParameters ( AcIndex  ac,
uint32_t  cwMin,
uint32_t  cwMax,
uint8_t  aifsn,
Time  txopLimit 
)
private

Set the EDCA parameters.

Parameters
acthe access class
cwMinthe minimum contention window size
cwMaxthe maximum contention window size
aifsnthe number of slots that make up an AIFS
txopLimitthe TXOP limit

Definition at line 1111 of file sta-wifi-mac.cc.

References ns3::RegularWifiMac::GetQosTxop(), ns3::Txop::SetAifsn(), ns3::Txop::SetMaxCw(), ns3::Txop::SetMinCw(), and ns3::Txop::SetTxopLimit().

Referenced by UpdateApInfoFromAssocResp(), and UpdateApInfoFromBeacon().

+ Here is the call graph for this function:
+ Here is the caller graph for this function:

◆ SetMuEdcaParameters()

void ns3::StaWifiMac::SetMuEdcaParameters ( AcIndex  ac,
uint16_t  cwMin,
uint16_t  cwMax,
uint8_t  aifsn,
Time  muEdcaTimer 
)
private

Set the MU EDCA parameters.

Parameters
acthe Access Category
cwMinthe minimum contention window size
cwMaxthe maximum contention window size
aifsnthe number of slots that make up an AIFS
muEdcaTimerthe MU EDCA timer

Definition at line 1121 of file sta-wifi-mac.cc.

References ns3::RegularWifiMac::GetQosTxop(), ns3::QosTxop::SetMuAifsn(), ns3::QosTxop::SetMuCwMax(), ns3::QosTxop::SetMuCwMin(), and ns3::QosTxop::SetMuEdcaTimer().

Referenced by UpdateApInfoFromAssocResp(), and UpdateApInfoFromBeacon().

+ Here is the call graph for this function:
+ Here is the caller graph for this function:

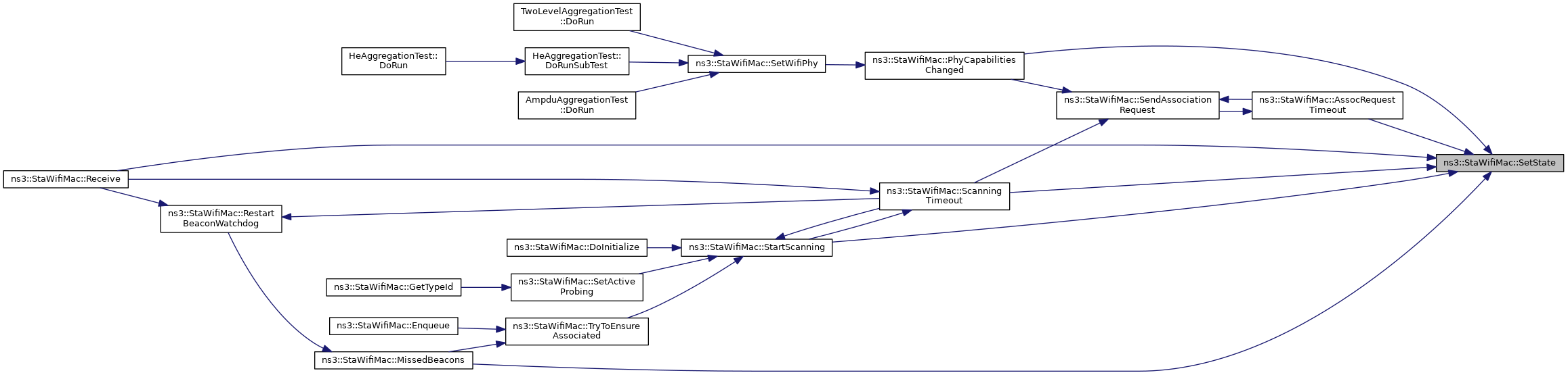
◆ SetState()

void ns3::StaWifiMac::SetState ( MacState  value)
private

Set the current MAC state.

Parameters
valuethe new state

Definition at line 1095 of file sta-wifi-mac.cc.

References ASSOCIATED, ns3::RegularWifiMac::GetBssid(), m_assocLogger, m_deAssocLogger, and m_state.

Referenced by AssocRequestTimeout(), MissedBeacons(), PhyCapabilitiesChanged(), Receive(), ScanningTimeout(), and StartScanning().

+ Here is the call graph for this function:
+ Here is the caller graph for this function:

◆ SetWifiPhy()

void ns3::StaWifiMac::SetWifiPhy ( const Ptr< WifiPhy phy)
overridevirtual
Parameters
phythe physical layer attached to this MAC.

Reimplemented from ns3::RegularWifiMac.

Definition at line 141 of file sta-wifi-mac.cc.

References ns3::RegularWifiMac::m_phy, ns3::MakeCallback(), NS_LOG_FUNCTION, third::phy, PhyCapabilitiesChanged(), ns3::WifiPhy::SetCapabilitiesChangedCallback(), and ns3::RegularWifiMac::SetWifiPhy().

Referenced by AmpduAggregationTest::DoRun(), TwoLevelAggregationTest::DoRun(), and HeAggregationTest::DoRunSubTest().

+ Here is the call graph for this function:
+ Here is the caller graph for this function:

◆ StartScanning()

void ns3::StaWifiMac::StartScanning ( void  )
private

Start the scanning process which trigger active or passive scanning based on the active probing flag.

Definition at line 303 of file sta-wifi-mac.cc.

References ns3::EventId::Cancel(), GetActiveProbing(), ns3::EventId::IsRunning(), m_candidateAps, m_probeRequestEvent, m_probeRequestTimeout, m_waitBeaconEvent, m_waitBeaconTimeout, NS_LOG_FUNCTION, ScanningTimeout(), ns3::Simulator::Schedule(), SendProbeRequest(), SetState(), WAIT_BEACON, and WAIT_PROBE_RESP.

Referenced by DoInitialize(), ScanningTimeout(), SetActiveProbing(), and TryToEnsureAssociated().

+ Here is the call graph for this function:
+ Here is the caller graph for this function:

◆ TryToEnsureAssociated()

void ns3::StaWifiMac::TryToEnsureAssociated ( void  )
private

Try to ensure that we are associated with an AP by taking an appropriate action depending on the current association status.

Definition at line 258 of file sta-wifi-mac.cc.

References ASSOCIATED, ns3::RegularWifiMac::m_linkDown, m_state, NS_LOG_FUNCTION, REFUSED, StartScanning(), UNASSOCIATED, WAIT_ASSOC_RESP, WAIT_BEACON, and WAIT_PROBE_RESP.

Referenced by Enqueue(), and MissedBeacons().

+ Here is the call graph for this function:
+ Here is the caller graph for this function:

◆ UpdateApInfoFromAssocResp()

void ns3::StaWifiMac::UpdateApInfoFromAssocResp ( MgtAssocResponseHeader  assocResp,
Mac48Address  apAddr 
)
private

Update AP's information from association response.

Parameters
assocRespthe association response header
apAddrMAC address of the AP

Definition at line 909 of file sta-wifi-mac.cc.

References ns3::AC_BE, ns3::AC_BK, ns3::AC_VI, ns3::AC_VO, ns3::WifiRemoteStationManager::AddBasicMode(), ns3::WifiRemoteStationManager::AddStationHeCapabilities(), ns3::WifiRemoteStationManager::AddStationHtCapabilities(), ns3::WifiRemoteStationManager::AddStationVhtCapabilities(), ns3::WifiRemoteStationManager::AddSupportedMcs(), ns3::WifiRemoteStationManager::AddSupportedMode(), ns3::RegularWifiMac::ConfigureContentionWindow(), ns3::ErpInformation::GetBarkerPreambleMode(), ns3::EdcaParameterSet::GetBeAifsn(), ns3::EdcaParameterSet::GetBeCWmax(), ns3::EdcaParameterSet::GetBeCWmin(), ns3::EdcaParameterSet::GetBeTxopLimit(), ns3::EdcaParameterSet::GetBkAifsn(), ns3::EdcaParameterSet::GetBkCWmax(), ns3::EdcaParameterSet::GetBkCWmin(), ns3::EdcaParameterSet::GetBkTxopLimit(), ns3::HeOperation::GetBssColor(), ns3::MgtAssocResponseHeader::GetCapabilities(), ns3::WifiPhy::GetChannelWidth(), ns3::MgtAssocResponseHeader::GetEdcaParameterSet(), ns3::MgtAssocResponseHeader::GetErpInformation(), ns3::RegularWifiMac::GetErpSupported(), ns3::MgtAssocResponseHeader::GetExtendedCapabilities(), ns3::MgtAssocResponseHeader::GetHeCapabilities(), ns3::WifiMac::GetHeConfiguration(), ns3::MgtAssocResponseHeader::GetHeOperation(), ns3::RegularWifiMac::GetHeSupported(), ns3::MgtAssocResponseHeader::GetHtCapabilities(), ns3::RegularWifiMac::GetHtSupported(), ns3::WifiPhy::GetMcsList(), ns3::WifiPhy::GetModeList(), ns3::MuEdcaParameterSet::GetMuAifsn(), ns3::MuEdcaParameterSet::GetMuCwMax(), ns3::MuEdcaParameterSet::GetMuCwMin(), ns3::MgtAssocResponseHeader::GetMuEdcaParameterSet(), ns3::MuEdcaParameterSet::GetMuEdcaTimer(), ns3::RegularWifiMac::GetQosSupported(), ns3::VhtCapabilities::GetRxHighestSupportedLgiDataRate(), ns3::WifiRemoteStationManager::GetShortSlotTimeEnabled(), ns3::HeCapabilities::GetSupportedMcsAndNss(), ns3::MgtAssocResponseHeader::GetSupportedRates(), ns3::MgtAssocResponseHeader::GetVhtCapabilities(), ns3::MgtAssocResponseHeader::GetVhtOperation(), ns3::RegularWifiMac::GetVhtSupported(), ns3::EdcaParameterSet::GetViAifsn(), ns3::EdcaParameterSet::GetViCWmax(), ns3::EdcaParameterSet::GetViCWmin(), ns3::EdcaParameterSet::GetViTxopLimit(), ns3::EdcaParameterSet::GetVoAifsn(), ns3::EdcaParameterSet::GetVoCWmax(), ns3::EdcaParameterSet::GetVoCWmin(), ns3::EdcaParameterSet::GetVoTxopLimit(), ns3::SupportedRates::IsBasicRate(), ns3::MuEdcaParameterSet::IsPresent(), ns3::EdcaParameterSet::IsQosSupported(), ns3::CapabilityInformation::IsShortPreamble(), ns3::CapabilityInformation::IsShortSlotTime(), ns3::HtCapabilities::IsSupportedMcs(), ns3::SupportedRates::IsSupportedRate(), ns3::HeCapabilities::IsSupportedRxMcs(), ns3::VhtCapabilities::IsSupportedRxMcs(), ns3::RegularWifiMac::m_phy, ns3::RegularWifiMac::m_stationManager, ns3::MicroSeconds(), NS_LOG_FUNCTION, ns3::WifiRemoteStationManager::RemoveAllSupportedMcs(), SetEdcaParameters(), SetMuEdcaParameters(), ns3::WifiRemoteStationManager::SetQosSupport(), ns3::WifiRemoteStationManager::SetShortPreambleEnabled(), ns3::WifiRemoteStationManager::SetShortSlotTimeEnabled(), ns3::WifiPhy::SetSlot(), ns3::WIFI_MOD_CLASS_ERP_OFDM, ns3::WIFI_MOD_CLASS_HE, ns3::WIFI_MOD_CLASS_HT, and ns3::WIFI_MOD_CLASS_VHT.

Referenced by Receive().

+ Here is the caller graph for this function:

◆ UpdateApInfoFromBeacon()

void ns3::StaWifiMac::UpdateApInfoFromBeacon ( MgtBeaconHeader  beacon,
Mac48Address  apAddr,
Mac48Address  bssid 
)
private

Update associated AP's information from beacon.

If STA is not associated, this information will used for the association process.

Parameters
beaconthe beacon header
apAddrMAC address of the AP
bssidMAC address of BSSID

Definition at line 723 of file sta-wifi-mac.cc.

References ns3::AC_BE, ns3::AC_BK, ns3::AC_VI, ns3::AC_VO, ns3::WifiRemoteStationManager::AddStationHeCapabilities(), ns3::WifiRemoteStationManager::AddStationHtCapabilities(), ns3::WifiRemoteStationManager::AddStationVhtCapabilities(), ns3::WifiRemoteStationManager::AddSupportedMcs(), ns3::WifiRemoteStationManager::AddSupportedMode(), ns3::ErpInformation::GetBarkerPreambleMode(), ns3::EdcaParameterSet::GetBeAifsn(), ns3::EdcaParameterSet::GetBeCWmax(), ns3::EdcaParameterSet::GetBeCWmin(), ns3::EdcaParameterSet::GetBeTxopLimit(), ns3::EdcaParameterSet::GetBkAifsn(), ns3::EdcaParameterSet::GetBkCWmax(), ns3::EdcaParameterSet::GetBkCWmin(), ns3::EdcaParameterSet::GetBkTxopLimit(), ns3::MgtProbeResponseHeader::GetCapabilities(), ns3::WifiPhy::GetChannelWidth(), ns3::MgtProbeResponseHeader::GetEdcaParameterSet(), ns3::MgtProbeResponseHeader::GetErpInformation(), ns3::RegularWifiMac::GetErpSupported(), ns3::MgtProbeResponseHeader::GetExtendedCapabilities(), ns3::MgtProbeResponseHeader::GetHeCapabilities(), ns3::MgtProbeResponseHeader::GetHeOperation(), ns3::RegularWifiMac::GetHeSupported(), ns3::MgtProbeResponseHeader::GetHtCapabilities(), ns3::RegularWifiMac::GetHtSupported(), ns3::WifiPhy::GetMcsList(), ns3::WifiPhy::GetModeList(), ns3::MuEdcaParameterSet::GetMuAifsn(), ns3::MuEdcaParameterSet::GetMuCwMax(), ns3::MuEdcaParameterSet::GetMuCwMin(), ns3::MgtProbeResponseHeader::GetMuEdcaParameterSet(), ns3::MuEdcaParameterSet::GetMuEdcaTimer(), ns3::RegularWifiMac::GetQosSupported(), ns3::VhtCapabilities::GetRxHighestSupportedLgiDataRate(), ns3::HeCapabilities::GetSupportedMcsAndNss(), ns3::MgtProbeResponseHeader::GetSupportedRates(), ns3::ErpInformation::GetUseProtection(), ns3::MgtProbeResponseHeader::GetVhtCapabilities(), ns3::MgtProbeResponseHeader::GetVhtOperation(), ns3::RegularWifiMac::GetVhtSupported(), ns3::EdcaParameterSet::GetViAifsn(), ns3::EdcaParameterSet::GetViCWmax(), ns3::EdcaParameterSet::GetViCWmin(), ns3::EdcaParameterSet::GetViTxopLimit(), ns3::EdcaParameterSet::GetVoAifsn(), ns3::EdcaParameterSet::GetVoCWmax(), ns3::EdcaParameterSet::GetVoCWmin(), ns3::EdcaParameterSet::GetVoTxopLimit(), ns3::MuEdcaParameterSet::IsPresent(), ns3::EdcaParameterSet::IsQosSupported(), ns3::CapabilityInformation::IsShortPreamble(), ns3::CapabilityInformation::IsShortSlotTime(), ns3::HtCapabilities::IsSupportedMcs(), ns3::SupportedRates::IsSupportedRate(), ns3::HeCapabilities::IsSupportedRxMcs(), ns3::VhtCapabilities::IsSupportedRxMcs(), ns3::RegularWifiMac::m_phy, ns3::RegularWifiMac::m_stationManager, ns3::MicroSeconds(), NS_LOG_FUNCTION, ns3::WifiRemoteStationManager::RemoveAllSupportedMcs(), ns3::RegularWifiMac::SetBssid(), SetEdcaParameters(), SetMuEdcaParameters(), ns3::WifiRemoteStationManager::SetQosSupport(), ns3::WifiRemoteStationManager::SetShortPreambleEnabled(), ns3::WifiRemoteStationManager::SetShortSlotTimeEnabled(), ns3::WifiPhy::SetSlot(), ns3::WifiRemoteStationManager::SetUseNonErpProtection(), ns3::WIFI_MOD_CLASS_HE, and ns3::WIFI_MOD_CLASS_VHT.

Referenced by Receive(), and ScanningTimeout().

+ Here is the caller graph for this function:

◆ UpdateApInfoFromProbeResp()

void ns3::StaWifiMac::UpdateApInfoFromProbeResp ( MgtProbeResponseHeader  probeResp,
Mac48Address  apAddr,
Mac48Address  bssid 
)
private

◆ UpdateCandidateApList()

void ns3::StaWifiMac::UpdateCandidateApList ( ApInfo  newApInfo)
private

Update list of candidate AP to associate.

The list should contain ApInfo sorted from best to worst SNR, with no duplicate.

Parameters
newApInfothe new ApInfo to be inserted

Definition at line 697 of file sta-wifi-mac.cc.

References ns3::ApInfo::m_activeProbing, ns3::ApInfo::m_apAddr, ns3::ApInfo::m_beacon, ns3::ApInfo::m_bssid, m_candidateAps, ns3::ApInfo::m_probeResp, ns3::ApInfo::m_snr, and NS_LOG_FUNCTION.

Referenced by Receive().

+ Here is the caller graph for this function:

Friends And Related Function Documentation

◆ ::AmpduAggregationTest

friend class ::AmpduAggregationTest
friend

Allow test cases to access private members.

Definition at line 112 of file sta-wifi-mac.h.

◆ ::HeAggregationTest

friend class ::HeAggregationTest
friend

Allow test cases to access private members.

Definition at line 114 of file sta-wifi-mac.h.

◆ ::TwoLevelAggregationTest

friend class ::TwoLevelAggregationTest
friend

Allow test cases to access private members.

Definition at line 110 of file sta-wifi-mac.h.

Member Data Documentation

◆ m_activeProbing

bool ns3::StaWifiMac::m_activeProbing
private

active probing

Definition at line 328 of file sta-wifi-mac.h.

Referenced by GetActiveProbing(), and SetActiveProbing().

◆ m_aid

uint16_t ns3::StaWifiMac::m_aid
private

Association AID.

Definition at line 318 of file sta-wifi-mac.h.

Referenced by GetAssociationId(), and Receive().

◆ m_assocLogger

TracedCallback<Mac48Address> ns3::StaWifiMac::m_assocLogger
private

association logger

Definition at line 335 of file sta-wifi-mac.h.

Referenced by GetTypeId(), and SetState().

◆ m_assocRequestEvent

EventId ns3::StaWifiMac::m_assocRequestEvent
private

association request event

Definition at line 324 of file sta-wifi-mac.h.

Referenced by Receive(), and SendAssociationRequest().

◆ m_assocRequestTimeout

Time ns3::StaWifiMac::m_assocRequestTimeout
private

association request timeout

Definition at line 321 of file sta-wifi-mac.h.

Referenced by GetTypeId(), and SendAssociationRequest().

◆ m_beaconArrival

TracedCallback<Time> ns3::StaWifiMac::m_beaconArrival
private

beacon arrival logger

Definition at line 337 of file sta-wifi-mac.h.

Referenced by GetTypeId(), and Receive().

◆ m_beaconWatchdog

EventId ns3::StaWifiMac::m_beaconWatchdog
private

beacon watchdog

Definition at line 325 of file sta-wifi-mac.h.

Referenced by MissedBeacons(), and RestartBeaconWatchdog().

◆ m_beaconWatchdogEnd

Time ns3::StaWifiMac::m_beaconWatchdogEnd
private

beacon watchdog end

Definition at line 326 of file sta-wifi-mac.h.

Referenced by MissedBeacons(), and RestartBeaconWatchdog().

◆ m_candidateAps

std::vector<ApInfo> ns3::StaWifiMac::m_candidateAps
private

list of candidate APs to associate to

Definition at line 329 of file sta-wifi-mac.h.

Referenced by Receive(), ScanningTimeout(), StartScanning(), and UpdateCandidateApList().

◆ m_deAssocLogger

TracedCallback<Mac48Address> ns3::StaWifiMac::m_deAssocLogger
private

disassociation logger

Definition at line 336 of file sta-wifi-mac.h.

Referenced by GetTypeId(), and SetState().

◆ m_maxMissedBeacons

uint32_t ns3::StaWifiMac::m_maxMissedBeacons
private

maximum missed beacons

Definition at line 327 of file sta-wifi-mac.h.

Referenced by GetTypeId(), Receive(), and ScanningTimeout().

◆ m_probeRequestEvent

EventId ns3::StaWifiMac::m_probeRequestEvent
private

probe request event

Definition at line 323 of file sta-wifi-mac.h.

Referenced by StartScanning().

◆ m_probeRequestTimeout

Time ns3::StaWifiMac::m_probeRequestTimeout
private

probe request timeout

Definition at line 320 of file sta-wifi-mac.h.

Referenced by GetTypeId(), and StartScanning().

◆ m_state

MacState ns3::StaWifiMac::m_state
private

MAC state.

Definition at line 317 of file sta-wifi-mac.h.

Referenced by IsAssociated(), IsWaitAssocResp(), Receive(), SetActiveProbing(), SetState(), and TryToEnsureAssociated().

◆ m_waitBeaconEvent

EventId ns3::StaWifiMac::m_waitBeaconEvent
private

wait beacon event

Definition at line 322 of file sta-wifi-mac.h.

Referenced by StartScanning().

◆ m_waitBeaconTimeout

Time ns3::StaWifiMac::m_waitBeaconTimeout
private

wait beacon timeout

Definition at line 319 of file sta-wifi-mac.h.

Referenced by GetTypeId(), and StartScanning().


The documentation for this class was generated from the following files: