#include "bug780-test.h"
Inheritance diagram for ns3::olsr::Bug780Test:
Collaboration diagram for ns3::olsr::Bug780Test:Public Member Functions | |
| Bug780Test () | |
| ~Bug780Test () | |
Public Member Functions inherited from ns3::TestCase | |
| virtual | ~TestCase () |
| Destructor. More... | |
| std::string | GetName (void) const |
Private Member Functions | |
| void | CreateNodes () |
| Create & configure test network. More... | |
| void | DoRun () |
| Implementation to actually run this TestCase. More... | |
| void | Receive (Ptr< Socket > socket) |
| Receive echo reply. More... | |
| void | SendPing () |
| Send one ping. More... | |
Private Attributes | |
| uint16_t | m_recvCount |
| Received ECHO Reply counter. More... | |
| uint16_t | m_seq |
| Sequence number. More... | |
| Ptr< Socket > | m_socket |
| Socket. More... | |
| const Time | m_time |
| Total simulation time. More... | |
Additional Inherited Members | |
Public Types inherited from ns3::TestCase | |
| enum | TestDuration { QUICK = 1, EXTENSIVE = 2, TAKES_FOREVER = 3 } |
| How long the test takes to execute. More... | |
Protected Member Functions inherited from ns3::TestCase | |
| TestCase (std::string name) | |
| Constructor. More... | |
| void | AddTestCase (TestCase *testCase, TestDuration duration=QUICK) |
| Add an individual child TestCase to this test suite. More... | |
| TestCase * | GetParent () const |
| Get the parent of this TestCsse. More... | |
| bool | IsStatusFailure (void) const |
| Check if any tests failed. More... | |
| bool | IsStatusSuccess (void) const |
| Check if all tests passed. More... | |
| void | SetDataDir (std::string directory) |
| Set the data directory where reference trace files can be found. More... | |
| void | ReportTestFailure (std::string cond, std::string actual, std::string limit, std::string message, std::string file, int32_t line) |
| Log the failure of this TestCase. More... | |
| bool | MustAssertOnFailure (void) const |
| Check if this run should assert on failure. More... | |
| bool | MustContinueOnFailure (void) const |
| Check if this run should continue on failure. More... | |
| std::string | CreateDataDirFilename (std::string filename) |
| Construct the full path to a file in the data directory. More... | |
| std::string | CreateTempDirFilename (std::string filename) |
| Construct the full path to a file in a temporary directory. More... | |
See Bug 780
Definition at line 35 of file bug780-test.h.
| ns3::olsr::Bug780Test::Bug780Test | ( | ) |
Definition at line 45 of file bug780-test.cc.
| ns3::olsr::Bug780Test::~Bug780Test | ( | ) |
Definition at line 51 of file bug780-test.cc.
|
private |
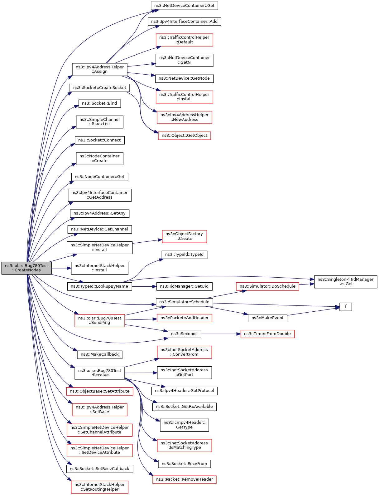
Create & configure test network.
Definition at line 71 of file bug780-test.cc.
References ns3::Ipv4AddressHelper::Assign(), ns3::Socket::Bind(), ns3::SimpleChannel::BlackList(), ns3::Socket::Connect(), ns3::NodeContainer::Create(), ns3::Socket::CreateSocket(), ns3::NetDeviceContainer::Get(), ns3::NodeContainer::Get(), ns3::Ipv4InterfaceContainer::GetAddress(), ns3::Ipv4Address::GetAny(), ns3::NetDevice::GetChannel(), ns3::SimpleNetDeviceHelper::Install(), ns3::InternetStackHelper::Install(), ns3::TypeId::LookupByName(), m_socket, ns3::MakeCallback(), NS_TEST_EXPECT_MSG_EQ, Receive(), ns3::Simulator::Schedule(), ns3::Seconds(), SendPing(), ns3::ObjectBase::SetAttribute(), ns3::Ipv4AddressHelper::SetBase(), ns3::SimpleNetDeviceHelper::SetChannelAttribute(), ns3::SimpleNetDeviceHelper::SetDeviceAttribute(), ns3::Socket::SetRecvCallback(), and ns3::InternetStackHelper::SetRoutingHelper().
Referenced by DoRun().
Here is the call graph for this function:
Here is the caller graph for this function:
|
privatevirtual |
Implementation to actually run this TestCase.
Subclasses should override this method to conduct their tests.
Implements ns3::TestCase.
Definition at line 56 of file bug780-test.cc.
References CreateNodes(), ns3::Simulator::Destroy(), m_recvCount, m_time, NS_TEST_EXPECT_MSG_EQ, ns3::Simulator::Run(), ns3::RngSeedManager::SetRun(), ns3::RngSeedManager::SetSeed(), and ns3::Simulator::Stop().
Here is the call graph for this function:Receive echo reply.
| socket | the socket |
Definition at line 145 of file bug780-test.cc.
References ns3::InetSocketAddress::ConvertFrom(), ns3::InetSocketAddress::GetPort(), ns3::Ipv4Header::GetProtocol(), ns3::Socket::GetRxAvailable(), ns3::Icmpv4Header::GetType(), ns3::Icmpv4Header::ICMPV4_ECHO_REPLY, ns3::InetSocketAddress::IsMatchingType(), m_recvCount, m_socket, NS_ASSERT, ns3::Socket::RecvFrom(), and ns3::Packet::RemoveHeader().
Referenced by CreateNodes().
Here is the call graph for this function:
Here is the caller graph for this function:
|
private |
Send one ping.
Definition at line 116 of file bug780-test.cc.
References ns3::Packet::AddHeader(), ns3::Node::ChecksumEnabled(), ns3::Icmpv4Header::EnableChecksum(), ns3::Icmpv4Header::ICMPV4_ECHO, m_seq, m_socket, m_time, ns3::Simulator::Now(), ns3::Simulator::Schedule(), ns3::Seconds(), ns3::Socket::Send(), ns3::Icmpv4Header::SetCode(), ns3::Icmpv4Echo::SetData(), ns3::Icmpv4Echo::SetIdentifier(), ns3::Icmpv4Echo::SetSequenceNumber(), and ns3::Icmpv4Header::SetType().
Referenced by CreateNodes().
Here is the call graph for this function:
Here is the caller graph for this function:
|
private |
Received ECHO Reply counter.
Definition at line 58 of file bug780-test.h.
|
private |
Definition at line 54 of file bug780-test.h.
Referenced by CreateNodes(), Receive(), and SendPing().
|
private |
Total simulation time.
Definition at line 42 of file bug780-test.h.
Referenced by DoRun(), and SendPing().