An implementation of the ARP protocol. More...
#include <arp-l3-protocol.h>
Inheritance diagram for ns3::ArpL3Protocol:
Collaboration diagram for ns3::ArpL3Protocol:Public Member Functions | |
| ArpL3Protocol () | |
| virtual | ~ArpL3Protocol () |
| Ptr< ArpCache > | CreateCache (Ptr< NetDevice > device, Ptr< Ipv4Interface > interface) |
| bool | Lookup (Ptr< Packet > p, Ipv4Address destination, Ptr< NetDevice > device, Ptr< ArpCache > cache, Address *hardwareDestination) |
| Perform an ARP lookup. | |
| void | Receive (Ptr< NetDevice > device, Ptr< const Packet > p, uint16_t protocol, const Address &from, const Address &to, NetDevice::PacketType packetType) |
| Receive a packet. | |
| void | SetNode (Ptr< Node > node) |
Public Member Functions inherited from ns3::Object | |
| Object () | |
| virtual | ~Object () |
| void | AggregateObject (Ptr< Object > other) |
| void | Dispose (void) |
| AggregateIterator | GetAggregateIterator (void) const |
| virtual TypeId | GetInstanceTypeId (void) const |
| template<typename T > | |
| Ptr< T > | GetObject (void) const |
| template<typename T > | |
| Ptr< T > | GetObject (TypeId tid) const |
| void | Start (void) |
Public Member Functions inherited from ns3::SimpleRefCount< Object, ObjectBase, ObjectDeleter > | |
| SimpleRefCount () | |
| SimpleRefCount (const SimpleRefCount &o) | |
| uint32_t | GetReferenceCount (void) const |
| SimpleRefCount & | operator= (const SimpleRefCount &o) |
| void | Ref (void) const |
| void | Unref (void) const |
Public Member Functions inherited from ns3::ObjectBase | |
| virtual | ~ObjectBase () |
| void | GetAttribute (std::string name, AttributeValue &value) const |
| bool | GetAttributeFailSafe (std::string name, AttributeValue &attribute) const |
| void | SetAttribute (std::string name, const AttributeValue &value) |
| bool | SetAttributeFailSafe (std::string name, const AttributeValue &value) |
| bool | TraceConnect (std::string name, std::string context, const CallbackBase &cb) |
| bool | TraceConnectWithoutContext (std::string name, const CallbackBase &cb) |
| bool | TraceDisconnect (std::string name, std::string context, const CallbackBase &cb) |
| bool | TraceDisconnectWithoutContext (std::string name, const CallbackBase &cb) |
Static Public Member Functions | |
| static TypeId | GetTypeId (void) |
| This method returns the TypeId associated to ns3::ArpL3Protocol. | |
Static Public Attributes | |
| static const uint16_t | PROT_NUMBER = 0x0806 |
Protected Member Functions | |
| virtual void | DoDispose (void) |
| virtual void | NotifyNewAggregate () |
Protected Member Functions inherited from ns3::Object | |
| Object (const Object &o) | |
| virtual void | DoStart (void) |
Private Types | |
| typedef std::list< Ptr < ArpCache > > | CacheList |
Private Member Functions | |
| ArpL3Protocol (const ArpL3Protocol &o) | |
| Ptr< ArpCache > | FindCache (Ptr< NetDevice > device) |
| ArpL3Protocol & | operator= (const ArpL3Protocol &o) |
| void | SendArpReply (Ptr< const ArpCache > cache, Ipv4Address myIp, Ipv4Address toIp, Address toMac) |
| void | SendArpRequest (Ptr< const ArpCache >cache, Ipv4Address to) |
Private Attributes | |
| CacheList | m_cacheList |
| TracedCallback< Ptr< const Packet > > | m_dropTrace |
| Ptr< Node > | m_node |
An implementation of the ARP protocol.
Definition at line 48 of file arp-l3-protocol.h.
|
private |
Definition at line 87 of file arp-l3-protocol.h.
| ns3::ArpL3Protocol::ArpL3Protocol | ( | ) |
Definition at line 59 of file arp-l3-protocol.cc.
References NS_LOG_FUNCTION.
|
virtual |
Definition at line 64 of file arp-l3-protocol.cc.
References NS_LOG_FUNCTION.
|
private |
| Ptr< ArpCache > ns3::ArpL3Protocol::CreateCache | ( | Ptr< NetDevice > | device, |
| Ptr< Ipv4Interface > | interface | ||
| ) |
Definition at line 111 of file arp-l3-protocol.cc.
References ns3::NetDevice::AddLinkChangeCallback(), ns3::ArpCache::Flush(), ns3::Object::GetObject(), ns3::NetDevice::IsBroadcast(), m_cacheList, m_node, ns3::MakeCallback(), NS_ASSERT, NS_LOG_FUNCTION, SendArpRequest(), and ns3::ArpCache::SetDevice().
Here is the call graph for this function:
|
protectedvirtual |
This method is called by Object::Dispose or by the object's destructor, whichever comes first.
Subclasses are expected to implement their real destruction code in an overriden version of this method and chain up to their parent's implementation once they are done. i.e., for simplicity, the destructor of every subclass should be empty and its content should be moved to the associated DoDispose method.
It is safe to call GetObject from within this method.
Reimplemented from ns3::Object.
Definition at line 97 of file arp-l3-protocol.cc.
References ns3::Object::Dispose(), m_cacheList, m_node, and NS_LOG_FUNCTION.
Here is the call graph for this function:Definition at line 125 of file arp-l3-protocol.cc.
References m_cacheList, NS_ASSERT, and NS_LOG_FUNCTION.
Referenced by Receive().
Here is the caller graph for this function:
|
static |
This method returns the TypeId associated to ns3::ArpL3Protocol.
This object is accessible through the following paths with Config::Set and Config::Connect:
Attributes defined for this type:
TraceSources defined for this type:
Reimplemented from ns3::Object.
Definition at line 42 of file arp-l3-protocol.cc.
References m_cacheList, m_dropTrace, ns3::MakeObjectVectorAccessor(), ns3::MakeTraceSourceAccessor(), and ns3::TypeId::SetParent().
Here is the call graph for this function:| bool ns3::ArpL3Protocol::Lookup | ( | Ptr< Packet > | p, |
| Ipv4Address | destination, | ||
| Ptr< NetDevice > | device, | ||
| Ptr< ArpCache > | cache, | ||
| Address * | hardwareDestination | ||
| ) |
Perform an ARP lookup.
| p | |
| destination | |
| device | |
| cache | |
| hardwareDestination |
Definition at line 243 of file arp-l3-protocol.cc.
References ns3::ArpCache::Add(), ns3::Node::GetId(), ns3::ArpCache::Entry::GetMacAddress(), ns3::ArpCache::Entry::IsAlive(), ns3::ArpCache::Entry::IsDead(), ns3::ArpCache::Entry::IsExpired(), ns3::ArpCache::Entry::IsWaitReply(), ns3::ArpCache::Lookup(), m_dropTrace, m_node, ns3::ArpCache::Entry::MarkWaitReply(), NS_FATAL_ERROR, NS_LOG_FUNCTION, NS_LOG_LOGIC, SendArpRequest(), and ns3::ArpCache::Entry::UpdateWaitReply().
Here is the call graph for this function:
|
protectedvirtual |
This method is invoked whenever two sets of objects are aggregated together. It is invoked exactly once for each object in both sets. This method can be overriden by subclasses who wish to be notified of aggregation events. These subclasses must chain up to their base class NotifyNewAggregate method. It is safe to call GetObject and AggregateObject from within this method.
This function must be implemented in the stack that needs to notify other stacks connected to the node of their presence in the node.
Reimplemented from ns3::Object.
Definition at line 81 of file arp-l3-protocol.cc.
References m_node, and SetNode().
Here is the call graph for this function:
|
private |
| void ns3::ArpL3Protocol::Receive | ( | Ptr< NetDevice > | device, |
| Ptr< const Packet > | p, | ||
| uint16_t | protocol, | ||
| const Address & | from, | ||
| const Address & | to, | ||
| NetDevice::PacketType | packetType | ||
| ) |
Receive a packet.
Note: we do not update the ARP cache when we receive an ARP request from an unknown node. See bug #107
Definition at line 141 of file arp-l3-protocol.cc.
References ns3::Packet::Copy(), ns3::ArpCache::Entry::DequeuePending(), FindCache(), ns3::NetDevice::GetAddress(), ns3::ArpHeader::GetDestinationHardwareAddress(), ns3::ArpHeader::GetDestinationIpv4Address(), ns3::Node::GetId(), ns3::Packet::GetSize(), ns3::ArpHeader::GetSourceHardwareAddress(), ns3::ArpHeader::GetSourceIpv4Address(), ns3::Ipv4Address::IsEqual(), ns3::ArpHeader::IsReply(), ns3::ArpHeader::IsRequest(), ns3::ArpCache::Entry::IsWaitReply(), m_dropTrace, m_node, ns3::ArpCache::Entry::MarkAlive(), NS_LOG_FUNCTION, NS_LOG_LOGIC, and SendArpReply().
Referenced by ns3::Ipv4L3Protocol::AddInterface().
Here is the call graph for this function:
Here is the caller graph for this function:
|
private |
Definition at line 333 of file arp-l3-protocol.cc.
References ns3::Packet::AddHeader(), ns3::Node::GetId(), m_node, NS_LOG_FUNCTION, NS_LOG_LOGIC, PROT_NUMBER, and ns3::ArpHeader::SetReply().
Referenced by Receive().
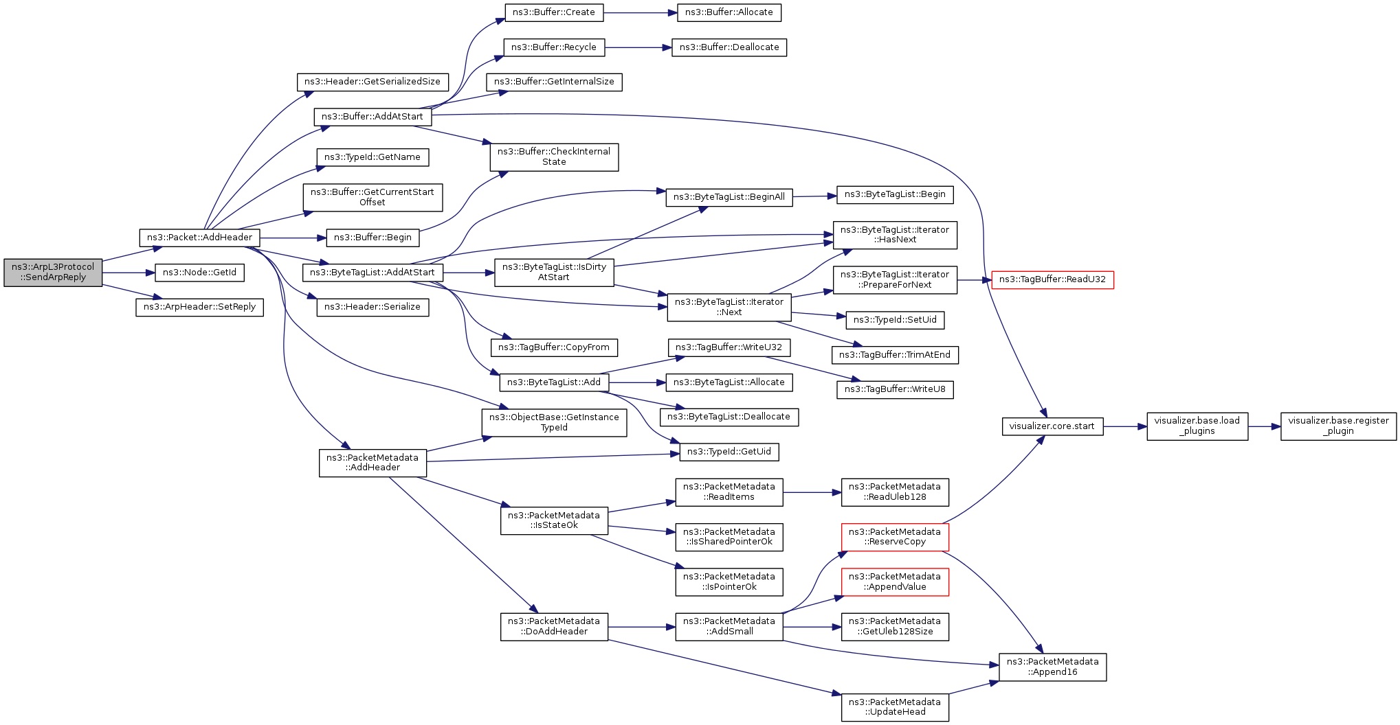
Here is the call graph for this function:
Here is the caller graph for this function:
|
private |
Definition at line 312 of file arp-l3-protocol.cc.
References ns3::Packet::AddHeader(), ns3::Node::GetId(), ns3::Object::GetObject(), ns3::Ipv4InterfaceAddress::GLOBAL, m_node, NS_ASSERT, NS_LOG_FUNCTION, NS_LOG_LOGIC, PROT_NUMBER, ns3::Ipv4L3Protocol::SelectSourceAddress(), ns3::Ipv4Header::SetDestination(), and ns3::ArpHeader::SetRequest().
Referenced by CreateCache(), and Lookup().
Here is the call graph for this function:
Here is the caller graph for this function:Definition at line 70 of file arp-l3-protocol.cc.
References m_node, and NS_LOG_FUNCTION.
Referenced by NotifyNewAggregate().
Here is the caller graph for this function:
|
private |
Definition at line 93 of file arp-l3-protocol.h.
Referenced by CreateCache(), DoDispose(), FindCache(), and GetTypeId().
|
private |
Definition at line 95 of file arp-l3-protocol.h.
Referenced by GetTypeId(), Lookup(), and Receive().
Definition at line 94 of file arp-l3-protocol.h.
Referenced by CreateCache(), DoDispose(), Lookup(), NotifyNewAggregate(), Receive(), SendArpReply(), SendArpRequest(), and SetNode().
|
static |
Definition at line 52 of file arp-l3-protocol.h.
Referenced by ns3::Ipv4L3Protocol::AddInterface(), SendArpReply(), and SendArpRequest().