A base class for implementation of a stream socket using TCP. More...
#include <tcp-socket-base.h>
Inheritance diagram for ns3::TcpSocketBase:
Collaboration diagram for ns3::TcpSocketBase:Public Member Functions | |
| TcpSocketBase (void) | |
| TcpSocketBase (const TcpSocketBase &sock) | |
| virtual | ~TcpSocketBase (void) |
| virtual int | Bind (void) |
| virtual int | Bind (const Address &address) |
| virtual int | Bind6 (void) |
| Allocate a local IPv6 endpoint for this socket. | |
| virtual void | BindToNetDevice (Ptr< NetDevice > netdevice) |
| virtual int | Close (void) |
| virtual int | Connect (const Address &address) |
| virtual enum SocketErrno | GetErrno (void) const |
| virtual Ptr< Node > | GetNode (void) const |
| virtual uint32_t | GetRxAvailable (void) const |
| virtual enum SocketType | GetSocketType (void) const |
| virtual int | GetSockName (Address &address) const |
| virtual uint32_t | GetTxAvailable (void) const |
| virtual int | Listen (void) |
| virtual Ptr< Packet > | Recv (uint32_t maxSize, uint32_t flags) |
| virtual Ptr< Packet > | RecvFrom (uint32_t maxSize, uint32_t flags, Address &fromAddress) |
| virtual int | Send (Ptr< Packet > p, uint32_t flags) |
| virtual int | SendTo (Ptr< Packet > p, uint32_t flags, const Address &toAddress) |
| virtual void | SetNode (Ptr< Node > node) |
| virtual void | SetRtt (Ptr< RttEstimator > rtt) |
| virtual void | SetTcp (Ptr< TcpL4Protocol > tcp) |
| virtual int | ShutdownRecv (void) |
| virtual int | ShutdownSend (void) |
Public Member Functions inherited from ns3::TcpSocket | |
| TcpSocket (void) | |
| virtual | ~TcpSocket (void) |
Public Member Functions inherited from ns3::Socket | |
| Socket (void) | |
| virtual | ~Socket (void) |
| Ptr< NetDevice > | GetBoundNetDevice () |
| Returns socket's bound netdevice, if any. | |
| uint8_t | GetIpTos (void) const |
| virtual uint8_t | GetIpTtl (void) const |
| virtual uint8_t | GetIpv6HopLimit (void) const |
| uint8_t | GetIpv6Tclass (void) const |
| bool | IsIpRecvTos (void) const |
| Ask if the socket is currently passing information about IP Type of Service up the stack. | |
| bool | IsIpRecvTtl (void) const |
| Ask if the socket is currently passing information about IP_TTL up the stack. | |
| bool | IsIpv6RecvHopLimit (void) const |
| Ask if the socket is currently passing information about IPv6 Hop Limit up the stack. | |
| bool | IsIpv6RecvTclass (void) const |
| Ask if the socket is currently passing information about IPv6 Traffic Class up the stack. | |
| bool | IsRecvPktInfo () const |
| Get status indicating whether enable/disable packet information to socket. | |
| Ptr< Packet > | Recv (void) |
| Read a single packet from the socket. | |
| int | Recv (uint8_t *buf, uint32_t size, uint32_t flags) |
| Recv data (or dummy data) from the remote host. | |
| Ptr< Packet > | RecvFrom (Address &fromAddress) |
| Read a single packet from the socket and retrieve the sender address. | |
| int | RecvFrom (uint8_t *buf, uint32_t size, uint32_t flags, Address &fromAddress) |
| Read a single packet from the socket and retrieve the sender address. | |
| int | Send (Ptr< Packet > p) |
| Send data (or dummy data) to the remote host. | |
| int | Send (const uint8_t *buf, uint32_t size, uint32_t flags) |
| Send data (or dummy data) to the remote host. | |
| int | SendTo (const uint8_t *buf, uint32_t size, uint32_t flags, const Address &address) |
| Send data to a specified peer. | |
| void | SetAcceptCallback (Callback< bool, Ptr< Socket >, const Address & > connectionRequest, Callback< void, Ptr< Socket >, const Address & > newConnectionCreated) |
| Accept connection requests from remote hosts. | |
| void | SetCloseCallbacks (Callback< void, Ptr< Socket > > normalClose, Callback< void, Ptr< Socket > > errorClose) |
| Detect socket recv() events such as graceful shutdown or error. | |
| void | SetConnectCallback (Callback< void, Ptr< Socket > > connectionSucceeded, Callback< void, Ptr< Socket > > connectionFailed) |
| Specify callbacks to allow the caller to determine if the connection succeeds of fails. | |
| void | SetDataSentCallback (Callback< void, Ptr< Socket >, uint32_t > dataSent) |
| Notify application when a packet has been sent from transport protocol (non-standard socket call) | |
| void | SetIpRecvTos (bool ipv4RecvTos) |
| Tells a socket to pass information about IP Type of Service up the stack. | |
| void | SetIpRecvTtl (bool ipv4RecvTtl) |
| Tells a socket to pass information about IP_TTL up the stack. | |
| void | SetIpTos (uint8_t ipTos) |
| virtual void | SetIpTtl (uint8_t ipTtl) |
| virtual void | SetIpv6HopLimit (uint8_t ipHopLimit) |
| void | SetIpv6RecvHopLimit (bool ipv6RecvHopLimit) |
| Tells a socket to pass information about IPv6 Hop Limit up the stack. | |
| void | SetIpv6RecvTclass (bool ipv6RecvTclass) |
| Tells a socket to pass information about IPv6 Traffic Class up the stack. | |
| void | SetIpv6Tclass (int ipTclass) |
| void | SetRecvCallback (Callback< void, Ptr< Socket > >) |
| Notify application when new data is available to be read. | |
| void | SetRecvPktInfo (bool flag) |
| Enable/Disable receive packet information to socket. | |
| void | SetSendCallback (Callback< void, Ptr< Socket >, uint32_t > sendCb) |
| Notify application when space in transmit buffer is added. | |
Public Member Functions inherited from ns3::Object | |
| Object () | |
| virtual | ~Object () |
| void | AggregateObject (Ptr< Object > other) |
| void | Dispose (void) |
| AggregateIterator | GetAggregateIterator (void) const |
| virtual TypeId | GetInstanceTypeId (void) const |
| template<typename T > | |
| Ptr< T > | GetObject (void) const |
| template<typename T > | |
| Ptr< T > | GetObject (TypeId tid) const |
| void | Start (void) |
Public Member Functions inherited from ns3::SimpleRefCount< Object, ObjectBase, ObjectDeleter > | |
| SimpleRefCount () | |
| SimpleRefCount (const SimpleRefCount &o) | |
| uint32_t | GetReferenceCount (void) const |
| SimpleRefCount & | operator= (const SimpleRefCount &o) |
| void | Ref (void) const |
| void | Unref (void) const |
Public Member Functions inherited from ns3::ObjectBase | |
| virtual | ~ObjectBase () |
| void | GetAttribute (std::string name, AttributeValue &value) const |
| bool | GetAttributeFailSafe (std::string name, AttributeValue &attribute) const |
| void | SetAttribute (std::string name, const AttributeValue &value) |
| bool | SetAttributeFailSafe (std::string name, const AttributeValue &value) |
| bool | TraceConnect (std::string name, std::string context, const CallbackBase &cb) |
| bool | TraceConnectWithoutContext (std::string name, const CallbackBase &cb) |
| bool | TraceDisconnect (std::string name, std::string context, const CallbackBase &cb) |
| bool | TraceDisconnectWithoutContext (std::string name, const CallbackBase &cb) |
Static Public Member Functions | |
| static TypeId | GetTypeId (void) |
Protected Member Functions | |
| virtual void | AddOptions (TcpHeader &) |
| virtual uint16_t | AdvertisedWindowSize (void) |
| virtual uint32_t | AvailableWindow (void) |
| virtual uint32_t | BytesInFlight (void) |
| void | CancelAllTimers (void) |
| void | CloseAndNotify (void) |
| void | CompleteFork (Ptr< Packet >, const TcpHeader &, const Address &fromAddress, const Address &toAdress) |
| void | ConnectionSucceeded (void) |
| void | DeallocateEndPoint (void) |
| virtual void | DelAckTimeout (void) |
| void | Destroy (void) |
| void | Destroy6 (void) |
| int | DoClose (void) |
| int | DoConnect (void) |
| virtual void | DoForwardUp (Ptr< Packet > packet, Ipv4Header header, uint16_t port, Ptr< Ipv4Interface > incomingInterface) |
| virtual void | DoForwardUp (Ptr< Packet > packet, Ipv6Header header, uint16_t port) |
| void | DoPeerClose (void) |
| virtual void | DoRetransmit (void) |
| virtual void | DupAck (const TcpHeader &t, uint32_t count)=0 |
| virtual void | EstimateRtt (const TcpHeader &) |
| virtual Ptr< TcpSocketBase > | Fork (void)=0 |
| void | ForwardIcmp (Ipv4Address icmpSource, uint8_t icmpTtl, uint8_t icmpType, uint8_t icmpCode, uint32_t icmpInfo) |
| void | ForwardIcmp6 (Ipv6Address icmpSource, uint8_t icmpTtl, uint8_t icmpType, uint8_t icmpCode, uint32_t icmpInfo) |
| void | ForwardUp (Ptr< Packet > packet, Ipv4Header header, uint16_t port, Ptr< Ipv4Interface > incomingInterface) |
| void | ForwardUp6 (Ptr< Packet > packet, Ipv6Header header, uint16_t port) |
| virtual bool | GetAllowBroadcast (void) const |
| Query whether broadcast datagram transmissions are allowed. | |
| virtual uint32_t | GetConnCount (void) const |
| virtual Time | GetConnTimeout (void) const |
| virtual uint32_t | GetDelAckMaxCount (void) const |
| virtual Time | GetDelAckTimeout (void) const |
| virtual uint32_t | GetInitialCwnd (void) const =0 |
| virtual Time | GetPersistTimeout (void) const |
| virtual uint32_t | GetRcvBufSize (void) const |
| virtual uint32_t | GetSegSize (void) const |
| virtual uint32_t | GetSndBufSize (void) const |
| virtual uint32_t | GetSSThresh (void) const =0 |
| virtual bool | GetTcpNoDelay (void) const |
| virtual void | LastAckTimeout (void) |
| virtual void | NewAck (SequenceNumber32 const &seq) |
| bool | OutOfRange (SequenceNumber32 head, SequenceNumber32 tail) const |
| void | PeerClose (Ptr< Packet >, const TcpHeader &) |
| virtual void | PersistTimeout (void) |
| void | ProcessClosing (Ptr< Packet >, const TcpHeader &) |
| void | ProcessEstablished (Ptr< Packet >, const TcpHeader &) |
| void | ProcessLastAck (Ptr< Packet >, const TcpHeader &) |
| void | ProcessListen (Ptr< Packet >, const TcpHeader &, const Address &, const Address &) |
| void | ProcessSynRcvd (Ptr< Packet >, const TcpHeader &, const Address &, const Address &) |
| void | ProcessSynSent (Ptr< Packet >, const TcpHeader &) |
| void | ProcessWait (Ptr< Packet >, const TcpHeader &) |
| virtual void | ReadOptions (const TcpHeader &) |
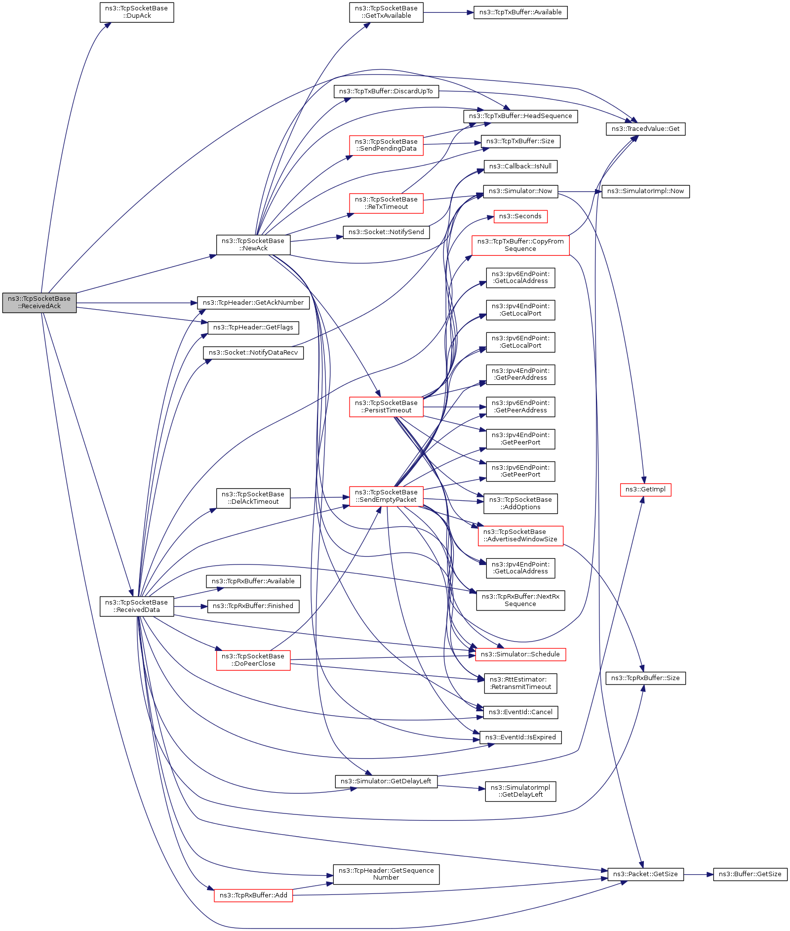
| virtual void | ReceivedAck (Ptr< Packet >, const TcpHeader &) |
| virtual void | ReceivedData (Ptr< Packet >, const TcpHeader &) |
| virtual void | Retransmit (void) |
| virtual void | ReTxTimeout (void) |
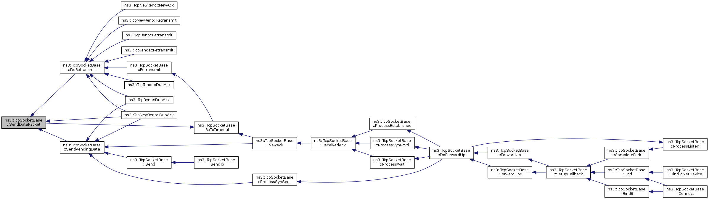
| uint32_t | SendDataPacket (SequenceNumber32 seq, uint32_t maxSize, bool withAck) |
| void | SendEmptyPacket (uint8_t flags) |
| bool | SendPendingData (bool withAck=false) |
| void | SendRST (void) |
| virtual bool | SetAllowBroadcast (bool allowBroadcast) |
| Configure whether broadcast datagram transmissions are allowed. | |
| virtual void | SetConnCount (uint32_t count) |
| virtual void | SetConnTimeout (Time timeout) |
| virtual void | SetDelAckMaxCount (uint32_t count) |
| virtual void | SetDelAckTimeout (Time timeout) |
| virtual void | SetInitialCwnd (uint32_t cwnd)=0 |
| virtual void | SetPersistTimeout (Time timeout) |
| virtual void | SetRcvBufSize (uint32_t size) |
| virtual void | SetSegSize (uint32_t size) |
| virtual void | SetSndBufSize (uint32_t size) |
| virtual void | SetSSThresh (uint32_t threshold)=0 |
| virtual void | SetTcpNoDelay (bool noDelay) |
| int | SetupCallback (void) |
| int | SetupEndpoint (void) |
| int | SetupEndpoint6 (void) |
| void | TimeWait (void) |
| virtual uint32_t | UnAckDataCount (void) |
| virtual uint32_t | Window (void) |
Additional Inherited Members | |
Public Types inherited from ns3::Socket | |
| enum | SocketErrno { ERROR_NOTERROR, ERROR_ISCONN, ERROR_NOTCONN, ERROR_MSGSIZE, ERROR_AGAIN, ERROR_SHUTDOWN, ERROR_OPNOTSUPP, ERROR_AFNOSUPPORT, ERROR_INVAL, ERROR_BADF, ERROR_NOROUTETOHOST, ERROR_NODEV, ERROR_ADDRNOTAVAIL, ERROR_ADDRINUSE, SOCKET_ERRNO_LAST } |
| enum | SocketType { NS3_SOCK_STREAM, NS3_SOCK_SEQPACKET, NS3_SOCK_DGRAM, NS3_SOCK_RAW } |
Static Public Attributes inherited from ns3::TcpSocket | |
| static const char *const | TcpStateName [LAST_STATE] = { "CLOSED", "LISTEN", "SYN_SENT", "SYN_RCVD", "ESTABLISHED", "CLOSE_WAIT", "LAST_ACK", "FIN_WAIT_1", "FIN_WAIT_2", "CLOSING", "TIME_WAIT" } |
A base class for implementation of a stream socket using TCP.
This class contains the essential components of TCP, as well as a sockets interface for upper layers to call. This serves as a base for other TCP functions where the sliding window mechanism is handled here. This class provides connection orientation and sliding window flow control. Part of this class is modified from the original NS-3 TCP socket implementation (TcpSocketImpl) by Raj Bhattacharjea raj.b@gatech.edu of Georgia Tech.
ns3::TcpSocketBase is accessible through the following paths with Config::Set and Config::Connect:
Definition at line 61 of file tcp-socket-base.h.
| ns3::TcpSocketBase::TcpSocketBase | ( | void | ) |
Create an unbound TCP socket
Definition at line 108 of file tcp-socket-base.cc.
References NS_LOG_FUNCTION.
| ns3::TcpSocketBase::TcpSocketBase | ( | const TcpSocketBase & | sock | ) |
Clone a TCP socket, for use upon receiving a connection request in LISTEN state
Definition at line 135 of file tcp-socket-base.cc.
References ns3::RttEstimator::Copy(), m_rtt, NS_LOG_FUNCTION, NS_LOG_LOGIC, ns3::Socket::SetConnectCallback(), ns3::Socket::SetDataSentCallback(), ns3::Socket::SetRecvCallback(), and ns3::Socket::SetSendCallback().
Here is the call graph for this function:
|
virtual |
Definition at line 184 of file tcp-socket-base.cc.
References CancelAllTimers(), ns3::TcpL4Protocol::DeAllocate(), m_endPoint, m_endPoint6, m_node, m_tcp, NS_ASSERT, and NS_LOG_FUNCTION.
Here is the call graph for this function:
|
protectedvirtual |
Placeholder function for future extension that changes the TCP header
Definition at line 2402 of file tcp-socket-base.cc.
Referenced by DoForwardUp(), PersistTimeout(), SendDataPacket(), and SendEmptyPacket().
Here is the caller graph for this function:
|
protectedvirtual |
Definition at line 1985 of file tcp-socket-base.cc.
References m_maxWinSize, m_rxBuffer, ns3::TcpRxBuffer::MaxBufferSize(), and ns3::TcpRxBuffer::Size().
Referenced by DoForwardUp(), PersistTimeout(), SendDataPacket(), and SendEmptyPacket().
Here is the call graph for this function:
Here is the caller graph for this function:
|
protectedvirtual |
Definition at line 1975 of file tcp-socket-base.cc.
References NS_LOG_FUNCTION_NOARGS, NS_LOG_LOGIC, UnAckDataCount(), and Window().
Referenced by SendPendingData().
Here is the call graph for this function:
Here is the caller graph for this function:
|
virtual |
Inherit from Socket class: Bind socket to an end-point in TcpL4Protocol
Implements ns3::Socket.
Definition at line 258 of file tcp-socket-base.cc.
References ns3::TcpL4Protocol::Allocate(), ns3::Socket::ERROR_ADDRNOTAVAIL, m_endPoint, m_errno, ns3::TcpL4Protocol::m_sockets, m_tcp, NS_LOG_FUNCTION, and SetupCallback().
Referenced by BindToNetDevice(), and Connect().
Here is the call graph for this function:
Here is the caller graph for this function:
|
virtual |
Inherit from Socket class: Bind socket (with specific address) to an end-point in TcpL4Protocol
Implements ns3::Socket.
Definition at line 287 of file tcp-socket-base.cc.
References ns3::TcpL4Protocol::Allocate(), ns3::TcpL4Protocol::Allocate6(), ns3::InetSocketAddress::ConvertFrom(), ns3::Inet6SocketAddress::ConvertFrom(), ns3::Socket::ERROR_ADDRINUSE, ns3::Socket::ERROR_ADDRNOTAVAIL, ns3::Socket::ERROR_INVAL, ns3::Ipv4Address::GetAny(), ns3::Ipv6Address::GetAny(), ns3::InetSocketAddress::GetIpv4(), ns3::Inet6SocketAddress::GetIpv6(), ns3::InetSocketAddress::GetPort(), ns3::Inet6SocketAddress::GetPort(), ns3::InetSocketAddress::IsMatchingType(), ns3::Inet6SocketAddress::IsMatchingType(), m_endPoint, m_endPoint6, m_errno, ns3::TcpL4Protocol::m_sockets, m_tcp, NS_LOG_FUNCTION, NS_LOG_LOGIC, port, and SetupCallback().
Here is the call graph for this function:
|
virtual |
Allocate a local IPv6 endpoint for this socket.
Implements ns3::Socket.
Definition at line 272 of file tcp-socket-base.cc.
References ns3::TcpL4Protocol::Allocate6(), ns3::Socket::ERROR_ADDRNOTAVAIL, m_endPoint6, m_errno, ns3::TcpL4Protocol::m_sockets, m_tcp, NS_LOG_FUNCTION, and SetupCallback().
Referenced by Connect().
Here is the call graph for this function:
Here is the caller graph for this function:Inherit from Socket class: Bind this socket to the specified NetDevice
Reimplemented from ns3::Socket.
Definition at line 616 of file tcp-socket-base.cc.
References Bind(), ns3::Ipv4EndPoint::BindToNetDevice(), m_endPoint, m_endPoint6, NS_ASSERT, and NS_LOG_FUNCTION.
Here is the call graph for this function:
|
protectedvirtual |
Definition at line 1961 of file tcp-socket-base.cc.
References ns3::TracedValue< T >::Get(), ns3::TcpTxBuffer::HeadSequence(), m_highTxMark, m_txBuffer, and NS_LOG_FUNCTION.
Referenced by ns3::TcpNewReno::DupAck(), ns3::TcpReno::DupAck(), ns3::TcpNewReno::NewAck(), ns3::TcpNewReno::Retransmit(), and ns3::TcpReno::Retransmit().
Here is the call graph for this function:
Here is the caller graph for this function:
|
protected |
Definition at line 2248 of file tcp-socket-base.cc.
References ns3::EventId::Cancel(), m_delAckEvent, m_lastAckEvent, m_persistEvent, m_retxEvent, and m_timewaitEvent.
Referenced by CloseAndNotify(), DeallocateEndPoint(), Destroy(), Destroy6(), TimeWait(), and ~TcpSocketBase().
Here is the call graph for this function:
Here is the caller graph for this function:
|
virtual |
Inherit from Socket class: Kill this socket and signal the peer (if any)
Implements ns3::Socket.
Definition at line 446 of file tcp-socket-base.cc.
References DoClose(), m_closeOnEmpty, m_nextTxSequence, m_rxBuffer, m_state, m_txBuffer, NS_LOG_FUNCTION, NS_LOG_INFO, SendRST(), ns3::TcpRxBuffer::Size(), ns3::TcpTxBuffer::SizeFromSequence(), and ns3::TcpSocket::TcpStateName.
Referenced by DoPeerClose().
Here is the call graph for this function:
Here is the caller graph for this function:
|
protected |
Peacefully close the socket by notifying the upper layer and deallocate end point
Definition at line 731 of file tcp-socket-base.cc.
References CancelAllTimers(), ns3::CLOSED, DeallocateEndPoint(), m_closeNotified, m_state, ns3::Socket::NotifyNormalClose(), NS_LOG_FUNCTION, NS_LOG_INFO, ns3::TcpSocket::TcpStateName, and ns3::TIME_WAIT.
Referenced by DoClose(), DoConnect(), LastAckTimeout(), ProcessClosing(), ProcessEstablished(), ProcessLastAck(), ProcessSynRcvd(), ProcessSynSent(), ProcessWait(), SendEmptyPacket(), and TimeWait().
Here is the call graph for this function:
Here is the caller graph for this function:
|
protected |
This function is called only if a SYN received in LISTEN state. After TcpSocketBase cloned, allocate a new end point to handle the incoming connection and send a SYN+ACK to complete the handshake.
Definition at line 1744 of file tcp-socket-base.cc.
References ns3::TcpHeader::ACK, ns3::TcpL4Protocol::Allocate(), ns3::TcpL4Protocol::Allocate6(), ns3::InetSocketAddress::ConvertFrom(), ns3::Inet6SocketAddress::ConvertFrom(), ns3::TcpHeader::GetSequenceNumber(), ns3::InetSocketAddress::IsMatchingType(), ns3::Inet6SocketAddress::IsMatchingType(), m_cnCount, m_cnRetries, m_endPoint, m_endPoint6, m_rxBuffer, ns3::TcpL4Protocol::m_sockets, m_state, m_tcp, NS_LOG_INFO, SendEmptyPacket(), ns3::TcpRxBuffer::SetNextRxSequence(), SetupCallback(), ns3::TcpHeader::SYN, and ns3::SYN_RCVD.
Referenced by ProcessListen().
Here is the call graph for this function:
Here is the caller graph for this function:
|
virtual |
Inherit from Socket class: Initiate connection to a remote address:port
Implements ns3::Socket.
Reimplemented in ns3::TcpTahoe, ns3::TcpReno, and ns3::TcpNewReno.
Definition at line 357 of file tcp-socket-base.cc.
References Bind(), Bind6(), ns3::InetSocketAddress::ConvertFrom(), ns3::Inet6SocketAddress::ConvertFrom(), DoConnect(), ns3::Socket::ERROR_INVAL, ns3::InetSocketAddress::GetIpv4(), ns3::Ipv6Address::GetIpv4MappedAddress(), ns3::Inet6SocketAddress::GetIpv6(), ns3::InetSocketAddress::GetPort(), ns3::Inet6SocketAddress::GetPort(), ns3::Ipv6Address::IsIpv4MappedAddress(), ns3::InetSocketAddress::IsMatchingType(), ns3::Inet6SocketAddress::IsMatchingType(), m_cnCount, m_cnRetries, m_endPoint, m_endPoint6, m_errno, m_rtt, NS_ASSERT, NS_LOG_FUNCTION, ns3::RttEstimator::Reset(), ns3::Ipv4EndPoint::SetPeer(), ns3::Ipv6EndPoint::SetPeer(), SetupEndpoint(), and SetupEndpoint6().
Here is the call graph for this function:
|
protected |
Definition at line 1777 of file tcp-socket-base.cc.
References GetTxAvailable(), ns3::Socket::NotifyConnectionSucceeded(), and ns3::Socket::NotifySend().
Referenced by ProcessSynSent().
Here is the call graph for this function:
Here is the caller graph for this function:
|
protected |
Deallocate the end point and cancel all the timers
Definition at line 1649 of file tcp-socket-base.cc.
References CancelAllTimers(), ns3::TcpL4Protocol::DeAllocate(), m_endPoint, m_endPoint6, ns3::TcpL4Protocol::m_sockets, m_tcp, ns3::Ipv4EndPoint::SetDestroyCallback(), and ns3::Ipv6EndPoint::SetDestroyCallback().
Referenced by CloseAndNotify(), and SendRST().
Here is the call graph for this function:
Here is the caller graph for this function:
|
protectedvirtual |
Definition at line 2141 of file tcp-socket-base.cc.
References ns3::TcpHeader::ACK, m_delAckCount, and SendEmptyPacket().
Referenced by ReceivedData().
Here is the call graph for this function:
Here is the caller graph for this function:
|
protected |
Kill this socket. This is a callback function configured to m_endpoint in SetupCallback(), invoked when the endpoint is destroyed.
Definition at line 1483 of file tcp-socket-base.cc.
References CancelAllTimers(), ns3::Simulator::GetDelayLeft(), m_endPoint, m_retxEvent, ns3::TcpL4Protocol::m_sockets, m_tcp, ns3::Simulator::Now(), NS_LOG_FUNCTION, and NS_LOG_LOGIC.
Referenced by SetupCallback().
Here is the call graph for this function:
Here is the caller graph for this function:
|
protected |
Kill this socket. This is a callback function configured to m_endpoint in SetupCallback(), invoked when the endpoint is destroyed.
Definition at line 1504 of file tcp-socket-base.cc.
References CancelAllTimers(), ns3::Simulator::GetDelayLeft(), m_endPoint6, m_retxEvent, ns3::TcpL4Protocol::m_sockets, m_tcp, ns3::Simulator::Now(), NS_LOG_FUNCTION, and NS_LOG_LOGIC.
Referenced by SetupCallback().
Here is the call graph for this function:
Here is the caller graph for this function:
|
protected |
Do the action to close the socket. Usually send a packet with appropriate flags depended on the current m_state.
Definition at line 689 of file tcp-socket-base.cc.
References ns3::TcpHeader::ACK, ns3::CLOSE_WAIT, CloseAndNotify(), ns3::CLOSED, ns3::CLOSING, ns3::ESTABLISHED, ns3::TcpHeader::FIN, ns3::FIN_WAIT_1, ns3::FIN_WAIT_2, ns3::LAST_ACK, ns3::LISTEN, m_state, NS_LOG_FUNCTION, NS_LOG_INFO, SendEmptyPacket(), SendRST(), ns3::SYN_RCVD, ns3::SYN_SENT, and ns3::TIME_WAIT.
Referenced by Close().
Here is the call graph for this function:
Here is the caller graph for this function:
|
protected |
Perform the real connection tasks: Send SYN if allowed, RST if invalid
Definition at line 666 of file tcp-socket-base.cc.
References ns3::CLOSE_WAIT, CloseAndNotify(), ns3::CLOSED, ns3::LAST_ACK, ns3::LISTEN, m_state, NS_LOG_FUNCTION, NS_LOG_INFO, SendEmptyPacket(), SendRST(), ns3::TcpHeader::SYN, ns3::SYN_SENT, ns3::TcpSocket::TcpStateName, and ns3::TIME_WAIT.
Referenced by Connect().
Here is the call graph for this function:
Here is the caller graph for this function:
|
protectedvirtual |
The real function to handle the incoming packet from lower layers. This is wrapped by ForwardUp() so that this function can be overloaded by daughter classes.
Definition at line 815 of file tcp-socket-base.cc.
References ns3::TcpHeader::ACK, AddOptions(), AdvertisedWindowSize(), ns3::EventId::Cancel(), ns3::CLOSE_WAIT, ns3::CLOSED, ns3::CLOSING, ns3::ESTABLISHED, EstimateRtt(), ns3::FIN_WAIT_1, ns3::FIN_WAIT_2, ns3::TracedValue< T >::Get(), ns3::Ipv4Header::GetDestination(), ns3::Ipv4EndPoint::GetLocalAddress(), ns3::Ipv4EndPoint::GetLocalPort(), ns3::Ipv4EndPoint::GetPeerAddress(), ns3::Ipv4EndPoint::GetPeerPort(), ns3::Packet::GetSize(), ns3::Ipv4Header::GetSource(), ns3::LAST_ACK, ns3::LISTEN, ns3::Socket::m_boundnetdevice, m_endPoint, m_nextTxSequence, m_persistEvent, m_rWnd, m_rxBuffer, m_state, m_tcp, ns3::TcpRxBuffer::MaxRxSequence(), ns3::TcpRxBuffer::NextRxSequence(), NS_LOG_LOGIC, OutOfRange(), port, ProcessClosing(), ProcessEstablished(), ProcessLastAck(), ProcessListen(), ProcessSynRcvd(), ProcessSynSent(), ProcessWait(), ns3::TcpHeader::PSH, ReadOptions(), ns3::Packet::RemoveHeader(), ns3::TcpHeader::RST, SendEmptyPacket(), ns3::TcpL4Protocol::SendPacket(), ns3::TcpHeader::SetAckNumber(), ns3::TcpHeader::SetDestinationPort(), ns3::TcpHeader::SetFlags(), ns3::TcpHeader::SetSequenceNumber(), ns3::TcpHeader::SetSourcePort(), ns3::TcpHeader::SetWindowSize(), ns3::SYN_RCVD, ns3::SYN_SENT, ns3::TcpSocket::TcpStateName, ns3::TIME_WAIT, and ns3::TcpHeader::URG.
Referenced by ForwardUp(), and ForwardUp6().
Here is the call graph for this function:
Here is the caller graph for this function:
|
protectedvirtual |
Definition at line 911 of file tcp-socket-base.cc.
References ns3::TcpHeader::ACK, AddOptions(), AdvertisedWindowSize(), ns3::EventId::Cancel(), ns3::CLOSE_WAIT, ns3::CLOSED, ns3::CLOSING, ns3::ESTABLISHED, EstimateRtt(), ns3::FIN_WAIT_1, ns3::FIN_WAIT_2, ns3::TracedValue< T >::Get(), ns3::Ipv6Header::GetDestinationAddress(), ns3::Ipv6EndPoint::GetLocalAddress(), ns3::Ipv6EndPoint::GetLocalPort(), ns3::Ipv6EndPoint::GetPeerAddress(), ns3::Ipv6EndPoint::GetPeerPort(), ns3::Packet::GetSize(), ns3::Ipv6Header::GetSourceAddress(), ns3::LAST_ACK, ns3::LISTEN, ns3::Socket::m_boundnetdevice, m_endPoint6, m_nextTxSequence, m_persistEvent, m_rWnd, m_rxBuffer, m_state, m_tcp, ns3::TcpRxBuffer::MaxRxSequence(), ns3::TcpRxBuffer::NextRxSequence(), NS_LOG_LOGIC, OutOfRange(), port, ProcessClosing(), ProcessEstablished(), ProcessLastAck(), ProcessListen(), ProcessSynRcvd(), ProcessSynSent(), ProcessWait(), ns3::TcpHeader::PSH, ReadOptions(), ns3::Packet::RemoveHeader(), ns3::TcpHeader::RST, SendEmptyPacket(), ns3::TcpL4Protocol::SendPacket(), ns3::TcpHeader::SetAckNumber(), ns3::TcpHeader::SetDestinationPort(), ns3::TcpHeader::SetFlags(), ns3::TcpHeader::SetSequenceNumber(), ns3::TcpHeader::SetSourcePort(), ns3::TcpHeader::SetWindowSize(), ns3::SYN_RCVD, ns3::SYN_SENT, ns3::TcpSocket::TcpStateName, ns3::TIME_WAIT, and ns3::TcpHeader::URG.
Here is the call graph for this function:
|
protected |
Received a in-sequence FIN. Close down this socket.
Definition at line 1444 of file tcp-socket-base.cc.
References ns3::TcpHeader::ACK, Close(), ns3::CLOSE_WAIT, ns3::ESTABLISHED, ns3::LAST_ACK, LastAckTimeout(), m_closeNotified, m_lastAckEvent, m_rtt, m_shutdownSend, m_state, ns3::Socket::NotifyNormalClose(), NS_ASSERT, NS_LOG_INFO, NS_LOG_LOGIC, ns3::RttEstimator::RetransmitTimeout(), ns3::Simulator::Schedule(), SendEmptyPacket(), ns3::SYN_RCVD, and ns3::TcpSocket::TcpStateName.
Referenced by PeerClose(), and ReceivedData().
Here is the call graph for this function:
Here is the caller graph for this function:
|
protectedvirtual |
Definition at line 2214 of file tcp-socket-base.cc.
References ns3::CLOSING, ns3::TcpHeader::FIN, ns3::FIN_WAIT_1, ns3::TcpTxBuffer::HeadSequence(), m_cnCount, m_nextTxSequence, m_segmentSize, m_state, m_txBuffer, ns3::Socket::NotifyConnectionFailed(), NS_LOG_FUNCTION, NS_LOG_LOGIC, SendDataPacket(), SendEmptyPacket(), ns3::TcpTxBuffer::Size(), ns3::TcpHeader::SYN, and ns3::SYN_SENT.
Referenced by ns3::TcpNewReno::DupAck(), ns3::TcpReno::DupAck(), ns3::TcpTahoe::DupAck(), ns3::TcpNewReno::NewAck(), ns3::TcpNewReno::Retransmit(), ns3::TcpReno::Retransmit(), ns3::TcpTahoe::Retransmit(), and Retransmit().
Here is the call graph for this function:
Here is the caller graph for this function:
|
protectedpure virtual |
Implemented in ns3::TcpTahoe, ns3::TcpReno, ns3::TcpNewReno, and ns3::TcpRfc793.
Referenced by ReceivedAck().
Here is the caller graph for this function:
|
protectedvirtual |
Called by ForwardUp() to estimate RTT
Definition at line 2049 of file tcp-socket-base.cc.
References ns3::RttEstimator::AckSeq(), ns3::TcpHeader::GetAckNumber(), m_lastRtt, m_rtt, and NS_LOG_FUNCTION.
Referenced by DoForwardUp().
Here is the call graph for this function:
Here is the caller graph for this function:
|
protectedpure virtual |
Implemented in ns3::TcpTahoe, ns3::TcpReno, ns3::TcpNewReno, and ns3::TcpRfc793.
Referenced by ProcessListen().
Here is the caller graph for this function:
|
protected |
Definition at line 786 of file tcp-socket-base.cc.
References ns3::Callback< R, T1, T2, T3, T4, T5, T6, T7, T8, T9 >::IsNull(), m_icmpCallback, and NS_LOG_FUNCTION.
Referenced by SetupCallback().
Here is the call graph for this function:
Here is the caller graph for this function:
|
protected |
Definition at line 799 of file tcp-socket-base.cc.
References ns3::Callback< R, T1, T2, T3, T4, T5, T6, T7, T8, T9 >::IsNull(), m_icmpCallback6, and NS_LOG_FUNCTION.
Referenced by SetupCallback().
Here is the call graph for this function:
Here is the caller graph for this function:
|
protected |
Function called by the L3 protocol when it received a packet to pass on to the TCP. This function is registered as the "RxCallback" function in SetupCallback(), which invoked by Bind(), and CompleteFork()
Definition at line 773 of file tcp-socket-base.cc.
References DoForwardUp().
Referenced by SetupCallback().
Here is the call graph for this function:
Here is the caller graph for this function:
|
protected |
Definition at line 780 of file tcp-socket-base.cc.
References DoForwardUp().
Referenced by SetupCallback().
Here is the call graph for this function:
Here is the caller graph for this function:
|
protectedvirtual |
Query whether broadcast datagram transmissions are allowed.
This method corresponds to using getsockopt() SO_BROADCAST of real network or BSD sockets.
Implements ns3::Socket.
Definition at line 2389 of file tcp-socket-base.cc.
|
protectedvirtual |
Implements ns3::TcpSocket.
Definition at line 2328 of file tcp-socket-base.cc.
References m_cnRetries.
|
protectedvirtual |
Implements ns3::TcpSocket.
Definition at line 2316 of file tcp-socket-base.cc.
References m_cnTimeout.
|
protectedvirtual |
Implements ns3::TcpSocket.
Definition at line 2352 of file tcp-socket-base.cc.
References m_delAckMaxCount.
|
protectedvirtual |
Implements ns3::TcpSocket.
Definition at line 2340 of file tcp-socket-base.cc.
References m_delAckTimeout.
|
virtual |
Inherit from Socket class: Returns error code
Implements ns3::Socket.
Definition at line 236 of file tcp-socket-base.cc.
References m_errno.
|
protectedpure virtual |
Implements ns3::TcpSocket.
Implemented in ns3::TcpTahoe, ns3::TcpReno, ns3::TcpNewReno, and ns3::TcpRfc793.
Inherit from Socket class: Returns associated node
Implements ns3::Socket.
Definition at line 250 of file tcp-socket-base.cc.
References m_node, and NS_LOG_FUNCTION_NOARGS.
|
protectedvirtual |
Implements ns3::TcpSocket.
Definition at line 2376 of file tcp-socket-base.cc.
References m_persistTimeout.
|
protectedvirtual |
Implements ns3::TcpSocket.
Definition at line 2291 of file tcp-socket-base.cc.
References m_rxBuffer, and ns3::TcpRxBuffer::MaxBufferSize().
Here is the call graph for this function:
|
virtual |
Inherit from Socket class: Get the max number of bytes an app can read
Implements ns3::Socket.
Definition at line 586 of file tcp-socket-base.cc.
References ns3::TcpRxBuffer::Available(), m_rxBuffer, and NS_LOG_FUNCTION.
Here is the call graph for this function:
|
protectedvirtual |
Implements ns3::TcpSocket.
Definition at line 2304 of file tcp-socket-base.cc.
References m_segmentSize.
|
protectedvirtual |
Implements ns3::TcpSocket.
Definition at line 2279 of file tcp-socket-base.cc.
References m_txBuffer, and ns3::TcpTxBuffer::MaxBufferSize().
Here is the call graph for this function:
|
virtual |
Inherit from Socket class: Returns socket type, NS3_SOCK_STREAM
Implements ns3::Socket.
Definition at line 243 of file tcp-socket-base.cc.
References ns3::Socket::NS3_SOCK_STREAM.
|
virtual |
Inherit from Socket class: Return local address:port
Implements ns3::Socket.
Definition at line 594 of file tcp-socket-base.cc.
References ns3::Ipv4EndPoint::GetLocalAddress(), ns3::Ipv6EndPoint::GetLocalAddress(), ns3::Ipv4EndPoint::GetLocalPort(), ns3::Ipv6EndPoint::GetLocalPort(), ns3::Ipv4Address::GetZero(), m_endPoint, m_endPoint6, and NS_LOG_FUNCTION.
Here is the call graph for this function:
|
protectedpure virtual |
Implements ns3::TcpSocket.
Implemented in ns3::TcpTahoe, ns3::TcpReno, ns3::TcpNewReno, and ns3::TcpRfc793.
|
protectedvirtual |
Implements ns3::TcpSocket.
Definition at line 2364 of file tcp-socket-base.cc.
References m_noDelay.
|
virtual |
Inherit from Socket class: Get the max number of bytes an app can send
Implements ns3::Socket.
Definition at line 578 of file tcp-socket-base.cc.
References ns3::TcpTxBuffer::Available(), m_txBuffer, and NS_LOG_FUNCTION.
Referenced by ConnectionSucceeded(), NewAck(), and ProcessSynRcvd().
Here is the call graph for this function:
Here is the caller graph for this function:
|
static |
Reimplemented from ns3::TcpSocket.
Reimplemented in ns3::TcpTahoe, ns3::TcpRfc793, ns3::TcpReno, and ns3::TcpNewReno.
Definition at line 60 of file tcp-socket-base.cc.
References m_highTxMark, m_icmpCallback, m_icmpCallback6, m_lastRtt, m_maxWinSize, m_msl, m_nextTxSequence, m_rto, m_rWnd, m_state, ns3::MakeTraceSourceAccessor(), and ns3::TypeId::SetParent().
Here is the call graph for this function:
|
protectedvirtual |
Definition at line 2148 of file tcp-socket-base.cc.
References ns3::EventId::Cancel(), CloseAndNotify(), ns3::LAST_ACK, m_closeNotified, m_lastAckEvent, m_state, and NS_LOG_FUNCTION.
Referenced by DoPeerClose().
Here is the call graph for this function:
Here is the caller graph for this function:
|
virtual |
Inherit from Socket class: Listen on the endpoint for an incoming connection
Implements ns3::Socket.
Reimplemented in ns3::TcpTahoe, ns3::TcpReno, and ns3::TcpNewReno.
Definition at line 429 of file tcp-socket-base.cc.
References ns3::CLOSED, ns3::Socket::ERROR_INVAL, ns3::LISTEN, m_errno, m_state, NS_LOG_FUNCTION, and NS_LOG_INFO.
|
protectedvirtual |
Reimplemented in ns3::TcpTahoe, ns3::TcpReno, and ns3::TcpNewReno.
Definition at line 2070 of file tcp-socket-base.cc.
References ns3::EventId::Cancel(), ns3::CLOSING, ns3::TcpTxBuffer::DiscardUpTo(), ns3::FIN_WAIT_1, ns3::TracedValue< T >::Get(), ns3::Simulator::GetDelayLeft(), GetTxAvailable(), ns3::TcpTxBuffer::HeadSequence(), ns3::EventId::IsExpired(), m_connected, m_nextTxSequence, m_persistEvent, m_persistTimeout, m_retxEvent, m_rto, m_rtt, m_rWnd, m_state, m_txBuffer, ns3::Socket::NotifySend(), ns3::Simulator::Now(), NS_ASSERT, NS_LOG_FUNCTION, NS_LOG_LOGIC, PersistTimeout(), ns3::RttEstimator::RetransmitTimeout(), ReTxTimeout(), ns3::Simulator::Schedule(), SendPendingData(), ns3::TcpTxBuffer::Size(), and ns3::SYN_RCVD.
Referenced by ReceivedAck().
Here is the call graph for this function:
Here is the caller graph for this function:
|
protected |
Tell if a sequence number range is out side the range that my rx buffer can accpet
Definition at line 753 of file tcp-socket-base.cc.
References ns3::CLOSE_WAIT, ns3::CLOSING, ns3::LAST_ACK, ns3::LISTEN, m_rxBuffer, m_state, ns3::TcpRxBuffer::MaxRxSequence(), ns3::TcpRxBuffer::NextRxSequence(), ns3::SYN_RCVD, and ns3::SYN_SENT.
Referenced by DoForwardUp().
Here is the call graph for this function:
Here is the caller graph for this function:Peer sent me a FIN. Remember its sequence in rx buffer.
Definition at line 1407 of file tcp-socket-base.cc.
References ns3::CLOSING, DoPeerClose(), ns3::FIN_WAIT_1, ns3::TcpRxBuffer::Finished(), ns3::TcpHeader::GetSequenceNumber(), ns3::Packet::GetSize(), m_rxBuffer, m_state, ns3::TcpRxBuffer::MaxRxSequence(), ns3::TcpRxBuffer::NextRxSequence(), NS_LOG_FUNCTION, NS_LOG_INFO, NS_LOG_LOGIC, ReceivedData(), and ns3::TcpRxBuffer::SetFinSequence().
Referenced by ProcessEstablished(), and ProcessSynRcvd().
Here is the call graph for this function:
Here is the caller graph for this function:
|
protectedvirtual |
Definition at line 2167 of file tcp-socket-base.cc.
References AddOptions(), AdvertisedWindowSize(), ns3::TcpTxBuffer::CopyFromSequence(), ns3::Ipv4EndPoint::GetLocalAddress(), ns3::Ipv6EndPoint::GetLocalAddress(), ns3::Ipv4EndPoint::GetLocalPort(), ns3::Ipv6EndPoint::GetLocalPort(), ns3::Ipv4EndPoint::GetPeerAddress(), ns3::Ipv6EndPoint::GetPeerAddress(), ns3::Ipv4EndPoint::GetPeerPort(), ns3::Ipv6EndPoint::GetPeerPort(), ns3::Socket::m_boundnetdevice, m_endPoint, m_endPoint6, m_nextTxSequence, m_persistEvent, m_persistTimeout, m_rxBuffer, m_tcp, m_txBuffer, ns3::TcpRxBuffer::NextRxSequence(), ns3::Simulator::Now(), NS_LOG_LOGIC, ns3::Simulator::Schedule(), ns3::Seconds(), ns3::TcpL4Protocol::SendPacket(), ns3::TcpHeader::SetAckNumber(), ns3::TcpHeader::SetDestinationPort(), ns3::TcpHeader::SetSequenceNumber(), ns3::TcpHeader::SetSourcePort(), and ns3::TcpHeader::SetWindowSize().
Referenced by NewAck().
Here is the call graph for this function:
Here is the caller graph for this function:
|
protected |
Received a packet upon CLOSING
Definition at line 1339 of file tcp-socket-base.cc.
References ns3::TcpHeader::ACK, CloseAndNotify(), ns3::TcpHeader::FIN, ns3::TcpHeader::GetFlags(), ns3::TcpHeader::GetSequenceNumber(), m_rxBuffer, ns3::TcpRxBuffer::NextRxSequence(), NS_LOG_FUNCTION, NS_LOG_LOGIC, ns3::TcpHeader::PSH, ns3::TcpHeader::RST, SendEmptyPacket(), SendRST(), TimeWait(), and ns3::TcpHeader::URG.
Referenced by DoForwardUp().
Here is the call graph for this function:
Here is the caller graph for this function:
|
protected |
Received a packet upon ESTABLISHED state. This function is mimicking the role of tcp_rcv_established() in tcp_input.c in Linux kernel.
Definition at line 1008 of file tcp-socket-base.cc.
References ns3::TcpHeader::ACK, CloseAndNotify(), ns3::TcpHeader::FIN, ns3::TcpRxBuffer::Finished(), ns3::TcpHeader::GetFlags(), m_rxBuffer, NS_LOG_FUNCTION, NS_LOG_LOGIC, PeerClose(), ns3::TcpHeader::PSH, ReceivedAck(), ReceivedData(), ns3::TcpHeader::RST, SendRST(), ns3::TcpHeader::SYN, and ns3::TcpHeader::URG.
Referenced by DoForwardUp().
Here is the call graph for this function:
Here is the caller graph for this function:
|
protected |
Received a packet upon LAST_ACK
Definition at line 1371 of file tcp-socket-base.cc.
References ns3::TcpHeader::ACK, CloseAndNotify(), ns3::TcpHeader::FIN, ns3::TcpHeader::GetFlags(), ns3::TcpHeader::GetSequenceNumber(), m_rxBuffer, ns3::TcpRxBuffer::NextRxSequence(), NS_LOG_FUNCTION, NS_LOG_LOGIC, ns3::TcpHeader::PSH, ReceivedData(), ns3::TcpHeader::RST, SendEmptyPacket(), SendRST(), and ns3::TcpHeader::URG.
Referenced by DoForwardUp().
Here is the call graph for this function:
Here is the caller graph for this function:
|
protected |
Received a packet upon LISTEN state.
Definition at line 1090 of file tcp-socket-base.cc.
References CompleteFork(), Fork(), ns3::TcpHeader::GetFlags(), ns3::Socket::NotifyConnectionRequest(), NS_LOG_FUNCTION, NS_LOG_LOGIC, ns3::TcpHeader::PSH, ns3::Simulator::ScheduleNow(), ns3::TcpHeader::SYN, and ns3::TcpHeader::URG.
Referenced by DoForwardUp().
Here is the call graph for this function:
Here is the caller graph for this function:
|
protected |
Received a packet upon SYN_RCVD
Definition at line 1178 of file tcp-socket-base.cc.
References ns3::TcpHeader::ACK, ns3::EventId::Cancel(), CloseAndNotify(), ns3::InetSocketAddress::ConvertFrom(), ns3::Inet6SocketAddress::ConvertFrom(), ns3::ESTABLISHED, ns3::TcpHeader::FIN, ns3::TcpHeader::GetAckNumber(), ns3::TcpHeader::GetFlags(), ns3::TcpHeader::GetSequenceNumber(), GetTxAvailable(), m_connected, m_delAckCount, m_delAckMaxCount, m_endPoint, m_endPoint6, m_highTxMark, m_nextTxSequence, m_retxEvent, m_rxBuffer, m_state, m_txBuffer, ns3::TcpRxBuffer::NextRxSequence(), ns3::Socket::NotifyNewConnectionCreated(), ns3::Socket::NotifySend(), NS_LOG_FUNCTION, NS_LOG_INFO, NS_LOG_LOGIC, PeerClose(), ns3::TcpHeader::PSH, ReceivedAck(), ns3::TcpHeader::RST, SendEmptyPacket(), SendRST(), ns3::TcpTxBuffer::SetHeadSequence(), ns3::TcpRxBuffer::SetNextRxSequence(), ns3::Ipv4EndPoint::SetPeer(), ns3::Ipv6EndPoint::SetPeer(), ns3::TcpHeader::SYN, and ns3::TcpHeader::URG.
Referenced by DoForwardUp().
Here is the call graph for this function:
Here is the caller graph for this function:
|
protected |
Received a packet upon SYN_SENT
Definition at line 1120 of file tcp-socket-base.cc.
References ns3::TcpHeader::ACK, ns3::EventId::Cancel(), CloseAndNotify(), ConnectionSucceeded(), ns3::ESTABLISHED, ns3::TcpHeader::GetAckNumber(), ns3::TcpHeader::GetFlags(), ns3::TcpHeader::GetSequenceNumber(), m_cnCount, m_cnRetries, m_connected, m_delAckCount, m_delAckMaxCount, m_highTxMark, m_nextTxSequence, m_retxEvent, m_rxBuffer, m_state, m_txBuffer, NS_LOG_FUNCTION, NS_LOG_INFO, NS_LOG_LOGIC, ns3::TcpHeader::PSH, ReceivedData(), ns3::TcpHeader::RST, ns3::Simulator::ScheduleNow(), SendEmptyPacket(), SendPendingData(), SendRST(), ns3::TcpTxBuffer::SetHeadSequence(), ns3::TcpRxBuffer::SetNextRxSequence(), ns3::TcpHeader::SYN, ns3::SYN_RCVD, and ns3::TcpHeader::URG.
Referenced by DoForwardUp().
Here is the call graph for this function:
Here is the caller graph for this function:
|
protected |
Received a packet upon CLOSE_WAIT, FIN_WAIT_1, or FIN_WAIT_2 states
Definition at line 1268 of file tcp-socket-base.cc.
References ns3::TcpHeader::ACK, CloseAndNotify(), ns3::CLOSING, ns3::TcpHeader::FIN, ns3::FIN_WAIT_1, ns3::FIN_WAIT_2, ns3::TcpRxBuffer::Finished(), ns3::TcpHeader::GetAckNumber(), ns3::TcpHeader::GetFlags(), ns3::TcpHeader::GetSequenceNumber(), ns3::Packet::GetSize(), m_highTxMark, m_rxBuffer, m_shutdownRecv, m_state, m_txBuffer, ns3::Socket::NotifyDataRecv(), NS_LOG_FUNCTION, NS_LOG_INFO, NS_LOG_LOGIC, ns3::TcpHeader::PSH, ReceivedAck(), ReceivedData(), ns3::TcpHeader::RST, SendEmptyPacket(), SendRST(), ns3::TcpRxBuffer::SetFinSequence(), ns3::TcpTxBuffer::Size(), ns3::TcpHeader::SYN, TimeWait(), and ns3::TcpHeader::URG.
Referenced by DoForwardUp().
Here is the call graph for this function:
Here is the caller graph for this function:
|
protectedvirtual |
Placeholder function for future extension that reads more from the TCP header
Definition at line 2396 of file tcp-socket-base.cc.
Referenced by DoForwardUp().
Here is the caller graph for this function:
|
protectedvirtual |
Process the newly received ACK
Definition at line 1053 of file tcp-socket-base.cc.
References ns3::TcpHeader::ACK, DupAck(), ns3::TcpHeader::GetAckNumber(), ns3::TcpHeader::GetFlags(), ns3::Packet::GetSize(), ns3::TcpTxBuffer::HeadSequence(), m_dupAckCount, m_nextTxSequence, m_txBuffer, NewAck(), NS_ASSERT, NS_LOG_FUNCTION, NS_LOG_LOGIC, and ReceivedData().
Referenced by ProcessEstablished(), ProcessSynRcvd(), and ProcessWait().
Here is the call graph for this function:
Here is the caller graph for this function:
|
protectedvirtual |
Definition at line 1992 of file tcp-socket-base.cc.
References ns3::TcpHeader::ACK, ns3::TcpRxBuffer::Add(), ns3::TcpRxBuffer::Available(), ns3::EventId::Cancel(), DelAckTimeout(), DoPeerClose(), ns3::TcpHeader::FIN, ns3::TcpRxBuffer::Finished(), ns3::TcpHeader::GetAckNumber(), ns3::Simulator::GetDelayLeft(), ns3::TcpHeader::GetFlags(), ns3::TcpHeader::GetSequenceNumber(), ns3::Packet::GetSize(), ns3::EventId::IsExpired(), m_closeNotified, m_delAckCount, m_delAckEvent, m_delAckMaxCount, m_delAckTimeout, m_rxBuffer, m_shutdownRecv, ns3::TcpRxBuffer::NextRxSequence(), ns3::Socket::NotifyDataRecv(), ns3::Simulator::Now(), NS_LOG_FUNCTION, NS_LOG_LOGIC, NS_LOG_WARN, ns3::Simulator::Schedule(), SendEmptyPacket(), and ns3::TcpRxBuffer::Size().
Referenced by PeerClose(), ProcessEstablished(), ProcessLastAck(), ProcessSynSent(), ProcessWait(), and ReceivedAck().
Here is the call graph for this function:
Here is the caller graph for this function:Inherit from Socket class: Return data to upper-layer application. Parameter flags is not used. Data is returned as a packet of size no larger than maxSize
Implements ns3::Socket.
Definition at line 526 of file tcp-socket-base.cc.
References ns3::Packet::AddPacketTag(), ns3::CLOSE_WAIT, ns3::TcpRxBuffer::Extract(), ns3::Ipv4EndPoint::GetPeerAddress(), ns3::Ipv6EndPoint::GetPeerAddress(), ns3::Ipv4EndPoint::GetPeerPort(), ns3::Ipv6EndPoint::GetPeerPort(), ns3::Packet::GetSize(), m_endPoint, m_endPoint6, m_rxBuffer, m_state, NS_ABORT_MSG_IF, NS_LOG_FUNCTION, ns3::SocketAddressTag::SetAddress(), and ns3::TcpRxBuffer::Size().
Here is the call graph for this function:
|
virtual |
Inherit from Socket class: Recv and return the remote's address
Implements ns3::Socket.
Definition at line 553 of file tcp-socket-base.cc.
References ns3::Ipv4EndPoint::GetPeerAddress(), ns3::Ipv6EndPoint::GetPeerAddress(), ns3::Ipv4EndPoint::GetPeerPort(), ns3::Ipv6EndPoint::GetPeerPort(), ns3::Packet::GetSize(), ns3::Ipv4Address::GetZero(), m_endPoint, m_endPoint6, NS_LOG_FUNCTION, and ns3::Socket::Recv().
Here is the call graph for this function:
|
protectedvirtual |
Reimplemented in ns3::TcpTahoe, ns3::TcpReno, and ns3::TcpNewReno.
Definition at line 2205 of file tcp-socket-base.cc.
References DoRetransmit(), ns3::TcpTxBuffer::HeadSequence(), ns3::RttEstimator::IncreaseMultiplier(), m_dupAckCount, m_nextTxSequence, m_rtt, and m_txBuffer.
Referenced by ReTxTimeout().
Here is the call graph for this function:
Here is the caller graph for this function:
|
protectedvirtual |
Definition at line 2122 of file tcp-socket-base.cc.
References ns3::CLOSED, ns3::ESTABLISHED, ns3::TcpTxBuffer::HeadSequence(), m_highTxMark, m_state, m_txBuffer, ns3::Simulator::Now(), NS_LOG_FUNCTION, NS_LOG_LOGIC, Retransmit(), and ns3::TIME_WAIT.
Referenced by NewAck(), and SendDataPacket().
Here is the call graph for this function:
Here is the caller graph for this function:Inherit from Socket class: Send a packet. Parameter flags is not used. Packet has no TCP header. Invoked by upper-layer application
Implements ns3::Socket.
Definition at line 489 of file tcp-socket-base.cc.
References ns3::TcpTxBuffer::Add(), ns3::CLOSE_WAIT, ns3::Socket::ERROR_MSGSIZE, ns3::Socket::ERROR_NOTCONN, ns3::ESTABLISHED, ns3::Packet::GetSize(), m_connected, m_errno, m_state, m_txBuffer, NS_ABORT_MSG_IF, NS_LOG_FUNCTION, NS_LOG_LOGIC, SendPendingData(), ns3::TcpTxBuffer::Size(), ns3::SYN_SENT, and ns3::TcpSocket::TcpStateName.
Referenced by SendTo().
Here is the call graph for this function:
Here is the caller graph for this function:
|
protected |
Extract at most maxSize bytes from the TxBuffer at sequence seq, add the TCP header, and send to TcpL4Protocol
Definition at line 1793 of file tcp-socket-base.cc.
References ns3::TcpHeader::ACK, AddOptions(), ns3::Packet::AddPacketTag(), AdvertisedWindowSize(), ns3::CLOSE_WAIT, ns3::TcpTxBuffer::CopyFromSequence(), ns3::ESTABLISHED, ns3::TcpHeader::FIN, ns3::FIN_WAIT_1, ns3::TracedValue< T >::Get(), ns3::Socket::GetIpTos(), ns3::Socket::GetIpTtl(), ns3::Socket::GetIpv6HopLimit(), ns3::Socket::GetIpv6Tclass(), ns3::Ipv4EndPoint::GetLocalAddress(), ns3::Ipv6EndPoint::GetLocalAddress(), ns3::Ipv4EndPoint::GetLocalPort(), ns3::Ipv6EndPoint::GetLocalPort(), ns3::Ipv4EndPoint::GetPeerAddress(), ns3::Ipv6EndPoint::GetPeerAddress(), ns3::Ipv4EndPoint::GetPeerPort(), ns3::Ipv6EndPoint::GetPeerPort(), ns3::Packet::GetSize(), ns3::EventId::IsExpired(), ns3::Socket::IsManualIpTos(), ns3::Socket::IsManualIpTtl(), ns3::Socket::IsManualIpv6HopLimit(), ns3::Socket::IsManualIpv6Tclass(), ns3::LAST_ACK, ns3::Socket::m_boundnetdevice, m_closeOnEmpty, m_endPoint, m_endPoint6, m_highTxMark, m_nextTxSequence, m_retxEvent, m_rto, m_rtt, m_rxBuffer, m_state, m_tcp, m_txBuffer, ns3::TcpRxBuffer::NextRxSequence(), ns3::Socket::NotifyDataSent(), ns3::Simulator::Now(), NS_LOG_FUNCTION, NS_LOG_INFO, NS_LOG_LOGIC, ns3::RttEstimator::RetransmitTimeout(), ReTxTimeout(), ns3::Simulator::Schedule(), ns3::Simulator::ScheduleNow(), ns3::TcpL4Protocol::SendPacket(), ns3::RttEstimator::SentSeq(), ns3::TcpHeader::SetAckNumber(), ns3::TcpHeader::SetDestinationPort(), ns3::TcpHeader::SetFlags(), ns3::SocketIpv6HopLimitTag::SetHopLimit(), ns3::TcpHeader::SetSequenceNumber(), ns3::TcpHeader::SetSourcePort(), ns3::SocketIpv6TclassTag::SetTclass(), ns3::SocketIpTosTag::SetTos(), ns3::SocketIpTtlTag::SetTtl(), ns3::TcpHeader::SetWindowSize(), and ns3::TcpTxBuffer::SizeFromSequence().
Referenced by DoRetransmit(), ns3::TcpNewReno::DupAck(), and SendPendingData().
Here is the call graph for this function:
Here is the caller graph for this function:
|
protected |
Send an empty packet with specified TCP flags
Definition at line 1524 of file tcp-socket-base.cc.
References ns3::TcpHeader::ACK, AddOptions(), ns3::Packet::AddPacketTag(), AdvertisedWindowSize(), ns3::EventId::Cancel(), CloseAndNotify(), ns3::CLOSING, ns3::TcpHeader::FIN, ns3::FIN_WAIT_1, ns3::TracedValue< T >::Get(), ns3::Socket::GetIpTos(), ns3::Socket::GetIpTtl(), ns3::Socket::GetIpv6HopLimit(), ns3::Socket::GetIpv6Tclass(), ns3::Ipv4EndPoint::GetLocalAddress(), ns3::Ipv6EndPoint::GetLocalAddress(), ns3::Ipv4EndPoint::GetLocalPort(), ns3::Ipv6EndPoint::GetLocalPort(), ns3::Ipv4EndPoint::GetPeerAddress(), ns3::Ipv6EndPoint::GetPeerAddress(), ns3::Ipv4EndPoint::GetPeerPort(), ns3::Ipv6EndPoint::GetPeerPort(), ns3::EventId::IsExpired(), ns3::Socket::IsManualIpTos(), ns3::Socket::IsManualIpTtl(), ns3::Socket::IsManualIpv6HopLimit(), ns3::Socket::IsManualIpv6Tclass(), ns3::LAST_ACK, ns3::Socket::m_boundnetdevice, m_cnCount, m_cnRetries, m_cnTimeout, m_delAckCount, m_delAckEvent, m_endPoint, m_endPoint6, m_nextTxSequence, m_retxEvent, m_rto, m_rtt, m_rxBuffer, m_state, m_tcp, ns3::TcpRxBuffer::NextRxSequence(), ns3::Simulator::Now(), NS_LOG_FUNCTION, NS_LOG_LOGIC, NS_LOG_WARN, ns3::RttEstimator::RetransmitTimeout(), ns3::Simulator::Schedule(), ns3::TcpL4Protocol::SendPacket(), ns3::SocketIpv6HopLimitTag::SetHopLimit(), ns3::SocketIpv6TclassTag::SetTclass(), ns3::SocketIpTosTag::SetTos(), ns3::SocketIpTtlTag::SetTtl(), and ns3::TcpHeader::SYN.
Referenced by CompleteFork(), DelAckTimeout(), DoClose(), DoConnect(), DoForwardUp(), DoPeerClose(), DoRetransmit(), ProcessClosing(), ProcessLastAck(), ProcessSynRcvd(), ProcessSynSent(), ProcessWait(), ReceivedData(), and SendRST().
Here is the call graph for this function:
Here is the caller graph for this function:
|
protected |
Send as much pending data as possible according to the Tx window. Note that this function did not implement the PSH flag
Definition at line 1900 of file tcp-socket-base.cc.
References AvailableWindow(), ns3::Socket::ERROR_SHUTDOWN, ns3::TcpTxBuffer::HeadSequence(), m_endPoint, m_endPoint6, m_errno, m_nextTxSequence, m_noDelay, m_rWnd, m_segmentSize, m_shutdownSend, m_txBuffer, NS_LOG_FUNCTION, NS_LOG_INFO, NS_LOG_LOGIC, SendDataPacket(), ns3::TcpTxBuffer::Size(), ns3::TcpTxBuffer::SizeFromSequence(), UnAckDataCount(), and visualizer.higcontainer::w.
Referenced by ns3::TcpNewReno::DupAck(), ns3::TcpReno::DupAck(), NewAck(), ProcessSynSent(), and Send().
Here is the call graph for this function:
Here is the caller graph for this function:
|
protected |
This function closes the endpoint completely. Called upon RST_TX action.
Definition at line 1639 of file tcp-socket-base.cc.
References DeallocateEndPoint(), ns3::Socket::NotifyErrorClose(), NS_LOG_FUNCTION, ns3::TcpHeader::RST, and SendEmptyPacket().
Referenced by Close(), DoClose(), DoConnect(), ProcessClosing(), ProcessEstablished(), ProcessLastAck(), ProcessSynRcvd(), ProcessSynSent(), and ProcessWait().
Here is the call graph for this function:
Here is the caller graph for this function:Inherit from Socket class: In TcpSocketBase, it is same as Send() call
Implements ns3::Socket.
Definition at line 518 of file tcp-socket-base.cc.
References Send().
Here is the call graph for this function:
|
protectedvirtual |
Configure whether broadcast datagram transmissions are allowed.
This method corresponds to using setsockopt() SO_BROADCAST of real network or BSD sockets. If set on a socket, this option will enable or disable packets to be transmitted to broadcast destination addresses.
| allowBroadcast | Whether broadcast is allowed |
Implements ns3::Socket.
Definition at line 2382 of file tcp-socket-base.cc.
|
protectedvirtual |
Implements ns3::TcpSocket.
Definition at line 2322 of file tcp-socket-base.cc.
References m_cnRetries.
|
protectedvirtual |
Implements ns3::TcpSocket.
Definition at line 2310 of file tcp-socket-base.cc.
References m_cnTimeout, and timeout.
|
protectedvirtual |
Implements ns3::TcpSocket.
Definition at line 2346 of file tcp-socket-base.cc.
References m_delAckMaxCount.
Referenced by ns3::TcpRfc793::TcpRfc793().
Here is the caller graph for this function:
|
protectedvirtual |
Implements ns3::TcpSocket.
Definition at line 2334 of file tcp-socket-base.cc.
References m_delAckTimeout, and timeout.
|
protectedpure virtual |
Implements ns3::TcpSocket.
Implemented in ns3::TcpTahoe, ns3::TcpReno, ns3::TcpNewReno, and ns3::TcpRfc793.
Associate a node with this TCP socket
Definition at line 215 of file tcp-socket-base.cc.
References m_node.
Referenced by ns3::TcpL4Protocol::CreateSocket().
Here is the caller graph for this function:
|
protectedvirtual |
Implements ns3::TcpSocket.
Definition at line 2370 of file tcp-socket-base.cc.
References m_persistTimeout, and timeout.
|
protectedvirtual |
Implements ns3::TcpSocket.
Definition at line 2285 of file tcp-socket-base.cc.
References m_rxBuffer, and ns3::TcpRxBuffer::SetMaxBufferSize().
Here is the call graph for this function:
|
virtual |
Set an RTT estimator with this socket
Definition at line 229 of file tcp-socket-base.cc.
References m_rtt.
|
protectedvirtual |
Implements ns3::TcpSocket.
Reimplemented in ns3::TcpTahoe, ns3::TcpReno, and ns3::TcpNewReno.
Definition at line 2297 of file tcp-socket-base.cc.
References ns3::CLOSED, m_segmentSize, m_state, and NS_ABORT_MSG_UNLESS.
|
protectedvirtual |
Below are the attribute get/set functions
Implements ns3::TcpSocket.
Definition at line 2273 of file tcp-socket-base.cc.
References m_txBuffer, and ns3::TcpTxBuffer::SetMaxBufferSize().
Here is the call graph for this function:
|
protectedpure virtual |
Implements ns3::TcpSocket.
Implemented in ns3::TcpTahoe, ns3::TcpReno, ns3::TcpNewReno, and ns3::TcpRfc793.
|
virtual |
Associate the L4 protocol (e.g. mux/demux) with this socket
Definition at line 222 of file tcp-socket-base.cc.
References m_tcp.
|
protectedvirtual |
Implements ns3::TcpSocket.
Definition at line 2358 of file tcp-socket-base.cc.
References m_noDelay.
|
protected |
Clean up after Bind. Set up callback functions in the end-point.
Definition at line 640 of file tcp-socket-base.cc.
References Destroy(), Destroy6(), ForwardIcmp(), ForwardIcmp6(), ForwardUp(), ForwardUp6(), m_endPoint, m_endPoint6, ns3::MakeCallback(), NS_LOG_FUNCTION, ns3::Ipv4EndPoint::SetDestroyCallback(), ns3::Ipv6EndPoint::SetDestroyCallback(), ns3::Ipv4EndPoint::SetIcmpCallback(), ns3::Ipv6EndPoint::SetIcmpCallback(), ns3::Ipv4EndPoint::SetRxCallback(), and ns3::Ipv6EndPoint::SetRxCallback().
Referenced by Bind(), Bind6(), and CompleteFork().
Here is the call graph for this function:
Here is the caller graph for this function:
|
protected |
Configure the endpoint to a local address. Called by Connect() if Bind() didn't specify one.
Definition at line 1681 of file tcp-socket-base.cc.
References ns3::Object::GetObject(), ns3::Ipv4EndPoint::GetPeerAddress(), ns3::Ipv4::GetRoutingProtocol(), ns3::Ipv4Route::GetSource(), ns3::Socket::m_boundnetdevice, m_endPoint, m_errno, m_node, NS_ASSERT, NS_FATAL_ERROR, NS_LOG_ERROR, NS_LOG_FUNCTION, NS_LOG_LOGIC, ns3::Ipv4RoutingProtocol::RouteOutput(), ns3::Ipv4Header::SetDestination(), and ns3::Ipv4EndPoint::SetLocalAddress().
Referenced by Connect().
Here is the call graph for this function:
Here is the caller graph for this function:
|
protected |
Definition at line 1711 of file tcp-socket-base.cc.
References ns3::Object::GetObject(), ns3::Ipv6EndPoint::GetPeerAddress(), ns3::Socket::m_boundnetdevice, m_endPoint6, m_errno, m_node, NS_ASSERT, NS_FATAL_ERROR, NS_LOG_ERROR, NS_LOG_FUNCTION, NS_LOG_LOGIC, ns3::Ipv6Header::SetDestinationAddress(), and ns3::Ipv6EndPoint::SetLocalAddress().
Referenced by Connect().
Here is the call graph for this function:
Here is the caller graph for this function:
|
virtual |
Inherit from Socket class: Signal a termination of receive
Implements ns3::Socket.
Definition at line 479 of file tcp-socket-base.cc.
References m_shutdownRecv, and NS_LOG_FUNCTION.
|
virtual |
Inherit from Socket class: Signal a termination of send
Implements ns3::Socket.
Definition at line 470 of file tcp-socket-base.cc.
References m_shutdownSend, and NS_LOG_FUNCTION.
|
protected |
Move TCP to Time_Wait state and schedule a transition to Closed state
Definition at line 2259 of file tcp-socket-base.cc.
References CancelAllTimers(), CloseAndNotify(), m_msl, m_state, m_timewaitEvent, NS_LOG_INFO, ns3::Simulator::Schedule(), ns3::Seconds(), ns3::TcpSocket::TcpStateName, and ns3::TIME_WAIT.
Referenced by ProcessClosing(), and ProcessWait().
Here is the call graph for this function:
Here is the caller graph for this function:
|
protectedvirtual |
Definition at line 1954 of file tcp-socket-base.cc.
References ns3::TracedValue< T >::Get(), ns3::TcpTxBuffer::HeadSequence(), m_nextTxSequence, m_txBuffer, and NS_LOG_FUNCTION.
Referenced by AvailableWindow(), and SendPendingData().
Here is the call graph for this function:
Here is the caller graph for this function:
|
protectedvirtual |
Reimplemented in ns3::TcpTahoe, ns3::TcpReno, and ns3::TcpNewReno.
Definition at line 1968 of file tcp-socket-base.cc.
References m_rWnd, and NS_LOG_FUNCTION.
Referenced by AvailableWindow().
Here is the caller graph for this function:
|
protected |
Definition at line 232 of file tcp-socket-base.h.
Referenced by CloseAndNotify(), DoPeerClose(), LastAckTimeout(), and ReceivedData().
|
protected |
Definition at line 233 of file tcp-socket-base.h.
Referenced by Close(), and SendDataPacket().
|
protected |
Definition at line 204 of file tcp-socket-base.h.
Referenced by CompleteFork(), Connect(), DoRetransmit(), ProcessSynSent(), and SendEmptyPacket().
|
protected |
Definition at line 205 of file tcp-socket-base.h.
Referenced by CompleteFork(), Connect(), GetConnCount(), ProcessSynSent(), SendEmptyPacket(), and SetConnCount().
|
protected |
Definition at line 210 of file tcp-socket-base.h.
Referenced by GetConnTimeout(), SendEmptyPacket(), and SetConnTimeout().
|
protected |
Definition at line 236 of file tcp-socket-base.h.
Referenced by ns3::TcpNewReno::DupAck(), ns3::TcpReno::DupAck(), NewAck(), ProcessSynRcvd(), ProcessSynSent(), and Send().
|
protected |
Definition at line 201 of file tcp-socket-base.h.
Referenced by DelAckTimeout(), ProcessSynRcvd(), ProcessSynSent(), ReceivedData(), and SendEmptyPacket().
|
protected |
Definition at line 197 of file tcp-socket-base.h.
Referenced by CancelAllTimers(), ReceivedData(), and SendEmptyPacket().
|
protected |
Definition at line 202 of file tcp-socket-base.h.
Referenced by GetDelAckMaxCount(), ProcessSynRcvd(), ProcessSynSent(), ReceivedData(), and SetDelAckMaxCount().
|
protected |
Definition at line 208 of file tcp-socket-base.h.
Referenced by GetDelAckTimeout(), ReceivedData(), and SetDelAckTimeout().
|
protected |
Definition at line 200 of file tcp-socket-base.h.
Referenced by ReceivedAck(), and Retransmit().
|
protected |
Definition at line 213 of file tcp-socket-base.h.
Referenced by Bind(), BindToNetDevice(), CompleteFork(), Connect(), DeallocateEndPoint(), Destroy(), DoForwardUp(), GetSockName(), PersistTimeout(), ProcessSynRcvd(), Recv(), RecvFrom(), SendDataPacket(), SendEmptyPacket(), SendPendingData(), SetupCallback(), SetupEndpoint(), and ~TcpSocketBase().
|
protected |
Definition at line 214 of file tcp-socket-base.h.
Referenced by Bind(), Bind6(), BindToNetDevice(), CompleteFork(), Connect(), DeallocateEndPoint(), Destroy6(), DoForwardUp(), GetSockName(), PersistTimeout(), ProcessSynRcvd(), Recv(), RecvFrom(), SendDataPacket(), SendEmptyPacket(), SendPendingData(), SetupCallback(), SetupEndpoint6(), and ~TcpSocketBase().
|
protected |
Definition at line 231 of file tcp-socket-base.h.
Referenced by Bind(), Bind6(), Connect(), GetErrno(), Listen(), Send(), SendPendingData(), SetupEndpoint(), and SetupEndpoint6().
|
protected |
Definition at line 225 of file tcp-socket-base.h.
Referenced by BytesInFlight(), ns3::TcpNewReno::DupAck(), GetTypeId(), ProcessSynRcvd(), ProcessSynSent(), ProcessWait(), ns3::TcpNewReno::Retransmit(), ns3::TcpReno::Retransmit(), ns3::TcpTahoe::Retransmit(), ReTxTimeout(), and SendDataPacket().
|
protected |
Definition at line 217 of file tcp-socket-base.h.
Referenced by ForwardIcmp(), and GetTypeId().
|
protected |
Definition at line 218 of file tcp-socket-base.h.
Referenced by ForwardIcmp6(), and GetTypeId().
|
protected |
Definition at line 196 of file tcp-socket-base.h.
Referenced by CancelAllTimers(), DoPeerClose(), and LastAckTimeout().
|
protected |
Definition at line 207 of file tcp-socket-base.h.
Referenced by EstimateRtt(), and GetTypeId().
|
protected |
Definition at line 241 of file tcp-socket-base.h.
Referenced by AdvertisedWindowSize(), and GetTypeId().
|
protected |
Definition at line 237 of file tcp-socket-base.h.
Referenced by GetTypeId(), and TimeWait().
|
protected |
Definition at line 224 of file tcp-socket-base.h.
Referenced by Close(), DoForwardUp(), DoRetransmit(), ns3::TcpNewReno::DupAck(), ns3::TcpTahoe::DupAck(), GetTypeId(), NewAck(), PersistTimeout(), ProcessSynRcvd(), ProcessSynSent(), ReceivedAck(), ns3::TcpNewReno::Retransmit(), ns3::TcpReno::Retransmit(), ns3::TcpTahoe::Retransmit(), Retransmit(), SendDataPacket(), SendEmptyPacket(), SendPendingData(), and UnAckDataCount().
Definition at line 215 of file tcp-socket-base.h.
Referenced by GetNode(), SetNode(), SetupEndpoint(), SetupEndpoint6(), and ~TcpSocketBase().
|
protected |
Definition at line 203 of file tcp-socket-base.h.
Referenced by GetTcpNoDelay(), SendPendingData(), and SetTcpNoDelay().
|
protected |
Definition at line 198 of file tcp-socket-base.h.
Referenced by CancelAllTimers(), DoForwardUp(), NewAck(), and PersistTimeout().
|
protected |
Definition at line 209 of file tcp-socket-base.h.
Referenced by GetPersistTimeout(), NewAck(), PersistTimeout(), and SetPersistTimeout().
|
protected |
Definition at line 195 of file tcp-socket-base.h.
Referenced by CancelAllTimers(), Destroy(), Destroy6(), NewAck(), ProcessSynRcvd(), ProcessSynSent(), SendDataPacket(), and SendEmptyPacket().
|
protected |
Definition at line 206 of file tcp-socket-base.h.
Referenced by GetTypeId(), NewAck(), SendDataPacket(), and SendEmptyPacket().
|
protected |
Definition at line 221 of file tcp-socket-base.h.
Referenced by Connect(), DoPeerClose(), EstimateRtt(), NewAck(), ns3::TcpNewReno::Retransmit(), ns3::TcpReno::Retransmit(), ns3::TcpTahoe::Retransmit(), Retransmit(), SendDataPacket(), SendEmptyPacket(), SetRtt(), and TcpSocketBase().
|
protected |
Definition at line 242 of file tcp-socket-base.h.
Referenced by DoForwardUp(), GetTypeId(), NewAck(), SendPendingData(), ns3::TcpNewReno::Window(), ns3::TcpReno::Window(), ns3::TcpTahoe::Window(), and Window().
|
protected |
Definition at line 226 of file tcp-socket-base.h.
Referenced by AdvertisedWindowSize(), Close(), CompleteFork(), DoForwardUp(), GetRcvBufSize(), GetRxAvailable(), OutOfRange(), PeerClose(), PersistTimeout(), ProcessClosing(), ProcessEstablished(), ProcessLastAck(), ProcessSynRcvd(), ProcessSynSent(), ProcessWait(), ReceivedData(), Recv(), SendDataPacket(), SendEmptyPacket(), and SetRcvBufSize().
|
protected |
Definition at line 240 of file tcp-socket-base.h.
Referenced by DoRetransmit(), ns3::TcpNewReno::DupAck(), ns3::TcpReno::DupAck(), ns3::TcpTahoe::DupAck(), GetSegSize(), ns3::TcpNewReno::InitializeCwnd(), ns3::TcpReno::InitializeCwnd(), ns3::TcpTahoe::InitializeCwnd(), ns3::TcpNewReno::NewAck(), ns3::TcpReno::NewAck(), ns3::TcpTahoe::NewAck(), ns3::TcpNewReno::Retransmit(), ns3::TcpReno::Retransmit(), ns3::TcpTahoe::Retransmit(), SendPendingData(), ns3::TcpNewReno::SetSegSize(), ns3::TcpReno::SetSegSize(), ns3::TcpTahoe::SetSegSize(), and SetSegSize().
|
protected |
Definition at line 235 of file tcp-socket-base.h.
Referenced by ProcessWait(), ReceivedData(), and ShutdownRecv().
|
protected |
Definition at line 234 of file tcp-socket-base.h.
Referenced by DoPeerClose(), SendPendingData(), and ShutdownSend().
|
protected |
Definition at line 230 of file tcp-socket-base.h.
Referenced by Close(), CloseAndNotify(), CompleteFork(), DoClose(), DoConnect(), DoForwardUp(), DoPeerClose(), DoRetransmit(), GetTypeId(), LastAckTimeout(), Listen(), NewAck(), OutOfRange(), PeerClose(), ProcessSynRcvd(), ProcessSynSent(), ProcessWait(), Recv(), ns3::TcpNewReno::Retransmit(), ns3::TcpReno::Retransmit(), ns3::TcpTahoe::Retransmit(), ReTxTimeout(), Send(), SendDataPacket(), SendEmptyPacket(), ns3::TcpNewReno::SetInitialCwnd(), ns3::TcpReno::SetInitialCwnd(), ns3::TcpTahoe::SetInitialCwnd(), ns3::TcpNewReno::SetSegSize(), ns3::TcpReno::SetSegSize(), ns3::TcpTahoe::SetSegSize(), SetSegSize(), and TimeWait().
|
protected |
Definition at line 216 of file tcp-socket-base.h.
Referenced by Bind(), Bind6(), CompleteFork(), DeallocateEndPoint(), Destroy(), Destroy6(), DoForwardUp(), PersistTimeout(), SendDataPacket(), SendEmptyPacket(), SetTcp(), and ~TcpSocketBase().
|
protected |
Definition at line 199 of file tcp-socket-base.h.
Referenced by CancelAllTimers(), and TimeWait().
|
protected |
Definition at line 227 of file tcp-socket-base.h.
Referenced by BytesInFlight(), Close(), DoRetransmit(), ns3::TcpNewReno::DupAck(), ns3::TcpTahoe::DupAck(), GetSndBufSize(), GetTxAvailable(), ns3::TcpNewReno::NewAck(), NewAck(), PersistTimeout(), ProcessSynRcvd(), ProcessSynSent(), ProcessWait(), ReceivedAck(), ns3::TcpNewReno::Retransmit(), ns3::TcpReno::Retransmit(), ns3::TcpTahoe::Retransmit(), Retransmit(), ReTxTimeout(), Send(), SendDataPacket(), SendPendingData(), SetSndBufSize(), and UnAckDataCount().