A Discrete-Event Network Simulator
API
 All Classes Namespaces Files Functions Variables Typedefs Enumerations Enumerator Properties Friends Macros Groups Pages
ns3::PropagationLossModel Class Reference

Modelize the propagation loss through a transmission medium. More...

#include <propagation-loss-model.h>

+ Inheritance diagram for ns3::PropagationLossModel:
+ Collaboration diagram for ns3::PropagationLossModel:

Public Member Functions

 PropagationLossModel ()
virtual ~PropagationLossModel ()
int64_t AssignStreams (int64_t stream)
double CalcRxPower (double txPowerDbm, Ptr< MobilityModel > a, Ptr< MobilityModel > b) const
Ptr< PropagationLossModelGetNext ()
 Gets the next PropagationLossModel in the chain of loss models that act on the signal.
void SetNext (Ptr< PropagationLossModel > next)
 Enables a chain of loss models to act on the signal.
- Public Member Functions inherited from ns3::Object
 Object ()
virtual ~Object ()
void AggregateObject (Ptr< Object > other)
void Dispose (void)
AggregateIterator GetAggregateIterator (void) const
virtual TypeId GetInstanceTypeId (void) const
template<typename T >
Ptr< T > GetObject (void) const
template<typename T >
Ptr< T > GetObject (TypeId tid) const
void Initialize (void)
- Public Member Functions inherited from ns3::SimpleRefCount< Object, ObjectBase, ObjectDeleter >
 SimpleRefCount ()
 SimpleRefCount (const SimpleRefCount &o)
uint32_t GetReferenceCount (void) const
SimpleRefCountoperator= (const SimpleRefCount &o)
void Ref (void) const
void Unref (void) const
- Public Member Functions inherited from ns3::ObjectBase
virtual ~ObjectBase ()
void GetAttribute (std::string name, AttributeValue &value) const
bool GetAttributeFailSafe (std::string name, AttributeValue &attribute) const
void SetAttribute (std::string name, const AttributeValue &value)
bool SetAttributeFailSafe (std::string name, const AttributeValue &value)
bool TraceConnect (std::string name, std::string context, const CallbackBase &cb)
bool TraceConnectWithoutContext (std::string name, const CallbackBase &cb)
bool TraceDisconnect (std::string name, std::string context, const CallbackBase &cb)
bool TraceDisconnectWithoutContext (std::string name, const CallbackBase &cb)

Static Public Member Functions

static TypeId GetTypeId (void)

Private Member Functions

 PropagationLossModel (const PropagationLossModel &o)
virtual int64_t DoAssignStreams (int64_t stream)=0
virtual double DoCalcRxPower (double txPowerDbm, Ptr< MobilityModel > a, Ptr< MobilityModel > b) const =0
PropagationLossModeloperator= (const PropagationLossModel &o)

Private Attributes

Ptr< PropagationLossModelm_next

Additional Inherited Members

- Protected Member Functions inherited from ns3::Object
 Object (const Object &o)
virtual void DoDispose (void)
virtual void DoInitialize (void)
virtual void NotifyNewAggregate (void)

Detailed Description

Modelize the propagation loss through a transmission medium.

Calculate the receive power (dbm) from a transmit power (dbm) and a mobility model for the source and destination positions.

Config Paths

ns3::PropagationLossModel is accessible through the following paths with Config::Set and Config::Connect:

  • /ChannelList/[i]/$ns3::WifiChannel/$ns3::YansWifiChannel/PropagationLossModel
  • /ChannelList/[i]/$ns3::YansWifiChannel/PropagationLossModel
  • /NodeList/[i]/DeviceList/[i]/$ns3::WifiNetDevice/Channel/$ns3::YansWifiChannel/PropagationLossModel

No Attributes are defined for this type.
No TraceSources are defined for this type.

Definition at line 49 of file propagation-loss-model.h.

Constructor & Destructor Documentation

ns3::PropagationLossModel::PropagationLossModel ( )

Definition at line 50 of file propagation-loss-model.cc.

ns3::PropagationLossModel::~PropagationLossModel ( )
virtual

Definition at line 55 of file propagation-loss-model.cc.

ns3::PropagationLossModel::PropagationLossModel ( const PropagationLossModel o)
private

Member Function Documentation

int64_t ns3::PropagationLossModel::AssignStreams ( int64_t  stream)

If this loss model uses objects of type RandomVariableStream, set the stream numbers to the integers starting with the offset 'stream'. Return the number of streams (possibly zero) that have been assigned. If there are PropagationLossModels chained together, this method will also assign streams to the downstream models.

Parameters
stream
Returns
the number of stream indices assigned by this model

Definition at line 85 of file propagation-loss-model.cc.

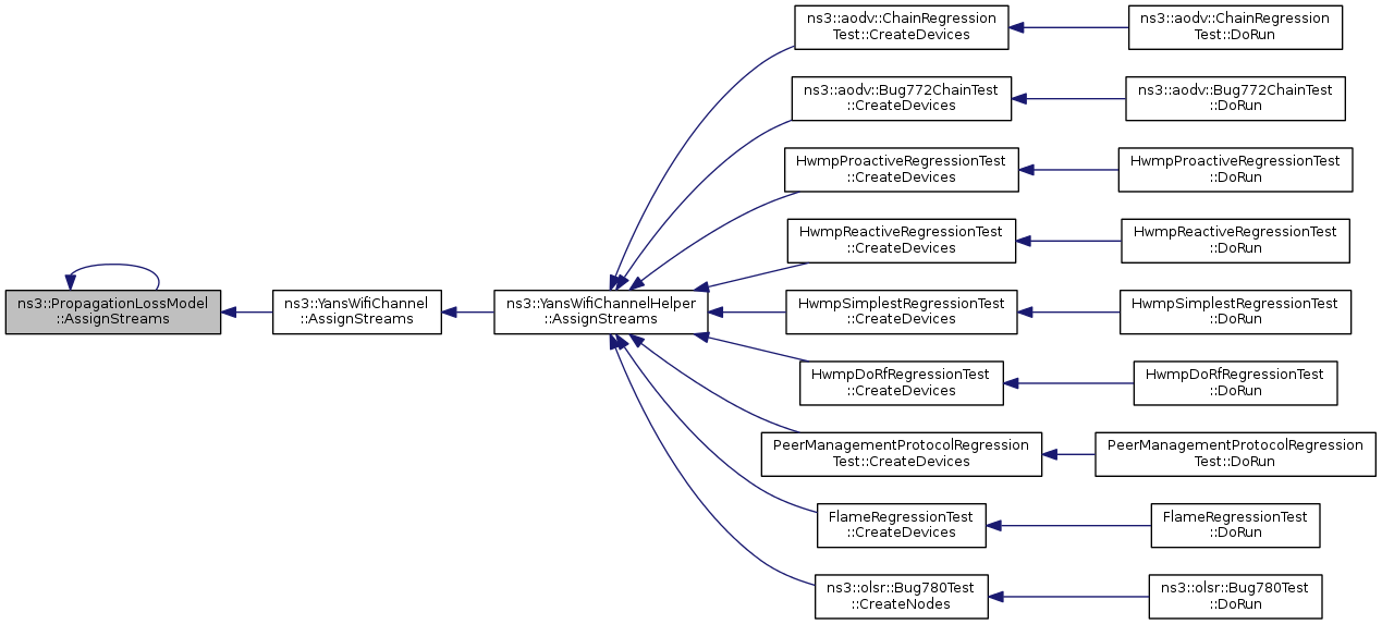
References AssignStreams(), DoAssignStreams(), and m_next.

Referenced by ns3::YansWifiChannel::AssignStreams(), and AssignStreams().

+ Here is the call graph for this function:

+ Here is the caller graph for this function:

double ns3::PropagationLossModel::CalcRxPower ( double  txPowerDbm,
Ptr< MobilityModel a,
Ptr< MobilityModel b 
) const
Parameters
txPowerDbmcurrent transmission power (in dBm)
athe mobility model of the source
bthe mobility model of the destination
Returns
the reception power after adding/multiplying propagation loss (in dBm)

Definition at line 72 of file propagation-loss-model.cc.

References CalcRxPower(), DoCalcRxPower(), and m_next.

Referenced by CalcRxPower(), MatrixPropagationLossModelTestCase::DoRun(), RangePropagationLossModelTestCase::DoRun(), JakesPropagationExample::Next(), ns3::SimpleOfdmWimaxChannel::Send(), ns3::YansWifiChannel::Send(), ns3::SingleModelSpectrumChannel::StartTx(), ns3::MultiModelSpectrumChannel::StartTx(), TestDeterministic(), TestDeterministicByTime(), and TestProbabilistic().

+ Here is the call graph for this function:

+ Here is the caller graph for this function:

virtual int64_t ns3::PropagationLossModel::DoAssignStreams ( int64_t  stream)
privatepure virtual

Subclasses must implement this; those not using random variables can return zero

Implemented in ns3::BuildingsPropagationLossModel.

Referenced by AssignStreams().

+ Here is the caller graph for this function:

virtual double ns3::PropagationLossModel::DoCalcRxPower ( double  txPowerDbm,
Ptr< MobilityModel a,
Ptr< MobilityModel b 
) const
privatepure virtual

Implemented in ns3::BuildingsPropagationLossModel.

Referenced by CalcRxPower().

+ Here is the caller graph for this function:

Ptr< PropagationLossModel > ns3::PropagationLossModel::GetNext ( void  )

Gets the next PropagationLossModel in the chain of loss models that act on the signal.

Returns
The next PropagationLossModel in the chain

This method of chaining propagation loss models only works commutatively if the propagation loss of all models in the chain are independent of transmit power.

Definition at line 66 of file propagation-loss-model.cc.

References m_next.

PropagationLossModel& ns3::PropagationLossModel::operator= ( const PropagationLossModel o)
private
void ns3::PropagationLossModel::SetNext ( Ptr< PropagationLossModel next)

Enables a chain of loss models to act on the signal.

Parameters
nextThe next PropagationLossModel to add to the chain

This method of chaining propagation loss models only works commutatively if the propagation loss of all models in the chain are independent of transmit power.

Definition at line 60 of file propagation-loss-model.cc.

References m_next.

Referenced by ns3::SpectrumChannelHelper::AddPropagationLoss(), ns3::YansWifiChannelHelper::Create(), and main().

+ Here is the caller graph for this function:

Member Data Documentation

Ptr<PropagationLossModel> ns3::PropagationLossModel::m_next
private

Definition at line 114 of file propagation-loss-model.h.

Referenced by AssignStreams(), CalcRxPower(), GetNext(), and SetNext().


The documentation for this class was generated from the following files: