Models the transmission of RRC messages from the UE to the eNB in an ideal fashion, without errors and without consuming any radio resources. More...
#include <lte-rrc-protocol-ideal.h>
Inheritance diagram for ns3::LteEnbRrcProtocolIdeal:
Collaboration diagram for ns3::LteEnbRrcProtocolIdeal:Public Member Functions | |
| LteEnbRrcProtocolIdeal () | |
| virtual | ~LteEnbRrcProtocolIdeal () |
| virtual void | DoDispose (void) |
| This method is called by Object::Dispose or by the object's destructor, whichever comes first. More... | |
| LteEnbRrcSapUser * | GetLteEnbRrcSapUser () |
| LteUeRrcSapProvider * | GetUeRrcSapProvider (uint16_t rnti) |
| void | SetCellId (uint16_t cellId) |
| void | SetLteEnbRrcSapProvider (LteEnbRrcSapProvider *p) |
| void | SetUeRrcSapProvider (uint16_t rnti, LteUeRrcSapProvider *p) |
Public Member Functions inherited from ns3::Object | |
| Object () | |
| virtual | ~Object () |
| void | AggregateObject (Ptr< Object > other) |
| void | Dispose (void) |
| Run the DoDispose methods of this object and all the objects aggregated to it. More... | |
| AggregateIterator | GetAggregateIterator (void) const |
| virtual TypeId | GetInstanceTypeId (void) const |
| template<typename T > | |
| Ptr< T > | GetObject (void) const |
| template<typename T > | |
| Ptr< T > | GetObject (TypeId tid) const |
| void | Initialize (void) |
| This method calls the virtual DoInitialize method on all the objects aggregated to this object. More... | |
Public Member Functions inherited from ns3::SimpleRefCount< Object, ObjectBase, ObjectDeleter > | |
| SimpleRefCount () | |
| Constructor. More... | |
| SimpleRefCount (const SimpleRefCount &o) | |
| Copy constructor. More... | |
| uint32_t | GetReferenceCount (void) const |
| Get the reference count of the object. More... | |
| SimpleRefCount & | operator= (const SimpleRefCount &o) |
| Assignment. More... | |
| void | Ref (void) const |
| Increment the reference count. More... | |
| void | Unref (void) const |
| Decrement the reference count. More... | |
Public Member Functions inherited from ns3::ObjectBase | |
| virtual | ~ObjectBase () |
| Virtual destructor. More... | |
| void | GetAttribute (std::string name, AttributeValue &value) const |
| bool | GetAttributeFailSafe (std::string name, AttributeValue &attribute) const |
| void | SetAttribute (std::string name, const AttributeValue &value) |
| bool | SetAttributeFailSafe (std::string name, const AttributeValue &value) |
| bool | TraceConnect (std::string name, std::string context, const CallbackBase &cb) |
| bool | TraceConnectWithoutContext (std::string name, const CallbackBase &cb) |
| bool | TraceDisconnect (std::string name, std::string context, const CallbackBase &cb) |
| bool | TraceDisconnectWithoutContext (std::string name, const CallbackBase &cb) |
Static Public Member Functions | |
| static TypeId | GetTypeId (void) |
Static Public Member Functions inherited from ns3::Object | |
| static TypeId | GetTypeId (void) |
| Register this type. More... | |
Static Public Member Functions inherited from ns3::SimpleRefCount< Object, ObjectBase, ObjectDeleter > | |
| static void | Cleanup (void) |
| Noop. More... | |
Static Public Member Functions inherited from ns3::ObjectBase | |
| static TypeId | GetTypeId (void) |
| Get the type ID. More... | |
Private Attributes | |
| uint16_t | m_cellId |
| LteEnbRrcSapProvider * | m_enbRrcSapProvider |
| std::map< uint16_t, LteUeRrcSapProvider * > | m_enbRrcSapProviderMap |
| LteEnbRrcSapUser * | m_enbRrcSapUser |
| uint16_t | m_rnti |
Friends | |
| class | MemberLteEnbRrcSapUser< LteEnbRrcProtocolIdeal > |
Additional Inherited Members | |
Protected Member Functions inherited from ns3::Object | |
| Object (const Object &o) | |
| virtual void | DoInitialize (void) |
| This method is called only once by Object::Initialize. More... | |
| virtual void | NotifyNewAggregate (void) |
| This method is invoked whenever two sets of objects are aggregated together. More... | |
Protected Member Functions inherited from ns3::ObjectBase | |
| void | ConstructSelf (const AttributeConstructionList &attributes) |
| virtual void | NotifyConstructionCompleted (void) |
| This method is invoked once all member attributes have been initialized. More... | |
Models the transmission of RRC messages from the UE to the eNB in an ideal fashion, without errors and without consuming any radio resources.
Doxygen introspection did not find any typical Config paths.
No Attributes are defined for this type.
No TraceSources are defined for this type.
Definition at line 93 of file lte-rrc-protocol-ideal.h.
| ns3::LteEnbRrcProtocolIdeal::LteEnbRrcProtocolIdeal | ( | ) |
Definition at line 213 of file lte-rrc-protocol-ideal.cc.
References m_enbRrcSapUser, and NS_LOG_FUNCTION.
|
virtual |
Definition at line 220 of file lte-rrc-protocol-ideal.cc.
References NS_LOG_FUNCTION.
|
private |
Definition at line 621 of file lte-rrc-protocol-ideal.cc.
References ns3::g_handoverCommandMsgMap, ns3::IdealHandoverCommandHeader::GetMsgId(), NS_ASSERT_MSG, NS_LOG_INFO, and ns3::Packet::RemoveHeader().
Here is the call graph for this function:
|
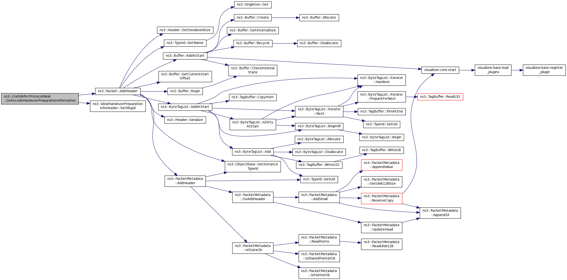
private |
Definition at line 515 of file lte-rrc-protocol-ideal.cc.
References ns3::g_handoverPreparationInfoMsgMap, ns3::IdealHandoverPreparationInfoHeader::GetMsgId(), NS_ASSERT_MSG, NS_LOG_INFO, and ns3::Packet::RemoveHeader().
Here is the call graph for this function:
|
virtual |
This method is called by Object::Dispose or by the object's destructor, whichever comes first.
Subclasses are expected to implement their real destruction code in an overriden version of this method and chain up to their parent's implementation once they are done. i.e., for simplicity, the destructor of every subclass should be empty and its content should be moved to the associated DoDispose method.
It is safe to call GetObject from within this method.
Reimplemented from ns3::Object.
Definition at line 226 of file lte-rrc-protocol-ideal.cc.
References m_enbRrcSapUser, and NS_LOG_FUNCTION.
|
private |
Definition at line 607 of file lte-rrc-protocol-ideal.cc.
References ns3::Packet::AddHeader(), ns3::g_handoverCommandMsgIdCounter, ns3::g_handoverCommandMsgMap, NS_ASSERT_MSG, NS_LOG_INFO, and ns3::IdealHandoverCommandHeader::SetMsgId().
Here is the call graph for this function:
|
private |
Definition at line 501 of file lte-rrc-protocol-ideal.cc.
References ns3::Packet::AddHeader(), ns3::g_handoverPreparationInfoMsgIdCounter, ns3::g_handoverPreparationInfoMsgMap, NS_ASSERT_MSG, NS_LOG_INFO, and ns3::IdealHandoverPreparationInfoHeader::SetMsgId().
Here is the call graph for this function:
|
private |
Definition at line 321 of file lte-rrc-protocol-ideal.cc.
References m_enbRrcSapProviderMap, and NS_LOG_FUNCTION.
|
private |
Definition at line 368 of file lte-rrc-protocol-ideal.cc.
References GetUeRrcSapProvider(), ns3::LteUeRrcSapProvider::RecvRrcConnectionReconfiguration(), ns3::RRC_IDEAL_MSG_DELAY, and ns3::Simulator::Schedule().
Here is the call graph for this function:
|
private |
Definition at line 377 of file lte-rrc-protocol-ideal.cc.
References GetUeRrcSapProvider(), ns3::LteUeRrcSapProvider::RecvRrcConnectionReestablishment(), ns3::RRC_IDEAL_MSG_DELAY, and ns3::Simulator::Schedule().
Here is the call graph for this function:
|
private |
Definition at line 386 of file lte-rrc-protocol-ideal.cc.
References GetUeRrcSapProvider(), ns3::LteUeRrcSapProvider::RecvRrcConnectionReestablishmentReject(), ns3::RRC_IDEAL_MSG_DELAY, and ns3::Simulator::Schedule().
Here is the call graph for this function:
|
private |
Definition at line 404 of file lte-rrc-protocol-ideal.cc.
References GetUeRrcSapProvider(), ns3::LteUeRrcSapProvider::RecvRrcConnectionReject(), ns3::RRC_IDEAL_MSG_DELAY, and ns3::Simulator::Schedule().
Here is the call graph for this function:
|
private |
Definition at line 395 of file lte-rrc-protocol-ideal.cc.
References GetUeRrcSapProvider(), ns3::LteUeRrcSapProvider::RecvRrcConnectionRelease(), ns3::RRC_IDEAL_MSG_DELAY, and ns3::Simulator::Schedule().
Here is the call graph for this function:
|
private |
Definition at line 359 of file lte-rrc-protocol-ideal.cc.
References GetUeRrcSapProvider(), ns3::LteUeRrcSapProvider::RecvRrcConnectionSetup(), ns3::RRC_IDEAL_MSG_DELAY, and ns3::Simulator::Schedule().
Here is the call graph for this function:
|
private |
Definition at line 328 of file lte-rrc-protocol-ideal.cc.
References ns3::NodeList::Begin(), ns3::NodeList::End(), ns3::Node::GetDevice(), ns3::Node::GetNDevices(), m_cellId, NS_LOG_FUNCTION, NS_LOG_LOGIC, ns3::LteUeRrcSapProvider::RecvSystemInformation(), ns3::RRC_IDEAL_MSG_DELAY, and ns3::Simulator::Schedule().
Here is the call graph for this function:
|
private |
Definition at line 279 of file lte-rrc-protocol-ideal.cc.
References m_enbRrcSapProviderMap, and NS_LOG_FUNCTION.
| LteEnbRrcSapUser * ns3::LteEnbRrcProtocolIdeal::GetLteEnbRrcSapUser | ( | ) |
Definition at line 249 of file lte-rrc-protocol-ideal.cc.
References m_enbRrcSapUser.
|
static |
Definition at line 233 of file lte-rrc-protocol-ideal.cc.
References ns3::TypeId::SetParent().
Here is the call graph for this function:| LteUeRrcSapProvider * ns3::LteEnbRrcProtocolIdeal::GetUeRrcSapProvider | ( | uint16_t | rnti | ) |
Definition at line 261 of file lte-rrc-protocol-ideal.cc.
References m_enbRrcSapProviderMap, and NS_ASSERT_MSG.
Referenced by DoSendRrcConnectionReconfiguration(), DoSendRrcConnectionReestablishment(), DoSendRrcConnectionReestablishmentReject(), DoSendRrcConnectionReject(), DoSendRrcConnectionRelease(), and DoSendRrcConnectionSetup().
Here is the caller graph for this function:
|
private |
| void ns3::LteEnbRrcProtocolIdeal::SetCellId | ( | uint16_t | cellId | ) |
Definition at line 255 of file lte-rrc-protocol-ideal.cc.
References m_cellId.
| void ns3::LteEnbRrcProtocolIdeal::SetLteEnbRrcSapProvider | ( | LteEnbRrcSapProvider * | p | ) |
Definition at line 243 of file lte-rrc-protocol-ideal.cc.
References m_enbRrcSapProvider.
| void ns3::LteEnbRrcProtocolIdeal::SetUeRrcSapProvider | ( | uint16_t | rnti, |
| LteUeRrcSapProvider * | p | ||
| ) |
Definition at line 270 of file lte-rrc-protocol-ideal.cc.
References m_enbRrcSapProviderMap, and NS_ASSERT_MSG.
|
friend |
Definition at line 95 of file lte-rrc-protocol-ideal.h.
|
private |
Definition at line 134 of file lte-rrc-protocol-ideal.h.
Referenced by DoSendSystemInformation(), and SetCellId().
|
private |
Definition at line 135 of file lte-rrc-protocol-ideal.h.
Referenced by SetLteEnbRrcSapProvider().
|
private |
Definition at line 137 of file lte-rrc-protocol-ideal.h.
Referenced by DoRemoveUe(), DoSetupUe(), GetUeRrcSapProvider(), and SetUeRrcSapProvider().
|
private |
Definition at line 136 of file lte-rrc-protocol-ideal.h.
Referenced by DoDispose(), GetLteEnbRrcSapUser(), and LteEnbRrcProtocolIdeal().
|
private |
Definition at line 133 of file lte-rrc-protocol-ideal.h.