Shim performing 6LoWPAN compression, decompression and fragmentation. More...
#include <sixlowpan-net-device.h>
Inheritance diagram for ns3::SixLowPanNetDevice:
Collaboration diagram for ns3::SixLowPanNetDevice:Classes | |
| class | Fragments |
| A Set of Fragment. More... | |
Public Types | |
| enum | DropReason { DROP_FRAGMENT_TIMEOUT = 1, DROP_FRAGMENT_BUFFER_FULL, DROP_UNKNOWN_EXTENSION } |
| Enumeration of the dropping reasons in SixLoWPAN. More... | |
| typedef void(* | DropTracedCallback) (const DropReason reason, const Ptr< const Packet > packet, const Ptr< const SixLowPanNetDevice > sixNetDevice, const uint32_t ifindex) |
| TracedCallback signature for. More... | |
| typedef void(* | RxTxTracedCallback) (const Ptr< const Packet > packet, const Ptr< const SixLowPanNetDevice > sixNetDevice, const uint32_t ifindex) |
| TracedCallback signature for packet send/receive events. More... | |
Public Types inherited from ns3::NetDevice | |
| enum | PacketType { PACKET_HOST = 1, NS3_PACKET_HOST = PACKET_HOST, PACKET_BROADCAST, NS3_PACKET_BROADCAST = PACKET_BROADCAST, PACKET_MULTICAST, NS3_PACKET_MULTICAST = PACKET_MULTICAST, PACKET_OTHERHOST, NS3_PACKET_OTHERHOST = PACKET_OTHERHOST } |
| Packet types are used as they are in Linux. More... | |
| typedef Callback< bool, Ptr< NetDevice >, Ptr< const Packet >, uint16_t, const Address &, const Address &, enum PacketType > | PromiscReceiveCallback |
| typedef Callback< bool, Ptr< NetDevice >, Ptr< const Packet >, uint16_t, const Address & > | ReceiveCallback |
Public Member Functions | |
| SixLowPanNetDevice () | |
| Constructor for the SixLowPanNetDevice. More... | |
| virtual void | AddLinkChangeCallback (Callback< void > callback) |
| int64_t | AssignStreams (int64_t stream) |
| Assign a fixed random variable stream number to the random variables used by this model. More... | |
| virtual Address | GetAddress (void) const |
| virtual Address | GetBroadcast (void) const |
| virtual Ptr< Channel > | GetChannel (void) const |
| virtual uint32_t | GetIfIndex (void) const |
| virtual uint16_t | GetMtu (void) const |
| Returns the link-layer MTU for this interface. More... | |
| virtual Address | GetMulticast (Ipv4Address multicastGroup) const |
| Make and return a MAC multicast address using the provided multicast group. More... | |
| virtual Address | GetMulticast (Ipv6Address addr) const |
| Get the MAC multicast address corresponding to the IPv6 address provided. More... | |
| Ptr< NetDevice > | GetNetDevice () const |
| Returns a smart pointer to the underlying NetDevice. More... | |
| virtual Ptr< Node > | GetNode (void) const |
| virtual bool | IsBridge (void) const |
| Return true if the net device is acting as a bridge. More... | |
| virtual bool | IsBroadcast (void) const |
| virtual bool | IsLinkUp (void) const |
| virtual bool | IsMulticast (void) const |
| virtual bool | IsPointToPoint (void) const |
| Return true if the net device is on a point-to-point link. More... | |
| virtual bool | NeedsArp (void) const |
| virtual bool | Send (Ptr< Packet > packet, const Address &dest, uint16_t protocolNumber) |
| virtual bool | SendFrom (Ptr< Packet > packet, const Address &source, const Address &dest, uint16_t protocolNumber) |
| virtual void | SetAddress (Address address) |
| Set the address of this interface. More... | |
| virtual void | SetIfIndex (const uint32_t index) |
| virtual bool | SetMtu (const uint16_t mtu) |
| void | SetNetDevice (Ptr< NetDevice > device) |
| Setup SixLowPan to be a proxy for the specified NetDevice. More... | |
| virtual void | SetNode (Ptr< Node > node) |
| virtual void | SetPromiscReceiveCallback (NetDevice::PromiscReceiveCallback cb) |
| virtual void | SetReceiveCallback (NetDevice::ReceiveCallback cb) |
| virtual bool | SupportsSendFrom () const |
Public Member Functions inherited from ns3::NetDevice | |
| virtual | ~NetDevice () |
Public Member Functions inherited from ns3::Object | |
| Object () | |
| Constructor. More... | |
| virtual | ~Object () |
| Destructor. More... | |
| void | AggregateObject (Ptr< Object > other) |
| Aggregate two Objects together. More... | |
| void | Dispose (void) |
| Dispose of this Object. More... | |
| AggregateIterator | GetAggregateIterator (void) const |
| Get an iterator to the Objects aggregated to this one. More... | |
| virtual TypeId | GetInstanceTypeId (void) const |
| Implement the GetInstanceTypeId method defined in ObjectBase. More... | |
| template<typename T > | |
| Ptr< T > | GetObject (void) const |
| Get a pointer to the requested aggregated Object. More... | |
| template<typename T > | |
| Ptr< T > | GetObject (TypeId tid) const |
| Get a pointer to the requested aggregated Object. More... | |
| void | Initialize (void) |
| Invoke DoInitialize on all Objects aggregated to this one. More... | |
Public Member Functions inherited from ns3::SimpleRefCount< Object, ObjectBase, ObjectDeleter > | |
| SimpleRefCount () | |
| Constructor. More... | |
| SimpleRefCount (const SimpleRefCount &o) | |
| Copy constructor. More... | |
| uint32_t | GetReferenceCount (void) const |
| Get the reference count of the object. More... | |
| SimpleRefCount & | operator= (const SimpleRefCount &o) |
| Assignment. More... | |
| void | Ref (void) const |
| Increment the reference count. More... | |
| void | Unref (void) const |
| Decrement the reference count. More... | |
Public Member Functions inherited from ns3::ObjectBase | |
| virtual | ~ObjectBase () |
| Virtual destructor. More... | |
| void | GetAttribute (std::string name, AttributeValue &value) const |
| Get the value of an attribute, raising fatal errors if unsuccessful. More... | |
| bool | GetAttributeFailSafe (std::string name, AttributeValue &value) const |
| Get the value of an attribute without raising erros. More... | |
| void | SetAttribute (std::string name, const AttributeValue &value) |
| Set a single attribute, raising fatal errors if unsuccessful. More... | |
| bool | SetAttributeFailSafe (std::string name, const AttributeValue &value) |
| Set a single attribute without raising errors. More... | |
| bool | TraceConnect (std::string name, std::string context, const CallbackBase &cb) |
| Connect a TraceSource to a Callback with a context. More... | |
| bool | TraceConnectWithoutContext (std::string name, const CallbackBase &cb) |
| Connect a TraceSource to a Callback without a context. More... | |
| bool | TraceDisconnect (std::string name, std::string context, const CallbackBase &cb) |
| Disconnect from a TraceSource a Callback previously connected with a context. More... | |
| bool | TraceDisconnectWithoutContext (std::string name, const CallbackBase &cb) |
| Disconnect from a TraceSource a Callback previously connected without a context. More... | |
Static Public Member Functions | |
| static TypeId | GetTypeId (void) |
| Get the type ID. More... | |
Static Public Member Functions inherited from ns3::NetDevice | |
| static TypeId | GetTypeId (void) |
| Get the type ID. More... | |
Static Public Member Functions inherited from ns3::Object | |
| static TypeId | GetTypeId (void) |
| Register this type. More... | |
Static Public Member Functions inherited from ns3::SimpleRefCount< Object, ObjectBase, ObjectDeleter > | |
| static void | Cleanup (void) |
| Noop. More... | |
Static Public Member Functions inherited from ns3::ObjectBase | |
| static TypeId | GetTypeId (void) |
| Get the type ID. More... | |
Protected Member Functions | |
| virtual void | DoDispose (void) |
| Destructor implementation. More... | |
Protected Member Functions inherited from ns3::Object | |
| Object (const Object &o) | |
| Copy an Object. More... | |
| virtual void | DoInitialize (void) |
| Initialize() implementation. More... | |
| virtual void | NotifyNewAggregate (void) |
| Notify all Objects aggregated to this one of a new Object being aggregated. More... | |
Protected Member Functions inherited from ns3::ObjectBase | |
| void | ConstructSelf (const AttributeConstructionList &attributes) |
| Complete construction of ObjectBase; invoked by derived classes. More... | |
| virtual void | NotifyConstructionCompleted (void) |
| Notifier called once the ObjectBase is fully constructed. More... | |
Private Types | |
| typedef std::pair< std::pair< Address, Address >, std::pair< uint16_t, uint16_t > > | FragmentKey |
| Fragment identifier type: src/dst address src/dst port. More... | |
| typedef std::map< FragmentKey, Ptr< Fragments > > | MapFragments_t |
| Container for fragment key -> fragments. More... | |
| typedef std::map< FragmentKey, Ptr< Fragments > >::iterator | MapFragmentsI_t |
| Container Iterator for fragment key -> fragments. More... | |
| typedef std::map< FragmentKey, EventId > | MapFragmentsTimers_t |
| Container for fragment key -> exiration event. More... | |
| typedef std::map< FragmentKey, EventId >::iterator | MapFragmentsTimersI_t |
| Container Iterator for fragment key -> exiration event. More... | |
Private Member Functions | |
| SixLowPanNetDevice (SixLowPanNetDevice const &) | |
| Copy constructor. More... | |
| bool | CanCompressLowPanNhc (uint8_t headerType) |
| Checks if the next header can be compressed using NHC. More... | |
| uint32_t | CompressLowPanHc1 (Ptr< Packet > packet, Address const &src, Address const &dst) |
| Compress the headers according to HC1 compression. More... | |
| uint32_t | CompressLowPanIphc (Ptr< Packet > packet, Address const &src, Address const &dst) |
| Compress the headers according to IPHC compression. More... | |
| uint32_t | CompressLowPanNhc (Ptr< Packet > packet, uint8_t headerType, Address const &src, Address const &dst) |
| Compress the headers according to NHC compression. More... | |
| uint32_t | CompressLowPanUdpNhc (Ptr< Packet > packet, bool omitChecksum) |
| Compress the headers according to NHC compression. More... | |
| void | DecompressLowPanHc1 (Ptr< Packet > packet, Address const &src, Address const &dst) |
| Decompress the headers according to HC1 compression. More... | |
| void | DecompressLowPanIphc (Ptr< Packet > packet, Address const &src, Address const &dst) |
| Decompress the headers according to IPHC compression. More... | |
| uint8_t | DecompressLowPanNhc (Ptr< Packet > packet, Address const &src, Address const &dst, Ipv6Address srcAddress, Ipv6Address dstAddress) |
| Decompress the headers according to NHC compression. More... | |
| void | DecompressLowPanUdpNhc (Ptr< Packet > packet, Ipv6Address saddr, Ipv6Address daddr) |
| Decompress the headers according to NHC compression. More... | |
| void | DoFragmentation (Ptr< Packet > packet, uint32_t origPacketSize, uint32_t origHdrSize, std::list< Ptr< Packet > > &listFragments) |
| Return the instance type identifier. More... | |
| bool | DoSend (Ptr< Packet > packet, const Address &source, const Address &dest, uint16_t protocolNumber, bool doSendFrom) |
| void | DropOldestFragmentSet () |
| Drops the oldest fragment set. More... | |
| void | HandleFragmentsTimeout (FragmentKey key, uint32_t iif) |
| Process the timeout for packet fragments. More... | |
| Ipv6Address | MakeGlobalAddressFromMac (Address const &addr, Ipv6Address prefix) |
| make a global address from a MAC address. More... | |
| Ipv6Address | MakeLinkLocalAddressFromMac (Address const &addr) |
| make a link-local address from a MAC address. More... | |
| SixLowPanNetDevice & | operator= (SixLowPanNetDevice const &) |
| Copy constructor. More... | |
| bool | ProcessFragment (Ptr< Packet > &packet, Address const &src, Address const &dst, bool isFirst) |
| Process a packet fragment. More... | |
| void | ReceiveFromDevice (Ptr< NetDevice > device, Ptr< const Packet > packet, uint16_t protocol, Address const &source, Address const &destination, PacketType packetType) |
| receives all the packets from a NetDevice for further processing. More... | |
Private Attributes | |
| uint32_t | m_compressionThreshold |
| Minimum L2 payload size. More... | |
| TracedCallback< DropReason, Ptr< const Packet >, Ptr< SixLowPanNetDevice >, uint32_t > | m_dropTrace |
| Callback to trace drop packets. More... | |
| uint16_t | m_etherType |
| EtherType number (used only if m_forceEtherType is true) More... | |
| bool | m_forceEtherType |
| Force the EtherType number. More... | |
| Time | m_fragmentExpirationTimeout |
| Time limit for fragment rebuilding. More... | |
| uint16_t | m_fragmentReassemblyListSize |
| How many packets can be rebuilt at the same time. More... | |
| MapFragments_t | m_fragments |
| Fragments hold to be rebuilt. More... | |
| MapFragmentsTimers_t | m_fragmentsTimers |
| Timers related to fragment rebuilding. More... | |
| uint32_t | m_ifIndex |
| Interface index. More... | |
| Ptr< NetDevice > | m_netDevice |
| Smart pointer to the underlying NetDevice. More... | |
| Ptr< Node > | m_node |
| Smart pointer to the Node. More... | |
| bool | m_omitUdpChecksum |
| Omit UDP checksum in NC1 encoding. More... | |
| NetDevice::PromiscReceiveCallback | m_promiscRxCallback |
| The callback used to notify higher layers that a packet has been received in promiscuous mode. More... | |
| Ptr< UniformRandomVariable > | m_rng |
| Rng for the fragments tag. More... | |
| NetDevice::ReceiveCallback | m_rxCallback |
| The callback used to notify higher layers that a packet has been received. More... | |
| TracedCallback< Ptr< const Packet >, Ptr< SixLowPanNetDevice >, uint32_t > | m_rxTrace |
| Callback to trace RX (reception) packets. More... | |
| TracedCallback< Ptr< const Packet >, Ptr< SixLowPanNetDevice >, uint32_t > | m_txTrace |
| Callback to trace TX (transmission) packets. More... | |
| bool | m_useIphc |
| Use IPHC or HC1. More... | |
Additional Inherited Members | |
Related Functions inherited from ns3::ObjectBase | |
| static TypeId | GetObjectIid (void) |
| Ensure the TypeId for ObjectBase gets fully configured to anchor the inheritance tree properly. More... | |
Shim performing 6LoWPAN compression, decompression and fragmentation.
This class implements the shim between IPv6 and a generic NetDevice, performing packet compression, decompression and fragmentation in a transparent way. To this end, the class pretend to be a normal NetDevice, masquerading some functions of the underlying NetDevice.
ns3::SixLowPanNetDevice is accessible through the following paths with Config::Set and Config::Connect:
Size of this type is 248 bytes (on a 64-bit architecture).
Definition at line 64 of file sixlowpan-net-device.h.
| typedef void(* ns3::SixLowPanNetDevice::DropTracedCallback) (const DropReason reason, const Ptr< const Packet > packet, const Ptr< const SixLowPanNetDevice > sixNetDevice, const uint32_t ifindex) |
TracedCallback signature for.
| [in] | reason | The reason for the drop. |
| [in] | packet | The packet. |
| [in] | sixNetDevice | The SixLowPanNetDevice |
| [in] | ifindex | The ifindex of the device. |
Definition at line 169 of file sixlowpan-net-device.h.
|
private |
Fragment identifier type: src/dst address src/dst port.
Definition at line 357 of file sixlowpan-net-device.h.
|
private |
Container for fragment key -> fragments.
Definition at line 466 of file sixlowpan-net-device.h.
|
private |
Container Iterator for fragment key -> fragments.
Definition at line 470 of file sixlowpan-net-device.h.
|
private |
Container for fragment key -> exiration event.
Definition at line 474 of file sixlowpan-net-device.h.
|
private |
Container Iterator for fragment key -> exiration event.
Definition at line 478 of file sixlowpan-net-device.h.
| typedef void(* ns3::SixLowPanNetDevice::RxTxTracedCallback) (const Ptr< const Packet > packet, const Ptr< const SixLowPanNetDevice > sixNetDevice, const uint32_t ifindex) |
TracedCallback signature for packet send/receive events.
| [in] | packet | The packet. |
| [in] | sixNetDevice | The SixLowPanNetDevice |
| [in] | ifindex | The ifindex of the device. |
Definition at line 156 of file sixlowpan-net-device.h.
| ns3::SixLowPanNetDevice::SixLowPanNetDevice | ( | ) |
Constructor for the SixLowPanNetDevice.
Definition at line 107 of file sixlowpan-net-device.cc.
References m_netDevice, m_rng, and NS_LOG_FUNCTION.
|
private |
Copy constructor.
Defined and unimplemented to avoid misuse
|
virtual |
| callback | the callback to invoke |
Add a callback invoked whenever the link status changes to UP. This callback is typically used by the IP/ARP layer to flush the ARP cache and by IPv6 stack to flush NDISC cache whenever the link goes up.
Implements ns3::NetDevice.
Definition at line 333 of file sixlowpan-net-device.cc.
References m_netDevice, NS_ASSERT_MSG, and NS_LOG_FUNCTION.
| int64_t ns3::SixLowPanNetDevice::AssignStreams | ( | int64_t | stream | ) |
Assign a fixed random variable stream number to the random variables used by this model.
Return the number of streams (possibly zero) that have been assigned.
| stream | first stream index to use |
Definition at line 140 of file sixlowpan-net-device.cc.
References m_rng, NS_LOG_FUNCTION, and ns3::RandomVariableStream::SetStream().
Here is the call graph for this function:
|
private |
Checks if the next header can be compressed using NHC.
| headerType | the header kind to be compressed |
Definition at line 987 of file sixlowpan-net-device.cc.
References ns3::Ipv6Header::IPV6_EXT_FRAGMENTATION, ns3::Ipv6Header::IPV6_EXT_HOP_BY_HOP, ns3::Ipv6Header::IPV6_EXT_MOBILITY, ns3::Ipv6Header::IPV6_EXT_ROUTING, ns3::Ipv6Header::IPV6_IPV6, and ns3::Ipv6Header::IPV6_UDP.
Referenced by CompressLowPanIphc(), and CompressLowPanNhc().
Here is the caller graph for this function:
|
private |
Compress the headers according to HC1 compression.
| packet | the packet to be compressed |
| src | the MAC source address |
| dst | the MAC destination address |
Definition at line 537 of file sixlowpan-net-device.cc.
References ns3::Packet::AddHeader(), ns3::Ipv6Address::GetBytes(), ns3::Ipv6Header::GetDestinationAddress(), ns3::Ipv6Header::GetFlowLabel(), ns3::Ipv6Header::GetHopLimit(), ns3::Ipv6Header::GetNextHeader(), ns3::Ipv6Header::GetSerializedSize(), ns3::SixLowPanHc1::GetSerializedSize(), ns3::Packet::GetSize(), ns3::Ipv6Header::GetSourceAddress(), ns3::Ipv6Header::GetTrafficClass(), ns3::SixLowPanHc1::HC1_PCIC, ns3::SixLowPanHc1::HC1_PCII, ns3::SixLowPanHc1::HC1_PIIC, ns3::SixLowPanHc1::HC1_PIII, ns3::Ipv6Address::IsLinkLocal(), MakeLinkLocalAddressFromMac(), NS_LOG_DEBUG, NS_LOG_FUNCTION, NS_LOG_LOGIC, ns3::Packet::PeekHeader(), ns3::Packet::RemoveHeader(), ns3::SixLowPanHc1::SetDstCompression(), ns3::SixLowPanHc1::SetDstInterface(), ns3::SixLowPanHc1::SetDstPrefix(), ns3::SixLowPanHc1::SetFlowLabel(), ns3::SixLowPanHc1::SetHc2HeaderPresent(), ns3::SixLowPanHc1::SetHopLimit(), ns3::SixLowPanHc1::SetNextHeader(), ns3::SixLowPanHc1::SetSrcCompression(), ns3::SixLowPanHc1::SetSrcInterface(), ns3::SixLowPanHc1::SetSrcPrefix(), ns3::SixLowPanHc1::SetTcflCompression(), and ns3::SixLowPanHc1::SetTrafficClass().
Referenced by DoSend().
Here is the call graph for this function:
Here is the caller graph for this function:
|
private |
Compress the headers according to IPHC compression.
| packet | the packet to be compressed |
| src | the MAC source address |
| dst | the MAC destination address |
Definition at line 760 of file sixlowpan-net-device.cc.
References ns3::Packet::AddHeader(), CanCompressLowPanNhc(), CompressLowPanNhc(), CompressLowPanUdpNhc(), ns3::Ipv6Address::GetBytes(), ns3::Ipv6Header::GetDestinationAddress(), ns3::Ipv6Header::GetFlowLabel(), ns3::Ipv6Header::GetHopLimit(), ns3::SixLowPanIphc::GetM(), ns3::Ipv6Header::GetNextHeader(), ns3::Ipv6Header::GetSerializedSize(), ns3::SixLowPanIphc::GetSerializedSize(), ns3::Packet::GetSize(), ns3::Ipv6Header::GetSourceAddress(), ns3::Ipv6Header::GetTrafficClass(), ns3::SixLowPanIphc::HC_COMPR_0, ns3::SixLowPanIphc::HC_COMPR_16, ns3::SixLowPanIphc::HC_COMPR_64, ns3::SixLowPanIphc::HC_INLINE, ns3::SixLowPanIphc::HLIM_COMPR_1, ns3::SixLowPanIphc::HLIM_COMPR_255, ns3::SixLowPanIphc::HLIM_COMPR_64, ns3::SixLowPanIphc::HLIM_INLINE, ns3::Ipv6Header::IPV6_IPV6, ns3::Ipv6Header::IPV6_UDP, ns3::Ipv6Address::IsLinkLocal(), ns3::Ipv6Address::IsMulticast(), m_omitUdpChecksum, MakeLinkLocalAddressFromMac(), NS_LOG_DEBUG, NS_LOG_FUNCTION, NS_LOG_LOGIC, ns3::Packet::PeekHeader(), ns3::Packet::RemoveHeader(), ns3::SixLowPanIphc::SetCid(), ns3::SixLowPanIphc::SetDac(), ns3::SixLowPanIphc::SetDam(), ns3::SixLowPanIphc::SetDscp(), ns3::SixLowPanIphc::SetDstAddress(), ns3::SixLowPanIphc::SetEcn(), ns3::SixLowPanIphc::SetFlowLabel(), ns3::SixLowPanIphc::SetHlim(), ns3::SixLowPanIphc::SetHopLimit(), ns3::SixLowPanIphc::SetM(), ns3::SixLowPanIphc::SetNextHeader(), ns3::SixLowPanIphc::SetNh(), ns3::SixLowPanIphc::SetSac(), ns3::SixLowPanIphc::SetSam(), ns3::SixLowPanIphc::SetSrcAddress(), ns3::SixLowPanIphc::SetTf(), ns3::SixLowPanIphc::TF_DSCP_ELIDED, ns3::SixLowPanIphc::TF_ELIDED, ns3::SixLowPanIphc::TF_FL_ELIDED, and ns3::SixLowPanIphc::TF_FULL.
Referenced by CompressLowPanNhc(), and DoSend().
Here is the call graph for this function:
Here is the caller graph for this function:
|
private |
Compress the headers according to NHC compression.
| packet | the packet to be compressed |
| headerType | the header type |
| src | the MAC source address |
| dst | the MAC destination address |
Definition at line 1133 of file sixlowpan-net-device.cc.
References ns3::Buffer::AddAtStart(), ns3::Packet::AddHeader(), ns3::Buffer::Begin(), CanCompressLowPanNhc(), CompressLowPanIphc(), CompressLowPanUdpNhc(), ns3::SixLowPanNhcExtension::EID_DESTINATION_OPTIONS_H, ns3::SixLowPanNhcExtension::EID_FRAGMENTATION_H, ns3::SixLowPanNhcExtension::EID_HOPBYHOP_OPTIONS_H, ns3::SixLowPanNhcExtension::EID_ROUTING_H, ns3::Ipv6ExtensionHeader::GetLength(), ns3::Ipv6ExtensionHeader::GetNextHeader(), ns3::Ipv6ExtensionHopByHopHeader::GetSerializedSize(), ns3::Ipv6ExtensionDestinationHeader::GetSerializedSize(), ns3::Ipv6ExtensionFragmentHeader::GetSerializedSize(), ns3::Ipv6ExtensionRoutingHeader::GetSerializedSize(), ns3::SixLowPanNhcExtension::GetSerializedSize(), ns3::Packet::GetSize(), ns3::Buffer::GetSize(), ns3::Ipv6Header::IPV6_EXT_DESTINATION, ns3::Ipv6Header::IPV6_EXT_FRAGMENTATION, ns3::Ipv6Header::IPV6_EXT_HOP_BY_HOP, ns3::Ipv6Header::IPV6_EXT_MOBILITY, ns3::Ipv6Header::IPV6_EXT_ROUTING, ns3::Ipv6Header::IPV6_IPV6, ns3::Ipv6Header::IPV6_UDP, m_omitUdpChecksum, NS_ABORT_MSG, NS_LOG_DEBUG, NS_LOG_FUNCTION, ns3::Buffer::PeekData(), ns3::Packet::PeekHeader(), ns3::Buffer::RemoveAtStart(), ns3::Packet::RemoveHeader(), ns3::Ipv6ExtensionHopByHopHeader::Serialize(), ns3::Ipv6ExtensionDestinationHeader::Serialize(), ns3::Ipv6ExtensionFragmentHeader::Serialize(), ns3::Ipv6ExtensionRoutingHeader::Serialize(), ns3::SixLowPanNhcExtension::SetBlob(), ns3::SixLowPanNhcExtension::SetEid(), ns3::SixLowPanNhcExtension::SetNextHeader(), and ns3::SixLowPanNhcExtension::SetNh().
Referenced by CompressLowPanIphc().
Here is the call graph for this function:
Here is the caller graph for this function:
|
private |
Compress the headers according to NHC compression.
| packet | the packet to be compressed |
| omitChecksum | omit UDP checksum (if true) |
Definition at line 1601 of file sixlowpan-net-device.cc.
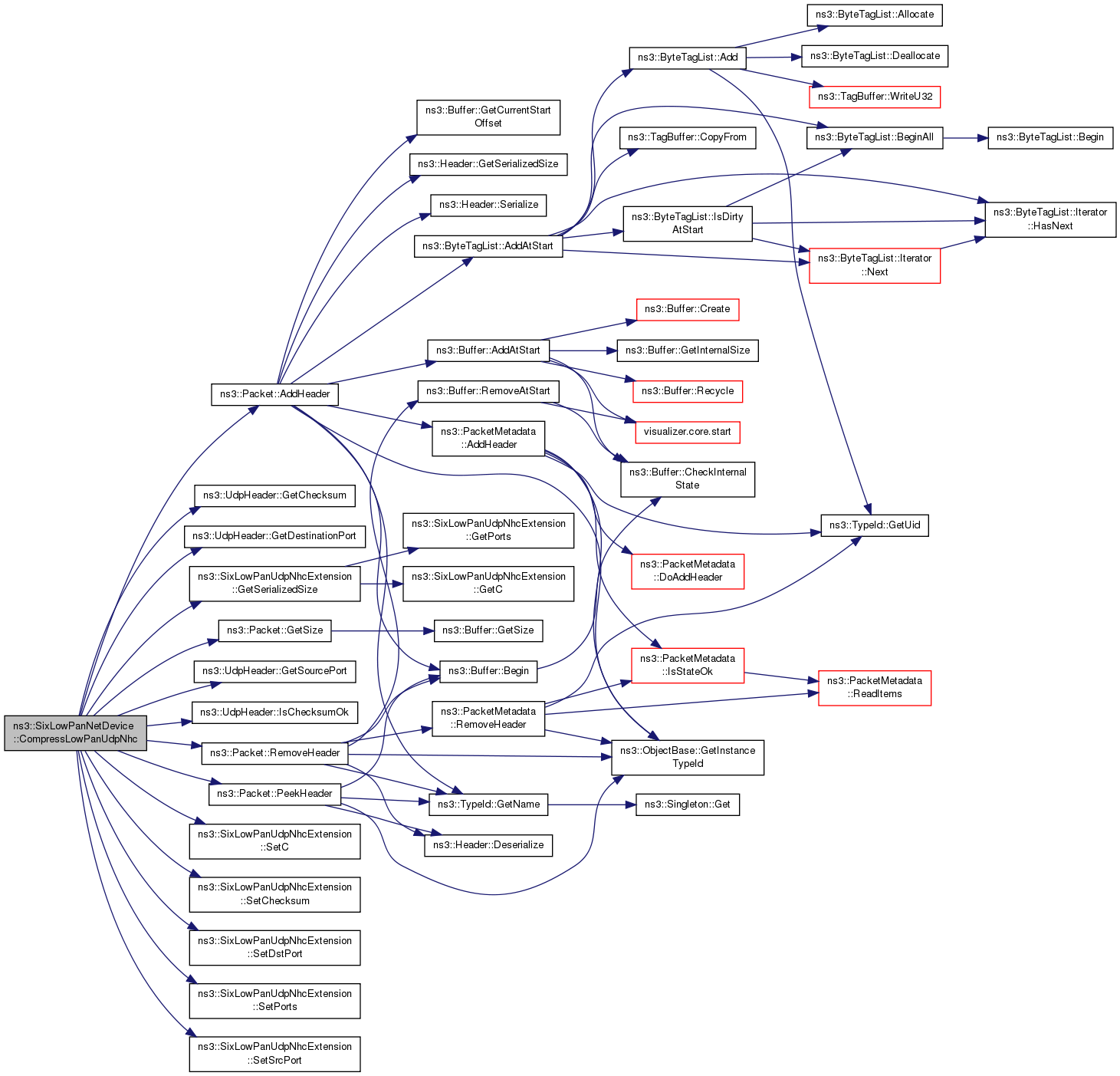
References ns3::Packet::AddHeader(), ns3::UdpHeader::GetChecksum(), ns3::UdpHeader::GetDestinationPort(), ns3::SixLowPanUdpNhcExtension::GetSerializedSize(), ns3::Packet::GetSize(), ns3::UdpHeader::GetSourcePort(), ns3::UdpHeader::IsChecksumOk(), NS_ASSERT_MSG, NS_LOG_DEBUG, NS_LOG_FUNCTION, ns3::Packet::PeekHeader(), ns3::SixLowPanUdpNhcExtension::PORTS_ALL_SRC_LAST_DST, ns3::SixLowPanUdpNhcExtension::PORTS_INLINE, ns3::SixLowPanUdpNhcExtension::PORTS_LAST_SRC_ALL_DST, ns3::SixLowPanUdpNhcExtension::PORTS_LAST_SRC_LAST_DST, ns3::Packet::RemoveHeader(), ns3::SixLowPanUdpNhcExtension::SetC(), ns3::SixLowPanUdpNhcExtension::SetChecksum(), ns3::SixLowPanUdpNhcExtension::SetDstPort(), ns3::SixLowPanUdpNhcExtension::SetPorts(), and ns3::SixLowPanUdpNhcExtension::SetSrcPort().
Referenced by CompressLowPanIphc(), and CompressLowPanNhc().
Here is the call graph for this function:
Here is the caller graph for this function:
|
private |
Decompress the headers according to HC1 compression.
| packet | the packet to be compressed |
| src | the MAC source address |
| dst | the MAC destination address |
Definition at line 643 of file sixlowpan-net-device.cc.
References ns3::Packet::AddHeader(), first::address, ns3::SixLowPanHc1::GetDstCompression(), ns3::SixLowPanHc1::GetDstPrefix(), ns3::SixLowPanHc1::GetFlowLabel(), ns3::SixLowPanHc1::GetHopLimit(), ns3::SixLowPanHc1::GetNextHeader(), ns3::Packet::GetSize(), ns3::SixLowPanHc1::GetSrcCompression(), ns3::SixLowPanHc1::GetSrcPrefix(), ns3::SixLowPanHc1::GetTrafficClass(), ns3::SixLowPanHc1::HC1_PCIC, ns3::SixLowPanHc1::HC1_PCII, ns3::SixLowPanHc1::HC1_PIIC, ns3::SixLowPanHc1::HC1_PIII, ns3::SixLowPanHc1::IsHc2HeaderPresent(), ns3::SixLowPanHc1::IsTcflCompression(), MakeGlobalAddressFromMac(), MakeLinkLocalAddressFromMac(), NS_ASSERT_MSG, NS_LOG_DEBUG, NS_LOG_FUNCTION, NS_UNUSED, ns3::Packet::RemoveHeader(), ns3::Ipv6Header::SetDestinationAddress(), ns3::Ipv6Header::SetFlowLabel(), ns3::Ipv6Header::SetHopLimit(), ns3::Ipv6Header::SetNextHeader(), ns3::Ipv6Header::SetPayloadLength(), ns3::Ipv6Header::SetSourceAddress(), and ns3::Ipv6Header::SetTrafficClass().
Referenced by ProcessFragment(), and ReceiveFromDevice().
Here is the call graph for this function:
Here is the caller graph for this function:
|
private |
Decompress the headers according to IPHC compression.
| packet | the packet to be compressed |
| src | the MAC source address |
| dst | the MAC destination address |
Definition at line 1008 of file sixlowpan-net-device.cc.
References ns3::Packet::AddHeader(), ns3::Packet::CopyData(), DecompressLowPanNhc(), DecompressLowPanUdpNhc(), ns3::Ipv6Address::GetAny(), ns3::SixLowPanIphc::GetDac(), ns3::SixLowPanIphc::GetDam(), ns3::Ipv6Header::GetDestinationAddress(), ns3::SixLowPanIphc::GetDscp(), ns3::SixLowPanIphc::GetDstAddress(), ns3::SixLowPanIphc::GetEcn(), ns3::SixLowPanIphc::GetFlowLabel(), ns3::SixLowPanIphc::GetHopLimit(), ns3::SixLowPanIphc::GetM(), ns3::SixLowPanIphc::GetNextHeader(), ns3::SixLowPanIphc::GetNh(), ns3::SixLowPanDispatch::GetNhcDispatchType(), ns3::SixLowPanIphc::GetSac(), ns3::SixLowPanIphc::GetSam(), ns3::Packet::GetSize(), ns3::Ipv6Header::GetSourceAddress(), ns3::SixLowPanIphc::GetSrcAddress(), ns3::SixLowPanIphc::GetTf(), ns3::SixLowPanIphc::HC_COMPR_0, ns3::SixLowPanIphc::HC_COMPR_16, ns3::SixLowPanIphc::HC_COMPR_64, ns3::SixLowPanIphc::HC_INLINE, ns3::Ipv6Header::IPV6_UDP, ns3::SixLowPanDispatch::LOWPAN_UDPNHC, MakeLinkLocalAddressFromMac(), NS_ABORT_MSG, NS_LOG_DEBUG, NS_LOG_FUNCTION, NS_UNUSED, ns3::Packet::RemoveHeader(), ns3::Ipv6Header::SetDestinationAddress(), ns3::Ipv6Header::SetFlowLabel(), ns3::Ipv6Header::SetHopLimit(), ns3::Ipv6Header::SetNextHeader(), ns3::Ipv6Header::SetPayloadLength(), ns3::Ipv6Header::SetSourceAddress(), ns3::Ipv6Header::SetTrafficClass(), ns3::SixLowPanIphc::TF_DSCP_ELIDED, ns3::SixLowPanIphc::TF_ELIDED, ns3::SixLowPanIphc::TF_FL_ELIDED, and ns3::SixLowPanIphc::TF_FULL.
Referenced by DecompressLowPanNhc(), ProcessFragment(), and ReceiveFromDevice().
Here is the call graph for this function:
Here is the caller graph for this function:
|
private |
Decompress the headers according to NHC compression.
| packet | the packet to be compressed |
| src | the MAC source address |
| dst | the MAC destination address |
| srcAddress | the IPv6 source address |
| dstAddress | the IPv6 destination address |
Definition at line 1392 of file sixlowpan-net-device.cc.
References ns3::Buffer::AddAtStart(), ns3::Packet::AddHeader(), ns3::Buffer::Begin(), ns3::SixLowPanNhcExtension::CopyBlob(), ns3::Packet::CopyData(), DecompressLowPanIphc(), DecompressLowPanUdpNhc(), ns3::Ipv6ExtensionHopByHopHeader::Deserialize(), ns3::Ipv6ExtensionDestinationHeader::Deserialize(), ns3::Ipv6ExtensionFragmentHeader::Deserialize(), ns3::Ipv6ExtensionRoutingHeader::Deserialize(), ns3::SixLowPanNhcExtension::EID_DESTINATION_OPTIONS_H, ns3::SixLowPanNhcExtension::EID_FRAGMENTATION_H, ns3::SixLowPanNhcExtension::EID_HOPBYHOP_OPTIONS_H, ns3::SixLowPanNhcExtension::EID_IPv6_H, ns3::SixLowPanNhcExtension::EID_MOBILITY_H, ns3::SixLowPanNhcExtension::EID_ROUTING_H, ns3::SixLowPanNhcExtension::GetEid(), ns3::SixLowPanNhcExtension::GetNextHeader(), ns3::SixLowPanNhcExtension::GetNh(), ns3::SixLowPanDispatch::GetNhcDispatchType(), ns3::Packet::GetSize(), ns3::Ipv6Header::IPV6_EXT_DESTINATION, ns3::Ipv6Header::IPV6_EXT_FRAGMENTATION, ns3::Ipv6Header::IPV6_EXT_HOP_BY_HOP, ns3::Ipv6Header::IPV6_EXT_ROUTING, ns3::Ipv6Header::IPV6_IPV6, ns3::Ipv6Header::IPV6_UDP, ns3::SixLowPanDispatch::LOWPAN_UDPNHC, NS_ABORT_MSG, NS_LOG_DEBUG, NS_LOG_FUNCTION, NS_UNUSED, ns3::Packet::RemoveHeader(), and ns3::Buffer::Iterator::Write().
Referenced by DecompressLowPanIphc().
Here is the call graph for this function:
Here is the caller graph for this function:
|
private |
Decompress the headers according to NHC compression.
| packet | the packet to be compressed |
| saddr | the IPv6 source address |
| daddr | the IPv6 destination address |
Definition at line 1656 of file sixlowpan-net-device.cc.
References ns3::Packet::AddHeader(), ns3::Node::ChecksumEnabled(), ns3::UdpHeader::EnableChecksums(), ns3::UdpHeader::ForceChecksum(), ns3::SixLowPanUdpNhcExtension::GetC(), ns3::SixLowPanUdpNhcExtension::GetChecksum(), ns3::SixLowPanUdpNhcExtension::GetDstPort(), ns3::SixLowPanUdpNhcExtension::GetPorts(), ns3::Packet::GetSize(), ns3::SixLowPanUdpNhcExtension::GetSrcPort(), ns3::UdpHeader::InitializeChecksum(), ns3::UdpHeader::IsChecksumOk(), NS_LOG_DEBUG, NS_LOG_FUNCTION, NS_LOG_LOGIC, NS_UNUSED, ns3::SixLowPanUdpNhcExtension::PORTS_ALL_SRC_LAST_DST, ns3::SixLowPanUdpNhcExtension::PORTS_INLINE, ns3::SixLowPanUdpNhcExtension::PORTS_LAST_SRC_ALL_DST, ns3::SixLowPanUdpNhcExtension::PORTS_LAST_SRC_LAST_DST, ns3::UdpL4Protocol::PROT_NUMBER, ns3::Packet::RemoveHeader(), ns3::UdpHeader::SetDestinationPort(), and ns3::UdpHeader::SetSourcePort().
Referenced by DecompressLowPanIphc(), and DecompressLowPanNhc().
Here is the call graph for this function:
Here is the caller graph for this function:
|
protectedvirtual |
Destructor implementation.
This method is called by Dispose() or by the Object's destructor, whichever comes first.
Subclasses are expected to implement their real destruction code in an overriden version of this method and chain up to their parent's implementation once they are done. i.e, for simplicity, the destructor of every subclass should be empty and its content should be moved to the associated DoDispose() method.
It is safe to call GetObject() from within this method.
Reimplemented from ns3::Object.
Definition at line 147 of file sixlowpan-net-device.cc.
References ns3::Object::DoDispose(), m_fragments, m_fragmentsTimers, m_netDevice, m_node, and NS_LOG_FUNCTION.
Here is the call graph for this function:
|
private |
Return the instance type identifier.
| packet | the packet to be fragmented (with headers already compressed with 6LoWPAN) |
| origPacketSize | the size of the IP packet before the 6LoWPAN header compression, including the IP/L4 headers |
| origHdrSize | the size of the IP header before the 6LoWPAN header compression |
| listFragments | a reference to the list of the resulting packets, all with the proper headers in place |
Definition at line 1725 of file sixlowpan-net-device.cc.
References ns3::Packet::AddHeader(), ns3::Packet::Copy(), ns3::Packet::CreateFragment(), ns3::SixLowPanFrag1::GetSerializedSize(), ns3::SixLowPanFragN::GetSerializedSize(), ns3::Packet::GetSize(), ns3::UniformRandomVariable::GetValue(), m_netDevice, m_rng, NS_ASSERT_MSG, NS_LOG_FUNCTION, NS_LOG_LOGIC, packetSize, ns3::SixLowPanFragN::SetDatagramOffset(), ns3::SixLowPanFrag1::SetDatagramSize(), ns3::SixLowPanFragN::SetDatagramSize(), ns3::SixLowPanFrag1::SetDatagramTag(), and ns3::SixLowPanFragN::SetDatagramTag().
Referenced by DoSend().
Here is the call graph for this function:
Here is the caller graph for this function:
|
private |
| packet | packet sent from above down to Network Device |
| source | source mac address (so called "MAC spoofing") |
| dest | mac address of the destination (already resolved) |
| protocolNumber | identifies the type of payload contained in this packet. Used to call the right L3Protocol when the packet is received. |
| doSendFrom | perform a SendFrom instead of a Send |
Called from higher layer to send packet into Network Device with the specified source and destination Addresses.
Definition at line 421 of file sixlowpan-net-device.cc.
References ns3::Packet::AddHeader(), CompressLowPanHc1(), CompressLowPanIphc(), ns3::Packet::Copy(), DoFragmentation(), ns3::Node::GetId(), GetIfIndex(), ns3::Object::GetObject(), ns3::Packet::GetSize(), m_compressionThreshold, m_etherType, m_forceEtherType, m_netDevice, m_node, m_txTrace, m_useIphc, NS_ASSERT_MSG, NS_LOG_DEBUG, NS_LOG_FUNCTION, and NS_LOG_LOGIC.
Referenced by Send(), and SendFrom().
Here is the call graph for this function:
Here is the caller graph for this function:
|
private |
Drops the oldest fragment set.
|
virtual |
Implements ns3::NetDevice.
Definition at line 295 of file sixlowpan-net-device.cc.
References m_netDevice, NS_ASSERT_MSG, and NS_LOG_FUNCTION.
|
virtual |
Calling this method is invalid if IsBroadcast returns not true.
Implements ns3::NetDevice.
Definition at line 349 of file sixlowpan-net-device.cc.
References m_netDevice, NS_ASSERT_MSG, and NS_LOG_FUNCTION.
Implements ns3::NetDevice.
Definition at line 279 of file sixlowpan-net-device.cc.
References m_netDevice, NS_ASSERT_MSG, and NS_LOG_FUNCTION.
|
virtual |
Implements ns3::NetDevice.
Definition at line 273 of file sixlowpan-net-device.cc.
References m_ifIndex, and NS_LOG_FUNCTION.
Referenced by DoSend(), ProcessFragment(), and ReceiveFromDevice().
Here is the caller graph for this function:
|
virtual |
Returns the link-layer MTU for this interface.
If the link-layer MTU is smaller than IPv6's minimum MTU (RFC 4944), 1280 will be returned.
Implements ns3::NetDevice.
Definition at line 311 of file sixlowpan-net-device.cc.
References m_netDevice, and NS_LOG_FUNCTION.
|
virtual |
Make and return a MAC multicast address using the provided multicast group.
RFC 1112 says that an Ipv4 host group address is mapped to an Ethernet multicast address by placing the low-order 23-bits of the IP address into the low-order 23 bits of the Ethernet multicast address 01-00-5E-00-00-00 (hex). Similar RFCs exist for Ipv6 and Eui64 mappings. This method performs the multicast address creation function appropriate to the underlying MAC address of the device. This MAC address is encapsulated in an abstract Address to avoid dependencies on the exact MAC address format.
In the case of net devices that do not support multicast, clients are expected to test NetDevice::IsMulticast and avoid attempting to map multicast packets. Subclasses of NetDevice that do support multicasting are expected to override this method and provide an implementation appropriate to the particular device.
| multicastGroup | The IP address for the multicast group destination of the packet. |
Implements ns3::NetDevice.
Definition at line 365 of file sixlowpan-net-device.cc.
References m_netDevice, NS_ASSERT_MSG, and NS_LOG_FUNCTION.
|
virtual |
Get the MAC multicast address corresponding to the IPv6 address provided.
| addr | IPv6 address |
Implements ns3::NetDevice.
Definition at line 373 of file sixlowpan-net-device.cc.
References m_netDevice, NS_ASSERT_MSG, and NS_LOG_FUNCTION.
Returns a smart pointer to the underlying NetDevice.
Definition at line 117 of file sixlowpan-net-device.cc.
References m_netDevice, and NS_LOG_FUNCTION.
When a subclass needs to get access to the underlying node base class to print the nodeid for example, it can invoke this method.
Implements ns3::NetDevice.
Definition at line 498 of file sixlowpan-net-device.cc.
References m_node, and NS_LOG_FUNCTION.
|
static |
Get the type ID.
Definition at line 49 of file sixlowpan-net-device.cc.
References m_compressionThreshold, m_dropTrace, m_etherType, m_forceEtherType, m_fragmentExpirationTimeout, m_fragmentReassemblyListSize, m_omitUdpChecksum, m_rxTrace, m_txTrace, m_useIphc, ns3::MakeBooleanAccessor(), ns3::MakeBooleanChecker(), ns3::MakeTimeAccessor(), ns3::MakeTimeChecker(), ns3::MakeTraceSourceAccessor(), ns3::MakeUintegerAccessor(), ns3::Seconds(), and ns3::TypeId::SetParent().
Here is the call graph for this function:
|
private |
Process the timeout for packet fragments.
| key | representing the packet fragments |
| iif | Input Interface |
Definition at line 2060 of file sixlowpan-net-device.cc.
References DROP_FRAGMENT_TIMEOUT, ns3::Object::GetObject(), list, m_dropTrace, m_fragments, m_fragmentsTimers, m_node, and NS_LOG_FUNCTION.
Referenced by ProcessFragment().
Here is the call graph for this function:
Here is the caller graph for this function:
|
virtual |
Return true if the net device is acting as a bridge.
Implements ns3::NetDevice.
Definition at line 389 of file sixlowpan-net-device.cc.
References m_netDevice, NS_ASSERT_MSG, and NS_LOG_FUNCTION.
|
virtual |
Implements ns3::NetDevice.
Definition at line 341 of file sixlowpan-net-device.cc.
References m_netDevice, NS_ASSERT_MSG, and NS_LOG_FUNCTION.
|
virtual |
Implements ns3::NetDevice.
Definition at line 325 of file sixlowpan-net-device.cc.
References m_netDevice, NS_ASSERT_MSG, and NS_LOG_FUNCTION.
|
virtual |
Implements ns3::NetDevice.
Definition at line 357 of file sixlowpan-net-device.cc.
References m_netDevice, NS_ASSERT_MSG, and NS_LOG_FUNCTION.
|
virtual |
Return true if the net device is on a point-to-point link.
Implements ns3::NetDevice.
Definition at line 381 of file sixlowpan-net-device.cc.
References m_netDevice, NS_ASSERT_MSG, and NS_LOG_FUNCTION.
|
private |
make a global address from a MAC address.
| addr | the MAC address |
| prefix | the address prefix |
Definition at line 2104 of file sixlowpan-net-device.cc.
References ns3::Mac16Address::ConvertFrom(), ns3::Mac64Address::ConvertFrom(), ns3::Mac48Address::ConvertFrom(), ns3::Ipv6Address::GetAny(), ns3::Ipv6Address::IsAny(), ns3::Mac16Address::IsMatchingType(), ns3::Mac64Address::IsMatchingType(), ns3::Mac48Address::IsMatchingType(), m_forceEtherType, ns3::Ipv6Address::MakeAutoconfiguredAddress(), and NS_ABORT_MSG.
Referenced by DecompressLowPanHc1().
Here is the call graph for this function:
Here is the caller graph for this function:
|
private |
make a link-local address from a MAC address.
| addr | the MAC address |
Definition at line 2078 of file sixlowpan-net-device.cc.
References ns3::Mac16Address::ConvertFrom(), ns3::Mac64Address::ConvertFrom(), ns3::Mac48Address::ConvertFrom(), ns3::Ipv6Address::GetAny(), ns3::Ipv6Address::IsAny(), ns3::Mac16Address::IsMatchingType(), ns3::Mac64Address::IsMatchingType(), ns3::Mac48Address::IsMatchingType(), m_forceEtherType, ns3::Ipv6Address::MakeAutoconfiguredLinkLocalAddress(), and NS_ABORT_MSG.
Referenced by CompressLowPanHc1(), CompressLowPanIphc(), DecompressLowPanHc1(), and DecompressLowPanIphc().
Here is the call graph for this function:
Here is the caller graph for this function:
|
virtual |
Called by higher-layers to check if this NetDevice requires ARP to be used.
Implements ns3::NetDevice.
Definition at line 510 of file sixlowpan-net-device.cc.
References m_netDevice, NS_ASSERT_MSG, and NS_LOG_FUNCTION.
|
private |
Copy constructor.
Defined and unimplemented to avoid misuse
|
private |
Process a packet fragment.
| packet | the packet |
| src | the source MAC address |
| dst | the destination MAC address |
| isFirst | true if it is the first fragment, false otherwise |
Definition at line 1797 of file sixlowpan-net-device.cc.
References ns3::SixLowPanNetDevice::Fragments::AddFirstFragment(), ns3::SixLowPanNetDevice::Fragments::AddFragment(), ns3::Packet::Copy(), DecompressLowPanHc1(), DecompressLowPanIphc(), DROP_FRAGMENT_BUFFER_FULL, ns3::SixLowPanFragN::GetDatagramOffset(), ns3::SixLowPanFrag1::GetDatagramSize(), ns3::SixLowPanFragN::GetDatagramSize(), ns3::SixLowPanFrag1::GetDatagramTag(), ns3::SixLowPanFragN::GetDatagramTag(), ns3::SixLowPanDispatch::GetDispatchType(), GetIfIndex(), ns3::Object::GetObject(), ns3::SixLowPanNetDevice::Fragments::GetPacket(), ns3::Packet::GetSize(), HandleFragmentsTimeout(), ns3::SixLowPanNetDevice::Fragments::IsEntire(), list, ns3::SixLowPanDispatch::LOWPAN_HC1, ns3::SixLowPanDispatch::LOWPAN_IPHC, ns3::SixLowPanDispatch::LOWPAN_IPv6, m_dropTrace, m_fragmentExpirationTimeout, m_fragmentReassemblyListSize, m_fragments, m_fragmentsTimers, m_node, ns3::Simulator::Now(), NS_FATAL_ERROR, NS_LOG_DEBUG, NS_LOG_FUNCTION, NS_LOG_LOGIC, packetSize, ns3::Packet::RemoveHeader(), ns3::Simulator::Schedule(), and ns3::SixLowPanNetDevice::Fragments::SetPacketSize().
Referenced by ReceiveFromDevice().
Here is the call graph for this function:
Here is the caller graph for this function:
|
private |
receives all the packets from a NetDevice for further processing.
| device | the NetDevice the packet ws received from |
| packet | the received packet |
| protocol | the protocol (if known) |
| source | the source address |
| destination | the destination address |
| packetType | the packet kind (e.g., HOST, BROADCAST, etc.) |
Definition at line 169 of file sixlowpan-net-device.cc.
References ns3::Packet::Copy(), ns3::Packet::CopyData(), DecompressLowPanHc1(), DecompressLowPanIphc(), DROP_UNKNOWN_EXTENSION, ns3::SixLowPanDispatch::GetDispatchType(), GetIfIndex(), ns3::Object::GetObject(), ns3::Packet::GetSize(), ns3::Packet::GetUid(), ns3::Callback< R, T1, T2, T3, T4, T5, T6, T7, T8, T9 >::IsNull(), ns3::SixLowPanDispatch::LOWPAN_BC0, ns3::SixLowPanDispatch::LOWPAN_FRAG1, ns3::SixLowPanDispatch::LOWPAN_FRAGN, ns3::SixLowPanDispatch::LOWPAN_HC1, ns3::SixLowPanDispatch::LOWPAN_IPHC, ns3::SixLowPanDispatch::LOWPAN_IPv6, ns3::SixLowPanDispatch::LOWPAN_MESH, m_dropTrace, m_node, m_promiscRxCallback, m_rxCallback, m_rxTrace, NS_LOG_DEBUG, NS_LOG_FUNCTION, ProcessFragment(), ns3::Ipv6L3Protocol::PROT_NUMBER, and ns3::Packet::RemoveHeader().
Referenced by SetNetDevice().
Here is the call graph for this function:
Here is the caller graph for this function:
|
virtual |
| packet | packet sent from above down to Network Device |
| dest | mac address of the destination (already resolved) |
| protocolNumber | identifies the type of payload contained in this packet. Used to call the right L3Protocol when the packet is received. |
Called from higher layer to send packet into Network Device to the specified destination Address
Implements ns3::NetDevice.
Definition at line 397 of file sixlowpan-net-device.cc.
References DoSend(), and NS_LOG_FUNCTION.
Here is the call graph for this function:
|
virtual |
| packet | packet sent from above down to Network Device |
| source | source mac address (so called "MAC spoofing") |
| dest | mac address of the destination (already resolved) |
| protocolNumber | identifies the type of payload contained in this packet. Used to call the right L3Protocol when the packet is received. |
Called from higher layer to send packet into Network Device with the specified source and destination Addresses.
Implements ns3::NetDevice.
Definition at line 409 of file sixlowpan-net-device.cc.
References DoSend(), and NS_LOG_FUNCTION.
Here is the call graph for this function:
|
virtual |
Set the address of this interface.
| address | address to set |
Implements ns3::NetDevice.
Definition at line 287 of file sixlowpan-net-device.cc.
References m_netDevice, NS_ASSERT_MSG, and NS_LOG_FUNCTION.
|
virtual |
| index | ifIndex of the device |
Implements ns3::NetDevice.
Definition at line 267 of file sixlowpan-net-device.cc.
References m_ifIndex, and NS_LOG_FUNCTION.
|
virtual |
| mtu | MTU value, in bytes, to set for the device |
Override for default MTU defined on a per-type basis.
Implements ns3::NetDevice.
Definition at line 303 of file sixlowpan-net-device.cc.
References m_netDevice, NS_ASSERT_MSG, and NS_LOG_FUNCTION.
Setup SixLowPan to be a proxy for the specified NetDevice.
All the packets incoming and outgoing from the NetDevice will be processed by SixLowPanNetDevice.
| device | a smart pointer to the NetDevice to be proxied. |
Definition at line 123 of file sixlowpan-net-device.cc.
References m_etherType, m_forceEtherType, m_netDevice, m_node, ns3::MakeCallback(), NS_LOG_DEBUG, NS_LOG_FUNCTION, ReceiveFromDevice(), and ns3::Node::RegisterProtocolHandler().
Referenced by SixlowpanHc1ImplTest::DoRun(), SixlowpanIphcImplTest::DoRun(), and SixlowpanFragmentationTest::DoRun().
Here is the call graph for this function:
Here is the caller graph for this function:| node | the node associated to this netdevice. |
This method is called from ns3::Node::AddDevice.
Implements ns3::NetDevice.
Definition at line 504 of file sixlowpan-net-device.cc.
References m_node, and NS_LOG_FUNCTION.
|
virtual |
| cb | callback to invoke whenever a packet has been received in promiscuous mode and must be forwarded to the higher layers. |
Enables netdevice promiscuous mode and sets the callback that will handle promiscuous mode packets. Note, promiscuous mode packets means all packets, including those packets that can be sensed by the netdevice but which are intended to be received by other hosts.
Implements ns3::NetDevice.
Definition at line 524 of file sixlowpan-net-device.cc.
References m_promiscRxCallback, and NS_LOG_FUNCTION.
|
virtual |
| cb | callback to invoke whenever a packet has been received and must be forwarded to the higher layers. |
Set the callback to be used to notify higher layers when a packet has been received.
Implements ns3::NetDevice.
Definition at line 518 of file sixlowpan-net-device.cc.
References m_rxCallback, and NS_LOG_FUNCTION.
|
virtual |
Implements ns3::NetDevice.
Definition at line 530 of file sixlowpan-net-device.cc.
References NS_LOG_FUNCTION.
|
private |
Minimum L2 payload size.
Definition at line 505 of file sixlowpan-net-device.h.
Referenced by DoSend(), and GetTypeId().
|
private |
Callback to trace drop packets.
Data passed:
Definition at line 259 of file sixlowpan-net-device.h.
Referenced by GetTypeId(), HandleFragmentsTimeout(), ProcessFragment(), and ReceiveFromDevice().
|
private |
EtherType number (used only if m_forceEtherType is true)
Definition at line 502 of file sixlowpan-net-device.h.
Referenced by DoSend(), GetTypeId(), and SetNetDevice().
|
private |
Force the EtherType number.
Also implying that the underlying NetDevice is using 48-bit Addresses, e.g., Ethernet, WiFi, etc.
Definition at line 500 of file sixlowpan-net-device.h.
Referenced by DoSend(), GetTypeId(), MakeGlobalAddressFromMac(), MakeLinkLocalAddressFromMac(), and SetNetDevice().
|
private |
Time limit for fragment rebuilding.
Definition at line 482 of file sixlowpan-net-device.h.
Referenced by GetTypeId(), and ProcessFragment().
|
private |
How many packets can be rebuilt at the same time.
Some real implementation do limit this. Zero means no limit.
Definition at line 488 of file sixlowpan-net-device.h.
Referenced by GetTypeId(), and ProcessFragment().
|
private |
Fragments hold to be rebuilt.
Definition at line 480 of file sixlowpan-net-device.h.
Referenced by ns3::SixLowPanNetDevice::Fragments::AddFragment(), DoDispose(), ns3::SixLowPanNetDevice::Fragments::GetFraments(), ns3::SixLowPanNetDevice::Fragments::GetPacket(), HandleFragmentsTimeout(), ns3::SixLowPanNetDevice::Fragments::IsEntire(), and ProcessFragment().
|
private |
Timers related to fragment rebuilding.
Definition at line 481 of file sixlowpan-net-device.h.
Referenced by DoDispose(), HandleFragmentsTimeout(), and ProcessFragment().
|
private |
Interface index.
Definition at line 494 of file sixlowpan-net-device.h.
Referenced by GetIfIndex(), and SetIfIndex().
Smart pointer to the underlying NetDevice.
Definition at line 493 of file sixlowpan-net-device.h.
Referenced by AddLinkChangeCallback(), DoDispose(), DoFragmentation(), DoSend(), GetAddress(), GetBroadcast(), GetChannel(), GetMtu(), GetMulticast(), GetNetDevice(), IsBridge(), IsBroadcast(), IsLinkUp(), IsMulticast(), IsPointToPoint(), NeedsArp(), SetAddress(), SetMtu(), SetNetDevice(), and SixLowPanNetDevice().
Smart pointer to the Node.
Definition at line 492 of file sixlowpan-net-device.h.
Referenced by DoDispose(), DoSend(), GetNode(), HandleFragmentsTimeout(), ProcessFragment(), ReceiveFromDevice(), SetNetDevice(), and SetNode().
|
private |
Omit UDP checksum in NC1 encoding.
Definition at line 503 of file sixlowpan-net-device.h.
Referenced by CompressLowPanIphc(), CompressLowPanNhc(), and GetTypeId().
|
private |
The callback used to notify higher layers that a packet has been received in promiscuous mode.
Definition at line 228 of file sixlowpan-net-device.h.
Referenced by ReceiveFromDevice(), and SetPromiscReceiveCallback().
|
private |
Rng for the fragments tag.
Definition at line 507 of file sixlowpan-net-device.h.
Referenced by AssignStreams(), DoFragmentation(), and SixLowPanNetDevice().
|
private |
The callback used to notify higher layers that a packet has been received.
Definition at line 223 of file sixlowpan-net-device.h.
Referenced by ReceiveFromDevice(), and SetReceiveCallback().
|
private |
Callback to trace RX (reception) packets.
Data passed:
Definition at line 248 of file sixlowpan-net-device.h.
Referenced by GetTypeId(), and ReceiveFromDevice().
|
private |
Callback to trace TX (transmission) packets.
Data passed:
Definition at line 238 of file sixlowpan-net-device.h.
Referenced by DoSend(), and GetTypeId().
|
private |
Use IPHC or HC1.
Definition at line 490 of file sixlowpan-net-device.h.
Referenced by DoSend(), and GetTypeId().