encapsulates test code More...
#include "test.h"
Inherits ns3::NonCopyable.
Inherited by AbstractAnimationInterfaceTestCase, AcousticModemEnergyDepletionTestCase, AcousticModemEnergyTestCase, AdaptiveRedQueueDiscTestCase, AddressAllocator6TestCase, AddressAllocatorHelperTestCase, AddressAllocatorTestCase, AddressCollision6TestCase, AddressCollisionTestCase, AggregateObjectTestCase, AlternateFindTestCase, AmpduAggregationTest, AnnexC_TestCase, AttributeTestCase< T >, AutoRedQueueDiscTestCase, BasicAddTestCase, BasicCallbackTestCase, BasicEnergyHarvesterTestCase, BasicFindTestCase, BasicRenameTestCase, BasicTracedCallbackTestCase, BriteTopologyFunctionTestCase, BriteTopologyStructureTestCase, BufferTest, Bug555TestCase, Bug730TestCase, Bug772ChainTest, BuildingsHelperOneTestCase, BuildingsPathlossTestCase, BuildingsShadowingTestCase, BuildProfileTestCase, BurstErrorModelSimple, CallbackValueTestCase, ChainRegressionTest, ChannelAccessTestCase, ChannelCoordinationTestCase, ChannelRoutingTestCase, CoDelQueueDiscBasicDrop, CoDelQueueDiscBasicEnqueueDequeue, CoDelQueueDiscBasicOverflow, CoDelQueueDiscControlLawTest, CoDelQueueDiscNewtonStepTest, CollisionTestCase, CommandLineTestCaseBase, CosineAntennaModelTestCase, CreateObjectTestCase, CsmaBridgeTestCase, CsmaBroadcastTestCase, CsmaMulticastTestCase, CsmaOneSubnetTestCase, CsmaPacketSocketTestCase, CsmaPingTestCase, CsmaRawIpSocketTestCase, CsmaStarTestCase, CtrlBAckResponseHeaderTest, DcfManagerTest, DegreesToRadiansTestCase, DiffTestCase, DropTailQueueTestCase, DsaRequestTestCase, DsdvHeaderTestCase, DsdvTableTestCase, DsrAckHeaderTest, DsrAckReqHeaderTest, DsrCacheEntryTest, DsrFsHeaderTest, DsrRerrHeaderTest, DsrRrepHeaderTest, DsrRreqHeaderTest, DsrRreqTableTest, DsrSendBuffTest, DsrSRHeaderTest, DualStackTestCase, EpcS1uDlTestCase, EpcS1uUlTestCase, EpcTftClassifierTestCase, EpsGtpuHeaderTestCase, ErrorModelSimple, EventGarbageCollectorTestCase, ExampleAddress6GeneratorTestCase, ExampleAddressGeneratorTestCase, FileHeaderTestCase, FindPathTestCase, FiveDoublesAverageTestCase, FiveDoublesTestCase, FiveIntegersAverageTestCase, FiveIntegersTestCase, FlameHeaderTest, FlameRegressionTest, FlameRtableTest, FriisPropagationLossModelTestCase, FullyQualifiedAddTestCase, FullyQualifiedFindTestCase, FullyQualifiedRenameTestCase, GeoToCartesianTestCase, GlobalRouteManagerImplTestCase, GlobalValueTestCase, HashTestCase, HistogramTestCase, HwmpDoRfRegressionTest, HwmpProactiveRegressionTest, HwmpReactiveRegressionTest, HwmpRtableTest, HwmpSimplestRegressionTest, IntegerTraceSourceAttributeTestCase, IntegerTraceSourceTestCase, InterferenceHelperSequenceTest, IpAddressHelperTestCasev4, IpAddressHelperTestCasev6, Ipv4DynamicGlobalRoutingTestCase, Ipv4ForwardingTest, Ipv4FragmentationTest, Ipv4GlobalRoutingSlash32TestCase, Ipv4HeaderTest, Ipv4L3ProtocolTestCase, Ipv4ListRoutingNegativeTestCase, Ipv4ListRoutingPositiveTestCase, Ipv4PacketInfoTagTest, Ipv4RawSocketImplTest, Ipv4RipCountToInfinityTest, Ipv4RipSplitHorizonStrategyTest, Ipv4RipTest, Ipv4StaticRoutingSlash32TestCase, Ipv6AddressTestCase1, Ipv6ForwardingTest, Ipv6FragmentationTest, Ipv6L3ProtocolTestCase, Ipv6ListRoutingNegativeTestCase, Ipv6ListRoutingPositiveTestCase, Ipv6PacketInfoTagTest, Ipv6RawSocketImplTest, Ipv6RipngCountToInfinityTest, Ipv6RipngSplitHorizonStrategyTest, Ipv6RipngTest, IsotropicAntennaModelTestCase, ItuR1411LosPropagationLossModelTestCase, ItuR1411NlosOverRooftopPropagationLossModelTestCase, Kun2600MhzPropagationLossModelTestCase, LenaCqaFfMacSchedulerTestCase1, LenaCqaFfMacSchedulerTestCase2, LenaDataPhyErrorModelTestCase, LenaDlCtrlPhyErrorModelTestCase, LenaFdBetFfMacSchedulerTestCase1, LenaFdBetFfMacSchedulerTestCase2, LenaFdMtFfMacSchedulerTestCase, LenaFdTbfqFfMacSchedulerTestCase1, LenaFdTbfqFfMacSchedulerTestCase2, LenaHarqTestCase, LenaMimoTestCase, LenaPfFfMacSchedulerTestCase1, LenaPfFfMacSchedulerTestCase2, LenaPssFfMacSchedulerTestCase1, LenaPssFfMacSchedulerTestCase2, LenaRrFfMacSchedulerTestCase, LenaTdBetFfMacSchedulerTestCase1, LenaTdBetFfMacSchedulerTestCase2, LenaTdMtFfMacSchedulerTestCase, LenaTdTbfqFfMacSchedulerTestCase1, LenaTdTbfqFfMacSchedulerTestCase2, LenaTtaFfMacSchedulerTestCase, LiIonEnergyTestCase, LogDistancePropagationLossModelTestCase, LookupTimeTestCase, LrWpanAckTestCase, LrWpanCcaTestCase, LrWpanCollisionTestCase, LrWpanEdTestCase, LrWpanErrorDistanceTestCase, LrWpanErrorModelTestCase, LrWpanPacketTestCase, LrWpanPlmeAndPdInterfaceTestCase, LrWpanSpectrumValueHelperTestCase, LteCellSelectionTestCase, LteCqiGenerationDlPowerControlTestCase, LteCqiGenerationTestCase, LteDownlinkCtrlSinrTestCase, LteDownlinkDataSinrTestCase, LteDownlinkPowerControlRrcConnectionReconfigurationTestCase, LteDownlinkPowerControlSpectrumValueTestCase, LteDownlinkPowerControlTestCase, LteEarfcnTestCase, LteEnbAntennaTestCase, LteEpcE2eDataTestCase, LteFadingSystemTestCase, LteFadingTestCase, LteFrAreaTestCase, LteFrTestCase, LteHandoverDelayTestCase, LteHandoverTargetTestCase, LteInterferenceHardFrTestCase, LteInterferenceStrictFrTestCase, LteInterferenceTestCase, LteLinkAdaptationTestCase, LteNoisePsdTestCase, LtePathlossModelSystemTestCase, LteRlcAmE2eTestCase, LteRlcAmTransmitterTestCase, LteRlcUmE2eTestCase, LteRlcUmTransmitterTestCase, LteRrcConnectionEstablishmentTestCase, LteSpectrumModelTestCase, LteTxPsdTestCase, LteUeMeasurementsHandoverTestCase, LteUeMeasurementsPiecewiseTestCase1, LteUeMeasurementsPiecewiseTestCase2, LteUeMeasurementsTestCase, LteUplinkDataSinrTestCase, LteUplinkPowerControlTestCase, LteUplinkSrsSinrTestCase, LteX2HandoverMeasuresTestCase, LteX2HandoverTestCase, MakeBoundCallbackTestCase, MakeCallbackTemplatesTestCase, MakeCallbackTestCase, ManyUniformRandomVariablesOneGetValueCallTestCase, MatrixPropagationLossModelTestCase, MeshHeaderTest, MeshInformationElementVectorBist, MobilityTraceTestCase, NetworkAllocatorHelperTestCase, NetworkAndAddress6TestCase, NetworkAndAddressTestCase, NetworkNumber6AllocatorTestCase, NetworkNumberAllocatorTestCase, Ns2MobilityHelperTest, ns3::aodv::AodvRqueueTest, ns3::aodv::AodvRtableEntryTest, ns3::aodv::AodvRtableTest, ns3::aodv::IdCacheTest, ns3::aodv::LoopbackTestCase, ns3::aodv::NeighborTest, ns3::aodv::QueueEntryTest, ns3::aodv::RerrHeaderTest, ns3::aodv::RrepAckHeaderTest, ns3::aodv::RrepHeaderTest, ns3::aodv::RreqHeaderTest, ns3::aodv::TypeHeaderTest, ns3::int64x64::test::Int64x64ArithmeticTestCase, ns3::int64x64::test::Int64x64Bug1786TestCase, ns3::int64x64::test::Int64x64Bug455TestCase, ns3::int64x64::test::Int64x64Bug863TestCase, ns3::int64x64::test::Int64x64CompareTestCase, ns3::int64x64::test::Int64x64DoubleTestCase, ns3::int64x64::test::Int64x64HiLoTestCase, ns3::int64x64::test::Int64x64ImplTestCase, ns3::int64x64::test::Int64x64InputOutputTestCase, ns3::int64x64::test::Int64x64InputTestCase, ns3::int64x64::test::Int64x64InvertTestCase, ns3::LenaDeactivateBearerTestCase, ns3::olsr::Bug780Test, ns3::olsr::HelloRegressionTest, ns3::olsr::TcRegressionTest, ns3::RlcAmStatusPduTestCase, ns3::TcpEndPointBug2211Test, ns3::TcpGeneralTest, ns3::TcpHeaderFlagsToString, ns3::TcpHeaderGetSetTestCase, ns3::TcpHeaderWithRFC793OptionTestCase, ns3::TcpHighSpeedDecrementTest, ns3::TcpHighSpeedIncrementTest, ns3::TcpHyblaIncrementTest, ns3::TcpOptionTSTestCase, ns3::TcpOptionWSTestCase, ns3::TestSuite, ns3::TimestampValueTestCase, Ns3TcpCwndTestCase1, Ns3TcpCwndTestCase2, Ns3TcpInteroperabilityTestCase, Ns3TcpLossTestCase, Ns3TcpNoDelayTestCase, Ns3TcpSocketTestCase1, Ns3TcpSocketTestCase2, Ns3TcpStateTestCase, Ns3WimaxCsParamTlvTestCase, Ns3WimaxFragmentationTestCase, Ns3WimaxManagementConnectionsTestCase, Ns3WimaxNetworkEntryTestCase, Ns3WimaxSchedulingTestCase, Ns3WimaxSfCreationTestCase, Ns3WimaxSfTlvTestCase, Ns3WimaxSFTypeTestCase, Ns3WimaxSimpleOFDMTestCase, Ns3WimaxSNRtoBLERTestCase, NscTcpLossTestCase1, NscTcpLossTestCase2, NullifyCallbackTestCase, ObjectFactoryTestCase, ObjectMapAttributeTestCase, ObjectVectorAttributeTestCase, ObjectVectorConfigTestCase, ObjectVectorTraceConfigTestCase, OcbWifiMacTestCase, OkumuraHataPropagationLossModelTestCase, OlsrEmfTestCase, OlsrHelloTestCase, OlsrHnaTestCase, OlsrMidTestCase, OlsrMprTestCase, OlsrTcTestCase, OneIntegerAverageTestCase, OneIntegerTestCase, OneUniformRandomVariableManyGetValueCallsTestCase, OneVectorConstructorTestCase, PacketBufferingCaseA, PacketBufferingCaseB, PacketLossCounterTestCase, PacketMetadataTest, PacketSocketAppsTest, PacketTagListTest, PacketTest, ParabolicAntennaModelTestCase, PbbTestCase, PeerLinkFrameStartTest, PeerManagementProtocolRegressionTest, PfifoFastQueueDiscDscpPrioritization, PfifoFastQueueDiscNonIpHeader, PfifoFastQueueDiscOverflow, PfifoFastQueueDiscTosPrioritization, PointerAttributeTestCase, PointToPointTest, PowerRateAdaptationTest, ProbeTestCase1, PtrTestCase, QosUtilsIsOldPacketTest, RadiansToDegreesTestCase, RandCartAroundGeoTestCase, RandomRoomPositionAllocatorTestCase, RandomVariableStreamAttributeTestCase, RandomVariableStreamConstantTestCase, RandomVariableStreamDeterministicTestCase, RandomVariableStreamEmpiricalAntitheticTestCase, RandomVariableStreamEmpiricalTestCase, RandomVariableStreamErlangAntitheticTestCase, RandomVariableStreamErlangTestCase, RandomVariableStreamExponentialAntitheticTestCase, RandomVariableStreamExponentialTestCase, RandomVariableStreamGammaAntitheticTestCase, RandomVariableStreamGammaTestCase, RandomVariableStreamLogNormalAntitheticTestCase, RandomVariableStreamLogNormalTestCase, RandomVariableStreamNormalAntitheticTestCase, RandomVariableStreamNormalTestCase, RandomVariableStreamParetoAntitheticTestCase, RandomVariableStreamParetoTestCase, RandomVariableStreamSequentialTestCase, RandomVariableStreamUniformAntitheticTestCase, RandomVariableStreamUniformTestCase, RandomVariableStreamWeibullAntitheticTestCase, RandomVariableStreamWeibullTestCase, RandomVariableStreamZetaAntitheticTestCase, RandomVariableStreamZetaTestCase, RandomVariableStreamZipfAntitheticTestCase, RandomVariableStreamZipfTestCase, RangePropagationLossModelTestCase, ReadFileTestCase, ReadModeCreateTestCase, RecordHeaderTestCase, RedQueueDiscTestCase, RelativeAddTestCase, RelativeFindTestCase, RelativeRenameTestCase, ResetAllocatorHelperTestCase, RngExponentialTestCase, RngNormalTestCase, RngParetoTestCase, RngUniformTestCase, RocketfuelTopologyReaderTest, RootNamespaceConfigTestCase, RrcHeaderTestCase, RttEstimatorTestCase, SameRoomPositionAllocatorTestCase, SampleTestCase1, SearchAttributesOfParentObjectsTestCase, SequenceNumberTestCase, SimulatorEventsTestCase, SimulatorTemplateTestCase, SixlowpanFragmentationTest, SixlowpanHc1ImplTest, SixlowpanIphcImplTest, SpectrumIdealPhyTestCase, SpectrumInterferenceTestCase, SpectrumValueTestCase, SteadyStateRandomWaypointTest, StringContextAddTestCase, StringContextFindTestCase, StringContextRenameTestCase, SwitchFlowTableTestCase, TcpTestCase, TestEmptyOptionField, TestFulfilledAlignment, TestOptionWithAlignment, TestOptionWithoutAlignment, ThreadedSimulatorEventsTestCase, TimeInputOutputTestCase, TimerStateTestCase, TimerTemplateTestCase, TimeSimpleTestCase, TimeWithSignTestCase, TracedCallbackTestCase, TracedCallbackTypedefTestCase, TracedValueCallbackTestCase, TvHelperDistributionTestCase, TvSpectrumTransmitterTestCase, TwoLevelAggregationTest, TwoRayGroundPropagationLossModelTestCase, TwoVectorsConstructorTestCase, TxDurationTest, TypeTraitsTestCase, UanTest, Udp6SocketImplTest, Udp6SocketLoopbackTest, UdpClientServerTestCase, UdpEchoClientSetFillTestCase, UdpSocketImplTest, UdpSocketLoopbackTest, UdpTraceClientServerTestCase, UnderRootNamespaceConfigTestCase, UniqueTypeIdTestCase, WatchdogTestCase, WaveformGeneratorTestCase, WaypointInitialPositionIsWaypoint, WaypointLazyNotifyFalse, WaypointLazyNotifyTrue, WaypointMobilityModelNotifyTest, WaypointMobilityModelViaHelper, WifiErrorRateModelsTestCaseDsss, WifiErrorRateModelsTestCaseNist, WifiInterferenceTestCase, WifiMsduAggregatorThroughputTest, WifiTest, and WriteModeCreateTestCase.
Collaboration diagram for ns3::TestCase:Classes | |
| struct | Result |
| Container for results from a TestCase. More... | |
Public Types | |
| enum | TestDuration { QUICK = 1, EXTENSIVE = 2, TAKES_FOREVER = 3 } |
| How long the test takes to execute. More... | |
Public Member Functions | |
| virtual | ~TestCase () |
| Destructor. More... | |
| std::string | GetName (void) const |
Protected Member Functions | |
| TestCase (std::string name) | |
| Constructor. More... | |
| void | AddTestCase (TestCase *testCase, enum TestDuration duration) |
| Add an individual child TestCase to this test suite. More... | |
| TestCase * | GetParent () const |
| Get the parent of this TestCsse. More... | |
| bool | IsStatusFailure (void) const |
| Check if any tests failed. More... | |
| bool | IsStatusSuccess (void) const |
| Check if all tests passed. More... | |
| void | SetDataDir (std::string directory) |
| Set the data directory where reference trace files can be found. More... | |
Internal Interface | |
These methods are the interface used by test macros and should not be used directly by normal test code. | |
| void | ReportTestFailure (std::string cond, std::string actual, std::string limit, std::string message, std::string file, int32_t line) |
| Log the failure of this TestCase. More... | |
| bool | MustAssertOnFailure (void) const |
| Check if this run should assert on failure. More... | |
| bool | MustContinueOnFailure (void) const |
| Check if this run should continue on failure. More... | |
| std::string | CreateDataDirFilename (std::string filename) |
| Construct the full path to a file in the data directory. More... | |
| std::string | CreateTempDirFilename (std::string filename) |
| Construct the full path to a file in a temporary directory. More... | |
Private Member Functions | |
| virtual void | DoRun (void)=0 |
| Implementation to actually run this TestCase. More... | |
| virtual void | DoSetup (void) |
| Implementation to do any local setup required for this TestCase. More... | |
| virtual void | DoTeardown (void) |
| Implementation to do any local setup required for this TestCase. More... | |
| bool | IsFailed (void) const |
| Check if any tests failed. More... | |
| void | Run (TestRunnerImpl *runner) |
| Actually run this TestCase. More... | |
Private Member Functions inherited from ns3::NonCopyable | |
| NonCopyable () | |
| Constructor. More... | |
| ~NonCopyable () | |
| Destructor. More... | |
Private Attributes | |
| std::vector< TestCase * > | m_children |
| Vector of my children. More... | |
| std::string | m_dataDir |
| My data directory. More... | |
| enum TestDuration | m_duration |
| TestCase duration. More... | |
| std::string | m_name |
| TestCase name. More... | |
| TestCase * | m_parent |
| Pointer to my parent TestCase. More... | |
| struct Result * | m_result |
| Results data. More... | |
| TestRunnerImpl * | m_runner |
| Pointer to the TestRunner. More... | |
Friends | |
| class | TestRunnerImpl |
encapsulates test code
To allow a new test to be run within the ns-3 test framework, users need to create subclasses of this base class, override the DoRun method, and use the NS_TEST_* macros within DoRun.
|
virtual |
Destructor.
Definition at line 283 of file test.cc.
References m_children, m_parent, m_result, m_runner, NS_ASSERT, and NS_LOG_FUNCTION.
|
protected |
Constructor.
| [in] | name | The name of the new TestCase created |
Definition at line 272 of file test.cc.
References NS_LOG_FUNCTION.
|
protected |
Add an individual child TestCase to this test suite.
| [in] | testCase | Pointer to the TestCase object to be added. |
| [in] | duration | Amount of time this test takes to execute. |
Definition at line 297 of file test.cc.
References m_children, m_duration, m_name, m_parent, NS_LOG_FUNCTION, and NS_LOG_UNCOND.
Referenced by AnglesTestSuite::AnglesTestSuite(), AnimationInterfaceTestSuite::AnimationInterfaceTestSuite(), ns3::aodv::AodvLoopbackTestSuite::AodvLoopbackTestSuite(), ns3::aodv::AodvTestSuite::AodvTestSuite(), AredQueueDiscTestSuite::AredQueueDiscTestSuite(), Asn1EncodingSuite::Asn1EncodingSuite(), AttributesTestSuite::AttributesTestSuite(), AverageTestSuite::AverageTestSuite(), BasicDataCalculatorsTestSuite::BasicDataCalculatorsTestSuite(), BasicEnergyHarvesterTestSuite::BasicEnergyHarvesterTestSuite(), BlockAckTestSuite::BlockAckTestSuite(), BriteTestSuite::BriteTestSuite(), BufferTestSuite::BufferTestSuite(), BuildingPositionAllocatorTestSuite::BuildingPositionAllocatorTestSuite(), BuildingsHelperTestSuite::BuildingsHelperTestSuite(), BuildingsPathlossTestSuite::BuildingsPathlossTestSuite(), BuildingsShadowingTestSuite::BuildingsShadowingTestSuite(), BuildProfileTestSuite::BuildProfileTestSuite(), CallbackTestSuite::CallbackTestSuite(), CoDelQueueDiscTestSuite::CoDelQueueDiscTestSuite(), CommandLineTestSuite::CommandLineTestSuite(), ConfigTestSuite::ConfigTestSuite(), CosineAntennaModelTestSuite::CosineAntennaModelTestSuite(), CsmaSystemTestSuite::CsmaSystemTestSuite(), DcfTestSuite::DcfTestSuite(), DegreesRadiansTestSuite::DegreesRadiansTestSuite(), Dot11sTestSuite::Dot11sTestSuite(), DropTailQueueTestSuite::DropTailQueueTestSuite(), DsdvTestSuite::DsdvTestSuite(), DsrTestSuite::DsrTestSuite(), EpcS1uDlTestSuite::EpcS1uDlTestSuite(), EpcS1uUlTestSuite::EpcS1uUlTestSuite(), EpcTftClassifierTestSuite::EpcTftClassifierTestSuite(), EpsGtpuTestSuite::EpsGtpuTestSuite(), ErrorModelTestSuite::ErrorModelTestSuite(), EventGarbageCollectorTestSuite::EventGarbageCollectorTestSuite(), FlameTestSuite::FlameTestSuite(), GeoToCartesianTestSuite::GeoToCartesianTestSuite(), GlobalRouteManagerImplTestSuite::GlobalRouteManagerImplTestSuite(), GlobalValueTestSuite::GlobalValueTestSuite(), HashTestSuite::HashTestSuite(), HistogramTestSuite::HistogramTestSuite(), ns3::aodv::IdCacheTestSuite::IdCacheTestSuite(), ns3::int64x64::test::Int64x64TestSuite::Int64x64TestSuite(), Ipv4AddressGeneratorTestSuite::Ipv4AddressGeneratorTestSuite(), Ipv4AddressHelperTestSuite::Ipv4AddressHelperTestSuite(), Ipv4ForwardingTestSuite::Ipv4ForwardingTestSuite(), Ipv4FragmentationTestSuite::Ipv4FragmentationTestSuite(), Ipv4GlobalRoutingTestSuite::Ipv4GlobalRoutingTestSuite(), Ipv4HeaderTestSuite::Ipv4HeaderTestSuite(), IPv4L3ProtocolTestSuite::IPv4L3ProtocolTestSuite(), Ipv4ListRoutingTestSuite::Ipv4ListRoutingTestSuite(), Ipv4PacketInfoTagTestSuite::Ipv4PacketInfoTagTestSuite(), Ipv4RawTestSuite::Ipv4RawTestSuite(), Ipv4RipTestSuite::Ipv4RipTestSuite(), Ipv4StaticRoutingTestSuite::Ipv4StaticRoutingTestSuite(), Ipv6AddressGeneratorTestSuite::Ipv6AddressGeneratorTestSuite(), Ipv6AddressHelperTestSuite::Ipv6AddressHelperTestSuite(), Ipv6AddressTestSuite::Ipv6AddressTestSuite(), Ipv6DualStackTestSuite::Ipv6DualStackTestSuite(), Ipv6ForwardingTestSuite::Ipv6ForwardingTestSuite(), Ipv6FragmentationTestSuite::Ipv6FragmentationTestSuite(), IPv6L3ProtocolTestSuite::IPv6L3ProtocolTestSuite(), Ipv6ListRoutingTestSuite::Ipv6ListRoutingTestSuite(), Ipv6PacketInfoTagTestSuite::Ipv6PacketInfoTagTestSuite(), Ipv6RawTestSuite::Ipv6RawTestSuite(), Ipv6RipngTestSuite::Ipv6RipngTestSuite(), IsotropicAntennaModelTestSuite::IsotropicAntennaModelTestSuite(), ItuR1411LosPropagationLossModelTestSuite::ItuR1411LosPropagationLossModelTestSuite(), ItuR1411NlosOverRooftopPropagationLossModelTestSuite::ItuR1411NlosOverRooftopPropagationLossModelTestSuite(), Kun2600MhzPropagationLossModelTestSuite::Kun2600MhzPropagationLossModelTestSuite(), ns3::LenaTestBearerDeactivateSuite::LenaTestBearerDeactivateSuite(), LenaTestCqaFfMacSchedulerSuite::LenaTestCqaFfMacSchedulerSuite(), LenaTestFdBetFfMacSchedulerSuite::LenaTestFdBetFfMacSchedulerSuite(), LenaTestFdMtFfMacSchedulerSuite::LenaTestFdMtFfMacSchedulerSuite(), LenaTestFdTbfqFfMacSchedulerSuite::LenaTestFdTbfqFfMacSchedulerSuite(), LenaTestHarqSuite::LenaTestHarqSuite(), LenaTestMimoSuite::LenaTestMimoSuite(), LenaTestPfFfMacSchedulerSuite::LenaTestPfFfMacSchedulerSuite(), LenaTestPhyErrorModelSuite::LenaTestPhyErrorModelSuite(), LenaTestPssFfMacSchedulerSuite::LenaTestPssFfMacSchedulerSuite(), LenaTestRrFfMacSchedulerSuite::LenaTestRrFfMacSchedulerSuite(), LenaTestTdBetFfMacSchedulerSuite::LenaTestTdBetFfMacSchedulerSuite(), LenaTestTdMtFfMacSchedulerSuite::LenaTestTdMtFfMacSchedulerSuite(), LenaTestTdTbfqFfMacSchedulerSuite::LenaTestTdTbfqFfMacSchedulerSuite(), LenaTestTtaFfMacSchedulerSuite::LenaTestTtaFfMacSchedulerSuite(), LiIonEnergySourceTestSuite::LiIonEnergySourceTestSuite(), LrWpanAckTestSuite::LrWpanAckTestSuite(), LrWpanCcaTestSuite::LrWpanCcaTestSuite(), LrWpanCollisionTestSuite::LrWpanCollisionTestSuite(), LrWpanEdTestSuite::LrWpanEdTestSuite(), LrWpanErrorModelTestSuite::LrWpanErrorModelTestSuite(), LrWpanPacketTestSuite::LrWpanPacketTestSuite(), LrWpanPlmeAndPdInterfaceTestSuite::LrWpanPlmeAndPdInterfaceTestSuite(), LrWpanSpectrumValueHelperTestSuite::LrWpanSpectrumValueHelperTestSuite(), LteAntennaTestSuite::LteAntennaTestSuite(), LteCellSelectionTestSuite::LteCellSelectionTestSuite(), LteCqiGenerationTestSuite::LteCqiGenerationTestSuite(), LteDownlinkPowerControlTestSuite::LteDownlinkPowerControlTestSuite(), LteDownlinkSinrTestSuite::LteDownlinkSinrTestSuite(), LteEarfcnTestSuite::LteEarfcnTestSuite(), LteEpcE2eDataTestSuite::LteEpcE2eDataTestSuite(), LteFadingTestSuite::LteFadingTestSuite(), LteFrequencyReuseTestSuite::LteFrequencyReuseTestSuite(), LteHandoverTargetTestSuite::LteHandoverTargetTestSuite(), LteInterferenceFrTestSuite::LteInterferenceFrTestSuite(), LteInterferenceTestSuite::LteInterferenceTestSuite(), LteLinkAdaptationTestSuite::LteLinkAdaptationTestSuite(), LtePathlossModelTestSuite::LtePathlossModelTestSuite(), LteRlcAmE2eTestSuite::LteRlcAmE2eTestSuite(), LteRlcAmTransmitterTestSuite::LteRlcAmTransmitterTestSuite(), ns3::LteRlcHeaderTestSuite::LteRlcHeaderTestSuite(), LteRlcUmE2eTestSuite::LteRlcUmE2eTestSuite(), LteRlcUmTransmitterTestSuite::LteRlcUmTransmitterTestSuite(), LteRrcTestSuite::LteRrcTestSuite(), LteSpectrumValueHelperTestSuite::LteSpectrumValueHelperTestSuite(), LteUeMeasurementsHandoverTestSuite::LteUeMeasurementsHandoverTestSuite(), LteUeMeasurementsPiecewiseTestSuite1::LteUeMeasurementsPiecewiseTestSuite1(), LteUeMeasurementsPiecewiseTestSuite2::LteUeMeasurementsPiecewiseTestSuite2(), LteUeMeasurementsTestSuite::LteUeMeasurementsTestSuite(), LteUplinkPowerControlTestSuite::LteUplinkPowerControlTestSuite(), LteUplinkSinrTestSuite::LteUplinkSinrTestSuite(), LteX2HandoverMeasuresTestSuite::LteX2HandoverMeasuresTestSuite(), LteX2HandoverTestSuite::LteX2HandoverTestSuite(), ManyUniformRandomVariablesOneGetValueCallTestSuite::ManyUniformRandomVariablesOneGetValueCallTestSuite(), MeshTestSuite::MeshTestSuite(), MobilityTestSuite::MobilityTestSuite(), MobilityTraceTestSuite::MobilityTraceTestSuite(), NamesTestSuite::NamesTestSuite(), Ns3TcpCwndTestSuite::Ns3TcpCwndTestSuite(), Ns3TcpInteroperabilityTestSuite::Ns3TcpInteroperabilityTestSuite(), Ns3TcpLossTestSuite::Ns3TcpLossTestSuite(), Ns3TcpNoDelayTestSuite::Ns3TcpNoDelayTestSuite(), Ns3TcpSocketTestSuite::Ns3TcpSocketTestSuite(), Ns3TcpStateTestSuite::Ns3TcpStateTestSuite(), Ns3WimaxFragmentationTestSuite::Ns3WimaxFragmentationTestSuite(), Ns3WimaxMacMessagesTestSuite::Ns3WimaxMacMessagesTestSuite(), Ns3WimaxPhyTestSuite::Ns3WimaxPhyTestSuite(), Ns3WimaxQoSTestSuite::Ns3WimaxQoSTestSuite(), Ns3WimaxServiceFlowTestSuite::Ns3WimaxServiceFlowTestSuite(), Ns3WimaxSSMacTestSuite::Ns3WimaxSSMacTestSuite(), Ns3WimaxTlvTestSuite::Ns3WimaxTlvTestSuite(), NscTcpLossTestSuite::NscTcpLossTestSuite(), ObjectTestSuite::ObjectTestSuite(), OcbTestSuite::OcbTestSuite(), OkumuraHataPropagationLossModelTestSuite::OkumuraHataPropagationLossModelTestSuite(), OlsrProtocolTestSuite::OlsrProtocolTestSuite(), OlsrTestSuite::OlsrTestSuite(), OneUniformRandomVariableManyGetValueCallsTestSuite::OneUniformRandomVariableManyGetValueCallsTestSuite(), PacketMetadataTestSuite::PacketMetadataTestSuite(), PacketSocketAppsTestSuite::PacketSocketAppsTestSuite(), PacketTestSuite::PacketTestSuite(), ParabolicAntennaModelTestSuite::ParabolicAntennaModelTestSuite(), PbbTestSuite::PbbTestSuite(), PcapFileTestSuite::PcapFileTestSuite(), PfifoFastQueueDiscTestSuite::PfifoFastQueueDiscTestSuite(), PointToPointTestSuite::PointToPointTestSuite(), PowerRateAdaptationTestSuite::PowerRateAdaptationTestSuite(), ProbeTestSuite::ProbeTestSuite(), PropagationLossModelsTestSuite::PropagationLossModelsTestSuite(), PtrTestSuite::PtrTestSuite(), RandCartAroundGeoTestSuite::RandCartAroundGeoTestSuite(), RandomVariableStreamTestSuite::RandomVariableStreamTestSuite(), RedQueueDiscTestSuite::RedQueueDiscTestSuite(), RngTestSuite::RngTestSuite(), RocketfuelTopologyReaderTestSuite::RocketfuelTopologyReaderTestSuite(), RttEstimatorTestSuite::RttEstimatorTestSuite(), SampleTestSuite::SampleTestSuite(), SequenceNumberTestSuite::SequenceNumberTestSuite(), SimulatorTestSuite::SimulatorTestSuite(), SixlowpanFragmentationTestSuite::SixlowpanFragmentationTestSuite(), SixlowpanHc1TestSuite::SixlowpanHc1TestSuite(), SixlowpanIphcTestSuite::SixlowpanIphcTestSuite(), SpectrumConverterTestSuite::SpectrumConverterTestSuite(), SpectrumIdealPhyTestSuite::SpectrumIdealPhyTestSuite(), SpectrumInterferenceTestSuite::SpectrumInterferenceTestSuite(), SpectrumValueTestSuite::SpectrumValueTestSuite(), SwitchTestSuite::SwitchTestSuite(), ns3::TcpBytesInFlightTestSuite::TcpBytesInFlightTestSuite(), ns3::TcpDataSentCbTestSuite::TcpDataSentCbTestSuite(), ns3::TcpEndpointBug2211TestSuite::TcpEndpointBug2211TestSuite(), ns3::TcpFastRetrTestSuite::TcpFastRetrTestSuite(), ns3::TcpHeaderTestSuite::TcpHeaderTestSuite(), ns3::TcpHighSpeedTestSuite::TcpHighSpeedTestSuite(), ns3::TcpHyblaTestSuite::TcpHyblaTestSuite(), ns3::TcpOptionTestSuite::TcpOptionTestSuite(), ns3::TcpPktsAckedTestSuite::TcpPktsAckedTestSuite(), ns3::TcpRenoCongAvoidTestSuite::TcpRenoCongAvoidTestSuite(), ns3::TcpRtoTestSuite::TcpRtoTestSuite(), ns3::TcpRttEstimationTestSuite::TcpRttEstimationTestSuite(), ns3::TcpSlowStartTestSuite::TcpSlowStartTestSuite(), TcpTestSuite::TcpTestSuite(), ns3::TcpTimestampTestSuite::TcpTimestampTestSuite(), ns3::TcpWScalingTestSuite::TcpWScalingTestSuite(), ns3::TcpZeroWindowTestSuite::TcpZeroWindowTestSuite(), ThreadedSimulatorTestSuite::ThreadedSimulatorTestSuite(), TimerTestSuite::TimerTestSuite(), TimeTestSuite::TimeTestSuite(), TracedCallbackTestSuite::TracedCallbackTestSuite(), TracedCallbackTypedefTestSuite::TracedCallbackTypedefTestSuite(), TracedValueCallbackTestSuite::TracedValueCallbackTestSuite(), TvHelperDistributionTestSuite::TvHelperDistributionTestSuite(), TvSpectrumTransmitterTestSuite::TvSpectrumTransmitterTestSuite(), TxDurationTestSuite::TxDurationTestSuite(), TypeIdPerformanceSuite::TypeIdPerformanceSuite(), TypeIdTestSuite::TypeIdTestSuite(), TypeTraitsTestSuite::TypeTraitsTestSuite(), UanEnergyModelTestSuite::UanEnergyModelTestSuite(), UanTestSuite::UanTestSuite(), UdpClientServerTestSuite::UdpClientServerTestSuite(), UdpTestSuite::UdpTestSuite(), WatchdogTestSuite::WatchdogTestSuite(), WaveformGeneratorTestSuite::WaveformGeneratorTestSuite(), WaveMacTestSuite::WaveMacTestSuite(), WifiAggregationTestSuite::WifiAggregationTestSuite(), WifiErrorRateModelsTestSuite::WifiErrorRateModelsTestSuite(), WifiInterferenceTestSuite::WifiInterferenceTestSuite(), WifiMsduAggregatorTestSuite::WifiMsduAggregatorTestSuite(), and WifiTestSuite::WifiTestSuite().
|
protected |
Construct the full path to a file in the data directory.
The data directory is configured by SetDataDirectory().
| [in] | filename | The bare (no path) file name |
filename in the data directory Definition at line 410 of file test.cc.
References ns3::SystemPath::Append(), ns3::TestRunnerImpl::GetTopLevelSourceDir(), m_dataDir, m_parent, m_runner, NS_FATAL_ERROR, and NS_LOG_FUNCTION.
Referenced by CreateTempDirFilename(), MobilityTraceTestCase::DoRun(), ReadFileTestCase::DoRun(), DiffTestCase::DoRun(), Ns3TcpLossTestCase::DoSetup(), Ns3TcpStateTestCase::DoSetup(), and Ns3TcpInteroperabilityTestCase::DoSetup().
Here is the call graph for this function:
Here is the caller graph for this function:
|
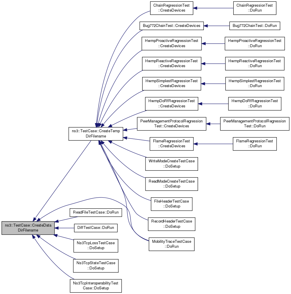
protected |
Construct the full path to a file in a temporary directory.
If the TestRunner is invoked with "--update-data", this will be the data directory instead.
| [in] | filename | The bare (no path) file name |
filename in the temporary directory. Definition at line 428 of file test.cc.
References ns3::SystemPath::Append(), CreateDataDirFilename(), ns3::TestRunnerImpl::GetTempDir(), ns3::SystemPath::Join(), m_name, m_parent, m_runner, ns3::SystemPath::MakeDirectories(), ns3::TestRunnerImpl::MustUpdateData(), and NS_LOG_FUNCTION.
Referenced by PeerManagementProtocolRegressionTest::CreateDevices(), Bug772ChainTest::CreateDevices(), FlameRegressionTest::CreateDevices(), HwmpProactiveRegressionTest::CreateDevices(), HwmpDoRfRegressionTest::CreateDevices(), HwmpSimplestRegressionTest::CreateDevices(), HwmpReactiveRegressionTest::CreateDevices(), ChainRegressionTest::CreateDevices(), MobilityTraceTestCase::DoRun(), WriteModeCreateTestCase::DoSetup(), ReadModeCreateTestCase::DoSetup(), FileHeaderTestCase::DoSetup(), and RecordHeaderTestCase::DoSetup().
Here is the call graph for this function:
Here is the caller graph for this function:
|
privatepure virtual |
Implementation to actually run this TestCase.
Subclasses should override this method to conduct their tests.
Implemented in RandomVariableStreamEmpiricalAntitheticTestCase, RandomVariableStreamEmpiricalTestCase, RandomVariableStreamDeterministicTestCase, RandomVariableStreamZetaAntitheticTestCase, RandomVariableStreamZetaTestCase, RandomVariableStreamZipfAntitheticTestCase, RandomVariableStreamZipfTestCase, RandomVariableStreamErlangAntitheticTestCase, RandomVariableStreamErlangTestCase, RandomVariableStreamGammaAntitheticTestCase, RandomVariableStreamGammaTestCase, RandomVariableStreamLogNormalAntitheticTestCase, RandomVariableStreamLogNormalTestCase, RandomVariableStreamWeibullAntitheticTestCase, ns3::TestSuite, CallbackValueTestCase, RandomVariableStreamWeibullTestCase, PointerAttributeTestCase, ns3::int64x64::test::Int64x64ImplTestCase, RandomVariableStreamParetoAntitheticTestCase, TracedCallbackTestCase, DiffTestCase, IntegerTraceSourceTestCase, RandomVariableStreamParetoTestCase, IntegerTraceSourceAttributeTestCase, ns3::int64x64::test::Int64x64DoubleTestCase, ReadFileTestCase, MeasurementReportTestCase, ObjectMapAttributeTestCase, AnnexC_TestCase, CsmaStarTestCase, RandomVariableStreamExponentialAntitheticTestCase, AlternateFindTestCase, RrcConnectionRejectTestCase, ns3::int64x64::test::Int64x64InvertTestCase, ObjectVectorAttributeTestCase, RrcConnectionReestablishmentCompleteTestCase, RelativeFindTestCase, RandomVariableStreamAttributeTestCase, CsmaRawIpSocketTestCase, RrcConnectionReestablishmentTestCase, RandomVariableStreamExponentialTestCase, FullyQualifiedFindTestCase, ns3::int64x64::test::Int64x64CompareTestCase, RrcConnectionReestablishmentRequestTestCase, AttributeTestCase< T >, StringContextFindTestCase, SearchAttributesOfParentObjectsTestCase, CsmaPingTestCase, RecordHeaderTestCase, HandoverPreparationInfoTestCase, AttributeTestCase< T >, BasicFindTestCase, RandomVariableStreamNormalAntitheticTestCase, ns3::int64x64::test::Int64x64Bug1786TestCase, AttributeTestCase< T >, PacketTagListTest, FindPathTestCase, MakeCallbackTemplatesTestCase, CsmaPacketSocketTestCase, ns3::int64x64::test::Int64x64Bug863TestCase, AttributeTestCase< T >, ObjectVectorTraceConfigTestCase, NullifyCallbackTestCase, RelativeRenameTestCase, LteRrcConnectionEstablishmentErrorTestCase, RandomVariableStreamNormalTestCase, Bug730TestCase, GeoToCartesianTestCase, ns3::int64x64::test::Int64x64Bug455TestCase, DsrRreqTableTest, ns3::aodv::AodvRtableTest, ChannelAccessTestCase, Ipv4RipSplitHorizonStrategyTest, Ipv6RipngSplitHorizonStrategyTest, FullyQualifiedRenameTestCase, RrcConnectionReconfigurationTestCase, CsmaOneSubnetTestCase, RandomVariableStreamSequentialTestCase, AttributeTestCase< T >, FileHeaderTestCase, RangePropagationLossModelTestCase, StringContextRenameTestCase, RrcConnectionReconfigurationCompleteTestCase, Ns3TcpCwndTestCase2, ns3::aodv::AodvRtableEntryTest, RandomVariableStreamConstantTestCase, DsrSendBuffTest, CoDelQueueDiscBasicDrop, ObjectVectorConfigTestCase, ObjectFactoryTestCase, TracedCallbackTypedefTestCase, Bug555TestCase, MatrixPropagationLossModelTestCase, AttributeTestCase< T >, RrcConnectionSetupCompleteTestCase, ns3::int64x64::test::Int64x64ArithmeticTestCase, Udp6SocketImplTest, AdaptiveRedQueueDiscTestCase, LteUeMeasurementsHandoverTestCase, BasicRenameTestCase, DsrCacheEntryTest, CoDelQueueDiscControlLawTest, RngParetoTestCase, ns3::TcpHeaderFlagsToString, IncrementalTestCase, ns3::TcpGeneralTest, AttributeTestCase< T >, RrcConnectionSetupTestCase, DsrAckHeaderTest, CoDelQueueDiscNewtonStepTest, ns3::aodv::AodvRqueueTest, Ipv4GlobalRoutingSlash32TestCase, PfifoFastQueueDiscNonIpHeader, MakeBoundCallbackTestCase, Hash64FunctionPtrTestCase, WaypointMobilityModelViaHelper, CsmaMulticastTestCase, PacketTest, RandomVariableStreamUniformAntitheticTestCase, ChannelRoutingTestCase, RelativeAddTestCase, EpcS1uUlTestCase, UnderRootNamespaceConfigTestCase, LogDistancePropagationLossModelTestCase, UdpEchoClientSetFillTestCase, ns3::int64x64::test::Int64x64InputOutputTestCase, ns3::aodv::QueueEntryTest, DsrAckReqHeaderTest, Ipv4RipCountToInfinityTest, OlsrHnaTestCase, Hash32FunctionPtrTestCase, Ipv6RipngCountToInfinityTest, RrcConnectionRequestTestCase, PacketMetadataTest, TwoLevelAggregationTest, AddressCollisionTestCase, CtrlBAckResponseHeaderTest, RngExponentialTestCase, Ns2MobilityHelperTest, ns3::aodv::RerrHeaderTest, LteUeMeasurementsPiecewiseTestCase2, DsrRerrHeaderTest, InterferenceHelperSequenceTest, OlsrTcTestCase, PfifoFastQueueDiscOverflow, ns3::aodv::RrepAckHeaderTest, AddressCollision6TestCase, RootNamespaceConfigTestCase, CoDelQueueDiscBasicOverflow, CommandLineStringTestCase, PeerLinkFrameStartTest, FullyQualifiedAddTestCase, LteDistributedFfrAreaTestCase, ReadModeCreateTestCase, TracedValueCallbackTestCase, Ns3TcpCwndTestCase1, AggregateObjectTestCase, LookupTimeTestCase, AcousticModemEnergyDepletionTestCase, ns3::TimestampValueTestCase, LteEnhancedFfrAreaTestCase, PacketLossCounterTestCase, ns3::int64x64::test::Int64x64InputTestCase, QosUtilsIsOldPacketTest, ChainRegressionTest, ExampleAddressGeneratorTestCase, TestFulfilledAlignment, IpAddressHelperTestCasev4, Murmur3TestCase, LteSoftFfrAreaTestCase, FiveDoublesTestCase, DsrSRHeaderTest, SimulatorTemplateTestCase, FiveDoublesAverageTestCase, CommandLineUnsignedIntTestCase, LteSoftFrAreaTestCase, ns3::aodv::RrepHeaderTest, MakeCallbackTestCase, TimeInputOutputTestCase, ExampleAddress6GeneratorTestCase, CsmaBroadcastTestCase, NscTcpLossTestCase2, LteStrictFrAreaTestCase, WaypointInitialPositionIsWaypoint, OlsrHelloTestCase, Ns3WimaxSFTypeTestCase, Ns3TcpSocketTestCase2, PacketBufferingCaseB, UdpSocketImplTest, Fnv1aTestCase, SameRoomPositionAllocatorTestCase, BurstErrorModelSimple, WifiErrorRateModelsTestCaseNist, TestOptionWithAlignment, StringContextAddTestCase, RngNormalTestCase, ns3::TcpHeaderWithRFC793OptionTestCase, TwoRayGroundPropagationLossModelTestCase, DsrRrepHeaderTest, CommandLineIntTestCase, Ns3WimaxSfTlvTestCase, CreateObjectTestCase, Ipv6FragmentationTest, LteFrAreaTestCase, RandomVariableStreamUniformTestCase, LteUeMeasurementsPiecewiseTestCase1, PfifoFastQueueDiscDscpPrioritization, NetworkAndAddressTestCase, UdpTraceClientServerTestCase, ns3::int64x64::test::Int64x64HiLoTestCase, ns3::aodv::RreqHeaderTest, NetworkAndAddress6TestCase, CollisionTestCase, ResetAllocatorHelperTestCase, LteRlcAmTransmitterReportBufferStatusTestCase, LteRlcUmTransmitterReportBufferStatusTestCase, Ns3WimaxSNRtoBLERTestCase, DefaultHashTestCase, LteTxPsdTestCase, LteHandoverTargetTestCase, FiveIntegersTestCase, TimeWithSignTestCase, FiveIntegersAverageTestCase, LteRlcAmTransmitterConcatenationTestCase, DsdvTableTestCase, Udp6SocketLoopbackTest, LteRlcUmTransmitterConcatenationTestCase, WaypointLazyNotifyTrue, LteStrictFrTestCase, ns3::aodv::TypeHeaderTest, ns3::TcpOptionTSTestCase, Ns3WimaxManagementConnectionsTestCase, LteCellSelectionTestCase, TimerTemplateTestCase, LteUplinkClosedLoopPowerControlAccumulatedModeTestCase, BuildingsHelperOneTestCase, LteEarfcnUlTestCase, BriteTopologyFunctionTestCase, ns3::RlcAmStatusPduTestCase, DsrRreqHeaderTest, RrcHeaderTestCase, Ipv4FragmentationTest, Ipv6ListRoutingPositiveTestCase, LteRlcAmTransmitterSegmentationTestCase, LteRlcUmTransmitterSegmentationTestCase, LteEpcE2eDataTestCase, WriteModeCreateTestCase, CommandLineBooleanTestCase, HwmpRtableTest, LteDownlinkPowerControlRrcConnectionReconfigurationTestCase, LteUplinkClosedLoopPowerControlAbsoluteModeTestCase, Ns3TcpInteroperabilityTestCase, Ipv4PacketInfoTagTest, TestOptionWithoutAlignment, ns3::TcpHighSpeedDecrementTest, CoDelQueueDiscBasicEnqueueDequeue, Ipv4HeaderTest, Ipv4ListRoutingPositiveTestCase, ns3::olsr::TcRegressionTest, LteX2HandoverMeasuresTestCase, BasicAddTestCase, WifiTest, Ipv6PacketInfoTagTest, LteHardFrTestCase, OcbWifiMacTestCase, AddressAllocatorTestCase, Ipv4ForwardingTest, EpcS1uDlTestCase, LteNoisePsdTestCase, LteFadingSystemTestCase, LteUplinkOpenLoopPowerControlTestCase, ProbeTestCase1, TwoVectorsConstructorTestCase, LteRlcAmTransmitterOneSduTestCase, SequenceNumberTestCase, RadiansToDegreesTestCase, AddressAllocatorHelperTestCase, LteRlcUmTransmitterOneSduTestCase, HwmpReactiveRegressionTest, SpectrumIdealPhyTestCase, Bug772ChainTest, AddressAllocator6TestCase, LteUplinkSrsSinrTestCase, HwmpSimplestRegressionTest, ErrorModelSimple, HwmpDoRfRegressionTest, LteCqiGenerationDlPowerControlTestCase, LteEarfcnDlTestCase, RandomRoomPositionAllocatorTestCase, LenaDlCtrlPhyErrorModelTestCase, EpcTftClassifierTestCase, LteHandoverDelayTestCase, ns3::aodv::LoopbackTestCase, LteDownlinkPowerControlTestCase, LenaFdTbfqFfMacSchedulerTestCase2, LenaPssFfMacSchedulerTestCase2, LenaTdTbfqFfMacSchedulerTestCase2, LteUeMeasurementsTestCase, PacketBufferingCaseA, RandCartAroundGeoTestCase, Ns3TcpStateTestCase, LenaCqaFfMacSchedulerTestCase2, LenaFdBetFfMacSchedulerTestCase2, LenaTdBetFfMacSchedulerTestCase2, DcfManagerTest, TcpTestCase, LenaPfFfMacSchedulerTestCase2, Ns3TcpLossTestCase, Ipv4RawSocketImplTest, Ipv6ListRoutingNegativeTestCase, UdpSocketLoopbackTest, Ipv6RawSocketImplTest, LteDownlinkCtrlSinrTestCase, LteInterferenceStrictFrTestCase, RedQueueDiscTestCase, ThreadedSimulatorEventsTestCase, DsrFsHeaderTest, LrWpanErrorModelTestCase, HwmpProactiveRegressionTest, FlameRtableTest, SixlowpanFragmentationTest, LteX2HandoverTestCase, FlameRegressionTest, LteRrcConnectionEstablishmentTestCase, ns3::olsr::HelloRegressionTest, CsmaBridgeTestCase, RngUniformTestCase, Ipv4RipTest, DualStackTestCase, PeerManagementProtocolRegressionTest, WifiInterferenceTestCase, Ipv6RipngTest, Ipv4ListRoutingNegativeTestCase, DsdvHeaderTestCase, LteUplinkPowerControlTestCase, LteEnbAntennaTestCase, NscTcpLossTestCase1, PtrTestCase, Ipv6ForwardingTest, ns3::TcpEndPointBug2211Test, LteDownlinkPowerControlSpectrumValueTestCase, LteRlcAmTransmitterTestCase, TimerStateTestCase, LrWpanCcaTestCase, LteFadingTestCase, LteFrTestCase, LtePathlossModelSystemTestCase, LteRlcUmTransmitterTestCase, OlsrMidTestCase, TvHelperDistributionTestCase, Ns3TcpSocketTestCase1, Ipv6L3ProtocolTestCase, LteInterferenceTestCase, LteRlcAmE2eTestCase, TvSpectrumTransmitterTestCase, Ns3TcpNoDelayTestCase, Ipv4StaticRoutingSlash32TestCase, UdpClientServerTestCase, Ipv4DynamicGlobalRoutingTestCase, Ipv4L3ProtocolTestCase, MobilityTraceTestCase, AbstractAnimationInterfaceTestCase, AcousticModemEnergyTestCase, LrWpanErrorDistanceTestCase, LteLinkAdaptationTestCase, LteUplinkDataSinrTestCase, LrWpanAckTestCase, LenaFdBetFfMacSchedulerTestCase1, LenaFdMtFfMacSchedulerTestCase, LenaFdTbfqFfMacSchedulerTestCase1, LenaPssFfMacSchedulerTestCase1, LenaTdBetFfMacSchedulerTestCase1, LenaTdMtFfMacSchedulerTestCase, LenaTdTbfqFfMacSchedulerTestCase1, LenaTtaFfMacSchedulerTestCase, OlsrMprTestCase, SixlowpanHc1ImplTest, SixlowpanIphcImplTest, ChannelCoordinationTestCase, PowerRateAdaptationTest, CosineAntennaModelTestCase, ParabolicAntennaModelTestCase, EpsGtpuHeaderTestCase, LteCqiGenerationTestCase, LteDownlinkDataSinrTestCase, LenaPfFfMacSchedulerTestCase1, WaypointMobilityModelNotifyTest, ns3::TcpHeaderGetSetTestCase, LenaCqaFfMacSchedulerTestCase1, LteInterferenceHardFrTestCase, LenaDataPhyErrorModelTestCase, LteRlcUmE2eTestCase, WaypointLazyNotifyFalse, WifiMsduAggregatorThroughputTest, WifiErrorRateModelsTestCaseDsss, BuildingsPathlossTestCase, BuildingsShadowingTestCase, LrWpanEdTestCase, LenaRrFfMacSchedulerTestCase, SwitchFlowTableTestCase, AutoRedQueueDiscTestCase, Ns3WimaxSimpleOFDMTestCase, UniqueTypeIdTestCase, MeshInformationElementVectorBist, PointToPointTest, ns3::aodv::IdCacheTest, HashTestCase, LrWpanCollisionTestCase, LenaHarqTestCase, AmpduAggregationTest, Ns3WimaxSfCreationTestCase, LteSpectrumModelTestCase, FriisPropagationLossModelTestCase, Ns3WimaxCsParamTlvTestCase, PfifoFastQueueDiscTosPrioritization, LteEarfcnTestCase, ItuR1411LosPropagationLossModelTestCase, ItuR1411NlosOverRooftopPropagationLossModelTestCase, Kun2600MhzPropagationLossModelTestCase, OkumuraHataPropagationLossModelTestCase, Ns3WimaxSchedulingTestCase, Ns3WimaxNetworkEntryTestCase, Ns3WimaxFragmentationTestCase, BasicEnergyHarvesterTestCase, SteadyStateRandomWaypointTest, SpectrumInterferenceTestCase, SpectrumValueTestCase, UanTest, BriteTopologyStructureTestCase, ManyUniformRandomVariablesOneGetValueCallTestCase, OneUniformRandomVariableManyGetValueCallsTestCase, TestEmptyOptionField, ns3::TcpHyblaIncrementTest, LrWpanPacketTestCase, LenaMimoTestCase, PacketSocketAppsTest, OneIntegerAverageTestCase, OneIntegerTestCase, RocketfuelTopologyReaderTest, TxDurationTest, BasicCallbackTestCase, TimeSimpleTestCase, ns3::TcpHighSpeedIncrementTest, PbbTestCase, ns3::olsr::Bug780Test, DegreesToRadiansTestCase, IsotropicAntennaModelTestCase, ns3::TcpOptionWSTestCase, MeshHeaderTest, OneVectorConstructorTestCase, LiIonEnergyTestCase, IpAddressHelperTestCasev6, LrWpanPlmeAndPdInterfaceTestCase, WaveformGeneratorTestCase, EventGarbageCollectorTestCase, GlobalRouteManagerImplTestCase, FlameHeaderTest, ns3::aodv::NeighborTest, GlobalValueTestCase, RttEstimatorTestCase, LrWpanSpectrumValueHelperTestCase, DsaRequestTestCase, SampleTestCase1, BufferTest, BuildProfileTestCase, SimulatorEventsTestCase, BasicTracedCallbackTestCase, TypeTraitsTestCase, NetworkAllocatorHelperTestCase, OlsrEmfTestCase, HistogramTestCase, NetworkNumber6AllocatorTestCase, WatchdogTestCase, NetworkNumberAllocatorTestCase, DropTailQueueTestCase, Ipv6AddressTestCase1, and ns3::LenaDeactivateBearerTestCase.
Referenced by Run().
Here is the caller graph for this function:
|
privatevirtual |
Implementation to do any local setup required for this TestCase.
Subclasses should override this method to perform any costly per-test setup before DoRun is invoked.
Reimplemented in ReadFileTestCase, RecordHeaderTestCase, NullifyCallbackTestCase, FileHeaderTestCase, MakeBoundCallbackTestCase, Ns2MobilityHelperTest, ReadModeCreateTestCase, LookupTimeTestCase, MakeCallbackTestCase, TimeWithSignTestCase, WriteModeCreateTestCase, Ns3TcpInteroperabilityTestCase, Ns3TcpStateTestCase, Ns3TcpLossTestCase, ThreadedSimulatorEventsTestCase, BasicCallbackTestCase, and TimeSimpleTestCase.
Definition at line 470 of file test.cc.
References NS_LOG_FUNCTION.
Referenced by Run().
Here is the caller graph for this function:
|
privatevirtual |
Implementation to do any local setup required for this TestCase.
Subclasses should override this method to perform any costly per-test teardown
Reimplemented in ReadFileTestCase, AlternateFindTestCase, RelativeFindTestCase, FullyQualifiedFindTestCase, StringContextFindTestCase, RecordHeaderTestCase, BasicFindTestCase, FindPathTestCase, RelativeRenameTestCase, FullyQualifiedRenameTestCase, FileHeaderTestCase, StringContextRenameTestCase, LteUeMeasurementsHandoverTestCase, BasicRenameTestCase, ns3::TcpGeneralTest, RelativeAddTestCase, AddressCollisionTestCase, LteUeMeasurementsPiecewiseTestCase2, Ns2MobilityHelperTest, AddressCollision6TestCase, FullyQualifiedAddTestCase, ReadModeCreateTestCase, ns3::TimestampValueTestCase, ExampleAddressGeneratorTestCase, IpAddressHelperTestCasev4, ExampleAddress6GeneratorTestCase, StringContextAddTestCase, ns3::TcpHeaderWithRFC793OptionTestCase, LteUeMeasurementsPiecewiseTestCase1, NetworkAndAddressTestCase, NetworkAndAddress6TestCase, ResetAllocatorHelperTestCase, LteHandoverTargetTestCase, TimeWithSignTestCase, ns3::TcpOptionTSTestCase, TimerTemplateTestCase, WriteModeCreateTestCase, Ns3TcpInteroperabilityTestCase, BasicAddTestCase, AddressAllocatorTestCase, AddressAllocatorHelperTestCase, AddressAllocator6TestCase, Ns3TcpStateTestCase, TcpTestCase, Ns3TcpLossTestCase, ThreadedSimulatorEventsTestCase, DualStackTestCase, WaypointMobilityModelNotifyTest, ns3::TcpHeaderGetSetTestCase, SteadyStateRandomWaypointTest, TimeSimpleTestCase, ns3::TcpOptionWSTestCase, IpAddressHelperTestCasev6, RttEstimatorTestCase, NetworkAllocatorHelperTestCase, NetworkNumber6AllocatorTestCase, and NetworkNumberAllocatorTestCase.
Definition at line 475 of file test.cc.
References NS_LOG_FUNCTION.
Referenced by Run().
Here is the caller graph for this function:| std::string ns3::TestCase::GetName | ( | void | ) | const |
Definition at line 368 of file test.cc.
References m_name, and NS_LOG_FUNCTION.
Referenced by PacketTagListTest::AddRemoveTime(), HashTestCase::Check(), ns3::int64x64::test::Int64x64HiLoTestCase::Check(), TimeInputOutputTestCase::Check(), ns3::int64x64::test::Int64x64InputTestCase::Check(), ns3::int64x64::test::Int64x64InputOutputTestCase::Check(), ns3::int64x64::test::Int64x64ArithmeticTestCase::Check(), ns3::int64x64::test::Int64x64Bug455TestCase::Check(), ns3::int64x64::test::Int64x64Bug863TestCase::Check(), ns3::int64x64::test::Int64x64Bug1786TestCase::Check(), ns3::int64x64::test::Int64x64CompareTestCase::Check(), ns3::int64x64::test::Int64x64DoubleTestCase::Check(), ns3::int64x64::test::Int64x64InvertTestCase::CheckCase(), BuildProfileTestCase::DoRun(), LenaMimoTestCase::DoRun(), UniqueTypeIdTestCase::DoRun(), LenaCqaFfMacSchedulerTestCase1::DoRun(), LteInterferenceHardFrTestCase::DoRun(), LenaFdTbfqFfMacSchedulerTestCase1::DoRun(), LenaPssFfMacSchedulerTestCase1::DoRun(), LenaTdTbfqFfMacSchedulerTestCase1::DoRun(), LteInterferenceTestCase::DoRun(), LteFadingTestCase::DoRun(), LteRrcConnectionEstablishmentTestCase::DoRun(), LteInterferenceStrictFrTestCase::DoRun(), LteUeMeasurementsTestCase::DoRun(), LteEpcE2eDataTestCase::DoRun(), LteCellSelectionTestCase::DoRun(), LteHandoverTargetTestCase::DoRun(), DefaultHashTestCase::DoRun(), CollisionTestCase::DoRun(), ns3::int64x64::test::Int64x64HiLoTestCase::DoRun(), LteUeMeasurementsPiecewiseTestCase1::DoRun(), TimeInputOutputTestCase::DoRun(), ns3::int64x64::test::Int64x64InputTestCase::DoRun(), LookupTimeTestCase::DoRun(), LteUeMeasurementsPiecewiseTestCase2::DoRun(), ns3::int64x64::test::Int64x64InputOutputTestCase::DoRun(), IncrementalTestCase::DoRun(), LteUeMeasurementsHandoverTestCase::DoRun(), ns3::int64x64::test::Int64x64ArithmeticTestCase::DoRun(), ns3::int64x64::test::Int64x64Bug455TestCase::DoRun(), LteRrcConnectionEstablishmentErrorTestCase::DoRun(), ns3::int64x64::test::Int64x64Bug863TestCase::DoRun(), PacketTagListTest::DoRun(), ns3::int64x64::test::Int64x64Bug1786TestCase::DoRun(), ns3::int64x64::test::Int64x64CompareTestCase::DoRun(), ns3::int64x64::test::Int64x64InvertTestCase::DoRun(), ns3::int64x64::test::Int64x64DoubleTestCase::DoRun(), ns3::int64x64::test::Int64x64ImplTestCase::DoRun(), ns3::TestRunnerImpl::FilterTests(), LteCellSelectionTestCase::LteCellSelectionTestCase(), LteRrcConnectionEstablishmentErrorTestCase::LteRrcConnectionEstablishmentErrorTestCase(), LteRrcConnectionEstablishmentTestCase::LteRrcConnectionEstablishmentTestCase(), ns3::TestRunnerImpl::PrintReport(), ns3::TestRunnerImpl::PrintTestNameList(), PacketTagListTest::RemoveTime(), and LteCellSelectionTestCase::~LteCellSelectionTestCase().
|
protected |
Get the parent of this TestCsse.
Definition at line 374 of file test.cc.
References m_parent.
Referenced by ns3::int64x64::test::Int64x64HiLoTestCase::Check(), TimeInputOutputTestCase::Check(), ns3::int64x64::test::Int64x64InputTestCase::Check(), ns3::int64x64::test::Int64x64InputOutputTestCase::Check(), ns3::int64x64::test::Int64x64ArithmeticTestCase::Check(), ns3::int64x64::test::Int64x64Bug455TestCase::Check(), ns3::int64x64::test::Int64x64Bug863TestCase::Check(), ns3::int64x64::test::Int64x64Bug1786TestCase::Check(), ns3::int64x64::test::Int64x64CompareTestCase::Check(), ns3::int64x64::test::Int64x64DoubleTestCase::Check(), ns3::int64x64::test::Int64x64InvertTestCase::CheckCase(), ns3::int64x64::test::Int64x64HiLoTestCase::DoRun(), TimeInputOutputTestCase::DoRun(), ns3::int64x64::test::Int64x64InputTestCase::DoRun(), ns3::int64x64::test::Int64x64InputOutputTestCase::DoRun(), ns3::int64x64::test::Int64x64ArithmeticTestCase::DoRun(), ns3::int64x64::test::Int64x64Bug455TestCase::DoRun(), ns3::int64x64::test::Int64x64Bug863TestCase::DoRun(), ns3::int64x64::test::Int64x64Bug1786TestCase::DoRun(), ns3::int64x64::test::Int64x64CompareTestCase::DoRun(), ns3::int64x64::test::Int64x64InvertTestCase::DoRun(), ns3::int64x64::test::Int64x64DoubleTestCase::DoRun(), and ns3::int64x64::test::Int64x64ImplTestCase::DoRun().
Here is the caller graph for this function:
|
private |
Check if any tests failed.
true if any of the tests have failed, false otherwise. Definition at line 338 of file test.cc.
References ns3::TestCase::Result::childrenFailed, ns3::TestCase::Result::failure, m_result, and NS_LOG_FUNCTION.
Referenced by ns3::TestRunnerImpl::PrintReport(), ns3::TestRunnerImpl::Run(), and Run().
Here is the caller graph for this function:
|
protected |
Check if any tests failed.
true if any of the tests have failed, false otherwise. Definition at line 450 of file test.cc.
References IsStatusSuccess(), and NS_LOG_FUNCTION.
Here is the call graph for this function:
|
protected |
Check if all tests passed.
true if the tests have succeeded, false otherwise. Definition at line 456 of file test.cc.
References ns3::TestCase::Result::failure, m_result, and NS_LOG_FUNCTION.
Referenced by Ns3TcpLossTestCase::Ipv4L3Tx(), Ns3TcpStateTestCase::Ipv4L3Tx(), Ns3TcpInteroperabilityTestCase::Ipv4L3Tx(), and IsStatusFailure().
Here is the caller graph for this function:
|
protected |
Check if this run should assert on failure.
true if we should assert on failure. Definition at line 397 of file test.cc.
References m_runner, ns3::TestRunnerImpl::MustAssertOnFailure(), and NS_LOG_FUNCTION.
Here is the call graph for this function:
|
protected |
Check if this run should continue on failure.
true if we should continue on failure. Definition at line 403 of file test.cc.
References m_runner, ns3::TestRunnerImpl::MustContinueOnFailure(), and NS_LOG_FUNCTION.
Here is the call graph for this function:
|
protected |
Log the failure of this TestCase.
| [in] | cond | The test condition. |
| [in] | actual | Actual value of the test. |
| [in] | limit | Expected value of the test. |
| [in] | message | Message indicating the type of failure. |
| [in] | file | The file where the test failed. |
| [in] | line | The line number in file where the test failed. |
Definition at line 380 of file test.cc.
References ns3::TestCase::Result::childrenFailed, ns3::TestCase::Result::failure, m_parent, m_result, and NS_LOG_FUNCTION.
|
private |
Actually run this TestCase.
| [in] | runner | The test runner implementation. |
Definition at line 345 of file test.cc.
References ns3::TestCase::Result::clock, DoRun(), DoSetup(), DoTeardown(), ns3::SystemWallClockMs::End(), IsFailed(), m_children, m_result, m_runner, NS_LOG_FUNCTION, Run(), ns3::SystemWallClockMs::Start(), and test().
Referenced by ns3::TestRunnerImpl::Run(), and Run().
Here is the call graph for this function:
Here is the caller graph for this function:
|
protected |
Set the data directory where reference trace files can be found.
| [in] | directory | The directory where the test data is located |
In general, this method is invoked as SetDataDir (NS_TEST_SOURCEDIR); However, if a module contains a test directory with subdirectories (e.g. src/mesh/test), and the test data (e.g. pcap traces) is located in one of these subdirectories, then the variable NS_TEST_SOURCEDIR may not work and the user may want to explicitly pass in a directory string.
Note that NS_TEST_SOURCEDIR is set in src/wscript for each module
Definition at line 463 of file test.cc.
References m_dataDir, and NS_LOG_FUNCTION.
Referenced by ns3::aodv::AodvLoopbackTestSuite::AodvLoopbackTestSuite(), MobilityTraceTestCase::DoRun(), Ns3TcpInteroperabilityTestSuite::Ns3TcpInteroperabilityTestSuite(), Ns3TcpLossTestSuite::Ns3TcpLossTestSuite(), Ns3TcpStateTestSuite::Ns3TcpStateTestSuite(), and PcapFileTestSuite::PcapFileTestSuite().
Here is the caller graph for this function:
|
friend |
|
private |
Vector of my children.
Definition at line 1320 of file test.h.
Referenced by AddTestCase(), ns3::TestRunnerImpl::PrintReport(), Run(), and ~TestCase().
|
private |
My data directory.
Definition at line 1321 of file test.h.
Referenced by CreateDataDirFilename(), and SetDataDir().
|
private |
TestCase duration.
Definition at line 1325 of file test.h.
Referenced by AddTestCase(), and ns3::TestRunnerImpl::FilterTests().
|
private |
TestCase name.
Definition at line 1324 of file test.h.
Referenced by AddTestCase(), CreateTempDirFilename(), GetName(), and ns3::TestRunnerImpl::PrintReport().
|
private |
Pointer to my parent TestCase.
Definition at line 1317 of file test.h.
Referenced by AddTestCase(), CreateDataDirFilename(), CreateTempDirFilename(), GetParent(), ReportTestFailure(), and ~TestCase().
|
private |
Results data.
Definition at line 1323 of file test.h.
Referenced by IsFailed(), IsStatusSuccess(), ns3::TestRunnerImpl::PrintReport(), ReportTestFailure(), Run(), and ~TestCase().
|
private |
Pointer to the TestRunner.
Definition at line 1322 of file test.h.
Referenced by CreateDataDirFilename(), CreateTempDirFilename(), MustAssertOnFailure(), MustContinueOnFailure(), Run(), and ~TestCase().