Manage a set of ns3::DcfStateHandle a set of independent ns3::DcfState, each of which represents a single DCF within a MAC stack. More...
#include "dcf-manager.h"
Collaboration diagram for ns3::DcfManager:Public Member Functions | |
| DcfManager () | |
| ~DcfManager () | |
| void | Add (DcfState *dcf) |
| Time | GetEifsNoDifs () const |
| void | NotifyAckTimeoutResetNow () |
| Notify that ACK timer has resetted. More... | |
| void | NotifyAckTimeoutStartNow (Time duration) |
| Notify that ACK timer has started for the given duration. More... | |
| void | NotifyCtsTimeoutResetNow () |
| Notify that CTS timer has resetted. More... | |
| void | NotifyCtsTimeoutStartNow (Time duration) |
| Notify that CTS timer has started for the given duration. More... | |
| void | NotifyMaybeCcaBusyStartNow (Time duration) |
| void | NotifyNavResetNow (Time duration) |
| void | NotifyNavStartNow (Time duration) |
| void | NotifyRxEndErrorNow (void) |
| Notify the DCF that a packet reception was just completed unsuccessfully. More... | |
| void | NotifyRxEndOkNow (void) |
| Notify the DCF that a packet reception was just completed successfully. More... | |
| void | NotifyRxStartNow (Time duration) |
| void | NotifySleepNow (void) |
| Notify the DCF that the device has been put in sleep mode. More... | |
| void | NotifySwitchingStartNow (Time duration) |
| void | NotifyTxStartNow (Time duration) |
| void | NotifyWakeupNow (void) |
| Notify the DCF that the device has been resumed from sleep mode. More... | |
| void | RemovePhyListener (Ptr< WifiPhy > phy) |
| Remove current registered listener for Phy events. More... | |
| void | RequestAccess (DcfState *state) |
| void | SetEifsNoDifs (Time eifsNoDifs) |
| void | SetSifs (Time sifs) |
| void | SetSlot (Time slotTime) |
| void | SetupLowListener (Ptr< MacLow > low) |
| Set up listener for MacLow events. More... | |
| void | SetupPhyListener (Ptr< WifiPhy > phy) |
| Set up listener for Phy events. More... | |
Private Types | |
| typedef std::vector< DcfState * > | States |
| typedef for a vector of DcfStates More... | |
Private Member Functions | |
| void | AccessTimeout (void) |
| Called when access timeout should occur (e.g. More... | |
| void | DoGrantAccess (void) |
| Grant access to DCF. More... | |
| void | DoRestartAccessTimeoutIfNeeded (void) |
| Time | GetAccessGrantStart (void) const |
| Access will never be granted to the medium before the time returned by this method. More... | |
| Time | GetBackoffEndFor (DcfState *state) |
| Return the time when the backoff procedure ended (or will ended) for the given DcfState. More... | |
| Time | GetBackoffStartFor (DcfState *state) |
| Return the time when the backoff procedure started for the given DcfState. More... | |
| bool | IsBusy (void) const |
| Check if the device is busy sending or receiving, or NAV or CCA busy. More... | |
| bool | IsWithinAifs (DcfState *state) const |
| Check if the device is between frames (in DIFS or AIFS interval) More... | |
| Time | MostRecent (Time a, Time b) const |
| Return the most recent time. More... | |
| Time | MostRecent (Time a, Time b, Time c) const |
| Return the most recent time. More... | |
| Time | MostRecent (Time a, Time b, Time c, Time d) const |
| Return the most recent time. More... | |
| Time | MostRecent (Time a, Time b, Time c, Time d, Time e, Time f) const |
| Return the most recent time. More... | |
| Time | MostRecent (Time a, Time b, Time c, Time d, Time e, Time f, Time g) const |
| Return the most recent time. More... | |
| void | UpdateBackoff (void) |
| Update backoff slots for all DcfStates. More... | |
Manage a set of ns3::DcfState
Handle a set of independent ns3::DcfState, each of which represents a single DCF within a MAC stack.
Each ns3::DcfState has a priority implicitely associated with it (the priority is determined when the ns3::DcfState is added to the DcfManager: the first DcfState to be added gets the highest priority, the second, the second highest priority, and so on.) which is used to handle "internal" collisions. i.e., when two local DcfState are expected to get access to the medium at the same time, the highest priority local DcfState wins access to the medium and the other DcfState suffers a "internal" collision.
Definition at line 279 of file dcf-manager.h.
|
private |
typedef for a vector of DcfStates
Definition at line 553 of file dcf-manager.h.
| ns3::DcfManager::DcfManager | ( | ) |
Definition at line 326 of file dcf-manager.cc.
References NS_LOG_FUNCTION.
| ns3::DcfManager::~DcfManager | ( | ) |
Definition at line 351 of file dcf-manager.cc.
References m_lowListener, and m_phyListener.
|
private |
Called when access timeout should occur (e.g.
backoff procedure expired).
Definition at line 629 of file dcf-manager.cc.
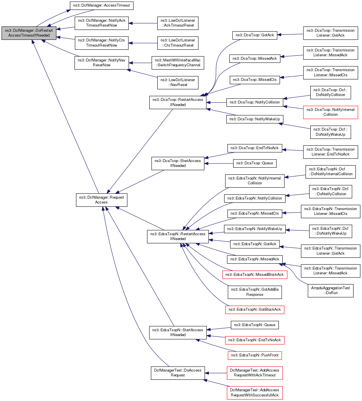
References DoGrantAccess(), DoRestartAccessTimeoutIfNeeded(), NS_LOG_FUNCTION, and UpdateBackoff().
Referenced by DoRestartAccessTimeoutIfNeeded().
Here is the call graph for this function:
Here is the caller graph for this function:| void ns3::DcfManager::Add | ( | DcfState * | dcf | ) |
| dcf | a new DcfState. |
The DcfManager does not take ownership of this pointer so, the callee must make sure that the DcfState pointer will stay valid as long as the DcfManager is valid. Note that the order in which DcfState objects are added to a DcfManager matters: the first DcfState added has the highest priority, the second DcfState added, has the second highest priority, etc.
Definition at line 424 of file dcf-manager.cc.
References m_states, and NS_LOG_FUNCTION.
Referenced by DcfManagerTest::AddDcfState(), ns3::DcaTxop::SetManager(), and ns3::EdcaTxopN::SetManager().
Here is the caller graph for this function:
|
private |
Grant access to DCF.
This is the first dcf we find with an expired backoff and which needs access to the medium. i.e., it has data to send.
all other dcfs with a lower priority whose backoff has expired and which needed access to the medium must be notified that we did get an internal collision.
Now, we notify all of these changes in one go. It is necessary to perform first the calculations of which states are colliding and then only apply the changes because applying the changes through notification could change the global state of the manager, and, thus, could change the result of the calculations.
Definition at line 574 of file dcf-manager.cc.
References GetBackoffEndFor(), ns3::DcfState::GetBackoffSlots(), ns3::DcfState::IsAccessRequested(), m_states, MY_DEBUG, ns3::DcfState::NotifyAccessGranted(), ns3::Simulator::Now(), and NS_LOG_FUNCTION.
Referenced by AccessTimeout(), and RequestAccess().
Here is the call graph for this function:
Here is the caller graph for this function:
|
private |
Is there a DcfState which needs to access the medium, and, if there is one, how many slots for AIFS+backoff does it require ?
Definition at line 734 of file dcf-manager.cc.
References AccessTimeout(), ns3::EventId::Cancel(), GetBackoffEndFor(), ns3::Simulator::GetDelayLeft(), ns3::Simulator::GetMaximumSimulationTime(), ns3::DcfState::IsAccessRequested(), ns3::EventId::IsExpired(), ns3::EventId::IsRunning(), m_accessTimeout, m_states, min, MY_DEBUG, ns3::Simulator::Now(), NS_LOG_DEBUG, NS_LOG_FUNCTION, and ns3::Simulator::Schedule().
Referenced by AccessTimeout(), NotifyAckTimeoutResetNow(), NotifyCtsTimeoutResetNow(), NotifyNavResetNow(), and RequestAccess().
Here is the call graph for this function:
Here is the caller graph for this function:
|
private |
Access will never be granted to the medium before the time returned by this method.
Definition at line 638 of file dcf-manager.cc.
References m_eifsNoDifs, m_lastAckTimeoutEnd, m_lastBusyDuration, m_lastBusyStart, m_lastCtsTimeoutEnd, m_lastNavDuration, m_lastNavStart, m_lastRxDuration, m_lastRxEnd, m_lastRxReceivedOk, m_lastRxStart, m_lastSwitchingDuration, m_lastSwitchingStart, m_lastTxDuration, m_lastTxStart, m_rxing, m_sifs, MostRecent(), NS_LOG_FUNCTION, and NS_LOG_INFO.
Referenced by GetBackoffStartFor(), and IsWithinAifs().
Here is the call graph for this function:
Here is the caller graph for this function:Return the time when the backoff procedure ended (or will ended) for the given DcfState.
| state |
Definition at line 687 of file dcf-manager.cc.
References ns3::Time::As(), ns3::DcfState::GetBackoffSlots(), GetBackoffStartFor(), m_slotTimeUs, ns3::MicroSeconds(), NS_LOG_DEBUG, NS_LOG_FUNCTION, and ns3::Time::US.
Referenced by DoGrantAccess(), and DoRestartAccessTimeoutIfNeeded().
Here is the call graph for this function:
Here is the caller graph for this function:Return the time when the backoff procedure started for the given DcfState.
| state |
Definition at line 677 of file dcf-manager.cc.
References GetAccessGrantStart(), ns3::DcfState::GetAifsn(), ns3::DcfState::GetBackoffStart(), m_slotTimeUs, ns3::MicroSeconds(), MostRecent(), and NS_LOG_FUNCTION.
Referenced by GetBackoffEndFor(), and UpdateBackoff().
Here is the call graph for this function:
Here is the caller graph for this function:| Time ns3::DcfManager::GetEifsNoDifs | ( | ) | const |
Definition at line 417 of file dcf-manager.cc.
References m_eifsNoDifs, and NS_LOG_FUNCTION.
Referenced by ns3::RegularWifiMac::GetEifsNoDifs().
Here is the caller graph for this function:
|
private |
Check if the device is busy sending or receiving, or NAV or CCA busy.
Definition at line 483 of file dcf-manager.cc.
References m_lastBusyDuration, m_lastBusyStart, m_lastNavDuration, m_lastNavStart, m_lastTxDuration, m_lastTxStart, m_rxing, ns3::Simulator::Now(), and NS_LOG_FUNCTION.
Referenced by RequestAccess().
Here is the call graph for this function:
Here is the caller graph for this function:
|
private |
Check if the device is between frames (in DIFS or AIFS interval)
| state | the state to check |
Definition at line 512 of file dcf-manager.cc.
References GetAccessGrantStart(), ns3::DcfState::GetAifsn(), ns3::Time::GetSeconds(), m_slotTimeUs, ns3::MicroSeconds(), ns3::Simulator::Now(), NS_LOG_DEBUG, and NS_LOG_FUNCTION.
Referenced by RequestAccess().
Here is the call graph for this function:
Here is the caller graph for this function:Return the most recent time.
| a | |
| b |
Definition at line 431 of file dcf-manager.cc.
References ns3::Max(), and NS_LOG_FUNCTION.
Referenced by GetAccessGrantStart(), and GetBackoffStartFor().
Here is the call graph for this function:
Here is the caller graph for this function:Return the most recent time.
| a | |
| b | |
| c |
Definition at line 438 of file dcf-manager.cc.
References ns3::Max(), and NS_LOG_FUNCTION.
Here is the call graph for this function:Return the most recent time.
| a | |
| b | |
| c | |
| d |
Definition at line 448 of file dcf-manager.cc.
References f(), ns3::Max(), and NS_LOG_FUNCTION.
Here is the call graph for this function:Return the most recent time.
| a | |
| b | |
| c | |
| d | |
| e | |
| f |
Definition at line 458 of file dcf-manager.cc.
References ns3::Max(), and NS_LOG_FUNCTION.
Here is the call graph for this function:
|
private |
Return the most recent time.
| a | |
| b | |
| c | |
| d | |
| e | |
| f | |
| g |
Definition at line 470 of file dcf-manager.cc.
References ns3::Max(), and NS_LOG_FUNCTION.
Here is the call graph for this function:| void ns3::DcfManager::NotifyAckTimeoutResetNow | ( | ) |
Notify that ACK timer has resetted.
Definition at line 990 of file dcf-manager.cc.
References DoRestartAccessTimeoutIfNeeded(), m_lastAckTimeoutEnd, ns3::Simulator::Now(), and NS_LOG_FUNCTION.
Referenced by ns3::LowDcfListener::AckTimeoutReset().
Here is the call graph for this function:
Here is the caller graph for this function:| void ns3::DcfManager::NotifyAckTimeoutStartNow | ( | Time | duration | ) |
Notify that ACK timer has started for the given duration.
| duration |
Definition at line 982 of file dcf-manager.cc.
References m_lastAckTimeoutEnd, ns3::Simulator::Now(), NS_ASSERT, and NS_LOG_FUNCTION.
Referenced by ns3::LowDcfListener::AckTimeoutStart(), and DcfManagerTest::NotifyAccessGranted().
Here is the call graph for this function:
Here is the caller graph for this function:| void ns3::DcfManager::NotifyCtsTimeoutResetNow | ( | ) |
Notify that CTS timer has resetted.
Definition at line 1005 of file dcf-manager.cc.
References DoRestartAccessTimeoutIfNeeded(), m_lastCtsTimeoutEnd, ns3::Simulator::Now(), and NS_LOG_FUNCTION.
Referenced by ns3::LowDcfListener::CtsTimeoutReset().
Here is the call graph for this function:
Here is the caller graph for this function:| void ns3::DcfManager::NotifyCtsTimeoutStartNow | ( | Time | duration | ) |
Notify that CTS timer has started for the given duration.
| duration |
Definition at line 998 of file dcf-manager.cc.
References m_lastCtsTimeoutEnd, ns3::Simulator::Now(), and NS_LOG_FUNCTION.
Referenced by ns3::LowDcfListener::CtsTimeoutStart().
Here is the call graph for this function:
Here is the caller graph for this function:| void ns3::DcfManager::NotifyMaybeCcaBusyStartNow | ( | Time | duration | ) |
| duration | expected duration of cca busy period |
Notify the DCF that a CCA busy period has just started.
Definition at line 840 of file dcf-manager.cc.
References m_lastBusyDuration, m_lastBusyStart, MY_DEBUG, ns3::Simulator::Now(), NS_LOG_FUNCTION, and UpdateBackoff().
Referenced by ns3::OcbWifiMac::MakeVirtualBusy(), and ns3::PhyListener::NotifyMaybeCcaBusyStart().
Here is the call graph for this function:
Here is the caller graph for this function:| void ns3::DcfManager::NotifyNavResetNow | ( | Time | duration | ) |
| duration | the value of the received NAV. |
Called at end of rx
If the nav reset indicates an end-of-nav which is earlier than the previous end-of-nav, the expected end of backoff might be later than previously thought so, we might need to restart a new access timeout.
Definition at line 949 of file dcf-manager.cc.
References DoRestartAccessTimeoutIfNeeded(), m_lastNavDuration, m_lastNavStart, MY_DEBUG, ns3::Simulator::Now(), NS_LOG_FUNCTION, and UpdateBackoff().
Referenced by ns3::LowDcfListener::NavReset(), and ns3::MeshWifiInterfaceMac::SwitchFrequencyChannel().
Here is the call graph for this function:
Here is the caller graph for this function:| void ns3::DcfManager::NotifyNavStartNow | ( | Time | duration | ) |
| duration | the value of the received NAV. |
Called at end of rx
Definition at line 966 of file dcf-manager.cc.
References m_lastNavDuration, m_lastNavStart, MY_DEBUG, ns3::Simulator::Now(), NS_ASSERT, NS_LOG_FUNCTION, and UpdateBackoff().
Referenced by ns3::LowDcfListener::NavStart().
Here is the call graph for this function:
Here is the caller graph for this function:| void ns3::DcfManager::NotifyRxEndErrorNow | ( | void | ) |
Notify the DCF that a packet reception was just completed unsuccessfully.
Definition at line 796 of file dcf-manager.cc.
References m_lastRxEnd, m_lastRxReceivedOk, m_rxing, MY_DEBUG, ns3::Simulator::Now(), and NS_LOG_FUNCTION.
Referenced by ns3::PhyListener::NotifyRxEndError().
Here is the call graph for this function:
Here is the caller graph for this function:| void ns3::DcfManager::NotifyRxEndOkNow | ( | void | ) |
Notify the DCF that a packet reception was just completed successfully.
Definition at line 786 of file dcf-manager.cc.
References m_lastRxEnd, m_lastRxReceivedOk, m_rxing, MY_DEBUG, ns3::Simulator::Now(), and NS_LOG_FUNCTION.
Referenced by ns3::PhyListener::NotifyRxEndOk().
Here is the call graph for this function:
Here is the caller graph for this function:| void ns3::DcfManager::NotifyRxStartNow | ( | Time | duration | ) |
| duration | expected duration of reception |
Notify the DCF that a packet reception started for the expected duration.
Definition at line 775 of file dcf-manager.cc.
References m_lastRxDuration, m_lastRxStart, m_rxing, MY_DEBUG, ns3::Simulator::Now(), NS_LOG_FUNCTION, and UpdateBackoff().
Referenced by ns3::PhyListener::NotifyRxStart().
Here is the call graph for this function:
Here is the caller graph for this function:| void ns3::DcfManager::NotifySleepNow | ( | void | ) |
Notify the DCF that the device has been put in sleep mode.
Definition at line 910 of file dcf-manager.cc.
References ns3::EventId::Cancel(), ns3::EventId::IsRunning(), m_accessTimeout, m_sleeping, m_states, ns3::DcfState::NotifySleep(), and NS_LOG_FUNCTION.
Referenced by ns3::PhyListener::NotifySleep(), and ns3::OcbWifiMac::Suspend().
Here is the call graph for this function:
Here is the caller graph for this function:| void ns3::DcfManager::NotifySwitchingStartNow | ( | Time | duration | ) |
| duration | expected duration of channel switching period |
Notify the DCF that a channel switching period has just started. During switching state, new packets can be enqueued in DcaTxop/EdcaTxop but they won't access to the medium until the end of the channel switching.
Definition at line 850 of file dcf-manager.cc.
References ns3::EventId::Cancel(), ns3::DcfState::GetBackoffSlots(), ns3::EventId::IsRunning(), ns3::DcfState::m_accessRequested, m_accessTimeout, m_lastAckTimeoutEnd, m_lastBusyDuration, m_lastBusyStart, m_lastCtsTimeoutEnd, m_lastNavDuration, m_lastNavStart, m_lastRxDuration, m_lastRxEnd, m_lastRxReceivedOk, m_lastRxStart, m_lastSwitchingDuration, m_lastSwitchingStart, m_lastTxDuration, m_lastTxStart, m_rxing, m_states, MY_DEBUG, ns3::DcfState::NotifyChannelSwitching(), ns3::Simulator::Now(), NS_ASSERT, NS_LOG_FUNCTION, ns3::DcfState::ResetCw(), and ns3::DcfState::UpdateBackoffSlotsNow().
Referenced by ns3::PhyListener::NotifySwitchingStart(), and ns3::OcbWifiMac::Reset().
Here is the call graph for this function:
Here is the caller graph for this function:| void ns3::DcfManager::NotifyTxStartNow | ( | Time | duration | ) |
| duration | expected duration of transmission |
Notify the DCF that a packet transmission was just started and is expected to last for the specified duration.
Definition at line 806 of file dcf-manager.cc.
References m_lastRxDuration, m_lastRxEnd, m_lastRxReceivedOk, m_lastRxStart, m_lastTxDuration, m_lastTxStart, m_rxing, m_sifs, MY_DEBUG, ns3::Simulator::Now(), NS_LOG_DEBUG, NS_LOG_FUNCTION, and UpdateBackoff().
Referenced by DcfManagerTest::NotifyAccessGranted(), and ns3::PhyListener::NotifyTxStart().
Here is the call graph for this function:
Here is the caller graph for this function:| void ns3::DcfManager::NotifyWakeupNow | ( | void | ) |
Notify the DCF that the device has been resumed from sleep mode.
Definition at line 929 of file dcf-manager.cc.
References ns3::DcfState::GetBackoffSlots(), ns3::DcfState::m_accessRequested, m_sleeping, m_states, ns3::DcfState::NotifyWakeUp(), ns3::Simulator::Now(), NS_ASSERT, NS_LOG_FUNCTION, ns3::DcfState::ResetCw(), and ns3::DcfState::UpdateBackoffSlotsNow().
Referenced by ns3::PhyListener::NotifyWakeup(), and ns3::OcbWifiMac::Resume().
Here is the call graph for this function:
Here is the caller graph for this function:Remove current registered listener for Phy events.
| phy |
Definition at line 372 of file dcf-manager.cc.
References m_phyListener, NS_LOG_FUNCTION, and ns3::WifiPhy::UnregisterListener().
Referenced by ns3::RegularWifiMac::ResetWifiPhy().
Here is the call graph for this function:
Here is the caller graph for this function:| void ns3::DcfManager::RequestAccess | ( | DcfState * | state | ) |
| state | a DcfState |
Notify the DcfManager that a specific DcfState needs access to the medium. The DcfManager is then responsible for starting an access timer and, invoking DcfState::DoNotifyAccessGranted when the access is granted if it ever gets granted.
If there is a collision, generate a backoff by notifying the collision to the user.
Definition at line 526 of file dcf-manager.cc.
References DoGrantAccess(), DoRestartAccessTimeoutIfNeeded(), ns3::DcfState::GetBackoffSlots(), ns3::DcfState::IsAccessRequested(), IsBusy(), IsWithinAifs(), m_lastTxDuration, m_lastTxStart, m_sleeping, MY_DEBUG, ns3::DcfState::NotifyAccessRequested(), ns3::DcfState::NotifyCollision(), ns3::DcfState::NotifyInternalCollision(), ns3::Simulator::Now(), NS_ASSERT, NS_LOG_DEBUG, NS_LOG_FUNCTION, and UpdateBackoff().
Referenced by DcfManagerTest::DoAccessRequest(), ns3::DcaTxop::RestartAccessIfNeeded(), ns3::EdcaTxopN::RestartAccessIfNeeded(), ns3::DcaTxop::StartAccessIfNeeded(), and ns3::EdcaTxopN::StartAccessIfNeeded().
Here is the call graph for this function:
Here is the caller graph for this function:| void ns3::DcfManager::SetEifsNoDifs | ( | Time | eifsNoDifs | ) |
| eifsNoDifs | the duration of a EIFS minus the duration of DIFS. |
It is a bad idea to call this method after RequestAccess or one of the Notify methods has been invoked.
Definition at line 410 of file dcf-manager.cc.
References m_eifsNoDifs, and NS_LOG_FUNCTION.
Referenced by ns3::RegularWifiMac::SetEifsNoDifs(), and DcfManagerTest::StartTest().
Here is the caller graph for this function:| void ns3::DcfManager::SetSifs | ( | Time | sifs | ) |
| sifs | the duration of a SIFS. |
It is a bad idea to call this method after RequestAccess or one of the Notify methods has been invoked.
Definition at line 403 of file dcf-manager.cc.
References m_sifs, and NS_LOG_FUNCTION.
Referenced by ns3::RegularWifiMac::SetSifs(), and DcfManagerTest::StartTest().
Here is the caller graph for this function:| void ns3::DcfManager::SetSlot | ( | Time | slotTime | ) |
| slotTime | the duration of a slot. |
It is a bad idea to call this method after RequestAccess or one of the Notify methods has been invoked.
Definition at line 396 of file dcf-manager.cc.
References ns3::Time::GetMicroSeconds(), m_slotTimeUs, and NS_LOG_FUNCTION.
Referenced by AmpduAggregationTest::DoRun(), ns3::RegularWifiMac::SetSlot(), and DcfManagerTest::StartTest().
Here is the call graph for this function:
Here is the caller graph for this function:Set up listener for MacLow events.
| low |
Definition at line 384 of file dcf-manager.cc.
References m_lowListener, NS_LOG_FUNCTION, and ns3::MacLow::RegisterDcfListener().
Referenced by AmpduAggregationTest::DoRun(), ns3::OcbWifiMac::EnableForWave(), and ns3::RegularWifiMac::RegularWifiMac().
Here is the call graph for this function:
Here is the caller graph for this function:Set up listener for Phy events.
| phy |
Definition at line 360 of file dcf-manager.cc.
References m_phyListener, NS_LOG_FUNCTION, and ns3::WifiPhy::RegisterListener().
Referenced by AmpduAggregationTest::DoRun(), and ns3::RegularWifiMac::SetWifiPhy().
Here is the call graph for this function:
Here is the caller graph for this function:
|
private |
Update backoff slots for all DcfStates.
Definition at line 697 of file dcf-manager.cc.
References ns3::DcfState::GetBackoffSlots(), GetBackoffStartFor(), ns3::DcfState::IsEdca(), m_slotTimeUs, m_states, ns3::MicroSeconds(), min, MY_DEBUG, ns3::Simulator::Now(), NS_LOG_FUNCTION, and ns3::DcfState::UpdateBackoffSlotsNow().
Referenced by AccessTimeout(), NotifyMaybeCcaBusyStartNow(), NotifyNavResetNow(), NotifyNavStartNow(), NotifyRxStartNow(), NotifyTxStartNow(), and RequestAccess().
Here is the call graph for this function:
Here is the caller graph for this function:
|
private |
Definition at line 573 of file dcf-manager.h.
Referenced by DoRestartAccessTimeoutIfNeeded(), NotifySleepNow(), and NotifySwitchingStartNow().
|
private |
Definition at line 572 of file dcf-manager.h.
Referenced by GetAccessGrantStart(), GetEifsNoDifs(), and SetEifsNoDifs().
|
private |
Definition at line 556 of file dcf-manager.h.
Referenced by GetAccessGrantStart(), NotifyAckTimeoutResetNow(), NotifyAckTimeoutStartNow(), and NotifySwitchingStartNow().
|
private |
Definition at line 567 of file dcf-manager.h.
Referenced by GetAccessGrantStart(), IsBusy(), NotifyMaybeCcaBusyStartNow(), and NotifySwitchingStartNow().
|
private |
Definition at line 566 of file dcf-manager.h.
Referenced by GetAccessGrantStart(), IsBusy(), NotifyMaybeCcaBusyStartNow(), and NotifySwitchingStartNow().
|
private |
Definition at line 557 of file dcf-manager.h.
Referenced by GetAccessGrantStart(), NotifyCtsTimeoutResetNow(), NotifyCtsTimeoutStartNow(), and NotifySwitchingStartNow().
|
private |
Definition at line 559 of file dcf-manager.h.
Referenced by GetAccessGrantStart(), IsBusy(), NotifyNavResetNow(), NotifyNavStartNow(), and NotifySwitchingStartNow().
|
private |
Definition at line 558 of file dcf-manager.h.
Referenced by GetAccessGrantStart(), IsBusy(), NotifyNavResetNow(), NotifyNavStartNow(), and NotifySwitchingStartNow().
|
private |
Definition at line 561 of file dcf-manager.h.
Referenced by GetAccessGrantStart(), NotifyRxStartNow(), NotifySwitchingStartNow(), and NotifyTxStartNow().
|
private |
Definition at line 563 of file dcf-manager.h.
Referenced by GetAccessGrantStart(), NotifyRxEndErrorNow(), NotifyRxEndOkNow(), NotifySwitchingStartNow(), and NotifyTxStartNow().
|
private |
Definition at line 562 of file dcf-manager.h.
Referenced by GetAccessGrantStart(), NotifyRxEndErrorNow(), NotifyRxEndOkNow(), NotifySwitchingStartNow(), and NotifyTxStartNow().
|
private |
Definition at line 560 of file dcf-manager.h.
Referenced by GetAccessGrantStart(), NotifyRxStartNow(), NotifySwitchingStartNow(), and NotifyTxStartNow().
|
private |
Definition at line 569 of file dcf-manager.h.
Referenced by GetAccessGrantStart(), and NotifySwitchingStartNow().
|
private |
Definition at line 568 of file dcf-manager.h.
Referenced by GetAccessGrantStart(), and NotifySwitchingStartNow().
|
private |
Definition at line 565 of file dcf-manager.h.
Referenced by GetAccessGrantStart(), IsBusy(), NotifySwitchingStartNow(), NotifyTxStartNow(), and RequestAccess().
|
private |
Definition at line 564 of file dcf-manager.h.
Referenced by GetAccessGrantStart(), IsBusy(), NotifySwitchingStartNow(), NotifyTxStartNow(), and RequestAccess().
|
private |
Definition at line 577 of file dcf-manager.h.
Referenced by SetupLowListener(), and ~DcfManager().
|
private |
Definition at line 576 of file dcf-manager.h.
Referenced by RemovePhyListener(), SetupPhyListener(), and ~DcfManager().
|
private |
Definition at line 570 of file dcf-manager.h.
Referenced by GetAccessGrantStart(), IsBusy(), NotifyRxEndErrorNow(), NotifyRxEndOkNow(), NotifyRxStartNow(), NotifySwitchingStartNow(), and NotifyTxStartNow().
|
private |
Definition at line 575 of file dcf-manager.h.
Referenced by GetAccessGrantStart(), NotifyTxStartNow(), and SetSifs().
|
private |
Definition at line 571 of file dcf-manager.h.
Referenced by NotifySleepNow(), NotifyWakeupNow(), and RequestAccess().
|
private |
Definition at line 574 of file dcf-manager.h.
Referenced by GetBackoffEndFor(), GetBackoffStartFor(), IsWithinAifs(), SetSlot(), and UpdateBackoff().
|
private |
Definition at line 555 of file dcf-manager.h.
Referenced by Add(), DoGrantAccess(), DoRestartAccessTimeoutIfNeeded(), NotifySleepNow(), NotifySwitchingStartNow(), NotifyWakeupNow(), and UpdateBackoff().