handle RTS/CTS/DATA/ACK transactions. More...
#include "mac-low.h"
Inheritance diagram for ns3::MacLow:
Collaboration diagram for ns3::MacLow:Classes | |
| struct | Item |
| A struct for packet, Wifi header, and timestamp. More... | |
Public Types | |
| typedef Callback< void, Ptr< Packet >, const WifiMacHeader * > | MacLowRxCallback |
| typedef for a callback for MacLowRx More... | |
Public Member Functions | |
| MacLow () | |
| virtual | ~MacLow () |
| Ptr< Packet > | AggregateToAmpdu (Ptr< const Packet > packet, const WifiMacHeader hdr) |
| Time | CalculateOverallTxTime (Ptr< const Packet > packet, const WifiMacHeader *hdr, const MacLowTransmissionParameters ¶ms) const |
| Time | CalculateTransmissionTime (Ptr< const Packet > packet, const WifiMacHeader *hdr, const MacLowTransmissionParameters ¶meters) const |
| void | CreateBlockAckAgreement (const MgtAddBaResponseHeader *respHdr, Mac48Address originator, uint16_t startingSeq) |
| void | DeaggregateAmpduAndReceive (Ptr< Packet > aggregatedPacket, double rxSnr, WifiTxVector txVector, WifiPreamble preamble) |
| void | DestroyBlockAckAgreement (Mac48Address originator, uint8_t tid) |
| void | FlushAggregateQueue (void) |
| This function is called to flush the aggregate queue, which is used for A-MPDU. More... | |
| Time | GetAckTimeout (void) const |
| Return ACK timeout of this MacLow. More... | |
| Mac48Address | GetAddress (void) const |
| Return the MAC address of this MacLow. More... | |
| Time | GetBasicBlockAckTimeout () const |
| Return Basic Block ACK timeout of this MacLow. More... | |
| Mac48Address | GetBssid (void) const |
| Return the Basic Service Set Identification. More... | |
| Time | GetCompressedBlockAckTimeout () const |
| Return Compressed Block ACK timeout of this MacLow. More... | |
| Time | GetCtsTimeout (void) const |
| Return CTS timeout of this MacLow. More... | |
| bool | GetCtsToSelfSupported () const |
| Return whether CTS-to-self capability is supported. More... | |
| virtual WifiTxVector | GetDataTxVector (Ptr< const Packet > packet, const WifiMacHeader *hdr) const |
| Return a TXVECTOR for the DATA frame given the destination. More... | |
| Ptr< WifiPhy > | GetPhy (void) const |
| Time | GetPifs (void) const |
| Return PCF Interframe Space (PIFS) of this MacLow. More... | |
| Time | GetRifs (void) const |
| Return Reduced Interframe Space (RIFS) of this MacLow. More... | |
| Time | GetSifs (void) const |
| Return Short Interframe Space (SIFS) of this MacLow. More... | |
| Time | GetSlotTime (void) const |
| Return slot duration of this MacLow. More... | |
| bool | IsPromisc (void) const |
| Check if MacLow is operating in promiscuous mode. More... | |
| void | NotifySleepNow (void) |
| This method is typically invoked by the PhyMacLowListener to notify the MAC layer that the device has been put into sleep mode. More... | |
| void | NotifySwitchingStartNow (Time duration) |
| void | ReceiveError (Ptr< Packet > packet, double rxSnr) |
| void | ReceiveOk (Ptr< Packet > packet, double rxSnr, WifiTxVector txVector, WifiPreamble preamble, bool ampduSubframe) |
| void | RegisterBlockAckListenerForAc (enum AcIndex ac, MacLowAggregationCapableTransmissionListener *listener) |
| void | RegisterDcfListener (MacLowDcfListener *listener) |
| void | ResetPhy (void) |
| Remove WifiPhy associated with this MacLow. More... | |
| void | SetAckTimeout (Time ackTimeout) |
| Set ACK timeout of this MacLow. More... | |
| void | SetAddress (Mac48Address ad) |
| Set MAC address of this MacLow. More... | |
| void | SetBasicBlockAckTimeout (Time blockAckTimeout) |
| Set Basic Block ACK timeout of this MacLow. More... | |
| void | SetBssid (Mac48Address ad) |
| Set the Basic Service Set Identification. More... | |
| void | SetCompressedBlockAckTimeout (Time blockAckTimeout) |
| Set Compressed Block ACK timeout of this MacLow. More... | |
| void | SetCtsTimeout (Time ctsTimeout) |
| Set CTS timeout of this MacLow. More... | |
| void | SetCtsToSelfSupported (bool enable) |
| Enable or disable CTS-to-self capability. More... | |
| void | SetPhy (Ptr< WifiPhy > phy) |
| Set up WifiPhy associated with this MacLow. More... | |
| void | SetPifs (Time pifs) |
| Set PCF Interframe Space (PIFS) of this MacLow. More... | |
| void | SetPromisc (void) |
| Enable promiscuous mode. More... | |
| void | SetRifs (Time rifs) |
| Set Reduced Interframe Space (RIFS) of this MacLow. More... | |
| void | SetRxCallback (Callback< void, Ptr< Packet >, const WifiMacHeader * > callback) |
| void | SetSifs (Time sifs) |
| Set Short Interframe Space (SIFS) of this MacLow. More... | |
| void | SetSlotTime (Time slotTime) |
| Set slot duration of this MacLow. More... | |
| void | SetWifiRemoteStationManager (Ptr< WifiRemoteStationManager > manager) |
| Set up WifiRemoteStationManager associated with this MacLow. More... | |
| virtual void | StartTransmission (Ptr< const Packet > packet, const WifiMacHeader *hdr, MacLowTransmissionParameters parameters, MacLowTransmissionListener *listener) |
| bool | StopMpduAggregation (Ptr< const Packet > peekedPacket, WifiMacHeader peekedHdr, Ptr< Packet > aggregatedPacket, uint16_t size) const |
Public Member Functions inherited from ns3::Object | |
| Object () | |
| Constructor. More... | |
| virtual | ~Object () |
| Destructor. More... | |
| void | AggregateObject (Ptr< Object > other) |
| Aggregate two Objects together. More... | |
| void | Dispose (void) |
| Dispose of this Object. More... | |
| AggregateIterator | GetAggregateIterator (void) const |
| Get an iterator to the Objects aggregated to this one. More... | |
| virtual TypeId | GetInstanceTypeId (void) const |
| Implement the GetInstanceTypeId method defined in ObjectBase. More... | |
| template<typename T > | |
| Ptr< T > | GetObject (void) const |
| Get a pointer to the requested aggregated Object. More... | |
| template<typename T > | |
| Ptr< T > | GetObject (TypeId tid) const |
| Get a pointer to the requested aggregated Object by TypeId. More... | |
| void | Initialize (void) |
| Invoke DoInitialize on all Objects aggregated to this one. More... | |
| bool | IsInitialized (void) const |
| Check if the object has been initialized. More... | |
Public Member Functions inherited from ns3::SimpleRefCount< Object, ObjectBase, ObjectDeleter > | |
| SimpleRefCount () | |
| Constructor. More... | |
| SimpleRefCount (const SimpleRefCount &o) | |
| Copy constructor. More... | |
| uint32_t | GetReferenceCount (void) const |
| Get the reference count of the object. More... | |
| SimpleRefCount & | operator= (const SimpleRefCount &o) |
| Assignment. More... | |
| void | Ref (void) const |
| Increment the reference count. More... | |
| void | Unref (void) const |
| Decrement the reference count. More... | |
Public Member Functions inherited from ns3::ObjectBase | |
| virtual | ~ObjectBase () |
| Virtual destructor. More... | |
| void | GetAttribute (std::string name, AttributeValue &value) const |
| Get the value of an attribute, raising fatal errors if unsuccessful. More... | |
| bool | GetAttributeFailSafe (std::string name, AttributeValue &value) const |
| Get the value of an attribute without raising erros. More... | |
| void | SetAttribute (std::string name, const AttributeValue &value) |
| Set a single attribute, raising fatal errors if unsuccessful. More... | |
| bool | SetAttributeFailSafe (std::string name, const AttributeValue &value) |
| Set a single attribute without raising errors. More... | |
| bool | TraceConnect (std::string name, std::string context, const CallbackBase &cb) |
| Connect a TraceSource to a Callback with a context. More... | |
| bool | TraceConnectWithoutContext (std::string name, const CallbackBase &cb) |
| Connect a TraceSource to a Callback without a context. More... | |
| bool | TraceDisconnect (std::string name, std::string context, const CallbackBase &cb) |
| Disconnect from a TraceSource a Callback previously connected with a context. More... | |
| bool | TraceDisconnectWithoutContext (std::string name, const CallbackBase &cb) |
| Disconnect from a TraceSource a Callback previously connected without a context. More... | |
Static Public Member Functions | |
| static TypeId | GetTypeId (void) |
| Register this type. More... | |
Static Public Member Functions inherited from ns3::Object | |
| static TypeId | GetTypeId (void) |
| Register this type. More... | |
Static Public Member Functions inherited from ns3::SimpleRefCount< Object, ObjectBase, ObjectDeleter > | |
| static void | Cleanup (void) |
| Noop. More... | |
Static Public Member Functions inherited from ns3::ObjectBase | |
| static TypeId | GetTypeId (void) |
| Get the type ID. More... | |
Private Types | |
| typedef std::pair< Mac48Address, uint8_t > | AgreementKey |
| typedef std::map< AgreementKey, AgreementValue > | Agreements |
| typedef std::map< AgreementKey, AgreementValue >::iterator | AgreementsI |
| typedef std::pair< BlockAckAgreement, std::list< BufferedPacket > > | AgreementValue |
| typedef std::map< AgreementKey, BlockAckCache > | BlockAckCaches |
| typedef std::map< AgreementKey, BlockAckCache >::iterator | BlockAckCachesI |
| typedef std::pair< Ptr< Packet >, WifiMacHeader > | BufferedPacket |
| typedef std::list< BufferedPacket >::iterator | BufferedPacketI |
| typedef std::vector< MacLowDcfListener * > | DcfListeners |
| typedef for a list of MacLowDcfListener. More... | |
| typedef std::vector< MacLowDcfListener * >::const_iterator | DcfListenersCI |
| typedef for an iterator for a list of MacLowDcfListener. More... | |
| typedef std::map< AcIndex, MacLowAggregationCapableTransmissionListener * > | QueueListeners |
Private Member Functions | |
| void | BlockAckTimeout (void) |
| Event handler when block ACK timeout occurs. More... | |
| void | CancelAllEvents (void) |
| Cancel all scheduled events. More... | |
| void | CtsTimeout (void) |
| Event handler when CTS timeout occurs. More... | |
| virtual void | DoDispose (void) |
| Destructor implementation. More... | |
| void | DoNavResetNow (Time duration) |
| Reset NAV with the given duration. More... | |
| bool | DoNavStartNow (Time duration) |
| Start NAV with the given duration. More... | |
| void | EndTxNoAck (void) |
| A transmission that does not require an ACK has completed. More... | |
| void | FastAckFailedTimeout (void) |
| Event handler when fast ACK timeout occurs (busy). More... | |
| void | FastAckTimeout (void) |
| Event handler when fast ACK timeout occurs (idle). More... | |
| void | ForwardDown (Ptr< const Packet > packet, const WifiMacHeader *hdr, WifiTxVector txVector, WifiPreamble preamble) |
| Forward the packet down to WifiPhy for transmission. More... | |
| Time | GetAckDuration (WifiTxVector ackTxVector) const |
| Return the time required to transmit the ACK (including preamble and FCS). More... | |
| Time | GetAckDuration (Mac48Address to, WifiTxVector dataTxVector) const |
| Return the time required to transmit the ACK to the specified address given the TXVECTOR of the DATA (including preamble and FCS). More... | |
| uint32_t | GetAckSize (void) const |
| Return the total ACK size (including FCS trailer). More... | |
| WifiTxVector | GetAckTxVector (Mac48Address to, WifiMode dataTxMode) const |
| Return a TXVECTOR for the ACK frame given the destination and the mode of the DATA used by the sender. More... | |
| WifiTxVector | GetAckTxVectorForData (Mac48Address to, WifiMode dataTxMode) const |
| Return a TXVECTOR for the Block ACK frame given the destination and the mode of the DATA used by the sender. More... | |
| Time | GetBlockAckDuration (Mac48Address to, WifiTxVector blockAckReqTxVector, enum BlockAckType type) const |
| Return the time required to transmit the Block ACK to the specified address given the TXVECTOR of the BAR (including preamble and FCS). More... | |
| uint32_t | GetBlockAckSize (enum BlockAckType type) const |
| Return the total Block ACK size (including FCS trailer). More... | |
| WifiTxVector | GetBlockAckTxVector (Mac48Address to, WifiMode dataTxMode) const |
| Return a TXVECTOR for the Block ACK frame given the destination and the mode of the DATA used by the sender. More... | |
| Time | GetCtsDuration (WifiTxVector ctsTxVector) const |
| Return the time required to transmit the CTS (including preamble and FCS). More... | |
| Time | GetCtsDuration (Mac48Address to, WifiTxVector rtsTxVector) const |
| Return the time required to transmit the CTS to the specified address given the TXVECTOR of the RTS (including preamble and FCS). More... | |
| uint32_t | GetCtsSize (void) const |
| Return the total CTS size (including FCS trailer). More... | |
| WifiTxVector | GetCtsToSelfTxVector (Ptr< const Packet > packet, const WifiMacHeader *hdr) const |
| Return a TXVECTOR for the CTS-to-self frame. More... | |
| WifiTxVector | GetCtsTxVector (Mac48Address to, WifiMode rtsTxMode) const |
| Return a TXVECTOR for the CTS frame given the destination and the mode of the RTS used by the sender. More... | |
| WifiTxVector | GetCtsTxVectorForRts (Mac48Address to, WifiMode rtsTxMode) const |
| Return a TXVECTOR for the CTS frame given the destination and the mode of the RTS used by the sender. More... | |
| uint32_t | GetRtsSize (void) const |
| Return the total RTS size (including FCS trailer). More... | |
| WifiTxVector | GetRtsTxVector (Ptr< const Packet > packet, const WifiMacHeader *hdr) const |
| Return a TXVECTOR for the RTS frame given the destination. More... | |
| uint32_t | GetSize (Ptr< const Packet > packet, const WifiMacHeader *hdr) const |
| Return the total size of the packet after WifiMacHeader and FCS trailer have been added. More... | |
| uint8_t | GetTid (Ptr< const Packet > packet, const WifiMacHeader hdr) const |
| void | InsertInTxQueue (Ptr< const Packet > packet, const WifiMacHeader &hdr, Time tStamp) |
| Insert in a temporary queue. More... | |
| bool | IsAmpdu (Ptr< const Packet > packet, const WifiMacHeader hdr) |
| Checks if the given packet will be aggregated to an A-MPDU or not. More... | |
| bool | IsInWindow (uint16_t seq, uint16_t winstart, uint16_t winsize) |
| bool | IsNavZero (void) const |
| Check if NAV is zero. More... | |
| void | NavCounterResetCtsMissed (Time rtsEndRxTime) |
| Reset NAV after CTS was missed when the NAV was setted with RTS. More... | |
| bool | NeedCtsToSelf (void) |
| Check if CTS-to-self mechanism should be used for the current packet. More... | |
| bool | NeedRts (void) |
| Check if the current packet should be sent with a RTS protection. More... | |
| void | NormalAckTimeout (void) |
| Event handler when normal ACK timeout occurs. More... | |
| void | NotifyAckTimeoutResetNow () |
| Notify DcfManager (via DcfListener) that ACK timer should be resetted. More... | |
| void | NotifyAckTimeoutStartNow (Time duration) |
| Notify DcfManager (via DcfListener) that ACK timer should be started for the given duration. More... | |
| void | NotifyCtsTimeoutResetNow () |
| Notify DcfManager (via DcfListener) that CTS timer should be resetted. More... | |
| void | NotifyCtsTimeoutStartNow (Time duration) |
| Notify DcfManager (via DcfListener) that CTS timer should be started for the given duration. More... | |
| void | NotifyNav (Ptr< const Packet > packet, const WifiMacHeader &hdr, WifiPreamble preamble) |
| Ptr< Packet > | PerformMsduAggregation (Ptr< const Packet > packet, WifiMacHeader *hdr, Time *tstamp, Ptr< Packet > currentAmpduPacket, uint16_t blockAckSize) |
| Perform MSDU aggregation for a given MPDU in an A-MPDU. More... | |
| bool | ReceiveMpdu (Ptr< Packet > packet, WifiMacHeader hdr) |
| This method updates the reorder buffer and the scoreboard when an MPDU is received in an HT station and sotres the MPDU if needed when an MPDU is received in an non-HT Station (implements HT immediate block Ack) More... | |
| void | RemovePhyMacLowListener (Ptr< WifiPhy > phy) |
| Remove current WifiPhy listener for this MacLow. More... | |
| void | ResetBlockAckInactivityTimerIfNeeded (BlockAckAgreement &agreement) |
| Every time that a block ack request or a packet with ack policy equals to block ack are received, if a relative block ack agreement exists and the value of inactivity timeout is not 0, the timer is reset. More... | |
| void | RxCompleteBufferedPacketsUntilFirstLost (Mac48Address originator, uint8_t tid) |
| void | RxCompleteBufferedPacketsWithSmallerSequence (uint16_t seq, Mac48Address originator, uint8_t tid) |
| void | SendAckAfterData (Mac48Address source, Time duration, WifiMode dataTxMode, double dataSnr) |
| Send ACK after receiving DATA. More... | |
| void | SendBlockAckAfterAmpdu (uint8_t tid, Mac48Address originator, Time duration, WifiTxVector blockAckReqTxVector, double rxSnr) |
| Invoked after an A-MPDU has been received. More... | |
| void | SendBlockAckAfterBlockAckRequest (const CtrlBAckRequestHeader reqHdr, Mac48Address originator, Time duration, WifiMode blockAckReqTxMode, double rxSnr) |
| Invoked after that a block ack request has been received. More... | |
| void | SendBlockAckResponse (const CtrlBAckResponseHeader *blockAck, Mac48Address originator, bool immediate, Time duration, WifiMode blockAckReqTxMode, double rxSnr) |
| This method creates block ack frame with header equals to blockAck and start its transmission. More... | |
| void | SendCtsAfterRts (Mac48Address source, Time duration, WifiTxVector rtsTxVector, double rtsSnr) |
| Send CTS after receiving RTS. More... | |
| void | SendCtsToSelf (void) |
| Send CTS for a CTS-to-self mechanism. More... | |
| void | SendDataAfterCts (Mac48Address source, Time duration) |
| Send DATA after receiving CTS. More... | |
| void | SendDataPacket (void) |
| Send DATA packet, which can be DATA-ACK or RTS-CTS-DATA-ACK transaction. More... | |
| void | SendMpdu (Ptr< const Packet > packet, WifiTxVector txVector, WifiPreamble preamble, enum mpduType mpdutype) |
| Forward the MPDU down to WifiPhy for transmission. More... | |
| void | SendRtsForPacket (void) |
| Send RTS to begin RTS-CTS-DATA-ACK transaction. More... | |
| void | SetupPhyMacLowListener (Ptr< WifiPhy > phy) |
| Set up WifiPhy listener for this MacLow. More... | |
| void | StartDataTxTimers (WifiTxVector dataTxVector) |
| Start a DATA timer by scheduling appropriate ACK timeout. More... | |
| bool | StoreMpduIfNeeded (Ptr< Packet > packet, WifiMacHeader hdr) |
| This method checks if exists a valid established block ack agreement. More... | |
| void | SuperFastAckTimeout (void) |
| Event handler when super fast ACK timeout occurs. More... | |
| void | WaitSifsAfterEndTx (void) |
| void | WaitSifsAfterEndTxFragment (void) |
| Event handler that is usually scheduled to fired at the appropriate time after completing transmissions. More... | |
Private Attributes | |
| Time | m_ackTimeout |
| ACK timeout duration. More... | |
| Ptr< WifiMacQueue > | m_aggregateQueue |
| Queue used for MPDU aggregation. More... | |
| bool | m_ampdu |
| Flag if the current transmission involves an A-MPDU. More... | |
| Agreements | m_bAckAgreements |
| BlockAckCaches | m_bAckCaches |
| Time | m_basicBlockAckTimeout |
| Basic block ACK timeout duration. More... | |
| EventId | m_blockAckTimeoutEvent |
| Block ACK timeout event. More... | |
| Mac48Address | m_bssid |
| BSSID address (Mac48Address) More... | |
| Time | m_compressedBlockAckTimeout |
| Compressed block ACK timeout duration. More... | |
| Time | m_ctsTimeout |
| CTS timeout duration. More... | |
| EventId | m_ctsTimeoutEvent |
| CTS timeout event. More... | |
| bool | m_ctsToSelfSupported |
| Flag whether CTS-to-self is supported. More... | |
| WifiMacHeader | m_currentHdr |
| Header of the current transmitted packet. More... | |
| Ptr< Packet > | m_currentPacket |
| Current packet transmitted/to be transmitted. More... | |
| WifiTxVector | m_currentTxVector |
| TXVECTOR used for the current packet transmission. More... | |
| DcfListeners | m_dcfListeners |
| List of MacLowDcfListener (pass events to Dcf) More... | |
| QueueListeners | m_edcaListeners |
| EventId | m_endTxNoAckEvent |
| Event for finishing transmission that does not require ACK. More... | |
| EventId | m_fastAckFailedTimeoutEvent |
| Fast ACK failed timeout event. More... | |
| EventId | m_fastAckTimeoutEvent |
| Fast ACK timeout event. More... | |
| Time | m_lastNavDuration |
| The duration of the latest NAV. More... | |
| Time | m_lastNavStart |
| The time when the latest NAV started. More... | |
| WifiMacHeader | m_lastReceivedHdr |
| Header of the last received packet. More... | |
| MacLowTransmissionListener * | m_listener |
| Transmission listener for the current packet. More... | |
| EventId | m_navCounterResetCtsMissed |
| Event to reset NAV when CTS is not received. More... | |
| EventId | m_normalAckTimeoutEvent |
| Normal ACK timeout event. More... | |
| uint32_t | m_nTxMpdus |
| Holds the number of transmitted MPDUs in the last A-MPDU transmission. More... | |
| Ptr< WifiPhy > | m_phy |
| Pointer to WifiPhy (actually send/receives frames) More... | |
| class PhyMacLowListener * | m_phyMacLowListener |
| Listener needed to monitor when a channel switching occurs. More... | |
| Time | m_pifs |
| PCF Interframe Space (PIFS) duration. More... | |
| bool | m_promisc |
| Flag if the device is operating in promiscuous mode. More... | |
| Time | m_rifs |
| Reduced Interframe Space (RIFS) duration. More... | |
| MacLowRxCallback | m_rxCallback |
| Callback to pass packet up. More... | |
| Mac48Address | m_self |
| Address of this MacLow (Mac48Address) More... | |
| EventId | m_sendAckEvent |
| Event to send ACK. More... | |
| EventId | m_sendCtsEvent |
| Event to send CTS. More... | |
| EventId | m_sendDataEvent |
| Event to send DATA. More... | |
| uint8_t | m_sentMpdus |
| Number of transmitted MPDUs in an A-MPDU that have not been acknowledged yet. More... | |
| Time | m_sifs |
| Short Interframe Space (SIFS) duration. More... | |
| Time | m_slotTime |
| Slot duration. More... | |
| Ptr< WifiRemoteStationManager > | m_stationManager |
| Pointer to WifiRemoteStationManager (rate control) More... | |
| EventId | m_superFastAckTimeoutEvent |
| Super fast ACK timeout event. More... | |
| std::vector< Item > | m_txPackets |
| Contain temporary items to be sent with the next A-MPDU transmission, once RTS/CTS exchange has succeeded. More... | |
| MacLowTransmissionParameters | m_txParams |
| Transmission parameters of the current packet. More... | |
| EventId | m_waitRifsEvent |
| Wait for RIFS event. More... | |
| EventId | m_waitSifsEvent |
| Wait for SIFS event. More... | |
Friends | |
| class | ::AmpduAggregationTest |
| class | ::TwoLevelAggregationTest |
Additional Inherited Members | |
Protected Member Functions inherited from ns3::Object | |
| Object (const Object &o) | |
| Copy an Object. More... | |
| virtual void | DoInitialize (void) |
| Initialize() implementation. More... | |
| virtual void | NotifyNewAggregate (void) |
| Notify all Objects aggregated to this one of a new Object being aggregated. More... | |
Protected Member Functions inherited from ns3::ObjectBase | |
| void | ConstructSelf (const AttributeConstructionList &attributes) |
| Complete construction of ObjectBase; invoked by derived classes. More... | |
| virtual void | NotifyConstructionCompleted (void) |
| Notifier called once the ObjectBase is fully constructed. More... | |
Related Functions inherited from ns3::ObjectBase | |
| static TypeId | GetObjectIid (void) |
| Ensure the TypeId for ObjectBase gets fully configured to anchor the inheritance tree properly. More... | |
handle RTS/CTS/DATA/ACK transactions.
Introspection did not find any typical Config paths.
No Attributes are defined for this type.
No TraceSources are defined for this type.
Size of this type is 18446744073709551615 bytes (on a 64-bit architecture).
|
private |
|
private |
|
private |
|
private |
|
private |
|
private |
|
private |
|
private |
|
private |
typedef for a list of MacLowDcfListener.
|
private |
typedef for an iterator for a list of MacLowDcfListener.
| typedef Callback<void, Ptr<Packet>, const WifiMacHeader*> ns3::MacLow::MacLowRxCallback |
|
private |
| ns3::MacLow::MacLow | ( | ) |
Definition at line 356 of file mac-low.cc.
References m_aggregateQueue, m_ampdu, m_lastNavDuration, m_lastNavStart, m_promisc, m_sentMpdus, NS_LOG_FUNCTION, and ns3::Seconds().
Here is the call graph for this function:
|
virtual |
Definition at line 383 of file mac-low.cc.
References NS_LOG_FUNCTION.
| Ptr< Packet > ns3::MacLow::AggregateToAmpdu | ( | Ptr< const Packet > | packet, |
| const WifiMacHeader | hdr | ||
| ) |
| packet | the packet to be aggregated. If the aggregation is succesfull, it corresponds either to the first data packet that will be aggregated or to the BAR that will be piggybacked at the end of the A-MPDU. |
| hdr | the WifiMacHeader for the packet. |
This function adds the packets that will be added to an A-MPDU to an aggregate queue
Definition at line 2962 of file mac-low.cc.
References ns3::Packet::AddHeader(), ns3::Packet::AddPacketTag(), ns3::WifiMacHeader::ADDR1, ns3::Packet::AddTrailer(), ns3::WifiMacHeader::BLOCK_ACK, ns3::Packet::Copy(), FlushAggregateQueue(), ns3::WifiMacHeader::GetAddr1(), GetDataTxVector(), ns3::WifiTxVector::GetMode(), ns3::WifiMode::GetModulationClass(), ns3::WifiMacHeader::GetSequenceNumber(), ns3::Packet::GetSize(), ns3::WifiMacHeader::GetSize(), ns3::CtrlBAckRequestHeader::GetStartingSequence(), GetTid(), InsertInTxQueue(), ns3::WifiMacHeader::IsBlockAck(), ns3::WifiMacHeader::IsBlockAckReq(), ns3::Mac48Address::IsBroadcast(), IsInWindow(), ns3::WifiMacHeader::IsQosData(), m_aggregateQueue, m_currentHdr, m_currentPacket, m_edcaListeners, m_sentMpdus, m_txParams, ns3::MacLowTransmissionParameters::MustSendRts(), ns3::WifiMacHeader::NORMAL_ACK, NS_ASSERT, NS_LOG_DEBUG, ns3::Packet::PeekHeader(), PerformMsduAggregation(), ns3::QosUtilsMapTidToAc(), ns3::AmpduTag::SetAmpdu(), ns3::WifiMacHeader::SetQosAckPolicy(), ns3::AmpduTag::SetRemainingNbOfMpdus(), StopMpduAggregation(), ns3::WIFI_MAC_FCS_LENGTH, and ns3::WIFI_MOD_CLASS_VHT.
Referenced by IsAmpdu().
Here is the call graph for this function:
Here is the caller graph for this function:
|
private |
Event handler when block ACK timeout occurs.
Definition at line 1797 of file mac-low.cc.
References FlushAggregateQueue(), m_ampdu, m_listener, m_nTxMpdus, m_sentMpdus, ns3::MacLowTransmissionListener::MissedBlockAck(), NS_LOG_DEBUG, and NS_LOG_FUNCTION.
Referenced by StartDataTxTimers().
Here is the call graph for this function:
Here is the caller graph for this function:| Time ns3::MacLow::CalculateOverallTxTime | ( | Ptr< const Packet > | packet, |
| const WifiMacHeader * | hdr, | ||
| const MacLowTransmissionParameters & | params | ||
| ) | const |
Definition at line 1418 of file mac-low.cc.
References ns3::WifiPhy::CalculateTxDuration(), GetAckDuration(), ns3::WifiMacHeader::GetAddr1(), GetCtsDuration(), GetDataTxVector(), ns3::WifiPhy::GetFrequency(), ns3::WifiPhy::GetGreenfield(), ns3::WifiRemoteStationManager::GetGreenfieldSupported(), ns3::WifiTxVector::GetMode(), ns3::WifiMode::GetModulationClass(), GetRtsSize(), GetRtsTxVector(), ns3::WifiRemoteStationManager::GetShortPreambleEnabled(), GetSifs(), GetSize(), m_currentHdr, m_phy, m_stationManager, ns3::MacLowTransmissionParameters::MustSendRts(), ns3::MacLowTransmissionParameters::MustWaitAck(), ns3::Seconds(), ns3::WIFI_MOD_CLASS_HT, ns3::WIFI_MOD_CLASS_VHT, ns3::WIFI_PREAMBLE_HT_GF, ns3::WIFI_PREAMBLE_HT_MF, ns3::WIFI_PREAMBLE_LONG, ns3::WIFI_PREAMBLE_SHORT, and ns3::WIFI_PREAMBLE_VHT.
Referenced by CalculateTransmissionTime().
Here is the call graph for this function:
Here is the caller graph for this function:| Time ns3::MacLow::CalculateTransmissionTime | ( | Ptr< const Packet > | packet, |
| const WifiMacHeader * | hdr, | ||
| const MacLowTransmissionParameters & | parameters | ||
| ) | const |
| packet | to send (does not include the 802.11 MAC header and checksum) |
| hdr | header associated to the packet to send. |
| parameters | transmission parameters of packet. |
This transmission time includes the time required for the next packet transmission if one was selected.
Definition at line 1477 of file mac-low.cc.
References CalculateOverallTxTime(), ns3::WifiPhy::CalculateTxDuration(), ns3::WifiMacHeader::GetAddr1(), GetDataTxVector(), ns3::WifiPhy::GetFrequency(), ns3::WifiPhy::GetGreenfield(), ns3::WifiRemoteStationManager::GetGreenfieldSupported(), ns3::WifiTxVector::GetMode(), ns3::WifiMode::GetModulationClass(), ns3::MacLowTransmissionParameters::GetNextPacketSize(), ns3::WifiRemoteStationManager::GetShortPreambleEnabled(), GetSifs(), ns3::MacLowTransmissionParameters::HasNextPacket(), m_currentHdr, m_phy, m_stationManager, ns3::WIFI_MOD_CLASS_HT, ns3::WIFI_PREAMBLE_HT_GF, ns3::WIFI_PREAMBLE_HT_MF, ns3::WIFI_PREAMBLE_LONG, ns3::WIFI_PREAMBLE_SHORT, and ns3::WIFI_PREAMBLE_VHT.
Referenced by ns3::WaveMacLow::StartTransmission().
Here is the call graph for this function:
Here is the caller graph for this function:
|
private |
Cancel all scheduled events.
Called before beginning a transmission or switching channel.
Definition at line 447 of file mac-low.cc.
References ns3::EventId::Cancel(), ns3::MacLowTransmissionListener::Cancel(), ns3::EventId::IsRunning(), m_blockAckTimeoutEvent, m_ctsTimeoutEvent, m_endTxNoAckEvent, m_fastAckFailedTimeoutEvent, m_fastAckTimeoutEvent, m_listener, m_normalAckTimeoutEvent, m_sendAckEvent, m_sendCtsEvent, m_sendDataEvent, m_superFastAckTimeoutEvent, m_waitRifsEvent, m_waitSifsEvent, and NS_LOG_FUNCTION.
Referenced by NotifySleepNow(), NotifySwitchingStartNow(), and StartTransmission().
Here is the call graph for this function:
Here is the caller graph for this function:| void ns3::MacLow::CreateBlockAckAgreement | ( | const MgtAddBaResponseHeader * | respHdr, |
| Mac48Address | originator, | ||
| uint16_t | startingSeq | ||
| ) |
| respHdr | Add block ack response from originator (action frame). |
| originator | Address of peer station involved in block ack mechanism. |
| startingSeq | Sequence number of the first MPDU of all packets for which block ack was negotiated. |
This function is typically invoked only by ns3::RegularWifiMac when the STA (which may be non-AP in ESS, or in an IBSS) has received an ADDBA Request frame and is transmitting an ADDBA Response frame. At this point MacLow must allocate buffers to collect all correctly received packets belonging to the category for which Block Ack was negotiated.
Definition at line 2484 of file mac-low.cc.
References ns3::MacLowAggregationCapableTransmissionListener::BlockAckInactivityTimeout(), ns3::MgtAddBaResponseHeader::GetBufferSize(), ns3::BlockAckAgreement::GetTid(), ns3::MgtAddBaResponseHeader::GetTid(), ns3::BlockAckAgreement::GetTimeout(), ns3::MgtAddBaResponseHeader::GetTimeout(), ns3::BlockAckCache::Init(), ns3::MgtAddBaResponseHeader::IsAmsduSupported(), ns3::MgtAddBaResponseHeader::IsImmediateBlockAck(), m_bAckAgreements, m_bAckCaches, m_edcaListeners, ns3::MicroSeconds(), ns3::QosUtilsMapTidToAc(), ns3::Simulator::Schedule(), ns3::BlockAckAgreement::SetAmsduSupport(), ns3::BlockAckAgreement::SetBufferSize(), ns3::BlockAckAgreement::SetDelayedBlockAck(), ns3::BlockAckAgreement::SetImmediateBlockAck(), ns3::BlockAckAgreement::SetStartingSequence(), ns3::BlockAckAgreement::SetTimeout(), and timeout.
Referenced by ns3::RegularWifiMac::SendAddBaResponse().
Here is the call graph for this function:
Here is the caller graph for this function:
|
private |
Event handler when CTS timeout occurs.
Definition at line 1742 of file mac-low.cc.
References ns3::WifiMacHeader::GetAddr1(), m_ampdu, m_currentHdr, m_currentPacket, m_listener, m_sentMpdus, m_stationManager, ns3::MacLowTransmissionListener::MissedCts(), NS_LOG_DEBUG, NS_LOG_FUNCTION, and ns3::WifiRemoteStationManager::ReportRtsFailed().
Referenced by SendRtsForPacket().
Here is the call graph for this function:
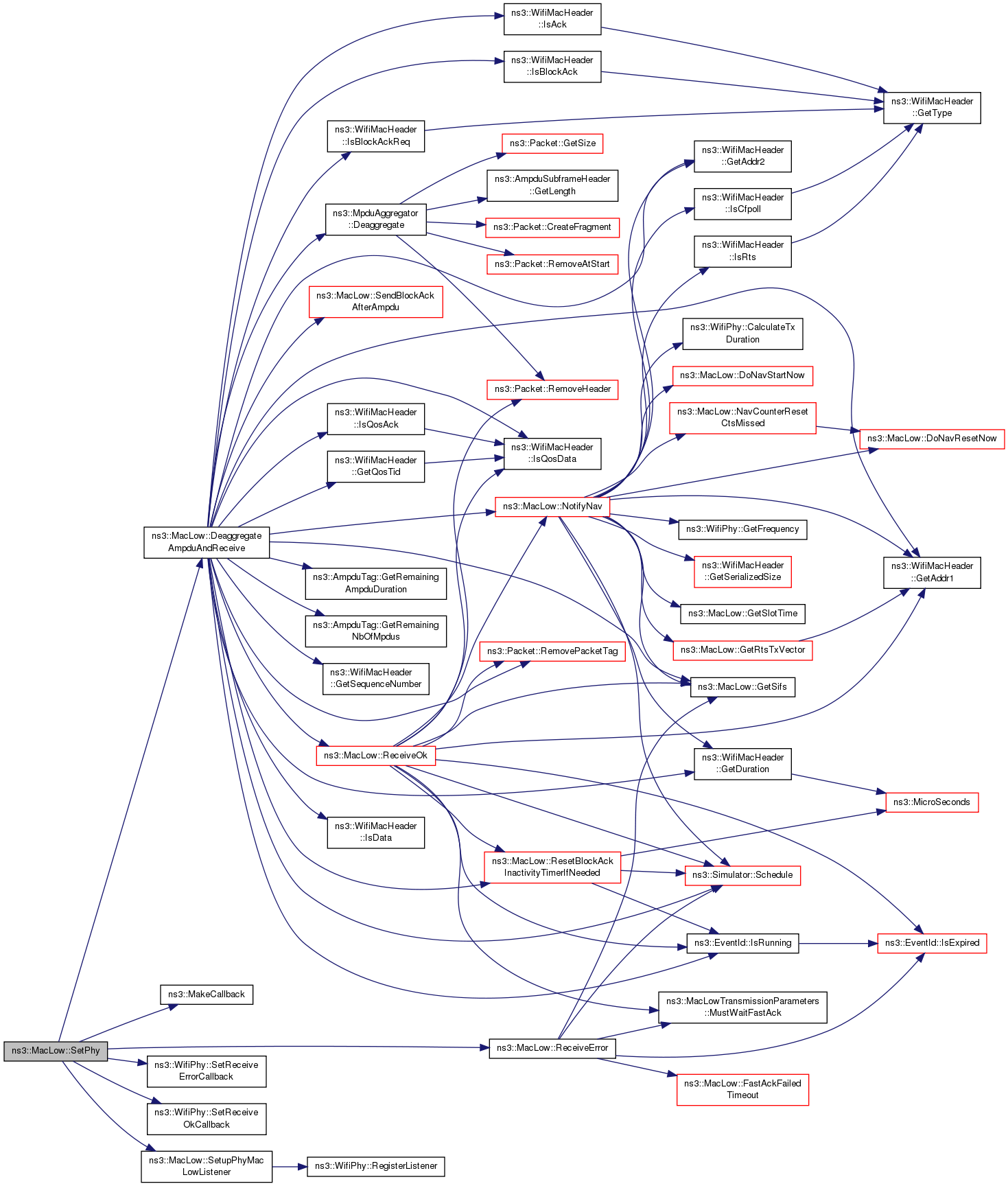
Here is the caller graph for this function:| void ns3::MacLow::DeaggregateAmpduAndReceive | ( | Ptr< Packet > | aggregatedPacket, |
| double | rxSnr, | ||
| WifiTxVector | txVector, | ||
| WifiPreamble | preamble | ||
| ) |
| aggregatedPacket | which is the current A-MPDU |
| rxSnr | snr of packet received |
| txVector | TXVECTOR of packet received |
| preamble | type of preamble used for the packet received |
This function de-aggregates an A-MPDU and decide if each MPDU is received correctly or not
Definition at line 2819 of file mac-low.cc.
References ns3::MpduAggregator::Deaggregate(), ns3::WifiMacHeader::GetAddr1(), ns3::WifiMacHeader::GetAddr2(), ns3::WifiMacHeader::GetDuration(), ns3::WifiMacHeader::GetQosTid(), ns3::AmpduTag::GetRemainingAmpduDuration(), ns3::AmpduTag::GetRemainingNbOfMpdus(), ns3::WifiMacHeader::GetSequenceNumber(), GetSifs(), ns3::WifiMacHeader::IsAck(), ns3::WifiMacHeader::IsBlockAck(), ns3::WifiMacHeader::IsBlockAckReq(), ns3::WifiMacHeader::IsData(), ns3::WifiMacHeader::IsQosAck(), ns3::WifiMacHeader::IsQosData(), ns3::EventId::IsRunning(), m_bAckAgreements, m_self, m_sendAckEvent, NotifyNav(), NS_ASSERT, NS_FATAL_ERROR, NS_LOG_DEBUG, NS_LOG_FUNCTION, ReceiveOk(), ns3::Packet::RemovePacketTag(), ResetBlockAckInactivityTimerIfNeeded(), ns3::Simulator::Schedule(), SendBlockAckAfterAmpdu(), and ns3::WIFI_PREAMBLE_NONE.
Referenced by SetPhy().
Here is the call graph for this function:
Here is the caller graph for this function:| void ns3::MacLow::DestroyBlockAckAgreement | ( | Mac48Address | originator, |
| uint8_t | tid | ||
| ) |
| originator | Address of peer participating in Block Ack mechanism. |
| tid | TID for which Block Ack was created. |
Checks if exists an established block ack agreement with originator for tid tid. If the agreement exists, tears down it. This function is typically invoked when a DELBA frame is received from originator.
Definition at line 2526 of file mac-low.cc.
References m_bAckAgreements, m_bAckCaches, NS_ASSERT, RxCompleteBufferedPacketsUntilFirstLost(), and RxCompleteBufferedPacketsWithSmallerSequence().
Referenced by ns3::EdcaTxopN::GotAck(), and ns3::RegularWifiMac::Receive().
Here is the call graph for this function:
Here is the caller graph for this function:
|
privatevirtual |
Destructor implementation.
This method is called by Dispose() or by the Object's destructor, whichever comes first.
Subclasses are expected to implement their real destruction code in an overriden version of this method and chain up to their parent's implementation once they are done. i.e, for simplicity, the destructor of every subclass should be empty and its content should be moved to the associated DoDispose() method.
It is safe to call GetObject() from within this method.
Reimplemented from ns3::Object.
Definition at line 419 of file mac-low.cc.
References ns3::EventId::Cancel(), m_aggregateQueue, m_ampdu, m_blockAckTimeoutEvent, m_ctsTimeoutEvent, m_endTxNoAckEvent, m_fastAckFailedTimeoutEvent, m_fastAckTimeoutEvent, m_normalAckTimeoutEvent, m_phy, m_phyMacLowListener, m_sendAckEvent, m_sendCtsEvent, m_sendDataEvent, m_sentMpdus, m_stationManager, m_superFastAckTimeoutEvent, m_waitRifsEvent, m_waitSifsEvent, and NS_LOG_FUNCTION.
Here is the call graph for this function:
|
private |
Reset NAV with the given duration.
| duration |
Definition at line 1564 of file mac-low.cc.
References m_dcfListeners, m_lastNavDuration, m_lastNavStart, and ns3::Simulator::Now().
Referenced by NavCounterResetCtsMissed(), and NotifyNav().
Here is the call graph for this function:
Here is the caller graph for this function:
|
private |
Start NAV with the given duration.
| duration |
Definition at line 1575 of file mac-low.cc.
References m_dcfListeners, m_lastNavDuration, m_lastNavStart, and ns3::Simulator::Now().
Referenced by NotifyNav().
Here is the call graph for this function:
Here is the caller graph for this function:
|
private |
A transmission that does not require an ACK has completed.
Definition at line 2343 of file mac-low.cc.
References ns3::MacLowTransmissionListener::EndTxNoAck(), and m_listener.
Referenced by StartDataTxTimers().
Here is the call graph for this function:
Here is the caller graph for this function:
|
private |
Event handler when fast ACK timeout occurs (busy).
Definition at line 2351 of file mac-low.cc.
References m_listener, ns3::MacLowTransmissionListener::MissedAck(), NS_LOG_DEBUG, and NS_LOG_FUNCTION.
Referenced by ReceiveError().
Here is the call graph for this function:
Here is the caller graph for this function:
|
private |
Event handler when fast ACK timeout occurs (idle).
Definition at line 1779 of file mac-low.cc.
References ns3::WifiMacHeader::GetAddr1(), ns3::WifiPhy::IsStateIdle(), m_currentHdr, m_listener, m_phy, m_stationManager, ns3::MacLowTransmissionListener::MissedAck(), NS_LOG_DEBUG, NS_LOG_FUNCTION, and ns3::WifiRemoteStationManager::ReportDataFailed().
Referenced by StartDataTxTimers().
Here is the call graph for this function:
Here is the caller graph for this function:| void ns3::MacLow::FlushAggregateQueue | ( | void | ) |
This function is called to flush the aggregate queue, which is used for A-MPDU.
Definition at line 3261 of file mac-low.cc.
References m_aggregateQueue, m_txPackets, and NS_LOG_DEBUG.
Referenced by AggregateToAmpdu(), BlockAckTimeout(), ns3::EdcaTxopN::MissedCts(), NormalAckTimeout(), and ReceiveOk().
Here is the caller graph for this function:
|
private |
Forward the packet down to WifiPhy for transmission.
This is called for the entire A-MPDu when MPDU aggregation is used.
| packet | |
| hdr | |
| txVector | |
| preamble |
Definition at line 1629 of file mac-low.cc.
References ns3::Packet::AddHeader(), ns3::Packet::AddPacketTag(), ns3::Packet::AddTrailer(), ns3::WifiPhy::CalculateTxDuration(), ns3::Packet::Copy(), ns3::WifiMacHeader::GetAddr1(), ns3::WifiMacHeader::GetDuration(), ns3::WifiPhy::GetFrequency(), ns3::WifiTxVector::GetMode(), ns3::WifiMacHeader::GetSequenceControl(), ns3::Packet::GetSize(), GetTid(), ns3::WifiMacHeader::GetTypeString(), ns3::WifiMacHeader::IsBlockAck(), ns3::WifiMacHeader::IsRts(), ns3::LAST_MPDU_IN_AGGREGATE, m_aggregateQueue, m_ampdu, m_currentHdr, m_edcaListeners, m_nTxMpdus, m_phy, ns3::MPDU_IN_AGGREGATE, ns3::NanoSeconds(), ns3::NORMAL_MPDU, NS_ASSERT, NS_LOG_DEBUG, NS_LOG_FUNCTION, ns3::QosUtilsMapTidToAc(), ns3::Simulator::Schedule(), ns3::Seconds(), SendMpdu(), ns3::WifiPhy::SendPacket(), ns3::WifiTxVector::SetAggregation(), ns3::AmpduTag::SetAmpdu(), ns3::WifiMacHeader::SetDuration(), ns3::AmpduTag::SetRemainingAmpduDuration(), ns3::AmpduTag::SetRemainingNbOfMpdus(), and ns3::WIFI_PREAMBLE_NONE.
Referenced by SendAckAfterData(), SendBlockAckResponse(), SendCtsAfterRts(), SendCtsToSelf(), SendDataAfterCts(), SendDataPacket(), and SendRtsForPacket().
Here is the call graph for this function:
Here is the caller graph for this function:
|
private |
Return the time required to transmit the ACK (including preamble and FCS).
| ackTxVector |
Definition at line 1282 of file mac-low.cc.
References ns3::WifiPhy::CalculateTxDuration(), GetAckSize(), ns3::WifiPhy::GetFrequency(), ns3::WifiTxVector::GetMode(), ns3::WifiMode::GetModulationClass(), ns3::WifiRemoteStationManager::GetShortPreambleEnabled(), m_phy, m_stationManager, NS_ASSERT, ns3::WIFI_MOD_CLASS_HT, ns3::WIFI_PREAMBLE_LONG, and ns3::WIFI_PREAMBLE_SHORT.
Referenced by CalculateOverallTxTime(), GetAckDuration(), SendAckAfterData(), SendBlockAckResponse(), SendCtsToSelf(), SendDataAfterCts(), SendDataPacket(), and SendRtsForPacket().
Here is the call graph for this function:
Here is the caller graph for this function:
|
private |
Return the time required to transmit the ACK to the specified address given the TXVECTOR of the DATA (including preamble and FCS).
| to | |
| dataTxVector |
Definition at line 1275 of file mac-low.cc.
References GetAckDuration(), GetAckTxVectorForData(), and ns3::WifiTxVector::GetMode().
Here is the call graph for this function:
|
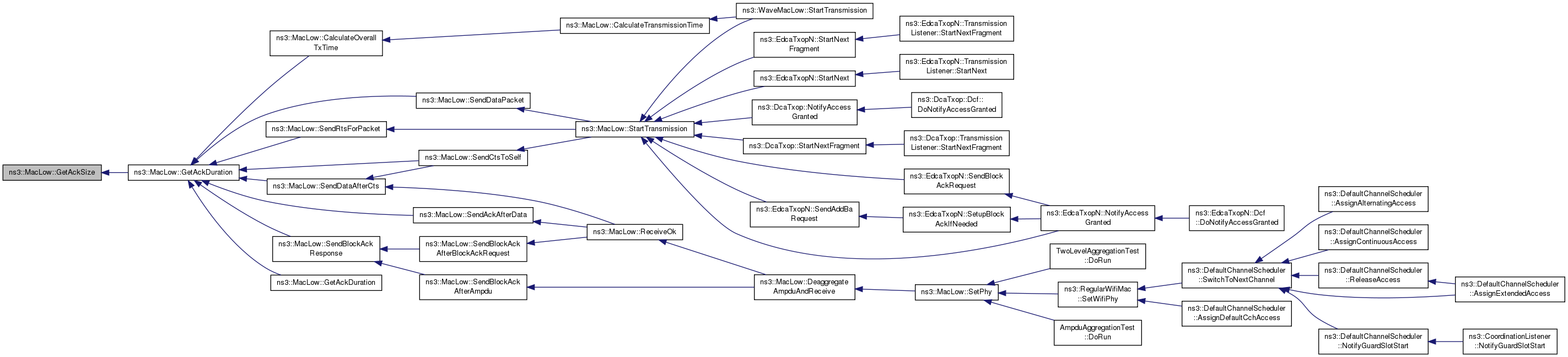
private |
Return the total ACK size (including FCS trailer).
Definition at line 1237 of file mac-low.cc.
References ns3::WifiMacHeader::GetSize(), ns3::WifiMacHeader::SetType(), and ns3::WIFI_MAC_CTL_ACK.
Referenced by GetAckDuration().
Here is the call graph for this function:
Here is the caller graph for this function:| Time ns3::MacLow::GetAckTimeout | ( | void | ) | const |
Return ACK timeout of this MacLow.
Definition at line 633 of file mac-low.cc.
References m_ackTimeout.
Referenced by ns3::RegularWifiMac::GetAckTimeout(), and StartDataTxTimers().
Here is the caller graph for this function:
|
private |
Return a TXVECTOR for the ACK frame given the destination and the mode of the DATA used by the sender.
The function consults WifiRemoteStationManager, which controls the rate to different destinations.
| to | the MAC address of the ACK receiver |
| dataTxMode | the mode of the DATA used by the sender |
Definition at line 1394 of file mac-low.cc.
References ns3::WifiRemoteStationManager::GetAckTxVector(), and m_stationManager.
Referenced by GetAckTxVectorForData(), and SendAckAfterData().
Here is the call graph for this function:
Here is the caller graph for this function:
|
private |
Return a TXVECTOR for the Block ACK frame given the destination and the mode of the DATA used by the sender.
The function consults WifiRemoteStationManager, which controls the rate to different destinations.
| to | the MAC address of the Block ACK receiver |
| dataTxMode | the mode of the DATA used by the sender |
Definition at line 1412 of file mac-low.cc.
References GetAckTxVector().
Referenced by GetAckDuration().
Here is the call graph for this function:
Here is the caller graph for this function:| Mac48Address ns3::MacLow::GetAddress | ( | void | ) | const |
Return the MAC address of this MacLow.
Definition at line 627 of file mac-low.cc.
References m_self.
Referenced by ns3::StaWifiMac::Enqueue(), ns3::AdhocWifiMac::Enqueue(), ns3::MeshWifiInterfaceMac::Enqueue(), ns3::ApWifiMac::Enqueue(), ns3::RegularWifiMac::GetAddress(), ns3::EdcaTxopN::MissedAck(), ns3::EdcaTxopN::MissedBlockAck(), ns3::EdcaTxopN::MissedCts(), ns3::EdcaTxopN::SendAddBaRequest(), ns3::EdcaTxopN::SendBlockAckRequest(), SendBlockAckResponse(), and ns3::EdcaTxopN::SendDelbaFrame().
Here is the caller graph for this function:| Time ns3::MacLow::GetBasicBlockAckTimeout | ( | ) | const |
Return Basic Block ACK timeout of this MacLow.
Definition at line 639 of file mac-low.cc.
References m_basicBlockAckTimeout.
Referenced by ns3::RegularWifiMac::GetBasicBlockAckTimeout(), and StartDataTxTimers().
Here is the caller graph for this function:
|
private |
Return the time required to transmit the Block ACK to the specified address given the TXVECTOR of the BAR (including preamble and FCS).
| to | |
| dataTxVector | |
| type | the Block ACK type |
Definition at line 1298 of file mac-low.cc.
References ns3::BASIC_BLOCK_ACK, ns3::WifiPhy::CalculateTxDuration(), GetBlockAckSize(), ns3::WifiPhy::GetFrequency(), ns3::WifiTxVector::GetMode(), ns3::WifiMode::GetModulationClass(), ns3::WifiRemoteStationManager::GetShortPreambleEnabled(), m_phy, m_stationManager, ns3::WIFI_MOD_CLASS_HT, ns3::WIFI_PREAMBLE_HT_MF, ns3::WIFI_PREAMBLE_LONG, and ns3::WIFI_PREAMBLE_SHORT.
Referenced by SendBlockAckResponse(), SendCtsToSelf(), SendDataAfterCts(), SendDataPacket(), and SendRtsForPacket().
Here is the call graph for this function:
Here is the caller graph for this function:
|
private |
Return the total Block ACK size (including FCS trailer).
| type | the Block ACK type |
Definition at line 1245 of file mac-low.cc.
References ns3::BASIC_BLOCK_ACK, ns3::COMPRESSED_BLOCK_ACK, ns3::CtrlBAckResponseHeader::GetSerializedSize(), ns3::WifiMacHeader::GetSize(), ns3::MULTI_TID_BLOCK_ACK, NS_ASSERT, ns3::WifiMacHeader::SetType(), ns3::CtrlBAckResponseHeader::SetType(), and ns3::WIFI_MAC_CTL_BACKRESP.
Referenced by GetBlockAckDuration().
Here is the call graph for this function:
Here is the caller graph for this function:
|
private |
Return a TXVECTOR for the Block ACK frame given the destination and the mode of the DATA used by the sender.
The function consults WifiRemoteStationManager, which controls the rate to different destinations.
| to | the MAC address of the Block ACK receiver |
| dataTxMode | the mode of the DATA used by the sender |
Definition at line 1400 of file mac-low.cc.
References ns3::WifiRemoteStationManager::GetBlockAckTxVector(), and m_stationManager.
Referenced by SendBlockAckResponse(), SendCtsToSelf(), SendDataAfterCts(), SendDataPacket(), and SendRtsForPacket().
Here is the call graph for this function:
Here is the caller graph for this function:| Mac48Address ns3::MacLow::GetBssid | ( | void | ) | const |
Return the Basic Service Set Identification.
Definition at line 681 of file mac-low.cc.
References m_bssid.
Referenced by ns3::RegularWifiMac::GetBssid(), ns3::EdcaTxopN::MissedAck(), ns3::EdcaTxopN::MissedBlockAck(), ns3::EdcaTxopN::MissedCts(), ns3::EdcaTxopN::NotifyAccessGranted(), PerformMsduAggregation(), and ns3::EdcaTxopN::SendBlockAckRequest().
Here is the caller graph for this function:| Time ns3::MacLow::GetCompressedBlockAckTimeout | ( | ) | const |
Return Compressed Block ACK timeout of this MacLow.
Definition at line 645 of file mac-low.cc.
References m_compressedBlockAckTimeout.
Referenced by ns3::RegularWifiMac::GetCompressedBlockAckTimeout(), and StartDataTxTimers().
Here is the caller graph for this function:
|
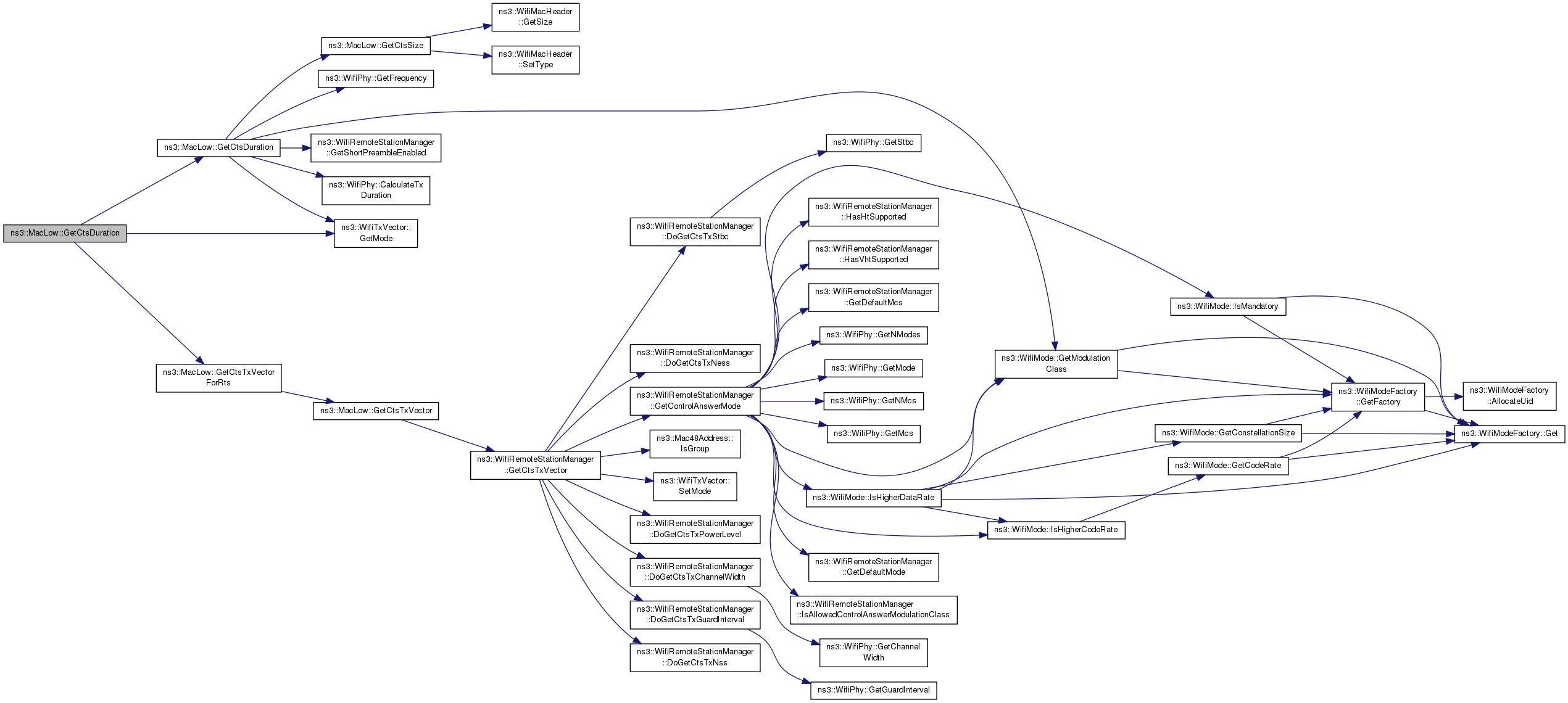
private |
Return the time required to transmit the CTS (including preamble and FCS).
| ctsTxVector |
Definition at line 1328 of file mac-low.cc.
References ns3::WifiPhy::CalculateTxDuration(), GetCtsSize(), ns3::WifiPhy::GetFrequency(), ns3::WifiTxVector::GetMode(), ns3::WifiMode::GetModulationClass(), ns3::WifiRemoteStationManager::GetShortPreambleEnabled(), m_phy, m_stationManager, NS_ASSERT, ns3::WIFI_MOD_CLASS_HT, ns3::WIFI_PREAMBLE_LONG, and ns3::WIFI_PREAMBLE_SHORT.
Referenced by CalculateOverallTxTime(), GetCtsDuration(), SendCtsAfterRts(), and SendRtsForPacket().
Here is the call graph for this function:
Here is the caller graph for this function:
|
private |
Return the time required to transmit the CTS to the specified address given the TXVECTOR of the RTS (including preamble and FCS).
| to | |
| rtsTxVector |
Definition at line 1321 of file mac-low.cc.
References GetCtsDuration(), GetCtsTxVectorForRts(), and ns3::WifiTxVector::GetMode().
Here is the call graph for this function:
|
private |
Return the total CTS size (including FCS trailer).
Definition at line 1344 of file mac-low.cc.
References ns3::WifiMacHeader::GetSize(), ns3::WifiMacHeader::SetType(), and ns3::WIFI_MAC_CTL_CTS.
Referenced by GetCtsDuration(), and SendCtsToSelf().
Here is the call graph for this function:
Here is the caller graph for this function:| Time ns3::MacLow::GetCtsTimeout | ( | void | ) | const |
Return CTS timeout of this MacLow.
Definition at line 651 of file mac-low.cc.
References m_ctsTimeout.
Referenced by ns3::RegularWifiMac::GetCtsTimeout(), and SendRtsForPacket().
Here is the caller graph for this function:| bool ns3::MacLow::GetCtsToSelfSupported | ( | ) | const |
Return whether CTS-to-self capability is supported.
Definition at line 579 of file mac-low.cc.
References m_ctsToSelfSupported.
Referenced by ns3::RegularWifiMac::GetCtsToSelfSupported().
Here is the caller graph for this function:
|
private |
Return a TXVECTOR for the CTS-to-self frame.
The function consults WifiRemoteStationManager, which controls the rate to different destinations.
| packet | the packet that requires CTS-to-self |
| hdr | the Wifi header of the packet |
Definition at line 1368 of file mac-low.cc.
References ns3::WifiRemoteStationManager::GetCtsToSelfTxVector(), and m_stationManager.
Here is the call graph for this function:
|
private |
Return a TXVECTOR for the CTS frame given the destination and the mode of the RTS used by the sender.
The function consults WifiRemoteStationManager, which controls the rate to different destinations.
| to | the MAC address of the CTS receiver |
| rtsTxMode | the mode of the RTS used by the sender |
Definition at line 1388 of file mac-low.cc.
References ns3::WifiRemoteStationManager::GetCtsTxVector(), and m_stationManager.
Referenced by GetCtsTxVectorForRts(), and SendCtsAfterRts().
Here is the call graph for this function:
Here is the caller graph for this function:
|
private |
Return a TXVECTOR for the CTS frame given the destination and the mode of the RTS used by the sender.
The function consults WifiRemoteStationManager, which controls the rate to different destinations.
| to | the MAC address of the CTS receiver |
| rtsTxMode | the mode of the RTS used by the sender |
Definition at line 1406 of file mac-low.cc.
References GetCtsTxVector().
Referenced by GetCtsDuration().
Here is the call graph for this function:
Here is the caller graph for this function:
|
virtual |
Return a TXVECTOR for the DATA frame given the destination.
The function consults WifiRemoteStationManager, which controls the rate to different destinations.
| packet | the packet being asked for TXVECTOR |
| hdr | the WifiMacHeader |
Reimplemented in ns3::WaveMacLow.
Definition at line 1381 of file mac-low.cc.
References ns3::WifiMacHeader::GetAddr1(), ns3::WifiRemoteStationManager::GetDataTxVector(), and m_stationManager.
Referenced by AggregateToAmpdu(), CalculateOverallTxTime(), CalculateTransmissionTime(), AmpduAggregationTest::DoRun(), TwoLevelAggregationTest::DoRun(), ns3::WaveMacLow::GetDataTxVector(), NeedCtsToSelf(), NeedRts(), ns3::EdcaTxopN::RestartAccessIfNeeded(), ns3::EdcaTxopN::StartAccessIfNeeded(), and StartTransmission().
Here is the call graph for this function:
Here is the caller graph for this function:Definition at line 528 of file mac-low.cc.
References m_phy.
Referenced by ns3::WaveMacLow::StartTransmission().
Here is the caller graph for this function:| Time ns3::MacLow::GetPifs | ( | void | ) | const |
Return PCF Interframe Space (PIFS) of this MacLow.
Definition at line 675 of file mac-low.cc.
References m_pifs.
Referenced by ns3::RegularWifiMac::GetPifs(), and StartDataTxTimers().
Here is the caller graph for this function:| Time ns3::MacLow::GetRifs | ( | void | ) | const |
Return Reduced Interframe Space (RIFS) of this MacLow.
Definition at line 663 of file mac-low.cc.
References m_rifs.
Referenced by ns3::RegularWifiMac::GetRifs(), and StartDataTxTimers().
Here is the caller graph for this function:
|
private |
Return the total RTS size (including FCS trailer).
Definition at line 1267 of file mac-low.cc.
References ns3::WifiMacHeader::GetSize(), ns3::WifiMacHeader::SetType(), and ns3::WIFI_MAC_CTL_RTS.
Referenced by CalculateOverallTxTime(), and SendRtsForPacket().
Here is the call graph for this function:
Here is the caller graph for this function:
|
private |
Return a TXVECTOR for the RTS frame given the destination.
The function consults WifiRemoteStationManager, which controls the rate to different destinations.
| packet | the packet being asked for RTS TXVECTOR |
| hdr | the WifiMacHeader |
Definition at line 1374 of file mac-low.cc.
References ns3::WifiMacHeader::GetAddr1(), ns3::WifiRemoteStationManager::GetRtsTxVector(), and m_stationManager.
Referenced by CalculateOverallTxTime(), NotifyNav(), SendCtsToSelf(), and SendRtsForPacket().
Here is the call graph for this function:
Here is the caller graph for this function:| Time ns3::MacLow::GetSifs | ( | void | ) | const |
Return Short Interframe Space (SIFS) of this MacLow.
Definition at line 657 of file mac-low.cc.
References m_sifs.
Referenced by CalculateOverallTxTime(), CalculateTransmissionTime(), DeaggregateAmpduAndReceive(), ns3::RegularWifiMac::GetSifs(), NotifyNav(), ReceiveError(), ReceiveOk(), SendAckAfterData(), SendBlockAckResponse(), SendCtsAfterRts(), SendCtsToSelf(), SendDataAfterCts(), SendDataPacket(), SendRtsForPacket(), and StartDataTxTimers().
Here is the caller graph for this function:
|
private |
Return the total size of the packet after WifiMacHeader and FCS trailer have been added.
| packet | the packet to be encapsulated with WifiMacHeader and FCS trailer |
| hdr | the WifiMacHeader |
Definition at line 1352 of file mac-low.cc.
References ns3::WifiMacTrailer::GetSerializedSize(), ns3::Packet::GetSize(), ns3::WifiMacHeader::GetSize(), and m_ampdu.
Referenced by CalculateOverallTxTime(), SendCtsToSelf(), SendDataAfterCts(), SendRtsForPacket(), StartDataTxTimers(), and StartTransmission().
Here is the call graph for this function:
Here is the caller graph for this function:| Time ns3::MacLow::GetSlotTime | ( | void | ) | const |
Return slot duration of this MacLow.
Definition at line 669 of file mac-low.cc.
References m_slotTime.
Referenced by ns3::RegularWifiMac::GetSlot(), and NotifyNav().
Here is the caller graph for this function:
|
private |
| packet | packet to check |
| hdr | 802.11 header for packet to check |
Returns Tid of different packet types
Definition at line 1214 of file mac-low.cc.
References ns3::WifiMacHeader::GetQosTid(), ns3::CtrlBAckRequestHeader::GetTidInfo(), ns3::CtrlBAckResponseHeader::GetTidInfo(), ns3::WifiMacHeader::IsBlockAck(), ns3::WifiMacHeader::IsBlockAckReq(), ns3::WifiMacHeader::IsQosData(), and ns3::Packet::PeekHeader().
Referenced by AggregateToAmpdu(), ForwardDown(), PerformMsduAggregation(), SendDataAfterCts(), and StopMpduAggregation().
Here is the call graph for this function:
Here is the caller graph for this function:
|
static |
Register this type.
Definition at line 390 of file mac-low.cc.
References ns3::TypeId::SetParent().
Here is the call graph for this function:
|
private |
Insert in a temporary queue.
It is only used with a RTS/CTS exchange for an A-MPDU transmission.
Definition at line 3272 of file mac-low.cc.
References ns3::MacLow::Item::hdr, m_txPackets, ns3::MacLow::Item::packet, and ns3::MacLow::Item::timestamp.
Referenced by AggregateToAmpdu().
Here is the caller graph for this function:
|
private |
Checks if the given packet will be aggregated to an A-MPDU or not.
| packet | packet to check whether it can be aggregated in an A-MPDU |
| hdr | 802.11 header for packet to check whether it can be aggregated in an A-MPDU |
Definition at line 705 of file mac-low.cc.
References AggregateToAmpdu(), ns3::WifiMacTrailer::GetSerializedSize(), ns3::Packet::GetSize(), ns3::WifiMacHeader::GetSize(), and m_currentPacket.
Referenced by AmpduAggregationTest::DoRun(), and StartTransmission().
Here is the call graph for this function:
Here is the caller graph for this function:
|
private |
| seq | MPDU sequence number |
| winstart | sequence number window start |
| winsize | the size of the sequence number window (currently default is 64) This method checks if the MPDU's sequence number is inside the scoreboard boundaries or not |
Definition at line 2404 of file mac-low.cc.
Referenced by AggregateToAmpdu(), and ReceiveMpdu().
Here is the caller graph for this function:
|
private |
Check if NAV is zero.
Definition at line 2080 of file mac-low.cc.
References m_lastNavDuration, m_lastNavStart, and ns3::Simulator::Now().
Referenced by ReceiveOk().
Here is the call graph for this function:
Here is the caller graph for this function:| bool ns3::MacLow::IsPromisc | ( | void | ) | const |
Check if MacLow is operating in promiscuous mode.
Definition at line 687 of file mac-low.cc.
References m_promisc.
|
private |
Reset NAV after CTS was missed when the NAV was setted with RTS.
| rtsEndRxTime |
Definition at line 1555 of file mac-low.cc.
References DoNavResetNow(), ns3::WifiPhy::GetLastRxStartTime(), m_phy, and ns3::Seconds().
Referenced by NotifyNav().
Here is the call graph for this function:
Here is the caller graph for this function:
|
private |
Check if CTS-to-self mechanism should be used for the current packet.
Definition at line 838 of file mac-low.cc.
References GetDataTxVector(), m_currentHdr, m_currentPacket, m_stationManager, and ns3::WifiRemoteStationManager::NeedCtsToSelf().
Referenced by StartTransmission().
Here is the call graph for this function:
Here is the caller graph for this function:
|
private |
Check if the current packet should be sent with a RTS protection.
Definition at line 830 of file mac-low.cc.
References ns3::WifiMacHeader::GetAddr1(), GetDataTxVector(), m_currentHdr, m_currentPacket, m_stationManager, and ns3::WifiRemoteStationManager::NeedRts().
Referenced by StartTransmission().
Here is the call graph for this function:
Here is the caller graph for this function:
|
private |
Event handler when normal ACK timeout occurs.
Definition at line 1762 of file mac-low.cc.
References FlushAggregateQueue(), ns3::WifiMacHeader::GetAddr1(), m_ampdu, m_currentHdr, m_listener, m_sentMpdus, m_stationManager, ns3::MacLowTransmissionListener::MissedAck(), NS_LOG_DEBUG, NS_LOG_FUNCTION, and ns3::WifiRemoteStationManager::ReportDataFailed().
Referenced by StartDataTxTimers().
Here is the call graph for this function:
Here is the caller graph for this function:
|
private |
Notify DcfManager (via DcfListener) that ACK timer should be resetted.
Definition at line 1602 of file mac-low.cc.
References m_dcfListeners.
Referenced by ReceiveOk().
Here is the caller graph for this function:
|
private |
Notify DcfManager (via DcfListener) that ACK timer should be started for the given duration.
| duration |
Definition at line 1593 of file mac-low.cc.
References m_dcfListeners.
Referenced by StartDataTxTimers().
Here is the caller graph for this function:
|
private |
Notify DcfManager (via DcfListener) that CTS timer should be resetted.
Definition at line 1620 of file mac-low.cc.
References m_dcfListeners.
Referenced by ReceiveOk().
Here is the caller graph for this function:
|
private |
Notify DcfManager (via DcfListener) that CTS timer should be started for the given duration.
| duration |
Definition at line 1611 of file mac-low.cc.
References m_dcfListeners.
Referenced by SendRtsForPacket().
Here is the caller graph for this function:
|
private |
A STA that used information from an RTS frame as the most recent basis to update its NAV setting is permitted to reset its NAV if no PHY-RXSTART.indication is detected from the PHY during a period with a duration of (2 * aSIFSTime) + (CTS_Time) + (2 * aSlotTime) starting at the PHY-RXEND.indication corresponding to the detection of the RTS frame. The “CTS_Time” shall be calculated using the length of the CTS frame and the data rate at which the RTS frame used for the most recent NAV update was received.
Definition at line 1513 of file mac-low.cc.
References ns3::WifiPhy::CalculateTxDuration(), DoNavResetNow(), DoNavStartNow(), ns3::WifiMacHeader::GetAddr1(), ns3::WifiMacHeader::GetAddr2(), ns3::WifiMacHeader::GetDuration(), ns3::WifiPhy::GetFrequency(), GetRtsTxVector(), ns3::WifiMacHeader::GetSerializedSize(), GetSifs(), GetSlotTime(), ns3::WifiMacHeader::IsCfpoll(), ns3::WifiMacHeader::IsRts(), m_bssid, m_lastNavStart, m_navCounterResetCtsMissed, m_phy, m_self, NavCounterResetCtsMissed(), ns3::Simulator::Now(), NS_ASSERT, ns3::Simulator::Schedule(), ns3::WifiMacHeader::SetType(), and ns3::WIFI_MAC_CTL_CTS.
Referenced by DeaggregateAmpduAndReceive(), and ReceiveOk().
Here is the call graph for this function:
Here is the caller graph for this function:| void ns3::MacLow::NotifySleepNow | ( | void | ) |
This method is typically invoked by the PhyMacLowListener to notify the MAC layer that the device has been put into sleep mode.
When the device is put into sleep mode, pending MAC transmissions (RTS, CTS, DATA and ACK) are cancelled.
Definition at line 875 of file mac-low.cc.
References ns3::EventId::Cancel(), CancelAllEvents(), ns3::EventId::IsRunning(), m_currentPacket, m_lastNavDuration, m_lastNavStart, m_listener, m_navCounterResetCtsMissed, ns3::Simulator::Now(), NS_LOG_DEBUG, and ns3::Seconds().
Referenced by ns3::PhyMacLowListener::NotifySleep(), and ns3::OcbWifiMac::Suspend().
Here is the call graph for this function:
Here is the caller graph for this function:| void ns3::MacLow::NotifySwitchingStartNow | ( | Time | duration | ) |
| duration | switching delay duration. |
This method is typically invoked by the PhyMacLowListener to notify the MAC layer that a channel switching occured. When a channel switching occurs, pending MAC transmissions (RTS, CTS, DATA and ACK) are cancelled.
Definition at line 859 of file mac-low.cc.
References ns3::EventId::Cancel(), CancelAllEvents(), ns3::EventId::IsRunning(), m_currentPacket, m_lastNavDuration, m_lastNavStart, m_listener, m_navCounterResetCtsMissed, m_stationManager, ns3::Simulator::Now(), NS_LOG_DEBUG, ns3::WifiRemoteStationManager::Reset(), and ns3::Seconds().
Referenced by ns3::PhyMacLowListener::NotifySwitchingStart(), and ns3::OcbWifiMac::Reset().
Here is the call graph for this function:
Here is the caller graph for this function:
|
private |
Perform MSDU aggregation for a given MPDU in an A-MPDU.
| packet | packet picked for aggregation |
| hdr | 802.11 header for packet picked for aggregation |
| tstamp | timestamp |
| currentAmpduPacket | current A-MPDU packet |
| blockAckSize | size of the piggybacked block ack request |
Definition at line 3284 of file mac-low.cc.
References ns3::WifiMacHeader::ADDR1, ns3::WifiMacHeader::GetAddr1(), GetBssid(), ns3::WifiMacHeader::GetQosTid(), ns3::Packet::GetSize(), GetTid(), m_edcaListeners, NS_ASSERT, NS_LOG_DEBUG, ns3::QosUtilsMapTidToAc(), ns3::WifiMacHeader::SetAddr3(), ns3::WifiMacHeader::SetQosAmsdu(), and StopMpduAggregation().
Referenced by AggregateToAmpdu(), and TwoLevelAggregationTest::DoRun().
Here is the call graph for this function:
Here is the caller graph for this function:| packet | packet received. |
| rxSnr | snr of packet received. |
| isEndOfFrame | PHY-RXEND indication. |
This method is typically invoked by the lower PHY layer to notify the MAC layer that a packet was unsuccessfully received.
Definition at line 845 of file mac-low.cc.
References FastAckFailedTimeout(), GetSifs(), ns3::EventId::IsExpired(), m_fastAckFailedTimeoutEvent, m_txParams, ns3::MacLowTransmissionParameters::MustWaitFastAck(), NS_ASSERT, NS_LOG_DEBUG, NS_LOG_FUNCTION, and ns3::Simulator::Schedule().
Referenced by SetPhy().
Here is the call graph for this function:
Here is the caller graph for this function:
|
private |
This method updates the reorder buffer and the scoreboard when an MPDU is received in an HT station and sotres the MPDU if needed when an MPDU is received in an non-HT Station (implements HT immediate block Ack)
Definition at line 2410 of file mac-low.cc.
References ns3::WifiMacHeader::GetAddr2(), ns3::WifiMacHeader::GetQosTid(), ns3::WifiMacHeader::GetSequenceNumber(), ns3::WifiRemoteStationManager::HasHtSupported(), ns3::WifiRemoteStationManager::HasVhtSupported(), IsInWindow(), ns3::WifiMacHeader::IsQosData(), m_bAckAgreements, m_stationManager, ns3::QosUtilsIsOldPacket(), RxCompleteBufferedPacketsUntilFirstLost(), RxCompleteBufferedPacketsWithSmallerSequence(), and StoreMpduIfNeeded().
Referenced by ReceiveOk().
Here is the call graph for this function:
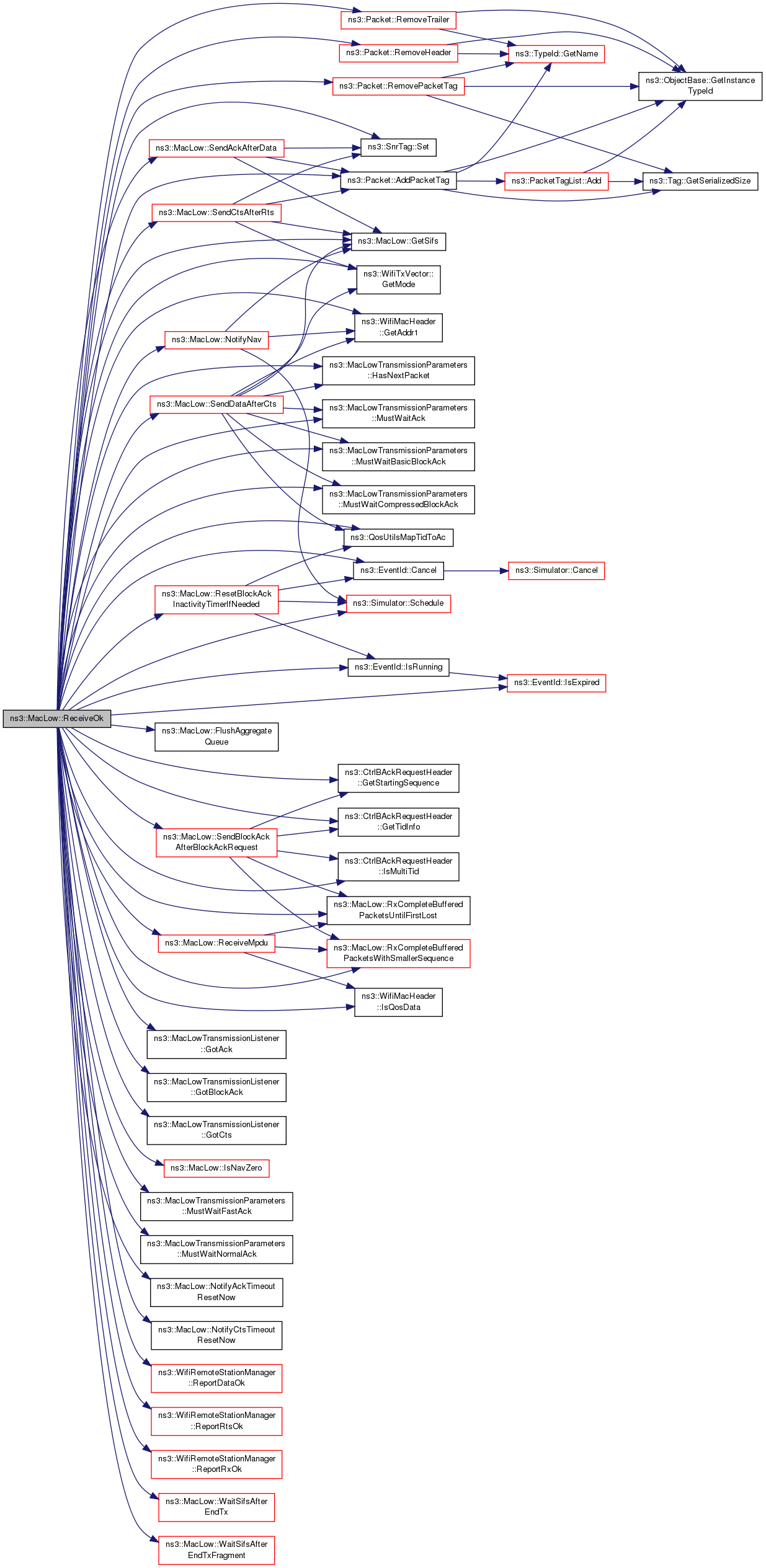
Here is the caller graph for this function:| void ns3::MacLow::ReceiveOk | ( | Ptr< Packet > | packet, |
| double | rxSnr, | ||
| WifiTxVector | txVector, | ||
| WifiPreamble | preamble, | ||
| bool | ampduSubframe | ||
| ) |
| packet | packet received |
| rxSnr | snr of packet received |
| txVector | TXVECTOR of packet received |
| preamble | type of preamble used for the packet received |
| ampduSubframe | true if this MPDU is part of an A-MPDU |
This method is typically invoked by the lower PHY layer to notify the MAC layer that a packet was successfully received.
Definition at line 890 of file mac-low.cc.
References ns3::Packet::AddPacketTag(), ns3::EventId::Cancel(), FlushAggregateQueue(), ns3::WifiMacHeader::GetAddr1(), ns3::WifiTxVector::GetMode(), GetSifs(), ns3::CtrlBAckRequestHeader::GetStartingSequence(), ns3::CtrlBAckRequestHeader::GetTidInfo(), ns3::MacLowTransmissionListener::GotAck(), ns3::MacLowTransmissionListener::GotBlockAck(), ns3::MacLowTransmissionListener::GotCts(), ns3::MacLowTransmissionParameters::HasNextPacket(), ns3::EventId::IsExpired(), ns3::CtrlBAckRequestHeader::IsMultiTid(), IsNavZero(), ns3::WifiMacHeader::IsQosData(), ns3::EventId::IsRunning(), m_ampdu, m_bAckAgreements, m_bAckCaches, m_blockAckTimeoutEvent, m_ctsTimeoutEvent, m_currentHdr, m_currentPacket, m_edcaListeners, m_fastAckTimeoutEvent, m_lastReceivedHdr, m_listener, m_normalAckTimeoutEvent, m_promisc, m_rxCallback, m_self, m_sendAckEvent, m_sendCtsEvent, m_sendDataEvent, m_sentMpdus, m_stationManager, m_superFastAckTimeoutEvent, m_txParams, m_waitSifsEvent, ns3::MacLowTransmissionParameters::MustWaitAck(), ns3::MacLowTransmissionParameters::MustWaitBasicBlockAck(), ns3::MacLowTransmissionParameters::MustWaitCompressedBlockAck(), ns3::MacLowTransmissionParameters::MustWaitFastAck(), ns3::MacLowTransmissionParameters::MustWaitNormalAck(), NotifyAckTimeoutResetNow(), NotifyCtsTimeoutResetNow(), NotifyNav(), NS_ASSERT, NS_FATAL_ERROR, NS_LOG_DEBUG, NS_LOG_FUNCTION, ns3::QosUtilsMapTidToAc(), ReceiveMpdu(), ns3::Packet::RemoveHeader(), ns3::Packet::RemovePacketTag(), ns3::Packet::RemoveTrailer(), ns3::WifiRemoteStationManager::ReportDataOk(), ns3::WifiRemoteStationManager::ReportRtsOk(), ns3::WifiRemoteStationManager::ReportRxOk(), ResetBlockAckInactivityTimerIfNeeded(), RxCompleteBufferedPacketsUntilFirstLost(), RxCompleteBufferedPacketsWithSmallerSequence(), ns3::Simulator::Schedule(), SendAckAfterData(), SendBlockAckAfterBlockAckRequest(), SendCtsAfterRts(), SendDataAfterCts(), ns3::SnrTag::Set(), WaitSifsAfterEndTx(), and WaitSifsAfterEndTxFragment().
Referenced by DeaggregateAmpduAndReceive().
Here is the call graph for this function:
Here is the caller graph for this function:| void ns3::MacLow::RegisterBlockAckListenerForAc | ( | enum AcIndex | ac, |
| MacLowAggregationCapableTransmissionListener * | listener | ||
| ) |
| ac | Access class managed by the queue. |
| listener | The listener for the queue. |
The lifetime of the registered listener is typically equal to the lifetime of the queue associated to this AC.
Definition at line 2813 of file mac-low.cc.
References m_edcaListeners.
Referenced by ns3::EdcaTxopN::CompleteConfig().
Here is the caller graph for this function:| void ns3::MacLow::RegisterDcfListener | ( | MacLowDcfListener * | listener | ) |
| listener | listen to NAV events for every incoming and outgoing packet. |
Definition at line 699 of file mac-low.cc.
References m_dcfListeners.
Referenced by ns3::DcfManager::SetupLowListener().
Here is the caller graph for this function:Remove current WifiPhy listener for this MacLow.
Definition at line 408 of file mac-low.cc.
References m_phyMacLowListener, and ns3::WifiPhy::UnregisterListener().
Referenced by ResetPhy().
Here is the call graph for this function:
Here is the caller graph for this function:
|
private |
Every time that a block ack request or a packet with ack policy equals to block ack are received, if a relative block ack agreement exists and the value of inactivity timeout is not 0, the timer is reset.
see section 11.5.3 in IEEE 802.11e for more details.
| agreement |
Definition at line 2796 of file mac-low.cc.
References ns3::MacLowAggregationCapableTransmissionListener::BlockAckInactivityTimeout(), ns3::EventId::Cancel(), ns3::BlockAckAgreement::GetPeer(), ns3::BlockAckAgreement::GetTid(), ns3::BlockAckAgreement::GetTimeout(), ns3::EventId::IsRunning(), m_edcaListeners, ns3::BlockAckAgreement::m_inactivityEvent, ns3::MicroSeconds(), NS_ASSERT, ns3::QosUtilsMapTidToAc(), ns3::Simulator::Schedule(), and timeout.
Referenced by DeaggregateAmpduAndReceive(), and ReceiveOk().
Here is the call graph for this function:
Here is the caller graph for this function:| void ns3::MacLow::ResetPhy | ( | void | ) |
Remove WifiPhy associated with this MacLow.
Definition at line 534 of file mac-low.cc.
References m_phy, ns3::MakeNullCallback(), RemovePhyMacLowListener(), ns3::WifiPhy::SetReceiveErrorCallback(), and ns3::WifiPhy::SetReceiveOkCallback().
Referenced by ns3::RegularWifiMac::ResetWifiPhy().
Here is the call graph for this function:
Here is the caller graph for this function:
|
private |
| originator | Address of peer participating in Block Ack mechanism. |
| tid | TID for which Block Ack was created. |
This method is typically invoked when a MPDU with ack policy subfield set to Normal Ack is received and a block ack agreement for that packet exists. This happens when the originator of block ack has only few MPDUs to send. All completed MSDUs starting with starting sequence number of block ack agreement are forward up to WifiMac until there is an incomplete or missing MSDU. See section 9.10.4 in IEEE 802.11 standard for more details.
Definition at line 2605 of file mac-low.cc.
References m_bAckAgreements, and m_rxCallback.
Referenced by DestroyBlockAckAgreement(), ReceiveMpdu(), ReceiveOk(), and SendBlockAckAfterBlockAckRequest().
Here is the caller graph for this function:
|
private |
| originator | Address of peer participating in Block Ack mechanism. |
| tid | TID for which Block Ack was created. |
| seq | Starting sequence control |
This function forward up all completed "old" packets with sequence number smaller than seq. All comparison are performed circularly mod 4096.
Definition at line 2542 of file mac-low.cc.
References m_bAckAgreements, m_rxCallback, and ns3::QosUtilsMapSeqControlToUniqueInteger().
Referenced by DestroyBlockAckAgreement(), ReceiveMpdu(), ReceiveOk(), and SendBlockAckAfterBlockAckRequest().
Here is the call graph for this function:
Here is the caller graph for this function:
|
private |
Send ACK after receiving DATA.
| source | |
| duration | |
| dataTxMode | |
| dataSnr |
Definition at line 2361 of file mac-low.cc.
References ns3::Packet::AddHeader(), ns3::Packet::AddPacketTag(), ns3::Packet::AddTrailer(), ForwardDown(), GetAckDuration(), GetAckTxVector(), ns3::WifiRemoteStationManager::GetShortPreambleEnabled(), GetSifs(), m_stationManager, ns3::MicroSeconds(), NS_ASSERT_MSG, NS_LOG_FUNCTION, ns3::SnrTag::Set(), ns3::WifiMacHeader::SetAddr1(), ns3::WifiMacHeader::SetDsNotFrom(), ns3::WifiMacHeader::SetDsNotTo(), ns3::WifiMacHeader::SetDuration(), ns3::WifiMacHeader::SetNoMoreFragments(), ns3::WifiMacHeader::SetNoRetry(), ns3::WifiMacHeader::SetType(), ns3::WIFI_MAC_CTL_ACK, ns3::WIFI_PREAMBLE_LONG, and ns3::WIFI_PREAMBLE_SHORT.
Referenced by ReceiveOk().
Here is the call graph for this function:
Here is the caller graph for this function:
|
private |
Invoked after an A-MPDU has been received.
Looks for corresponding block ack agreement and creates block ack bitmap on a received packets basis.
Definition at line 2711 of file mac-low.cc.
References ns3::Time::As(), ns3::COMPRESSED_BLOCK_ACK, ns3::WifiTxVector::GetMode(), m_bAckAgreements, m_bAckCaches, NS_ASSERT, NS_LOG_DEBUG, NS_LOG_FUNCTION, ns3::Time::S, and SendBlockAckResponse().
Referenced by DeaggregateAmpduAndReceive().
Here is the call graph for this function:
Here is the caller graph for this function:
|
private |
Invoked after that a block ack request has been received.
Looks for corresponding block ack agreement and creates block ack bitmap on a received packets basis.
| reqHdr | |
| originator | |
| duration | |
| blockAckReqTxMode | |
| rxSnr |
Definition at line 2733 of file mac-low.cc.
References ns3::BASIC_BLOCK_ACK, ns3::COMPRESSED_BLOCK_ACK, ns3::CtrlBAckRequestHeader::GetStartingSequence(), ns3::CtrlBAckRequestHeader::GetStartingSequenceControl(), ns3::CtrlBAckRequestHeader::GetTidInfo(), ns3::WifiRemoteStationManager::HasHtSupported(), ns3::WifiRemoteStationManager::HasVhtSupported(), ns3::CtrlBAckRequestHeader::IsBasic(), ns3::CtrlBAckRequestHeader::IsCompressed(), ns3::CtrlBAckRequestHeader::IsMultiTid(), m_bAckAgreements, m_bAckCaches, m_stationManager, NS_ASSERT, NS_FATAL_ERROR, NS_LOG_DEBUG, NS_LOG_FUNCTION, ns3::QosUtilsIsOldPacket(), RxCompleteBufferedPacketsUntilFirstLost(), RxCompleteBufferedPacketsWithSmallerSequence(), SendBlockAckResponse(), ns3::CtrlBAckResponseHeader::SetStartingSequence(), ns3::CtrlBAckResponseHeader::SetTidInfo(), and ns3::CtrlBAckResponseHeader::SetType().
Referenced by ReceiveOk().
Here is the call graph for this function:
Here is the caller graph for this function:
|
private |
This method creates block ack frame with header equals to blockAck and start its transmission.
| blockAck | |
| originator | |
| immediate | |
| duration | |
| blockAckReqTxMode | |
| rxSnr |
Definition at line 2634 of file mac-low.cc.
References ns3::Packet::AddHeader(), ns3::Packet::AddPacketTag(), ns3::Packet::AddTrailer(), ns3::BASIC_BLOCK_ACK, ns3::COMPRESSED_BLOCK_ACK, ns3::MacLowTransmissionParameters::DisableAck(), ns3::MacLowTransmissionParameters::DisableNextData(), ns3::MacLowTransmissionParameters::EnableAck(), ForwardDown(), GetAckDuration(), GetAddress(), GetBlockAckDuration(), GetBlockAckTxVector(), ns3::WifiTxVector::GetMode(), ns3::WifiMode::GetModulationClass(), ns3::WifiRemoteStationManager::GetShortPreambleEnabled(), GetSifs(), ns3::CtrlBAckResponseHeader::IsBasic(), ns3::CtrlBAckResponseHeader::IsCompressed(), ns3::CtrlBAckResponseHeader::IsMultiTid(), m_currentHdr, m_currentPacket, m_stationManager, m_txParams, ns3::NanoSeconds(), NS_ASSERT, NS_FATAL_ERROR, ns3::SnrTag::Set(), ns3::WifiMacHeader::SetAddr1(), ns3::WifiMacHeader::SetAddr2(), ns3::WifiMacHeader::SetDsNotFrom(), ns3::WifiMacHeader::SetDsNotTo(), ns3::WifiMacHeader::SetDuration(), ns3::WifiMacHeader::SetNoMoreFragments(), ns3::WifiMacHeader::SetNoRetry(), ns3::WifiMacHeader::SetType(), StartDataTxTimers(), ns3::WIFI_MAC_CTL_BACKRESP, ns3::WIFI_MOD_CLASS_HT, ns3::WIFI_PREAMBLE_HT_MF, ns3::WIFI_PREAMBLE_LONG, and ns3::WIFI_PREAMBLE_SHORT.
Referenced by SendBlockAckAfterAmpdu(), and SendBlockAckAfterBlockAckRequest().
Here is the call graph for this function:
Here is the caller graph for this function:
|
private |
Send CTS after receiving RTS.
| source | |
| duration | |
| rtsTxVector | |
| rtsSnr |
Definition at line 2188 of file mac-low.cc.
References ns3::Packet::AddHeader(), ns3::Packet::AddPacketTag(), ns3::Packet::AddTrailer(), ForwardDown(), GetCtsDuration(), GetCtsTxVector(), ns3::WifiTxVector::GetMode(), ns3::WifiRemoteStationManager::GetShortPreambleEnabled(), GetSifs(), m_stationManager, ns3::MicroSeconds(), NS_ASSERT, NS_LOG_FUNCTION, ns3::SnrTag::Set(), ns3::WifiMacHeader::SetType(), ns3::WIFI_MAC_CTL_CTS, ns3::WIFI_PREAMBLE_LONG, and ns3::WIFI_PREAMBLE_SHORT.
Referenced by ReceiveOk().
Here is the call graph for this function:
Here is the caller graph for this function:
|
private |
Send CTS for a CTS-to-self mechanism.
Definition at line 2093 of file mac-low.cc.
References ns3::Packet::AddHeader(), ns3::Packet::AddTrailer(), ns3::BASIC_BLOCK_ACK, ns3::WifiPhy::CalculateTxDuration(), ns3::COMPRESSED_BLOCK_ACK, ForwardDown(), GetAckDuration(), ns3::WifiMacHeader::GetAddr1(), ns3::WifiMacHeader::GetAddr2(), GetBlockAckDuration(), GetBlockAckTxVector(), GetCtsSize(), ns3::MacLowTransmissionParameters::GetDurationId(), ns3::WifiPhy::GetFrequency(), ns3::WifiTxVector::GetMode(), ns3::WifiMode::GetModulationClass(), ns3::MacLowTransmissionParameters::GetNextPacketSize(), GetRtsTxVector(), ns3::WifiRemoteStationManager::GetShortPreambleEnabled(), GetSifs(), GetSize(), ns3::MacLowTransmissionParameters::HasDurationId(), ns3::MacLowTransmissionParameters::HasNextPacket(), ns3::EventId::IsExpired(), m_currentHdr, m_currentPacket, m_currentTxVector, m_phy, m_self, m_sendDataEvent, m_stationManager, m_txParams, ns3::MacLowTransmissionParameters::MustWaitAck(), ns3::MacLowTransmissionParameters::MustWaitBasicBlockAck(), ns3::MacLowTransmissionParameters::MustWaitCompressedBlockAck(), NS_ASSERT, ns3::Simulator::Schedule(), ns3::Seconds(), SendDataAfterCts(), ns3::WifiMacHeader::SetAddr1(), ns3::WifiMacHeader::SetDsNotFrom(), ns3::WifiMacHeader::SetDsNotTo(), ns3::WifiMacHeader::SetDuration(), ns3::WifiMacHeader::SetNoMoreFragments(), ns3::WifiMacHeader::SetNoRetry(), ns3::WifiMacHeader::SetType(), ns3::WIFI_MAC_CTL_CTS, ns3::WIFI_MOD_CLASS_HT, ns3::WIFI_PREAMBLE_HT_MF, ns3::WIFI_PREAMBLE_LONG, and ns3::WIFI_PREAMBLE_SHORT.
Referenced by StartTransmission().
Here is the call graph for this function:
Here is the caller graph for this function:
|
private |
Send DATA after receiving CTS.
| source | |
| duration |
Definition at line 2231 of file mac-low.cc.
References ns3::Packet::AddHeader(), ns3::Packet::AddTrailer(), ns3::BASIC_BLOCK_ACK, ns3::WifiPhy::CalculateTxDuration(), ns3::COMPRESSED_BLOCK_ACK, ForwardDown(), GetAckDuration(), ns3::WifiMacHeader::GetAddr1(), ns3::WifiMacHeader::GetAddr2(), GetBlockAckDuration(), GetBlockAckTxVector(), ns3::WifiPhy::GetFrequency(), ns3::WifiPhy::GetGreenfield(), ns3::WifiRemoteStationManager::GetGreenfieldSupported(), ns3::WifiTxVector::GetMode(), ns3::WifiMode::GetModulationClass(), ns3::MacLowTransmissionParameters::GetNextPacketSize(), ns3::WifiRemoteStationManager::GetShortPreambleEnabled(), GetSifs(), GetSize(), GetTid(), ns3::MacLowTransmissionParameters::HasNextPacket(), m_aggregateQueue, m_ampdu, m_currentHdr, m_currentPacket, m_currentTxVector, m_edcaListeners, m_phy, m_stationManager, m_txPackets, m_txParams, max, ns3::MicroSeconds(), ns3::MacLowTransmissionParameters::MustWaitAck(), ns3::MacLowTransmissionParameters::MustWaitBasicBlockAck(), ns3::MacLowTransmissionParameters::MustWaitCompressedBlockAck(), NS_ASSERT, NS_LOG_FUNCTION, ns3::QosUtilsMapTidToAc(), ns3::Seconds(), ns3::WifiMacHeader::SetDuration(), StartDataTxTimers(), ns3::WIFI_MOD_CLASS_HT, ns3::WIFI_MOD_CLASS_VHT, ns3::WIFI_PREAMBLE_HT_GF, ns3::WIFI_PREAMBLE_HT_MF, ns3::WIFI_PREAMBLE_LONG, ns3::WIFI_PREAMBLE_SHORT, and ns3::WIFI_PREAMBLE_VHT.
Referenced by ReceiveOk(), and SendCtsToSelf().
Here is the call graph for this function:
Here is the caller graph for this function:
|
private |
Send DATA packet, which can be DATA-ACK or RTS-CTS-DATA-ACK transaction.
Definition at line 2001 of file mac-low.cc.
References ns3::Packet::AddHeader(), ns3::Packet::AddTrailer(), ns3::BASIC_BLOCK_ACK, ns3::WifiPhy::CalculateTxDuration(), ns3::COMPRESSED_BLOCK_ACK, ForwardDown(), GetAckDuration(), ns3::WifiMacHeader::GetAddr1(), ns3::WifiMacHeader::GetAddr2(), GetBlockAckDuration(), GetBlockAckTxVector(), ns3::MacLowTransmissionParameters::GetDurationId(), ns3::WifiPhy::GetFrequency(), ns3::WifiPhy::GetGreenfield(), ns3::WifiRemoteStationManager::GetGreenfieldSupported(), ns3::WifiTxVector::GetMode(), ns3::WifiMode::GetModulationClass(), ns3::MacLowTransmissionParameters::GetNextPacketSize(), ns3::WifiRemoteStationManager::GetShortPreambleEnabled(), GetSifs(), ns3::MacLowTransmissionParameters::HasDurationId(), ns3::MacLowTransmissionParameters::HasNextPacket(), m_ampdu, m_currentHdr, m_currentPacket, m_currentTxVector, m_phy, m_stationManager, m_txParams, ns3::MacLowTransmissionParameters::MustWaitAck(), ns3::MacLowTransmissionParameters::MustWaitBasicBlockAck(), ns3::MacLowTransmissionParameters::MustWaitCompressedBlockAck(), NS_LOG_FUNCTION, ns3::Seconds(), ns3::WifiMacHeader::SetDuration(), StartDataTxTimers(), ns3::WIFI_MOD_CLASS_HT, ns3::WIFI_MOD_CLASS_VHT, ns3::WIFI_PREAMBLE_HT_GF, ns3::WIFI_PREAMBLE_HT_MF, ns3::WIFI_PREAMBLE_LONG, ns3::WIFI_PREAMBLE_SHORT, and ns3::WIFI_PREAMBLE_VHT.
Referenced by StartTransmission().
Here is the call graph for this function:
Here is the caller graph for this function:
|
private |
Forward the MPDU down to WifiPhy for transmission.
This is called for each MPDU when MPDU aggregation is used.
| packet | |
| hdr | |
| txVector | |
| preamble | |
| mpdutype |
Definition at line 1735 of file mac-low.cc.
References m_phy, NS_LOG_DEBUG, and ns3::WifiPhy::SendPacket().
Referenced by ForwardDown().
Here is the call graph for this function:
Here is the caller graph for this function:
|
private |
Send RTS to begin RTS-CTS-DATA-ACK transaction.
Definition at line 1829 of file mac-low.cc.
References ns3::Packet::AddHeader(), ns3::Packet::AddTrailer(), ns3::BASIC_BLOCK_ACK, ns3::WifiPhy::CalculateTxDuration(), ns3::COMPRESSED_BLOCK_ACK, CtsTimeout(), ForwardDown(), GetAckDuration(), ns3::WifiMacHeader::GetAddr1(), ns3::WifiMacHeader::GetAddr2(), GetBlockAckDuration(), GetBlockAckTxVector(), GetCtsDuration(), GetCtsTimeout(), ns3::MacLowTransmissionParameters::GetDurationId(), ns3::WifiPhy::GetFrequency(), ns3::WifiPhy::GetGreenfield(), ns3::WifiRemoteStationManager::GetGreenfieldSupported(), ns3::WifiTxVector::GetMode(), ns3::MacLowTransmissionParameters::GetNextPacketSize(), GetRtsSize(), GetRtsTxVector(), ns3::WifiRemoteStationManager::GetShortPreambleEnabled(), GetSifs(), GetSize(), ns3::MacLowTransmissionParameters::HasDurationId(), ns3::MacLowTransmissionParameters::HasNextPacket(), ns3::EventId::IsExpired(), m_ctsTimeoutEvent, m_currentHdr, m_currentPacket, m_currentTxVector, m_phy, m_self, m_stationManager, m_txParams, ns3::MacLowTransmissionParameters::MustWaitAck(), ns3::MacLowTransmissionParameters::MustWaitBasicBlockAck(), ns3::MacLowTransmissionParameters::MustWaitCompressedBlockAck(), NotifyCtsTimeoutStartNow(), NS_ASSERT, NS_LOG_FUNCTION, ns3::Simulator::Schedule(), ns3::Seconds(), ns3::WifiMacHeader::SetAddr1(), ns3::WifiMacHeader::SetAddr2(), ns3::WifiMacHeader::SetDsNotFrom(), ns3::WifiMacHeader::SetDsNotTo(), ns3::WifiMacHeader::SetDuration(), ns3::WifiMacHeader::SetNoMoreFragments(), ns3::WifiMacHeader::SetNoRetry(), ns3::WifiMacHeader::SetType(), ns3::WIFI_MAC_CTL_RTS, ns3::WIFI_PREAMBLE_HT_GF, ns3::WIFI_PREAMBLE_LONG, and ns3::WIFI_PREAMBLE_SHORT.
Referenced by StartTransmission().
Here is the call graph for this function:
Here is the caller graph for this function:| void ns3::MacLow::SetAckTimeout | ( | Time | ackTimeout | ) |
Set ACK timeout of this MacLow.
| ackTimeout | ACK timeout of this MacLow |
Definition at line 555 of file mac-low.cc.
References m_ackTimeout.
Referenced by ns3::RegularWifiMac::SetAckTimeout().
Here is the caller graph for this function:| void ns3::MacLow::SetAddress | ( | Mac48Address | ad | ) |
Set MAC address of this MacLow.
| ad | Mac48Address of this MacLow |
Definition at line 549 of file mac-low.cc.
References m_self.
Referenced by AmpduAggregationTest::DoRun(), and ns3::RegularWifiMac::SetAddress().
Here is the caller graph for this function:| void ns3::MacLow::SetBasicBlockAckTimeout | ( | Time | blockAckTimeout | ) |
Set Basic Block ACK timeout of this MacLow.
| blockAckTimeout | Basic Block ACK timeout of this MacLow |
Definition at line 561 of file mac-low.cc.
References m_basicBlockAckTimeout.
Referenced by ns3::RegularWifiMac::SetBasicBlockAckTimeout().
Here is the caller graph for this function:| void ns3::MacLow::SetBssid | ( | Mac48Address | ad | ) |
Set the Basic Service Set Identification.
| ad | the BSSID |
Definition at line 615 of file mac-low.cc.
References m_bssid.
Referenced by ns3::RegularWifiMac::SetBssid().
Here is the caller graph for this function:| void ns3::MacLow::SetCompressedBlockAckTimeout | ( | Time | blockAckTimeout | ) |
Set Compressed Block ACK timeout of this MacLow.
| blockAckTimeout | Compressed Block ACK timeout of this MacLow |
Definition at line 567 of file mac-low.cc.
References m_compressedBlockAckTimeout.
Referenced by ns3::RegularWifiMac::SetCompressedBlockAckTimeout().
Here is the caller graph for this function:| void ns3::MacLow::SetCtsTimeout | ( | Time | ctsTimeout | ) |
Set CTS timeout of this MacLow.
| ctsTimeout | CTS timeout of this MacLow |
Definition at line 585 of file mac-low.cc.
References m_ctsTimeout.
Referenced by ns3::RegularWifiMac::SetCtsTimeout().
Here is the caller graph for this function:| void ns3::MacLow::SetCtsToSelfSupported | ( | bool | enable | ) |
Enable or disable CTS-to-self capability.
| enable | Enable or disable CTS-to-self capability |
Definition at line 573 of file mac-low.cc.
References m_ctsToSelfSupported.
Referenced by ns3::RegularWifiMac::SetCtsToSelfSupported().
Here is the caller graph for this function:Set up WifiPhy associated with this MacLow.
Definition at line 519 of file mac-low.cc.
References DeaggregateAmpduAndReceive(), m_phy, ns3::MakeCallback(), third::phy, ReceiveError(), ns3::WifiPhy::SetReceiveErrorCallback(), ns3::WifiPhy::SetReceiveOkCallback(), and SetupPhyMacLowListener().
Referenced by AmpduAggregationTest::DoRun(), TwoLevelAggregationTest::DoRun(), and ns3::RegularWifiMac::SetWifiPhy().
Here is the call graph for this function:
Here is the caller graph for this function:| void ns3::MacLow::SetPifs | ( | Time | pifs | ) |
Set PCF Interframe Space (PIFS) of this MacLow.
| pifs | PIFS of this MacLow |
Definition at line 603 of file mac-low.cc.
References m_pifs.
Referenced by ns3::RegularWifiMac::SetPifs().
Here is the caller graph for this function:| void ns3::MacLow::SetPromisc | ( | void | ) |
Enable promiscuous mode.
Definition at line 621 of file mac-low.cc.
References m_promisc.
Referenced by ns3::RegularWifiMac::SetPromisc().
Here is the caller graph for this function:| void ns3::MacLow::SetRifs | ( | Time | rifs | ) |
Set Reduced Interframe Space (RIFS) of this MacLow.
| rifs | RIFS of this MacLow |
Definition at line 609 of file mac-low.cc.
References m_rifs.
Referenced by ns3::RegularWifiMac::SetRifs().
Here is the caller graph for this function:| void ns3::MacLow::SetRxCallback | ( | Callback< void, Ptr< Packet >, const WifiMacHeader * > | callback | ) |
| callback | the callback which receives every incoming packet. |
This callback typically forwards incoming packets to an instance of ns3::MacRxMiddle.
Definition at line 693 of file mac-low.cc.
References m_rxCallback.
Referenced by ns3::OcbWifiMac::EnableForWave(), and ns3::RegularWifiMac::RegularWifiMac().
Here is the caller graph for this function:| void ns3::MacLow::SetSifs | ( | Time | sifs | ) |
Set Short Interframe Space (SIFS) of this MacLow.
| sifs | SIFS of this MacLow |
Definition at line 591 of file mac-low.cc.
References m_sifs.
Referenced by ns3::RegularWifiMac::SetSifs().
Here is the caller graph for this function:| void ns3::MacLow::SetSlotTime | ( | Time | slotTime | ) |
Set slot duration of this MacLow.
| slotTime | slot duration of this MacLow |
Definition at line 597 of file mac-low.cc.
References m_slotTime.
Referenced by ns3::RegularWifiMac::SetSlot().
Here is the caller graph for this function:Set up WifiPhy listener for this MacLow.
Definition at line 401 of file mac-low.cc.
References m_phyMacLowListener, and ns3::WifiPhy::RegisterListener().
Referenced by SetPhy().
Here is the call graph for this function:
Here is the caller graph for this function:| void ns3::MacLow::SetWifiRemoteStationManager | ( | Ptr< WifiRemoteStationManager > | manager | ) |
Set up WifiRemoteStationManager associated with this MacLow.
| manager | WifiRemoteStationManager associated with this MacLow |
Definition at line 543 of file mac-low.cc.
References m_stationManager.
Referenced by AmpduAggregationTest::DoRun(), TwoLevelAggregationTest::DoRun(), and ns3::RegularWifiMac::SetWifiRemoteStationManager().
Here is the caller graph for this function:
|
private |
Start a DATA timer by scheduling appropriate ACK timeout.
| dataTxVector |
Definition at line 1915 of file mac-low.cc.
References BlockAckTimeout(), ns3::WifiPhy::CalculateTxDuration(), EndTxNoAck(), FastAckTimeout(), GetAckTimeout(), ns3::WifiMacHeader::GetAddr1(), GetBasicBlockAckTimeout(), GetCompressedBlockAckTimeout(), ns3::WifiPhy::GetFrequency(), ns3::WifiPhy::GetGreenfield(), ns3::WifiRemoteStationManager::GetGreenfieldSupported(), ns3::WifiTxVector::GetMode(), ns3::WifiMode::GetModulationClass(), GetPifs(), GetRifs(), ns3::WifiRemoteStationManager::GetShortPreambleEnabled(), GetSifs(), GetSize(), ns3::WifiRemoteStationManager::HasHtSupported(), ns3::MacLowTransmissionParameters::HasNextPacket(), ns3::EventId::IsExpired(), m_blockAckTimeoutEvent, m_currentHdr, m_currentPacket, m_fastAckTimeoutEvent, m_normalAckTimeoutEvent, m_phy, m_stationManager, m_superFastAckTimeoutEvent, m_txParams, m_waitRifsEvent, m_waitSifsEvent, ns3::MacLowTransmissionParameters::MustWaitBasicBlockAck(), ns3::MacLowTransmissionParameters::MustWaitCompressedBlockAck(), ns3::MacLowTransmissionParameters::MustWaitFastAck(), ns3::MacLowTransmissionParameters::MustWaitNormalAck(), ns3::MacLowTransmissionParameters::MustWaitSuperFastAck(), NormalAckTimeout(), NotifyAckTimeoutStartNow(), NS_ASSERT, ns3::Simulator::Schedule(), SuperFastAckTimeout(), WaitSifsAfterEndTxFragment(), ns3::WIFI_MOD_CLASS_HT, ns3::WIFI_MOD_CLASS_VHT, ns3::WIFI_PREAMBLE_HT_GF, ns3::WIFI_PREAMBLE_HT_MF, ns3::WIFI_PREAMBLE_LONG, ns3::WIFI_PREAMBLE_SHORT, and ns3::WIFI_PREAMBLE_VHT.
Referenced by SendBlockAckResponse(), SendDataAfterCts(), and SendDataPacket().
Here is the call graph for this function:
Here is the caller graph for this function:
|
virtual |
| packet | packet to send |
| hdr | 802.11 header for packet to send |
| parameters | the transmission parameters to use for this packet. |
| listener | listen to transmission events. |
Start the transmission of the input packet and notify the listener of transmission events.
Reimplemented in ns3::WaveMacLow.
Definition at line 724 of file mac-low.cc.
References CancelAllEvents(), ns3::Packet::Copy(), ns3::MacLowTransmissionParameters::DisableRts(), ns3::MacLowTransmissionParameters::EnableAck(), ns3::MacLowTransmissionParameters::EnableCompressedBlockAck(), ns3::MacLowTransmissionParameters::EnableRts(), ns3::WifiMacHeader::GetAddr1(), GetDataTxVector(), ns3::AmpduTag::GetRemainingNbOfMpdus(), GetSize(), ns3::WifiRemoteStationManager::GetUseNonErpProtection(), IsAmpdu(), ns3::WifiMacHeader::IsBlockAck(), ns3::WifiMacHeader::IsBlockAckReq(), ns3::WifiMacHeader::IsQosData(), ns3::WifiPhy::IsStateTx(), m_aggregateQueue, m_ampdu, m_ctsToSelfSupported, m_currentHdr, m_currentPacket, m_currentTxVector, m_listener, m_phy, m_sentMpdus, m_stationManager, m_txParams, ns3::MacLowTransmissionParameters::MustSendRts(), NeedCtsToSelf(), NeedRts(), NS_ASSERT, NS_LOG_DEBUG, NS_LOG_FUNCTION, ns3::Packet::PeekPacketTag(), ns3::Packet::RemovePacketTag(), SendCtsToSelf(), SendDataPacket(), and SendRtsForPacket().
Referenced by ns3::DcaTxop::NotifyAccessGranted(), ns3::EdcaTxopN::NotifyAccessGranted(), ns3::EdcaTxopN::SendAddBaRequest(), ns3::EdcaTxopN::SendBlockAckRequest(), ns3::EdcaTxopN::StartNext(), ns3::DcaTxop::StartNextFragment(), ns3::EdcaTxopN::StartNextFragment(), and ns3::WaveMacLow::StartTransmission().
Here is the call graph for this function:
Here is the caller graph for this function:| bool ns3::MacLow::StopMpduAggregation | ( | Ptr< const Packet > | peekedPacket, |
| WifiMacHeader | peekedHdr, | ||
| Ptr< Packet > | aggregatedPacket, | ||
| uint16_t | size | ||
| ) | const |
| peekedPacket | the packet to be aggregated |
| peekedHdr | the WifiMacHeader for the packet. |
| aggregatedPacket | the current A-MPDU |
| size | the size of a piggybacked block ack request |
This function decides if a given packet can be added to an A-MPDU or not
Definition at line 2908 of file mac-low.cc.
References ns3::WifiPhy::CalculateTxDuration(), ns3::WifiMacHeader::GetAddr1(), ns3::WifiPhy::GetFrequency(), ns3::WifiPhy::GetGreenfield(), ns3::WifiRemoteStationManager::GetGreenfieldSupported(), ns3::WifiTxVector::GetMode(), ns3::WifiMode::GetModulationClass(), ns3::WifiRemoteStationManager::GetShortPreambleEnabled(), ns3::Packet::GetSize(), ns3::WifiMacHeader::GetSize(), GetTid(), m_currentHdr, m_currentTxVector, m_edcaListeners, m_phy, m_stationManager, ns3::MicroSeconds(), ns3::MilliSeconds(), NS_LOG_DEBUG, ns3::QosUtilsMapTidToAc(), ns3::WIFI_MAC_FCS_LENGTH, ns3::WIFI_MOD_CLASS_HT, ns3::WIFI_MOD_CLASS_VHT, ns3::WIFI_PREAMBLE_HT_GF, ns3::WIFI_PREAMBLE_HT_MF, ns3::WIFI_PREAMBLE_LONG, ns3::WIFI_PREAMBLE_SHORT, and ns3::WIFI_PREAMBLE_VHT.
Referenced by AggregateToAmpdu(), and PerformMsduAggregation().
Here is the call graph for this function:
Here is the caller graph for this function:
|
private |
This method checks if exists a valid established block ack agreement.
If there is, store the packet without pass it up to WifiMac. The packet is buffered in order of increasing sequence control field. All comparison are performed circularly modulo 2^12.
Definition at line 2455 of file mac-low.cc.
References ns3::WifiMacHeader::GetAddr2(), ns3::WifiMacHeader::GetQosTid(), ns3::WifiMacHeader::GetSequenceControl(), m_bAckAgreements, m_bAckCaches, NS_ASSERT, ns3::QosUtilsMapSeqControlToUniqueInteger(), and ns3::Packet::RemoveTrailer().
Referenced by ReceiveMpdu().
Here is the call graph for this function:
Here is the caller graph for this function:
|
private |
Event handler when super fast ACK timeout occurs.
Definition at line 1810 of file mac-low.cc.
References ns3::WifiMacHeader::GetAddr1(), ns3::MacLowTransmissionListener::GotAck(), ns3::WifiPhy::IsStateIdle(), m_currentHdr, m_listener, m_phy, m_stationManager, ns3::MacLowTransmissionListener::MissedAck(), NS_LOG_DEBUG, NS_LOG_FUNCTION, and ns3::WifiRemoteStationManager::ReportDataFailed().
Referenced by StartDataTxTimers().
Here is the call graph for this function:
Here is the caller graph for this function:
|
private |
Definition at line 2337 of file mac-low.cc.
References m_listener, and ns3::MacLowTransmissionListener::StartNext().
Referenced by ReceiveOk().
Here is the call graph for this function:
Here is the caller graph for this function:
|
private |
Event handler that is usually scheduled to fired at the appropriate time after completing transmissions.
Definition at line 2331 of file mac-low.cc.
References m_listener, and ns3::MacLowTransmissionListener::StartNextFragment().
Referenced by ReceiveOk(), and StartDataTxTimers().
Here is the call graph for this function:
Here is the caller graph for this function:
|
friend |
|
friend |
|
private |
ACK timeout duration.
Definition at line 1350 of file mac-low.h.
Referenced by GetAckTimeout(), and SetAckTimeout().
|
private |
Queue used for MPDU aggregation.
Definition at line 1389 of file mac-low.h.
Referenced by AggregateToAmpdu(), DoDispose(), AmpduAggregationTest::DoRun(), FlushAggregateQueue(), ForwardDown(), MacLow(), SendDataAfterCts(), and StartTransmission().
|
private |
Flag if the current transmission involves an A-MPDU.
Definition at line 1363 of file mac-low.h.
Referenced by BlockAckTimeout(), CtsTimeout(), DoDispose(), ForwardDown(), GetSize(), MacLow(), NormalAckTimeout(), ReceiveOk(), SendDataAfterCts(), SendDataPacket(), and StartTransmission().
|
private |
Definition at line 1382 of file mac-low.h.
Referenced by CreateBlockAckAgreement(), DeaggregateAmpduAndReceive(), DestroyBlockAckAgreement(), ReceiveMpdu(), ReceiveOk(), RxCompleteBufferedPacketsUntilFirstLost(), RxCompleteBufferedPacketsWithSmallerSequence(), SendBlockAckAfterAmpdu(), SendBlockAckAfterBlockAckRequest(), and StoreMpduIfNeeded().
|
private |
Definition at line 1383 of file mac-low.h.
Referenced by CreateBlockAckAgreement(), DestroyBlockAckAgreement(), ReceiveOk(), SendBlockAckAfterAmpdu(), SendBlockAckAfterBlockAckRequest(), and StoreMpduIfNeeded().
|
private |
Basic block ACK timeout duration.
Definition at line 1351 of file mac-low.h.
Referenced by GetBasicBlockAckTimeout(), and SetBasicBlockAckTimeout().
|
private |
Block ACK timeout event.
Definition at line 1333 of file mac-low.h.
Referenced by CancelAllEvents(), DoDispose(), ReceiveOk(), and StartDataTxTimers().
|
private |
BSSID address (Mac48Address)
Definition at line 1349 of file mac-low.h.
Referenced by GetBssid(), NotifyNav(), and SetBssid().
|
private |
Compressed block ACK timeout duration.
Definition at line 1352 of file mac-low.h.
Referenced by GetCompressedBlockAckTimeout(), and SetCompressedBlockAckTimeout().
|
private |
CTS timeout duration.
Definition at line 1353 of file mac-low.h.
Referenced by GetCtsTimeout(), and SetCtsTimeout().
|
private |
CTS timeout event.
Definition at line 1334 of file mac-low.h.
Referenced by CancelAllEvents(), DoDispose(), ReceiveOk(), and SendRtsForPacket().
|
private |
Flag whether CTS-to-self is supported.
Definition at line 1387 of file mac-low.h.
Referenced by GetCtsToSelfSupported(), SetCtsToSelfSupported(), and StartTransmission().
|
private |
Header of the current transmitted packet.
Definition at line 1344 of file mac-low.h.
Referenced by AggregateToAmpdu(), CalculateOverallTxTime(), CalculateTransmissionTime(), CtsTimeout(), AmpduAggregationTest::DoRun(), TwoLevelAggregationTest::DoRun(), FastAckTimeout(), ForwardDown(), NeedCtsToSelf(), NeedRts(), NormalAckTimeout(), ReceiveOk(), SendBlockAckResponse(), SendCtsToSelf(), SendDataAfterCts(), SendDataPacket(), SendRtsForPacket(), StartDataTxTimers(), StartTransmission(), StopMpduAggregation(), and SuperFastAckTimeout().
Current packet transmitted/to be transmitted.
Definition at line 1343 of file mac-low.h.
Referenced by AggregateToAmpdu(), CtsTimeout(), AmpduAggregationTest::DoRun(), TwoLevelAggregationTest::DoRun(), IsAmpdu(), NeedCtsToSelf(), NeedRts(), NotifySleepNow(), NotifySwitchingStartNow(), ReceiveOk(), SendBlockAckResponse(), SendCtsToSelf(), SendDataAfterCts(), SendDataPacket(), SendRtsForPacket(), StartDataTxTimers(), and StartTransmission().
|
private |
TXVECTOR used for the current packet transmission.
Definition at line 1390 of file mac-low.h.
Referenced by AmpduAggregationTest::DoRun(), TwoLevelAggregationTest::DoRun(), SendCtsToSelf(), SendDataAfterCts(), SendDataPacket(), SendRtsForPacket(), StartTransmission(), and StopMpduAggregation().
|
private |
List of MacLowDcfListener (pass events to Dcf)
Definition at line 1327 of file mac-low.h.
Referenced by DoNavResetNow(), DoNavStartNow(), NotifyAckTimeoutResetNow(), NotifyAckTimeoutStartNow(), NotifyCtsTimeoutResetNow(), NotifyCtsTimeoutStartNow(), and RegisterDcfListener().
|
private |
Definition at line 1386 of file mac-low.h.
Referenced by AggregateToAmpdu(), CreateBlockAckAgreement(), ForwardDown(), PerformMsduAggregation(), ReceiveOk(), RegisterBlockAckListenerForAc(), ResetBlockAckInactivityTimerIfNeeded(), SendDataAfterCts(), and StopMpduAggregation().
|
private |
Event for finishing transmission that does not require ACK.
Definition at line 1339 of file mac-low.h.
Referenced by CancelAllEvents(), and DoDispose().
|
private |
Fast ACK failed timeout event.
Definition at line 1332 of file mac-low.h.
Referenced by CancelAllEvents(), DoDispose(), and ReceiveError().
|
private |
Fast ACK timeout event.
Definition at line 1330 of file mac-low.h.
Referenced by CancelAllEvents(), DoDispose(), ReceiveOk(), and StartDataTxTimers().
|
private |
The duration of the latest NAV.
Definition at line 1360 of file mac-low.h.
Referenced by DoNavResetNow(), DoNavStartNow(), IsNavZero(), MacLow(), NotifySleepNow(), and NotifySwitchingStartNow().
|
private |
The time when the latest NAV started.
Definition at line 1359 of file mac-low.h.
Referenced by DoNavResetNow(), DoNavStartNow(), IsNavZero(), MacLow(), NotifyNav(), NotifySleepNow(), and NotifySwitchingStartNow().
|
private |
Header of the last received packet.
Definition at line 1345 of file mac-low.h.
Referenced by ReceiveOk().
|
private |
Transmission listener for the current packet.
Definition at line 1347 of file mac-low.h.
Referenced by BlockAckTimeout(), CancelAllEvents(), CtsTimeout(), EndTxNoAck(), FastAckFailedTimeout(), FastAckTimeout(), NormalAckTimeout(), NotifySleepNow(), NotifySwitchingStartNow(), ReceiveOk(), StartTransmission(), SuperFastAckTimeout(), WaitSifsAfterEndTx(), and WaitSifsAfterEndTxFragment().
|
private |
Event to reset NAV when CTS is not received.
Definition at line 1340 of file mac-low.h.
Referenced by NotifyNav(), NotifySleepNow(), and NotifySwitchingStartNow().
|
private |
Normal ACK timeout event.
Definition at line 1329 of file mac-low.h.
Referenced by CancelAllEvents(), DoDispose(), ReceiveOk(), and StartDataTxTimers().
|
private |
Holds the number of transmitted MPDUs in the last A-MPDU transmission.
Definition at line 1392 of file mac-low.h.
Referenced by BlockAckTimeout(), and ForwardDown().
Pointer to WifiPhy (actually send/receives frames)
Definition at line 1305 of file mac-low.h.
Referenced by CalculateOverallTxTime(), CalculateTransmissionTime(), DoDispose(), FastAckTimeout(), ForwardDown(), GetAckDuration(), GetBlockAckDuration(), GetCtsDuration(), GetPhy(), NavCounterResetCtsMissed(), NotifyNav(), ResetPhy(), SendCtsToSelf(), SendDataAfterCts(), SendDataPacket(), SendMpdu(), SendRtsForPacket(), SetPhy(), StartDataTxTimers(), StartTransmission(), StopMpduAggregation(), and SuperFastAckTimeout().
|
private |
Listener needed to monitor when a channel switching occurs.
Definition at line 1365 of file mac-low.h.
Referenced by DoDispose(), RemovePhyMacLowListener(), and SetupPhyMacLowListener().
|
private |
|
private |
Flag if the device is operating in promiscuous mode.
Definition at line 1362 of file mac-low.h.
Referenced by IsPromisc(), MacLow(), ReceiveOk(), and SetPromisc().
|
private |
|
private |
Callback to pass packet up.
Definition at line 1307 of file mac-low.h.
Referenced by ReceiveOk(), RxCompleteBufferedPacketsUntilFirstLost(), RxCompleteBufferedPacketsWithSmallerSequence(), and SetRxCallback().
|
private |
Address of this MacLow (Mac48Address)
Definition at line 1348 of file mac-low.h.
Referenced by DeaggregateAmpduAndReceive(), GetAddress(), NotifyNav(), ReceiveOk(), SendCtsToSelf(), SendRtsForPacket(), and SetAddress().
|
private |
Event to send ACK.
Definition at line 1336 of file mac-low.h.
Referenced by CancelAllEvents(), DeaggregateAmpduAndReceive(), DoDispose(), and ReceiveOk().
|
private |
Event to send CTS.
Definition at line 1335 of file mac-low.h.
Referenced by CancelAllEvents(), DoDispose(), and ReceiveOk().
|
private |
Event to send DATA.
Definition at line 1337 of file mac-low.h.
Referenced by CancelAllEvents(), DoDispose(), ReceiveOk(), and SendCtsToSelf().
|
private |
Number of transmitted MPDUs in an A-MPDU that have not been acknowledged yet.
Definition at line 1388 of file mac-low.h.
Referenced by AggregateToAmpdu(), BlockAckTimeout(), CtsTimeout(), DoDispose(), MacLow(), NormalAckTimeout(), ReceiveOk(), and StartTransmission().
|
private |
|
private |
Slot duration.
Definition at line 1355 of file mac-low.h.
Referenced by GetSlotTime(), and SetSlotTime().
|
private |
Pointer to WifiRemoteStationManager (rate control)
Definition at line 1306 of file mac-low.h.
Referenced by CalculateOverallTxTime(), CalculateTransmissionTime(), CtsTimeout(), DoDispose(), FastAckTimeout(), GetAckDuration(), GetAckTxVector(), GetBlockAckDuration(), GetBlockAckTxVector(), GetCtsDuration(), GetCtsToSelfTxVector(), GetCtsTxVector(), GetDataTxVector(), GetRtsTxVector(), NeedCtsToSelf(), NeedRts(), NormalAckTimeout(), NotifySwitchingStartNow(), ReceiveMpdu(), ReceiveOk(), SendAckAfterData(), SendBlockAckAfterBlockAckRequest(), SendBlockAckResponse(), SendCtsAfterRts(), SendCtsToSelf(), SendDataAfterCts(), SendDataPacket(), SendRtsForPacket(), SetWifiRemoteStationManager(), StartDataTxTimers(), StartTransmission(), StopMpduAggregation(), and SuperFastAckTimeout().
|
private |
Super fast ACK timeout event.
Definition at line 1331 of file mac-low.h.
Referenced by CancelAllEvents(), DoDispose(), ReceiveOk(), and StartDataTxTimers().
|
private |
Contain temporary items to be sent with the next A-MPDU transmission, once RTS/CTS exchange has succeeded.
It is not used in other cases.
Definition at line 1391 of file mac-low.h.
Referenced by FlushAggregateQueue(), InsertInTxQueue(), and SendDataAfterCts().
|
private |
Transmission parameters of the current packet.
Definition at line 1346 of file mac-low.h.
Referenced by AggregateToAmpdu(), ReceiveError(), ReceiveOk(), SendBlockAckResponse(), SendCtsToSelf(), SendDataAfterCts(), SendDataPacket(), SendRtsForPacket(), StartDataTxTimers(), and StartTransmission().
|
private |
Wait for RIFS event.
Definition at line 1341 of file mac-low.h.
Referenced by CancelAllEvents(), DoDispose(), and StartDataTxTimers().
|
private |
Wait for SIFS event.
Definition at line 1338 of file mac-low.h.
Referenced by CancelAllEvents(), DoDispose(), ReceiveOk(), and StartDataTxTimers().