A Discrete-Event Network Simulator
API
ns3::ApWifiMac Class Reference

Wi-Fi AP state machineHandle association, dis-association and authentication, of STAs within an infrastructure BSS. More...

#include "ap-wifi-mac.h"

+ Inheritance diagram for ns3::ApWifiMac:
+ Collaboration diagram for ns3::ApWifiMac:

Public Member Functions

 ApWifiMac ()
 
virtual ~ApWifiMac ()
 
int64_t AssignStreams (int64_t stream)
 Assign a fixed random variable stream number to the random variables used by this model. More...
 
void Enqueue (Ptr< const Packet > packet, Mac48Address to)
 
void Enqueue (Ptr< const Packet > packet, Mac48Address to, Mac48Address from)
 
Time GetBeaconInterval (void) const
 
bool GetShortPreambleEnabled (void) const
 Determine whether short preamble should be enabled or not in the BSS. More...
 
bool GetShortSlotTimeEnabled (void) const
 Determine whether short slot time should be enabled or not in the BSS. More...
 
uint8_t GetVhtOperationalChannelWidth (void) const
 Determine the VHT operational channel width (in MHz). More...
 
bool IsNonGfHtStasPresent (void) const
 Determine whether non-Greenfield HT stations are present or not. More...
 
void SetAddress (Mac48Address address)
 
void SetBeaconInterval (Time interval)
 
void SetLinkUpCallback (Callback< void > linkUp)
 
void SetWifiRemoteStationManager (const Ptr< WifiRemoteStationManager > stationManager)
 
void StartBeaconing (void)
 Start beacon transmission immediately. More...
 
bool SupportsSendFrom (void) const
 
- Public Member Functions inherited from ns3::RegularWifiMac
 RegularWifiMac ()
 
virtual ~RegularWifiMac ()
 
Time GetAckTimeout (void) const
 
Mac48Address GetAddress (void) const
 
Time GetBasicBlockAckTimeout (void) const
 
Mac48Address GetBssid (void) const
 
Time GetCompressedBlockAckTimeout (void) const
 
Time GetCtsTimeout (void) const
 
bool GetCtsToSelfSupported () const
 Return whether the device supports CTS-to-self capability. More...
 
Time GetEifsNoDifs (void) const
 
HeCapabilities GetHeCapabilities (void) const
 Return the HE capability of the device. More...
 
HtCapabilities GetHtCapabilities (void) const
 Return the HT capability of the device. More...
 
Time GetPifs (void) const
 
Time GetRifs (void) const
 
bool GetRifsSupported (void) const
 
bool GetShortSlotTimeSupported (void) const
 
Time GetSifs (void) const
 
Time GetSlot (void) const
 
Ssid GetSsid (void) const
 
VhtCapabilities GetVhtCapabilities (void) const
 Return the VHT capability of the device. More...
 
Ptr< WifiPhyGetWifiPhy (void) const
 
Ptr< WifiRemoteStationManagerGetWifiRemoteStationManager (void) const
 
void ResetWifiPhy (void)
 removes attached WifiPhy device from this MAC. More...
 
void SetAckTimeout (Time ackTimeout)
 
void SetAddress (Mac48Address address)
 
void SetBasicBlockAckTimeout (Time blockAckTimeout)
 
void SetBssid (Mac48Address bssid)
 
void SetCompressedBlockAckTimeout (Time blockAckTimeout)
 
void SetCtsTimeout (Time ctsTimeout)
 
void SetCtsToSelfSupported (bool enable)
 Enable or disable CTS-to-self feature. More...
 
void SetEifsNoDifs (Time eifsNoDifs)
 
void SetForwardUpCallback (ForwardUpCallback upCallback)
 
void SetLinkDownCallback (Callback< void > linkDown)
 
void SetLinkUpCallback (Callback< void > linkUp)
 
void SetPifs (Time pifs)
 
void SetPromisc (void)
 Sets the interface in promiscuous mode. More...
 
void SetRifs (Time rifs)
 
void SetRifsSupported (bool enable)
 Enable or disable RIFS feature. More...
 
void SetShortSlotTimeSupported (bool enable)
 Enable or disable short slot time feature. More...
 
void SetSifs (Time sifs)
 
void SetSlot (Time slotTime)
 
void SetSsid (Ssid ssid)
 
void SetWifiPhy (const Ptr< WifiPhy > phy)
 
- Public Member Functions inherited from ns3::WifiMac
void ConfigureStandard (WifiPhyStandard standard)
 
Time GetMaxPropagationDelay (void) const
 
Time GetMsduLifetime (void) const
 
void NotifyPromiscRx (Ptr< const Packet > packet)
 
void NotifyRx (Ptr< const Packet > packet)
 
void NotifyRxDrop (Ptr< const Packet > packet)
 
void NotifyTx (Ptr< const Packet > packet)
 
void NotifyTxDrop (Ptr< const Packet > packet)
 
virtual void SetForwardUpCallback (Callback< void, Ptr< Packet >, Mac48Address, Mac48Address > upCallback)=0
 
void SetMaxPropagationDelay (Time delay)
 
- Public Member Functions inherited from ns3::Object
 Object ()
 Constructor. More...
 
virtual ~Object ()
 Destructor. More...
 
void AggregateObject (Ptr< Object > other)
 Aggregate two Objects together. More...
 
void Dispose (void)
 Dispose of this Object. More...
 
AggregateIterator GetAggregateIterator (void) const
 Get an iterator to the Objects aggregated to this one. More...
 
virtual TypeId GetInstanceTypeId (void) const
 Get the most derived TypeId for this Object. More...
 
template<typename T >
Ptr< T > GetObject (void) const
 Get a pointer to the requested aggregated Object. More...
 
template<typename T >
Ptr< T > GetObject (TypeId tid) const
 Get a pointer to the requested aggregated Object by TypeId. More...
 
void Initialize (void)
 Invoke DoInitialize on all Objects aggregated to this one. More...
 
bool IsInitialized (void) const
 Check if the object has been initialized. More...
 
- Public Member Functions inherited from ns3::SimpleRefCount< Object, ObjectBase, ObjectDeleter >
 SimpleRefCount ()
 Default constructor. More...
 
 SimpleRefCount (const SimpleRefCount &o)
 Copy constructor. More...
 
uint32_t GetReferenceCount (void) const
 Get the reference count of the object. More...
 
SimpleRefCountoperator= (const SimpleRefCount &o)
 Assignment operator. More...
 
void Ref (void) const
 Increment the reference count. More...
 
void Unref (void) const
 Decrement the reference count. More...
 
- Public Member Functions inherited from ns3::ObjectBase
virtual ~ObjectBase ()
 Virtual destructor. More...
 
void GetAttribute (std::string name, AttributeValue &value) const
 Get the value of an attribute, raising fatal errors if unsuccessful. More...
 
bool GetAttributeFailSafe (std::string name, AttributeValue &value) const
 Get the value of an attribute without raising erros. More...
 
void SetAttribute (std::string name, const AttributeValue &value)
 Set a single attribute, raising fatal errors if unsuccessful. More...
 
bool SetAttributeFailSafe (std::string name, const AttributeValue &value)
 Set a single attribute without raising errors. More...
 
bool TraceConnect (std::string name, std::string context, const CallbackBase &cb)
 Connect a TraceSource to a Callback with a context. More...
 
bool TraceConnectWithoutContext (std::string name, const CallbackBase &cb)
 Connect a TraceSource to a Callback without a context. More...
 
bool TraceDisconnect (std::string name, std::string context, const CallbackBase &cb)
 Disconnect from a TraceSource a Callback previously connected with a context. More...
 
bool TraceDisconnectWithoutContext (std::string name, const CallbackBase &cb)
 Disconnect from a TraceSource a Callback previously connected without a context. More...
 

Static Public Member Functions

static TypeId GetTypeId (void)
 Get the type ID. More...
 
- Static Public Member Functions inherited from ns3::RegularWifiMac
static TypeId GetTypeId (void)
 Get the type ID. More...
 
- Static Public Member Functions inherited from ns3::WifiMac
static TypeId GetTypeId (void)
 Get the type ID. More...
 
- Static Public Member Functions inherited from ns3::Object
static TypeId GetTypeId (void)
 Register this type. More...
 
- Static Public Member Functions inherited from ns3::ObjectBase
static TypeId GetTypeId (void)
 Get the type ID. More...
 

Private Member Functions

void DeaggregateAmsduAndForward (Ptr< Packet > aggregatedPacket, const WifiMacHeader *hdr)
 This method is called to de-aggregate an A-MSDU and forward the constituent packets up the stack. More...
 
void DoDispose (void)
 Destructor implementation. More...
 
void DoInitialize (void)
 Initialize() implementation. More...
 
void ForwardDown (Ptr< const Packet > packet, Mac48Address from, Mac48Address to)
 Forward the packet down to DCF/EDCAF (enqueue the packet). More...
 
void ForwardDown (Ptr< const Packet > packet, Mac48Address from, Mac48Address to, uint8_t tid)
 Forward the packet down to DCF/EDCAF (enqueue the packet). More...
 
bool GetBeaconGeneration (void) const
 Return whether the AP is generating beacons. More...
 
CapabilityInformation GetCapabilities (void) const
 Return the Capability information of the current AP. More...
 
DsssParameterSet GetDsssParameterSet (void) const
 Return the DSSS Parameter Set that we support. More...
 
EdcaParameterSet GetEdcaParameterSet (void) const
 Return the EDCA Parameter Set of the current AP. More...
 
ErpInformation GetErpInformation (void) const
 Return the ERP information of the current AP. More...
 
HtOperation GetHtOperation (void) const
 Return the HT operation of the current AP. More...
 
bool GetRifsMode (void) const
 Return whether RIFS is allowed in the BSS. More...
 
SupportedRates GetSupportedRates (void) const
 Return an instance of SupportedRates that contains all rates that we support including HT rates. More...
 
bool GetUseNonErpProtection (void) const
 Return whether protection for non-ERP stations is used in the BSS. More...
 
VhtOperation GetVhtOperation (void) const
 Return the VHT operation of the current AP. More...
 
void Receive (Ptr< Packet > packet, const WifiMacHeader *hdr)
 This method acts as the MacRxMiddle receive callback and is invoked to notify us that a frame has been received. More...
 
void SendAssocResp (Mac48Address to, bool success)
 Forward an association response packet to the DCF. More...
 
void SendOneBeacon (void)
 Forward a beacon packet to the beacon special DCF. More...
 
void SendProbeResp (Mac48Address to)
 Forward a probe response packet to the DCF. More...
 
void SetBeaconGeneration (bool enable)
 Enable or disable beacon generation of the AP. More...
 
void TxFailed (const WifiMacHeader &hdr)
 The packet we sent was successfully received by the receiver (i.e. More...
 
void TxOk (const WifiMacHeader &hdr)
 The packet we sent was successfully received by the receiver (i.e. More...
 

Private Attributes

Ptr< DcaTxopm_beaconDca
 Dedicated DcaTxop for beacons. More...
 
EventId m_beaconEvent
 Event to generate one beacon. More...
 
Time m_beaconInterval
 Interval between beacons. More...
 
Ptr< UniformRandomVariablem_beaconJitter
 UniformRandomVariable used to randomize the time of the first beacon. More...
 
bool m_disableRifs
 Flag whether to force RIFS to be disabled within the BSS If non-HT STAs are detected. More...
 
bool m_enableBeaconGeneration
 Flag whether beacons are being generated. More...
 
bool m_enableBeaconJitter
 Flag whether the first beacon should be generated at random time. More...
 
bool m_enableNonErpProtection
 Flag whether protection mechanism is used or not when non-ERP STAs are present within the BSS. More...
 
std::list< Mac48Addressm_nonErpStations
 List of all non-ERP stations currently associated to the AP. More...
 
std::list< Mac48Addressm_nonHtStations
 List of all non-HT stations currently associated to the AP. More...
 
std::list< Mac48Addressm_staList
 List of all stations currently associated to the AP. More...
 

Additional Inherited Members

- Public Types inherited from ns3::RegularWifiMac
typedef Callback< void, Ptr< Packet >, Mac48Address, Mac48AddressForwardUpCallback
 This type defines the callback of a higher layer that a WifiMac(-derived) object invokes to pass a packet up the stack. More...
 
- Protected Types inherited from ns3::RegularWifiMac
typedef std::map< AcIndex, Ptr< EdcaTxopN > > EdcaQueues
 This type defines a mapping between an Access Category index, and a pointer to the corresponding channel access function. More...
 
- Protected Member Functions inherited from ns3::RegularWifiMac
void ConfigureContentionWindow (uint32_t cwMin, uint32_t cwMax)
 
void FinishConfigureStandard (WifiPhyStandard standard)
 
void ForwardUp (Ptr< Packet > packet, Mac48Address from, Mac48Address to)
 Forward the packet up to the device. More...
 
Ptr< EdcaTxopNGetBEQueue (void) const
 Accessor for the AC_BE channel access function. More...
 
Ptr< EdcaTxopNGetBKQueue (void) const
 Accessor for the AC_BK channel access function. More...
 
Ptr< DcaTxopGetDcaTxop (void) const
 Accessor for the DCF object. More...
 
bool GetDsssSupported () const
 Return whether the device supports DSSS. More...
 
bool GetErpSupported () const
 Return whether the device supports ERP. More...
 
bool GetHeSupported () const
 Return whether the device supports HE. More...
 
bool GetHtSupported () const
 Return whether the device supports HT. More...
 
bool GetQosSupported () const
 Return whether the device supports QoS. More...
 
bool GetVhtSupported () const
 Return whether the device supports VHT. More...
 
Ptr< EdcaTxopNGetVIQueue (void) const
 Accessor for the AC_VI channel access function. More...
 
Ptr< EdcaTxopNGetVOQueue (void) const
 Accessor for the AC_VO channel access function. More...
 
void SendAddBaResponse (const MgtAddBaRequestHeader *reqHdr, Mac48Address originator)
 This method can be called to accept a received ADDBA Request. More...
 
void SetDsssSupported (bool enable)
 Enable or disable DSSS support for the device. More...
 
void SetErpSupported (bool enable)
 Enable or disable ERP support for the device. More...
 
void SetHeSupported (bool enable)
 Enable or disable HE support for the device. More...
 
void SetHtSupported (bool enable)
 Enable or disable HT support for the device. More...
 
void SetQosSupported (bool enable)
 Enable or disable QoS support for the device. More...
 
void SetTypeOfStation (TypeOfStation type)
 This method is invoked by a subclass to specify what type of station it is implementing. More...
 
void SetVhtSupported (bool enable)
 Enable or disable VHT support for the device. More...
 
- Protected Member Functions inherited from ns3::WifiMac
void ConfigureDcf (Ptr< DcaTxop > dcf, uint32_t cwmin, uint32_t cwmax, bool isDsss, AcIndex ac)
 
- Protected Member Functions inherited from ns3::Object
 Object (const Object &o)
 Copy an Object. More...
 
virtual void NotifyNewAggregate (void)
 Notify all Objects aggregated to this one of a new Object being aggregated. More...
 
- Protected Member Functions inherited from ns3::ObjectBase
void ConstructSelf (const AttributeConstructionList &attributes)
 Complete construction of ObjectBase; invoked by derived classes. More...
 
virtual void NotifyConstructionCompleted (void)
 Notifier called once the ObjectBase is fully constructed. More...
 
- Protected Attributes inherited from ns3::RegularWifiMac
Ptr< DcaTxopm_dca
 This holds a pointer to the DCF instance for this WifiMac - used for transmission of frames to non-QoS peers. More...
 
Ptr< DcfManagerm_dcfManager
 DCF manager (access to channel) More...
 
bool m_dsssSupported
 This Boolean is set true iff this WifiMac is to model 802.11b. More...
 
EdcaQueues m_edca
 This is a map from Access Category index to the corresponding channel access function. More...
 
bool m_erpSupported
 This Boolean is set true iff this WifiMac is to model 802.11g. More...
 
ForwardUpCallback m_forwardUp
 Callback to forward packet up the stack. More...
 
bool m_heSupported
 This Boolean is set true iff this WifiMac is to model 802.11ax. More...
 
bool m_htSupported
 This Boolean is set true iff this WifiMac is to model 802.11n. More...
 
Callback< void > m_linkDown
 Callback when a link is down. More...
 
Callback< void > m_linkUp
 Callback when a link is up. More...
 
Ptr< MacLowm_low
 MacLow (RTS, CTS, DATA, ACK etc.) More...
 
Ptr< WifiPhym_phy
 Wifi PHY. More...
 
bool m_qosSupported
 This Boolean is set true iff this WifiMac is to model 802.11e/WMM style Quality of Service. More...
 
Ptr< MacRxMiddlem_rxMiddle
 RX middle (de-fragmentation etc.) More...
 
Ssid m_ssid
 Service Set ID (SSID) More...
 
Ptr< WifiRemoteStationManagerm_stationManager
 Remote station manager (rate control, RTS/CTS/fragmentation thresholds etc.) More...
 
Ptr< MacTxMiddlem_txMiddle
 TX middle (aggregation etc.) More...
 
bool m_vhtSupported
 This Boolean is set true iff this WifiMac is to model 802.11ac. More...
 

Detailed Description

Wi-Fi AP state machine

Handle association, dis-association and authentication, of STAs within an infrastructure BSS.

Config Paths

ns3::ApWifiMac is accessible through the following paths with Config::Set and Config::Connect:

  • "/NodeList/[i]/DeviceList/[i]/$ns3::WifiNetDevice/Mac/$ns3::RegularWifiMac/$ns3::ApWifiMac"
  • "/NodeList/[i]/DeviceList/[i]/$ns3::WifiNetDevice/Mac/$ns3::ApWifiMac"

Attributes

  • BeaconInterval: Delay between two beacons
    • Set with class: ns3::TimeValue
    • Underlying type: Time –9223372036854775808.0ns:+9223372036854775807.0ns
    • Initial value: +102400000.0ns
    • Flags: construct write read
  • BeaconJitter: A uniform random variable to cause the initial beacon starting time (after simulation time 0) to be distributed between 0 and the BeaconInterval.
  • EnableBeaconJitter: If beacons are enabled, whether to jitter the initial send event.
    • Set with class: BooleanValue
    • Underlying type: bool
    • Initial value: true
    • Flags: construct write read
  • BeaconGeneration: Whether or not beacons are generated.
    • Set with class: BooleanValue
    • Underlying type: bool
    • Initial value: true
    • Flags: construct write read
  • EnableNonErpProtection: Whether or not protection mechanism should be used when non-ERP STAs are present within the BSS.This parameter is only used when ERP is supported by the AP.
    • Set with class: BooleanValue
    • Underlying type: bool
    • Initial value: true
    • Flags: construct write read
  • RifsMode: If non-HT STAs are detected, whether to force RIFS to be disabled within the BSS.This parameter is only used when HT is supported by the AP.
    • Set with class: BooleanValue
    • Underlying type: bool
    • Initial value: true
    • Flags: construct write read

Attributes defined in parent class ns3::RegularWifiMac

  • QosSupported: This Boolean attribute is set to enable 802.11e/WMM-style QoS support at this STA.
    • Set with class: BooleanValue
    • Underlying type: bool
    • Initial value: false
    • Flags: construct write read
  • HtSupported: This Boolean attribute is set to enable 802.11n support at this STA.
    • Set with class: BooleanValue
    • Underlying type: bool
    • Initial value: false
    • Flags: construct write read
  • VhtSupported: This Boolean attribute is set to enable 802.11ac support at this STA.
    • Set with class: BooleanValue
    • Underlying type: bool
    • Initial value: false
    • Flags: construct write read
  • HeSupported: This Boolean attribute is set to enable 802.11ax support at this STA.
    • Set with class: BooleanValue
    • Underlying type: bool
    • Initial value: false
    • Flags: construct write read
  • CtsToSelfSupported: Use CTS to Self when using a rate that is not in the basic rate set.
    • Set with class: BooleanValue
    • Underlying type: bool
    • Initial value: false
    • Flags: construct write read
  • VO_MaxAmsduSize: Maximum length in bytes of an A-MSDU for AC_VO access class. Value 0 means A-MSDU is disabled for that AC.
    • Set with class: ns3::UintegerValue
    • Underlying type: uint32_t 0:11426
    • Initial value: 0
    • Flags: construct write
  • VI_MaxAmsduSize: Maximum length in bytes of an A-MSDU for AC_VI access class.Value 0 means A-MSDU is disabled for that AC.
    • Set with class: ns3::UintegerValue
    • Underlying type: uint32_t 0:11426
    • Initial value: 0
    • Flags: construct write
  • BE_MaxAmsduSize: Maximum length in bytes of an A-MSDU for AC_BE access class.Value 0 means A-MSDU is disabled for that AC.
    • Set with class: ns3::UintegerValue
    • Underlying type: uint32_t 0:11426
    • Initial value: 0
    • Flags: construct write
  • BK_MaxAmsduSize: Maximum length in bytes of an A-MSDU for AC_BK access class.Value 0 means A-MSDU is disabled for that AC.
    • Set with class: ns3::UintegerValue
    • Underlying type: uint32_t 0:11426
    • Initial value: 0
    • Flags: construct write
  • VO_MaxAmpduSize: Maximum length in bytes of an A-MPDU for AC_VO access class.Value 0 means A-MPDU is disabled for that AC.
    • Set with class: ns3::UintegerValue
    • Underlying type: uint32_t 0:65535
    • Initial value: 0
    • Flags: construct write
  • VI_MaxAmpduSize: Maximum length in bytes of an A-MPDU for AC_VI access class.Value 0 means A-MPDU is disabled for that AC.
    • Set with class: ns3::UintegerValue
    • Underlying type: uint32_t 0:65535
    • Initial value: 65535
    • Flags: construct write
  • BE_MaxAmpduSize: Maximum length in bytes of an A-MPDU for AC_BE access class.Value 0 means A-MPDU is disabled for that AC.
    • Set with class: ns3::UintegerValue
    • Underlying type: uint32_t 0:65535
    • Initial value: 65535
    • Flags: construct write
  • BK_MaxAmpduSize: Maximum length in bytes of an A-MPDU for AC_BK access class.Value 0 means A-MPDU is disabled for that AC.
    • Set with class: ns3::UintegerValue
    • Underlying type: uint32_t 0:65535
    • Initial value: 0
    • Flags: construct write
  • VO_BlockAckThreshold: If number of packets in VO queue reaches this value, block ack mechanism is used. If this value is 0, block ack is never used.When A-MPDU is enabled, block ack mechanism is used regardless of this value.
    • Set with class: ns3::UintegerValue
    • Underlying type: uint8_t 0:64
    • Initial value: 0
    • Flags: construct write
  • VI_BlockAckThreshold: If number of packets in VI queue reaches this value, block ack mechanism is used. If this value is 0, block ack is never used.When A-MPDU is enabled, block ack mechanism is used regardless of this value.
    • Set with class: ns3::UintegerValue
    • Underlying type: uint8_t 0:64
    • Initial value: 0
    • Flags: construct write
  • BE_BlockAckThreshold: If number of packets in BE queue reaches this value, block ack mechanism is used. If this value is 0, block ack is never used.When A-MPDU is enabled, block ack mechanism is used regardless of this value.
    • Set with class: ns3::UintegerValue
    • Underlying type: uint8_t 0:64
    • Initial value: 0
    • Flags: construct write
  • BK_BlockAckThreshold: If number of packets in BK queue reaches this value, block ack mechanism is used. If this value is 0, block ack is never used.When A-MPDU is enabled, block ack mechanism is used regardless of this value.
    • Set with class: ns3::UintegerValue
    • Underlying type: uint8_t 0:64
    • Initial value: 0
    • Flags: construct write
  • VO_BlockAckInactivityTimeout: Represents max time (blocks of 1024 micro seconds) allowed for block ackinactivity for AC_VO. If this value isn't equal to 0 a timer start after that ablock ack setup is completed and will be reset every time that a block ackframe is received. If this value is 0, block ack inactivity timeout won't be used.
    • Set with class: ns3::UintegerValue
    • Underlying type: uint16_t 0:65535
    • Initial value: 0
    • Flags: construct write
  • VI_BlockAckInactivityTimeout: Represents max time (blocks of 1024 micro seconds) allowed for block ackinactivity for AC_VI. If this value isn't equal to 0 a timer start after that ablock ack setup is completed and will be reset every time that a block ackframe is received. If this value is 0, block ack inactivity timeout won't be used.
    • Set with class: ns3::UintegerValue
    • Underlying type: uint16_t 0:65535
    • Initial value: 0
    • Flags: construct write
  • BE_BlockAckInactivityTimeout: Represents max time (blocks of 1024 micro seconds) allowed for block ackinactivity for AC_BE. If this value isn't equal to 0 a timer start after that ablock ack setup is completed and will be reset every time that a block ackframe is received. If this value is 0, block ack inactivity timeout won't be used.
    • Set with class: ns3::UintegerValue
    • Underlying type: uint16_t 0:65535
    • Initial value: 0
    • Flags: construct write
  • BK_BlockAckInactivityTimeout: Represents max time (blocks of 1024 micro seconds) allowed for block ackinactivity for AC_BK. If this value isn't equal to 0 a timer start after that ablock ack setup is completed and will be reset every time that a block ackframe is received. If this value is 0, block ack inactivity timeout won't be used.
    • Set with class: ns3::UintegerValue
    • Underlying type: uint16_t 0:65535
    • Initial value: 0
    • Flags: construct write
  • ShortSlotTimeSupported: Whether or not short slot time is supported (only used by ERP APs or STAs).
    • Set with class: BooleanValue
    • Underlying type: bool
    • Initial value: true
    • Flags: construct write read
  • RifsSupported: Whether or not RIFS is supported (only used by HT APs or STAs).
    • Set with class: BooleanValue
    • Underlying type: bool
    • Initial value: false
    • Flags: construct write read
  • DcaTxop: The DcaTxop object.
  • VO_EdcaTxopN: Queue that manages packets belonging to AC_VO access class.
  • VI_EdcaTxopN: Queue that manages packets belonging to AC_VI access class.
  • BE_EdcaTxopN: Queue that manages packets belonging to AC_BE access class.
  • BK_EdcaTxopN: Queue that manages packets belonging to AC_BK access class.

Attributes defined in parent class ns3::WifiMac

  • CtsTimeout: When this timeout expires, the RTS/CTS handshake has failed.
    • Set with class: ns3::TimeValue
    • Underlying type: Time –9223372036854775808.0ns:+9223372036854775807.0ns
    • Initial value: +75000.0ns
    • Flags: construct write read
  • AckTimeout: When this timeout expires, the DATA/ACK handshake has failed.
    • Set with class: ns3::TimeValue
    • Underlying type: Time –9223372036854775808.0ns:+9223372036854775807.0ns
    • Initial value: +75000.0ns
    • Flags: construct write read
  • BasicBlockAckTimeout: When this timeout expires, the BASIC_BLOCK_ACK_REQ/BASIC_BLOCK_ACK handshake has failed.
    • Set with class: ns3::TimeValue
    • Underlying type: Time –9223372036854775808.0ns:+9223372036854775807.0ns
    • Initial value: +281000.0ns
    • Flags: construct write read
  • CompressedBlockAckTimeout: When this timeout expires, the COMPRESSED_BLOCK_ACK_REQ/COMPRESSED_BLOCK_ACK handshake has failed.
    • Set with class: ns3::TimeValue
    • Underlying type: Time –9223372036854775808.0ns:+9223372036854775807.0ns
    • Initial value: +107000.0ns
    • Flags: construct write read
  • Sifs: The value of the SIFS constant.
    • Set with class: ns3::TimeValue
    • Underlying type: Time –9223372036854775808.0ns:+9223372036854775807.0ns
    • Initial value: +16000.0ns
    • Flags: construct write read
  • EifsNoDifs: The value of EIFS-DIFS.
    • Set with class: ns3::TimeValue
    • Underlying type: Time –9223372036854775808.0ns:+9223372036854775807.0ns
    • Initial value: +60000.0ns
    • Flags: construct write read
  • Slot: The duration of a Slot.
    • Set with class: ns3::TimeValue
    • Underlying type: Time –9223372036854775808.0ns:+9223372036854775807.0ns
    • Initial value: +9000.0ns
    • Flags: construct write read
  • Pifs: The value of the PIFS constant.
    • Set with class: ns3::TimeValue
    • Underlying type: Time –9223372036854775808.0ns:+9223372036854775807.0ns
    • Initial value: +25000.0ns
    • Flags: construct write read
  • Rifs: The value of the RIFS constant.
    • Set with class: ns3::TimeValue
    • Underlying type: Time –9223372036854775808.0ns:+9223372036854775807.0ns
    • Initial value: +2000.0ns
    • Flags: construct write read
  • MaxPropagationDelay: The maximum propagation delay. Unused for now.
    • Set with class: ns3::TimeValue
    • Underlying type: Time –9223372036854775808.0ns:+9223372036854775807.0ns
    • Initial value: +3333.0ns
    • Flags: construct write read
  • Ssid: The ssid we want to belong to.
    • Set with class: SsidValue
    • Underlying type: Ssid
    • Initial value: default
    • Flags: construct write read

No TraceSources are defined for this type.

TraceSources defined in parent class ns3::RegularWifiMac

TraceSources defined in parent class ns3::WifiMac

  • MacTx: A packet has been received from higher layers and is being processed in preparation for queueing for transmission.
    Callback signature: ns3::Packet::TracedCallback
  • MacTxDrop: A packet has been dropped in the MAC layer before transmission.
    Callback signature: ns3::Packet::TracedCallback
  • MacPromiscRx: A packet has been received by this device, has been passed up from the physical layer and is being forwarded up the local protocol stack. This is a promiscuous trace.
    Callback signature: ns3::Packet::TracedCallback
  • MacRx: A packet has been received by this device, has been passed up from the physical layer and is being forwarded up the local protocol stack. This is a non-promiscuous trace.
    Callback signature: ns3::Packet::TracedCallback
  • MacRxDrop: A packet has been dropped in the MAC layer after it has been passed up from the physical layer.
    Callback signature: ns3::Packet::TracedCallback

Size of this type is 496 bytes (on a 64-bit architecture).

Definition at line 44 of file ap-wifi-mac.h.

Constructor & Destructor Documentation

ns3::ApWifiMac::ApWifiMac ( )
ns3::ApWifiMac::~ApWifiMac ( )
virtual

Definition at line 97 of file ap-wifi-mac.cc.

References m_nonErpStations, m_nonHtStations, m_staList, and NS_LOG_FUNCTION.

Member Function Documentation

int64_t ns3::ApWifiMac::AssignStreams ( int64_t  stream)

Assign a fixed random variable stream number to the random variables used by this model.

Return the number of streams (possibly zero) that have been assigned.

Parameters
streamfirst stream index to use
Returns
the number of stream indices assigned by this model

Definition at line 194 of file ap-wifi-mac.cc.

References m_beaconJitter, NS_LOG_FUNCTION, and ns3::RandomVariableStream::SetStream().

+ Here is the call graph for this function:

void ns3::ApWifiMac::DeaggregateAmsduAndForward ( Ptr< Packet aggregatedPacket,
const WifiMacHeader hdr 
)
privatevirtual

This method is called to de-aggregate an A-MSDU and forward the constituent packets up the stack.

We override the WifiMac version here because, as an AP, we also need to think about redistributing to other associated STAs.

Parameters
aggregatedPacketthe Packet containing the A-MSDU.
hdra pointer to the MAC header for aggregatedPacket.

Reimplemented from ns3::RegularWifiMac.

Definition at line 1101 of file ap-wifi-mac.cc.

References ns3::MsduAggregator::Deaggregate(), ForwardDown(), ns3::RegularWifiMac::ForwardUp(), ns3::RegularWifiMac::GetAddress(), ns3::WifiMacHeader::GetQosTid(), NS_LOG_DEBUG, and NS_LOG_FUNCTION.

Referenced by Receive().

+ Here is the call graph for this function:

+ Here is the caller graph for this function:

void ns3::ApWifiMac::DoDispose ( void  )
privatevirtual

Destructor implementation.

This method is called by Dispose() or by the Object's destructor, whichever comes first.

Subclasses are expected to implement their real destruction code in an overriden version of this method and chain up to their parent's implementation once they are done. i.e, for simplicity, the destructor of every subclass should be empty and its content should be moved to the associated DoDispose() method.

It is safe to call GetObject() from within this method.

Reimplemented from ns3::RegularWifiMac.

Definition at line 106 of file ap-wifi-mac.cc.

References ns3::EventId::Cancel(), ns3::RegularWifiMac::DoDispose(), m_beaconDca, m_beaconEvent, m_enableBeaconGeneration, and NS_LOG_FUNCTION.

+ Here is the call graph for this function:

void ns3::ApWifiMac::DoInitialize ( void  )
privatevirtual

Initialize() implementation.

This method is called only once by Initialize(). If the user calls Initialize() multiple times, DoInitialize() is called only the first time.

Subclasses are expected to override this method and chain up to their parent's implementation once they are done. It is safe to call GetObject() and AggregateObject() from within this method.

Reimplemented from ns3::RegularWifiMac.

Definition at line 1127 of file ap-wifi-mac.cc.

References ns3::EventId::Cancel(), ns3::RegularWifiMac::DoInitialize(), ns3::RegularWifiMac::GetAddress(), ns3::Time::GetMicroSeconds(), ns3::UniformRandomVariable::GetValue(), m_beaconDca, m_beaconEvent, m_beaconInterval, m_beaconJitter, m_enableBeaconGeneration, m_enableBeaconJitter, ns3::MicroSeconds(), NS_LOG_DEBUG, NS_LOG_FUNCTION, ns3::Simulator::Schedule(), ns3::Simulator::ScheduleNow(), and SendOneBeacon().

+ Here is the call graph for this function:

void ns3::ApWifiMac::Enqueue ( Ptr< const Packet packet,
Mac48Address  to 
)
virtual
Parameters
packetthe packet to send.
tothe address to which the packet should be sent.

The packet should be enqueued in a tx queue, and should be dequeued as soon as the channel access function determines that access is granted to this MAC.

Implements ns3::RegularWifiMac.

Definition at line 363 of file ap-wifi-mac.cc.

References ns3::MacLow::GetAddress(), ns3::RegularWifiMac::m_low, and NS_LOG_FUNCTION.

+ Here is the call graph for this function:

void ns3::ApWifiMac::Enqueue ( Ptr< const Packet packet,
Mac48Address  to,
Mac48Address  from 
)
virtual
Parameters
packetthe packet to send.
tothe address to which the packet should be sent.
fromthe address from which the packet should be sent.

The packet should be enqueued in a tx queue, and should be dequeued as soon as the channel access function determines that access is granted to this MAC. The extra parameter "from" allows this device to operate in a bridged mode, forwarding received frames without altering the source address.

Reimplemented from ns3::RegularWifiMac.

Definition at line 349 of file ap-wifi-mac.cc.

References ForwardDown(), ns3::WifiRemoteStationManager::IsAssociated(), ns3::Mac48Address::IsBroadcast(), ns3::RegularWifiMac::m_stationManager, ns3::WifiMac::NotifyTxDrop(), and NS_LOG_FUNCTION.

+ Here is the call graph for this function:

void ns3::ApWifiMac::ForwardDown ( Ptr< const Packet packet,
Mac48Address  from,
Mac48Address  to 
)
private

Forward the packet down to DCF/EDCAF (enqueue the packet).

This method is a wrapper for ForwardDown with traffic id.

Parameters
packetthe packet we are forwarding to DCF/EDCAF
fromthe address to be used for Address 3 field in the header
tothe address to be used for Address 1 field in the header

Definition at line 273 of file ap-wifi-mac.cc.

References ns3::RegularWifiMac::m_qosSupported, NS_LOG_FUNCTION, and ns3::QosUtilsGetTidForPacket().

Referenced by DeaggregateAmsduAndForward(), Enqueue(), and Receive().

+ Here is the call graph for this function:

+ Here is the caller graph for this function:

bool ns3::ApWifiMac::GetBeaconGeneration ( void  ) const
private

Return whether the AP is generating beacons.

Returns
true if beacons are periodically generated, false otherwise

Definition at line 142 of file ap-wifi-mac.cc.

References m_enableBeaconGeneration, and NS_LOG_FUNCTION.

Referenced by GetTypeId().

+ Here is the caller graph for this function:

Time ns3::ApWifiMac::GetBeaconInterval ( void  ) const
Returns
the interval between two beacon transmissions.

Definition at line 149 of file ap-wifi-mac.cc.

References m_beaconInterval, and NS_LOG_FUNCTION.

Referenced by GetTypeId().

+ Here is the caller graph for this function:

CapabilityInformation ns3::ApWifiMac::GetCapabilities ( void  ) const
private

Return the Capability information of the current AP.

Returns
the Capability information that we support

Definition at line 439 of file ap-wifi-mac.cc.

References GetShortPreambleEnabled(), GetShortSlotTimeEnabled(), NS_LOG_FUNCTION, ns3::CapabilityInformation::SetShortPreamble(), and ns3::CapabilityInformation::SetShortSlotTime().

Referenced by SendAssocResp(), SendOneBeacon(), and SendProbeResp().

+ Here is the call graph for this function:

+ Here is the caller graph for this function:

DsssParameterSet ns3::ApWifiMac::GetDsssParameterSet ( void  ) const
private

Return the DSSS Parameter Set that we support.

Returns
the DSSS Parameter Set that we support

Definition at line 426 of file ap-wifi-mac.cc.

References ns3::WifiPhy::GetChannelNumber(), ns3::RegularWifiMac::m_dsssSupported, ns3::RegularWifiMac::m_phy, NS_LOG_FUNCTION, ns3::DsssParameterSet::SetCurrentChannel(), and ns3::DsssParameterSet::SetDsssSupported().

Referenced by SendOneBeacon(), and SendProbeResp().

+ Here is the call graph for this function:

+ Here is the caller graph for this function:

ErpInformation ns3::ApWifiMac::GetErpInformation ( void  ) const
private

Return the ERP information of the current AP.

Returns
the ERP information that we support

Definition at line 449 of file ap-wifi-mac.cc.

References GetShortPreambleEnabled(), GetUseNonErpProtection(), ns3::RegularWifiMac::m_erpSupported, m_nonErpStations, NS_LOG_FUNCTION, ns3::ErpInformation::SetBarkerPreambleMode(), ns3::ErpInformation::SetErpSupported(), ns3::ErpInformation::SetNonErpPresent(), and ns3::ErpInformation::SetUseProtection().

Referenced by SendAssocResp(), SendOneBeacon(), and SendProbeResp().

+ Here is the call graph for this function:

+ Here is the caller graph for this function:

HtOperation ns3::ApWifiMac::GetHtOperation ( void  ) const
private

Return the HT operation of the current AP.

Returns
the HT operation that we support

Definition at line 517 of file ap-wifi-mac.cc.

References GetRifsMode(), IsNonGfHtStasPresent(), ns3::RegularWifiMac::m_htSupported, m_nonHtStations, ns3::MIXED_MODE_PROTECTION, ns3::NO_PROTECTION, NS_LOG_FUNCTION, ns3::HtOperation::SetHtProtection(), ns3::HtOperation::SetHtSupported(), ns3::HtOperation::SetNonGfHtStasPresent(), and ns3::HtOperation::SetRifsMode().

Referenced by SendAssocResp(), SendOneBeacon(), and SendProbeResp().

+ Here is the call graph for this function:

+ Here is the caller graph for this function:

bool ns3::ApWifiMac::GetRifsMode ( void  ) const
private

Return whether RIFS is allowed in the BSS.

Returns
true if RIFS is allowed in the BSS, false otherwise

Definition at line 1158 of file ap-wifi-mac.cc.

References ns3::RegularWifiMac::GetRifsSupported(), m_disableRifs, ns3::RegularWifiMac::m_htSupported, m_nonHtStations, ns3::RegularWifiMac::m_stationManager, ns3::RegularWifiMac::m_vhtSupported, and ns3::WifiRemoteStationManager::SetRifsPermitted().

Referenced by GetHtOperation().

+ Here is the call graph for this function:

+ Here is the caller graph for this function:

bool ns3::ApWifiMac::GetShortPreambleEnabled ( void  ) const

Determine whether short preamble should be enabled or not in the BSS.

Typically, true is returned only when the AP and all associated stations support short PLCP preamble.

Returns
whether short preamble should be enabled or not in the BSS.

Definition at line 223 of file ap-wifi-mac.cc.

References ns3::WifiPhy::GetShortPlcpPreambleSupported(), ns3::WifiRemoteStationManager::GetShortPreambleSupported(), ns3::RegularWifiMac::m_erpSupported, m_nonErpStations, ns3::RegularWifiMac::m_phy, and ns3::RegularWifiMac::m_stationManager.

Referenced by GetCapabilities(), GetErpInformation(), SendOneBeacon(), and SendProbeResp().

+ Here is the call graph for this function:

+ Here is the caller graph for this function:

bool ns3::ApWifiMac::GetShortSlotTimeEnabled ( void  ) const

Determine whether short slot time should be enabled or not in the BSS.

Typically, true is returned only when there is no non-erp stations associated to the AP, and that short slot time is supported by the AP and by all other ERP stations that are associated to the AP. Otherwise, false is returned.

Returns
whether short slot time should be enabled or not in the BSS.

Definition at line 202 of file ap-wifi-mac.cc.

References ns3::RegularWifiMac::GetShortSlotTimeSupported(), ns3::WifiRemoteStationManager::GetShortSlotTimeSupported(), ns3::RegularWifiMac::m_erpSupported, m_nonErpStations, m_staList, and ns3::RegularWifiMac::m_stationManager.

Referenced by GetCapabilities(), SendOneBeacon(), and SendProbeResp().

+ Here is the call graph for this function:

+ Here is the caller graph for this function:

bool ns3::ApWifiMac::GetUseNonErpProtection ( void  ) const
private

Return whether protection for non-ERP stations is used in the BSS.

Returns
true if protection for non-ERP stations is used in the BSS, false otherwise

Definition at line 1150 of file ap-wifi-mac.cc.

References m_enableNonErpProtection, m_nonErpStations, ns3::RegularWifiMac::m_stationManager, and ns3::WifiRemoteStationManager::SetUseNonErpProtection().

Referenced by GetErpInformation().

+ Here is the call graph for this function:

+ Here is the caller graph for this function:

VhtOperation ns3::ApWifiMac::GetVhtOperation ( void  ) const
private

Return the VHT operation of the current AP.

Returns
the VHT operation that we support

Definition at line 539 of file ap-wifi-mac.cc.

References GetVhtOperationalChannelWidth(), ns3::RegularWifiMac::m_vhtSupported, NS_LOG_FUNCTION, ns3::VhtOperation::SetChannelWidth(), ns3::VhtOperation::SetMaxVhtMcsPerNss(), and ns3::VhtOperation::SetVhtSupported().

Referenced by SendAssocResp(), SendOneBeacon(), and SendProbeResp().

+ Here is the call graph for this function:

+ Here is the caller graph for this function:

uint8_t ns3::ApWifiMac::GetVhtOperationalChannelWidth ( void  ) const

Determine the VHT operational channel width (in MHz).

Returns
the VHT operational channel width (in MHz).

Definition at line 256 of file ap-wifi-mac.cc.

References ns3::WifiPhy::GetChannelWidth(), ns3::WifiRemoteStationManager::GetChannelWidthSupported(), ns3::WifiRemoteStationManager::GetVhtSupported(), ns3::RegularWifiMac::m_phy, m_staList, and ns3::RegularWifiMac::m_stationManager.

Referenced by GetVhtOperation().

+ Here is the call graph for this function:

+ Here is the caller graph for this function:

bool ns3::ApWifiMac::IsNonGfHtStasPresent ( void  ) const

Determine whether non-Greenfield HT stations are present or not.

Returns
whether non-Greenfield HT stations are present or not.

Definition at line 240 of file ap-wifi-mac.cc.

References ns3::WifiRemoteStationManager::GetGreenfieldSupported(), m_staList, ns3::RegularWifiMac::m_stationManager, and ns3::WifiRemoteStationManager::SetUseGreenfieldProtection().

Referenced by GetHtOperation().

+ Here is the call graph for this function:

+ Here is the caller graph for this function:

void ns3::ApWifiMac::Receive ( Ptr< Packet packet,
const WifiMacHeader hdr 
)
privatevirtual

This method acts as the MacRxMiddle receive callback and is invoked to notify us that a frame has been received.

The implementation is intended to capture logic that is going to be common to all (or most) derived classes. Specifically, handling of Block Ack managment frames is dealt with here.

This method will need, however, to be overriden by derived classes so that they can perform their data handling before invoking the base version.

Parameters
packetthe packet that has been received.
hdra pointer to the MAC header of the received frame.

Reimplemented from ns3::RegularWifiMac.

Definition at line 789 of file ap-wifi-mac.cc.

References ns3::WifiRemoteStationManager::AddStationHeCapabilities(), ns3::WifiRemoteStationManager::AddStationHtCapabilities(), ns3::WifiRemoteStationManager::AddStationVhtCapabilities(), ns3::WifiRemoteStationManager::AddSupportedErpSlotTime(), ns3::WifiRemoteStationManager::AddSupportedMcs(), ns3::WifiRemoteStationManager::AddSupportedMode(), ns3::WifiRemoteStationManager::AddSupportedPlcpPreamble(), ns3::Packet::Copy(), DeaggregateAmsduAndForward(), ForwardDown(), ns3::RegularWifiMac::ForwardUp(), ns3::WifiMacHeader::GetAddr1(), ns3::WifiMacHeader::GetAddr2(), ns3::WifiMacHeader::GetAddr3(), ns3::RegularWifiMac::GetAddress(), ns3::WifiRemoteStationManager::GetBasicMcs(), ns3::WifiRemoteStationManager::GetBasicMode(), ns3::MgtAssocRequestHeader::GetCapabilities(), ns3::WifiPhy::GetChannelWidth(), ns3::WifiMode::GetDataRate(), ns3::MgtAssocRequestHeader::GetHeCapabilities(), ns3::MgtAssocRequestHeader::GetHtCapabilities(), ns3::WifiPhy::GetMcs(), ns3::WifiMode::GetMcsValue(), ns3::WifiPhy::GetMode(), ns3::WifiMode::GetModulationClass(), ns3::WifiRemoteStationManager::GetNBasicMcs(), ns3::WifiRemoteStationManager::GetNBasicModes(), ns3::WifiPhy::GetNMcs(), ns3::WifiPhy::GetNModes(), ns3::WifiMacHeader::GetQosTid(), ns3::VhtCapabilities::GetRxHighestSupportedLgiDataRate(), ns3::Packet::GetSize(), ns3::HeCapabilities::GetSupportedMcsAndNss(), ns3::MgtAssocRequestHeader::GetSupportedRates(), ns3::MgtAssocRequestHeader::GetVhtCapabilities(), ns3::VhtCapabilities::GetVhtCapabilitiesInfo(), ns3::WifiRemoteStationManager::IsAssociated(), ns3::WifiMacHeader::IsAssocReq(), ns3::Mac48Address::IsBroadcast(), ns3::WifiMacHeader::IsData(), ns3::WifiMacHeader::IsDisassociation(), ns3::WifiMacHeader::IsFromDs(), ns3::Mac48Address::IsGroup(), ns3::WifiMacHeader::IsMgt(), ns3::WifiMacHeader::IsProbeReq(), ns3::WifiMacHeader::IsQosAmsdu(), ns3::WifiMacHeader::IsQosData(), ns3::CapabilityInformation::IsShortPreamble(), ns3::CapabilityInformation::IsShortSlotTime(), ns3::HtCapabilities::IsSupportedMcs(), ns3::SupportedRates::IsSupportedRate(), ns3::HeCapabilities::IsSupportedTxMcs(), ns3::VhtCapabilities::IsSupportedTxMcs(), ns3::WifiMacHeader::IsToDs(), ns3::RegularWifiMac::m_heSupported, ns3::RegularWifiMac::m_htSupported, m_nonErpStations, m_nonHtStations, ns3::RegularWifiMac::m_phy, m_staList, ns3::RegularWifiMac::m_stationManager, ns3::RegularWifiMac::m_vhtSupported, ns3::WifiMac::NotifyRxDrop(), NS_ASSERT, NS_LOG_DEBUG, NS_LOG_FUNCTION, ns3::RegularWifiMac::Receive(), ns3::WifiRemoteStationManager::RecordDisassociated(), ns3::WifiRemoteStationManager::RecordWaitAssocTxOk(), ns3::Packet::RemoveHeader(), SendAssocResp(), SendProbeResp(), ns3::WIFI_MOD_CLASS_DSSS, ns3::WIFI_MOD_CLASS_ERP_OFDM, ns3::WIFI_MOD_CLASS_HE, ns3::WIFI_MOD_CLASS_HR_DSSS, ns3::WIFI_MOD_CLASS_HT, ns3::WIFI_MOD_CLASS_OFDM, and ns3::WIFI_MOD_CLASS_VHT.

void ns3::ApWifiMac::SendAssocResp ( Mac48Address  to,
bool  success 
)
private
void ns3::ApWifiMac::SendOneBeacon ( void  )
private

Forward a beacon packet to the beacon special DCF.

Definition at line 691 of file ap-wifi-mac.cc.

References ns3::Packet::AddHeader(), ns3::RegularWifiMac::GetAddress(), ns3::Mac48Address::GetBroadcast(), GetCapabilities(), GetDsssParameterSet(), GetEdcaParameterSet(), GetErpInformation(), ns3::RegularWifiMac::GetHeCapabilities(), ns3::RegularWifiMac::GetHtCapabilities(), GetHtOperation(), ns3::Time::GetMicroSeconds(), GetShortPreambleEnabled(), GetShortSlotTimeEnabled(), ns3::RegularWifiMac::GetSsid(), GetSupportedRates(), ns3::RegularWifiMac::GetVhtCapabilities(), GetVhtOperation(), m_beaconDca, m_beaconEvent, m_beaconInterval, ns3::RegularWifiMac::m_dsssSupported, ns3::RegularWifiMac::m_erpSupported, ns3::RegularWifiMac::m_heSupported, ns3::RegularWifiMac::m_htSupported, ns3::RegularWifiMac::m_qosSupported, ns3::RegularWifiMac::m_stationManager, ns3::RegularWifiMac::m_vhtSupported, ns3::MicroSeconds(), NS_LOG_FUNCTION, ns3::Simulator::Schedule(), ns3::WifiMacHeader::SetAddr1(), ns3::WifiMacHeader::SetAddr2(), ns3::WifiMacHeader::SetAddr3(), ns3::WifiMacHeader::SetBeacon(), ns3::WifiMacHeader::SetDsNotFrom(), ns3::WifiMacHeader::SetDsNotTo(), ns3::WifiMacHeader::SetNoOrder(), ns3::WifiRemoteStationManager::SetShortPreambleEnabled(), ns3::WifiRemoteStationManager::SetShortSlotTimeEnabled(), ns3::RegularWifiMac::SetSlot(), and ns3::MgtProbeResponseHeader::SetSsid().

Referenced by DoInitialize(), SetBeaconGeneration(), and StartBeaconing().

+ Here is the call graph for this function:

+ Here is the caller graph for this function:

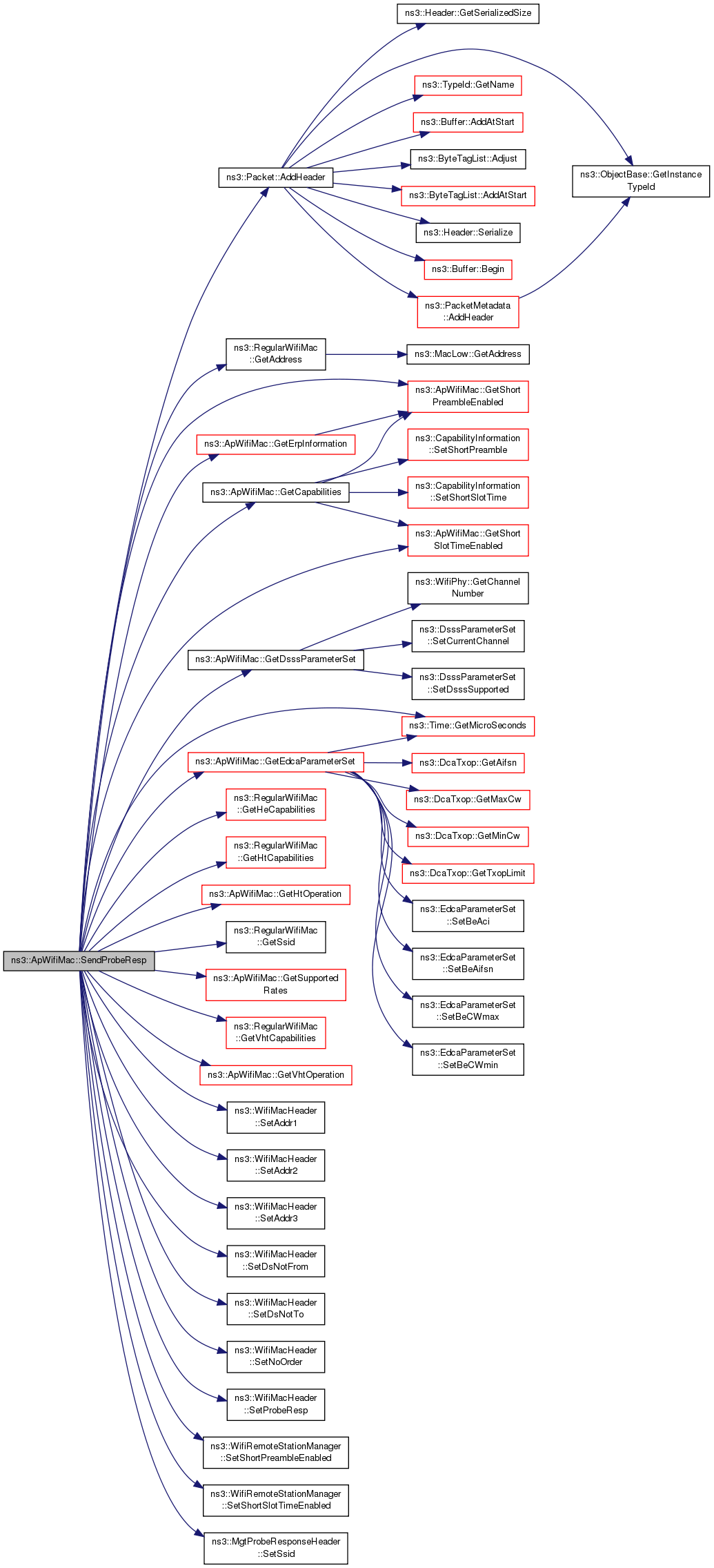
void ns3::ApWifiMac::SendProbeResp ( Mac48Address  to)
private

Forward a probe response packet to the DCF.

The standard is not clear on the correct queue for management frames if QoS is supported. We always use the DCF.

Parameters
tothe address of the STA we are sending a probe response to

Definition at line 578 of file ap-wifi-mac.cc.

References ns3::Packet::AddHeader(), ns3::RegularWifiMac::GetAddress(), GetCapabilities(), GetDsssParameterSet(), GetEdcaParameterSet(), GetErpInformation(), ns3::RegularWifiMac::GetHeCapabilities(), ns3::RegularWifiMac::GetHtCapabilities(), GetHtOperation(), ns3::Time::GetMicroSeconds(), GetShortPreambleEnabled(), GetShortSlotTimeEnabled(), ns3::RegularWifiMac::GetSsid(), GetSupportedRates(), ns3::RegularWifiMac::GetVhtCapabilities(), GetVhtOperation(), m_beaconInterval, ns3::RegularWifiMac::m_dca, ns3::RegularWifiMac::m_dsssSupported, ns3::RegularWifiMac::m_erpSupported, ns3::RegularWifiMac::m_heSupported, ns3::RegularWifiMac::m_htSupported, ns3::RegularWifiMac::m_qosSupported, ns3::RegularWifiMac::m_stationManager, ns3::RegularWifiMac::m_vhtSupported, NS_LOG_FUNCTION, ns3::WifiMacHeader::SetAddr1(), ns3::WifiMacHeader::SetAddr2(), ns3::WifiMacHeader::SetAddr3(), ns3::WifiMacHeader::SetDsNotFrom(), ns3::WifiMacHeader::SetDsNotTo(), ns3::WifiMacHeader::SetNoOrder(), ns3::WifiMacHeader::SetProbeResp(), ns3::WifiRemoteStationManager::SetShortPreambleEnabled(), ns3::WifiRemoteStationManager::SetShortSlotTimeEnabled(), and ns3::MgtProbeResponseHeader::SetSsid().

Referenced by Receive().

+ Here is the call graph for this function:

+ Here is the caller graph for this function:

void ns3::ApWifiMac::SetAddress ( Mac48Address  address)
virtual
Parameters
addressthe current address of this MAC layer.

Implements ns3::WifiMac.

Definition at line 117 of file ap-wifi-mac.cc.

References NS_LOG_FUNCTION, ns3::RegularWifiMac::SetAddress(), and ns3::RegularWifiMac::SetBssid().

+ Here is the call graph for this function:

void ns3::ApWifiMac::SetBeaconGeneration ( bool  enable)
private

Enable or disable beacon generation of the AP.

Parameters
enableenable or disable beacon generation

Definition at line 127 of file ap-wifi-mac.cc.

References ns3::EventId::Cancel(), m_beaconEvent, m_enableBeaconGeneration, NS_LOG_FUNCTION, ns3::Simulator::ScheduleNow(), and SendOneBeacon().

Referenced by GetTypeId().

+ Here is the call graph for this function:

+ Here is the caller graph for this function:

void ns3::ApWifiMac::SetBeaconInterval ( Time  interval)
Parameters
intervalthe interval between two beacon transmissions.

Definition at line 176 of file ap-wifi-mac.cc.

References ns3::Time::GetMicroSeconds(), m_beaconInterval, NS_LOG_FUNCTION, and NS_LOG_WARN.

Referenced by GetTypeId().

+ Here is the call graph for this function:

+ Here is the caller graph for this function:

void ns3::ApWifiMac::SetLinkUpCallback ( Callback< void >  linkUp)
virtual
Parameters
linkUpthe callback to invoke when the link becomes up.

Implements ns3::WifiMac.

Definition at line 164 of file ap-wifi-mac.cc.

References NS_LOG_FUNCTION, and ns3::RegularWifiMac::SetLinkUpCallback().

+ Here is the call graph for this function:

void ns3::ApWifiMac::SetWifiRemoteStationManager ( const Ptr< WifiRemoteStationManager stationManager)
virtual
Parameters
stationManagerthe station manager attached to this MAC.

Reimplemented from ns3::RegularWifiMac.

Definition at line 156 of file ap-wifi-mac.cc.

References m_beaconDca, NS_LOG_FUNCTION, and ns3::RegularWifiMac::SetWifiRemoteStationManager().

+ Here is the call graph for this function:

void ns3::ApWifiMac::StartBeaconing ( void  )

Start beacon transmission immediately.

Definition at line 187 of file ap-wifi-mac.cc.

References NS_LOG_FUNCTION, and SendOneBeacon().

+ Here is the call graph for this function:

bool ns3::ApWifiMac::SupportsSendFrom ( void  ) const
virtual
Returns
if this MAC supports sending from arbitrary address.

The interface may or may not support sending from arbitrary address. This function returns true if sending from arbitrary address is supported, false otherwise.

Reimplemented from ns3::RegularWifiMac.

Definition at line 373 of file ap-wifi-mac.cc.

References NS_LOG_FUNCTION.

void ns3::ApWifiMac::TxFailed ( const WifiMacHeader hdr)
privatevirtual

The packet we sent was successfully received by the receiver (i.e.

we did not receive an ACK from the receiver). If the packet was an association response to the receiver, we record that the receiver is not associated with us yet.

Parameters
hdrthe header of the packet that we failed to sent

Reimplemented from ns3::RegularWifiMac.

Definition at line 775 of file ap-wifi-mac.cc.

References ns3::WifiMacHeader::GetAddr1(), ns3::WifiMacHeader::IsAssocResp(), ns3::WifiRemoteStationManager::IsWaitAssocTxOk(), ns3::RegularWifiMac::m_stationManager, NS_LOG_DEBUG, NS_LOG_FUNCTION, ns3::WifiRemoteStationManager::RecordGotAssocTxFailed(), and ns3::RegularWifiMac::TxFailed().

+ Here is the call graph for this function:

void ns3::ApWifiMac::TxOk ( const WifiMacHeader hdr)
privatevirtual

The packet we sent was successfully received by the receiver (i.e.

we received an ACK from the receiver). If the packet was an association response to the receiver, we record that the receiver is now associated with us.

Parameters
hdrthe header of the packet that we successfully sent

Reimplemented from ns3::RegularWifiMac.

Definition at line 761 of file ap-wifi-mac.cc.

References ns3::WifiMacHeader::GetAddr1(), ns3::WifiMacHeader::IsAssocResp(), ns3::WifiRemoteStationManager::IsWaitAssocTxOk(), ns3::RegularWifiMac::m_stationManager, NS_LOG_DEBUG, NS_LOG_FUNCTION, ns3::WifiRemoteStationManager::RecordGotAssocTxOk(), and ns3::RegularWifiMac::TxOk().

+ Here is the call graph for this function:

Member Data Documentation

Ptr<DcaTxop> ns3::ApWifiMac::m_beaconDca
private

Dedicated DcaTxop for beacons.

Definition at line 291 of file ap-wifi-mac.h.

Referenced by ApWifiMac(), DoDispose(), DoInitialize(), SendOneBeacon(), and SetWifiRemoteStationManager().

EventId ns3::ApWifiMac::m_beaconEvent
private

Event to generate one beacon.

Definition at line 294 of file ap-wifi-mac.h.

Referenced by DoDispose(), DoInitialize(), SendOneBeacon(), and SetBeaconGeneration().

Time ns3::ApWifiMac::m_beaconInterval
private

Interval between beacons.

Definition at line 292 of file ap-wifi-mac.h.

Referenced by DoInitialize(), GetBeaconInterval(), SendOneBeacon(), SendProbeResp(), and SetBeaconInterval().

Ptr<UniformRandomVariable> ns3::ApWifiMac::m_beaconJitter
private

UniformRandomVariable used to randomize the time of the first beacon.

Definition at line 295 of file ap-wifi-mac.h.

Referenced by AssignStreams(), DoInitialize(), and GetTypeId().

bool ns3::ApWifiMac::m_disableRifs
private

Flag whether to force RIFS to be disabled within the BSS If non-HT STAs are detected.

Definition at line 301 of file ap-wifi-mac.h.

Referenced by GetRifsMode(), and GetTypeId().

bool ns3::ApWifiMac::m_enableBeaconGeneration
private

Flag whether beacons are being generated.

Definition at line 293 of file ap-wifi-mac.h.

Referenced by DoDispose(), DoInitialize(), GetBeaconGeneration(), and SetBeaconGeneration().

bool ns3::ApWifiMac::m_enableBeaconJitter
private

Flag whether the first beacon should be generated at random time.

Definition at line 296 of file ap-wifi-mac.h.

Referenced by DoInitialize(), and GetTypeId().

bool ns3::ApWifiMac::m_enableNonErpProtection
private

Flag whether protection mechanism is used or not when non-ERP STAs are present within the BSS.

Definition at line 300 of file ap-wifi-mac.h.

Referenced by GetTypeId(), and GetUseNonErpProtection().

std::list<Mac48Address> ns3::ApWifiMac::m_nonErpStations
private

List of all non-ERP stations currently associated to the AP.

Definition at line 298 of file ap-wifi-mac.h.

Referenced by GetErpInformation(), GetShortPreambleEnabled(), GetShortSlotTimeEnabled(), GetUseNonErpProtection(), Receive(), and ~ApWifiMac().

std::list<Mac48Address> ns3::ApWifiMac::m_nonHtStations
private

List of all non-HT stations currently associated to the AP.

Definition at line 299 of file ap-wifi-mac.h.

Referenced by GetHtOperation(), GetRifsMode(), Receive(), and ~ApWifiMac().

std::list<Mac48Address> ns3::ApWifiMac::m_staList
private

List of all stations currently associated to the AP.

Definition at line 297 of file ap-wifi-mac.h.

Referenced by GetShortSlotTimeEnabled(), GetVhtOperationalChannelWidth(), IsNonGfHtStasPresent(), Receive(), SendAssocResp(), and ~ApWifiMac().


The documentation for this class was generated from the following files: