A Discrete-Event Network Simulator
API
ns3::MinstrelHtWifiManager Class Reference

Implementation of Minstrel HT Rate Control AlgorithmMinstrel-HT is a rate adaptation mechanism for the 802.11n/ac standard based on Minstrel, and is based on the approach of probing the channel to dynamically learn about working rates that can be supported. More...

#include "minstrel-ht-wifi-manager.h"

+ Inheritance diagram for ns3::MinstrelHtWifiManager:
+ Collaboration diagram for ns3::MinstrelHtWifiManager:

Public Types

typedef void(* RateChangeTracedCallback) (const uint64_t rate, const Mac48Address remoteAddress)
 TracedCallback signature for rate change events. More...
 
- Public Types inherited from ns3::WifiRemoteStationManager
typedef void(* PowerChangeTracedCallback) (double oldPower, double newPower, Mac48Address remoteAddress)
 TracedCallback signature for power change events. More...
 
enum  ProtectionMode { RTS_CTS, CTS_TO_SELF }
 ProtectionMode enumeration. More...
 
typedef void(* RateChangeTracedCallback) (DataRate oldRate, DataRate newRate, Mac48Address remoteAddress)
 TracedCallback signature for rate change events. More...
 

Public Member Functions

 MinstrelHtWifiManager ()
 
virtual ~MinstrelHtWifiManager ()
 
int64_t AssignStreams (int64_t stream)
 Assign a fixed random variable stream number to the random variables used by this model. More...
 
void SetHeSupported (bool enable)
 Enable or disable HE capability support. More...
 
void SetupMac (const Ptr< WifiMac > mac)
 Set up MAC associated with this device since it is the object that knows the full set of timing parameters (e.g. More...
 
void SetupPhy (const Ptr< WifiPhy > phy)
 Set up PHY associated with this device since it is the object that knows the full set of transmit rates that are supported. More...
 
- Public Member Functions inherited from ns3::WifiRemoteStationManager
 WifiRemoteStationManager ()
 
virtual ~WifiRemoteStationManager ()
 
void AddAllSupportedMcs (Mac48Address address)
 Invoked in a STA or AP to store all of the MCS supported by a destination which is also supported locally. More...
 
void AddAllSupportedModes (Mac48Address address)
 Invoked in a STA or AP to store all of the modes supported by a destination which is also supported locally. More...
 
void AddBasicMcs (WifiMode mcs)
 Add a given Modulation and Coding Scheme (MCS) index to the set of basic MCS. More...
 
void AddBasicMode (WifiMode mode)
 Invoked in a STA upon association to store the set of rates which belong to the BSSBasicRateSet of the associated AP and which are supported locally. More...
 
void AddStationHeCapabilities (Mac48Address from, HeCapabilities hecapabilities)
 Records HE capabilities of the remote station. More...
 
void AddStationHtCapabilities (Mac48Address from, HtCapabilities htcapabilities)
 Records HT capabilities of the remote station. More...
 
void AddStationVhtCapabilities (Mac48Address from, VhtCapabilities vhtcapabilities)
 Records VHT capabilities of the remote station. More...
 
void AddSupportedErpSlotTime (Mac48Address address, bool isShortSlotTimeSupported)
 Record whether the short ERP slot time is supported by the station. More...
 
void AddSupportedMcs (Mac48Address address, WifiMode mcs)
 Record the MCS index supported by the station. More...
 
void AddSupportedMode (Mac48Address address, WifiMode mode)
 Invoked in a STA or AP to store the set of modes supported by a destination which is also supported locally. More...
 
void AddSupportedPlcpPreamble (Mac48Address address, bool isShortPreambleSupported)
 Record whether the short PLCP preamble is supported by the station. More...
 
WifiTxVector DoGetCtsToSelfTxVector (void)
 Since CTS-to-self parameters are not dependent on the station, it is implemented in wifiremote station manager. More...
 
WifiTxVector GetAckTxVector (Mac48Address address, WifiMode dataMode)
 
WifiMode GetBasicMcs (uint32_t i) const
 Return the MCS at the given list index. More...
 
WifiMode GetBasicMode (uint32_t i) const
 Return a basic mode from the set of basic modes. More...
 
WifiTxVector GetBlockAckTxVector (Mac48Address address, WifiMode dataMode)
 
uint8_t GetChannelWidthSupported (Mac48Address address) const
 Return the channel width supported by the station. More...
 
WifiTxVector GetCtsToSelfTxVector (const WifiMacHeader *header, Ptr< const Packet > packet)
 
WifiTxVector GetCtsTxVector (Mac48Address address, WifiMode rtsMode)
 
WifiTxVector GetDataTxVector (Mac48Address address, const WifiMacHeader *header, Ptr< const Packet > packet)
 
WifiMode GetDefaultMcs (void) const
 Return the default Modulation and Coding Scheme (MCS) index. More...
 
WifiMode GetDefaultMode (void) const
 Return the default transmission mode. More...
 
uint8_t GetDefaultTxPowerLevel (void) const
 
ProtectionMode GetErpProtectionMode (void) const
 Return the ERP protection mode. More...
 
uint32_t GetFragmentationThreshold (void) const
 Return the fragmentation threshold. More...
 
uint32_t GetFragmentOffset (Mac48Address address, const WifiMacHeader *header, Ptr< const Packet > packet, uint32_t fragmentNumber)
 
uint32_t GetFragmentSize (Mac48Address address, const WifiMacHeader *header, Ptr< const Packet > packet, uint32_t fragmentNumber)
 
bool GetGreenfieldSupported (Mac48Address address) const
 Return whether the station supports Greenfield or not. More...
 
ProtectionMode GetHtProtectionMode (void) const
 Return the HT protection mode. More...
 
WifiRemoteStationInfo GetInfo (Mac48Address address)
 
uint8_t GetMaxNumberOfTransmitStreams (void)
 
uint32_t GetMaxSlrc (void) const
 Return the maximum STA long retry count (SLRC). More...
 
uint32_t GetMaxSsrc (void) const
 Return the maximum STA short retry count (SSRC). More...
 
uint32_t GetNBasicMcs (void) const
 Return the number of basic MCS index. More...
 
uint32_t GetNBasicModes (void) const
 Return the number of basic modes we support. More...
 
uint32_t GetNNonErpBasicModes (void) const
 Return the number of non-ERP basic modes we support. More...
 
WifiMode GetNonErpBasicMode (uint32_t i) const
 Return a basic mode from the set of basic modes that is not an ERP mode. More...
 
WifiMode GetNonUnicastMode (void) const
 Return a mode for non-unicast packets. More...
 
uint8_t GetNumberOfAntennas (void)
 
bool GetQosSupported (Mac48Address address) const
 Return whether the given station is QoS capable. More...
 
bool GetRifsPermitted (void) const
 Return whether the device can use RIFS. More...
 
uint32_t GetRtsCtsThreshold (void) const
 Return the RTS threshold. More...
 
WifiTxVector GetRtsTxVector (Mac48Address address, const WifiMacHeader *header, Ptr< const Packet > packet)
 
bool GetShortPreambleEnabled (void) const
 Return whether the device uses short PLCP preambles. More...
 
bool GetShortPreambleSupported (Mac48Address address) const
 Return whether the station supports short PLCP preamble or not. More...
 
bool GetShortSlotTimeEnabled (void) const
 Return whether the device uses short slot time. More...
 
bool GetShortSlotTimeSupported (Mac48Address address) const
 Return whether the station supports short ERP slot time or not. More...
 
bool GetUseGreenfieldProtection (void) const
 Return whether protection for stations that do not support HT greenfield format is enabled. More...
 
bool GetUseNonErpProtection (void) const
 Return whether the device supports protection of non-ERP stations. More...
 
bool GetUseNonHtProtection (void) const
 Return whether the device supports protection of non-HT stations. More...
 
bool GetVhtSupported (Mac48Address address) const
 Return whether the station supports VHT or not. More...
 
bool HasHeSupported (void) const
 Return whether the device has HE capability support enabled. More...
 
bool HasHtSupported (void) const
 Return whether the device has HT capability support enabled. More...
 
bool HasQosSupported (void) const
 Return whether the device has QoS support enabled. More...
 
bool HasVhtSupported (void) const
 Return whether the device has VHT capability support enabled. More...
 
bool IsAssociated (Mac48Address address) const
 Return whether the station associated. More...
 
bool IsBrandNew (Mac48Address address) const
 Return whether the station state is brand new. More...
 
bool IsLastFragment (Mac48Address address, const WifiMacHeader *header, Ptr< const Packet > packet, uint32_t fragmentNumber)
 
bool IsWaitAssocTxOk (Mac48Address address) const
 Return whether we are waiting for an ACK for the association response we sent. More...
 
bool NeedCtsToSelf (WifiTxVector txVector)
 Return if we need to do Cts-to-self before sending a DATA. More...
 
bool NeedDataRetransmission (Mac48Address address, const WifiMacHeader *header, Ptr< const Packet > packet)
 
bool NeedFragmentation (Mac48Address address, const WifiMacHeader *header, Ptr< const Packet > packet)
 
bool NeedRts (Mac48Address address, const WifiMacHeader *header, Ptr< const Packet > packet, WifiTxVector txVector)
 
bool NeedRtsRetransmission (Mac48Address address, const WifiMacHeader *header, Ptr< const Packet > packet)
 
void PrepareForQueue (Mac48Address address, const WifiMacHeader *header, Ptr< const Packet > packet)
 
void RecordDisassociated (Mac48Address address)
 Records that the STA was disassociated. More...
 
void RecordGotAssocTxFailed (Mac48Address address)
 Records that we missed an ACK for the association response we sent. More...
 
void RecordGotAssocTxOk (Mac48Address address)
 Records that we got an ACK for the association response we sent. More...
 
void RecordWaitAssocTxOk (Mac48Address address)
 Records that we are waiting for an ACK for the association response we sent. More...
 
void RemoveAllSupportedMcs (Mac48Address address)
 Invoked in a STA or AP to delete all of the suppported MCS by a destination. More...
 
void ReportAmpduTxStatus (Mac48Address address, uint8_t tid, uint8_t nSuccessfulMpdus, uint8_t nFailedMpdus, double rxSnr, double dataSnr)
 Typically called per A-MPDU, either when a Block ACK was successfully received or when a BlockAckTimeout has elapsed. More...
 
void ReportDataFailed (Mac48Address address, const WifiMacHeader *header)
 Should be invoked whenever the AckTimeout associated to a transmission attempt expires. More...
 
void ReportDataOk (Mac48Address address, const WifiMacHeader *header, double ackSnr, WifiMode ackMode, double dataSnr)
 Should be invoked whenever we receive the Ack associated to a data packet we just sent. More...
 
void ReportFinalDataFailed (Mac48Address address, const WifiMacHeader *header)
 Should be invoked after calling ReportDataFailed if NeedDataRetransmission returns false. More...
 
void ReportFinalRtsFailed (Mac48Address address, const WifiMacHeader *header)
 Should be invoked after calling ReportRtsFailed if NeedRtsRetransmission returns false. More...
 
void ReportRtsFailed (Mac48Address address, const WifiMacHeader *header)
 Should be invoked whenever the RtsTimeout associated to a transmission attempt expires. More...
 
void ReportRtsOk (Mac48Address address, const WifiMacHeader *header, double ctsSnr, WifiMode ctsMode, double rtsSnr)
 Should be invoked whenever we receive the Cts associated to an RTS we just sent. More...
 
void ReportRxOk (Mac48Address address, const WifiMacHeader *header, double rxSnr, WifiMode txMode)
 
void Reset (void)
 Reset the station, invoked in a STA upon dis-association or in an AP upon reboot. More...
 
void Reset (Mac48Address address)
 Invoked in an AP upon disassociation of a specific STA. More...
 
void SetDefaultTxPowerLevel (uint8_t txPower)
 Set the default transmission power level. More...
 
void SetErpProtectionMode (ProtectionMode mode)
 Sets the ERP protection mode. More...
 
void SetFragmentationThreshold (uint32_t threshold)
 Sets a fragmentation threshold. More...
 
void SetHtProtectionMode (ProtectionMode mode)
 Sets the HT protection mode. More...
 
virtual void SetHtSupported (bool enable)
 Enable or disable HT capability support. More...
 
void SetMaxSlrc (uint32_t maxSlrc)
 Sets the maximum STA long retry count (SLRC). More...
 
void SetMaxSsrc (uint32_t maxSsrc)
 Sets the maximum STA short retry count (SSRC). More...
 
void SetQosSupport (Mac48Address from, bool qosSupported)
 Records QoS support of the remote station. More...
 
virtual void SetQosSupported (bool enable)
 Enable or disable QoS support. More...
 
void SetRifsPermitted (bool allow)
 Permit or prohibit RIFS. More...
 
void SetRtsCtsThreshold (uint32_t threshold)
 Sets the RTS threshold. More...
 
void SetShortPreambleEnabled (bool enable)
 Enable or disable short PLCP preambles. More...
 
void SetShortSlotTimeEnabled (bool enable)
 Enable or disable short slot time. More...
 
void SetUseGreenfieldProtection (bool enable)
 Enable or disable protection for stations that do not support HT greenfield format. More...
 
void SetUseNonErpProtection (bool enable)
 Enable or disable protection for non-ERP stations. More...
 
void SetUseNonHtProtection (bool enable)
 Enable or disable protection for non-HT stations. More...
 
virtual void SetVhtSupported (bool enable)
 Enable or disable VHT capability support. More...
 
void UpdateFragmentationThreshold (void)
 Typically called to update the fragmentation threshold at the start of a new transmission. More...
 
- Public Member Functions inherited from ns3::Object
 Object ()
 Constructor. More...
 
virtual ~Object ()
 Destructor. More...
 
void AggregateObject (Ptr< Object > other)
 Aggregate two Objects together. More...
 
void Dispose (void)
 Dispose of this Object. More...
 
AggregateIterator GetAggregateIterator (void) const
 Get an iterator to the Objects aggregated to this one. More...
 
virtual TypeId GetInstanceTypeId (void) const
 Get the most derived TypeId for this Object. More...
 
template<typename T >
Ptr< T > GetObject (void) const
 Get a pointer to the requested aggregated Object. More...
 
template<typename T >
Ptr< T > GetObject (TypeId tid) const
 Get a pointer to the requested aggregated Object by TypeId. More...
 
void Initialize (void)
 Invoke DoInitialize on all Objects aggregated to this one. More...
 
bool IsInitialized (void) const
 Check if the object has been initialized. More...
 
- Public Member Functions inherited from ns3::SimpleRefCount< Object, ObjectBase, ObjectDeleter >
 SimpleRefCount ()
 Default constructor. More...
 
 SimpleRefCount (const SimpleRefCount &o)
 Copy constructor. More...
 
uint32_t GetReferenceCount (void) const
 Get the reference count of the object. More...
 
SimpleRefCountoperator= (const SimpleRefCount &o)
 Assignment operator. More...
 
void Ref (void) const
 Increment the reference count. More...
 
void Unref (void) const
 Decrement the reference count. More...
 
- Public Member Functions inherited from ns3::ObjectBase
virtual ~ObjectBase ()
 Virtual destructor. More...
 
void GetAttribute (std::string name, AttributeValue &value) const
 Get the value of an attribute, raising fatal errors if unsuccessful. More...
 
bool GetAttributeFailSafe (std::string name, AttributeValue &value) const
 Get the value of an attribute without raising erros. More...
 
void SetAttribute (std::string name, const AttributeValue &value)
 Set a single attribute, raising fatal errors if unsuccessful. More...
 
bool SetAttributeFailSafe (std::string name, const AttributeValue &value)
 Set a single attribute without raising errors. More...
 
bool TraceConnect (std::string name, std::string context, const CallbackBase &cb)
 Connect a TraceSource to a Callback with a context. More...
 
bool TraceConnectWithoutContext (std::string name, const CallbackBase &cb)
 Connect a TraceSource to a Callback without a context. More...
 
bool TraceDisconnect (std::string name, std::string context, const CallbackBase &cb)
 Disconnect from a TraceSource a Callback previously connected with a context. More...
 
bool TraceDisconnectWithoutContext (std::string name, const CallbackBase &cb)
 Disconnect from a TraceSource a Callback previously connected without a context. More...
 

Static Public Member Functions

static TypeId GetTypeId (void)
 Get the type ID. More...
 
- Static Public Member Functions inherited from ns3::WifiRemoteStationManager
static TypeId GetTypeId (void)
 Get the type ID. More...
 
- Static Public Member Functions inherited from ns3::Object
static TypeId GetTypeId (void)
 Register this type. More...
 
- Static Public Member Functions inherited from ns3::ObjectBase
static TypeId GetTypeId (void)
 Get the type ID. More...
 

Private Member Functions

void AddFirstMpduTxTime (uint32_t groupId, WifiMode mode, Time t)
 Save a TxTime to the vector of groups. More...
 
void AddMpduTxTime (uint32_t groupId, WifiMode mode, Time t)
 Save a TxTime to the vector of groups. More...
 
double CalculateEwmsd (double oldEwmsd, double currentProb, double ewmaProb, uint32_t weight)
 Perform EWMSD (Exponentially Weighted Moving Standard Deviation) calculation. More...
 
Time CalculateFirstMpduTxDuration (Ptr< WifiPhy > phy, uint8_t streams, uint8_t sgi, uint8_t chWidth, WifiMode mode)
 Estimates the TxTime of a frame with a given mode and group (stream, guard interval and channel width). More...
 
Time CalculateMpduTxDuration (Ptr< WifiPhy > phy, uint8_t streams, uint8_t sgi, uint8_t chWidth, WifiMode mode)
 Estimates the TxTime of a frame with a given mode and group (stream, guard interval and channel width). More...
 
void CalculateRetransmits (MinstrelHtWifiRemoteStation *station, uint32_t index)
 Calculate the number of retransmissions to set for the index rate. More...
 
void CalculateRetransmits (MinstrelHtWifiRemoteStation *station, uint32_t groupId, uint32_t rateId)
 Calculate the number of retransmissions to set for the (groupId, rateId) rate. More...
 
double CalculateThroughput (MinstrelHtWifiRemoteStation *station, uint32_t groupId, uint32_t rateId, double ewmaProb)
 Return the average throughput of the MCS defined by groupId and rateId. More...
 
Time CalculateTimeUnicastPacket (Time dataTransmissionTime, uint32_t shortRetries, uint32_t longRetries)
 Estimate the time to transmit the given packet with the given number of retries. More...
 
void CheckInit (MinstrelHtWifiRemoteStation *station)
 Check for initializations. More...
 
uint32_t CountRetries (MinstrelHtWifiRemoteStation *station)
 Count retries. More...
 
WifiRemoteStationDoCreateStation (void) const
 
void DoDisposeStation (WifiRemoteStation *station)
 Dispose station function. More...
 
WifiTxVector DoGetDataTxVector (WifiRemoteStation *station)
 
WifiTxVector DoGetRtsTxVector (WifiRemoteStation *station)
 
void DoInitialize (void)
 Initialize() implementation. More...
 
bool DoNeedDataRetransmission (WifiRemoteStation *st, Ptr< const Packet > packet, bool normally)
 
void DoReportAmpduTxStatus (WifiRemoteStation *station, uint8_t nSuccessfulMpdus, uint8_t nFailedMpdus, double rxSnr, double dataSnr)
 Typically called per A-MPDU, either when a Block ACK was successfully received or when a BlockAckTimeout has elapsed. More...
 
void DoReportDataFailed (WifiRemoteStation *station)
 This method is a pure virtual method that must be implemented by the sub-class. More...
 
void DoReportDataOk (WifiRemoteStation *station, double ackSnr, WifiMode ackMode, double dataSnr)
 This method is a pure virtual method that must be implemented by the sub-class. More...
 
void DoReportFinalDataFailed (WifiRemoteStation *station)
 This method is a pure virtual method that must be implemented by the sub-class. More...
 
void DoReportFinalRtsFailed (WifiRemoteStation *station)
 This method is a pure virtual method that must be implemented by the sub-class. More...
 
void DoReportRtsFailed (WifiRemoteStation *station)
 This method is a pure virtual method that must be implemented by the sub-class. More...
 
void DoReportRtsOk (WifiRemoteStation *station, double ctsSnr, WifiMode ctsMode, double rtsSnr)
 This method is a pure virtual method that must be implemented by the sub-class. More...
 
void DoReportRxOk (WifiRemoteStation *station, double rxSnr, WifiMode txMode)
 This method is a pure virtual method that must be implemented by the sub-class. More...
 
uint32_t FindRate (MinstrelHtWifiRemoteStation *station)
 Find a rate to use from Minstrel Table. More...
 
Time GetFirstMpduTxTime (uint32_t groupId, WifiMode mode) const
 Obtain the TXtime saved in the group information. More...
 
uint32_t GetGroupId (uint32_t index)
 Return the groupId from the global index. More...
 
WifiModeList GetHtDeviceMcsList (void) const
 Returns a list of only the HT MCS supported by the device. More...
 
uint32_t GetHtGroupId (uint8_t txstreams, uint8_t sgi, uint8_t chWidth)
 Returns the groupId of a HT MCS with the given number of streams, if using sgi and the channel width used. More...
 
uint32_t GetIndex (uint32_t groupId, uint32_t rateId)
 Returns the global index corresponding to the groupId and rateId. More...
 
uint32_t GetLowestIndex (MinstrelHtWifiRemoteStation *station)
 Returns the lowest global index of the rates supported by the station. More...
 
uint32_t GetLowestIndex (MinstrelHtWifiRemoteStation *station, uint32_t groupId)
 Returns the lowest global index of the rates supported by in the group. More...
 
Time GetMpduTxTime (uint32_t groupId, WifiMode mode) const
 Obtain the TXtime saved in the group information. More...
 
uint32_t GetNextSample (MinstrelHtWifiRemoteStation *station)
 Getting the next sample from Sample Table. More...
 
uint32_t GetRateId (uint32_t index)
 For managing rates from different groups, a global index for all rates in all groups is used. More...
 
WifiModeList GetVhtDeviceMcsList (void) const
 Returns a list of only the VHT MCS supported by the device. More...
 
uint32_t GetVhtGroupId (uint8_t txstreams, uint8_t sgi, uint8_t chWidth)
 Returns the groupId of a VHT MCS with the given number of streams, if using sgi and the channel width used. More...
 
void InitSampleTable (MinstrelHtWifiRemoteStation *station)
 Initialize Sample Table. More...
 
bool IsLowLatency (void) const
 
bool IsValidMcs (Ptr< WifiPhy > phy, uint8_t streams, uint8_t chWidth, WifiMode mode)
 Check the validity of a combination of number of streams, chWidth and mode. More...
 
void PrintSampleTable (MinstrelHtWifiRemoteStation *station)
 Printing Sample Table. More...
 
void PrintTable (MinstrelHtWifiRemoteStation *station)
 Printing Minstrel Table. More...
 
void RateInit (MinstrelHtWifiRemoteStation *station)
 Initialize Minstrel Table. More...
 
void SetBestProbabilityRate (MinstrelHtWifiRemoteStation *station, uint32_t index)
 Set index rate as maxProbRate if it is better than current value. More...
 
void SetBestStationThRates (MinstrelHtWifiRemoteStation *station, uint32_t index)
 Set index rate as maxTpRate or maxTp2Rate if is better than current values. More...
 
void SetNextSample (MinstrelHtWifiRemoteStation *station)
 Set the next sample from Sample Table. More...
 
void StatsDump (MinstrelHtWifiRemoteStation *station, uint32_t index, std::ofstream &of)
 Print group statistics. More...
 
void UpdatePacketCounters (MinstrelHtWifiRemoteStation *station, uint8_t nSuccessfulMpdus, uint8_t nFailedMpdus)
 Update the number of sample count variables. More...
 
void UpdateRate (MinstrelHtWifiRemoteStation *station)
 Update rate. More...
 
void UpdateRetry (MinstrelHtWifiRemoteStation *station)
 Update the number of retries and reset accordingly. More...
 
void UpdateStats (MinstrelHtWifiRemoteStation *station)
 Updating the Minstrel Table every 1/10 seconds. More...
 

Private Attributes

double m_ewmaLevel
 Exponential weighted moving average level (or coefficient). More...
 
uint32_t m_frameLength
 Frame length used for calculate modes TxTime. More...
 
Ptr< MinstrelWifiManagerm_legacyManager
 Pointer to an instance of MinstrelWifiManager. More...
 
double m_lookAroundRate
 The % to try other rates than our current rate. More...
 
MinstrelMcsGroups m_minstrelGroups
 Global array for groups information. More...
 
uint32_t m_nSampleCol
 Number of sample columns. More...
 
uint8_t m_numGroups
 Number of groups Minstrel should consider. More...
 
uint8_t m_numRates
 Number of rates per group Minstrel should consider. More...
 
bool m_printStats
 If statistics table should be printed. More...
 
TracedCallback< uint64_t, Mac48Addressm_rateChange
 The trace source fired when the transmission rate change. More...
 
Ptr< UniformRandomVariablem_uniformRandomVariable
 Provides uniform random variables. More...
 
Time m_updateStats
 How frequent do we calculate the stats (1/10 seconds). More...
 
bool m_useVhtOnly
 If only VHT MCS should be used, instead of HT and VHT. More...
 

Additional Inherited Members

- Protected Member Functions inherited from ns3::WifiRemoteStationManager
virtual void DoDispose (void)
 Destructor implementation. More...
 
Mac48Address GetAddress (const WifiRemoteStation *station) const
 Return the address of the station. More...
 
bool GetAggregation (const WifiRemoteStation *station) const
 Return whether the given station supports A-MPDU. More...
 
uint8_t GetChannelWidth (const WifiRemoteStation *station) const
 Return the channel width supported by the station. More...
 
bool GetGreenfield (const WifiRemoteStation *station) const
 Return whether the station supports Greenfield or not. More...
 
uint16_t GetGuardInterval (const WifiRemoteStation *station) const
 Return the HE guard interval duration supported by the station. More...
 
bool GetHeSupported (const WifiRemoteStation *station) const
 Return whether the given station is HE capable. More...
 
bool GetHtSupported (const WifiRemoteStation *station) const
 Return whether the given station is HT capable. More...
 
uint32_t GetLongRetryCount (const WifiRemoteStation *station) const
 Return the long retry limit of the given station. More...
 
Ptr< WifiMacGetMac (void) const
 Return the WifiMac. More...
 
WifiMode GetMcsSupported (const WifiRemoteStation *station, uint32_t i) const
 Return the WifiMode supported by the specified station at the specified index. More...
 
uint32_t GetNess (const WifiRemoteStation *station) const
 
uint32_t GetNMcsSupported (const WifiRemoteStation *station) const
 Return the number of MCS supported by the given station. More...
 
uint32_t GetNNonErpSupported (const WifiRemoteStation *station) const
 Return the number of non-ERP modes supported by the given station. More...
 
WifiMode GetNonErpSupported (const WifiRemoteStation *station, uint32_t i) const
 Return whether non-ERP mode associated with the specified station at the specified index. More...
 
uint32_t GetNSupported (const WifiRemoteStation *station) const
 Return the number of modes supported by the given station. More...
 
uint8_t GetNumberOfSupportedStreams (const WifiRemoteStation *station) const
 Return the number of supported streams the station has. More...
 
Ptr< WifiPhyGetPhy (void) const
 Return the WifiPhy. More...
 
WifiPreamble GetPreambleForTransmission (WifiMode mode, Mac48Address dest)
 Return the preamble to be used for the transmission. More...
 
bool GetQosSupported (const WifiRemoteStation *station) const
 Return whether the given station is QoS capable. More...
 
bool GetShortGuardInterval (const WifiRemoteStation *station) const
 Return whether the given station supports HT/VHT short guard interval. More...
 
uint32_t GetShortRetryCount (const WifiRemoteStation *station) const
 Return the short retry limit of the given station. More...
 
bool GetStbc (const WifiRemoteStation *station) const
 Return whether the given station supports space-time block coding (STBC). More...
 
WifiMode GetSupported (const WifiRemoteStation *station, uint32_t i) const
 Return whether mode associated with the specified station at the specified index. More...
 
bool GetVhtSupported (const WifiRemoteStation *station) const
 Return whether the given station is VHT capable. More...
 
- Protected Member Functions inherited from ns3::Object
 Object (const Object &o)
 Copy an Object. More...
 
virtual void NotifyNewAggregate (void)
 Notify all Objects aggregated to this one of a new Object being aggregated. More...
 
- Protected Member Functions inherited from ns3::ObjectBase
void ConstructSelf (const AttributeConstructionList &attributes)
 Complete construction of ObjectBase; invoked by derived classes. More...
 
virtual void NotifyConstructionCompleted (void)
 Notifier called once the ObjectBase is fully constructed. More...
 

Detailed Description

Implementation of Minstrel HT Rate Control Algorithm

Minstrel-HT is a rate adaptation mechanism for the 802.11n/ac standard based on Minstrel, and is based on the approach of probing the channel to dynamically learn about working rates that can be supported.

Minstrel-HT is designed for high-latency devices that implement a Multiple Rate Retry (MRR) chain. This kind of device does not give feedback for every frame retransmission, but only when a frame was correctly transmitted (an ACK is received) or a frame transmission completely fails (all retransmission attempts fail). The MRR chain is used to advise the hardware about which rate to use when retransmitting a frame.

Minstrel-HT adapts the MCS, channel width, number of streams, and short guard interval (enabled or disabled). For keeping statistics, it arranges MCS in groups, where each group is defined by the tuple (streams, SGI, channel width). There is a vector of all groups supported by the PHY layer of the transmitter; for each group, the capabilities and the estimated duration of its rates are maintained.

Each station maintains a table of groups statistics. For each group, a flag indicates if the group is supported by the station. Different stations communicating with an AP can have different capabilities.

Stats are updated per A-MPDU when receiving AmpduTxStatus. If the number of successful or failed MPDUs is greater than zero (a BlockAck was received), the rates are also updated. If the number of successful and failed MPDUs is zero (BlockAck timeout), then the rate selected is based on the MRR chain.

On each update interval, it sets the maxThrRate, the secondmaxThrRate and the maxProbRate for the MRR chain. These rates are only used when an entire A-MPDU fails and is retried.

Differently from legacy minstrel, sampling is not done based on "lookaround ratio", but assuring all rates are sampled at least once each interval. However, it samples less often the low rates and high probability of error rates.

When this rate control is configured but HT and VHT are not supported, Minstrel-HT uses legacy Minstrel (minstrel-wifi-manager) for rate control.

Config Paths

ns3::MinstrelHtWifiManager is accessible through the following paths with Config::Set and Config::Connect:

  • "/NodeList/[i]/DeviceList/[i]/$ns3::WifiNetDevice/RemoteStationManager/$ns3::MinstrelHtWifiManager"

Attributes

  • UpdateStatistics: The interval between updating statistics table
    • Set with class: ns3::TimeValue
    • Underlying type: Time –9223372036854775808.0ns:+9223372036854775807.0ns
    • Initial value: +100000000.0ns
    • Flags: construct write read
  • LookAroundRate: The percentage to try other rates (for legacy Minstrel)
    • Set with class: ns3::DoubleValue
    • Underlying type: double 0:100
    • Initial value: 10
    • Flags: construct write read
  • EWMA: EWMA level
    • Set with class: ns3::DoubleValue
    • Underlying type: double 0:100
    • Initial value: 75
    • Flags: construct write read
  • SampleColumn: The number of columns used for sampling
    • Set with class: ns3::UintegerValue
    • Underlying type: uint32_t 0:4294967295
    • Initial value: 10
    • Flags: construct write read
  • PacketLength: The packet length used for calculating mode TxTime
    • Set with class: ns3::UintegerValue
    • Underlying type: uint32_t 0:4294967295
    • Initial value: 1200
    • Flags: construct write read
  • UseVhtOnly: Use only VHT MCSs (and not HT) when VHT is available
    • Set with class: BooleanValue
    • Underlying type: bool
    • Initial value: true
    • Flags: construct write read
  • PrintStats: Control the printing of the statistics table
    • Set with class: BooleanValue
    • Underlying type: bool
    • Initial value: false
    • Flags: construct write read

Attributes defined in parent class ns3::WifiRemoteStationManager

  • IsLowLatency: If true, we attempt to modelize a so-called low-latency device: a device where decisions about tx parameters can be made on a per-packet basis and feedback about the transmission of each packet is obtained before sending the next. Otherwise, we modelize a high-latency device, that is a device where we cannot update our decision about tx parameters after every packet transmission.
    • Set with class: BooleanValue
    • Underlying type: bool
    • Flags: read
  • MaxSsrc: The maximum number of retransmission attempts for an RTS. This value will not have any effect on some rate control algorithms.
    • Set with class: ns3::UintegerValue
    • Underlying type: uint32_t 0:4294967295
    • Initial value: 7
    • Flags: construct write read
  • MaxSlrc: The maximum number of retransmission attempts for a DATA packet. This value will not have any effect on some rate control algorithms.
    • Set with class: ns3::UintegerValue
    • Underlying type: uint32_t 0:4294967295
    • Initial value: 7
    • Flags: construct write read
  • RtsCtsThreshold: If the size of the PSDU is bigger than this value, we use an RTS/CTS handshake before sending the data frame.This value will not have any effect on some rate control algorithms.
    • Set with class: ns3::UintegerValue
    • Underlying type: uint32_t 0:4294967295
    • Initial value: 65535
    • Flags: construct write read
  • FragmentationThreshold: If the size of the PSDU is bigger than this value, we fragment it such that the size of the fragments are equal or smaller. This value does not apply when it is carried in an A-MPDU. This value will not have any effect on some rate control algorithms.
    • Set with class: ns3::UintegerValue
    • Underlying type: uint32_t 0:4294967295
    • Initial value: 2346
    • Flags: construct write read
  • NonUnicastMode: Wifi mode used for non-unicast transmissions.
    • Set with class: WifiModeValue
    • Underlying type: WifiMode
    • Initial value: Invalid-WifiMode
    • Flags: construct write read
  • DefaultTxPowerLevel: Default power level to be used for transmissions. This is the power level that is used by all those WifiManagers that do not implement TX power control.
    • Set with class: ns3::UintegerValue
    • Underlying type: uint8_t 0:255
    • Initial value: 0
    • Flags: construct write read
  • ErpProtectionMode: Protection mode used when non-ERP STAs are connected to an ERP AP: Rts-Cts or Cts-To-Self
    • Set with class: ns3::EnumValue
    • Underlying type:
    • Initial value: Cts-To-Self
    • Flags: construct write read
  • HtProtectionMode: Protection mode used when non-HT STAs are connected to a HT AP: Rts-Cts or Cts-To-Self
    • Set with class: ns3::EnumValue
    • Underlying type:
    • Initial value: Cts-To-Self
    • Flags: construct write read

TraceSources

TraceSources defined in parent class ns3::WifiRemoteStationManager

Size of this type is 360 bytes (on a 64-bit architecture).

Definition at line 201 of file minstrel-ht-wifi-manager.h.

Member Typedef Documentation

typedef void(* ns3::MinstrelHtWifiManager::RateChangeTracedCallback) (const uint64_t rate, const Mac48Address remoteAddress)

TracedCallback signature for rate change events.

Parameters
[in]rateThe new rate.
[in]addressThe remote station MAC address.

Definition at line 233 of file minstrel-ht-wifi-manager.h.

Constructor & Destructor Documentation

ns3::MinstrelHtWifiManager::MinstrelHtWifiManager ( )

Create the legacy Minstrel manager in case HT is not supported by the device or non-HT stations want to associate.

Definition at line 143 of file minstrel-ht-wifi-manager.cc.

References m_legacyManager, m_uniformRandomVariable, and NS_LOG_FUNCTION.

ns3::MinstrelHtWifiManager::~MinstrelHtWifiManager ( )
virtual

Definition at line 156 of file minstrel-ht-wifi-manager.cc.

References ns3::WifiRemoteStationManager::HasHtSupported(), m_minstrelGroups, m_numGroups, and NS_LOG_FUNCTION.

+ Here is the call graph for this function:

Member Function Documentation

void ns3::MinstrelHtWifiManager::AddFirstMpduTxTime ( uint32_t  groupId,
WifiMode  mode,
Time  t 
)
private

Save a TxTime to the vector of groups.

Parameters
groupIdthe group ID
modethe wifi mode
tthe transmit time

Definition at line 376 of file minstrel-ht-wifi-manager.cc.

References m_minstrelGroups, and NS_LOG_FUNCTION.

Referenced by DoInitialize().

+ Here is the caller graph for this function:

void ns3::MinstrelHtWifiManager::AddMpduTxTime ( uint32_t  groupId,
WifiMode  mode,
Time  t 
)
private

Save a TxTime to the vector of groups.

Parameters
groupIdthe group ID
modethe wifi mode
tthe transmit time

Definition at line 400 of file minstrel-ht-wifi-manager.cc.

References m_minstrelGroups, and NS_LOG_FUNCTION.

Referenced by DoInitialize().

+ Here is the caller graph for this function:

int64_t ns3::MinstrelHtWifiManager::AssignStreams ( int64_t  stream)

Assign a fixed random variable stream number to the random variables used by this model.

Return the number of streams (possibly zero) that have been assigned.

Parameters
streamfirst stream index to use
Returns
the number of stream indices assigned by this model

Definition at line 170 of file minstrel-ht-wifi-manager.cc.

References m_legacyManager, m_uniformRandomVariable, NS_LOG_FUNCTION, and ns3::RandomVariableStream::SetStream().

+ Here is the call graph for this function:

double ns3::MinstrelHtWifiManager::CalculateEwmsd ( double  oldEwmsd,
double  currentProb,
double  ewmaProb,
uint32_t  weight 
)
private

Perform EWMSD (Exponentially Weighted Moving Standard Deviation) calculation.

Parameters
oldEwmsdthe old EWMSD
currentProbthe current probabilty
ewmaProbthe EWMA probability
weightthe weight
Returns
the EWMSD

Definition at line 1649 of file minstrel-ht-wifi-manager.cc.

Referenced by UpdateStats().

+ Here is the caller graph for this function:

Time ns3::MinstrelHtWifiManager::CalculateFirstMpduTxDuration ( Ptr< WifiPhy phy,
uint8_t  streams,
uint8_t  sgi,
uint8_t  chWidth,
WifiMode  mode 
)
private

Estimates the TxTime of a frame with a given mode and group (stream, guard interval and channel width).

Parameters
phypointer to the wifi phy
streamsthe number of streams
sgishort guard interval enabled (0 or 1)
chWidththe channel width (MHz)
modethe wifi mode
Returns
the transmit time

Definition at line 328 of file minstrel-ht-wifi-manager.cc.

References ns3::WifiPhy::CalculateTxDuration(), ns3::WifiPhy::GetFrequency(), ns3::WifiPhy::GetStbc(), m_frameLength, ns3::MPDU_IN_AGGREGATE, NS_LOG_FUNCTION, ns3::WifiTxVector::SetChannelWidth(), ns3::WifiTxVector::SetGuardInterval(), ns3::WifiTxVector::SetMode(), ns3::WifiTxVector::SetNess(), ns3::WifiTxVector::SetNss(), ns3::WifiTxVector::SetPreambleType(), ns3::WifiTxVector::SetStbc(), and ns3::WIFI_PREAMBLE_HT_MF.

Referenced by DoInitialize().

+ Here is the call graph for this function:

+ Here is the caller graph for this function:

Time ns3::MinstrelHtWifiManager::CalculateMpduTxDuration ( Ptr< WifiPhy phy,
uint8_t  streams,
uint8_t  sgi,
uint8_t  chWidth,
WifiMode  mode 
)
private

Estimates the TxTime of a frame with a given mode and group (stream, guard interval and channel width).

Parameters
phypointer to the wifi phy
streamsthe number of streams
sgishort guard interval enabled (0 or 1)
chWidththe channel width (MHz)
modethe wifi mode
Returns
the transmit time

Definition at line 344 of file minstrel-ht-wifi-manager.cc.

References ns3::WifiPhy::CalculateTxDuration(), ns3::WifiPhy::GetFrequency(), ns3::WifiPhy::GetStbc(), m_frameLength, ns3::MPDU_IN_AGGREGATE, NS_LOG_FUNCTION, ns3::WifiTxVector::SetChannelWidth(), ns3::WifiTxVector::SetGuardInterval(), ns3::WifiTxVector::SetMode(), ns3::WifiTxVector::SetNess(), ns3::WifiTxVector::SetNss(), ns3::WifiTxVector::SetPreambleType(), ns3::WifiTxVector::SetStbc(), and ns3::WIFI_PREAMBLE_NONE.

Referenced by DoInitialize().

+ Here is the call graph for this function:

+ Here is the caller graph for this function:

void ns3::MinstrelHtWifiManager::CalculateRetransmits ( MinstrelHtWifiRemoteStation station,
uint32_t  index 
)
private

Calculate the number of retransmissions to set for the index rate.

Parameters
stationthe minstrel HT wifi remote station
indexthe index

Definition at line 1589 of file minstrel-ht-wifi-manager.cc.

References GetGroupId(), GetRateId(), ns3::MinstrelHtWifiRemoteStation::m_groupsTable, and NS_LOG_FUNCTION.

Referenced by RateInit(), and UpdateStats().

+ Here is the call graph for this function:

+ Here is the caller graph for this function:

void ns3::MinstrelHtWifiManager::CalculateRetransmits ( MinstrelHtWifiRemoteStation station,
uint32_t  groupId,
uint32_t  rateId 
)
private

Calculate the number of retransmissions to set for the (groupId, rateId) rate.

Parameters
stationthe minstrel HT wifi remote station
groupIdthe group ID
rateIdthe rate ID

Definition at line 1601 of file minstrel-ht-wifi-manager.cc.

References GetFirstMpduTxTime(), ns3::WifiRemoteStationManager::GetMac(), ns3::WifiRemoteStationManager::GetMcsSupported(), GetMpduTxTime(), ns3::MinstrelHtWifiRemoteStation::m_avgAmpduLen, ns3::MinstrelHtWifiRemoteStation::m_groupsTable, ns3::MilliSeconds(), ns3::Min(), NS_LOG_DEBUG, and NS_LOG_FUNCTION.

+ Here is the call graph for this function:

double ns3::MinstrelHtWifiManager::CalculateThroughput ( MinstrelHtWifiRemoteStation station,
uint32_t  groupId,
uint32_t  rateId,
double  ewmaProb 
)
private

Return the average throughput of the MCS defined by groupId and rateId.

Parameters
stationthe minstrel HT wifi remote station
groupIdthe group ID
rateIdthe rate ID
ewmaProb
Returns
the throughput

Calculating throughput. Do not account throughput if sucess prob is below 10% (as done in minstrel_ht linux implementation).

For the throughput calculation, limit the probability value to 90% to account for collision related packet error rate fluctuation.

Definition at line 1356 of file minstrel-ht-wifi-manager.cc.

References ns3::Time::GetSeconds(), and ns3::MinstrelHtWifiRemoteStation::m_groupsTable.

Referenced by StatsDump(), and UpdateStats().

+ Here is the call graph for this function:

+ Here is the caller graph for this function:

Time ns3::MinstrelHtWifiManager::CalculateTimeUnicastPacket ( Time  dataTransmissionTime,
uint32_t  shortRetries,
uint32_t  longRetries 
)
private

Estimate the time to transmit the given packet with the given number of retries.

This function is "roughly" the function "calc_usecs_unicast_packet" in minstrel.c in the madwifi implementation.

The basic idea is that, we try to estimate the "average" time used to transmit the packet for the given number of retries while also accounting for the 802.11 congestion window change. The original code in the madwifi seems to estimate the number of backoff slots as the half of the current CW size.

There are four main parts:

  • wait for DIFS (sense idle channel)
  • ACK timeouts
  • DATA transmission
  • backoffs according to CW
Parameters
dataTransmissionTimethe data transmission time
shortRetriesthe short retries
longRetriesthe long retries
Returns
the unicast packet time
uint32_t ns3::MinstrelHtWifiManager::CountRetries ( MinstrelHtWifiRemoteStation station)
private

Count retries.

Parameters
stationthe minstrel HT wifi remote station
Returns
the count of retries

Definition at line 1052 of file minstrel-ht-wifi-manager.cc.

References GetGroupId(), GetRateId(), ns3::MinstrelHtWifiRemoteStation::m_groupsTable, ns3::MinstrelWifiRemoteStation::m_isSampling, ns3::MinstrelWifiRemoteStation::m_maxProbRate, ns3::MinstrelWifiRemoteStation::m_maxTpRate, and ns3::MinstrelWifiRemoteStation::m_maxTpRate2.

Referenced by DoNeedDataRetransmission(), and DoReportAmpduTxStatus().

+ Here is the call graph for this function:

+ Here is the caller graph for this function:

WifiRemoteStation * ns3::MinstrelHtWifiManager::DoCreateStation ( void  ) const
privatevirtual
Returns
a new station data structure

Assume the station is HT. When correct information available it will be checked.

Implements ns3::WifiRemoteStationManager.

Definition at line 408 of file minstrel-ht-wifi-manager.cc.

References ns3::WifiRemoteStationManager::HasHtSupported(), ns3::WifiRemoteStationManager::HasVhtSupported(), ns3::MinstrelHtWifiRemoteStation::m_ampduLen, ns3::MinstrelHtWifiRemoteStation::m_ampduPacketCount, ns3::MinstrelHtWifiRemoteStation::m_avgAmpduLen, ns3::MinstrelWifiRemoteStation::m_col, ns3::MinstrelWifiRemoteStation::m_index, ns3::MinstrelWifiRemoteStation::m_initialized, ns3::MinstrelHtWifiRemoteStation::m_isHt, ns3::MinstrelWifiRemoteStation::m_isSampling, ns3::MinstrelWifiRemoteStation::m_longRetry, ns3::MinstrelWifiRemoteStation::m_maxProbRate, ns3::MinstrelWifiRemoteStation::m_maxTpRate, ns3::MinstrelWifiRemoteStation::m_maxTpRate2, ns3::MinstrelWifiRemoteStation::m_nextStatsUpdate, ns3::MinstrelWifiRemoteStation::m_nModes, ns3::MinstrelHtWifiRemoteStation::m_numSamplesSlow, ns3::MinstrelHtWifiRemoteStation::m_sampleCount, ns3::MinstrelWifiRemoteStation::m_sampleDeferred, ns3::MinstrelHtWifiRemoteStation::m_sampleGroup, ns3::MinstrelWifiRemoteStation::m_samplePacketsCount, ns3::MinstrelWifiRemoteStation::m_sampleRate, ns3::MinstrelHtWifiRemoteStation::m_sampleTries, ns3::MinstrelHtWifiRemoteStation::m_sampleWait, ns3::MinstrelWifiRemoteStation::m_shortRetry, ns3::MinstrelWifiRemoteStation::m_totalPacketsCount, ns3::MinstrelWifiRemoteStation::m_txrate, m_updateStats, ns3::Simulator::Now(), and NS_LOG_FUNCTION.

+ Here is the call graph for this function:

void ns3::MinstrelHtWifiManager::DoDisposeStation ( WifiRemoteStation station)
private

Dispose station function.

Parameters
stationthe wifi remote station

Definition at line 879 of file minstrel-ht-wifi-manager.cc.

References ns3::MinstrelHtWifiRemoteStation::DisposeStation(), and NS_LOG_FUNCTION.

+ Here is the call graph for this function:

WifiTxVector ns3::MinstrelHtWifiManager::DoGetDataTxVector ( WifiRemoteStation station)
privatevirtual
Parameters
stationthe station that we need to communicate
Returns
the TXVECTOR to use to send a packet to the station

Note: This method is called before sending a unicast packet or a fragment of a unicast packet to decide which transmission mode to use.

Implements ns3::WifiRemoteStationManager.

Definition at line 887 of file minstrel-ht-wifi-manager.cc.

References CheckInit(), ns3::McsGroup::chWidth, ns3::WifiRemoteStationManager::GetAddress(), ns3::WifiRemoteStationManager::GetAggregation(), ns3::WifiRemoteStationManager::GetChannelWidth(), ns3::WifiMode::GetDataRate(), ns3::WifiRemoteStationManager::GetDefaultTxPowerLevel(), GetGroupId(), ns3::WifiRemoteStationManager::GetLongRetryCount(), ns3::WifiRemoteStationManager::GetMcsSupported(), ns3::WifiTxVector::GetMode(), ns3::WifiRemoteStationManager::GetNess(), ns3::WifiRemoteStationManager::GetNumberOfAntennas(), ns3::WifiRemoteStationManager::GetNumberOfSupportedStreams(), ns3::WifiRemoteStationManager::GetPreambleForTransmission(), GetRateId(), ns3::WifiRemoteStationManager::GetShortGuardInterval(), ns3::WifiRemoteStationManager::GetStbc(), visualizer.higcontainer::group, ns3::WifiRemoteStationState::m_address, ns3::MinstrelHtWifiRemoteStation::m_groupsTable, ns3::MinstrelWifiRemoteStation::m_initialized, ns3::MinstrelHtWifiRemoteStation::m_isHt, ns3::MinstrelWifiRemoteStation::m_isSampling, m_legacyManager, m_minstrelGroups, m_rateChange, ns3::WifiRemoteStation::m_state, ns3::MinstrelWifiRemoteStation::m_txrate, NS_ASSERT_MSG, NS_LOG_DEBUG, NS_LOG_FUNCTION, ns3::McsGroup::sgi, and ns3::McsGroup::streams.

+ Here is the call graph for this function:

void ns3::MinstrelHtWifiManager::DoInitialize ( void  )
privatevirtual

Initialize() implementation.

This method is called only once by Initialize(). If the user calls Initialize() multiple times, DoInitialize() is called only the first time.

Subclasses are expected to override this method and chain up to their parent's implementation once they are done. It is safe to call GetObject() and AggregateObject() from within this method.

Here we initialize m_minstrelGroups with all the possible groups. If a group is not supported by the device, then it is marked as not supported. Then, after all initializations are finished, we check actual support for each receiving station.

Initialize the groups array. The HT groups come first, then the VHT ones. Minstrel maintains different types of indexes:

  • A global continuous index, which identifies all rates within all groups, in [0, m_numGroups * m_numRates]
  • A groupId, which indexes a group in the array, in [0, m_numGroups]
  • A rateId, which identifies a rate within a group, in [0, m_numRates]
  • A deviceIndex, which indexes a MCS in the phy MCS array.
  • A mcsIndex, which indexes a MCS in the wifi-remote-station-manager supported MCSs array.

Is SGI supported by the transmitter?

Is channel width supported by the transmitter?

Are streams supported by the transmitter?

Is SGI supported by the transmitter?

Is channel width supported by the transmitter?

Are streams supported by the transmitter?

Reimplemented from ns3::Object.

Definition at line 190 of file minstrel-ht-wifi-manager.cc.

References AddFirstMpduTxTime(), AddMpduTxTime(), CalculateFirstMpduTxDuration(), CalculateMpduTxDuration(), ns3::WifiRemoteStationManager::GetChannelWidth(), GetHtDeviceMcsList(), GetHtGroupId(), ns3::WifiRemoteStationManager::GetPhy(), ns3::WifiRemoteStationManager::GetShortGuardInterval(), GetVhtDeviceMcsList(), GetVhtGroupId(), ns3::WifiRemoteStationManager::HasHtSupported(), ns3::WifiRemoteStationManager::HasVhtSupported(), IsValidMcs(), m_minstrelGroups, m_numGroups, m_numRates, ns3::MAX_HT_GROUP_RATES, ns3::MAX_HT_STREAM_GROUPS, ns3::MAX_HT_WIDTH, ns3::MAX_SUPPORTED_STREAMS, ns3::MAX_VHT_GROUP_RATES, ns3::MAX_VHT_STREAM_GROUPS, ns3::MAX_VHT_WIDTH, NS_LOG_DEBUG, and NS_LOG_FUNCTION.

+ Here is the call graph for this function:

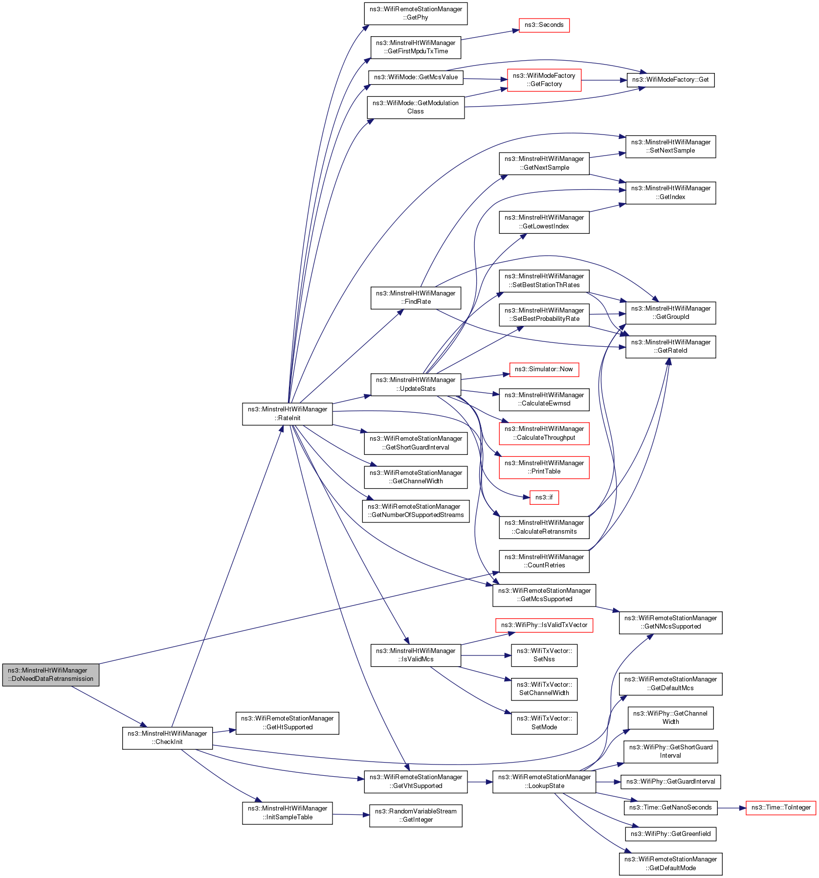
bool ns3::MinstrelHtWifiManager::DoNeedDataRetransmission ( WifiRemoteStation station,
Ptr< const Packet packet,
bool  normally 
)
privatevirtual
Parameters
stationthe station that we need to communicate
packetthe packet to send
normallyindicates whether the normal 802.11 data retransmission mechanism would request that the data is retransmitted or not.
Returns
true if we want to resend a packet after a failed transmission attempt, false otherwise.

Note: This method is called after a unicast packet transmission has been attempted and has failed.

Reimplemented from ns3::WifiRemoteStationManager.

Definition at line 1016 of file minstrel-ht-wifi-manager.cc.

References CheckInit(), CountRetries(), ns3::MinstrelWifiRemoteStation::m_initialized, ns3::MinstrelHtWifiRemoteStation::m_isHt, m_legacyManager, ns3::MinstrelWifiRemoteStation::m_longRetry, NS_LOG_DEBUG, and NS_LOG_FUNCTION.

+ Here is the call graph for this function:

void ns3::MinstrelHtWifiManager::DoReportAmpduTxStatus ( WifiRemoteStation station,
uint8_t  nSuccessfulMpdus,
uint8_t  nFailedMpdus,
double  rxSnr,
double  dataSnr 
)
privatevirtual

Typically called per A-MPDU, either when a Block ACK was successfully received or when a BlockAckTimeout has elapsed.

This method is a virtual method that must be implemented by the sub-class intended to handle A-MPDUs. This allows different types of WifiRemoteStationManager to respond differently.

Parameters
stationthe station that sent the DATA to us
nSuccessfulMpdusnumber of successfully transmitted MPDUs. A value of 0 means that the Block ACK was missed.
nFailedMpdusnumber of unsuccessfully transmitted MPDUs.
rxSnrreceived SNR of the block ack frame itself
dataSnrdata SNR reported by remote station

Reimplemented from ns3::WifiRemoteStationManager.

Definition at line 691 of file minstrel-ht-wifi-manager.cc.

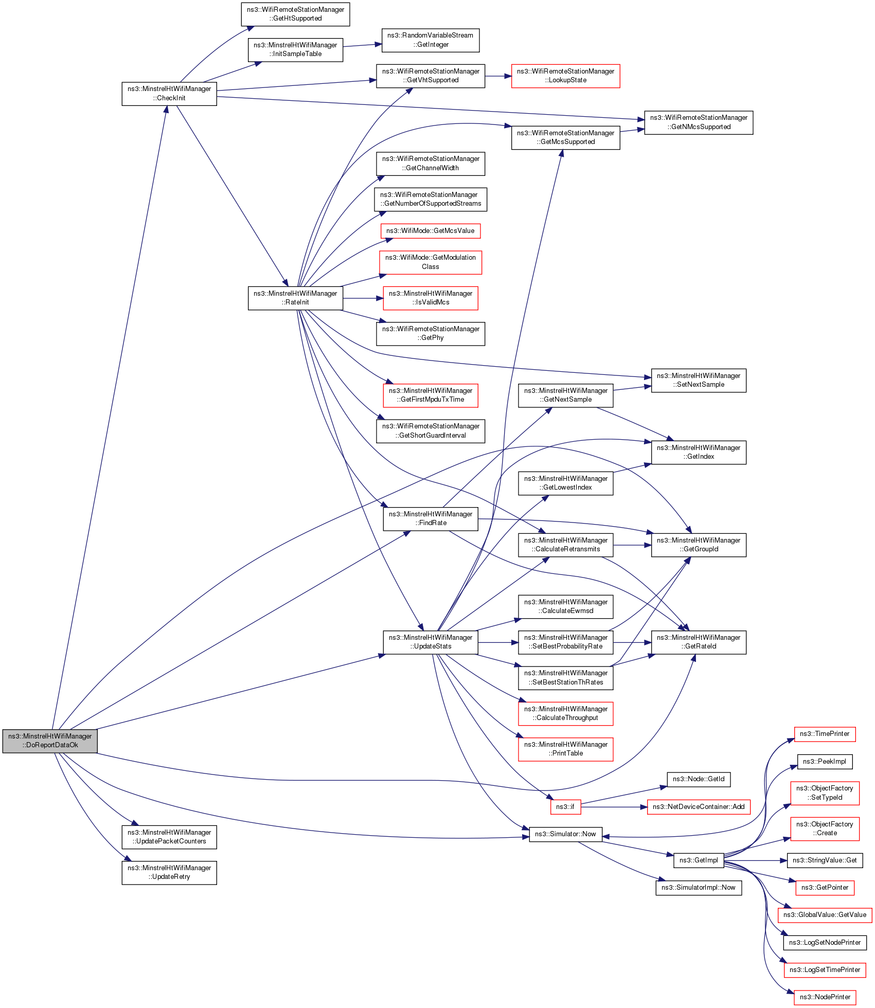
References CheckInit(), CountRetries(), FindRate(), GetGroupId(), GetRateId(), ns3::MinstrelHtWifiRemoteStation::m_ampduLen, ns3::MinstrelHtWifiRemoteStation::m_ampduPacketCount, ns3::MinstrelHtWifiRemoteStation::m_groupsTable, ns3::MinstrelWifiRemoteStation::m_initialized, ns3::MinstrelHtWifiRemoteStation::m_isHt, ns3::MinstrelWifiRemoteStation::m_isSampling, ns3::MinstrelWifiRemoteStation::m_longRetry, ns3::MinstrelWifiRemoteStation::m_nextStatsUpdate, ns3::MinstrelWifiRemoteStation::m_nModes, ns3::MinstrelWifiRemoteStation::m_sampleDeferred, ns3::MinstrelWifiRemoteStation::m_txrate, ns3::Simulator::Now(), NS_ASSERT_MSG, NS_LOG_DEBUG, NS_LOG_FUNCTION, UpdatePacketCounters(), UpdateRate(), UpdateRetry(), and UpdateStats().

+ Here is the call graph for this function:

void ns3::MinstrelHtWifiManager::DoReportDataFailed ( WifiRemoteStation station)
privatevirtual

This method is a pure virtual method that must be implemented by the sub-class.

This allows different types of WifiRemoteStationManager to respond differently,

Parameters
stationthe station that we failed to send DATA

Implements ns3::WifiRemoteStationManager.

Definition at line 558 of file minstrel-ht-wifi-manager.cc.

References CheckInit(), GetGroupId(), GetRateId(), ns3::MinstrelHtWifiRemoteStation::m_groupsTable, ns3::MinstrelWifiRemoteStation::m_initialized, ns3::MinstrelHtWifiRemoteStation::m_isHt, m_legacyManager, ns3::MinstrelWifiRemoteStation::m_longRetry, ns3::MinstrelWifiRemoteStation::m_txrate, NS_LOG_DEBUG, NS_LOG_FUNCTION, and UpdateRate().

+ Here is the call graph for this function:

void ns3::MinstrelHtWifiManager::DoReportDataOk ( WifiRemoteStation station,
double  ackSnr,
WifiMode  ackMode,
double  dataSnr 
)
privatevirtual

This method is a pure virtual method that must be implemented by the sub-class.

This allows different types of WifiRemoteStationManager to respond differently,

Parameters
stationthe station that we successfully sent RTS
ackSnrthe SNR of the ACK we received
ackModethe WifiMode the receiver used to send the ACK
dataSnrthe SNR of the DATA we sent

Implements ns3::WifiRemoteStationManager.

Definition at line 587 of file minstrel-ht-wifi-manager.cc.

References CheckInit(), FindRate(), GetGroupId(), GetRateId(), ns3::MinstrelHtWifiRemoteStation::m_groupsTable, ns3::MinstrelWifiRemoteStation::m_initialized, ns3::MinstrelHtWifiRemoteStation::m_isHt, ns3::MinstrelWifiRemoteStation::m_isSampling, m_legacyManager, ns3::MinstrelWifiRemoteStation::m_minstrelTable, ns3::MinstrelWifiRemoteStation::m_nextStatsUpdate, ns3::MinstrelWifiRemoteStation::m_nModes, ns3::MinstrelWifiRemoteStation::m_sampleDeferred, ns3::MinstrelWifiRemoteStation::m_txrate, ns3::Simulator::Now(), NS_LOG_DEBUG, NS_LOG_FUNCTION, UpdatePacketCounters(), UpdateRetry(), and UpdateStats().

+ Here is the call graph for this function:

void ns3::MinstrelHtWifiManager::DoReportFinalDataFailed ( WifiRemoteStation station)
privatevirtual
void ns3::MinstrelHtWifiManager::DoReportFinalRtsFailed ( WifiRemoteStation station)
privatevirtual

This method is a pure virtual method that must be implemented by the sub-class.

This allows different types of WifiRemoteStationManager to respond differently,

Parameters
stationthe station that we failed to send RTS

Implements ns3::WifiRemoteStationManager.

Definition at line 541 of file minstrel-ht-wifi-manager.cc.

References CheckInit(), ns3::MinstrelWifiRemoteStation::m_initialized, NS_LOG_DEBUG, NS_LOG_FUNCTION, and UpdateRetry().

+ Here is the call graph for this function:

void ns3::MinstrelHtWifiManager::DoReportRtsFailed ( WifiRemoteStation station)
privatevirtual

This method is a pure virtual method that must be implemented by the sub-class.

This allows different types of WifiRemoteStationManager to respond differently,

Parameters
stationthe station that we failed to send RTS

Implements ns3::WifiRemoteStationManager.

Definition at line 516 of file minstrel-ht-wifi-manager.cc.

References CheckInit(), ns3::MinstrelWifiRemoteStation::m_initialized, ns3::MinstrelWifiRemoteStation::m_shortRetry, ns3::MinstrelWifiRemoteStation::m_txrate, NS_LOG_DEBUG, and NS_LOG_FUNCTION.

+ Here is the call graph for this function:

void ns3::MinstrelHtWifiManager::DoReportRtsOk ( WifiRemoteStation station,
double  ctsSnr,
WifiMode  ctsMode,
double  rtsSnr 
)
privatevirtual

This method is a pure virtual method that must be implemented by the sub-class.

This allows different types of WifiRemoteStationManager to respond differently,

Parameters
stationthe station that we successfully sent RTS
ctsSnrthe SNR of the CTS we received
ctsModethe WifiMode the receiver used to send the CTS
rtsSnrthe SNR of the RTS we sent

Implements ns3::WifiRemoteStationManager.

Definition at line 533 of file minstrel-ht-wifi-manager.cc.

References NS_LOG_DEBUG, and NS_LOG_FUNCTION.

void ns3::MinstrelHtWifiManager::DoReportRxOk ( WifiRemoteStation station,
double  rxSnr,
WifiMode  txMode 
)
privatevirtual

This method is a pure virtual method that must be implemented by the sub-class.

This allows different types of WifiRemoteStationManager to respond differently,

Parameters
stationthe station that sent the DATA to us
rxSnrthe SNR of the DATA we received
txModethe WifiMode the sender used to send the DATA

Implements ns3::WifiRemoteStationManager.

Definition at line 507 of file minstrel-ht-wifi-manager.cc.

References NS_LOG_DEBUG, and NS_LOG_FUNCTION.

uint32_t ns3::MinstrelHtWifiManager::FindRate ( MinstrelHtWifiRemoteStation station)
private

Find a rate to use from Minstrel Table.

Parameters
stationthe minstrel HT wifi remote station
Returns
the rate

Now go through the table and find an index rate.

Sampling might add some overhead to the frame. Hence, don't use sampling for the currently used rates.

Also do not sample if the probability is already higher than 95% to avoid wasting airtime.

Make sure that lower rates get sampled only occasionally, if the link is working perfectly.

Set flag that we are currently sampling.

set the rate that we're currently sampling

Set flag that we are currently sampling.

set the rate that we're currently sampling

Continue using the best rate.

Definition at line 1133 of file minstrel-ht-wifi-manager.cc.

References ns3::HtRateInfo::ewmaProb, GetGroupId(), GetNextSample(), GetRateId(), ns3::MinstrelHtWifiRemoteStation::m_groupsTable, ns3::MinstrelWifiRemoteStation::m_isSampling, ns3::MinstrelWifiRemoteStation::m_maxProbRate, ns3::MinstrelWifiRemoteStation::m_maxTpRate, ns3::MinstrelWifiRemoteStation::m_maxTpRate2, m_minstrelGroups, ns3::MinstrelHtWifiRemoteStation::m_numSamplesSlow, ns3::MinstrelWifiRemoteStation::m_samplePacketsCount, ns3::MinstrelWifiRemoteStation::m_sampleRate, ns3::MinstrelHtWifiRemoteStation::m_sampleTries, ns3::MinstrelHtWifiRemoteStation::m_sampleWait, ns3::MinstrelWifiRemoteStation::m_totalPacketsCount, ns3::MinstrelWifiRemoteStation::m_txrate, NS_LOG_DEBUG, NS_LOG_FUNCTION, ns3::HtRateInfo::numSamplesSkipped, and ns3::HtRateInfo::perfectTxTime.

Referenced by DoReportAmpduTxStatus(), DoReportDataOk(), DoReportFinalDataFailed(), and RateInit().

+ Here is the call graph for this function:

+ Here is the caller graph for this function:

Time ns3::MinstrelHtWifiManager::GetFirstMpduTxTime ( uint32_t  groupId,
WifiMode  mode 
) const
private

Obtain the TXtime saved in the group information.

Parameters
groupIdthe group ID
modethe wifi mode
Returns
the transmit time

Definition at line 360 of file minstrel-ht-wifi-manager.cc.

References m_minstrelGroups, NS_ASSERT, NS_LOG_FUNCTION, and ns3::Seconds().

Referenced by CalculateRetransmits(), RateInit(), and StatsDump().

+ Here is the call graph for this function:

+ Here is the caller graph for this function:

uint32_t ns3::MinstrelHtWifiManager::GetGroupId ( uint32_t  index)
private

Return the groupId from the global index.

Parameters
indexthe index
Returns
the group ID

Definition at line 1821 of file minstrel-ht-wifi-manager.cc.

References m_numRates, and NS_LOG_FUNCTION.

Referenced by CalculateRetransmits(), CountRetries(), DoGetDataTxVector(), DoGetRtsTxVector(), DoReportAmpduTxStatus(), DoReportDataFailed(), DoReportDataOk(), FindRate(), SetBestProbabilityRate(), SetBestStationThRates(), and UpdateRate().

+ Here is the caller graph for this function:

WifiModeList ns3::MinstrelHtWifiManager::GetHtDeviceMcsList ( void  ) const
private

Returns a list of only the HT MCS supported by the device.

Returns
the list of the HT MCS supported

Definition at line 1895 of file minstrel-ht-wifi-manager.cc.

References ns3::WifiPhy::GetMcs(), ns3::WifiMode::GetModulationClass(), ns3::WifiPhy::GetNMcs(), ns3::WifiRemoteStationManager::GetPhy(), third::phy, and ns3::WIFI_MOD_CLASS_HT.

Referenced by DoInitialize().

+ Here is the call graph for this function:

+ Here is the caller graph for this function:

uint32_t ns3::MinstrelHtWifiManager::GetHtGroupId ( uint8_t  txstreams,
uint8_t  sgi,
uint8_t  chWidth 
)
private

Returns the groupId of a HT MCS with the given number of streams, if using sgi and the channel width used.

Parameters
txstreamsthe number of streams
sgishort guard interval enabled (0 or 1)
chWidththe channel width (MHz)
Returns
the HT group ID

Definition at line 1829 of file minstrel-ht-wifi-manager.cc.

References ns3::MAX_SUPPORTED_STREAMS, and NS_LOG_FUNCTION.

Referenced by DoInitialize().

+ Here is the caller graph for this function:

uint32_t ns3::MinstrelHtWifiManager::GetIndex ( uint32_t  groupId,
uint32_t  rateId 
)
private

Returns the global index corresponding to the groupId and rateId.

Parameters
groupIdthe group ID
rateIdthe rate ID
Returns
the index

Definition at line 1802 of file minstrel-ht-wifi-manager.cc.

References m_numRates, and NS_LOG_FUNCTION.

Referenced by GetLowestIndex(), GetNextSample(), StatsDump(), and UpdateStats().

+ Here is the caller graph for this function:

uint32_t ns3::MinstrelHtWifiManager::GetLowestIndex ( MinstrelHtWifiRemoteStation station)
private

Returns the lowest global index of the rates supported by the station.

Parameters
stationthe minstrel HT wifi remote station
Returns
the lowest global index

Definition at line 1845 of file minstrel-ht-wifi-manager.cc.

References GetIndex(), ns3::MinstrelHtWifiRemoteStation::m_groupsTable, NS_ASSERT, and NS_LOG_FUNCTION.

Referenced by UpdateStats().

+ Here is the call graph for this function:

+ Here is the caller graph for this function:

uint32_t ns3::MinstrelHtWifiManager::GetLowestIndex ( MinstrelHtWifiRemoteStation station,
uint32_t  groupId 
)
private

Returns the lowest global index of the rates supported by in the group.

Parameters
stationthe minstrel HT wifi remote station
groupIdthe group ID
Returns
the lowest global index

Definition at line 1864 of file minstrel-ht-wifi-manager.cc.

References GetIndex(), ns3::MinstrelHtWifiRemoteStation::m_groupsTable, NS_ASSERT, and NS_LOG_FUNCTION.

+ Here is the call graph for this function:

Time ns3::MinstrelHtWifiManager::GetMpduTxTime ( uint32_t  groupId,
WifiMode  mode 
) const
private

Obtain the TXtime saved in the group information.

Parameters
groupIdthe group ID
modethe wifi mode
Returns
the transmit time

Definition at line 384 of file minstrel-ht-wifi-manager.cc.

References m_minstrelGroups, NS_ASSERT, NS_LOG_FUNCTION, and ns3::Seconds().

Referenced by CalculateRetransmits().

+ Here is the call graph for this function:

+ Here is the caller graph for this function:

uint32_t ns3::MinstrelHtWifiManager::GetNextSample ( MinstrelHtWifiRemoteStation station)
private

Getting the next sample from Sample Table.

Parameters
stationthe wifi remote station
Returns
the next sample

Definition at line 1082 of file minstrel-ht-wifi-manager.cc.

References GetIndex(), ns3::MinstrelHtWifiRemoteStation::m_groupsTable, ns3::MinstrelHtWifiRemoteStation::m_sampleGroup, ns3::MinstrelWifiRemoteStation::m_sampleTable, NS_LOG_DEBUG, NS_LOG_FUNCTION, and SetNextSample().

Referenced by FindRate().

+ Here is the call graph for this function:

+ Here is the caller graph for this function:

uint32_t ns3::MinstrelHtWifiManager::GetRateId ( uint32_t  index)
private

For managing rates from different groups, a global index for all rates in all groups is used.

The group order is fixed by BW -> SGI -> streams. Following functions convert from groupId and rateId to global index and vice versa.

Parameters
indexthe index
Returns
the rate ID Return the rateId inside a group, from the global index.
Parameters
indexthe index
Returns
the rate ID

Definition at line 1811 of file minstrel-ht-wifi-manager.cc.

References m_numRates, and NS_LOG_FUNCTION.

Referenced by CalculateRetransmits(), CountRetries(), DoGetDataTxVector(), DoGetRtsTxVector(), DoReportAmpduTxStatus(), DoReportDataFailed(), DoReportDataOk(), FindRate(), SetBestProbabilityRate(), SetBestStationThRates(), and UpdateRate().

+ Here is the caller graph for this function:

WifiModeList ns3::MinstrelHtWifiManager::GetVhtDeviceMcsList ( void  ) const
private

Returns a list of only the VHT MCS supported by the device.

Returns
the list of the VHT MCS supported

Definition at line 1879 of file minstrel-ht-wifi-manager.cc.

References ns3::WifiPhy::GetMcs(), ns3::WifiMode::GetModulationClass(), ns3::WifiPhy::GetNMcs(), ns3::WifiRemoteStationManager::GetPhy(), third::phy, and ns3::WIFI_MOD_CLASS_VHT.

Referenced by DoInitialize().

+ Here is the call graph for this function:

+ Here is the caller graph for this function:

uint32_t ns3::MinstrelHtWifiManager::GetVhtGroupId ( uint8_t  txstreams,
uint8_t  sgi,
uint8_t  chWidth 
)
private

Returns the groupId of a VHT MCS with the given number of streams, if using sgi and the channel width used.

Parameters
txstreamsthe number of streams
sgishort guard interval enabled (0 or 1)
chWidththe channel width (MHz)
Returns
the VHT group ID

Definition at line 1837 of file minstrel-ht-wifi-manager.cc.

References ns3::MAX_HT_STREAM_GROUPS, ns3::MAX_SUPPORTED_STREAMS, and NS_LOG_FUNCTION.

Referenced by DoInitialize().

+ Here is the caller graph for this function:

void ns3::MinstrelHtWifiManager::InitSampleTable ( MinstrelHtWifiRemoteStation station)
private

Initialize Sample Table.

Parameters
stationthe minstrel HT wifi remote station

The next two lines basically tries to generate a random number between 0 and the number of available rates

Definition at line 1664 of file minstrel-ht-wifi-manager.cc.

References ns3::RandomVariableStream::GetInteger(), ns3::MinstrelWifiRemoteStation::m_col, ns3::MinstrelWifiRemoteStation::m_index, m_nSampleCol, m_numRates, ns3::MinstrelWifiRemoteStation::m_sampleTable, m_uniformRandomVariable, and NS_LOG_DEBUG.

Referenced by CheckInit().

+ Here is the call graph for this function:

+ Here is the caller graph for this function:

bool ns3::MinstrelHtWifiManager::IsLowLatency ( void  ) const
privatevirtual
Returns
whether this manager is a manager designed to work in low-latency environments.

Note: In this context, low vs high latency is defined in IEEE 802.11 Rate Adaptation: A Practical Approach, by M. Lacage, M.H. Manshaei, and T. Turletti.

Implements ns3::WifiRemoteStationManager.

Definition at line 1075 of file minstrel-ht-wifi-manager.cc.

References NS_LOG_FUNCTION.

bool ns3::MinstrelHtWifiManager::IsValidMcs ( Ptr< WifiPhy phy,
uint8_t  streams,
uint8_t  chWidth,
WifiMode  mode 
)
private

Check the validity of a combination of number of streams, chWidth and mode.

Parameters
phypointer to the wifi phy
streamsthe number of streams
chWidththe channel width (MHz)
modethe wifi mode
Returns
true if the combination is valid

Definition at line 316 of file minstrel-ht-wifi-manager.cc.

References ns3::WifiPhy::IsValidTxVector(), NS_LOG_FUNCTION, ns3::WifiTxVector::SetChannelWidth(), ns3::WifiTxVector::SetMode(), and ns3::WifiTxVector::SetNss().

Referenced by DoInitialize(), and RateInit().

+ Here is the call graph for this function:

+ Here is the caller graph for this function:

void ns3::MinstrelHtWifiManager::PrintSampleTable ( MinstrelHtWifiRemoteStation station)
private

Printing Sample Table.

Parameters
stationthe minstrel HT wifi remote station
void ns3::MinstrelHtWifiManager::PrintTable ( MinstrelHtWifiRemoteStation station)
private

Printing Minstrel Table.

Parameters
stationthe minstrel HT wifi remote station

Definition at line 1696 of file minstrel-ht-wifi-manager.cc.

References ns3::MinstrelHtWifiRemoteStation::m_avgAmpduLen, m_numGroups, ns3::MinstrelWifiRemoteStation::m_samplePacketsCount, ns3::MinstrelHtWifiRemoteStation::m_statsFile, ns3::MinstrelWifiRemoteStation::m_totalPacketsCount, ns3::Max(), NS_LOG_DEBUG, NS_LOG_FUNCTION, and StatsDump().

Referenced by UpdateStats().

+ Here is the call graph for this function:

+ Here is the caller graph for this function:

void ns3::MinstrelHtWifiManager::RateInit ( MinstrelHtWifiRemoteStation station)
private

Initialize Minstrel Table.

Parameters
stationthe minstrel HT wifi remote station

Initialize groups supported by the receiver.

Is VHT supported by the receiver?

If it is an HT MCS, check if VHT only is disabled

Is SGI supported by the receiver?

Is channel width supported by the receiver?

Are streams supported by the receiver?

Group supported.

Create the rate list for the group.

Use the McsValue as the index in the rate table. This way, MCSs not supported are not initialized.

If it is a VHT MCS only add to a VHT group.

Check validity of the VHT MCS

If it is a HT MCS only add to a HT group.

Check if the HT MCS corresponds to groups number of streams.

Mapping between rateId and operationalMcsSet

Select the initial sample index.

Calculate the initial high throughput rates.

Select the rate to use.

Definition at line 1506 of file minstrel-ht-wifi-manager.cc.

References CalculateRetransmits(), FindRate(), ns3::WifiRemoteStationManager::GetChannelWidth(), GetFirstMpduTxTime(), ns3::WifiRemoteStationManager::GetMcsSupported(), ns3::WifiMode::GetMcsValue(), ns3::WifiMode::GetModulationClass(), ns3::WifiRemoteStationManager::GetNumberOfSupportedStreams(), ns3::WifiRemoteStationManager::GetPhy(), ns3::WifiRemoteStationManager::GetShortGuardInterval(), ns3::WifiRemoteStationManager::GetVhtSupported(), IsValidMcs(), ns3::MinstrelHtWifiRemoteStation::m_groupsTable, m_minstrelGroups, ns3::MinstrelWifiRemoteStation::m_nModes, m_numGroups, m_numRates, ns3::MinstrelWifiRemoteStation::m_txrate, m_useVhtOnly, ns3::MAX_HT_GROUP_RATES, NS_LOG_DEBUG, NS_LOG_FUNCTION, SetNextSample(), UpdateStats(), ns3::WIFI_MOD_CLASS_HT, and ns3::WIFI_MOD_CLASS_VHT.

Referenced by CheckInit().

+ Here is the call graph for this function:

+ Here is the caller graph for this function:

void ns3::MinstrelHtWifiManager::SetBestProbabilityRate ( MinstrelHtWifiRemoteStation station,
uint32_t  index 
)
private

Set index rate as maxProbRate if it is better than current value.

Parameters
stationthe minstrel HT wifi remote station
indexthe index

Definition at line 1386 of file minstrel-ht-wifi-manager.cc.

References ns3::HtRateInfo::ewmaProb, GetGroupId(), GetRateId(), visualizer.higcontainer::group, ns3::MinstrelHtWifiRemoteStation::m_groupsTable, ns3::MinstrelWifiRemoteStation::m_maxProbRate, ns3::GroupInfo::m_maxProbRate, and ns3::GroupInfo::m_ratesTable.

Referenced by UpdateStats().

+ Here is the call graph for this function:

+ Here is the caller graph for this function:

void ns3::MinstrelHtWifiManager::SetBestStationThRates ( MinstrelHtWifiRemoteStation station,
uint32_t  index 
)
private

Set index rate as maxTpRate or maxTp2Rate if is better than current values.

Parameters
stationthe minstrel HT wifi remote station
indexthe index

Definition at line 1447 of file minstrel-ht-wifi-manager.cc.

References GetGroupId(), GetRateId(), visualizer.higcontainer::group, ns3::MinstrelHtWifiRemoteStation::m_groupsTable, ns3::MinstrelWifiRemoteStation::m_maxTpRate, ns3::GroupInfo::m_maxTpRate, ns3::MinstrelWifiRemoteStation::m_maxTpRate2, ns3::GroupInfo::m_maxTpRate2, and ns3::GroupInfo::m_ratesTable.

Referenced by UpdateStats().

+ Here is the call graph for this function:

+ Here is the caller graph for this function:

void ns3::MinstrelHtWifiManager::SetHeSupported ( bool  enable)
virtual

Enable or disable HE capability support.

Parameters
enableenable or disable HE capability support

Reimplemented from ns3::WifiRemoteStationManager.

Definition at line 1911 of file minstrel-ht-wifi-manager.cc.

References NS_FATAL_ERROR.

void ns3::MinstrelHtWifiManager::SetNextSample ( MinstrelHtWifiRemoteStation station)
private

Set the next sample from Sample Table.

Parameters
stationthe wifi remote station

Definition at line 1102 of file minstrel-ht-wifi-manager.cc.

References ns3::MinstrelHtWifiRemoteStation::m_groupsTable, m_nSampleCol, m_numGroups, m_numRates, ns3::MinstrelHtWifiRemoteStation::m_sampleGroup, ns3::MinstrelWifiRemoteStation::m_sampleTable, NS_LOG_DEBUG, and NS_LOG_FUNCTION.

Referenced by GetNextSample(), and RateInit().

+ Here is the caller graph for this function:

void ns3::MinstrelHtWifiManager::SetupMac ( const Ptr< WifiMac mac)
virtual

Set up MAC associated with this device since it is the object that knows the full set of timing parameters (e.g.

IFS).

Parameters
macthe MAC of this device

Reimplemented from ns3::WifiRemoteStationManager.

Definition at line 308 of file minstrel-ht-wifi-manager.cc.

References m_legacyManager, NS_LOG_FUNCTION, and ns3::WifiRemoteStationManager::SetupMac().

+ Here is the call graph for this function:

void ns3::MinstrelHtWifiManager::SetupPhy ( const Ptr< WifiPhy phy)
virtual

Set up PHY associated with this device since it is the object that knows the full set of transmit rates that are supported.

Parameters
phythe PHY of this device

Reimplemented from ns3::WifiRemoteStationManager.

Definition at line 181 of file minstrel-ht-wifi-manager.cc.

References m_legacyManager, NS_LOG_FUNCTION, and ns3::WifiRemoteStationManager::SetupPhy().

+ Here is the call graph for this function:

void ns3::MinstrelHtWifiManager::StatsDump ( MinstrelHtWifiRemoteStation station,
uint32_t  index,
std::ofstream &  of 
)
private
void ns3::MinstrelHtWifiManager::UpdatePacketCounters ( MinstrelHtWifiRemoteStation station,
uint8_t  nSuccessfulMpdus,
uint8_t  nFailedMpdus 
)
private
void ns3::MinstrelHtWifiManager::UpdateRate ( MinstrelHtWifiRemoteStation station)
private

Update rate.

Parameters
stationthe minstrel HT wifi remote station

Retry Chain table is implemented here.

FIXME Currently, NS3 does not retransmit an entire A-MPDU when BACK is missing but retransmits each MPDU until MPDUs lifetime expires (or a BACK is received). Then, there is no way to control A-MPDU retries (no call to NeedDataRetransmission). So, it is possible that the A-MPDU keeps retrying after longRetry reaches its limit.

Try | LOOKAROUND RATE | NORMAL RATE

1 | Random rate | Best throughput 2 | Next best throughput | Next best throughput 3 | Best probability | Best probability

Note: For clarity, multiple blocks of if's and else's are used Following implementation in Linux, in MinstrelHT Lowest baserate is not used. Explanation can be found here: http://marc.info/?l=linux-wireless&m=144602778611966&w=2

Get the ids for all rates.

For normal rate, we're not currently sampling random rates.

Use best throughput rate.

< There are still a few retries.

Use second best throughput rate.

Use best probability rate.

We're currently sampling random rates.

Sample rate is used only once Use the best rate.

Use the best probability rate.

Definition at line 745 of file minstrel-ht-wifi-manager.cc.

References CheckInit(), GetGroupId(), GetRateId(), ns3::MinstrelHtWifiRemoteStation::m_groupsTable, ns3::MinstrelWifiRemoteStation::m_initialized, ns3::MinstrelWifiRemoteStation::m_isSampling, ns3::MinstrelWifiRemoteStation::m_longRetry, ns3::MinstrelWifiRemoteStation::m_maxProbRate, ns3::MinstrelWifiRemoteStation::m_maxTpRate, ns3::MinstrelWifiRemoteStation::m_maxTpRate2, ns3::MinstrelWifiRemoteStation::m_txrate, NS_ASSERT_MSG, NS_LOG_DEBUG, and NS_LOG_FUNCTION.

Referenced by DoReportAmpduTxStatus(), and DoReportDataFailed().

+ Here is the call graph for this function:

+ Here is the caller graph for this function:

void ns3::MinstrelHtWifiManager::UpdateRetry ( MinstrelHtWifiRemoteStation station)
private

Update the number of retries and reset accordingly.

Parameters
stationthe wifi remote station

Definition at line 846 of file minstrel-ht-wifi-manager.cc.

References ns3::MinstrelWifiRemoteStation::m_longRetry, ns3::MinstrelWifiRemoteStation::m_shortRetry, and NS_LOG_FUNCTION.

Referenced by DoReportAmpduTxStatus(), DoReportDataOk(), DoReportFinalDataFailed(), and DoReportFinalRtsFailed().

+ Here is the caller graph for this function:

void ns3::MinstrelHtWifiManager::UpdateStats ( MinstrelHtWifiRemoteStation station)
private

Member Data Documentation

double ns3::MinstrelHtWifiManager::m_ewmaLevel
private

Exponential weighted moving average level (or coefficient).

Definition at line 603 of file minstrel-ht-wifi-manager.h.

Referenced by CheckInit(), GetTypeId(), and UpdateStats().

uint32_t ns3::MinstrelHtWifiManager::m_frameLength
private

Frame length used for calculate modes TxTime.

Definition at line 606 of file minstrel-ht-wifi-manager.h.

Referenced by CalculateFirstMpduTxDuration(), CalculateMpduTxDuration(), CheckInit(), and GetTypeId().

Ptr<MinstrelWifiManager> ns3::MinstrelHtWifiManager::m_legacyManager
private
double ns3::MinstrelHtWifiManager::m_lookAroundRate
private

The % to try other rates than our current rate.

Definition at line 602 of file minstrel-ht-wifi-manager.h.

Referenced by CheckInit(), and GetTypeId().

MinstrelMcsGroups ns3::MinstrelHtWifiManager::m_minstrelGroups
private
uint32_t ns3::MinstrelHtWifiManager::m_nSampleCol
private

Number of sample columns.

Definition at line 605 of file minstrel-ht-wifi-manager.h.

Referenced by CheckInit(), GetTypeId(), InitSampleTable(), and SetNextSample().

uint8_t ns3::MinstrelHtWifiManager::m_numGroups
private

Number of groups Minstrel should consider.

Definition at line 609 of file minstrel-ht-wifi-manager.h.

Referenced by DoInitialize(), PrintTable(), RateInit(), SetNextSample(), UpdateStats(), and ~MinstrelHtWifiManager().

uint8_t ns3::MinstrelHtWifiManager::m_numRates
private

Number of rates per group Minstrel should consider.

Definition at line 610 of file minstrel-ht-wifi-manager.h.

Referenced by CheckInit(), DoInitialize(), GetGroupId(), GetIndex(), GetRateId(), InitSampleTable(), RateInit(), SetNextSample(), StatsDump(), and UpdateStats().

bool ns3::MinstrelHtWifiManager::m_printStats
private

If statistics table should be printed.

Definition at line 614 of file minstrel-ht-wifi-manager.h.

Referenced by CheckInit(), GetTypeId(), and UpdateStats().

TracedCallback<uint64_t, Mac48Address> ns3::MinstrelHtWifiManager::m_rateChange
private

The trace source fired when the transmission rate change.

Definition at line 627 of file minstrel-ht-wifi-manager.h.

Referenced by DoGetDataTxVector(), and GetTypeId().

Ptr<UniformRandomVariable> ns3::MinstrelHtWifiManager::m_uniformRandomVariable
private

Provides uniform random variables.

Definition at line 622 of file minstrel-ht-wifi-manager.h.

Referenced by AssignStreams(), InitSampleTable(), and MinstrelHtWifiManager().

Time ns3::MinstrelHtWifiManager::m_updateStats
private

How frequent do we calculate the stats (1/10 seconds).

Definition at line 601 of file minstrel-ht-wifi-manager.h.

Referenced by CheckInit(), DoCreateStation(), GetTypeId(), and UpdateStats().

bool ns3::MinstrelHtWifiManager::m_useVhtOnly
private

If only VHT MCS should be used, instead of HT and VHT.

Definition at line 612 of file minstrel-ht-wifi-manager.h.

Referenced by GetTypeId(), and RateInit().


The documentation for this class was generated from the following files: