An implementation of the ICMPv6 protocol. More...
#include "icmpv6-l4-protocol.h"
 Inheritance diagram for ns3::Icmpv6L4Protocol:
 Inheritance diagram for ns3::Icmpv6L4Protocol: Collaboration diagram for ns3::Icmpv6L4Protocol:
 Collaboration diagram for ns3::Icmpv6L4Protocol:| Public Member Functions | |
| Icmpv6L4Protocol () | |
| Constructor.  More... | |
| virtual | ~Icmpv6L4Protocol () | 
| Destructor.  More... | |
| int64_t | AssignStreams (int64_t stream) | 
| Assign a fixed random variable stream number to the random variables used by this model.  More... | |
| Ptr< NdiscCache > | CreateCache (Ptr< NetDevice > device, Ptr< Ipv6Interface > interface) | 
| Create a neighbor cache.  More... | |
| void | DelayedSendMessage (Ptr< Packet > packet, Ipv6Address src, Ipv6Address dst, uint8_t ttl) | 
| Helper function used during delayed solicitation.  More... | |
| void | DoDAD (Ipv6Address target, Ptr< Ipv6Interface > interface) | 
| Do the Duplication Address Detection (DAD).  More... | |
| NdiscCache::Ipv6PayloadHeaderPair | ForgeEchoRequest (Ipv6Address src, Ipv6Address dst, uint16_t id, uint16_t seq, Ptr< Packet > data) | 
| Forge an Echo Request.  More... | |
| NdiscCache::Ipv6PayloadHeaderPair | ForgeNA (Ipv6Address src, Ipv6Address dst, Address *hardwareAddress, uint8_t flags) | 
| Forge a Neighbor Advertisement.  More... | |
| NdiscCache::Ipv6PayloadHeaderPair | ForgeNS (Ipv6Address src, Ipv6Address dst, Ipv6Address target, Address hardwareAddress) | 
| Forge a Neighbor Solicitation.  More... | |
| NdiscCache::Ipv6PayloadHeaderPair | ForgeRS (Ipv6Address src, Ipv6Address dst, Address hardwareAddress) | 
| Forge a Router Solicitation.  More... | |
| Time | GetDelayFirstProbe () const | 
| Neighbor Discovery node constants : delay for the first probe.  More... | |
| uint8_t | GetMaxMulticastSolicit () const | 
| Neighbor Discovery node constants: max multicast solicitations.  More... | |
| uint8_t | GetMaxUnicastSolicit () const | 
| Neighbor Discovery node constants: max unicast solicitations.  More... | |
| virtual int | GetProtocolNumber () const | 
| Get the protocol number.  More... | |
| Time | GetReachableTime () const | 
| Neighbor Discovery node constants: reachable time.  More... | |
| Time | GetRetransmissionTime () const | 
| Neighbor Discovery node constants: retransmission timer.  More... | |
| virtual int | GetVersion () const | 
| Get the version of the protocol.  More... | |
| bool | IsAlwaysDad () const | 
| Is the node must do DAD.  More... | |
| bool | Lookup (Ipv6Address dst, Ptr< NetDevice > device, Ptr< NdiscCache > cache, Address *hardwareDestination) | 
| Lookup in the ND cache for the IPv6 address.  More... | |
| bool | Lookup (Ptr< Packet > p, const Ipv6Header &ipHeader, Ipv6Address dst, Ptr< NetDevice > device, Ptr< NdiscCache > cache, Address *hardwareDestination) | 
| Lookup in the ND cache for the IPv6 address (similar as ARP protocol).  More... | |
| void | NotifyNewAggregate () | 
| This method is called by AggregateObject and completes the aggregation by setting the node in the ICMPv6 stack and adding ICMPv6 factory to IPv6 stack connected to the node.  More... | |
| virtual enum IpL4Protocol::RxStatus | Receive (Ptr< Packet > p, Ipv6Header const &header, Ptr< Ipv6Interface > interface) | 
| Receive method.  More... | |
| virtual enum IpL4Protocol::RxStatus | Receive (Ptr< Packet > p, Ipv4Header const &header, Ptr< Ipv4Interface > interface) | 
| Receive method.  More... | |
| void | SendEchoReply (Ipv6Address src, Ipv6Address dst, uint16_t id, uint16_t seq, Ptr< Packet > data) | 
| Send a Echo Reply.  More... | |
| void | SendErrorDestinationUnreachable (Ptr< Packet > malformedPacket, Ipv6Address dst, uint8_t code) | 
| Send an error Destination Unreachable.  More... | |
| void | SendErrorParameterError (Ptr< Packet > malformedPacket, Ipv6Address dst, uint8_t code, uint32_t ptr) | 
| Send an error Parameter Error.  More... | |
| void | SendErrorTimeExceeded (Ptr< Packet > malformedPacket, Ipv6Address dst, uint8_t code) | 
| Send an error Time Exceeded.  More... | |
| void | SendErrorTooBig (Ptr< Packet > malformedPacket, Ipv6Address dst, uint32_t mtu) | 
| Send an error Too Big.  More... | |
| void | SendMessage (Ptr< Packet > packet, Ipv6Address src, Ipv6Address dst, uint8_t ttl) | 
| Send a packet via ICMPv6, note that packet already contains ICMPv6 header.  More... | |
| void | SendMessage (Ptr< Packet > packet, Ipv6Address dst, Icmpv6Header &icmpv6Hdr, uint8_t ttl) | 
| Send a packet via ICMPv6.  More... | |
| void | SendNA (Ipv6Address src, Ipv6Address dst, Address *hardwareAddress, uint8_t flags) | 
| Send a Neighbor Adverstisement.  More... | |
| void | SendNS (Ipv6Address src, Ipv6Address dst, Ipv6Address target, Address hardwareAddress) | 
| Send a Neighbor Solicitation.  More... | |
| void | SendRedirection (Ptr< Packet > redirectedPacket, Ipv6Address src, Ipv6Address dst, Ipv6Address redirTarget, Ipv6Address redirDestination, Address redirHardwareTarget) | 
| Send an ICMPv6 Redirection.  More... | |
| void | SendRS (Ipv6Address src, Ipv6Address dst, Address hardwareAddress) | 
| Send a Router Solicitation.  More... | |
| void | SetNode (Ptr< Node > node) | 
| Set the node.  More... | |
|  Public Member Functions inherited from ns3::IpL4Protocol | |
| virtual | ~IpL4Protocol () | 
| virtual void | ReceiveIcmp (Ipv4Address icmpSource, uint8_t icmpTtl, uint8_t icmpType, uint8_t icmpCode, uint32_t icmpInfo, Ipv4Address payloadSource, Ipv4Address payloadDestination, const uint8_t payload[8]) | 
| Called from lower-level layers to send the ICMP packet up in the stack.  More... | |
| virtual void | ReceiveIcmp (Ipv6Address icmpSource, uint8_t icmpTtl, uint8_t icmpType, uint8_t icmpCode, uint32_t icmpInfo, Ipv6Address payloadSource, Ipv6Address payloadDestination, const uint8_t payload[8]) | 
| Called from lower-level layers to send the ICMPv6 packet up in the stack.  More... | |
|  Public Member Functions inherited from ns3::Object | |
| Object () | |
| Constructor.  More... | |
| virtual | ~Object () | 
| Destructor.  More... | |
| void | AggregateObject (Ptr< Object > other) | 
| Aggregate two Objects together.  More... | |
| void | Dispose (void) | 
| Dispose of this Object.  More... | |
| AggregateIterator | GetAggregateIterator (void) const | 
| Get an iterator to the Objects aggregated to this one.  More... | |
| virtual TypeId | GetInstanceTypeId (void) const | 
| Get the most derived TypeId for this Object.  More... | |
| template<typename T > | |
| Ptr< T > | GetObject (void) const | 
| Get a pointer to the requested aggregated Object.  More... | |
| template<typename T > | |
| Ptr< T > | GetObject (TypeId tid) const | 
| Get a pointer to the requested aggregated Object by TypeId.  More... | |
| void | Initialize (void) | 
| Invoke DoInitialize on all Objects aggregated to this one.  More... | |
| bool | IsInitialized (void) const | 
| Check if the object has been initialized.  More... | |
|  Public Member Functions inherited from ns3::SimpleRefCount< Object, ObjectBase, ObjectDeleter > | |
| SimpleRefCount () | |
| Default constructor.  More... | |
| SimpleRefCount (const SimpleRefCount &o) | |
| Copy constructor.  More... | |
| uint32_t | GetReferenceCount (void) const | 
| Get the reference count of the object.  More... | |
| SimpleRefCount & | operator= (const SimpleRefCount &o) | 
| Assignment operator.  More... | |
| void | Ref (void) const | 
| Increment the reference count.  More... | |
| void | Unref (void) const | 
| Decrement the reference count.  More... | |
|  Public Member Functions inherited from ns3::ObjectBase | |
| virtual | ~ObjectBase () | 
| Virtual destructor.  More... | |
| void | GetAttribute (std::string name, AttributeValue &value) const | 
| Get the value of an attribute, raising fatal errors if unsuccessful.  More... | |
| bool | GetAttributeFailSafe (std::string name, AttributeValue &value) const | 
| Get the value of an attribute without raising erros.  More... | |
| void | SetAttribute (std::string name, const AttributeValue &value) | 
| Set a single attribute, raising fatal errors if unsuccessful.  More... | |
| bool | SetAttributeFailSafe (std::string name, const AttributeValue &value) | 
| Set a single attribute without raising errors.  More... | |
| bool | TraceConnect (std::string name, std::string context, const CallbackBase &cb) | 
| Connect a TraceSource to a Callback with a context.  More... | |
| bool | TraceConnectWithoutContext (std::string name, const CallbackBase &cb) | 
| Connect a TraceSource to a Callback without a context.  More... | |
| bool | TraceDisconnect (std::string name, std::string context, const CallbackBase &cb) | 
| Disconnect from a TraceSource a Callback previously connected with a context.  More... | |
| bool | TraceDisconnectWithoutContext (std::string name, const CallbackBase &cb) | 
| Disconnect from a TraceSource a Callback previously connected without a context.  More... | |
| Static Public Member Functions | |
| static void | FunctionDadTimeout (Ptr< Icmpv6L4Protocol > icmpv6, Ipv6Interface *interface, Ipv6Address addr) | 
| Function called when DAD timeout.  More... | |
| static uint16_t | GetStaticProtocolNumber () | 
| Get ICMPv6 protocol number.  More... | |
| static TypeId | GetTypeId () | 
| Get the type ID.  More... | |
|  Static Public Member Functions inherited from ns3::IpL4Protocol | |
| static TypeId | GetTypeId (void) | 
| Get the type ID.  More... | |
|  Static Public Member Functions inherited from ns3::Object | |
| static TypeId | GetTypeId (void) | 
| Register this type.  More... | |
|  Static Public Member Functions inherited from ns3::ObjectBase | |
| static TypeId | GetTypeId (void) | 
| Get the type ID.  More... | |
| Static Public Attributes | |
| static const uint8_t | PROT_NUMBER = 58 | 
| ICMPv6 protocol number (58).  More... | |
| Protected Member Functions | |
| virtual void | DoDispose () | 
| Dispose this object.  More... | |
|  Protected Member Functions inherited from ns3::Object | |
| Object (const Object &o) | |
| Copy an Object.  More... | |
| virtual void | DoInitialize (void) | 
| Initialize() implementation.  More... | |
|  Protected Member Functions inherited from ns3::ObjectBase | |
| void | ConstructSelf (const AttributeConstructionList &attributes) | 
| Complete construction of ObjectBase; invoked by derived classes.  More... | |
| virtual void | NotifyConstructionCompleted (void) | 
| Notifier called once the ObjectBase is fully constructed.  More... | |
| Private Types | |
| typedef std::list< Ptr< NdiscCache > > | CacheList | 
| container of NdiscCaches  More... | |
| Private Member Functions | |
| Ptr< NdiscCache > | FindCache (Ptr< NetDevice > device) | 
| Get the cache corresponding to the device.  More... | |
| void | Forward (Ipv6Address source, Icmpv6Header icmp, uint32_t info, Ipv6Header ipHeader, const uint8_t payload[8]) | 
| Notify an ICMPv6 reception to upper layers (if requested).  More... | |
| virtual IpL4Protocol::DownTargetCallback | GetDownTarget (void) const | 
| This method allows a caller to get the current down target callback set for this L4 protocol (IPv4 case)  More... | |
| virtual IpL4Protocol::DownTargetCallback6 | GetDownTarget6 (void) const | 
| This method allows a caller to get the current down target callback set for this L4 protocol (IPv6 case)  More... | |
| void | HandleDestinationUnreachable (Ptr< Packet > p, Ipv6Address const &src, Ipv6Address const &dst, Ptr< Ipv6Interface > interface) | 
| Receive Destination Unreachable method.  More... | |
| void | HandleEchoRequest (Ptr< Packet > p, Ipv6Address const &src, Ipv6Address const &dst, Ptr< Ipv6Interface > interface) | 
| Receive Echo Request method.  More... | |
| void | HandleNA (Ptr< Packet > p, Ipv6Address const &src, Ipv6Address const &dst, Ptr< Ipv6Interface > interface) | 
| Receive Neighbor Advertisement method.  More... | |
| void | HandleNS (Ptr< Packet > p, Ipv6Address const &src, Ipv6Address const &dst, Ptr< Ipv6Interface > interface) | 
| Receive Neighbor Solicitation method.  More... | |
| void | HandlePacketTooBig (Ptr< Packet > p, Ipv6Address const &src, Ipv6Address const &dst, Ptr< Ipv6Interface > interface) | 
| Receive Packet Too Big method.  More... | |
| void | HandleParameterError (Ptr< Packet > p, Ipv6Address const &src, Ipv6Address const &dst, Ptr< Ipv6Interface > interface) | 
| Receive Parameter Error method.  More... | |
| void | HandleRA (Ptr< Packet > p, Ipv6Address const &src, Ipv6Address const &dst, Ptr< Ipv6Interface > interface) | 
| Receive Router Advertisement method.  More... | |
| void | HandleRedirection (Ptr< Packet > p, Ipv6Address const &src, Ipv6Address const &dst, Ptr< Ipv6Interface > interface) | 
| Receive Redirection method.  More... | |
| void | HandleRS (Ptr< Packet > p, Ipv6Address const &src, Ipv6Address const &dst, Ptr< Ipv6Interface > interface) | 
| Receive Router Solicitation method.  More... | |
| void | HandleTimeExceeded (Ptr< Packet > p, Ipv6Address const &src, Ipv6Address const &dst, Ptr< Ipv6Interface > interface) | 
| Receive Time Exceeded method.  More... | |
| void | ReceiveLLA (Icmpv6OptionLinkLayerAddress lla, Ipv6Address const &src, Ipv6Address const &dst, Ptr< Ipv6Interface > interface) | 
| Link layer address option processing.  More... | |
| virtual void | SetDownTarget (IpL4Protocol::DownTargetCallback cb) | 
| This method allows a caller to set the current down target callback set for this L4 protocol (IPv4 case)  More... | |
| virtual void | SetDownTarget6 (IpL4Protocol::DownTargetCallback6 cb) | 
| This method allows a caller to set the current down target callback set for this L4 protocol (IPv6 case)  More... | |
| Private Attributes | |
| bool | m_alwaysDad | 
| Always do DAD ?  More... | |
| CacheList | m_cacheList | 
| A list of cache by device.  More... | |
| Time | m_delayFirstProbe | 
| Neighbor Discovery node constants: delay for the first probe.  More... | |
| IpL4Protocol::DownTargetCallback6 | m_downTarget | 
| callback to Ipv6::Send  More... | |
| uint8_t | m_maxMulticastSolicit | 
| Neighbor Discovery node constants: max multicast solicitations.  More... | |
| uint8_t | m_maxUnicastSolicit | 
| Neighbor Discovery node constants: max unicast solicitations.  More... | |
| Ptr< Node > | m_node | 
| The node.  More... | |
| Time | m_reachableTime | 
| Neighbor Discovery node constants: reachable time.  More... | |
| Time | m_retransmissionTime | 
| Neighbor Discovery node constants: retransmission timer.  More... | |
| Ptr< RandomVariableStream > | m_solicitationJitter | 
| Random jitter before sending solicitations.  More... | |
| Additional Inherited Members | |
|  Public Types inherited from ns3::IpL4Protocol | |
| typedef Callback< void, Ptr< Packet >, Ipv4Address, Ipv4Address, uint8_t, Ptr< Ipv4Route > > | DownTargetCallback | 
| callback to send packets over IPv4  More... | |
| typedef Callback< void, Ptr< Packet >, Ipv6Address, Ipv6Address, uint8_t, Ptr< Ipv6Route > > | DownTargetCallback6 | 
| callback to send packets over IPv6  More... | |
| enum | RxStatus { RX_OK, RX_CSUM_FAILED, RX_ENDPOINT_CLOSED, RX_ENDPOINT_UNREACH } | 
| Rx status codes.  More... | |
|  Related Functions inherited from ns3::ObjectBase | |
| static TypeId | GetObjectIid (void) | 
| Ensure the TypeId for ObjectBase gets fully configured to anchor the inheritance tree properly.  More... | |
An implementation of the ICMPv6 protocol.
ns3::Icmpv6L4Protocol is accessible through the following paths with Config::Set and Config::Connect:
No TraceSources are defined for this type.
 Size of this type is 104 bytes (on a 64-bit architecture). 
Definition at line 52 of file icmpv6-l4-protocol.h.
| 
 | private | 
container of NdiscCaches
Definition at line 384 of file icmpv6-l4-protocol.h.
| ns3::Icmpv6L4Protocol::Icmpv6L4Protocol | ( | ) | 
| 
 | virtual | 
| int64_t ns3::Icmpv6L4Protocol::AssignStreams | ( | int64_t | stream | ) | 
Assign a fixed random variable stream number to the random variables used by this model.
Return the number of streams (possibly zero) that have been assigned.
| stream | first stream index to use | 
Definition at line 129 of file icmpv6-l4-protocol.cc.
References m_solicitationJitter, NS_LOG_FUNCTION, and ns3::RandomVariableStream::SetStream().
 Here is the call graph for this function:
 Here is the call graph for this function:| Ptr< NdiscCache > ns3::Icmpv6L4Protocol::CreateCache | ( | Ptr< NetDevice > | device, | 
| Ptr< Ipv6Interface > | interface | ||
| ) | 
Create a neighbor cache.
| device | thet NetDevice | 
| interface | the IPv6 interface | 
Definition at line 1285 of file icmpv6-l4-protocol.cc.
References ns3::NdiscCache::Flush(), m_cacheList, ns3::MakeCallback(), NS_LOG_FUNCTION, and ns3::NdiscCache::SetDevice().
 Here is the call graph for this function:
 Here is the call graph for this function:| void ns3::Icmpv6L4Protocol::DelayedSendMessage | ( | Ptr< Packet > | packet, | 
| Ipv6Address | src, | ||
| Ipv6Address | dst, | ||
| uint8_t | ttl | ||
| ) | 
Helper function used during delayed solicitation.
Calls SendMessage internally
| packet | the packet to send which contains ICMPv6 header | 
| src | source address | 
| dst | destination address | 
| ttl | next hop limit | 
Definition at line 911 of file icmpv6-l4-protocol.cc.
References NS_LOG_FUNCTION, and SendMessage().
Referenced by SendNS(), and SendRS().
 Here is the call graph for this function:
 Here is the call graph for this function: Here is the caller graph for this function:
 Here is the caller graph for this function:| void ns3::Icmpv6L4Protocol::DoDAD | ( | Ipv6Address | target, | 
| Ptr< Ipv6Interface > | interface | ||
| ) | 
Do the Duplication Address Detection (DAD).
It consists in sending a NS with our IPv6 as target. If we received a NA with matched target address, we could not use the address, else the address pass from TENTATIVE to PERMANENT.
| target | target address | 
| interface | interface | 
Definition at line 188 of file icmpv6-l4-protocol.cc.
References ForgeNS(), ns3::Ipv6Interface::GetDevice(), ns3::Object::GetObject(), ns3::RandomVariableStream::GetValue(), m_alwaysDad, m_node, m_solicitationJitter, ns3::Ipv6Address::MakeSolicitedAddress(), ns3::MilliSeconds(), NS_ASSERT, NS_LOG_FUNCTION, ns3::Simulator::Schedule(), ns3::Ipv6Interface::Send(), and ns3::Ipv6Interface::SetNsDadUid().
Referenced by ns3::Ipv6Interface::AddAddress().
 Here is the call graph for this function:
 Here is the call graph for this function: Here is the caller graph for this function:
 Here is the caller graph for this function:| 
 | protectedvirtual | 
Dispose this object.
Reimplemented from ns3::Object.
Definition at line 113 of file icmpv6-l4-protocol.cc.
References ns3::Object::Dispose(), ns3::Object::DoDispose(), m_cacheList, m_downTarget, m_node, NS_LOG_FUNCTION, and ns3::Callback< R, T1, T2, T3, T4, T5, T6, T7, T8, T9 >::Nullify().
 Here is the call graph for this function:
 Here is the call graph for this function:| 
 | private | 
Get the cache corresponding to the device.
| device | the device | 
Definition at line 1268 of file icmpv6-l4-protocol.cc.
References m_cacheList, NS_ASSERT, and NS_LOG_FUNCTION.
Referenced by HandleNA(), HandleNS(), HandleRedirection(), HandleRS(), Lookup(), and ReceiveLLA().
 Here is the caller graph for this function:
 Here is the caller graph for this function:| NdiscCache::Ipv6PayloadHeaderPair ns3::Icmpv6L4Protocol::ForgeEchoRequest | ( | Ipv6Address | src, | 
| Ipv6Address | dst, | ||
| uint16_t | id, | ||
| uint16_t | seq, | ||
| Ptr< Packet > | data | ||
| ) | 
Forge an Echo Request.
| src | source address | 
| dst | destination address | 
| id | ID of the packet | 
| seq | sequence number | 
| data | the data | 
Definition at line 595 of file icmpv6-l4-protocol.cc.
References ns3::Packet::AddHeader(), ns3::Icmpv6Header::CalculatePseudoHeaderChecksum(), data, ns3::Icmpv6Echo::GetSerializedSize(), ns3::Packet::GetSize(), NS_LOG_FUNCTION, PROT_NUMBER, ns3::Ipv6Header::SetDestinationAddress(), ns3::Ipv6Header::SetHopLimit(), ns3::Icmpv6Echo::SetId(), ns3::Ipv6Header::SetNextHeader(), ns3::Ipv6Header::SetPayloadLength(), ns3::Icmpv6Echo::SetSeq(), and ns3::Ipv6Header::SetSourceAddress().
 Here is the call graph for this function:
 Here is the call graph for this function:| NdiscCache::Ipv6PayloadHeaderPair ns3::Icmpv6L4Protocol::ForgeNA | ( | Ipv6Address | src, | 
| Ipv6Address | dst, | ||
| Address * | hardwareAddress, | ||
| uint8_t | flags | ||
| ) | 
Forge a Neighbor Advertisement.
| src | source IPv6 address | 
| dst | destination IPv6 address | 
| hardwareAddress | our mac address | 
| flags | flags (bitfield => R (4), S (2), O (1)) | 
Definition at line 1199 of file icmpv6-l4-protocol.cc.
References ns3::Packet::AddHeader(), ns3::Icmpv6Header::CalculatePseudoHeaderChecksum(), ns3::Ipv6Address::GetAny(), ns3::Icmpv6NA::GetSerializedSize(), ns3::Packet::GetSize(), NS_LOG_FUNCTION, NS_LOG_LOGIC(), PROT_NUMBER, ns3::Icmpv6NA::SetFlagO(), ns3::Icmpv6NA::SetFlagR(), ns3::Icmpv6NA::SetFlagS(), and ns3::Icmpv6NA::SetIpv6Target().
Referenced by HandleNS().
 Here is the call graph for this function:
 Here is the call graph for this function: Here is the caller graph for this function:
 Here is the caller graph for this function:| NdiscCache::Ipv6PayloadHeaderPair ns3::Icmpv6L4Protocol::ForgeNS | ( | Ipv6Address | src, | 
| Ipv6Address | dst, | ||
| Ipv6Address | target, | ||
| Address | hardwareAddress | ||
| ) | 
Forge a Neighbor Solicitation.
| src | source IPv6 address | 
| dst | destination IPv6 address | 
| target | target IPv6 address | 
| hardwareAddress | our mac address | 
Definition at line 1239 of file icmpv6-l4-protocol.cc.
References ns3::Packet::AddHeader(), ns3::Icmpv6Header::CalculatePseudoHeaderChecksum(), ns3::Ipv6Address::GetAllNodesMulticast(), ns3::Ipv6Address::GetAny(), ns3::Icmpv6NS::GetSerializedSize(), ns3::Packet::GetSize(), NS_LOG_FUNCTION, NS_LOG_LOGIC(), and PROT_NUMBER.
Referenced by DoDAD().
 Here is the call graph for this function:
 Here is the call graph for this function: Here is the caller graph for this function:
 Here is the caller graph for this function:| NdiscCache::Ipv6PayloadHeaderPair ns3::Icmpv6L4Protocol::ForgeRS | ( | Ipv6Address | src, | 
| Ipv6Address | dst, | ||
| Address | hardwareAddress | ||
| ) | 
Forge a Router Solicitation.
| src | source IPv6 address | 
| dst | destination IPv6 address | 
| hardwareAddress | our mac address | 
Definition at line 572 of file icmpv6-l4-protocol.cc.
References ns3::Packet::AddHeader(), ns3::Icmpv6Header::CalculatePseudoHeaderChecksum(), ns3::Icmpv6RS::GetSerializedSize(), ns3::Packet::GetSize(), NS_LOG_FUNCTION, NS_LOG_LOGIC(), and PROT_NUMBER.
 Here is the call graph for this function:
 Here is the call graph for this function:| 
 | private | 
Notify an ICMPv6 reception to upper layers (if requested).
| source | the ICMP source | 
| icmp | the ICMP header | 
| info | information about the ICMP | 
| ipHeader | the IP header carried by the ICMP | 
| payload | the data carried by the ICMP | 
Definition at line 277 of file icmpv6-l4-protocol.cc.
References ns3::Icmpv6Header::GetCode(), ns3::Ipv6Header::GetDestinationAddress(), ns3::Ipv6Header::GetHopLimit(), ns3::Ipv6Header::GetNextHeader(), ns3::Object::GetObject(), ns3::Ipv6Header::GetSourceAddress(), ns3::Icmpv6Header::GetType(), m_node, NS_LOG_FUNCTION, PROT_NUMBER, and ns3::IpL4Protocol::ReceiveIcmp().
Referenced by HandleDestinationUnreachable(), HandlePacketTooBig(), HandleParameterError(), and HandleTimeExceeded().
 Here is the call graph for this function:
 Here is the call graph for this function: Here is the caller graph for this function:
 Here is the caller graph for this function:| 
 | static | 
Function called when DAD timeout.
| icmpv6 | Icmpv6L4Protocol instance | 
| interface | the interface | 
| addr | the IPv6 address | 
Definition at line 1403 of file icmpv6-l4-protocol.cc.
References ns3::Ipv6InterfaceAddress::GetAddress(), ns3::Ipv6Interface::GetAddress(), ns3::Ipv6Address::GetAllRoutersMulticast(), ns3::Ipv6Interface::GetDevice(), ns3::Ipv6Interface::GetNAddresses(), ns3::Ipv6InterfaceAddress::GetState(), ns3::Ipv6InterfaceAddress::INVALID, ns3::Ipv6Address::IsLinkLocal(), NS_LOG_FUNCTION_NOARGS, NS_LOG_LOGIC(), ns3::PeekPointer(), ns3::Ipv6InterfaceAddress::PREFERRED, ns3::Simulator::Schedule(), ns3::Seconds(), SendRS(), and ns3::Ipv6Interface::SetState().
Referenced by ns3::Ipv6Interface::AddAddress().
 Here is the call graph for this function:
 Here is the call graph for this function: Here is the caller graph for this function:
 Here is the caller graph for this function:| Time ns3::Icmpv6L4Protocol::GetDelayFirstProbe | ( | ) | const | 
Neighbor Discovery node constants : delay for the first probe.
Definition at line 1498 of file icmpv6-l4-protocol.cc.
References m_delayFirstProbe.
| 
 | privatevirtual | 
This method allows a caller to get the current down target callback set for this L4 protocol (IPv4 case)
Implements ns3::IpL4Protocol.
Definition at line 1460 of file icmpv6-l4-protocol.cc.
References NS_LOG_FUNCTION.
| 
 | privatevirtual | 
This method allows a caller to get the current down target callback set for this L4 protocol (IPv6 case)
Implements ns3::IpL4Protocol.
Definition at line 1467 of file icmpv6-l4-protocol.cc.
References m_downTarget, and NS_LOG_FUNCTION.
| uint8_t ns3::Icmpv6L4Protocol::GetMaxMulticastSolicit | ( | ) | const | 
Neighbor Discovery node constants: max multicast solicitations.
Definition at line 1474 of file icmpv6-l4-protocol.cc.
References m_maxMulticastSolicit.
| uint8_t ns3::Icmpv6L4Protocol::GetMaxUnicastSolicit | ( | ) | const | 
Neighbor Discovery node constants: max unicast solicitations.
Definition at line 1480 of file icmpv6-l4-protocol.cc.
References m_maxUnicastSolicit.
| 
 | virtual | 
Get the protocol number.
Implements ns3::IpL4Protocol.
Definition at line 170 of file icmpv6-l4-protocol.cc.
References NS_LOG_FUNCTION, and PROT_NUMBER.
| Time ns3::Icmpv6L4Protocol::GetReachableTime | ( | ) | const | 
Neighbor Discovery node constants: reachable time.
Definition at line 1486 of file icmpv6-l4-protocol.cc.
References m_reachableTime.
| Time ns3::Icmpv6L4Protocol::GetRetransmissionTime | ( | ) | const | 
Neighbor Discovery node constants: retransmission timer.
Definition at line 1492 of file icmpv6-l4-protocol.cc.
References m_retransmissionTime.
| 
 | static | 
Get ICMPv6 protocol number.
Definition at line 164 of file icmpv6-l4-protocol.cc.
References NS_LOG_FUNCTION_NOARGS, and PROT_NUMBER.
Referenced by ns3::Ipv6Interface::AddAddress(), ns3::Ipv6Interface::DoSetup(), ns3::Ipv6RawSocketImpl::ForwardUp(), ns3::Ipv6L3Protocol::GetIcmpv6(), and ns3::Ipv6RawSocketImpl::SendTo().
 Here is the caller graph for this function:
 Here is the caller graph for this function:| 
 | static | 
Get the type ID.
Definition at line 64 of file icmpv6-l4-protocol.cc.
References m_alwaysDad, m_delayFirstProbe, m_maxMulticastSolicit, m_maxUnicastSolicit, m_reachableTime, m_retransmissionTime, m_solicitationJitter, ns3::MakeBooleanAccessor(), ns3::MakeBooleanChecker(), ns3::MakeIntegerAccessor(), ns3::MakePointerAccessor(), ns3::MakeTimeAccessor(), ns3::MakeTimeChecker(), ns3::Seconds(), and ns3::TypeId::SetParent().
 Here is the call graph for this function:
 Here is the call graph for this function:| 
 | virtual | 
Get the version of the protocol.
Definition at line 176 of file icmpv6-l4-protocol.cc.
References NS_LOG_FUNCTION.
| 
 | private | 
Receive Destination Unreachable method.
| p | the packet | 
| src | source address | 
| dst | destination address | 
| interface | the interface from which the packet is coming | 
Definition at line 828 of file icmpv6-l4-protocol.cc.
References ns3::Packet::Copy(), ns3::Packet::CopyData(), Forward(), ns3::Icmpv6Header::GetCode(), ns3::Icmpv6DestinationUnreachable::GetPacket(), ns3::Ipv6Header::GetSerializedSize(), ns3::Packet::GetSize(), NS_LOG_FUNCTION, and ns3::Packet::RemoveHeader().
Referenced by Receive().
 Here is the call graph for this function:
 Here is the call graph for this function: Here is the caller graph for this function:
 Here is the caller graph for this function:| 
 | private | 
Receive Echo Request method.
| p | the packet | 
| src | source address | 
| dst | destination address | 
| interface | the interface from which the packet is coming | 
Definition at line 300 of file icmpv6-l4-protocol.cc.
References ns3::Packet::CopyData(), ns3::Ipv6InterfaceAddress::GetAddress(), ns3::Icmpv6Echo::GetId(), ns3::Ipv6Interface::GetLinkLocalAddress(), ns3::Icmpv6Echo::GetSeq(), ns3::Packet::GetSize(), ns3::Ipv6Address::IsMulticast(), NS_LOG_FUNCTION, ns3::Packet::RemoveHeader(), and SendEchoReply().
Referenced by Receive().
 Here is the call graph for this function:
 Here is the call graph for this function: Here is the caller graph for this function:
 Here is the caller graph for this function:| 
 | private | 
Receive Neighbor Advertisement method.
| p | the packet | 
| src | source address | 
| dst | destination address | 
| interface | the interface from which the packet is coming | 
Definition at line 617 of file icmpv6-l4-protocol.cc.
References ns3::NdiscCache::Entry::ClearWaitingPacket(), ns3::Packet::CopyData(), FindCache(), ns3::Ipv6InterfaceAddress::GetAddress(), ns3::Ipv6Interface::GetAddress(), ns3::Icmpv6OptionLinkLayerAddress::GetAddress(), ns3::Ipv6Interface::GetDevice(), ns3::Icmpv6NA::GetFlagO(), ns3::Icmpv6NA::GetFlagR(), ns3::Icmpv6NA::GetFlagS(), ns3::NdiscCache::GetInterface(), ns3::Icmpv6NA::GetIpv6Target(), ns3::NdiscCache::Entry::GetMacAddress(), ns3::Ipv6Interface::GetNAddresses(), ns3::Ipv6InterfaceAddress::GetState(), ns3::Icmpv6Header::ICMPV6_OPT_LINK_LAYER_TARGET, ns3::Ipv6InterfaceAddress::INVALID, ns3::NdiscCache::Entry::IsIncomplete(), ns3::NdiscCache::Entry::IsPermanent(), ns3::NdiscCache::Entry::IsProbe(), ns3::NdiscCache::Entry::IsReachable(), ns3::NdiscCache::Lookup(), ns3::NdiscCache::Entry::MarkReachable(), ns3::NdiscCache::Entry::MarkStale(), NS_LOG_FUNCTION, ns3::Packet::RemoveHeader(), ns3::Ipv6Interface::Send(), ns3::NdiscCache::Entry::SetMacAddress(), ns3::NdiscCache::Entry::SetRouter(), ns3::Ipv6Interface::SetState(), ns3::NdiscCache::Entry::StartReachableTimer(), ns3::NdiscCache::Entry::StopNudTimer(), ns3::Ipv6InterfaceAddress::TENTATIVE, and ns3::Ipv6InterfaceAddress::TENTATIVE_OPTIMISTIC.
Referenced by Receive().
 Here is the call graph for this function:
 Here is the call graph for this function: Here is the caller graph for this function:
 Here is the caller graph for this function:| 
 | private | 
Receive Neighbor Solicitation method.
| p | the packet | 
| src | source address | 
| dst | destination address | 
| interface | the interface from which the packet is coming | 
Definition at line 479 of file icmpv6-l4-protocol.cc.
References ns3::NdiscCache::Add(), ns3::Packet::CopyData(), FindCache(), ForgeNA(), ns3::Ipv6InterfaceAddress::GetAddress(), ns3::Ipv6Interface::GetAddress(), ns3::Icmpv6OptionLinkLayerAddress::GetAddress(), ns3::Ipv6Address::GetAllNodesMulticast(), ns3::Ipv6Address::GetAny(), ns3::Ipv6Interface::GetDevice(), ns3::Icmpv6NS::GetIpv6Target(), ns3::Ipv6Interface::GetLinkLocalAddress(), ns3::NdiscCache::Entry::GetMacAddress(), ns3::Ipv6Interface::GetNAddresses(), ns3::Ipv6InterfaceAddress::GetNsDadUid(), ns3::Object::GetObject(), ns3::Packet::GetUid(), ns3::Icmpv6Header::ICMPV6_OPT_LINK_LAYER_SOURCE, ns3::Ipv6Address::IsAny(), ns3::Ipv6Address::IsLinkLocal(), ns3::NdiscCache::Lookup(), m_node, ns3::NdiscCache::Entry::MarkStale(), NS_LOG_FUNCTION, NS_LOG_LOGIC(), ns3::Packet::RemoveHeader(), ns3::Ipv6Interface::Send(), and ns3::NdiscCache::Entry::SetRouter().
Referenced by Receive().
 Here is the call graph for this function:
 Here is the call graph for this function: Here is the caller graph for this function:
 Here is the caller graph for this function:| 
 | private | 
Receive Packet Too Big method.
| p | the packet | 
| src | source address | 
| dst | destination address | 
| interface | the interface from which the packet is coming | 
Definition at line 863 of file icmpv6-l4-protocol.cc.
References ns3::Packet::Copy(), ns3::Packet::CopyData(), Forward(), ns3::Ipv6Header::GetDestinationAddress(), ns3::Icmpv6TooBig::GetMtu(), ns3::Object::GetObject(), ns3::Icmpv6TooBig::GetPacket(), m_node, NS_LOG_FUNCTION, and ns3::Packet::RemoveHeader().
Referenced by Receive().
 Here is the call graph for this function:
 Here is the call graph for this function: Here is the caller graph for this function:
 Here is the caller graph for this function:| 
 | private | 
Receive Parameter Error method.
| p | the packet | 
| src | source address | 
| dst | destination address | 
| interface | the interface from which the packet is coming | 
Definition at line 883 of file icmpv6-l4-protocol.cc.
References ns3::Packet::Copy(), ns3::Packet::CopyData(), Forward(), ns3::Icmpv6Header::GetCode(), ns3::Icmpv6ParameterError::GetPacket(), NS_LOG_FUNCTION, and ns3::Packet::RemoveHeader().
Referenced by Receive().
 Here is the call graph for this function:
 Here is the call graph for this function: Here is the caller graph for this function:
 Here is the caller graph for this function:| 
 | private | 
Receive Router Advertisement method.
| p | the packet | 
| src | source address | 
| dst | destination address | 
| interface | the interface from which the packet is coming | 
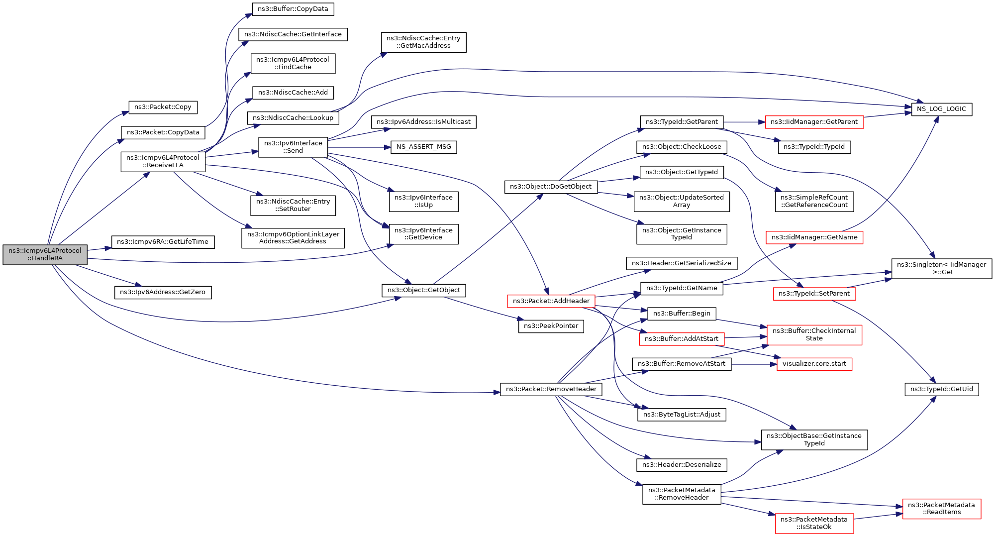
Definition at line 316 of file icmpv6-l4-protocol.cc.
References ns3::Packet::Copy(), ns3::Packet::CopyData(), ns3::Ipv6Interface::GetDevice(), ns3::Icmpv6RA::GetLifeTime(), ns3::Object::GetObject(), ns3::Ipv6Address::GetZero(), ns3::Icmpv6Header::ICMPV6_OPT_LINK_LAYER_SOURCE, ns3::Icmpv6Header::ICMPV6_OPT_MTU, ns3::Icmpv6Header::ICMPV6_OPT_PREFIX, m_node, NS_LOG_FUNCTION, ReceiveLLA(), and ns3::Packet::RemoveHeader().
Referenced by Receive().
 Here is the call graph for this function:
 Here is the call graph for this function: Here is the caller graph for this function:
 Here is the caller graph for this function:| 
 | private | 
Receive Redirection method.
| p | the packet | 
| src | source address | 
| dst | destination address | 
| interface | the interface from which the packet is coming | 
Definition at line 756 of file icmpv6-l4-protocol.cc.
References ns3::NdiscCache::Add(), ns3::Packet::Copy(), ns3::Packet::CopyData(), FindCache(), ns3::Icmpv6OptionLinkLayerAddress::GetAddress(), ns3::Icmpv6Redirection::GetDestination(), ns3::Ipv6Interface::GetDevice(), ns3::Object::GetObject(), ns3::Icmpv6Redirection::GetTarget(), ns3::Icmpv6Header::ICMPV6_OPT_LINK_LAYER_TARGET, ns3::Ipv6Address::IsEqual(), ns3::NdiscCache::Lookup(), m_node, NS_LOG_FUNCTION, ns3::Packet::RemoveHeader(), and ns3::NdiscCache::Entry::SetRouter().
Referenced by Receive().
 Here is the call graph for this function:
 Here is the call graph for this function: Here is the caller graph for this function:
 Here is the caller graph for this function:| 
 | private | 
Receive Router Solicitation method.
| p | the packet | 
| src | source address | 
| dst | destination address | 
| interface | the interface from which the packet is coming | 
Definition at line 440 of file icmpv6-l4-protocol.cc.
References ns3::NdiscCache::Add(), ns3::Packet::CopyData(), FindCache(), ns3::Icmpv6OptionLinkLayerAddress::GetAddress(), ns3::Ipv6Address::GetAny(), ns3::Ipv6Interface::GetDevice(), ns3::NdiscCache::Entry::GetMacAddress(), ns3::Object::GetObject(), ns3::Icmpv6Header::ICMPV6_OPT_LINK_LAYER_SOURCE, ns3::NdiscCache::Lookup(), m_node, ns3::NdiscCache::Entry::MarkStale(), NS_LOG_FUNCTION, NS_LOG_LOGIC(), ns3::Packet::RemoveHeader(), and ns3::NdiscCache::Entry::SetRouter().
Referenced by Receive().
 Here is the call graph for this function:
 Here is the call graph for this function: Here is the caller graph for this function:
 Here is the caller graph for this function:| 
 | private | 
Receive Time Exceeded method.
| p | the packet | 
| src | source address | 
| dst | destination address | 
| interface | the interface from which the packet is coming | 
Definition at line 847 of file icmpv6-l4-protocol.cc.
References ns3::Packet::Copy(), ns3::Packet::CopyData(), Forward(), ns3::Icmpv6Header::GetCode(), ns3::Icmpv6TimeExceeded::GetPacket(), NS_LOG_FUNCTION, and ns3::Packet::RemoveHeader().
Referenced by Receive().
 Here is the call graph for this function:
 Here is the call graph for this function: Here is the caller graph for this function:
 Here is the caller graph for this function:| bool ns3::Icmpv6L4Protocol::IsAlwaysDad | ( | ) | const | 
Is the node must do DAD.
Definition at line 182 of file icmpv6-l4-protocol.cc.
References m_alwaysDad, and NS_LOG_FUNCTION.
| bool ns3::Icmpv6L4Protocol::Lookup | ( | Ipv6Address | dst, | 
| Ptr< NetDevice > | device, | ||
| Ptr< NdiscCache > | cache, | ||
| Address * | hardwareDestination | ||
| ) | 
Lookup in the ND cache for the IPv6 address.
| dst | destination address | 
| device | device | 
| cache | the neighbor cache | 
| hardwareDestination | hardware address | 
Definition at line 1297 of file icmpv6-l4-protocol.cc.
References FindCache(), ns3::NdiscCache::Entry::GetMacAddress(), ns3::NdiscCache::Entry::IsDelay(), ns3::NdiscCache::Entry::IsPermanent(), ns3::NdiscCache::Entry::IsReachable(), ns3::NdiscCache::Entry::IsStale(), ns3::NdiscCache::Lookup(), ns3::NdiscCache::Entry::MarkDelay(), NS_LOG_FUNCTION, and ns3::NdiscCache::Entry::StartDelayTimer().
 Here is the call graph for this function:
 Here is the call graph for this function:| bool ns3::Icmpv6L4Protocol::Lookup | ( | Ptr< Packet > | p, | 
| const Ipv6Header & | ipHeader, | ||
| Ipv6Address | dst, | ||
| Ptr< NetDevice > | device, | ||
| Ptr< NdiscCache > | cache, | ||
| Address * | hardwareDestination | ||
| ) | 
Lookup in the ND cache for the IPv6 address (similar as ARP protocol).
It also send NS request to target and store the waiting packet.
| p | the packet | 
| ipHeader | IPv6 header | 
| dst | destination address | 
| device | device | 
| cache | the neighbor cache | 
| hardwareDestination | hardware address | 
Definition at line 1328 of file icmpv6-l4-protocol.cc.
References ns3::NdiscCache::Add(), ns3::NdiscCache::Entry::AddWaitingPacket(), FindCache(), ns3::Ipv6InterfaceAddress::GetAddress(), ns3::Ipv6Interface::GetAddressMatchingDestination(), ns3::NdiscCache::GetDevice(), ns3::NdiscCache::GetInterface(), ns3::Ipv6Interface::GetLinkLocalAddress(), ns3::NdiscCache::Entry::GetMacAddress(), ns3::Ipv6Interface::GetNAddresses(), ns3::NdiscCache::Entry::IsDelay(), ns3::Ipv6Address::IsLinkLocal(), ns3::NdiscCache::Entry::IsPermanent(), ns3::NdiscCache::Entry::IsReachable(), ns3::NdiscCache::Entry::IsStale(), ns3::NdiscCache::Lookup(), ns3::Ipv6Address::MakeSolicitedAddress(), ns3::NdiscCache::Entry::MarkDelay(), ns3::NdiscCache::Entry::MarkIncomplete(), NS_LOG_FUNCTION, ns3::NdiscCache::Remove(), SendNS(), ns3::NdiscCache::Entry::SetRouter(), ns3::NdiscCache::Entry::StartDelayTimer(), and ns3::NdiscCache::Entry::StartRetransmitTimer().
 Here is the call graph for this function:
 Here is the call graph for this function:| 
 | virtual | 
This method is called by AggregateObject and completes the aggregation by setting the node in the ICMPv6 stack and adding ICMPv6 factory to IPv6 stack connected to the node.
Reimplemented from ns3::Object.
Definition at line 136 of file icmpv6-l4-protocol.cc.
References ns3::Callback< R, T1, T2, T3, T4, T5, T6, T7, T8, T9 >::IsNull(), m_downTarget, m_node, ns3::MakeCallback(), ns3::Object::NotifyNewAggregate(), NS_LOG_FUNCTION, ns3::Ipv6::Send(), SetDownTarget6(), and SetNode().
 Here is the call graph for this function:
 Here is the call graph for this function:| 
 | virtual | 
Receive method.
| p | the packet | 
| header | the IPv6 header | 
| interface | the interface from which the packet is coming | 
Implements ns3::IpL4Protocol.
Definition at line 216 of file icmpv6-l4-protocol.cc.
References ns3::Packet::Copy(), ns3::Ipv6Header::GetDestinationAddress(), ns3::Ipv6Interface::GetDevice(), ns3::Object::GetObject(), ns3::Ipv6Header::GetSourceAddress(), HandleDestinationUnreachable(), HandleEchoRequest(), HandleNA(), HandleNS(), HandlePacketTooBig(), HandleParameterError(), HandleRA(), HandleRedirection(), HandleRS(), HandleTimeExceeded(), ns3::Icmpv6Header::ICMPV6_ECHO_REPLY, ns3::Icmpv6Header::ICMPV6_ECHO_REQUEST, ns3::Icmpv6Header::ICMPV6_ERROR_DESTINATION_UNREACHABLE, ns3::Icmpv6Header::ICMPV6_ERROR_PACKET_TOO_BIG, ns3::Icmpv6Header::ICMPV6_ERROR_PARAMETER_ERROR, ns3::Icmpv6Header::ICMPV6_ERROR_TIME_EXCEEDED, ns3::Icmpv6Header::ICMPV6_ND_NEIGHBOR_ADVERTISEMENT, ns3::Icmpv6Header::ICMPV6_ND_NEIGHBOR_SOLICITATION, ns3::Icmpv6Header::ICMPV6_ND_REDIRECTION, ns3::Icmpv6Header::ICMPV6_ND_ROUTER_ADVERTISEMENT, ns3::Icmpv6Header::ICMPV6_ND_ROUTER_SOLICITATION, m_node, NS_LOG_FUNCTION, NS_LOG_LOGIC(), and ns3::IpL4Protocol::RX_OK.
 Here is the call graph for this function:
 Here is the call graph for this function:| 
 | virtual | 
Receive method.
| p | the packet | 
| header | the IPv4 header | 
| interface | the interface from which the packet is coming | 
Implements ns3::IpL4Protocol.
Definition at line 210 of file icmpv6-l4-protocol.cc.
References NS_LOG_FUNCTION, and ns3::IpL4Protocol::RX_ENDPOINT_UNREACH.
| 
 | private | 
Link layer address option processing.
| lla | LLA option | 
| src | source address | 
| dst | destination address | 
| interface | the interface from which the packet is coming | 
Definition at line 375 of file icmpv6-l4-protocol.cc.
References ns3::NdiscCache::Add(), FindCache(), ns3::Icmpv6OptionLinkLayerAddress::GetAddress(), ns3::Ipv6Interface::GetDevice(), ns3::NdiscCache::GetInterface(), ns3::NdiscCache::Lookup(), NS_LOG_FUNCTION, ns3::Ipv6Interface::Send(), and ns3::NdiscCache::Entry::SetRouter().
Referenced by HandleRA().
 Here is the call graph for this function:
 Here is the call graph for this function: Here is the caller graph for this function:
 Here is the caller graph for this function:| void ns3::Icmpv6L4Protocol::SendEchoReply | ( | Ipv6Address | src, | 
| Ipv6Address | dst, | ||
| uint16_t | id, | ||
| uint16_t | seq, | ||
| Ptr< Packet > | data | ||
| ) | 
Send a Echo Reply.
| src | source IPv6 address | 
| dst | destination IPv6 address | 
| id | id of the packet | 
| seq | sequence number | 
| data | auxiliary data | 
Definition at line 978 of file icmpv6-l4-protocol.cc.
References ns3::Packet::AddHeader(), ns3::Icmpv6Header::CalculatePseudoHeaderChecksum(), data, ns3::Icmpv6Echo::GetSerializedSize(), ns3::Packet::GetSize(), NS_LOG_FUNCTION, PROT_NUMBER, SendMessage(), ns3::Icmpv6Echo::SetId(), and ns3::Icmpv6Echo::SetSeq().
Referenced by HandleEchoRequest().
 Here is the call graph for this function:
 Here is the call graph for this function: Here is the caller graph for this function:
 Here is the caller graph for this function:| void ns3::Icmpv6L4Protocol::SendErrorDestinationUnreachable | ( | Ptr< Packet > | malformedPacket, | 
| Ipv6Address | dst, | ||
| uint8_t | code | ||
| ) | 
Send an error Destination Unreachable.
| malformedPacket | the malformed packet | 
| dst | destination IPv6 address | 
| code | code of the error | 
Definition at line 1050 of file icmpv6-l4-protocol.cc.
References ns3::Packet::CreateFragment(), ns3::Packet::GetSize(), NS_LOG_FUNCTION, NS_LOG_LOGIC(), SendMessage(), ns3::Icmpv6Header::SetCode(), and ns3::Icmpv6DestinationUnreachable::SetPacket().
 Here is the call graph for this function:
 Here is the call graph for this function:| void ns3::Icmpv6L4Protocol::SendErrorParameterError | ( | Ptr< Packet > | malformedPacket, | 
| Ipv6Address | dst, | ||
| uint8_t | code, | ||
| uint32_t | ptr | ||
| ) | 
Send an error Parameter Error.
| malformedPacket | the malformed packet | 
| dst | destination IPv6 address | 
| code | code of the error | 
| ptr | byte of p where the error is located | 
Definition at line 1123 of file icmpv6-l4-protocol.cc.
References ns3::Packet::CreateFragment(), ns3::Packet::GetSize(), NS_LOG_FUNCTION, NS_LOG_LOGIC(), SendMessage(), ns3::Icmpv6Header::SetCode(), ns3::Icmpv6ParameterError::SetPacket(), and ns3::Icmpv6ParameterError::SetPtr().
 Here is the call graph for this function:
 Here is the call graph for this function:| void ns3::Icmpv6L4Protocol::SendErrorTimeExceeded | ( | Ptr< Packet > | malformedPacket, | 
| Ipv6Address | dst, | ||
| uint8_t | code | ||
| ) | 
Send an error Time Exceeded.
| malformedPacket | the malformed packet | 
| dst | destination IPv6 address | 
| code | code of the error | 
Definition at line 1099 of file icmpv6-l4-protocol.cc.
References ns3::Packet::CreateFragment(), ns3::Packet::GetSize(), NS_LOG_FUNCTION, NS_LOG_LOGIC(), SendMessage(), ns3::Icmpv6Header::SetCode(), and ns3::Icmpv6TimeExceeded::SetPacket().
 Here is the call graph for this function:
 Here is the call graph for this function:| void ns3::Icmpv6L4Protocol::SendErrorTooBig | ( | Ptr< Packet > | malformedPacket, | 
| Ipv6Address | dst, | ||
| uint32_t | mtu | ||
| ) | 
Send an error Too Big.
| malformedPacket | the malformed packet | 
| dst | destination IPv6 address | 
| mtu | the mtu | 
Definition at line 1074 of file icmpv6-l4-protocol.cc.
References ns3::Packet::CreateFragment(), ns3::Packet::GetSize(), NS_LOG_FUNCTION, NS_LOG_LOGIC(), SendMessage(), ns3::Icmpv6Header::SetCode(), ns3::Icmpv6TooBig::SetMtu(), and ns3::Icmpv6TooBig::SetPacket().
 Here is the call graph for this function:
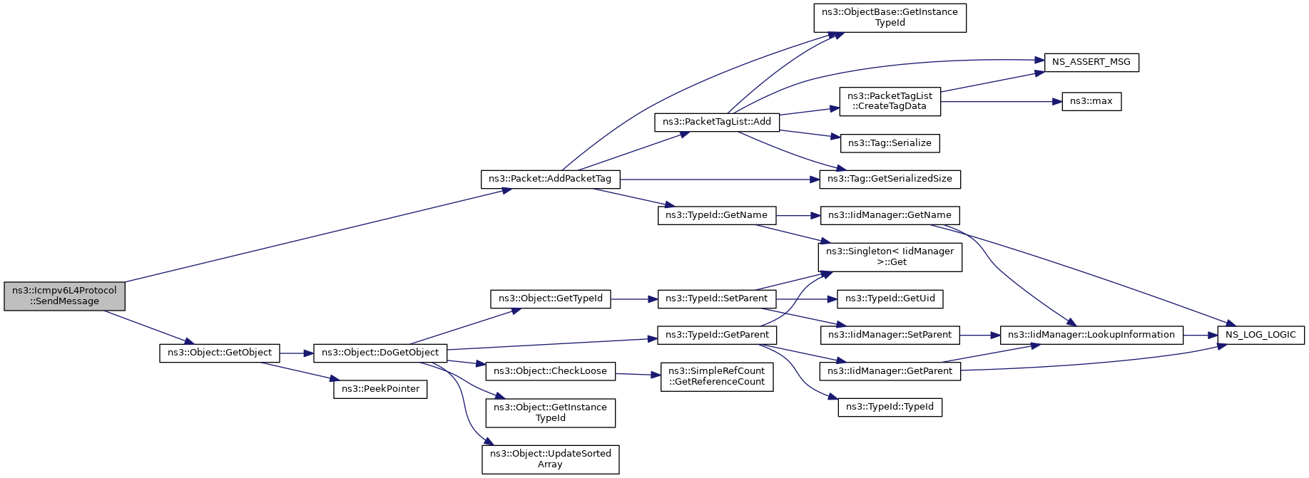
 Here is the call graph for this function:| void ns3::Icmpv6L4Protocol::SendMessage | ( | Ptr< Packet > | packet, | 
| Ipv6Address | src, | ||
| Ipv6Address | dst, | ||
| uint8_t | ttl | ||
| ) | 
Send a packet via ICMPv6, note that packet already contains ICMPv6 header.
| packet | the packet to send which contains ICMPv6 header | 
| src | source address | 
| dst | destination address | 
| ttl | next hop limit | 
Definition at line 899 of file icmpv6-l4-protocol.cc.
References ns3::Packet::AddPacketTag(), ns3::Object::GetObject(), m_downTarget, m_node, NS_ASSERT, NS_LOG_FUNCTION, and PROT_NUMBER.
Referenced by DelayedSendMessage(), SendEchoReply(), SendErrorDestinationUnreachable(), SendErrorParameterError(), SendErrorTimeExceeded(), SendErrorTooBig(), SendNA(), SendNS(), SendRedirection(), and SendRS().
 Here is the call graph for this function:
 Here is the call graph for this function: Here is the caller graph for this function:
 Here is the caller graph for this function:| void ns3::Icmpv6L4Protocol::SendMessage | ( | Ptr< Packet > | packet, | 
| Ipv6Address | dst, | ||
| Icmpv6Header & | icmpv6Hdr, | ||
| uint8_t | ttl | ||
| ) | 
Send a packet via ICMPv6.
| packet | the packet to send | 
| dst | destination address | 
| icmpv6Hdr | ICMPv6 header (needed to calculate checksum after source address is determined by routing stuff | 
| ttl | next hop limit | 
Definition at line 917 of file icmpv6-l4-protocol.cc.
References ns3::Packet::AddHeader(), ns3::Packet::AddPacketTag(), ns3::Icmpv6Header::CalculatePseudoHeaderChecksum(), ns3::Object::GetObject(), ns3::Icmpv6Header::GetSerializedSize(), ns3::Packet::GetSize(), m_downTarget, m_node, NS_ASSERT, NS_LOG_FUNCTION, NS_LOG_LOGIC(), NS_LOG_WARN, PROT_NUMBER, and ns3::SocketIpv6HopLimitTag::SetHopLimit().
 Here is the call graph for this function:
 Here is the call graph for this function:| void ns3::Icmpv6L4Protocol::SendNA | ( | Ipv6Address | src, | 
| Ipv6Address | dst, | ||
| Address * | hardwareAddress, | ||
| uint8_t | flags | ||
| ) | 
Send a Neighbor Adverstisement.
| src | source IPv6 address | 
| dst | destination IPv6 address | 
| hardwareAddress | our MAC address | 
| flags | to set (4 = flag R, 2 = flag S, 3 = flag O) | 
Definition at line 948 of file icmpv6-l4-protocol.cc.
References ns3::Packet::AddHeader(), ns3::Ipv6Address::GetAny(), ns3::Packet::GetSize(), NS_LOG_FUNCTION, NS_LOG_LOGIC(), PROT_NUMBER, and SendMessage().
 Here is the call graph for this function:
 Here is the call graph for this function:| void ns3::Icmpv6L4Protocol::SendNS | ( | Ipv6Address | src, | 
| Ipv6Address | dst, | ||
| Ipv6Address | target, | ||
| Address | hardwareAddress | ||
| ) | 
Send a Neighbor Solicitation.
| src | source IPv6 address | 
| dst | destination IPv6 address | 
| target | target IPv6 address | 
| hardwareAddress | our mac address | 
Definition at line 992 of file icmpv6-l4-protocol.cc.
References ns3::Packet::AddHeader(), DelayedSendMessage(), ns3::Ipv6Address::GetAllNodesMulticast(), ns3::Ipv6Address::GetAny(), ns3::Packet::GetSize(), ns3::RandomVariableStream::GetValue(), ns3::Ipv6Address::IsMulticast(), m_solicitationJitter, ns3::MilliSeconds(), NS_LOG_FUNCTION, NS_LOG_LOGIC(), PROT_NUMBER, ns3::Simulator::Schedule(), and SendMessage().
Referenced by Lookup().
 Here is the call graph for this function:
 Here is the call graph for this function: Here is the caller graph for this function:
 Here is the caller graph for this function:| void ns3::Icmpv6L4Protocol::SendRedirection | ( | Ptr< Packet > | redirectedPacket, | 
| Ipv6Address | src, | ||
| Ipv6Address | dst, | ||
| Ipv6Address | redirTarget, | ||
| Ipv6Address | redirDestination, | ||
| Address | redirHardwareTarget | ||
| ) | 
Send an ICMPv6 Redirection.
| redirectedPacket | the redirected packet | 
| src | IPv6 address to send the redirect from | 
| dst | IPv6 address to send the redirect to | 
| redirTarget | IPv6 target address for Icmpv6Redirection | 
| redirDestination | IPv6 destination address for Icmpv6Redirection | 
| redirHardwareTarget | L2 target address for Icmpv6OptionRdirected | 
Definition at line 1148 of file icmpv6-l4-protocol.cc.
References ns3::Packet::AddAtEnd(), ns3::Packet::AddHeader(), ns3::Icmpv6Header::CalculatePseudoHeaderChecksum(), ns3::Packet::CreateFragment(), ns3::Address::GetLength(), ns3::Icmpv6Redirection::GetSerializedSize(), ns3::Icmpv6OptionLinkLayerAddress::GetSerializedSize(), ns3::Packet::GetSize(), NS_LOG_FUNCTION, NS_LOG_LOGIC(), PROT_NUMBER, SendMessage(), ns3::Icmpv6OptionLinkLayerAddress::SetAddress(), ns3::Icmpv6Redirection::SetDestination(), ns3::Icmpv6OptionRedirected::SetPacket(), and ns3::Icmpv6Redirection::SetTarget().
 Here is the call graph for this function:
 Here is the call graph for this function:| void ns3::Icmpv6L4Protocol::SendRS | ( | Ipv6Address | src, | 
| Ipv6Address | dst, | ||
| Address | hardwareAddress | ||
| ) | 
Send a Router Solicitation.
| src | link-local source address | 
| dst | destination address (usealy ff02::2 i.e all-routers) | 
| hardwareAddress | link-layer address (SHOULD be included if src is not ::) | 
Definition at line 1022 of file icmpv6-l4-protocol.cc.
References ns3::Packet::AddHeader(), DelayedSendMessage(), ns3::Ipv6Address::GetAny(), ns3::Packet::GetSize(), ns3::RandomVariableStream::GetValue(), ns3::Ipv6Address::IsMulticast(), m_solicitationJitter, ns3::MilliSeconds(), NS_LOG_FUNCTION, NS_LOG_LOGIC(), PROT_NUMBER, ns3::Simulator::Schedule(), and SendMessage().
Referenced by FunctionDadTimeout().
 Here is the call graph for this function:
 Here is the call graph for this function: Here is the caller graph for this function:
 Here is the caller graph for this function:| 
 | privatevirtual | 
This method allows a caller to set the current down target callback set for this L4 protocol (IPv4 case)
| cb | current Callback for the L4 protocol | 
Implements ns3::IpL4Protocol.
Definition at line 1447 of file icmpv6-l4-protocol.cc.
References NS_LOG_FUNCTION.
| 
 | privatevirtual | 
This method allows a caller to set the current down target callback set for this L4 protocol (IPv6 case)
| cb | current Callback for the L4 protocol | 
Implements ns3::IpL4Protocol.
Definition at line 1453 of file icmpv6-l4-protocol.cc.
References m_downTarget, and NS_LOG_FUNCTION.
Referenced by NotifyNewAggregate().
 Here is the caller graph for this function:
 Here is the caller graph for this function:Set the node.
| node | the node to set | 
Definition at line 158 of file icmpv6-l4-protocol.cc.
References m_node, and NS_LOG_FUNCTION.
Referenced by NotifyNewAggregate().
 Here is the caller graph for this function:
 Here is the caller graph for this function:| 
 | private | 
Always do DAD ?
Definition at line 425 of file icmpv6-l4-protocol.h.
Referenced by DoDAD(), GetTypeId(), and IsAlwaysDad().
| 
 | private | 
A list of cache by device.
Definition at line 420 of file icmpv6-l4-protocol.h.
Referenced by CreateCache(), DoDispose(), and FindCache().
| 
 | private | 
Neighbor Discovery node constants: delay for the first probe.
Definition at line 410 of file icmpv6-l4-protocol.h.
Referenced by GetDelayFirstProbe(), and GetTypeId().
| 
 | private | 
callback to Ipv6::Send
Definition at line 557 of file icmpv6-l4-protocol.h.
Referenced by DoDispose(), GetDownTarget6(), NotifyNewAggregate(), SendMessage(), and SetDownTarget6().
| 
 | private | 
Neighbor Discovery node constants: max multicast solicitations.
Definition at line 390 of file icmpv6-l4-protocol.h.
Referenced by GetMaxMulticastSolicit(), and GetTypeId().
| 
 | private | 
Neighbor Discovery node constants: max unicast solicitations.
Definition at line 395 of file icmpv6-l4-protocol.h.
Referenced by GetMaxUnicastSolicit(), and GetTypeId().
The node.
Definition at line 415 of file icmpv6-l4-protocol.h.
Referenced by DoDAD(), DoDispose(), Forward(), HandleNS(), HandlePacketTooBig(), HandleRA(), HandleRedirection(), HandleRS(), NotifyNewAggregate(), Receive(), SendMessage(), and SetNode().
| 
 | private | 
Neighbor Discovery node constants: reachable time.
Definition at line 400 of file icmpv6-l4-protocol.h.
Referenced by GetReachableTime(), and GetTypeId().
| 
 | private | 
Neighbor Discovery node constants: retransmission timer.
Definition at line 405 of file icmpv6-l4-protocol.h.
Referenced by GetRetransmissionTime(), and GetTypeId().
| 
 | private | 
Random jitter before sending solicitations.
Definition at line 430 of file icmpv6-l4-protocol.h.
Referenced by AssignStreams(), DoDAD(), GetTypeId(), SendNS(), and SendRS().
| 
 | static | 
ICMPv6 protocol number (58).
Definition at line 64 of file icmpv6-l4-protocol.h.
Referenced by ForgeEchoRequest(), ForgeNA(), ForgeNS(), ForgeRS(), Forward(), GetProtocolNumber(), GetStaticProtocolNumber(), SendEchoReply(), SendMessage(), SendNA(), SendNS(), SendRedirection(), and SendRS().