A Discrete-Event Network Simulator
API
ns3::HePhy Class Reference

PHY entity for HE (11ax)HE PHY is based on VHT PHY. More...

#include "he-phy.h"

+ Inheritance diagram for ns3::HePhy:
+ Collaboration diagram for ns3::HePhy:

Public Types

typedef Callback< void, HeSigAParametersEndOfHeSigACallback
 Callback upon end of HE-SIG-A. More...
 
- Public Types inherited from ns3::PhyEntity
typedef std::pair< std::pair< Time, Time >, WifiModePhyHeaderChunkInfo
 A pair containing information on the PHY header chunk, namely the start and stop times of the chunk and the WifiMode used. More...
 
typedef std::map< WifiPpduField, PhyHeaderChunkInfoPhyHeaderSections
 A map of PhyHeaderChunkInfo elements per PPDU field. More...
 
enum  PhyRxFailureAction { DROP = 0, ABORT, IGNORE }
 Action to perform in case of RX failure. More...
 

Public Member Functions

 HePhy (bool buildModeList=true)
 Constructor for HE PHY. More...
 
virtual ~HePhy ()
 Destructor for HE PHY. More...
 
Ptr< WifiPpduBuildPpdu (const WifiConstPsduMap &psdus, const WifiTxVector &txVector, Time ppduDuration) override
 Build amendment-specific PPDU. More...
 
Time CalculateNonOfdmaDurationForHeTb (const WifiTxVector &txVector) const
 
Time CalculateTxDuration (WifiConstPsduMap psduMap, const WifiTxVector &txVector, WifiPhyBand band) const override
 
void CancelAllEvents (void) override
 Cancel and clear all running events. More...
 
Ptr< const WifiPsduGetAddressedPsduInPpdu (Ptr< const WifiPpdu > ppdu) const override
 Get the PSDU addressed to that PHY in a PPDU (useful for MU PPDU). More...
 
uint8_t GetBssColor (void) const
 
uint16_t GetCenterFrequencyForNonOfdmaPart (const WifiTxVector &txVector, uint16_t staId) const
 Get the center frequency of the non-OFDMA part of the current TxVector for the given STA-ID. More...
 
uint64_t GetCurrentHeTbPpduUid (void) const
 
Time GetLSigDuration (WifiPreamble preamble) const override
 
uint16_t GetMeasurementChannelWidth (const Ptr< const WifiPpdu > ppdu) const override
 Return the channel width used to measure the RSSI. More...
 
WifiSpectrumBand GetNonOfdmaBand (const WifiTxVector &txVector, uint16_t staId) const
 Get the band used to transmit the non-OFDMA part of an HE TB PPDU. More...
 
uint16_t GetNonOfdmaWidth (HeRu::RuSpec ru) const
 Get the width in MHz of the non-OFDMA portion of an HE TB PPDU. More...
 
const PpduFormatsGetPpduFormats (void) const override
 Return the PPDU formats of the PHY. More...
 
WifiSpectrumBand GetRuBandForRx (const WifiTxVector &txVector, uint16_t staId) const
 Get the band in the RX spectrum associated with the RU used by the PSDU transmitted to/by a given STA in a DL MU PPDU/HE TB PPDU. More...
 
WifiSpectrumBand GetRuBandForTx (const WifiTxVector &txVector, uint16_t staId) const
 Get the band in the TX spectrum associated with the RU used by the PSDU transmitted to/by a given STA in a DL MU PPDU/HE TB PPDU. More...
 
Time GetSigADuration (WifiPreamble preamble) const override
 
WifiMode GetSigAMode (void) const override
 
Time GetSigBDuration (const WifiTxVector &txVector) const override
 
WifiMode GetSigBMode (const WifiTxVector &txVector) const override
 
WifiMode GetSigMode (WifiPpduField field, const WifiTxVector &txVector) const override
 Get the WifiMode for the SIG field specified by the PPDU field. More...
 
uint16_t GetStaId (const Ptr< const WifiPpdu > ppdu) const override
 Return the STA ID that has been assigned to the station this PHY belongs to. More...
 
Time GetTrainingDuration (const WifiTxVector &txVector, uint8_t nDataLtf, uint8_t nExtensionLtf=0) const override
 
void NotifyEndOfHeSigA (HeSigAParameters params)
 Fire a EndOfHeSigA callback (if connected) once HE-SIG-A field has been received. More...
 
void SetEndOfHeSigACallback (EndOfHeSigACallback callback)
 Set a callback for a end of HE-SIG-A. More...
 
void StartReceivePreamble (Ptr< WifiPpdu > ppdu, RxPowerWattPerChannelBand rxPowersW, Time rxDuration) override
 Start receiving the PHY preamble of a PPDU (i.e. More...
 
void StartTx (Ptr< WifiPpdu > ppdu) override
 This function is called by SpectrumWifiPhy to send the PPDU while performing amendment-specific actions. More...
 
- Public Member Functions inherited from ns3::VhtPhy
 VhtPhy (bool buildModeList=true)
 Constructor for VHT PHY. More...
 
virtual ~VhtPhy ()
 Destructor for VHT PHY. More...
 
Ptr< WifiPpduBuildPpdu (const WifiConstPsduMap &psdus, const WifiTxVector &txVector, Time ppduDuration) override
 Build amendment-specific PPDU. More...
 
Time GetDuration (WifiPpduField field, const WifiTxVector &txVector) const override
 Get the duration of the PPDU field (or group of fields) used by this entity for the given transmission parameters. More...
 
Time GetLSigDuration (WifiPreamble preamble) const override
 
const PpduFormatsGetPpduFormats (void) const override
 Return the PPDU formats of the PHY. More...
 
WifiMode GetSigMode (WifiPpduField field, const WifiTxVector &txVector) const override
 Get the WifiMode for the SIG field specified by the PPDU field. More...
 
Time GetTrainingDuration (const WifiTxVector &txVector, uint8_t nDataLtf, uint8_t nExtensionLtf=0) const override
 
- Public Member Functions inherited from ns3::HtPhy
 HtPhy (uint8_t maxNss=1, bool buildModeList=true)
 Constructor for HT PHY. More...
 
virtual ~HtPhy ()
 Destructor for HT PHY. More...
 
uint8_t GetBssMembershipSelector (void) const
 
uint8_t GetMaxSupportedMcsIndexPerSs (void) const
 Set the maximum supported MCS index per spatial stream. More...
 
WifiMode GetMcs (uint8_t index) const override
 Get the WifiMode corresponding to the given MCS index. More...
 
Time GetPayloadDuration (uint32_t size, const WifiTxVector &txVector, WifiPhyBand band, MpduType mpdutype, bool incFlag, uint32_t &totalAmpduSize, double &totalAmpduNumSymbols, uint16_t staId) const override
 
bool HandlesMcsModes (void) const override
 Check if the WifiModes handled by this PHY are MCSs. More...
 
bool IsMcsSupported (uint8_t index) const override
 Check if the WifiMode corresponding to the given MCS index is supported. More...
 
void SetMaxSupportedMcsIndexPerSs (uint8_t maxIndex)
 Set the maximum supported MCS index per spatial stream. More...
 
void SetMaxSupportedNss (uint8_t maxNss)
 Configure the maximum number of spatial streams supported by this HT PHY. More...
 
- Public Member Functions inherited from ns3::OfdmPhy
 OfdmPhy (OfdmPhyVariant variant=OFDM_PHY_DEFAULT, bool buildModeList=true)
 Constructor for OFDM PHY. More...
 
virtual ~OfdmPhy ()
 Destructor for OFDM PHY. More...
 
Time GetPayloadDuration (uint32_t size, const WifiTxVector &txVector, WifiPhyBand band, MpduType mpdutype, bool incFlag, uint32_t &totalAmpduSize, double &totalAmpduNumSymbols, uint16_t staId) const override
 
- Public Member Functions inherited from ns3::PhyEntity
virtual ~PhyEntity ()
 Destructor for PHY entity. More...
 
std::list< WifiMode >::const_iterator begin (void) const
 Return a const iterator to the first WifiMode. More...
 
Time CalculatePhyPreambleAndHeaderDuration (const WifiTxVector &txVector) const
 
void CancelRunningEndPreambleDetectionEvents (bool clear=false)
 Cancel and eventually clear all end preamble detection events. More...
 
std::list< WifiMode >::const_iterator end (void) const
 Return a const iterator to past-the-last WifiMode. More...
 
void EndReceiveField (WifiPpduField field, Ptr< Event > event)
 End receiving a given field. More...
 
void EndReceivePayload (Ptr< Event > event)
 The last symbol of the PPDU has arrived. More...
 
Time GetDurationUpToField (WifiPpduField field, const WifiTxVector &txVector) const
 Get the duration of the PPDU up to (but excluding) the given field. More...
 
WifiPpduField GetNextField (WifiPpduField currentField, WifiPreamble preamble) const
 Return the field following the provided one. More...
 
virtual uint8_t GetNumModes (void) const
 
PhyHeaderSections GetPhyHeaderSections (const WifiTxVector &txVector, Time ppduStart) const
 Return a map of PHY header chunk information per PPDU field. More...
 
Time GetRemainingDurationAfterField (Ptr< const WifiPpdu > ppdu, WifiPpduField field) const
 Get the remaining duration of the PPDU after the end of the given field. More...
 
virtual uint16_t GetRxChannelWidth (const WifiTxVector &txVector) const
 Return the channel width used in the reception spectrum model. More...
 
virtual bool IsModeSupported (WifiMode mode) const
 Check if the WifiMode is supported. More...
 
bool NoEndPreambleDetectionEvents (void) const
 
void ResetReceive (Ptr< Event > event)
 Reset PHY at the end of the PPDU under reception after it has failed the PHY header. More...
 
void SetOwner (Ptr< WifiPhy > wifiPhy)
 Set the WifiPhy owning this PHY entity. More...
 
void StartReceiveField (WifiPpduField field, Ptr< Event > event)
 Start receiving a given field. More...
 
void Transmit (Time txDuration, Ptr< WifiPpdu > ppdu, std::string type)
 This function prepares most of the WifiSpectrumSignalParameters parameters and invokes SpectrumWifiPhy's Transmit method. More...
 
- Public Member Functions inherited from ns3::SimpleRefCount< PhyEntity >
 SimpleRefCount ()
 Default constructor. More...
 
 SimpleRefCount (const SimpleRefCount &o)
 Copy constructor. More...
 
uint32_t GetReferenceCount (void) const
 Get the reference count of the object. More...
 
SimpleRefCountoperator= (const SimpleRefCount &o)
 Assignment operator. More...
 
void Ref (void) const
 Increment the reference count. More...
 
void Unref (void) const
 Decrement the reference count. More...
 

Static Public Member Functions

static uint16_t ConvertHeTbPpduDurationToLSigLength (Time ppduDuration, WifiPhyBand band)
 
static Time ConvertLSigLengthToHeTbPpduDuration (uint16_t length, const WifiTxVector &txVector, WifiPhyBand band)
 
static WifiCodeRate GetCodeRate (uint8_t mcsValue)
 Return the coding rate corresponding to the supplied HE MCS index. More...
 
static uint16_t GetConstellationSize (uint8_t mcsValue)
 Return the constellation size corresponding to the supplied HE MCS index. More...
 
static uint64_t GetDataRate (uint8_t mcsValue, uint16_t channelWidth, uint16_t guardInterval, uint8_t nss)
 Return the data rate corresponding to the supplied HE MCS index, channel width, guard interval, and number of spatial streams. More...
 
static uint64_t GetDataRateFromTxVector (const WifiTxVector &txVector, uint16_t staId=SU_STA_ID)
 Return the data rate corresponding to the supplied TXVECTOR for the STA-ID. More...
 
static WifiMode GetHeMcs (uint8_t index)
 Return the HE MCS corresponding to the provided index. More...
 
static WifiMode GetHeMcs0 (void)
 Return MCS 0 from HE MCS values. More...
 
static WifiMode GetHeMcs1 (void)
 Return MCS 1 from HE MCS values. More...
 
static WifiMode GetHeMcs10 (void)
 Return MCS 10 from HE MCS values. More...
 
static WifiMode GetHeMcs11 (void)
 Return MCS 11 from HE MCS values. More...
 
static WifiMode GetHeMcs2 (void)
 Return MCS 2 from HE MCS values. More...
 
static WifiMode GetHeMcs3 (void)
 Return MCS 3 from HE MCS values. More...
 
static WifiMode GetHeMcs4 (void)
 Return MCS 4 from HE MCS values. More...
 
static WifiMode GetHeMcs5 (void)
 Return MCS 5 from HE MCS values. More...
 
static WifiMode GetHeMcs6 (void)
 Return MCS 6 from HE MCS values. More...
 
static WifiMode GetHeMcs7 (void)
 Return MCS 7 from HE MCS values. More...
 
static WifiMode GetHeMcs8 (void)
 Return MCS 8 from HE MCS values. More...
 
static WifiMode GetHeMcs9 (void)
 Return MCS 9 from HE MCS values. More...
 
static uint64_t GetNonHtReferenceRate (uint8_t mcsValue)
 Calculate the rate in bps of the non-HT Reference Rate corresponding to the supplied HE MCS index. More...
 
static uint64_t GetPhyRate (uint8_t mcsValue, uint16_t channelWidth, uint16_t guardInterval, uint8_t nss)
 Return the PHY rate corresponding to the supplied HE MCS index, channel width, guard interval, and number of spatial stream. More...
 
static uint64_t GetPhyRateFromTxVector (const WifiTxVector &txVector, uint16_t staId=SU_STA_ID)
 Return the PHY rate corresponding to the supplied TXVECTOR for the STA-ID. More...
 
static void InitializeModes (void)
 Initialize all HE modes. More...
 
static bool IsModeAllowed (uint16_t channelWidth, uint8_t nss)
 Check whether the combination of <MCS, channel width, NSS> is allowed. More...
 
- Static Public Member Functions inherited from ns3::VhtPhy
static WifiCodeRate GetCodeRate (uint8_t mcsValue)
 Return the coding rate corresponding to the supplied VHT MCS index. More...
 
static uint16_t GetConstellationSize (uint8_t mcsValue)
 Return the constellation size corresponding to the supplied VHT MCS index. More...
 
static uint64_t GetDataRate (uint8_t mcsValue, uint16_t channelWidth, uint16_t guardInterval, uint8_t nss)
 Return the data rate corresponding to the supplied VHT MCS index, channel width, guard interval, and number of spatial streams. More...
 
static uint64_t GetDataRateFromTxVector (const WifiTxVector &txVector, uint16_t staId)
 Return the data rate corresponding to the supplied TXVECTOR. More...
 
static uint64_t GetNonHtReferenceRate (uint8_t mcsValue)
 Calculate the rate in bps of the non-HT Reference Rate corresponding to the supplied VHT MCS index. More...
 
static uint64_t GetPhyRate (uint8_t mcsValue, uint16_t channelWidth, uint16_t guardInterval, uint8_t nss)
 Return the PHY rate corresponding to the supplied VHT MCS index, channel width, guard interval, and number of spatial stream. More...
 
static uint64_t GetPhyRateFromTxVector (const WifiTxVector &txVector, uint16_t staId)
 Return the PHY rate corresponding to the supplied TXVECTOR. More...
 
static WifiMode GetVhtMcs (uint8_t index)
 Return the VHT MCS corresponding to the provided index. More...
 
static WifiMode GetVhtMcs0 (void)
 Return MCS 0 from VHT MCS values. More...
 
static WifiMode GetVhtMcs1 (void)
 Return MCS 1 from VHT MCS values. More...
 
static WifiMode GetVhtMcs2 (void)
 Return MCS 2 from VHT MCS values. More...
 
static WifiMode GetVhtMcs3 (void)
 Return MCS 3 from VHT MCS values. More...
 
static WifiMode GetVhtMcs4 (void)
 Return MCS 4 from VHT MCS values. More...
 
static WifiMode GetVhtMcs5 (void)
 Return MCS 5 from VHT MCS values. More...
 
static WifiMode GetVhtMcs6 (void)
 Return MCS 6 from VHT MCS values. More...
 
static WifiMode GetVhtMcs7 (void)
 Return MCS 7 from VHT MCS values. More...
 
static WifiMode GetVhtMcs8 (void)
 Return MCS 8 from VHT MCS values. More...
 
static WifiMode GetVhtMcs9 (void)
 Return MCS 9 from VHT MCS values. More...
 
static void InitializeModes (void)
 Initialize all VHT modes. More...
 
static bool IsModeAllowed (uint8_t mcsValue, uint16_t channelWidth, uint8_t nss)
 Check whether the combination of <MCS, channel width, NSS> is allowed. More...
 
- Static Public Member Functions inherited from ns3::HtPhy
static WifiCodeRate GetCodeRate (uint8_t mcsValue)
 Return the coding rate corresponding to the supplied HT MCS index between 0 and 7, since HT MCS index > 8 is used for higher NSS. More...
 
static uint16_t GetConstellationSize (uint8_t mcsValue)
 Return the constellation size corresponding to the supplied HT MCS index between 0 and 7, since HT MCS index > 8 is used for higher NSS. More...
 
static uint64_t GetDataRate (uint8_t mcsValue, uint16_t channelWidth, uint16_t guardInterval, uint8_t nss)
 Return the data rate corresponding to the supplied HT MCS index, channel width, guard interval, and number of spatial streams. More...
 
static uint64_t GetDataRateFromTxVector (const WifiTxVector &txVector, uint16_t staId)
 Return the data rate corresponding to the supplied TXVECTOR. More...
 
static WifiCodeRate GetHtCodeRate (uint8_t mcsValue)
 Return the coding rate corresponding to the supplied HT MCS index. More...
 
static uint16_t GetHtConstellationSize (uint8_t mcsValue)
 Return the constellation size corresponding to the supplied HT MCS index. More...
 
static WifiMode GetHtMcs (uint8_t index)
 Return the HT MCS corresponding to the provided index. More...
 
static WifiMode GetHtMcs0 (void)
 Return MCS 0 from HT MCS values. More...
 
static WifiMode GetHtMcs1 (void)
 Return MCS 1 from HT MCS values. More...
 
static WifiMode GetHtMcs10 (void)
 Return MCS 10 from HT MCS values. More...
 
static WifiMode GetHtMcs11 (void)
 Return MCS 11 from HT MCS values. More...
 
static WifiMode GetHtMcs12 (void)
 Return MCS 12 from HT MCS values. More...
 
static WifiMode GetHtMcs13 (void)
 Return MCS 13 from HT MCS values. More...
 
static WifiMode GetHtMcs14 (void)
 Return MCS 14 from HT MCS values. More...
 
static WifiMode GetHtMcs15 (void)
 Return MCS 15 from HT MCS values. More...
 
static WifiMode GetHtMcs16 (void)
 Return MCS 16 from HT MCS values. More...
 
static WifiMode GetHtMcs17 (void)
 Return MCS 17 from HT MCS values. More...
 
static WifiMode GetHtMcs18 (void)
 Return MCS 18 from HT MCS values. More...
 
static WifiMode GetHtMcs19 (void)
 Return MCS 19 from HT MCS values. More...
 
static WifiMode GetHtMcs2 (void)
 Return MCS 2 from HT MCS values. More...
 
static WifiMode GetHtMcs20 (void)
 Return MCS 20 from HT MCS values. More...
 
static WifiMode GetHtMcs21 (void)
 Return MCS 21 from HT MCS values. More...
 
static WifiMode GetHtMcs22 (void)
 Return MCS 22 from HT MCS values. More...
 
static WifiMode GetHtMcs23 (void)
 Return MCS 23 from HT MCS values. More...
 
static WifiMode GetHtMcs24 (void)
 Return MCS 24 from HT MCS values. More...
 
static WifiMode GetHtMcs25 (void)
 Return MCS 25 from HT MCS values. More...
 
static WifiMode GetHtMcs26 (void)
 Return MCS 26 from HT MCS values. More...
 
static WifiMode GetHtMcs27 (void)
 Return MCS 27 from HT MCS values. More...
 
static WifiMode GetHtMcs28 (void)
 Return MCS 28 from HT MCS values. More...
 
static WifiMode GetHtMcs29 (void)
 Return MCS 29 from HT MCS values. More...
 
static WifiMode GetHtMcs3 (void)
 Return MCS 3 from HT MCS values. More...
 
static WifiMode GetHtMcs30 (void)
 Return MCS 30 from HT MCS values. More...
 
static WifiMode GetHtMcs31 (void)
 Return MCS 31 from HT MCS values. More...
 
static WifiMode GetHtMcs4 (void)
 Return MCS 4 from HT MCS values. More...
 
static WifiMode GetHtMcs5 (void)
 Return MCS 5 from HT MCS values. More...
 
static WifiMode GetHtMcs6 (void)
 Return MCS 6 from HT MCS values. More...
 
static WifiMode GetHtMcs7 (void)
 Return MCS 7 from HT MCS values. More...
 
static WifiMode GetHtMcs8 (void)
 Return MCS 8 from HT MCS values. More...
 
static WifiMode GetHtMcs9 (void)
 Return MCS 9 from HT MCS values. More...
 
static WifiMode GetLSigMode (void)
 
static uint64_t GetNonHtReferenceRate (uint8_t mcsValue)
 Calculate the rate in bps of the non-HT Reference Rate corresponding to the supplied HT MCS index. More...
 
static uint64_t GetPhyRate (uint8_t mcsValue, uint16_t channelWidth, uint16_t guardInterval, uint8_t nss)
 Return the PHY rate corresponding to the supplied HT MCS index, channel width, guard interval, and number of spatial stream. More...
 
static uint64_t GetPhyRateFromTxVector (const WifiTxVector &txVector, uint16_t staId)
 Return the PHY rate corresponding to the supplied TXVECTOR. More...
 
static void InitializeModes (void)
 Initialize all HT modes. More...
 
static bool IsModeAllowed (uint16_t channelWidth, uint8_t nss)
 Check whether the combination of <MCS, channel width, NSS> is allowed. More...
 
- Static Public Member Functions inherited from ns3::OfdmPhy
static WifiCodeRate GetCodeRate (const std::string &name)
 Return the WifiCodeRate from the OFDM mode's unique name using ModulationLookupTable. More...
 
static uint16_t GetConstellationSize (const std::string &name)
 Return the constellation size from the OFDM mode's unique name using ModulationLookupTable. More...
 
static uint64_t GetDataRate (const std::string &name, uint16_t channelWidth, uint16_t guardInterval, uint8_t nss)
 Return the data rate from the OFDM mode's unique name and the supplied parameters. More...
 
static uint64_t GetDataRateFromTxVector (const WifiTxVector &txVector, uint16_t staId)
 Return the data rate corresponding to the supplied TXVECTOR. More...
 
static WifiMode GetOfdmRate (uint64_t rate, uint16_t bw=20)
 Return a WifiMode for OFDM corresponding to the provided rate and the channel bandwidth (20, 10, or 5 MHz). More...
 
static WifiMode GetOfdmRate12Mbps (void)
 Return a WifiMode for OFDM at 12Mbps. More...
 
static WifiMode GetOfdmRate12MbpsBW10MHz (void)
 Return a WifiMode for OFDM at 12 Mbps with 10 MHz channel spacing. More...
 
static WifiMode GetOfdmRate12MbpsBW5MHz (void)
 Return a WifiMode for OFDM at 12 Mbps with 5 MHz channel spacing. More...
 
static WifiMode GetOfdmRate13_5MbpsBW5MHz (void)
 Return a WifiMode for OFDM at 13.5 Mbps with 5 MHz channel spacing. More...
 
static WifiMode GetOfdmRate18Mbps (void)
 Return a WifiMode for OFDM at 18 Mbps. More...
 
static WifiMode GetOfdmRate18MbpsBW10MHz (void)
 Return a WifiMode for OFDM at 18 Mbps with 10 MHz channel spacing. More...
 
static WifiMode GetOfdmRate1_5MbpsBW5MHz (void)
 Return a WifiMode for OFDM at 1.5 Mbps with 5 MHz channel spacing. More...
 
static WifiMode GetOfdmRate24Mbps (void)
 Return a WifiMode for OFDM at 24 Mbps. More...
 
static WifiMode GetOfdmRate24MbpsBW10MHz (void)
 Return a WifiMode for OFDM at 24 Mbps with 10 MHz channel spacing. More...
 
static WifiMode GetOfdmRate27MbpsBW10MHz (void)
 Return a WifiMode for OFDM at 27 Mbps with 10 MHz channel spacing. More...
 
static WifiMode GetOfdmRate2_25MbpsBW5MHz (void)
 Return a WifiMode for OFDM at 2.25 Mbps with 5 MHz channel spacing. More...
 
static WifiMode GetOfdmRate36Mbps (void)
 Return a WifiMode for OFDM at 36 Mbps. More...
 
static WifiMode GetOfdmRate3MbpsBW10MHz (void)
 Return a WifiMode for OFDM at 3 Mbps with 10 MHz channel spacing. More...
 
static WifiMode GetOfdmRate3MbpsBW5MHz (void)
 Return a WifiMode for OFDM at 3 Mbps with 5 MHz channel spacing. More...
 
static WifiMode GetOfdmRate48Mbps (void)
 Return a WifiMode for OFDM at 48 Mbps. More...
 
static WifiMode GetOfdmRate4_5MbpsBW10MHz (void)
 Return a WifiMode for OFDM at 4.5 Mbps with 10 MHz channel spacing. More...
 
static WifiMode GetOfdmRate4_5MbpsBW5MHz (void)
 Return a WifiMode for OFDM at 4.5 Mbps with 5 MHz channel spacing. More...
 
static WifiMode GetOfdmRate54Mbps (void)
 Return a WifiMode for OFDM at 54 Mbps. More...
 
static WifiMode GetOfdmRate6Mbps (void)
 Return a WifiMode for OFDM at 6 Mbps. More...
 
static WifiMode GetOfdmRate6MbpsBW10MHz (void)
 Return a WifiMode for OFDM at 6 Mbps with 10 MHz channel spacing. More...
 
static WifiMode GetOfdmRate6MbpsBW5MHz (void)
 Return a WifiMode for OFDM at 6 Mbps with 5 MHz channel spacing. More...
 
static WifiMode GetOfdmRate9Mbps (void)
 Return a WifiMode for OFDM at 9 Mbps. More...
 
static WifiMode GetOfdmRate9MbpsBW10MHz (void)
 Return a WifiMode for OFDM at 9 Mbps with 10 MHz channel spacing. More...
 
static WifiMode GetOfdmRate9MbpsBW5MHz (void)
 Return a WifiMode for OFDM at 9 Mbps with 5 MHz channel spacing. More...
 
static uint64_t GetPhyRate (const std::string &name, uint16_t channelWidth, uint16_t guardInterval, uint8_t nss)
 Return the PHY rate from the OFDM mode's unique name and the supplied parameters. More...
 
static uint64_t GetPhyRateFromTxVector (const WifiTxVector &txVector, uint16_t staId)
 Return the PHY rate corresponding to the supplied TXVECTOR. More...
 
static void InitializeModes (void)
 Initialize all OFDM modes (for all variants). More...
 
static bool IsModeAllowed (uint16_t channelWidth, uint8_t nss)
 Check whether the combination of <WifiMode, channel width, NSS> is allowed. More...
 

Protected Member Functions

void DoAbortCurrentReception (WifiPhyRxfailureReason reason) override
 Perform amendment-specific actions before aborting the current reception. More...
 
void DoEndReceivePayload (Ptr< const WifiPpdu > ppdu) override
 Perform amendment-specific actions at the end of the reception of the payload. More...
 
Ptr< EventDoGetEvent (Ptr< const WifiPpdu > ppdu, RxPowerWattPerChannelBand rxPowersW) override
 Get the event corresponding to the incoming PPDU. More...
 
void DoResetReceive (Ptr< Event > event) override
 Perform amendment-specific actions before resetting PHY at the end of the PPDU under reception after it has failed the PHY header. More...
 
void DoStartReceivePayload (Ptr< Event > event) override
 Start receiving the PSDU (i.e. More...
 
std::pair< uint16_t, WifiSpectrumBandGetChannelWidthAndBand (const WifiTxVector &txVector, uint16_t staId) const override
 Get the channel width and band to use (will be overloaded by child classes). More...
 
uint32_t GetMaxPsduSize (void) const override
 Get the maximum PSDU size in bytes. More...
 
Ptr< SpectrumValueGetTxPowerSpectralDensity (double txPowerW, Ptr< const WifiPpdu > ppdu) const override
 
WifiConstPsduMap GetWifiConstPsduMap (Ptr< const WifiPsdu > psdu, const WifiTxVector &txVector) const override
 Get a WifiConstPsduMap from a PSDU and the TXVECTOR to use to send the PSDU. More...
 
bool IsConfigSupported (Ptr< const WifiPpdu > ppdu) const override
 Checks if the signaled configuration (excluding bandwidth) is supported by the PHY. More...
 
uint64_t ObtainNextUid (const WifiTxVector &txVector) override
 Obtain the next UID for the PPDU to transmit. More...
 
PhyFieldRxStatus ProcessSigA (Ptr< Event > event, PhyFieldRxStatus status) override
 Process SIG-A, perform amendment-specific actions, and provide an updated status of the reception. More...
 
PhyFieldRxStatus ProcessSigB (Ptr< Event > event, PhyFieldRxStatus status) override
 Process SIG-B, perform amendment-specific actions, and provide an updated status of the reception. More...
 
void StartReceiveOfdmaPayload (Ptr< Event > event)
 Start receiving the PSDU (i.e. More...
 
- Protected Member Functions inherited from ns3::VhtPhy
PhyFieldRxStatus DoEndReceiveField (WifiPpduField field, Ptr< Event > event) override
 End receiving a given field, perform amendment-specific actions, and provide the status of the reception. More...
 
PhyFieldRxStatus EndReceiveSigA (Ptr< Event > event)
 End receiving the SIG-A, perform VHT-specific actions, and provide the status of the reception. More...
 
PhyFieldRxStatus EndReceiveSigB (Ptr< Event > event)
 End receiving the SIG-B, perform VHT-specific actions, and provide the status of the reception. More...
 
Time GetHtSigDuration (void) const override
 
WifiMode GetHtSigMode (void) const override
 
uint32_t GetMaxPsduSize (void) const override
 Get the maximum PSDU size in bytes. More...
 
uint8_t GetNumberBccEncoders (const WifiTxVector &txVector) const override
 
bool IsAllConfigSupported (WifiPpduField field, Ptr< const WifiPpdu > ppdu) const override
 Checks if the signaled configuration (including bandwidth) is supported by the PHY. More...
 
- Protected Member Functions inherited from ns3::HtPhy
Ptr< SpectrumValueGetTxPowerSpectralDensity (double txPowerW, Ptr< const WifiPpdu > ppdu) const override
 
bool IsConfigSupported (Ptr< const WifiPpdu > ppdu) const override
 Checks if the signaled configuration (excluding bandwidth) is supported by the PHY. More...
 
- Protected Member Functions inherited from ns3::OfdmPhy
PhyFieldRxStatus EndReceiveHeader (Ptr< Event > event)
 End receiving the header, perform OFDM-specific actions, and provide the status of the reception. More...
 
virtual Time GetHeaderDuration (const WifiTxVector &txVector) const
 
virtual WifiMode GetHeaderMode (const WifiTxVector &txVector) const
 
uint8_t GetNumberServiceBits (void) const
 
virtual Time GetPreambleDuration (const WifiTxVector &txVector) const
 
Time GetSignalExtension (WifiPhyBand band) const
 
Ptr< SpectrumValueGetTxPowerSpectralDensity (double txPowerW, Ptr< const WifiPpdu > ppdu) const override
 
virtual bool IsChannelWidthSupported (Ptr< const WifiPpdu > ppdu) const
 Checks if the PPDU's bandwidth is supported by the PHY. More...
 
- Protected Member Functions inherited from ns3::PhyEntity
void AbortCurrentReception (WifiPhyRxfailureReason reason)
 Abort the current reception. More...
 
void AddPreambleEvent (Ptr< Event > event)
 Add an entry to the map of current preamble events (stored in WifiPhy). More...
 
Ptr< EventCreateInterferenceEvent (Ptr< const WifiPpdu > ppdu, const WifiTxVector &txVector, Time duration, RxPowerWattPerChannelBand rxPower, bool isStartOfdmaRxing=false)
 Create an event using WifiPhy's InterferenceHelper class. More...
 
virtual PhyFieldRxStatus DoEndReceivePreamble (Ptr< Event > event)
 End receiving the preamble, perform amendment-specific actions, and provide the status of the reception. More...
 
virtual bool DoStartReceiveField (WifiPpduField field, Ptr< Event > event)
 Start receiving a given field, perform amendment-specific actions, and signify if it is supported. More...
 
void DropPreambleEvent (Ptr< const WifiPpdu > ppdu, WifiPhyRxfailureReason reason, Time endRx, uint16_t measurementChannelWidth)
 Drop the PPDU and the corresponding preamble detection event, but keep CCA busy state after the completion of the currently processed event. More...
 
void EndOfMpdu (Ptr< Event > event, Ptr< const WifiPsdu > psdu, size_t mpduIndex, Time relativeStart, Time mpduDuration)
 The last symbol of an MPDU in an A-MPDU has arrived. More...
 
void EndPreambleDetectionPeriod (Ptr< Event > event)
 End the preamble detection period. More...
 
void ErasePreambleEvent (Ptr< const WifiPpdu > ppdu, Time rxDuration)
 Erase the event corresponding to the PPDU from the list of preamble events, but consider it as noise after the completion of the current event. More...
 
uint16_t GetCenterFrequencyForChannelWidth (const WifiTxVector &txVector) const
 Get the center frequency of the channel corresponding the current TxVector rather than that of the supported channel width. More...
 
Ptr< const EventGetCurrentEvent (void) const
 Get the pointer to the current event (stored in WifiPhy). More...
 
const std::map< std::pair< uint64_t, WifiPreamble >, Ptr< Event > > & GetCurrentPreambleEvents (void) const
 Get the map of current preamble events (stored in WifiPhy). More...
 
uint16_t GetGuardBandwidth (uint16_t currentChannelWidth) const
 
SnrPer GetPhyHeaderSnrPer (WifiPpduField field, Ptr< Event > event) const
 Obtain the SNR and PER of the PPDU field from the WifiPhy's InterferenceHelper class. More...
 
double GetRandomValue (void) const
 Obtain a random value from the WifiPhy's generator. More...
 
std::pair< bool, SignalNoiseDbmGetReceptionStatus (Ptr< const WifiPsdu > psdu, Ptr< Event > event, uint16_t staId, Time relativeMpduStart, Time mpduDuration)
 Get the reception status for the provided MPDU and notify. More...
 
double GetRxPowerWForPpdu (Ptr< Event > event) const
 Obtain the received power (W) for a given band. More...
 
std::tuple< double, double, double > GetTxMaskRejectionParams (void) const
 
void NotifyInterferenceRxEndAndClear (bool reset)
 Notify WifiPhy's InterferenceHelper of the end of the reception, clear maps and end of MPDU event, and eventually reset WifiPhy. More...
 
void ScheduleEndOfMpdus (Ptr< Event > event)
 Schedule end of MPDUs events. More...
 
void StartPreambleDetectionPeriod (Ptr< Event > event)
 Start the preamble detection period. More...
 
void StartReceivePayload (Ptr< Event > event)
 Start receiving the PSDU (i.e. More...
 
void UpdateInterferenceEvent (Ptr< Event > event, RxPowerWattPerChannelBand rxPower)
 Update an event in WifiPhy's InterferenceHelper class. More...
 

Static Protected Member Functions

static uint64_t CalculateNonHtReferenceRate (WifiCodeRate codeRate, uint16_t constellationSize)
 Return the rate (in bps) of the non-HT Reference Rate which corresponds to the supplied code rate and constellation size. More...
 
static uint16_t GetUsableSubcarriers (uint16_t channelWidth)
 
- Static Protected Member Functions inherited from ns3::VhtPhy
static uint64_t CalculateNonHtReferenceRate (WifiCodeRate codeRate, uint16_t constellationSize)
 Return the rate (in bps) of the non-HT Reference Rate which corresponds to the supplied code rate and constellation size. More...
 
static uint16_t GetUsableSubcarriers (uint16_t channelWidth)
 
- Static Protected Member Functions inherited from ns3::HtPhy
static uint64_t CalculateDataRate (double symbolDuration, uint16_t guardInterval, uint16_t usableSubCarriers, uint16_t numberOfBitsPerSubcarrier, double codingRate, uint8_t nss)
 Calculates data rate from the supplied parameters. More...
 
static uint64_t CalculateNonHtReferenceRate (WifiCodeRate codeRate, uint16_t constellationSize)
 Return the rate (in bps) of the non-HT Reference Rate which corresponds to the supplied code rate and constellation size. More...
 
static uint64_t CalculatePhyRate (WifiCodeRate codeRate, uint64_t dataRate)
 Return the PHY rate corresponding to the supplied code rate and data rate. More...
 
static double GetCodeRatio (WifiCodeRate codeRate)
 Convert WifiCodeRate to a ratio, e.g., code ratio of WIFI_CODE_RATE_1_2 is 0.5. More...
 
static uint16_t GetUsableSubcarriers (uint16_t channelWidth)
 
- Static Protected Member Functions inherited from ns3::OfdmPhy
static uint64_t CalculateDataRate (WifiCodeRate codeRate, uint16_t constellationSize, uint16_t channelWidth, uint16_t guardInterval, uint8_t nss)
 Calculates data rate from the supplied parameters. More...
 
static uint64_t CalculateDataRate (double symbolDuration, uint16_t guardInterval, uint16_t usableSubCarriers, uint16_t numberOfBitsPerSubcarrier, double codingRate)
 Calculates data rate from the supplied parameters. More...
 
static uint64_t CalculatePhyRate (WifiCodeRate codeRate, uint64_t dataRate)
 Calculate the PHY rate in bps from code rate and data rate. More...
 
static double GetCodeRatio (WifiCodeRate codeRate)
 Convert WifiCodeRate to a ratio, e.g., code ratio of WIFI_CODE_RATE_1_2 is 0.5. More...
 

Protected Attributes

std::map< uint16_t, EventIdm_beginOfdmaPayloadRxEvents
 the beginning of the OFDMA payload reception events (indexed by STA-ID) More...
 
uint64_t m_currentHeTbPpduUid
 UID of the HE TB PPDU being received. More...
 
EndOfHeSigACallback m_endOfHeSigACallback
 end of HE-SIG-A callback More...
 
uint64_t m_previouslyTxPpduUid
 UID of the previously sent PPDU, used by AP to recognize response HE TB PPDUs. More...
 
- Protected Attributes inherited from ns3::HtPhy
uint8_t m_bssMembershipSelector
 the BSS membership selector More...
 
uint8_t m_maxMcsIndexPerSs
 the maximum MCS index per spatial stream as defined by the standard More...
 
uint8_t m_maxSupportedMcsIndexPerSs
 the maximum supported MCS index per spatial stream More...
 
- Protected Attributes inherited from ns3::PhyEntity
std::vector< EventIdm_endOfMpduEvents
 the end of MPDU events (only used for A-MPDUs) More...
 
std::vector< EventIdm_endPreambleDetectionEvents
 the end of preamble detection events More...
 
std::vector< EventIdm_endRxPayloadEvents
 the end of receive events (only one unless UL MU reception) More...
 
std::list< WifiModem_modeList
 the list of supported modes More...
 
std::map< UidStaIdPair, SignalNoiseDbmm_signalNoiseMap
 Map of the latest signal power and noise power in dBm (noise power includes the noise figure) More...
 
Ptr< WifiPhyStateHelperm_state
 Pointer to WifiPhyStateHelper of the WifiPhy (to make it reachable for child classes) More...
 
std::map< UidStaIdPair, std::vector< bool > > m_statusPerMpduMap
 Map of the current reception status per MPDU that is filled in as long as MPDUs are being processed by the PHY in case of an A-MPDU. More...
 
Ptr< WifiPhym_wifiPhy
 Pointer to the owning WifiPhy. More...
 

Private Member Functions

void BuildModeList (void) override
 Build mode list. More...
 
uint8_t GetNumberBccEncoders (const WifiTxVector &txVector) const override
 
Time GetSymbolDuration (const WifiTxVector &txVector) const override
 

Static Private Member Functions

static WifiMode CreateHeMcs (uint8_t index)
 Create and return the HE MCS corresponding to the provided index. More...
 

Static Private Attributes

static const PpduFormats m_hePpduFormats
 HE PPDU formats. More...
 

Additional Inherited Members

- Protected Types inherited from ns3::PhyEntity
typedef std::pair< WifiCodeRate, uint16_t > CodeRateConstellationSizePair
 A pair to hold modulation information: code rate and constellation size. More...
 
typedef std::map< std::string, CodeRateConstellationSizePairModulationLookupTable
 A modulation lookup table using unique name of modulation as key. More...
 
typedef std::map< WifiPreamble, std::vector< WifiPpduField > > PpduFormats
 A map of PPDU field elements per preamble type. More...
 
typedef std::pair< uint64_t, uint16_t > UidStaIdPair
 A pair of a UID and STA_ID. More...
 
- Static Protected Attributes inherited from ns3::PhyEntity
static uint64_t m_globalPpduUid = 0
 Global counter of the PPDU UID. More...
 

Detailed Description

PHY entity for HE (11ax)

HE PHY is based on VHT PHY.

Refer to P802.11ax/D4.0, clause 27.

Definition at line 60 of file he-phy.h.

Member Typedef Documentation

◆ EndOfHeSigACallback

Callback upon end of HE-SIG-A.

arg1: Parameters of HE-SIG-A

Definition at line 68 of file he-phy.h.

Constructor & Destructor Documentation

◆ HePhy()

ns3::HePhy::HePhy ( bool  buildModeList = true)

Constructor for HE PHY.

Parameters
buildModeListflag used to add HE modes to list (disabled by child classes to only add child classes' modes)

Definition at line 70 of file he-phy.cc.

References BuildModeList(), HE_PHY, ns3::HtPhy::m_bssMembershipSelector, m_currentHeTbPpduUid, ns3::HtPhy::m_maxMcsIndexPerSs, ns3::HtPhy::m_maxSupportedMcsIndexPerSs, m_previouslyTxPpduUid, and NS_LOG_FUNCTION.

+ Here is the call graph for this function:

◆ ~HePhy()

ns3::HePhy::~HePhy ( )
virtual

Destructor for HE PHY.

Definition at line 85 of file he-phy.cc.

References NS_LOG_FUNCTION.

Member Function Documentation

◆ BuildModeList()

void ns3::HePhy::BuildModeList ( void  )
overrideprivatevirtual

Build mode list.

Should be redone whenever the maximum MCS index per spatial stream ,or any other important parameter having an impact on the MCS index (e.g. number of spatial streams for HT), changes.

Reimplemented from ns3::HtPhy.

Definition at line 91 of file he-phy.cc.

References CreateHeMcs(), HE_PHY, ns3::HtPhy::m_bssMembershipSelector, ns3::HtPhy::m_maxSupportedMcsIndexPerSs, ns3::PhyEntity::m_modeList, NS_ASSERT, NS_LOG_FUNCTION, and NS_LOG_LOGIC.

Referenced by HePhy().

+ Here is the call graph for this function:
+ Here is the caller graph for this function:

◆ BuildPpdu()

Ptr< WifiPpdu > ns3::HePhy::BuildPpdu ( const WifiConstPsduMap psdus,
const WifiTxVector txVector,
Time  ppduDuration 
)
overridevirtual

Build amendment-specific PPDU.

Parameters
psdusthe PHY payloads (PSDUs)
txVectorthe TXVECTOR that was used for the PPDU
ppduDurationthe transmission duration of the PPDU
Returns
the amendment-specific WifiPpdu

Reimplemented from ns3::PhyEntity.

Definition at line 306 of file he-phy.cc.

References ns3::WifiPhy::GetPhyBand(), ns3::WifiTxVector::GetPreambleType(), ns3::PhyEntity::m_wifiPhy, NS_LOG_FUNCTION, ObtainNextUid(), ns3::HePpdu::PSD_HE_TB_NON_OFDMA_PORTION, ns3::HePpdu::PSD_NON_HE_TB, and ns3::WIFI_PREAMBLE_HE_TB.

+ Here is the call graph for this function:

◆ CalculateNonHtReferenceRate()

uint64_t ns3::HePhy::CalculateNonHtReferenceRate ( WifiCodeRate  codeRate,
uint16_t  constellationSize 
)
staticprotected

Return the rate (in bps) of the non-HT Reference Rate which corresponds to the supplied code rate and constellation size.

Parameters
codeRatethe convolutional coding rate
constellationSizethe size of modulation constellation
Returns
the rate in bps.

To convert an HE MCS to its corresponding non-HT Reference Rate use the modulation and coding rate of the HT MCS and lookup in Table 10-10 of IEEE P802.11ax/D6.0.

Definition at line 1123 of file he-phy.cc.

References ns3::VhtPhy::CalculateNonHtReferenceRate(), NS_FATAL_ERROR, ns3::WIFI_CODE_RATE_3_4, and ns3::WIFI_CODE_RATE_5_6.

Referenced by GetNonHtReferenceRate().

+ Here is the call graph for this function:
+ Here is the caller graph for this function:

◆ CalculateNonOfdmaDurationForHeTb()

Time ns3::HePhy::CalculateNonOfdmaDurationForHeTb ( const WifiTxVector txVector) const
Parameters
txVectorthe transmission parameters used for the HE TB PPDU
Returns
the duration of the non-OFDMA portion of the HE TB PPDU.

Definition at line 282 of file he-phy.cc.

References ns3::VhtPhy::GetDuration(), ns3::WifiTxVector::GetPreambleType(), NS_ABORT_IF, ns3::WIFI_PPDU_FIELD_NON_HT_HEADER, ns3::WIFI_PPDU_FIELD_PREAMBLE, ns3::WIFI_PPDU_FIELD_SIG_A, and ns3::WIFI_PREAMBLE_HE_TB.

Referenced by DoGetEvent(), TestUlOfdmaPhyTransmission::SchedulePowerMeasurementChecks(), and StartTx().

+ Here is the call graph for this function:
+ Here is the caller graph for this function:

◆ CalculateTxDuration()

Time ns3::HePhy::CalculateTxDuration ( WifiConstPsduMap  psduMap,
const WifiTxVector txVector,
WifiPhyBand  band 
) const
overridevirtual
Parameters
psduMapthe PSDU(s) to transmit indexed by STA-ID
txVectorthe TXVECTOR used for the transmission of the PPDU
bandthe frequency band being used
Returns
the total amount of time this PHY will stay busy for the transmission of the PPDU

Reimplemented from ns3::PhyEntity.

Definition at line 915 of file he-phy.cc.

References ns3::WifiPhy::CalculateTxDuration(), ConvertLSigLengthToHeTbPpduDuration(), ns3::WifiTxVector::GetHeMuUserInfoMap(), ns3::WifiTxVector::GetLength(), ns3::WifiTxVector::GetPreambleType(), ns3::Time::IsStrictlyPositive(), NS_ABORT_MSG_IF, NS_ASSERT, ns3::Seconds(), ns3::WIFI_PREAMBLE_HE_MU, and ns3::WIFI_PREAMBLE_HE_TB.

+ Here is the call graph for this function:

◆ CancelAllEvents()

void ns3::HePhy::CancelAllEvents ( void  )
overridevirtual

Cancel and clear all running events.

Reimplemented from ns3::PhyEntity.

Definition at line 357 of file he-phy.cc.

References ns3::PhyEntity::CancelAllEvents(), m_beginOfdmaPayloadRxEvents, and NS_LOG_FUNCTION.

+ Here is the call graph for this function:

◆ ConvertHeTbPpduDurationToLSigLength()

uint16_t ns3::HePhy::ConvertHeTbPpduDurationToLSigLength ( Time  ppduDuration,
WifiPhyBand  band 
)
static
Parameters
ppduDurationthe duration of the HE TB PPDU
bandthe frequency band being used
Returns
the L-SIG length value corresponding to that HE TB PPDU duration.

Definition at line 250 of file he-phy.cc.

References ns3::Time::GetNanoSeconds(), and ns3::WIFI_PHY_BAND_2_4GHZ.

Referenced by ns3::RrMultiUserScheduler::TrySendingBasicTf(), and ns3::RrMultiUserScheduler::TrySendingBsrpTf().

+ Here is the call graph for this function:
+ Here is the caller graph for this function:

◆ ConvertLSigLengthToHeTbPpduDuration()

Time ns3::HePhy::ConvertLSigLengthToHeTbPpduDuration ( uint16_t  length,
const WifiTxVector txVector,
WifiPhyBand  band 
)
static
Parameters
lengththe L-SIG length value
txVectorthe TXVECTOR used for the transmission of this HE TB PPDU
bandthe frequency band being used
Returns
the duration of the HE TB PPDU corresponding to that L-SIG length value.

Definition at line 263 of file he-phy.cc.

References ns3::WifiTxVector::GetGuardInterval(), ns3::WifiTxVector::GetPreambleType(), ns3::WifiPhy::GetStaticPhyEntity(), ns3::MicroSeconds(), ns3::NanoSeconds(), NS_ABORT_IF, ns3::WIFI_MOD_CLASS_HE, ns3::WIFI_PHY_BAND_2_4GHZ, and ns3::WIFI_PREAMBLE_HE_TB.

Referenced by CalculateTxDuration().

+ Here is the call graph for this function:
+ Here is the caller graph for this function:

◆ CreateHeMcs()

WifiMode ns3::HePhy::CreateHeMcs ( uint8_t  index)
staticprivate

Create and return the HE MCS corresponding to the provided index.

This method binds all the callbacks used by WifiMode.

Parameters
indexthe index of the MCS
Returns
an HE MCS

Definition at line 1001 of file he-phy.cc.

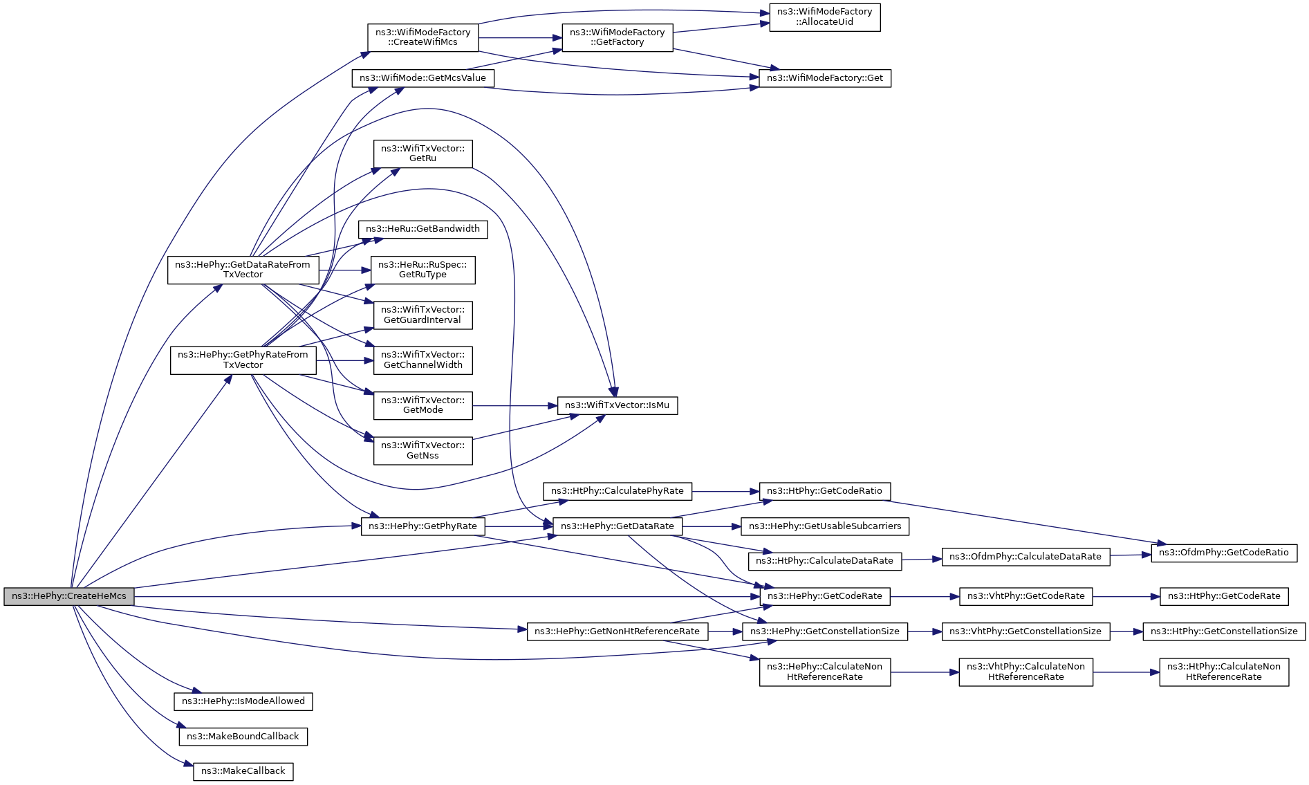
References ns3::WifiModeFactory::CreateWifiMcs(), GetCodeRate(), GetConstellationSize(), GetDataRate(), GetDataRateFromTxVector(), GetNonHtReferenceRate(), GetPhyRate(), GetPhyRateFromTxVector(), IsModeAllowed(), ns3::MakeBoundCallback(), ns3::MakeCallback(), NS_ASSERT_MSG, and ns3::WIFI_MOD_CLASS_HE.

Referenced by BuildModeList().

+ Here is the call graph for this function:
+ Here is the caller graph for this function:

◆ DoAbortCurrentReception()

void ns3::HePhy::DoAbortCurrentReception ( WifiPhyRxfailureReason  reason)
overrideprotectedvirtual

Perform amendment-specific actions before aborting the current reception.

Parameters
reasonthe reason the reception is aborted

Reimplemented from ns3::PhyEntity.

Definition at line 369 of file he-phy.cc.

References ns3::PhyEntity::DoAbortCurrentReception(), ns3::PhyEntity::m_endOfMpduEvents, NS_LOG_FUNCTION, and ns3::OBSS_PD_CCA_RESET.

+ Here is the call graph for this function:

◆ DoEndReceivePayload()

void ns3::HePhy::DoEndReceivePayload ( Ptr< const WifiPpdu ppdu)
overrideprotectedvirtual

Perform amendment-specific actions at the end of the reception of the payload.

Parameters
ppduthe incoming PPDU

Reimplemented from ns3::PhyEntity.

Definition at line 655 of file he-phy.cc.

References ns3::PhyEntity::DoEndReceivePayload(), ns3::WifiPhy::GetLastRxEndTime(), ns3::PhyEntity::m_endRxPayloadEvents, ns3::PhyEntity::m_wifiPhy, ns3::PhyEntity::NotifyInterferenceRxEndAndClear(), ns3::Simulator::Now(), NS_ASSERT, NS_LOG_FUNCTION, and ns3::WIFI_PPDU_TYPE_UL_MU.

+ Here is the call graph for this function:

◆ DoGetEvent()

Ptr< Event > ns3::HePhy::DoGetEvent ( Ptr< const WifiPpdu ppdu,
RxPowerWattPerChannelBand  rxPowersW 
)
overrideprotectedvirtual

Get the event corresponding to the incoming PPDU.

We store all incoming preamble events, perform amendment-specific actions, and a decision is made at the end of the preamble detection window.

Parameters
ppduthe incoming PPDU
rxPowersWthe receive power in W per band
Returns
the event holding the incoming PPDU's information

Reimplemented from ns3::PhyEntity.

Definition at line 402 of file he-phy.cc.

References ns3::PhyEntity::AddPreambleEvent(), CalculateNonOfdmaDurationForHeTb(), ns3::PhyEntity::CreateInterferenceEvent(), ns3::PhyEntity::DoGetEvent(), GetAddressedPsduInPpdu(), ns3::PhyEntity::GetCurrentEvent(), ns3::PhyEntity::GetCurrentPreambleEvents(), ns3::HE_TB_PPDU_TOO_LATE, ns3::PhyEntity::m_wifiPhy, ns3::NanoSeconds(), ns3::WifiPhy::NotifyRxDrop(), ns3::Simulator::Now(), NS_LOG_DEBUG, ns3::RXING, ns3::PhyEntity::UpdateInterferenceEvent(), and ns3::WIFI_PPDU_TYPE_UL_MU.

+ Here is the call graph for this function:

◆ DoResetReceive()

void ns3::HePhy::DoResetReceive ( Ptr< Event event)
overrideprotectedvirtual

Perform amendment-specific actions before resetting PHY at the end of the PPDU under reception after it has failed the PHY header.

Parameters
eventthe event holding incoming PPDU's information

Reimplemented from ns3::PhyEntity.

Definition at line 387 of file he-phy.cc.

References m_beginOfdmaPayloadRxEvents, ns3::Simulator::Now(), NS_ASSERT, NS_LOG_FUNCTION, and ns3::WIFI_PPDU_TYPE_UL_MU.

+ Here is the call graph for this function:

◆ DoStartReceivePayload()

void ns3::HePhy::DoStartReceivePayload ( Ptr< Event event)
overrideprotectedvirtual

◆ GetAddressedPsduInPpdu()

Ptr< const WifiPsdu > ns3::HePhy::GetAddressedPsduInPpdu ( Ptr< const WifiPpdu ppdu) const
overridevirtual

Get the PSDU addressed to that PHY in a PPDU (useful for MU PPDU).

Parameters
ppduthe PPDU to extract the PSDU from
Returns
the PSDU addressed to that PHY

Reimplemented from ns3::PhyEntity.

Definition at line 458 of file he-phy.cc.

References ns3::PhyEntity::GetAddressedPsduInPpdu(), GetBssColor(), GetStaId(), NS_ASSERT, ns3::WIFI_PPDU_TYPE_DL_MU, and ns3::WIFI_PPDU_TYPE_UL_MU.

Referenced by DoGetEvent(), ProcessSigA(), ProcessSigB(), and StartReceiveOfdmaPayload().

+ Here is the call graph for this function:
+ Here is the caller graph for this function:

◆ GetBssColor()

uint8_t ns3::HePhy::GetBssColor ( void  ) const
Returns
the BSS color of this PHY.

Definition at line 470 of file he-phy.cc.

References ns3::WifiPhy::GetDevice(), ns3::WifiNetDevice::GetHeConfiguration(), and ns3::PhyEntity::m_wifiPhy.

Referenced by GetAddressedPsduInPpdu(), and ProcessSigA().

+ Here is the call graph for this function:
+ Here is the caller graph for this function:

◆ GetCenterFrequencyForNonOfdmaPart()

uint16_t ns3::HePhy::GetCenterFrequencyForNonOfdmaPart ( const WifiTxVector txVector,
uint16_t  staId 
) const

Get the center frequency of the non-OFDMA part of the current TxVector for the given STA-ID.

Note this method is only to be used for UL MU.

Parameters
txVectorthe TXVECTOR that has the RU allocation
staIdthe STA-ID of the station taking part of the UL MU
Returns
the center frequency in MHz corresponding to the non-OFDMA part of the HE TB PPDU

Definition at line 870 of file he-phy.cc.

References ns3::HeRu::FindOverlappingRu(), ns3::PhyEntity::GetCenterFrequencyForChannelWidth(), ns3::WifiTxVector::GetChannelWidth(), GetNonOfdmaWidth(), ns3::WifiPhy::GetOperatingChannel(), ns3::HeRu::RuSpec::GetPhyIndex(), ns3::WifiTxVector::GetPreambleType(), ns3::WifiPhyOperatingChannel::GetPrimaryChannelIndex(), ns3::WifiTxVector::GetRu(), ns3::HeRu::GetRuType(), ns3::PhyEntity::m_wifiPhy, NS_ASSERT, NS_LOG_FUNCTION, ns3::HeRu::RuSpec::SetPhyIndex(), and ns3::WIFI_PREAMBLE_HE_TB.

Referenced by GetTxPowerSpectralDensity().

+ Here is the call graph for this function:
+ Here is the caller graph for this function:

◆ GetChannelWidthAndBand()

std::pair< uint16_t, WifiSpectrumBand > ns3::HePhy::GetChannelWidthAndBand ( const WifiTxVector txVector,
uint16_t  staId 
) const
overrideprotectedvirtual

Get the channel width and band to use (will be overloaded by child classes).

Parameters
txVectorthe transmission parameters
staIdthe station ID of the PSDU
Returns
a pair of channel width (MHz) and band

Reimplemented from ns3::PhyEntity.

Definition at line 714 of file he-phy.cc.

References ns3::HeRu::GetBandwidth(), ns3::PhyEntity::GetChannelWidthAndBand(), ns3::WifiTxVector::GetRu(), GetRuBandForRx(), ns3::HeRu::RuSpec::GetRuType(), and ns3::WifiTxVector::IsMu().

+ Here is the call graph for this function:

◆ GetCodeRate()

WifiCodeRate ns3::HePhy::GetCodeRate ( uint8_t  mcsValue)
static

Return the coding rate corresponding to the supplied HE MCS index.

This function is used as a callback for WifiMode operation.

Parameters
mcsValuethe MCS index
Returns
the coding rate.

Definition at line 1018 of file he-phy.cc.

References ns3::VhtPhy::GetCodeRate(), ns3::WIFI_CODE_RATE_3_4, and ns3::WIFI_CODE_RATE_5_6.

Referenced by CreateHeMcs(), GetDataRate(), GetNonHtReferenceRate(), and GetPhyRate().

+ Here is the call graph for this function:
+ Here is the caller graph for this function:

◆ GetConstellationSize()

uint16_t ns3::HePhy::GetConstellationSize ( uint8_t  mcsValue)
static

Return the constellation size corresponding to the supplied HE MCS index.

This function is used as a callback for WifiMode operation.

Parameters
mcsValuethe MCS index
Returns
the size of modulation constellation.

Definition at line 1032 of file he-phy.cc.

References ns3::VhtPhy::GetConstellationSize().

Referenced by CreateHeMcs(), GetDataRate(), and GetNonHtReferenceRate().

+ Here is the call graph for this function:
+ Here is the caller graph for this function:

◆ GetCurrentHeTbPpduUid()

uint64_t ns3::HePhy::GetCurrentHeTbPpduUid ( void  ) const
Returns
the UID of the HE TB PPDU being received

Definition at line 794 of file he-phy.cc.

References m_currentHeTbPpduUid.

◆ GetDataRate()

uint64_t ns3::HePhy::GetDataRate ( uint8_t  mcsValue,
uint16_t  channelWidth,
uint16_t  guardInterval,
uint8_t  nss 
)
static

Return the data rate corresponding to the supplied HE MCS index, channel width, guard interval, and number of spatial streams.

Parameters
mcsValuethe MCS index
channelWidththe channel width in MHz
guardIntervalthe guard interval duration in nanoseconds
nssthe number of spatial streams
Returns
the data bit rate in bps.

Definition at line 1081 of file he-phy.cc.

References ns3::HtPhy::CalculateDataRate(), GetCodeRate(), ns3::HtPhy::GetCodeRatio(), GetConstellationSize(), GetUsableSubcarriers(), and NS_ASSERT.

Referenced by CreateHeMcs(), GetDataRateFromTxVector(), and GetPhyRate().

+ Here is the call graph for this function:
+ Here is the caller graph for this function:

◆ GetDataRateFromTxVector()

uint64_t ns3::HePhy::GetDataRateFromTxVector ( const WifiTxVector txVector,
uint16_t  staId = SU_STA_ID 
)
static

Return the data rate corresponding to the supplied TXVECTOR for the STA-ID.

Parameters
txVectorthe TXVECTOR used for the transmission
staIdthe station ID for MU (unused if SU)
Returns
the data bit rate in bps.

Definition at line 1067 of file he-phy.cc.

References ns3::HeRu::GetBandwidth(), ns3::WifiTxVector::GetChannelWidth(), GetDataRate(), ns3::WifiTxVector::GetGuardInterval(), ns3::WifiMode::GetMcsValue(), ns3::WifiTxVector::GetMode(), ns3::WifiTxVector::GetNss(), ns3::WifiTxVector::GetRu(), ns3::HeRu::RuSpec::GetRuType(), and ns3::WifiTxVector::IsMu().

Referenced by CreateHeMcs().

+ Here is the call graph for this function:
+ Here is the caller graph for this function:

◆ GetHeMcs()

WifiMode ns3::HePhy::GetHeMcs ( uint8_t  index)
static

Return the HE MCS corresponding to the provided index.

Parameters
indexthe index of the MCS
Returns
an HE MCS

Definition at line 951 of file he-phy.cc.

References CASE, and NS_ABORT_MSG.

Referenced by ns3::HePpdu::DoGetTxVector(), ns3::WifiDefaultAckManager::GetAckInfoIfAggregatedMuBar(), ns3::WifiDefaultAckManager::GetAckInfoIfTfMuBar(), ns3::CtrlTriggerHeader::GetHeTbTxVector(), InitializeModes(), and ns3::RrMultiUserScheduler::TrySendingBasicTf().

+ Here is the caller graph for this function:

◆ GetHeMcs0()

static WifiMode ns3::HePhy::GetHeMcs0 ( void  )
static

Return MCS 0 from HE MCS values.

Returns
MCS 0 from HE MCS values

◆ GetHeMcs1()

static WifiMode ns3::HePhy::GetHeMcs1 ( void  )
static

Return MCS 1 from HE MCS values.

Returns
MCS 1 from HE MCS values

◆ GetHeMcs10()

static WifiMode ns3::HePhy::GetHeMcs10 ( void  )
static

Return MCS 10 from HE MCS values.

Returns
MCS 10 from HE MCS values

◆ GetHeMcs11()

static WifiMode ns3::HePhy::GetHeMcs11 ( void  )
static

Return MCS 11 from HE MCS values.

Returns
MCS 11 from HE MCS values

◆ GetHeMcs2()

static WifiMode ns3::HePhy::GetHeMcs2 ( void  )
static

Return MCS 2 from HE MCS values.

Returns
MCS 2 from HE MCS values

◆ GetHeMcs3()

static WifiMode ns3::HePhy::GetHeMcs3 ( void  )
static

Return MCS 3 from HE MCS values.

Returns
MCS 3 from HE MCS values

◆ GetHeMcs4()

static WifiMode ns3::HePhy::GetHeMcs4 ( void  )
static

Return MCS 4 from HE MCS values.

Returns
MCS 4 from HE MCS values

◆ GetHeMcs5()

static WifiMode ns3::HePhy::GetHeMcs5 ( void  )
static

Return MCS 5 from HE MCS values.

Returns
MCS 5 from HE MCS values

◆ GetHeMcs6()

static WifiMode ns3::HePhy::GetHeMcs6 ( void  )
static

Return MCS 6 from HE MCS values.

Returns
MCS 6 from HE MCS values

◆ GetHeMcs7()

static WifiMode ns3::HePhy::GetHeMcs7 ( void  )
static

Return MCS 7 from HE MCS values.

Returns
MCS 7 from HE MCS values

◆ GetHeMcs8()

static WifiMode ns3::HePhy::GetHeMcs8 ( void  )
static

Return MCS 8 from HE MCS values.

Returns
MCS 8 from HE MCS values

◆ GetHeMcs9()

static WifiMode ns3::HePhy::GetHeMcs9 ( void  )
static

Return MCS 9 from HE MCS values.

Returns
MCS 9 from HE MCS values

◆ GetLSigDuration()

Time ns3::HePhy::GetLSigDuration ( WifiPreamble  preamble) const
overridevirtual
Parameters
preamblethe type of preamble
Returns
the duration of the L-SIG (non-HT header) field
See also
WIFI_PPDU_FIELD_NON_HT_HEADER

Reimplemented from ns3::HtPhy.

Definition at line 170 of file he-phy.cc.

References ns3::MicroSeconds().

+ Here is the call graph for this function:

◆ GetMaxPsduSize()

uint32_t ns3::HePhy::GetMaxPsduSize ( void  ) const
overrideprotectedvirtual

Get the maximum PSDU size in bytes.

Returns
the maximum PSDU size in bytes

Implements ns3::PhyEntity.

Definition at line 1165 of file he-phy.cc.

◆ GetMeasurementChannelWidth()

uint16_t ns3::HePhy::GetMeasurementChannelWidth ( const Ptr< const WifiPpdu ppdu) const
overridevirtual

Return the channel width used to measure the RSSI.

Parameters
ppduthe PPDU that is being received
Returns
the channel width (in MHz) used for RSSI measurement

The PHY shall not issue a PHY-RXSTART.indication primitive in response to a PPDU that does not overlap the primary channel unless the PHY at an AP receives the HE TB PPDU solicited by the AP. For the HE TB PPDU solicited by the AP, the PHY shall issue a PHY-RXSTART.indication primitive for a PPDU received in the primary or at the secondary 20 MHz channel, the secondary 40 MHz channel, or the secondary 80 MHz channel.

Reimplemented from ns3::PhyEntity.

Definition at line 800 of file he-phy.cc.

References ns3::PhyEntity::GetMeasurementChannelWidth(), and m_previouslyTxPpduUid.

+ Here is the call graph for this function:

◆ GetNonHtReferenceRate()

uint64_t ns3::HePhy::GetNonHtReferenceRate ( uint8_t  mcsValue)
static

Calculate the rate in bps of the non-HT Reference Rate corresponding to the supplied HE MCS index.

This function calls CalculateNonHtReferenceRate and is used as a callback for WifiMode operation.

Parameters
mcsValuethe HE MCS index
Returns
the rate in bps of the non-HT Reference Rate.

Definition at line 1115 of file he-phy.cc.

References CalculateNonHtReferenceRate(), GetCodeRate(), and GetConstellationSize().

Referenced by CreateHeMcs().

+ Here is the call graph for this function:
+ Here is the caller graph for this function:

◆ GetNonOfdmaBand()

WifiSpectrumBand ns3::HePhy::GetNonOfdmaBand ( const WifiTxVector txVector,
uint16_t  staId 
) const

Get the band used to transmit the non-OFDMA part of an HE TB PPDU.

Parameters
txVectorthe TXVECTOR used for the transmission
staIdthe STA-ID of the station taking part of the UL MU
Returns
the spectrum band used to transmit the non-OFDMA part of an HE TB PPDU

Definition at line 762 of file he-phy.cc.

References ns3::WifiPhy::ConvertHeRuSubcarriers(), ns3::HeRu::FindOverlappingRu(), ns3::WifiTxVector::GetChannelWidth(), ns3::WifiPhy::GetChannelWidth(), ns3::PhyEntity::GetGuardBandwidth(), GetNonOfdmaWidth(), ns3::WifiPhy::GetOperatingChannel(), ns3::HeRu::RuSpec::GetPhyIndex(), ns3::WifiTxVector::GetPreambleType(), ns3::WifiPhyOperatingChannel::GetPrimaryChannelIndex(), ns3::WifiTxVector::GetRu(), ns3::HeRu::RuSpec::GetRuType(), ns3::HeRu::GetRuType(), ns3::HeRu::GetSubcarrierGroup(), ns3::PhyEntity::m_wifiPhy, NS_ASSERT, ns3::HeRu::RuSpec::SetPhyIndex(), and ns3::WIFI_PREAMBLE_HE_TB.

Referenced by TestUlOfdmaPhyTransmission::SchedulePowerMeasurementChecks().

+ Here is the call graph for this function:
+ Here is the caller graph for this function:

◆ GetNonOfdmaWidth()

uint16_t ns3::HePhy::GetNonOfdmaWidth ( HeRu::RuSpec  ru) const

Get the width in MHz of the non-OFDMA portion of an HE TB PPDU.

Parameters
ruthe RU in which the HE TB PPDU is sent
Returns
the width in MHz of the non-OFDMA portion of an HE TB PPDU

Definition at line 782 of file he-phy.cc.

References ns3::HeRu::GetBandwidth(), ns3::HeRu::RuSpec::GetIndex(), ns3::HeRu::RuSpec::GetRuType(), and ns3::HeRu::RU_26_TONE.

Referenced by GetCenterFrequencyForNonOfdmaPart(), and GetNonOfdmaBand().

+ Here is the call graph for this function:
+ Here is the caller graph for this function:

◆ GetNumberBccEncoders()

uint8_t ns3::HePhy::GetNumberBccEncoders ( const WifiTxVector txVector) const
overrideprivatevirtual
Parameters
txVectorthe transmission parameters
Returns
the number of BCC encoders used for data encoding

Add an encoder when crossing maxRatePerCoder frontier.

The value of 320 Mbps and 350 Mbps for normal GI and short GI (resp.) were obtained by observing the rates for which Nes was incremented in tables 19-27 to 19-41 of IEEE 802.11-2016.

Reimplemented from ns3::HtPhy.

Definition at line 292 of file he-phy.cc.

◆ GetPhyRate()

uint64_t ns3::HePhy::GetPhyRate ( uint8_t  mcsValue,
uint16_t  channelWidth,
uint16_t  guardInterval,
uint8_t  nss 
)
static

Return the PHY rate corresponding to the supplied HE MCS index, channel width, guard interval, and number of spatial stream.

This function calls HtPhy::CalculatePhyRate and is mainly used as a callback for WifiMode operation.

Parameters
mcsValuethe HE MCS index
channelWidththe considered channel width in MHz
guardIntervalthe considered guard interval duration in nanoseconds
nssthe considered number of stream
Returns
the physical bit rate of this signal in bps.

Definition at line 1045 of file he-phy.cc.

References ns3::HtPhy::CalculatePhyRate(), GetCodeRate(), and GetDataRate().

Referenced by CreateHeMcs(), and GetPhyRateFromTxVector().

+ Here is the call graph for this function:
+ Here is the caller graph for this function:

◆ GetPhyRateFromTxVector()

uint64_t ns3::HePhy::GetPhyRateFromTxVector ( const WifiTxVector txVector,
uint16_t  staId = SU_STA_ID 
)
static

Return the PHY rate corresponding to the supplied TXVECTOR for the STA-ID.

Parameters
txVectorthe TXVECTOR used for the transmission
staIdthe station ID for MU (unused if SU)
Returns
the physical bit rate of this signal in bps.

Definition at line 1053 of file he-phy.cc.

References ns3::HeRu::GetBandwidth(), ns3::WifiTxVector::GetChannelWidth(), ns3::WifiTxVector::GetGuardInterval(), ns3::WifiMode::GetMcsValue(), ns3::WifiTxVector::GetMode(), ns3::WifiTxVector::GetNss(), GetPhyRate(), ns3::WifiTxVector::GetRu(), ns3::HeRu::RuSpec::GetRuType(), and ns3::WifiTxVector::IsMu().

Referenced by CreateHeMcs().

+ Here is the call graph for this function:
+ Here is the caller graph for this function:

◆ GetPpduFormats()

const PhyEntity::PpduFormats & ns3::HePhy::GetPpduFormats ( void  ) const
overridevirtual

Return the PPDU formats of the PHY.

Returns
the PPDU formats of the PHY

Implements ns3::PhyEntity.

Definition at line 164 of file he-phy.cc.

References m_hePpduFormats.

◆ GetRuBandForRx()

WifiSpectrumBand ns3::HePhy::GetRuBandForRx ( const WifiTxVector txVector,
uint16_t  staId 
) const

Get the band in the RX spectrum associated with the RU used by the PSDU transmitted to/by a given STA in a DL MU PPDU/HE TB PPDU.

Parameters
txVectorthe TXVECTOR used for the transmission
staIdthe STA-ID of the station
Returns
the RU band in the RX spectrum

Definition at line 745 of file he-phy.cc.

References ns3::WifiPhy::ConvertHeRuSubcarriers(), ns3::WifiTxVector::GetChannelWidth(), ns3::WifiPhy::GetChannelWidth(), ns3::PhyEntity::GetGuardBandwidth(), ns3::WifiPhy::GetOperatingChannel(), ns3::HeRu::RuSpec::GetPhyIndex(), ns3::WifiPhyOperatingChannel::GetPrimaryChannelIndex(), ns3::WifiTxVector::GetRu(), ns3::HeRu::RuSpec::GetRuType(), ns3::HeRu::GetSubcarrierGroup(), ns3::WifiTxVector::IsMu(), ns3::PhyEntity::m_wifiPhy, and NS_ASSERT.

Referenced by GetChannelWidthAndBand(), and TestUlOfdmaPhyTransmission::SchedulePowerMeasurementChecks().

+ Here is the call graph for this function:
+ Here is the caller graph for this function:

◆ GetRuBandForTx()

WifiSpectrumBand ns3::HePhy::GetRuBandForTx ( const WifiTxVector txVector,
uint16_t  staId 
) const

Get the band in the TX spectrum associated with the RU used by the PSDU transmitted to/by a given STA in a DL MU PPDU/HE TB PPDU.

Parameters
txVectorthe TXVECTOR used for the transmission
staIdthe STA-ID of the station
Returns
the RU band in the TX spectrum

Definition at line 728 of file he-phy.cc.

References ns3::WifiPhy::ConvertHeRuSubcarriers(), ns3::WifiTxVector::GetChannelWidth(), ns3::PhyEntity::GetGuardBandwidth(), ns3::HeRu::RuSpec::GetPhyIndex(), ns3::WifiTxVector::GetRu(), ns3::HeRu::RuSpec::GetRuType(), ns3::HeRu::GetSubcarrierGroup(), ns3::WifiTxVector::IsMu(), ns3::PhyEntity::m_wifiPhy, and NS_ASSERT.

Referenced by GetTxPowerSpectralDensity().

+ Here is the call graph for this function:
+ Here is the caller graph for this function:

◆ GetSigADuration()

Time ns3::HePhy::GetSigADuration ( WifiPreamble  preamble) const
overridevirtual
Parameters
preamblethe type of preamble
Returns
the duration of the SIG-A field

Reimplemented from ns3::VhtPhy.

Definition at line 187 of file he-phy.cc.

References ns3::MicroSeconds(), and ns3::WIFI_PREAMBLE_HE_ER_SU.

+ Here is the call graph for this function:

◆ GetSigAMode()

WifiMode ns3::HePhy::GetSigAMode ( void  ) const
overridevirtual
Returns
the WifiMode used for the SIG-A field

Reimplemented from ns3::VhtPhy.

Definition at line 125 of file he-phy.cc.

References ns3::VhtPhy::GetVhtMcs0().

Referenced by GetSigMode().

+ Here is the call graph for this function:
+ Here is the caller graph for this function:

◆ GetSigBDuration()

Time ns3::HePhy::GetSigBDuration ( const WifiTxVector txVector) const
overridevirtual
Parameters
txVectorthe transmission parameters
Returns
the duration of the SIG-B field

Reimplemented from ns3::VhtPhy.

Definition at line 193 of file he-phy.cc.

References ns3::FemtoSeconds(), ns3::WifiTxVector::GetChannelWidth(), ns3::WifiMode::GetDataRate(), ns3::Time::GetFemtoSeconds(), ns3::Time::GetNanoSeconds(), ns3::WifiTxVector::GetNumRusPerHeSigBContentChannel(), ns3::WifiTxVector::GetPreambleType(), GetSigBMode(), max, ns3::MicroSeconds(), and ns3::WIFI_PREAMBLE_HE_MU.

+ Here is the call graph for this function:

◆ GetSigBMode()

WifiMode ns3::HePhy::GetSigBMode ( const WifiTxVector txVector) const
overridevirtual
Parameters
txVectorthe transmission parameters
Returns
the WifiMode used for the SIG-B field

Get smallest HE MCS index among station's allocations and use the VHT version of the index. This enables to have 800 ns GI, 52 data tones, and 312.5 kHz spacing while ensuring that MCS will be decoded by all stations.

Reimplemented from ns3::VhtPhy.

Definition at line 131 of file he-phy.cc.

References ns3::WifiTxVector::GetHeMuUserInfoMap(), ns3::WifiTxVector::GetPreambleType(), ns3::VhtPhy::GetVhtMcs0(), ns3::VhtPhy::GetVhtMcs1(), ns3::VhtPhy::GetVhtMcs2(), ns3::VhtPhy::GetVhtMcs3(), ns3::VhtPhy::GetVhtMcs4(), ns3::VhtPhy::GetVhtMcs5(), min, NS_ABORT_MSG_IF, and ns3::WIFI_PREAMBLE_HE_MU.

Referenced by GetSigBDuration(), and GetSigMode().

+ Here is the call graph for this function:
+ Here is the caller graph for this function:

◆ GetSigMode()

WifiMode ns3::HePhy::GetSigMode ( WifiPpduField  field,
const WifiTxVector txVector 
) const
overridevirtual

Get the WifiMode for the SIG field specified by the PPDU field.

Parameters
fieldthe PPDU field
txVectorthe transmission parameters
Returns
the WifiMode used for the SIG field

Reimplemented from ns3::PhyEntity.

Definition at line 104 of file he-phy.cc.

References ns3::WifiTxVector::GetPreambleType(), GetSigAMode(), GetSigBMode(), ns3::VhtPhy::GetSigMode(), ns3::WIFI_PPDU_FIELD_TRAINING, and ns3::WIFI_PREAMBLE_HE_MU.

+ Here is the call graph for this function:

◆ GetStaId()

uint16_t ns3::HePhy::GetStaId ( const Ptr< const WifiPpdu ppdu) const
overridevirtual

Return the STA ID that has been assigned to the station this PHY belongs to.

This is typically called for MU PPDUs, in order to pick the correct PSDU.

Parameters
ppduthe PPDU for which the STA ID is requested
Returns
the STA ID

Reimplemented from ns3::PhyEntity.

Reimplemented in OfdmaTestHePhy.

Definition at line 486 of file he-phy.cc.

References ns3::WifiPhy::GetDevice(), ns3::WifiNetDevice::GetMac(), ns3::PhyEntity::GetStaId(), ns3::PhyEntity::m_wifiPhy, third::mac, ns3::WIFI_PPDU_TYPE_DL_MU, and ns3::WIFI_PPDU_TYPE_UL_MU.

Referenced by DoStartReceivePayload(), GetAddressedPsduInPpdu(), GetTxPowerSpectralDensity(), IsConfigSupported(), StartReceiveOfdmaPayload(), and StartReceivePreamble().

+ Here is the call graph for this function:
+ Here is the caller graph for this function:

◆ GetSymbolDuration()

Time ns3::HePhy::GetSymbolDuration ( const WifiTxVector txVector) const
overrideprivatevirtual
Parameters
txVectorthe transmission parameters
Returns
the symbol duration (including GI)

Reimplemented from ns3::HtPhy.

Definition at line 298 of file he-phy.cc.

References ns3::WifiTxVector::GetGuardInterval(), ns3::NanoSeconds(), and NS_ASSERT.

+ Here is the call graph for this function:

◆ GetTrainingDuration()

Time ns3::HePhy::GetTrainingDuration ( const WifiTxVector txVector,
uint8_t  nDataLtf,
uint8_t  nExtensionLtf = 0 
) const
overridevirtual
Parameters
txVectorthe transmission parameters
nDataLtfthe number of data LTF fields (excluding those in preamble)
nExtensionLtfthe number of extension LTF fields
Returns
the duration of the training field
See also
WIFI_PPDU_FIELD_TRAINING

Reimplemented from ns3::HtPhy.

Definition at line 176 of file he-phy.cc.

References ns3::WifiTxVector::GetPreambleType(), ns3::MicroSeconds(), NS_ABORT_MSG_IF, and ns3::WIFI_PREAMBLE_HE_TB.

+ Here is the call graph for this function:

◆ GetTxPowerSpectralDensity()

Ptr< SpectrumValue > ns3::HePhy::GetTxPowerSpectralDensity ( double  txPowerW,
Ptr< const WifiPpdu ppdu 
) const
overrideprotectedvirtual

◆ GetUsableSubcarriers()

uint16_t ns3::HePhy::GetUsableSubcarriers ( uint16_t  channelWidth)
staticprotected
Parameters
channelWidththe channel width in MHz
Returns
he number of usable subcarriers for data

Definition at line 1092 of file he-phy.cc.

Referenced by GetDataRate().

+ Here is the caller graph for this function:

◆ GetWifiConstPsduMap()

WifiConstPsduMap ns3::HePhy::GetWifiConstPsduMap ( Ptr< const WifiPsdu psdu,
const WifiTxVector txVector 
) const
overrideprotectedvirtual

Get a WifiConstPsduMap from a PSDU and the TXVECTOR to use to send the PSDU.

The STA-ID value is properly determined based on whether the given PSDU has to be transmitted as a DL or UL frame.

Parameters
psduthe given PSDU
txVectorthe TXVECTOR to use to send the PSDU
Returns
a WifiConstPsduMap built from the given PSDU and the given TXVECTOR

Reimplemented from ns3::PhyEntity.

Definition at line 1151 of file he-phy.cc.

References ns3::WifiTxVector::GetHeMuUserInfoMap(), ns3::WifiTxVector::IsUlMu(), NS_ASSERT, and SU_STA_ID.

+ Here is the call graph for this function:

◆ InitializeModes()

void ns3::HePhy::InitializeModes ( void  )
static

Initialize all HE modes.

Definition at line 942 of file he-phy.cc.

References GetHeMcs().

Referenced by anonymous_namespace{he-phy.cc}::ConstructorHe::ConstructorHe().

+ Here is the call graph for this function:
+ Here is the caller graph for this function:

◆ IsConfigSupported()

bool ns3::HePhy::IsConfigSupported ( Ptr< const WifiPpdu ppdu) const
overrideprotectedvirtual

Checks if the signaled configuration (excluding bandwidth) is supported by the PHY.

Parameters
ppduthe received PPDU
Returns
true if supported, false otherwise

Reimplemented from ns3::PhyEntity.

Definition at line 576 of file he-phy.cc.

References ns3::WifiTxVector::GetHeMuUserInfoMap(), ns3::WifiPhy::GetMaxSupportedRxSpatialStreams(), ns3::WifiTxVector::GetMode(), ns3::WifiTxVector::GetNssMax(), ns3::WifiTxVector::GetPreambleType(), GetStaId(), ns3::PhyEntity::IsModeSupported(), ns3::PhyEntity::m_wifiPhy, NS_LOG_DEBUG, and ns3::WIFI_PREAMBLE_HE_MU.

+ Here is the call graph for this function:

◆ IsModeAllowed()

bool ns3::HePhy::IsModeAllowed ( uint16_t  channelWidth,
uint8_t  nss 
)
static

Check whether the combination of <MCS, channel width, NSS> is allowed.

This function is used as a callback for WifiMode operation, and always returns true since there is no limitation for any MCS in HePhy.

Parameters
channelWidththe considered channel width in MHz
nssthe considered number of streams
Returns
true.

Definition at line 1145 of file he-phy.cc.

Referenced by CreateHeMcs().

+ Here is the caller graph for this function:

◆ NotifyEndOfHeSigA()

void ns3::HePhy::NotifyEndOfHeSigA ( HeSigAParameters  params)

Fire a EndOfHeSigA callback (if connected) once HE-SIG-A field has been received.

This method is scheduled immediatly after end of HE-SIG-A, once field processing is finished.

Parameters
paramsthe HE-SIG-A parameters

Definition at line 551 of file he-phy.cc.

References ns3::Callback< R, T1, T2, T3, T4, T5, T6, T7, T8, T9 >::IsNull(), and m_endOfHeSigACallback.

Referenced by ProcessSigA().

+ Here is the call graph for this function:
+ Here is the caller graph for this function:

◆ ObtainNextUid()

uint64_t ns3::HePhy::ObtainNextUid ( const WifiTxVector txVector)
overrideprotectedvirtual

Obtain the next UID for the PPDU to transmit.

Note that the global UID counter could be incremented.

Parameters
txVectorthe transmission parameters
Returns
the UID to use for the PPDU to transmit

Reimplemented from ns3::PhyEntity.

Definition at line 818 of file he-phy.cc.

References ns3::WifiTxVector::GetPreambleType(), ns3::WifiPhy::GetPreviouslyRxPpduUid(), ns3::PhyEntity::m_globalPpduUid, m_previouslyTxPpduUid, ns3::PhyEntity::m_wifiPhy, NS_ASSERT, NS_LOG_FUNCTION, and ns3::WIFI_PREAMBLE_HE_TB.

Referenced by BuildPpdu().

+ Here is the call graph for this function:
+ Here is the caller graph for this function:

◆ ProcessSigA()

PhyEntity::PhyFieldRxStatus ns3::HePhy::ProcessSigA ( Ptr< Event event,
PhyFieldRxStatus  status 
)
overrideprotectedvirtual

Process SIG-A, perform amendment-specific actions, and provide an updated status of the reception.

Parameters
eventthe event holding incoming PPDU's information
statusthe status of the reception of the correctly received SIG-A after the configuration support check
Returns
the updated status of the reception of the SIG-A

Reimplemented from ns3::VhtPhy.

Definition at line 508 of file he-phy.cc.

References ns3::HeSigAParameters::bssColor, ns3::PhyEntity::DROP, ns3::FILTERED, GetAddressedPsduInPpdu(), GetBssColor(), ns3::PhyEntity::GetRxPowerWForPpdu(), ns3::PhyEntity::PhyFieldRxStatus::isSuccess, m_currentHeTbPpduUid, NotifyEndOfHeSigA(), NS_ASSERT, NS_LOG_DEBUG, NS_LOG_FUNCTION, ns3::HeSigAParameters::rssiW, ns3::WIFI_PPDU_TYPE_DL_MU, ns3::WIFI_PPDU_TYPE_UL_MU, and ns3::WIFI_PREAMBLE_HE_TB.

+ Here is the call graph for this function:

◆ ProcessSigB()

PhyEntity::PhyFieldRxStatus ns3::HePhy::ProcessSigB ( Ptr< Event event,
PhyFieldRxStatus  status 
)
overrideprotectedvirtual

Process SIG-B, perform amendment-specific actions, and provide an updated status of the reception.

Parameters
eventthe event holding incoming PPDU's information
statusthe status of the reception of the correctly received SIG-B after the configuration support check
Returns
the updated status of the reception of the SIG-B

Reimplemented from ns3::VhtPhy.

Definition at line 560 of file he-phy.cc.

References ns3::PhyEntity::DROP, ns3::FILTERED, GetAddressedPsduInPpdu(), ns3::PhyEntity::PhyFieldRxStatus::isSuccess, NS_LOG_DEBUG, and NS_LOG_FUNCTION.

+ Here is the call graph for this function:

◆ SetEndOfHeSigACallback()

void ns3::HePhy::SetEndOfHeSigACallback ( EndOfHeSigACallback  callback)

Set a callback for a end of HE-SIG-A.

Parameters
callbackthe EndOfHeSigACallback to set

Definition at line 545 of file he-phy.cc.

References m_endOfHeSigACallback.

◆ StartReceiveOfdmaPayload()

void ns3::HePhy::StartReceiveOfdmaPayload ( Ptr< Event event)
protected

Start receiving the PSDU (i.e.

the first symbol of the PSDU has arrived) of an UL-OFDMA transmission. This function is called upon the RX event corresponding to the OFDMA part of the UL MU PPDU.

Parameters
eventthe event holding incoming OFDMA part of the PPDU's information

m_beginOfdmaPayloadRxEvents should still be running only for APs, since canceled in StartReceivePayload for STAs. This is because SpectrumWifiPhy does not have access to the device type and thus blindly schedules things, letting the parent WifiPhy class take into account device type.

Definition at line 685 of file he-phy.cc.

References ns3::PhyEntity::CalculatePhyPreambleAndHeaderDuration(), ns3::PhyEntity::EndReceivePayload(), GetAddressedPsduInPpdu(), ns3::PhyEntity::GetCurrentEvent(), GetStaId(), m_beginOfdmaPayloadRxEvents, ns3::PhyEntity::m_endRxPayloadEvents, ns3::PhyEntity::m_signalNoiseMap, ns3::PhyEntity::m_statusPerMpduMap, NS_ASSERT, NS_LOG_FUNCTION, ns3::Simulator::Schedule(), and ns3::PhyEntity::ScheduleEndOfMpdus().

Referenced by StartReceivePreamble().

+ Here is the call graph for this function:
+ Here is the caller graph for this function:

◆ StartReceivePreamble()

void ns3::HePhy::StartReceivePreamble ( Ptr< WifiPpdu ppdu,
RxPowerWattPerChannelBand  rxPowersW,
Time  rxDuration 
)
overridevirtual

Start receiving the PHY preamble of a PPDU (i.e.

the first bit of the preamble has arrived).

This method triggers the start of the preamble detection period (

See also
StartPreambleDetectionPeriod) if the PHY can process the PPDU.
Parameters
ppduthe arriving PPDU
rxPowersWthe receive power in W per band
rxDurationthe duration of the PPDU

Reimplemented from ns3::PhyEntity.

Definition at line 317 of file he-phy.cc.

References ns3::PhyEntity::CreateInterferenceEvent(), ns3::PhyEntity::ErasePreambleEvent(), ns3::PhyEntity::GetCurrentEvent(), ns3::VhtPhy::GetDuration(), ns3::WifiTxVector::GetPreambleType(), GetStaId(), m_beginOfdmaPayloadRxEvents, m_currentHeTbPpduUid, ns3::Time::NS, NS_ASSERT, NS_LOG_FUNCTION, NS_LOG_INFO, ns3::HePpdu::PSD_HE_TB_OFDMA_PORTION, ns3::Simulator::Schedule(), StartReceiveOfdmaPayload(), ns3::PhyEntity::StartReceivePreamble(), ns3::WIFI_PPDU_FIELD_TRAINING, and ns3::WIFI_PREAMBLE_HE_TB.

+ Here is the call graph for this function:

◆ StartTx()

void ns3::HePhy::StartTx ( Ptr< WifiPpdu ppdu)
overridevirtual

This function is called by SpectrumWifiPhy to send the PPDU while performing amendment-specific actions.

See also
SpectrumWifiPhy::StartTx
Parameters
ppduthe PPDU to send

Reimplemented from ns3::PhyEntity.

Definition at line 892 of file he-phy.cc.

References CalculateNonOfdmaDurationForHeTb(), NS_ASSERT, NS_LOG_FUNCTION, ns3::HePpdu::PSD_HE_TB_OFDMA_PORTION, ns3::Simulator::Schedule(), ns3::PhyEntity::StartTx(), ns3::PhyEntity::Transmit(), and ns3::WIFI_PPDU_TYPE_UL_MU.

+ Here is the call graph for this function:

Member Data Documentation

◆ m_beginOfdmaPayloadRxEvents

std::map<uint16_t , EventId> ns3::HePhy::m_beginOfdmaPayloadRxEvents
protected

the beginning of the OFDMA payload reception events (indexed by STA-ID)

Definition at line 416 of file he-phy.h.

Referenced by CancelAllEvents(), DoResetReceive(), DoStartReceivePayload(), StartReceiveOfdmaPayload(), and StartReceivePreamble().

◆ m_currentHeTbPpduUid

uint64_t ns3::HePhy::m_currentHeTbPpduUid
protected

UID of the HE TB PPDU being received.

Definition at line 414 of file he-phy.h.

Referenced by GetCurrentHeTbPpduUid(), HePhy(), ProcessSigA(), and StartReceivePreamble().

◆ m_endOfHeSigACallback

EndOfHeSigACallback ns3::HePhy::m_endOfHeSigACallback
protected

end of HE-SIG-A callback

Definition at line 418 of file he-phy.h.

Referenced by NotifyEndOfHeSigA(), and SetEndOfHeSigACallback().

◆ m_hePpduFormats

◆ m_previouslyTxPpduUid

uint64_t ns3::HePhy::m_previouslyTxPpduUid
protected

UID of the previously sent PPDU, used by AP to recognize response HE TB PPDUs.

Definition at line 413 of file he-phy.h.

Referenced by GetMeasurementChannelWidth(), HePhy(), and ObtainNextUid().


The documentation for this class was generated from the following files: