Hold together all Wifi-related objects. More...
#include "wifi-net-device.h"
Inheritance diagram for ns3::WifiNetDevice:
Collaboration diagram for ns3::WifiNetDevice:Public Member Functions | |
| WifiNetDevice () | |
| WifiNetDevice (const WifiNetDevice &o)=delete | |
| ~WifiNetDevice () override | |
| void | AddLinkChangeCallback (Callback< void > callback) override |
| Address | GetAddress () const override |
| Address | GetBroadcast () const override |
| Ptr< Channel > | GetChannel () const override |
| Ptr< EhtConfiguration > | GetEhtConfiguration () const |
| Ptr< HeConfiguration > | GetHeConfiguration () const |
| Ptr< HtConfiguration > | GetHtConfiguration () const |
| uint32_t | GetIfIndex () const override |
| Ptr< WifiMac > | GetMac () const |
| uint16_t | GetMtu () const override |
| Address | GetMulticast (Ipv4Address multicastGroup) const override |
| Make and return a MAC multicast address using the provided multicast group. More... | |
| Address | GetMulticast (Ipv6Address addr) const override |
| Get the MAC multicast address corresponding to the IPv6 address provided. More... | |
| Ptr< Node > | GetNode () const override |
| uint8_t | GetNPhys () const |
| uint8_t | GetNRemoteStationManagers () const |
| Ptr< WifiPhy > | GetPhy () const |
| virtual Ptr< WifiPhy > | GetPhy (uint8_t i) const |
| virtual const std::vector< Ptr< WifiPhy > > & | GetPhys () const |
| Ptr< WifiRemoteStationManager > | GetRemoteStationManager () const |
| Ptr< WifiRemoteStationManager > | GetRemoteStationManager (uint8_t linkId) const |
| virtual const std::vector< Ptr< WifiRemoteStationManager > > & | GetRemoteStationManagers () const |
| WifiStandard | GetStandard () const |
| Get the Wifi standard. More... | |
| Ptr< VhtConfiguration > | GetVhtConfiguration () const |
| bool | IsBridge () const override |
| Return true if the net device is acting as a bridge. More... | |
| bool | IsBroadcast () const override |
| bool | IsLinkUp () const override |
| bool | IsMulticast () const override |
| bool | IsPointToPoint () const override |
| Return true if the net device is on a point-to-point link. More... | |
| bool | NeedsArp () const override |
| WifiNetDevice & | operator= (const WifiNetDevice &)=delete |
| bool | Send (Ptr< Packet > packet, const Address &dest, uint16_t protocolNumber) override |
| bool | SendFrom (Ptr< Packet > packet, const Address &source, const Address &dest, uint16_t protocolNumber) override |
| void | SetAddress (Address address) override |
| Set the address of this interface. More... | |
| void | SetEhtConfiguration (Ptr< EhtConfiguration > ehtConfiguration) |
| void | SetHeConfiguration (Ptr< HeConfiguration > heConfiguration) |
| void | SetHtConfiguration (Ptr< HtConfiguration > htConfiguration) |
| void | SetIfIndex (const uint32_t index) override |
| void | SetMac (const Ptr< WifiMac > mac) |
| bool | SetMtu (const uint16_t mtu) override |
| void | SetNode (const Ptr< Node > node) override |
| void | SetPhy (const Ptr< WifiPhy > phy) |
| void | SetPhys (const std::vector< Ptr< WifiPhy > > &phys) |
| void | SetPromiscReceiveCallback (PromiscReceiveCallback cb) override |
| void | SetReceiveCallback (NetDevice::ReceiveCallback cb) override |
| void | SetRemoteStationManager (const Ptr< WifiRemoteStationManager > manager) |
| void | SetRemoteStationManagers (const std::vector< Ptr< WifiRemoteStationManager > > &managers) |
| void | SetStandard (WifiStandard standard) |
| Set the Wifi standard. More... | |
| void | SetVhtConfiguration (Ptr< VhtConfiguration > vhtConfiguration) |
| bool | SupportsSendFrom () const override |
Public Member Functions inherited from ns3::NetDevice | |
| ~NetDevice () override | |
| virtual void | AddLinkChangeCallback (Callback< void > callback)=0 |
| virtual Address | GetAddress () const =0 |
| virtual Address | GetBroadcast () const =0 |
| virtual Ptr< Channel > | GetChannel () const =0 |
| virtual uint32_t | GetIfIndex () const =0 |
| virtual uint16_t | GetMtu () const =0 |
| virtual Address | GetMulticast (Ipv4Address multicastGroup) const =0 |
| Make and return a MAC multicast address using the provided multicast group. More... | |
| virtual Address | GetMulticast (Ipv6Address addr) const =0 |
| Get the MAC multicast address corresponding to the IPv6 address provided. More... | |
| virtual Ptr< Node > | GetNode () const =0 |
| virtual bool | IsBridge () const =0 |
| Return true if the net device is acting as a bridge. More... | |
| virtual bool | IsBroadcast () const =0 |
| virtual bool | IsLinkUp () const =0 |
| virtual bool | IsMulticast () const =0 |
| virtual bool | IsPointToPoint () const =0 |
| Return true if the net device is on a point-to-point link. More... | |
| virtual bool | NeedsArp () const =0 |
| virtual bool | Send (Ptr< Packet > packet, const Address &dest, uint16_t protocolNumber)=0 |
| virtual bool | SendFrom (Ptr< Packet > packet, const Address &source, const Address &dest, uint16_t protocolNumber)=0 |
| virtual void | SetAddress (Address address)=0 |
| Set the address of this interface. More... | |
| virtual void | SetIfIndex (const uint32_t index)=0 |
| virtual bool | SetMtu (const uint16_t mtu)=0 |
| virtual void | SetNode (Ptr< Node > node)=0 |
| virtual void | SetPromiscReceiveCallback (PromiscReceiveCallback cb)=0 |
| virtual void | SetReceiveCallback (ReceiveCallback cb)=0 |
| virtual bool | SupportsSendFrom () const =0 |
Public Member Functions inherited from ns3::Object | |
| Object () | |
| Constructor. More... | |
| ~Object () override | |
| Destructor. More... | |
| void | AggregateObject (Ptr< Object > other) |
| Aggregate two Objects together. More... | |
| void | Dispose () |
| Dispose of this Object. More... | |
| AggregateIterator | GetAggregateIterator () const |
| Get an iterator to the Objects aggregated to this one. More... | |
| TypeId | GetInstanceTypeId () const override |
| Get the most derived TypeId for this Object. More... | |
| template<typename T > | |
| Ptr< T > | GetObject () const |
| Get a pointer to the requested aggregated Object. More... | |
| template<> | |
| Ptr< Object > | GetObject () const |
| Specialization of () for objects of type ns3::Object. More... | |
| template<typename T > | |
| Ptr< T > | GetObject (TypeId tid) const |
| Get a pointer to the requested aggregated Object by TypeId. More... | |
| template<> | |
| Ptr< Object > | GetObject (TypeId tid) const |
| Specialization of (TypeId tid) for objects of type ns3::Object. More... | |
| void | Initialize () |
| Invoke DoInitialize on all Objects aggregated to this one. More... | |
| bool | IsInitialized () const |
| Check if the object has been initialized. More... | |
Public Member Functions inherited from ns3::SimpleRefCount< Object, ObjectBase, ObjectDeleter > | |
| SimpleRefCount () | |
| Default constructor. More... | |
| SimpleRefCount (const SimpleRefCount &o) | |
| Copy constructor. More... | |
| uint32_t | GetReferenceCount () const |
| Get the reference count of the object. More... | |
| SimpleRefCount & | operator= (const SimpleRefCount &o) |
| Assignment operator. More... | |
| void | Ref () const |
| Increment the reference count. More... | |
| void | Unref () const |
| Decrement the reference count. More... | |
Public Member Functions inherited from ns3::ObjectBase | |
| virtual | ~ObjectBase () |
| Virtual destructor. More... | |
| void | GetAttribute (std::string name, AttributeValue &value) const |
| Get the value of an attribute, raising fatal errors if unsuccessful. More... | |
| bool | GetAttributeFailSafe (std::string name, AttributeValue &value) const |
| Get the value of an attribute without raising erros. More... | |
| virtual TypeId | GetInstanceTypeId () const =0 |
| Get the most derived TypeId for this Object. More... | |
| void | SetAttribute (std::string name, const AttributeValue &value) |
| Set a single attribute, raising fatal errors if unsuccessful. More... | |
| bool | SetAttributeFailSafe (std::string name, const AttributeValue &value) |
| Set a single attribute without raising errors. More... | |
| bool | TraceConnect (std::string name, std::string context, const CallbackBase &cb) |
| Connect a TraceSource to a Callback with a context. More... | |
| bool | TraceConnectWithoutContext (std::string name, const CallbackBase &cb) |
| Connect a TraceSource to a Callback without a context. More... | |
| bool | TraceDisconnect (std::string name, std::string context, const CallbackBase &cb) |
| Disconnect from a TraceSource a Callback previously connected with a context. More... | |
| bool | TraceDisconnectWithoutContext (std::string name, const CallbackBase &cb) |
| Disconnect from a TraceSource a Callback previously connected without a context. More... | |
Static Public Member Functions | |
| static TypeId | GetTypeId () |
| Get the type ID. More... | |
Static Public Member Functions inherited from ns3::NetDevice | |
| static TypeId | GetTypeId () |
| Get the type ID. More... | |
Static Public Member Functions inherited from ns3::Object | |
| static TypeId | GetTypeId () |
| Register this type. More... | |
Static Public Member Functions inherited from ns3::ObjectBase | |
| static TypeId | GetTypeId () |
| Get the type ID. More... | |
Protected Member Functions | |
| void | DoDispose () override |
| Destructor implementation. More... | |
| void | DoInitialize () override |
| Initialize() implementation. More... | |
| void | ForwardUp (Ptr< const Packet > packet, Mac48Address from, Mac48Address to) |
| Receive a packet from the lower layer and pass the packet up the stack. More... | |
Protected Member Functions inherited from ns3::Object | |
| Object (const Object &o) | |
| Copy an Object. More... | |
| virtual void | DoDispose () |
| Destructor implementation. More... | |
| virtual void | DoInitialize () |
| Initialize() implementation. More... | |
| virtual void | NotifyNewAggregate () |
| Notify all Objects aggregated to this one of a new Object being aggregated. More... | |
Protected Member Functions inherited from ns3::ObjectBase | |
| void | ConstructSelf (const AttributeConstructionList &attributes) |
| Complete construction of ObjectBase; invoked by derived classes. More... | |
| virtual void | NotifyConstructionCompleted () |
| Notifier called once the ObjectBase is fully constructed. More... | |
Private Member Functions | |
| void | CompleteConfig () |
| Complete the configuration of this Wi-Fi device by connecting all lower components (e.g. More... | |
| void | LinkDown () |
| Set that the link is down (i.e. More... | |
| void | LinkUp () |
| Set that the link is up. More... | |
Additional Inherited Members | |
Public Types inherited from ns3::NetDevice | |
| typedef void(* | LinkChangeTracedCallback) () |
| TracedCallback signature for link changed event. More... | |
| enum | PacketType { PACKET_HOST = 1 , NS3_PACKET_HOST = PACKET_HOST , PACKET_BROADCAST , NS3_PACKET_BROADCAST = PACKET_BROADCAST , PACKET_MULTICAST , NS3_PACKET_MULTICAST = PACKET_MULTICAST , PACKET_OTHERHOST , NS3_PACKET_OTHERHOST = PACKET_OTHERHOST } |
| Packet types are used as they are in Linux. More... | |
| typedef Callback< bool, Ptr< NetDevice >, Ptr< const Packet >, uint16_t, const Address &, const Address &, enum PacketType > | PromiscReceiveCallback |
| typedef Callback< bool, Ptr< NetDevice >, Ptr< const Packet >, uint16_t, const Address & > | ReceiveCallback |
Related Functions inherited from ns3::ObjectBase | |
| static TypeId | GetObjectIid () |
| Ensure the TypeId for ObjectBase gets fully configured to anchor the inheritance tree properly. More... | |
Hold together all Wifi-related objects.
This class holds together ns3::Channel, ns3::WifiPhy, ns3::WifiMac, and, ns3::WifiRemoteStationManager.
ns3::WifiNetDevice is accessible through the following paths with Config::Set and Config::Connect:
No TraceSources are defined for this type.
Size of this type is 216 bytes (on a 64-bit architecture).
Definition at line 58 of file wifi-net-device.h.
| ns3::WifiNetDevice::WifiNetDevice | ( | ) |
Definition at line 120 of file wifi-net-device.cc.
References NS_LOG_FUNCTION_NOARGS.
|
override |
Definition at line 127 of file wifi-net-device.cc.
References NS_LOG_FUNCTION_NOARGS.
|
delete |
|
overridevirtual |
| callback | the callback to invoke |
Add a callback invoked whenever the link status changes to UP. This callback is typically used by the IP/ARP layer to flush the ARP cache and by IPv6 stack to flush NDISC cache whenever the link goes up.
Implements ns3::NetDevice.
Definition at line 404 of file wifi-net-device.cc.
References ns3::TracedCallback< Ts >::ConnectWithoutContext(), and m_linkChanges.
Here is the call graph for this function:
|
private |
Complete the configuration of this Wi-Fi device by connecting all lower components (e.g.
MAC, WifiRemoteStation) together.
Definition at line 210 of file wifi-net-device.cc.
References ForwardUp(), LinkDown(), LinkUp(), m_configComplete, m_mac, m_node, m_phys, m_stationManagers, ns3::MakeCallback(), and NS_ABORT_IF.
Referenced by SetMac(), SetNode(), SetPhy(), SetPhys(), SetRemoteStationManager(), and SetRemoteStationManagers().
Here is the call graph for this function:
Here is the caller graph for this function:
|
overrideprotectedvirtual |
Destructor implementation.
This method is called by Dispose() or by the Object's destructor, whichever comes first.
Subclasses are expected to implement their real destruction code in an overridden version of this method and chain up to their parent's implementation once they are done. i.e, for simplicity, the destructor of every subclass should be empty and its content should be moved to the associated DoDispose() method.
It is safe to call GetObject() from within this method.
Reimplemented from ns3::Object.
Definition at line 133 of file wifi-net-device.cc.
References ns3::Object::Dispose(), ns3::Object::DoDispose(), m_ehtConfiguration, m_heConfiguration, m_htConfiguration, m_mac, m_node, m_phys, m_stationManagers, m_vhtConfiguration, NS_LOG_FUNCTION_NOARGS, and third::phy.
Referenced by ns3::WaveNetDevice::DoDispose().
Here is the call graph for this function:
Here is the caller graph for this function:
|
overrideprotectedvirtual |
Initialize() implementation.
This method is called only once by Initialize(). If the user calls Initialize() multiple times, DoInitialize() is called only the first time.
Subclasses are expected to override this method and chain up to their parent's implementation once they are done. It is safe to call GetObject() and AggregateObject() from within this method.
Reimplemented from ns3::Object.
Definition at line 184 of file wifi-net-device.cc.
References ns3::Object::DoInitialize(), m_mac, m_phys, m_stationManagers, NS_LOG_FUNCTION_NOARGS, and third::phy.
Here is the call graph for this function:
|
protected |
Receive a packet from the lower layer and pass the packet up the stack.
| packet | the packet to forward up |
| from | the source address |
| to | the destination address |
Definition at line 494 of file wifi-net-device.cc.
References ns3::Packet::Copy(), ns3::LlcSnapHeader::GetType(), ns3::Mac48Address::IsBroadcast(), ns3::Mac48Address::IsGroup(), ns3::Callback< R, UArgs >::IsNull(), m_forwardUp, m_mac, m_promiscRx, NS_LOG_FUNCTION, ns3::NetDevice::PACKET_BROADCAST, ns3::NetDevice::PACKET_HOST, ns3::NetDevice::PACKET_MULTICAST, ns3::NetDevice::PACKET_OTHERHOST, ns3::Packet::RemoveHeader(), and check-style-clang-format::type.
Referenced by CompleteConfig().
Here is the call graph for this function:
Here is the caller graph for this function:
|
overridevirtual |
Implements ns3::NetDevice.
Definition at line 375 of file wifi-net-device.cc.
References m_mac.
Referenced by OfdmaAckSequenceTest::CheckResults(), ContextToMac(), BlockAckAggregationDisabledTest::DoRun(), PreservePacketsInAmpdus::DoRun(), OfdmaAckSequenceTest::DoRun(), Bug730TestCase::DoRun(), QosFragmentationTestCase::DoRun(), Bug2222TestCase::DoRun(), OcbWifiMacTestCase::PostDeviceConfiguration(), TestUlOfdmaPowerControl::ReceiveOkCallbackAtAp(), TestUlOfdmaPowerControl::RunOne(), TestUlOfdmaPowerControl::SendMuBar(), TestInterBssConstantObssPdAlgo::SendOnePacket(), and OfdmaAckSequenceTest::Transmit().
Here is the caller graph for this function:
|
overridevirtual |
Calling this method is invalid if IsBroadcast returns not true.
Implements ns3::NetDevice.
Definition at line 416 of file wifi-net-device.cc.
References ns3::Mac48Address::GetBroadcast().
Referenced by WifiTest::SendOnePacket(), InterferenceHelperSequenceTest::SendOnePacket(), and DcfImmediateAccessBroadcastTestCase::SendOnePacket().
Here is the call graph for this function:
Here is the caller graph for this function:Implements ns3::NetDevice.
Definition at line 355 of file wifi-net-device.cc.
References ns3::WifiPhy::GetChannel(), GetNPhys(), GetPhy(), m_phys, NS_ABORT_MSG, and ns3::SINGLE_LINK_OP_ID.
Referenced by GetTypeId().
Here is the call graph for this function:
Here is the caller graph for this function:| Ptr< EhtConfiguration > ns3::WifiNetDevice::GetEhtConfiguration | ( | ) | const |
Definition at line 628 of file wifi-net-device.cc.
References m_ehtConfiguration, m_standard, and ns3::WIFI_STANDARD_80211be.
Referenced by ns3::WifiMac::GetEhtConfiguration(), ns3::WifiRemoteStationManager::GetEhtSupported(), and GetTypeId().
Here is the caller graph for this function:| Ptr< HeConfiguration > ns3::WifiNetDevice::GetHeConfiguration | ( | ) | const |
Definition at line 616 of file wifi-net-device.cc.
References m_heConfiguration, m_standard, and ns3::WIFI_STANDARD_80211ax.
Referenced by ns3::ConvertGuardIntervalToNanoSeconds(), ns3::HePhy::DoGetEvent(), TestUlOfdmaPowerControl::DoSetup(), ns3::HePhy::GetBssColor(), ns3::WifiRemoteStationManager::GetGuardInterval(), ns3::WifiMac::GetHeConfiguration(), ns3::WifiRemoteStationManager::GetHeSupported(), GetTypeId(), ns3::ConstantObssPdAlgorithm::ReceiveHeSigA(), ns3::ObssPdAlgorithm::ResetPhy(), TestInterBssConstantObssPdAlgo::RunOne(), and TestUlOfdmaPhyTransmission::SetBssColor().
Here is the caller graph for this function:| Ptr< HtConfiguration > ns3::WifiNetDevice::GetHtConfiguration | ( | ) | const |
Definition at line 592 of file wifi-net-device.cc.
References m_htConfiguration, m_standard, and ns3::WIFI_STANDARD_80211n.
Referenced by ns3::ConvertGuardIntervalToNanoSeconds(), ns3::WifiPhy::DoChannelSwitch(), ns3::WifiMac::GetHtConfiguration(), ns3::WifiRemoteStationManager::GetHtSupported(), ns3::WifiRemoteStationManager::GetLdpcSupported(), ns3::WifiRemoteStationManager::GetShortGuardIntervalSupported(), and GetTypeId().
Here is the caller graph for this function:
|
overridevirtual |
Implements ns3::NetDevice.
Definition at line 349 of file wifi-net-device.cc.
References m_ifIndex.
Referenced by BlockAckAggregationDisabledTest::DoRun(), PreservePacketsInAmpdus::DoRun(), OfdmaAckSequenceTest::DoRun(), Bug730TestCase::DoRun(), QosFragmentationTestCase::DoRun(), Bug2222TestCase::DoRun(), ns3::dot11s::HwmpProtocol::Install(), ns3::flame::FlameProtocol::Install(), and OcbWifiMacTestCase::PostDeviceConfiguration().
Here is the caller graph for this function:Definition at line 287 of file wifi-net-device.cc.
References m_mac.
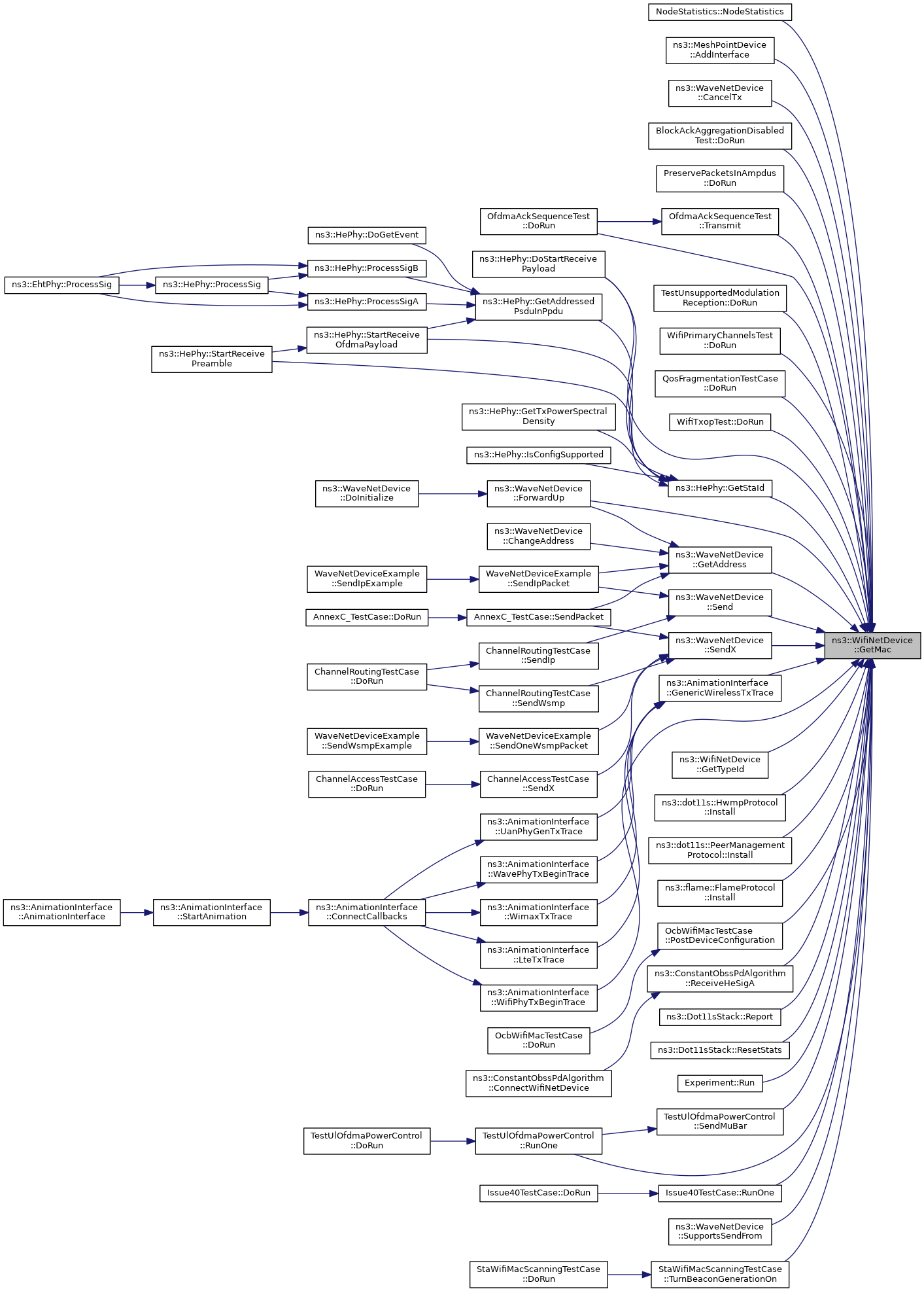
Referenced by NodeStatistics::NodeStatistics(), ns3::MeshPointDevice::AddInterface(), ns3::WaveNetDevice::CancelTx(), BlockAckAggregationDisabledTest::DoRun(), PreservePacketsInAmpdus::DoRun(), OfdmaAckSequenceTest::DoRun(), TestUnsupportedModulationReception::DoRun(), WifiPrimaryChannelsTest::DoRun(), QosFragmentationTestCase::DoRun(), WifiTxopTest::DoRun(), ns3::HePhy::DoStartReceivePayload(), ns3::WaveNetDevice::ForwardUp(), ns3::AnimationInterface::GenericWirelessTxTrace(), ns3::WaveNetDevice::GetAddress(), ns3::HePhy::GetStaId(), GetTypeId(), ns3::dot11s::HwmpProtocol::Install(), ns3::dot11s::PeerManagementProtocol::Install(), ns3::flame::FlameProtocol::Install(), OcbWifiMacTestCase::PostDeviceConfiguration(), ns3::ConstantObssPdAlgorithm::ReceiveHeSigA(), ns3::Dot11sStack::Report(), ns3::Dot11sStack::ResetStats(), Experiment::Run(), TestUlOfdmaPowerControl::RunOne(), Issue40TestCase::RunOne(), ns3::WaveNetDevice::Send(), TestUlOfdmaPowerControl::SendMuBar(), ns3::WaveNetDevice::SendX(), ns3::WaveNetDevice::SupportsSendFrom(), OfdmaAckSequenceTest::Transmit(), StaWifiMacScanningTestCase::TurnBeaconGenerationOn(), and ns3::AnimationInterface::WifiPhyTxBeginTrace().
Here is the caller graph for this function:
|
overridevirtual |
This value is typically used by the IP layer to perform IP fragmentation when needed.
Implements ns3::NetDevice.
Definition at line 392 of file wifi-net-device.cc.
References m_mtu.
Referenced by GetTypeId().
Here is the caller graph for this function:
|
overridevirtual |
Make and return a MAC multicast address using the provided multicast group.
RFC 1112 says that an Ipv4 host group address is mapped to an Ethernet multicast address by placing the low-order 23-bits of the IP address into the low-order 23 bits of the Ethernet multicast address 01-00-5E-00-00-00 (hex). Similar RFCs exist for Ipv6 and Eui64 mappings. This method performs the multicast address creation function appropriate to the underlying MAC address of the device. This MAC address is encapsulated in an abstract Address to avoid dependencies on the exact MAC address format.
In the case of net devices that do not support multicast, clients are expected to test NetDevice::IsMulticast and avoid attempting to map multicast packets. Subclasses of NetDevice that do support multicasting are expected to override this method and provide an implementation appropriate to the particular device.
| multicastGroup | The IP address for the multicast group destination of the packet. |
Implements ns3::NetDevice.
Definition at line 428 of file wifi-net-device.cc.
References ns3::Mac48Address::GetMulticast().
Here is the call graph for this function:
|
overridevirtual |
Get the MAC multicast address corresponding to the IPv6 address provided.
| addr | IPv6 address |
Implements ns3::NetDevice.
Definition at line 434 of file wifi-net-device.cc.
References ns3::Mac48Address::GetMulticast().
Here is the call graph for this function:When a subclass needs to get access to the underlying node base class to print the nodeid for example, it can invoke this method.
Implements ns3::NetDevice.
Definition at line 469 of file wifi-net-device.cc.
References m_node.
Referenced by TestInterBssConstantObssPdAlgo::CheckPhyDropReasons(), ns3::AnimationInterface::GenericWirelessTxTrace(), ns3::WifiPhy::GetMobility(), and ns3::AnimationInterface::WifiPhyTxBeginTrace().
Here is the caller graph for this function:| uint8_t ns3::WifiNetDevice::GetNPhys | ( | ) | const |
Definition at line 312 of file wifi-net-device.cc.
References GetPhys().
Referenced by ns3::WifiMacHelper::Create(), ns3::WifiPhyHelper::EnableAsciiInternal(), ns3::WifiPhyHelper::EnablePcapInternal(), GetChannel(), and GetTypeId().
Here is the call graph for this function:
Here is the caller graph for this function:| uint8_t ns3::WifiNetDevice::GetNRemoteStationManagers | ( | ) | const |
Definition at line 337 of file wifi-net-device.cc.
References GetRemoteStationManagers().
Referenced by GetTypeId().
Here is the call graph for this function:
Here is the caller graph for this function:This GetPhy variant is needed to keep using "Phy" in the path names.
Definition at line 293 of file wifi-net-device.cc.
References GetPhy(), and ns3::SINGLE_LINK_OP_ID.
Referenced by NodeStatistics::NodeStatistics(), TestInterBssConstantObssPdAlgo::CheckPhyState(), ns3::ObssPdAlgorithm::ConnectWifiNetDevice(), ns3::ConstantObssPdAlgorithm::ConnectWifiNetDevice(), ns3::WifiRadioEnergyModelHelper::DoInstall(), PreservePacketsInAmpdus::DoRun(), WifiPrimaryChannelsTest::DoRun(), TestUlOfdmaPowerControl::DoSetup(), ns3::WaveNetDevice::GetChannel(), GetChannel(), GetPhy(), GetTypeId(), GetYansWifiPhyPtr(), SetChannelFrequencyTest::GetYansWifiPhyPtr(), ns3::ObssPdAlgorithm::ResetPhy(), TestUlOfdmaPowerControl::RunOne(), TestUlOfdmaPowerControl::SendMuBar(), InterferenceHelperSequenceTest::SwitchCh(), PowerRateAdaptationTest::TestAparf(), PowerRateAdaptationTest::TestParf(), PowerRateAdaptationTest::TestRrpaa(), and StaWifiMacScanningTestCase::TurnApOff().
Here is the call graph for this function:
Here is the caller graph for this function:| i | the index (starting at 0) of the PHY object to retrieve |
Reimplemented in ns3::WaveNetDevice.
Definition at line 299 of file wifi-net-device.cc.
References GetPhys(), and NS_ASSERT.
Here is the call graph for this function:Reimplemented in ns3::WaveNetDevice.
Definition at line 306 of file wifi-net-device.cc.
References m_phys.
Referenced by ns3::WifiPhyHelper::EnablePcapInternal(), GetNPhys(), and GetPhy().
Here is the caller graph for this function:| Ptr< WifiRemoteStationManager > ns3::WifiNetDevice::GetRemoteStationManager | ( | ) | const |
This GetRemoteStationManager variant is needed to keep using "RemoteStationManager" in the path names.
Definition at line 318 of file wifi-net-device.cc.
References GetRemoteStationManager().
Referenced by GetRemoteStationManager(), GetTypeId(), PowerRateAdaptationTest::TestAparf(), PowerRateAdaptationTest::TestParf(), and PowerRateAdaptationTest::TestRrpaa().
Here is the call graph for this function:
Here is the caller graph for this function:| Ptr< WifiRemoteStationManager > ns3::WifiNetDevice::GetRemoteStationManager | ( | uint8_t | linkId | ) | const |
| linkId | the ID (starting at 0) of the link of the RemoteStationManager object to retrieve |
Definition at line 324 of file wifi-net-device.cc.
References GetRemoteStationManagers(), and NS_ASSERT.
Here is the call graph for this function:
|
virtual |
Definition at line 331 of file wifi-net-device.cc.
References m_stationManagers.
Referenced by GetNRemoteStationManagers(), and GetRemoteStationManager().
Here is the caller graph for this function:| WifiStandard ns3::WifiNetDevice::GetStandard | ( | ) | const |
Get the Wifi standard.
Definition at line 238 of file wifi-net-device.cc.
References m_standard.
|
static |
Get the type ID.
Definition at line 45 of file wifi-net-device.cc.
References ns3::TypeId::DEPRECATED, GetChannel(), GetEhtConfiguration(), GetHeConfiguration(), GetHtConfiguration(), GetMac(), GetMtu(), GetNPhys(), GetNRemoteStationManagers(), GetPhy(), GetRemoteStationManager(), GetVhtConfiguration(), ns3::LLC_SNAP_HEADER_LENGTH, ns3::MakeObjectVectorAccessor(), ns3::MakePointerAccessor(), ns3::MakeUintegerAccessor(), ns3::MAX_MSDU_SIZE, SetMac(), SetMtu(), ns3::TypeId::SetParent(), SetPhy(), and SetRemoteStationManager().
Here is the call graph for this function:| Ptr< VhtConfiguration > ns3::WifiNetDevice::GetVhtConfiguration | ( | ) | const |
Definition at line 604 of file wifi-net-device.cc.
References m_standard, m_vhtConfiguration, and ns3::WIFI_STANDARD_80211ac.
Referenced by ns3::WifiPhy::DoChannelSwitch(), ns3::VhtPhy::GetCcaThreshold(), GetTypeId(), ns3::WifiMac::GetVhtConfiguration(), and ns3::WifiRemoteStationManager::GetVhtSupported().
Here is the caller graph for this function:
|
overridevirtual |
Return true if the net device is acting as a bridge.
Implements ns3::NetDevice.
Definition at line 446 of file wifi-net-device.cc.
|
overridevirtual |
Implements ns3::NetDevice.
Definition at line 410 of file wifi-net-device.cc.
|
overridevirtual |
Implements ns3::NetDevice.
Definition at line 398 of file wifi-net-device.cc.
|
overridevirtual |
Implements ns3::NetDevice.
Definition at line 422 of file wifi-net-device.cc.
|
overridevirtual |
Return true if the net device is on a point-to-point link.
Implements ns3::NetDevice.
Definition at line 440 of file wifi-net-device.cc.
|
private |
Set that the link is down (i.e.
STA is not associated).
Definition at line 543 of file wifi-net-device.cc.
References m_linkChanges, and m_linkUp.
Referenced by CompleteConfig().
Here is the caller graph for this function:
|
private |
Set that the link is up.
A link is always up in ad-hoc mode. For a STA, a link is up when the STA is associated with an AP.
Definition at line 536 of file wifi-net-device.cc.
References m_linkChanges, and m_linkUp.
Referenced by CompleteConfig().
Here is the caller graph for this function:
|
overridevirtual |
Called by higher-layers to check if this NetDevice requires ARP to be used.
Implements ns3::NetDevice.
Definition at line 482 of file wifi-net-device.cc.
|
delete |
|
overridevirtual |
| packet | packet sent from above down to Network Device |
| dest | mac address of the destination (already resolved) |
| protocolNumber | identifies the type of payload contained in this packet. Used to call the right L3Protocol when the packet is received. |
Called from higher layer to send packet into Network Device to the specified destination Address
Implements ns3::NetDevice.
Definition at line 452 of file wifi-net-device.cc.
References ns3::Packet::AddHeader(), ns3::Mac48Address::ConvertFrom(), ns3::Mac48Address::IsMatchingType(), m_mac, NS_ASSERT, NS_LOG_FUNCTION, and ns3::LlcSnapHeader::SetType().
Referenced by WifiTest::SendOnePacket(), InterferenceHelperSequenceTest::SendOnePacket(), DcfImmediateAccessBroadcastTestCase::SendOnePacket(), TestInterBssConstantObssPdAlgo::SendOnePacket(), TestUlOfdmaPowerControl::SetupBa(), PowerRateAdaptationTest::TestAparf(), PowerRateAdaptationTest::TestParf(), and PowerRateAdaptationTest::TestRrpaa().
Here is the call graph for this function:
Here is the caller graph for this function:
|
overridevirtual |
| packet | packet sent from above down to Network Device |
| source | source mac address (so called "MAC spoofing") |
| dest | mac address of the destination (already resolved) |
| protocolNumber | identifies the type of payload contained in this packet. Used to call the right L3Protocol when the packet is received. |
Called from higher layer to send packet into Network Device with the specified source and destination Addresses.
Implements ns3::NetDevice.
Definition at line 550 of file wifi-net-device.cc.
References ns3::Packet::AddHeader(), ns3::Mac48Address::ConvertFrom(), ns3::Mac48Address::IsMatchingType(), m_mac, NS_ASSERT, NS_LOG_FUNCTION, and ns3::LlcSnapHeader::SetType().
Here is the call graph for this function:
|
overridevirtual |
Set the address of this interface.
| address | address to set |
Implements ns3::NetDevice.
Definition at line 369 of file wifi-net-device.cc.
References first::address, ns3::Mac48Address::ConvertFrom(), and m_mac.
Here is the call graph for this function:| void ns3::WifiNetDevice::SetEhtConfiguration | ( | Ptr< EhtConfiguration > | ehtConfiguration | ) |
| ehtConfiguration | pointer to EhtConfiguration |
Definition at line 622 of file wifi-net-device.cc.
References m_ehtConfiguration.
Referenced by ns3::WifiHelper::Install().
Here is the caller graph for this function:| void ns3::WifiNetDevice::SetHeConfiguration | ( | Ptr< HeConfiguration > | heConfiguration | ) |
| heConfiguration | pointer to HeConfiguration |
Definition at line 610 of file wifi-net-device.cc.
References m_heConfiguration.
Referenced by HeAggregationTest::DoRunSubTest(), TestUlOfdmaPpduUid::DoSetup(), TestMultipleHeTbPreambles::DoSetup(), TestUlOfdmaPhyTransmission::DoSetup(), TestPhyPaddingExclusion::DoSetup(), and ns3::WifiHelper::Install().
Here is the caller graph for this function:| void ns3::WifiNetDevice::SetHtConfiguration | ( | Ptr< HtConfiguration > | htConfiguration | ) |
| htConfiguration | pointer to HtConfiguration |
Definition at line 586 of file wifi-net-device.cc.
References m_htConfiguration.
Referenced by AmpduAggregationTest::DoRun(), TwoLevelAggregationTest::DoRun(), Bug2831TestCase::DoRun(), HeAggregationTest::DoRunSubTest(), and ns3::WifiHelper::Install().
Here is the caller graph for this function:
|
overridevirtual |
| index | ifIndex of the device |
Implements ns3::NetDevice.
Definition at line 343 of file wifi-net-device.cc.
References m_ifIndex.
| mac | the MAC layer to use. |
Definition at line 244 of file wifi-net-device.cc.
References CompleteConfig(), m_mac, and third::mac.
Referenced by PowerRateAdaptationTest::ConfigureNode(), ns3::WifiMacHelper::Create(), ns3::MeshHelper::CreateInterface(), WifiTest::CreateOne(), InterferenceHelperSequenceTest::CreateOne(), AmpduAggregationTest::DoRun(), TwoLevelAggregationTest::DoRun(), DcfImmediateAccessBroadcastTestCase::DoRun(), Bug2831TestCase::DoRun(), HeAggregationTest::DoRunSubTest(), TestMultipleHeTbPreambles::DoSetup(), TestUlOfdmaPhyTransmission::DoSetup(), TestPhyPaddingExclusion::DoSetup(), and GetTypeId().
Here is the call graph for this function:
Here is the caller graph for this function:
|
overridevirtual |
| mtu | MTU value, in bytes, to set for the device |
Override for default MTU defined on a per-type basis.
Implements ns3::NetDevice.
Definition at line 381 of file wifi-net-device.cc.
References ns3::LLC_SNAP_HEADER_LENGTH, m_mtu, and ns3::MAX_MSDU_SIZE.
Referenced by GetTypeId().
Here is the caller graph for this function:| node | the node associated to this netdevice. |
This method is called from ns3::Node::AddDevice.
Implements ns3::NetDevice.
Definition at line 475 of file wifi-net-device.cc.
References CompleteConfig(), and m_node.
Here is the call graph for this function:| phy | the PHY layer to use. |
Definition at line 251 of file wifi-net-device.cc.
References CompleteConfig(), m_linkUp, m_phys, and third::phy.
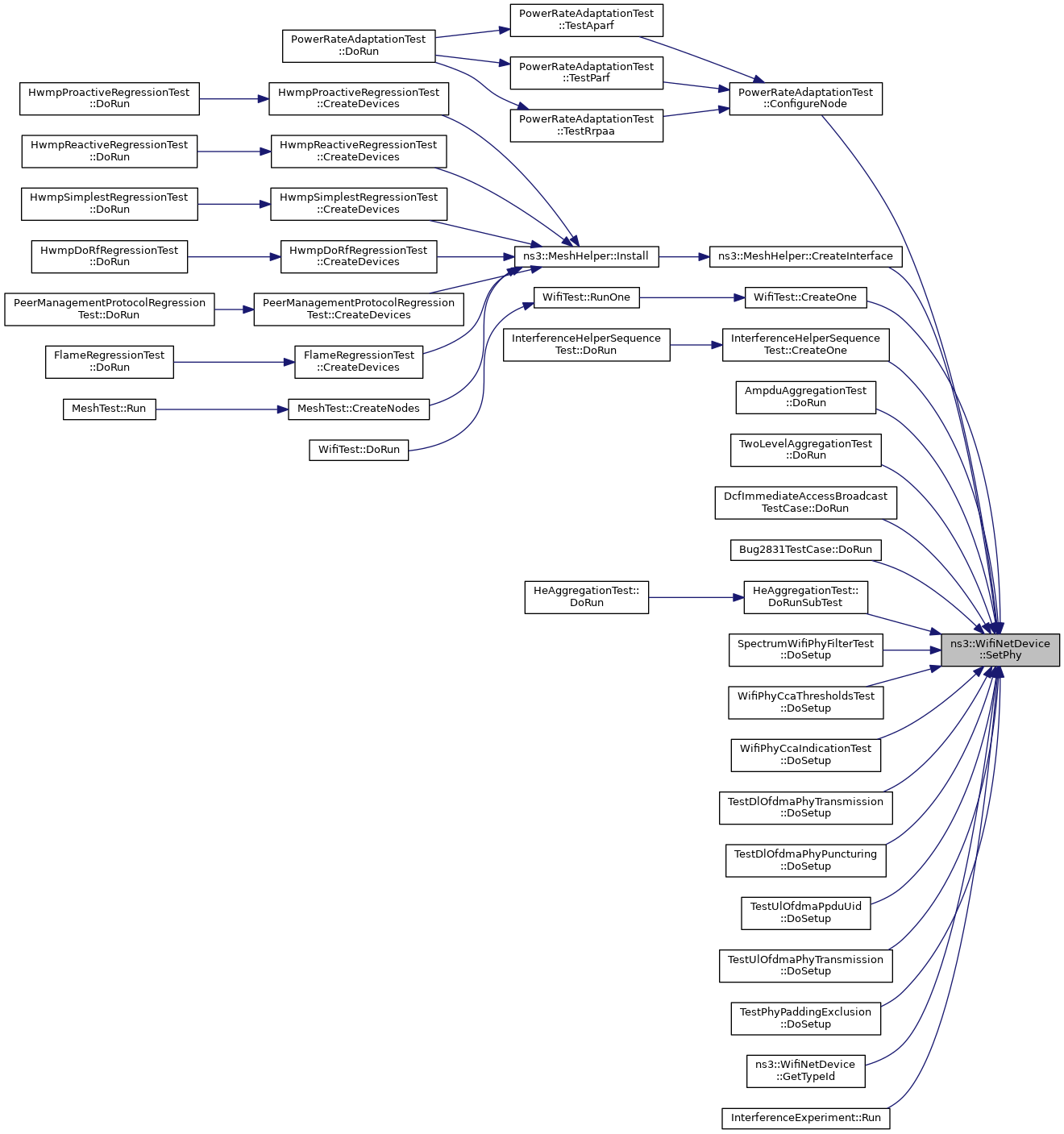
Referenced by PowerRateAdaptationTest::ConfigureNode(), ns3::MeshHelper::CreateInterface(), WifiTest::CreateOne(), InterferenceHelperSequenceTest::CreateOne(), AmpduAggregationTest::DoRun(), TwoLevelAggregationTest::DoRun(), DcfImmediateAccessBroadcastTestCase::DoRun(), Bug2831TestCase::DoRun(), HeAggregationTest::DoRunSubTest(), SpectrumWifiPhyFilterTest::DoSetup(), WifiPhyCcaThresholdsTest::DoSetup(), WifiPhyCcaIndicationTest::DoSetup(), TestDlOfdmaPhyTransmission::DoSetup(), TestDlOfdmaPhyPuncturing::DoSetup(), TestUlOfdmaPpduUid::DoSetup(), TestUlOfdmaPhyTransmission::DoSetup(), TestPhyPaddingExclusion::DoSetup(), GetTypeId(), and InterferenceExperiment::Run().
Here is the call graph for this function:
Here is the caller graph for this function:| phys | the PHY layers to use (for 11be multi-link devices only) |
Definition at line 260 of file wifi-net-device.cc.
References CompleteConfig(), m_ehtConfiguration, m_linkUp, m_phys, and NS_ABORT_MSG_IF.
Referenced by ns3::WifiHelper::Install().
Here is the call graph for this function:
Here is the caller graph for this function:
|
overridevirtual |
| cb | callback to invoke whenever a packet has been received in promiscuous mode and must be forwarded to the higher layers. |
Enables netdevice promiscuous mode and sets the callback that will handle promiscuous mode packets. Note, promiscuous mode packets means all packets, including those packets that can be sensed by the netdevice but which are intended to be received by other hosts.
Implements ns3::NetDevice.
Definition at line 573 of file wifi-net-device.cc.
References m_mac, and m_promiscRx.
|
overridevirtual |
| cb | callback to invoke whenever a packet has been received and must be forwarded to the higher layers. |
Set the callback to be used to notify higher layers when a packet has been received.
Implements ns3::NetDevice.
Definition at line 488 of file wifi-net-device.cc.
References m_forwardUp.
| void ns3::WifiNetDevice::SetRemoteStationManager | ( | const Ptr< WifiRemoteStationManager > | manager | ) |
| manager | the manager to use. |
Definition at line 270 of file wifi-net-device.cc.
References CompleteConfig(), and m_stationManagers.
Referenced by PowerRateAdaptationTest::ConfigureNode(), ns3::MeshHelper::CreateInterface(), WifiTest::CreateOne(), InterferenceHelperSequenceTest::CreateOne(), AmpduAggregationTest::DoRun(), TwoLevelAggregationTest::DoRun(), DcfImmediateAccessBroadcastTestCase::DoRun(), Bug2831TestCase::DoRun(), HeAggregationTest::DoRunSubTest(), and GetTypeId().
Here is the call graph for this function:
Here is the caller graph for this function:| void ns3::WifiNetDevice::SetRemoteStationManagers | ( | const std::vector< Ptr< WifiRemoteStationManager > > & | managers | ) |
| managers | the managers to use (for 11be multi-link devices only) |
Definition at line 278 of file wifi-net-device.cc.
References CompleteConfig(), m_ehtConfiguration, m_stationManagers, and NS_ABORT_MSG_IF.
Referenced by ns3::WifiHelper::Install().
Here is the call graph for this function:
Here is the caller graph for this function:| void ns3::WifiNetDevice::SetStandard | ( | WifiStandard | standard | ) |
Set the Wifi standard.
| standard | the Wifi standard |
Definition at line 231 of file wifi-net-device.cc.
References m_standard, NS_ABORT_MSG_IF, and ns3::WIFI_STANDARD_UNSPECIFIED.
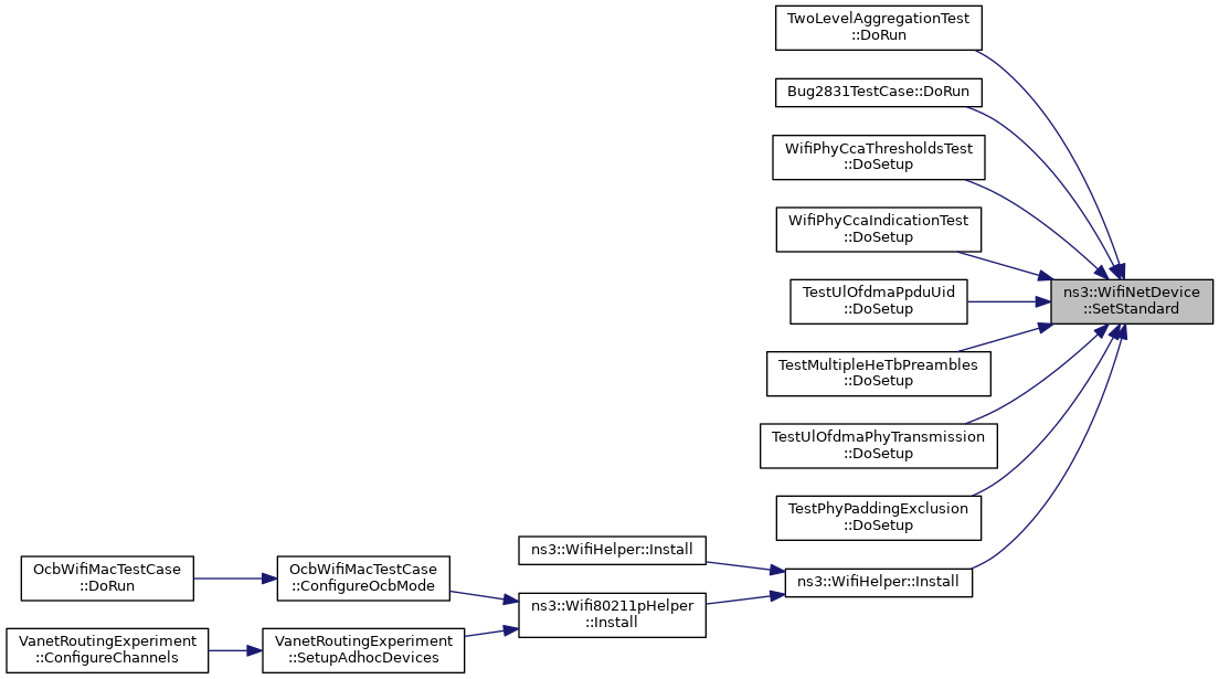
Referenced by TwoLevelAggregationTest::DoRun(), Bug2831TestCase::DoRun(), WifiPhyCcaThresholdsTest::DoSetup(), WifiPhyCcaIndicationTest::DoSetup(), TestUlOfdmaPpduUid::DoSetup(), TestMultipleHeTbPreambles::DoSetup(), TestUlOfdmaPhyTransmission::DoSetup(), TestPhyPaddingExclusion::DoSetup(), and ns3::WifiHelper::Install().
Here is the caller graph for this function:| void ns3::WifiNetDevice::SetVhtConfiguration | ( | Ptr< VhtConfiguration > | vhtConfiguration | ) |
| vhtConfiguration | pointer to VhtConfiguration |
Definition at line 598 of file wifi-net-device.cc.
References m_vhtConfiguration.
Referenced by HeAggregationTest::DoRunSubTest(), WifiPhyCcaThresholdsTest::DoSetup(), WifiPhyCcaIndicationTest::DoSetup(), and ns3::WifiHelper::Install().
Here is the caller graph for this function:
|
overridevirtual |
Implements ns3::NetDevice.
Definition at line 580 of file wifi-net-device.cc.
References m_mac.
|
private |
configuration complete
Definition at line 261 of file wifi-net-device.h.
Referenced by CompleteConfig().
|
private |
the EhtConfiguration
Definition at line 249 of file wifi-net-device.h.
Referenced by DoDispose(), GetEhtConfiguration(), SetEhtConfiguration(), SetPhys(), and SetRemoteStationManagers().
|
private |
forward up callback
Definition at line 250 of file wifi-net-device.h.
Referenced by ForwardUp(), and SetReceiveCallback().
|
private |
the HeConfiguration
Definition at line 248 of file wifi-net-device.h.
Referenced by DoDispose(), GetHeConfiguration(), and SetHeConfiguration().
|
private |
the HtConfiguration
Definition at line 246 of file wifi-net-device.h.
Referenced by DoDispose(), GetHtConfiguration(), and SetHtConfiguration().
|
private |
IF index.
Definition at line 257 of file wifi-net-device.h.
Referenced by GetIfIndex(), and SetIfIndex().
|
private |
link change callback
Definition at line 259 of file wifi-net-device.h.
Referenced by AddLinkChangeCallback(), LinkDown(), and LinkUp().
|
private |
link up
Definition at line 258 of file wifi-net-device.h.
Referenced by IsLinkUp(), LinkDown(), LinkUp(), SetPhy(), and SetPhys().
the MAC
Definition at line 244 of file wifi-net-device.h.
Referenced by CompleteConfig(), DoDispose(), DoInitialize(), ForwardUp(), GetAddress(), GetMac(), Send(), SendFrom(), SetAddress(), SetMac(), SetPromiscReceiveCallback(), and SupportsSendFrom().
|
mutableprivate |
the node
Definition at line 242 of file wifi-net-device.h.
Referenced by CompleteConfig(), DoDispose(), GetNode(), and SetNode().
the phy objects
Definition at line 243 of file wifi-net-device.h.
Referenced by CompleteConfig(), DoDispose(), DoInitialize(), GetChannel(), GetPhys(), IsLinkUp(), SetPhy(), and SetPhys().
|
private |
promiscuous receive callback
Definition at line 251 of file wifi-net-device.h.
Referenced by ForwardUp(), and SetPromiscReceiveCallback().
|
private |
receive trace callback
Definition at line 253 of file wifi-net-device.h.
|
private |
Wifi standard.
Definition at line 256 of file wifi-net-device.h.
Referenced by GetEhtConfiguration(), GetHeConfiguration(), GetHtConfiguration(), GetStandard(), GetVhtConfiguration(), and SetStandard().
|
private |
the station managers
Definition at line 245 of file wifi-net-device.h.
Referenced by CompleteConfig(), DoDispose(), DoInitialize(), GetRemoteStationManagers(), SetRemoteStationManager(), and SetRemoteStationManagers().
|
private |
transmit trace callback
Definition at line 254 of file wifi-net-device.h.
|
private |
the VhtConfiguration
Definition at line 247 of file wifi-net-device.h.
Referenced by DoDispose(), GetVhtConfiguration(), and SetVhtConfiguration().