Implementation of Minstrel Rate Control Algorithm. More...
#include "minstrel-wifi-manager.h"
Inheritance diagram for ns3::MinstrelWifiManager:
Collaboration diagram for ns3::MinstrelWifiManager:Public Member Functions | |
| MinstrelWifiManager () | |
| ~MinstrelWifiManager () override | |
| int64_t | AssignStreams (int64_t stream) override |
| Assign a fixed random variable stream number to the random variables used by this model. More... | |
| void | CheckInit (MinstrelWifiRemoteStation *station) |
| Check for initializations. More... | |
| uint32_t | CountRetries (MinstrelWifiRemoteStation *station) |
| Get the number of retries. More... | |
| uint16_t | FindRate (MinstrelWifiRemoteStation *station) |
| Find a rate to use from Minstrel Table. More... | |
| WifiTxVector | GetDataTxVector (MinstrelWifiRemoteStation *station) |
| Get data transmit vector. More... | |
| WifiTxVector | GetRtsTxVector (MinstrelWifiRemoteStation *station) |
| Get RTS transmit vector. More... | |
| void | InitSampleTable (MinstrelWifiRemoteStation *station) |
| Initialize Sample Table. More... | |
| void | SetupMac (const Ptr< WifiMac > mac) override |
| Set up MAC associated with this device since it is the object that knows the full set of timing parameters (e.g. More... | |
| void | SetupPhy (const Ptr< WifiPhy > phy) override |
| Set up PHY associated with this device since it is the object that knows the full set of transmit rates that are supported. More... | |
| void | UpdatePacketCounters (MinstrelWifiRemoteStation *station) |
| Update packet counters. More... | |
| void | UpdateRate (MinstrelWifiRemoteStation *station) |
| Update the rate. More... | |
| void | UpdateRetry (MinstrelWifiRemoteStation *station) |
| Update the number of retries and reset accordingly. More... | |
| void | UpdateStats (MinstrelWifiRemoteStation *station) |
| Update the Minstrel Table. More... | |
Public Member Functions inherited from ns3::WifiRemoteStationManager | |
| WifiRemoteStationManager () | |
| ~WifiRemoteStationManager () override | |
| void | AddAllSupportedMcs (Mac48Address address) |
| Invoked in a STA or AP to store all of the MCS supported by a destination which is also supported locally. More... | |
| void | AddAllSupportedModes (Mac48Address address) |
| Invoked in a STA or AP to store all of the modes supported by a destination which is also supported locally. More... | |
| void | AddBasicMcs (WifiMode mcs) |
| Add a given Modulation and Coding Scheme (MCS) index to the set of basic MCS. More... | |
| void | AddBasicMode (WifiMode mode) |
| Invoked in a STA upon association to store the set of rates which belong to the BSSBasicRateSet of the associated AP and which are supported locally. More... | |
| void | AddStationEhtCapabilities (Mac48Address from, EhtCapabilities ehtCapabilities) |
| Records EHT capabilities of the remote station. More... | |
| void | AddStationHeCapabilities (Mac48Address from, HeCapabilities heCapabilities) |
| Records HE capabilities of the remote station. More... | |
| void | AddStationHtCapabilities (Mac48Address from, HtCapabilities htCapabilities) |
| Records HT capabilities of the remote station. More... | |
| void | AddStationVhtCapabilities (Mac48Address from, VhtCapabilities vhtCapabilities) |
| Records VHT capabilities of the remote station. More... | |
| void | AddSupportedErpSlotTime (Mac48Address address, bool isShortSlotTimeSupported) |
| Record whether the short ERP slot time is supported by the station. More... | |
| void | AddSupportedMcs (Mac48Address address, WifiMode mcs) |
| Record the MCS index supported by the station. More... | |
| void | AddSupportedMode (Mac48Address address, WifiMode mode) |
| Invoked in a STA or AP to store the set of modes supported by a destination which is also supported locally. More... | |
| void | AddSupportedPhyPreamble (Mac48Address address, bool isShortPreambleSupported) |
| Record whether the short PHY preamble is supported by the station. More... | |
| virtual int64_t | AssignStreams (int64_t stream) |
| Assign a fixed random variable stream number to the random variables used by this model. More... | |
| WifiTxVector | GetAckTxVector (Mac48Address to, const WifiTxVector &dataTxVector) const |
| Return a TXVECTOR for the Ack frame given the destination and the mode of the Data used by the sender. More... | |
| std::optional< Mac48Address > | GetAffiliatedStaAddress (const Mac48Address &mldAddress) const |
| Get the address of the remote station operating on this link and affiliated with the MLD having the given MAC address, if any. More... | |
| uint16_t | GetAssociationId (Mac48Address remoteAddress) const |
| Get the AID of a remote station. More... | |
| WifiMode | GetBasicMcs (uint8_t i) const |
| Return the MCS at the given list index. More... | |
| WifiMode | GetBasicMode (uint8_t i) const |
| Return a basic mode from the set of basic modes. More... | |
| WifiTxVector | GetBlockAckTxVector (Mac48Address to, const WifiTxVector &dataTxVector) const |
| Return a TXVECTOR for the BlockAck frame given the destination and the mode of the Data used by the sender. More... | |
| uint16_t | GetChannelWidthSupported (Mac48Address address) const |
| Return the channel width supported by the station. More... | |
| WifiMode | GetControlAnswerMode (WifiMode reqMode) const |
| Get control answer mode function. More... | |
| WifiTxVector | GetCtsToSelfTxVector () |
| Since CTS-to-self parameters are not dependent on the station, it is implemented in wifi remote station manager. More... | |
| WifiTxVector | GetCtsTxVector (Mac48Address to, WifiMode rtsTxMode) const |
| Return a TXVECTOR for the CTS frame given the destination and the mode of the RTS used by the sender. More... | |
| WifiTxVector | GetDataTxVector (const WifiMacHeader &header, uint16_t allowedWidth) |
| WifiMode | GetDefaultMcs () const |
| Return the default Modulation and Coding Scheme (MCS) index. More... | |
| WifiMode | GetDefaultMode () const |
| Return the default transmission mode. More... | |
| WifiMode | GetDefaultModeForSta (const WifiRemoteStation *st) const |
| Return the default MCS to use to transmit frames to the given station. More... | |
| uint8_t | GetDefaultTxPowerLevel () const |
| bool | GetDsssSupported (const Mac48Address &address) const |
| Return whether the station supports DSSS or not. More... | |
| bool | GetEhtSupported () const |
| Return whether the device has EHT capability support enabled. More... | |
| bool | GetEhtSupported (Mac48Address address) const |
| Return whether the station supports EHT or not. More... | |
| bool | GetErpOfdmSupported (const Mac48Address &address) const |
| Return whether the station supports ERP OFDM or not. More... | |
| uint32_t | GetFragmentationThreshold () const |
| Return the fragmentation threshold. More... | |
| uint32_t | GetFragmentOffset (Ptr< const WifiMpdu > mpdu, uint32_t fragmentNumber) |
| uint32_t | GetFragmentSize (Ptr< const WifiMpdu > mpdu, uint32_t fragmentNumber) |
| uint16_t | GetGuardInterval () const |
| Return the supported HE guard interval duration (in nanoseconds). More... | |
| bool | GetHeSupported () const |
| Return whether the device has HE capability support enabled. More... | |
| bool | GetHeSupported (Mac48Address address) const |
| Return whether the station supports HE or not. More... | |
| bool | GetHtSupported () const |
| Return whether the device has HT capability support enabled. More... | |
| bool | GetHtSupported (Mac48Address address) const |
| Return whether the station supports HT or not. More... | |
| WifiRemoteStationInfo | GetInfo (Mac48Address address) |
| bool | GetLdpcSupported () const |
| Return whether the device has LDPC support enabled. More... | |
| bool | GetLdpcSupported (Mac48Address address) const |
| Return whether the station supports LDPC or not. More... | |
| Ptr< WifiMac > | GetMac () const |
| Return the WifiMac. More... | |
| uint8_t | GetMaxNumberOfTransmitStreams () const |
| std::optional< Mac48Address > | GetMldAddress (const Mac48Address &address) const |
| Get the address of the MLD the given station is affiliated with, if any. More... | |
| double | GetMostRecentRssi (Mac48Address address) const |
| uint8_t | GetNBasicMcs () const |
| Return the number of basic MCS index. More... | |
| uint8_t | GetNBasicModes () const |
| Return the number of basic modes we support. More... | |
| uint8_t | GetNMcsSupported (Mac48Address address) const |
| Return the number of MCS supported by the station. More... | |
| uint32_t | GetNNonErpBasicModes () const |
| Return the number of non-ERP basic modes we support. More... | |
| WifiMode | GetNonErpBasicMode (uint8_t i) const |
| Return a basic mode from the set of basic modes that is not an ERP mode. More... | |
| WifiMode | GetNonUnicastMode () const |
| Return a mode for non-unicast packets. More... | |
| uint8_t | GetNumberOfAntennas () const |
| uint8_t | GetNumberOfSupportedStreams (Mac48Address address) const |
| Return the number of spatial streams supported by the station. More... | |
| bool | GetOfdmSupported (const Mac48Address &address) const |
| Return whether the station supports OFDM or not. More... | |
| Ptr< WifiPhy > | GetPhy () const |
| Return the WifiPhy. More... | |
| bool | GetQosSupported (Mac48Address address) const |
| Return whether the given station is QoS capable. More... | |
| WifiTxVector | GetRtsTxVector (Mac48Address address) |
| bool | GetShortGuardIntervalSupported () const |
| Return whether the device has SGI support enabled. More... | |
| bool | GetShortGuardIntervalSupported (Mac48Address address) const |
| Return whether the station supports HT/VHT short guard interval. More... | |
| bool | GetShortPreambleEnabled () const |
| Return whether the device uses short PHY preambles. More... | |
| bool | GetShortPreambleSupported (Mac48Address address) const |
| Return whether the station supports short PHY preamble or not. More... | |
| bool | GetShortSlotTimeEnabled () const |
| Return whether the device uses short slot time. More... | |
| bool | GetShortSlotTimeSupported (Mac48Address address) const |
| Return whether the station supports short ERP slot time or not. More... | |
| Ptr< const EhtCapabilities > | GetStationEhtCapabilities (Mac48Address from) |
| Return the EHT capabilities sent by the remote station. More... | |
| Ptr< const HeCapabilities > | GetStationHeCapabilities (Mac48Address from) |
| Return the HE capabilities sent by the remote station. More... | |
| Ptr< const HtCapabilities > | GetStationHtCapabilities (Mac48Address from) |
| Return the HT capabilities sent by the remote station. More... | |
| Ptr< const VhtCapabilities > | GetStationVhtCapabilities (Mac48Address from) |
| Return the VHT capabilities sent by the remote station. More... | |
| bool | GetUseNonErpProtection () const |
| Return whether the device supports protection of non-ERP stations. More... | |
| bool | GetUseNonHtProtection () const |
| Return whether the device supports protection of non-HT stations. More... | |
| bool | GetVhtSupported () const |
| Return whether the device has VHT capability support enabled. More... | |
| bool | GetVhtSupported (Mac48Address address) const |
| Return whether the station supports VHT or not. More... | |
| bool | IsAssociated (Mac48Address address) const |
| Return whether the station associated. More... | |
| bool | IsAssocRefused (Mac48Address address) const |
| Return whether we refused an association request from the given station. More... | |
| bool | IsBrandNew (Mac48Address address) const |
| Return whether the station state is brand new. More... | |
| bool | IsLastFragment (Ptr< const WifiMpdu > mpdu, uint32_t fragmentNumber) |
| bool | IsWaitAssocTxOk (Mac48Address address) const |
| Return whether we are waiting for an ACK for the association response we sent. More... | |
| bool | NeedCtsToSelf (WifiTxVector txVector) |
| Return if we need to do CTS-to-self before sending a DATA. More... | |
| bool | NeedFragmentation (Ptr< const WifiMpdu > mpdu) |
| bool | NeedRetransmission (Ptr< const WifiMpdu > mpdu) |
| bool | NeedRts (const WifiMacHeader &header, uint32_t size) |
| void | RecordAssocRefused (Mac48Address address) |
| Records that association request was refused. More... | |
| void | RecordDisassociated (Mac48Address address) |
| Records that the STA was disassociated. More... | |
| void | RecordGotAssocTxFailed (Mac48Address address) |
| Records that we missed an ACK for the association response we sent. More... | |
| void | RecordGotAssocTxOk (Mac48Address address) |
| Records that we got an ACK for the association response we sent. More... | |
| void | RecordWaitAssocTxOk (Mac48Address address) |
| Records that we are waiting for an ACK for the association response we sent. More... | |
| void | RemoveAllSupportedMcs (Mac48Address address) |
| Invoked in a STA or AP to delete all of the supported MCS by a destination. More... | |
| void | ReportAmpduTxStatus (Mac48Address address, uint16_t nSuccessfulMpdus, uint16_t nFailedMpdus, double rxSnr, double dataSnr, WifiTxVector dataTxVector) |
| Typically called per A-MPDU, either when a Block ACK was successfully received or when a BlockAckTimeout has elapsed. More... | |
| void | ReportDataFailed (Ptr< const WifiMpdu > mpdu) |
| Should be invoked whenever the AckTimeout associated to a transmission attempt expires. More... | |
| void | ReportDataOk (Ptr< const WifiMpdu > mpdu, double ackSnr, WifiMode ackMode, double dataSnr, WifiTxVector dataTxVector) |
| Should be invoked whenever we receive the ACK associated to a data packet we just sent. More... | |
| void | ReportFinalDataFailed (Ptr< const WifiMpdu > mpdu) |
| Should be invoked after calling ReportDataFailed if NeedRetransmission returns false. More... | |
| void | ReportFinalRtsFailed (const WifiMacHeader &header) |
| Should be invoked after calling ReportRtsFailed if NeedRetransmission returns false. More... | |
| void | ReportRtsFailed (const WifiMacHeader &header) |
| Should be invoked whenever the RtsTimeout associated to a transmission attempt expires. More... | |
| void | ReportRtsOk (const WifiMacHeader &header, double ctsSnr, WifiMode ctsMode, double rtsSnr) |
| Should be invoked whenever we receive the CTS associated to an RTS we just sent. More... | |
| void | ReportRxOk (Mac48Address address, RxSignalInfo rxSignalInfo, WifiTxVector txVector) |
| void | Reset () |
| Reset the station, invoked in a STA upon dis-association or in an AP upon reboot. More... | |
| void | SetAssociationId (Mac48Address remoteAddress, uint16_t aid) |
| Record the AID of a remote station. More... | |
| void | SetDefaultTxPowerLevel (uint8_t txPower) |
| Set the default transmission power level. More... | |
| void | SetFragmentationThreshold (uint32_t threshold) |
| Sets a fragmentation threshold. More... | |
| void | SetMaxSlrc (uint32_t maxSlrc) |
| Sets the maximum STA long retry count (SLRC). More... | |
| void | SetMaxSsrc (uint32_t maxSsrc) |
| Sets the maximum STA short retry count (SSRC). More... | |
| void | SetMldAddress (const Mac48Address &address, const Mac48Address &mldAddress) |
| Set the address of the MLD the given station is affiliated with. More... | |
| void | SetQosSupport (Mac48Address from, bool qosSupported) |
| Records QoS support of the remote station. More... | |
| void | SetRtsCtsThreshold (uint32_t threshold) |
| Sets the RTS threshold. More... | |
| void | SetShortPreambleEnabled (bool enable) |
| Enable or disable short PHY preambles. More... | |
| void | SetShortSlotTimeEnabled (bool enable) |
| Enable or disable short slot time. More... | |
| virtual void | SetupMac (const Ptr< WifiMac > mac) |
| Set up MAC associated with this device since it is the object that knows the full set of timing parameters (e.g. More... | |
| virtual void | SetupPhy (const Ptr< WifiPhy > phy) |
| Set up PHY associated with this device since it is the object that knows the full set of transmit rates that are supported. More... | |
| void | SetUseNonErpProtection (bool enable) |
| Enable or disable protection for non-ERP stations. More... | |
| void | SetUseNonHtProtection (bool enable) |
| Enable or disable protection for non-HT stations. More... | |
| bool | UseLdpcForDestination (Mac48Address dest) const |
Public Member Functions inherited from ns3::Object | |
| Object () | |
| Constructor. More... | |
| ~Object () override | |
| Destructor. More... | |
| void | AggregateObject (Ptr< Object > other) |
| Aggregate two Objects together. More... | |
| void | Dispose () |
| Dispose of this Object. More... | |
| AggregateIterator | GetAggregateIterator () const |
| Get an iterator to the Objects aggregated to this one. More... | |
| TypeId | GetInstanceTypeId () const override |
| Get the most derived TypeId for this Object. More... | |
| template<typename T > | |
| Ptr< T > | GetObject () const |
| Get a pointer to the requested aggregated Object. More... | |
| template<> | |
| Ptr< Object > | GetObject () const |
| Specialization of () for objects of type ns3::Object. More... | |
| template<typename T > | |
| Ptr< T > | GetObject (TypeId tid) const |
| Get a pointer to the requested aggregated Object by TypeId. More... | |
| template<> | |
| Ptr< Object > | GetObject (TypeId tid) const |
| Specialization of (TypeId tid) for objects of type ns3::Object. More... | |
| void | Initialize () |
| Invoke DoInitialize on all Objects aggregated to this one. More... | |
| bool | IsInitialized () const |
| Check if the object has been initialized. More... | |
Public Member Functions inherited from ns3::SimpleRefCount< Object, ObjectBase, ObjectDeleter > | |
| SimpleRefCount () | |
| Default constructor. More... | |
| SimpleRefCount (const SimpleRefCount &o) | |
| Copy constructor. More... | |
| uint32_t | GetReferenceCount () const |
| Get the reference count of the object. More... | |
| SimpleRefCount & | operator= (const SimpleRefCount &o) |
| Assignment operator. More... | |
| void | Ref () const |
| Increment the reference count. More... | |
| void | Unref () const |
| Decrement the reference count. More... | |
Public Member Functions inherited from ns3::ObjectBase | |
| virtual | ~ObjectBase () |
| Virtual destructor. More... | |
| void | GetAttribute (std::string name, AttributeValue &value) const |
| Get the value of an attribute, raising fatal errors if unsuccessful. More... | |
| bool | GetAttributeFailSafe (std::string name, AttributeValue &value) const |
| Get the value of an attribute without raising erros. More... | |
| virtual TypeId | GetInstanceTypeId () const =0 |
| Get the most derived TypeId for this Object. More... | |
| void | SetAttribute (std::string name, const AttributeValue &value) |
| Set a single attribute, raising fatal errors if unsuccessful. More... | |
| bool | SetAttributeFailSafe (std::string name, const AttributeValue &value) |
| Set a single attribute without raising errors. More... | |
| bool | TraceConnect (std::string name, std::string context, const CallbackBase &cb) |
| Connect a TraceSource to a Callback with a context. More... | |
| bool | TraceConnectWithoutContext (std::string name, const CallbackBase &cb) |
| Connect a TraceSource to a Callback without a context. More... | |
| bool | TraceDisconnect (std::string name, std::string context, const CallbackBase &cb) |
| Disconnect from a TraceSource a Callback previously connected with a context. More... | |
| bool | TraceDisconnectWithoutContext (std::string name, const CallbackBase &cb) |
| Disconnect from a TraceSource a Callback previously connected without a context. More... | |
Static Public Member Functions | |
| static TypeId | GetTypeId () |
| Get the type ID. More... | |
Static Public Member Functions inherited from ns3::WifiRemoteStationManager | |
| static TypeId | GetTypeId () |
| Get the type ID. More... | |
Static Public Member Functions inherited from ns3::Object | |
| static TypeId | GetTypeId () |
| Register this type. More... | |
Static Public Member Functions inherited from ns3::ObjectBase | |
| static TypeId | GetTypeId () |
| Get the type ID. More... | |
Private Types | |
| typedef std::map< WifiMode, Time > | TxTime |
| typedef for a vector of a pair of Time, WifiMode. More... | |
Private Member Functions | |
| void | AddCalcTxTime (WifiMode mode, Time t) |
| Add transmission time for the given mode to an internal list. More... | |
| Time | CalculateTimeUnicastPacket (Time dataTransmissionTime, uint32_t shortRetries, uint32_t longRetries) |
| Estimate the time to transmit the given packet with the given number of retries. More... | |
| WifiRemoteStation * | DoCreateStation () const override |
| WifiTxVector | DoGetDataTxVector (WifiRemoteStation *station, uint16_t allowedWidth) override |
| WifiTxVector | DoGetRtsTxVector (WifiRemoteStation *station) override |
| void | DoInitialize () override |
| Initialize() implementation. More... | |
| bool | DoNeedRetransmission (WifiRemoteStation *st, Ptr< const Packet > packet, bool normally) override |
| void | DoReportDataFailed (WifiRemoteStation *station) override |
| This method is a pure virtual method that must be implemented by the sub-class. More... | |
| void | DoReportDataOk (WifiRemoteStation *station, double ackSnr, WifiMode ackMode, double dataSnr, uint16_t dataChannelWidth, uint8_t dataNss) override |
| This method is a pure virtual method that must be implemented by the sub-class. More... | |
| void | DoReportFinalDataFailed (WifiRemoteStation *station) override |
| This method is a pure virtual method that must be implemented by the sub-class. More... | |
| void | DoReportFinalRtsFailed (WifiRemoteStation *station) override |
| This method is a pure virtual method that must be implemented by the sub-class. More... | |
| void | DoReportRtsFailed (WifiRemoteStation *station) override |
| This method is a pure virtual method that must be implemented by the sub-class. More... | |
| void | DoReportRtsOk (WifiRemoteStation *station, double ctsSnr, WifiMode ctsMode, double rtsSnr) override |
| This method is a pure virtual method that must be implemented by the sub-class. More... | |
| void | DoReportRxOk (WifiRemoteStation *station, double rxSnr, WifiMode txMode) override |
| This method is a pure virtual method that must be implemented by the sub-class. More... | |
| Time | GetCalcTxTime (WifiMode mode) const |
| Estimate the TxTime of a packet with a given mode. More... | |
| uint16_t | GetNextSample (MinstrelWifiRemoteStation *station) |
| Get the next sample from Sample Table. More... | |
| void | PrintSampleTable (MinstrelWifiRemoteStation *station) |
| Print Sample Table. More... | |
| void | PrintTable (MinstrelWifiRemoteStation *station) |
| Print Minstrel Table. More... | |
| void | RateInit (MinstrelWifiRemoteStation *station) |
| Initialize Minstrel Table. More... | |
Private Attributes | |
| TxTime | m_calcTxTime |
| to hold all the calculated TxTime for all modes More... | |
| TracedValue< uint64_t > | m_currentRate |
| Trace rate changes. More... | |
| uint8_t | m_ewmaLevel |
| exponential weighted moving average More... | |
| uint8_t | m_lookAroundRate |
| the % to try other rates than our current rate More... | |
| uint32_t | m_pktLen |
| packet length used to calculate mode TxTime More... | |
| bool | m_printSamples |
| whether samples table should be printed. More... | |
| bool | m_printStats |
| whether statistics table should be printed. More... | |
| uint8_t | m_sampleCol |
| number of sample columns More... | |
| Ptr< UniformRandomVariable > | m_uniformRandomVariable |
| Provides uniform random variables. More... | |
| Time | m_updateStats |
| how frequent do we calculate the stats More... | |
Additional Inherited Members | |
Public Types inherited from ns3::WifiRemoteStationManager | |
| typedef void(* | PowerChangeTracedCallback) (double oldPower, double newPower, Mac48Address remoteAddress) |
| TracedCallback signature for power change events. More... | |
| enum | ProtectionMode { RTS_CTS , CTS_TO_SELF } |
| ProtectionMode enumeration. More... | |
| typedef void(* | RateChangeTracedCallback) (DataRate oldRate, DataRate newRate, Mac48Address remoteAddress) |
| TracedCallback signature for rate change events. More... | |
| using | Stations = std::unordered_map< Mac48Address, WifiRemoteStation *, WifiAddressHash > |
| A map of WifiRemoteStations with Mac48Address as key. More... | |
| using | StationStates = std::unordered_map< Mac48Address, std::shared_ptr< WifiRemoteStationState >, WifiAddressHash > |
| A map of WifiRemoteStationStates with Mac48Address as key. More... | |
Protected Member Functions inherited from ns3::WifiRemoteStationManager | |
| void | DoDispose () override |
| Destructor implementation. More... | |
| Mac48Address | GetAddress (const WifiRemoteStation *station) const |
| Return the address of the station. More... | |
| bool | GetAggregation (const WifiRemoteStation *station) const |
| Return whether the given station supports A-MPDU. More... | |
| uint16_t | GetChannelWidth (const WifiRemoteStation *station) const |
| Return the channel width supported by the station. More... | |
| bool | GetEhtSupported (const WifiRemoteStation *station) const |
| Return whether the given station is EHT capable. More... | |
| uint16_t | GetGuardInterval (const WifiRemoteStation *station) const |
| Return the HE guard interval duration supported by the station. More... | |
| bool | GetHeSupported (const WifiRemoteStation *station) const |
| Return whether the given station is HE capable. More... | |
| bool | GetHtSupported (const WifiRemoteStation *station) const |
| Return whether the given station is HT capable. More... | |
| WifiMode | GetMcsSupported (const WifiRemoteStation *station, uint8_t i) const |
| Return the WifiMode supported by the specified station at the specified index. More... | |
| uint8_t | GetNess (const WifiRemoteStation *station) const |
| uint8_t | GetNMcsSupported (const WifiRemoteStation *station) const |
| Return the number of MCS supported by the given station. More... | |
| uint32_t | GetNNonErpSupported (const WifiRemoteStation *station) const |
| Return the number of non-ERP modes supported by the given station. More... | |
| WifiMode | GetNonErpSupported (const WifiRemoteStation *station, uint8_t i) const |
| Return whether non-ERP mode associated with the specified station at the specified index. More... | |
| uint8_t | GetNSupported (const WifiRemoteStation *station) const |
| Return the number of modes supported by the given station. More... | |
| uint8_t | GetNumberOfSupportedStreams (const WifiRemoteStation *station) const |
| Return the number of supported streams the station has. More... | |
| bool | GetQosSupported (const WifiRemoteStation *station) const |
| Return whether the given station is QoS capable. More... | |
| bool | GetShortGuardIntervalSupported (const WifiRemoteStation *station) const |
| Return whether the given station supports HT/VHT short guard interval. More... | |
| WifiMode | GetSupported (const WifiRemoteStation *station, uint8_t i) const |
| Return whether mode associated with the specified station at the specified index. More... | |
| bool | GetVhtSupported (const WifiRemoteStation *station) const |
| Return whether the given station is VHT capable. More... | |
Protected Member Functions inherited from ns3::Object | |
| Object (const Object &o) | |
| Copy an Object. More... | |
| virtual void | DoDispose () |
| Destructor implementation. More... | |
| virtual void | DoInitialize () |
| Initialize() implementation. More... | |
| virtual void | NotifyNewAggregate () |
| Notify all Objects aggregated to this one of a new Object being aggregated. More... | |
Protected Member Functions inherited from ns3::ObjectBase | |
| void | ConstructSelf (const AttributeConstructionList &attributes) |
| Complete construction of ObjectBase; invoked by derived classes. More... | |
| virtual void | NotifyConstructionCompleted () |
| Notifier called once the ObjectBase is fully constructed. More... | |
Related Functions inherited from ns3::ObjectBase | |
| static TypeId | GetObjectIid () |
| Ensure the TypeId for ObjectBase gets fully configured to anchor the inheritance tree properly. More... | |
Implementation of Minstrel Rate Control Algorithm.
Minstrel is a rate control algorithm implemented in MadWifi and Linux. The basic principle is to probe the environment and adapt the rate based on statistics collected on the probability of successful transmission. The algorithm adapts the rate to the highest rate that it considers successful, and spends a fraction of its time doing 'look around' by trying other rates.
Minstrel is appropriate for non-HT configurations; for HT (i.e. 802.11n or higher), users should use MinstrelHtWifiManager instead. Minstrel will error exit if the user tries to configure it with a Wi-Fi MAC that supports 802.11n or higher.
Some notes on this implementation follow. The implementation has been adapted to bring it closer to the Linux implementation. For each rate, a new parameter samplesSkipped is added. This parameter is intended to solve an issue regarding the sampling of low rates when a high rate is working well, which leads to outdated statistics. This change makes throughput a bit lower in simple, stable scenarios, but may help in dynamic scenarios to react faster and more accurately to changes.
Related to the previous, the logic for deciding when to sample random rates is as follows. When a sample rate is deferred to the second MRR chain stage, a new parameter (numSamplesDeferred) is increased. This parameters is used (jointly with sampleCount) to compare current sample count with the lookaround rate.
Also related with sampling, another parameter sampleLimit is added. This parameter limits the number of times a very low or very high probability rate is sampled, avoiding to try a poorly working sample rate too often.
When updating the EWMA probability of a rate for the first time, it does not apply EWMA but instead assigns the entire probability. Since the EWMA probability is initialized to zero, this generates a more accurate EWMA.
ns3::MinstrelWifiManager is accessible through the following paths with Config::Set and Config::Connect:
Time +9.22337e+18ns:+9.22337e+18ns WifiMode Rts-Cts|Cts-To-Self Rts-Cts|Cts-To-Self Size of this type is 456 bytes (on a 64-bit architecture).
Definition at line 157 of file minstrel-wifi-manager.h.
|
private |
typedef for a vector of a pair of Time, WifiMode.
Essentially a map from WifiMode to its corresponding transmission time to transmit a reference packet.
Definition at line 345 of file minstrel-wifi-manager.h.
| ns3::MinstrelWifiManager::MinstrelWifiManager | ( | ) |
Definition at line 101 of file minstrel-wifi-manager.cc.
References m_uniformRandomVariable, and NS_LOG_FUNCTION.
|
override |
Definition at line 109 of file minstrel-wifi-manager.cc.
References NS_LOG_FUNCTION.
Add transmission time for the given mode to an internal list.
| mode | Wi-Fi mode |
| t | transmission time |
Definition at line 171 of file minstrel-wifi-manager.cc.
References m_calcTxTime, and NS_LOG_FUNCTION.
Referenced by SetupPhy().
Here is the caller graph for this function:
|
overridevirtual |
Assign a fixed random variable stream number to the random variables used by this model.
Return the number of streams (possibly zero) that have been assigned.
| stream | first stream index to use |
Reimplemented from ns3::WifiRemoteStationManager.
Definition at line 154 of file minstrel-wifi-manager.cc.
References m_uniformRandomVariable, NS_LOG_FUNCTION, and ns3::RandomVariableStream::SetStream().
Here is the call graph for this function:
|
private |
Estimate the time to transmit the given packet with the given number of retries.
This function is "roughly" the function "calc_usecs_unicast_packet" in minstrel.c in the madwifi implementation.
The basic idea is that, we try to estimate the "average" time used to transmit the packet for the given number of retries while also accounting for the 802.11 congestion window change. The original code in the madwifi seems to estimate the number of backoff slots as the half of the current CW size.
There are four main parts:
| dataTransmissionTime | the data transmission time |
| shortRetries | short retries |
| longRetries | long retries |
Definition at line 1048 of file minstrel-wifi-manager.cc.
References ns3::WifiPhy::GetAckTxTime(), ns3::WifiRemoteStationManager::GetPhy(), ns3::WifiPhy::GetSifs(), ns3::WifiPhy::GetSlot(), min, and NS_LOG_FUNCTION.
Referenced by RateInit().
Here is the call graph for this function:
Here is the caller graph for this function:| void ns3::MinstrelWifiManager::CheckInit | ( | MinstrelWifiRemoteStation * | station | ) |
Check for initializations.
| station | the station object |
Definition at line 205 of file minstrel-wifi-manager.cc.
References ns3::WifiRemoteStationManager::GetNSupported(), InitSampleTable(), ns3::MinstrelWifiRemoteStation::m_initialized, ns3::MinstrelWifiRemoteStation::m_minstrelTable, ns3::MinstrelWifiRemoteStation::m_nModes, m_sampleCol, ns3::MinstrelWifiRemoteStation::m_sampleTable, NS_LOG_FUNCTION, and RateInit().
Referenced by DoNeedRetransmission(), DoReportDataFailed(), DoReportDataOk(), DoReportFinalDataFailed(), and GetDataTxVector().
Here is the call graph for this function:
Here is the caller graph for this function:| uint32_t ns3::MinstrelWifiManager::CountRetries | ( | MinstrelWifiRemoteStation * | station | ) |
Get the number of retries.
| station | the station object |
Definition at line 448 of file minstrel-wifi-manager.cc.
References ns3::MinstrelWifiRemoteStation::m_isSampling, ns3::MinstrelWifiRemoteStation::m_maxProbRate, ns3::MinstrelWifiRemoteStation::m_maxTpRate, ns3::MinstrelWifiRemoteStation::m_maxTpRate2, ns3::MinstrelWifiRemoteStation::m_minstrelTable, and ns3::MinstrelWifiRemoteStation::m_sampleRate.
Referenced by DoNeedRetransmission().
Here is the caller graph for this function:
|
overrideprivatevirtual |
Implements ns3::WifiRemoteStationManager.
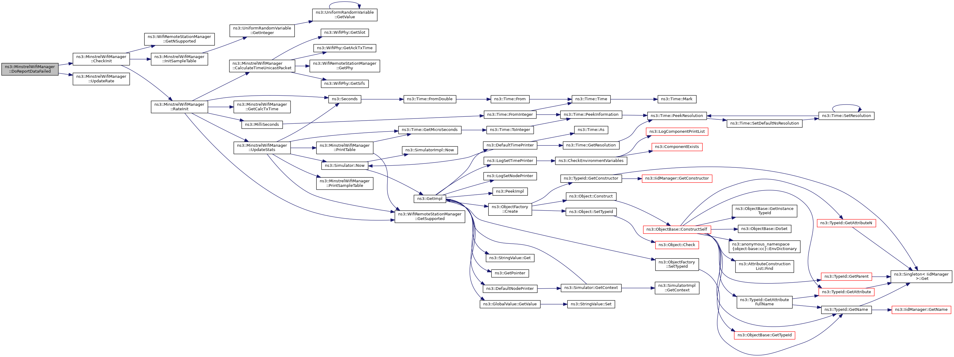
Definition at line 178 of file minstrel-wifi-manager.cc.
References ns3::MinstrelWifiRemoteStation::m_col, ns3::MinstrelWifiRemoteStation::m_index, ns3::MinstrelWifiRemoteStation::m_initialized, ns3::MinstrelWifiRemoteStation::m_isSampling, ns3::MinstrelWifiRemoteStation::m_longRetry, ns3::MinstrelWifiRemoteStation::m_maxProbRate, ns3::MinstrelWifiRemoteStation::m_maxTpRate, ns3::MinstrelWifiRemoteStation::m_maxTpRate2, ns3::MinstrelWifiRemoteStation::m_nextStatsUpdate, ns3::MinstrelWifiRemoteStation::m_nModes, ns3::MinstrelWifiRemoteStation::m_retry, ns3::MinstrelWifiRemoteStation::m_sampleDeferred, ns3::MinstrelWifiRemoteStation::m_samplePacketsCount, ns3::MinstrelWifiRemoteStation::m_sampleRate, ns3::MinstrelWifiRemoteStation::m_shortRetry, ns3::MinstrelWifiRemoteStation::m_totalPacketsCount, ns3::MinstrelWifiRemoteStation::m_txrate, m_updateStats, ns3::Simulator::Now(), and NS_LOG_FUNCTION.
Here is the call graph for this function:
|
overrideprivatevirtual |
| station | the station that we need to communicate |
| allowedWidth | the allowed width in MHz to send a packet to the station |
Note: This method is called before sending a unicast packet or a fragment of a unicast packet to decide which transmission mode to use.
Implements ns3::WifiRemoteStationManager.
Definition at line 939 of file minstrel-wifi-manager.cc.
References GetDataTxVector(), and NS_LOG_FUNCTION.
Here is the call graph for this function:
|
overrideprivatevirtual |
| station | the station that we need to communicate |
Note: This method is called before sending an RTS to a station to decide which transmission mode to use for the RTS.
Implements ns3::WifiRemoteStationManager.
Definition at line 947 of file minstrel-wifi-manager.cc.
References GetRtsTxVector(), and NS_LOG_FUNCTION.
Here is the call graph for this function:
|
overrideprivatevirtual |
Initialize() implementation.
This method is called only once by Initialize(). If the user calls Initialize() multiple times, DoInitialize() is called only the first time.
Subclasses are expected to override this method and chain up to their parent's implementation once they are done. It is safe to call GetObject() and AggregateObject() from within this method.
Reimplemented from ns3::Object.
Definition at line 136 of file minstrel-wifi-manager.cc.
References ns3::WifiRemoteStationManager::GetHeSupported(), ns3::WifiRemoteStationManager::GetHtSupported(), ns3::WifiRemoteStationManager::GetVhtSupported(), NS_FATAL_ERROR, and NS_LOG_FUNCTION.
Here is the call graph for this function:
|
overrideprivatevirtual |
| station | the station that we need to communicate |
| packet | the packet to send |
| normally | indicates whether the normal 802.11 data retransmission mechanism would request that the data is retransmitted or not. |
Note: This method is called after any unicast packet transmission (control, management, or data) has been attempted and has failed.
Reimplemented from ns3::WifiRemoteStationManager.
Definition at line 955 of file minstrel-wifi-manager.cc.
References CheckInit(), CountRetries(), ns3::MinstrelWifiRemoteStation::m_initialized, ns3::MinstrelWifiRemoteStation::m_longRetry, NS_LOG_DEBUG, and NS_LOG_FUNCTION.
Here is the call graph for this function:
|
overrideprivatevirtual |
This method is a pure virtual method that must be implemented by the sub-class.
This allows different types of WifiRemoteStationManager to respond differently,
| station | the station that we failed to send DATA |
Implements ns3::WifiRemoteStationManager.
Definition at line 805 of file minstrel-wifi-manager.cc.
References CheckInit(), ns3::MinstrelWifiRemoteStation::m_initialized, ns3::MinstrelWifiRemoteStation::m_longRetry, ns3::MinstrelWifiRemoteStation::m_txrate, NS_LOG_DEBUG, NS_LOG_FUNCTION, and UpdateRate().
Here is the call graph for this function:
|
overrideprivatevirtual |
This method is a pure virtual method that must be implemented by the sub-class.
This allows different types of WifiRemoteStationManager to respond differently,
| station | the station that we successfully sent RTS |
| ackSnr | the SNR of the ACK we received |
| ackMode | the WifiMode the receiver used to send the ACK |
| dataSnr | the SNR of the DATA we sent |
| dataChannelWidth | the channel width (in MHz) of the DATA we sent |
| dataNss | the number of spatial streams used to send the DATA |
Implements ns3::WifiRemoteStationManager.
Definition at line 821 of file minstrel-wifi-manager.cc.
References CheckInit(), FindRate(), ns3::MinstrelWifiRemoteStation::m_initialized, ns3::MinstrelWifiRemoteStation::m_minstrelTable, ns3::MinstrelWifiRemoteStation::m_nModes, ns3::MinstrelWifiRemoteStation::m_txrate, NS_LOG_DEBUG, NS_LOG_FUNCTION, UpdatePacketCounters(), UpdateRetry(), and UpdateStats().
Here is the call graph for this function:
|
overrideprivatevirtual |
This method is a pure virtual method that must be implemented by the sub-class.
This allows different types of WifiRemoteStationManager to respond differently,
| station | the station that we failed to send DATA |
Implements ns3::WifiRemoteStationManager.
Definition at line 865 of file minstrel-wifi-manager.cc.
References CheckInit(), FindRate(), ns3::MinstrelWifiRemoteStation::m_initialized, ns3::MinstrelWifiRemoteStation::m_minstrelTable, ns3::MinstrelWifiRemoteStation::m_nModes, ns3::MinstrelWifiRemoteStation::m_txrate, NS_LOG_DEBUG, NS_LOG_FUNCTION, UpdatePacketCounters(), UpdateRetry(), and UpdateStats().
Here is the call graph for this function:
|
overrideprivatevirtual |
This method is a pure virtual method that must be implemented by the sub-class.
This allows different types of WifiRemoteStationManager to respond differently,
| station | the station that we failed to send RTS |
Implements ns3::WifiRemoteStationManager.
Definition at line 797 of file minstrel-wifi-manager.cc.
References NS_LOG_FUNCTION, and UpdateRetry().
Here is the call graph for this function:
|
overrideprivatevirtual |
This method is a pure virtual method that must be implemented by the sub-class.
This allows different types of WifiRemoteStationManager to respond differently,
| station | the station that we failed to send RTS |
Implements ns3::WifiRemoteStationManager.
Definition at line 779 of file minstrel-wifi-manager.cc.
References ns3::MinstrelWifiRemoteStation::m_shortRetry, ns3::MinstrelWifiRemoteStation::m_txrate, NS_LOG_DEBUG, and NS_LOG_FUNCTION.
|
overrideprivatevirtual |
This method is a pure virtual method that must be implemented by the sub-class.
This allows different types of WifiRemoteStationManager to respond differently,
| station | the station that we successfully sent RTS |
| ctsSnr | the SNR of the CTS we received |
| ctsMode | the WifiMode the receiver used to send the CTS |
| rtsSnr | the SNR of the RTS we sent |
Implements ns3::WifiRemoteStationManager.
Definition at line 788 of file minstrel-wifi-manager.cc.
References NS_LOG_FUNCTION.
|
overrideprivatevirtual |
This method is a pure virtual method that must be implemented by the sub-class.
This allows different types of WifiRemoteStationManager to respond differently,
| station | the station that sent the DATA to us |
| rxSnr | the SNR of the DATA we received |
| txMode | the WifiMode the sender used to send the DATA |
Implements ns3::WifiRemoteStationManager.
Definition at line 772 of file minstrel-wifi-manager.cc.
References NS_LOG_DEBUG, and NS_LOG_FUNCTION.
| uint16_t ns3::MinstrelWifiManager::FindRate | ( | MinstrelWifiRemoteStation * | station | ) |
Find a rate to use from Minstrel Table.
| station | the station object |
Definition at line 467 of file minstrel-wifi-manager.cc.
References GetNextSample(), ns3::WifiRemoteStationManager::GetSupported(), ns3::MinstrelWifiRemoteStation::m_isSampling, m_lookAroundRate, ns3::MinstrelWifiRemoteStation::m_maxTpRate, ns3::MinstrelWifiRemoteStation::m_minstrelTable, ns3::MinstrelWifiRemoteStation::m_nModes, ns3::MinstrelWifiRemoteStation::m_numSamplesDeferred, ns3::MinstrelWifiRemoteStation::m_sampleDeferred, ns3::MinstrelWifiRemoteStation::m_samplePacketsCount, ns3::MinstrelWifiRemoteStation::m_sampleRate, ns3::MinstrelWifiRemoteStation::m_totalPacketsCount, NS_LOG_DEBUG, and NS_LOG_FUNCTION.
Referenced by DoReportDataOk(), and DoReportFinalDataFailed().
Here is the call graph for this function:
Here is the caller graph for this function:Estimate the TxTime of a packet with a given mode.
| mode | Wi-Fi mode |
Definition at line 162 of file minstrel-wifi-manager.cc.
References m_calcTxTime, NS_ASSERT, and NS_LOG_FUNCTION.
Referenced by RateInit().
Here is the caller graph for this function:| WifiTxVector ns3::MinstrelWifiManager::GetDataTxVector | ( | MinstrelWifiRemoteStation * | station | ) |
Get data transmit vector.
| station | the station object |
Definition at line 385 of file minstrel-wifi-manager.cc.
References CheckInit(), ns3::WifiRemoteStationManager::GetAggregation(), ns3::WifiRemoteStationManager::GetChannelWidth(), ns3::WifiMode::GetDataRate(), ns3::WifiRemoteStationManager::GetDefaultTxPowerLevel(), ns3::WifiMode::GetModulationClass(), ns3::GetPreambleForTransmission(), ns3::WifiRemoteStationManager::GetShortPreambleEnabled(), ns3::WifiRemoteStationManager::GetSupported(), m_currentRate, ns3::MinstrelWifiRemoteStation::m_initialized, ns3::MinstrelWifiRemoteStation::m_isSampling, ns3::MinstrelWifiRemoteStation::m_txrate, NS_LOG_DEBUG, and NS_LOG_FUNCTION.
Referenced by DoGetDataTxVector().
Here is the call graph for this function:
Here is the caller graph for this function:
|
private |
Get the next sample from Sample Table.
| station | the station object |
Definition at line 982 of file minstrel-wifi-manager.cc.
References ns3::MinstrelWifiRemoteStation::m_col, ns3::MinstrelWifiRemoteStation::m_index, ns3::MinstrelWifiRemoteStation::m_nModes, m_sampleCol, ns3::MinstrelWifiRemoteStation::m_sampleTable, NS_ABORT_MSG_IF, and NS_LOG_FUNCTION.
Referenced by FindRate().
Here is the caller graph for this function:| WifiTxVector ns3::MinstrelWifiManager::GetRtsTxVector | ( | MinstrelWifiRemoteStation * | station | ) |
Get RTS transmit vector.
| station | the station object |
Definition at line 417 of file minstrel-wifi-manager.cc.
References ns3::WifiRemoteStationManager::GetAggregation(), ns3::WifiRemoteStationManager::GetChannelWidth(), ns3::WifiRemoteStationManager::GetDefaultTxPowerLevel(), ns3::WifiMode::GetModulationClass(), ns3::WifiRemoteStationManager::GetNonErpSupported(), ns3::GetPreambleForTransmission(), ns3::WifiRemoteStationManager::GetShortPreambleEnabled(), ns3::WifiRemoteStationManager::GetSupported(), ns3::WifiRemoteStationManager::GetUseNonErpProtection(), ns3::MinstrelWifiRemoteStation::m_txrate, NS_LOG_DEBUG, and NS_LOG_FUNCTION.
Referenced by DoGetRtsTxVector().
Here is the call graph for this function:
Here is the caller graph for this function:
|
static |
Get the type ID.
Definition at line 52 of file minstrel-wifi-manager.cc.
References m_currentRate, m_ewmaLevel, m_lookAroundRate, m_pktLen, m_printSamples, m_printStats, m_sampleCol, m_updateStats, ns3::MakeBooleanAccessor(), ns3::MakeBooleanChecker(), ns3::MakeTimeAccessor(), ns3::MakeTimeChecker(), ns3::MakeTraceSourceAccessor(), ns3::MakeUintegerAccessor(), ns3::Seconds(), and ns3::TypeId::SetParent().
Here is the call graph for this function:| void ns3::MinstrelWifiManager::InitSampleTable | ( | MinstrelWifiRemoteStation * | station | ) |
Initialize Sample Table.
| station | the station object |
The next two lines basically tries to generate a random number between 0 and the number of available rates
Definition at line 1076 of file minstrel-wifi-manager.cc.
References ns3::UniformRandomVariable::GetInteger(), ns3::MinstrelWifiRemoteStation::m_col, ns3::MinstrelWifiRemoteStation::m_index, ns3::MinstrelWifiRemoteStation::m_nModes, m_sampleCol, ns3::MinstrelWifiRemoteStation::m_sampleTable, m_uniformRandomVariable, NS_LOG_DEBUG, and NS_LOG_FUNCTION.
Referenced by CheckInit().
Here is the call graph for this function:
Here is the caller graph for this function:
|
private |
Print Sample Table.
| station | the station object |
Definition at line 1108 of file minstrel-wifi-manager.cc.
References ns3::MinstrelWifiRemoteStation::m_nModes, m_sampleCol, ns3::MinstrelWifiRemoteStation::m_sampleTable, and NS_LOG_DEBUG.
Referenced by UpdateStats().
Here is the caller graph for this function:
|
private |
Print Minstrel Table.
| station | the station object |
Definition at line 1124 of file minstrel-wifi-manager.cc.
References ns3::RateInfo::adjustedRetryCount, ns3::RateInfo::attemptHist, ns3::RateInfo::ewmaProb, ns3::Time::GetMicroSeconds(), ns3::WifiRemoteStationManager::GetSupported(), ns3::WifiRemoteStationState::m_address, ns3::MinstrelWifiRemoteStation::m_maxProbRate, ns3::MinstrelWifiRemoteStation::m_maxTpRate, ns3::MinstrelWifiRemoteStation::m_maxTpRate2, ns3::MinstrelWifiRemoteStation::m_minstrelTable, ns3::MinstrelWifiRemoteStation::m_nModes, ns3::MinstrelWifiRemoteStation::m_samplePacketsCount, ns3::WifiRemoteStation::m_state, ns3::MinstrelWifiRemoteStation::m_statsFile, ns3::MinstrelWifiRemoteStation::m_totalPacketsCount, ns3::RateInfo::perfectTxTime, ns3::RateInfo::prevNumRateAttempt, ns3::RateInfo::prevNumRateSuccess, ns3::RateInfo::prob, ns3::RateInfo::successHist, and ns3::RateInfo::throughput.
Referenced by UpdateStats().
Here is the call graph for this function:
Here is the caller graph for this function:
|
private |
Initialize Minstrel Table.
| station | the station object |
Definition at line 1004 of file minstrel-wifi-manager.cc.
References CalculateTimeUnicastPacket(), GetCalcTxTime(), ns3::WifiRemoteStationManager::GetSupported(), ns3::MinstrelWifiRemoteStation::m_minstrelTable, ns3::MinstrelWifiRemoteStation::m_nModes, ns3::MilliSeconds(), NS_LOG_DEBUG, NS_LOG_FUNCTION, ns3::Seconds(), and UpdateStats().
Referenced by CheckInit().
Here is the call graph for this function:
Here is the caller graph for this function:Set up MAC associated with this device since it is the object that knows the full set of timing parameters (e.g.
IFS).
| mac | the MAC of this device |
Reimplemented from ns3::WifiRemoteStationManager.
Definition at line 129 of file minstrel-wifi-manager.cc.
References third::mac, NS_LOG_FUNCTION, and ns3::WifiRemoteStationManager::SetupMac().
Here is the call graph for this function:Set up PHY associated with this device since it is the object that knows the full set of transmit rates that are supported.
| phy | the PHY of this device |
Reimplemented from ns3::WifiRemoteStationManager.
Definition at line 115 of file minstrel-wifi-manager.cc.
References AddCalcTxTime(), m_pktLen, NS_LOG_FUNCTION, third::phy, ns3::WifiTxVector::SetMode(), ns3::WifiTxVector::SetPreambleType(), ns3::WifiRemoteStationManager::SetupPhy(), and ns3::WIFI_PREAMBLE_LONG.
Here is the call graph for this function:| void ns3::MinstrelWifiManager::UpdatePacketCounters | ( | MinstrelWifiRemoteStation * | station | ) |
Update packet counters.
| station | the station object |
Definition at line 901 of file minstrel-wifi-manager.cc.
References ns3::MinstrelWifiRemoteStation::m_isSampling, ns3::MinstrelWifiRemoteStation::m_longRetry, ns3::MinstrelWifiRemoteStation::m_maxTpRate, ns3::MinstrelWifiRemoteStation::m_minstrelTable, ns3::MinstrelWifiRemoteStation::m_numSamplesDeferred, ns3::MinstrelWifiRemoteStation::m_sampleDeferred, ns3::MinstrelWifiRemoteStation::m_samplePacketsCount, ns3::MinstrelWifiRemoteStation::m_totalPacketsCount, and NS_LOG_FUNCTION.
Referenced by DoReportDataOk(), and DoReportFinalDataFailed().
Here is the caller graph for this function:| void ns3::MinstrelWifiManager::UpdateRate | ( | MinstrelWifiRemoteStation * | station | ) |
Update the rate.
Retry Chain table is implemented here.
| station | the station object |
Try | LOOKAROUND RATE | NORMAL RATE
1 | Best throughput | Random rate | Best throughput 2 | Random rate | Best throughput | Next best throughput 3 | Best probability | Best probability | Best probability 4 | Lowest base rate | Lowest base rate | Lowest base rate
Note: For clarity, multiple blocks of if's and else's are used After failing max retry times, DoReportFinalDataFailed will be called
Definition at line 238 of file minstrel-wifi-manager.cc.
References ns3::MinstrelWifiRemoteStation::m_isSampling, ns3::MinstrelWifiRemoteStation::m_longRetry, ns3::MinstrelWifiRemoteStation::m_maxProbRate, ns3::MinstrelWifiRemoteStation::m_maxTpRate, ns3::MinstrelWifiRemoteStation::m_maxTpRate2, ns3::MinstrelWifiRemoteStation::m_minstrelTable, ns3::MinstrelWifiRemoteStation::m_sampleDeferred, ns3::MinstrelWifiRemoteStation::m_sampleRate, ns3::MinstrelWifiRemoteStation::m_txrate, NS_LOG_DEBUG, and NS_LOG_FUNCTION.
Referenced by DoReportDataFailed().
Here is the caller graph for this function:| void ns3::MinstrelWifiManager::UpdateRetry | ( | MinstrelWifiRemoteStation * | station | ) |
Update the number of retries and reset accordingly.
| station | the station object |
Definition at line 930 of file minstrel-wifi-manager.cc.
References ns3::MinstrelWifiRemoteStation::m_longRetry, ns3::MinstrelWifiRemoteStation::m_retry, ns3::MinstrelWifiRemoteStation::m_shortRetry, and NS_LOG_FUNCTION.
Referenced by DoReportDataOk(), DoReportFinalDataFailed(), and DoReportFinalRtsFailed().
Here is the caller graph for this function:| void ns3::MinstrelWifiManager::UpdateStats | ( | MinstrelWifiRemoteStation * | station | ) |
Update the Minstrel Table.
| station | the station object |
calculate the probability of success assume probability scales from 0 to 18000
See: http://wireless.kernel.org/en/developers/Documentation/mac80211/RateControl/minstrel/
Analysis of information showed that the system was sampling too hard at some rates. For those rates that never work (54mb, 500m range) there is no point in retrying 10 sample packets (< 6 ms time). Consequently, for the very low probability rates, we try at most twice when fails and not sample more than 4 times.
Definition at line 580 of file minstrel-wifi-manager.cc.
References ns3::Time::GetMicroSeconds(), ns3::WifiRemoteStationManager::GetSupported(), m_ewmaLevel, ns3::MinstrelWifiRemoteStation::m_initialized, ns3::MinstrelWifiRemoteStation::m_maxProbRate, ns3::MinstrelWifiRemoteStation::m_maxTpRate, ns3::MinstrelWifiRemoteStation::m_maxTpRate2, ns3::MinstrelWifiRemoteStation::m_minstrelTable, ns3::MinstrelWifiRemoteStation::m_nextStatsUpdate, ns3::MinstrelWifiRemoteStation::m_nModes, m_printSamples, m_printStats, ns3::MinstrelWifiRemoteStation::m_txrate, m_updateStats, ns3::Simulator::Now(), NS_LOG_DEBUG, NS_LOG_FUNCTION, PrintSampleTable(), PrintTable(), and ns3::Seconds().
Referenced by DoReportDataOk(), DoReportFinalDataFailed(), and RateInit().
Here is the call graph for this function:
Here is the caller graph for this function:
|
private |
to hold all the calculated TxTime for all modes
Definition at line 347 of file minstrel-wifi-manager.h.
Referenced by AddCalcTxTime(), and GetCalcTxTime().
|
private |
Trace rate changes.
Definition at line 359 of file minstrel-wifi-manager.h.
Referenced by GetDataTxVector(), and GetTypeId().
|
private |
exponential weighted moving average
Definition at line 350 of file minstrel-wifi-manager.h.
Referenced by GetTypeId(), and UpdateStats().
|
private |
the % to try other rates than our current rate
Definition at line 349 of file minstrel-wifi-manager.h.
Referenced by FindRate(), and GetTypeId().
|
private |
packet length used to calculate mode TxTime
Definition at line 352 of file minstrel-wifi-manager.h.
Referenced by GetTypeId(), and SetupPhy().
|
private |
whether samples table should be printed.
Definition at line 354 of file minstrel-wifi-manager.h.
Referenced by GetTypeId(), and UpdateStats().
|
private |
whether statistics table should be printed.
Definition at line 353 of file minstrel-wifi-manager.h.
Referenced by GetTypeId(), and UpdateStats().
|
private |
number of sample columns
Definition at line 351 of file minstrel-wifi-manager.h.
Referenced by CheckInit(), GetNextSample(), GetTypeId(), InitSampleTable(), and PrintSampleTable().
|
private |
Provides uniform random variables.
Definition at line 357 of file minstrel-wifi-manager.h.
Referenced by MinstrelWifiManager(), AssignStreams(), and InitSampleTable().
|
private |
how frequent do we calculate the stats
Definition at line 348 of file minstrel-wifi-manager.h.
Referenced by DoCreateStation(), GetTypeId(), and UpdateStats().