A layer between the sockets interface and IP. More...
#include <tcp-l4-protocol.h>
Inheritance diagram for ns3::TcpL4Protocol:
Collaboration diagram for ns3::TcpL4Protocol:Public Member Functions | |
| TcpL4Protocol () | |
| Constructor. | |
| virtual | ~TcpL4Protocol () |
| Ipv4EndPoint * | Allocate (void) |
| Ipv4EndPoint * | Allocate (Ipv4Address address) |
| Ipv4EndPoint * | Allocate (uint16_t port) |
| Ipv4EndPoint * | Allocate (Ipv4Address address, uint16_t port) |
| Ipv4EndPoint * | Allocate (Ipv4Address localAddress, uint16_t localPort, Ipv4Address peerAddress, uint16_t peerPort) |
| Ipv6EndPoint * | Allocate6 (void) |
| Ipv6EndPoint * | Allocate6 (Ipv6Address address) |
| Ipv6EndPoint * | Allocate6 (uint16_t port) |
| Ipv6EndPoint * | Allocate6 (Ipv6Address address, uint16_t port) |
| Ipv6EndPoint * | Allocate6 (Ipv6Address localAddress, uint16_t localPort, Ipv6Address peerAddress, uint16_t peerPort) |
| Ptr< Socket > | CreateSocket (void) |
| Ptr< Socket > | CreateSocket (TypeId socketTypeId) |
| void | DeAllocate (Ipv4EndPoint *endPoint) |
| void | DeAllocate (Ipv6EndPoint *endPoint) |
| virtual IpL4Protocol::DownTargetCallback | GetDownTarget (void) const |
| virtual IpL4Protocol::DownTargetCallback6 | GetDownTarget6 (void) const |
| virtual int | GetProtocolNumber (void) const |
| virtual enum IpL4Protocol::RxStatus | Receive (Ptr< Packet > p, Ipv4Header const &header, Ptr< Ipv4Interface > incomingInterface) |
| Receive a packet up the protocol stack. | |
| virtual enum IpL4Protocol::RxStatus | Receive (Ptr< Packet > p, Ipv6Address &src, Ipv6Address &dst, Ptr< Ipv6Interface > interface) |
| void | Send (Ptr< Packet > packet, Ipv4Address saddr, Ipv4Address daddr, uint16_t sport, uint16_t dport, Ptr< NetDevice > oif=0) |
| Send a packet via TCP. | |
| void | Send (Ptr< Packet > packet, Ipv6Address saddr, Ipv6Address daddr, uint16_t sport, uint16_t dport, Ptr< NetDevice > oif=0) |
| virtual void | SetDownTarget (IpL4Protocol::DownTargetCallback cb) |
| virtual void | SetDownTarget6 (IpL4Protocol::DownTargetCallback6 cb) |
| void | SetNode (Ptr< Node > node) |
Public Member Functions inherited from ns3::IpL4Protocol | |
| virtual | ~IpL4Protocol () |
| virtual void | ReceiveIcmp (Ipv4Address icmpSource, uint8_t icmpTtl, uint8_t icmpType, uint8_t icmpCode, uint32_t icmpInfo, Ipv4Address payloadSource, Ipv4Address payloadDestination, const uint8_t payload[8]) |
| virtual void | ReceiveIcmp (Ipv6Address icmpSource, uint8_t icmpTtl, uint8_t icmpType, uint8_t icmpCode, uint32_t icmpInfo, Ipv6Address payloadSource, Ipv6Address payloadDestination, const uint8_t payload[8]) |
Public Member Functions inherited from ns3::Object | |
| Object () | |
| virtual | ~Object () |
| void | AggregateObject (Ptr< Object > other) |
| void | Dispose (void) |
| AggregateIterator | GetAggregateIterator (void) const |
| virtual TypeId | GetInstanceTypeId (void) const |
| template<typename T > | |
| Ptr< T > | GetObject (void) const |
| template<typename T > | |
| Ptr< T > | GetObject (TypeId tid) const |
| void | Start (void) |
Public Member Functions inherited from ns3::SimpleRefCount< Object, ObjectBase, ObjectDeleter > | |
| SimpleRefCount () | |
| SimpleRefCount (const SimpleRefCount &o) | |
| uint32_t | GetReferenceCount (void) const |
| SimpleRefCount & | operator= (const SimpleRefCount &o) |
| void | Ref (void) const |
| void | Unref (void) const |
Public Member Functions inherited from ns3::ObjectBase | |
| virtual | ~ObjectBase () |
| void | GetAttribute (std::string name, AttributeValue &value) const |
| bool | GetAttributeFailSafe (std::string name, AttributeValue &attribute) const |
| void | SetAttribute (std::string name, const AttributeValue &value) |
| bool | SetAttributeFailSafe (std::string name, const AttributeValue &value) |
| bool | TraceConnect (std::string name, std::string context, const CallbackBase &cb) |
| bool | TraceConnectWithoutContext (std::string name, const CallbackBase &cb) |
| bool | TraceDisconnect (std::string name, std::string context, const CallbackBase &cb) |
| bool | TraceDisconnectWithoutContext (std::string name, const CallbackBase &cb) |
Static Public Member Functions | |
| static TypeId | GetTypeId (void) |
| This method returns the TypeId associated to ns3::TcpL4Protocol. | |
Static Public Attributes | |
| static const uint8_t | PROT_NUMBER = 6 |
Protected Member Functions | |
| virtual void | DoDispose (void) |
| virtual void | NotifyNewAggregate () |
Private Member Functions | |
| TcpL4Protocol (const TcpL4Protocol &o) | |
| TcpL4Protocol & | operator= (const TcpL4Protocol &o) |
| void | SendPacket (Ptr< Packet >, const TcpHeader &, Ipv4Address, Ipv4Address, Ptr< NetDevice > oif=0) |
| void | SendPacket (Ptr< Packet >, const TcpHeader &, Ipv6Address, Ipv6Address, Ptr< NetDevice > oif=0) |
Private Attributes | |
| IpL4Protocol::DownTargetCallback | m_downTarget |
| IpL4Protocol::DownTargetCallback6 | m_downTarget6 |
| Ipv4EndPointDemux * | m_endPoints |
| Ipv6EndPointDemux * | m_endPoints6 |
| Ptr< Node > | m_node |
| TypeId | m_rttTypeId |
| std::vector< Ptr< TcpSocketBase > > | m_sockets |
| TypeId | m_socketTypeId |
Friends | |
| class | TcpSocketBase |
Additional Inherited Members | |
Public Types inherited from ns3::IpL4Protocol | |
| typedef Callback< void, Ptr < Packet >, Ipv4Address, Ipv4Address, uint8_t, Ptr < Ipv4Route > > | DownTargetCallback |
| typedef Callback< void, Ptr < Packet >, Ipv6Address, Ipv6Address, uint8_t, Ptr < Ipv6Route > > | DownTargetCallback6 |
| enum | RxStatus { RX_OK, RX_CSUM_FAILED, RX_ENDPOINT_CLOSED, RX_ENDPOINT_UNREACH } |
A layer between the sockets interface and IP.
This class allocates "endpoint" objects (ns3::Ipv4EndPoint) for TCP, and SHOULD checksum packets its receives from the socket layer going down the stack , but currently checksumming is disabled. It also receives packets from IP, and forwards them up to the endpoints.
Definition at line 56 of file tcp-l4-protocol.h.
| ns3::TcpL4Protocol::TcpL4Protocol | ( | ) |
Constructor.
Definition at line 89 of file tcp-l4-protocol.cc.
References NS_LOG_FUNCTION_NOARGS, and NS_LOG_LOGIC.
|
virtual |
Definition at line 96 of file tcp-l4-protocol.cc.
References NS_LOG_FUNCTION_NOARGS.
|
private |
| Ipv4EndPoint * ns3::TcpL4Protocol::Allocate | ( | void | ) |
Definition at line 201 of file tcp-l4-protocol.cc.
References ns3::Ipv4EndPointDemux::Allocate(), m_endPoints, and NS_LOG_FUNCTION_NOARGS.
Referenced by ns3::TcpSocketBase::Bind(), and ns3::TcpSocketBase::CompleteFork().
Here is the call graph for this function:
Here is the caller graph for this function:| Ipv4EndPoint * ns3::TcpL4Protocol::Allocate | ( | Ipv4Address | address | ) |
Definition at line 208 of file tcp-l4-protocol.cc.
References ns3::Ipv4EndPointDemux::Allocate(), m_endPoints, and NS_LOG_FUNCTION.
Here is the call graph for this function:| Ipv4EndPoint * ns3::TcpL4Protocol::Allocate | ( | uint16_t | port | ) |
Definition at line 215 of file tcp-l4-protocol.cc.
References ns3::Ipv4EndPointDemux::Allocate(), m_endPoints, and NS_LOG_FUNCTION.
Here is the call graph for this function:| Ipv4EndPoint * ns3::TcpL4Protocol::Allocate | ( | Ipv4Address | address, |
| uint16_t | port | ||
| ) |
Definition at line 222 of file tcp-l4-protocol.cc.
References ns3::Ipv4EndPointDemux::Allocate(), m_endPoints, and NS_LOG_FUNCTION.
Here is the call graph for this function:| Ipv4EndPoint * ns3::TcpL4Protocol::Allocate | ( | Ipv4Address | localAddress, |
| uint16_t | localPort, | ||
| Ipv4Address | peerAddress, | ||
| uint16_t | peerPort | ||
| ) |
Definition at line 229 of file tcp-l4-protocol.cc.
References ns3::Ipv4EndPointDemux::Allocate(), m_endPoints, and NS_LOG_FUNCTION.
Here is the call graph for this function:| Ipv6EndPoint * ns3::TcpL4Protocol::Allocate6 | ( | void | ) |
Definition at line 245 of file tcp-l4-protocol.cc.
References ns3::Ipv6EndPointDemux::Allocate(), m_endPoints6, and NS_LOG_FUNCTION_NOARGS.
Referenced by ns3::TcpSocketBase::Bind(), ns3::TcpSocketBase::Bind6(), and ns3::TcpSocketBase::CompleteFork().
Here is the call graph for this function:
Here is the caller graph for this function:| Ipv6EndPoint * ns3::TcpL4Protocol::Allocate6 | ( | Ipv6Address | address | ) |
Definition at line 252 of file tcp-l4-protocol.cc.
References ns3::Ipv6EndPointDemux::Allocate(), m_endPoints6, and NS_LOG_FUNCTION.
Here is the call graph for this function:| Ipv6EndPoint * ns3::TcpL4Protocol::Allocate6 | ( | uint16_t | port | ) |
Definition at line 259 of file tcp-l4-protocol.cc.
References ns3::Ipv6EndPointDemux::Allocate(), m_endPoints6, and NS_LOG_FUNCTION.
Here is the call graph for this function:| Ipv6EndPoint * ns3::TcpL4Protocol::Allocate6 | ( | Ipv6Address | address, |
| uint16_t | port | ||
| ) |
Definition at line 266 of file tcp-l4-protocol.cc.
References ns3::Ipv6EndPointDemux::Allocate(), m_endPoints6, and NS_LOG_FUNCTION.
Here is the call graph for this function:| Ipv6EndPoint * ns3::TcpL4Protocol::Allocate6 | ( | Ipv6Address | localAddress, |
| uint16_t | localPort, | ||
| Ipv6Address | peerAddress, | ||
| uint16_t | peerPort | ||
| ) |
Definition at line 273 of file tcp-l4-protocol.cc.
References ns3::Ipv6EndPointDemux::Allocate(), m_endPoints6, and NS_LOG_FUNCTION.
Here is the call graph for this function:Definition at line 195 of file tcp-l4-protocol.cc.
References m_socketTypeId.
Referenced by ns3::TcpSocketFactoryImpl::CreateSocket().
Here is the caller graph for this function:Definition at line 179 of file tcp-l4-protocol.cc.
References ns3::ObjectFactory::Create(), m_node, m_rttTypeId, NS_LOG_FUNCTION_NOARGS, ns3::TcpSocketBase::SetNode(), and ns3::ObjectFactory::SetTypeId().
Here is the call graph for this function:| void ns3::TcpL4Protocol::DeAllocate | ( | Ipv4EndPoint * | endPoint | ) |
Definition at line 238 of file tcp-l4-protocol.cc.
References ns3::Ipv4EndPointDemux::DeAllocate(), m_endPoints, and NS_LOG_FUNCTION.
Referenced by ns3::TcpSocketBase::DeallocateEndPoint(), and ns3::TcpSocketBase::~TcpSocketBase().
Here is the call graph for this function:
Here is the caller graph for this function:| void ns3::TcpL4Protocol::DeAllocate | ( | Ipv6EndPoint * | endPoint | ) |
Definition at line 282 of file tcp-l4-protocol.cc.
References ns3::Ipv6EndPointDemux::DeAllocate(), m_endPoints6, and NS_LOG_FUNCTION.
Here is the call graph for this function:
|
protectedvirtual |
This method is called by Object::Dispose or by the object's destructor, whichever comes first.
Subclasses are expected to implement their real destruction code in an overriden version of this method and chain up to their parent's implementation once they are done. i.e., for simplicity, the destructor of every subclass should be empty and its content should be moved to the associated DoDispose method.
It is safe to call GetObject from within this method.
Reimplemented from ns3::Object.
Definition at line 155 of file tcp-l4-protocol.cc.
References m_downTarget, m_downTarget6, m_endPoints, m_endPoints6, m_node, m_sockets, NS_LOG_FUNCTION_NOARGS, and ns3::Callback< R, T1, T2, T3, T4, T5, T6, T7, T8, T9 >::Nullify().
Here is the call graph for this function:
|
virtual |
This method allows a caller to get the current down target callback set for this L4 protocol, for
Implements ns3::IpL4Protocol.
Definition at line 649 of file tcp-l4-protocol.cc.
References m_downTarget.
|
virtual |
Implements ns3::IpL4Protocol.
Definition at line 661 of file tcp-l4-protocol.cc.
References m_downTarget6.
|
virtual |
Implements ns3::IpL4Protocol.
Definition at line 149 of file tcp-l4-protocol.cc.
References PROT_NUMBER.
|
static |
This method returns the TypeId associated to ns3::TcpL4Protocol.
Attributes defined for this type:
Attributes defined in parent class ns3::IpL4Protocol:
No TraceSources defined for this type.
Reimplemented from ns3::IpL4Protocol.
Definition at line 66 of file tcp-l4-protocol.cc.
References ns3::TcpNewReno::GetTypeId(), ns3::RttMeanDeviation::GetTypeId(), m_rttTypeId, m_sockets, m_socketTypeId, ns3::MakeObjectVectorAccessor(), and ns3::TypeId::SetParent().
Here is the call graph for this function:
|
protectedvirtual |
This method is invoked whenever two sets of objects are aggregated together. It is invoked exactly once for each object in both sets. This method can be overriden by subclasses who wish to be notified of aggregation events. These subclasses must chain up to their base class NotifyNewAggregate method. It is safe to call GetObject and AggregateObject from within this method.
This function must be implemented in the stack that needs to notify other stacks connected to the node of their presence in the node.
Reimplemented from ns3::Object.
Definition at line 113 of file tcp-l4-protocol.cc.
References ns3::Object::AggregateObject(), ns3::Object::GetObject(), ns3::Callback< R, T1, T2, T3, T4, T5, T6, T7, T8, T9 >::IsNull(), m_downTarget, m_downTarget6, m_node, ns3::MakeCallback(), ns3::Ipv4::Send(), ns3::Ipv6L3Protocol::Send(), SetDownTarget(), SetDownTarget6(), and SetNode().
Here is the call graph for this function:
|
private |
|
virtual |
Receive a packet up the protocol stack.
| p | The Packet to dump the contents into |
| header | IPv4 Header information |
| incomingInterface | The Ipv4Interface it was received on |
Implements ns3::IpL4Protocol.
Definition at line 289 of file tcp-l4-protocol.cc.
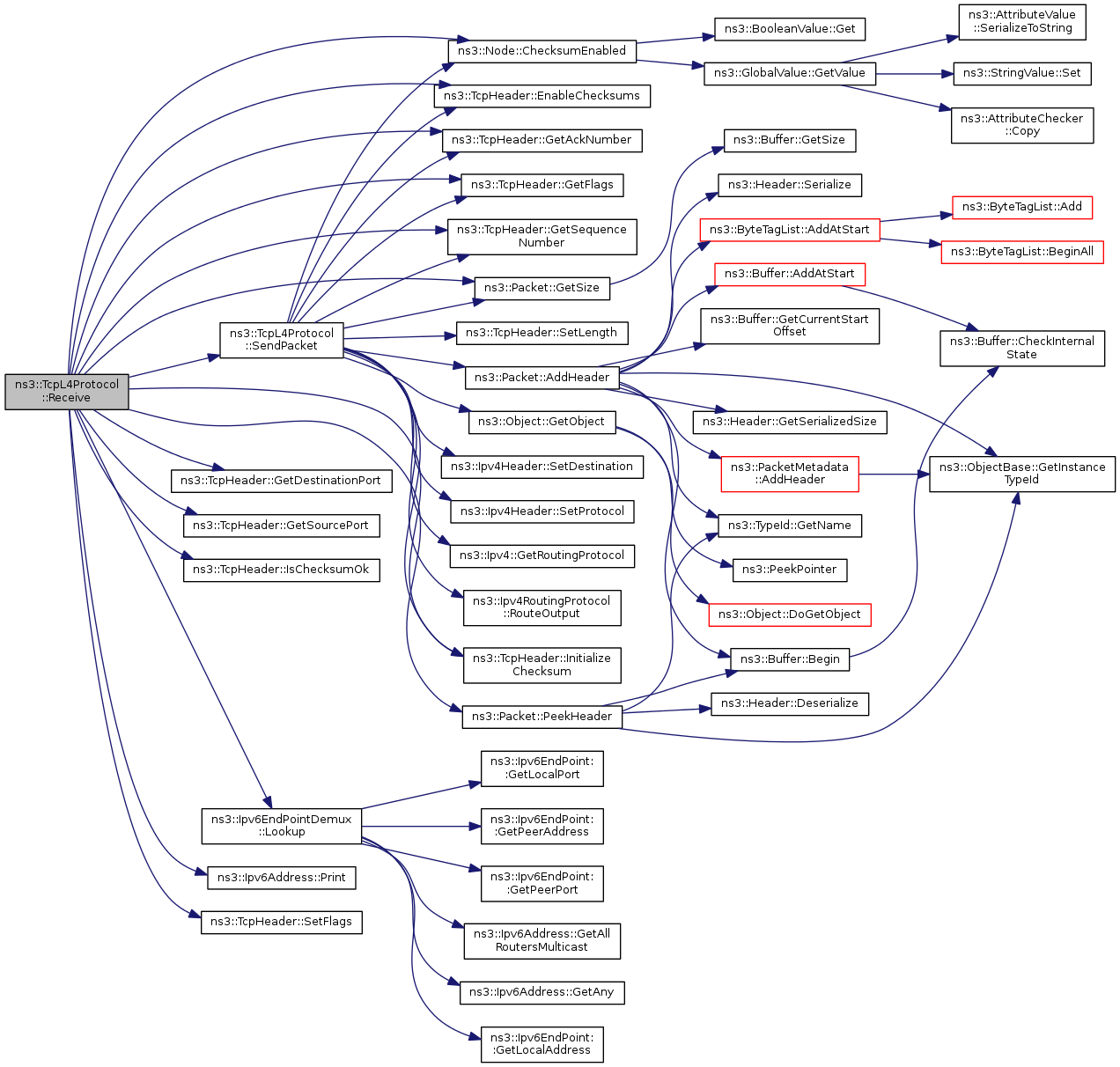
References ns3::TcpHeader::ACK, ns3::Node::ChecksumEnabled(), ns3::TcpHeader::EnableChecksums(), ns3::TcpHeader::GetAckNumber(), ns3::Ipv4Header::GetDestination(), ns3::TcpHeader::GetDestinationPort(), ns3::TcpHeader::GetFlags(), ns3::TcpHeader::GetSequenceNumber(), ns3::Packet::GetSize(), ns3::Ipv4Header::GetSource(), ns3::TcpHeader::GetSourcePort(), ns3::TcpHeader::InitializeChecksum(), ns3::TcpHeader::IsChecksumOk(), ns3::Ipv4EndPointDemux::Lookup(), m_endPoints, ns3::Ipv6Address::MakeIpv4MappedAddress(), NS_ASSERT_MSG, NS_LOG_FUNCTION, NS_LOG_INFO, NS_LOG_LOGIC, ns3::Packet::PeekHeader(), ns3::Ipv4Address::Print(), PROT_NUMBER, ns3::TcpHeader::RST, ns3::IpL4Protocol::RX_CSUM_FAILED, ns3::IpL4Protocol::RX_ENDPOINT_CLOSED, ns3::IpL4Protocol::RX_OK, SendPacket(), and ns3::TcpHeader::SetFlags().
Here is the call graph for this function:
|
virtual |
Implements ns3::IpL4Protocol.
Definition at line 375 of file tcp-l4-protocol.cc.
References ns3::TcpHeader::ACK, ns3::Node::ChecksumEnabled(), ns3::TcpHeader::EnableChecksums(), ns3::TcpHeader::GetAckNumber(), ns3::TcpHeader::GetDestinationPort(), ns3::TcpHeader::GetFlags(), ns3::TcpHeader::GetSequenceNumber(), ns3::Packet::GetSize(), ns3::TcpHeader::GetSourcePort(), ns3::TcpHeader::InitializeChecksum(), ns3::TcpHeader::IsChecksumOk(), ns3::Ipv6EndPointDemux::Lookup(), m_endPoints6, NS_ASSERT_MSG, NS_LOG_FUNCTION, NS_LOG_INFO, NS_LOG_LOGIC, ns3::Packet::PeekHeader(), ns3::Ipv6Address::Print(), PROT_NUMBER, ns3::TcpHeader::RST, ns3::IpL4Protocol::RX_CSUM_FAILED, ns3::IpL4Protocol::RX_ENDPOINT_CLOSED, ns3::IpL4Protocol::RX_OK, SendPacket(), and ns3::TcpHeader::SetFlags().
Here is the call graph for this function:| void ns3::TcpL4Protocol::Send | ( | Ptr< Packet > | packet, |
| Ipv4Address | saddr, | ||
| Ipv4Address | daddr, | ||
| uint16_t | sport, | ||
| uint16_t | dport, | ||
| Ptr< NetDevice > | oif = 0 |
||
| ) |
Send a packet via TCP.
| packet | The packet to send |
| saddr | The source Ipv4Address |
| daddr | The destination Ipv4Address |
| sport | The source port number |
| dport | The destination port number |
| oif | The output interface bound. Defaults to null (unspecified). |
Definition at line 457 of file tcp-l4-protocol.cc.
References ns3::TcpHeader::ACK, ns3::Packet::AddHeader(), ns3::Node::ChecksumEnabled(), ns3::TcpHeader::EnableChecksums(), ns3::Object::GetObject(), ns3::Ipv4::GetRoutingProtocol(), ns3::TcpHeader::InitializeChecksum(), m_node, NS_LOG_ERROR, NS_LOG_FUNCTION, PROT_NUMBER, ns3::Ipv4RoutingProtocol::RouteOutput(), ns3::Ipv4::Send(), ns3::TcpHeader::SetAckNumber(), ns3::Ipv4Header::SetDestination(), ns3::TcpHeader::SetDestinationPort(), ns3::TcpHeader::SetFlags(), ns3::Ipv4Header::SetProtocol(), and ns3::TcpHeader::SetSourcePort().
Here is the call graph for this function:| void ns3::TcpL4Protocol::Send | ( | Ptr< Packet > | packet, |
| Ipv6Address | saddr, | ||
| Ipv6Address | daddr, | ||
| uint16_t | sport, | ||
| uint16_t | dport, | ||
| Ptr< NetDevice > | oif = 0 |
||
| ) |
Definition at line 501 of file tcp-l4-protocol.cc.
References ns3::TcpHeader::ACK, ns3::Packet::AddHeader(), ns3::Node::ChecksumEnabled(), ns3::TcpHeader::EnableChecksums(), ns3::Object::GetObject(), ns3::TcpHeader::InitializeChecksum(), m_node, NS_LOG_ERROR, NS_LOG_FUNCTION, PROT_NUMBER, ns3::TcpHeader::SetAckNumber(), ns3::Ipv6Header::SetDestinationAddress(), ns3::TcpHeader::SetDestinationPort(), ns3::TcpHeader::SetFlags(), ns3::Ipv6Header::SetNextHeader(), and ns3::TcpHeader::SetSourcePort().
Here is the call graph for this function:
|
private |
Definition at line 545 of file tcp-l4-protocol.cc.
References ns3::Packet::AddHeader(), ns3::Node::ChecksumEnabled(), ns3::TcpHeader::EnableChecksums(), ns3::TcpHeader::GetAckNumber(), ns3::TcpHeader::GetFlags(), ns3::Object::GetObject(), ns3::Ipv4::GetRoutingProtocol(), ns3::TcpHeader::GetSequenceNumber(), ns3::Packet::GetSize(), ns3::TcpHeader::InitializeChecksum(), m_downTarget, m_node, NS_FATAL_ERROR, NS_LOG_ERROR, NS_LOG_FUNCTION, NS_LOG_LOGIC, PROT_NUMBER, ns3::Ipv4RoutingProtocol::RouteOutput(), ns3::Ipv4Header::SetDestination(), ns3::TcpHeader::SetLength(), and ns3::Ipv4Header::SetProtocol().
Referenced by ns3::TcpSocketBase::DoForwardUp(), ns3::TcpSocketBase::PersistTimeout(), Receive(), ns3::TcpSocketBase::SendDataPacket(), ns3::TcpSocketBase::SendEmptyPacket(), and SendPacket().
Here is the call graph for this function:
Here is the caller graph for this function:
|
private |
Definition at line 592 of file tcp-l4-protocol.cc.
References ns3::Packet::AddHeader(), ns3::Node::ChecksumEnabled(), ns3::TcpHeader::EnableChecksums(), ns3::TcpHeader::GetAckNumber(), ns3::TcpHeader::GetFlags(), ns3::Ipv6Address::GetIpv4MappedAddress(), ns3::Object::GetObject(), ns3::TcpHeader::GetSequenceNumber(), ns3::Packet::GetSize(), ns3::TcpHeader::InitializeChecksum(), ns3::Ipv6Address::IsIpv4MappedAddress(), m_downTarget6, m_node, NS_FATAL_ERROR, NS_LOG_ERROR, NS_LOG_FUNCTION, NS_LOG_LOGIC, PROT_NUMBER, SendPacket(), ns3::Ipv6Header::SetDestinationAddress(), ns3::TcpHeader::SetLength(), ns3::Ipv6Header::SetNextHeader(), and ns3::Ipv6Header::SetSourceAddress().
Here is the call graph for this function:
|
virtual |
This method allows a caller to set the current down target callback set for this L4 protocol
| cb | current Callback for the L4 protocol |
Implements ns3::IpL4Protocol.
Definition at line 643 of file tcp-l4-protocol.cc.
References m_downTarget.
Referenced by ns3::DsrHelper::Create(), and NotifyNewAggregate().
Here is the caller graph for this function:
|
virtual |
Implements ns3::IpL4Protocol.
Definition at line 655 of file tcp-l4-protocol.cc.
References m_downTarget6.
Referenced by NotifyNewAggregate().
Here is the caller graph for this function:Definition at line 102 of file tcp-l4-protocol.cc.
References m_node.
Referenced by NotifyNewAggregate().
Here is the caller graph for this function:
|
friend |
Definition at line 143 of file tcp-l4-protocol.h.
|
private |
Definition at line 152 of file tcp-l4-protocol.h.
Referenced by DoDispose(), GetDownTarget(), NotifyNewAggregate(), SendPacket(), and SetDownTarget().
|
private |
Definition at line 153 of file tcp-l4-protocol.h.
Referenced by DoDispose(), GetDownTarget6(), NotifyNewAggregate(), SendPacket(), and SetDownTarget6().
|
private |
Definition at line 138 of file tcp-l4-protocol.h.
Referenced by Allocate(), DeAllocate(), DoDispose(), and Receive().
|
private |
Definition at line 139 of file tcp-l4-protocol.h.
Referenced by Allocate6(), DeAllocate(), DoDispose(), and Receive().
Definition at line 137 of file tcp-l4-protocol.h.
Referenced by CreateSocket(), DoDispose(), NotifyNewAggregate(), Send(), SendPacket(), and SetNode().
|
private |
Definition at line 140 of file tcp-l4-protocol.h.
Referenced by CreateSocket(), and GetTypeId().
|
private |
Definition at line 151 of file tcp-l4-protocol.h.
Referenced by ns3::TcpSocketBase::Bind(), ns3::TcpSocketBase::Bind6(), ns3::TcpSocketBase::CompleteFork(), ns3::TcpSocketBase::DeallocateEndPoint(), ns3::TcpSocketBase::Destroy(), ns3::TcpSocketBase::Destroy6(), DoDispose(), and GetTypeId().
|
private |
Definition at line 141 of file tcp-l4-protocol.h.
Referenced by CreateSocket(), and GetTypeId().
|
static |
Definition at line 59 of file tcp-l4-protocol.h.
Referenced by ns3::IpcsClassifier::Classify(), ns3::EpcTftClassifier::Classify(), GetProtocolNumber(), Receive(), Send(), and SendPacket().