private implementation detail of the BuildingList API. More...
#include <introspected-doxygen.h>
 Inheritance diagram for ns3::BuildingListPriv:
 Inheritance diagram for ns3::BuildingListPriv: Collaboration diagram for ns3::BuildingListPriv:
 Collaboration diagram for ns3::BuildingListPriv:| Public Member Functions | |
| BuildingListPriv () | |
| ~BuildingListPriv () | |
| uint32_t | Add (Ptr< Building > building) | 
| BuildingList::Iterator | Begin (void) const | 
| BuildingList::Iterator | End (void) const | 
| Ptr< Building > | GetBuilding (uint32_t n) | 
| uint32_t | GetNBuildings (void) | 
|  Public Member Functions inherited from ns3::Object | |
| Object () | |
| virtual | ~Object () | 
| void | AggregateObject (Ptr< Object > other) | 
| void | Dispose (void) | 
| Run the DoDispose methods of this object and all the objects aggregated to it.  More... | |
| AggregateIterator | GetAggregateIterator (void) const | 
| virtual TypeId | GetInstanceTypeId (void) const | 
| template<typename T > | |
| Ptr< T > | GetObject (void) const | 
| template<typename T > | |
| Ptr< T > | GetObject (TypeId tid) const | 
| void | Initialize (void) | 
| This method calls the virtual DoInitialize method on all the objects aggregated to this object.  More... | |
|  Public Member Functions inherited from ns3::SimpleRefCount< Object, ObjectBase, ObjectDeleter > | |
| SimpleRefCount () | |
| Constructor.  More... | |
| SimpleRefCount (const SimpleRefCount &o) | |
| Copy constructor.  More... | |
| uint32_t | GetReferenceCount (void) const | 
| Get the reference count of the object.  More... | |
| SimpleRefCount & | operator= (const SimpleRefCount &o) | 
| Assignment.  More... | |
| void | Ref (void) const | 
| Increment the reference count.  More... | |
| void | Unref (void) const | 
| Decrement the reference count.  More... | |
|  Public Member Functions inherited from ns3::ObjectBase | |
| virtual | ~ObjectBase () | 
| Virtual destructor.  More... | |
| void | GetAttribute (std::string name, AttributeValue &value) const | 
| bool | GetAttributeFailSafe (std::string name, AttributeValue &attribute) const | 
| void | SetAttribute (std::string name, const AttributeValue &value) | 
| bool | SetAttributeFailSafe (std::string name, const AttributeValue &value) | 
| bool | TraceConnect (std::string name, std::string context, const CallbackBase &cb) | 
| bool | TraceConnectWithoutContext (std::string name, const CallbackBase &cb) | 
| bool | TraceDisconnect (std::string name, std::string context, const CallbackBase &cb) | 
| bool | TraceDisconnectWithoutContext (std::string name, const CallbackBase &cb) | 
| Static Public Member Functions | |
| static Ptr< BuildingListPriv > | Get (void) | 
| static TypeId | GetTypeId (void) | 
|  Static Public Member Functions inherited from ns3::Object | |
| static TypeId | GetTypeId (void) | 
| Register this type.  More... | |
|  Static Public Member Functions inherited from ns3::SimpleRefCount< Object, ObjectBase, ObjectDeleter > | |
| static void | Cleanup (void) | 
| Noop.  More... | |
|  Static Public Member Functions inherited from ns3::ObjectBase | |
| static TypeId | GetTypeId (void) | 
| Get the type ID.  More... | |
| Private Member Functions | |
| virtual void | DoDispose (void) | 
| This method is called by Object::Dispose or by the object's destructor, whichever comes first.  More... | |
| Static Private Member Functions | |
| static void | Delete (void) | 
| static Ptr< BuildingListPriv > * | DoGet (void) | 
| Private Attributes | |
| std::vector< Ptr< Building > > | m_buildings | 
| Additional Inherited Members | |
|  Protected Member Functions inherited from ns3::Object | |
| Object (const Object &o) | |
| virtual void | DoInitialize (void) | 
| This method is called only once by Object::Initialize.  More... | |
| virtual void | NotifyNewAggregate (void) | 
| This method is invoked whenever two sets of objects are aggregated together.  More... | |
|  Protected Member Functions inherited from ns3::ObjectBase | |
| void | ConstructSelf (const AttributeConstructionList &attributes) | 
| virtual void | NotifyConstructionCompleted (void) | 
| This method is invoked once all member attributes have been initialized.  More... | |
private implementation detail of the BuildingList API.
Doxygen introspection did not find any typical Config paths.
 
No TraceSources are defined for this type.
 
Definition at line 39 of file building-list.cc.
| ns3::BuildingListPriv::BuildingListPriv | ( | ) | 
Definition at line 103 of file building-list.cc.
References NS_LOG_FUNCTION_NOARGS.
| ns3::BuildingListPriv::~BuildingListPriv | ( | ) | 
Definition at line 107 of file building-list.cc.
Definition at line 127 of file building-list.cc.
References ns3::Object::Initialize(), m_buildings, ns3::Simulator::ScheduleWithContext(), and ns3::TimeStep().
 Here is the call graph for this function:
 Here is the call graph for this function:| BuildingList::Iterator ns3::BuildingListPriv::Begin | ( | void | ) | const | 
Definition at line 136 of file building-list.cc.
References m_buildings.
| 
 | staticprivate | 
Definition at line 95 of file building-list.cc.
References DoGet(), Get(), NS_LOG_FUNCTION_NOARGS, and ns3::Config::UnregisterRootNamespaceObject().
Referenced by DoGet().
 Here is the call graph for this function:
 Here is the call graph for this function: Here is the caller graph for this function:
 Here is the caller graph for this function:| 
 | privatevirtual | 
This method is called by Object::Dispose or by the object's destructor, whichever comes first.
Subclasses are expected to implement their real destruction code in an overriden version of this method and chain up to their parent's implementation once they are done. i.e., for simplicity, the destructor of every subclass should be empty and its content should be moved to the associated DoDispose method.
It is safe to call GetObject from within this method.
Reimplemented from ns3::Object.
Definition at line 111 of file building-list.cc.
References ns3::Object::DoDispose(), m_buildings, and NS_LOG_FUNCTION_NOARGS.
 Here is the call graph for this function:
 Here is the call graph for this function:| 
 | staticprivate | 
Definition at line 83 of file building-list.cc.
References Delete(), ns3::Config::RegisterRootNamespaceObject(), and ns3::Simulator::ScheduleDestroy().
Referenced by Delete(), and Get().
 Here is the call graph for this function:
 Here is the call graph for this function: Here is the caller graph for this function:
 Here is the caller graph for this function:| BuildingList::Iterator ns3::BuildingListPriv::End | ( | void | ) | const | 
Definition at line 141 of file building-list.cc.
References m_buildings.
| 
 | static | 
Definition at line 78 of file building-list.cc.
References DoGet().
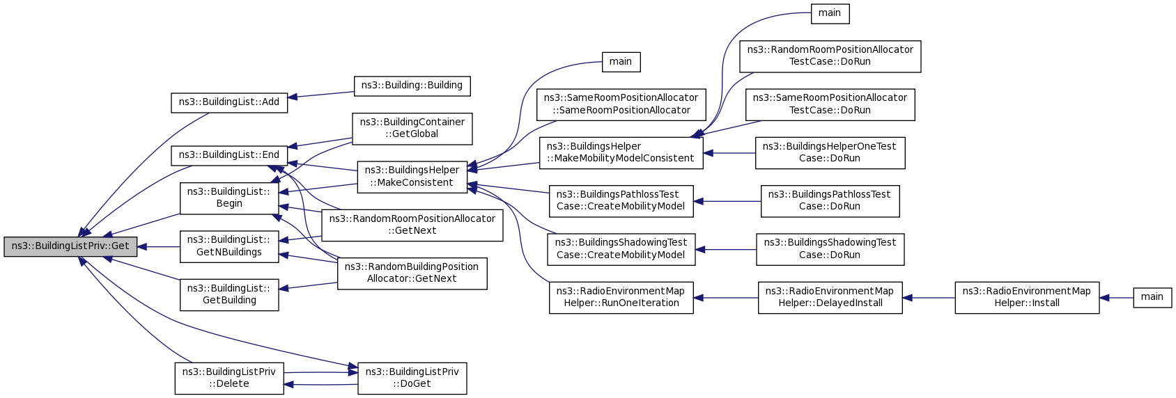
Referenced by ns3::BuildingList::Add(), ns3::BuildingList::Begin(), Delete(), ns3::BuildingList::End(), ns3::BuildingList::GetBuilding(), and ns3::BuildingList::GetNBuildings().
 Here is the call graph for this function:
 Here is the call graph for this function: Here is the caller graph for this function:
 Here is the caller graph for this function:Definition at line 152 of file building-list.cc.
References m_buildings, and NS_ASSERT_MSG.
| uint32_t ns3::BuildingListPriv::GetNBuildings | ( | void | ) | 
Definition at line 146 of file building-list.cc.
References m_buildings.
| 
 | static | 
Definition at line 65 of file building-list.cc.
References m_buildings, ns3::MakeObjectVectorAccessor(), and ns3::TypeId::SetParent().
 Here is the call graph for this function:
 Here is the call graph for this function:Definition at line 58 of file building-list.cc.
Referenced by Add(), Begin(), DoDispose(), End(), GetBuilding(), GetNBuildings(), and GetTypeId().