A base class for implementation of a stream socket using TCP. More...
#include <tcp-socket-base.h>
Inheritance diagram for ns3::TcpSocketBase:
Collaboration diagram for ns3::TcpSocketBase:Public Member Functions | |
| TcpSocketBase (void) | |
| Create an unbound TCP socket. More... | |
| TcpSocketBase (const TcpSocketBase &sock) | |
| Clone a TCP socket, for use upon receiving a connection request in LISTEN state. More... | |
| virtual | ~TcpSocketBase (void) |
| virtual int | Bind (void) |
| Allocate a local IPv4 endpoint for this socket. More... | |
| virtual int | Bind (const Address &address) |
| Allocate a local endpoint for this socket. More... | |
| virtual int | Bind6 (void) |
| Allocate a local IPv6 endpoint for this socket. More... | |
| virtual void | BindToNetDevice (Ptr< NetDevice > netdevice) |
| Bind a socket to specific device. More... | |
| virtual int | Close (void) |
| Close a socket. More... | |
| virtual int | Connect (const Address &address) |
| Initiate a connection to a remote host. More... | |
| virtual enum SocketErrno | GetErrno (void) const |
| Get last error number. More... | |
| virtual Ptr< Node > | GetNode (void) const |
| Return the node this socket is associated with. More... | |
| virtual uint32_t | GetRxAvailable (void) const |
| Return number of bytes which can be returned from one or multiple calls to Recv. More... | |
| virtual enum SocketType | GetSocketType (void) const |
| virtual int | GetSockName (Address &address) const |
| Get socket address. More... | |
| virtual uint32_t | GetTxAvailable (void) const |
| Returns the number of bytes which can be sent in a single call to Send. More... | |
| virtual int | Listen (void) |
| Listen for incoming connections. More... | |
| virtual Ptr< Packet > | Recv (uint32_t maxSize, uint32_t flags) |
| Read data from the socket. More... | |
| virtual Ptr< Packet > | RecvFrom (uint32_t maxSize, uint32_t flags, Address &fromAddress) |
| Read a single packet from the socket and retrieve the sender address. More... | |
| virtual int | Send (Ptr< Packet > p, uint32_t flags) |
| Send data (or dummy data) to the remote host. More... | |
| virtual int | SendTo (Ptr< Packet > p, uint32_t flags, const Address &toAddress) |
| Send data to a specified peer. More... | |
| virtual void | SetNode (Ptr< Node > node) |
| Set the associated node. More... | |
| virtual void | SetRtt (Ptr< RttEstimator > rtt) |
| Set the associated RTT estimator. More... | |
| virtual void | SetTcp (Ptr< TcpL4Protocol > tcp) |
| Set the associated TCP L4 protocol. More... | |
| virtual int | ShutdownRecv (void) |
| virtual int | ShutdownSend (void) |
Public Member Functions inherited from ns3::TcpSocket | |
| TcpSocket (void) | |
| virtual | ~TcpSocket (void) |
Public Member Functions inherited from ns3::Socket | |
| Socket (void) | |
| virtual | ~Socket (void) |
| Ptr< NetDevice > | GetBoundNetDevice () |
| Returns socket's bound netdevice, if any. More... | |
| uint8_t | GetIpTos (void) const |
| Query the value of IP Type of Service of this socket. More... | |
| virtual uint8_t | GetIpTtl (void) const |
| Query the value of IP Time to Live field of this socket. More... | |
| virtual uint8_t | GetIpv6HopLimit (void) const |
| Query the value of IP Hop Limit field of this socket. More... | |
| uint8_t | GetIpv6Tclass (void) const |
| Query the value of IPv6 Traffic Class field of this socket. More... | |
| bool | IsIpRecvTos (void) const |
| Ask if the socket is currently passing information about IP Type of Service up the stack. More... | |
| bool | IsIpRecvTtl (void) const |
| Ask if the socket is currently passing information about IP_TTL up the stack. More... | |
| bool | IsIpv6RecvHopLimit (void) const |
| Ask if the socket is currently passing information about IPv6 Hop Limit up the stack. More... | |
| bool | IsIpv6RecvTclass (void) const |
| Ask if the socket is currently passing information about IPv6 Traffic Class up the stack. More... | |
| bool | IsRecvPktInfo () const |
| Get status indicating whether enable/disable packet information to socket. More... | |
| Ptr< Packet > | Recv (void) |
| Read a single packet from the socket. More... | |
| int | Recv (uint8_t *buf, uint32_t size, uint32_t flags) |
| Recv data (or dummy data) from the remote host. More... | |
| Ptr< Packet > | RecvFrom (Address &fromAddress) |
| Read a single packet from the socket and retrieve the sender address. More... | |
| int | RecvFrom (uint8_t *buf, uint32_t size, uint32_t flags, Address &fromAddress) |
| Read a single packet from the socket and retrieve the sender address. More... | |
| int | Send (Ptr< Packet > p) |
| Send data (or dummy data) to the remote host. More... | |
| int | Send (const uint8_t *buf, uint32_t size, uint32_t flags) |
| Send data (or dummy data) to the remote host. More... | |
| int | SendTo (const uint8_t *buf, uint32_t size, uint32_t flags, const Address &address) |
| Send data to a specified peer. More... | |
| void | SetAcceptCallback (Callback< bool, Ptr< Socket >, const Address & > connectionRequest, Callback< void, Ptr< Socket >, const Address & > newConnectionCreated) |
| Accept connection requests from remote hosts. More... | |
| void | SetCloseCallbacks (Callback< void, Ptr< Socket > > normalClose, Callback< void, Ptr< Socket > > errorClose) |
| Detect socket recv() events such as graceful shutdown or error. More... | |
| void | SetConnectCallback (Callback< void, Ptr< Socket > > connectionSucceeded, Callback< void, Ptr< Socket > > connectionFailed) |
| Specify callbacks to allow the caller to determine if the connection succeeds of fails. More... | |
| void | SetDataSentCallback (Callback< void, Ptr< Socket >, uint32_t > dataSent) |
| Notify application when a packet has been sent from transport protocol (non-standard socket call) More... | |
| void | SetIpRecvTos (bool ipv4RecvTos) |
| Tells a socket to pass information about IP Type of Service up the stack. More... | |
| void | SetIpRecvTtl (bool ipv4RecvTtl) |
| Tells a socket to pass information about IP_TTL up the stack. More... | |
| void | SetIpTos (uint8_t ipTos) |
| Manually set IP Type of Service field. More... | |
| virtual void | SetIpTtl (uint8_t ipTtl) |
| Manually set IP Time to Live field. More... | |
| virtual void | SetIpv6HopLimit (uint8_t ipHopLimit) |
| Manually set IPv6 Hop Limit. More... | |
| void | SetIpv6RecvHopLimit (bool ipv6RecvHopLimit) |
| Tells a socket to pass information about IPv6 Hop Limit up the stack. More... | |
| void | SetIpv6RecvTclass (bool ipv6RecvTclass) |
| Tells a socket to pass information about IPv6 Traffic Class up the stack. More... | |
| void | SetIpv6Tclass (int ipTclass) |
| Manually set IPv6 Traffic Class field. More... | |
| void | SetRecvCallback (Callback< void, Ptr< Socket > >) |
| Notify application when new data is available to be read. More... | |
| void | SetRecvPktInfo (bool flag) |
| Enable/Disable receive packet information to socket. More... | |
| void | SetSendCallback (Callback< void, Ptr< Socket >, uint32_t > sendCb) |
| Notify application when space in transmit buffer is added. More... | |
Public Member Functions inherited from ns3::Object | |
| Object () | |
| virtual | ~Object () |
| void | AggregateObject (Ptr< Object > other) |
| void | Dispose (void) |
| Run the DoDispose methods of this object and all the objects aggregated to it. More... | |
| AggregateIterator | GetAggregateIterator (void) const |
| virtual TypeId | GetInstanceTypeId (void) const |
| template<typename T > | |
| Ptr< T > | GetObject (void) const |
| template<typename T > | |
| Ptr< T > | GetObject (TypeId tid) const |
| void | Initialize (void) |
| This method calls the virtual DoInitialize method on all the objects aggregated to this object. More... | |
Public Member Functions inherited from ns3::SimpleRefCount< Object, ObjectBase, ObjectDeleter > | |
| SimpleRefCount () | |
| Constructor. More... | |
| SimpleRefCount (const SimpleRefCount &o) | |
| Copy constructor. More... | |
| uint32_t | GetReferenceCount (void) const |
| Get the reference count of the object. More... | |
| SimpleRefCount & | operator= (const SimpleRefCount &o) |
| Assignment. More... | |
| void | Ref (void) const |
| Increment the reference count. More... | |
| void | Unref (void) const |
| Decrement the reference count. More... | |
Public Member Functions inherited from ns3::ObjectBase | |
| virtual | ~ObjectBase () |
| Virtual destructor. More... | |
| void | GetAttribute (std::string name, AttributeValue &value) const |
| bool | GetAttributeFailSafe (std::string name, AttributeValue &attribute) const |
| void | SetAttribute (std::string name, const AttributeValue &value) |
| bool | SetAttributeFailSafe (std::string name, const AttributeValue &value) |
| bool | TraceConnect (std::string name, std::string context, const CallbackBase &cb) |
| bool | TraceConnectWithoutContext (std::string name, const CallbackBase &cb) |
| bool | TraceDisconnect (std::string name, std::string context, const CallbackBase &cb) |
| bool | TraceDisconnectWithoutContext (std::string name, const CallbackBase &cb) |
Static Public Member Functions | |
| static TypeId | GetTypeId (void) |
| Get the type ID. More... | |
Static Public Member Functions inherited from ns3::TcpSocket | |
| static TypeId | GetTypeId (void) |
| Get the type ID. More... | |
Static Public Member Functions inherited from ns3::Socket | |
| static Ptr< Socket > | CreateSocket (Ptr< Node > node, TypeId tid) |
| This method wraps the creation of sockets that is performed on a given node by a SocketFactory specified by TypeId. More... | |
| static TypeId | GetTypeId (void) |
| Get the type ID. More... | |
Static Public Member Functions inherited from ns3::Object | |
| static TypeId | GetTypeId (void) |
| Register this type. More... | |
Static Public Member Functions inherited from ns3::SimpleRefCount< Object, ObjectBase, ObjectDeleter > | |
| static void | Cleanup (void) |
| Noop. More... | |
Static Public Member Functions inherited from ns3::ObjectBase | |
| static TypeId | GetTypeId (void) |
| Get the type ID. More... | |
Protected Member Functions | |
| virtual void | AddOptions (TcpHeader &tcpHeader) |
| Add option to outgoing packets. More... | |
| virtual uint16_t | AdvertisedWindowSize (void) |
| The amount of Rx window announced to the peer. More... | |
| virtual uint32_t | AvailableWindow (void) |
| Return unfilled portion of window. More... | |
| virtual uint32_t | BytesInFlight (void) |
| Return total bytes in flight. More... | |
| void | CancelAllTimers (void) |
| Cancel all timer when endpoint is deleted. More... | |
| void | CloseAndNotify (void) |
| Peacefully close the socket by notifying the upper layer and deallocate end point. More... | |
| void | CompleteFork (Ptr< Packet > p, const TcpHeader &tcpHeader, const Address &fromAddress, const Address &toAddress) |
| Complete a connection by forking the socket. More... | |
| void | ConnectionSucceeded (void) |
| Schedule-friendly wrapper for Socket::NotifyConnectionSucceeded() More... | |
| void | DeallocateEndPoint (void) |
| Deallocate m_endPoint and m_endPoint6. More... | |
| virtual void | DelAckTimeout (void) |
| Action upon delay ACK timeout, i.e. More... | |
| void | Destroy (void) |
| Kill this socket by zeroing its attributes (IPv4) More... | |
| void | Destroy6 (void) |
| Kill this socket by zeroing its attributes (IPv6) More... | |
| int | DoClose (void) |
| Close a socket by sending RST, FIN, or FIN+ACK, depend on the current state. More... | |
| int | DoConnect (void) |
| Perform the real connection tasks: Send SYN if allowed, RST if invalid. More... | |
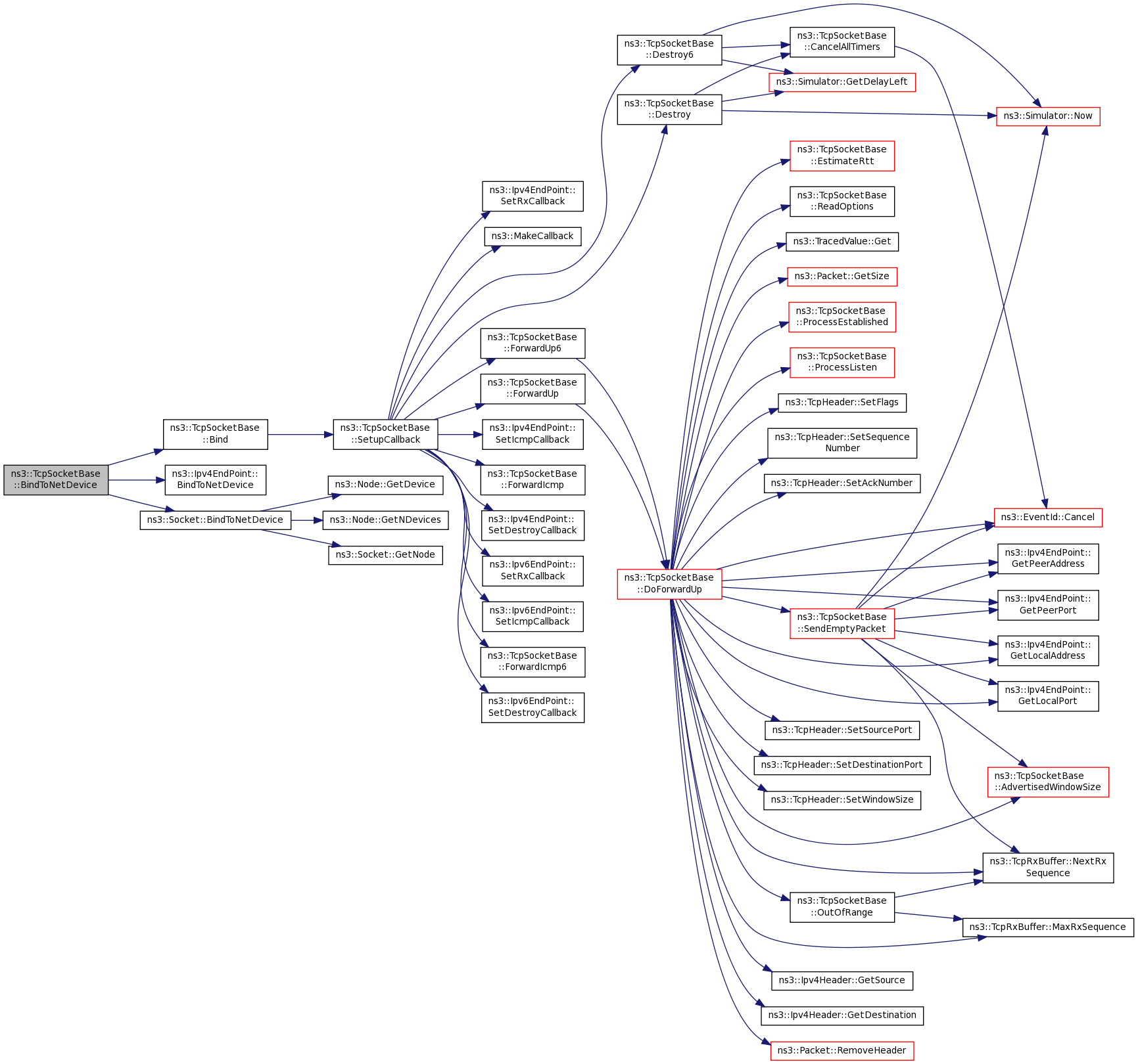
| virtual void | DoForwardUp (Ptr< Packet > packet, Ipv4Header header, uint16_t port, Ptr< Ipv4Interface > incomingInterface) |
| Called by TcpSocketBase::ForwardUp(). More... | |
| virtual void | DoForwardUp (Ptr< Packet > packet, Ipv6Header header, uint16_t port) |
| Called by TcpSocketBase::ForwardUp6(). More... | |
| void | DoPeerClose (void) |
| FIN is in sequence, notify app and respond with a FIN. More... | |
| virtual void | DoRetransmit (void) |
| Retransmit the oldest packet. More... | |
| virtual void | DupAck (const TcpHeader &tcpHeader, uint32_t count)=0 |
| Received dupack (duplicate ACK) More... | |
| virtual void | EstimateRtt (const TcpHeader &tcpHeader) |
| Take into account the packet for RTT estimation. More... | |
| virtual Ptr< TcpSocketBase > | Fork (void)=0 |
| Call CopyObject<> to clone me. More... | |
| void | ForwardIcmp (Ipv4Address icmpSource, uint8_t icmpTtl, uint8_t icmpType, uint8_t icmpCode, uint32_t icmpInfo) |
| Called by the L3 protocol when it received an ICMP packet to pass on to TCP. More... | |
| void | ForwardIcmp6 (Ipv6Address icmpSource, uint8_t icmpTtl, uint8_t icmpType, uint8_t icmpCode, uint32_t icmpInfo) |
| Called by the L3 protocol when it received an ICMPv6 packet to pass on to TCP. More... | |
| void | ForwardUp (Ptr< Packet > packet, Ipv4Header header, uint16_t port, Ptr< Ipv4Interface > incomingInterface) |
| Called by the L3 protocol when it received a packet to pass on to TCP. More... | |
| void | ForwardUp6 (Ptr< Packet > packet, Ipv6Header header, uint16_t port, Ptr< Ipv6Interface > incomingInterface) |
| Called by the L3 protocol when it received a packet to pass on to TCP. More... | |
| virtual bool | GetAllowBroadcast (void) const |
| Query whether broadcast datagram transmissions are allowed. More... | |
| virtual uint32_t | GetConnCount (void) const |
| Get the number of connection retries before giving up. More... | |
| virtual Time | GetConnTimeout (void) const |
| Get the connection timeout. More... | |
| virtual uint32_t | GetDelAckMaxCount (void) const |
| Get the number of packet to fire an ACK before delay timeout. More... | |
| virtual Time | GetDelAckTimeout (void) const |
| Get the time to delay an ACK. More... | |
| virtual uint32_t | GetInitialCwnd (void) const =0 |
| Get the initial Congestion Window. More... | |
| virtual Time | GetPersistTimeout (void) const |
| Get the timout for persistent connection. More... | |
| virtual uint32_t | GetRcvBufSize (void) const |
| Get the receive buffer size. More... | |
| virtual uint32_t | GetSegSize (void) const |
| Get the segment size. More... | |
| virtual uint32_t | GetSndBufSize (void) const |
| Get the send buffer size. More... | |
| virtual uint32_t | GetSSThresh (void) const =0 |
| Get the Slow Start Threshold. More... | |
| virtual bool | GetTcpNoDelay (void) const |
| Check if Nagle's algorithm is enabled or not. More... | |
| virtual void | LastAckTimeout (void) |
| Timeout at LAST_ACK, close the connection. More... | |
| virtual void | NewAck (SequenceNumber32 const &seq) |
| Update buffers w.r.t. More... | |
| bool | OutOfRange (SequenceNumber32 head, SequenceNumber32 tail) const |
| Check if a sequence number range is within the rx window. More... | |
| void | PeerClose (Ptr< Packet > p, const TcpHeader &tcpHeader) |
| Received a FIN from peer, notify rx buffer. More... | |
| virtual void | PersistTimeout (void) |
| Send 1 byte probe to get an updated window size. More... | |
| void | ProcessClosing (Ptr< Packet > packet, const TcpHeader &tcpHeader) |
| Received a packet upon CLOSING. More... | |
| void | ProcessEstablished (Ptr< Packet > packet, const TcpHeader &tcpHeader) |
| Received a packet upon ESTABLISHED state. More... | |
| void | ProcessLastAck (Ptr< Packet > packet, const TcpHeader &tcpHeader) |
| Received a packet upon LAST_ACK. More... | |
| void | ProcessListen (Ptr< Packet > packet, const TcpHeader &tcpHeader, const Address &fromAddress, const Address &toAddress) |
| Received a packet upon LISTEN state. More... | |
| void | ProcessSynRcvd (Ptr< Packet > packet, const TcpHeader &tcpHeader, const Address &fromAddress, const Address &toAddress) |
| Received a packet upon SYN_RCVD. More... | |
| void | ProcessSynSent (Ptr< Packet > packet, const TcpHeader &tcpHeader) |
| Received a packet upon SYN_SENT. More... | |
| void | ProcessWait (Ptr< Packet > packet, const TcpHeader &tcpHeader) |
| Received a packet upon CLOSE_WAIT, FIN_WAIT_1, FIN_WAIT_2. More... | |
| virtual void | ReadOptions (const TcpHeader &tcpHeader) |
| Read option from incoming packets. More... | |
| virtual void | ReceivedAck (Ptr< Packet > packet, const TcpHeader &tcpHeader) |
| Received an ACK packet. More... | |
| virtual void | ReceivedData (Ptr< Packet > packet, const TcpHeader &tcpHeader) |
| Recv of a data, put into buffer, call L7 to get it if necessary. More... | |
| virtual void | Retransmit (void) |
| Halving cwnd and call DoRetransmit() More... | |
| virtual void | ReTxTimeout (void) |
| Call Retransmit() upon RTO event. More... | |
| uint32_t | SendDataPacket (SequenceNumber32 seq, uint32_t maxSize, bool withAck) |
| Extract at most maxSize bytes from the TxBuffer at sequence seq, add the TCP header, and send to TcpL4Protocol. More... | |
| void | SendEmptyPacket (uint8_t flags) |
| Send a empty packet that carries a flag, e.g. More... | |
| bool | SendPendingData (bool withAck=false) |
| Send as much pending data as possible according to the Tx window. More... | |
| void | SendRST (void) |
| Send reset and tear down this socket. More... | |
| virtual bool | SetAllowBroadcast (bool allowBroadcast) |
| Configure whether broadcast datagram transmissions are allowed. More... | |
| virtual void | SetConnCount (uint32_t count) |
| Set the number of connection retries before giving up. More... | |
| virtual void | SetConnTimeout (Time timeout) |
| Set the connection timeout. More... | |
| virtual void | SetDelAckMaxCount (uint32_t count) |
| Set the number of packet to fire an ACK before delay timeout. More... | |
| virtual void | SetDelAckTimeout (Time timeout) |
| Set the time to delay an ACK. More... | |
| virtual void | SetInitialCwnd (uint32_t cwnd)=0 |
| Set the initial Congestion Window. More... | |
| virtual void | SetPersistTimeout (Time timeout) |
| Set the timout for persistent connection. More... | |
| virtual void | SetRcvBufSize (uint32_t size) |
| Set the receive buffer size. More... | |
| virtual void | SetSegSize (uint32_t size) |
| Set the segment size. More... | |
| virtual void | SetSndBufSize (uint32_t size) |
| Set the send buffer size. More... | |
| virtual void | SetSSThresh (uint32_t threshold)=0 |
| Set the Slow Start Threshold. More... | |
| virtual void | SetTcpNoDelay (bool noDelay) |
| Enable/Disable Nagle's algorithm. More... | |
| int | SetupCallback (void) |
| Common part of the two Bind(), i.e. More... | |
| int | SetupEndpoint (void) |
| Configure the endpoint to a local address. More... | |
| int | SetupEndpoint6 (void) |
| Configure the endpoint v6 to a local address. More... | |
| void | TimeWait (void) |
| Move from CLOSING or FIN_WAIT_2 to TIME_WAIT state. More... | |
| virtual uint32_t | UnAckDataCount (void) |
| Return count of number of unacked bytes. More... | |
| virtual uint32_t | Window (void) |
| Return the max possible number of unacked bytes. More... | |
Protected Member Functions inherited from ns3::Socket | |
| virtual void | DoDispose (void) |
| This method is called by Object::Dispose or by the object's destructor, whichever comes first. More... | |
| bool | IsManualIpTos (void) const |
| Checks if the socket has a specific IPv4 ToS set. More... | |
| bool | IsManualIpTtl (void) const |
| Checks if the socket has a specific IPv4 TTL set. More... | |
| bool | IsManualIpv6HopLimit (void) const |
| Checks if the socket has a specific IPv6 Hop Limit set. More... | |
| bool | IsManualIpv6Tclass (void) const |
| Checks if the socket has a specific IPv6 Tclass set. More... | |
| void | NotifyConnectionFailed (void) |
| Notify through the callback (if set) that the connection has not been established due to an error. More... | |
| bool | NotifyConnectionRequest (const Address &from) |
| Notify through the callback (if set) that an incoming connection is being requested by a remote host. More... | |
| void | NotifyConnectionSucceeded (void) |
| Notify through the callback (if set) that the connection has been established. More... | |
| void | NotifyDataRecv (void) |
| Notify through the callback (if set) that some data have been received. More... | |
| void | NotifyDataSent (uint32_t size) |
| Notify through the callback (if set) that some data have been sent. More... | |
| void | NotifyErrorClose (void) |
| Notify through the callback (if set) that the connection has been closed due to an error. More... | |
| void | NotifyNewConnectionCreated (Ptr< Socket > socket, const Address &from) |
| Notify through the callback (if set) that a new connection has been created. More... | |
| void | NotifyNormalClose (void) |
| Notify through the callback (if set) that the connection has been closed. More... | |
| void | NotifySend (uint32_t spaceAvailable) |
| Notify through the callback (if set) that some data have been sent. More... | |
Protected Member Functions inherited from ns3::Object | |
| Object (const Object &o) | |
| virtual void | DoInitialize (void) |
| This method is called only once by Object::Initialize. More... | |
| virtual void | NotifyNewAggregate (void) |
| This method is invoked whenever two sets of objects are aggregated together. More... | |
Protected Member Functions inherited from ns3::ObjectBase | |
| void | ConstructSelf (const AttributeConstructionList &attributes) |
| virtual void | NotifyConstructionCompleted (void) |
| This method is invoked once all member attributes have been initialized. More... | |
Protected Attributes | |
| bool | m_closeNotified |
| Told app to close socket. More... | |
| bool | m_closeOnEmpty |
| Close socket upon tx buffer emptied. More... | |
| uint32_t | m_cnCount |
| Count of remaining connection retries. More... | |
| uint32_t | m_cnRetries |
| Number of connection retries before giving up. More... | |
| Time | m_cnTimeout |
| Timeout for connection retry. More... | |
| bool | m_connected |
| Connection established. More... | |
| uint32_t | m_delAckCount |
| Delayed ACK counter. More... | |
| EventId | m_delAckEvent |
| Delayed ACK timeout event. More... | |
| uint32_t | m_delAckMaxCount |
| Number of packet to fire an ACK before delay timeout. More... | |
| Time | m_delAckTimeout |
| Time to delay an ACK. More... | |
| uint32_t | m_dupAckCount |
| Dupack counter. More... | |
| Ipv4EndPoint * | m_endPoint |
| the IPv4 endpoint More... | |
| Ipv6EndPoint * | m_endPoint6 |
| the IPv6 endpoint More... | |
| enum SocketErrno | m_errno |
| Socket error code. More... | |
| TracedValue< SequenceNumber32 > | m_highTxMark |
| Highest seqno ever sent, regardless of ReTx. More... | |
| Callback< void, Ipv4Address, uint8_t, uint8_t, uint8_t, uint32_t > | m_icmpCallback |
| ICMP callback. More... | |
| Callback< void, Ipv6Address, uint8_t, uint8_t, uint8_t, uint32_t > | m_icmpCallback6 |
| ICMPv6 callback. More... | |
| EventId | m_lastAckEvent |
| Last ACK timeout event. More... | |
| TracedValue< Time > | m_lastRtt |
| Last RTT sample collected. More... | |
| uint16_t | m_maxWinSize |
| Maximum window size to advertise. More... | |
| double | m_msl |
| Max segment lifetime. More... | |
| TracedValue< SequenceNumber32 > | m_nextTxSequence |
| Next seqnum to be sent (SND.NXT), ReTx pushes it back. More... | |
| Ptr< Node > | m_node |
| the associated node More... | |
| bool | m_noDelay |
| Set to true to disable Nagle's algorithm. More... | |
| EventId | m_persistEvent |
| Persist event: Send 1 byte to probe for a non-zero Rx window. More... | |
| Time | m_persistTimeout |
| Time between sending 1-byte probes. More... | |
| EventId | m_retxEvent |
| Retransmission event. More... | |
| TracedValue< Time > | m_rto |
| Retransmit timeout. More... | |
| Ptr< RttEstimator > | m_rtt |
| Round trip time estimator. More... | |
| TracedValue< uint32_t > | m_rWnd |
| Flow control window at remote side. More... | |
| TcpRxBuffer | m_rxBuffer |
| Rx buffer (reordering buffer) More... | |
| uint32_t | m_segmentSize |
| Segment size. More... | |
| bool | m_shutdownRecv |
| Receive no longer allowed. More... | |
| bool | m_shutdownSend |
| Send no longer allowed. More... | |
| TracedValue< TcpStates_t > | m_state |
| TCP state. More... | |
| Ptr< TcpL4Protocol > | m_tcp |
| the associated TCP L4 protocol More... | |
| EventId | m_timewaitEvent |
| TIME_WAIT expiration event: Move this socket to CLOSED state. More... | |
| TcpTxBuffer | m_txBuffer |
| Tx buffer. More... | |
Protected Attributes inherited from ns3::Socket | |
| Ptr< NetDevice > | m_boundnetdevice |
| the device this socket is bound to (might be null). More... | |
| bool | m_recvPktInfo |
| if the socket should add packet info tags to the packet forwarded to L4. More... | |
Additional Inherited Members | |
Public Types inherited from ns3::Socket | |
| enum | SocketErrno { ERROR_NOTERROR, ERROR_ISCONN, ERROR_NOTCONN, ERROR_MSGSIZE, ERROR_AGAIN, ERROR_SHUTDOWN, ERROR_OPNOTSUPP, ERROR_AFNOSUPPORT, ERROR_INVAL, ERROR_BADF, ERROR_NOROUTETOHOST, ERROR_NODEV, ERROR_ADDRNOTAVAIL, ERROR_ADDRINUSE, SOCKET_ERRNO_LAST } |
| Enumeration of the possible errors returned by a socket. More... | |
| enum | SocketType { NS3_SOCK_STREAM, NS3_SOCK_SEQPACKET, NS3_SOCK_DGRAM, NS3_SOCK_RAW } |
| Enumeration of the possible socket types. More... | |
Static Public Attributes inherited from ns3::TcpSocket | |
| static const char *const | TcpStateName [LAST_STATE] = { "CLOSED", "LISTEN", "SYN_SENT", "SYN_RCVD", "ESTABLISHED", "CLOSE_WAIT", "LAST_ACK", "FIN_WAIT_1", "FIN_WAIT_2", "CLOSING", "TIME_WAIT" } |
| Literal names of TCP states for use in log messages. More... | |
A base class for implementation of a stream socket using TCP.
This class contains the essential components of TCP, as well as a sockets interface for upper layers to call. This serves as a base for other TCP functions where the sliding window mechanism is handled here. This class provides connection orientation and sliding window flow control. Part of this class is modified from the original NS-3 TCP socket implementation (TcpSocketImpl) by Raj Bhattacharjea raj.b@gatech.edu of Georgia Tech.
ns3::TcpSocketBase is accessible through the following paths with Config::Set and Config::Connect:
Definition at line 62 of file tcp-socket-base.h.
| ns3::TcpSocketBase::TcpSocketBase | ( | void | ) |
Create an unbound TCP socket.
Definition at line 108 of file tcp-socket-base.cc.
References NS_LOG_FUNCTION.
| ns3::TcpSocketBase::TcpSocketBase | ( | const TcpSocketBase & | sock | ) |
Clone a TCP socket, for use upon receiving a connection request in LISTEN state.
| sock | the original Tcp Socket |
Definition at line 135 of file tcp-socket-base.cc.
References m_rtt, NS_LOG_FUNCTION, NS_LOG_LOGIC, ns3::Socket::SetConnectCallback(), ns3::Socket::SetDataSentCallback(), ns3::Socket::SetRecvCallback(), and ns3::Socket::SetSendCallback().
Here is the call graph for this function:
|
virtual |
Definition at line 184 of file tcp-socket-base.cc.
References CancelAllTimers(), m_endPoint, m_endPoint6, m_node, m_tcp, NS_ASSERT, and NS_LOG_FUNCTION.
Here is the call graph for this function:
|
protectedvirtual |
Add option to outgoing packets.
| tcpHeader | the packet's TCP header |
Definition at line 2443 of file tcp-socket-base.cc.
Referenced by DoForwardUp(), PersistTimeout(), SendDataPacket(), and SendEmptyPacket().
Here is the caller graph for this function:
|
protectedvirtual |
The amount of Rx window announced to the peer.
Definition at line 2026 of file tcp-socket-base.cc.
References m_maxWinSize, m_rxBuffer, ns3::TcpRxBuffer::MaxBufferSize(), and ns3::TcpRxBuffer::Size().
Referenced by DoForwardUp(), PersistTimeout(), SendDataPacket(), and SendEmptyPacket().
Here is the call graph for this function:
Here is the caller graph for this function:
|
protectedvirtual |
Return unfilled portion of window.
Definition at line 2016 of file tcp-socket-base.cc.
References NS_LOG_FUNCTION_NOARGS, NS_LOG_LOGIC, UnAckDataCount(), and Window().
Referenced by SendPendingData().
Here is the call graph for this function:
Here is the caller graph for this function:
|
virtual |
Allocate a local IPv4 endpoint for this socket.
Implements ns3::Socket.
Definition at line 258 of file tcp-socket-base.cc.
References ns3::Socket::ERROR_ADDRNOTAVAIL, m_endPoint, m_errno, m_tcp, NS_LOG_FUNCTION, and SetupCallback().
Referenced by BindToNetDevice(), and Connect().
Here is the call graph for this function:
Here is the caller graph for this function:
|
virtual |
Allocate a local endpoint for this socket.
| address | the address to try to allocate |
Implements ns3::Socket.
Definition at line 295 of file tcp-socket-base.cc.
References ns3::InetSocketAddress::ConvertFrom(), ns3::Inet6SocketAddress::ConvertFrom(), ns3::Socket::ERROR_ADDRINUSE, ns3::Socket::ERROR_ADDRNOTAVAIL, ns3::Socket::ERROR_INVAL, ns3::Ipv4Address::GetAny(), ns3::Ipv6Address::GetAny(), ns3::InetSocketAddress::GetIpv4(), ns3::Inet6SocketAddress::GetIpv6(), ns3::InetSocketAddress::GetPort(), ns3::Inet6SocketAddress::GetPort(), ns3::InetSocketAddress::IsMatchingType(), ns3::Inet6SocketAddress::IsMatchingType(), m_endPoint, m_endPoint6, m_errno, m_tcp, NS_LOG_FUNCTION, NS_LOG_LOGIC, port, and SetupCallback().
Here is the call graph for this function:
|
virtual |
Allocate a local IPv6 endpoint for this socket.
Implements ns3::Socket.
Definition at line 276 of file tcp-socket-base.cc.
References ns3::Socket::ERROR_ADDRNOTAVAIL, m_endPoint6, m_errno, m_tcp, NS_LOG_FUNCTION, and SetupCallback().
Referenced by Connect().
Here is the call graph for this function:
Here is the caller graph for this function:Bind a socket to specific device.
This method corresponds to using setsockopt() SO_BINDTODEVICE of real network or BSD sockets. If set on a socket, this option will force packets to leave the bound device regardless of the device that IP routing would naturally choose. In the receive direction, only packets received from the bound interface will be delivered.
This option has no particular relationship to binding sockets to an address via Socket::Bind (). It is possible to bind sockets to a specific IP address on the bound interface by calling both Socket::Bind (address) and Socket::BindToNetDevice (device), but it is also possible to bind to mismatching device and address, even if the socket can not receive any packets as a result.
| netdevice | Pointer to Netdevice of desired interface |
Reimplemented from ns3::Socket.
Definition at line 661 of file tcp-socket-base.cc.
References Bind(), ns3::Ipv4EndPoint::BindToNetDevice(), ns3::Socket::BindToNetDevice(), m_endPoint, m_endPoint6, NS_ASSERT, and NS_LOG_FUNCTION.
Here is the call graph for this function:
|
protectedvirtual |
Return total bytes in flight.
Definition at line 2002 of file tcp-socket-base.cc.
References ns3::TracedValue< T >::Get(), ns3::TcpTxBuffer::HeadSequence(), m_highTxMark, m_txBuffer, and NS_LOG_FUNCTION.
Referenced by ns3::TcpNewReno::DupAck(), ns3::TcpReno::DupAck(), ns3::TcpNewReno::NewAck(), ns3::TcpNewReno::Retransmit(), and ns3::TcpReno::Retransmit().
Here is the call graph for this function:
Here is the caller graph for this function:
|
protected |
Cancel all timer when endpoint is deleted.
Definition at line 2289 of file tcp-socket-base.cc.
References ns3::EventId::Cancel(), m_delAckEvent, m_lastAckEvent, m_persistEvent, m_retxEvent, and m_timewaitEvent.
Referenced by CloseAndNotify(), DeallocateEndPoint(), Destroy(), Destroy6(), TimeWait(), and ~TcpSocketBase().
Here is the call graph for this function:
Here is the caller graph for this function:
|
virtual |
Close a socket.
After the Close call, the socket is no longer valid, and cannot safely be used for subsequent operations.
Implements ns3::Socket.
Definition at line 458 of file tcp-socket-base.cc.
References DoClose(), m_closeOnEmpty, m_nextTxSequence, m_rxBuffer, m_state, m_txBuffer, NS_LOG_FUNCTION, NS_LOG_INFO, SendRST(), ns3::TcpRxBuffer::Size(), ns3::TcpTxBuffer::SizeFromSequence(), and ns3::TcpSocket::TcpStateName.
Referenced by DoPeerClose().
Here is the call graph for this function:
Here is the caller graph for this function:
|
protected |
Peacefully close the socket by notifying the upper layer and deallocate end point.
Definition at line 776 of file tcp-socket-base.cc.
References CancelAllTimers(), ns3::CLOSED, DeallocateEndPoint(), m_closeNotified, m_state, ns3::Socket::NotifyNormalClose(), NS_LOG_FUNCTION, NS_LOG_INFO, ns3::TcpSocket::TcpStateName, and ns3::TIME_WAIT.
Referenced by DoClose(), DoConnect(), LastAckTimeout(), ProcessClosing(), ProcessEstablished(), ProcessLastAck(), ProcessSynRcvd(), ProcessSynSent(), ProcessWait(), SendEmptyPacket(), and TimeWait().
Here is the call graph for this function:
Here is the caller graph for this function:
|
protected |
Complete a connection by forking the socket.
This function is called only if a SYN received in LISTEN state. After TcpSocketBase cloned, allocate a new end point to handle the incoming connection and send a SYN+ACK to complete the handshake.
| p | the packet triggering the fork |
| tcpHeader | the TCP header of the triggering packet |
| fromAddress | the address of the remote host |
| toAddress | the address the connection is directed to |
Definition at line 1791 of file tcp-socket-base.cc.
References ns3::TcpHeader::ACK, ns3::InetSocketAddress::ConvertFrom(), ns3::Inet6SocketAddress::ConvertFrom(), ns3::TcpHeader::GetSequenceNumber(), ns3::InetSocketAddress::IsMatchingType(), ns3::Inet6SocketAddress::IsMatchingType(), m_cnCount, m_cnRetries, m_endPoint, m_endPoint6, m_rxBuffer, m_state, m_tcp, NS_LOG_INFO, SendEmptyPacket(), ns3::TcpRxBuffer::SetNextRxSequence(), SetupCallback(), ns3::TcpHeader::SYN, and ns3::SYN_RCVD.
Referenced by ProcessListen().
Here is the call graph for this function:
Here is the caller graph for this function:
|
virtual |
Initiate a connection to a remote host.
| address | Address of remote. |
Implements ns3::Socket.
Reimplemented in ns3::TcpWestwood, ns3::TcpTahoe, ns3::TcpReno, and ns3::TcpNewReno.
Definition at line 369 of file tcp-socket-base.cc.
References Bind(), Bind6(), ns3::InetSocketAddress::ConvertFrom(), ns3::Inet6SocketAddress::ConvertFrom(), DoConnect(), ns3::Socket::ERROR_INVAL, ns3::InetSocketAddress::GetIpv4(), ns3::Ipv6Address::GetIpv4MappedAddress(), ns3::Inet6SocketAddress::GetIpv6(), ns3::InetSocketAddress::GetPort(), ns3::Inet6SocketAddress::GetPort(), ns3::Ipv6Address::IsIpv4MappedAddress(), ns3::InetSocketAddress::IsMatchingType(), ns3::Inet6SocketAddress::IsMatchingType(), m_cnCount, m_cnRetries, m_endPoint, m_endPoint6, m_errno, m_rtt, NS_ASSERT, NS_LOG_FUNCTION, ns3::Ipv4EndPoint::SetPeer(), ns3::Ipv6EndPoint::SetPeer(), SetupEndpoint(), and SetupEndpoint6().
Referenced by ns3::TcpNewReno::Connect(), ns3::TcpReno::Connect(), ns3::TcpTahoe::Connect(), and ns3::TcpWestwood::Connect().
Here is the call graph for this function:
Here is the caller graph for this function:
|
protected |
Schedule-friendly wrapper for Socket::NotifyConnectionSucceeded()
Definition at line 1824 of file tcp-socket-base.cc.
References GetTxAvailable(), ns3::Socket::NotifyConnectionSucceeded(), and ns3::Socket::NotifySend().
Referenced by ProcessSynSent().
Here is the call graph for this function:
Here is the caller graph for this function:
|
protected |
Deallocate m_endPoint and m_endPoint6.
Definition at line 1696 of file tcp-socket-base.cc.
References CancelAllTimers(), m_endPoint, m_endPoint6, m_tcp, ns3::Ipv4EndPoint::SetDestroyCallback(), and ns3::Ipv6EndPoint::SetDestroyCallback().
Referenced by CloseAndNotify(), and SendRST().
Here is the call graph for this function:
Here is the caller graph for this function:
|
protectedvirtual |
Action upon delay ACK timeout, i.e.
send an ACK
Definition at line 2182 of file tcp-socket-base.cc.
References ns3::TcpHeader::ACK, m_delAckCount, and SendEmptyPacket().
Referenced by ReceivedData().
Here is the call graph for this function:
Here is the caller graph for this function:
|
protected |
Kill this socket by zeroing its attributes (IPv4)
This is a callback function configured to m_endpoint in SetupCallback(), invoked when the endpoint is destroyed.
Definition at line 1530 of file tcp-socket-base.cc.
References CancelAllTimers(), ns3::Simulator::GetDelayLeft(), m_endPoint, m_retxEvent, m_tcp, ns3::Simulator::Now(), NS_LOG_FUNCTION, and NS_LOG_LOGIC.
Referenced by SetupCallback().
Here is the call graph for this function:
Here is the caller graph for this function:
|
protected |
Kill this socket by zeroing its attributes (IPv6)
This is a callback function configured to m_endpoint in SetupCallback(), invoked when the endpoint is destroyed.
Definition at line 1551 of file tcp-socket-base.cc.
References CancelAllTimers(), ns3::Simulator::GetDelayLeft(), m_endPoint6, m_retxEvent, m_tcp, ns3::Simulator::Now(), NS_LOG_FUNCTION, and NS_LOG_LOGIC.
Referenced by SetupCallback().
Here is the call graph for this function:
Here is the caller graph for this function:
|
protected |
Close a socket by sending RST, FIN, or FIN+ACK, depend on the current state.
Definition at line 734 of file tcp-socket-base.cc.
References ns3::TcpHeader::ACK, ns3::CLOSE_WAIT, CloseAndNotify(), ns3::CLOSED, ns3::CLOSING, ns3::ESTABLISHED, ns3::TcpHeader::FIN, ns3::FIN_WAIT_1, ns3::FIN_WAIT_2, ns3::LAST_ACK, ns3::LISTEN, m_state, NS_LOG_FUNCTION, NS_LOG_INFO, SendEmptyPacket(), SendRST(), ns3::SYN_RCVD, ns3::SYN_SENT, and ns3::TIME_WAIT.
Referenced by Close().
Here is the call graph for this function:
Here is the caller graph for this function:
|
protected |
Perform the real connection tasks: Send SYN if allowed, RST if invalid.
Definition at line 711 of file tcp-socket-base.cc.
References ns3::CLOSE_WAIT, CloseAndNotify(), ns3::CLOSED, ns3::LAST_ACK, ns3::LISTEN, m_state, NS_LOG_FUNCTION, NS_LOG_INFO, SendEmptyPacket(), SendRST(), ns3::TcpHeader::SYN, ns3::SYN_SENT, ns3::TcpSocket::TcpStateName, and ns3::TIME_WAIT.
Referenced by Connect().
Here is the call graph for this function:
Here is the caller graph for this function:
|
protectedvirtual |
Called by TcpSocketBase::ForwardUp().
| packet | the incoming packet |
| header | the packet's IPv4 header |
| port | the remote port |
| incomingInterface | the incoming interface |
Definition at line 862 of file tcp-socket-base.cc.
References ns3::TcpHeader::ACK, AddOptions(), AdvertisedWindowSize(), ns3::EventId::Cancel(), ns3::CLOSE_WAIT, ns3::CLOSED, ns3::CLOSING, ns3::ESTABLISHED, EstimateRtt(), ns3::FIN_WAIT_1, ns3::FIN_WAIT_2, ns3::TracedValue< T >::Get(), ns3::Ipv4Header::GetDestination(), ns3::Ipv4EndPoint::GetLocalAddress(), ns3::Ipv4EndPoint::GetLocalPort(), ns3::Ipv4EndPoint::GetPeerAddress(), ns3::Ipv4EndPoint::GetPeerPort(), ns3::Packet::GetSize(), ns3::Ipv4Header::GetSource(), ns3::LAST_ACK, ns3::LISTEN, ns3::Socket::m_boundnetdevice, m_endPoint, m_nextTxSequence, m_persistEvent, m_rWnd, m_rxBuffer, m_state, m_tcp, ns3::TcpRxBuffer::MaxRxSequence(), ns3::TcpRxBuffer::NextRxSequence(), NS_LOG_LOGIC, OutOfRange(), port, ProcessClosing(), ProcessEstablished(), ProcessLastAck(), ProcessListen(), ProcessSynRcvd(), ProcessSynSent(), ProcessWait(), ns3::TcpHeader::PSH, ReadOptions(), ns3::Packet::RemoveHeader(), ns3::TcpHeader::RST, SendEmptyPacket(), ns3::TcpHeader::SetAckNumber(), ns3::TcpHeader::SetDestinationPort(), ns3::TcpHeader::SetFlags(), ns3::TcpHeader::SetSequenceNumber(), ns3::TcpHeader::SetSourcePort(), ns3::TcpHeader::SetWindowSize(), ns3::SYN_RCVD, ns3::SYN_SENT, ns3::TcpSocket::TcpStateName, ns3::TIME_WAIT, and ns3::TcpHeader::URG.
Referenced by ForwardUp(), and ForwardUp6().
Here is the call graph for this function:
Here is the caller graph for this function:
|
protectedvirtual |
Called by TcpSocketBase::ForwardUp6().
| packet | the incoming packet |
| header | the packet's IPv6 header |
| port | the remote port |
Definition at line 958 of file tcp-socket-base.cc.
References ns3::TcpHeader::ACK, AddOptions(), AdvertisedWindowSize(), ns3::EventId::Cancel(), ns3::CLOSE_WAIT, ns3::CLOSED, ns3::CLOSING, ns3::ESTABLISHED, EstimateRtt(), ns3::FIN_WAIT_1, ns3::FIN_WAIT_2, ns3::TracedValue< T >::Get(), ns3::Ipv6Header::GetDestinationAddress(), ns3::Ipv6EndPoint::GetLocalAddress(), ns3::Ipv6EndPoint::GetLocalPort(), ns3::Ipv6EndPoint::GetPeerAddress(), ns3::Ipv6EndPoint::GetPeerPort(), ns3::Packet::GetSize(), ns3::Ipv6Header::GetSourceAddress(), ns3::LAST_ACK, ns3::LISTEN, ns3::Socket::m_boundnetdevice, m_endPoint6, m_nextTxSequence, m_persistEvent, m_rWnd, m_rxBuffer, m_state, m_tcp, ns3::TcpRxBuffer::MaxRxSequence(), ns3::TcpRxBuffer::NextRxSequence(), NS_LOG_LOGIC, OutOfRange(), port, ProcessClosing(), ProcessEstablished(), ProcessLastAck(), ProcessListen(), ProcessSynRcvd(), ProcessSynSent(), ProcessWait(), ns3::TcpHeader::PSH, ReadOptions(), ns3::Packet::RemoveHeader(), ns3::TcpHeader::RST, SendEmptyPacket(), ns3::TcpHeader::SetAckNumber(), ns3::TcpHeader::SetDestinationPort(), ns3::TcpHeader::SetFlags(), ns3::TcpHeader::SetSequenceNumber(), ns3::TcpHeader::SetSourcePort(), ns3::TcpHeader::SetWindowSize(), ns3::SYN_RCVD, ns3::SYN_SENT, ns3::TcpSocket::TcpStateName, ns3::TIME_WAIT, and ns3::TcpHeader::URG.
Here is the call graph for this function:
|
protected |
FIN is in sequence, notify app and respond with a FIN.
Definition at line 1491 of file tcp-socket-base.cc.
References ns3::TcpHeader::ACK, Close(), ns3::CLOSE_WAIT, ns3::ESTABLISHED, ns3::LAST_ACK, LastAckTimeout(), m_closeNotified, m_lastAckEvent, m_rtt, m_shutdownSend, m_state, ns3::Socket::NotifyNormalClose(), NS_ASSERT, NS_LOG_INFO, NS_LOG_LOGIC, ns3::Simulator::Schedule(), SendEmptyPacket(), ns3::SYN_RCVD, and ns3::TcpSocket::TcpStateName.
Referenced by PeerClose(), and ReceivedData().
Here is the call graph for this function:
Here is the caller graph for this function:
|
protectedvirtual |
Retransmit the oldest packet.
Definition at line 2255 of file tcp-socket-base.cc.
References ns3::CLOSING, ns3::TcpHeader::FIN, ns3::FIN_WAIT_1, ns3::TcpTxBuffer::HeadSequence(), m_cnCount, m_nextTxSequence, m_segmentSize, m_state, m_txBuffer, ns3::Socket::NotifyConnectionFailed(), NS_LOG_FUNCTION, NS_LOG_LOGIC, SendDataPacket(), SendEmptyPacket(), ns3::TcpTxBuffer::Size(), ns3::TcpHeader::SYN, and ns3::SYN_SENT.
Referenced by ns3::TcpNewReno::DupAck(), ns3::TcpReno::DupAck(), ns3::TcpTahoe::DupAck(), ns3::TcpWestwood::DupAck(), ns3::TcpNewReno::NewAck(), ns3::TcpNewReno::Retransmit(), ns3::TcpReno::Retransmit(), ns3::TcpTahoe::Retransmit(), ns3::TcpWestwood::Retransmit(), and Retransmit().
Here is the call graph for this function:
Here is the caller graph for this function:
|
protectedpure virtual |
Received dupack (duplicate ACK)
| tcpHeader | the packet's TCP header |
| count | counter of duplicate ACKs |
Implemented in ns3::TcpWestwood, ns3::TcpTahoe, ns3::TcpReno, ns3::TcpNewReno, and ns3::TcpRfc793.
Referenced by ReceivedAck().
Here is the caller graph for this function:
|
protectedvirtual |
Take into account the packet for RTT estimation.
| tcpHeader | the packet's TCP header |
Reimplemented in ns3::TcpWestwood.
Definition at line 2090 of file tcp-socket-base.cc.
References ns3::TcpHeader::GetAckNumber(), m_lastRtt, m_rtt, and NS_LOG_FUNCTION.
Referenced by DoForwardUp(), and ns3::TcpWestwood::EstimateRtt().
Here is the call graph for this function:
Here is the caller graph for this function:
|
protectedpure virtual |
Call CopyObject<> to clone me.
Implemented in ns3::TcpWestwood, ns3::TcpTahoe, ns3::TcpReno, ns3::TcpNewReno, and ns3::TcpRfc793.
Referenced by ProcessListen().
Here is the caller graph for this function:
|
protected |
Called by the L3 protocol when it received an ICMP packet to pass on to TCP.
| icmpSource | the ICMP source address |
| icmpTtl | the ICMP Time to Live |
| icmpType | the ICMP Type |
| icmpCode | the ICMP Code |
| icmpInfo | the ICMP Info |
Definition at line 833 of file tcp-socket-base.cc.
References m_icmpCallback, and NS_LOG_FUNCTION.
Referenced by SetupCallback().
Here is the caller graph for this function:
|
protected |
Called by the L3 protocol when it received an ICMPv6 packet to pass on to TCP.
| icmpSource | the ICMP source address |
| icmpTtl | the ICMP Time to Live |
| icmpType | the ICMP Type |
| icmpCode | the ICMP Code |
| icmpInfo | the ICMP Info |
Definition at line 846 of file tcp-socket-base.cc.
References m_icmpCallback6, and NS_LOG_FUNCTION.
Referenced by SetupCallback().
Here is the caller graph for this function:
|
protected |
Called by the L3 protocol when it received a packet to pass on to TCP.
| packet | the incoming packet |
| header | the packet's IPv4 header |
| port | the remote port |
| incomingInterface | the incoming interface |
Definition at line 820 of file tcp-socket-base.cc.
References DoForwardUp().
Referenced by SetupCallback().
Here is the call graph for this function:
Here is the caller graph for this function:
|
protected |
Called by the L3 protocol when it received a packet to pass on to TCP.
| packet | the incoming packet |
| header | the packet's IPv6 header |
| port | the remote port |
| incomingInterface | the incoming interface |
Definition at line 827 of file tcp-socket-base.cc.
References DoForwardUp().
Referenced by SetupCallback().
Here is the call graph for this function:
Here is the caller graph for this function:
|
protectedvirtual |
Query whether broadcast datagram transmissions are allowed.
This method corresponds to using getsockopt() SO_BROADCAST of real network or BSD sockets.
Implements ns3::Socket.
Definition at line 2430 of file tcp-socket-base.cc.
|
protectedvirtual |
Get the number of connection retries before giving up.
Implements ns3::TcpSocket.
Definition at line 2369 of file tcp-socket-base.cc.
References m_cnRetries.
|
protectedvirtual |
Get the connection timeout.
Implements ns3::TcpSocket.
Definition at line 2357 of file tcp-socket-base.cc.
References m_cnTimeout.
|
protectedvirtual |
Get the number of packet to fire an ACK before delay timeout.
Implements ns3::TcpSocket.
Definition at line 2393 of file tcp-socket-base.cc.
References m_delAckMaxCount.
|
protectedvirtual |
Get the time to delay an ACK.
Implements ns3::TcpSocket.
Definition at line 2381 of file tcp-socket-base.cc.
References m_delAckTimeout.
|
virtual |
Get last error number.
Implements ns3::Socket.
Definition at line 236 of file tcp-socket-base.cc.
References m_errno.
|
protectedpure virtual |
Get the initial Congestion Window.
Implements ns3::TcpSocket.
Implemented in ns3::TcpWestwood, ns3::TcpTahoe, ns3::TcpReno, ns3::TcpNewReno, and ns3::TcpRfc793.
Return the node this socket is associated with.
Implements ns3::Socket.
Definition at line 250 of file tcp-socket-base.cc.
References m_node, and NS_LOG_FUNCTION_NOARGS.
|
protectedvirtual |
Get the timout for persistent connection.
When the timout expires, send 1-byte data to probe for the window size at the receiver when the local knowledge tells that the receiver has zero window size
Implements ns3::TcpSocket.
Definition at line 2417 of file tcp-socket-base.cc.
References m_persistTimeout.
|
protectedvirtual |
Get the receive buffer size.
Implements ns3::TcpSocket.
Definition at line 2332 of file tcp-socket-base.cc.
References m_rxBuffer, and ns3::TcpRxBuffer::MaxBufferSize().
Here is the call graph for this function:
|
virtual |
Return number of bytes which can be returned from one or multiple calls to Recv.
Must be possible to call this method from the Recv callback.
Implements ns3::Socket.
Definition at line 631 of file tcp-socket-base.cc.
References ns3::TcpRxBuffer::Available(), m_rxBuffer, and NS_LOG_FUNCTION.
Here is the call graph for this function:
|
protectedvirtual |
Get the segment size.
Implements ns3::TcpSocket.
Definition at line 2345 of file tcp-socket-base.cc.
References m_segmentSize.
|
protectedvirtual |
Get the send buffer size.
Implements ns3::TcpSocket.
Definition at line 2320 of file tcp-socket-base.cc.
References m_txBuffer, and ns3::TcpTxBuffer::MaxBufferSize().
Here is the call graph for this function:
|
virtual |
Implements ns3::Socket.
Definition at line 243 of file tcp-socket-base.cc.
References ns3::Socket::NS3_SOCK_STREAM.
|
virtual |
Get socket address.
| address | the address name this socket is associated with. |
Implements ns3::Socket.
Definition at line 639 of file tcp-socket-base.cc.
References ns3::Ipv4EndPoint::GetLocalAddress(), ns3::Ipv6EndPoint::GetLocalAddress(), ns3::Ipv4EndPoint::GetLocalPort(), ns3::Ipv6EndPoint::GetLocalPort(), ns3::Ipv4Address::GetZero(), m_endPoint, m_endPoint6, and NS_LOG_FUNCTION.
Here is the call graph for this function:
|
protectedpure virtual |
Get the Slow Start Threshold.
Implements ns3::TcpSocket.
Implemented in ns3::TcpWestwood, ns3::TcpTahoe, ns3::TcpReno, ns3::TcpNewReno, and ns3::TcpRfc793.
|
protectedvirtual |
Check if Nagle's algorithm is enabled or not.
Implements ns3::TcpSocket.
Definition at line 2405 of file tcp-socket-base.cc.
References m_noDelay.
|
virtual |
Returns the number of bytes which can be sent in a single call to Send.
For datagram sockets, this returns the number of bytes that can be passed atomically through the underlying protocol.
For stream sockets, this returns the available space in bytes left in the transmit buffer.
Implements ns3::Socket.
Definition at line 623 of file tcp-socket-base.cc.
References ns3::TcpTxBuffer::Available(), m_txBuffer, and NS_LOG_FUNCTION.
Referenced by ConnectionSucceeded(), NewAck(), and ProcessSynRcvd().
Here is the call graph for this function:
Here is the caller graph for this function:
|
static |
Get the type ID.
Get the type ID.
Definition at line 60 of file tcp-socket-base.cc.
References m_highTxMark, m_icmpCallback, m_icmpCallback6, m_lastRtt, m_maxWinSize, m_msl, m_nextTxSequence, m_rto, m_rWnd, m_state, ns3::MakeTraceSourceAccessor(), and ns3::TypeId::SetParent().
Here is the call graph for this function:
|
protectedvirtual |
Timeout at LAST_ACK, close the connection.
Definition at line 2189 of file tcp-socket-base.cc.
References ns3::EventId::Cancel(), CloseAndNotify(), ns3::LAST_ACK, m_closeNotified, m_lastAckEvent, m_state, and NS_LOG_FUNCTION.
Referenced by DoPeerClose().
Here is the call graph for this function:
Here is the caller graph for this function:
|
virtual |
Listen for incoming connections.
Implements ns3::Socket.
Reimplemented in ns3::TcpWestwood, ns3::TcpTahoe, ns3::TcpReno, and ns3::TcpNewReno.
Definition at line 441 of file tcp-socket-base.cc.
References ns3::CLOSED, ns3::Socket::ERROR_INVAL, ns3::LISTEN, m_errno, m_state, NS_LOG_FUNCTION, and NS_LOG_INFO.
Referenced by ns3::TcpNewReno::Listen(), ns3::TcpReno::Listen(), ns3::TcpTahoe::Listen(), and ns3::TcpWestwood::Listen().
Here is the caller graph for this function:
|
protectedvirtual |
Update buffers w.r.t.
ACK
| seq | the sequence number |
Reimplemented in ns3::TcpWestwood, ns3::TcpTahoe, ns3::TcpReno, and ns3::TcpNewReno.
Definition at line 2111 of file tcp-socket-base.cc.
References ns3::EventId::Cancel(), ns3::CLOSING, ns3::TcpTxBuffer::DiscardUpTo(), ns3::FIN_WAIT_1, ns3::TracedValue< T >::Get(), ns3::Simulator::GetDelayLeft(), GetTxAvailable(), ns3::TcpTxBuffer::HeadSequence(), ns3::EventId::IsExpired(), m_connected, m_nextTxSequence, m_persistEvent, m_persistTimeout, m_retxEvent, m_rto, m_rtt, m_rWnd, m_state, m_txBuffer, ns3::Socket::NotifySend(), ns3::Simulator::Now(), NS_ASSERT, NS_LOG_FUNCTION, NS_LOG_LOGIC, PersistTimeout(), ReTxTimeout(), ns3::Simulator::Schedule(), SendPendingData(), ns3::TcpTxBuffer::Size(), and ns3::SYN_RCVD.
Referenced by ns3::TcpNewReno::NewAck(), ns3::TcpReno::NewAck(), ns3::TcpTahoe::NewAck(), ns3::TcpWestwood::NewAck(), and ReceivedAck().
Here is the call graph for this function:
Here is the caller graph for this function:
|
protected |
Check if a sequence number range is within the rx window.
| head | start of the Sequence window |
| tail | end of the Sequence window |
Definition at line 800 of file tcp-socket-base.cc.
References ns3::CLOSE_WAIT, ns3::CLOSING, ns3::LAST_ACK, ns3::LISTEN, m_rxBuffer, m_state, ns3::TcpRxBuffer::MaxRxSequence(), ns3::TcpRxBuffer::NextRxSequence(), ns3::SYN_RCVD, and ns3::SYN_SENT.
Referenced by DoForwardUp().
Here is the call graph for this function:
Here is the caller graph for this function:Received a FIN from peer, notify rx buffer.
| p | the packet |
| tcpHeader | the packet's TCP header |
Definition at line 1454 of file tcp-socket-base.cc.
References ns3::CLOSING, DoPeerClose(), ns3::FIN_WAIT_1, ns3::TcpRxBuffer::Finished(), ns3::TcpHeader::GetSequenceNumber(), ns3::Packet::GetSize(), m_rxBuffer, m_state, ns3::TcpRxBuffer::MaxRxSequence(), ns3::TcpRxBuffer::NextRxSequence(), NS_LOG_FUNCTION, NS_LOG_INFO, NS_LOG_LOGIC, ReceivedData(), and ns3::TcpRxBuffer::SetFinSequence().
Referenced by ProcessEstablished(), and ProcessSynRcvd().
Here is the call graph for this function:
Here is the caller graph for this function:
|
protectedvirtual |
Send 1 byte probe to get an updated window size.
Definition at line 2208 of file tcp-socket-base.cc.
References AddOptions(), AdvertisedWindowSize(), ns3::TcpTxBuffer::CopyFromSequence(), ns3::Ipv4EndPoint::GetLocalAddress(), ns3::Ipv6EndPoint::GetLocalAddress(), ns3::Ipv4EndPoint::GetLocalPort(), ns3::Ipv6EndPoint::GetLocalPort(), ns3::Ipv4EndPoint::GetPeerAddress(), ns3::Ipv6EndPoint::GetPeerAddress(), ns3::Ipv4EndPoint::GetPeerPort(), ns3::Ipv6EndPoint::GetPeerPort(), ns3::Socket::m_boundnetdevice, m_endPoint, m_endPoint6, m_nextTxSequence, m_persistEvent, m_persistTimeout, m_rxBuffer, m_tcp, m_txBuffer, ns3::TcpRxBuffer::NextRxSequence(), ns3::Simulator::Now(), NS_LOG_LOGIC, ns3::Simulator::Schedule(), ns3::TcpHeader::SetAckNumber(), ns3::TcpHeader::SetDestinationPort(), ns3::TcpHeader::SetSequenceNumber(), ns3::TcpHeader::SetSourcePort(), and ns3::TcpHeader::SetWindowSize().
Referenced by NewAck().
Here is the call graph for this function:
Here is the caller graph for this function:
|
protected |
Received a packet upon CLOSING.
| packet | the packet |
| tcpHeader | the packet's TCP header |
Definition at line 1386 of file tcp-socket-base.cc.
References ns3::TcpHeader::ACK, CloseAndNotify(), ns3::TcpHeader::FIN, ns3::TcpHeader::GetFlags(), ns3::TcpHeader::GetSequenceNumber(), m_rxBuffer, ns3::TcpRxBuffer::NextRxSequence(), NS_LOG_FUNCTION, NS_LOG_LOGIC, ns3::TcpHeader::PSH, ns3::TcpHeader::RST, SendEmptyPacket(), SendRST(), TimeWait(), and ns3::TcpHeader::URG.
Referenced by DoForwardUp().
Here is the call graph for this function:
Here is the caller graph for this function:
|
protected |
Received a packet upon ESTABLISHED state.
This function is mimicking the role of tcp_rcv_established() in tcp_input.c in Linux kernel.
| packet | the packet |
| tcpHeader | the packet's TCP header |
Definition at line 1055 of file tcp-socket-base.cc.
References ns3::TcpHeader::ACK, CloseAndNotify(), ns3::TcpHeader::FIN, ns3::TcpRxBuffer::Finished(), ns3::TcpHeader::GetFlags(), m_rxBuffer, NS_LOG_FUNCTION, NS_LOG_LOGIC, PeerClose(), ns3::TcpHeader::PSH, ReceivedAck(), ReceivedData(), ns3::TcpHeader::RST, SendRST(), ns3::TcpHeader::SYN, and ns3::TcpHeader::URG.
Referenced by DoForwardUp().
Here is the call graph for this function:
Here is the caller graph for this function:
|
protected |
Received a packet upon LAST_ACK.
| packet | the packet |
| tcpHeader | the packet's TCP header |
Definition at line 1418 of file tcp-socket-base.cc.
References ns3::TcpHeader::ACK, CloseAndNotify(), ns3::TcpHeader::FIN, ns3::TcpHeader::GetFlags(), ns3::TcpHeader::GetSequenceNumber(), m_rxBuffer, ns3::TcpRxBuffer::NextRxSequence(), NS_LOG_FUNCTION, NS_LOG_LOGIC, ns3::TcpHeader::PSH, ReceivedData(), ns3::TcpHeader::RST, SendEmptyPacket(), SendRST(), and ns3::TcpHeader::URG.
Referenced by DoForwardUp().
Here is the call graph for this function:
Here is the caller graph for this function:
|
protected |
Received a packet upon LISTEN state.
| packet | the packet |
| tcpHeader | the packet's TCP header |
| fromAddress | the source address |
| toAddress | the destination address |
Definition at line 1137 of file tcp-socket-base.cc.
References CompleteFork(), Fork(), ns3::TcpHeader::GetFlags(), ns3::Socket::NotifyConnectionRequest(), NS_LOG_FUNCTION, NS_LOG_LOGIC, ns3::TcpHeader::PSH, ns3::Simulator::ScheduleNow(), ns3::TcpHeader::SYN, and ns3::TcpHeader::URG.
Referenced by DoForwardUp().
Here is the call graph for this function:
Here is the caller graph for this function:
|
protected |
Received a packet upon SYN_RCVD.
| packet | the packet |
| tcpHeader | the packet's TCP header |
| fromAddress | the source address |
| toAddress | the destination address |
Definition at line 1225 of file tcp-socket-base.cc.
References ns3::TcpHeader::ACK, ns3::EventId::Cancel(), CloseAndNotify(), ns3::InetSocketAddress::ConvertFrom(), ns3::Inet6SocketAddress::ConvertFrom(), ns3::ESTABLISHED, ns3::TcpHeader::FIN, ns3::TcpHeader::GetAckNumber(), ns3::TcpHeader::GetFlags(), ns3::TcpHeader::GetSequenceNumber(), GetTxAvailable(), m_connected, m_delAckCount, m_delAckMaxCount, m_endPoint, m_endPoint6, m_highTxMark, m_nextTxSequence, m_retxEvent, m_rxBuffer, m_state, m_txBuffer, ns3::TcpRxBuffer::NextRxSequence(), ns3::Socket::NotifyNewConnectionCreated(), ns3::Socket::NotifySend(), NS_LOG_FUNCTION, NS_LOG_INFO, NS_LOG_LOGIC, PeerClose(), ns3::TcpHeader::PSH, ReceivedAck(), ns3::TcpHeader::RST, SendEmptyPacket(), SendRST(), ns3::TcpTxBuffer::SetHeadSequence(), ns3::TcpRxBuffer::SetNextRxSequence(), ns3::Ipv4EndPoint::SetPeer(), ns3::Ipv6EndPoint::SetPeer(), ns3::TcpHeader::SYN, and ns3::TcpHeader::URG.
Referenced by DoForwardUp().
Here is the call graph for this function:
Here is the caller graph for this function:
|
protected |
Received a packet upon SYN_SENT.
| packet | the packet |
| tcpHeader | the packet's TCP header |
Definition at line 1167 of file tcp-socket-base.cc.
References ns3::TcpHeader::ACK, ns3::EventId::Cancel(), CloseAndNotify(), ConnectionSucceeded(), ns3::ESTABLISHED, ns3::TcpHeader::GetAckNumber(), ns3::TcpHeader::GetFlags(), ns3::TcpHeader::GetSequenceNumber(), m_cnCount, m_cnRetries, m_connected, m_delAckCount, m_delAckMaxCount, m_highTxMark, m_nextTxSequence, m_retxEvent, m_rxBuffer, m_state, m_txBuffer, NS_LOG_FUNCTION, NS_LOG_INFO, NS_LOG_LOGIC, ns3::TcpHeader::PSH, ReceivedData(), ns3::TcpHeader::RST, ns3::Simulator::ScheduleNow(), SendEmptyPacket(), SendPendingData(), SendRST(), ns3::TcpTxBuffer::SetHeadSequence(), ns3::TcpRxBuffer::SetNextRxSequence(), ns3::TcpHeader::SYN, ns3::SYN_RCVD, and ns3::TcpHeader::URG.
Referenced by DoForwardUp().
Here is the call graph for this function:
Here is the caller graph for this function:
|
protected |
Received a packet upon CLOSE_WAIT, FIN_WAIT_1, FIN_WAIT_2.
| packet | the packet |
| tcpHeader | the packet's TCP header |
Definition at line 1315 of file tcp-socket-base.cc.
References ns3::TcpHeader::ACK, CloseAndNotify(), ns3::CLOSING, ns3::TcpHeader::FIN, ns3::FIN_WAIT_1, ns3::FIN_WAIT_2, ns3::TcpRxBuffer::Finished(), ns3::TcpHeader::GetAckNumber(), ns3::TcpHeader::GetFlags(), ns3::TcpHeader::GetSequenceNumber(), ns3::Packet::GetSize(), m_highTxMark, m_rxBuffer, m_shutdownRecv, m_state, m_txBuffer, ns3::Socket::NotifyDataRecv(), NS_LOG_FUNCTION, NS_LOG_INFO, NS_LOG_LOGIC, ns3::TcpHeader::PSH, ReceivedAck(), ReceivedData(), ns3::TcpHeader::RST, SendEmptyPacket(), SendRST(), ns3::TcpRxBuffer::SetFinSequence(), ns3::TcpTxBuffer::Size(), ns3::TcpHeader::SYN, TimeWait(), and ns3::TcpHeader::URG.
Referenced by DoForwardUp().
Here is the call graph for this function:
Here is the caller graph for this function:
|
protectedvirtual |
Read option from incoming packets.
| tcpHeader | the packet's TCP header |
Definition at line 2437 of file tcp-socket-base.cc.
Referenced by DoForwardUp().
Here is the caller graph for this function:
|
protectedvirtual |
Received an ACK packet.
| packet | the packet |
| tcpHeader | the packet's TCP header |
Reimplemented in ns3::TcpWestwood.
Definition at line 1100 of file tcp-socket-base.cc.
References ns3::TcpHeader::ACK, DupAck(), ns3::TcpHeader::GetAckNumber(), ns3::TcpHeader::GetFlags(), ns3::Packet::GetSize(), ns3::TcpTxBuffer::HeadSequence(), m_dupAckCount, m_nextTxSequence, m_txBuffer, NewAck(), NS_ASSERT, NS_LOG_FUNCTION, NS_LOG_LOGIC, and ReceivedData().
Referenced by ProcessEstablished(), ProcessSynRcvd(), ProcessWait(), and ns3::TcpWestwood::ReceivedAck().
Here is the call graph for this function:
Here is the caller graph for this function:
|
protectedvirtual |
Recv of a data, put into buffer, call L7 to get it if necessary.
| packet | the packet |
| tcpHeader | the packet's TCP header |
Definition at line 2033 of file tcp-socket-base.cc.
References ns3::TcpHeader::ACK, ns3::TcpRxBuffer::Add(), ns3::TcpRxBuffer::Available(), ns3::EventId::Cancel(), DelAckTimeout(), DoPeerClose(), ns3::TcpHeader::FIN, ns3::TcpRxBuffer::Finished(), ns3::TcpHeader::GetAckNumber(), ns3::Simulator::GetDelayLeft(), ns3::TcpHeader::GetFlags(), ns3::TcpHeader::GetSequenceNumber(), ns3::Packet::GetSize(), ns3::EventId::IsExpired(), m_closeNotified, m_delAckCount, m_delAckEvent, m_delAckMaxCount, m_delAckTimeout, m_rxBuffer, m_shutdownRecv, ns3::TcpRxBuffer::NextRxSequence(), ns3::Socket::NotifyDataRecv(), ns3::Simulator::Now(), NS_LOG_FUNCTION, NS_LOG_LOGIC, NS_LOG_WARN, ns3::Simulator::Schedule(), SendEmptyPacket(), and ns3::TcpRxBuffer::Size().
Referenced by PeerClose(), ProcessEstablished(), ProcessLastAck(), ProcessSynSent(), ProcessWait(), and ReceivedAck().
Here is the call graph for this function:
Here is the caller graph for this function:Read data from the socket.
This function matches closely in semantics to the recv() function call in the standard C library (libc): ssize_t recv (int s, void *buf, size_t len, int flags); except that the receive I/O is asynchronous. This is the primary Recv method at this low-level API and must be implemented by subclasses.
This method is normally used only on a connected socket. In a typical blocking sockets model, this call would block until at least one byte is returned or the connection closes. In ns-3 at this API, the call returns immediately in such a case and returns 0 if nothing is available to be read. However, an application can set a callback, ns3::SetRecvCallback, to be notified of data being available to be read (when it conceptually unblocks); this is an asynchronous I/O model for recv().
This variant of Recv() uses class ns3::Packet to encapsulate data, rather than providing a raw pointer and length field. This allows an ns-3 application to attach tags if desired (such as a flow ID) and may allow the simulator to avoid some data copies. Despite the appearance of receiving Packets on a stream socket, just think of it as a fancy byte buffer with streaming semantics.
The semantics depend on the type of socket. For a datagram socket, each Recv() returns the data from at most one Send(), and order is not necessarily preserved. For a stream socket, the bytes are delivered in order, and on-the-wire packet boundaries are not preserved.
The flags argument is formed by or'ing one or more of the values: MSG_OOB process out-of-band data MSG_PEEK peek at incoming message None of these flags are supported for now.
Some variants of Recv() are supported as additional API, including RecvFrom(), overloaded Recv() without arguments, and variants that use raw character buffers.
| maxSize | reader will accept packet up to maxSize |
| flags | Socket control flags |
Implements ns3::Socket.
Definition at line 571 of file tcp-socket-base.cc.
References ns3::Packet::AddPacketTag(), ns3::CLOSE_WAIT, ns3::TcpRxBuffer::Extract(), ns3::Ipv4EndPoint::GetPeerAddress(), ns3::Ipv6EndPoint::GetPeerAddress(), ns3::Ipv4EndPoint::GetPeerPort(), ns3::Ipv6EndPoint::GetPeerPort(), ns3::Packet::GetSize(), m_endPoint, m_endPoint6, m_rxBuffer, m_state, NS_ABORT_MSG_IF, NS_LOG_FUNCTION, ns3::SocketAddressTag::SetAddress(), and ns3::TcpRxBuffer::Size().
Here is the call graph for this function:
|
virtual |
Read a single packet from the socket and retrieve the sender address.
Calls Recv(maxSize, flags) with maxSize implicitly set to maximum sized integer, and flags set to zero.
This method has similar semantics to Recv () but subclasses may want to provide checks on socket state, so the implementation is pushed to subclasses.
| maxSize | reader will accept packet up to maxSize |
| flags | Socket control flags |
| fromAddress | output parameter that will return the address of the sender of the received packet, if any. Remains untouched if no packet is received. |
Implements ns3::Socket.
Definition at line 598 of file tcp-socket-base.cc.
References ns3::Ipv4EndPoint::GetPeerAddress(), ns3::Ipv6EndPoint::GetPeerAddress(), ns3::Ipv4EndPoint::GetPeerPort(), ns3::Ipv6EndPoint::GetPeerPort(), ns3::Packet::GetSize(), ns3::Ipv4Address::GetZero(), m_endPoint, m_endPoint6, NS_LOG_FUNCTION, and ns3::Socket::Recv().
Here is the call graph for this function:
|
protectedvirtual |
Halving cwnd and call DoRetransmit()
Reimplemented in ns3::TcpWestwood, ns3::TcpTahoe, ns3::TcpReno, and ns3::TcpNewReno.
Definition at line 2246 of file tcp-socket-base.cc.
References DoRetransmit(), ns3::TcpTxBuffer::HeadSequence(), m_dupAckCount, m_nextTxSequence, m_rtt, and m_txBuffer.
Referenced by ReTxTimeout().
Here is the call graph for this function:
Here is the caller graph for this function:
|
protectedvirtual |
Call Retransmit() upon RTO event.
Definition at line 2163 of file tcp-socket-base.cc.
References ns3::CLOSED, ns3::ESTABLISHED, ns3::TcpTxBuffer::HeadSequence(), m_highTxMark, m_state, m_txBuffer, ns3::Simulator::Now(), NS_LOG_FUNCTION, NS_LOG_LOGIC, Retransmit(), and ns3::TIME_WAIT.
Referenced by NewAck(), and SendDataPacket().
Here is the call graph for this function:
Here is the caller graph for this function:Send data (or dummy data) to the remote host.
This function matches closely in semantics to the send() function call in the standard C library (libc): ssize_t send (int s, const void *msg, size_t len, int flags); except that the send I/O is asynchronous. This is the primary Send method at this low-level API and must be implemented by subclasses.
In a typical blocking sockets model, this call would block upon lack of space to hold the message to be sent. In ns-3 at this API, the call returns immediately in such a case, but the callback registered with SetSendCallback() is invoked when the socket has space (when it conceptually unblocks); this is an asynchronous I/O model for send().
This variant of Send() uses class ns3::Packet to encapsulate data, rather than providing a raw pointer and length field. This allows an ns-3 application to attach tags if desired (such as a flow ID) and may allow the simulator to avoid some data copies. Despite the appearance of sending Packets on a stream socket, just think of it as a fancy byte buffer with streaming semantics.
If either the message buffer within the Packet is too long to pass atomically through the underlying protocol (for datagram sockets), or the message buffer cannot entirely fit in the transmit buffer (for stream sockets), -1 is returned and SocketErrno is set to ERROR_MSGSIZE. If the packet does not fit, the caller can split the Packet (based on information obtained from GetTxAvailable) and reattempt to send the data.
The flags argument is formed by or'ing one or more of the values: MSG_OOB process out-of-band data MSG_DONTROUTE bypass routing, use direct interface These flags are unsupported as of ns-3.1.
| p | ns3::Packet to send |
| flags | Socket control flags |
Implements ns3::Socket.
Definition at line 529 of file tcp-socket-base.cc.
References ns3::TcpTxBuffer::Add(), ns3::CLOSE_WAIT, ns3::Socket::ERROR_MSGSIZE, ns3::Socket::ERROR_NOTCONN, ns3::Socket::ERROR_SHUTDOWN, ns3::ESTABLISHED, ns3::Packet::GetSize(), m_connected, m_errno, m_shutdownSend, m_state, m_txBuffer, NS_ABORT_MSG_IF, NS_LOG_FUNCTION, NS_LOG_LOGIC, SendPendingData(), ns3::TcpTxBuffer::Size(), ns3::SYN_SENT, and ns3::TcpSocket::TcpStateName.
Referenced by SendTo().
Here is the call graph for this function:
Here is the caller graph for this function:
|
protected |
Extract at most maxSize bytes from the TxBuffer at sequence seq, add the TCP header, and send to TcpL4Protocol.
| seq | the sequence number |
| maxSize | the maximum data block to be transmitted (in bytes) |
| withAck | forces an ACK to be sent |
Definition at line 1840 of file tcp-socket-base.cc.
References ns3::TcpHeader::ACK, AddOptions(), ns3::Packet::AddPacketTag(), AdvertisedWindowSize(), ns3::CLOSE_WAIT, ns3::TcpTxBuffer::CopyFromSequence(), ns3::ESTABLISHED, ns3::TcpHeader::FIN, ns3::FIN_WAIT_1, ns3::TracedValue< T >::Get(), ns3::Socket::GetIpTos(), ns3::Socket::GetIpTtl(), ns3::Socket::GetIpv6HopLimit(), ns3::Socket::GetIpv6Tclass(), ns3::Ipv4EndPoint::GetLocalAddress(), ns3::Ipv6EndPoint::GetLocalAddress(), ns3::Ipv4EndPoint::GetLocalPort(), ns3::Ipv6EndPoint::GetLocalPort(), ns3::Ipv4EndPoint::GetPeerAddress(), ns3::Ipv6EndPoint::GetPeerAddress(), ns3::Ipv4EndPoint::GetPeerPort(), ns3::Ipv6EndPoint::GetPeerPort(), ns3::Packet::GetSize(), ns3::EventId::IsExpired(), ns3::Socket::IsManualIpTos(), ns3::Socket::IsManualIpTtl(), ns3::Socket::IsManualIpv6HopLimit(), ns3::Socket::IsManualIpv6Tclass(), ns3::LAST_ACK, ns3::Socket::m_boundnetdevice, m_closeOnEmpty, m_endPoint, m_endPoint6, m_highTxMark, m_nextTxSequence, m_retxEvent, m_rto, m_rtt, m_rxBuffer, m_state, m_tcp, m_txBuffer, ns3::TcpRxBuffer::NextRxSequence(), ns3::Socket::NotifyDataSent(), ns3::Simulator::Now(), NS_LOG_FUNCTION, NS_LOG_INFO, NS_LOG_LOGIC, ReTxTimeout(), ns3::Simulator::Schedule(), ns3::Simulator::ScheduleNow(), ns3::TcpHeader::SetAckNumber(), ns3::TcpHeader::SetDestinationPort(), ns3::TcpHeader::SetFlags(), ns3::SocketIpv6HopLimitTag::SetHopLimit(), ns3::TcpHeader::SetSequenceNumber(), ns3::TcpHeader::SetSourcePort(), ns3::SocketIpv6TclassTag::SetTclass(), ns3::SocketIpTosTag::SetTos(), ns3::SocketIpTtlTag::SetTtl(), ns3::TcpHeader::SetWindowSize(), and ns3::TcpTxBuffer::SizeFromSequence().
Referenced by DoRetransmit(), ns3::TcpNewReno::DupAck(), and SendPendingData().
Here is the call graph for this function:
Here is the caller graph for this function:
|
protected |
Send a empty packet that carries a flag, e.g.
ACK
| flags | the packet's flags |
Definition at line 1571 of file tcp-socket-base.cc.
References ns3::TcpHeader::ACK, AddOptions(), ns3::Packet::AddPacketTag(), AdvertisedWindowSize(), ns3::EventId::Cancel(), CloseAndNotify(), ns3::CLOSING, ns3::TcpHeader::FIN, ns3::FIN_WAIT_1, ns3::Socket::GetIpTos(), ns3::Socket::GetIpTtl(), ns3::Socket::GetIpv6HopLimit(), ns3::Socket::GetIpv6Tclass(), ns3::Ipv4EndPoint::GetLocalAddress(), ns3::Ipv6EndPoint::GetLocalAddress(), ns3::Ipv4EndPoint::GetLocalPort(), ns3::Ipv6EndPoint::GetLocalPort(), ns3::Ipv4EndPoint::GetPeerAddress(), ns3::Ipv6EndPoint::GetPeerAddress(), ns3::Ipv4EndPoint::GetPeerPort(), ns3::Ipv6EndPoint::GetPeerPort(), ns3::EventId::IsExpired(), ns3::Socket::IsManualIpTos(), ns3::Socket::IsManualIpTtl(), ns3::Socket::IsManualIpv6HopLimit(), ns3::Socket::IsManualIpv6Tclass(), ns3::LAST_ACK, ns3::Socket::m_boundnetdevice, m_cnCount, m_cnRetries, m_cnTimeout, m_delAckCount, m_delAckEvent, m_endPoint, m_endPoint6, m_nextTxSequence, m_retxEvent, m_rto, m_rtt, m_rxBuffer, m_state, m_tcp, ns3::TcpRxBuffer::NextRxSequence(), ns3::Simulator::Now(), NS_LOG_FUNCTION, NS_LOG_LOGIC, NS_LOG_WARN, s, ns3::Simulator::Schedule(), ns3::SocketIpv6HopLimitTag::SetHopLimit(), ns3::SocketIpv6TclassTag::SetTclass(), ns3::SocketIpTosTag::SetTos(), ns3::SocketIpTtlTag::SetTtl(), and ns3::TcpHeader::SYN.
Referenced by CompleteFork(), DelAckTimeout(), DoClose(), DoConnect(), DoForwardUp(), DoPeerClose(), DoRetransmit(), ProcessClosing(), ProcessLastAck(), ProcessSynRcvd(), ProcessSynSent(), ProcessWait(), ReceivedData(), SendRST(), and ShutdownSend().
Here is the call graph for this function:
Here is the caller graph for this function:
|
protected |
Send as much pending data as possible according to the Tx window.
Note that this function did not implement the PSH flag.
| withAck | forces an ACK to be sent |
Definition at line 1947 of file tcp-socket-base.cc.
References AvailableWindow(), ns3::TcpTxBuffer::HeadSequence(), m_endPoint, m_endPoint6, m_nextTxSequence, m_noDelay, m_rWnd, m_segmentSize, m_shutdownSend, m_txBuffer, NS_LOG_FUNCTION, NS_LOG_INFO, NS_LOG_LOGIC, s, SendDataPacket(), ns3::TcpTxBuffer::Size(), ns3::TcpTxBuffer::SizeFromSequence(), UnAckDataCount(), and visualizer.higcontainer::w.
Referenced by ns3::TcpNewReno::DupAck(), ns3::TcpReno::DupAck(), ns3::TcpWestwood::DupAck(), NewAck(), ProcessSynSent(), and Send().
Here is the call graph for this function:
Here is the caller graph for this function:
|
protected |
Send reset and tear down this socket.
Definition at line 1686 of file tcp-socket-base.cc.
References DeallocateEndPoint(), ns3::Socket::NotifyErrorClose(), NS_LOG_FUNCTION, ns3::TcpHeader::RST, and SendEmptyPacket().
Referenced by Close(), DoClose(), DoConnect(), ProcessClosing(), ProcessEstablished(), ProcessLastAck(), ProcessSynRcvd(), ProcessSynSent(), and ProcessWait().
Here is the call graph for this function:
Here is the caller graph for this function:
|
virtual |
Send data to a specified peer.
This method has similar semantics to Send () but subclasses may want to provide checks on socket state, so the implementation is pushed to subclasses.
Implements ns3::Socket.
Definition at line 563 of file tcp-socket-base.cc.
References Send().
Here is the call graph for this function:
|
protectedvirtual |
Configure whether broadcast datagram transmissions are allowed.
This method corresponds to using setsockopt() SO_BROADCAST of real network or BSD sockets. If set on a socket, this option will enable or disable packets to be transmitted to broadcast destination addresses.
| allowBroadcast | Whether broadcast is allowed |
Implements ns3::Socket.
Definition at line 2423 of file tcp-socket-base.cc.
|
protectedvirtual |
Set the number of connection retries before giving up.
| count | the number of connection retries |
Implements ns3::TcpSocket.
Definition at line 2363 of file tcp-socket-base.cc.
References m_cnRetries.
|
protectedvirtual |
Set the connection timeout.
| timeout | the connection timeout |
Implements ns3::TcpSocket.
Definition at line 2351 of file tcp-socket-base.cc.
References m_cnTimeout, and timeout.
|
protectedvirtual |
Set the number of packet to fire an ACK before delay timeout.
| count | the umber of packet to fire an ACK before delay timeout |
Implements ns3::TcpSocket.
Definition at line 2387 of file tcp-socket-base.cc.
References m_delAckMaxCount.
Referenced by ns3::TcpRfc793::TcpRfc793().
Here is the caller graph for this function:
|
protectedvirtual |
Set the time to delay an ACK.
| timeout | the time to delay an ACK |
Implements ns3::TcpSocket.
Definition at line 2375 of file tcp-socket-base.cc.
References m_delAckTimeout, and timeout.
|
protectedpure virtual |
Set the initial Congestion Window.
| cwnd | the initial congestion window (in bytes) |
Implements ns3::TcpSocket.
Implemented in ns3::TcpWestwood, ns3::TcpTahoe, ns3::TcpReno, ns3::TcpNewReno, and ns3::TcpRfc793.
Set the associated node.
| node | the node |
Definition at line 215 of file tcp-socket-base.cc.
References m_node.
Referenced by ns3::TcpL4Protocol::CreateSocket().
Here is the caller graph for this function:
|
protectedvirtual |
Set the timout for persistent connection.
When the timout expires, send 1-byte data to probe for the window size at the receiver when the local knowledge tells that the receiver has zero window size
| timeout | the persistent timout |
Implements ns3::TcpSocket.
Definition at line 2411 of file tcp-socket-base.cc.
References m_persistTimeout, and timeout.
|
protectedvirtual |
Set the receive buffer size.
| size | the buffer size (in bytes) |
Implements ns3::TcpSocket.
Definition at line 2326 of file tcp-socket-base.cc.
References m_rxBuffer, and ns3::TcpRxBuffer::SetMaxBufferSize().
Here is the call graph for this function:
|
virtual |
Set the associated RTT estimator.
| rtt | the RTT estimator |
Definition at line 229 of file tcp-socket-base.cc.
References m_rtt.
|
protectedvirtual |
Set the segment size.
| size | the segment size (in bytes) |
Implements ns3::TcpSocket.
Reimplemented in ns3::TcpWestwood, ns3::TcpTahoe, ns3::TcpReno, and ns3::TcpNewReno.
Definition at line 2338 of file tcp-socket-base.cc.
References ns3::CLOSED, m_segmentSize, m_state, and NS_ABORT_MSG_UNLESS.
|
protectedvirtual |
Set the send buffer size.
| size | the buffer size (in bytes) |
Implements ns3::TcpSocket.
Definition at line 2314 of file tcp-socket-base.cc.
References m_txBuffer, and ns3::TcpTxBuffer::SetMaxBufferSize().
Here is the call graph for this function:
|
protectedpure virtual |
Set the Slow Start Threshold.
| threshold | the Slow Start Threshold (in bytes) |
Implements ns3::TcpSocket.
Implemented in ns3::TcpWestwood, ns3::TcpTahoe, ns3::TcpReno, ns3::TcpNewReno, and ns3::TcpRfc793.
|
virtual |
Set the associated TCP L4 protocol.
| tcp | the TCP L4 protocol |
Definition at line 222 of file tcp-socket-base.cc.
References m_tcp.
|
protectedvirtual |
Enable/Disable Nagle's algorithm.
| noDelay | true to DISABLE Nagle's algorithm |
Implements ns3::TcpSocket.
Definition at line 2399 of file tcp-socket-base.cc.
References m_noDelay.
|
protected |
Common part of the two Bind(), i.e.
set callback and remembering local addr:port
Definition at line 685 of file tcp-socket-base.cc.
References Destroy(), Destroy6(), ForwardIcmp(), ForwardIcmp6(), ForwardUp(), ForwardUp6(), m_endPoint, m_endPoint6, ns3::MakeCallback(), NS_LOG_FUNCTION, ns3::Ipv4EndPoint::SetDestroyCallback(), ns3::Ipv6EndPoint::SetDestroyCallback(), ns3::Ipv4EndPoint::SetIcmpCallback(), ns3::Ipv6EndPoint::SetIcmpCallback(), ns3::Ipv4EndPoint::SetRxCallback(), and ns3::Ipv6EndPoint::SetRxCallback().
Referenced by Bind(), Bind6(), and CompleteFork().
Here is the call graph for this function:
Here is the caller graph for this function:
|
protected |
Configure the endpoint to a local address.
Called by Connect() if Bind() didn't specify one.
Definition at line 1728 of file tcp-socket-base.cc.
References ns3::Object::GetObject(), ns3::Ipv4EndPoint::GetPeerAddress(), ns3::Ipv4Route::GetSource(), ns3::Socket::m_boundnetdevice, m_endPoint, m_errno, m_node, NS_ASSERT, NS_FATAL_ERROR, NS_LOG_ERROR, NS_LOG_FUNCTION, NS_LOG_LOGIC, ns3::Ipv4Header::SetDestination(), and ns3::Ipv4EndPoint::SetLocalAddress().
Referenced by Connect().
Here is the call graph for this function:
Here is the caller graph for this function:
|
protected |
Configure the endpoint v6 to a local address.
Called by Connect() if Bind() didn't specify one.
Definition at line 1758 of file tcp-socket-base.cc.
References ns3::Object::GetObject(), ns3::Ipv6EndPoint::GetPeerAddress(), ns3::Socket::m_boundnetdevice, m_endPoint6, m_errno, m_node, NS_ASSERT, NS_FATAL_ERROR, NS_LOG_ERROR, NS_LOG_FUNCTION, NS_LOG_LOGIC, ns3::Ipv6Header::SetDestinationAddress(), and ns3::Ipv6EndPoint::SetLocalAddress().
Referenced by Connect().
Here is the call graph for this function:
Here is the caller graph for this function:
|
virtual |
Do not allow any further Recv calls. This method is typically implemented for Tcp sockets by a half close.
Implements ns3::Socket.
Definition at line 519 of file tcp-socket-base.cc.
References m_shutdownRecv, and NS_LOG_FUNCTION.
|
virtual |
Do not allow any further Send calls. This method is typically implemented for Tcp sockets by a half close.
Implements ns3::Socket.
Definition at line 485 of file tcp-socket-base.cc.
References ns3::CLOSE_WAIT, ns3::ESTABLISHED, ns3::TcpHeader::FIN, ns3::FIN_WAIT_1, ns3::LAST_ACK, m_closeOnEmpty, m_shutdownSend, m_state, m_txBuffer, NS_LOG_FUNCTION, NS_LOG_INFO, SendEmptyPacket(), and ns3::TcpTxBuffer::Size().
Here is the call graph for this function:
|
protected |
Move from CLOSING or FIN_WAIT_2 to TIME_WAIT state.
Definition at line 2300 of file tcp-socket-base.cc.
References CancelAllTimers(), CloseAndNotify(), m_msl, m_state, m_timewaitEvent, NS_LOG_INFO, ns3::Simulator::Schedule(), ns3::TcpSocket::TcpStateName, and ns3::TIME_WAIT.
Referenced by ProcessClosing(), and ProcessWait().
Here is the call graph for this function:
Here is the caller graph for this function:
|
protectedvirtual |
Return count of number of unacked bytes.
Definition at line 1995 of file tcp-socket-base.cc.
References ns3::TracedValue< T >::Get(), ns3::TcpTxBuffer::HeadSequence(), m_nextTxSequence, m_txBuffer, and NS_LOG_FUNCTION.
Referenced by AvailableWindow(), and SendPendingData().
Here is the call graph for this function:
Here is the caller graph for this function:
|
protectedvirtual |
Return the max possible number of unacked bytes.
Reimplemented in ns3::TcpWestwood, ns3::TcpTahoe, ns3::TcpReno, and ns3::TcpNewReno.
Definition at line 2009 of file tcp-socket-base.cc.
References m_rWnd, and NS_LOG_FUNCTION.
Referenced by AvailableWindow().
Here is the caller graph for this function:
|
protected |
Told app to close socket.
Definition at line 592 of file tcp-socket-base.h.
Referenced by CloseAndNotify(), DoPeerClose(), LastAckTimeout(), and ReceivedData().
|
protected |
Close socket upon tx buffer emptied.
Definition at line 593 of file tcp-socket-base.h.
Referenced by Close(), SendDataPacket(), and ShutdownSend().
|
protected |
Count of remaining connection retries.
Definition at line 565 of file tcp-socket-base.h.
Referenced by CompleteFork(), Connect(), DoRetransmit(), ProcessSynSent(), and SendEmptyPacket().
|
protected |
Number of connection retries before giving up.
Definition at line 566 of file tcp-socket-base.h.
Referenced by CompleteFork(), Connect(), GetConnCount(), ProcessSynSent(), SendEmptyPacket(), and SetConnCount().
|
protected |
Timeout for connection retry.
Definition at line 571 of file tcp-socket-base.h.
Referenced by GetConnTimeout(), SendEmptyPacket(), and SetConnTimeout().
|
protected |
Connection established.
Definition at line 596 of file tcp-socket-base.h.
Referenced by ns3::TcpNewReno::DupAck(), ns3::TcpReno::DupAck(), ns3::TcpWestwood::DupAck(), NewAck(), ProcessSynRcvd(), ProcessSynSent(), and Send().
|
protected |
Delayed ACK counter.
Definition at line 562 of file tcp-socket-base.h.
Referenced by DelAckTimeout(), ProcessSynRcvd(), ProcessSynSent(), ReceivedData(), and SendEmptyPacket().
|
protected |
Delayed ACK timeout event.
Definition at line 558 of file tcp-socket-base.h.
Referenced by CancelAllTimers(), ReceivedData(), and SendEmptyPacket().
|
protected |
Number of packet to fire an ACK before delay timeout.
Definition at line 563 of file tcp-socket-base.h.
Referenced by GetDelAckMaxCount(), ProcessSynRcvd(), ProcessSynSent(), ReceivedData(), and SetDelAckMaxCount().
|
protected |
Time to delay an ACK.
Definition at line 569 of file tcp-socket-base.h.
Referenced by GetDelAckTimeout(), ReceivedData(), and SetDelAckTimeout().
|
protected |
Dupack counter.
Definition at line 561 of file tcp-socket-base.h.
Referenced by ReceivedAck(), and Retransmit().
|
protected |
the IPv4 endpoint
Definition at line 574 of file tcp-socket-base.h.
Referenced by Bind(), BindToNetDevice(), CompleteFork(), Connect(), DeallocateEndPoint(), Destroy(), DoForwardUp(), GetSockName(), PersistTimeout(), ProcessSynRcvd(), Recv(), RecvFrom(), SendDataPacket(), SendEmptyPacket(), SendPendingData(), SetupCallback(), SetupEndpoint(), and ~TcpSocketBase().
|
protected |
the IPv6 endpoint
Definition at line 575 of file tcp-socket-base.h.
Referenced by Bind(), Bind6(), BindToNetDevice(), CompleteFork(), Connect(), DeallocateEndPoint(), Destroy6(), DoForwardUp(), GetSockName(), PersistTimeout(), ProcessSynRcvd(), Recv(), RecvFrom(), SendDataPacket(), SendEmptyPacket(), SendPendingData(), SetupCallback(), SetupEndpoint6(), and ~TcpSocketBase().
|
protected |
Socket error code.
Definition at line 591 of file tcp-socket-base.h.
Referenced by Bind(), Bind6(), Connect(), GetErrno(), Listen(), Send(), SetupEndpoint(), and SetupEndpoint6().
|
protected |
Highest seqno ever sent, regardless of ReTx.
Definition at line 585 of file tcp-socket-base.h.
Referenced by BytesInFlight(), ns3::TcpNewReno::DupAck(), GetTypeId(), ProcessSynRcvd(), ProcessSynSent(), ProcessWait(), ns3::TcpNewReno::Retransmit(), ns3::TcpReno::Retransmit(), ns3::TcpTahoe::Retransmit(), ReTxTimeout(), and SendDataPacket().
|
protected |
ICMP callback.
Definition at line 578 of file tcp-socket-base.h.
Referenced by ForwardIcmp(), and GetTypeId().
|
protected |
ICMPv6 callback.
Definition at line 579 of file tcp-socket-base.h.
Referenced by ForwardIcmp6(), and GetTypeId().
|
protected |
Last ACK timeout event.
Definition at line 557 of file tcp-socket-base.h.
Referenced by CancelAllTimers(), DoPeerClose(), and LastAckTimeout().
|
protected |
Last RTT sample collected.
Definition at line 568 of file tcp-socket-base.h.
Referenced by ns3::TcpWestwood::EstimateRtt(), EstimateRtt(), and GetTypeId().
|
protected |
Maximum window size to advertise.
Definition at line 601 of file tcp-socket-base.h.
Referenced by AdvertisedWindowSize(), and GetTypeId().
|
protected |
Max segment lifetime.
Definition at line 597 of file tcp-socket-base.h.
Referenced by GetTypeId(), and TimeWait().
|
protected |
Next seqnum to be sent (SND.NXT), ReTx pushes it back.
Definition at line 584 of file tcp-socket-base.h.
Referenced by Close(), DoForwardUp(), DoRetransmit(), ns3::TcpNewReno::DupAck(), ns3::TcpTahoe::DupAck(), GetTypeId(), NewAck(), PersistTimeout(), ProcessSynRcvd(), ProcessSynSent(), ReceivedAck(), ns3::TcpNewReno::Retransmit(), ns3::TcpReno::Retransmit(), ns3::TcpTahoe::Retransmit(), ns3::TcpWestwood::Retransmit(), Retransmit(), SendDataPacket(), SendEmptyPacket(), SendPendingData(), and UnAckDataCount().
the associated node
Definition at line 576 of file tcp-socket-base.h.
Referenced by GetNode(), SetNode(), SetupEndpoint(), SetupEndpoint6(), and ~TcpSocketBase().
|
protected |
Set to true to disable Nagle's algorithm.
Definition at line 564 of file tcp-socket-base.h.
Referenced by GetTcpNoDelay(), SendPendingData(), and SetTcpNoDelay().
|
protected |
Persist event: Send 1 byte to probe for a non-zero Rx window.
Definition at line 559 of file tcp-socket-base.h.
Referenced by CancelAllTimers(), DoForwardUp(), NewAck(), and PersistTimeout().
|
protected |
Time between sending 1-byte probes.
Definition at line 570 of file tcp-socket-base.h.
Referenced by GetPersistTimeout(), NewAck(), PersistTimeout(), and SetPersistTimeout().
|
protected |
Retransmission event.
Definition at line 556 of file tcp-socket-base.h.
Referenced by CancelAllTimers(), Destroy(), Destroy6(), NewAck(), ProcessSynRcvd(), ProcessSynSent(), SendDataPacket(), and SendEmptyPacket().
|
protected |
Retransmit timeout.
Definition at line 567 of file tcp-socket-base.h.
Referenced by GetTypeId(), NewAck(), SendDataPacket(), and SendEmptyPacket().
|
protected |
Round trip time estimator.
Definition at line 581 of file tcp-socket-base.h.
Referenced by Connect(), DoPeerClose(), EstimateRtt(), NewAck(), ns3::TcpNewReno::Retransmit(), ns3::TcpReno::Retransmit(), ns3::TcpTahoe::Retransmit(), ns3::TcpWestwood::Retransmit(), Retransmit(), SendDataPacket(), SendEmptyPacket(), SetRtt(), and TcpSocketBase().
|
protected |
Flow control window at remote side.
Definition at line 602 of file tcp-socket-base.h.
Referenced by DoForwardUp(), GetTypeId(), NewAck(), SendPendingData(), ns3::TcpNewReno::Window(), ns3::TcpReno::Window(), ns3::TcpTahoe::Window(), ns3::TcpWestwood::Window(), and Window().
|
protected |
Rx buffer (reordering buffer)
Definition at line 586 of file tcp-socket-base.h.
Referenced by AdvertisedWindowSize(), Close(), CompleteFork(), DoForwardUp(), GetRcvBufSize(), GetRxAvailable(), OutOfRange(), PeerClose(), PersistTimeout(), ProcessClosing(), ProcessEstablished(), ProcessLastAck(), ProcessSynRcvd(), ProcessSynSent(), ProcessWait(), ReceivedData(), Recv(), SendDataPacket(), SendEmptyPacket(), and SetRcvBufSize().
|
protected |
Segment size.
Definition at line 600 of file tcp-socket-base.h.
Referenced by ns3::TcpWestwood::CountAck(), DoRetransmit(), ns3::TcpNewReno::DupAck(), ns3::TcpReno::DupAck(), ns3::TcpTahoe::DupAck(), ns3::TcpWestwood::DupAck(), ns3::TcpWestwood::EstimateBW(), GetSegSize(), ns3::TcpNewReno::InitializeCwnd(), ns3::TcpReno::InitializeCwnd(), ns3::TcpTahoe::InitializeCwnd(), ns3::TcpWestwood::InitializeCwnd(), ns3::TcpNewReno::NewAck(), ns3::TcpReno::NewAck(), ns3::TcpTahoe::NewAck(), ns3::TcpWestwood::NewAck(), ns3::TcpNewReno::Retransmit(), ns3::TcpReno::Retransmit(), ns3::TcpTahoe::Retransmit(), ns3::TcpWestwood::Retransmit(), SendPendingData(), ns3::TcpNewReno::SetSegSize(), ns3::TcpReno::SetSegSize(), ns3::TcpTahoe::SetSegSize(), ns3::TcpWestwood::SetSegSize(), and SetSegSize().
|
protected |
Receive no longer allowed.
Definition at line 595 of file tcp-socket-base.h.
Referenced by ProcessWait(), ReceivedData(), and ShutdownRecv().
|
protected |
Send no longer allowed.
Definition at line 594 of file tcp-socket-base.h.
Referenced by DoPeerClose(), Send(), SendPendingData(), and ShutdownSend().
|
protected |
TCP state.
Definition at line 590 of file tcp-socket-base.h.
Referenced by Close(), CloseAndNotify(), CompleteFork(), DoClose(), DoConnect(), DoForwardUp(), DoPeerClose(), DoRetransmit(), ns3::TcpWestwood::EstimateRtt(), GetTypeId(), LastAckTimeout(), Listen(), NewAck(), OutOfRange(), PeerClose(), ProcessSynRcvd(), ProcessSynSent(), ProcessWait(), Recv(), ns3::TcpNewReno::Retransmit(), ns3::TcpReno::Retransmit(), ns3::TcpTahoe::Retransmit(), ns3::TcpWestwood::Retransmit(), ReTxTimeout(), Send(), SendDataPacket(), SendEmptyPacket(), ns3::TcpNewReno::SetInitialCwnd(), ns3::TcpReno::SetInitialCwnd(), ns3::TcpTahoe::SetInitialCwnd(), ns3::TcpWestwood::SetInitialCwnd(), ns3::TcpNewReno::SetSegSize(), ns3::TcpReno::SetSegSize(), ns3::TcpTahoe::SetSegSize(), ns3::TcpWestwood::SetSegSize(), SetSegSize(), ShutdownSend(), and TimeWait().
|
protected |
the associated TCP L4 protocol
Definition at line 577 of file tcp-socket-base.h.
Referenced by Bind(), Bind6(), CompleteFork(), DeallocateEndPoint(), Destroy(), Destroy6(), DoForwardUp(), PersistTimeout(), SendDataPacket(), SendEmptyPacket(), SetTcp(), and ~TcpSocketBase().
|
protected |
TIME_WAIT expiration event: Move this socket to CLOSED state.
Definition at line 560 of file tcp-socket-base.h.
Referenced by CancelAllTimers(), and TimeWait().
|
protected |
Tx buffer.
Definition at line 587 of file tcp-socket-base.h.
Referenced by BytesInFlight(), Close(), DoRetransmit(), ns3::TcpNewReno::DupAck(), ns3::TcpTahoe::DupAck(), GetSndBufSize(), GetTxAvailable(), ns3::TcpNewReno::NewAck(), NewAck(), PersistTimeout(), ProcessSynRcvd(), ProcessSynSent(), ProcessWait(), ReceivedAck(), ns3::TcpNewReno::Retransmit(), ns3::TcpReno::Retransmit(), ns3::TcpTahoe::Retransmit(), ns3::TcpWestwood::Retransmit(), Retransmit(), ReTxTimeout(), Send(), SendDataPacket(), SendPendingData(), SetSndBufSize(), ShutdownSend(), and UnAckDataCount().