This class is the subclass of QosFrameExchangeManager to provide support for MAC extension (1) allows higher layer control data rate and tx power level. More...
#include "wave-frame-exchange-manager.h"
Inheritance diagram for ns3::WaveFrameExchangeManager:
Collaboration diagram for ns3::WaveFrameExchangeManager:Public Member Functions | |
| WaveFrameExchangeManager () | |
| virtual | ~WaveFrameExchangeManager () |
| void | SetWaveNetDevice (Ptr< WaveNetDevice > device) |
| virtual bool | StartTransmission (Ptr< Txop > dcf) |
| Request the FrameExchangeManager to start a frame exchange sequence. More... | |
Public Member Functions inherited from ns3::QosFrameExchangeManager | |
| QosFrameExchangeManager () | |
| virtual | ~QosFrameExchangeManager () |
| virtual bool | IsWithinLimitsIfAddMpdu (Ptr< const WifiMacQueueItem > mpdu, const WifiTxParameters &txParams, Time ppduDurationLimit) const |
| Check whether the given MPDU can be added to the frame being built (as described by the given TX parameters) without violating the given constraint on the PPDU transmission duration. More... | |
| virtual bool | IsWithinSizeAndTimeLimits (uint32_t ppduPayloadSize, Mac48Address receiver, const WifiTxParameters &txParams, Time ppduDurationLimit) const |
| Check whether the transmission time of the frame being built (as described by the given TX parameters) does not exceed the given PPDU duration limit if the size of the PSDU addressed to the given receiver becomes ppduPayloadSize. More... | |
| bool | StartTransmission (Ptr< Txop > edca) override |
| Request the FrameExchangeManager to start a frame exchange sequence. More... | |
| bool | TryAddMpdu (Ptr< const WifiMacQueueItem > mpdu, WifiTxParameters &txParams, Time availableTime) const |
| Recompute the protection and acknowledgment methods to use if the given MPDU is added to the frame being built (as described by the given TX parameters) and check whether the duration of the frame exchange sequence (including protection and acknowledgment) does not exceed the given available time. More... | |
Public Member Functions inherited from ns3::FrameExchangeManager | |
| FrameExchangeManager () | |
| virtual | ~FrameExchangeManager () |
| virtual void | CalculateAcknowledgmentTime (WifiAcknowledgment *acknowledgment) const |
| Calculate the time required to acknowledge a frame according to the given acknowledgment method. More... | |
| virtual void | CalculateProtectionTime (WifiProtection *protection) const |
| Calculate the time required to protect a frame according to the given protection method. More... | |
| Ptr< WifiAckManager > | GetAckManager (void) const |
| Get the Acknowledgment Manager used by this node. More... | |
| Ptr< WifiProtectionManager > | GetProtectionManager (void) const |
| Get the Protection Manager used by this node. More... | |
| const WifiTxTimer & | GetWifiTxTimer (void) const |
| Get a const reference to the WifiTxTimer object. More... | |
| bool | IsPromisc (void) const |
| Check if the device is operating in promiscuous mode. More... | |
| void | NotifyOffNow (void) |
| This method is typically invoked by the PhyMacLowListener to notify the MAC layer that the device has been put into off mode. More... | |
| void | NotifySleepNow (void) |
| This method is typically invoked by the PhyMacLowListener to notify the MAC layer that the device has been put into sleep mode. More... | |
| void | NotifySwitchingStartNow (Time duration) |
| void | Receive (Ptr< WifiPsdu > psdu, RxSignalInfo rxSignalInfo, WifiTxVector txVector, std::vector< bool > perMpduStatus) |
| This method is intended to be called by the PHY layer every time an MPDU is received and also when the reception of an A-MPDU is completed. More... | |
| virtual void | ResetPhy (void) |
| Remove WifiPhy associated with this MacLow. More... | |
| void | SetAckedMpduCallback (AckedMpdu callback) |
| Set the callback to invoke when an MPDU is successfully acked. More... | |
| virtual void | SetAckManager (Ptr< WifiAckManager > ackManager) |
| Set the Acknowledgment Manager to use. More... | |
| virtual void | SetAddress (Mac48Address address) |
| Set the MAC address. More... | |
| virtual void | SetBssid (Mac48Address bssid) |
| Set the Basic Service Set Identification. More... | |
| virtual void | SetChannelAccessManager (const Ptr< ChannelAccessManager > channelAccessManager) |
| Set the channel access manager to use. More... | |
| virtual void | SetDroppedMpduCallback (DroppedMpdu callback) |
| Set the callback to invoke when an MPDU is dropped. More... | |
| virtual void | SetMacRxMiddle (const Ptr< MacRxMiddle > rxMiddle) |
| Set the MAC RX Middle to use. More... | |
| virtual void | SetMacTxMiddle (const Ptr< MacTxMiddle > txMiddle) |
| Set the MAC TX Middle to use. More... | |
| void | SetPromisc (void) |
| Enable promiscuous mode. More... | |
| virtual void | SetProtectionManager (Ptr< WifiProtectionManager > protectionManager) |
| Set the Protection Manager to use. More... | |
| virtual void | SetWifiMac (const Ptr< RegularWifiMac > mac) |
| Set the MAC layer to use. More... | |
| virtual void | SetWifiPhy (const Ptr< WifiPhy > phy) |
| Set the PHY layer to use. More... | |
Public Member Functions inherited from ns3::Object | |
| Object () | |
| Constructor. More... | |
| virtual | ~Object () |
| Destructor. More... | |
| void | AggregateObject (Ptr< Object > other) |
| Aggregate two Objects together. More... | |
| void | Dispose (void) |
| Dispose of this Object. More... | |
| AggregateIterator | GetAggregateIterator (void) const |
| Get an iterator to the Objects aggregated to this one. More... | |
| virtual TypeId | GetInstanceTypeId (void) const |
| Get the most derived TypeId for this Object. More... | |
| template<typename T > | |
| Ptr< T > | GetObject (void) const |
| Get a pointer to the requested aggregated Object. More... | |
| template<typename T > | |
| Ptr< T > | GetObject (TypeId tid) const |
| Get a pointer to the requested aggregated Object by TypeId. More... | |
| template<> | |
| Ptr< Object > | GetObject () const |
| Specialization of () for objects of type ns3::Object. More... | |
| template<> | |
| Ptr< Object > | GetObject (TypeId tid) const |
| Specialization of (TypeId tid) for objects of type ns3::Object. More... | |
| void | Initialize (void) |
| Invoke DoInitialize on all Objects aggregated to this one. More... | |
| bool | IsInitialized (void) const |
| Check if the object has been initialized. More... | |
Public Member Functions inherited from ns3::SimpleRefCount< Object, ObjectBase, ObjectDeleter > | |
| SimpleRefCount () | |
| Default constructor. More... | |
| SimpleRefCount (const SimpleRefCount &o) | |
| Copy constructor. More... | |
| uint32_t | GetReferenceCount (void) const |
| Get the reference count of the object. More... | |
| SimpleRefCount & | operator= (const SimpleRefCount &o) |
| Assignment operator. More... | |
| void | Ref (void) const |
| Increment the reference count. More... | |
| void | Unref (void) const |
| Decrement the reference count. More... | |
Public Member Functions inherited from ns3::ObjectBase | |
| virtual | ~ObjectBase () |
| Virtual destructor. More... | |
| void | GetAttribute (std::string name, AttributeValue &value) const |
| Get the value of an attribute, raising fatal errors if unsuccessful. More... | |
| bool | GetAttributeFailSafe (std::string name, AttributeValue &value) const |
| Get the value of an attribute without raising erros. More... | |
| void | SetAttribute (std::string name, const AttributeValue &value) |
| Set a single attribute, raising fatal errors if unsuccessful. More... | |
| bool | SetAttributeFailSafe (std::string name, const AttributeValue &value) |
| Set a single attribute without raising errors. More... | |
| bool | TraceConnect (std::string name, std::string context, const CallbackBase &cb) |
| Connect a TraceSource to a Callback with a context. More... | |
| bool | TraceConnectWithoutContext (std::string name, const CallbackBase &cb) |
| Connect a TraceSource to a Callback without a context. More... | |
| bool | TraceDisconnect (std::string name, std::string context, const CallbackBase &cb) |
| Disconnect from a TraceSource a Callback previously connected with a context. More... | |
| bool | TraceDisconnectWithoutContext (std::string name, const CallbackBase &cb) |
| Disconnect from a TraceSource a Callback previously connected without a context. More... | |
Static Public Member Functions | |
| static TypeId | GetTypeId (void) |
| Get the type ID. More... | |
Static Public Member Functions inherited from ns3::QosFrameExchangeManager | |
| static TypeId | GetTypeId (void) |
| Get the type ID. More... | |
Static Public Member Functions inherited from ns3::FrameExchangeManager | |
| static TypeId | GetTypeId (void) |
| Get the type ID. More... | |
Static Public Member Functions inherited from ns3::Object | |
| static TypeId | GetTypeId (void) |
| Register this type. More... | |
Static Public Member Functions inherited from ns3::ObjectBase | |
| static TypeId | GetTypeId (void) |
| Get the type ID. More... | |
Protected Member Functions | |
| virtual void | DoDispose (void) |
| Destructor implementation. More... | |
Protected Member Functions inherited from ns3::QosFrameExchangeManager | |
| void | DoDispose () override |
| Destructor implementation. More... | |
| Time | GetCtsToSelfDurationId (const WifiTxVector &ctsTxVector, Time txDuration, Time response) const override |
| Compute how to set the Duration/ID field of a CTS-to-self frame to send to protect a frame transmitted with the given TX vector. More... | |
| Time | GetFrameDurationId (const WifiMacHeader &header, uint32_t size, const WifiTxParameters &txParams, Ptr< Packet > fragmentedPacket) const override |
| Compute how to set the Duration/ID field of a frame being transmitted with the given TX parameters. More... | |
| Time | GetRtsDurationId (const WifiTxVector &rtsTxVector, Time txDuration, Time response) const override |
| Compute how to set the Duration/ID field of an RTS frame to send to protect a frame transmitted with the given TX vector. More... | |
| void | PifsRecovery (void) |
| Perform a PIFS recovery as a response to transmission failure within a TXOP. More... | |
| void | PreProcessFrame (Ptr< const WifiPsdu > psdu, const WifiTxVector &txVector) override |
| Perform actions that are possibly needed when receiving any frame, independently of whether the frame is addressed to this station (e.g., setting the NAV or the TXOP holder). More... | |
| void | ReceiveMpdu (Ptr< WifiMacQueueItem > mpdu, RxSignalInfo rxSignalInfo, const WifiTxVector &txVector, bool inAmpdu) override |
| This method handles the reception of an MPDU (possibly included in an A-MPDU) More... | |
| virtual bool | SendCfEndIfNeeded (void) |
| Send a CF-End frame to indicate the completion of the TXOP, provided that the remaining duration is long enough to transmit this frame. More... | |
| virtual void | SetTxopHolder (Ptr< const WifiPsdu > psdu, const WifiTxVector &txVector) |
| Set the TXOP holder, if needed, based on the received frame. More... | |
| virtual bool | StartFrameExchange (Ptr< QosTxop > edca, Time availableTime, bool initialFrame) |
| Start a frame exchange (including protection frames and acknowledgment frames as needed) that fits within the given availableTime (if different than Time::Min()). More... | |
| virtual bool | StartTransmission (Ptr< QosTxop > edca, Time txopDuration) |
| Request the FrameExchangeManager to start a frame exchange sequence. More... | |
| void | TransmissionFailed (void) override |
| Take necessary actions upon a transmission failure. More... | |
| void | TransmissionSucceeded (void) override |
| Take necessary actions upon a transmission success. More... | |
Protected Member Functions inherited from ns3::FrameExchangeManager | |
| virtual void | CtsTimeout (Ptr< WifiMacQueueItem > rts, const WifiTxVector &txVector) |
| Called when the CTS timeout expires. More... | |
| virtual void | DequeueMpdu (Ptr< WifiMacQueueItem > mpdu) |
| Dequeue the given MPDU from the queue in which it is stored. More... | |
| void | DoSendCtsAfterRts (const WifiMacHeader &rtsHdr, WifiTxVector &ctsTxVector, double rtsSnr) |
| Send CTS after receiving RTS. More... | |
| virtual void | EndReceiveAmpdu (Ptr< const WifiPsdu > psdu, const RxSignalInfo &rxSignalInfo, const WifiTxVector &txVector, const std::vector< bool > &perMpduStatus) |
| This method is called when the reception of an A-MPDU including multiple MPDUs is completed. More... | |
| virtual void | ForwardMpduDown (Ptr< WifiMacQueueItem > mpdu, WifiTxVector &txVector) |
| Forward an MPDU down to the PHY layer. More... | |
| Ptr< WifiMacQueueItem > | GetFirstFragmentIfNeeded (Ptr< WifiMacQueueItem > mpdu) |
| Fragment the given MPDU if needed. More... | |
| Ptr< WifiMacQueueItem > | GetNextFragment (void) |
| Get the next fragment of the current MSDU. More... | |
| virtual Time | GetTxDuration (uint32_t ppduPayloadSize, Mac48Address receiver, const WifiTxParameters &txParams) const |
| Get the updated TX duration of the frame associated with the given TX parameters if the size of the PSDU addressed to the given receiver becomes ppduPayloadSize. More... | |
| virtual void | NavResetTimeout (void) |
| Reset the NAV upon expiration of the NAV reset timer. More... | |
| void | NormalAckTimeout (Ptr< WifiMacQueueItem > mpdu, const WifiTxVector &txVector) |
| Called when the Ack timeout expires. More... | |
| virtual void | NotifyPacketDiscarded (Ptr< const WifiMacQueueItem > mpdu) |
| Pass the given MPDU, discarded because of the max retry limit was reached, to the MPDU dropped callback. More... | |
| virtual void | NotifyReceivedNormalAck (Ptr< WifiMacQueueItem > mpdu) |
| Notify other components that an MPDU was acknowledged. More... | |
| virtual void | ReceivedNormalAck (Ptr< WifiMacQueueItem > mpdu, const WifiTxVector &txVector, const WifiTxVector &ackTxVector, const RxSignalInfo &rxInfo, double snr) |
| Perform the actions needed when a Normal Ack is received. More... | |
| virtual void | RetransmitMpduAfterMissedAck (Ptr< WifiMacQueueItem > mpdu) const |
| Retransmit an MPDU that was not acknowledged. More... | |
| virtual void | RetransmitMpduAfterMissedCts (Ptr< WifiMacQueueItem > mpdu) const |
| Retransmit an MPDU that was not sent because a CTS was not received. More... | |
| void | SendCtsAfterRts (const WifiMacHeader &rtsHdr, WifiMode rtsTxMode, double rtsSnr) |
| Send CTS after receiving RTS. More... | |
| void | SendCtsToSelf (const WifiTxParameters &txParams) |
| Send CTS for a CTS-to-self mechanism. More... | |
| void | SendMpduWithProtection (Ptr< WifiMacQueueItem > mpdu, WifiTxParameters &txParams) |
| Send an MPDU with the given TX parameters (with the specified protection). More... | |
| void | SendNormalAck (const WifiMacHeader &hdr, const WifiTxVector &dataTxVector, double dataSnr) |
| Send Normal Ack. More... | |
| void | SendRts (const WifiTxParameters &txParams) |
| Send RTS to begin RTS-CTS-Data-Ack transaction. More... | |
| virtual void | UpdateNav (Ptr< const WifiPsdu > psdu, const WifiTxVector &txVector) |
| Update the NAV, if needed, based on the Duration/ID of the given psdu. More... | |
| void | UpdateTxDuration (Mac48Address receiver, WifiTxParameters &txParams) const |
| Update the TX duration field of the given TX parameters after that the PSDU addressed to the given receiver has changed. More... | |
Protected Member Functions inherited from ns3::Object | |
| Object (const Object &o) | |
| Copy an Object. More... | |
| virtual void | DoInitialize (void) |
| Initialize() implementation. More... | |
| virtual void | NotifyNewAggregate (void) |
| Notify all Objects aggregated to this one of a new Object being aggregated. More... | |
Protected Member Functions inherited from ns3::ObjectBase | |
| void | ConstructSelf (const AttributeConstructionList &attributes) |
| Complete construction of ObjectBase; invoked by derived classes. More... | |
| virtual void | NotifyConstructionCompleted (void) |
| Notifier called once the ObjectBase is fully constructed. More... | |
Private Member Functions | |
| virtual WifiTxVector | GetDataTxVector (Ptr< const WifiMacQueueItem > item) const |
| Return a TXVECTOR for the DATA frame given the destination. More... | |
Private Attributes | |
| Ptr< ChannelCoordinator > | m_coordinator |
| the channel coordinator More... | |
| Ptr< ChannelScheduler > | m_scheduler |
| the channel scheduler More... | |
Additional Inherited Members | |
Public Types inherited from ns3::FrameExchangeManager | |
| typedef Callback< void, Ptr< const WifiMacQueueItem > > | AckedMpdu |
| typedef for a callback to invoke when an MPDU is successfully acknowledged. More... | |
| typedef Callback< void, WifiMacDropReason, Ptr< const WifiMacQueueItem > > | DroppedMpdu |
| typedef for a callback to invoke when an MPDU is dropped. More... | |
Protected Attributes inherited from ns3::QosFrameExchangeManager | |
| Ptr< QosTxop > | m_edca |
| the EDCAF that gained channel access More... | |
| Mac48Address | m_txopHolder |
| MAC address of the TXOP holder. More... | |
Protected Attributes inherited from ns3::FrameExchangeManager | |
| AckedMpdu | m_ackedMpduCallback |
| the acknowledged MPDU callback More... | |
| Mac48Address | m_bssid |
| BSSID address (Mac48Address) More... | |
| Ptr< ChannelAccessManager > | m_channelAccessManager |
| the channel access manager More... | |
| Ptr< Txop > | m_dcf |
| the DCF/EDCAF that gained channel access More... | |
| DroppedMpdu | m_droppedMpduCallback |
| the dropped MPDU callback More... | |
| Ptr< RegularWifiMac > | m_mac |
| the MAC layer on this station More... | |
| Time | m_navEnd |
| NAV expiration time. More... | |
| EventId | m_navResetEvent |
| the event to reset the NAV after an RTS More... | |
| Ptr< WifiPhy > | m_phy |
| the PHY layer on this station More... | |
| bool | m_promisc |
| Flag if the device is operating in promiscuous mode. More... | |
| Ptr< MacRxMiddle > | m_rxMiddle |
| the MAC RX Middle on this station More... | |
| Mac48Address | m_self |
| the MAC address of this device More... | |
| Ptr< MacTxMiddle > | m_txMiddle |
| the MAC TX Middle on this station More... | |
| WifiTxTimer | m_txTimer |
| the timer set upon frame transmission More... | |
Related Functions inherited from ns3::ObjectBase | |
| static TypeId | GetObjectIid (void) |
| Ensure the TypeId for ObjectBase gets fully configured to anchor the inheritance tree properly. More... | |
This class is the subclass of QosFrameExchangeManager to provide support for MAC extension (1) allows higher layer control data rate and tx power level.
Introspection did not find any typical Config paths.
If higher layer does not set, they will be determined by WifiRemoteStationManager of MAC layer; If higher layer sets tx parameters in non-adaptable mode, the data rate and tx power level will be used for transmission;. If higher layer sets tx parameters in adaptable mode, the data rate will be lower bound for the actual data rate, and the power level will be upper bound for the actual transmit power. (2) implements the feature described in Annex C : avoid transmission at scheduled guard intervals However, the feature is extended further here that the required transmit time is determined by MAC layer itself rather than PHY layer, which contains RTS/CTS, DATA and ACK time.
No Attributes are defined for this type.
No TraceSources are defined for this type.
Size of this type is 488 bytes (on a 64-bit architecture).
Definition at line 47 of file wave-frame-exchange-manager.h.
| ns3::WaveFrameExchangeManager::WaveFrameExchangeManager | ( | ) |
Definition at line 46 of file wave-frame-exchange-manager.cc.
References NS_LOG_FUNCTION.
|
virtual |
Definition at line 51 of file wave-frame-exchange-manager.cc.
References NS_LOG_FUNCTION_NOARGS.
|
protectedvirtual |
Destructor implementation.
This method is called by Dispose() or by the Object's destructor, whichever comes first.
Subclasses are expected to implement their real destruction code in an overridden version of this method and chain up to their parent's implementation once they are done. i.e, for simplicity, the destructor of every subclass should be empty and its content should be moved to the associated DoDispose() method.
It is safe to call GetObject() from within this method.
Reimplemented from ns3::Object.
Definition at line 167 of file wave-frame-exchange-manager.cc.
References ns3::FrameExchangeManager::DoDispose(), m_coordinator, m_scheduler, and NS_LOG_FUNCTION.
Here is the call graph for this function:
|
privatevirtual |
Return a TXVECTOR for the DATA frame given the destination.
The function consults WifiRemoteStationManager, which controls the rate to different destinations.
| item | the item being asked for TXVECTOR |
Definition at line 65 of file wave-frame-exchange-manager.cc.
References ns3::WifiTxVector::GetChannelWidth(), ns3::WifiMode::GetDataRate(), ns3::WifiTxVector::GetMode(), ns3::WifiTxVector::GetPreambleType(), ns3::WifiTxVector::GetTxPowerLevel(), ns3::HigherLayerTxVectorTag::GetTxVector(), ns3::HigherLayerTxVectorTag::IsAdaptable(), ns3::FrameExchangeManager::m_mac, min, NS_LOG_FUNCTION, ns3::WifiTxVector::SetChannelWidth(), ns3::WifiTxVector::SetMode(), ns3::WifiTxVector::SetPreambleType(), and ns3::WifiTxVector::SetTxPowerLevel().
Referenced by StartTransmission().
Here is the call graph for this function:
Here is the caller graph for this function:
|
static |
Get the type ID.
Definition at line 36 of file wave-frame-exchange-manager.cc.
References ns3::TypeId::SetParent().
Here is the call graph for this function:| void ns3::WaveFrameExchangeManager::SetWaveNetDevice | ( | Ptr< WaveNetDevice > | device | ) |
| device | WaveNetDevice associated with WaveFrameExchangeManager |
Definition at line 57 of file wave-frame-exchange-manager.cc.
References ns3::WaveNetDevice::GetChannelCoordinator(), ns3::WaveNetDevice::GetChannelScheduler(), m_coordinator, m_scheduler, and NS_ASSERT.
Here is the call graph for this function:Request the FrameExchangeManager to start a frame exchange sequence.
| dcf | the channel access function that gained channel access. It is the DCF on non-QoS stations and an EDCA on QoS stations. |
Reimplemented from ns3::FrameExchangeManager.
Definition at line 111 of file wave-frame-exchange-manager.cc.
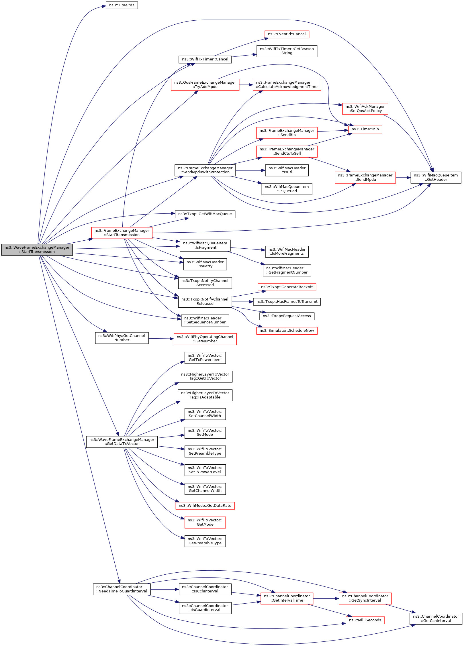
References ns3::Time::As(), ns3::WifiTxTimer::Cancel(), ns3::WifiPhy::GetChannelNumber(), GetDataTxVector(), ns3::WifiMacQueueItem::GetHeader(), ns3::Txop::GetWifiMacQueue(), ns3::WifiMacQueueItem::IsFragment(), ns3::WifiMacHeader::IsRetry(), m_coordinator, ns3::FrameExchangeManager::m_dcf, ns3::FrameExchangeManager::m_phy, m_scheduler, ns3::FrameExchangeManager::m_txMiddle, ns3::FrameExchangeManager::m_txTimer, ns3::WifiTxParameters::m_txVector, ns3::Time::MS, ns3::ChannelCoordinator::NeedTimeToGuardInterval(), ns3::Txop::NotifyChannelAccessed(), ns3::Txop::NotifyChannelReleased(), NS_ASSERT, NS_LOG_DEBUG, NS_LOG_FUNCTION, ns3::FrameExchangeManager::SendMpduWithProtection(), ns3::WifiMacHeader::SetSequenceNumber(), ns3::FrameExchangeManager::StartTransmission(), and ns3::QosFrameExchangeManager::TryAddMpdu().
Here is the call graph for this function:
|
private |
the channel coordinator
Definition at line 82 of file wave-frame-exchange-manager.h.
Referenced by DoDispose(), SetWaveNetDevice(), and StartTransmission().
|
private |
the channel scheduler
Definition at line 81 of file wave-frame-exchange-manager.h.
Referenced by DoDispose(), SetWaveNetDevice(), and StartTransmission().