A Discrete-Event Network Simulator
API
ns3::WifiMac Class Referenceabstract

base class for all MAC-level wifi objects. More...

#include "wifi-mac.h"

+ Inheritance diagram for ns3::WifiMac:
+ Collaboration diagram for ns3::WifiMac:

Public Types

typedef Callback< void, Ptr< const Packet >, Mac48Address, Mac48AddressForwardUpCallback
 This type defines the callback of a higher layer that a WifiMac(-derived) object invokes to pass a packet up the stack. More...
 

Public Member Functions

virtual void ConfigureStandard (WifiStandard standard)=0
 
virtual void DoDispose ()
 Destructor implementation. More...
 
virtual void Enqueue (Ptr< Packet > packet, Mac48Address to, Mac48Address from)=0
 
virtual void Enqueue (Ptr< Packet > packet, Mac48Address to)=0
 
virtual Mac48Address GetAddress (void) const =0
 
virtual Mac48Address GetBssid (void) const =0
 
Ptr< NetDeviceGetDevice (void) const
 Return the device this PHY is associated with. More...
 
Ptr< HeConfigurationGetHeConfiguration (void) const
 
Ptr< HtConfigurationGetHtConfiguration (void) const
 
virtual bool GetShortSlotTimeSupported (void) const =0
 
virtual Ssid GetSsid (void) const =0
 
virtual TypeOfStation GetTypeOfStation (void) const =0
 Return the type of station. More...
 
Ptr< VhtConfigurationGetVhtConfiguration (void) const
 
virtual Ptr< WifiPhyGetWifiPhy (void) const =0
 
virtual Ptr< WifiRemoteStationManagerGetWifiRemoteStationManager (void) const =0
 
void NotifyPromiscRx (Ptr< const Packet > packet)
 
void NotifyRx (Ptr< const Packet > packet)
 
void NotifyRxDrop (Ptr< const Packet > packet)
 
void NotifyTx (Ptr< const Packet > packet)
 
void NotifyTxDrop (Ptr< const Packet > packet)
 
virtual void ResetWifiPhy (void)=0
 Remove currently attached WifiPhy device from this MAC. More...
 
virtual void SetAddress (Mac48Address address)=0
 
void SetDevice (const Ptr< NetDevice > device)
 Sets the device this PHY is associated with. More...
 
virtual void SetForwardUpCallback (ForwardUpCallback upCallback)=0
 
virtual void SetLinkDownCallback (Callback< void > linkDown)=0
 
virtual void SetLinkUpCallback (Callback< void > linkUp)=0
 
virtual void SetPromisc (void)=0
 Sets the interface in promiscuous mode. More...
 
virtual void SetShortSlotTimeSupported (bool enable)=0
 Enable or disable short slot time feature. More...
 
virtual void SetSsid (Ssid ssid)=0
 
virtual void SetTypeOfStation (TypeOfStation type)=0
 This method is invoked by a subclass to specify what type of station it is implementing. More...
 
virtual void SetWifiPhy (Ptr< WifiPhy > phy)=0
 
virtual void SetWifiRemoteStationManager (Ptr< WifiRemoteStationManager > stationManager)=0
 
virtual bool SupportsSendFrom (void) const =0
 
- Public Member Functions inherited from ns3::Object
 Object ()
 Constructor. More...
 
virtual ~Object ()
 Destructor. More...
 
void AggregateObject (Ptr< Object > other)
 Aggregate two Objects together. More...
 
void Dispose (void)
 Dispose of this Object. More...
 
AggregateIterator GetAggregateIterator (void) const
 Get an iterator to the Objects aggregated to this one. More...
 
virtual TypeId GetInstanceTypeId (void) const
 Get the most derived TypeId for this Object. More...
 
template<typename T >
Ptr< T > GetObject (void) const
 Get a pointer to the requested aggregated Object. More...
 
template<typename T >
Ptr< T > GetObject (TypeId tid) const
 Get a pointer to the requested aggregated Object by TypeId. More...
 
template<>
Ptr< ObjectGetObject () const
 Specialization of () for objects of type ns3::Object. More...
 
template<>
Ptr< ObjectGetObject (TypeId tid) const
 Specialization of (TypeId tid) for objects of type ns3::Object. More...
 
void Initialize (void)
 Invoke DoInitialize on all Objects aggregated to this one. More...
 
bool IsInitialized (void) const
 Check if the object has been initialized. More...
 
- Public Member Functions inherited from ns3::SimpleRefCount< Object, ObjectBase, ObjectDeleter >
 SimpleRefCount ()
 Default constructor. More...
 
 SimpleRefCount (const SimpleRefCount &o)
 Copy constructor. More...
 
uint32_t GetReferenceCount (void) const
 Get the reference count of the object. More...
 
SimpleRefCountoperator= (const SimpleRefCount &o)
 Assignment operator. More...
 
void Ref (void) const
 Increment the reference count. More...
 
void Unref (void) const
 Decrement the reference count. More...
 
- Public Member Functions inherited from ns3::ObjectBase
virtual ~ObjectBase ()
 Virtual destructor. More...
 
void GetAttribute (std::string name, AttributeValue &value) const
 Get the value of an attribute, raising fatal errors if unsuccessful. More...
 
bool GetAttributeFailSafe (std::string name, AttributeValue &value) const
 Get the value of an attribute without raising erros. More...
 
void SetAttribute (std::string name, const AttributeValue &value)
 Set a single attribute, raising fatal errors if unsuccessful. More...
 
bool SetAttributeFailSafe (std::string name, const AttributeValue &value)
 Set a single attribute without raising errors. More...
 
bool TraceConnect (std::string name, std::string context, const CallbackBase &cb)
 Connect a TraceSource to a Callback with a context. More...
 
bool TraceConnectWithoutContext (std::string name, const CallbackBase &cb)
 Connect a TraceSource to a Callback without a context. More...
 
bool TraceDisconnect (std::string name, std::string context, const CallbackBase &cb)
 Disconnect from a TraceSource a Callback previously connected with a context. More...
 
bool TraceDisconnectWithoutContext (std::string name, const CallbackBase &cb)
 Disconnect from a TraceSource a Callback previously connected without a context. More...
 

Static Public Member Functions

static TypeId GetTypeId (void)
 Get the type ID. More...
 
- Static Public Member Functions inherited from ns3::Object
static TypeId GetTypeId (void)
 Register this type. More...
 
- Static Public Member Functions inherited from ns3::ObjectBase
static TypeId GetTypeId (void)
 Get the type ID. More...
 

Protected Member Functions

void ConfigureDcf (Ptr< Txop > dcf, uint32_t cwmin, uint32_t cwmax, bool isDsss, AcIndex ac)
 
- Protected Member Functions inherited from ns3::Object
 Object (const Object &o)
 Copy an Object. More...
 
virtual void DoInitialize (void)
 Initialize() implementation. More...
 
virtual void NotifyNewAggregate (void)
 Notify all Objects aggregated to this one of a new Object being aggregated. More...
 
- Protected Member Functions inherited from ns3::ObjectBase
void ConstructSelf (const AttributeConstructionList &attributes)
 Complete construction of ObjectBase; invoked by derived classes. More...
 
virtual void NotifyConstructionCompleted (void)
 Notifier called once the ObjectBase is fully constructed. More...
 

Private Attributes

Ptr< NetDevicem_device
 Pointer to the device. More...
 
TracedCallback< Ptr< const Packet > > m_macPromiscRxTrace
 The trace source fired for packets successfully received by the device immediately before being forwarded up to higher layers (at the L2/L3 transition). More...
 
TracedCallback< Ptr< const Packet > > m_macRxDropTrace
 The trace source fired when packets coming into the "top" of the device are dropped at the MAC layer during reception. More...
 
TracedCallback< Ptr< const Packet > > m_macRxTrace
 The trace source fired for packets successfully received by the device immediately before being forwarded up to higher layers (at the L2/L3 transition). More...
 
TracedCallback< Ptr< const Packet > > m_macTxDropTrace
 The trace source fired when packets coming into the "top" of the device are dropped at the MAC layer before being queued for transmission. More...
 
TracedCallback< Ptr< const Packet > > m_macTxTrace
 The trace source fired when packets come into the "top" of the device at the L3/L2 transition, before being queued for transmission. More...
 

Additional Inherited Members

Detailed Description

base class for all MAC-level wifi objects.


This class encapsulates all the low-level MAC functionality DCA, EDCA, etc) and all the high-level MAC functionality (association/disassociation state machines).

Config Paths

ns3::WifiMac is accessible through the following paths with Config::Set and Config::Connect:

  • "/NodeList/[i]/DeviceList/[i]/$ns3::WifiNetDevice/Mac"

Attributes

  • Ssid: The ssid we want to belong to.
    • Set with class: SsidValue
    • Underlying type: Ssid
    • Initial value: default
    • Flags: construct write read

TraceSources

  • MacTx: A packet has been received from higher layers and is being processed in preparation for queueing for transmission.
    Callback signature: ns3::Packet::TracedCallback
  • MacTxDrop: A packet has been dropped in the MAC layer before being queued for transmission. This trace source is fired, e.g., when an AP's MAC receives from the upper layer a packet destined to a station that is not associated with the AP or a STA's MAC receives a packet from the upper layer while it is not associated with any AP.
    Callback signature: ns3::Packet::TracedCallback
  • MacPromiscRx: A packet has been received by this device, has been passed up from the physical layer and is being forwarded up the local protocol stack. This is a promiscuous trace.
    Callback signature: ns3::Packet::TracedCallback
  • MacRx: A packet has been received by this device, has been passed up from the physical layer and is being forwarded up the local protocol stack. This is a non-promiscuous trace.
    Callback signature: ns3::Packet::TracedCallback
  • MacRxDrop: A packet has been dropped in the MAC layer after it has been passed up from the physical layer.
    Callback signature: ns3::Packet::TracedCallback

Size of this type is 120 bytes (on a 64-bit architecture).

Definition at line 70 of file wifi-mac.h.

Member Typedef Documentation

◆ ForwardUpCallback

This type defines the callback of a higher layer that a WifiMac(-derived) object invokes to pass a packet up the stack.

Parameters
packetthe packet that has been received.
fromthe MAC address of the device that sent the packet.
tothe MAC address of the device that the packet is destined for.

Definition at line 208 of file wifi-mac.h.

Member Function Documentation

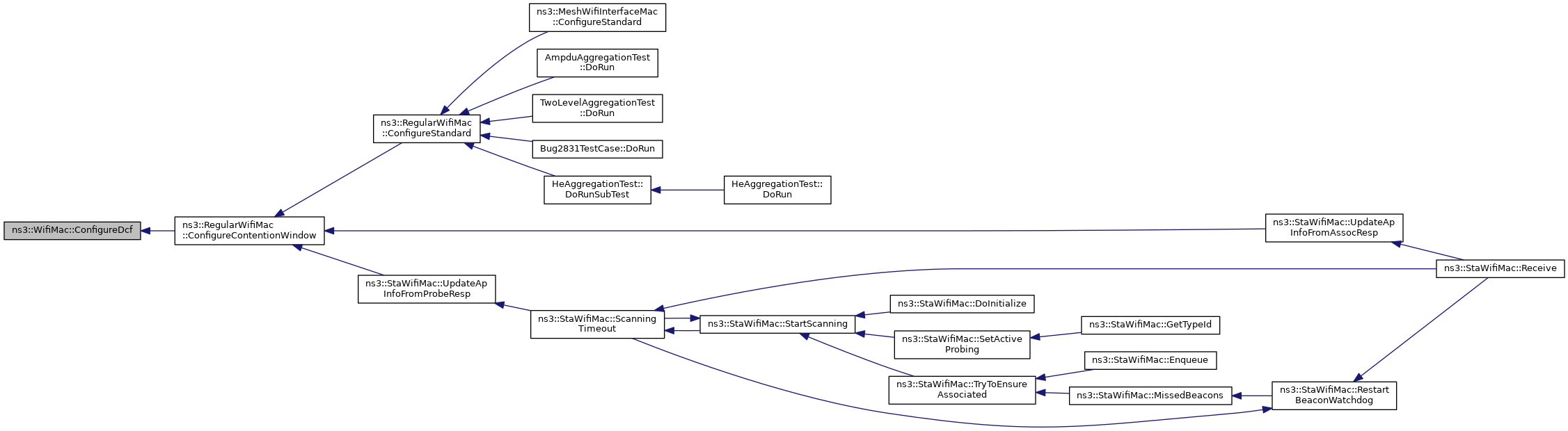
◆ ConfigureDcf()

void ns3::WifiMac::ConfigureDcf ( Ptr< Txop dcf,
uint32_t  cwmin,
uint32_t  cwmax,
bool  isDsss,
AcIndex  ac 
)
protected
Parameters
dcfthe DCF to be configured
cwminthe minimum contention window for the DCF
cwmaxthe maximum contention window for the DCF
isDsssflag to indicate whether PHY is DSSS or HR/DSSS
acthe access category for the DCF

Configure the DCF with appropriate values depending on the given access category.

Definition at line 127 of file wifi-mac.cc.

References ns3::AC_BE, ns3::AC_BE_NQOS, ns3::AC_BK, ns3::AC_UNDEF, ns3::AC_VI, ns3::AC_VO, ns3::MicroSeconds(), NS_FATAL_ERROR, NS_LOG_FUNCTION, ns3::Txop::SetAifsn(), ns3::Txop::SetMaxCw(), ns3::Txop::SetMinCw(), and ns3::Txop::SetTxopLimit().

Referenced by ns3::RegularWifiMac::ConfigureContentionWindow().

+ Here is the call graph for this function:
+ Here is the caller graph for this function:

◆ ConfigureStandard()

virtual void ns3::WifiMac::ConfigureStandard ( WifiStandard  standard)
pure virtual
Parameters
standardthe wifi standard to be configured

This method completes the configuration process for a requested PHY standard. Subclasses should implement this method to configure their DCF queues according to the requested standard.

Implemented in ns3::MeshWifiInterfaceMac, ns3::OcbWifiMac, and ns3::RegularWifiMac.

◆ DoDispose()

void ns3::WifiMac::DoDispose ( void  )
virtual

Destructor implementation.

This method is called by Dispose() or by the Object's destructor, whichever comes first.

Subclasses are expected to implement their real destruction code in an overridden version of this method and chain up to their parent's implementation once they are done. i.e, for simplicity, the destructor of every subclass should be empty and its content should be moved to the associated DoDispose() method.

It is safe to call GetObject() from within this method.

Reimplemented from ns3::Object.

Reimplemented in ns3::ApWifiMac, ns3::MeshWifiInterfaceMac, ns3::OcbWifiMac, and ns3::RegularWifiMac.

Definition at line 79 of file wifi-mac.cc.

References m_device.

Referenced by ns3::RegularWifiMac::DoDispose().

+ Here is the caller graph for this function:

◆ Enqueue() [1/2]

virtual void ns3::WifiMac::Enqueue ( Ptr< Packet packet,
Mac48Address  to,
Mac48Address  from 
)
pure virtual
Parameters
packetthe packet to send.
tothe address to which the packet should be sent.
fromthe address from which the packet should be sent.

The packet should be enqueued in a TX queue, and should be dequeued as soon as the DCF function determines that access it granted to this MAC. The extra parameter "from" allows this device to operate in a bridged mode, forwarding received frames without altering the source address.

Implemented in ns3::RegularWifiMac, ns3::MeshWifiInterfaceMac, and ns3::ApWifiMac.

◆ Enqueue() [2/2]

virtual void ns3::WifiMac::Enqueue ( Ptr< Packet packet,
Mac48Address  to 
)
pure virtual
Parameters
packetthe packet to send.
tothe address to which the packet should be sent.

The packet should be enqueued in a TX queue, and should be dequeued as soon as the DCF function determines that access it granted to this MAC.

Implemented in ns3::StaWifiMac, ns3::OcbWifiMac, ns3::RegularWifiMac, ns3::MeshWifiInterfaceMac, ns3::ApWifiMac, and ns3::AdhocWifiMac.

◆ GetAddress()

virtual Mac48Address ns3::WifiMac::GetAddress ( void  ) const
pure virtual
Returns
the MAC address associated to this MAC layer.

Implemented in ns3::RegularWifiMac.

◆ GetBssid()

virtual Mac48Address ns3::WifiMac::GetBssid ( void  ) const
pure virtual
Returns
the BSSID of the network this device belongs to.

Implemented in ns3::OcbWifiMac, and ns3::RegularWifiMac.

◆ GetDevice()

Ptr< NetDevice > ns3::WifiMac::GetDevice ( void  ) const

Return the device this PHY is associated with.

Returns
the device this PHY is associated with

Definition at line 91 of file wifi-mac.cc.

References m_device.

Referenced by GetHeConfiguration(), GetHtConfiguration(), and GetVhtConfiguration().

+ Here is the caller graph for this function:

◆ GetHeConfiguration()

Ptr< HeConfiguration > ns3::WifiMac::GetHeConfiguration ( void  ) const
Returns
pointer to HeConfiguration if it exists

Definition at line 198 of file wifi-mac.cc.

References GetDevice(), and ns3::WifiNetDevice::GetHeConfiguration().

Referenced by ns3::RegularWifiMac::GetHeCapabilities(), ns3::ApWifiMac::GetHeOperation(), ns3::RegularWifiMac::GetHeSupported(), and ns3::StaWifiMac::UpdateApInfoFromAssocResp().

+ Here is the call graph for this function:
+ Here is the caller graph for this function:

◆ GetHtConfiguration()

Ptr< HtConfiguration > ns3::WifiMac::GetHtConfiguration ( void  ) const
Returns
pointer to HtConfiguration if it exists

Definition at line 184 of file wifi-mac.cc.

References GetDevice(), and ns3::WifiNetDevice::GetHtConfiguration().

Referenced by ns3::RegularWifiMac::GetHeCapabilities(), ns3::RegularWifiMac::GetHtCapabilities(), ns3::ApWifiMac::GetHtOperation(), ns3::RegularWifiMac::GetHtSupported(), and ns3::RegularWifiMac::GetVhtCapabilities().

+ Here is the call graph for this function:
+ Here is the caller graph for this function:

◆ GetShortSlotTimeSupported()

virtual bool ns3::WifiMac::GetShortSlotTimeSupported ( void  ) const
pure virtual
Returns
whether the device supports short slot time capability.

Implemented in ns3::RegularWifiMac.

◆ GetSsid()

virtual Ssid ns3::WifiMac::GetSsid ( void  ) const
pure virtual
Returns
the SSID which this MAC layer is going to try to stay in.

Implemented in ns3::OcbWifiMac, and ns3::RegularWifiMac.

Referenced by GetTypeId().

+ Here is the caller graph for this function:

◆ GetTypeId()

TypeId ns3::WifiMac::GetTypeId ( void  )
static

Get the type ID.

Returns
the object TypeId

Definition at line 38 of file wifi-mac.cc.

References GetSsid(), m_macPromiscRxTrace, m_macRxDropTrace, m_macRxTrace, m_macTxDropTrace, m_macTxTrace, ns3::MakeSsidAccessor(), ns3::MakeSsidChecker(), ns3::MakeTraceSourceAccessor(), ns3::TypeId::SetParent(), and SetSsid().

+ Here is the call graph for this function:

◆ GetTypeOfStation()

virtual TypeOfStation ns3::WifiMac::GetTypeOfStation ( void  ) const
pure virtual

Return the type of station.

Returns
the type of station.

Implemented in ns3::RegularWifiMac.

◆ GetVhtConfiguration()

Ptr< VhtConfiguration > ns3::WifiMac::GetVhtConfiguration ( void  ) const
Returns
pointer to VhtConfiguration if it exists

Definition at line 191 of file wifi-mac.cc.

References GetDevice(), and ns3::WifiNetDevice::GetVhtConfiguration().

Referenced by ns3::RegularWifiMac::GetVhtCapabilities(), and ns3::RegularWifiMac::GetVhtSupported().

+ Here is the call graph for this function:
+ Here is the caller graph for this function:

◆ GetWifiPhy()

virtual Ptr<WifiPhy> ns3::WifiMac::GetWifiPhy ( void  ) const
pure virtual
Returns
the physical layer attached to this MAC

Implemented in ns3::RegularWifiMac.

◆ GetWifiRemoteStationManager()

virtual Ptr<WifiRemoteStationManager> ns3::WifiMac::GetWifiRemoteStationManager ( void  ) const
pure virtual
Returns
the station manager attached to this MAC.

Implemented in ns3::RegularWifiMac.

◆ NotifyPromiscRx()

void ns3::WifiMac::NotifyPromiscRx ( Ptr< const Packet packet)
Parameters
packetthe packet we received promiscuously

Public method used to fire a MacPromiscRx trace. Implemented for encapsulation purposes.

Definition at line 115 of file wifi-mac.cc.

References m_macPromiscRxTrace.

◆ NotifyRx()

void ns3::WifiMac::NotifyRx ( Ptr< const Packet packet)
Parameters
packetthe packet we received

Public method used to fire a MacRx trace. Implemented for encapsulation purposes.

Definition at line 109 of file wifi-mac.cc.

References m_macRxTrace.

◆ NotifyRxDrop()

void ns3::WifiMac::NotifyRxDrop ( Ptr< const Packet packet)
Parameters
packetthe packet we received but is not destined for us

Public method used to fire a MacRxDrop trace. Implemented for encapsulation purposes.

Definition at line 121 of file wifi-mac.cc.

References m_macRxDropTrace.

Referenced by ns3::ApWifiMac::Receive(), ns3::OcbWifiMac::Receive(), and ns3::StaWifiMac::Receive().

+ Here is the caller graph for this function:

◆ NotifyTx()

void ns3::WifiMac::NotifyTx ( Ptr< const Packet packet)
Parameters
packetthe packet being enqueued

Public method used to fire a MacTx trace. Implemented for encapsulation purposes. Note this trace indicates that the packet was accepted by the device only. The packet may be dropped later (e.g. if the queue is full).

Definition at line 97 of file wifi-mac.cc.

References m_macTxTrace.

◆ NotifyTxDrop()

void ns3::WifiMac::NotifyTxDrop ( Ptr< const Packet packet)
Parameters
packetthe packet being dropped

Public method used to fire a MacTxDrop trace. This trace indicates that the packet was dropped before it was queued for transmission (e.g. when a STA is not associated with an AP).

Definition at line 103 of file wifi-mac.cc.

References m_macTxDropTrace.

Referenced by ns3::ApWifiMac::Enqueue(), and ns3::StaWifiMac::Enqueue().

+ Here is the caller graph for this function:

◆ ResetWifiPhy()

virtual void ns3::WifiMac::ResetWifiPhy ( void  )
pure virtual

Remove currently attached WifiPhy device from this MAC.

Implemented in ns3::RegularWifiMac.

◆ SetAddress()

virtual void ns3::WifiMac::SetAddress ( Mac48Address  address)
pure virtual
Parameters
addressthe current address of this MAC layer.

Implemented in ns3::ApWifiMac, ns3::RegularWifiMac, and ns3::AdhocWifiMac.

◆ SetDevice()

void ns3::WifiMac::SetDevice ( const Ptr< NetDevice device)

Sets the device this PHY is associated with.

Parameters
devicethe device this PHY is associated with

Definition at line 85 of file wifi-mac.cc.

References m_device.

Referenced by AmpduAggregationTest::DoRun(), TwoLevelAggregationTest::DoRun(), DcfImmediateAccessBroadcastTestCase::DoRun(), Bug2831TestCase::DoRun(), and HeAggregationTest::DoRunSubTest().

+ Here is the caller graph for this function:

◆ SetForwardUpCallback()

virtual void ns3::WifiMac::SetForwardUpCallback ( ForwardUpCallback  upCallback)
pure virtual
Parameters
upCallbackthe callback to invoke when a packet must be forwarded up the stack.

Implemented in ns3::RegularWifiMac.

◆ SetLinkDownCallback()

virtual void ns3::WifiMac::SetLinkDownCallback ( Callback< void >  linkDown)
pure virtual
Parameters
linkDownthe callback to invoke when the link becomes down.

Implemented in ns3::OcbWifiMac, and ns3::RegularWifiMac.

◆ SetLinkUpCallback()

virtual void ns3::WifiMac::SetLinkUpCallback ( Callback< void >  linkUp)
pure virtual
Parameters
linkUpthe callback to invoke when the link becomes up.

Implemented in ns3::OcbWifiMac, ns3::RegularWifiMac, ns3::MeshWifiInterfaceMac, ns3::ApWifiMac, and ns3::AdhocWifiMac.

◆ SetPromisc()

virtual void ns3::WifiMac::SetPromisc ( void  )
pure virtual

Sets the interface in promiscuous mode.

Enables promiscuous mode on the interface. Note that any further filtering on the incoming frame path may affect the overall behavior.

Implemented in ns3::RegularWifiMac.

◆ SetShortSlotTimeSupported()

virtual void ns3::WifiMac::SetShortSlotTimeSupported ( bool  enable)
pure virtual

Enable or disable short slot time feature.

Parameters
enabletrue if short slot time is to be supported, false otherwise

Implemented in ns3::RegularWifiMac.

◆ SetSsid()

virtual void ns3::WifiMac::SetSsid ( Ssid  ssid)
pure virtual
Parameters
ssidthe current SSID of this MAC layer.

Implemented in ns3::OcbWifiMac, and ns3::RegularWifiMac.

Referenced by GetTypeId().

+ Here is the caller graph for this function:

◆ SetTypeOfStation()

virtual void ns3::WifiMac::SetTypeOfStation ( TypeOfStation  type)
pure virtual

This method is invoked by a subclass to specify what type of station it is implementing.

This is something that the channel access functions need to know.

Parameters
typethe type of station.

Implemented in ns3::RegularWifiMac.

◆ SetWifiPhy()

virtual void ns3::WifiMac::SetWifiPhy ( Ptr< WifiPhy phy)
pure virtual
Parameters
phythe physical layer attached to this MAC.

Implemented in ns3::StaWifiMac, and ns3::RegularWifiMac.

◆ SetWifiRemoteStationManager()

virtual void ns3::WifiMac::SetWifiRemoteStationManager ( Ptr< WifiRemoteStationManager stationManager)
pure virtual
Parameters
stationManagerthe station manager attached to this MAC.

Implemented in ns3::RegularWifiMac, and ns3::ApWifiMac.

◆ SupportsSendFrom()

virtual bool ns3::WifiMac::SupportsSendFrom ( void  ) const
pure virtual
Returns
if this MAC supports sending from arbitrary address.

The interface may or may not support sending from arbitrary address. This function returns true if sending from arbitrary address is supported, false otherwise.

Implemented in ns3::RegularWifiMac, ns3::MeshWifiInterfaceMac, and ns3::ApWifiMac.

Member Data Documentation

◆ m_device

Ptr<NetDevice> ns3::WifiMac::m_device
private

Pointer to the device.

Definition at line 299 of file wifi-mac.h.

Referenced by DoDispose(), GetDevice(), and SetDevice().

◆ m_macPromiscRxTrace

TracedCallback<Ptr<const Packet> > ns3::WifiMac::m_macPromiscRxTrace
private

The trace source fired for packets successfully received by the device immediately before being forwarded up to higher layers (at the L2/L3 transition).

This is a promiscuous trace.

See also
class CallBackTraceSource

Definition at line 322 of file wifi-mac.h.

Referenced by GetTypeId(), and NotifyPromiscRx().

◆ m_macRxDropTrace

TracedCallback<Ptr<const Packet> > ns3::WifiMac::m_macRxDropTrace
private

The trace source fired when packets coming into the "top" of the device are dropped at the MAC layer during reception.

See also
class CallBackTraceSource

Definition at line 337 of file wifi-mac.h.

Referenced by GetTypeId(), and NotifyRxDrop().

◆ m_macRxTrace

TracedCallback<Ptr<const Packet> > ns3::WifiMac::m_macRxTrace
private

The trace source fired for packets successfully received by the device immediately before being forwarded up to higher layers (at the L2/L3 transition).

This is a non- promiscuous trace.

See also
class CallBackTraceSource

Definition at line 330 of file wifi-mac.h.

Referenced by GetTypeId(), and NotifyRx().

◆ m_macTxDropTrace

TracedCallback<Ptr<const Packet> > ns3::WifiMac::m_macTxDropTrace
private

The trace source fired when packets coming into the "top" of the device are dropped at the MAC layer before being queued for transmission.

See also
class CallBackTraceSource

Definition at line 314 of file wifi-mac.h.

Referenced by GetTypeId(), and NotifyTxDrop().

◆ m_macTxTrace

TracedCallback<Ptr<const Packet> > ns3::WifiMac::m_macTxTrace
private

The trace source fired when packets come into the "top" of the device at the L3/L2 transition, before being queued for transmission.

See also
class CallBackTraceSource

Definition at line 307 of file wifi-mac.h.

Referenced by GetTypeId(), and NotifyTx().


The documentation for this class was generated from the following files: