A Discrete-Event Network Simulator
API
ns3::ApWifiMac Class Reference

Wi-Fi AP state machineHandle association, dis-association and authentication, of STAs within an infrastructure BSS. More...

#include "ap-wifi-mac.h"

+ Inheritance diagram for ns3::ApWifiMac:
+ Collaboration diagram for ns3::ApWifiMac:

Classes

struct  bsrType
 store value and timestamp for each Buffer Status Report More...
 

Public Member Functions

 ApWifiMac ()
 
virtual ~ApWifiMac ()
 
int64_t AssignStreams (int64_t stream)
 Assign a fixed random variable stream number to the random variables used by this model. More...
 
void Enqueue (Ptr< Packet > packet, Mac48Address to) override
 
void Enqueue (Ptr< Packet > packet, Mac48Address to, Mac48Address from) override
 
uint16_t GetAssociationId (Mac48Address addr) const
 
Time GetBeaconInterval (void) const
 
uint8_t GetBufferStatus (uint8_t tid, Mac48Address address) const
 Return the value of the Queue Size subfield of the last QoS Data or QoS Null frame received from the station with the given MAC address and belonging to the given TID. More...
 
uint8_t GetMaxBufferStatus (Mac48Address address) const
 Return the maximum among the values of the Queue Size subfield of the last QoS Data or QoS Null frames received from the station with the given MAC address and belonging to any TID. More...
 
const std::map< uint16_t, Mac48Address > & GetStaList (void) const
 Get a const reference to the map of associated stations. More...
 
uint16_t GetVhtOperationalChannelWidth (void) const
 Determine the VHT operational channel width (in MHz). More...
 
void SetAddress (Mac48Address address) override
 
void SetBeaconInterval (Time interval)
 
void SetBufferStatus (uint8_t tid, Mac48Address address, uint8_t size)
 Store the value of the Queue Size subfield of the last QoS Data or QoS Null frame received from the station with the given MAC address and belonging to the given TID. More...
 
void SetLinkUpCallback (Callback< void > linkUp) override
 
void SetWifiRemoteStationManager (const Ptr< WifiRemoteStationManager > stationManager) override
 
bool SupportsSendFrom (void) const override
 
- Public Member Functions inherited from ns3::RegularWifiMac
 RegularWifiMac ()
 
virtual ~RegularWifiMac ()
 
void ConfigureStandard (WifiStandard standard) override
 
void Enqueue (Ptr< Packet > packet, Mac48Address to, Mac48Address from) override
 
Mac48Address GetAddress (void) const override
 
Mac48Address GetBssid (void) const override
 
ExtendedCapabilities GetExtendedCapabilities (void) const
 Return the extended capabilities of the device. More...
 
Ptr< FrameExchangeManagerGetFrameExchangeManager (void) const
 Get the Frame Exchange Manager. More...
 
HeCapabilities GetHeCapabilities (void) const
 Return the HE capabilities of the device. More...
 
HtCapabilities GetHtCapabilities (void) const
 Return the HT capabilities of the device. More...
 
Ptr< QosTxopGetQosTxop (AcIndex ac) const
 Accessor for a specified EDCA object. More...
 
Ptr< QosTxopGetQosTxop (uint8_t tid) const
 Accessor for a specified EDCA object. More...
 
bool GetShortSlotTimeSupported (void) const override
 
Ssid GetSsid (void) const override
 
Ptr< TxopGetTxop (void) const
 Accessor for the DCF object. More...
 
TypeOfStation GetTypeOfStation (void) const override
 Return the type of station. More...
 
VhtCapabilities GetVhtCapabilities (void) const
 Return the VHT capabilities of the device. More...
 
Ptr< WifiPhyGetWifiPhy (void) const override
 
Ptr< WifiRemoteStationManagerGetWifiRemoteStationManager (void) const override
 
void ResetWifiPhy (void) override
 Remove currently attached WifiPhy device from this MAC. More...
 
void SetAddress (Mac48Address address) override
 
void SetBssid (Mac48Address bssid)
 
void SetCtsToSelfSupported (bool enable)
 Enable or disable CTS-to-self feature. More...
 
void SetForwardUpCallback (ForwardUpCallback upCallback) override
 
void SetLinkDownCallback (Callback< void > linkDown) override
 
void SetLinkUpCallback (Callback< void > linkUp) override
 
void SetPromisc (void) override
 Sets the interface in promiscuous mode. More...
 
void SetShortSlotTimeSupported (bool enable) override
 Enable or disable short slot time feature. More...
 
void SetSsid (Ssid ssid) override
 
void SetWifiPhy (const Ptr< WifiPhy > phy) override
 
void SetWifiRemoteStationManager (const Ptr< WifiRemoteStationManager > stationManager) override
 
bool SupportsSendFrom (void) const override
 
- Public Member Functions inherited from ns3::WifiMac
Ptr< NetDeviceGetDevice (void) const
 Return the device this PHY is associated with. More...
 
Ptr< HeConfigurationGetHeConfiguration (void) const
 
Ptr< HtConfigurationGetHtConfiguration (void) const
 
Ptr< VhtConfigurationGetVhtConfiguration (void) const
 
void NotifyPromiscRx (Ptr< const Packet > packet)
 
void NotifyRx (Ptr< const Packet > packet)
 
void NotifyRxDrop (Ptr< const Packet > packet)
 
void NotifyTx (Ptr< const Packet > packet)
 
void NotifyTxDrop (Ptr< const Packet > packet)
 
void SetDevice (const Ptr< NetDevice > device)
 Sets the device this PHY is associated with. More...
 
- Public Member Functions inherited from ns3::Object
 Object ()
 Constructor. More...
 
virtual ~Object ()
 Destructor. More...
 
void AggregateObject (Ptr< Object > other)
 Aggregate two Objects together. More...
 
void Dispose (void)
 Dispose of this Object. More...
 
AggregateIterator GetAggregateIterator (void) const
 Get an iterator to the Objects aggregated to this one. More...
 
virtual TypeId GetInstanceTypeId (void) const
 Get the most derived TypeId for this Object. More...
 
template<typename T >
Ptr< T > GetObject (void) const
 Get a pointer to the requested aggregated Object. More...
 
template<typename T >
Ptr< T > GetObject (TypeId tid) const
 Get a pointer to the requested aggregated Object by TypeId. More...
 
template<>
Ptr< ObjectGetObject () const
 Specialization of () for objects of type ns3::Object. More...
 
template<>
Ptr< ObjectGetObject (TypeId tid) const
 Specialization of (TypeId tid) for objects of type ns3::Object. More...
 
void Initialize (void)
 Invoke DoInitialize on all Objects aggregated to this one. More...
 
bool IsInitialized (void) const
 Check if the object has been initialized. More...
 
- Public Member Functions inherited from ns3::SimpleRefCount< Object, ObjectBase, ObjectDeleter >
 SimpleRefCount ()
 Default constructor. More...
 
 SimpleRefCount (const SimpleRefCount &o)
 Copy constructor. More...
 
uint32_t GetReferenceCount (void) const
 Get the reference count of the object. More...
 
SimpleRefCountoperator= (const SimpleRefCount &o)
 Assignment operator. More...
 
void Ref (void) const
 Increment the reference count. More...
 
void Unref (void) const
 Decrement the reference count. More...
 
- Public Member Functions inherited from ns3::ObjectBase
virtual ~ObjectBase ()
 Virtual destructor. More...
 
void GetAttribute (std::string name, AttributeValue &value) const
 Get the value of an attribute, raising fatal errors if unsuccessful. More...
 
bool GetAttributeFailSafe (std::string name, AttributeValue &value) const
 Get the value of an attribute without raising erros. More...
 
void SetAttribute (std::string name, const AttributeValue &value)
 Set a single attribute, raising fatal errors if unsuccessful. More...
 
bool SetAttributeFailSafe (std::string name, const AttributeValue &value)
 Set a single attribute without raising errors. More...
 
bool TraceConnect (std::string name, std::string context, const CallbackBase &cb)
 Connect a TraceSource to a Callback with a context. More...
 
bool TraceConnectWithoutContext (std::string name, const CallbackBase &cb)
 Connect a TraceSource to a Callback without a context. More...
 
bool TraceDisconnect (std::string name, std::string context, const CallbackBase &cb)
 Disconnect from a TraceSource a Callback previously connected with a context. More...
 
bool TraceDisconnectWithoutContext (std::string name, const CallbackBase &cb)
 Disconnect from a TraceSource a Callback previously connected without a context. More...
 

Static Public Member Functions

static TypeId GetTypeId (void)
 Get the type ID. More...
 
- Static Public Member Functions inherited from ns3::RegularWifiMac
static TypeId GetTypeId (void)
 Get the type ID. More...
 
- Static Public Member Functions inherited from ns3::WifiMac
static TypeId GetTypeId (void)
 Get the type ID. More...
 
- Static Public Member Functions inherited from ns3::Object
static TypeId GetTypeId (void)
 Register this type. More...
 
- Static Public Member Functions inherited from ns3::ObjectBase
static TypeId GetTypeId (void)
 Get the type ID. More...
 

Private Types

typedef void(* AssociationCallback) (uint16_t aid, Mac48Address address)
 TracedCallback signature for association/deassociation events. More...
 

Private Member Functions

void DeaggregateAmsduAndForward (Ptr< WifiMacQueueItem > mpdu) override
 This method is called to de-aggregate an A-MSDU and forward the constituent packets up the stack. More...
 
void DoDispose (void) override
 Destructor implementation. More...
 
void DoInitialize (void) override
 Initialize() implementation. More...
 
void ForwardDown (Ptr< Packet > packet, Mac48Address from, Mac48Address to)
 Forward the packet down to DCF/EDCAF (enqueue the packet). More...
 
void ForwardDown (Ptr< Packet > packet, Mac48Address from, Mac48Address to, uint8_t tid)
 Forward the packet down to DCF/EDCAF (enqueue the packet). More...
 
CapabilityInformation GetCapabilities (void) const
 Return the Capability information of the current AP. More...
 
DsssParameterSet GetDsssParameterSet (void) const
 Return the DSSS Parameter Set that we support. More...
 
EdcaParameterSet GetEdcaParameterSet (void) const
 Return the EDCA Parameter Set of the current AP. More...
 
ErpInformation GetErpInformation (void) const
 Return the ERP information of the current AP. More...
 
HeOperation GetHeOperation (void) const
 Return the HE operation of the current AP. More...
 
HtOperation GetHtOperation (void) const
 Return the HT operation of the current AP. More...
 
uint16_t GetNextAssociationId (void)
 
SupportedRates GetSupportedRates (void) const
 Return an instance of SupportedRates that contains all rates that we support including HT rates. More...
 
bool GetUseNonErpProtection (void) const
 Return whether protection for non-ERP stations is used in the BSS. More...
 
VhtOperation GetVhtOperation (void) const
 Return the VHT operation of the current AP. More...
 
void Receive (Ptr< WifiMacQueueItem > mpdu) override
 This method acts as the MacRxMiddle receive callback and is invoked to notify us that a frame has been received. More...
 
void SendAssocResp (Mac48Address to, bool success, bool isReassoc)
 Forward an association or a reassociation response packet to the DCF. More...
 
void SendOneBeacon (void)
 Forward a beacon packet to the beacon special DCF. More...
 
void SendProbeResp (Mac48Address to)
 Forward a probe response packet to the DCF. More...
 
void SetBeaconGeneration (bool enable)
 Enable or disable beacon generation of the AP. More...
 
void TxFailed (uint8_t timeoutReason, Ptr< const WifiMacQueueItem > mpdu, const WifiTxVector &txVector)
 The packet we sent was successfully received by the receiver (i.e. More...
 
void TxOk (Ptr< const WifiMacQueueItem > mpdu)
 The packet we sent was successfully received by the receiver (i.e. More...
 
void UpdateShortPreambleEnabled (void)
 Update whether short preamble should be enabled or not in the BSS. More...
 
void UpdateShortSlotTimeEnabled (void)
 Update whether short slot time should be enabled or not in the BSS. More...
 

Private Attributes

std::unordered_map< Mac48Address, uint16_t, WifiAddressHashm_addressIdMap
 Maps MAC addresses of associated stations to their association ID. More...
 
TracedCallback< uint16_t, Mac48Addressm_assocLogger
 association logger More...
 
EventId m_beaconEvent
 Event to generate one beacon. More...
 
Time m_beaconInterval
 Beacon interval. More...
 
Ptr< UniformRandomVariablem_beaconJitter
 UniformRandomVariable used to randomize the time of the first beacon. More...
 
Ptr< Txopm_beaconTxop
 Dedicated Txop for beacons. More...
 
Time m_bsrLifetime
 Lifetime of Buffer Status Reports. More...
 
std::unordered_map< WifiAddressTidPair, bsrType, WifiAddressTidHashm_bufferStatus
 Per (MAC address, TID) buffer status reports. More...
 
TracedCallback< uint16_t, Mac48Addressm_deAssocLogger
 deassociation logger More...
 
bool m_enableBeaconGeneration
 Flag whether beacons are being generated. More...
 
bool m_enableBeaconJitter
 Flag whether the first beacon should be generated at random time. More...
 
bool m_enableNonErpProtection
 Flag whether protection mechanism is used or not when non-ERP STAs are present within the BSS. More...
 
uint16_t m_numNonErpStations
 Number of non-ERP stations currently associated to the AP. More...
 
uint16_t m_numNonHtStations
 Number of non-HT stations currently associated to the AP. More...
 
bool m_shortPreambleEnabled
 Flag whether short preamble is enabled in the BSS. More...
 
bool m_shortSlotTimeEnabled
 Flag whether short slot time is enabled within the BSS. More...
 
std::map< uint16_t, Mac48Addressm_staList
 Map of all stations currently associated to the AP with their association ID. More...
 

Additional Inherited Members

- Public Types inherited from ns3::WifiMac
typedef Callback< void, Ptr< const Packet >, Mac48Address, Mac48AddressForwardUpCallback
 This type defines the callback of a higher layer that a WifiMac(-derived) object invokes to pass a packet up the stack. More...
 
- Protected Types inherited from ns3::RegularWifiMac
typedef std::map< AcIndex, Ptr< QosTxop > > EdcaQueues
 This type defines a mapping between an Access Category index, and a pointer to the corresponding channel access function. More...
 
- Protected Member Functions inherited from ns3::RegularWifiMac
void ConfigureContentionWindow (uint32_t cwMin, uint32_t cwMax)
 
void DoDispose () override
 Destructor implementation. More...
 
void DoInitialize () override
 Initialize() implementation. More...
 
void ForwardUp (Ptr< const Packet > packet, Mac48Address from, Mac48Address to)
 Forward the packet up to the device. More...
 
Ptr< QosTxopGetBEQueue (void) const
 Accessor for the AC_BE channel access function. More...
 
Ptr< QosTxopGetBKQueue (void) const
 Accessor for the AC_BK channel access function. More...
 
bool GetDsssSupported () const
 Return whether the device supports DSSS. More...
 
bool GetErpSupported () const
 Return whether the device supports ERP. More...
 
bool GetHeSupported () const
 Return whether the device supports HE. More...
 
bool GetHtSupported () const
 Return whether the device supports HT. More...
 
bool GetQosSupported () const
 Return whether the device supports QoS. More...
 
bool GetVhtSupported () const
 Return whether the device supports VHT. More...
 
Ptr< QosTxopGetVIQueue (void) const
 Accessor for the AC_VI channel access function. More...
 
Ptr< QosTxopGetVOQueue (void) const
 Accessor for the AC_VO channel access function. More...
 
void SetDsssSupported (bool enable)
 Enable or disable DSSS support for the device. More...
 
void SetErpSupported (bool enable)
 Enable or disable ERP support for the device. More...
 
virtual void SetQosSupported (bool enable)
 Enable or disable QoS support for the device. More...
 
void SetTypeOfStation (TypeOfStation type) override
 This method is invoked by a subclass to specify what type of station it is implementing. More...
 
void SetupFrameExchangeManager (void)
 Create a Frame Exchange Manager depending on the supported version of the standard. More...
 
- Protected Member Functions inherited from ns3::WifiMac
void ConfigureDcf (Ptr< Txop > dcf, uint32_t cwmin, uint32_t cwmax, bool isDsss, AcIndex ac)
 
- Protected Member Functions inherited from ns3::Object
 Object (const Object &o)
 Copy an Object. More...
 
virtual void NotifyNewAggregate (void)
 Notify all Objects aggregated to this one of a new Object being aggregated. More...
 
- Protected Member Functions inherited from ns3::ObjectBase
void ConstructSelf (const AttributeConstructionList &attributes)
 Complete construction of ObjectBase; invoked by derived classes. More...
 
virtual void NotifyConstructionCompleted (void)
 Notifier called once the ObjectBase is fully constructed. More...
 
- Protected Attributes inherited from ns3::RegularWifiMac
Ptr< ChannelAccessManagerm_channelAccessManager
 channel access manager More...
 
EdcaQueues m_edca
 This is a map from Access Category index to the corresponding channel access function. More...
 
Ptr< FrameExchangeManagerm_feManager
 Frame Exchange Manager. More...
 
ForwardUpCallback m_forwardUp
 Callback to forward packet up the stack. More...
 
Callback< void > m_linkDown
 Callback when a link is down. More...
 
Callback< void > m_linkUp
 Callback when a link is up. More...
 
Ptr< WifiPhym_phy
 Wifi PHY. More...
 
Ptr< MacRxMiddlem_rxMiddle
 RX middle (defragmentation etc.) More...
 
Ssid m_ssid
 Service Set ID (SSID) More...
 
Ptr< WifiRemoteStationManagerm_stationManager
 Remote station manager (rate control, RTS/CTS/fragmentation thresholds etc.) More...
 
Ptr< MacTxMiddlem_txMiddle
 TX middle (aggregation etc.) More...
 
Ptr< Txopm_txop
 This holds a pointer to the TXOP instance for this WifiMac - used for transmission of frames to non-QoS peers. More...
 

Detailed Description

Wi-Fi AP state machine

Handle association, dis-association and authentication, of STAs within an infrastructure BSS.


Config Paths

ns3::ApWifiMac is accessible through the following paths with Config::Set and Config::Connect:

  • "/NodeList/[i]/DeviceList/[i]/$ns3::WifiNetDevice/Mac/$ns3::RegularWifiMac/$ns3::ApWifiMac"
  • "/NodeList/[i]/DeviceList/[i]/$ns3::WifiNetDevice/Mac/$ns3::ApWifiMac"

Attributes

  • BeaconInterval: Delay between two beacons
    • Set with class: ns3::TimeValue
    • Underlying type: Time -9.22337e+18ns:+9.22337e+18ns
    • Initial value: +1.024e+08ns
    • Flags: construct write read
  • BeaconJitter: A uniform random variable to cause the initial beacon starting time (after simulation time 0) to be distributed between 0 and the BeaconInterval.
  • EnableBeaconJitter: If beacons are enabled, whether to jitter the initial send event.
    • Set with class: BooleanValue
    • Underlying type: bool
    • Initial value: true
    • Flags: construct write read
  • BeaconGeneration: Whether or not beacons are generated.
    • Set with class: BooleanValue
    • Underlying type: bool
    • Initial value: true
    • Flags: construct write
  • EnableNonErpProtection: Whether or not protection mechanism should be used when non-ERP STAs are present within the BSS.This parameter is only used when ERP is supported by the AP.
    • Set with class: BooleanValue
    • Underlying type: bool
    • Initial value: true
    • Flags: construct write read
  • BsrLifetime: Lifetime of Buffer Status Reports received from stations.
    • Set with class: ns3::TimeValue
    • Underlying type: Time -9.22337e+18ns:+9.22337e+18ns
    • Initial value: +2e+07ns
    • Flags: construct write read

Attributes defined in parent class ns3::RegularWifiMac

  • QosSupported: This Boolean attribute is set to enable 802.11e/WMM-style QoS support at this STA.
    • Set with class: BooleanValue
    • Underlying type: bool
    • Initial value: false
    • Flags: construct write read
  • CtsToSelfSupported: Use CTS to Self when using a rate that is not in the basic rate set.
    • Set with class: BooleanValue
    • Underlying type: bool
    • Initial value: false
    • Flags: construct write
  • VO_MaxAmsduSize: Maximum length in bytes of an A-MSDU for AC_VO access class (capped to 7935 for HT PPDUs and 11398 for VHT/HE PPDUs). Value 0 means A-MSDU aggregation is disabled for that AC.
    • Set with class: ns3::UintegerValue
    • Underlying type: uint16_t 0:11398
    • Initial value: 0
    • Flags: construct write read
  • VI_MaxAmsduSize: Maximum length in bytes of an A-MSDU for AC_VI access class (capped to 7935 for HT PPDUs and 11398 for VHT/HE PPDUs). Value 0 means A-MSDU aggregation is disabled for that AC.
    • Set with class: ns3::UintegerValue
    • Underlying type: uint16_t 0:11398
    • Initial value: 0
    • Flags: construct write read
  • BE_MaxAmsduSize: Maximum length in bytes of an A-MSDU for AC_BE access class (capped to 7935 for HT PPDUs and 11398 for VHT/HE PPDUs). Value 0 means A-MSDU aggregation is disabled for that AC.
    • Set with class: ns3::UintegerValue
    • Underlying type: uint16_t 0:11398
    • Initial value: 0
    • Flags: construct write read
  • BK_MaxAmsduSize: Maximum length in bytes of an A-MSDU for AC_BK access class (capped to 7935 for HT PPDUs and 11398 for VHT/HE PPDUs). Value 0 means A-MSDU aggregation is disabled for that AC.
    • Set with class: ns3::UintegerValue
    • Underlying type: uint16_t 0:11398
    • Initial value: 0
    • Flags: construct write read
  • VO_MaxAmpduSize: Maximum length in bytes of an A-MPDU for AC_VO access class (capped to 65535 for HT PPDUs, 1048575 for VHT PPDUs, and 6500631 for HE PPDUs). Value 0 means A-MPDU aggregation is disabled for that AC.
    • Set with class: ns3::UintegerValue
    • Underlying type: uint32_t 0:6500631
    • Initial value: 0
    • Flags: construct write read
  • VI_MaxAmpduSize: Maximum length in bytes of an A-MPDU for AC_VI access class (capped to 65535 for HT PPDUs, 1048575 for VHT PPDUs, and 6500631 for HE PPDUs). Value 0 means A-MPDU aggregation is disabled for that AC.
    • Set with class: ns3::UintegerValue
    • Underlying type: uint32_t 0:6500631
    • Initial value: 65535
    • Flags: construct write read
  • BE_MaxAmpduSize: Maximum length in bytes of an A-MPDU for AC_BE access class (capped to 65535 for HT PPDUs, 1048575 for VHT PPDUs, and 6500631 for HE PPDUs). Value 0 means A-MPDU aggregation is disabled for that AC.
    • Set with class: ns3::UintegerValue
    • Underlying type: uint32_t 0:6500631
    • Initial value: 65535
    • Flags: construct write read
  • BK_MaxAmpduSize: Maximum length in bytes of an A-MPDU for AC_BK access class (capped to 65535 for HT PPDUs, 1048575 for VHT PPDUs, and 6500631 for HE PPDUs). Value 0 means A-MPDU aggregation is disabled for that AC.
    • Set with class: ns3::UintegerValue
    • Underlying type: uint32_t 0:6500631
    • Initial value: 0
    • Flags: construct write read
  • VO_BlockAckThreshold: If number of packets in VO queue reaches this value, block ack mechanism is used. If this value is 0, block ack is never used.When A-MPDU is enabled, block ack mechanism is used regardless of this value.
    • Set with class: ns3::UintegerValue
    • Underlying type: uint8_t 0:64
    • Initial value: 0
    • Flags: construct write
  • VI_BlockAckThreshold: If number of packets in VI queue reaches this value, block ack mechanism is used. If this value is 0, block ack is never used.When A-MPDU is enabled, block ack mechanism is used regardless of this value.
    • Set with class: ns3::UintegerValue
    • Underlying type: uint8_t 0:64
    • Initial value: 0
    • Flags: construct write
  • BE_BlockAckThreshold: If number of packets in BE queue reaches this value, block ack mechanism is used. If this value is 0, block ack is never used.When A-MPDU is enabled, block ack mechanism is used regardless of this value.
    • Set with class: ns3::UintegerValue
    • Underlying type: uint8_t 0:64
    • Initial value: 0
    • Flags: construct write
  • BK_BlockAckThreshold: If number of packets in BK queue reaches this value, block ack mechanism is used. If this value is 0, block ack is never used.When A-MPDU is enabled, block ack mechanism is used regardless of this value.
    • Set with class: ns3::UintegerValue
    • Underlying type: uint8_t 0:64
    • Initial value: 0
    • Flags: construct write
  • VO_BlockAckInactivityTimeout: Represents max time (blocks of 1024 microseconds) allowed for block ackinactivity for AC_VO. If this value isn't equal to 0 a timer start after that ablock ack setup is completed and will be reset every time that a block ackframe is received. If this value is 0, block ack inactivity timeout won't be used.
    • Set with class: ns3::UintegerValue
    • Underlying type: uint16_t 0:65535
    • Initial value: 0
    • Flags: construct write
  • VI_BlockAckInactivityTimeout: Represents max time (blocks of 1024 microseconds) allowed for block ackinactivity for AC_VI. If this value isn't equal to 0 a timer start after that ablock ack setup is completed and will be reset every time that a block ackframe is received. If this value is 0, block ack inactivity timeout won't be used.
    • Set with class: ns3::UintegerValue
    • Underlying type: uint16_t 0:65535
    • Initial value: 0
    • Flags: construct write
  • BE_BlockAckInactivityTimeout: Represents max time (blocks of 1024 microseconds) allowed for block ackinactivity for AC_BE. If this value isn't equal to 0 a timer start after that ablock ack setup is completed and will be reset every time that a block ackframe is received. If this value is 0, block ack inactivity timeout won't be used.
    • Set with class: ns3::UintegerValue
    • Underlying type: uint16_t 0:65535
    • Initial value: 0
    • Flags: construct write
  • BK_BlockAckInactivityTimeout: Represents max time (blocks of 1024 microseconds) allowed for block ackinactivity for AC_BK. If this value isn't equal to 0 a timer start after that ablock ack setup is completed and will be reset every time that a block ackframe is received. If this value is 0, block ack inactivity timeout won't be used.
    • Set with class: ns3::UintegerValue
    • Underlying type: uint16_t 0:65535
    • Initial value: 0
    • Flags: construct write
  • ShortSlotTimeSupported: Whether or not short slot time is supported (only used by ERP APs or STAs).
    • Set with class: BooleanValue
    • Underlying type: bool
    • Initial value: true
    • Flags: construct write read
  • Txop: The Txop object.
  • VO_Txop: Queue that manages packets belonging to AC_VO access class.
  • VI_Txop: Queue that manages packets belonging to AC_VI access class.
  • BE_Txop: Queue that manages packets belonging to AC_BE access class.
  • BK_Txop: Queue that manages packets belonging to AC_BK access class.

Attributes defined in parent class ns3::WifiMac

  • Ssid: The ssid we want to belong to.
    • Set with class: SsidValue
    • Underlying type: Ssid
    • Initial value: default
    • Flags: construct write read

TraceSources

TraceSources defined in parent class ns3::RegularWifiMac

  • TxOkHeader: The header of successfully transmitted packet.
    Callback signature: ns3::WifiMacHeader::TracedCallback
  • TxErrHeader: The header of unsuccessfully transmitted packet.
    Callback signature: ns3::WifiMacHeader::TracedCallback
  • AckedMpdu: An MPDU that was successfully acknowledged, via either a Normal Ack or a Block Ack.
    Callback signature: ns3::WifiMacQueueItem::TracedCallback
  • NAckedMpdu: An MPDU that was negatively acknowledged via a Block Ack.
    Callback signature: ns3::WifiMacQueueItem::TracedCallback
  • DroppedMpdu: An MPDU that was dropped for the given reason (see WifiMacDropReason).
    Callback signature: ns3::RegularWifiMac::DroppedMpduCallback
  • MpduResponseTimeout: An MPDU whose response was not received before the timeout, along with an identifier of the type of timeout (see WifiTxTimer::Reason) and the TXVECTOR used to transmit the MPDU. This trace source is fired when a CTS is missing after an RTS or a Normal Ack is missing after an MPDU or after a DL MU PPDU acknowledged in SU format.
    Callback signature: ns3::RegularWifiMac::MpduResponseTimeoutCallback
  • PsduResponseTimeout: A PSDU whose response was not received before the timeout, along with an identifier of the type of timeout (see WifiTxTimer::Reason) and the TXVECTOR used to transmit the PSDU. This trace source is fired when a BlockAck is missing after an A-MPDU, a BlockAckReq (possibly in the context of the acknowledgment of a DL MU PPDU in SU format) or a TB PPDU (in the latter case the missing BlockAck is a Multi-STA BlockAck).
    Callback signature: ns3::RegularWifiMac::PsduResponseTimeoutCallback
  • PsduMapResponseTimeout: A PSDU map for which not all the responses were received before the timeout, along with an identifier of the type of timeout (see WifiTxTimer::Reason), the set of MAC addresses of the stations that did not respond and the total number of stations that had to respond. This trace source is fired when not all the addressed stations responded to an MU-BAR Trigger frame (either sent as a SU frame or aggregated to PSDUs in the DL MU PPDU), a Basic Trigger Frame or a BSRP Trigger Frame.
    Callback signature: ns3::RegularWifiMac::PsduMapResponseTimeoutCallback

TraceSources defined in parent class ns3::WifiMac

  • MacTx: A packet has been received from higher layers and is being processed in preparation for queueing for transmission.
    Callback signature: ns3::Packet::TracedCallback
  • MacTxDrop: A packet has been dropped in the MAC layer before being queued for transmission. This trace source is fired, e.g., when an AP's MAC receives from the upper layer a packet destined to a station that is not associated with the AP or a STA's MAC receives a packet from the upper layer while it is not associated with any AP.
    Callback signature: ns3::Packet::TracedCallback
  • MacPromiscRx: A packet has been received by this device, has been passed up from the physical layer and is being forwarded up the local protocol stack. This is a promiscuous trace.
    Callback signature: ns3::Packet::TracedCallback
  • MacRx: A packet has been received by this device, has been passed up from the physical layer and is being forwarded up the local protocol stack. This is a non-promiscuous trace.
    Callback signature: ns3::Packet::TracedCallback
  • MacRxDrop: A packet has been dropped in the MAC layer after it has been passed up from the physical layer.
    Callback signature: ns3::Packet::TracedCallback

Size of this type is 752 bytes (on a 64-bit architecture).

Definition at line 48 of file ap-wifi-mac.h.

Member Typedef Documentation

◆ AssociationCallback

typedef void(* ns3::ApWifiMac::AssociationCallback) (uint16_t aid, Mac48Address address)
private

TracedCallback signature for association/deassociation events.

Parameters
aidthe AID of the station
addressthe MAC address of the station

Definition at line 333 of file ap-wifi-mac.h.

Constructor & Destructor Documentation

◆ ApWifiMac()

◆ ~ApWifiMac()

ns3::ApWifiMac::~ApWifiMac ( )
virtual

Definition at line 117 of file ap-wifi-mac.cc.

References m_addressIdMap, m_staList, and NS_LOG_FUNCTION.

Member Function Documentation

◆ AssignStreams()

int64_t ns3::ApWifiMac::AssignStreams ( int64_t  stream)

Assign a fixed random variable stream number to the random variables used by this model.

Return the number of streams (possibly zero) that have been assigned.

Parameters
streamfirst stream index to use
Returns
the number of stream indices assigned by this model

Definition at line 203 of file ap-wifi-mac.cc.

References m_beaconJitter, NS_LOG_FUNCTION, and ns3::RandomVariableStream::SetStream().

+ Here is the call graph for this function:

◆ DeaggregateAmsduAndForward()

void ns3::ApWifiMac::DeaggregateAmsduAndForward ( Ptr< WifiMacQueueItem mpdu)
overrideprivatevirtual

This method is called to de-aggregate an A-MSDU and forward the constituent packets up the stack.

We override the WifiMac version here because, as an AP, we also need to think about redistributing to other associated STAs.

Parameters
mpduthe MPDU containing the A-MSDU.

Reimplemented from ns3::RegularWifiMac.

Definition at line 1323 of file ap-wifi-mac.cc.

References ForwardDown(), ns3::RegularWifiMac::ForwardUp(), ns3::RegularWifiMac::GetAddress(), ns3::WifiMacQueueItem::GetHeader(), ns3::WifiMacHeader::GetQosTid(), NS_LOG_DEBUG, NS_LOG_FUNCTION, and ns3::PeekPointer().

Referenced by Receive().

+ Here is the call graph for this function:
+ Here is the caller graph for this function:

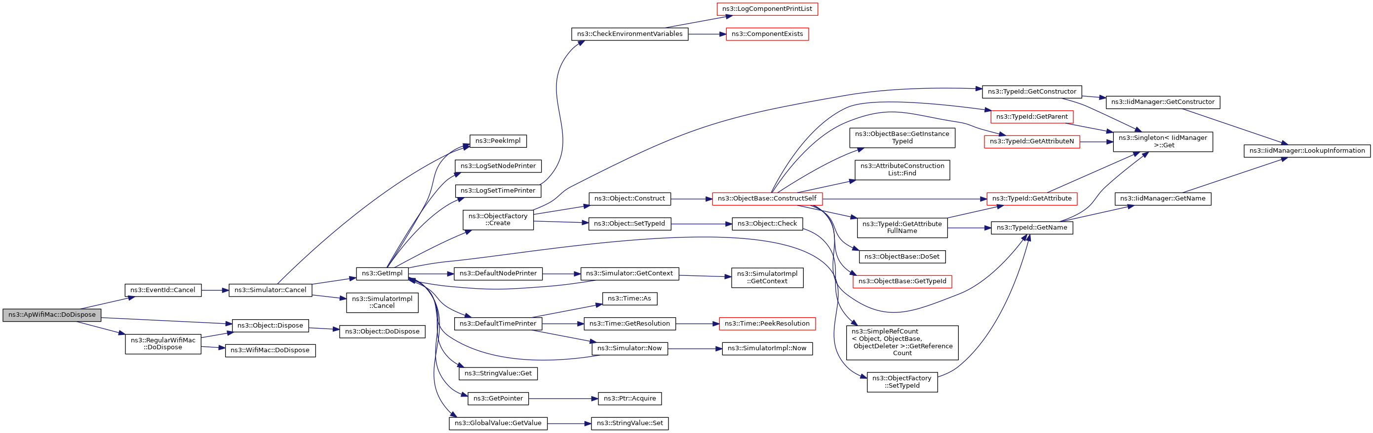
◆ DoDispose()

void ns3::ApWifiMac::DoDispose ( void  )
overrideprivatevirtual

Destructor implementation.

This method is called by Dispose() or by the Object's destructor, whichever comes first.

Subclasses are expected to implement their real destruction code in an overridden version of this method and chain up to their parent's implementation once they are done. i.e, for simplicity, the destructor of every subclass should be empty and its content should be moved to the associated DoDispose() method.

It is safe to call GetObject() from within this method.

Reimplemented from ns3::WifiMac.

Definition at line 125 of file ap-wifi-mac.cc.

References ns3::EventId::Cancel(), ns3::Object::Dispose(), ns3::RegularWifiMac::DoDispose(), m_beaconEvent, m_beaconTxop, m_enableBeaconGeneration, and NS_LOG_FUNCTION.

+ Here is the call graph for this function:

◆ DoInitialize()

void ns3::ApWifiMac::DoInitialize ( void  )
overrideprivatevirtual

Initialize() implementation.

This method is called only once by Initialize(). If the user calls Initialize() multiple times, DoInitialize() is called only the first time.

Subclasses are expected to override this method and chain up to their parent's implementation once they are done. It is safe to call GetObject() and AggregateObject() from within this method.

Reimplemented from ns3::Object.

Definition at line 1344 of file ap-wifi-mac.cc.

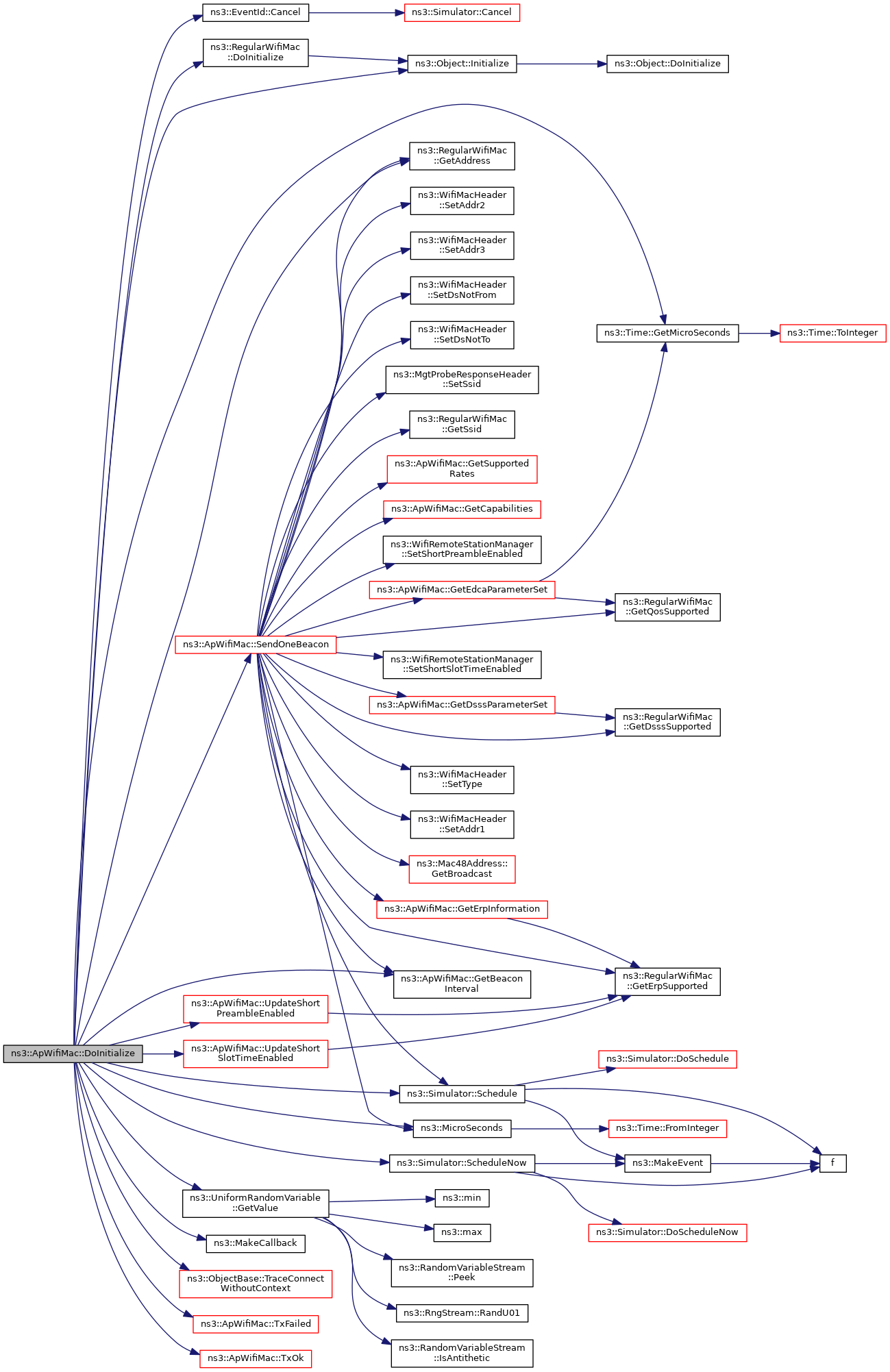
References ns3::EventId::Cancel(), ns3::RegularWifiMac::DoInitialize(), ns3::RegularWifiMac::GetAddress(), GetBeaconInterval(), ns3::Time::GetMicroSeconds(), ns3::UniformRandomVariable::GetValue(), ns3::Object::Initialize(), m_beaconEvent, m_beaconJitter, m_beaconTxop, m_enableBeaconGeneration, m_enableBeaconJitter, ns3::MakeCallback(), ns3::MicroSeconds(), NS_ABORT_IF, NS_LOG_DEBUG, NS_LOG_FUNCTION, ns3::Simulator::Schedule(), ns3::Simulator::ScheduleNow(), SendOneBeacon(), ns3::ObjectBase::TraceConnectWithoutContext(), TxFailed(), TxOk(), UpdateShortPreambleEnabled(), and UpdateShortSlotTimeEnabled().

+ Here is the call graph for this function:

◆ Enqueue() [1/2]

void ns3::ApWifiMac::Enqueue ( Ptr< Packet packet,
Mac48Address  to 
)
overridevirtual
Parameters
packetthe packet to send.
tothe address to which the packet should be sent.

The packet should be enqueued in a TX queue, and should be dequeued as soon as the DCF function determines that access it granted to this MAC.

Implements ns3::RegularWifiMac.

Definition at line 363 of file ap-wifi-mac.cc.

References ns3::RegularWifiMac::GetAddress(), and NS_LOG_FUNCTION.

+ Here is the call graph for this function:

◆ Enqueue() [2/2]

void ns3::ApWifiMac::Enqueue ( Ptr< Packet packet,
Mac48Address  to,
Mac48Address  from 
)
overridevirtual
Parameters
packetthe packet to send.
tothe address to which the packet should be sent.
fromthe address from which the packet should be sent.

The packet should be enqueued in a TX queue, and should be dequeued as soon as the DCF function determines that access it granted to this MAC. The extra parameter "from" allows this device to operate in a bridged mode, forwarding received frames without altering the source address.

Implements ns3::WifiMac.

Definition at line 349 of file ap-wifi-mac.cc.

References ForwardDown(), ns3::WifiRemoteStationManager::IsAssociated(), ns3::Mac48Address::IsGroup(), ns3::RegularWifiMac::m_stationManager, ns3::WifiMac::NotifyTxDrop(), and NS_LOG_FUNCTION.

+ Here is the call graph for this function:

◆ ForwardDown() [1/2]

void ns3::ApWifiMac::ForwardDown ( Ptr< Packet packet,
Mac48Address  from,
Mac48Address  to 
)
private

Forward the packet down to DCF/EDCAF (enqueue the packet).

This method is a wrapper for ForwardDown with traffic id.

Parameters
packetthe packet we are forwarding to DCF/EDCAF
fromthe address to be used for Address 3 field in the header
tothe address to be used for Address 1 field in the header

Definition at line 273 of file ap-wifi-mac.cc.

References ns3::RegularWifiMac::GetQosSupported(), NS_LOG_FUNCTION, and ns3::QosUtilsGetTidForPacket().

Referenced by DeaggregateAmsduAndForward(), Enqueue(), and Receive().

+ Here is the call graph for this function:
+ Here is the caller graph for this function:

◆ ForwardDown() [2/2]

void ns3::ApWifiMac::ForwardDown ( Ptr< Packet packet,
Mac48Address  from,
Mac48Address  to,
uint8_t  tid 
)
private

◆ GetAssociationId()

uint16_t ns3::ApWifiMac::GetAssociationId ( Mac48Address  addr) const
Parameters
addrthe address of the associated station
Returns
the Association ID allocated by the AP to the station, SU_STA_ID if unallocated

Definition at line 1400 of file ap-wifi-mac.cc.

References m_addressIdMap, and SU_STA_ID.

◆ GetBeaconInterval()

Time ns3::ApWifiMac::GetBeaconInterval ( void  ) const
Returns
the interval between two beacon transmissions.

Definition at line 161 of file ap-wifi-mac.cc.

References m_beaconInterval, and NS_LOG_FUNCTION.

Referenced by DoInitialize(), GetTypeId(), SendOneBeacon(), and SendProbeResp().

+ Here is the caller graph for this function:

◆ GetBufferStatus()

uint8_t ns3::ApWifiMac::GetBufferStatus ( uint8_t  tid,
Mac48Address  address 
) const

Return the value of the Queue Size subfield of the last QoS Data or QoS Null frame received from the station with the given MAC address and belonging to the given TID.

The Queue Size value is the total size, rounded up to the nearest multiple of 256 octets and expressed in units of 256 octets, of all MSDUs and A-MSDUs buffered at the STA (excluding the MSDU or A-MSDU of the present QoS Data frame). A queue size value of 254 is used for all sizes greater than 64 768 octets. A queue size value of 255 is used to indicate an unspecified or unknown size. See Section 9.2.4.5.6 of 802.11-2016

Parameters
tidthe given TID
addressthe given MAC address
Returns
the value of the Queue Size subfield

Definition at line 1412 of file ap-wifi-mac.cc.

References first::address, m_bsrLifetime, m_bufferStatus, and ns3::Simulator::Now().

Referenced by GetMaxBufferStatus().

+ Here is the call graph for this function:
+ Here is the caller graph for this function:

◆ GetCapabilities()

CapabilityInformation ns3::ApWifiMac::GetCapabilities ( void  ) const
private

Return the Capability information of the current AP.

Returns
the Capability information that we support

Definition at line 436 of file ap-wifi-mac.cc.

References m_shortPreambleEnabled, m_shortSlotTimeEnabled, NS_LOG_FUNCTION, ns3::CapabilityInformation::SetEss(), ns3::CapabilityInformation::SetShortPreamble(), and ns3::CapabilityInformation::SetShortSlotTime().

Referenced by SendAssocResp(), SendOneBeacon(), and SendProbeResp().

+ Here is the call graph for this function:
+ Here is the caller graph for this function:

◆ GetDsssParameterSet()

DsssParameterSet ns3::ApWifiMac::GetDsssParameterSet ( void  ) const
private

Return the DSSS Parameter Set that we support.

Returns
the DSSS Parameter Set that we support

Definition at line 423 of file ap-wifi-mac.cc.

References ns3::WifiPhy::GetChannelNumber(), ns3::RegularWifiMac::GetDsssSupported(), ns3::RegularWifiMac::m_phy, NS_LOG_FUNCTION, ns3::DsssParameterSet::SetCurrentChannel(), and ns3::DsssParameterSet::SetDsssSupported().

Referenced by SendOneBeacon(), and SendProbeResp().

+ Here is the call graph for this function:
+ Here is the caller graph for this function:

◆ GetEdcaParameterSet()

◆ GetErpInformation()

ErpInformation ns3::ApWifiMac::GetErpInformation ( void  ) const
private

Return the ERP information of the current AP.

Returns
the ERP information that we support

Definition at line 447 of file ap-wifi-mac.cc.

References ns3::RegularWifiMac::GetErpSupported(), GetUseNonErpProtection(), m_numNonErpStations, m_shortPreambleEnabled, NS_LOG_FUNCTION, ns3::ErpInformation::SetBarkerPreambleMode(), ns3::ErpInformation::SetErpSupported(), ns3::ErpInformation::SetNonErpPresent(), and ns3::ErpInformation::SetUseProtection().

Referenced by SendAssocResp(), SendOneBeacon(), and SendProbeResp().

+ Here is the call graph for this function:
+ Here is the caller graph for this function:

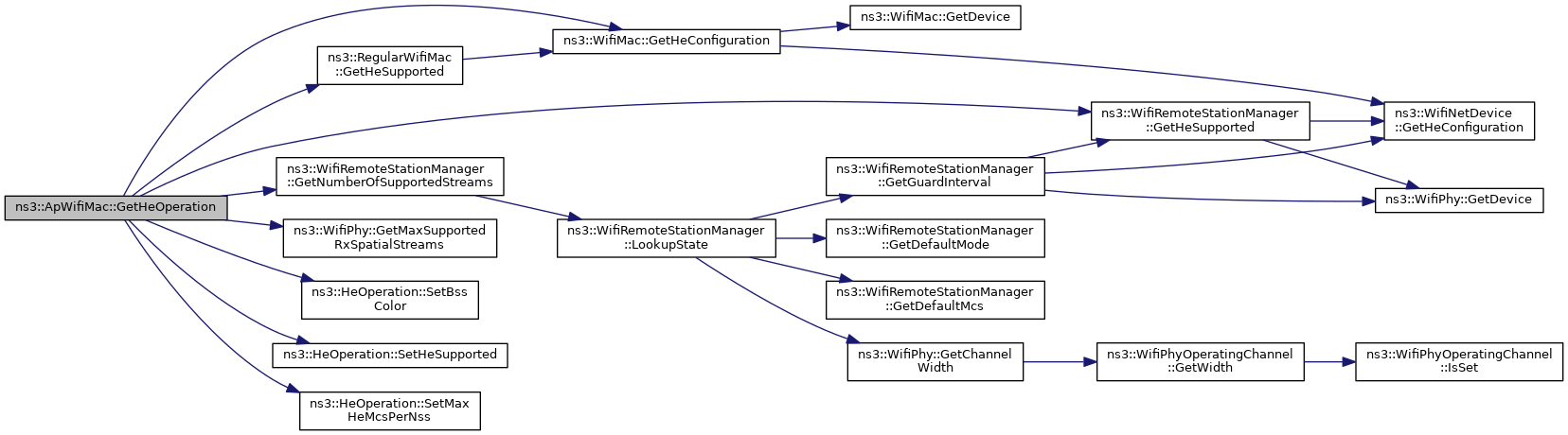
◆ GetHeOperation()

◆ GetHtOperation()

HtOperation ns3::ApWifiMac::GetHtOperation ( void  ) const
private

Return the HT operation of the current AP.

Returns
the HT operation that we support

Definition at line 517 of file ap-wifi-mac.cc.

References ns3::WifiPhy::GetChannelNumber(), ns3::WifiPhy::GetChannelWidth(), ns3::WifiRemoteStationManager::GetChannelWidthSupported(), ns3::WifiMode::GetDataRate(), ns3::WifiMac::GetHtConfiguration(), ns3::WifiRemoteStationManager::GetHtSupported(), ns3::RegularWifiMac::GetHtSupported(), ns3::WifiPhy::GetMaxSupportedTxSpatialStreams(), ns3::WifiPhy::GetMcsList(), ns3::WifiMode::GetMcsValue(), ns3::WifiRemoteStationManager::GetNMcsSupported(), ns3::WifiRemoteStationManager::GetNumberOfSupportedStreams(), ns3::WifiRemoteStationManager::GetShortGuardIntervalSupported(), m_numNonHtStations, ns3::RegularWifiMac::m_phy, m_staList, ns3::RegularWifiMac::m_stationManager, min, ns3::MIXED_MODE_PROTECTION, ns3::NO_PROTECTION, NS_ASSERT, NS_LOG_DEBUG, NS_LOG_FUNCTION, ns3::HtOperation::SetDualBeacon(), ns3::HtOperation::SetDualCtsProtection(), ns3::HtOperation::SetHtProtection(), ns3::HtOperation::SetHtSupported(), ns3::HtOperation::SetLSigTxopProtectionFullSupport(), ns3::HtOperation::SetNonGfHtStasPresent(), ns3::HtOperation::SetObssNonHtStasPresent(), ns3::HtOperation::SetPcoActive(), ns3::HtOperation::SetPhase(), ns3::HtOperation::SetPrimaryChannel(), ns3::HtOperation::SetRifsMode(), ns3::HtOperation::SetRxHighestSupportedDataRate(), ns3::HtOperation::SetRxMcsBitmask(), ns3::HtOperation::SetSecondaryChannelOffset(), ns3::HtOperation::SetStaChannelWidth(), ns3::HtOperation::SetStbcBeacon(), ns3::HtOperation::SetTxMaxNSpatialStreams(), ns3::HtOperation::SetTxMcsSetDefined(), ns3::HtOperation::SetTxRxMcsSetUnequal(), ns3::HtOperation::SetTxUnequalModulation(), and ns3::WIFI_MOD_CLASS_HT.

Referenced by SendAssocResp(), SendOneBeacon(), and SendProbeResp().

+ Here is the call graph for this function:
+ Here is the caller graph for this function:

◆ GetMaxBufferStatus()

uint8_t ns3::ApWifiMac::GetMaxBufferStatus ( Mac48Address  address) const

Return the maximum among the values of the Queue Size subfield of the last QoS Data or QoS Null frames received from the station with the given MAC address and belonging to any TID.

Parameters
addressthe given MAC address
Returns
the maximum among the values of the Queue Size subfields

Definition at line 1438 of file ap-wifi-mac.cc.

References first::address, GetBufferStatus(), and max.

+ Here is the call graph for this function:

◆ GetNextAssociationId()

uint16_t ns3::ApWifiMac::GetNextAssociationId ( void  )
private
Returns
the next Association ID to be allocated by the AP

Definition at line 1379 of file ap-wifi-mac.cc.

References m_staList, and NS_FATAL_ERROR.

Referenced by SendAssocResp().

+ Here is the caller graph for this function:

◆ GetStaList()

const std::map< uint16_t, Mac48Address > & ns3::ApWifiMac::GetStaList ( void  ) const

Get a const reference to the map of associated stations.

Each station is specified by an (association ID, MAC address) pair. Make sure not to use the returned reference after that this object has been deallocated.

Returns
a const reference to the map of associated stations

Definition at line 1394 of file ap-wifi-mac.cc.

References m_staList.

◆ GetSupportedRates()

◆ GetTypeId()

◆ GetUseNonErpProtection()

bool ns3::ApWifiMac::GetUseNonErpProtection ( void  ) const
private

Return whether protection for non-ERP stations is used in the BSS.

Returns
true if protection for non-ERP stations is used in the BSS, false otherwise

Definition at line 1371 of file ap-wifi-mac.cc.

References m_enableNonErpProtection, m_numNonErpStations, ns3::RegularWifiMac::m_stationManager, and ns3::WifiRemoteStationManager::SetUseNonErpProtection().

Referenced by GetErpInformation().

+ Here is the call graph for this function:
+ Here is the caller graph for this function:

◆ GetVhtOperation()

◆ GetVhtOperationalChannelWidth()

uint16_t ns3::ApWifiMac::GetVhtOperationalChannelWidth ( void  ) const

Determine the VHT operational channel width (in MHz).

Returns
the VHT operational channel width (in MHz).

Definition at line 256 of file ap-wifi-mac.cc.

References ns3::WifiPhy::GetChannelWidth(), ns3::WifiRemoteStationManager::GetChannelWidthSupported(), ns3::WifiRemoteStationManager::GetVhtSupported(), ns3::RegularWifiMac::m_phy, m_staList, and ns3::RegularWifiMac::m_stationManager.

Referenced by GetVhtOperation().

+ Here is the call graph for this function:
+ Here is the caller graph for this function:

◆ Receive()

void ns3::ApWifiMac::Receive ( Ptr< WifiMacQueueItem mpdu)
overrideprivatevirtual

This method acts as the MacRxMiddle receive callback and is invoked to notify us that a frame has been received.

The implementation is intended to capture logic that is going to be common to all (or most) derived classes. Specifically, handling of Block Ack management frames is dealt with here.

This method will need, however, to be overridden by derived classes so that they can perform their data handling before invoking the base version.

Parameters
mpduthe MPDU that has been received.

Reimplemented from ns3::RegularWifiMac.

Definition at line 919 of file ap-wifi-mac.cc.

References ns3::WifiRemoteStationManager::AddStationHeCapabilities(), ns3::WifiRemoteStationManager::AddStationHtCapabilities(), ns3::WifiRemoteStationManager::AddStationVhtCapabilities(), ns3::WifiRemoteStationManager::AddSupportedErpSlotTime(), ns3::WifiRemoteStationManager::AddSupportedMcs(), ns3::WifiRemoteStationManager::AddSupportedMode(), ns3::WifiRemoteStationManager::AddSupportedPhyPreamble(), ns3::Packet::Copy(), DeaggregateAmsduAndForward(), ForwardDown(), ns3::RegularWifiMac::ForwardUp(), ns3::WifiMacHeader::GetAddr1(), ns3::WifiMacHeader::GetAddr2(), ns3::WifiMacHeader::GetAddr3(), ns3::RegularWifiMac::GetAddress(), ns3::WifiRemoteStationManager::GetBasicMcs(), ns3::MgtAssocRequestHeader::GetCapabilities(), ns3::MgtReassocRequestHeader::GetCapabilities(), ns3::WifiPhy::GetChannelWidth(), ns3::WifiRemoteStationManager::GetDsssSupported(), ns3::WifiRemoteStationManager::GetErpOfdmSupported(), ns3::RegularWifiMac::GetErpSupported(), ns3::MgtAssocRequestHeader::GetExtendedCapabilities(), ns3::MgtReassocRequestHeader::GetExtendedCapabilities(), ns3::WifiMacQueueItem::GetHeader(), ns3::MgtAssocRequestHeader::GetHeCapabilities(), ns3::MgtReassocRequestHeader::GetHeCapabilities(), ns3::RegularWifiMac::GetHeSupported(), ns3::MgtAssocRequestHeader::GetHtCapabilities(), ns3::MgtReassocRequestHeader::GetHtCapabilities(), ns3::WifiRemoteStationManager::GetHtSupported(), ns3::RegularWifiMac::GetHtSupported(), ns3::WifiPhy::GetMcsList(), ns3::WifiMode::GetMcsValue(), ns3::WifiPhy::GetModeList(), ns3::WifiRemoteStationManager::GetNBasicMcs(), ns3::SupportedRates::GetNRates(), ns3::WifiMacQueueItem::GetPacket(), ns3::WifiMacHeader::GetQosTid(), ns3::VhtCapabilities::GetRxHighestSupportedLgiDataRate(), ns3::Packet::GetSize(), ns3::RegularWifiMac::GetSsid(), ns3::HeCapabilities::GetSupportedMcsAndNss(), ns3::MgtAssocRequestHeader::GetSupportedRates(), ns3::MgtReassocRequestHeader::GetSupportedRates(), ns3::MgtAssocRequestHeader::GetVhtCapabilities(), ns3::MgtReassocRequestHeader::GetVhtCapabilities(), ns3::VhtCapabilities::GetVhtCapabilitiesInfo(), ns3::RegularWifiMac::GetVhtSupported(), ns3::WifiMacHeader::HasData(), ns3::WifiRemoteStationManager::IsAssociated(), ns3::WifiMacHeader::IsAssocReq(), ns3::Mac48Address::IsBroadcast(), ns3::WifiMacHeader::IsData(), ns3::WifiMacHeader::IsDisassociation(), ns3::WifiMacHeader::IsFromDs(), ns3::Mac48Address::IsGroup(), ns3::WifiMacHeader::IsMgt(), ns3::WifiMacHeader::IsProbeReq(), ns3::WifiMacHeader::IsQosAmsdu(), ns3::WifiMacHeader::IsQosData(), ns3::WifiMacHeader::IsReassocReq(), ns3::CapabilityInformation::IsShortPreamble(), ns3::CapabilityInformation::IsShortSlotTime(), ns3::HtCapabilities::IsSupportedMcs(), ns3::SupportedRates::IsSupportedRate(), ns3::HeCapabilities::IsSupportedTxMcs(), ns3::VhtCapabilities::IsSupportedTxMcs(), ns3::WifiMacHeader::IsToDs(), m_addressIdMap, m_deAssocLogger, m_numNonErpStations, m_numNonHtStations, ns3::RegularWifiMac::m_phy, m_staList, ns3::RegularWifiMac::m_stationManager, ns3::WifiMac::NotifyRxDrop(), NS_ASSERT, NS_LOG_DEBUG, NS_LOG_FUNCTION, ns3::Packet::PeekHeader(), ns3::RegularWifiMac::Receive(), ns3::WifiRemoteStationManager::RecordDisassociated(), ns3::WifiRemoteStationManager::RecordWaitAssocTxOk(), SendAssocResp(), SendProbeResp(), third::ssid, UpdateShortPreambleEnabled(), UpdateShortSlotTimeEnabled(), ns3::WIFI_MOD_CLASS_HE, and ns3::WIFI_MOD_CLASS_VHT.

◆ SendAssocResp()

void ns3::ApWifiMac::SendAssocResp ( Mac48Address  to,
bool  success,
bool  isReassoc 
)
private

Forward an association or a reassociation response packet to the DCF.

The standard is not clear on the correct queue for management frames if QoS is supported. We always use the DCF.

Parameters
tothe address of the STA we are sending an association response to
successindicates whether the association was successful or not
isReassocindicates whether it is a reassociation response

Definition at line 731 of file ap-wifi-mac.cc.

References ns3::Packet::AddHeader(), ns3::RegularWifiMac::GetAddress(), GetCapabilities(), ns3::WifiRemoteStationManager::GetDsssSupported(), GetEdcaParameterSet(), GetErpInformation(), ns3::WifiRemoteStationManager::GetErpOfdmSupported(), ns3::RegularWifiMac::GetErpSupported(), ns3::RegularWifiMac::GetExtendedCapabilities(), ns3::RegularWifiMac::GetHeCapabilities(), GetHeOperation(), ns3::RegularWifiMac::GetHeSupported(), ns3::RegularWifiMac::GetHtCapabilities(), GetHtOperation(), ns3::WifiRemoteStationManager::GetHtSupported(), ns3::RegularWifiMac::GetHtSupported(), GetNextAssociationId(), ns3::RegularWifiMac::GetQosSupported(), GetSupportedRates(), ns3::RegularWifiMac::GetVhtCapabilities(), GetVhtOperation(), ns3::RegularWifiMac::GetVhtSupported(), m_addressIdMap, m_assocLogger, m_numNonErpStations, m_numNonHtStations, m_staList, ns3::RegularWifiMac::m_stationManager, ns3::RegularWifiMac::m_txop, NS_LOG_FUNCTION, ns3::Txop::Queue(), ns3::WifiMacHeader::SetAddr1(), ns3::WifiMacHeader::SetAddr2(), ns3::WifiMacHeader::SetAddr3(), ns3::WifiMacHeader::SetDsNotFrom(), ns3::WifiMacHeader::SetDsNotTo(), ns3::StatusCode::SetFailure(), ns3::StatusCode::SetSuccess(), ns3::WifiMacHeader::SetType(), UpdateShortPreambleEnabled(), UpdateShortSlotTimeEnabled(), ns3::WIFI_MAC_MGT_ASSOCIATION_RESPONSE, and ns3::WIFI_MAC_MGT_REASSOCIATION_RESPONSE.

Referenced by Receive().

+ Here is the call graph for this function:
+ Here is the caller graph for this function:

◆ SendOneBeacon()

void ns3::ApWifiMac::SendOneBeacon ( void  )
private

Forward a beacon packet to the beacon special DCF.

Definition at line 821 of file ap-wifi-mac.cc.

References ns3::Packet::AddHeader(), ns3::RegularWifiMac::GetAddress(), GetBeaconInterval(), ns3::Mac48Address::GetBroadcast(), GetCapabilities(), GetDsssParameterSet(), ns3::RegularWifiMac::GetDsssSupported(), GetEdcaParameterSet(), GetErpInformation(), ns3::RegularWifiMac::GetErpSupported(), ns3::RegularWifiMac::GetExtendedCapabilities(), ns3::RegularWifiMac::GetHeCapabilities(), GetHeOperation(), ns3::RegularWifiMac::GetHeSupported(), ns3::RegularWifiMac::GetHtCapabilities(), GetHtOperation(), ns3::RegularWifiMac::GetHtSupported(), ns3::RegularWifiMac::GetQosSupported(), ns3::RegularWifiMac::GetSsid(), GetSupportedRates(), ns3::RegularWifiMac::GetVhtCapabilities(), GetVhtOperation(), ns3::RegularWifiMac::GetVhtSupported(), m_beaconEvent, m_beaconTxop, ns3::RegularWifiMac::m_phy, m_shortPreambleEnabled, m_shortSlotTimeEnabled, ns3::RegularWifiMac::m_stationManager, ns3::MicroSeconds(), NS_LOG_FUNCTION, ns3::Txop::Queue(), ns3::Simulator::Schedule(), ns3::WifiMacHeader::SetAddr1(), ns3::WifiMacHeader::SetAddr2(), ns3::WifiMacHeader::SetAddr3(), ns3::WifiMacHeader::SetDsNotFrom(), ns3::WifiMacHeader::SetDsNotTo(), ns3::WifiRemoteStationManager::SetShortPreambleEnabled(), ns3::WifiRemoteStationManager::SetShortSlotTimeEnabled(), ns3::WifiPhy::SetSlot(), ns3::MgtProbeResponseHeader::SetSsid(), ns3::WifiMacHeader::SetType(), and ns3::WIFI_MAC_MGT_BEACON.

Referenced by DoInitialize(), and SetBeaconGeneration().

+ Here is the call graph for this function:
+ Here is the caller graph for this function:

◆ SendProbeResp()

void ns3::ApWifiMac::SendProbeResp ( Mac48Address  to)
private

Forward a probe response packet to the DCF.

The standard is not clear on the correct queue for management frames if QoS is supported. We always use the DCF.

Parameters
tothe address of the STA we are sending a probe response to

Definition at line 675 of file ap-wifi-mac.cc.

References ns3::Packet::AddHeader(), ns3::RegularWifiMac::GetAddress(), GetBeaconInterval(), GetCapabilities(), GetDsssParameterSet(), ns3::RegularWifiMac::GetDsssSupported(), GetEdcaParameterSet(), GetErpInformation(), ns3::RegularWifiMac::GetErpSupported(), ns3::RegularWifiMac::GetExtendedCapabilities(), ns3::RegularWifiMac::GetHeCapabilities(), GetHeOperation(), ns3::RegularWifiMac::GetHeSupported(), ns3::RegularWifiMac::GetHtCapabilities(), GetHtOperation(), ns3::RegularWifiMac::GetHtSupported(), ns3::RegularWifiMac::GetQosSupported(), ns3::RegularWifiMac::GetSsid(), GetSupportedRates(), ns3::RegularWifiMac::GetVhtCapabilities(), GetVhtOperation(), ns3::RegularWifiMac::GetVhtSupported(), m_shortPreambleEnabled, m_shortSlotTimeEnabled, ns3::RegularWifiMac::m_stationManager, ns3::RegularWifiMac::m_txop, NS_LOG_FUNCTION, ns3::Txop::Queue(), ns3::WifiMacHeader::SetAddr1(), ns3::WifiMacHeader::SetAddr2(), ns3::WifiMacHeader::SetAddr3(), ns3::WifiMacHeader::SetDsNotFrom(), ns3::WifiMacHeader::SetDsNotTo(), ns3::WifiRemoteStationManager::SetShortPreambleEnabled(), ns3::WifiRemoteStationManager::SetShortSlotTimeEnabled(), ns3::MgtProbeResponseHeader::SetSsid(), ns3::WifiMacHeader::SetType(), and ns3::WIFI_MAC_MGT_PROBE_RESPONSE.

Referenced by Receive().

+ Here is the call graph for this function:
+ Here is the caller graph for this function:

◆ SetAddress()

void ns3::ApWifiMac::SetAddress ( Mac48Address  address)
overridevirtual
Parameters
addressthe current address of this MAC layer.

Implements ns3::WifiMac.

Definition at line 136 of file ap-wifi-mac.cc.

References first::address, NS_LOG_FUNCTION, ns3::RegularWifiMac::SetAddress(), and ns3::RegularWifiMac::SetBssid().

+ Here is the call graph for this function:

◆ SetBeaconGeneration()

void ns3::ApWifiMac::SetBeaconGeneration ( bool  enable)
private

Enable or disable beacon generation of the AP.

Parameters
enableenable or disable beacon generation

Definition at line 146 of file ap-wifi-mac.cc.

References ns3::EventId::Cancel(), m_beaconEvent, m_enableBeaconGeneration, NS_LOG_FUNCTION, ns3::Simulator::ScheduleNow(), and SendOneBeacon().

Referenced by GetTypeId().

+ Here is the call graph for this function:
+ Here is the caller graph for this function:

◆ SetBeaconInterval()

void ns3::ApWifiMac::SetBeaconInterval ( Time  interval)
Parameters
intervalthe interval between two beacon transmissions.

Definition at line 188 of file ap-wifi-mac.cc.

References ns3::Time::GetMicroSeconds(), m_beaconInterval, NS_FATAL_ERROR, and NS_LOG_FUNCTION.

Referenced by GetTypeId().

+ Here is the call graph for this function:
+ Here is the caller graph for this function:

◆ SetBufferStatus()

void ns3::ApWifiMac::SetBufferStatus ( uint8_t  tid,
Mac48Address  address,
uint8_t  size 
)

Store the value of the Queue Size subfield of the last QoS Data or QoS Null frame received from the station with the given MAC address and belonging to the given TID.

Parameters
tidthe given TID
addressthe given MAC address
sizethe value of the Queue Size subfield

Definition at line 1424 of file ap-wifi-mac.cc.

References first::address, m_bufferStatus, and ns3::Simulator::Now().

+ Here is the call graph for this function:

◆ SetLinkUpCallback()

void ns3::ApWifiMac::SetLinkUpCallback ( Callback< void >  linkUp)
overridevirtual
Parameters
linkUpthe callback to invoke when the link becomes up.

Implements ns3::WifiMac.

Definition at line 176 of file ap-wifi-mac.cc.

References NS_LOG_FUNCTION, and ns3::RegularWifiMac::SetLinkUpCallback().

+ Here is the call graph for this function:

◆ SetWifiRemoteStationManager()

void ns3::ApWifiMac::SetWifiRemoteStationManager ( const Ptr< WifiRemoteStationManager stationManager)
overridevirtual
Parameters
stationManagerthe station manager attached to this MAC.

Implements ns3::WifiMac.

Definition at line 168 of file ap-wifi-mac.cc.

References m_beaconTxop, NS_LOG_FUNCTION, ns3::RegularWifiMac::SetWifiRemoteStationManager(), and ns3::Txop::SetWifiRemoteStationManager().

+ Here is the call graph for this function:

◆ SupportsSendFrom()

bool ns3::ApWifiMac::SupportsSendFrom ( void  ) const
overridevirtual
Returns
if this MAC supports sending from arbitrary address.

The interface may or may not support sending from arbitrary address. This function returns true if sending from arbitrary address is supported, false otherwise.

Implements ns3::WifiMac.

Definition at line 373 of file ap-wifi-mac.cc.

References NS_LOG_FUNCTION.

◆ TxFailed()

void ns3::ApWifiMac::TxFailed ( uint8_t  timeoutReason,
Ptr< const WifiMacQueueItem mpdu,
const WifiTxVector txVector 
)
private

The packet we sent was successfully received by the receiver (i.e.

we did not receive an Ack from the receiver). If the packet was an association response to the receiver, we record that the receiver is not associated with us yet.

Parameters
timeoutReasonthe reason why the TX timer was started (
See also
WifiTxTimer::Reason)
Parameters
mpduthe MPDU that we failed to sent
txVectorthe TX vector used to send the MPDU

Definition at line 905 of file ap-wifi-mac.cc.

References ns3::WifiMacHeader::GetAddr1(), ns3::WifiMacHeader::IsAssocResp(), ns3::WifiMacHeader::IsReassocResp(), ns3::WifiRemoteStationManager::IsWaitAssocTxOk(), ns3::RegularWifiMac::m_stationManager, NS_LOG_DEBUG, NS_LOG_FUNCTION, and ns3::WifiRemoteStationManager::RecordGotAssocTxFailed().

Referenced by DoInitialize().

+ Here is the call graph for this function:
+ Here is the caller graph for this function:

◆ TxOk()

void ns3::ApWifiMac::TxOk ( Ptr< const WifiMacQueueItem mpdu)
private

The packet we sent was successfully received by the receiver (i.e.

we received an Ack from the receiver). If the packet was an association response to the receiver, we record that the receiver is now associated with us.

Parameters
mpduthe MPDU that we successfully sent

Definition at line 892 of file ap-wifi-mac.cc.

References ns3::WifiMacHeader::GetAddr1(), ns3::WifiMacHeader::IsAssocResp(), ns3::WifiMacHeader::IsReassocResp(), ns3::WifiRemoteStationManager::IsWaitAssocTxOk(), ns3::RegularWifiMac::m_stationManager, NS_LOG_DEBUG, NS_LOG_FUNCTION, and ns3::WifiRemoteStationManager::RecordGotAssocTxOk().

Referenced by DoInitialize().

+ Here is the call graph for this function:
+ Here is the caller graph for this function:

◆ UpdateShortPreambleEnabled()

void ns3::ApWifiMac::UpdateShortPreambleEnabled ( void  )
private

Update whether short preamble should be enabled or not in the BSS.

Typically, short preamble is enabled only when the AP and all associated stations support short PHY preamble. Otherwise, it is disabled.

Definition at line 233 of file ap-wifi-mac.cc.

References ns3::WifiRemoteStationManager::GetErpOfdmSupported(), ns3::RegularWifiMac::GetErpSupported(), ns3::WifiPhy::GetShortPhyPreambleSupported(), ns3::WifiRemoteStationManager::GetShortPreambleSupported(), ns3::RegularWifiMac::m_phy, m_shortPreambleEnabled, m_staList, ns3::RegularWifiMac::m_stationManager, and NS_LOG_FUNCTION.

Referenced by DoInitialize(), Receive(), and SendAssocResp().

+ Here is the call graph for this function:
+ Here is the caller graph for this function:

◆ UpdateShortSlotTimeEnabled()

void ns3::ApWifiMac::UpdateShortSlotTimeEnabled ( void  )
private

Update whether short slot time should be enabled or not in the BSS.

Typically, short slot time is enabled only when there is no non-ERP station associated to the AP, and that short slot time is supported by the AP and by all other ERP stations that are associated to the AP. Otherwise, it is disabled.

Definition at line 211 of file ap-wifi-mac.cc.

References ns3::RegularWifiMac::GetErpSupported(), ns3::RegularWifiMac::GetShortSlotTimeSupported(), ns3::WifiRemoteStationManager::GetShortSlotTimeSupported(), m_numNonErpStations, m_shortSlotTimeEnabled, m_staList, ns3::RegularWifiMac::m_stationManager, and NS_LOG_FUNCTION.

Referenced by DoInitialize(), Receive(), and SendAssocResp().

+ Here is the call graph for this function:
+ Here is the caller graph for this function:

Member Data Documentation

◆ m_addressIdMap

std::unordered_map<Mac48Address, uint16_t, WifiAddressHash> ns3::ApWifiMac::m_addressIdMap
private

Maps MAC addresses of associated stations to their association ID.

Definition at line 311 of file ap-wifi-mac.h.

Referenced by GetAssociationId(), Receive(), SendAssocResp(), and ~ApWifiMac().

◆ m_assocLogger

TracedCallback<uint16_t , Mac48Address> ns3::ApWifiMac::m_assocLogger
private

association logger

Definition at line 335 of file ap-wifi-mac.h.

Referenced by GetTypeId(), and SendAssocResp().

◆ m_beaconEvent

EventId ns3::ApWifiMac::m_beaconEvent
private

Event to generate one beacon.

Definition at line 306 of file ap-wifi-mac.h.

Referenced by DoDispose(), DoInitialize(), SendOneBeacon(), and SetBeaconGeneration().

◆ m_beaconInterval

Time ns3::ApWifiMac::m_beaconInterval
private

Beacon interval.

Definition at line 305 of file ap-wifi-mac.h.

Referenced by GetBeaconInterval(), and SetBeaconInterval().

◆ m_beaconJitter

Ptr<UniformRandomVariable> ns3::ApWifiMac::m_beaconJitter
private

UniformRandomVariable used to randomize the time of the first beacon.

Definition at line 307 of file ap-wifi-mac.h.

Referenced by AssignStreams(), DoInitialize(), and GetTypeId().

◆ m_beaconTxop

Ptr<Txop> ns3::ApWifiMac::m_beaconTxop
private

Dedicated Txop for beacons.

Definition at line 303 of file ap-wifi-mac.h.

Referenced by ApWifiMac(), DoDispose(), DoInitialize(), SendOneBeacon(), and SetWifiRemoteStationManager().

◆ m_bsrLifetime

Time ns3::ApWifiMac::m_bsrLifetime
private

Lifetime of Buffer Status Reports.

Definition at line 317 of file ap-wifi-mac.h.

Referenced by GetBufferStatus(), and GetTypeId().

◆ m_bufferStatus

std::unordered_map<WifiAddressTidPair, bsrType, WifiAddressTidHash> ns3::ApWifiMac::m_bufferStatus
private

Per (MAC address, TID) buffer status reports.

Definition at line 325 of file ap-wifi-mac.h.

Referenced by GetBufferStatus(), and SetBufferStatus().

◆ m_deAssocLogger

TracedCallback<uint16_t , Mac48Address> ns3::ApWifiMac::m_deAssocLogger
private

deassociation logger

Definition at line 336 of file ap-wifi-mac.h.

Referenced by GetTypeId(), and Receive().

◆ m_enableBeaconGeneration

bool ns3::ApWifiMac::m_enableBeaconGeneration
private

Flag whether beacons are being generated.

Definition at line 304 of file ap-wifi-mac.h.

Referenced by DoDispose(), DoInitialize(), and SetBeaconGeneration().

◆ m_enableBeaconJitter

bool ns3::ApWifiMac::m_enableBeaconJitter
private

Flag whether the first beacon should be generated at random time.

Definition at line 308 of file ap-wifi-mac.h.

Referenced by DoInitialize(), and GetTypeId().

◆ m_enableNonErpProtection

bool ns3::ApWifiMac::m_enableNonErpProtection
private

Flag whether protection mechanism is used or not when non-ERP STAs are present within the BSS.

Definition at line 316 of file ap-wifi-mac.h.

Referenced by GetTypeId(), and GetUseNonErpProtection().

◆ m_numNonErpStations

uint16_t ns3::ApWifiMac::m_numNonErpStations
private

Number of non-ERP stations currently associated to the AP.

Definition at line 312 of file ap-wifi-mac.h.

Referenced by GetErpInformation(), GetUseNonErpProtection(), Receive(), SendAssocResp(), and UpdateShortSlotTimeEnabled().

◆ m_numNonHtStations

uint16_t ns3::ApWifiMac::m_numNonHtStations
private

Number of non-HT stations currently associated to the AP.

Definition at line 313 of file ap-wifi-mac.h.

Referenced by GetHtOperation(), Receive(), and SendAssocResp().

◆ m_shortPreambleEnabled

bool ns3::ApWifiMac::m_shortPreambleEnabled
private

Flag whether short preamble is enabled in the BSS.

Definition at line 315 of file ap-wifi-mac.h.

Referenced by GetCapabilities(), GetErpInformation(), SendOneBeacon(), SendProbeResp(), and UpdateShortPreambleEnabled().

◆ m_shortSlotTimeEnabled

bool ns3::ApWifiMac::m_shortSlotTimeEnabled
private

Flag whether short slot time is enabled within the BSS.

Definition at line 314 of file ap-wifi-mac.h.

Referenced by GetCapabilities(), SendOneBeacon(), SendProbeResp(), and UpdateShortSlotTimeEnabled().

◆ m_staList

std::map<uint16_t, Mac48Address> ns3::ApWifiMac::m_staList
private

Map of all stations currently associated to the AP with their association ID.

Definition at line 309 of file ap-wifi-mac.h.

Referenced by GetHeOperation(), GetHtOperation(), GetNextAssociationId(), GetStaList(), GetVhtOperation(), GetVhtOperationalChannelWidth(), Receive(), SendAssocResp(), UpdateShortPreambleEnabled(), UpdateShortSlotTimeEnabled(), and ~ApWifiMac().


The documentation for this class was generated from the following files: