A Discrete-Event Network Simulator
API
 All Classes Namespaces Files Functions Variables Typedefs Enumerations Enumerator Properties Friends Macros Groups Pages
ns3::Icmpv4L4Protocol Class Reference

#include <icmpv4-l4-protocol.h>

+ Inheritance diagram for ns3::Icmpv4L4Protocol:
+ Collaboration diagram for ns3::Icmpv4L4Protocol:

Public Member Functions

 Icmpv4L4Protocol ()
 
virtual ~Icmpv4L4Protocol ()
 
virtual
IpL4Protocol::DownTargetCallback 
GetDownTarget (void) const
 This method allows a caller to get the current down target callback set for this L4 protocol (IPv4 case) More...
 
virtual
IpL4Protocol::DownTargetCallback6 
GetDownTarget6 (void) const
 This method allows a caller to get the current down target callback set for this L4 protocol (IPv6 case) More...
 
virtual int GetProtocolNumber (void) const
 Get the protocol number. More...
 
virtual enum IpL4Protocol::RxStatus Receive (Ptr< Packet > p, Ipv6Header const &header, Ptr< Ipv6Interface > incomingInterface)
 Receive method. More...
 
virtual enum IpL4Protocol::RxStatus Receive (Ptr< Packet > p, Ipv4Header const &header, Ptr< Ipv4Interface > incomingInterface)
 Receive method. More...
 
void SendDestUnreachFragNeeded (Ipv4Header header, Ptr< const Packet > orgData, uint16_t nextHopMtu)
 Send a Destination Unreachable - Fragmentation needed ICMP error. More...
 
void SendDestUnreachPort (Ipv4Header header, Ptr< const Packet > orgData)
 Send a Time Exceeded ICMP error. More...
 
void SendTimeExceededTtl (Ipv4Header header, Ptr< const Packet > orgData)
 Send a Time Exceeded ICMP error. More...
 
virtual void SetDownTarget (IpL4Protocol::DownTargetCallback cb)
 This method allows a caller to set the current down target callback set for this L4 protocol (IPv4 case) More...
 
virtual void SetDownTarget6 (IpL4Protocol::DownTargetCallback6 cb)
 This method allows a caller to set the current down target callback set for this L4 protocol (IPv6 case) More...
 
void SetNode (Ptr< Node > node)
 Set the node the protocol is associated with. More...
 
- Public Member Functions inherited from ns3::IpL4Protocol
virtual ~IpL4Protocol ()
 
virtual void ReceiveIcmp (Ipv4Address icmpSource, uint8_t icmpTtl, uint8_t icmpType, uint8_t icmpCode, uint32_t icmpInfo, Ipv4Address payloadSource, Ipv4Address payloadDestination, const uint8_t payload[8])
 Called from lower-level layers to send the ICMP packet up in the stack. More...
 
virtual void ReceiveIcmp (Ipv6Address icmpSource, uint8_t icmpTtl, uint8_t icmpType, uint8_t icmpCode, uint32_t icmpInfo, Ipv6Address payloadSource, Ipv6Address payloadDestination, const uint8_t payload[8])
 Called from lower-level layers to send the ICMPv6 packet up in the stack. More...
 
- Public Member Functions inherited from ns3::Object
 Object ()
 
virtual ~Object ()
 
void AggregateObject (Ptr< Object > other)
 
void Dispose (void)
 Run the DoDispose methods of this object and all the objects aggregated to it. More...
 
AggregateIterator GetAggregateIterator (void) const
 
virtual TypeId GetInstanceTypeId (void) const
 
template<typename T >
Ptr< T > GetObject (void) const
 
template<typename T >
Ptr< T > GetObject (TypeId tid) const
 
void Initialize (void)
 This method calls the virtual DoInitialize method on all the objects aggregated to this object. More...
 
- Public Member Functions inherited from ns3::SimpleRefCount< Object, ObjectBase, ObjectDeleter >
 SimpleRefCount ()
 Constructor. More...
 
 SimpleRefCount (const SimpleRefCount &o)
 Copy constructor. More...
 
uint32_t GetReferenceCount (void) const
 Get the reference count of the object. More...
 
SimpleRefCountoperator= (const SimpleRefCount &o)
 Assignment. More...
 
void Ref (void) const
 Increment the reference count. More...
 
void Unref (void) const
 Decrement the reference count. More...
 
- Public Member Functions inherited from ns3::ObjectBase
virtual ~ObjectBase ()
 Virtual destructor. More...
 
void GetAttribute (std::string name, AttributeValue &value) const
 
bool GetAttributeFailSafe (std::string name, AttributeValue &attribute) const
 
void SetAttribute (std::string name, const AttributeValue &value)
 
bool SetAttributeFailSafe (std::string name, const AttributeValue &value)
 
bool TraceConnect (std::string name, std::string context, const CallbackBase &cb)
 
bool TraceConnectWithoutContext (std::string name, const CallbackBase &cb)
 
bool TraceDisconnect (std::string name, std::string context, const CallbackBase &cb)
 
bool TraceDisconnectWithoutContext (std::string name, const CallbackBase &cb)
 

Static Public Member Functions

static uint16_t GetStaticProtocolNumber (void)
 Get the protocol number. More...
 
static TypeId GetTypeId (void)
 Get the type ID. More...
 
- Static Public Member Functions inherited from ns3::IpL4Protocol
static TypeId GetTypeId (void)
 Get the type ID. More...
 
- Static Public Member Functions inherited from ns3::Object
static TypeId GetTypeId (void)
 Register this type. More...
 
- Static Public Member Functions inherited from ns3::SimpleRefCount< Object, ObjectBase, ObjectDeleter >
static void Cleanup (void)
 Noop. More...
 
- Static Public Member Functions inherited from ns3::ObjectBase
static TypeId GetTypeId (void)
 Get the type ID. More...
 

Static Public Attributes

static const uint8_t PROT_NUMBER = 1
 ICMP protocol number (0x1) More...
 

Protected Member Functions

virtual void NotifyNewAggregate ()
 This method is invoked whenever two sets of objects are aggregated together. More...
 
- Protected Member Functions inherited from ns3::Object
 Object (const Object &o)
 
virtual void DoInitialize (void)
 This method is called only once by Object::Initialize. More...
 
- Protected Member Functions inherited from ns3::ObjectBase
void ConstructSelf (const AttributeConstructionList &attributes)
 
virtual void NotifyConstructionCompleted (void)
 This method is invoked once all member attributes have been initialized. More...
 

Private Member Functions

virtual void DoDispose (void)
 This method is called by Object::Dispose or by the object's destructor, whichever comes first. More...
 
void Forward (Ipv4Address source, Icmpv4Header icmp, uint32_t info, Ipv4Header ipHeader, const uint8_t payload[8])
 Forward the message to an L4 protocol. More...
 
void HandleDestUnreach (Ptr< Packet > p, Icmpv4Header header, Ipv4Address source, Ipv4Address destination)
 Handles an incoming ICMP Destination Unreachable packet. More...
 
void HandleEcho (Ptr< Packet > p, Icmpv4Header header, Ipv4Address source, Ipv4Address destination)
 Handles an incoming ICMP Echo packet. More...
 
void HandleTimeExceeded (Ptr< Packet > p, Icmpv4Header icmp, Ipv4Address source, Ipv4Address destination)
 Handles an incoming ICMP Time Exceeded packet. More...
 
void SendDestUnreach (Ipv4Header header, Ptr< const Packet > orgData, uint8_t code, uint16_t nextHopMtu)
 Send an ICMP Destination Unreachable packet. More...
 
void SendMessage (Ptr< Packet > packet, Ipv4Address dest, uint8_t type, uint8_t code)
 Send a generic ICMP packet. More...
 
void SendMessage (Ptr< Packet > packet, Ipv4Address source, Ipv4Address dest, uint8_t type, uint8_t code, Ptr< Ipv4Route > route)
 Send a generic ICMP packet. More...
 

Private Attributes

IpL4Protocol::DownTargetCallback m_downTarget
 callback to Ipv4::Send More...
 
Ptr< Nodem_node
 the node this protocol is associated with More...
 

Additional Inherited Members

- Public Types inherited from ns3::IpL4Protocol
typedef Callback< void, Ptr
< Packet >, Ipv4Address,
Ipv4Address, uint8_t, Ptr
< Ipv4Route > > 
DownTargetCallback
 callback to send packets over IPv4 More...
 
typedef Callback< void, Ptr
< Packet >, Ipv6Address,
Ipv6Address, uint8_t, Ptr
< Ipv6Route > > 
DownTargetCallback6
 callback to send packets over IPv6 More...
 
enum  RxStatus { RX_OK, RX_CSUM_FAILED, RX_ENDPOINT_CLOSED, RX_ENDPOINT_UNREACH }
 Rx status codes. More...
 

Detailed Description

Config Paths

ns3::Icmpv4L4Protocol is accessible through the following paths with Config::Set and Config::Connect:

  • /NodeList/[i]/$ns3::Icmpv4L4Protocol

No Attributes are defined for this type.
No TraceSources are defined for this type.

Definition at line 14 of file icmpv4-l4-protocol.h.

Constructor & Destructor Documentation

ns3::Icmpv4L4Protocol::Icmpv4L4Protocol ( )

Definition at line 33 of file icmpv4-l4-protocol.cc.

References NS_LOG_FUNCTION.

ns3::Icmpv4L4Protocol::~Icmpv4L4Protocol ( )
virtual

Definition at line 38 of file icmpv4-l4-protocol.cc.

References m_node, NS_ASSERT, and NS_LOG_FUNCTION.

Member Function Documentation

void ns3::Icmpv4L4Protocol::DoDispose ( void  )
privatevirtual

This method is called by Object::Dispose or by the object's destructor, whichever comes first.

Subclasses are expected to implement their real destruction code in an overriden version of this method and chain up to their parent's implementation once they are done. i.e., for simplicity, the destructor of every subclass should be empty and its content should be moved to the associated DoDispose method.

It is safe to call GetObject from within this method.

Reimplemented from ns3::Object.

Definition at line 268 of file icmpv4-l4-protocol.cc.

References ns3::Object::DoDispose(), m_downTarget, m_node, NS_LOG_FUNCTION, and ns3::Callback< R, T1, T2, T3, T4, T5, T6, T7, T8, T9 >::Nullify().

+ Here is the call graph for this function:

void ns3::Icmpv4L4Protocol::Forward ( Ipv4Address  source,
Icmpv4Header  icmp,
uint32_t  info,
Ipv4Header  ipHeader,
const uint8_t  payload[8] 
)
private

Forward the message to an L4 protocol.

Parameters
sourcethe source
icmpthe ICMP header
infoinfo data (e.g., the target MTU)
ipHeaderthe IP header carried by ICMP
payloadpayload chunk carried by ICMP

Definition at line 188 of file icmpv4-l4-protocol.cc.

References ns3::Icmpv4Header::GetCode(), ns3::Ipv4Header::GetDestination(), ns3::Object::GetObject(), ns3::Ipv4Header::GetProtocol(), ns3::Ipv4Header::GetSource(), ns3::Ipv4Header::GetTtl(), ns3::Icmpv4Header::GetType(), m_node, and NS_LOG_FUNCTION.

Referenced by HandleDestUnreach(), and HandleTimeExceeded().

+ Here is the call graph for this function:

+ Here is the caller graph for this function:

IpL4Protocol::DownTargetCallback ns3::Icmpv4L4Protocol::GetDownTarget ( void  ) const
virtual

This method allows a caller to get the current down target callback set for this L4 protocol (IPv4 case)

Returns
current Callback for the L4 protocol

Implements ns3::IpL4Protocol.

Definition at line 290 of file icmpv4-l4-protocol.cc.

References m_downTarget, and NS_LOG_FUNCTION.

IpL4Protocol::DownTargetCallback6 ns3::Icmpv4L4Protocol::GetDownTarget6 ( void  ) const
virtual

This method allows a caller to get the current down target callback set for this L4 protocol (IPv6 case)

Returns
current Callback for the L4 protocol

Implements ns3::IpL4Protocol.

Definition at line 297 of file icmpv4-l4-protocol.cc.

References NS_LOG_FUNCTION.

int ns3::Icmpv4L4Protocol::GetProtocolNumber ( void  ) const
virtual

Get the protocol number.

Returns
the protocol number

Implements ns3::IpL4Protocol.

Definition at line 87 of file icmpv4-l4-protocol.cc.

References NS_LOG_FUNCTION, and PROT_NUMBER.

uint16_t ns3::Icmpv4L4Protocol::GetStaticProtocolNumber ( void  )
static

Get the protocol number.

Returns
the protocol number

Definition at line 80 of file icmpv4-l4-protocol.cc.

References NS_LOG_FUNCTION_NOARGS, and PROT_NUMBER.

Referenced by ns3::Ipv4L3Protocol::GetIcmp().

+ Here is the caller graph for this function:

TypeId ns3::Icmpv4L4Protocol::GetTypeId ( void  )
static

Get the type ID.

Returns
the object TypeId

Definition at line 24 of file icmpv4-l4-protocol.cc.

References ns3::TypeId::SetParent().

+ Here is the call graph for this function:

void ns3::Icmpv4L4Protocol::HandleDestUnreach ( Ptr< Packet p,
Icmpv4Header  header,
Ipv4Address  source,
Ipv4Address  destination 
)
private

Handles an incoming ICMP Destination Unreachable packet.

Parameters
pthe packet
headerthe IP header
sourcethe source address
destinationthe destination address

Definition at line 203 of file icmpv4-l4-protocol.cc.

References Forward(), ns3::Icmpv4DestinationUnreachable::GetData(), ns3::Icmpv4DestinationUnreachable::GetHeader(), ns3::Icmpv4DestinationUnreachable::GetNextHopMtu(), NS_LOG_FUNCTION, and ns3::Packet::PeekHeader().

Referenced by Receive().

+ Here is the call graph for this function:

+ Here is the caller graph for this function:

void ns3::Icmpv4L4Protocol::HandleEcho ( Ptr< Packet p,
Icmpv4Header  header,
Ipv4Address  source,
Ipv4Address  destination 
)
private

Handles an incoming ICMP Echo packet.

Parameters
pthe packet
headerthe IP header
sourcethe source address
destinationthe destination address

Definition at line 174 of file icmpv4-l4-protocol.cc.

References ns3::Packet::AddHeader(), ns3::Icmpv4Header::ECHO_REPLY, NS_LOG_FUNCTION, ns3::Packet::RemoveHeader(), and SendMessage().

Referenced by Receive().

+ Here is the call graph for this function:

+ Here is the caller graph for this function:

void ns3::Icmpv4L4Protocol::HandleTimeExceeded ( Ptr< Packet p,
Icmpv4Header  icmp,
Ipv4Address  source,
Ipv4Address  destination 
)
private

Handles an incoming ICMP Time Exceeded packet.

Parameters
pthe packet
icmpthe ICMP header
sourcethe source address
destinationthe destination address

Definition at line 218 of file icmpv4-l4-protocol.cc.

References Forward(), ns3::Icmpv4TimeExceeded::GetData(), ns3::Icmpv4TimeExceeded::GetHeader(), NS_LOG_FUNCTION, and ns3::Packet::PeekHeader().

Referenced by Receive().

+ Here is the call graph for this function:

+ Here is the caller graph for this function:

void ns3::Icmpv4L4Protocol::NotifyNewAggregate ( void  )
protectedvirtual

This method is invoked whenever two sets of objects are aggregated together.

This function must be implemented in the stack that needs to notify other stacks connected to the node of their presence in the node.

It is invoked exactly once for each object in both sets. This method can be overriden by subclasses who wish to be notified of aggregation events. These subclasses must chain up to their base class NotifyNewAggregate method. It is safe to call GetObject and AggregateObject from within this method.

Reimplemented from ns3::Object.

Definition at line 57 of file icmpv4-l4-protocol.cc.

References ns3::Callback< R, T1, T2, T3, T4, T5, T6, T7, T8, T9 >::IsNull(), m_downTarget, m_node, ns3::MakeCallback(), ns3::Object::NotifyNewAggregate(), NS_LOG_FUNCTION, ns3::Ipv4::Send(), SetDownTarget(), and SetNode().

+ Here is the call graph for this function:

enum IpL4Protocol::RxStatus ns3::Icmpv4L4Protocol::Receive ( Ptr< Packet p,
Ipv4Header const &  header,
Ptr< Ipv4Interface incomingInterface 
)
virtual

Receive method.

Parameters
pthe packet
headerthe IPv4 header
incomingInterfacethe interface from which the packet is coming
Returns
the receive status

Implements ns3::IpL4Protocol.

Definition at line 235 of file icmpv4-l4-protocol.cc.

References ns3::Icmpv4Header::DEST_UNREACH, ns3::Icmpv4Header::ECHO, ns3::Ipv4Header::GetDestination(), ns3::Ipv4Header::GetSource(), ns3::Icmpv4Header::GetType(), HandleDestUnreach(), HandleEcho(), HandleTimeExceeded(), NS_LOG_DEBUG, NS_LOG_FUNCTION, ns3::Packet::RemoveHeader(), ns3::IpL4Protocol::RX_OK, and ns3::Icmpv4Header::TIME_EXCEEDED.

+ Here is the call graph for this function:

enum IpL4Protocol::RxStatus ns3::Icmpv4L4Protocol::Receive ( Ptr< Packet p,
Ipv6Header const &  header,
Ptr< Ipv6Interface incomingInterface 
)
virtual

Receive method.

Parameters
pthe packet
headerthe IPv6 header
incomingInterfacethe interface from which the packet is coming
Returns
the receive status

Implements ns3::IpL4Protocol.

Definition at line 260 of file icmpv4-l4-protocol.cc.

References ns3::Ipv6Header::GetDestinationAddress(), ns3::Ipv6Header::GetSourceAddress(), NS_LOG_FUNCTION, and ns3::IpL4Protocol::RX_ENDPOINT_UNREACH.

+ Here is the call graph for this function:

void ns3::Icmpv4L4Protocol::SendDestUnreach ( Ipv4Header  header,
Ptr< const Packet orgData,
uint8_t  code,
uint16_t  nextHopMtu 
)
private

Send an ICMP Destination Unreachable packet.

Parameters
headerthe original IP header
orgDatathe original packet
codethe ICMP code
nextHopMtuthe next hop MTU

Definition at line 148 of file icmpv4-l4-protocol.cc.

References ns3::Packet::AddHeader(), ns3::Icmpv4Header::DEST_UNREACH, ns3::Ipv4Header::GetSource(), NS_LOG_FUNCTION, SendMessage(), and ns3::Icmpv4DestinationUnreachable::SetNextHopMtu().

Referenced by SendDestUnreachFragNeeded(), and SendDestUnreachPort().

+ Here is the call graph for this function:

+ Here is the caller graph for this function:

void ns3::Icmpv4L4Protocol::SendDestUnreachFragNeeded ( Ipv4Header  header,
Ptr< const Packet orgData,
uint16_t  nextHopMtu 
)

Send a Destination Unreachable - Fragmentation needed ICMP error.

Parameters
headerthe original IP header
orgDatathe original packet
nextHopMtuthe next hop MTU

Definition at line 133 of file icmpv4-l4-protocol.cc.

References ns3::Icmpv4DestinationUnreachable::FRAG_NEEDED, NS_LOG_FUNCTION, and SendDestUnreach().

+ Here is the call graph for this function:

void ns3::Icmpv4L4Protocol::SendDestUnreachPort ( Ipv4Header  header,
Ptr< const Packet orgData 
)

Send a Time Exceeded ICMP error.

Parameters
headerthe original IP header
orgDatathe original packet

Definition at line 141 of file icmpv4-l4-protocol.cc.

References NS_LOG_FUNCTION, ns3::Icmpv4DestinationUnreachable::PORT_UNREACHABLE, and SendDestUnreach().

+ Here is the call graph for this function:

void ns3::Icmpv4L4Protocol::SendMessage ( Ptr< Packet packet,
Ipv4Address  dest,
uint8_t  type,
uint8_t  code 
)
private

Send a generic ICMP packet.

Parameters
packetthe packet
destthe destination
typethe ICMP type
codethe ICMP code

Definition at line 93 of file icmpv4-l4-protocol.cc.

References ns3::Object::GetObject(), ns3::Ipv4Route::GetSource(), m_node, NS_ASSERT, NS_LOG_FUNCTION, NS_LOG_LOGIC, NS_LOG_WARN, PROT_NUMBER, and ns3::Ipv4Header::SetDestination().

Referenced by HandleEcho(), SendDestUnreach(), and SendTimeExceededTtl().

+ Here is the call graph for this function:

+ Here is the caller graph for this function:

void ns3::Icmpv4L4Protocol::SendMessage ( Ptr< Packet packet,
Ipv4Address  source,
Ipv4Address  dest,
uint8_t  type,
uint8_t  code,
Ptr< Ipv4Route route 
)
private

Send a generic ICMP packet.

Parameters
packetthe packet
sourcethe source
destthe destination
typethe ICMP type
codethe ICMP code
routethe route to be used

Definition at line 118 of file icmpv4-l4-protocol.cc.

References ns3::Packet::AddHeader(), ns3::Node::ChecksumEnabled(), ns3::Icmpv4Header::EnableChecksum(), m_downTarget, NS_LOG_FUNCTION, PROT_NUMBER, ns3::Icmpv4Header::SetCode(), and ns3::Icmpv4Header::SetType().

+ Here is the call graph for this function:

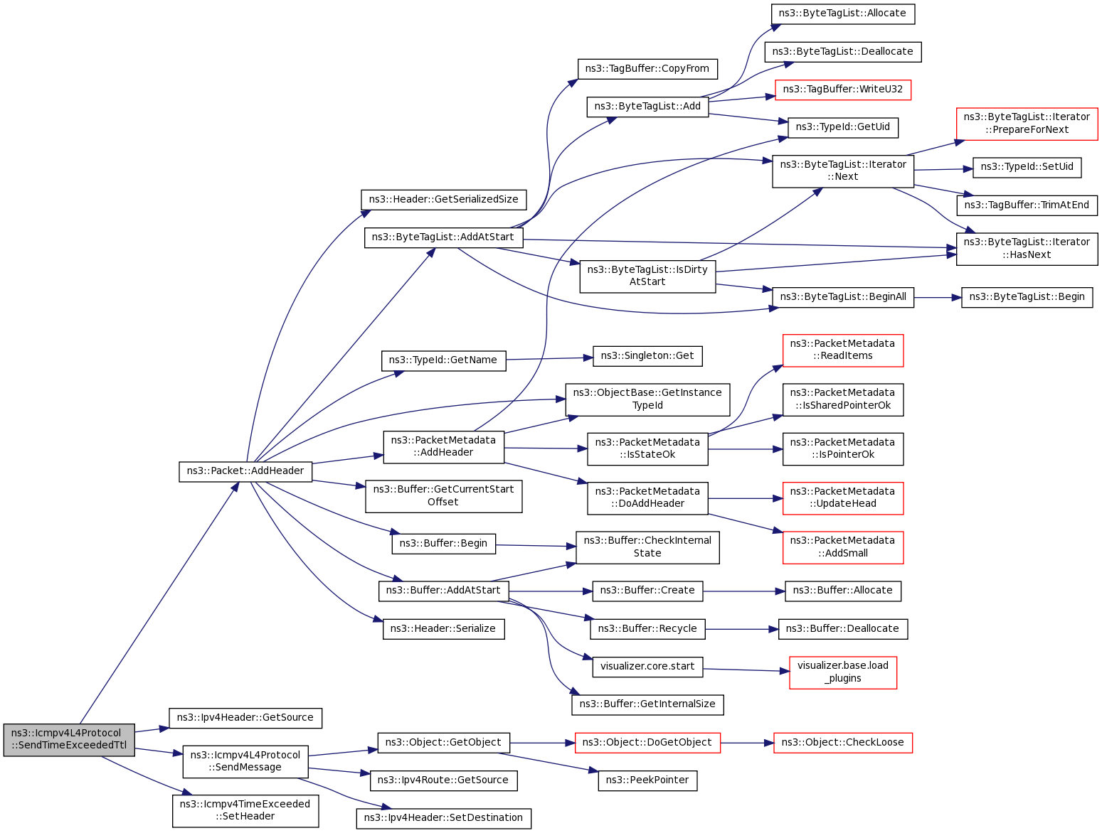
void ns3::Icmpv4L4Protocol::SendTimeExceededTtl ( Ipv4Header  header,
Ptr< const Packet orgData 
)

Send a Time Exceeded ICMP error.

Parameters
headerthe original IP header
orgDatathe original packet

Definition at line 162 of file icmpv4-l4-protocol.cc.

References ns3::Packet::AddHeader(), ns3::Ipv4Header::GetSource(), NS_LOG_FUNCTION, SendMessage(), ns3::Icmpv4TimeExceeded::SetHeader(), ns3::Icmpv4Header::TIME_EXCEEDED, and ns3::Icmpv4TimeExceeded::TIME_TO_LIVE.

+ Here is the call graph for this function:

void ns3::Icmpv4L4Protocol::SetDownTarget ( IpL4Protocol::DownTargetCallback  cb)
virtual

This method allows a caller to set the current down target callback set for this L4 protocol (IPv4 case)

Parameters
cbcurrent Callback for the L4 protocol

Implements ns3::IpL4Protocol.

Definition at line 277 of file icmpv4-l4-protocol.cc.

References m_downTarget, and NS_LOG_FUNCTION.

Referenced by NotifyNewAggregate().

+ Here is the caller graph for this function:

void ns3::Icmpv4L4Protocol::SetDownTarget6 ( IpL4Protocol::DownTargetCallback6  cb)
virtual

This method allows a caller to set the current down target callback set for this L4 protocol (IPv6 case)

Parameters
cbcurrent Callback for the L4 protocol

Implements ns3::IpL4Protocol.

Definition at line 284 of file icmpv4-l4-protocol.cc.

References NS_LOG_FUNCTION.

void ns3::Icmpv4L4Protocol::SetNode ( Ptr< Node node)

Set the node the protocol is associated with.

Parameters
nodethe node

Definition at line 45 of file icmpv4-l4-protocol.cc.

References m_node, and NS_LOG_FUNCTION.

Referenced by NotifyNewAggregate().

+ Here is the caller graph for this function:

Member Data Documentation

IpL4Protocol::DownTargetCallback ns3::Icmpv4L4Protocol::m_downTarget
private

callback to Ipv4::Send

Definition at line 181 of file icmpv4-l4-protocol.h.

Referenced by DoDispose(), GetDownTarget(), NotifyNewAggregate(), SendMessage(), and SetDownTarget().

Ptr<Node> ns3::Icmpv4L4Protocol::m_node
private

the node this protocol is associated with

Definition at line 180 of file icmpv4-l4-protocol.h.

Referenced by DoDispose(), Forward(), NotifyNewAggregate(), SendMessage(), SetNode(), and ~Icmpv4L4Protocol().

const uint8_t ns3::Icmpv4L4Protocol::PROT_NUMBER = 1
static

ICMP protocol number (0x1)

Definition at line 22 of file icmpv4-l4-protocol.h.

Referenced by GetProtocolNumber(), GetStaticProtocolNumber(), ns3::Ipv4L3Protocol::IpForward(), and SendMessage().


The documentation for this class was generated from the following files: