2D random walk mobility model. More...
#include <random-walk-2d-mobility-model.h>
 Inheritance diagram for ns3::RandomWalk2dMobilityModel:
 Inheritance diagram for ns3::RandomWalk2dMobilityModel: Collaboration diagram for ns3::RandomWalk2dMobilityModel:
 Collaboration diagram for ns3::RandomWalk2dMobilityModel:| Public Types | |
| enum | Mode { MODE_DISTANCE, MODE_TIME } | 
| Static Public Member Functions | |
| static TypeId | GetTypeId (void) | 
|  Static Public Member Functions inherited from ns3::MobilityModel | |
| static TypeId | GetTypeId (void) | 
|  Static Public Member Functions inherited from ns3::Object | |
| static TypeId | GetTypeId (void) | 
| Register this type.  More... | |
|  Static Public Member Functions inherited from ns3::SimpleRefCount< Object, ObjectBase, ObjectDeleter > | |
| static void | Cleanup (void) | 
| Noop.  More... | |
|  Static Public Member Functions inherited from ns3::ObjectBase | |
| static TypeId | GetTypeId (void) | 
| Get the type ID.  More... | |
| Private Member Functions | |
| virtual int64_t | DoAssignStreams (int64_t) | 
| The default implementation does nothing but return the passed-in parameter.  More... | |
| virtual void | DoDispose (void) | 
| This method is called by Object::Dispose or by the object's destructor, whichever comes first.  More... | |
| virtual Vector | DoGetPosition (void) const | 
| virtual Vector | DoGetVelocity (void) const | 
| virtual void | DoInitialize (void) | 
| This method is called only once by Object::Initialize.  More... | |
| void | DoInitializePrivate (void) | 
| virtual void | DoSetPosition (const Vector &position) | 
| void | DoWalk (Time timeLeft) | 
| void | Rebound (Time timeLeft) | 
| Private Attributes | |
| Rectangle | m_bounds | 
| Ptr< RandomVariableStream > | m_direction | 
| EventId | m_event | 
| ConstantVelocityHelper | m_helper | 
| enum Mode | m_mode | 
| double | m_modeDistance | 
| Time | m_modeTime | 
| Ptr< RandomVariableStream > | m_speed | 
| Additional Inherited Members | |
|  Public Member Functions inherited from ns3::MobilityModel | |
| MobilityModel () | |
| virtual | ~MobilityModel ()=0 | 
| int64_t | AssignStreams (int64_t stream) | 
| Assign a fixed random variable stream number to the random variables used by this model.  More... | |
| double | GetDistanceFrom (Ptr< const MobilityModel > position) const | 
| Vector | GetPosition (void) const | 
| double | GetRelativeSpeed (Ptr< const MobilityModel > other) const | 
| Vector | GetVelocity (void) const | 
| void | SetPosition (const Vector &position) | 
|  Public Member Functions inherited from ns3::Object | |
| Object () | |
| virtual | ~Object () | 
| void | AggregateObject (Ptr< Object > other) | 
| void | Dispose (void) | 
| Run the DoDispose methods of this object and all the objects aggregated to it.  More... | |
| AggregateIterator | GetAggregateIterator (void) const | 
| virtual TypeId | GetInstanceTypeId (void) const | 
| template<typename T > | |
| Ptr< T > | GetObject (void) const | 
| template<typename T > | |
| Ptr< T > | GetObject (TypeId tid) const | 
| void | Initialize (void) | 
| This method calls the virtual DoInitialize method on all the objects aggregated to this object.  More... | |
|  Public Member Functions inherited from ns3::SimpleRefCount< Object, ObjectBase, ObjectDeleter > | |
| SimpleRefCount () | |
| Constructor.  More... | |
| SimpleRefCount (const SimpleRefCount &o) | |
| Copy constructor.  More... | |
| uint32_t | GetReferenceCount (void) const | 
| Get the reference count of the object.  More... | |
| SimpleRefCount & | operator= (const SimpleRefCount &o) | 
| Assignment.  More... | |
| void | Ref (void) const | 
| Increment the reference count.  More... | |
| void | Unref (void) const | 
| Decrement the reference count.  More... | |
|  Public Member Functions inherited from ns3::ObjectBase | |
| virtual | ~ObjectBase () | 
| Virtual destructor.  More... | |
| void | GetAttribute (std::string name, AttributeValue &value) const | 
| bool | GetAttributeFailSafe (std::string name, AttributeValue &attribute) const | 
| void | SetAttribute (std::string name, const AttributeValue &value) | 
| bool | SetAttributeFailSafe (std::string name, const AttributeValue &value) | 
| bool | TraceConnect (std::string name, std::string context, const CallbackBase &cb) | 
| bool | TraceConnectWithoutContext (std::string name, const CallbackBase &cb) | 
| bool | TraceDisconnect (std::string name, std::string context, const CallbackBase &cb) | 
| bool | TraceDisconnectWithoutContext (std::string name, const CallbackBase &cb) | 
|  Protected Member Functions inherited from ns3::MobilityModel | |
| void | NotifyCourseChange (void) const | 
| Must be invoked by subclasses when the course of the position changes to notify course change listeners.  More... | |
|  Protected Member Functions inherited from ns3::Object | |
| Object (const Object &o) | |
| virtual void | NotifyNewAggregate (void) | 
| This method is invoked whenever two sets of objects are aggregated together.  More... | |
|  Protected Member Functions inherited from ns3::ObjectBase | |
| void | ConstructSelf (const AttributeConstructionList &attributes) | 
| virtual void | NotifyConstructionCompleted (void) | 
| This method is invoked once all member attributes have been initialized.  More... | |
2D random walk mobility model.
Each instance moves with a speed and direction choosen at random with the user-provided random variables until either a fixed distance has been walked or until a fixed amount of time. If we hit one of the boundaries (specified by a rectangle), of the model, we rebound on the boundary with a reflexive angle and speed. This model is often identified as a brownian motion model.
ns3::RandomWalk2dMobilityModel is accessible through the following paths with Config::Set and Config::Connect:
No TraceSources are defined for this type.
 
Definition at line 46 of file random-walk-2d-mobility-model.h.
| Enumerator | |
|---|---|
| MODE_DISTANCE | |
| MODE_TIME | |
Definition at line 51 of file random-walk-2d-mobility-model.h.
| 
 | privatevirtual | 
The default implementation does nothing but return the passed-in parameter.
Subclasses using random variables are expected to override this.
Reimplemented from ns3::MobilityModel.
Definition at line 180 of file random-walk-2d-mobility-model.cc.
References m_direction, m_speed, and ns3::RandomVariableStream::SetStream().
 Here is the call graph for this function:
 Here is the call graph for this function:| 
 | privatevirtual | 
This method is called by Object::Dispose or by the object's destructor, whichever comes first.
Subclasses are expected to implement their real destruction code in an overriden version of this method and chain up to their parent's implementation once they are done. i.e., for simplicity, the destructor of every subclass should be empty and its content should be moved to the associated DoDispose method.
It is safe to call GetObject from within this method.
Reimplemented from ns3::Object.
Definition at line 155 of file random-walk-2d-mobility-model.cc.
References ns3::Object::DoDispose().
 Here is the call graph for this function:
 Here is the call graph for this function:| 
 | privatevirtual | 
Concrete subclasses of this base class must implement this method.
Implements ns3::MobilityModel.
Definition at line 161 of file random-walk-2d-mobility-model.cc.
References ns3::ConstantVelocityHelper::GetCurrentPosition(), m_bounds, m_helper, and ns3::ConstantVelocityHelper::UpdateWithBounds().
 Here is the call graph for this function:
 Here is the call graph for this function:| 
 | privatevirtual | 
Concrete subclasses of this base class must implement this method.
Implements ns3::MobilityModel.
Definition at line 175 of file random-walk-2d-mobility-model.cc.
References ns3::ConstantVelocityHelper::GetVelocity(), and m_helper.
 Here is the call graph for this function:
 Here is the call graph for this function:| 
 | privatevirtual | 
This method is called only once by Object::Initialize.
If the user calls Object::Initialize multiple times, DoInitialize is called only the first time.
Subclasses are expected to override this method and chain up to their parent's implementation once they are done. It is safe to call GetObject and AggregateObject from within this method.
Reimplemented from ns3::Object.
Definition at line 79 of file random-walk-2d-mobility-model.cc.
References ns3::Object::DoInitialize(), and DoInitializePrivate().
 Here is the call graph for this function:
 Here is the call graph for this function:| 
 | private | 
Definition at line 86 of file random-walk-2d-mobility-model.cc.
References DoWalk(), ns3::RandomVariableStream::GetValue(), m_direction, m_helper, m_mode, m_modeDistance, m_modeTime, m_speed, MODE_TIME, ns3::ConstantVelocityHelper::SetVelocity(), ns3::ConstantVelocityHelper::Unpause(), and ns3::ConstantVelocityHelper::Update().
Referenced by DoInitialize(), DoSetPosition(), and DoWalk().
 Here is the call graph for this function:
 Here is the call graph for this function: Here is the caller graph for this function:
 Here is the caller graph for this function:| 
 | privatevirtual | 
| position | the position to set. | 
Concrete subclasses of this base class must implement this method.
Implements ns3::MobilityModel.
Definition at line 167 of file random-walk-2d-mobility-model.cc.
References DoInitializePrivate(), ns3::Rectangle::IsInside(), m_bounds, m_event, m_helper, NS_ASSERT, ns3::Simulator::Remove(), ns3::Simulator::ScheduleNow(), and ns3::ConstantVelocityHelper::SetPosition().
 Here is the call graph for this function:
 Here is the call graph for this function:| 
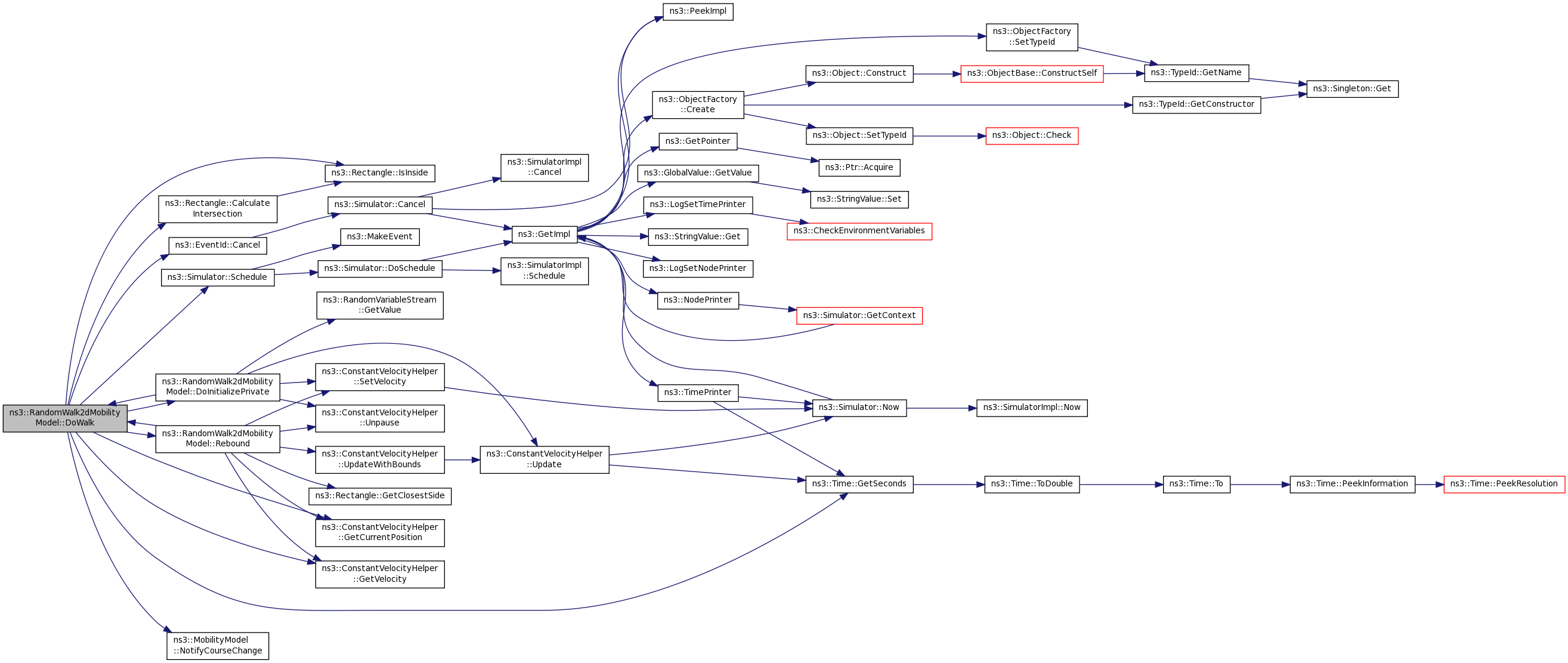
 | private | 
Definition at line 110 of file random-walk-2d-mobility-model.cc.
References ns3::Rectangle::CalculateIntersection(), ns3::EventId::Cancel(), DoInitializePrivate(), ns3::ConstantVelocityHelper::GetCurrentPosition(), ns3::Time::GetSeconds(), ns3::ConstantVelocityHelper::GetVelocity(), ns3::Rectangle::IsInside(), m_bounds, m_event, m_helper, ns3::MobilityModel::NotifyCourseChange(), Rebound(), ns3::Simulator::Schedule(), ns3::Vector3D::x, and ns3::Vector3D::y.
Referenced by DoInitializePrivate(), and Rebound().
 Here is the call graph for this function:
 Here is the call graph for this function: Here is the caller graph for this function:
 Here is the caller graph for this function:| 
 | static | 
Definition at line 37 of file random-walk-2d-mobility-model.cc.
References m_bounds, m_direction, m_mode, m_modeDistance, m_modeTime, m_speed, ns3::MakeEnumAccessor(), ns3::MakeEnumChecker(), ns3::MakeTimeChecker(), MODE_DISTANCE, MODE_TIME, and ns3::TypeId::SetParent().
 Here is the call graph for this function:
 Here is the call graph for this function:| 
 | private | 
Definition at line 133 of file random-walk-2d-mobility-model.cc.
References ns3::Rectangle::BOTTOM, DoWalk(), ns3::Rectangle::GetClosestSide(), ns3::ConstantVelocityHelper::GetCurrentPosition(), ns3::ConstantVelocityHelper::GetVelocity(), ns3::Rectangle::LEFT, m_bounds, m_helper, ns3::Rectangle::RIGHT, ns3::ConstantVelocityHelper::SetVelocity(), ns3::Rectangle::TOP, ns3::ConstantVelocityHelper::Unpause(), ns3::ConstantVelocityHelper::UpdateWithBounds(), ns3::Vector3D::x, and ns3::Vector3D::y.
Referenced by DoWalk().
 Here is the call graph for this function:
 Here is the call graph for this function: Here is the caller graph for this function:
 Here is the caller graph for this function:| 
 | private | 
Definition at line 74 of file random-walk-2d-mobility-model.h.
Referenced by DoGetPosition(), DoSetPosition(), DoWalk(), GetTypeId(), and Rebound().
| 
 | private | 
Definition at line 73 of file random-walk-2d-mobility-model.h.
Referenced by DoAssignStreams(), DoInitializePrivate(), and GetTypeId().
| 
 | private | 
Definition at line 68 of file random-walk-2d-mobility-model.h.
Referenced by DoSetPosition(), and DoWalk().
| 
 | private | 
Definition at line 67 of file random-walk-2d-mobility-model.h.
Referenced by DoGetPosition(), DoGetVelocity(), DoInitializePrivate(), DoSetPosition(), DoWalk(), and Rebound().
| 
 | private | 
Definition at line 69 of file random-walk-2d-mobility-model.h.
Referenced by DoInitializePrivate(), and GetTypeId().
| 
 | private | 
Definition at line 70 of file random-walk-2d-mobility-model.h.
Referenced by DoInitializePrivate(), and GetTypeId().
| 
 | private | 
Definition at line 71 of file random-walk-2d-mobility-model.h.
Referenced by DoInitializePrivate(), and GetTypeId().
| 
 | private | 
Definition at line 72 of file random-walk-2d-mobility-model.h.
Referenced by DoAssignStreams(), DoInitializePrivate(), and GetTypeId().