A Discrete-Event Network Simulator
API
 All Classes Namespaces Files Functions Variables Typedefs Enumerations Enumerator Properties Friends Macros Groups Pages
ns3::RegularWifiMac Class Referenceabstract

base class for all MAC-level wifi objects. More...

#include <regular-wifi-mac.h>

+ Inheritance diagram for ns3::RegularWifiMac:
+ Collaboration diagram for ns3::RegularWifiMac:

Public Types

typedef Callback< void, Ptr
< Packet >, Mac48Address,
Mac48Address
ForwardUpCallback
 This type defines the callback of a higher layer that a WifiMac(-derived) object invokes to pass a packet up the stack. More...
 

Public Member Functions

 RegularWifiMac ()
 
virtual ~RegularWifiMac ()
 
virtual void Enqueue (Ptr< const Packet > packet, Mac48Address to, Mac48Address from)
 
virtual void Enqueue (Ptr< const Packet > packet, Mac48Address to)=0
 
Time GetAckTimeout (void) const
 
virtual Mac48Address GetAddress (void) const
 
virtual Time GetBasicBlockAckTimeout (void) const
 
virtual Mac48Address GetBssid (void) const
 
virtual Time GetCompressedBlockAckTimeout (void) const
 
Time GetCtsTimeout (void) const
 
bool GetCtsToSelfSupported () const
 Return whether the device supports CTS-to-self capability. More...
 
Time GetEifsNoDifs (void) const
 
Time GetPifs (void) const
 
Time GetRifs (void) const
 
Time GetSifs (void) const
 
Time GetSlot (void) const
 
virtual Ssid GetSsid (void) const
 
virtual Ptr< WifiPhyGetWifiPhy () const
 
virtual Ptr
< WifiRemoteStationManager
GetWifiRemoteStationManager () const
 
void SetAckTimeout (Time ackTimeout)
 
virtual void SetAddress (Mac48Address address)
 
virtual void SetBasicBlockAckTimeout (Time blockAckTimeout)
 
virtual void SetBssid (Mac48Address bssid)
 
virtual void SetCompressedBlockAckTimeout (Time blockAckTimeout)
 
void SetCtsTimeout (Time ctsTimeout)
 
void SetCtsToSelfSupported (bool enable)
 Enable or disable CTS-to-self feature. More...
 
void SetEifsNoDifs (Time eifsNoDifs)
 
virtual void SetForwardUpCallback (ForwardUpCallback upCallback)
 
virtual void SetLinkDownCallback (Callback< void > linkDown)
 
virtual void SetLinkUpCallback (Callback< void > linkUp)
 
void SetPifs (Time pifs)
 
virtual void SetPromisc (void)
 Sets the interface in promiscuous mode. More...
 
void SetRifs (Time rifs)
 
void SetSifs (Time sifs)
 
void SetSlot (Time slotTime)
 
virtual void SetSsid (Ssid ssid)
 
virtual void SetWifiPhy (Ptr< WifiPhy > phy)
 
virtual void SetWifiRemoteStationManager (Ptr< WifiRemoteStationManager > stationManager)
 
virtual bool SupportsSendFrom (void) const
 
- Public Member Functions inherited from ns3::WifiMac
void ConfigureStandard (enum WifiPhyStandard standard)
 
Time GetMaxPropagationDelay (void) const
 
Time GetMsduLifetime (void) const
 
void NotifyPromiscRx (Ptr< const Packet > packet)
 
void NotifyRx (Ptr< const Packet > packet)
 
void NotifyRxDrop (Ptr< const Packet > packet)
 
void NotifyTx (Ptr< const Packet > packet)
 
void NotifyTxDrop (Ptr< const Packet > packet)
 
virtual void SetForwardUpCallback (Callback< void, Ptr< Packet >, Mac48Address, Mac48Address > upCallback)=0
 
void SetMaxPropagationDelay (Time delay)
 
- Public Member Functions inherited from ns3::Object
 Object ()
 
virtual ~Object ()
 
void AggregateObject (Ptr< Object > other)
 
void Dispose (void)
 Run the DoDispose methods of this object and all the objects aggregated to it. More...
 
AggregateIterator GetAggregateIterator (void) const
 
virtual TypeId GetInstanceTypeId (void) const
 
template<typename T >
Ptr< T > GetObject (void) const
 
template<typename T >
Ptr< T > GetObject (TypeId tid) const
 
void Initialize (void)
 This method calls the virtual DoInitialize method on all the objects aggregated to this object. More...
 
- Public Member Functions inherited from ns3::SimpleRefCount< Object, ObjectBase, ObjectDeleter >
 SimpleRefCount ()
 Constructor. More...
 
 SimpleRefCount (const SimpleRefCount &o)
 Copy constructor. More...
 
uint32_t GetReferenceCount (void) const
 Get the reference count of the object. More...
 
SimpleRefCountoperator= (const SimpleRefCount &o)
 Assignment. More...
 
void Ref (void) const
 Increment the reference count. More...
 
void Unref (void) const
 Decrement the reference count. More...
 
- Public Member Functions inherited from ns3::ObjectBase
virtual ~ObjectBase ()
 Virtual destructor. More...
 
void GetAttribute (std::string name, AttributeValue &value) const
 
bool GetAttributeFailSafe (std::string name, AttributeValue &attribute) const
 
void SetAttribute (std::string name, const AttributeValue &value)
 
bool SetAttributeFailSafe (std::string name, const AttributeValue &value)
 
bool TraceConnect (std::string name, std::string context, const CallbackBase &cb)
 
bool TraceConnectWithoutContext (std::string name, const CallbackBase &cb)
 
bool TraceDisconnect (std::string name, std::string context, const CallbackBase &cb)
 
bool TraceDisconnectWithoutContext (std::string name, const CallbackBase &cb)
 

Static Public Member Functions

static TypeId GetTypeId (void)
 
- Static Public Member Functions inherited from ns3::WifiMac
static TypeId GetTypeId (void)
 
- Static Public Member Functions inherited from ns3::Object
static TypeId GetTypeId (void)
 Register this type. More...
 
- Static Public Member Functions inherited from ns3::SimpleRefCount< Object, ObjectBase, ObjectDeleter >
static void Cleanup (void)
 Noop. More...
 
- Static Public Member Functions inherited from ns3::ObjectBase
static TypeId GetTypeId (void)
 Get the type ID. More...
 

Protected Types

typedef std::map< AcIndex, Ptr
< EdcaTxopN > > 
EdcaQueues
 This type defines a mapping between an Access Category index, and a pointer to the corresponding channel access function. More...
 

Protected Member Functions

virtual void DeaggregateAmsduAndForward (Ptr< Packet > aggregatedPacket, const WifiMacHeader *hdr)
 This method can be called to de-aggregate an A-MSDU and forward the constituent packets up the stack. More...
 
virtual void DoDispose ()
 This method is called by Object::Dispose or by the object's destructor, whichever comes first. More...
 
virtual void DoInitialize ()
 This method is called only once by Object::Initialize. More...
 
virtual void FinishConfigureStandard (enum WifiPhyStandard standard)
 
void ForwardUp (Ptr< Packet > packet, Mac48Address from, Mac48Address to)
 Forward the packet up to the device. More...
 
Ptr< EdcaTxopNGetBEQueue (void) const
 Accessor for the AC_BE channel access function. More...
 
Ptr< EdcaTxopNGetBKQueue (void) const
 Accessor for the AC_BK channel access function. More...
 
Ptr< DcaTxopGetDcaTxop (void) const
 Accessor for the DCF object. More...
 
bool GetHtSupported () const
 Return whether the device supports QoS. More...
 
bool GetQosSupported () const
 Return whether the device supports QoS. More...
 
Ptr< EdcaTxopNGetVIQueue (void) const
 Accessor for the AC_VI channel access function. More...
 
Ptr< EdcaTxopNGetVOQueue (void) const
 Accessor for the AC_VO channel access function. More...
 
virtual void Receive (Ptr< Packet > packet, const WifiMacHeader *hdr)
 This method acts as the MacRxMiddle receive callback and is invoked to notify us that a frame has been received. More...
 
virtual void SendAddBaResponse (const MgtAddBaRequestHeader *reqHdr, Mac48Address originator)
 This method can be called to accept a received ADDBA Request. More...
 
void SetHtSupported (bool enable)
 Enable or disable HT support for the device. More...
 
void SetQosSupported (bool enable)
 Enable or disable QoS support for the device. More...
 
void SetTypeOfStation (TypeOfStation type)
 This method is invoked by a subclass to specify what type of station it is implementing. More...
 
virtual void TxFailed (const WifiMacHeader &hdr)
 The packet we sent was successfully received by the receiver (i.e. More...
 
virtual void TxOk (const WifiMacHeader &hdr)
 The packet we sent was successfully received by the receiver (i.e. More...
 
- Protected Member Functions inherited from ns3::WifiMac
void ConfigureDcf (Ptr< Dcf > dcf, uint32_t cwmin, uint32_t cwmax, enum AcIndex ac)
 
- Protected Member Functions inherited from ns3::Object
 Object (const Object &o)
 
virtual void NotifyNewAggregate (void)
 This method is invoked whenever two sets of objects are aggregated together. More...
 
- Protected Member Functions inherited from ns3::ObjectBase
void ConstructSelf (const AttributeConstructionList &attributes)
 
virtual void NotifyConstructionCompleted (void)
 This method is invoked once all member attributes have been initialized. More...
 

Protected Attributes

Ptr< DcaTxopm_dca
 This holds a pointer to the DCF instance for this WifiMac - used for transmission of frames to non-QoS peers. More...
 
DcfManagerm_dcfManager
 DCF manager (access to channel) More...
 
EdcaQueues m_edca
 This is a map from Access Category index to the corresponding channel access function. More...
 
ForwardUpCallback m_forwardUp
 Callback to forward packet up the stack. More...
 
bool m_htSupported
 This Boolean is set true iff this WifiMac is to model 802.11n. More...
 
Callback< void > m_linkDown
 Callback when a link is down. More...
 
Callback< void > m_linkUp
 Callback when a link is up. More...
 
Ptr< MacLowm_low
 MacLow (RTS, CTS, DATA, ACK etc.) More...
 
Ptr< WifiPhym_phy
 Wifi PHY. More...
 
bool m_qosSupported
 This Boolean is set true iff this WifiMac is to model 802.11e/WMM style Quality of Service. More...
 
MacRxMiddlem_rxMiddle
 RX middle (de-fragmentation etc.) More...
 
Ssid m_ssid
 Service Set ID (SSID) More...
 
Ptr< WifiRemoteStationManagerm_stationManager
 Remote station manager (rate control, RTS/CTS/fragmentation thresholds etc.) More...
 
MacTxMiddlem_txMiddle
 TX middle (aggregation etc.) More...
 

Private Member Functions

 RegularWifiMac (const RegularWifiMac &)
 
RegularWifiMacoperator= (const RegularWifiMac &)
 
void SetupEdcaQueue (enum AcIndex ac)
 This method is a private utility invoked to configure the channel access function for the specified Access Category. More...
 

Private Attributes

TracedCallback< const
WifiMacHeader & > 
m_txErrCallback
 
TracedCallback< const
WifiMacHeader & > 
m_txOkCallback
 

Detailed Description

base class for all MAC-level wifi objects.

This class encapsulates all the low-level MAC functionality DCA, EDCA, etc) and all the high-level MAC functionality (association/disassociation state machines).

Config Paths

ns3::RegularWifiMac is accessible through the following paths with Config::Set and Config::Connect:

  • /NodeList/[i]/DeviceList/[i]/$ns3::WifiNetDevice/Mac/$ns3::RegularWifiMac

Attributes

Attributes defined in parent class ns3::WifiMac

  • CtsTimeout: When this timeout expires, the RTS/CTS handshake has failed.
    • Set with class: ns3::TimeValue
    • Underlying type: Time –9223372036854775808.0ns:+9223372036854775807.0ns
    • Initial value: +75000.0ns
    • Flags: construct write read
  • AckTimeout: When this timeout expires, the DATA/ACK handshake has failed.
    • Set with class: ns3::TimeValue
    • Underlying type: Time –9223372036854775808.0ns:+9223372036854775807.0ns
    • Initial value: +75000.0ns
    • Flags: construct write read
  • BasicBlockAckTimeout: When this timeout expires, the BASIC_BLOCK_ACK_REQ/BASIC_BLOCK_ACK handshake has failed.
    • Set with class: ns3::TimeValue
    • Underlying type: Time –9223372036854775808.0ns:+9223372036854775807.0ns
    • Initial value: +281000.0ns
    • Flags: construct write read
  • CompressedBlockAckTimeout: When this timeout expires, the COMPRESSED_BLOCK_ACK_REQ/COMPRESSED_BLOCK_ACK handshake has failed.
    • Set with class: ns3::TimeValue
    • Underlying type: Time –9223372036854775808.0ns:+9223372036854775807.0ns
    • Initial value: +107000.0ns
    • Flags: construct write read
  • Sifs: The value of the SIFS constant.
    • Set with class: ns3::TimeValue
    • Underlying type: Time –9223372036854775808.0ns:+9223372036854775807.0ns
    • Initial value: +16000.0ns
    • Flags: construct write read
  • EifsNoDifs: The value of EIFS-DIFS
    • Set with class: ns3::TimeValue
    • Underlying type: Time –9223372036854775808.0ns:+9223372036854775807.0ns
    • Initial value: +60000.0ns
    • Flags: construct write read
  • Slot: The duration of a Slot.
    • Set with class: ns3::TimeValue
    • Underlying type: Time –9223372036854775808.0ns:+9223372036854775807.0ns
    • Initial value: +9000.0ns
    • Flags: construct write read
  • Pifs: The value of the PIFS constant.
    • Set with class: ns3::TimeValue
    • Underlying type: Time –9223372036854775808.0ns:+9223372036854775807.0ns
    • Initial value: +25000.0ns
    • Flags: construct write read
  • Rifs: The value of the RIFS constant.
    • Set with class: ns3::TimeValue
    • Underlying type: Time –9223372036854775808.0ns:+9223372036854775807.0ns
    • Initial value: +2000.0ns
    • Flags: construct write read
  • MaxPropagationDelay: The maximum propagation delay. Unused for now.
    • Set with class: ns3::TimeValue
    • Underlying type: Time –9223372036854775808.0ns:+9223372036854775807.0ns
    • Initial value: +3333.0ns
    • Flags: construct write read
  • Ssid: The ssid we want to belong to.
    • Set with class: SsidValue
    • Underlying type: Ssid
    • Initial value: default
    • Flags: construct write read

TraceSources

  • TxOkHeader: The header of successfully transmitted packet
  • TxErrHeader: The header of unsuccessfully transmitted packet

TraceSources defined in parent class ns3::WifiMac

  • MacTx: A packet has been received from higher layers and is being processed in preparation for queueing for transmission.
  • MacTxDrop: A packet has been dropped in the MAC layer before being queued for transmission.
  • MacPromiscRx: A packet has been received by this device, has been passed up from the physical layer and is being forwarded up the local protocol stack. This is a promiscuous trace,
  • MacRx: A packet has been received by this device, has been passed up from the physical layer and is being forwarded up the local protocol stack. This is a non-promiscuous trace,
  • MacRxDrop: A packet has been dropped in the MAC layer after it has been passed up from the physical layer.

Definition at line 50 of file regular-wifi-mac.h.

Member Typedef Documentation

typedef std::map<AcIndex, Ptr<EdcaTxopN> > ns3::RegularWifiMac::EdcaQueues
protected

This type defines a mapping between an Access Category index, and a pointer to the corresponding channel access function.

Definition at line 257 of file regular-wifi-mac.h.

This type defines the callback of a higher layer that a WifiMac(-derived) object invokes to pass a packet up the stack.

Parameters
packetthe packet that has been received.
fromthe MAC address of the device that sent the packet.
tothe MAC address ot the device that the packet is destined for.

Definition at line 211 of file regular-wifi-mac.h.

Constructor & Destructor Documentation

ns3::RegularWifiMac::~RegularWifiMac ( )
virtual

Definition at line 73 of file regular-wifi-mac.cc.

References NS_LOG_FUNCTION.

ns3::RegularWifiMac::RegularWifiMac ( const RegularWifiMac )
private

Member Function Documentation

void ns3::RegularWifiMac::DeaggregateAmsduAndForward ( Ptr< Packet aggregatedPacket,
const WifiMacHeader hdr 
)
protectedvirtual

This method can be called to de-aggregate an A-MSDU and forward the constituent packets up the stack.

Parameters
aggregatedPacketthe Packet containing the A-MSDU.
hdra pointer to the MAC header for aggregatedPacket.

Reimplemented in ns3::ApWifiMac.

Definition at line 566 of file regular-wifi-mac.cc.

References ns3::MsduAggregator::Deaggregate(), and ForwardUp().

Referenced by ns3::AdhocWifiMac::Receive(), ns3::StaWifiMac::Receive(), and ns3::OcbWifiMac::Receive().

+ Here is the call graph for this function:

+ Here is the caller graph for this function:

void ns3::RegularWifiMac::DoDispose ( void  )
protectedvirtual

This method is called by Object::Dispose or by the object's destructor, whichever comes first.

Subclasses are expected to implement their real destruction code in an overriden version of this method and chain up to their parent's implementation once they are done. i.e., for simplicity, the destructor of every subclass should be empty and its content should be moved to the associated DoDispose method.

It is safe to call GetObject from within this method.

Reimplemented from ns3::Object.

Reimplemented in ns3::ApWifiMac, and ns3::MeshWifiInterfaceMac.

Definition at line 92 of file regular-wifi-mac.cc.

References m_dca, m_dcfManager, m_edca, m_low, m_phy, m_rxMiddle, m_stationManager, m_txMiddle, and NS_LOG_FUNCTION.

Referenced by ns3::MeshWifiInterfaceMac::DoDispose(), and ns3::ApWifiMac::DoDispose().

+ Here is the caller graph for this function:

void ns3::RegularWifiMac::DoInitialize ( void  )
protectedvirtual

This method is called only once by Object::Initialize.

If the user calls Object::Initialize multiple times, DoInitialize is called only the first time.

Subclasses are expected to override this method and chain up to their parent's implementation once they are done. It is safe to call GetObject and AggregateObject from within this method.

Reimplemented from ns3::Object.

Reimplemented in ns3::ApWifiMac, and ns3::MeshWifiInterfaceMac.

Definition at line 79 of file regular-wifi-mac.cc.

References m_dca, m_edca, and NS_LOG_FUNCTION.

Referenced by ns3::ApWifiMac::DoInitialize().

+ Here is the caller graph for this function:

void ns3::RegularWifiMac::Enqueue ( Ptr< const Packet packet,
Mac48Address  to,
Mac48Address  from 
)
virtual
Parameters
packetthe packet to send.
tothe address to which the packet should be sent.
fromthe address from which the packet should be sent.

The packet should be enqueued in a tx queue, and should be dequeued as soon as the channel access function determines that access is granted to this MAC. The extra parameter "from" allows this device to operate in a bridged mode, forwarding received frames without altering the source address.

Implements ns3::WifiMac.

Reimplemented in ns3::ApWifiMac, and ns3::MeshWifiInterfaceMac.

Definition at line 438 of file regular-wifi-mac.cc.

References GetAddress(), and NS_FATAL_ERROR.

+ Here is the call graph for this function:

virtual void ns3::RegularWifiMac::Enqueue ( Ptr< const Packet packet,
Mac48Address  to 
)
pure virtual
Parameters
packetthe packet to send.
tothe address to which the packet should be sent.

The packet should be enqueued in a tx queue, and should be dequeued as soon as the channel access function determines that access is granted to this MAC.

Implements ns3::WifiMac.

Implemented in ns3::OcbWifiMac, ns3::MeshWifiInterfaceMac, ns3::ApWifiMac, ns3::AdhocWifiMac, and ns3::StaWifiMac.

void ns3::RegularWifiMac::FinishConfigureStandard ( enum WifiPhyStandard  standard)
protectedvirtual
Parameters
standardthe phy standard to be used

This method is called by ns3::WifiMac::ConfigureStandard to complete the configuration process for a requested phy standard.

This method may be overriden by a derived class (e.g., in order to apply DCF or EDCA parameters specific to the usage model it is dealing with), in which case the reimplementation may choose to deal with certain values in the WifiPhyStandard enumeration, and chain up to this implementation to deal with the remainder.

Implements ns3::WifiMac.

Reimplemented in ns3::MeshWifiInterfaceMac, and ns3::OcbWifiMac.

Definition at line 698 of file regular-wifi-mac.cc.

References ns3::AC_BE_NQOS, ns3::WifiMac::ConfigureDcf(), m_dca, m_edca, NS_FATAL_ERROR, ns3::WIFI_PHY_STANDARD_80211_10MHZ, ns3::WIFI_PHY_STANDARD_80211_5MHZ, ns3::WIFI_PHY_STANDARD_80211a, ns3::WIFI_PHY_STANDARD_80211b, ns3::WIFI_PHY_STANDARD_80211g, ns3::WIFI_PHY_STANDARD_80211n_2_4GHZ, ns3::WIFI_PHY_STANDARD_80211n_5GHZ, and ns3::WIFI_PHY_STANDARD_holland.

Referenced by ns3::MeshWifiInterfaceMac::FinishConfigureStandard().

+ Here is the call graph for this function:

+ Here is the caller graph for this function:

void ns3::RegularWifiMac::ForwardUp ( Ptr< Packet packet,
Mac48Address  from,
Mac48Address  to 
)
protected

Forward the packet up to the device.

Parameters
packetthe packet that we are forwarding up to the device
fromthe address of the source
tothe address of the destination

Definition at line 456 of file regular-wifi-mac.cc.

References m_forwardUp, and NS_LOG_FUNCTION.

Referenced by ns3::ApWifiMac::DeaggregateAmsduAndForward(), DeaggregateAmsduAndForward(), ns3::AdhocWifiMac::Receive(), ns3::ApWifiMac::Receive(), ns3::StaWifiMac::Receive(), ns3::OcbWifiMac::Receive(), and ns3::MeshWifiInterfaceMac::Receive().

+ Here is the caller graph for this function:

Time ns3::RegularWifiMac::GetAckTimeout ( void  ) const
virtual
Returns
the current ACK timeout duration.

Implements ns3::WifiMac.

Definition at line 348 of file regular-wifi-mac.cc.

References m_low.

Time ns3::RegularWifiMac::GetBasicBlockAckTimeout ( void  ) const
virtual
Returns
the current basic block ACK timeout duration.

Reimplemented from ns3::WifiMac.

Definition at line 374 of file regular-wifi-mac.cc.

References m_low.

Ptr< EdcaTxopN > ns3::RegularWifiMac::GetBEQueue ( void  ) const
protected

Accessor for the AC_BE channel access function.

Returns
a smart pointer to EdcaTxopN

Definition at line 190 of file regular-wifi-mac.cc.

References ns3::AC_BE, and m_edca.

Referenced by ns3::OcbWifiMac::ConfigureEdca(), and GetTypeId().

+ Here is the caller graph for this function:

Ptr< EdcaTxopN > ns3::RegularWifiMac::GetBKQueue ( void  ) const
protected

Accessor for the AC_BK channel access function.

Returns
a smart pointer to EdcaTxopN

Definition at line 196 of file regular-wifi-mac.cc.

References ns3::AC_BK, and m_edca.

Referenced by ns3::OcbWifiMac::ConfigureEdca(), and GetTypeId().

+ Here is the caller graph for this function:

Mac48Address ns3::RegularWifiMac::GetBssid ( void  ) const
virtual
Returns
the bssid of the network this device belongs to.

Implements ns3::WifiMac.

Reimplemented in ns3::OcbWifiMac.

Definition at line 426 of file regular-wifi-mac.cc.

References m_low.

Referenced by ns3::StaWifiMac::Enqueue(), ns3::AdhocWifiMac::Enqueue(), ns3::StaWifiMac::Receive(), ns3::StaWifiMac::SendAssociationRequest(), and ns3::StaWifiMac::SetState().

+ Here is the caller graph for this function:

Time ns3::RegularWifiMac::GetCompressedBlockAckTimeout ( void  ) const
virtual
Returns
the current compressed block ACK timeout duration.

Reimplemented from ns3::WifiMac.

Definition at line 387 of file regular-wifi-mac.cc.

References m_low.

Time ns3::RegularWifiMac::GetCtsTimeout ( void  ) const
virtual
Returns
the current CTS timeout duration.

Implements ns3::WifiMac.

Definition at line 361 of file regular-wifi-mac.cc.

References m_low.

bool ns3::RegularWifiMac::GetCtsToSelfSupported ( ) const

Return whether the device supports CTS-to-self capability.

Returns
true if CTS-to-self is supported, false otherwise.

Definition at line 269 of file regular-wifi-mac.cc.

References m_low.

Referenced by GetTypeId().

+ Here is the caller graph for this function:

Ptr< DcaTxop > ns3::RegularWifiMac::GetDcaTxop ( void  ) const
protected

Accessor for the DCF object.

Returns
a smart pointer to DcaTxop

Definition at line 172 of file regular-wifi-mac.cc.

References m_dca.

Referenced by ns3::OcbWifiMac::ConfigureEdca(), and GetTypeId().

+ Here is the caller graph for this function:

Time ns3::RegularWifiMac::GetEifsNoDifs ( void  ) const
virtual
Returns
the current EIFS minus DIFS duration

Implements ns3::WifiMac.

Definition at line 310 of file regular-wifi-mac.cc.

References ns3::DcfManager::GetEifsNoDifs(), and m_dcfManager.

+ Here is the call graph for this function:

bool ns3::RegularWifiMac::GetHtSupported ( ) const
protected

Return whether the device supports QoS.

Returns
true if HT is supported, false otherwise

Definition at line 257 of file regular-wifi-mac.cc.

References m_htSupported.

Referenced by GetTypeId(), and SetWifiRemoteStationManager().

+ Here is the caller graph for this function:

Time ns3::RegularWifiMac::GetPifs ( void  ) const
virtual
Returns
the current PIFS duration.

Implements ns3::WifiMac.

Definition at line 335 of file regular-wifi-mac.cc.

References m_low.

bool ns3::RegularWifiMac::GetQosSupported ( ) const
protected

Return whether the device supports QoS.

Returns
true if QoS is supported, false otherwise

Definition at line 245 of file regular-wifi-mac.cc.

References m_qosSupported.

Referenced by GetTypeId().

+ Here is the caller graph for this function:

Time ns3::RegularWifiMac::GetRifs ( void  ) const
virtual
Returns
the current RIFS duration.

Implements ns3::WifiMac.

Definition at line 322 of file regular-wifi-mac.cc.

References m_low.

Time ns3::RegularWifiMac::GetSifs ( void  ) const
virtual
Returns
the current SIFS duration.

Implements ns3::WifiMac.

Definition at line 297 of file regular-wifi-mac.cc.

References m_low.

Time ns3::RegularWifiMac::GetSlot ( void  ) const
virtual
Returns
the current slot duration.

Implements ns3::WifiMac.

Definition at line 283 of file regular-wifi-mac.cc.

References m_low.

Ssid ns3::RegularWifiMac::GetSsid ( void  ) const
virtual
Returns
the ssid which this MAC layer is going to try to stay in.

Implements ns3::WifiMac.

Reimplemented in ns3::OcbWifiMac.

Definition at line 413 of file regular-wifi-mac.cc.

References m_ssid.

Referenced by ns3::OcbWifiMac::GetSsid(), ns3::StaWifiMac::Receive(), ns3::MeshWifiInterfaceMac::Receive(), ns3::StaWifiMac::SendAssociationRequest(), ns3::MeshWifiInterfaceMac::SendBeacon(), ns3::ApWifiMac::SendOneBeacon(), ns3::StaWifiMac::SendProbeRequest(), and ns3::ApWifiMac::SendProbeResp().

+ Here is the caller graph for this function:

Ptr< EdcaTxopN > ns3::RegularWifiMac::GetVIQueue ( void  ) const
protected

Accessor for the AC_VI channel access function.

Returns
a smart pointer to EdcaTxopN

Definition at line 184 of file regular-wifi-mac.cc.

References ns3::AC_VI, and m_edca.

Referenced by ns3::OcbWifiMac::ConfigureEdca(), and GetTypeId().

+ Here is the caller graph for this function:

Ptr< EdcaTxopN > ns3::RegularWifiMac::GetVOQueue ( void  ) const
protected

Accessor for the AC_VO channel access function.

Returns
a smart pointer to EdcaTxopN

Definition at line 178 of file regular-wifi-mac.cc.

References ns3::AC_VO, and m_edca.

Referenced by ns3::OcbWifiMac::ConfigureEdca(), and GetTypeId().

+ Here is the caller graph for this function:

Ptr< WifiPhy > ns3::RegularWifiMac::GetWifiPhy ( ) const
virtual
Returns
the physical layer attached to this MAC.

Definition at line 211 of file regular-wifi-mac.cc.

References m_phy.

Ptr< WifiRemoteStationManager > ns3::RegularWifiMac::GetWifiRemoteStationManager ( ) const
virtual
Returns
the station manager attached to this MAC.

Definition at line 136 of file regular-wifi-mac.cc.

References m_stationManager.

RegularWifiMac& ns3::RegularWifiMac::operator= ( const RegularWifiMac )
private
void ns3::RegularWifiMac::Receive ( Ptr< Packet packet,
const WifiMacHeader hdr 
)
protectedvirtual

This method acts as the MacRxMiddle receive callback and is invoked to notify us that a frame has been received.

The implementation is intended to capture logic that is going to be common to all (or most) derived classes. Specifically, handling of Block Ack managment frames is dealt with here.

This method will need, however, to be overriden by derived classes so that they can perform their data handling before invoking the base version.

Parameters
packetthe packet that has been received.
hdra pointer to the MAC header of the received frame.

Reimplemented in ns3::MeshWifiInterfaceMac, ns3::OcbWifiMac, ns3::StaWifiMac, ns3::ApWifiMac, and ns3::AdhocWifiMac.

Definition at line 463 of file regular-wifi-mac.cc.

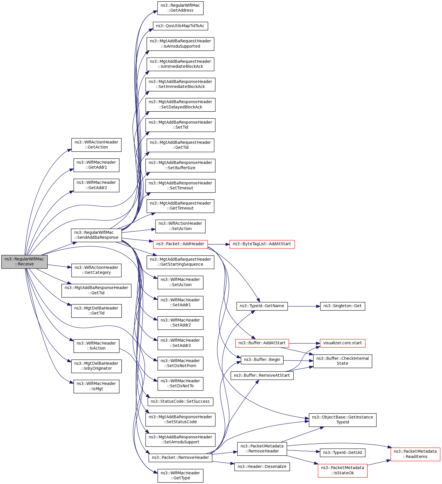
References ns3::WifiActionHeader::BLOCK_ACK, ns3::WifiActionHeader::BLOCK_ACK_ADDBA_REQUEST, ns3::WifiActionHeader::BLOCK_ACK_ADDBA_RESPONSE, ns3::WifiActionHeader::BLOCK_ACK_DELBA, ns3::WifiActionHeader::ActionValue::blockAck, ns3::WifiActionHeader::GetAction(), ns3::WifiMacHeader::GetAddr1(), ns3::WifiMacHeader::GetAddr2(), GetAddress(), ns3::WifiActionHeader::GetCategory(), ns3::MgtAddBaResponseHeader::GetTid(), ns3::MgtDelBaHeader::GetTid(), ns3::WifiMacHeader::GetType(), ns3::WifiMacHeader::IsAction(), ns3::MgtDelBaHeader::IsByOriginator(), ns3::WifiMacHeader::IsMgt(), m_edca, m_low, m_qosSupported, NS_ASSERT, NS_FATAL_ERROR, NS_LOG_FUNCTION, ns3::QosUtilsMapTidToAc(), ns3::Packet::RemoveHeader(), and SendAddBaResponse().

Referenced by ns3::AdhocWifiMac::Receive(), ns3::ApWifiMac::Receive(), ns3::StaWifiMac::Receive(), ns3::OcbWifiMac::Receive(), and RegularWifiMac().

+ Here is the call graph for this function:

+ Here is the caller graph for this function:

void ns3::RegularWifiMac::SendAddBaResponse ( const MgtAddBaRequestHeader reqHdr,
Mac48Address  originator 
)
protectedvirtual
void ns3::RegularWifiMac::SetAckTimeout ( Time  ackTimeout)
virtual
Parameters
ackTimeoutthe duration of an ACK timeout.

Implements ns3::WifiMac.

Definition at line 341 of file regular-wifi-mac.cc.

References m_low, and NS_LOG_FUNCTION.

void ns3::RegularWifiMac::SetAddress ( Mac48Address  address)
virtual
Parameters
addressthe current address of this MAC layer.

Implements ns3::WifiMac.

Reimplemented in ns3::ApWifiMac, and ns3::AdhocWifiMac.

Definition at line 393 of file regular-wifi-mac.cc.

References m_low, and NS_LOG_FUNCTION.

Referenced by ns3::AdhocWifiMac::SetAddress(), and ns3::ApWifiMac::SetAddress().

+ Here is the caller graph for this function:

void ns3::RegularWifiMac::SetBasicBlockAckTimeout ( Time  blockAckTimeout)
virtual
Parameters
blockAckTimeoutthe duration for basic block ACK timeout.

Sets the timeout for basic block ACK.

Reimplemented from ns3::WifiMac.

Definition at line 367 of file regular-wifi-mac.cc.

References m_low, and NS_LOG_FUNCTION.

void ns3::RegularWifiMac::SetBssid ( Mac48Address  bssid)
virtual
Parameters
bssidthe BSSID of the network that this device belongs to.

Reimplemented in ns3::OcbWifiMac.

Definition at line 419 of file regular-wifi-mac.cc.

References m_low, and NS_LOG_FUNCTION.

Referenced by ns3::OcbWifiMac::OcbWifiMac(), ns3::StaWifiMac::Receive(), ns3::AdhocWifiMac::SetAddress(), and ns3::ApWifiMac::SetAddress().

+ Here is the caller graph for this function:

void ns3::RegularWifiMac::SetCompressedBlockAckTimeout ( Time  blockAckTimeout)
virtual
Parameters
blockAckTimeoutSets the timeout for compressed block ACK.

Reimplemented from ns3::WifiMac.

Definition at line 380 of file regular-wifi-mac.cc.

References m_low, and NS_LOG_FUNCTION.

void ns3::RegularWifiMac::SetCtsTimeout ( Time  ctsTimeout)
virtual
Parameters
ctsTimeoutthe duration of a CTS timeout.

Implements ns3::WifiMac.

Definition at line 354 of file regular-wifi-mac.cc.

References m_low, and NS_LOG_FUNCTION.

void ns3::RegularWifiMac::SetCtsToSelfSupported ( bool  enable)

Enable or disable CTS-to-self feature.

Parameters
enabletrue if CTS-to-self is to be supported, false otherwise

Definition at line 262 of file regular-wifi-mac.cc.

References m_low, and NS_LOG_FUNCTION.

Referenced by GetTypeId().

+ Here is the caller graph for this function:

void ns3::RegularWifiMac::SetEifsNoDifs ( Time  eifsNoDifs)
virtual
Parameters
eifsNoDifsthe duration of an EIFS minus DIFS.

This value is used to calculate the EIFS depending on AIFSN.

Implements ns3::WifiMac.

Definition at line 303 of file regular-wifi-mac.cc.

References m_dcfManager, NS_LOG_FUNCTION, and ns3::DcfManager::SetEifsNoDifs().

+ Here is the call graph for this function:

void ns3::RegularWifiMac::SetForwardUpCallback ( ForwardUpCallback  upCallback)
virtual
Parameters
upCallbackthe callback to invoke when a packet must be forwarded up the stack.

Definition at line 217 of file regular-wifi-mac.cc.

References m_forwardUp, and NS_LOG_FUNCTION.

void ns3::RegularWifiMac::SetHtSupported ( bool  enable)
protected

Enable or disable HT support for the device.

Parameters
enablewhether HT is supported

Definition at line 250 of file regular-wifi-mac.cc.

References m_htSupported, and NS_LOG_FUNCTION.

Referenced by GetTypeId().

+ Here is the caller graph for this function:

void ns3::RegularWifiMac::SetLinkDownCallback ( Callback< void >  linkDown)
virtual
Parameters
linkDownthe callback to invoke when the link becomes down.

Implements ns3::WifiMac.

Reimplemented in ns3::OcbWifiMac.

Definition at line 231 of file regular-wifi-mac.cc.

References m_linkDown, and NS_LOG_FUNCTION.

Referenced by ns3::OcbWifiMac::SetLinkDownCallback().

+ Here is the caller graph for this function:

void ns3::RegularWifiMac::SetLinkUpCallback ( Callback< void >  linkUp)
virtual
Parameters
linkUpthe callback to invoke when the link becomes up.

Implements ns3::WifiMac.

Reimplemented in ns3::OcbWifiMac, ns3::MeshWifiInterfaceMac, ns3::ApWifiMac, and ns3::AdhocWifiMac.

Definition at line 224 of file regular-wifi-mac.cc.

References m_linkUp, and NS_LOG_FUNCTION.

Referenced by ns3::AdhocWifiMac::SetLinkUpCallback(), ns3::ApWifiMac::SetLinkUpCallback(), ns3::MeshWifiInterfaceMac::SetLinkUpCallback(), and ns3::OcbWifiMac::SetLinkUpCallback().

+ Here is the caller graph for this function:

void ns3::RegularWifiMac::SetPifs ( Time  pifs)
virtual
Parameters
pifsthe pifs duration.

Implements ns3::WifiMac.

Definition at line 328 of file regular-wifi-mac.cc.

References m_low, and NS_LOG_FUNCTION.

void ns3::RegularWifiMac::SetPromisc ( void  )
virtual

Sets the interface in promiscuous mode.

Enables promiscuous mode on the interface. Note that any further filtering on the incoming frame path may affect the overall behavior.

Implements ns3::WifiMac.

Definition at line 432 of file regular-wifi-mac.cc.

References m_low.

void ns3::RegularWifiMac::SetQosSupported ( bool  enable)
protected

Enable or disable QoS support for the device.

Parameters
enablewhether QoS is supported

Definition at line 238 of file regular-wifi-mac.cc.

References m_qosSupported, and NS_LOG_FUNCTION.

Referenced by GetTypeId().

+ Here is the caller graph for this function:

void ns3::RegularWifiMac::SetRifs ( Time  rifs)
virtual
Parameters
rifsthe rifs duration.

Implements ns3::WifiMac.

Definition at line 315 of file regular-wifi-mac.cc.

References m_low, and NS_LOG_FUNCTION.

void ns3::RegularWifiMac::SetSifs ( Time  sifs)
virtual
Parameters
sifsthe sifs duration

Implements ns3::WifiMac.

Definition at line 289 of file regular-wifi-mac.cc.

References m_dcfManager, m_low, NS_LOG_FUNCTION, and ns3::DcfManager::SetSifs().

+ Here is the call graph for this function:

void ns3::RegularWifiMac::SetSlot ( Time  slotTime)
virtual
Parameters
slotTimethe slot duration

Implements ns3::WifiMac.

Definition at line 275 of file regular-wifi-mac.cc.

References m_dcfManager, m_low, NS_LOG_FUNCTION, and ns3::DcfManager::SetSlot().

+ Here is the call graph for this function:

void ns3::RegularWifiMac::SetSsid ( Ssid  ssid)
virtual
Parameters
ssidthe current ssid of this MAC layer.

Implements ns3::WifiMac.

Reimplemented in ns3::OcbWifiMac.

Definition at line 406 of file regular-wifi-mac.cc.

References m_ssid, and NS_LOG_FUNCTION.

void ns3::RegularWifiMac::SetTypeOfStation ( TypeOfStation  type)
protected

This method is invoked by a subclass to specify what type of station it is implementing.

This is something that the channel access functions (instantiated within this class as EdcaTxopN's) need to know.

Parameters
typethe type of station.

Definition at line 162 of file regular-wifi-mac.cc.

References m_edca, and NS_LOG_FUNCTION.

Referenced by ns3::AdhocWifiMac::AdhocWifiMac(), ns3::ApWifiMac::ApWifiMac(), ns3::MeshWifiInterfaceMac::MeshWifiInterfaceMac(), ns3::OcbWifiMac::OcbWifiMac(), and ns3::StaWifiMac::StaWifiMac().

+ Here is the caller graph for this function:

void ns3::RegularWifiMac::SetupEdcaQueue ( enum AcIndex  ac)
private

This method is a private utility invoked to configure the channel access function for the specified Access Category.

Parameters
acthe Access Category index of the queue to initialise.

Definition at line 142 of file regular-wifi-mac.cc.

References m_dcfManager, m_edca, m_low, m_txMiddle, ns3::MakeCallback(), NS_ASSERT, NS_LOG_FUNCTION, ns3::EdcaTxopN::SetLow(), TxFailed(), and TxOk().

Referenced by RegularWifiMac().

+ Here is the call graph for this function:

+ Here is the caller graph for this function:

void ns3::RegularWifiMac::SetWifiPhy ( Ptr< WifiPhy phy)
virtual
Parameters
phythe physical layer attached to this MAC.

Implements ns3::WifiMac.

Definition at line 202 of file regular-wifi-mac.cc.

References m_dcfManager, m_low, m_phy, NS_LOG_FUNCTION, and ns3::DcfManager::SetupPhyListener().

+ Here is the call graph for this function:

void ns3::RegularWifiMac::SetWifiRemoteStationManager ( Ptr< WifiRemoteStationManager stationManager)
virtual
Parameters
stationManagerthe station manager attached to this MAC.

Implements ns3::WifiMac.

Reimplemented in ns3::ApWifiMac.

Definition at line 120 of file regular-wifi-mac.cc.

References GetHtSupported(), m_dca, m_edca, m_low, m_stationManager, and NS_LOG_FUNCTION.

Referenced by ns3::ApWifiMac::SetWifiRemoteStationManager().

+ Here is the call graph for this function:

+ Here is the caller graph for this function:

bool ns3::RegularWifiMac::SupportsSendFrom ( void  ) const
virtual
Returns
if this MAC supports sending from arbitrary address.

The interface may or may not support sending from arbitrary address. This function returns true if sending from arbitrary address is supported, false otherwise.

Implements ns3::WifiMac.

Reimplemented in ns3::ApWifiMac, and ns3::MeshWifiInterfaceMac.

Definition at line 450 of file regular-wifi-mac.cc.

void ns3::RegularWifiMac::TxFailed ( const WifiMacHeader hdr)
protectedvirtual

The packet we sent was successfully received by the receiver (i.e.

we did not receive an ACK from the receiver).

Parameters
hdrthe header of the packet that we failed to sent

Reimplemented in ns3::ApWifiMac.

Definition at line 744 of file regular-wifi-mac.cc.

References m_txErrCallback, and NS_LOG_FUNCTION.

Referenced by RegularWifiMac(), SetupEdcaQueue(), and ns3::ApWifiMac::TxFailed().

+ Here is the caller graph for this function:

void ns3::RegularWifiMac::TxOk ( const WifiMacHeader hdr)
protectedvirtual

The packet we sent was successfully received by the receiver (i.e.

we received an ACK from the receiver).

Parameters
hdrthe header of the packet that we successfully sent

Reimplemented in ns3::ApWifiMac.

Definition at line 737 of file regular-wifi-mac.cc.

References m_txOkCallback, and NS_LOG_FUNCTION.

Referenced by RegularWifiMac(), SetupEdcaQueue(), and ns3::ApWifiMac::TxOk().

+ Here is the caller graph for this function:

Member Data Documentation

ForwardUpCallback ns3::RegularWifiMac::m_forwardUp
protected

Callback to forward packet up the stack.

Definition at line 245 of file regular-wifi-mac.h.

Referenced by ForwardUp(), and SetForwardUpCallback().

bool ns3::RegularWifiMac::m_htSupported
protected

This Boolean is set true iff this WifiMac is to model 802.11n.

It is exposed through the attribute system.

At the moment, this flag is the sole selection between HT and non-HT operation for the STA (whether IBSS, AP, or non-AP). Ultimately, we will want a HT-enabled STA to be able to fall back to non-HT operation with a non-HT peer. This'll require further intelligence - i.e., per-association HT state. Having a big switch seems like a good intermediate stage, however.

Definition at line 417 of file regular-wifi-mac.h.

Referenced by ns3::StaWifiMac::Enqueue(), ns3::ApWifiMac::ForwardDown(), GetHtSupported(), ns3::StaWifiMac::GetSupportedRates(), ns3::ApWifiMac::GetSupportedRates(), ns3::ApWifiMac::Receive(), ns3::StaWifiMac::Receive(), ns3::StaWifiMac::SendAssociationRequest(), ns3::ApWifiMac::SendAssocResp(), ns3::ApWifiMac::SendOneBeacon(), ns3::StaWifiMac::SendProbeRequest(), ns3::ApWifiMac::SendProbeResp(), and SetHtSupported().

Callback<void> ns3::RegularWifiMac::m_linkDown
protected

Callback when a link is down.

Definition at line 247 of file regular-wifi-mac.h.

Referenced by SetLinkDownCallback(), and ns3::StaWifiMac::TryToEnsureAssociated().

Callback<void> ns3::RegularWifiMac::m_linkUp
protected

Callback when a link is up.

Definition at line 246 of file regular-wifi-mac.h.

Referenced by ns3::StaWifiMac::Receive(), and SetLinkUpCallback().

bool ns3::RegularWifiMac::m_qosSupported
protected

This Boolean is set true iff this WifiMac is to model 802.11e/WMM style Quality of Service.

It is exposed through the attribute system.

At the moment, this flag is the sole selection between QoS and non-QoS operation for the STA (whether IBSS, AP, or non-AP). Ultimately, we will want a QoS-enabled STA to be able to fall back to non-QoS operation with a non-QoS peer. This'll require further intelligence - i.e., per-association QoS state. Having a big switch seems like a good intermediate stage, however.

Definition at line 390 of file regular-wifi-mac.h.

Referenced by ns3::StaWifiMac::Enqueue(), ns3::AdhocWifiMac::Enqueue(), ns3::OcbWifiMac::Enqueue(), ns3::ApWifiMac::ForwardDown(), GetQosSupported(), Receive(), ns3::OcbWifiMac::SendVsc(), and SetQosSupported().

MacRxMiddle* ns3::RegularWifiMac::m_rxMiddle
protected

RX middle (de-fragmentation etc.)

Definition at line 237 of file regular-wifi-mac.h.

Referenced by DoDispose(), ns3::OcbWifiMac::OcbWifiMac(), and RegularWifiMac().

Ssid ns3::RegularWifiMac::m_ssid
protected

Service Set ID (SSID)

Definition at line 249 of file regular-wifi-mac.h.

Referenced by GetSsid(), and SetSsid().

TracedCallback<const WifiMacHeader &> ns3::RegularWifiMac::m_txErrCallback
private

Definition at line 444 of file regular-wifi-mac.h.

Referenced by GetTypeId(), and TxFailed().

MacTxMiddle* ns3::RegularWifiMac::m_txMiddle
protected

TX middle (aggregation etc.)

Definition at line 238 of file regular-wifi-mac.h.

Referenced by ns3::ApWifiMac::ApWifiMac(), DoDispose(), RegularWifiMac(), and SetupEdcaQueue().

TracedCallback<const WifiMacHeader &> ns3::RegularWifiMac::m_txOkCallback
private

Definition at line 443 of file regular-wifi-mac.h.

Referenced by GetTypeId(), and TxOk().


The documentation for this class was generated from the following files: