Control the scheduling of simulation events. More...
#include <simulator.h>
| Static Public Member Functions | |
| static void | Cancel (const EventId &id) | 
| Set the cancel bit on this event: the event's associated function will not be invoked when it expires.  More... | |
| static void | Destroy (void) | 
| Every event scheduled by the Simulator::insertAtDestroy method is invoked.  More... | |
| static uint32_t | GetContext (void) | 
| static Time | GetDelayLeft (const EventId &id) | 
| static Ptr< SimulatorImpl > | GetImplementation (void) | 
| static Time | GetMaximumSimulationTime (void) | 
| static uint32_t | GetSystemId (void) | 
| static bool | IsExpired (const EventId &id) | 
| This method has O(1) complexity.  More... | |
| static bool | IsFinished (void) | 
| If there are no more events lefts to be scheduled, or if simulation time has already reached the "stop time" (see Simulator::Stop()), return true.  More... | |
| static Time | Now (void) | 
| Return the "current simulation time".  More... | |
| static void | Remove (const EventId &id) | 
| Remove an event from the event list.  More... | |
| static void | Run (void) | 
| Run the simulation until one of:  More... | |
| template<typename MEM , typename OBJ > | |
| static EventId | Schedule (Time const &time, MEM mem_ptr, OBJ obj) | 
| Schedule an event to expire at the relative time "time" is reached.  More... | |
| template<typename MEM , typename OBJ , typename T1 > | |
| static EventId | Schedule (Time const &time, MEM mem_ptr, OBJ obj, T1 a1) | 
| template<typename MEM , typename OBJ , typename T1 , typename T2 > | |
| static EventId | Schedule (Time const &time, MEM mem_ptr, OBJ obj, T1 a1, T2 a2) | 
| template<typename MEM , typename OBJ , typename T1 , typename T2 , typename T3 > | |
| static EventId | Schedule (Time const &time, MEM mem_ptr, OBJ obj, T1 a1, T2 a2, T3 a3) | 
| template<typename MEM , typename OBJ , typename T1 , typename T2 , typename T3 , typename T4 > | |
| static EventId | Schedule (Time const &time, MEM mem_ptr, OBJ obj, T1 a1, T2 a2, T3 a3, T4 a4) | 
| template<typename MEM , typename OBJ , typename T1 , typename T2 , typename T3 , typename T4 , typename T5 > | |
| static EventId | Schedule (Time const &time, MEM mem_ptr, OBJ obj, T1 a1, T2 a2, T3 a3, T4 a4, T5 a5) | 
| static EventId | Schedule (Time const &time, void(*f)(void)) | 
| template<typename U1 , typename T1 > | |
| static EventId | Schedule (Time const &time, void(*f)(U1), T1 a1) | 
| template<typename U1 , typename U2 , typename T1 , typename T2 > | |
| static EventId | Schedule (Time const &time, void(*f)(U1, U2), T1 a1, T2 a2) | 
| template<typename U1 , typename U2 , typename U3 , typename T1 , typename T2 , typename T3 > | |
| static EventId | Schedule (Time const &time, void(*f)(U1, U2, U3), T1 a1, T2 a2, T3 a3) | 
| template<typename U1 , typename U2 , typename U3 , typename U4 , typename T1 , typename T2 , typename T3 , typename T4 > | |
| static EventId | Schedule (Time const &time, void(*f)(U1, U2, U3, U4), T1 a1, T2 a2, T3 a3, T4 a4) | 
| template<typename U1 , typename U2 , typename U3 , typename U4 , typename U5 , typename T1 , typename T2 , typename T3 , typename T4 , typename T5 > | |
| static EventId | Schedule (Time const &time, void(*f)(U1, U2, U3, U4, U5), T1 a1, T2 a2, T3 a3, T4 a4, T5 a5) | 
| static EventId | Schedule (Time const &time, const Ptr< EventImpl > &event) | 
| template<typename MEM , typename OBJ > | |
| static EventId | ScheduleDestroy (MEM mem_ptr, OBJ obj) | 
| Schedule an event to expire at Destroy time.  More... | |
| template<typename MEM , typename OBJ , typename T1 > | |
| static EventId | ScheduleDestroy (MEM mem_ptr, OBJ obj, T1 a1) | 
| template<typename MEM , typename OBJ , typename T1 , typename T2 > | |
| static EventId | ScheduleDestroy (MEM mem_ptr, OBJ obj, T1 a1, T2 a2) | 
| template<typename MEM , typename OBJ , typename T1 , typename T2 , typename T3 > | |
| static EventId | ScheduleDestroy (MEM mem_ptr, OBJ obj, T1 a1, T2 a2, T3 a3) | 
| template<typename MEM , typename OBJ , typename T1 , typename T2 , typename T3 , typename T4 > | |
| static EventId | ScheduleDestroy (MEM mem_ptr, OBJ obj, T1 a1, T2 a2, T3 a3, T4 a4) | 
| template<typename MEM , typename OBJ , typename T1 , typename T2 , typename T3 , typename T4 , typename T5 > | |
| static EventId | ScheduleDestroy (MEM mem_ptr, OBJ obj, T1 a1, T2 a2, T3 a3, T4 a4, T5 a5) | 
| static EventId | ScheduleDestroy (void(*f)(void)) | 
| template<typename U1 , typename T1 > | |
| static EventId | ScheduleDestroy (void(*f)(U1), T1 a1) | 
| template<typename U1 , typename U2 , typename T1 , typename T2 > | |
| static EventId | ScheduleDestroy (void(*f)(U1, U2), T1 a1, T2 a2) | 
| template<typename U1 , typename U2 , typename U3 , typename T1 , typename T2 , typename T3 > | |
| static EventId | ScheduleDestroy (void(*f)(U1, U2, U3), T1 a1, T2 a2, T3 a3) | 
| template<typename U1 , typename U2 , typename U3 , typename U4 , typename T1 , typename T2 , typename T3 , typename T4 > | |
| static EventId | ScheduleDestroy (void(*f)(U1, U2, U3, U4), T1 a1, T2 a2, T3 a3, T4 a4) | 
| template<typename U1 , typename U2 , typename U3 , typename U4 , typename U5 , typename T1 , typename T2 , typename T3 , typename T4 , typename T5 > | |
| static EventId | ScheduleDestroy (void(*f)(U1, U2, U3, U4, U5), T1 a1, T2 a2, T3 a3, T4 a4, T5 a5) | 
| static EventId | ScheduleDestroy (const Ptr< EventImpl > &event) | 
| template<typename MEM , typename OBJ > | |
| static EventId | ScheduleNow (MEM mem_ptr, OBJ obj) | 
| Schedule an event to expire Now.  More... | |
| template<typename MEM , typename OBJ , typename T1 > | |
| static EventId | ScheduleNow (MEM mem_ptr, OBJ obj, T1 a1) | 
| template<typename MEM , typename OBJ , typename T1 , typename T2 > | |
| static EventId | ScheduleNow (MEM mem_ptr, OBJ obj, T1 a1, T2 a2) | 
| template<typename MEM , typename OBJ , typename T1 , typename T2 , typename T3 > | |
| static EventId | ScheduleNow (MEM mem_ptr, OBJ obj, T1 a1, T2 a2, T3 a3) | 
| template<typename MEM , typename OBJ , typename T1 , typename T2 , typename T3 , typename T4 > | |
| static EventId | ScheduleNow (MEM mem_ptr, OBJ obj, T1 a1, T2 a2, T3 a3, T4 a4) | 
| template<typename MEM , typename OBJ , typename T1 , typename T2 , typename T3 , typename T4 , typename T5 > | |
| static EventId | ScheduleNow (MEM mem_ptr, OBJ obj, T1 a1, T2 a2, T3 a3, T4 a4, T5 a5) | 
| static EventId | ScheduleNow (void(*f)(void)) | 
| template<typename U1 , typename T1 > | |
| static EventId | ScheduleNow (void(*f)(U1), T1 a1) | 
| template<typename U1 , typename U2 , typename T1 , typename T2 > | |
| static EventId | ScheduleNow (void(*f)(U1, U2), T1 a1, T2 a2) | 
| template<typename U1 , typename U2 , typename U3 , typename T1 , typename T2 , typename T3 > | |
| static EventId | ScheduleNow (void(*f)(U1, U2, U3), T1 a1, T2 a2, T3 a3) | 
| template<typename U1 , typename U2 , typename U3 , typename U4 , typename T1 , typename T2 , typename T3 , typename T4 > | |
| static EventId | ScheduleNow (void(*f)(U1, U2, U3, U4), T1 a1, T2 a2, T3 a3, T4 a4) | 
| template<typename U1 , typename U2 , typename U3 , typename U4 , typename U5 , typename T1 , typename T2 , typename T3 , typename T4 , typename T5 > | |
| static EventId | ScheduleNow (void(*f)(U1, U2, U3, U4, U5), T1 a1, T2 a2, T3 a3, T4 a4, T5 a5) | 
| static EventId | ScheduleNow (const Ptr< EventImpl > &event) | 
| template<typename MEM , typename OBJ > | |
| static void | ScheduleWithContext (uint32_t context, Time const &time, MEM mem_ptr, OBJ obj) | 
| Schedule an event with the given context.  More... | |
| template<typename MEM , typename OBJ , typename T1 > | |
| static void | ScheduleWithContext (uint32_t context, Time const &time, MEM mem_ptr, OBJ obj, T1 a1) | 
| This method is thread-safe: it can be called from any thread.  More... | |
| template<typename MEM , typename OBJ , typename T1 , typename T2 > | |
| static void | ScheduleWithContext (uint32_t context, Time const &time, MEM mem_ptr, OBJ obj, T1 a1, T2 a2) | 
| This method is thread-safe: it can be called from any thread.  More... | |
| template<typename MEM , typename OBJ , typename T1 , typename T2 , typename T3 > | |
| static void | ScheduleWithContext (uint32_t context, Time const &time, MEM mem_ptr, OBJ obj, T1 a1, T2 a2, T3 a3) | 
| This method is thread-safe: it can be called from any thread.  More... | |
| template<typename MEM , typename OBJ , typename T1 , typename T2 , typename T3 , typename T4 > | |
| static void | ScheduleWithContext (uint32_t context, Time const &time, MEM mem_ptr, OBJ obj, T1 a1, T2 a2, T3 a3, T4 a4) | 
| This method is thread-safe: it can be called from any thread.  More... | |
| template<typename MEM , typename OBJ , typename T1 , typename T2 , typename T3 , typename T4 , typename T5 > | |
| static void | ScheduleWithContext (uint32_t context, Time const &time, MEM mem_ptr, OBJ obj, T1 a1, T2 a2, T3 a3, T4 a4, T5 a5) | 
| This method is thread-safe: it can be called from any thread.  More... | |
| static void | ScheduleWithContext (uint32_t context, Time const &time, void(*f)(void)) | 
| This method is thread-safe: it can be called from any thread.  More... | |
| template<typename U1 , typename T1 > | |
| static void | ScheduleWithContext (uint32_t context, Time const &time, void(*f)(U1), T1 a1) | 
| This method is thread-safe: it can be called from any thread.  More... | |
| template<typename U1 , typename U2 , typename T1 , typename T2 > | |
| static void | ScheduleWithContext (uint32_t context, Time const &time, void(*f)(U1, U2), T1 a1, T2 a2) | 
| This method is thread-safe: it can be called from any thread.  More... | |
| template<typename U1 , typename U2 , typename U3 , typename T1 , typename T2 , typename T3 > | |
| static void | ScheduleWithContext (uint32_t context, Time const &time, void(*f)(U1, U2, U3), T1 a1, T2 a2, T3 a3) | 
| This method is thread-safe: it can be called from any thread.  More... | |
| template<typename U1 , typename U2 , typename U3 , typename U4 , typename T1 , typename T2 , typename T3 , typename T4 > | |
| static void | ScheduleWithContext (uint32_t context, Time const &time, void(*f)(U1, U2, U3, U4), T1 a1, T2 a2, T3 a3, T4 a4) | 
| This method is thread-safe: it can be called from any thread.  More... | |
| template<typename U1 , typename U2 , typename U3 , typename U4 , typename U5 , typename T1 , typename T2 , typename T3 , typename T4 , typename T5 > | |
| static void | ScheduleWithContext (uint32_t context, Time const &time, void(*f)(U1, U2, U3, U4, U5), T1 a1, T2 a2, T3 a3, T4 a4, T5 a5) | 
| This method is thread-safe: it can be called from any thread.  More... | |
| static void | ScheduleWithContext (uint32_t context, const Time &time, EventImpl *event) | 
| This method is thread-safe: it can be called from any thread.  More... | |
| static void | SetImplementation (Ptr< SimulatorImpl > impl) | 
| static void | SetScheduler (ObjectFactory schedulerFactory) | 
| static void | Stop (void) | 
| If an event invokes this method, it will be the last event scheduled by the Simulator::run method before returning to the caller.  More... | |
| static void | Stop (Time const &time) | 
| Force the Simulator::run method to return to the caller when the expiration time of the next event to be processed is greater than or equal to the stop time.  More... | |
| Private Member Functions | |
| Simulator () | |
| ~Simulator () | |
| Static Private Member Functions | |
| static EventId | DoSchedule (Time const &time, EventImpl *event) | 
| static EventId | DoScheduleDestroy (EventImpl *event) | 
| static EventId | DoScheduleNow (EventImpl *event) | 
Control the scheduling of simulation events.
The internal simulation clock is maintained as a 64-bit integer in a unit specified by the user through the TimeStepPrecision::Set function. This means that it is not possible to specify event expiration times with anything better than this user-specified accuracy. Events whose expiration time is the same modulo this accuracy are scheduled in FIFO order: the first event inserted in the scheduling queue is scheduled to expire first.
A simple example of how to use the Simulator class to schedule events is shown below:
Definition at line 63 of file simulator.h.
| 
 | private | 
| 
 | private | 
| 
 | static | 
Set the cancel bit on this event: the event's associated function will not be invoked when it expires.
This method has the same visible effect as the ns3::Simulator::remove method but its algorithmic complexity is much lower: it has O(1) complexity. This method has the exact same semantics as ns3::EventId::cancel. Note that it is not possible to cancel events which were scheduled for the "destroy" time. Doing so will result in a program error (crash).
| id | the event to cancel | 
Definition at line 268 of file simulator.cc.
References ns3::SimulatorImpl::Cancel(), ns3::GetImpl(), and ns3::PeekImpl().
Referenced by ns3::EventId::Cancel(), ns3::Timer::Cancel(), ns3::LteUeRrc::CancelEnteringTrigger(), ns3::OnOffApplication::CancelEvents(), ns3::LteUeRrc::CancelLeavingTrigger(), ns3::DataCalculator::DoDispose(), ns3::BaseStationNetDevice::DoReceive(), ns3::SubscriberStationNetDevice::DoReceive(), ns3::dsdv::RoutingTable::ForceDeleteIpv4Event(), main(), ns3::UanMacCw::NotifyTxStart(), ns3::SSLinkManager::PerformRanging(), ns3::NullMessageSimulatorImpl::RescheduleNullMessageEvent(), ns3::UanMacCw::SaveTimer(), ns3::SsServiceFlowManager::ScheduleDsaReq(), ns3::BsServiceFlowManager::ScheduleDsaRsp(), ns3::SubscriberStationNetDevice::SetTimer(), ns3::MeshWifiInterfaceMac::ShiftTbtt(), ns3::EmuNetDevice::Start(), ns3::FdNetDevice::Start(), ns3::FlowMonitor::Start(), ns3::TapBridge::Start(), Sender::StartApplication(), ns3::SimpleOfdmWimaxPhy::StartReceive(), ns3::EmuNetDevice::Stop(), ns3::FdNetDevice::Stop(), ns3::FlowMonitor::Stop(), ns3::TapBridge::Stop(), Sender::StopApplication(), ns3::UdpClient::StopApplication(), ns3::Ping6::StopApplication(), ns3::Radvd::StopApplication(), ns3::UdpTraceClient::StopApplication(), ns3::UdpEchoClient::StopApplication(), and ns3::EventGarbageCollector::~EventGarbageCollector().
 Here is the call graph for this function:
 Here is the call graph for this function: Here is the caller graph for this function:
 Here is the caller graph for this function:| 
 | static | 
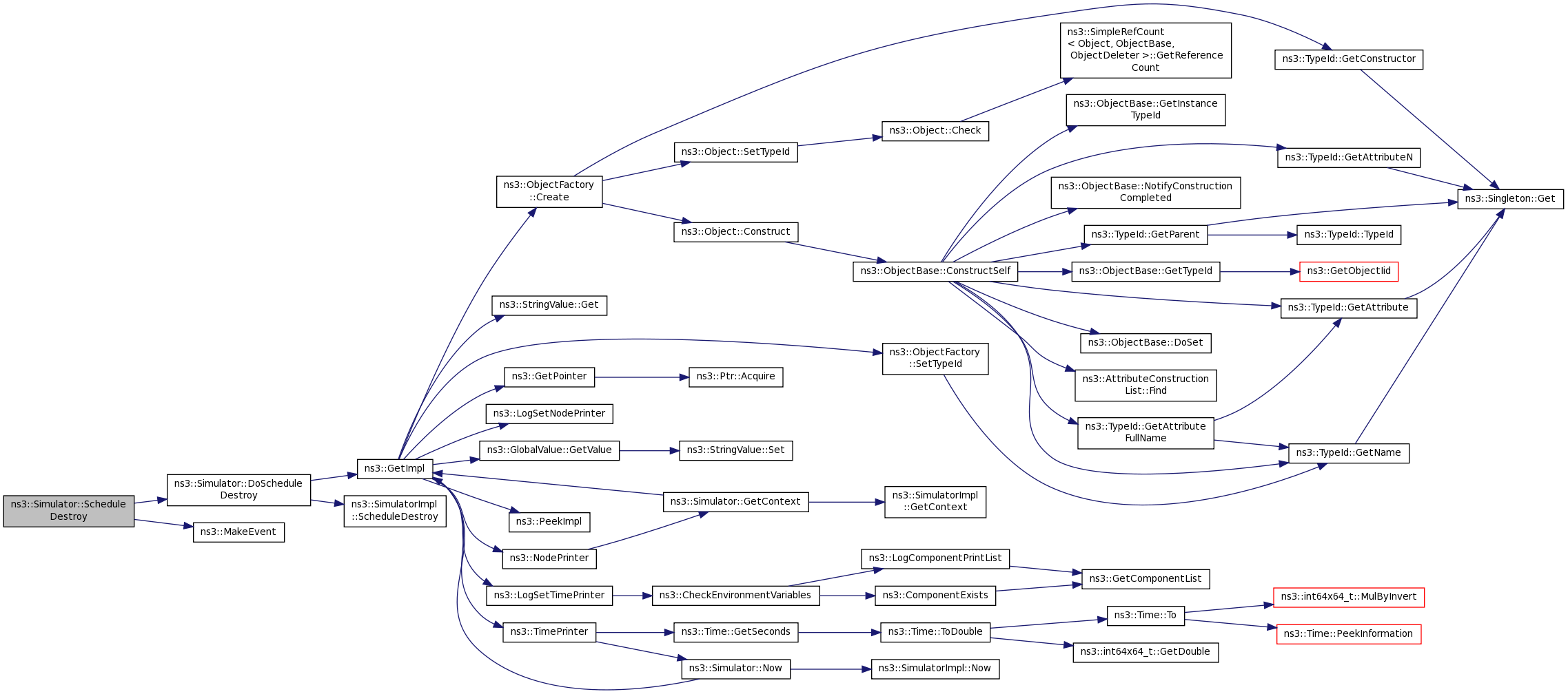
Every event scheduled by the Simulator::insertAtDestroy method is invoked.
Then, we ensure that any memory allocated by the Simulator is freed. This method is typically invoked at the end of a simulation to avoid false-positive reports by a leak checker. After this method has been invoked, it is actually possible to restart a new simulation with a set of calls to Simulator::run and Simulator::insert_*.
Definition at line 121 of file simulator.cc.
References ns3::LogSetNodePrinter(), ns3::LogSetTimePrinter(), NS_LOG_FUNCTION_NOARGS, and ns3::PeekImpl().
Referenced by ns3::aodv::NeighborTest::DoRun(), ns3::aodv::LoopbackTestCase::DoRun(), SteadyStateRandomWaypointTest::DoRun(), ns3::aodv::IdCacheTest::DoRun(), ns3::olsr::Bug780Test::DoRun(), WaypointMobilityModelNotifyTest::DoRun(), ns3::olsr::HelloRegressionTest::DoRun(), LteHandoverDelayTestCase::DoRun(), ns3::olsr::TcRegressionTest::DoRun(), ns3::aodv::AodvRqueueTest::DoRun(), ns3::aodv::AodvRtableEntryTest::DoRun(), ns3::aodv::AodvRtableTest::DoRun(), Ns2MobilityHelperTest::DoTeardown(), experiment(), main(), Bench::RunBench(), RunSimulation(), and test().
 Here is the call graph for this function:
 Here is the call graph for this function: Here is the caller graph for this function:
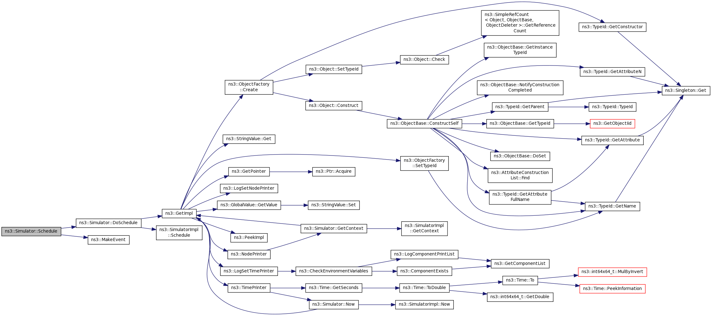
 Here is the caller graph for this function:Definition at line 217 of file simulator.cc.
References ns3::GetImpl(), and ns3::SimulatorImpl::Schedule().
Referenced by Schedule().
 Here is the call graph for this function:
 Here is the call graph for this function: Here is the caller graph for this function:
 Here is the caller graph for this function:Definition at line 227 of file simulator.cc.
References ns3::GetImpl(), and ns3::SimulatorImpl::ScheduleDestroy().
Referenced by ScheduleDestroy().
 Here is the call graph for this function:
 Here is the call graph for this function: Here is the caller graph for this function:
 Here is the caller graph for this function:Definition at line 222 of file simulator.cc.
References ns3::GetImpl(), and ns3::SimulatorImpl::ScheduleNow().
Referenced by ScheduleNow().
 Here is the call graph for this function:
 Here is the call graph for this function: Here is the caller graph for this function:
 Here is the caller graph for this function:| 
 | static | 
Definition at line 300 of file simulator.cc.
References ns3::SimulatorImpl::GetContext(), and ns3::GetImpl().
Referenced by ns3::NodePrinter(), and ns3::Node::ReceiveFromDevice().
 Here is the call graph for this function:
 Here is the call graph for this function: Here is the caller graph for this function:
 Here is the caller graph for this function:| id | the event id to analyse | 
Definition at line 189 of file simulator.cc.
References ns3::SimulatorImpl::GetDelayLeft(), ns3::GetImpl(), and NS_LOG_FUNCTION.
Referenced by ns3::LteUeRrc::CancelEnteringTrigger(), ns3::LteUeRrc::CancelLeavingTrigger(), ns3::TcpSocketBase::Destroy(), ns3::TcpSocketBase::Destroy6(), ns3::DcfManager::DoRestartAccessTimeoutIfNeeded(), ns3::Timer::GetDelayLeft(), ns3::RipNg::HandleResponses(), ns3::TcpSocketBase::NewAck(), ns3::TcpSocketBase::ReceivedData(), ns3::StaWifiMac::RestartBeaconWatchdog(), and ns3::Timer::Suspend().
 Here is the call graph for this function:
 Here is the call graph for this function: Here is the caller graph for this function:
 Here is the caller graph for this function:| 
 | static | 
Definition at line 346 of file simulator.cc.
References ns3::GetImpl(), and NS_LOG_FUNCTION_NOARGS.
Referenced by ns3::GrantedTimeWindowMpiInterface::GetSize(), ns3::GrantedTimeWindowMpiInterface::GetSystemId(), ns3::NullMessageMpiInterface::IsEnabled(), ns3::GrantedTimeWindowMpiInterface::IsEnabled(), and ns3::PyViz::SimulatorRunUntil().
 Here is the call graph for this function:
 Here is the call graph for this function: Here is the caller graph for this function:
 Here is the caller graph for this function:| 
 | static | 
The returned value will always be bigger than or equal to Simulator::Now.
Definition at line 293 of file simulator.cc.
References ns3::GetImpl(), ns3::SimulatorImpl::GetMaximumSimulationTime(), and NS_LOG_FUNCTION_NOARGS.
Referenced by ns3::DcfManager::DoRestartAccessTimeoutIfNeeded(), ns3::RemoteChannelBundleManager::GetSafeTime(), ns3::aodv::RoutingProtocol::NotifyAddAddress(), ns3::dsdv::RoutingProtocol::NotifyAddAddress(), ns3::aodv::RoutingProtocol::NotifyInterfaceUp(), ns3::dsdv::RoutingProtocol::NotifyInterfaceUp(), ns3::aodv::RoutingProtocol::NotifyRemoveAddress(), ns3::aodv::RoutingProtocol::SetIpv4(), and ns3::dsdv::RoutingProtocol::SetIpv4().
 Here is the call graph for this function:
 Here is the call graph for this function: Here is the caller graph for this function:
 Here is the caller graph for this function:| 
 | static | 
Definition at line 306 of file simulator.cc.
References ns3::GetImpl(), ns3::SimulatorImpl::GetSystemId(), NS_LOG_FUNCTION_NOARGS, and ns3::PeekImpl().
 Here is the call graph for this function:
 Here is the call graph for this function:| 
 | static | 
This method has O(1) complexity.
Note that it is not possible to test for the expiration of events which were scheduled for the "destroy" time. Doing so will result in a program error (crash). An event is said to "expire" when it starts being scheduled which means that if the code executed by the event calls this function, it will get true.
| id | the event to test for expiration | 
Definition at line 278 of file simulator.cc.
References ns3::GetImpl(), ns3::SimulatorImpl::IsExpired(), and ns3::PeekImpl().
Referenced by ns3::EventId::IsExpired().
 Here is the call graph for this function:
 Here is the call graph for this function: Here is the caller graph for this function:
 Here is the caller graph for this function:| 
 | static | 
If there are no more events lefts to be scheduled, or if simulation time has already reached the "stop time" (see Simulator::Stop()), return true.
Return false otherwise.
Definition at line 150 of file simulator.cc.
References ns3::GetImpl(), ns3::SimulatorImpl::IsFinished(), and NS_LOG_FUNCTION_NOARGS.
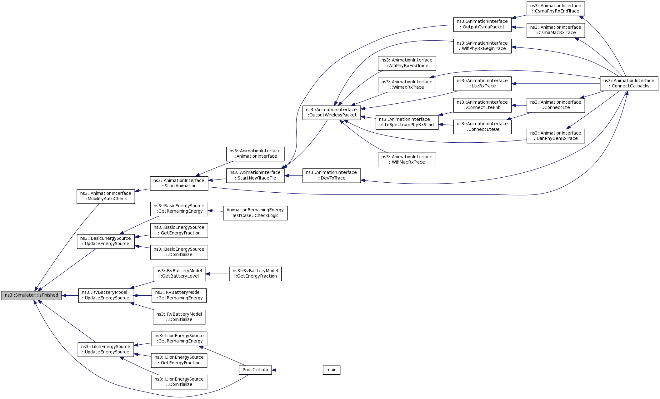
Referenced by ns3::AnimationInterface::MobilityAutoCheck(), PrintCellInfo(), ns3::BasicEnergySource::UpdateEnergySource(), ns3::RvBatteryModel::UpdateEnergySource(), and ns3::LiIonEnergySource::UpdateEnergySource().
 Here is the call graph for this function:
 Here is the call graph for this function: Here is the caller graph for this function:
 Here is the caller graph for this function:| 
 | static | 
Return the "current simulation time".
Definition at line 180 of file simulator.cc.
References ns3::GetImpl(), and ns3::SimulatorImpl::Now().
Referenced by ns3::RttEstimator::AckSeq(), ns3::dsr::RouteCache::AddNeighbor(), ns3::flame::FlameRtable::AddPath(), ns3::dot11s::HwmpRtable::AddPrecursor(), ns3::dot11s::HwmpRtable::AddProactivePath(), ns3::dot11s::HwmpRtable::AddReactivePath(), ns3::LteEnbRrc::AddUeMeasReportConfig(), ns3::UplinkSchedulerSimple::AllocateInitialRangingInterval(), ns3::UplinkSchedulerMBQoS::AllocateInitialRangingInterval(), ns3::UplinkSchedulerRtps::AllocateInitialRangingInterval(), ns3::InterferenceHelper::AppendEvent(), ns3::AsciiLrWpanMacTransmitSinkWithContext(), ns3::AsciiLrWpanMacTransmitSinkWithoutContext(), ns3::AsciiPhyReceiveSinkWithContext(), ns3::AsciiPhyReceiveSinkWithoutContext(), ns3::AsciiPhyRxOkEvent(), ns3::AsciiPhyTransmitSinkWithContext(), ns3::AsciiPhyTransmitSinkWithoutContext(), ns3::AsciiPhyTxEvent(), ns3::WimaxHelper::AsciiRxEvent(), ns3::WimaxHelper::AsciiTxEvent(), ns3::UanMacRc::Associate(), ns3::UanMacRc::AssociateTimeout(), ns3::olsr::RoutingProtocol::AssociationTupleTimerExpire(), background_function(), ns3::BSSchedulerRtps::BSSchedulerRTPSConnection(), ns3::BSSchedulerRtps::BSSchedulerUGSConnection(), ns3::UanPhyCalcSinrDual::CalcSinrDb(), ns3::BandwidthManager::CalculateAllocationSize(), ns3::WifiRemoteStationInfo::CalculateAveragingCoefficient(), ns3::BasicEnergySource::CalculateRemainingEnergy(), ns3::LiIonEnergySource::CalculateRemainingEnergy(), ns3::PyViz::CallbackStopSimulation(), ns3::dsr::DsrRouting::CallCancelPacketTimer(), ns3::OnOffApplication::CancelEvents(), Bench::Cb(), ns3::AcousticModemEnergyModel::ChangeState(), ns3::WifiRadioEnergyModel::ChangeState(), ns3::LrWpanPhy::ChangeTrxState(), ns3::UplinkSchedulerMBQoS::CheckDeadline(), ns3::FlowMonitor::CheckForLostPackets(), ns3::LrWpanPhy::CheckInterference(), CheckQueueSize(), ns3::dsr::DsrRouting::CheckSendBuffer(), ns3::RraaWifiManager::CheckTimeout(), ns3::WifiMacQueue::Cleanup(), ns3::dsr::DsrNetworkQueue::Cleanup(), ns3::BlockAckManager::CleanupBuffers(), ns3::ServiceFlow::CleanUpQueue(), Emitter::Count(), ns3::UplinkSchedulerMBQoS::CountSymbolsJobs(), CourseChange(), Ns2MobilityHelperTest::CourseChange(), WaypointMobilityModelNotifyTest::CourseChangeCallback(), ns3::MobilityHelper::CourseChanged(), ns3::LteUePhy::CreateDlCqiFeedbackMessage(), ns3::AnimationInterface::CsmaPhyRxEndTrace(), ns3::AnimationInterface::CsmaPhyTxBeginTrace(), ns3::AnimationInterface::CsmaPhyTxEndTrace(), CwndTracer(), ns3::AsciiTraceHelper::DefaultDequeueSinkWithContext(), ns3::AsciiTraceHelper::DefaultDequeueSinkWithoutContext(), ns3::AsciiTraceHelper::DefaultDropSinkWithContext(), ns3::AsciiTraceHelper::DefaultDropSinkWithoutContext(), ns3::AsciiTraceHelper::DefaultEnqueueSinkWithContext(), ns3::AsciiTraceHelper::DefaultEnqueueSinkWithoutContext(), ns3::AsciiTraceHelper::DefaultReceiveSinkWithContext(), ns3::AsciiTraceHelper::DefaultReceiveSinkWithoutContext(), ns3::PcapHelper::DefaultSink(), ns3::dot11s::HwmpRtable::DeleteProactivePath(), ns3::TcpSocketBase::Destroy(), ns3::TcpSocketBase::Destroy6(), ns3::AnimationInterface::DevTxTrace(), ns3::RadioBearerStatsCalculator::DlRxPdu(), ns3::MacStatsCalculator::DlScheduling(), ns3::RadioBearerStatsCalculator::DlTxPdu(), ns3::LteEnbMac::DoAllocateNcRaPreamble(), ns3::TraceFadingLossModel::DoCalcRxPowerSpectralDensity(), ns3::AmrrWifiManager::DoCreateStation(), ns3::OnoeWifiManager::DoCreateStation(), ns3::MinstrelWifiManager::DoCreateStation(), ns3::PfFfMacScheduler::DoCschedLcConfigReq(), ns3::CqaFfMacScheduler::DoCschedLcConfigReq(), ns3::FdBetFfMacScheduler::DoCschedLcConfigReq(), ns3::TdBetFfMacScheduler::DoCschedLcConfigReq(), ns3::FdTbfqFfMacScheduler::DoCschedLcConfigReq(), ns3::TdTbfqFfMacScheduler::DoCschedLcConfigReq(), ns3::PssFfMacScheduler::DoCschedLcConfigReq(), ns3::RedQueue::DoDequeue(), ns3::RedQueue::DoEnqueue(), ns3::ConstantAccelerationMobilityModel::DoGetPosition(), ns3::ConstantAccelerationMobilityModel::DoGetVelocity(), ns3::DcfManager::DoGrantAccess(), ns3::MeshWifiInterfaceMac::DoInitialize(), ns3::MacLow::DoNavResetNow(), ns3::MacLow::DoNavStartNow(), ns3::LteRlcTm::DoNotifyTxOpportunity(), ns3::LteRlcUm::DoNotifyTxOpportunity(), ns3::LteRlcAm::DoNotifyTxOpportunity(), ns3::LteRlcSm::DoNotifyTxOpportunity(), ns3::PyViz::DoPause(), ns3::LteTestRrc::DoReceivePdcpSdu(), ns3::LteRlcTm::DoReceivePdu(), ns3::LteRlcUm::DoReceivePdu(), ns3::LteRlcAm::DoReceivePdu(), ns3::LtePdcp::DoReceivePdu(), ns3::LteRlcSm::DoReceivePdu(), ns3::LteRlcTm::DoReportBufferStatus(), ns3::LteRlcUm::DoReportBufferStatus(), ns3::LteRlcAm::DoReportBufferStatus(), ns3::LteUePhy::DoReset(), ns3::DcfManager::DoRestartAccessTimeoutIfNeeded(), ns3::ConstantAccelerationMobilityModel::DoSetPosition(), ns3::WaypointMobilityModel::DoSetPosition(), ns3::LteUePhy::DoSetSrsConfigurationIndex(), ns3::LteEnbPhy::DoSetSrsConfigurationIndex(), ns3::LteUeMac::DoSubframeIndication(), ns3::WifiPhyStateHelper::DoSwitchFromRx(), ns3::LteRlcTm::DoTransmitPdcpPdu(), ns3::LteRlcUm::DoTransmitPdcpPdu(), ns3::LteRlcAm::DoTransmitPdcpPdu(), ns3::LtePdcp::DoTransmitPdcpSdu(), ns3::olsr::RoutingProtocol::Dump(), ns3::TcpTahoe::DupAck(), ns3::olsr::RoutingProtocol::DupTupleTimerExpire(), Emitter::Emit(), LteHandoverDelayTestCase::EnbHandoverEndOkCallback(), LteHandoverDelayTestCase::EnbHandoverStartCallback(), ns3::UanMacRcGw::EndCycle(), ns3::LrWpanPhy::EndEd(), ns3::LteEnbPhy::EndFrame(), ns3::YansWifiPhy::EndReceive(), ns3::LrWpanPhy::EndRx(), ns3::LteSpectrumPhy::EndRxData(), ns3::LteEnbPhy::EndSubFrame(), ns3::UanMacCw::EndTx(), ns3::WimaxMacQueue::Enqueue(), ns3::UanMacAloha::Enqueue(), ns3::UanMacCw::Enqueue(), ns3::WifiMacQueue::Enqueue(), ns3::dsr::DsrNetworkQueue::Enqueue(), ns3::TcpWestwood::EstimateBW(), ExampleFunction(), ns3::Watchdog::Expire(), ns3::dsr::GraReply::FindAndUpdate(), ns3::dsr::RreqTable::FindAndUpdate(), ns3::UanMacRcGw::FindOptA(), first_function(), ns3::ArpCache::Flush(), ns3::olsr::RoutingProtocol::ForwardDefault(), ns3::dsr::DsrRouting::ForwardErrPacket(), ns3::LteUePhy::GenerateCtrlCqiReport(), ns3::LteEnbPhy::GenerateCtrlCqiReport(), GenerateTraffic(), ns3::UplinkSchedulerSimple::GetChannelDescriptorsToUpdate(), ns3::UplinkSchedulerRtps::GetChannelDescriptorsToUpdate(), ns3::UplinkSchedulerMBQoS::GetChannelDescriptorsToUpdate(), ns3::WifiPhyStateHelper::GetDelayUntilIdle(), ns3::InterferenceHelper::GetEnergyDuration(), ns3::aodv::Neighbors::GetExpireTime(), ns3::aodv::QueueEntry::GetExpireTime(), ns3::dsr::SendBuffEntry::GetExpireTime(), ns3::dsdv::QueueEntry::GetExpireTime(), ns3::dsr::ErrorBuffEntry::GetExpireTime(), ns3::dsr::PassiveBuffEntry::GetExpireTime(), ns3::dsr::ReceivedRreqEntry::GetExpireTime(), ns3::dsr::MaintainBuffEntry::GetExpireTime(), ns3::dsr::RouteCacheEntry::GetExpireTime(), ns3::dsr::RouteCache::GetExpireTime(), ns3::BridgeNetDevice::GetLearnedState(), ns3::aodv::RoutingTableEntry::GetLifeTime(), ns3::dsdv::RoutingTableEntry::GetLifeTime(), ns3::dsr::LinkStab::GetLinkStability(), ns3::dsr::NodeStab::GetNodeStability(), ns3::PyViz::GetPauseMessages(), ns3::dot11s::HwmpRtable::GetPrecursors(), GetSetTRXStateConfirm(), ns3::WifiPhyStateHelper::GetState(), ns3::WifiPhyStateHelper::GetStateDuration(), ns3::NscTcpL4Protocol::gettime(), ns3::SubscriberStationNetDevice::GetTimeToAllocation(), ns3::AnimationInterface::GetXMLOpenClose_linkupdate(), ns3::AnimationInterface::GetXMLOpenClose_nodeupdate(), ns3::AnimationInterface::GetXMLOpenClose_routing(), ns3::AnimationInterface::GetXMLOpenClose_rp(), ns3::AnimationInterface::GetXMLOpenCloseUpdateNodeColor(), ns3::AnimationInterface::GetXMLOpenCloseUpdateNodeCounter(), ns3::AnimationInterface::GetXMLOpenCloseUpdateNodeDescription(), ns3::AnimationInterface::GetXMLOpenCloseUpdateNodeImage(), ns3::AnimationInterface::GetXMLOpenCloseUpdateNodePosition(), ns3::AnimationInterface::GetXMLOpenCloseUpdateNodeSize(), MyModel::HandleEvent(), ns3::UdpEchoServer::HandleRead(), ns3::UdpServer::HandleRead(), ns3::PacketSink::HandleRead(), ns3::Radvd::HandleRead(), ns3::UdpEchoClient::HandleRead(), ns3::ArpCache::HandleWaitReplyTimeout(), ns3::aodv::RoutingProtocol::HelloTimerExpire(), ns3::olsr::RoutingProtocol::IfaceAssocTupleTimerExpire(), inserted_function(), ns3::aodv::RoutingTableEntry::Invalidate(), ns3::dsr::RouteCacheEntry::Invalidate(), ns3::Ipv4L3ProtocolDropSinkWithContext(), ns3::Ipv4L3ProtocolDropSinkWithoutContext(), ns3::Ipv4L3ProtocolRxSinkWithContext(), ns3::Ipv4L3ProtocolRxSinkWithoutContext(), ns3::Ipv4L3ProtocolRxTxSink(), ns3::Ipv4L3ProtocolTxSinkWithContext(), ns3::Ipv4L3ProtocolTxSinkWithoutContext(), ns3::Ipv6L3ProtocolDropSinkWithContext(), ns3::Ipv6L3ProtocolDropSinkWithoutContext(), ns3::Ipv6L3ProtocolRxSinkWithContext(), ns3::Ipv6L3ProtocolRxSinkWithoutContext(), ns3::Ipv6L3ProtocolRxTxSink(), ns3::Ipv6L3ProtocolTxSinkWithContext(), ns3::Ipv6L3ProtocolTxSinkWithoutContext(), ns3::DcfManager::IsBusy(), ns3::aodv::IdCache::IsDuplicate(), ns3::Probe::IsEnabled(), ns3::ArpCache::Entry::IsExpired(), ns3::AnimationInterface::IsInTimeWindow(), ns3::MacLow::IsNavZero(), ns3::BridgeNetDevice::Learn(), ns3::olsr::RoutingProtocol::LinkSensing(), ns3::olsr::RoutingProtocol::LinkTupleAdded(), ns3::olsr::RoutingProtocol::LinkTupleTimerExpire(), ns3::olsr::RoutingProtocol::LinkTupleUpdated(), ns3::TraceFadingLossModel::LoadTrace(), ns3::WifiPhyStateHelper::LogPreviousIdleAndCcaBusyStates(), ns3::flame::FlameRtable::Lookup(), ns3::dot11s::HwmpRtable::LookupProactive(), ns3::dot11s::HwmpRtable::LookupProactiveExpired(), ns3::dot11s::HwmpRtable::LookupReactive(), ns3::dot11s::HwmpRtable::LookupReactiveExpired(), ns3::AnimationInterface::LteRxTrace(), ns3::AnimationInterface::LteSpectrumPhyRxStart(), ns3::AnimationInterface::LteSpectrumPhyTxStart(), ns3::AnimationInterface::LteTxTrace(), ns3::LteUePhy::LteUePhy(), main(), ns3::dsr::RreqTable::MarkLinkAsUnidirectional(), ns3::StaWifiMac::MissedBeacons(), modify(), ns3::olsr::RoutingProtocol::MprSelTupleTimerExpire(), ns3::olsr::RoutingProtocol::Nb2hopTupleTimerExpire(), ns3::olsr::RoutingProtocol::NeighborLoss(), ns3::TcpSocketBase::NewAck(), ns3::DcfManager::NotifyAckTimeoutResetNow(), ns3::DcfManager::NotifyAckTimeoutStartNow(), ns3::Ipv4GlobalRouting::NotifyAddAddress(), ns3::dot11s::PeerManagementProtocol::NotifyBeaconSent(), ns3::UanMacCw::NotifyCcaEnd(), ns3::UanMacCw::NotifyCcaStart(), NotifyConnectionEstablishedEnb(), NotifyConnectionEstablishedUe(), ns3::DcfManager::NotifyCtsTimeoutResetNow(), ns3::DcfManager::NotifyCtsTimeoutStartNow(), NotifyHandoverEndOkEnb(), NotifyHandoverEndOkUe(), NotifyHandoverStartEnb(), NotifyHandoverStartUe(), ns3::Ipv4GlobalRouting::NotifyInterfaceDown(), ns3::Ipv4GlobalRouting::NotifyInterfaceUp(), ns3::DcfManager::NotifyMaybeCcaBusyStartNow(), ns3::MacLow::NotifyNav(), ns3::DcfManager::NotifyNavResetNow(), ns3::DcfManager::NotifyNavStartNow(), ns3::Ipv4GlobalRouting::NotifyRemoveAddress(), ns3::UanMacCw::NotifyRxEndError(), ns3::DcfManager::NotifyRxEndErrorNow(), ns3::UanMacCw::NotifyRxEndOk(), ns3::DcfManager::NotifyRxEndOkNow(), ns3::UanMacCw::NotifyRxStart(), ns3::DcfManager::NotifyRxStartNow(), ns3::DcfManager::NotifySwitchingStartNow(), ns3::MacLow::NotifySwitchingStartNow(), ns3::UanMacCw::NotifyTxStart(), ns3::DcfManager::NotifyTxStartNow(), ns3::Now(), ns3::aodv::IdCache::IsExpired::operator()(), ns3::aodv::CloseNeighbor::operator()(), ns3::dsr::GraReply::IsExpired::operator()(), ns3::dsr::RreqTable::IsExpired::operator()(), ns3::dsr::CloseNeighbor::operator()(), ns3::dsr::DsrRouting::PacketNewRoute(), ns3::PcapSniffLrWpan(), ns3::PcapSniffRxEvent(), ns3::PcapSniffTxEvent(), ns3::PcapSniffTxRxEvent(), ns3::TcpSocketBase::PersistTimeout(), ns3::Watchdog::Ping(), ns3::LrWpanPhy::PlmeEdRequest(), ns3::olsr::RoutingProtocol::PopulateMprSelectorSet(), ns3::olsr::RoutingProtocol::PopulateTwoHopNeighborSet(), ns3::aodv::RoutingTableEntry::Print(), ns3::dsdv::RoutingTableEntry::Print(), ns3::dsr::RouteCacheEntry::Print(), PrintCellInfo(), IpAddressHelper::PrintIpAddresses(), PrintReceivedPacket(), ns3::dsdv::RoutingProtocol::PrintRoutingTable(), ns3::aodv::RoutingProtocol::PrintRoutingTable(), ns3::Ipv4ListRouting::PrintRoutingTable(), ns3::Ipv6ListRouting::PrintRoutingTable(), ns3::RipNg::PrintRoutingTable(), ns3::Ipv6StaticRouting::PrintRoutingTable(), ns3::UanMacRc::ProcessAck(), ns3::UplinkSchedulerMBQoS::ProcessBandwidthRequest(), ns3::Ipv4L3Protocol::ProcessFragment(), ns3::SixLowPanNetDevice::ProcessFragment(), ns3::olsr::RoutingProtocol::ProcessHello(), ns3::olsr::RoutingProtocol::ProcessHna(), ns3::olsr::RoutingProtocol::ProcessMid(), ns3::BSLinkManager::ProcessRangingRequest(), ns3::olsr::RoutingProtocol::ProcessTc(), ns3::dsr::DsrRouting::PromiscReceive(), ns3::AnimationInterface::PurgePendingCsma(), ns3::AnimationInterface::PurgePendingLte(), ns3::AnimationInterface::PurgePendingWifi(), ns3::AnimationInterface::PurgePendingWimax(), ns3::WifiMacQueue::PushFront(), RandomFunction(), ns3::BaseStationNetDevice::RangingOppStart(), ns3::dot11s::HwmpProtocol::ReactivePathResolved(), ns3::UanTransducerHd::Receive(), ns3::V4Ping::Receive(), ns3::MeshWifiInterfaceMac::Receive(), ns3::dot11s::PeerManagementProtocol::ReceiveBeacon(), ns3::TcpSocketBase::ReceivedData(), ns3::LteUePhy::ReceiveLteControlMessageList(), ns3::GrantedTimeWindowMpiInterface::ReceiveMessages(), ns3::NullMessageMpiInterface::ReceiveMessages(), ns3::UanMacRc::ReceiveOkFromPhy(), ns3::UanMacRcGw::ReceivePacket(), ReceivePdDataIndication(), ns3::DelayJitterEstimation::RecordRx(), ns3::dsdv::RoutingProtocol::RecvDsdv(), ns3::olsr::RoutingProtocol::RecvOlsr(), ns3::aodv::RoutingProtocol::RecvRequest(), RemainingEnergy(), ns3::olsr::RoutingProtocol::RemoveLinkTuple(), ns3::flame::FlameProtocol::RemoveRoutingStuff(), ns3::MeshHelper::Report(), ns3::PhyStatsCalculator::ReportCurrentCellRsrpSinr(), ns3::FlowMonitor::ReportFirstTx(), ns3::FlowMonitor::ReportForwarding(), ns3::PhyStatsCalculator::ReportInterference(), ns3::FlowMonitor::ReportLastRx(), ns3::LteUePhy::ReportUeMeasurements(), ns3::PhyStatsCalculator::ReportUeSinr(), ns3::flame::FlameProtocol::RequestRoute(), SampleEmitter::Reschedule(), ns3::RadioBearerStatsCalculator::RescheduleEndEpoch(), ns3::RraaWifiManager::ResetCountersBasic(), ns3::StaWifiMac::RestartBeaconWatchdog(), ns3::TcpNewReno::Retransmit(), ns3::TcpReno::Retransmit(), ns3::TcpTahoe::Retransmit(), ns3::TcpWestwood::Retransmit(), ns3::dot11s::HwmpProtocol::RetryPathDiscovery(), ns3::TcpSocketBase::ReTxTimeout(), ns3::olsr::RoutingProtocol::RoutingTableComputation(), ns3::UanMacRc::RtsTimeout(), ns3::UanPhyDual::RxOkFromSubPhy(), ns3::UanMacAloha::RxPacketError(), ns3::dsr::DsrRouting::SalvagePacket(), ns3::UanMacCw::SaveTimer(), ns3::LteUeRrc::SaveUeMeasurements(), ns3::RealtimeSimulatorImpl::Schedule(), ns3::UplinkSchedulerMBQoS::Schedule(), ns3::UanMacRc::ScheduleData(), ns3::SSScheduler::SelectConnection(), ns3::BSSchedulerSimple::SelectConnection(), ns3::UdpClient::Send(), ns3::V4Ping::Send(), ns3::UdpEchoClient::Send(), ns3::dsr::DsrRouting::Send(), ns3::dsr::DsrRouting::SendAck(), ns3::BulkSendApplication::SendData(), ns3::TcpSocketBase::SendDataPacket(), ns3::TcpSocketBase::SendEmptyPacket(), ns3::dsr::DsrRouting::SendGratuitousReply(), ns3::olsr::RoutingProtocol::SendHello(), Sender::SendPacket(), ns3::UanPhyDual::SendPacket(), ns3::OnOffApplication::SendPacket(), ns3::UanMacCw::SendPacket(), ns3::UanMacRcGw::SendPacket(), ns3::dsr::DsrRouting::SendPacket(), ns3::UanMacRc::SendPacket(), ns3::dsr::DsrRouting::SendPacketFromBuffer(), ns3::dsr::DsrRouting::SendReply(), ns3::aodv::RoutingProtocol::SendRequest(), ns3::dsr::DsrRouting::SendRequest(), ns3::aodv::RoutingProtocol::SendRerrMessage(), ns3::aodv::RoutingProtocol::SendRerrWhenNoRouteToForward(), ns3::UanMacRc::SendRts(), ns3::dsr::DsrRouting::SendUnreachError(), ns3::RttEstimator::SentSeq(), ns3::MgtProbeResponseHeader::Serialize(), ns3::UplinkSchedulerMBQoS::ServiceBandwidthRequests(), ns3::UplinkSchedulerMBQoS::ServiceBandwidthRequestsBytes(), ns3::UplinkSchedulerSimple::ServiceUnsolicitedGrants(), ns3::UplinkSchedulerRtps::ServiceUnsolicitedGrants(), ns3::UplinkSchedulerMBQoS::ServiceUnsolicitedGrants(), ns3::YansWifiPhy::SetChannelNumber(), ns3::SimpleDeviceEnergyModel::SetCurrentA(), ns3::aodv::QueueEntry::SetExpireTime(), ns3::dsr::SendBuffEntry::SetExpireTime(), ns3::dsdv::QueueEntry::SetExpireTime(), ns3::dsr::ErrorBuffEntry::SetExpireTime(), ns3::dsr::PassiveBuffEntry::SetExpireTime(), ns3::dsr::ReceivedRreqEntry::SetExpireTime(), ns3::dsr::MaintainBuffEntry::SetExpireTime(), ns3::dsr::RouteCacheEntry::SetExpireTime(), ns3::RemoteChannelBundle::SetGuaranteeTime(), ns3::aodv::RoutingTableEntry::SetLifeTime(), ns3::dsr::LinkStab::SetLinkStability(), ns3::AcousticModemEnergyModel::SetMicroModemState(), ns3::dsr::NodeStab::SetNodeStability(), ns3::ConstantVelocityHelper::SetPosition(), ns3::ConstantVelocityHelper::SetVelocity(), ns3::ConstantAccelerationMobilityModel::SetVelocityAndAcceleration(), ns3::WifiRadioEnergyModel::SetWifiRadioState(), ns3::MeshWifiInterfaceMac::ShiftTbtt(), ns3::dot11s::HwmpProtocol::ShouldSendPreq(), showPosition(), ns3::PyViz::SimulatorRunUntil(), SocketPrinter(), SsThreshTracer(), MyModel::Start(), ns3::LteTestRrc::Start(), ns3::V4Ping::StartApplication(), ns3::DcfState::StartBackoffNow(), ns3::UanMacRcGw::StartCycle(), ns3::BaseStationNetDevice::StartDlSubFrame(), StartFlow(), ns3::BaseStationNetDevice::StartFrame(), ns3::YansWifiPhy::StartReceivePacket(), ns3::LrWpanPhy::StartRx(), ns3::LteSpectrumPhy::StartRxCtrl(), ns3::LteSpectrumPhy::StartRxData(), ns3::UanPhyGen::StartRxPacket(), ns3::OnOffApplication::StartSending(), ns3::LteEnbPhy::StartSubFrame(), ns3::UanMacCw::StartTimer(), ns3::BaseStationNetDevice::StartUlSubFrame(), ns3::ArpCache::StartWaitReplyTimer(), ns3::V4Ping::StopApplication(), ns3::LteUePhy::SubframeIndication(), ns3::WifiPhyStateHelper::SwitchMaybeToCcaBusy(), ns3::WifiPhyStateHelper::SwitchToChannelSwitching(), ns3::WifiPhyStateHelper::SwitchToRx(), ns3::WifiPhyStateHelper::SwitchToTx(), TestDeterministicByTime(), ns3::TimePrinter(), ns3::olsr::RoutingProtocol::TopologyTupleTimerExpire(), TotalEnergy(), ns3::PyViz::TraceDevQueueDrop(), ns3::PyViz::TraceNetDevRxCommon(), ns3::PyViz::TraceNetDevTxCommon(), ns3::TimeSeriesAdaptor::TraceSinkDouble(), ns3::AnimationInterface::TrackIpv4Route(), ns3::UanTransducerHd::Transmit(), ns3::PointToPointRemoteChannel::TransmitStart(), ns3::AnimationInterface::UanPhyGenRxTrace(), ns3::AnimationInterface::UanPhyGenTxTrace(), LteHandoverDelayTestCase::UeHandoverEndOkCallback(), LteHandoverDelayTestCase::UeHandoverStartCallback(), ns3::RadioBearerStatsCalculator::UlRxPdu(), ns3::MacStatsCalculator::UlScheduling(), ns3::RadioBearerStatsCalculator::UlTxPdu(), ns3::ConstantVelocityHelper::Update(), ns3::aodv::Neighbors::Update(), ns3::WaypointMobilityModel::Update(), ns3::DcfManager::UpdateBackoff(), ns3::BasicEnergySource::UpdateEnergySource(), ns3::RvBatteryModel::UpdateEnergySource(), ns3::LiIonEnergySource::UpdateEnergySource(), ns3::AmrrWifiManager::UpdateMode(), ns3::OnoeWifiManager::UpdateMode(), ns3::dsr::RouteCache::UpdateNeighbor(), ns3::ArpCache::Entry::UpdateSeen(), ns3::MinstrelWifiManager::UpdateStats(), ns3::BaseStationNetDevice::UplinkAllocationEnd(), ns3::BaseStationNetDevice::UplinkAllocationStart(), ns3::UplinkSchedulerRtps::UplinkSchedulerRtps(), ns3::UplinkSchedulerSimple::UplinkSchedulerSimple(), ns3::UplinkSchedulerMBQoS::UplinkSchedWindowTimer(), ns3::AnimationInterface::WifiPhyRxBeginTrace(), ns3::AnimationInterface::WifiPhyRxEndTrace(), ns3::AnimationInterface::WifiPhyTxBeginTrace(), ns3::AnimationInterface::WimaxRxTrace(), ns3::AnimationInterface::WimaxTxTrace(), and ns3::AnimationInterface::WriteDummyPacket().
 Here is the call graph for this function:
 Here is the call graph for this function:| 
 | static | 
Remove an event from the event list.
This method has the same visible effect as the ns3::EventId::Cancel method but its algorithmic complexity is much higher: it has often O(log(n)) complexity, sometimes O(n), sometimes worse. Note that it is not possible to remove events which were scheduled for the "destroy" time. Doing so will result in a program error (crash).
| id | the event to remove from the list of scheduled events. | 
Definition at line 258 of file simulator.cc.
References ns3::GetImpl(), ns3::PeekImpl(), and ns3::SimulatorImpl::Remove().
Referenced by ns3::ArpCache::DoDispose(), ns3::RandomDirection2dMobilityModel::DoSetPosition(), ns3::RandomWaypointMobilityModel::DoSetPosition(), ns3::RandomWalk2dMobilityModel::DoSetPosition(), ns3::SteadyStateRandomWaypointMobilityModel::DoSetPosition(), ns3::GaussMarkovMobilityModel::DoSetPosition(), ns3::Timer::Remove(), ns3::Timer::Suspend(), ns3::UanTransducerHd::Transmit(), and ns3::Timer::~Timer().
 Here is the call graph for this function:
 Here is the call graph for this function: Here is the caller graph for this function:
 Here is the caller graph for this function:| 
 | static | 
Run the simulation until one of:
Definition at line 157 of file simulator.cc.
References ns3::Time::ClearMarkedTimes(), ns3::GetImpl(), NS_LOG_FUNCTION_NOARGS, and ns3::SimulatorImpl::Run().
Referenced by ns3::aodv::NeighborTest::DoRun(), ns3::aodv::LoopbackTestCase::DoRun(), SteadyStateRandomWaypointTest::DoRun(), ns3::aodv::IdCacheTest::DoRun(), ns3::olsr::Bug780Test::DoRun(), WaypointMobilityModelNotifyTest::DoRun(), ns3::olsr::HelloRegressionTest::DoRun(), LteHandoverDelayTestCase::DoRun(), ns3::olsr::TcRegressionTest::DoRun(), Ns2MobilityHelperTest::DoRun(), ns3::aodv::AodvRqueueTest::DoRun(), experiment(), main(), Bench::RunBench(), RunSimulation(), test(), TestDeterministic(), TestDeterministicByTime(), and TestProbabilistic().
 Here is the call graph for this function:
 Here is the call graph for this function: Here is the caller graph for this function:
 Here is the caller graph for this function:| 
 | static | 
Schedule an event to expire at the relative time "time" is reached.
This can be thought of as scheduling an event for the current simulation time plus the Time passed as a parameter
When the event expires (when it becomes due to be run), the input method will be invoked on the input object.
| time | the relative expiration time of the event. | 
| mem_ptr | member method pointer to invoke | 
| obj | the object on which to invoke the member method | 
Definition at line 825 of file simulator.h.
References DoSchedule(), and ns3::MakeEvent().
Referenced by ns3::Ipv6Interface::AddAddress(), ns3::SpectrumInterference::AddSignal(), ns3::LteInterference::AddSignal(), ns3::WaypointMobilityModel::AddWaypoint(), AdvancePosition(), ns3::UanMacRc::Associate(), ns3::UanMacRc::AssociateTimeout(), ns3::olsr::RoutingProtocol::AssociationTupleTimerExpire(), ns3::RandomDirection2dMobilityModel::BeginPause(), ns3::RandomWaypointMobilityModel::BeginWalk(), ns3::SteadyStateRandomWaypointMobilityModel::BeginWalk(), ns3::dsr::DsrRouting::CancelPacketTimerNextHop(), ns3::LrWpanCsmaCa::CanProceed(), Bench::Cb(), CheckQueueSize(), ns3::dsr::DsrRouting::CheckSendBuffer(), ns3::LteEnbRrc::ConfigureCell(), Emitter::Count(), ns3::MacLow::CreateBlockAckAgreement(), ns3::olsr::Bug780Test::CreateNodes(), CwndTracer(), ns3::RadioEnvironmentMapHelper::DelayedInstall(), ns3::Icmpv6L4Protocol::DoDAD(), Emitter::DoInitialize(), ns3::UeManager::DoInitialize(), ns3::Application::DoInitialize(), ns3::MeshWifiInterfaceMac::DoInitialize(), ns3::ApWifiMac::DoInitialize(), ns3::RipNg::DoInitialize(), ns3::RandomWaypointMobilityModel::DoInitializePrivate(), ns3::SteadyStateRandomWaypointMobilityModel::DoInitializePrivate(), ns3::LteRlcTm::DoNotifyTxOpportunity(), ns3::LteRlcUm::DoNotifyTxOpportunity(), ns3::LteRlcAm::DoNotifyTxOpportunity(), ns3::TcpSocketBase::DoPeerClose(), ns3::LteRlcUm::DoReceivePdu(), ns3::LteRlcAm::DoReceivePdu(), ns3::LteTestMac::DoReportBufferStatus(), ns3::DcfManager::DoRestartAccessTimeoutIfNeeded(), ns3::aodv::NeighborTest::DoRun(), SteadyStateRandomWaypointTest::DoRun(), ns3::aodv::IdCacheTest::DoRun(), WaypointMobilityModelNotifyTest::DoRun(), ns3::aodv::AodvRqueueTest::DoRun(), ns3::LteUeRrcProtocolIdeal::DoSendMeasurementReport(), ns3::LteEnbRrcProtocolIdeal::DoSendRrcConnectionReconfiguration(), ns3::LteUeRrcProtocolIdeal::DoSendRrcConnectionReconfigurationCompleted(), ns3::LteEnbRrcProtocolIdeal::DoSendRrcConnectionReestablishment(), ns3::LteUeRrcProtocolIdeal::DoSendRrcConnectionReestablishmentComplete(), ns3::LteEnbRrcProtocolIdeal::DoSendRrcConnectionReestablishmentReject(), ns3::LteUeRrcProtocolIdeal::DoSendRrcConnectionReestablishmentRequest(), ns3::LteEnbRrcProtocolIdeal::DoSendRrcConnectionReject(), ns3::LteEnbRrcProtocolIdeal::DoSendRrcConnectionRelease(), ns3::LteUeRrcProtocolIdeal::DoSendRrcConnectionRequest(), ns3::LteEnbRrcProtocolIdeal::DoSendRrcConnectionSetup(), ns3::LteUeRrcProtocolIdeal::DoSendRrcConnectionSetupCompleted(), ns3::LteEnbRrcProtocolIdeal::DoSendSystemInformation(), ns3::LteEnbRrcProtocolReal::DoSendSystemInformation(), ns3::LteTestMac::DoTransmitPdu(), ns3::RandomWalk2dMobilityModel::DoWalk(), ns3::GaussMarkovMobilityModel::DoWalk(), ns3::olsr::RoutingProtocol::DupTupleTimerExpire(), Emitter::Emit(), ns3::AnimationInterface::EnableIpv4RouteTracking(), ns3::UanMacRcGw::EndCycle(), ns3::BaseStationNetDevice::EndDlSubFrame(), ns3::RadioBearerStatsCalculator::EndEpoch(), ns3::SimpleOfdmWimaxPhy::EndReceiveFecBlock(), ns3::BaseStationNetDevice::EndUlSubFrame(), ns3::TcpWestwood::EstimateRtt(), ns3::Watchdog::Expire(), ns3::LteRlcTm::ExpireRbsTimer(), ns3::LteRlcUm::ExpireRbsTimer(), ns3::LteRlcUm::ExpireReorderingTimer(), ns3::LteRlcAm::ExpireReorderingTimer(), ns3::olsr::RoutingProtocol::ForwardDefault(), ns3::Icmpv6L4Protocol::FunctionDadTimeout(), ns3::SpectrumAnalyzer::GenerateReport(), GenerateTraffic(), ns3::WaveformGenerator::GenerateWaveform(), ns3::RipNg::HandleResponses(), ns3::ArpCache::HandleWaitReplyTimeout(), ns3::LteHelper::HandoverRequest(), ns3::olsr::RoutingProtocol::IfaceAssocTupleTimerExpire(), ns3::RadioEnvironmentMapHelper::Install(), ns3::RipNg::InvalidateRoute(), ns3::olsr::RoutingProtocol::LinkSensing(), ns3::olsr::RoutingProtocol::LinkTupleTimerExpire(), ns3::ArpL3Protocol::Lookup(), ns3::LteUePhy::LteUePhy(), main(), ns3::MakeTimerImpl(), ns3::BaseStationNetDevice::MarkRangingOppStart(), ns3::BaseStationNetDevice::MarkUplinkAllocationEnd(), ns3::BaseStationNetDevice::MarkUplinkAllocationStart(), ns3::LteUeRrc::MeasurementReportTriggering(), ns3::StaWifiMac::MissedBeacons(), ns3::AnimationInterface::MobilityAutoCheck(), modify(), ns3::olsr::RoutingProtocol::MprSelTupleTimerExpire(), ns3::olsr::RoutingProtocol::Nb2hopTupleTimerExpire(), ns3::TcpSocketBase::NewAck(), ns3::dot11s::PeerManagementProtocol::NotifyBeaconSent(), ns3::FlowMonitor::NotifyConstructionCompleted(), ns3::BlockAckManager::NotifyGotBlockAck(), ns3::WifiRadioEnergyModelPhyListener::NotifyMaybeCcaBusyStart(), ns3::MacLow::NotifyNav(), ns3::WifiRadioEnergyModelPhyListener::NotifySwitchingStart(), ns3::WifiRadioEnergyModelPhyListener::NotifyTxStart(), ns3::UanMacCw::NotifyTxStart(), ns3::LrWpanMac::PdDataConfirm(), ns3::LrWpanPhy::PdDataRequest(), ns3::SSLinkManager::PerformBackoff(), ns3::FlowMonitor::PeriodicCheckForLostPackets(), ns3::TcpSocketBase::PersistTimeout(), ns3::Watchdog::Ping(), ns3::LrWpanPhy::PlmeCcaRequest(), ns3::LrWpanPhy::PlmeEdRequest(), ns3::LrWpanPhy::PlmeSetTRXStateRequest(), ns3::olsr::RoutingProtocol::PopulateMprSelectorSet(), ns3::olsr::RoutingProtocol::PopulateTwoHopNeighborSet(), PrintCellInfo(), ns3::Ipv4RoutingHelper::PrintEvery(), ns3::Ipv6RoutingHelper::PrintEvery(), ns3::Ipv4RoutingHelper::PrintRoutingTableAllAt(), ns3::Ipv6RoutingHelper::PrintRoutingTableAllAt(), ns3::Ipv4RoutingHelper::PrintRoutingTableAllEvery(), ns3::Ipv6RoutingHelper::PrintRoutingTableAllEvery(), ns3::Ipv4RoutingHelper::PrintRoutingTableAt(), ns3::Ipv6RoutingHelper::PrintRoutingTableAt(), ns3::Ipv4RoutingHelper::PrintRoutingTableEvery(), ns3::Ipv6RoutingHelper::PrintRoutingTableEvery(), ns3::dsr::DsrRouting::PriorityScheduler(), ns3::Ipv6ExtensionFragment::Process(), ns3::Ipv4L3Protocol::ProcessFragment(), ns3::SixLowPanNetDevice::ProcessFragment(), ns3::olsr::RoutingProtocol::ProcessHna(), ns3::olsr::RoutingProtocol::ProcessMid(), ns3::olsr::RoutingProtocol::ProcessTc(), ns3::SubscriberStationNetDevice::ProcessUlMap(), Progress(), ns3::LrWpanCsmaCa::RandomBackoffDelay(), ns3::UanTransducerHd::Receive(), ns3::TcpSocketBase::ReceivedData(), ns3::MacLow::ReceiveError(), ns3::MacLow::ReceiveOk(), ns3::UanMacRc::ReceiveOkFromPhy(), ns3::dsdv::RoutingProtocol::RecvDsdv(), ns3::UeManager::RecvHandoverRequestAck(), ns3::aodv::RoutingProtocol::RecvRequest(), ns3::UeManager::RecvRrcConnectionRequest(), ns3::LteUePhy::ReportUeMeasurements(), SampleEmitter::Reschedule(), ns3::RadioBearerStatsCalculator::RescheduleEndEpoch(), ns3::NullMessageSimulatorImpl::RescheduleNullMessageEvent(), ns3::MacLow::ResetBlockAckInactivityTimerIfNeeded(), ns3::StaWifiMac::RestartBeaconWatchdog(), ns3::dot11s::HwmpProtocol::RetryPathDiscovery(), ns3::dsdv::RoutingProtocol::RouteOutput(), ns3::UanMacRc::RtsTimeout(), Bench::RunBench(), ns3::RadioEnvironmentMapHelper::RunOneIteration(), ns3::dsr::DsrRouting::ScheduleCachedReply(), ns3::UanMacRc::ScheduleData(), ns3::SsServiceFlowManager::ScheduleDsaReq(), ns3::BsServiceFlowManager::ScheduleDsaRsp(), ns3::dsr::DsrRouting::ScheduleInterRequest(), ns3::MeshWifiInterfaceMac::ScheduleNextBeacon(), ns3::OnOffApplication::ScheduleNextTx(), ns3::NullMessageSimulatorImpl::ScheduleNullMessageEvent(), ns3::SSLinkManager::ScheduleScanningRestart(), ns3::OnOffApplication::ScheduleStartEvent(), ns3::OnOffApplication::ScheduleStopEvent(), ns3::Ping6::ScheduleTransmit(), ns3::Radvd::ScheduleTransmit(), ns3::UdpEchoClient::ScheduleTransmit(), ns3::UdpClient::Send(), ns3::V4Ping::Send(), ns3::UdpTraceClient::Send(), ns3::dsr::DsrRouting::Send(), ns3::StaWifiMac::SendAssociationRequest(), ns3::BaseStationNetDevice::SendBursts(), ns3::MacLow::SendCtsToSelf(), ns3::LteTestRrc::SendData(), ns3::LteTestPdcp::SendData(), ns3::TcpSocketBase::SendDataPacket(), ns3::TcpSocketBase::SendEmptyPacket(), ns3::aodv::RoutingProtocol::SendHello(), ns3::LteUeRrc::SendMeasurementReport(), ns3::dot11s::HwmpProtocolMac::SendMyPerr(), ns3::dot11s::HwmpProtocolMac::SendMyPreq(), ns3::Icmpv6L4Protocol::SendNS(), ns3::ApWifiMac::SendOneBeacon(), Sender::SendPacket(), SendPacket(), ns3::UanPhyGen::SendPacket(), ns3::dsr::DsrRouting::SendPacketFromBuffer(), ns3::dsdv::RoutingProtocol::SendPacketFromQueue(), ns3::dot11s::HwmpProtocol::SendProactivePreq(), ns3::StaWifiMac::SendProbeRequest(), ns3::SSLinkManager::SendRangingRequest(), ns3::LteUeMac::SendRaPreamble(), ns3::aodv::RoutingProtocol::SendRequest(), ns3::aodv::RoutingProtocol::SendRerrMessage(), ns3::Icmpv6L4Protocol::SendRS(), ns3::UanMacRc::SendRts(), ns3::MacLow::SendRtsForPacket(), ns3::LteEnbRrc::SendSystemInformation(), ns3::RipNg::SendTriggeredRouteUpdate(), ns3::LteTestMac::SendTxOpportunity(), ns3::RipNg::SendUnsolicitedRouteUpdate(), ns3::dot11s::PeerLink::SetBeaconInformation(), ns3::YansWifiPhy::SetChannelNumber(), ns3::dot11s::PeerLink::SetConfirmTimer(), ns3::RandomDirection2dMobilityModel::SetDirectionAndSpeed(), ns3::dot11s::PeerLink::SetHoldingTimer(), ns3::SetMovement(), ns3::Ipv6PmtuCache::SetPmtu(), ns3::dot11s::PeerLink::SetRetryTimer(), ns3::dot11s::HwmpProtocol::SetRoot(), ns3::SetSchedPosition(), ns3::MeshWifiInterfaceMac::ShiftTbtt(), ns3::dot11s::HwmpProtocol::ShouldSendPreq(), showPosition(), SsThreshTracer(), MyModel::Start(), ns3::SteadyStateRandomWaypointMobilityModel::Start(), ns3::LteTestRrc::Start(), ns3::SpectrumAnalyzer::Start(), ns3::EmuNetDevice::Start(), ns3::FdNetDevice::Start(), ns3::DataCalculator::Start(), ns3::FlowMonitor::Start(), ns3::TapBridge::Start(), ns3::LrWpanCsmaCa::Start(), ns3::AnimationInterface::StartAnimation(), ns3::UdpClient::StartApplication(), ns3::UdpTraceClient::StartApplication(), ns3::UanMacRcGw::StartCycle(), ns3::MacLow::StartDataTxTimers(), ns3::BaseStationNetDevice::StartDlSubFrame(), ns3::SimpleOfdmWimaxPhy::StartReceive(), ns3::YansWifiPhy::StartReceivePacket(), ns3::SpectrumAnalyzer::StartRx(), ns3::HalfDuplexIdealPhy::StartRx(), ns3::LrWpanPhy::StartRx(), ns3::LteSpectrumPhy::StartRxCtrl(), ns3::LteSpectrumPhy::StartRxData(), ns3::UanPhyGen::StartRxPacket(), ns3::WimaxPhy::StartScanning(), ns3::SimpleOfdmWimaxPhy::StartSendDummyFecBlock(), ns3::LteEnbPhy::StartSubFrame(), ns3::SSLinkManager::StartSynchronizing(), ns3::UanMacCw::StartTimer(), ns3::SingleModelSpectrumChannel::StartTx(), ns3::MultiModelSpectrumChannel::StartTx(), ns3::HalfDuplexIdealPhy::StartTx(), ns3::LteSpectrumPhy::StartTxDataFrame(), ns3::LteSpectrumPhy::StartTxDlCtrlFrame(), ns3::LteSpectrumPhy::StartTxUlSrsFrame(), ns3::BaseStationNetDevice::StartUlSubFrame(), ns3::ArpCache::StartWaitReplyTimer(), ns3::SteadyStateRandomWaypointMobilityModel::SteadyStateBeginWalk(), ns3::DefaultSimulatorImpl::Stop(), ns3::NullMessageSimulatorImpl::Stop(), ns3::RealtimeSimulatorImpl::Stop(), ns3::EmuNetDevice::Stop(), ns3::DistributedSimulatorImpl::Stop(), ns3::FdNetDevice::Stop(), ns3::FlowMonitor::Stop(), ns3::DataCalculator::Stop(), ns3::TapBridge::Stop(), ns3::LteUePhy::SubframeIndication(), test(), ns3::TcpSocketBase::TimeWait(), ns3::olsr::RoutingProtocol::TopologyTupleTimerExpire(), ns3::AnimationInterface::TrackIpv4Route(), ns3::UanTransducerHd::Transmit(), ns3::CsmaNetDevice::TransmitCompleteEvent(), ns3::CsmaChannel::TransmitEnd(), ns3::PointToPointNetDevice::TransmitStart(), ns3::CsmaNetDevice::TransmitStart(), ns3::BlockAckManager::UpdateAgreement(), ns3::BasicEnergySource::UpdateEnergySource(), ns3::RvBatteryModel::UpdateEnergySource(), ns3::LiIonEnergySource::UpdateEnergySource(), ns3::UplinkSchedulerMBQoS::UplinkSchedWindowTimer(), ns3::LteUeRrc::VarMeasReportListAdd(), and ns3::AthstatsWifiTraceSink::WriteStats().
 Here is the call graph for this function:
 Here is the call graph for this function:| 
 | static | 
| time | the relative expiration time of the event. | 
| mem_ptr | member method pointer to invoke | 
| obj | the object on which to invoke the member method | 
| a1 | the first argument to pass to the invoked method | 
Definition at line 833 of file simulator.h.
References DoSchedule(), and ns3::MakeEvent().
 Here is the call graph for this function:
 Here is the call graph for this function:| 
 | static | 
| time | the relative expiration time of the event. | 
| mem_ptr | member method pointer to invoke | 
| obj | the object on which to invoke the member method | 
| a1 | the first argument to pass to the invoked method | 
| a2 | the second argument to pass to the invoked method | 
Definition at line 840 of file simulator.h.
References DoSchedule(), and ns3::MakeEvent().
 Here is the call graph for this function:
 Here is the call graph for this function:| 
 | static | 
| time | the relative expiration time of the event. | 
| mem_ptr | member method pointer to invoke | 
| obj | the object on which to invoke the member method | 
| a1 | the first argument to pass to the invoked method | 
| a2 | the second argument to pass to the invoked method | 
| a3 | the third argument to pass to the invoked method | 
Definition at line 847 of file simulator.h.
References DoSchedule(), and ns3::MakeEvent().
 Here is the call graph for this function:
 Here is the call graph for this function:| 
 | static | 
| time | the relative expiration time of the event. | 
| mem_ptr | member method pointer to invoke | 
| obj | the object on which to invoke the member method | 
| a1 | the first argument to pass to the invoked method | 
| a2 | the second argument to pass to the invoked method | 
| a3 | the third argument to pass to the invoked method | 
| a4 | the fourth argument to pass to the invoked method | 
Definition at line 854 of file simulator.h.
References DoSchedule(), and ns3::MakeEvent().
 Here is the call graph for this function:
 Here is the call graph for this function:| 
 | static | 
| time | the relative expiration time of the event. | 
| mem_ptr | member method pointer to invoke | 
| obj | the object on which to invoke the member method | 
| a1 | the first argument to pass to the invoked method | 
| a2 | the second argument to pass to the invoked method | 
| a3 | the third argument to pass to the invoked method | 
| a4 | the fourth argument to pass to the invoked method | 
| a5 | the fifth argument to pass to the invoked method | 
Definition at line 861 of file simulator.h.
References DoSchedule(), and ns3::MakeEvent().
 Here is the call graph for this function:
 Here is the call graph for this function:| time | the relative expiration time of the event. | 
| f | the function to invoke | 
Definition at line 234 of file simulator.cc.
References DoSchedule(), and ns3::MakeEvent().
 Here is the call graph for this function:
 Here is the call graph for this function:| 
 | static | 
| time | the relative expiration time of the event. | 
| f | the function to invoke | 
| a1 | the first argument to pass to the function to invoke | 
Definition at line 868 of file simulator.h.
References DoSchedule(), and ns3::MakeEvent().
 Here is the call graph for this function:
 Here is the call graph for this function:| 
 | static | 
| time | the relative expiration time of the event. | 
| f | the function to invoke | 
| a1 | the first argument to pass to the function to invoke | 
| a2 | the second argument to pass to the function to invoke | 
Definition at line 875 of file simulator.h.
References DoSchedule(), and ns3::MakeEvent().
 Here is the call graph for this function:
 Here is the call graph for this function:| 
 | static | 
| time | the relative expiration time of the event. | 
| f | the function to invoke | 
| a1 | the first argument to pass to the function to invoke | 
| a2 | the second argument to pass to the function to invoke | 
| a3 | the third argument to pass to the function to invoke | 
Definition at line 882 of file simulator.h.
References DoSchedule(), and ns3::MakeEvent().
 Here is the call graph for this function:
 Here is the call graph for this function:| 
 | static | 
| time | the relative expiration time of the event. | 
| f | the function to invoke | 
| a1 | the first argument to pass to the function to invoke | 
| a2 | the second argument to pass to the function to invoke | 
| a3 | the third argument to pass to the function to invoke | 
| a4 | the fourth argument to pass to the function to invoke | 
Definition at line 889 of file simulator.h.
References DoSchedule(), and ns3::MakeEvent().
 Here is the call graph for this function:
 Here is the call graph for this function:| 
 | static | 
| time | the relative expiration time of the event. | 
| f | the function to invoke | 
| a1 | the first argument to pass to the function to invoke | 
| a2 | the second argument to pass to the function to invoke | 
| a3 | the third argument to pass to the function to invoke | 
| a4 | the fourth argument to pass to the function to invoke | 
| a5 | the fifth argument to pass to the function to invoke | 
Definition at line 896 of file simulator.h.
References DoSchedule(), and ns3::MakeEvent().
 Here is the call graph for this function:
 Here is the call graph for this function:| time | delay until the event expires | 
| event | the event to schedule | 
This method will be typically used by language bindings to delegate events to their own subclass of the EventImpl base class.
Definition at line 196 of file simulator.cc.
References DoSchedule(), and ns3::GetPointer().
 Here is the call graph for this function:
 Here is the call graph for this function:| 
 | static | 
Schedule an event to expire at Destroy time.
All events scheduled to expire at "Destroy" time are scheduled FIFO, after all normal events have expired and only when Simulator::Destroy is invoked.
| mem_ptr | member method pointer to invoke | 
| obj | the object on which to invoke the member method | 
Definition at line 1077 of file simulator.h.
References DoScheduleDestroy(), and ns3::MakeEvent().
Referenced by ns3::BuildingListPriv::DoGet(), ns3::ChannelListPriv::DoGet(), ns3::NodeListPriv::DoGet(), ns3::SimulationSingleton< T >::GetObject(), and ns3::FdReader::Start().
 Here is the call graph for this function:
 Here is the call graph for this function: Here is the caller graph for this function:
 Here is the caller graph for this function:| 
 | static | 
| mem_ptr | member method pointer to invoke | 
| obj | the object on which to invoke the member method | 
| a1 | the first argument to pass to the invoked method | 
Definition at line 1086 of file simulator.h.
References DoScheduleDestroy(), and ns3::MakeEvent().
 Here is the call graph for this function:
 Here is the call graph for this function:| 
 | static | 
| mem_ptr | member method pointer to invoke | 
| obj | the object on which to invoke the member method | 
| a1 | the first argument to pass to the invoked method | 
| a2 | the second argument to pass to the invoked method | 
Definition at line 1094 of file simulator.h.
References DoScheduleDestroy(), and ns3::MakeEvent().
 Here is the call graph for this function:
 Here is the call graph for this function:| 
 | static | 
| mem_ptr | member method pointer to invoke | 
| obj | the object on which to invoke the member method | 
| a1 | the first argument to pass to the invoked method | 
| a2 | the second argument to pass to the invoked method | 
| a3 | the third argument to pass to the invoked method | 
Definition at line 1102 of file simulator.h.
References DoScheduleDestroy(), and ns3::MakeEvent().
 Here is the call graph for this function:
 Here is the call graph for this function:| 
 | static | 
| mem_ptr | member method pointer to invoke | 
| obj | the object on which to invoke the member method | 
| a1 | the first argument to pass to the invoked method | 
| a2 | the second argument to pass to the invoked method | 
| a3 | the third argument to pass to the invoked method | 
| a4 | the fourth argument to pass to the invoked method | 
Definition at line 1110 of file simulator.h.
References DoScheduleDestroy(), and ns3::MakeEvent().
 Here is the call graph for this function:
 Here is the call graph for this function:| 
 | static | 
| mem_ptr | member method pointer to invoke | 
| obj | the object on which to invoke the member method | 
| a1 | the first argument to pass to the invoked method | 
| a2 | the second argument to pass to the invoked method | 
| a3 | the third argument to pass to the invoked method | 
| a4 | the fourth argument to pass to the invoked method | 
| a5 | the fifth argument to pass to the invoked method | 
Definition at line 1118 of file simulator.h.
References DoScheduleDestroy(), and ns3::MakeEvent().
 Here is the call graph for this function:
 Here is the call graph for this function:| 
 | static | 
| f | the function to invoke | 
Definition at line 252 of file simulator.cc.
References DoScheduleDestroy(), and ns3::MakeEvent().
 Here is the call graph for this function:
 Here is the call graph for this function:| 
 | static | 
| f | the function to invoke | 
| a1 | the first argument to pass to the function to invoke | 
Definition at line 1127 of file simulator.h.
References DoScheduleDestroy(), and ns3::MakeEvent().
 Here is the call graph for this function:
 Here is the call graph for this function:| 
 | static | 
| f | the function to invoke | 
| a1 | the first argument to pass to the function to invoke | 
| a2 | the second argument to pass to the function to invoke | 
Definition at line 1135 of file simulator.h.
References DoScheduleDestroy(), and ns3::MakeEvent().
 Here is the call graph for this function:
 Here is the call graph for this function:| 
 | static | 
| f | the function to invoke | 
| a1 | the first argument to pass to the function to invoke | 
| a2 | the second argument to pass to the function to invoke | 
| a3 | the third argument to pass to the function to invoke | 
Definition at line 1143 of file simulator.h.
References DoScheduleDestroy(), and ns3::MakeEvent().
 Here is the call graph for this function:
 Here is the call graph for this function:| 
 | static | 
| f | the function to invoke | 
| a1 | the first argument to pass to the function to invoke | 
| a2 | the second argument to pass to the function to invoke | 
| a3 | the third argument to pass to the function to invoke | 
| a4 | the fourth argument to pass to the function to invoke | 
Definition at line 1151 of file simulator.h.
References DoScheduleDestroy(), and ns3::MakeEvent().
 Here is the call graph for this function:
 Here is the call graph for this function:| 
 | static | 
| f | the function to invoke | 
| a1 | the first argument to pass to the function to invoke | 
| a2 | the second argument to pass to the function to invoke | 
| a3 | the third argument to pass to the function to invoke | 
| a4 | the fourth argument to pass to the function to invoke | 
| a5 | the fifth argument to pass to the function to invoke | 
Definition at line 1159 of file simulator.h.
References DoScheduleDestroy(), and ns3::MakeEvent().
 Here is the call graph for this function:
 Here is the call graph for this function:| event | the event to schedule | 
This method will be typically used by language bindings to delegate events to their own subclass of the EventImpl base class.
Definition at line 212 of file simulator.cc.
References DoScheduleDestroy(), and ns3::GetPointer().
 Here is the call graph for this function:
 Here is the call graph for this function:| 
 | static | 
Schedule an event to expire Now.
All events scheduled to to expire "Now" are scheduled FIFO, after all normal events have expired.
| mem_ptr | member method pointer to invoke | 
| obj | the object on which to invoke the member method | 
Definition at line 986 of file simulator.h.
References DoScheduleNow(), and ns3::MakeEvent().
Referenced by ns3::NscTcpSocketImpl::Accept(), ns3::AthstatsWifiTraceSink::AthstatsWifiTraceSink(), ns3::LrWpanMac::CheckQueue(), ns3::BulkSendApplication::DataSend(), ns3::ApWifiMac::DoInitialize(), ns3::SteadyStateRandomWaypointMobilityModel::DoInitializePrivate(), ns3::LteUeRrc::DoRecvRrcConnectionReconfiguration(), ns3::RandomDirection2dMobilityModel::DoSetPosition(), ns3::RandomWaypointMobilityModel::DoSetPosition(), ns3::RandomWalk2dMobilityModel::DoSetPosition(), ns3::SteadyStateRandomWaypointMobilityModel::DoSetPosition(), ns3::GaussMarkovMobilityModel::DoSetPosition(), ns3::LteEnbPhy::EndFrame(), ns3::LteEnbPhy::EndSubFrame(), ns3::Ipv4EndPoint::ForwardIcmp(), ns3::Ipv6EndPoint::ForwardIcmp(), ns3::Ipv4EndPoint::ForwardUp(), ns3::Ipv6EndPoint::ForwardUp(), ns3::GaussMarkovMobilityModel::GaussMarkovMobilityModel(), ns3::LteEnbPhy::LteEnbPhy(), ns3::LteTestPdcp::LteTestPdcp(), ns3::LteUePhy::LteUePhy(), main(), ns3::dsr::DsrRouting::NotifyNewAggregate(), ns3::AlohaNoackNetDevice::NotifyTransmissionEnd(), ns3::NscTcpSocketImpl::NSCWakeup(), ns3::LrWpanMac::PdDataConfirm(), ns3::LrWpanMac::PdDataIndication(), ns3::LrWpanCsmaCa::PlmeCcaConfirm(), ns3::TcpSocketBase::ProcessListen(), ns3::TcpSocketBase::ProcessSynSent(), ns3::MemberLteEnbRrcSapProvider< C >::RecvMeasurementReport(), ns3::MemberLteUeRrcSapProvider< C >::RecvRrcConnectionReconfiguration(), ns3::MemberLteEnbRrcSapProvider< C >::RecvRrcConnectionReconfigurationCompleted(), ns3::MemberLteUeRrcSapProvider< C >::RecvRrcConnectionReestablishment(), ns3::MemberLteEnbRrcSapProvider< C >::RecvRrcConnectionReestablishmentComplete(), ns3::MemberLteUeRrcSapProvider< C >::RecvRrcConnectionReestablishmentReject(), ns3::MemberLteEnbRrcSapProvider< C >::RecvRrcConnectionReestablishmentRequest(), ns3::MemberLteUeRrcSapProvider< C >::RecvRrcConnectionReject(), ns3::MemberLteUeRrcSapProvider< C >::RecvRrcConnectionRelease(), ns3::MemberLteEnbRrcSapProvider< C >::RecvRrcConnectionRequest(), ns3::MemberLteUeRrcSapProvider< C >::RecvRrcConnectionSetup(), ns3::MemberLteEnbRrcSapProvider< C >::RecvRrcConnectionSetupCompleted(), ns3::MemberLteUeRrcSapProvider< C >::RecvSystemInformation(), ns3::dsr::DsrRouting::ScheduleInitialReply(), ns3::TcpSocketBase::SendDataPacket(), ns3::NscTcpSocketImpl::SendPendingData(), ns3::StaWifiMac::SetActiveProbing(), ns3::ApWifiMac::SetBeaconGeneration(), ns3::aodv::RoutingProtocol::SetIpv4(), ns3::dsdv::RoutingProtocol::SetIpv4(), ns3::NscTcpL4Protocol::SetNode(), ns3::LteTestRrc::Start(), ns3::WaveformGenerator::Start(), ns3::LrWpanCsmaCa::Start(), ns3::BaseStationNetDevice::Start(), ns3::SubscriberStationNetDevice::Start(), and Sender::StartApplication().
 Here is the call graph for this function:
 Here is the call graph for this function:| 
 | static | 
| mem_ptr | member method pointer to invoke | 
| obj | the object on which to invoke the member method | 
| a1 | the first argument to pass to the invoked method | 
Definition at line 995 of file simulator.h.
References DoScheduleNow(), and ns3::MakeEvent().
 Here is the call graph for this function:
 Here is the call graph for this function:| 
 | static | 
| mem_ptr | member method pointer to invoke | 
| obj | the object on which to invoke the member method | 
| a1 | the first argument to pass to the invoked method | 
| a2 | the second argument to pass to the invoked method | 
Definition at line 1003 of file simulator.h.
References DoScheduleNow(), and ns3::MakeEvent().
 Here is the call graph for this function:
 Here is the call graph for this function:| 
 | static | 
| mem_ptr | member method pointer to invoke | 
| obj | the object on which to invoke the member method | 
| a1 | the first argument to pass to the invoked method | 
| a2 | the second argument to pass to the invoked method | 
| a3 | the third argument to pass to the invoked method | 
Definition at line 1011 of file simulator.h.
References DoScheduleNow(), and ns3::MakeEvent().
 Here is the call graph for this function:
 Here is the call graph for this function:| 
 | static | 
| mem_ptr | member method pointer to invoke | 
| obj | the object on which to invoke the member method | 
| a1 | the first argument to pass to the invoked method | 
| a2 | the second argument to pass to the invoked method | 
| a3 | the third argument to pass to the invoked method | 
| a4 | the fourth argument to pass to the invoked method | 
Definition at line 1019 of file simulator.h.
References DoScheduleNow(), and ns3::MakeEvent().
 Here is the call graph for this function:
 Here is the call graph for this function:| 
 | static | 
| mem_ptr | member method pointer to invoke | 
| obj | the object on which to invoke the member method | 
| a1 | the first argument to pass to the invoked method | 
| a2 | the second argument to pass to the invoked method | 
| a3 | the third argument to pass to the invoked method | 
| a4 | the fourth argument to pass to the invoked method | 
| a5 | the fifth argument to pass to the invoked method | 
Definition at line 1027 of file simulator.h.
References DoScheduleNow(), and ns3::MakeEvent().
 Here is the call graph for this function:
 Here is the call graph for this function:| 
 | static | 
| f | the function to invoke | 
Definition at line 246 of file simulator.cc.
References DoScheduleNow(), and ns3::MakeEvent().
 Here is the call graph for this function:
 Here is the call graph for this function:| 
 | static | 
| f | the function to invoke | 
| a1 | the first argument to pass to the function to invoke | 
Definition at line 1036 of file simulator.h.
References DoScheduleNow(), and ns3::MakeEvent().
 Here is the call graph for this function:
 Here is the call graph for this function:| 
 | static | 
| f | the function to invoke | 
| a1 | the first argument to pass to the function to invoke | 
| a2 | the second argument to pass to the function to invoke | 
Definition at line 1044 of file simulator.h.
References DoScheduleNow(), and ns3::MakeEvent().
 Here is the call graph for this function:
 Here is the call graph for this function:| 
 | static | 
| f | the function to invoke | 
| a1 | the first argument to pass to the function to invoke | 
| a2 | the second argument to pass to the function to invoke | 
| a3 | the third argument to pass to the function to invoke | 
Definition at line 1052 of file simulator.h.
References DoScheduleNow(), and ns3::MakeEvent().
 Here is the call graph for this function:
 Here is the call graph for this function:| 
 | static | 
| f | the function to invoke | 
| a1 | the first argument to pass to the function to invoke | 
| a2 | the second argument to pass to the function to invoke | 
| a3 | the third argument to pass to the function to invoke | 
| a4 | the fourth argument to pass to the function to invoke | 
Definition at line 1060 of file simulator.h.
References DoScheduleNow(), and ns3::MakeEvent().
 Here is the call graph for this function:
 Here is the call graph for this function:| 
 | static | 
| f | the function to invoke | 
| a1 | the first argument to pass to the function to invoke | 
| a2 | the second argument to pass to the function to invoke | 
| a3 | the third argument to pass to the function to invoke | 
| a4 | the fourth argument to pass to the function to invoke | 
| a5 | the fifth argument to pass to the function to invoke | 
Definition at line 1068 of file simulator.h.
References DoScheduleNow(), and ns3::MakeEvent().
 Here is the call graph for this function:
 Here is the call graph for this function:| event | the event to schedule | 
This method will be typically used by language bindings to delegate events to their own subclass of the EventImpl base class.
Definition at line 202 of file simulator.cc.
References DoScheduleNow(), and ns3::GetPointer().
 Here is the call graph for this function:
 Here is the call graph for this function:| 
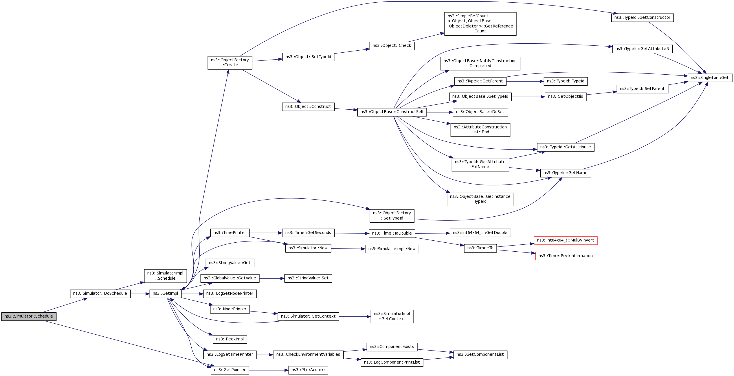
 | static | 
Schedule an event with the given context.
A context of 0xffffffff means no context is specified. This method is thread-safe: it can be called from any thread.
| time | the relative expiration time of the event. | 
| context | user-specified context parameter | 
| mem_ptr | member method pointer to invoke | 
| obj | the object on which to invoke the member method | 
Definition at line 905 of file simulator.h.
References ns3::MakeEvent().
Referenced by ns3::BuildingListPriv::Add(), ns3::NodeListPriv::Add(), ns3::Node::AddApplication(), ns3::Node::AddDevice(), FakeNetDevice::Doit3(), main(), ns3::TapBridge::ReadCallback(), ns3::EmuNetDevice::ReadThread(), ns3::FdNetDevice::ReceiveCallback(), ns3::GrantedTimeWindowMpiInterface::ReceiveMessages(), ns3::NullMessageMpiInterface::ReceiveMessages(), ScheduleWithContext(), ns3::ErrorChannel::Send(), ns3::ErrorChannelSixlow::Send(), ns3::SimpleChannel::Send(), ns3::LoopbackNetDevice::Send(), ns3::SimpleOfdmWimaxChannel::Send(), ns3::YansWifiChannel::Send(), ns3::LoopbackNetDevice::SendFrom(), ns3::PyViz::SimulatorRunUntil(), ns3::SingleModelSpectrumChannel::StartTx(), ns3::MultiModelSpectrumChannel::StartTx(), test(), ns3::CsmaChannel::TransmitEnd(), ns3::PointToPointChannel::TransmitStart(), and ns3::UanChannel::TxPacket().
 Here is the call graph for this function:
 Here is the call graph for this function: Here is the caller graph for this function:
 Here is the caller graph for this function:| 
 | static | 
This method is thread-safe: it can be called from any thread.
| time | the relative expiration time of the event. | 
| context | user-specified context parameter | 
| mem_ptr | member method pointer to invoke | 
| obj | the object on which to invoke the member method | 
| a1 | the first argument to pass to the invoked method | 
Definition at line 913 of file simulator.h.
References ns3::MakeEvent(), and ScheduleWithContext().
 Here is the call graph for this function:
 Here is the call graph for this function:| 
 | static | 
This method is thread-safe: it can be called from any thread.
| time | the relative expiration time of the event. | 
| context | user-specified context parameter | 
| mem_ptr | member method pointer to invoke | 
| obj | the object on which to invoke the member method | 
| a1 | the first argument to pass to the invoked method | 
| a2 | the second argument to pass to the invoked method | 
Definition at line 920 of file simulator.h.
References ns3::MakeEvent(), and ScheduleWithContext().
 Here is the call graph for this function:
 Here is the call graph for this function:| 
 | static | 
This method is thread-safe: it can be called from any thread.
| time | the relative expiration time of the event. | 
| context | user-specified context parameter | 
| mem_ptr | member method pointer to invoke | 
| obj | the object on which to invoke the member method | 
| a1 | the first argument to pass to the invoked method | 
| a2 | the second argument to pass to the invoked method | 
| a3 | the third argument to pass to the invoked method | 
Definition at line 927 of file simulator.h.
References ns3::MakeEvent(), and ScheduleWithContext().
 Here is the call graph for this function:
 Here is the call graph for this function:| 
 | static | 
This method is thread-safe: it can be called from any thread.
| time | the relative expiration time of the event. | 
| context | user-specified context parameter | 
| mem_ptr | member method pointer to invoke | 
| obj | the object on which to invoke the member method | 
| a1 | the first argument to pass to the invoked method | 
| a2 | the second argument to pass to the invoked method | 
| a3 | the third argument to pass to the invoked method | 
| a4 | the fourth argument to pass to the invoked method | 
Definition at line 934 of file simulator.h.
References ns3::MakeEvent(), and ScheduleWithContext().
 Here is the call graph for this function:
 Here is the call graph for this function:| 
 | static | 
This method is thread-safe: it can be called from any thread.
| time | the relative expiration time of the event. | 
| context | user-specified context parameter | 
| mem_ptr | member method pointer to invoke | 
| obj | the object on which to invoke the member method | 
| a1 | the first argument to pass to the invoked method | 
| a2 | the second argument to pass to the invoked method | 
| a3 | the third argument to pass to the invoked method | 
| a4 | the fourth argument to pass to the invoked method | 
| a5 | the fifth argument to pass to the invoked method | 
Definition at line 941 of file simulator.h.
References ns3::MakeEvent(), and ScheduleWithContext().
 Here is the call graph for this function:
 Here is the call graph for this function:| 
 | static | 
This method is thread-safe: it can be called from any thread.
| time | the relative expiration time of the event. | 
| context | user-specified context parameter | 
| f | the function to invoke | 
Definition at line 240 of file simulator.cc.
References ns3::MakeEvent(), and ScheduleWithContext().
 Here is the call graph for this function:
 Here is the call graph for this function:| 
 | static | 
This method is thread-safe: it can be called from any thread.
| time | the relative expiration time of the event. | 
| context | user-specified context parameter | 
| f | the function to invoke | 
| a1 | the first argument to pass to the function to invoke | 
Definition at line 948 of file simulator.h.
References ns3::MakeEvent(), and ScheduleWithContext().
 Here is the call graph for this function:
 Here is the call graph for this function:| 
 | static | 
This method is thread-safe: it can be called from any thread.
| time | the relative expiration time of the event. | 
| context | user-specified context parameter | 
| f | the function to invoke | 
| a1 | the first argument to pass to the function to invoke | 
| a2 | the second argument to pass to the function to invoke | 
Definition at line 955 of file simulator.h.
References ns3::MakeEvent(), and ScheduleWithContext().
 Here is the call graph for this function:
 Here is the call graph for this function:| 
 | static | 
This method is thread-safe: it can be called from any thread.
| time | the relative expiration time of the event. | 
| context | user-specified context parameter | 
| f | the function to invoke | 
| a1 | the first argument to pass to the function to invoke | 
| a2 | the second argument to pass to the function to invoke | 
| a3 | the third argument to pass to the function to invoke | 
Definition at line 962 of file simulator.h.
References ns3::MakeEvent(), and ScheduleWithContext().
 Here is the call graph for this function:
 Here is the call graph for this function:| 
 | static | 
This method is thread-safe: it can be called from any thread.
| time | the relative expiration time of the event. | 
| context | user-specified context parameter | 
| f | the function to invoke | 
| a1 | the first argument to pass to the function to invoke | 
| a2 | the second argument to pass to the function to invoke | 
| a3 | the third argument to pass to the function to invoke | 
| a4 | the fourth argument to pass to the function to invoke | 
Definition at line 969 of file simulator.h.
References ns3::MakeEvent(), and ScheduleWithContext().
 Here is the call graph for this function:
 Here is the call graph for this function:| 
 | static | 
This method is thread-safe: it can be called from any thread.
| time | the relative expiration time of the event. | 
| context | user-specified context parameter | 
| f | the function to invoke | 
| a1 | the first argument to pass to the function to invoke | 
| a2 | the second argument to pass to the function to invoke | 
| a3 | the third argument to pass to the function to invoke | 
| a4 | the fourth argument to pass to the function to invoke | 
| a5 | the fifth argument to pass to the function to invoke | 
Definition at line 976 of file simulator.h.
References ns3::MakeEvent(), and ScheduleWithContext().
 Here is the call graph for this function:
 Here is the call graph for this function:| 
 | static | 
This method is thread-safe: it can be called from any thread.
| time | delay until the event expires | 
| context | event context | 
| event | the event to schedule | 
This method will be typically used by language bindings to delegate events to their own subclass of the EventImpl base class.
Definition at line 207 of file simulator.cc.
References ns3::GetImpl(), and ns3::SimulatorImpl::ScheduleWithContext().
 Here is the call graph for this function:
 Here is the call graph for this function:| 
 | static | 
| impl | a new simulator implementation | 
The simulator provides a mechanism to swap out different implementations. For example, the default implementation is a single-threaded simulator that performs no realtime synchronization. By calling this method, you can substitute in a new simulator implementation that might be multi- threaded and synchronize events to a realtime clock.
The simulator implementation can be set when the simulator is not running.
Definition at line 321 of file simulator.cc.
References ns3::g_schedTypeImpl, ns3::StringValue::Get(), ns3::GetPointer(), ns3::GlobalValue::GetValue(), ns3::LogSetNodePrinter(), ns3::LogSetTimePrinter(), ns3::NodePrinter(), NS_FATAL_ERROR, NS_LOG_FUNCTION, ns3::PeekImpl(), s, ns3::ObjectFactory::SetTypeId(), and ns3::TimePrinter().
 Here is the call graph for this function:
 Here is the call graph for this function:| 
 | static | 
| schedulerFactory | a new event scheduler factory | 
The event scheduler can be set at any time: the events scheduled in the previous scheduler will be transfered to the new scheduler before we start to use it.
Definition at line 143 of file simulator.cc.
References ns3::GetImpl(), NS_LOG_FUNCTION, and ns3::SimulatorImpl::SetScheduler().
Referenced by main().
 Here is the call graph for this function:
 Here is the call graph for this function: Here is the caller graph for this function:
 Here is the caller graph for this function:| 
 | static | 
If an event invokes this method, it will be the last event scheduled by the Simulator::run method before returning to the caller.
Definition at line 165 of file simulator.cc.
References ns3::GetImpl(), NS_LOG_FUNCTION_NOARGS, NS_LOG_LOGIC, and ns3::SimulatorImpl::Stop().
Referenced by ns3::PyViz::CallbackStopSimulation(), ns3::aodv::LoopbackTestCase::DoRun(), SteadyStateRandomWaypointTest::DoRun(), ns3::olsr::Bug780Test::DoRun(), WaypointMobilityModelNotifyTest::DoRun(), ns3::olsr::HelloRegressionTest::DoRun(), LteHandoverDelayTestCase::DoRun(), ns3::olsr::TcRegressionTest::DoRun(), Ns2MobilityHelperTest::DoRun(), experiment(), ns3::RadioEnvironmentMapHelper::Finalize(), main(), ns3::DefaultSimulatorImpl::Stop(), ns3::NullMessageSimulatorImpl::Stop(), ns3::RealtimeSimulatorImpl::Stop(), ns3::DistributedSimulatorImpl::Stop(), test(), TestDeterministic(), TestDeterministicByTime(), and TestProbabilistic().
 Here is the call graph for this function:
 Here is the call graph for this function: Here is the caller graph for this function:
 Here is the caller graph for this function:| 
 | static | 
Force the Simulator::run method to return to the caller when the expiration time of the next event to be processed is greater than or equal to the stop time.
The stop time is relative to the current simulation time.
| time | the stop time, relative to the current time. | 
Definition at line 173 of file simulator.cc.
References ns3::GetImpl(), NS_LOG_FUNCTION, and ns3::SimulatorImpl::Stop().
 Here is the call graph for this function:
 Here is the call graph for this function: