A Discrete-Event Network Simulator
API
ns3::WifiPhy Class Referenceabstract

802.11 PHY layer model More...

#include "wifi-phy.h"

+ Inheritance diagram for ns3::WifiPhy:
+ Collaboration diagram for ns3::WifiPhy:

Public Types

typedef std::pair< uint8_t, WifiPhyStandardChannelNumberStandardPair
 A pair of a ChannelNumber and WifiPhyStandard. More...
 
typedef void(* EndOfHePreambleCallback) (HePreambleParameters params)
 TracedCallback signature for end of HE-SIG-A events. More...
 
typedef std::pair< uint16_t, uint16_t > FrequencyWidthPair
 A pair of a center Frequency and a ChannelWidth. More...
 
typedef void(* MonitorSnifferRxCallback) (Ptr< const Packet > packet, uint16_t channelFreqMhz, WifiTxVector txVector, MpduInfo aMpdu, SignalNoiseDbm signalNoise)
 TracedCallback signature for monitor mode receive events. More...
 
typedef void(* MonitorSnifferTxCallback) (const Ptr< const Packet > packet, uint16_t channelFreqMhz, WifiTxVector txVector, MpduInfo aMpdu)
 TracedCallback signature for monitor mode transmit events. More...
 

Public Member Functions

 WifiPhy ()
 
virtual ~WifiPhy ()
 
void AddSupportedChannelWidth (uint16_t channelwidth)
 
virtual int64_t AssignStreams (int64_t stream)
 Assign a fixed random variable stream number to the random variables used by this model. More...
 
double CalculateSnr (WifiTxVector txVector, double ber) const
 
Time CalculateTxDuration (uint32_t size, WifiTxVector txVector, uint16_t frequency)
 
Time CalculateTxDuration (uint32_t size, WifiTxVector txVector, uint16_t frequency, MpduType mpdutype, uint8_t incFlag)
 
virtual void ConfigureStandard (WifiPhyStandard standard)
 Configure the PHY-level parameters for different Wi-Fi standard. More...
 
void ContinueReceiveHeader (Ptr< Event > event)
 Continue receiving the PHY header of a packet (i.e. More...
 
bool DefineChannelNumber (uint8_t channelNumber, WifiPhyStandard standard, uint16_t frequency, uint16_t channelWidth)
 Add a channel definition to the WifiPhy. More...
 
void EndReceive (Ptr< Event > event)
 The last bit of the packet has arrived. More...
 
void EndReceiveInterBss (void)
 For HE receptions only, check and possibly modify the transmit power restriction state at the end of PPDU reception. More...
 
uint8_t GetBssMembershipSelector (uint8_t selector) const
 The WifiPhy::BssMembershipSelector() method is used (e.g., by a WifiRemoteStationManager) to determine the set of transmission/reception modes that this WifiPhy(-derived class) can support - a set of WifiMode objects which we call the BssMembershipSelectorSet, and which is stored as WifiPhy::m_bssMembershipSelectorSet. More...
 
double GetCcaEdThreshold (void) const
 Return the CCA threshold (dBm). More...
 
virtual Ptr< ChannelGetChannel (void) const =0
 Return the Channel this WifiPhy is connected to. More...
 
uint8_t GetChannelNumber (void) const
 Return current channel number. More...
 
Time GetChannelSwitchDelay (void) const
 
uint16_t GetChannelWidth (void) const
 
Time GetDelayUntilIdle (void)
 
Ptr< NetDeviceGetDevice (void) const
 Return the device this PHY is associated with. More...
 
uint16_t GetFrequency (void) const
 
bool GetGreenfield (void) const
 Return whether Greenfield is supported. More...
 
Time GetGuardInterval (void) const
 
Time GetLastRxStartTime (void) const
 Return the start time of the last received packet. More...
 
uint8_t GetMaxSupportedRxSpatialStreams (void) const
 
uint8_t GetMaxSupportedTxSpatialStreams (void) const
 
WifiMode GetMcs (uint8_t mcs) const
 The WifiPhy::GetMcs() method is used (e.g., by a WifiRemoteStationManager) to determine the set of transmission/reception MCS indexes that this WifiPhy(-derived class) can support - a set of MCS indexes which we call the DeviceMcsSet, and which is stored as WifiPhy::m_deviceMcsSet. More...
 
Ptr< MobilityModelGetMobility (void) const
 Return the mobility model this PHY is associated with. More...
 
WifiMode GetMode (uint8_t mode) const
 The WifiPhy::GetNModes() and WifiPhy::GetMode() methods are used (e.g., by a WifiRemoteStationManager) to determine the set of transmission/reception modes that this WifiPhy(-derived class) can support - a set of WifiMode objects which we call the DeviceRateSet, and which is stored as WifiPhy::m_deviceRateSet. More...
 
uint8_t GetNBssMembershipSelectors (void) const
 The WifiPhy::NBssMembershipSelectors() method is used (e.g., by a WifiRemoteStationManager) to determine the set of transmission/reception modes that this WifiPhy(-derived class) can support - a set of WifiMode objects which we call the BssMembershipSelectorSet, and which is stored as WifiPhy::m_bssMembershipSelectorSet. More...
 
uint8_t GetNMcs (void) const
 The WifiPhy::GetNMcs() method is used (e.g., by a WifiRemoteStationManager) to determine the set of transmission/reception MCS indexes that this WifiPhy(-derived class) can support - a set of MCS indexes which we call the DeviceMcsSet, and which is stored as WifiPhy::m_deviceMcsSet. More...
 
uint8_t GetNModes (void) const
 The WifiPhy::GetNModes() and WifiPhy::GetMode() methods are used (e.g., by a WifiRemoteStationManager) to determine the set of transmission/reception modes that this WifiPhy(-derived class) can support - a set of WifiMode objects which we call the DeviceRateSet, and which is stored as WifiPhy::m_deviceRateSet. More...
 
uint8_t GetNTxPower (void) const
 Return the number of available transmission power levels. More...
 
uint8_t GetNumberOfAntennas (void) const
 
Time GetPayloadDuration (uint32_t size, WifiTxVector txVector, uint16_t frequency)
 
Time GetPayloadDuration (uint32_t size, WifiTxVector txVector, uint16_t frequency, MpduType mpdutype, uint8_t incFlag)
 
double GetPowerDbm (uint8_t power) const
 Get the power of the given power level in dBm. More...
 
double GetRxGain (void) const
 Return the reception gain (dB). More...
 
double GetRxSensitivity (void) const
 Return the receive sensitivity threshold (dBm). More...
 
bool GetShortGuardInterval (void) const
 Return whether short guard interval is supported. More...
 
bool GetShortPlcpPreambleSupported (void) const
 Return whether short PLCP preamble is supported. More...
 
WifiPhyStandard GetStandard (void) const
 Get the configured Wi-Fi standard. More...
 
Ptr< WifiPhyStateHelperGetState (void) const
 Return the WifiPhyStateHelper of this PHY. More...
 
std::vector< uint16_t > GetSupportedChannelWidthSet (void) const
 
double GetTxGain (void) const
 Return the transmission gain (dB). More...
 
double GetTxPowerEnd (void) const
 Return the maximum available transmission power level (dBm). More...
 
double GetTxPowerForTransmission (WifiTxVector txVector) const
 Compute the transmit power (in dBm) for the next transmission. More...
 
double GetTxPowerStart (void) const
 Return the minimum available transmission power level (dBm). More...
 
bool IsMcsSupported (WifiMode mcs) const
 Check if the given WifiMode is supported by the PHY. More...
 
bool IsModeSupported (WifiMode mode) const
 Check if the given WifiMode is supported by the PHY. More...
 
bool IsStateCcaBusy (void) const
 
bool IsStateIdle (void) const
 
bool IsStateOff (void) const
 
bool IsStateRx (void) const
 
bool IsStateSleep (void) const
 
bool IsStateSwitching (void) const
 
bool IsStateTx (void) const
 
void NotifyChannelAccessRequested (void)
 Notify the PHY that an access to the channel was requested. More...
 
void NotifyEndOfHePreamble (HePreambleParameters params)
 Public method used to fire a EndOfHePreamble trace once both HE SIG fields have been received, as well as training fields. More...
 
void NotifyMonitorSniffRx (Ptr< const Packet > packet, uint16_t channelFreqMhz, WifiTxVector txVector, SignalNoiseDbm signalNoise, std::vector< bool > statusPerMpdu)
 Public method used to fire a MonitorSniffer trace for a wifi packet being received. More...
 
void NotifyMonitorSniffTx (Ptr< const Packet > packet, uint16_t channelFreqMhz, WifiTxVector txVector)
 Public method used to fire a MonitorSniffer trace for a wifi packet being transmitted. More...
 
void NotifyRxBegin (Ptr< const Packet > packet)
 Public method used to fire a PhyRxBegin trace. More...
 
void NotifyRxDrop (Ptr< const Packet > packet, WifiPhyRxfailureReason reason)
 Public method used to fire a PhyRxDrop trace. More...
 
void NotifyRxEnd (Ptr< const Packet > packet)
 Public method used to fire a PhyRxEnd trace. More...
 
void NotifyTxBegin (Ptr< const Packet > packet, double txPowerW)
 Public method used to fire a PhyTxBegin trace. More...
 
void NotifyTxDrop (Ptr< const Packet > packet)
 Public method used to fire a PhyTxDrop trace. More...
 
void NotifyTxEnd (Ptr< const Packet > packet)
 Public method used to fire a PhyTxEnd trace. More...
 
void RegisterListener (WifiPhyListener *listener)
 
void ResetCca (bool powerRestricted, double txPowerMaxSiso=0, double txPowerMaxMimo=0)
 Reset PHY to IDLE, with some potential TX power restrictions for the next transmission. More...
 
void ResumeFromOff (void)
 Resume from off mode. More...
 
void ResumeFromSleep (void)
 Resume from sleep mode. More...
 
void SendPacket (Ptr< const Packet > packet, WifiTxVector txVector)
 
void SetCapabilitiesChangedCallback (Callback< void > callback)
 
void SetCcaEdThreshold (double threshold)
 Sets the CCA threshold (dBm). More...
 
virtual void SetChannelNumber (uint8_t id)
 Set channel number. More...
 
virtual void SetChannelWidth (uint16_t channelwidth)
 
void SetDevice (const Ptr< NetDevice > device)
 Sets the device this PHY is associated with. More...
 
void SetEdThreshold (double threshold)
 Sets the energy detection threshold (dBm). More...
 
void SetErrorRateModel (const Ptr< ErrorRateModel > rate)
 Sets the error rate model. More...
 
void SetFrameCaptureModel (const Ptr< FrameCaptureModel > frameCaptureModel)
 Sets the frame capture model. More...
 
virtual void SetFrequency (uint16_t freq)
 
void SetGreenfield (bool greenfield)
 Enable or disable Greenfield support. More...
 
void SetGuardInterval (Time guardInterval)
 
void SetMaxSupportedRxSpatialStreams (uint8_t streams)
 
void SetMaxSupportedTxSpatialStreams (uint8_t streams)
 
void SetMobility (const Ptr< MobilityModel > mobility)
 assign a mobility model to this device More...
 
void SetNTxPower (uint8_t n)
 Sets the number of transmission power levels available between the minimum level and the maximum level. More...
 
void SetNumberOfAntennas (uint8_t antennas)
 
void SetOffMode (void)
 Put in off mode. More...
 
void SetPostReceptionErrorModel (const Ptr< ErrorModel > em)
 Attach a receive ErrorModel to the WifiPhy. More...
 
void SetPreambleDetectionModel (const Ptr< PreambleDetectionModel > preambleDetectionModel)
 Sets the preamble detection model. More...
 
void SetReceiveErrorCallback (RxErrorCallback callback)
 
void SetReceiveOkCallback (RxOkCallback callback)
 
void SetRxGain (double gain)
 Sets the reception gain (dB). More...
 
void SetRxNoiseFigure (double noiseFigureDb)
 Sets the RX loss (dB) in the Signal-to-Noise-Ratio due to non-idealities in the receiver. More...
 
void SetRxSensitivity (double threshold)
 Sets the receive sensitivity threshold (dBm). More...
 
void SetShortGuardInterval (bool shortGuardInterval)
 Enable or disable support for HT/VHT short guard interval. More...
 
void SetShortPlcpPreambleSupported (bool preamble)
 Enable or disable short PLCP preamble. More...
 
void SetSleepMode (void)
 Put in sleep mode. More...
 
void SetTxGain (double gain)
 Sets the transmission gain (dB). More...
 
void SetTxPowerEnd (double end)
 Sets the maximum available transmission power level (dBm). More...
 
void SetTxPowerStart (double start)
 Sets the minimum available transmission power level (dBm). More...
 
void SetWifiRadioEnergyModel (const Ptr< WifiRadioEnergyModel > wifiRadioEnergyModel)
 Sets the wifi radio energy model. More...
 
void StartReceiveHeader (Ptr< Event > event, Time rxDuration)
 Start receiving the PHY header of a packet (i.e. More...
 
void StartReceivePayload (Ptr< Event > event)
 Start receiving the payload of a packet (i.e. More...
 
void StartReceivePreamble (Ptr< Packet > packet, double rxPowerW, Time rxDuration)
 Start receiving the PHY preamble of a packet (i.e. More...
 
virtual void StartTx (Ptr< Packet > packet, WifiTxVector txVector, Time txDuration)=0
 
void UnregisterListener (WifiPhyListener *listener)
 
- Public Member Functions inherited from ns3::Object
 Object ()
 Constructor. More...
 
virtual ~Object ()
 Destructor. More...
 
void AggregateObject (Ptr< Object > other)
 Aggregate two Objects together. More...
 
void Dispose (void)
 Dispose of this Object. More...
 
AggregateIterator GetAggregateIterator (void) const
 Get an iterator to the Objects aggregated to this one. More...
 
virtual TypeId GetInstanceTypeId (void) const
 Get the most derived TypeId for this Object. More...
 
template<typename T >
Ptr< T > GetObject (void) const
 Get a pointer to the requested aggregated Object. More...
 
template<typename T >
Ptr< T > GetObject (TypeId tid) const
 Get a pointer to the requested aggregated Object by TypeId. More...
 
void Initialize (void)
 Invoke DoInitialize on all Objects aggregated to this one. More...
 
bool IsInitialized (void) const
 Check if the object has been initialized. More...
 
- Public Member Functions inherited from ns3::SimpleRefCount< Object, ObjectBase, ObjectDeleter >
 SimpleRefCount ()
 Default constructor. More...
 
 SimpleRefCount (const SimpleRefCount &o)
 Copy constructor. More...
 
uint32_t GetReferenceCount (void) const
 Get the reference count of the object. More...
 
SimpleRefCountoperator= (const SimpleRefCount &o)
 Assignment operator. More...
 
void Ref (void) const
 Increment the reference count. More...
 
void Unref (void) const
 Decrement the reference count. More...
 
- Public Member Functions inherited from ns3::ObjectBase
virtual ~ObjectBase ()
 Virtual destructor. More...
 
void GetAttribute (std::string name, AttributeValue &value) const
 Get the value of an attribute, raising fatal errors if unsuccessful. More...
 
bool GetAttributeFailSafe (std::string name, AttributeValue &value) const
 Get the value of an attribute without raising erros. More...
 
void SetAttribute (std::string name, const AttributeValue &value)
 Set a single attribute, raising fatal errors if unsuccessful. More...
 
bool SetAttributeFailSafe (std::string name, const AttributeValue &value)
 Set a single attribute without raising errors. More...
 
bool TraceConnect (std::string name, std::string context, const CallbackBase &cb)
 Connect a TraceSource to a Callback with a context. More...
 
bool TraceConnectWithoutContext (std::string name, const CallbackBase &cb)
 Connect a TraceSource to a Callback without a context. More...
 
bool TraceDisconnect (std::string name, std::string context, const CallbackBase &cb)
 Disconnect from a TraceSource a Callback previously connected with a context. More...
 
bool TraceDisconnectWithoutContext (std::string name, const CallbackBase &cb)
 Disconnect from a TraceSource a Callback previously connected without a context. More...
 

Static Public Member Functions

static Time CalculatePlcpPreambleAndHeaderDuration (WifiTxVector txVector)
 
static WifiMode GetDsssRate11Mbps ()
 Return a WifiMode for DSSS at 11Mbps. More...
 
static WifiMode GetDsssRate1Mbps ()
 Return a WifiMode for DSSS at 1Mbps. More...
 
static WifiMode GetDsssRate2Mbps ()
 Return a WifiMode for DSSS at 2Mbps. More...
 
static WifiMode GetDsssRate5_5Mbps ()
 Return a WifiMode for DSSS at 5.5Mbps. More...
 
static WifiMode GetErpOfdmRate12Mbps ()
 Return a WifiMode for ERP-OFDM at 12Mbps. More...
 
static WifiMode GetErpOfdmRate18Mbps ()
 Return a WifiMode for ERP-OFDM at 18Mbps. More...
 
static WifiMode GetErpOfdmRate24Mbps ()
 Return a WifiMode for ERP-OFDM at 24Mbps. More...
 
static WifiMode GetErpOfdmRate36Mbps ()
 Return a WifiMode for ERP-OFDM at 36Mbps. More...
 
static WifiMode GetErpOfdmRate48Mbps ()
 Return a WifiMode for ERP-OFDM at 48Mbps. More...
 
static WifiMode GetErpOfdmRate54Mbps ()
 Return a WifiMode for ERP-OFDM at 54Mbps. More...
 
static WifiMode GetErpOfdmRate6Mbps ()
 Return a WifiMode for ERP-OFDM at 6Mbps. More...
 
static WifiMode GetErpOfdmRate9Mbps ()
 Return a WifiMode for ERP-OFDM at 9Mbps. More...
 
static WifiMode GetHeMcs0 ()
 Return MCS 0 from HE MCS values. More...
 
static WifiMode GetHeMcs1 ()
 Return MCS 1 from HE MCS values. More...
 
static WifiMode GetHeMcs10 ()
 Return MCS 10 from HE MCS values. More...
 
static WifiMode GetHeMcs11 ()
 Return MCS 11 from HE MCS values. More...
 
static WifiMode GetHeMcs2 ()
 Return MCS 2 from HE MCS values. More...
 
static WifiMode GetHeMcs3 ()
 Return MCS 3 from HE MCS values. More...
 
static WifiMode GetHeMcs4 ()
 Return MCS 4 from HE MCS values. More...
 
static WifiMode GetHeMcs5 ()
 Return MCS 5 from HE MCS values. More...
 
static WifiMode GetHeMcs6 ()
 Return MCS 6 from HE MCS values. More...
 
static WifiMode GetHeMcs7 ()
 Return MCS 7 from HE MCS values. More...
 
static WifiMode GetHeMcs8 ()
 Return MCS 8 from HE MCS values. More...
 
static WifiMode GetHeMcs9 ()
 Return MCS 9 from HE MCS values. More...
 
static WifiMode GetHePlcpHeaderMode ()
 
static WifiMode GetHtMcs0 ()
 Return MCS 0 from HT MCS values. More...
 
static WifiMode GetHtMcs1 ()
 Return MCS 1 from HT MCS values. More...
 
static WifiMode GetHtMcs10 ()
 Return MCS 10 from HT MCS values. More...
 
static WifiMode GetHtMcs11 ()
 Return MCS 11 from HT MCS values. More...
 
static WifiMode GetHtMcs12 ()
 Return MCS 12 from HT MCS values. More...
 
static WifiMode GetHtMcs13 ()
 Return MCS 13 from HT MCS values. More...
 
static WifiMode GetHtMcs14 ()
 Return MCS 14 from HT MCS values. More...
 
static WifiMode GetHtMcs15 ()
 Return MCS 15 from HT MCS values. More...
 
static WifiMode GetHtMcs16 ()
 Return MCS 16 from HT MCS values. More...
 
static WifiMode GetHtMcs17 ()
 Return MCS 17 from HT MCS values. More...
 
static WifiMode GetHtMcs18 ()
 Return MCS 18 from HT MCS values. More...
 
static WifiMode GetHtMcs19 ()
 Return MCS 19 from HT MCS values. More...
 
static WifiMode GetHtMcs2 ()
 Return MCS 2 from HT MCS values. More...
 
static WifiMode GetHtMcs20 ()
 Return MCS 20 from HT MCS values. More...
 
static WifiMode GetHtMcs21 ()
 Return MCS 21 from HT MCS values. More...
 
static WifiMode GetHtMcs22 ()
 Return MCS 22 from HT MCS values. More...
 
static WifiMode GetHtMcs23 ()
 Return MCS 23 from HT MCS values. More...
 
static WifiMode GetHtMcs24 ()
 Return MCS 24 from HT MCS values. More...
 
static WifiMode GetHtMcs25 ()
 Return MCS 25 from HT MCS values. More...
 
static WifiMode GetHtMcs26 ()
 Return MCS 26 from HT MCS values. More...
 
static WifiMode GetHtMcs27 ()
 Return MCS 27 from HT MCS values. More...
 
static WifiMode GetHtMcs28 ()
 Return MCS 28 from HT MCS values. More...
 
static WifiMode GetHtMcs29 ()
 Return MCS 29 from HT MCS values. More...
 
static WifiMode GetHtMcs3 ()
 Return MCS 3 from HT MCS values. More...
 
static WifiMode GetHtMcs30 ()
 Return MCS 30 from HT MCS values. More...
 
static WifiMode GetHtMcs31 ()
 Return MCS 31 from HT MCS values. More...
 
static WifiMode GetHtMcs4 ()
 Return MCS 4 from HT MCS values. More...
 
static WifiMode GetHtMcs5 ()
 Return MCS 5 from HT MCS values. More...
 
static WifiMode GetHtMcs6 ()
 Return MCS 6 from HT MCS values. More...
 
static WifiMode GetHtMcs7 ()
 Return MCS 7 from HT MCS values. More...
 
static WifiMode GetHtMcs8 ()
 Return MCS 8 from HT MCS values. More...
 
static WifiMode GetHtMcs9 ()
 Return MCS 9 from HT MCS values. More...
 
static WifiMode GetHtPlcpHeaderMode ()
 
static WifiMode GetOfdmRate12Mbps ()
 Return a WifiMode for OFDM at 12Mbps. More...
 
static WifiMode GetOfdmRate12MbpsBW10MHz ()
 Return a WifiMode for OFDM at 12Mbps with 10MHz channel spacing. More...
 
static WifiMode GetOfdmRate12MbpsBW5MHz ()
 Return a WifiMode for OFDM at 12Mbps with 5MHz channel spacing. More...
 
static WifiMode GetOfdmRate13_5MbpsBW5MHz ()
 Return a WifiMode for OFDM at 13.5Mbps with 5MHz channel spacing. More...
 
static WifiMode GetOfdmRate18Mbps ()
 Return a WifiMode for OFDM at 18Mbps. More...
 
static WifiMode GetOfdmRate18MbpsBW10MHz ()
 Return a WifiMode for OFDM at 18Mbps with 10MHz channel spacing. More...
 
static WifiMode GetOfdmRate1_5MbpsBW5MHz ()
 Return a WifiMode for OFDM at 1.5Mbps with 5MHz channel spacing. More...
 
static WifiMode GetOfdmRate24Mbps ()
 Return a WifiMode for OFDM at 24Mbps. More...
 
static WifiMode GetOfdmRate24MbpsBW10MHz ()
 Return a WifiMode for OFDM at 24Mbps with 10MHz channel spacing. More...
 
static WifiMode GetOfdmRate27MbpsBW10MHz ()
 Return a WifiMode for OFDM at 27Mbps with 10MHz channel spacing. More...
 
static WifiMode GetOfdmRate2_25MbpsBW5MHz ()
 Return a WifiMode for OFDM at 2.25Mbps with 5MHz channel spacing. More...
 
static WifiMode GetOfdmRate36Mbps ()
 Return a WifiMode for OFDM at 36Mbps. More...
 
static WifiMode GetOfdmRate3MbpsBW10MHz ()
 Return a WifiMode for OFDM at 3Mbps with 10MHz channel spacing. More...
 
static WifiMode GetOfdmRate3MbpsBW5MHz ()
 Return a WifiMode for OFDM at 3Mbps with 5MHz channel spacing. More...
 
static WifiMode GetOfdmRate48Mbps ()
 Return a WifiMode for OFDM at 48Mbps. More...
 
static WifiMode GetOfdmRate4_5MbpsBW10MHz ()
 Return a WifiMode for OFDM at 4.5Mbps with 10MHz channel spacing. More...
 
static WifiMode GetOfdmRate4_5MbpsBW5MHz ()
 Return a WifiMode for OFDM at 4.5Mbps with 5MHz channel spacing. More...
 
static WifiMode GetOfdmRate54Mbps ()
 Return a WifiMode for OFDM at 54Mbps. More...
 
static WifiMode GetOfdmRate6Mbps ()
 Return a WifiMode for OFDM at 6Mbps. More...
 
static WifiMode GetOfdmRate6MbpsBW10MHz ()
 Return a WifiMode for OFDM at 6Mbps with 10MHz channel spacing. More...
 
static WifiMode GetOfdmRate6MbpsBW5MHz ()
 Return a WifiMode for OFDM at 6Mbps with 5MHz channel spacing. More...
 
static WifiMode GetOfdmRate9Mbps ()
 Return a WifiMode for OFDM at 9Mbps. More...
 
static WifiMode GetOfdmRate9MbpsBW10MHz ()
 Return a WifiMode for OFDM at 9Mbps with 10MHz channel spacing. More...
 
static WifiMode GetOfdmRate9MbpsBW5MHz ()
 Return a WifiMode for OFDM at 9Mbps with 5MHz channel spacing. More...
 
static Time GetPlcpHeaderDuration (WifiTxVector txVector)
 
static WifiMode GetPlcpHeaderMode (WifiTxVector txVector)
 
static Time GetPlcpHtSigHeaderDuration (WifiPreamble preamble)
 
static Time GetPlcpPreambleDuration (WifiTxVector txVector)
 
static Time GetPlcpSigA1Duration (WifiPreamble preamble)
 
static Time GetPlcpSigA2Duration (WifiPreamble preamble)
 
static Time GetPlcpSigBDuration (WifiPreamble preamble)
 
static Time GetPlcpTrainingSymbolDuration (WifiTxVector txVector)
 
static Time GetPreambleDetectionDuration (void)
 
static Time GetStartOfPacketDuration (WifiTxVector txVector)
 
static TypeId GetTypeId (void)
 Get the type ID. More...
 
static WifiMode GetVhtMcs0 ()
 Return MCS 0 from VHT MCS values. More...
 
static WifiMode GetVhtMcs1 ()
 Return MCS 1 from VHT MCS values. More...
 
static WifiMode GetVhtMcs2 ()
 Return MCS 2 from VHT MCS values. More...
 
static WifiMode GetVhtMcs3 ()
 Return MCS 3 from VHT MCS values. More...
 
static WifiMode GetVhtMcs4 ()
 Return MCS 4 from VHT MCS values. More...
 
static WifiMode GetVhtMcs5 ()
 Return MCS 5 from VHT MCS values. More...
 
static WifiMode GetVhtMcs6 ()
 Return MCS 6 from VHT MCS values. More...
 
static WifiMode GetVhtMcs7 ()
 Return MCS 7 from VHT MCS values. More...
 
static WifiMode GetVhtMcs8 ()
 Return MCS 8 from VHT MCS values. More...
 
static WifiMode GetVhtMcs9 ()
 Return MCS 9 from VHT MCS values. More...
 
static WifiMode GetVhtPlcpHeaderMode ()
 
- Static Public Member Functions inherited from ns3::Object
static TypeId GetTypeId (void)
 Register this type. More...
 
- Static Public Member Functions inherited from ns3::ObjectBase
static TypeId GetTypeId (void)
 Get the type ID. More...
 

Protected Member Functions

bool DoChannelSwitch (uint8_t id)
 The default implementation does nothing and returns true. More...
 
virtual void DoDispose (void)
 Destructor implementation. More...
 
bool DoFrequencySwitch (uint16_t frequency)
 The default implementation does nothing and returns true. More...
 
virtual void DoInitialize (void)
 Initialize() implementation. More...
 
void SwitchMaybeToCcaBusy (void)
 Check if Phy state should move to CCA busy state based on current state of interference tracker. More...
 
- Protected Member Functions inherited from ns3::Object
 Object (const Object &o)
 Copy an Object. More...
 
virtual void NotifyNewAggregate (void)
 Notify all Objects aggregated to this one of a new Object being aggregated. More...
 
- Protected Member Functions inherited from ns3::ObjectBase
void ConstructSelf (const AttributeConstructionList &attributes)
 Complete construction of ObjectBase; invoked by derived classes. More...
 
virtual void NotifyConstructionCompleted (void)
 Notifier called once the ObjectBase is fully constructed. More...
 

Protected Attributes

EventId m_endPlcpRxEvent
 the end of PLCP receive event More...
 
EventId m_endPreambleDetectionEvent
 the end of preamble detection event More...
 
EventId m_endRxEvent
 the end of receive event More...
 
InterferenceHelper m_interference
 Pointer to InterferenceHelper. More...
 
Ptr< UniformRandomVariablem_random
 Provides uniform random variables. More...
 
uint32_t m_rxMpduReferenceNumber
 A-MPDU reference number to identify all received subframes belonging to the same received A-MPDU. More...
 
Ptr< WifiPhyStateHelperm_state
 Pointer to WifiPhyStateHelper. More...
 
uint32_t m_txMpduReferenceNumber
 A-MPDU reference number to identify all transmitted subframes belonging to the same received A-MPDU. More...
 

Private Types

typedef std::map< ChannelNumberStandardPair, FrequencyWidthPairChannelToFrequencyWidthMap
 channel to frequency width map typedef More...
 

Private Member Functions

void AbortCurrentReception (WifiPhyRxfailureReason reason)
 Due to newly arrived signal, the current reception cannot be continued and has to be aborted. More...
 
void Configure80211_10Mhz (void)
 Configure WifiPhy with appropriate channel frequency and supported rates for 802.11a standard with 10MHz channel spacing. More...
 
void Configure80211_5Mhz ()
 Configure WifiPhy with appropriate channel frequency and supported rates for 802.11a standard with 5MHz channel spacing. More...
 
void Configure80211a (void)
 Configure WifiPhy with appropriate channel frequency and supported rates for 802.11a standard. More...
 
void Configure80211ac (void)
 Configure WifiPhy with appropriate channel frequency and supported rates for 802.11ac standard. More...
 
void Configure80211ax (void)
 Configure WifiPhy with appropriate channel frequency and supported rates for 802.11ax standard. More...
 
void Configure80211b (void)
 Configure WifiPhy with appropriate channel frequency and supported rates for 802.11b standard. More...
 
void Configure80211g (void)
 Configure WifiPhy with appropriate channel frequency and supported rates for 802.11g standard. More...
 
void Configure80211n (void)
 Configure WifiPhy with appropriate channel frequency and supported rates for 802.11n standard. More...
 
void ConfigureChannelForStandard (WifiPhyStandard standard)
 Configure the PHY-level parameters for different Wi-Fi standard. More...
 
void ConfigureDefaultsForStandard (WifiPhyStandard standard)
 Configure the PHY-level parameters for different Wi-Fi standard. More...
 
void ConfigureHolland (void)
 Configure WifiPhy with appropriate channel frequency and supported rates for holland. More...
 
void ConfigureHtDeviceMcsSet (void)
 Configure the device Mcs set with the appropriate HtMcs modes for the number of available transmit spatial streams. More...
 
uint8_t FindChannelNumberForFrequencyWidth (uint16_t frequency, uint16_t width) const
 Look for channel number matching the frequency and width. More...
 
FrequencyWidthPair GetFrequencyWidthForChannelNumberStandard (uint8_t channelNumber, WifiPhyStandard standard) const
 Lookup frequency/width pair for channelNumber/standard pair. More...
 
std::pair< bool, SignalNoiseDbmGetReceptionStatus (Ptr< const Packet > mpdu, Ptr< Event > event, Time relativeMpduStart, Time mpduDuration)
 Get the reception status for the provided MPDU and notify. More...
 
void InitializeFrequencyChannelNumber (void)
 post-construction setting of frequency and/or channel number More...
 
void MaybeCcaBusyDuration (void)
 Eventually switch to CCA busy. More...
 
void StartRx (Ptr< Event > event, double rxPowerW, Time rxDuration)
 Starting receiving the packet after having detected the medium is idle or after a reception switch. More...
 

Private Attributes

std::vector< uint8_t > m_bssMembershipSelectorSet
 the BSS membership selector set More...
 
Callback< void > m_capabilitiesChangedCallback
 Callback when PHY capabilities changed. More...
 
double m_ccaEdThresholdW
 Clear channel assessment (CCA) threshold in watts. More...
 
bool m_channelAccessRequested
 
uint16_t m_channelCenterFrequency
 Center frequency in MHz. More...
 
uint8_t m_channelNumber
 Operating channel number. More...
 
Time m_channelSwitchDelay
 Time required to switch between channel. More...
 
uint16_t m_channelWidth
 Channel width. More...
 
Ptr< Eventm_currentEvent
 Hold the current event. More...
 
Ptr< NetDevicem_device
 Pointer to the device. More...
 
WifiModeList m_deviceMcsSet
 the device MCS set More...
 
WifiModeList m_deviceRateSet
 This vector holds the set of transmission modes that this WifiPhy(-derived class) can support. More...
 
Ptr< FrameCaptureModelm_frameCaptureModel
 Frame capture model. More...
 
bool m_frequencyChannelNumberInitialized
 Store initialization state. More...
 
bool m_greenfield
 Flag if GreenField format is supported (deprecated) More...
 
Time m_guardInterval
 Supported HE guard interval (deprecated) More...
 
uint8_t m_initialChannelNumber
 Initial channel number. More...
 
uint16_t m_initialFrequency
 Store frequency until initialization. More...
 
bool m_isConstructed
 true when ready to set frequency More...
 
Ptr< MobilityModelm_mobility
 Pointer to the mobility model. More...
 
uint8_t m_nTxPower
 Number of available transmission power levels. More...
 
uint8_t m_numberOfAntennas
 Number of transmitters. More...
 
TracedCallback< HePreambleParametersm_phyEndOfHePreambleTrace
 A trace source that indiates the end of both HE SIG fields as well as training fields for received 802.11ax packets. More...
 
TracedCallback< Ptr< const Packet >, uint16_t, WifiTxVector, MpduInfo, SignalNoiseDbmm_phyMonitorSniffRxTrace
 A trace source that emulates a wifi device in monitor mode sniffing a packet being received. More...
 
TracedCallback< Ptr< const Packet >, uint16_t, WifiTxVector, MpduInfom_phyMonitorSniffTxTrace
 A trace source that emulates a wifi device in monitor mode sniffing a packet being transmitted. More...
 
TracedCallback< Ptr< const Packet > > m_phyRxBeginTrace
 The trace source fired when a packet begins the reception process from the medium. More...
 
TracedCallback< Ptr< const Packet >, WifiPhyRxfailureReasonm_phyRxDropTrace
 The trace source fired when the phy layer drops a packet it has received. More...
 
TracedCallback< Ptr< const Packet > > m_phyRxEndTrace
 The trace source fired when a packet ends the reception process from the medium. More...
 
TracedCallback< Ptr< const Packet >, double > m_phyTxBeginTrace
 The trace source fired when a packet begins the transmission process on the medium. More...
 
TracedCallback< Ptr< const Packet > > m_phyTxDropTrace
 The trace source fired when the phy layer drops a packet as it tries to transmit it. More...
 
TracedCallback< Ptr< const Packet > > m_phyTxEndTrace
 The trace source fired when a packet ends the transmission process on the medium. More...
 
Ptr< ErrorModelm_postReceptionErrorModel
 Error model for receive packet events. More...
 
bool m_powerRestricted
 Flag whether transmit power is retricted by OBSS PD SR. More...
 
Ptr< PreambleDetectionModelm_preambleDetectionModel
 Preamble detection model. More...
 
double m_rxGainDb
 Reception gain (dB) More...
 
double m_rxSensitivityW
 Receive sensitivity threshold in watts. More...
 
uint8_t m_rxSpatialStreams
 Number of supported RX spatial streams. More...
 
bool m_shortGuardInterval
 Flag if HT/VHT short guard interval is supported (deprecated) More...
 
bool m_shortPreamble
 Flag if short PLCP preamble is supported. More...
 
WifiPhyStandard m_standard
 WifiPhyStandard. More...
 
std::vector< uint16_t > m_supportedChannelWidthSet
 Supported channel width. More...
 
Time m_timeLastPreambleDetected
 Record the time the last preamble was detected. More...
 
double m_totalAmpduNumSymbols
 Number of symbols previously transmitted for the MPDUs in an A-MPDU, used for the computation of the number of symbols needed for the last MPDU in the A-MPDU. More...
 
uint32_t m_totalAmpduSize
 Total size of the previously transmitted MPDUs in an A-MPDU, used for the computation of the number of symbols needed for the last MPDU in the A-MPDU. More...
 
double m_txGainDb
 Transmission gain (dB) More...
 
double m_txPowerBaseDbm
 Minimum transmission power (dBm) More...
 
double m_txPowerEndDbm
 Maximum transmission power (dBm) More...
 
double m_txPowerMaxMimo
 MIMO maximum transmit power due to OBSS PD SR power restriction. More...
 
double m_txPowerMaxSiso
 SISO maximum transmit power due to OBSS PD SR power restriction. More...
 
uint8_t m_txSpatialStreams
 Number of supported TX spatial streams. More...
 
Ptr< WifiRadioEnergyModelm_wifiRadioEnergyModel
 Wifi radio energy model. More...
 

Static Private Attributes

static ChannelToFrequencyWidthMap m_channelToFrequencyWidth
 the channel to frequency width map More...
 

Additional Inherited Members

Detailed Description

802.11 PHY layer model


Config Paths

ns3::WifiPhy is accessible through the following paths with Config::Set and Config::Connect:

  • "/NodeList/[i]/DeviceList/[i]/$ns3::WifiNetDevice/Phy"
  • "/NodeList/[i]/DeviceList/[i]/$ns3::WaveNetDevice/PhyEntities/[i]"

Attributes

  • Frequency: The operating center frequency (MHz)
    • Set with class: ns3::UintegerValue
    • Underlying type: uint16_t 0:65535
    • Initial value: 0
    • Flags: construct write read
  • ChannelWidth: Whether 5MHz, 10MHz, 20MHz, 22MHz, 40MHz, 80 MHz or 160 MHz.
    • Set with class: ns3::UintegerValue
    • Underlying type: uint16_t 5:160
    • Initial value: 20
    • Flags: construct write read
  • ChannelNumber: If set to non-zero defined value, will control Frequency and ChannelWidth assignment
    • Set with class: ns3::UintegerValue
    • Underlying type: uint8_t 0:196
    • Initial value: 0
    • Flags: construct write read
  • EnergyDetectionThreshold: The energy of a received signal should be higher than this threshold (dbm) to allow the PHY layer to detect the signal.
    • Set with class: ns3::DoubleValue
    • Underlying type: double -1.79769e+308:1.79769e+308
    • Initial value: -101
    • Flags: construct write
  • RxSensitivity: The energy of a received signal should be higher than this threshold (dBm) for the PHY to detect the signal.
    • Set with class: ns3::DoubleValue
    • Underlying type: double -1.79769e+308:1.79769e+308
    • Initial value: -101
    • Flags: construct write read
  • CcaEdThreshold: The energy of a non Wi-Fi received signal should be higher than this threshold (dbm) to allow the PHY layer to declare CCA BUSY state. This check is performed on the 20 MHz primary channel only.
    • Set with class: ns3::DoubleValue
    • Underlying type: double -1.79769e+308:1.79769e+308
    • Initial value: -62
    • Flags: construct write read
  • TxGain: Transmission gain (dB).
    • Set with class: ns3::DoubleValue
    • Underlying type: double -1.79769e+308:1.79769e+308
    • Initial value: 0
    • Flags: construct write read
  • RxGain: Reception gain (dB).
    • Set with class: ns3::DoubleValue
    • Underlying type: double -1.79769e+308:1.79769e+308
    • Initial value: 0
    • Flags: construct write read
  • TxPowerLevels: Number of transmission power levels available between TxPowerStart and TxPowerEnd included.
    • Set with class: ns3::UintegerValue
    • Underlying type: uint8_t 0:255
    • Initial value: 1
    • Flags: construct write read
  • TxPowerEnd: Maximum available transmission level (dbm).
    • Set with class: ns3::DoubleValue
    • Underlying type: double -1.79769e+308:1.79769e+308
    • Initial value: 16.0206
    • Flags: construct write read
  • TxPowerStart: Minimum available transmission level (dbm).
    • Set with class: ns3::DoubleValue
    • Underlying type: double -1.79769e+308:1.79769e+308
    • Initial value: 16.0206
    • Flags: construct write read
  • RxNoiseFigure: Loss (dB) in the Signal-to-Noise-Ratio due to non-idealities in the receiver. According to Wikipedia (http://en.wikipedia.org/wiki/Noise_figure), this is "the difference in decibels (dB) between the noise output of the actual receiver to the noise output of an ideal receiver with the same overall gain and bandwidth when the receivers are connected to sources at the standard noise temperature T0 (usually 290 K)".
    • Set with class: ns3::DoubleValue
    • Underlying type: double -1.79769e+308:1.79769e+308
    • Initial value: 7
    • Flags: construct write
  • State: The state of the PHY layer.
  • ChannelSwitchDelay: Delay between two short frames transmitted on different frequencies.
    • Set with class: ns3::TimeValue
    • Underlying type: Time –9223372036854775808.0ns:+9223372036854775807.0ns
    • Initial value: +250000.0ns
    • Flags: construct write read
  • Antennas: The number of antennas on the device.
    • Set with class: ns3::UintegerValue
    • Underlying type: uint8_t 1:8
    • Initial value: 1
    • Flags: construct write read
  • MaxSupportedTxSpatialStreams: The maximum number of supported TX spatial streams.This parameter is only valuable for 802.11n/ac/ax STAs and APs.
    • Set with class: ns3::UintegerValue
    • Underlying type: uint8_t 1:8
    • Initial value: 1
    • Flags: construct write read
  • MaxSupportedRxSpatialStreams: The maximum number of supported RX spatial streams.This parameter is only valuable for 802.11n/ac/ax STAs and APs.
    • Set with class: ns3::UintegerValue
    • Underlying type: uint8_t 1:8
    • Initial value: 1
    • Flags: construct write read
  • ShortGuardEnabled: Whether or not short guard interval is enabled for HT/VHT transmissions.This parameter is only valuable for 802.11n/ac/ax STAs and APs.
    • Set with class: BooleanValue
    • Underlying type: bool
    • Initial value: false
    • Flags: construct write read
  • GuardInterval: Whether 800ns, 1600ns or 3200ns guard interval is used for HE transmissions.This parameter is only valuable for 802.11ax STAs and APs.
    • Set with class: ns3::TimeValue
    • Underlying type: Time +800.0ns:+3200.0ns
    • Initial value: +3200.0ns
    • Flags: construct write read
  • GreenfieldEnabled: Whether or not Greenfield is enabled.This parameter is only valuable for 802.11n STAs and APs.
    • Set with class: BooleanValue
    • Underlying type: bool
    • Initial value: false
    • Flags: construct write read
  • ShortPlcpPreambleSupported: Whether or not short PLCP preamble is supported.This parameter is only valuable for 802.11b STAs and APs.Note: 802.11g APs and STAs always support short PLCP preamble.
    • Set with class: BooleanValue
    • Underlying type: bool
    • Initial value: false
    • Flags: construct write read
  • FrameCaptureModel: Ptr to an object that implements the frame capture model
  • PreambleDetectionModel: Ptr to an object that implements the preamble detection model
  • PostReceptionErrorModel: An optional packet error model can be added to the receive packet process after any propagation-based (SNR-based) error models have been applied. Typically this is used to force specific packet drops, for testing purposes.

TraceSources

  • PhyTxBegin: Trace source indicating a packet has begun transmitting over the channel medium
    Callback signature: ns3::Packet::TracedCallback
  • PhyTxEnd: Trace source indicating a packet has been completely transmitted over the channel. NOTE: the only official WifiPhy implementation available to this date never fires this trace source.
    Callback signature: ns3::Packet::TracedCallback
  • PhyTxDrop: Trace source indicating a packet has been dropped by the device during transmission
    Callback signature: ns3::Packet::TracedCallback
  • PhyRxBegin: Trace source indicating a packet has begun being received from the channel medium by the device
    Callback signature: ns3::Packet::TracedCallback
  • PhyRxEnd: Trace source indicating a packet has been completely received from the channel medium by the device
    Callback signature: ns3::Packet::TracedCallback
  • PhyRxDrop: Trace source indicating a packet has been dropped by the device during reception
    Callback signature: ns3::Packet::TracedCallback
  • MonitorSnifferRx: Trace source simulating a wifi device in monitor mode sniffing all received frames
    Callback signature: ns3::WifiPhy::MonitorSnifferRxTracedCallback
  • MonitorSnifferTx: Trace source simulating the capability of a wifi device in monitor mode to sniff all frames being transmitted
    Callback signature: ns3::WifiPhy::MonitorSnifferTxTracedCallback
  • EndOfHePreamble: Trace source indicating the end of the 802.11ax preamble (after training fields)
    Callback signature: ns3::WifiPhy::EndOfHePreambleTracedCallback

Size of this type is 672 bytes (on a 64-bit architecture).

Definition at line 89 of file wifi-phy.h.

Member Typedef Documentation

◆ ChannelNumberStandardPair

A pair of a ChannelNumber and WifiPhyStandard.

Definition at line 547 of file wifi-phy.h.

◆ ChannelToFrequencyWidthMap

channel to frequency width map typedef

Definition at line 1905 of file wifi-phy.h.

◆ EndOfHePreambleCallback

typedef void(* ns3::WifiPhy::EndOfHePreambleCallback) (HePreambleParameters params)

TracedCallback signature for end of HE-SIG-A events.

Parameters
paramsthe HE preamble parameters

Definition at line 1245 of file wifi-phy.h.

◆ FrequencyWidthPair

typedef std::pair<uint16_t, uint16_t> ns3::WifiPhy::FrequencyWidthPair

A pair of a center Frequency and a ChannelWidth.

Definition at line 551 of file wifi-phy.h.

◆ MonitorSnifferRxCallback

typedef void(* ns3::WifiPhy::MonitorSnifferRxCallback) (Ptr< const Packet > packet, uint16_t channelFreqMhz, WifiTxVector txVector, MpduInfo aMpdu, SignalNoiseDbm signalNoise)

TracedCallback signature for monitor mode receive events.

Parameters
packetthe packet being received
channelFreqMhzthe frequency in MHz at which the packet is received. Note that in real devices this is normally the frequency to which the receiver is tuned, and this can be different than the frequency at which the packet was originally transmitted. This is because it is possible to have the receiver tuned on a given channel and still to be able to receive packets on a nearby channel.
txVectorthe TXVECTOR that holds rx parameters
aMpduthe type of the packet (0 is not A-MPDU, 1 is a MPDU that is part of an A-MPDU and 2 is the last MPDU in an A-MPDU) and the A-MPDU reference number (must be a different value for each A-MPDU but the same for each subframe within one A-MPDU)
signalNoisesignal power and noise power in dBm
Todo:
WifiTxVector should be passed by const reference because of its size.

Definition at line 1193 of file wifi-phy.h.

◆ MonitorSnifferTxCallback

typedef void(* ns3::WifiPhy::MonitorSnifferTxCallback) (const Ptr< const Packet > packet, uint16_t channelFreqMhz, WifiTxVector txVector, MpduInfo aMpdu)

TracedCallback signature for monitor mode transmit events.

Parameters
packetthe packet being transmitted
channelFreqMhzthe frequency in MHz at which the packet is transmitted.
txVectorthe TXVECTOR that holds tx parameters
aMpduthe type of the packet (0 is not A-MPDU, 1 is a MPDU that is part of an A-MPDU and 2 is the last MPDU in an A-MPDU) and the A-MPDU reference number (must be a different value for each A-MPDU but the same for each subframe within one A-MPDU)
Todo:
WifiTxVector should be passed by const reference because of its size.

Definition at line 1227 of file wifi-phy.h.

Constructor & Destructor Documentation

◆ WifiPhy()

ns3::WifiPhy::WifiPhy ( )

Definition at line 380 of file wifi-phy.cc.

References m_random, m_state, and NS_LOG_FUNCTION.

◆ ~WifiPhy()

ns3::WifiPhy::~WifiPhy ( )
virtual

Definition at line 408 of file wifi-phy.cc.

References NS_LOG_FUNCTION.

Member Function Documentation

◆ AbortCurrentReception()

void ns3::WifiPhy::AbortCurrentReception ( WifiPhyRxfailureReason  reason)
private

Due to newly arrived signal, the current reception cannot be continued and has to be aborted.

Parameters
reasonthe reason the reception is aborted

Definition at line 4167 of file wifi-phy.cc.

References ns3::EventId::Cancel(), ns3::EventId::IsRunning(), m_currentEvent, m_endPlcpRxEvent, m_endPreambleDetectionEvent, m_endRxEvent, m_interference, m_state, NotifyRxDrop(), ns3::InterferenceHelper::NotifyRxEnd(), NS_LOG_FUNCTION, and ns3::OBSS_PD_CCA_RESET.

Referenced by ContinueReceiveHeader(), ResetCca(), and StartReceivePreamble().

+ Here is the call graph for this function:
+ Here is the caller graph for this function:

◆ AddSupportedChannelWidth()

void ns3::WifiPhy::AddSupportedChannelWidth ( uint16_t  channelwidth)
Parameters
channelwidthchannel width (in MHz) to support

Definition at line 1426 of file wifi-phy.cc.

References m_supportedChannelWidthSet, and NS_LOG_FUNCTION.

Referenced by SetChannelWidth().

+ Here is the caller graph for this function:

◆ AssignStreams()

int64_t ns3::WifiPhy::AssignStreams ( int64_t  stream)
virtual

Assign a fixed random variable stream number to the random variables used by this model.

Return the number of streams (possibly zero) that have been assigned.

Parameters
streamfirst stream index to use
Returns
the number of stream indices assigned by this model

Definition at line 4259 of file wifi-phy.cc.

References m_random, NS_LOG_FUNCTION, and ns3::RandomVariableStream::SetStream().

Referenced by TestThresholdPreambleDetectionWithoutFrameCapture::DoRun(), TestThresholdPreambleDetectionWithFrameCapture::DoRun(), TestSimpleFrameCaptureModel::DoRun(), TestPhyHeadersReception::DoRun(), and TestAmpduReception::DoRun().

+ Here is the call graph for this function:
+ Here is the caller graph for this function:

◆ CalculatePlcpPreambleAndHeaderDuration()

Time ns3::WifiPhy::CalculatePlcpPreambleAndHeaderDuration ( WifiTxVector  txVector)
static
Parameters
txVectorthe transmission parameters used for this packet
Returns
the total amount of time this PHY will stay busy for the transmission of the PLCP preamble and PLCP header.

Definition at line 2321 of file wifi-phy.cc.

References GetPlcpHeaderDuration(), GetPlcpHtSigHeaderDuration(), GetPlcpPreambleDuration(), GetPlcpSigA1Duration(), GetPlcpSigA2Duration(), GetPlcpSigBDuration(), GetPlcpTrainingSymbolDuration(), and ns3::WifiTxVector::GetPreambleType().

Referenced by CalculateTxDuration(), ContinueReceiveHeader(), SendPacket(), StartReceiveHeader(), and StartReceivePayload().

+ Here is the call graph for this function:
+ Here is the caller graph for this function:

◆ CalculateSnr()

double ns3::WifiPhy::CalculateSnr ( WifiTxVector  txVector,
double  ber 
) const
Parameters
txVectorthe transmission vector
berthe probability of bit error rate
Returns
the minimum snr which is required to achieve the requested ber for the specified transmission vector. (W/W)

Definition at line 818 of file wifi-phy.cc.

References ns3::InterferenceHelper::GetErrorRateModel(), and m_interference.

+ Here is the call graph for this function:

◆ CalculateTxDuration() [1/2]

◆ CalculateTxDuration() [2/2]

Time ns3::WifiPhy::CalculateTxDuration ( uint32_t  size,
WifiTxVector  txVector,
uint16_t  frequency,
MpduType  mpdutype,
uint8_t  incFlag 
)
Parameters
sizethe number of bytes in the packet to send
txVectorthe TXVECTOR used for the transmission of this packet
frequencythe channel center frequency (MHz)
mpdutypethe type of the MPDU as defined in WifiPhy::MpduType.
incFlagthis flag is used to indicate that the static variables need to be update or not. This function is called a couple of times for the same packet so static variables should not be increased each time.
Returns
the total amount of time this PHY will stay busy for the transmission of these bytes.

Definition at line 2335 of file wifi-phy.cc.

References CalculatePlcpPreambleAndHeaderDuration(), and GetPayloadDuration().

+ Here is the call graph for this function:

◆ Configure80211_10Mhz()

void ns3::WifiPhy::Configure80211_10Mhz ( void  )
private

Configure WifiPhy with appropriate channel frequency and supported rates for 802.11a standard with 10MHz channel spacing.

Definition at line 945 of file wifi-phy.cc.

References GetOfdmRate12MbpsBW10MHz(), GetOfdmRate18MbpsBW10MHz(), GetOfdmRate24MbpsBW10MHz(), GetOfdmRate27MbpsBW10MHz(), GetOfdmRate3MbpsBW10MHz(), GetOfdmRate4_5MbpsBW10MHz(), GetOfdmRate6MbpsBW10MHz(), GetOfdmRate9MbpsBW10MHz(), m_deviceRateSet, and NS_LOG_FUNCTION.

Referenced by ConfigureStandard().

+ Here is the call graph for this function:
+ Here is the caller graph for this function:

◆ Configure80211_5Mhz()

void ns3::WifiPhy::Configure80211_5Mhz ( void  )
private

Configure WifiPhy with appropriate channel frequency and supported rates for 802.11a standard with 5MHz channel spacing.

Definition at line 960 of file wifi-phy.cc.

References GetOfdmRate12MbpsBW5MHz(), GetOfdmRate13_5MbpsBW5MHz(), GetOfdmRate1_5MbpsBW5MHz(), GetOfdmRate2_25MbpsBW5MHz(), GetOfdmRate3MbpsBW5MHz(), GetOfdmRate4_5MbpsBW5MHz(), GetOfdmRate6MbpsBW5MHz(), GetOfdmRate9MbpsBW5MHz(), m_deviceRateSet, and NS_LOG_FUNCTION.

Referenced by ConfigureStandard().

+ Here is the call graph for this function:
+ Here is the caller graph for this function:

◆ Configure80211a()

void ns3::WifiPhy::Configure80211a ( void  )
private

Configure WifiPhy with appropriate channel frequency and supported rates for 802.11a standard.

Definition at line 903 of file wifi-phy.cc.

References GetOfdmRate12Mbps(), GetOfdmRate18Mbps(), GetOfdmRate24Mbps(), GetOfdmRate36Mbps(), GetOfdmRate48Mbps(), GetOfdmRate54Mbps(), GetOfdmRate6Mbps(), GetOfdmRate9Mbps(), m_deviceRateSet, and NS_LOG_FUNCTION.

Referenced by Configure80211n(), and ConfigureStandard().

+ Here is the call graph for this function:
+ Here is the caller graph for this function:

◆ Configure80211ac()

void ns3::WifiPhy::Configure80211ac ( void  )
private

Configure WifiPhy with appropriate channel frequency and supported rates for 802.11ac standard.

Definition at line 1073 of file wifi-phy.cc.

References Configure80211n(), GetVhtMcs0(), GetVhtMcs1(), GetVhtMcs2(), GetVhtMcs3(), GetVhtMcs4(), GetVhtMcs5(), GetVhtMcs6(), GetVhtMcs7(), GetVhtMcs8(), GetVhtMcs9(), m_bssMembershipSelectorSet, m_deviceMcsSet, NS_LOG_FUNCTION, and VHT_PHY.

Referenced by Configure80211ax(), and ConfigureStandard().

+ Here is the call graph for this function:
+ Here is the caller graph for this function:

◆ Configure80211ax()

void ns3::WifiPhy::Configure80211ax ( void  )
private

Configure WifiPhy with appropriate channel frequency and supported rates for 802.11ax standard.

Definition at line 1093 of file wifi-phy.cc.

References Configure80211ac(), Configure80211n(), GetFrequency(), GetHeMcs0(), GetHeMcs1(), GetHeMcs10(), GetHeMcs11(), GetHeMcs2(), GetHeMcs3(), GetHeMcs4(), GetHeMcs5(), GetHeMcs6(), GetHeMcs7(), GetHeMcs8(), GetHeMcs9(), HE_PHY, ns3::Is5Ghz(), m_bssMembershipSelectorSet, m_deviceMcsSet, and NS_LOG_FUNCTION.

Referenced by ConfigureStandard().

+ Here is the call graph for this function:
+ Here is the caller graph for this function:

◆ Configure80211b()

void ns3::WifiPhy::Configure80211b ( void  )
private

Configure WifiPhy with appropriate channel frequency and supported rates for 802.11b standard.

Definition at line 918 of file wifi-phy.cc.

References GetDsssRate11Mbps(), GetDsssRate1Mbps(), GetDsssRate2Mbps(), GetDsssRate5_5Mbps(), m_deviceRateSet, and NS_LOG_FUNCTION.

Referenced by Configure80211g(), Configure80211n(), and ConfigureStandard().

+ Here is the call graph for this function:
+ Here is the caller graph for this function:

◆ Configure80211g()

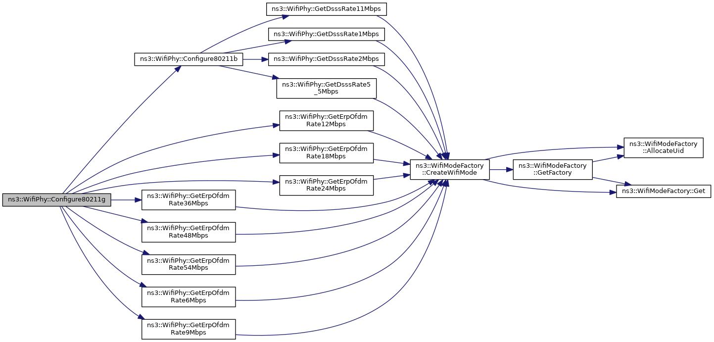
void ns3::WifiPhy::Configure80211g ( void  )
private

Configure WifiPhy with appropriate channel frequency and supported rates for 802.11g standard.

Definition at line 929 of file wifi-phy.cc.

References Configure80211b(), GetErpOfdmRate12Mbps(), GetErpOfdmRate18Mbps(), GetErpOfdmRate24Mbps(), GetErpOfdmRate36Mbps(), GetErpOfdmRate48Mbps(), GetErpOfdmRate54Mbps(), GetErpOfdmRate6Mbps(), GetErpOfdmRate9Mbps(), m_deviceRateSet, and NS_LOG_FUNCTION.

Referenced by Configure80211n(), and ConfigureStandard().

+ Here is the call graph for this function:
+ Here is the caller graph for this function:

◆ Configure80211n()

void ns3::WifiPhy::Configure80211n ( void  )
private

Configure WifiPhy with appropriate channel frequency and supported rates for 802.11n standard.

Definition at line 1056 of file wifi-phy.cc.

References Configure80211a(), Configure80211b(), Configure80211g(), ConfigureHtDeviceMcsSet(), GetFrequency(), HT_PHY, ns3::Is2_4Ghz(), ns3::Is5Ghz(), m_bssMembershipSelectorSet, and NS_LOG_FUNCTION.

Referenced by Configure80211ac(), Configure80211ax(), and ConfigureStandard().

+ Here is the call graph for this function:
+ Here is the caller graph for this function:

◆ ConfigureChannelForStandard()

void ns3::WifiPhy::ConfigureChannelForStandard ( WifiPhyStandard  standard)
private

Configure the PHY-level parameters for different Wi-Fi standard.

This method is called when the Frequency or ChannelNumber attributes are set by the user. If the Frequency or ChannelNumber are valid for the standard, they are used instead.

Parameters
standardthe Wi-Fi standard

Definition at line 1167 of file wifi-phy.cc.

References f(), FindChannelNumberForFrequencyWidth(), GetChannelNumber(), GetChannelWidth(), GetFrequency(), GetFrequencyWidthForChannelNumberStandard(), NS_FATAL_ERROR, NS_LOG_DEBUG, NS_LOG_FUNCTION, SetChannelNumber(), SetChannelWidth(), SetFrequency(), and ns3::WIFI_PHY_STANDARD_UNSPECIFIED.

Referenced by ConfigureStandard().

+ Here is the call graph for this function:
+ Here is the caller graph for this function:

◆ ConfigureDefaultsForStandard()

void ns3::WifiPhy::ConfigureDefaultsForStandard ( WifiPhyStandard  standard)
private

Configure the PHY-level parameters for different Wi-Fi standard.

This method is called when defaults for each standard must be selected.

Parameters
standardthe Wi-Fi standard

Definition at line 824 of file wifi-phy.cc.

References GetChannelNumber(), NS_ASSERT, NS_LOG_FUNCTION, NS_LOG_WARN, SetChannelWidth(), SetFrequency(), ns3::WIFI_PHY_STANDARD_80211_10MHZ, ns3::WIFI_PHY_STANDARD_80211_5MHZ, ns3::WIFI_PHY_STANDARD_80211a, ns3::WIFI_PHY_STANDARD_80211ac, ns3::WIFI_PHY_STANDARD_80211ax_2_4GHZ, ns3::WIFI_PHY_STANDARD_80211ax_5GHZ, ns3::WIFI_PHY_STANDARD_80211b, ns3::WIFI_PHY_STANDARD_80211g, ns3::WIFI_PHY_STANDARD_80211n_2_4GHZ, ns3::WIFI_PHY_STANDARD_80211n_5GHZ, ns3::WIFI_PHY_STANDARD_holland, and ns3::WIFI_PHY_STANDARD_UNSPECIFIED.

Referenced by ConfigureStandard().

+ Here is the call graph for this function:
+ Here is the caller graph for this function:

◆ ConfigureHolland()

void ns3::WifiPhy::ConfigureHolland ( void  )
private

Configure WifiPhy with appropriate channel frequency and supported rates for holland.

Definition at line 975 of file wifi-phy.cc.

References GetOfdmRate12Mbps(), GetOfdmRate18Mbps(), GetOfdmRate36Mbps(), GetOfdmRate54Mbps(), GetOfdmRate6Mbps(), m_deviceRateSet, and NS_LOG_FUNCTION.

Referenced by ConfigureStandard().

+ Here is the call graph for this function:
+ Here is the caller graph for this function:

◆ ConfigureHtDeviceMcsSet()

void ns3::WifiPhy::ConfigureHtDeviceMcsSet ( void  )
private

◆ ConfigureStandard()

◆ ContinueReceiveHeader()

void ns3::WifiPhy::ContinueReceiveHeader ( Ptr< Event event)

Continue receiving the PHY header of a packet (i.e.

after the end of receiving the legacy header part).

Parameters
eventthe corresponding event of the first time the packet arrives (also storing packet and TxVector information)

Definition at line 2720 of file wifi-phy.cc.

References AbortCurrentReception(), ns3::InterferenceHelper::CalculateLegacyPhyHeaderSnrPer(), CalculatePlcpPreambleAndHeaderDuration(), GetPlcpHeaderDuration(), GetPlcpPreambleDuration(), ns3::UniformRandomVariable::GetValue(), ns3::EventId::IsExpired(), IsStateRx(), ns3::L_SIG_FAILURE, m_endPlcpRxEvent, m_interference, m_random, NS_ASSERT, NS_LOG_DEBUG, NS_LOG_FUNCTION, ns3::Simulator::Schedule(), and StartReceivePayload().

Referenced by StartReceiveHeader().

+ Here is the call graph for this function:
+ Here is the caller graph for this function:

◆ DefineChannelNumber()

bool ns3::WifiPhy::DefineChannelNumber ( uint8_t  channelNumber,
WifiPhyStandard  standard,
uint16_t  frequency,
uint16_t  channelWidth 
)

Add a channel definition to the WifiPhy.

The pair (channelNumber, WifiPhyStandard) may then be used to lookup a pair (frequency, channelWidth).

If the channel is not already defined for the standard, the method should return true; otherwise false.

Parameters
channelNumberthe channel number to define
standardthe applicable WifiPhyStandard
frequencythe frequency (MHz)
channelWidththe channel width (MHz)
Returns
true if the channel definition succeeded

Definition at line 1122 of file wifi-phy.cc.

References f(), m_channelToFrequencyWidth, NS_LOG_DEBUG, and NS_LOG_FUNCTION.

Referenced by SetChannelFrequencyTest::DoRun().

+ Here is the call graph for this function:
+ Here is the caller graph for this function:

◆ DoChannelSwitch()

bool ns3::WifiPhy::DoChannelSwitch ( uint8_t  id)
protected

The default implementation does nothing and returns true.

This method is typically called internally by SetChannelNumber ().

Perform any actions necessary when user changes channel number

Parameters
idchannel number to try to switch to
Returns
true if WifiPhy can actually change the number; false if not
See also
SetChannelNumber

Definition at line 1515 of file wifi-phy.cc.

References ns3::EventId::Cancel(), CCA_BUSY, ns3::InterferenceHelper::EraseEvents(), GetChannelNumber(), GetChannelSwitchDelay(), GetDelayUntilIdle(), IDLE, ns3::Object::IsInitialized(), ns3::EventId::IsRunning(), IsStateSwitching(), m_channelAccessRequested, m_endPlcpRxEvent, m_endPreambleDetectionEvent, m_endRxEvent, m_interference, m_powerRestricted, m_state, NS_ASSERT, NS_LOG_DEBUG, RX, ns3::Simulator::Schedule(), SetChannelNumber(), SLEEP, and TX.

Referenced by SetChannelNumber().

+ Here is the call graph for this function:
+ Here is the caller graph for this function:

◆ DoDispose()

void ns3::WifiPhy::DoDispose ( void  )
protectedvirtual

Destructor implementation.

This method is called by Dispose() or by the Object's destructor, whichever comes first.

Subclasses are expected to implement their real destruction code in an overridden version of this method and chain up to their parent's implementation once they are done. i.e, for simplicity, the destructor of every subclass should be empty and its content should be moved to the associated DoDispose() method.

It is safe to call GetObject() from within this method.

Reimplemented from ns3::Object.

Reimplemented in ns3::SpectrumWifiPhy, and ns3::YansWifiPhy.

Definition at line 414 of file wifi-phy.cc.

References ns3::EventId::Cancel(), m_device, m_deviceMcsSet, m_deviceRateSet, m_endPlcpRxEvent, m_endPreambleDetectionEvent, m_endRxEvent, m_mobility, m_postReceptionErrorModel, m_state, m_wifiRadioEnergyModel, and NS_LOG_FUNCTION.

Referenced by ns3::YansWifiPhy::DoDispose(), and ns3::SpectrumWifiPhy::DoDispose().

+ Here is the call graph for this function:
+ Here is the caller graph for this function:

◆ DoFrequencySwitch()

bool ns3::WifiPhy::DoFrequencySwitch ( uint16_t  frequency)
protected

The default implementation does nothing and returns true.

This method is typically called internally by SetFrequency ().

Perform any actions necessary when user changes frequency

Parameters
frequencyfrequency to try to switch to
Returns
true if WifiPhy can actually change the frequency; false if not
See also
SetFrequency

Definition at line 1575 of file wifi-phy.cc.

References ns3::EventId::Cancel(), CCA_BUSY, ns3::InterferenceHelper::EraseEvents(), GetChannelSwitchDelay(), GetDelayUntilIdle(), GetFrequency(), IDLE, ns3::Object::IsInitialized(), ns3::EventId::IsRunning(), IsStateSwitching(), m_channelAccessRequested, m_endPlcpRxEvent, m_endPreambleDetectionEvent, m_endRxEvent, m_interference, m_powerRestricted, m_state, NS_ASSERT, NS_LOG_DEBUG, RX, ns3::Simulator::Schedule(), SetFrequency(), SLEEP, and TX.

Referenced by SetFrequency().

+ Here is the call graph for this function:
+ Here is the caller graph for this function:

◆ DoInitialize()

void ns3::WifiPhy::DoInitialize ( void  )
protectedvirtual

Initialize() implementation.

This method is called only once by Initialize(). If the user calls Initialize() multiple times, DoInitialize() is called only the first time.

Subclasses are expected to override this method and chain up to their parent's implementation once they are done. It is safe to call GetObject() and AggregateObject() from within this method.

Reimplemented from ns3::Object.

Reimplemented in ns3::SpectrumWifiPhy.

Definition at line 430 of file wifi-phy.cc.

References InitializeFrequencyChannelNumber(), m_frequencyChannelNumberInitialized, m_isConstructed, NS_LOG_DEBUG, and NS_LOG_FUNCTION.

Referenced by ns3::SpectrumWifiPhy::DoInitialize().

+ Here is the call graph for this function:
+ Here is the caller graph for this function:

◆ EndReceive()

void ns3::WifiPhy::EndReceive ( Ptr< Event event)

◆ EndReceiveInterBss()

void ns3::WifiPhy::EndReceiveInterBss ( void  )

For HE receptions only, check and possibly modify the transmit power restriction state at the end of PPDU reception.

Definition at line 3140 of file wifi-phy.cc.

References m_channelAccessRequested, m_powerRestricted, and NS_LOG_FUNCTION.

Referenced by ResetCca().

+ Here is the caller graph for this function:

◆ FindChannelNumberForFrequencyWidth()

uint8_t ns3::WifiPhy::FindChannelNumberForFrequencyWidth ( uint16_t  frequency,
uint16_t  width 
) const
private

Look for channel number matching the frequency and width.

Parameters
frequencyThe center frequency to use
widthThe channel width to use
Returns
the channel number if found, zero if not

Definition at line 1139 of file wifi-phy.cc.

References f(), m_channelToFrequencyWidth, NS_LOG_DEBUG, and NS_LOG_FUNCTION.

Referenced by ConfigureChannelForStandard(), and SetFrequency().

+ Here is the call graph for this function:
+ Here is the caller graph for this function:

◆ GetBssMembershipSelector()

uint8_t ns3::WifiPhy::GetBssMembershipSelector ( uint8_t  selector) const

The WifiPhy::BssMembershipSelector() method is used (e.g., by a WifiRemoteStationManager) to determine the set of transmission/reception modes that this WifiPhy(-derived class) can support - a set of WifiMode objects which we call the BssMembershipSelectorSet, and which is stored as WifiPhy::m_bssMembershipSelectorSet.

Parameters
selectorindex in array of supported memberships
Returns
the memebership selector whose index is specified.

Definition at line 1420 of file wifi-phy.cc.

References m_bssMembershipSelectorSet.

Referenced by ns3::StaWifiMac::GetSupportedRates(), ns3::ApWifiMac::GetSupportedRates(), ns3::StaWifiMac::Receive(), and ns3::StaWifiMac::UpdateApInfoFromProbeResp().

+ Here is the caller graph for this function:

◆ GetCcaEdThreshold()

double ns3::WifiPhy::GetCcaEdThreshold ( void  ) const

Return the CCA threshold (dBm).

Returns
the CCA threshold in dBm

Definition at line 533 of file wifi-phy.cc.

References m_ccaEdThresholdW, and ns3::WToDbm().

Referenced by GetTypeId().

+ Here is the call graph for this function:
+ Here is the caller graph for this function:

◆ GetChannel()

virtual Ptr<Channel> ns3::WifiPhy::GetChannel ( void  ) const
pure virtual

Return the Channel this WifiPhy is connected to.

Returns
the Channel this WifiPhy is connected to

Implemented in ns3::SpectrumWifiPhy, and ns3::YansWifiPhy.

Referenced by ns3::WifiNetDevice::GetChannel(), and ns3::WaveNetDevice::GetChannel().

+ Here is the caller graph for this function:

◆ GetChannelNumber()

◆ GetChannelSwitchDelay()

Time ns3::WifiPhy::GetChannelSwitchDelay ( void  ) const
Returns
the required time for channel switch operation of this WifiPhy

Definition at line 812 of file wifi-phy.cc.

References m_channelSwitchDelay.

Referenced by ns3::DefaultChannelScheduler::AssignDefaultCchAccess(), DoChannelSwitch(), DoFrequencySwitch(), and ns3::DefaultChannelScheduler::SwitchToNextChannel().

+ Here is the caller graph for this function:

◆ GetChannelWidth()

uint16_t ns3::WifiPhy::GetChannelWidth ( void  ) const

◆ GetDelayUntilIdle()

Time ns3::WifiPhy::GetDelayUntilIdle ( void  )
Returns
the predicted delay until this PHY can become WifiPhy::IDLE.

The PHY will never become WifiPhy::IDLE before the delay returned by this method but it could become really idle later.

Definition at line 4138 of file wifi-phy.cc.

References m_state.

Referenced by DoChannelSwitch(), DoFrequencySwitch(), and SetSleepMode().

+ Here is the caller graph for this function:

◆ GetDevice()

◆ GetDsssRate11Mbps()

WifiMode ns3::WifiPhy::GetDsssRate11Mbps ( )
static

Return a WifiMode for DSSS at 11Mbps.

Returns
a WifiMode for DSSS at 11Mbps

Definition at line 3198 of file wifi-phy.cc.

References ns3::WifiModeFactory::CreateWifiMode(), ns3::WIFI_CODE_RATE_UNDEFINED, and ns3::WIFI_MOD_CLASS_HR_DSSS.

Referenced by Configure80211b(), and anonymous_namespace{wifi-phy.cc}::Constructor::Constructor().

+ Here is the call graph for this function:
+ Here is the caller graph for this function:

◆ GetDsssRate1Mbps()

WifiMode ns3::WifiPhy::GetDsssRate1Mbps ( )
static

Return a WifiMode for DSSS at 1Mbps.

Returns
a WifiMode for DSSS at 1Mbps

Definition at line 3159 of file wifi-phy.cc.

References ns3::WifiModeFactory::CreateWifiMode(), ns3::WIFI_CODE_RATE_UNDEFINED, and ns3::WIFI_MOD_CLASS_DSSS.

Referenced by Configure80211b(), anonymous_namespace{wifi-phy.cc}::Constructor::Constructor(), and GetPlcpHeaderMode().

+ Here is the call graph for this function:
+ Here is the caller graph for this function:

◆ GetDsssRate2Mbps()

WifiMode ns3::WifiPhy::GetDsssRate2Mbps ( )
static

Return a WifiMode for DSSS at 2Mbps.

Returns
a WifiMode for DSSS at 2Mbps

Definition at line 3171 of file wifi-phy.cc.

References ns3::WifiModeFactory::CreateWifiMode(), ns3::WIFI_CODE_RATE_UNDEFINED, and ns3::WIFI_MOD_CLASS_DSSS.

Referenced by Configure80211b(), anonymous_namespace{wifi-phy.cc}::Constructor::Constructor(), and GetPlcpHeaderMode().

+ Here is the call graph for this function:
+ Here is the caller graph for this function:

◆ GetDsssRate5_5Mbps()

WifiMode ns3::WifiPhy::GetDsssRate5_5Mbps ( )
static

Return a WifiMode for DSSS at 5.5Mbps.

Returns
a WifiMode for DSSS at 5.5Mbps

Definition at line 3186 of file wifi-phy.cc.

References ns3::WifiModeFactory::CreateWifiMode(), ns3::WIFI_CODE_RATE_UNDEFINED, and ns3::WIFI_MOD_CLASS_HR_DSSS.

Referenced by Configure80211b(), and anonymous_namespace{wifi-phy.cc}::Constructor::Constructor().

+ Here is the call graph for this function:
+ Here is the caller graph for this function:

◆ GetErpOfdmRate12Mbps()

WifiMode ns3::WifiPhy::GetErpOfdmRate12Mbps ( )
static

Return a WifiMode for ERP-OFDM at 12Mbps.

Returns
a WifiMode for ERP-OFDM at 12Mbps

Definition at line 3237 of file wifi-phy.cc.

References ns3::WifiModeFactory::CreateWifiMode(), ns3::WIFI_CODE_RATE_1_2, and ns3::WIFI_MOD_CLASS_ERP_OFDM.

Referenced by Configure80211g(), and anonymous_namespace{wifi-phy.cc}::Constructor::Constructor().

+ Here is the call graph for this function:
+ Here is the caller graph for this function:

◆ GetErpOfdmRate18Mbps()

WifiMode ns3::WifiPhy::GetErpOfdmRate18Mbps ( )
static

Return a WifiMode for ERP-OFDM at 18Mbps.

Returns
a WifiMode for ERP-OFDM at 18Mbps

Definition at line 3249 of file wifi-phy.cc.

References ns3::WifiModeFactory::CreateWifiMode(), ns3::WIFI_CODE_RATE_3_4, and ns3::WIFI_MOD_CLASS_ERP_OFDM.

Referenced by Configure80211g(), and anonymous_namespace{wifi-phy.cc}::Constructor::Constructor().

+ Here is the call graph for this function:
+ Here is the caller graph for this function:

◆ GetErpOfdmRate24Mbps()

WifiMode ns3::WifiPhy::GetErpOfdmRate24Mbps ( )
static

Return a WifiMode for ERP-OFDM at 24Mbps.

Returns
a WifiMode for ERP-OFDM at 24Mbps

Definition at line 3261 of file wifi-phy.cc.

References ns3::WifiModeFactory::CreateWifiMode(), ns3::WIFI_CODE_RATE_1_2, and ns3::WIFI_MOD_CLASS_ERP_OFDM.

Referenced by Configure80211g(), and anonymous_namespace{wifi-phy.cc}::Constructor::Constructor().

+ Here is the call graph for this function:
+ Here is the caller graph for this function:

◆ GetErpOfdmRate36Mbps()

WifiMode ns3::WifiPhy::GetErpOfdmRate36Mbps ( )
static

Return a WifiMode for ERP-OFDM at 36Mbps.

Returns
a WifiMode for ERP-OFDM at 36Mbps

Definition at line 3273 of file wifi-phy.cc.

References ns3::WifiModeFactory::CreateWifiMode(), ns3::WIFI_CODE_RATE_3_4, and ns3::WIFI_MOD_CLASS_ERP_OFDM.

Referenced by Configure80211g(), and anonymous_namespace{wifi-phy.cc}::Constructor::Constructor().

+ Here is the call graph for this function:
+ Here is the caller graph for this function:

◆ GetErpOfdmRate48Mbps()

WifiMode ns3::WifiPhy::GetErpOfdmRate48Mbps ( )
static

Return a WifiMode for ERP-OFDM at 48Mbps.

Returns
a WifiMode for ERP-OFDM at 48Mbps

Definition at line 3285 of file wifi-phy.cc.

References ns3::WifiModeFactory::CreateWifiMode(), ns3::WIFI_CODE_RATE_2_3, and ns3::WIFI_MOD_CLASS_ERP_OFDM.

Referenced by Configure80211g(), and anonymous_namespace{wifi-phy.cc}::Constructor::Constructor().

+ Here is the call graph for this function:
+ Here is the caller graph for this function:

◆ GetErpOfdmRate54Mbps()

WifiMode ns3::WifiPhy::GetErpOfdmRate54Mbps ( )
static

Return a WifiMode for ERP-OFDM at 54Mbps.

Returns
a WifiMode for ERP-OFDM at 54Mbps

Definition at line 3297 of file wifi-phy.cc.

References ns3::WifiModeFactory::CreateWifiMode(), ns3::WIFI_CODE_RATE_3_4, and ns3::WIFI_MOD_CLASS_ERP_OFDM.

Referenced by Configure80211g(), and anonymous_namespace{wifi-phy.cc}::Constructor::Constructor().

+ Here is the call graph for this function:
+ Here is the caller graph for this function:

◆ GetErpOfdmRate6Mbps()

WifiMode ns3::WifiPhy::GetErpOfdmRate6Mbps ( )
static

Return a WifiMode for ERP-OFDM at 6Mbps.

Returns
a WifiMode for ERP-OFDM at 6Mbps

Definition at line 3213 of file wifi-phy.cc.

References ns3::WifiModeFactory::CreateWifiMode(), ns3::WIFI_CODE_RATE_1_2, and ns3::WIFI_MOD_CLASS_ERP_OFDM.

Referenced by Configure80211g(), anonymous_namespace{wifi-phy.cc}::Constructor::Constructor(), and GetPlcpHeaderMode().

+ Here is the call graph for this function:
+ Here is the caller graph for this function:

◆ GetErpOfdmRate9Mbps()

WifiMode ns3::WifiPhy::GetErpOfdmRate9Mbps ( )
static

Return a WifiMode for ERP-OFDM at 9Mbps.

Returns
a WifiMode for ERP-OFDM at 9Mbps

Definition at line 3225 of file wifi-phy.cc.

References ns3::WifiModeFactory::CreateWifiMode(), ns3::WIFI_CODE_RATE_3_4, and ns3::WIFI_MOD_CLASS_ERP_OFDM.

Referenced by Configure80211g(), and anonymous_namespace{wifi-phy.cc}::Constructor::Constructor().

+ Here is the call graph for this function:
+ Here is the caller graph for this function:

◆ GetFrequency()

uint16_t ns3::WifiPhy::GetFrequency ( void  ) const
Returns
the operating center frequency (MHz)

Definition at line 1337 of file wifi-phy.cc.

References m_channelCenterFrequency.

Referenced by ns3::WifiRemoteStationManager::AddStationHeCapabilities(), ns3::MacLow::CalculateOverallTxTime(), ns3::MacLow::CalculateOverheadTxTime(), ns3::MacLow::CalculateTransmissionTime(), ns3::MacLow::CanTransmitNextCfFrame(), Configure80211ax(), Configure80211n(), ConfigureChannelForStandard(), ConfigureStandard(), DoFrequencySwitch(), SetChannelFrequencyTest::DoRun(), EndReceive(), ns3::MacLow::ForwardDown(), ns3::MacLow::GetAckDuration(), ns3::MacLow::GetBlockAckDuration(), ns3::SpectrumWifiPhy::GetCenterFrequencyForChannelWidth(), ns3::MacLow::GetCtsDuration(), ns3::RegularWifiMac::GetHeCapabilities(), ns3::SpectrumWifiPhy::GetRxSpectrumModel(), GetTypeId(), ns3::MacLow::IsWithinSizeAndTimeLimits(), SpectrumWifiPhyBasicTest::MakeSignal(), WifiPhyThresholdsTest::MakeWifiSignal(), ns3::MacLow::NotifyNav(), ns3::SpectrumWifiPhy::ResetSpectrumModel(), TestAmpduReception::SendAmpduWithThreeMpdus(), ns3::MacLow::SendCtsToSelf(), ns3::MacLow::SendDataAfterCts(), ns3::MacLow::SendDataPacket(), TestThresholdPreambleDetectionWithoutFrameCapture::SendPacket(), SendPacket(), TestThresholdPreambleDetectionWithFrameCapture::SendPacket(), TestSimpleFrameCaptureModel::SendPacket(), TestPhyHeadersReception::SendPacket(), ns3::MacLow::SendRtsForPacket(), SetFrequency(), ns3::MacLow::StartDataTxTimers(), and ns3::SpectrumWifiPhy::StartRx().

+ Here is the caller graph for this function:

◆ GetFrequencyWidthForChannelNumberStandard()

WifiPhy::FrequencyWidthPair ns3::WifiPhy::GetFrequencyWidthForChannelNumberStandard ( uint8_t  channelNumber,
WifiPhyStandard  standard 
) const
private

Lookup frequency/width pair for channelNumber/standard pair.

Parameters
channelNumberThe channel number to check
standardThe WifiPhyStandard to check
Returns
the FrequencyWidthPair found

Definition at line 1447 of file wifi-phy.cc.

References f(), and m_channelToFrequencyWidth.

Referenced by ConfigureChannelForStandard(), and SetChannelNumber().

+ Here is the call graph for this function:
+ Here is the caller graph for this function:

◆ GetGreenfield()

bool ns3::WifiPhy::GetGreenfield ( void  ) const

Return whether Greenfield is supported.

Returns
true if Greenfield is supported, false otherwise
Deprecated:

Definition at line 628 of file wifi-phy.cc.

References GetDevice(), ns3::WifiNetDevice::GetHtConfiguration(), and m_greenfield.

Referenced by GetTypeId().

+ Here is the call graph for this function:
+ Here is the caller graph for this function:

◆ GetGuardInterval()

Time ns3::WifiPhy::GetGuardInterval ( void  ) const

◆ GetHeMcs0()

WifiMode ns3::WifiPhy::GetHeMcs0 ( )
static

Return MCS 0 from HE MCS values.

Returns
MCS 0 from HE MCS values

Definition at line 3950 of file wifi-phy.cc.

References ns3::WifiModeFactory::CreateWifiMcs(), and ns3::WIFI_MOD_CLASS_HE.

Referenced by Configure80211ax(), anonymous_namespace{wifi-phy.cc}::Constructor::Constructor(), and GetHePlcpHeaderMode().

+ Here is the call graph for this function:
+ Here is the caller graph for this function:

◆ GetHeMcs1()

WifiMode ns3::WifiPhy::GetHeMcs1 ( )
static

Return MCS 1 from HE MCS values.

Returns
MCS 1 from HE MCS values

Definition at line 3958 of file wifi-phy.cc.

References ns3::WifiModeFactory::CreateWifiMcs(), and ns3::WIFI_MOD_CLASS_HE.

Referenced by Configure80211ax(), and anonymous_namespace{wifi-phy.cc}::Constructor::Constructor().

+ Here is the call graph for this function:
+ Here is the caller graph for this function:

◆ GetHeMcs10()

WifiMode ns3::WifiPhy::GetHeMcs10 ( )
static

Return MCS 10 from HE MCS values.

Returns
MCS 10 from HE MCS values

Definition at line 4030 of file wifi-phy.cc.

References ns3::WifiModeFactory::CreateWifiMcs(), and ns3::WIFI_MOD_CLASS_HE.

Referenced by Configure80211ax(), and anonymous_namespace{wifi-phy.cc}::Constructor::Constructor().

+ Here is the call graph for this function:
+ Here is the caller graph for this function:

◆ GetHeMcs11()

WifiMode ns3::WifiPhy::GetHeMcs11 ( )
static

Return MCS 11 from HE MCS values.

Returns
MCS 11 from HE MCS values

Definition at line 4038 of file wifi-phy.cc.

References ns3::WifiModeFactory::CreateWifiMcs(), and ns3::WIFI_MOD_CLASS_HE.

Referenced by Configure80211ax(), and anonymous_namespace{wifi-phy.cc}::Constructor::Constructor().

+ Here is the call graph for this function:
+ Here is the caller graph for this function:

◆ GetHeMcs2()

WifiMode ns3::WifiPhy::GetHeMcs2 ( )
static

Return MCS 2 from HE MCS values.

Returns
MCS 2 from HE MCS values

Definition at line 3966 of file wifi-phy.cc.

References ns3::WifiModeFactory::CreateWifiMcs(), and ns3::WIFI_MOD_CLASS_HE.

Referenced by Configure80211ax(), and anonymous_namespace{wifi-phy.cc}::Constructor::Constructor().

+ Here is the call graph for this function:
+ Here is the caller graph for this function:

◆ GetHeMcs3()

WifiMode ns3::WifiPhy::GetHeMcs3 ( )
static

Return MCS 3 from HE MCS values.

Returns
MCS 3 from HE MCS values

Definition at line 3974 of file wifi-phy.cc.

References ns3::WifiModeFactory::CreateWifiMcs(), and ns3::WIFI_MOD_CLASS_HE.

Referenced by Configure80211ax(), and anonymous_namespace{wifi-phy.cc}::Constructor::Constructor().

+ Here is the call graph for this function:
+ Here is the caller graph for this function:

◆ GetHeMcs4()

WifiMode ns3::WifiPhy::GetHeMcs4 ( )
static

Return MCS 4 from HE MCS values.

Returns
MCS 4 from HE MCS values

Definition at line 3982 of file wifi-phy.cc.

References ns3::WifiModeFactory::CreateWifiMcs(), and ns3::WIFI_MOD_CLASS_HE.

Referenced by Configure80211ax(), and anonymous_namespace{wifi-phy.cc}::Constructor::Constructor().

+ Here is the call graph for this function:
+ Here is the caller graph for this function:

◆ GetHeMcs5()

WifiMode ns3::WifiPhy::GetHeMcs5 ( )
static

Return MCS 5 from HE MCS values.

Returns
MCS 5 from HE MCS values

Definition at line 3990 of file wifi-phy.cc.

References ns3::WifiModeFactory::CreateWifiMcs(), and ns3::WIFI_MOD_CLASS_HE.

Referenced by Configure80211ax(), and anonymous_namespace{wifi-phy.cc}::Constructor::Constructor().

+ Here is the call graph for this function:
+ Here is the caller graph for this function:

◆ GetHeMcs6()

WifiMode ns3::WifiPhy::GetHeMcs6 ( )
static

Return MCS 6 from HE MCS values.

Returns
MCS 6 from HE MCS values

Definition at line 3998 of file wifi-phy.cc.

References ns3::WifiModeFactory::CreateWifiMcs(), and ns3::WIFI_MOD_CLASS_HE.

Referenced by Configure80211ax(), and anonymous_namespace{wifi-phy.cc}::Constructor::Constructor().

+ Here is the call graph for this function:
+ Here is the caller graph for this function:

◆ GetHeMcs7()

WifiMode ns3::WifiPhy::GetHeMcs7 ( )
static

Return MCS 7 from HE MCS values.

Returns
MCS 7 from HE MCS values

Definition at line 4006 of file wifi-phy.cc.

References ns3::WifiModeFactory::CreateWifiMcs(), and ns3::WIFI_MOD_CLASS_HE.

Referenced by Configure80211ax(), and anonymous_namespace{wifi-phy.cc}::Constructor::Constructor().

+ Here is the call graph for this function:
+ Here is the caller graph for this function:

◆ GetHeMcs8()

WifiMode ns3::WifiPhy::GetHeMcs8 ( )
static

Return MCS 8 from HE MCS values.

Returns
MCS 8 from HE MCS values

Definition at line 4014 of file wifi-phy.cc.

References ns3::WifiModeFactory::CreateWifiMcs(), and ns3::WIFI_MOD_CLASS_HE.

Referenced by Configure80211ax(), and anonymous_namespace{wifi-phy.cc}::Constructor::Constructor().

+ Here is the call graph for this function:
+ Here is the caller graph for this function:

◆ GetHeMcs9()

WifiMode ns3::WifiPhy::GetHeMcs9 ( )
static

Return MCS 9 from HE MCS values.

Returns
MCS 9 from HE MCS values

Definition at line 4022 of file wifi-phy.cc.

References ns3::WifiModeFactory::CreateWifiMcs(), and ns3::WIFI_MOD_CLASS_HE.

Referenced by Configure80211ax(), and anonymous_namespace{wifi-phy.cc}::Constructor::Constructor().

+ Here is the call graph for this function:
+ Here is the caller graph for this function:

◆ GetHePlcpHeaderMode()

WifiMode ns3::WifiPhy::GetHePlcpHeaderMode ( )
static
Returns
the WifiMode used for the transmission of the HE-STF, HE-LTF and HE-SIG-B fields

Definition at line 1754 of file wifi-phy.cc.

References GetHeMcs0().

Referenced by ns3::InterferenceHelper::CalculateNonLegacyPhyHeaderPer().

+ Here is the call graph for this function:
+ Here is the caller graph for this function:

◆ GetHtMcs0()

WifiMode ns3::WifiPhy::GetHtMcs0 ( )
static

Return MCS 0 from HT MCS values.

Returns
MCS 0 from HT MCS values

Definition at line 3609 of file wifi-phy.cc.

References ns3::WifiModeFactory::CreateWifiMcs(), and ns3::WIFI_MOD_CLASS_HT.

Referenced by ConfigureHtDeviceMcsSet(), anonymous_namespace{wifi-phy.cc}::Constructor::Constructor(), and GetHtPlcpHeaderMode().

+ Here is the call graph for this function:
+ Here is the caller graph for this function:

◆ GetHtMcs1()

WifiMode ns3::WifiPhy::GetHtMcs1 ( )
static

Return MCS 1 from HT MCS values.

Returns
MCS 1 from HT MCS values

Definition at line 3617 of file wifi-phy.cc.

References ns3::WifiModeFactory::CreateWifiMcs(), and ns3::WIFI_MOD_CLASS_HT.

Referenced by ConfigureHtDeviceMcsSet(), and anonymous_namespace{wifi-phy.cc}::Constructor::Constructor().

+ Here is the call graph for this function:
+ Here is the caller graph for this function:

◆ GetHtMcs10()

WifiMode ns3::WifiPhy::GetHtMcs10 ( )
static

Return MCS 10 from HT MCS values.

Returns
MCS 10 from HT MCS values

Definition at line 3689 of file wifi-phy.cc.

References ns3::WifiModeFactory::CreateWifiMcs(), and ns3::WIFI_MOD_CLASS_HT.

Referenced by ConfigureHtDeviceMcsSet(), and anonymous_namespace{wifi-phy.cc}::Constructor::Constructor().

+ Here is the call graph for this function:
+ Here is the caller graph for this function:

◆ GetHtMcs11()

WifiMode ns3::WifiPhy::GetHtMcs11 ( )
static

Return MCS 11 from HT MCS values.

Returns
MCS 11 from HT MCS values

Definition at line 3697 of file wifi-phy.cc.

References ns3::WifiModeFactory::CreateWifiMcs(), and ns3::WIFI_MOD_CLASS_HT.

Referenced by ConfigureHtDeviceMcsSet(), and anonymous_namespace{wifi-phy.cc}::Constructor::Constructor().

+ Here is the call graph for this function:
+ Here is the caller graph for this function:

◆ GetHtMcs12()

WifiMode ns3::WifiPhy::GetHtMcs12 ( )
static

Return MCS 12 from HT MCS values.

Returns
MCS 12 from HT MCS values

Definition at line 3705 of file wifi-phy.cc.

References ns3::WifiModeFactory::CreateWifiMcs(), and ns3::WIFI_MOD_CLASS_HT.

Referenced by ConfigureHtDeviceMcsSet(), and anonymous_namespace{wifi-phy.cc}::Constructor::Constructor().

+ Here is the call graph for this function:
+ Here is the caller graph for this function:

◆ GetHtMcs13()

WifiMode ns3::WifiPhy::GetHtMcs13 ( )
static

Return MCS 13 from HT MCS values.

Returns
MCS 13 from HT MCS values

Definition at line 3713 of file wifi-phy.cc.

References ns3::WifiModeFactory::CreateWifiMcs(), and ns3::WIFI_MOD_CLASS_HT.

Referenced by ConfigureHtDeviceMcsSet(), and anonymous_namespace{wifi-phy.cc}::Constructor::Constructor().

+ Here is the call graph for this function:
+ Here is the caller graph for this function:

◆ GetHtMcs14()

WifiMode ns3::WifiPhy::GetHtMcs14 ( )
static

Return MCS 14 from HT MCS values.

Returns
MCS 14 from HT MCS values

Definition at line 3721 of file wifi-phy.cc.

References ns3::WifiModeFactory::CreateWifiMcs(), and ns3::WIFI_MOD_CLASS_HT.

Referenced by ConfigureHtDeviceMcsSet(), and anonymous_namespace{wifi-phy.cc}::Constructor::Constructor().

+ Here is the call graph for this function:
+ Here is the caller graph for this function:

◆ GetHtMcs15()

WifiMode ns3::WifiPhy::GetHtMcs15 ( )
static

Return MCS 15 from HT MCS values.

Returns
MCS 15 from HT MCS values

Definition at line 3729 of file wifi-phy.cc.

References ns3::WifiModeFactory::CreateWifiMcs(), and ns3::WIFI_MOD_CLASS_HT.

Referenced by ConfigureHtDeviceMcsSet(), and anonymous_namespace{wifi-phy.cc}::Constructor::Constructor().

+ Here is the call graph for this function:
+ Here is the caller graph for this function:

◆ GetHtMcs16()

WifiMode ns3::WifiPhy::GetHtMcs16 ( )
static

Return MCS 16 from HT MCS values.

Returns
MCS 16 from HT MCS values

Definition at line 3737 of file wifi-phy.cc.

References ns3::WifiModeFactory::CreateWifiMcs(), and ns3::WIFI_MOD_CLASS_HT.

Referenced by ConfigureHtDeviceMcsSet(), and anonymous_namespace{wifi-phy.cc}::Constructor::Constructor().

+ Here is the call graph for this function:
+ Here is the caller graph for this function:

◆ GetHtMcs17()

WifiMode ns3::WifiPhy::GetHtMcs17 ( )
static

Return MCS 17 from HT MCS values.

Returns
MCS 17 from HT MCS values

Definition at line 3745 of file wifi-phy.cc.

References ns3::WifiModeFactory::CreateWifiMcs(), and ns3::WIFI_MOD_CLASS_HT.

Referenced by ConfigureHtDeviceMcsSet(), and anonymous_namespace{wifi-phy.cc}::Constructor::Constructor().

+ Here is the call graph for this function:
+ Here is the caller graph for this function:

◆ GetHtMcs18()

WifiMode ns3::WifiPhy::GetHtMcs18 ( )
static

Return MCS 18 from HT MCS values.

Returns
MCS 18 from HT MCS values

Definition at line 3753 of file wifi-phy.cc.

References ns3::WifiModeFactory::CreateWifiMcs(), and ns3::WIFI_MOD_CLASS_HT.

Referenced by ConfigureHtDeviceMcsSet(), and anonymous_namespace{wifi-phy.cc}::Constructor::Constructor().

+ Here is the call graph for this function:
+ Here is the caller graph for this function:

◆ GetHtMcs19()

WifiMode ns3::WifiPhy::GetHtMcs19 ( )
static

Return MCS 19 from HT MCS values.

Returns
MCS 19 from HT MCS values

Definition at line 3761 of file wifi-phy.cc.

References ns3::WifiModeFactory::CreateWifiMcs(), and ns3::WIFI_MOD_CLASS_HT.

Referenced by ConfigureHtDeviceMcsSet(), and anonymous_namespace{wifi-phy.cc}::Constructor::Constructor().

+ Here is the call graph for this function:
+ Here is the caller graph for this function:

◆ GetHtMcs2()

WifiMode ns3::WifiPhy::GetHtMcs2 ( )
static

Return MCS 2 from HT MCS values.

Returns
MCS 2 from HT MCS values

Definition at line 3625 of file wifi-phy.cc.

References ns3::WifiModeFactory::CreateWifiMcs(), and ns3::WIFI_MOD_CLASS_HT.

Referenced by ConfigureHtDeviceMcsSet(), and anonymous_namespace{wifi-phy.cc}::Constructor::Constructor().

+ Here is the call graph for this function:
+ Here is the caller graph for this function:

◆ GetHtMcs20()

WifiMode ns3::WifiPhy::GetHtMcs20 ( )
static

Return MCS 20 from HT MCS values.

Returns
MCS 20 from HT MCS values

Definition at line 3769 of file wifi-phy.cc.

References ns3::WifiModeFactory::CreateWifiMcs(), and ns3::WIFI_MOD_CLASS_HT.

Referenced by ConfigureHtDeviceMcsSet(), and anonymous_namespace{wifi-phy.cc}::Constructor::Constructor().

+ Here is the call graph for this function:
+ Here is the caller graph for this function:

◆ GetHtMcs21()

WifiMode ns3::WifiPhy::GetHtMcs21 ( )
static

Return MCS 21 from HT MCS values.

Returns
MCS 21 from HT MCS values

Definition at line 3777 of file wifi-phy.cc.

References ns3::WifiModeFactory::CreateWifiMcs(), and ns3::WIFI_MOD_CLASS_HT.

Referenced by ConfigureHtDeviceMcsSet(), anonymous_namespace{wifi-phy.cc}::Constructor::Constructor(), and GetPayloadDuration().

+ Here is the call graph for this function:
+ Here is the caller graph for this function:

◆ GetHtMcs22()

WifiMode ns3::WifiPhy::GetHtMcs22 ( )
static

Return MCS 22 from HT MCS values.

Returns
MCS 22 from HT MCS values

Definition at line 3785 of file wifi-phy.cc.

References ns3::WifiModeFactory::CreateWifiMcs(), and ns3::WIFI_MOD_CLASS_HT.

Referenced by ConfigureHtDeviceMcsSet(), anonymous_namespace{wifi-phy.cc}::Constructor::Constructor(), and GetPayloadDuration().

+ Here is the call graph for this function:
+ Here is the caller graph for this function:

◆ GetHtMcs23()

WifiMode ns3::WifiPhy::GetHtMcs23 ( )
static

Return MCS 23 from HT MCS values.

Returns
MCS 23 from HT MCS values

Definition at line 3793 of file wifi-phy.cc.

References ns3::WifiModeFactory::CreateWifiMcs(), and ns3::WIFI_MOD_CLASS_HT.

Referenced by ConfigureHtDeviceMcsSet(), anonymous_namespace{wifi-phy.cc}::Constructor::Constructor(), and GetPayloadDuration().

+ Here is the call graph for this function:
+ Here is the caller graph for this function:

◆ GetHtMcs24()

WifiMode ns3::WifiPhy::GetHtMcs24 ( )
static

Return MCS 24 from HT MCS values.

Returns
MCS 24 from HT MCS values

Definition at line 3801 of file wifi-phy.cc.

References ns3::WifiModeFactory::CreateWifiMcs(), and ns3::WIFI_MOD_CLASS_HT.

Referenced by ConfigureHtDeviceMcsSet(), and anonymous_namespace{wifi-phy.cc}::Constructor::Constructor().

+ Here is the call graph for this function:
+ Here is the caller graph for this function:

◆ GetHtMcs25()

WifiMode ns3::WifiPhy::GetHtMcs25 ( )
static

Return MCS 25 from HT MCS values.

Returns
MCS 25 from HT MCS values

Definition at line 3809 of file wifi-phy.cc.

References ns3::WifiModeFactory::CreateWifiMcs(), and ns3::WIFI_MOD_CLASS_HT.

Referenced by ConfigureHtDeviceMcsSet(), and anonymous_namespace{wifi-phy.cc}::Constructor::Constructor().

+ Here is the call graph for this function:
+ Here is the caller graph for this function:

◆ GetHtMcs26()

WifiMode ns3::WifiPhy::GetHtMcs26 ( )
static

Return MCS 26 from HT MCS values.

Returns
MCS 26 from HT MCS values

Definition at line 3817 of file wifi-phy.cc.

References ns3::WifiModeFactory::CreateWifiMcs(), and ns3::WIFI_MOD_CLASS_HT.

Referenced by ConfigureHtDeviceMcsSet(), and anonymous_namespace{wifi-phy.cc}::Constructor::Constructor().

+ Here is the call graph for this function:
+ Here is the caller graph for this function:

◆ GetHtMcs27()

WifiMode ns3::WifiPhy::GetHtMcs27 ( )
static

Return MCS 27 from HT MCS values.

Returns
MCS 27 from HT MCS values

Definition at line 3825 of file wifi-phy.cc.

References ns3::WifiModeFactory::CreateWifiMcs(), and ns3::WIFI_MOD_CLASS_HT.

Referenced by ConfigureHtDeviceMcsSet(), and anonymous_namespace{wifi-phy.cc}::Constructor::Constructor().

+ Here is the call graph for this function:
+ Here is the caller graph for this function:

◆ GetHtMcs28()

WifiMode ns3::WifiPhy::GetHtMcs28 ( )
static

Return MCS 28 from HT MCS values.

Returns
MCS 28 from HT MCS values

Definition at line 3833 of file wifi-phy.cc.

References ns3::WifiModeFactory::CreateWifiMcs(), and ns3::WIFI_MOD_CLASS_HT.

Referenced by ConfigureHtDeviceMcsSet(), anonymous_namespace{wifi-phy.cc}::Constructor::Constructor(), and GetPayloadDuration().

+ Here is the call graph for this function:
+ Here is the caller graph for this function:

◆ GetHtMcs29()

WifiMode ns3::WifiPhy::GetHtMcs29 ( )
static

Return MCS 29 from HT MCS values.

Returns
MCS 29 from HT MCS values

Definition at line 3841 of file wifi-phy.cc.

References ns3::WifiModeFactory::CreateWifiMcs(), and ns3::WIFI_MOD_CLASS_HT.

Referenced by ConfigureHtDeviceMcsSet(), anonymous_namespace{wifi-phy.cc}::Constructor::Constructor(), and GetPayloadDuration().

+ Here is the call graph for this function:
+ Here is the caller graph for this function:

◆ GetHtMcs3()

WifiMode ns3::WifiPhy::GetHtMcs3 ( )
static

Return MCS 3 from HT MCS values.

Returns
MCS 3 from HT MCS values

Definition at line 3633 of file wifi-phy.cc.

References ns3::WifiModeFactory::CreateWifiMcs(), and ns3::WIFI_MOD_CLASS_HT.

Referenced by ConfigureHtDeviceMcsSet(), and anonymous_namespace{wifi-phy.cc}::Constructor::Constructor().

+ Here is the call graph for this function:
+ Here is the caller graph for this function:

◆ GetHtMcs30()

WifiMode ns3::WifiPhy::GetHtMcs30 ( )
static

Return MCS 30 from HT MCS values.

Returns
MCS 30 from HT MCS values

Definition at line 3849 of file wifi-phy.cc.

References ns3::WifiModeFactory::CreateWifiMcs(), and ns3::WIFI_MOD_CLASS_HT.

Referenced by ConfigureHtDeviceMcsSet(), anonymous_namespace{wifi-phy.cc}::Constructor::Constructor(), and GetPayloadDuration().

+ Here is the call graph for this function:
+ Here is the caller graph for this function:

◆ GetHtMcs31()

WifiMode ns3::WifiPhy::GetHtMcs31 ( )
static

Return MCS 31 from HT MCS values.

Returns
MCS 31 from HT MCS values

Definition at line 3857 of file wifi-phy.cc.

References ns3::WifiModeFactory::CreateWifiMcs(), and ns3::WIFI_MOD_CLASS_HT.

Referenced by ConfigureHtDeviceMcsSet(), anonymous_namespace{wifi-phy.cc}::Constructor::Constructor(), and GetPayloadDuration().

+ Here is the call graph for this function:
+ Here is the caller graph for this function:

◆ GetHtMcs4()

WifiMode ns3::WifiPhy::GetHtMcs4 ( )
static

Return MCS 4 from HT MCS values.

Returns
MCS 4 from HT MCS values

Definition at line 3641 of file wifi-phy.cc.

References ns3::WifiModeFactory::CreateWifiMcs(), and ns3::WIFI_MOD_CLASS_HT.

Referenced by ConfigureHtDeviceMcsSet(), and anonymous_namespace{wifi-phy.cc}::Constructor::Constructor().

+ Here is the call graph for this function:
+ Here is the caller graph for this function:

◆ GetHtMcs5()

WifiMode ns3::WifiPhy::GetHtMcs5 ( )
static

Return MCS 5 from HT MCS values.

Returns
MCS 5 from HT MCS values

Definition at line 3649 of file wifi-phy.cc.

References ns3::WifiModeFactory::CreateWifiMcs(), and ns3::WIFI_MOD_CLASS_HT.

Referenced by ConfigureHtDeviceMcsSet(), and anonymous_namespace{wifi-phy.cc}::Constructor::Constructor().

+ Here is the call graph for this function:
+ Here is the caller graph for this function:

◆ GetHtMcs6()

WifiMode ns3::WifiPhy::GetHtMcs6 ( )
static

Return MCS 6 from HT MCS values.

Returns
MCS 6 from HT MCS values

Definition at line 3657 of file wifi-phy.cc.

References ns3::WifiModeFactory::CreateWifiMcs(), and ns3::WIFI_MOD_CLASS_HT.

Referenced by ConfigureHtDeviceMcsSet(), and anonymous_namespace{wifi-phy.cc}::Constructor::Constructor().

+ Here is the call graph for this function:
+ Here is the caller graph for this function:

◆ GetHtMcs7()

WifiMode ns3::WifiPhy::GetHtMcs7 ( )
static

Return MCS 7 from HT MCS values.

Returns
MCS 7 from HT MCS values

Definition at line 3665 of file wifi-phy.cc.

References ns3::WifiModeFactory::CreateWifiMcs(), and ns3::WIFI_MOD_CLASS_HT.

Referenced by ConfigureHtDeviceMcsSet(), and anonymous_namespace{wifi-phy.cc}::Constructor::Constructor().

+ Here is the call graph for this function:
+ Here is the caller graph for this function:

◆ GetHtMcs8()

WifiMode ns3::WifiPhy::GetHtMcs8 ( )
static

Return MCS 8 from HT MCS values.

Returns
MCS 8 from HT MCS values

Definition at line 3673 of file wifi-phy.cc.

References ns3::WifiModeFactory::CreateWifiMcs(), and ns3::WIFI_MOD_CLASS_HT.

Referenced by ConfigureHtDeviceMcsSet(), and anonymous_namespace{wifi-phy.cc}::Constructor::Constructor().

+ Here is the call graph for this function:
+ Here is the caller graph for this function:

◆ GetHtMcs9()

WifiMode ns3::WifiPhy::GetHtMcs9 ( )
static

Return MCS 9 from HT MCS values.

Returns
MCS 9 from HT MCS values

Definition at line 3681 of file wifi-phy.cc.

References ns3::WifiModeFactory::CreateWifiMcs(), and ns3::WIFI_MOD_CLASS_HT.

Referenced by ConfigureHtDeviceMcsSet(), and anonymous_namespace{wifi-phy.cc}::Constructor::Constructor().

+ Here is the call graph for this function:
+ Here is the caller graph for this function:

◆ GetHtPlcpHeaderMode()

WifiMode ns3::WifiPhy::GetHtPlcpHeaderMode ( )
static
Returns
the WifiMode used for the transmission of the HT-SIG and the HT training fields in Mixed Format and greenfield format PLCP header

Definition at line 1742 of file wifi-phy.cc.

References GetHtMcs0().

Referenced by ns3::InterferenceHelper::CalculateNonLegacyPhyHeaderPer().

+ Here is the call graph for this function:
+ Here is the caller graph for this function:

◆ GetLastRxStartTime()

Time ns3::WifiPhy::GetLastRxStartTime ( void  ) const

Return the start time of the last received packet.

Returns
the start time of the last received packet

Definition at line 4144 of file wifi-phy.cc.

References m_state.

Referenced by ns3::MacLow::NavCounterResetCtsMissed().

+ Here is the caller graph for this function:

◆ GetMaxSupportedRxSpatialStreams()

uint8_t ns3::WifiPhy::GetMaxSupportedRxSpatialStreams ( void  ) const
Returns
the maximum number of supported RX spatial streams

Definition at line 1408 of file wifi-phy.cc.

References m_rxSpatialStreams.

Referenced by ns3::ApWifiMac::GetHeOperation(), GetTypeId(), ns3::RegularWifiMac::GetVhtCapabilities(), ns3::ApWifiMac::GetVhtOperation(), and StartReceiveHeader().

+ Here is the caller graph for this function:

◆ GetMaxSupportedTxSpatialStreams()

◆ GetMcs()

WifiMode ns3::WifiPhy::GetMcs ( uint8_t  mcs) const

◆ GetMobility()

Ptr< MobilityModel > ns3::WifiPhy::GetMobility ( void  ) const

Return the mobility model this PHY is associated with.

This method will return either the mobility model that has been explicitly set by a call to YansWifiPhy::SetMobility(), or else will return the mobility model (if any) that has been aggregated to the node.

Returns
the mobility model this PHY is associated with

Definition at line 749 of file wifi-phy.cc.

References m_device, and m_mobility.

Referenced by ns3::WifiSpectrumPhyInterface::GetMobility(), and ns3::YansWifiChannel::Send().

+ Here is the caller graph for this function:

◆ GetMode()

WifiMode ns3::WifiPhy::GetMode ( uint8_t  mode) const

The WifiPhy::GetNModes() and WifiPhy::GetMode() methods are used (e.g., by a WifiRemoteStationManager) to determine the set of transmission/reception modes that this WifiPhy(-derived class) can support - a set of WifiMode objects which we call the DeviceRateSet, and which is stored as WifiPhy::m_deviceRateSet.

It is important to note that the DeviceRateSet is a superset (not necessarily proper) of the OperationalRateSet (which is logically, if not actually, a property of the associated WifiRemoteStationManager), which itself is a superset (again, not necessarily proper) of the BSSBasicRateSet.

Parameters
modeindex in array of supported modes
Returns
the mode whose index is specified.
See also
WifiPhy::GetNModes()

Definition at line 4078 of file wifi-phy.cc.

References m_deviceRateSet.

Referenced by ns3::WifiRemoteStationManager::AddAllSupportedModes(), ns3::IdealWifiManager::DoInitialize(), ns3::MeshWifiInterfaceMac::ForwardDown(), ns3::MacLow::GetControlAnswerMode(), ns3::MeshWifiInterfaceMac::GetSupportedRates(), ns3::StaWifiMac::GetSupportedRates(), ns3::ApWifiMac::GetSupportedRates(), IsModeSupported(), ns3::ApWifiMac::Receive(), ns3::MeshWifiInterfaceMac::Receive(), StartReceivePreamble(), ns3::StaWifiMac::UpdateApInfoFromAssocResp(), ns3::StaWifiMac::UpdateApInfoFromBeacon(), and ns3::StaWifiMac::UpdateApInfoFromProbeResp().

+ Here is the caller graph for this function:

◆ GetNBssMembershipSelectors()

uint8_t ns3::WifiPhy::GetNBssMembershipSelectors ( void  ) const

The WifiPhy::NBssMembershipSelectors() method is used (e.g., by a WifiRemoteStationManager) to determine the set of transmission/reception modes that this WifiPhy(-derived class) can support - a set of WifiMode objects which we call the BssMembershipSelectorSet, and which is stored as WifiPhy::m_bssMembershipSelectorSet.

Returns
the membership selector whose index is specified.

Definition at line 1414 of file wifi-phy.cc.

References m_bssMembershipSelectorSet.

Referenced by ns3::StaWifiMac::GetSupportedRates(), ns3::ApWifiMac::GetSupportedRates(), ns3::StaWifiMac::Receive(), and ns3::StaWifiMac::UpdateApInfoFromProbeResp().

+ Here is the caller graph for this function:

◆ GetNMcs()

◆ GetNModes()

uint8_t ns3::WifiPhy::GetNModes ( void  ) const

The WifiPhy::GetNModes() and WifiPhy::GetMode() methods are used (e.g., by a WifiRemoteStationManager) to determine the set of transmission/reception modes that this WifiPhy(-derived class) can support - a set of WifiMode objects which we call the DeviceRateSet, and which is stored as WifiPhy::m_deviceRateSet.

It is important to note that the DeviceRateSet is a superset (not necessarily proper) of the OperationalRateSet (which is logically, if not actually, a property of the associated WifiRemoteStationManager), which itself is a superset (again, not necessarily proper) of the BSSBasicRateSet.

Returns
the number of transmission modes supported by this PHY.
See also
WifiPhy::GetMode()

Definition at line 4072 of file wifi-phy.cc.

References m_deviceRateSet.

Referenced by ns3::WifiRemoteStationManager::AddAllSupportedModes(), ns3::IdealWifiManager::DoInitialize(), ns3::MeshWifiInterfaceMac::ForwardDown(), ns3::MacLow::GetControlAnswerMode(), ns3::MeshWifiInterfaceMac::GetSupportedRates(), ns3::StaWifiMac::GetSupportedRates(), ns3::ApWifiMac::GetSupportedRates(), IsModeSupported(), ns3::ApWifiMac::Receive(), ns3::MeshWifiInterfaceMac::Receive(), StartReceivePreamble(), ns3::StaWifiMac::UpdateApInfoFromAssocResp(), ns3::StaWifiMac::UpdateApInfoFromBeacon(), and ns3::StaWifiMac::UpdateApInfoFromProbeResp().

+ Here is the caller graph for this function:

◆ GetNTxPower()

uint8_t ns3::WifiPhy::GetNTxPower ( void  ) const

Return the number of available transmission power levels.

Returns
the number of available transmission power levels

Definition at line 580 of file wifi-phy.cc.

References m_nTxPower.

◆ GetNumberOfAntennas()

uint8_t ns3::WifiPhy::GetNumberOfAntennas ( void  ) const
Returns
the number of antennas on this device

Definition at line 1371 of file wifi-phy.cc.

References m_numberOfAntennas.

Referenced by ns3::WifiRemoteStationManager::GetNumberOfAntennas(), GetTypeId(), SetErrorRateModel(), SetMaxSupportedRxSpatialStreams(), SetMaxSupportedTxSpatialStreams(), and SetRxNoiseFigure().

+ Here is the caller graph for this function:

◆ GetOfdmRate12Mbps()

WifiMode ns3::WifiPhy::GetOfdmRate12Mbps ( )
static

Return a WifiMode for OFDM at 12Mbps.

Returns
a WifiMode for OFDM at 12Mbps

Definition at line 3336 of file wifi-phy.cc.

References ns3::WifiModeFactory::CreateWifiMode(), ns3::WIFI_CODE_RATE_1_2, and ns3::WIFI_MOD_CLASS_OFDM.

Referenced by Configure80211a(), ConfigureHolland(), and anonymous_namespace{wifi-phy.cc}::Constructor::Constructor().

+ Here is the call graph for this function:
+ Here is the caller graph for this function:

◆ GetOfdmRate12MbpsBW10MHz()

WifiMode ns3::WifiPhy::GetOfdmRate12MbpsBW10MHz ( )
static

Return a WifiMode for OFDM at 12Mbps with 10MHz channel spacing.

Returns
a WifiMode for OFDM at 12Mbps with 10MHz channel spacing

Definition at line 3459 of file wifi-phy.cc.

References ns3::WifiModeFactory::CreateWifiMode(), ns3::WIFI_CODE_RATE_1_2, and ns3::WIFI_MOD_CLASS_OFDM.

Referenced by Configure80211_10Mhz(), and anonymous_namespace{wifi-phy.cc}::Constructor::Constructor().

+ Here is the call graph for this function:
+ Here is the caller graph for this function:

◆ GetOfdmRate12MbpsBW5MHz()

WifiMode ns3::WifiPhy::GetOfdmRate12MbpsBW5MHz ( )
static

Return a WifiMode for OFDM at 12Mbps with 5MHz channel spacing.

Returns
a WifiMode for OFDM at 12Mbps with 5MHz channel spacing

Definition at line 3582 of file wifi-phy.cc.

References ns3::WifiModeFactory::CreateWifiMode(), ns3::WIFI_CODE_RATE_2_3, and ns3::WIFI_MOD_CLASS_OFDM.

Referenced by Configure80211_5Mhz(), and anonymous_namespace{wifi-phy.cc}::Constructor::Constructor().

+ Here is the call graph for this function:
+ Here is the caller graph for this function:

◆ GetOfdmRate13_5MbpsBW5MHz()

WifiMode ns3::WifiPhy::GetOfdmRate13_5MbpsBW5MHz ( )
static

Return a WifiMode for OFDM at 13.5Mbps with 5MHz channel spacing.

Returns
a WifiMode for OFDM at 13.5Mbps with 5MHz channel spacing

Definition at line 3594 of file wifi-phy.cc.

References ns3::WifiModeFactory::CreateWifiMode(), ns3::WIFI_CODE_RATE_3_4, and ns3::WIFI_MOD_CLASS_OFDM.

Referenced by Configure80211_5Mhz(), and anonymous_namespace{wifi-phy.cc}::Constructor::Constructor().

+ Here is the call graph for this function:
+ Here is the caller graph for this function:

◆ GetOfdmRate18Mbps()

WifiMode ns3::WifiPhy::GetOfdmRate18Mbps ( )
static

Return a WifiMode for OFDM at 18Mbps.

Returns
a WifiMode for OFDM at 18Mbps

Definition at line 3348 of file wifi-phy.cc.

References ns3::WifiModeFactory::CreateWifiMode(), ns3::WIFI_CODE_RATE_3_4, and ns3::WIFI_MOD_CLASS_OFDM.

Referenced by Configure80211a(), ConfigureHolland(), and anonymous_namespace{wifi-phy.cc}::Constructor::Constructor().

+ Here is the call graph for this function:
+ Here is the caller graph for this function:

◆ GetOfdmRate18MbpsBW10MHz()

WifiMode ns3::WifiPhy::GetOfdmRate18MbpsBW10MHz ( )
static

Return a WifiMode for OFDM at 18Mbps with 10MHz channel spacing.

Returns
a WifiMode for OFDM at 18Mbps with 10MHz channel spacing

Definition at line 3471 of file wifi-phy.cc.

References ns3::WifiModeFactory::CreateWifiMode(), ns3::WIFI_CODE_RATE_3_4, and ns3::WIFI_MOD_CLASS_OFDM.

Referenced by Configure80211_10Mhz(), and anonymous_namespace{wifi-phy.cc}::Constructor::Constructor().

+ Here is the call graph for this function:
+ Here is the caller graph for this function:

◆ GetOfdmRate1_5MbpsBW5MHz()

WifiMode ns3::WifiPhy::GetOfdmRate1_5MbpsBW5MHz ( )
static

Return a WifiMode for OFDM at 1.5Mbps with 5MHz channel spacing.

Returns
a WifiMode for OFDM at 1.5Mbps with 5MHz channel spacing

Definition at line 3510 of file wifi-phy.cc.

References ns3::WifiModeFactory::CreateWifiMode(), ns3::WIFI_CODE_RATE_1_2, and ns3::WIFI_MOD_CLASS_OFDM.

Referenced by Configure80211_5Mhz(), anonymous_namespace{wifi-phy.cc}::Constructor::Constructor(), and GetPlcpHeaderMode().

+ Here is the call graph for this function:
+ Here is the caller graph for this function:

◆ GetOfdmRate24Mbps()

WifiMode ns3::WifiPhy::GetOfdmRate24Mbps ( )
static

Return a WifiMode for OFDM at 24Mbps.

Returns
a WifiMode for OFDM at 24Mbps

Definition at line 3360 of file wifi-phy.cc.

References ns3::WifiModeFactory::CreateWifiMode(), ns3::WIFI_CODE_RATE_1_2, and ns3::WIFI_MOD_CLASS_OFDM.

Referenced by Configure80211a(), and anonymous_namespace{wifi-phy.cc}::Constructor::Constructor().

+ Here is the call graph for this function:
+ Here is the caller graph for this function:

◆ GetOfdmRate24MbpsBW10MHz()

WifiMode ns3::WifiPhy::GetOfdmRate24MbpsBW10MHz ( )
static

Return a WifiMode for OFDM at 24Mbps with 10MHz channel spacing.

Returns
a WifiMode for OFDM at 24Mbps with 10MHz channel spacing

Definition at line 3483 of file wifi-phy.cc.

References ns3::WifiModeFactory::CreateWifiMode(), ns3::WIFI_CODE_RATE_2_3, and ns3::WIFI_MOD_CLASS_OFDM.

Referenced by Configure80211_10Mhz(), and anonymous_namespace{wifi-phy.cc}::Constructor::Constructor().

+ Here is the call graph for this function:
+ Here is the caller graph for this function:

◆ GetOfdmRate27MbpsBW10MHz()

WifiMode ns3::WifiPhy::GetOfdmRate27MbpsBW10MHz ( )
static

Return a WifiMode for OFDM at 27Mbps with 10MHz channel spacing.

Returns
a WifiMode for OFDM at 27Mbps with 10MHz channel spacing

Definition at line 3495 of file wifi-phy.cc.

References ns3::WifiModeFactory::CreateWifiMode(), ns3::WIFI_CODE_RATE_3_4, and ns3::WIFI_MOD_CLASS_OFDM.

Referenced by Configure80211_10Mhz(), and anonymous_namespace{wifi-phy.cc}::Constructor::Constructor().

+ Here is the call graph for this function:
+ Here is the caller graph for this function:

◆ GetOfdmRate2_25MbpsBW5MHz()

WifiMode ns3::WifiPhy::GetOfdmRate2_25MbpsBW5MHz ( )
static

Return a WifiMode for OFDM at 2.25Mbps with 5MHz channel spacing.

Returns
a WifiMode for OFDM at 2.25Mbps with 5MHz channel spacing

Definition at line 3522 of file wifi-phy.cc.

References ns3::WifiModeFactory::CreateWifiMode(), ns3::WIFI_CODE_RATE_3_4, and ns3::WIFI_MOD_CLASS_OFDM.

Referenced by Configure80211_5Mhz(), and anonymous_namespace{wifi-phy.cc}::Constructor::Constructor().

+ Here is the call graph for this function:
+ Here is the caller graph for this function:

◆ GetOfdmRate36Mbps()

WifiMode ns3::WifiPhy::GetOfdmRate36Mbps ( )
static

Return a WifiMode for OFDM at 36Mbps.

Returns
a WifiMode for OFDM at 36Mbps

Definition at line 3372 of file wifi-phy.cc.

References ns3::WifiModeFactory::CreateWifiMode(), ns3::WIFI_CODE_RATE_3_4, and ns3::WIFI_MOD_CLASS_OFDM.

Referenced by Configure80211a(), ConfigureHolland(), and anonymous_namespace{wifi-phy.cc}::Constructor::Constructor().

+ Here is the call graph for this function:
+ Here is the caller graph for this function:

◆ GetOfdmRate3MbpsBW10MHz()

WifiMode ns3::WifiPhy::GetOfdmRate3MbpsBW10MHz ( )
static

Return a WifiMode for OFDM at 3Mbps with 10MHz channel spacing.

Returns
a WifiMode for OFDM at 3Mbps with 10MHz channel spacing

Definition at line 3411 of file wifi-phy.cc.

References ns3::WifiModeFactory::CreateWifiMode(), ns3::WIFI_CODE_RATE_1_2, and ns3::WIFI_MOD_CLASS_OFDM.

Referenced by Configure80211_10Mhz(), anonymous_namespace{wifi-phy.cc}::Constructor::Constructor(), and GetPlcpHeaderMode().

+ Here is the call graph for this function:
+ Here is the caller graph for this function:

◆ GetOfdmRate3MbpsBW5MHz()

WifiMode ns3::WifiPhy::GetOfdmRate3MbpsBW5MHz ( )
static

Return a WifiMode for OFDM at 3Mbps with 5MHz channel spacing.

Returns
a WifiMode for OFDM at 3Mbps with 5MHz channel spacing

Definition at line 3534 of file wifi-phy.cc.

References ns3::WifiModeFactory::CreateWifiMode(), ns3::WIFI_CODE_RATE_1_2, and ns3::WIFI_MOD_CLASS_OFDM.

Referenced by Configure80211_5Mhz(), and anonymous_namespace{wifi-phy.cc}::Constructor::Constructor().

+ Here is the call graph for this function:
+ Here is the caller graph for this function:

◆ GetOfdmRate48Mbps()

WifiMode ns3::WifiPhy::GetOfdmRate48Mbps ( )
static

Return a WifiMode for OFDM at 48Mbps.

Returns
a WifiMode for OFDM at 48Mbps

Definition at line 3384 of file wifi-phy.cc.

References ns3::WifiModeFactory::CreateWifiMode(), ns3::WIFI_CODE_RATE_2_3, and ns3::WIFI_MOD_CLASS_OFDM.

Referenced by Configure80211a(), and anonymous_namespace{wifi-phy.cc}::Constructor::Constructor().

+ Here is the call graph for this function:
+ Here is the caller graph for this function:

◆ GetOfdmRate4_5MbpsBW10MHz()

WifiMode ns3::WifiPhy::GetOfdmRate4_5MbpsBW10MHz ( )
static

Return a WifiMode for OFDM at 4.5Mbps with 10MHz channel spacing.

Returns
a WifiMode for OFDM at 4.5Mbps with 10MHz channel spacing

Definition at line 3423 of file wifi-phy.cc.

References ns3::WifiModeFactory::CreateWifiMode(), ns3::WIFI_CODE_RATE_3_4, and ns3::WIFI_MOD_CLASS_OFDM.

Referenced by Configure80211_10Mhz(), and anonymous_namespace{wifi-phy.cc}::Constructor::Constructor().

+ Here is the call graph for this function:
+ Here is the caller graph for this function:

◆ GetOfdmRate4_5MbpsBW5MHz()

WifiMode ns3::WifiPhy::GetOfdmRate4_5MbpsBW5MHz ( )
static

Return a WifiMode for OFDM at 4.5Mbps with 5MHz channel spacing.

Returns
a WifiMode for OFDM at 4.5Mbps with 5MHz channel spacing

Definition at line 3546 of file wifi-phy.cc.

References ns3::WifiModeFactory::CreateWifiMode(), ns3::WIFI_CODE_RATE_3_4, and ns3::WIFI_MOD_CLASS_OFDM.

Referenced by Configure80211_5Mhz(), and anonymous_namespace{wifi-phy.cc}::Constructor::Constructor().

+ Here is the call graph for this function:
+ Here is the caller graph for this function:

◆ GetOfdmRate54Mbps()

WifiMode ns3::WifiPhy::GetOfdmRate54Mbps ( )
static

Return a WifiMode for OFDM at 54Mbps.

Returns
a WifiMode for OFDM at 54Mbps

Definition at line 3396 of file wifi-phy.cc.

References ns3::WifiModeFactory::CreateWifiMode(), ns3::WIFI_CODE_RATE_3_4, and ns3::WIFI_MOD_CLASS_OFDM.

Referenced by Configure80211a(), ConfigureHolland(), and anonymous_namespace{wifi-phy.cc}::Constructor::Constructor().

+ Here is the call graph for this function:
+ Here is the caller graph for this function:

◆ GetOfdmRate6Mbps()

WifiMode ns3::WifiPhy::GetOfdmRate6Mbps ( )
static

Return a WifiMode for OFDM at 6Mbps.

Returns
a WifiMode for OFDM at 6Mbps

Definition at line 3312 of file wifi-phy.cc.

References ns3::WifiModeFactory::CreateWifiMode(), ns3::WIFI_CODE_RATE_1_2, and ns3::WIFI_MOD_CLASS_OFDM.

Referenced by Configure80211a(), ConfigureHolland(), anonymous_namespace{wifi-phy.cc}::Constructor::Constructor(), and GetPlcpHeaderMode().

+ Here is the call graph for this function:
+ Here is the caller graph for this function:

◆ GetOfdmRate6MbpsBW10MHz()

WifiMode ns3::WifiPhy::GetOfdmRate6MbpsBW10MHz ( )
static

Return a WifiMode for OFDM at 6Mbps with 10MHz channel spacing.

Returns
a WifiMode for OFDM at 6Mbps with 10MHz channel spacing

Definition at line 3435 of file wifi-phy.cc.

References ns3::WifiModeFactory::CreateWifiMode(), ns3::WIFI_CODE_RATE_1_2, and ns3::WIFI_MOD_CLASS_OFDM.

Referenced by Configure80211_10Mhz(), and anonymous_namespace{wifi-phy.cc}::Constructor::Constructor().

+ Here is the call graph for this function:
+ Here is the caller graph for this function:

◆ GetOfdmRate6MbpsBW5MHz()

WifiMode ns3::WifiPhy::GetOfdmRate6MbpsBW5MHz ( )
static

Return a WifiMode for OFDM at 6Mbps with 5MHz channel spacing.

Returns
a WifiMode for OFDM at 6Mbps with 5MHz channel spacing

Definition at line 3558 of file wifi-phy.cc.

References ns3::WifiModeFactory::CreateWifiMode(), ns3::WIFI_CODE_RATE_1_2, and ns3::WIFI_MOD_CLASS_OFDM.

Referenced by Configure80211_5Mhz(), and anonymous_namespace{wifi-phy.cc}::Constructor::Constructor().

+ Here is the call graph for this function:
+ Here is the caller graph for this function:

◆ GetOfdmRate9Mbps()

WifiMode ns3::WifiPhy::GetOfdmRate9Mbps ( )
static

Return a WifiMode for OFDM at 9Mbps.

Returns
a WifiMode for OFDM at 9Mbps

Definition at line 3324 of file wifi-phy.cc.

References ns3::WifiModeFactory::CreateWifiMode(), ns3::WIFI_CODE_RATE_3_4, and ns3::WIFI_MOD_CLASS_OFDM.

Referenced by Configure80211a(), and anonymous_namespace{wifi-phy.cc}::Constructor::Constructor().

+ Here is the call graph for this function:
+ Here is the caller graph for this function:

◆ GetOfdmRate9MbpsBW10MHz()

WifiMode ns3::WifiPhy::GetOfdmRate9MbpsBW10MHz ( )
static

Return a WifiMode for OFDM at 9Mbps with 10MHz channel spacing.

Returns
a WifiMode for OFDM at 9Mbps with 10MHz channel spacing

Definition at line 3447 of file wifi-phy.cc.

References ns3::WifiModeFactory::CreateWifiMode(), ns3::WIFI_CODE_RATE_3_4, and ns3::WIFI_MOD_CLASS_OFDM.

Referenced by Configure80211_10Mhz(), and anonymous_namespace{wifi-phy.cc}::Constructor::Constructor().

+ Here is the call graph for this function:
+ Here is the caller graph for this function:

◆ GetOfdmRate9MbpsBW5MHz()

WifiMode ns3::WifiPhy::GetOfdmRate9MbpsBW5MHz ( )
static

Return a WifiMode for OFDM at 9Mbps with 5MHz channel spacing.

Returns
a WifiMode for OFDM at 9Mbps with 5MHz channel spacing

Definition at line 3570 of file wifi-phy.cc.

References ns3::WifiModeFactory::CreateWifiMode(), ns3::WIFI_CODE_RATE_3_4, and ns3::WIFI_MOD_CLASS_OFDM.

Referenced by Configure80211_5Mhz(), and anonymous_namespace{wifi-phy.cc}::Constructor::Constructor().

+ Here is the call graph for this function:
+ Here is the caller graph for this function:

◆ GetPayloadDuration() [1/2]

Time ns3::WifiPhy::GetPayloadDuration ( uint32_t  size,
WifiTxVector  txVector,
uint16_t  frequency 
)
Parameters
sizethe number of bytes in the packet to send
txVectorthe TXVECTOR used for the transmission of this packet
frequencythe channel center frequency (MHz)
Returns
the duration of the payload

Definition at line 2045 of file wifi-phy.cc.

References ns3::NORMAL_MPDU.

Referenced by CalculateTxDuration(), and EndReceive().

+ Here is the caller graph for this function:

◆ GetPayloadDuration() [2/2]

Time ns3::WifiPhy::GetPayloadDuration ( uint32_t  size,
WifiTxVector  txVector,
uint16_t  frequency,
MpduType  mpdutype,
uint8_t  incFlag 
)
Parameters
sizethe number of bytes in the packet to send
txVectorthe TXVECTOR used for the transmission of this packet
frequencythe channel center frequency (MHz)
mpdutypethe type of the MPDU as defined in WifiPhy::MpduType.
incFlagthis flag is used to indicate that the static variables need to be update or not. This function is called a couple of times for the same packet so static variables should not be increased each time
Returns
the duration of the payload

Definition at line 2051 of file wifi-phy.cc.

References ns3::FemtoSeconds(), ns3::FIRST_MPDU_IN_AGGREGATE, ns3::WifiTxVector::GetChannelWidth(), ns3::WifiMode::GetDataRate(), ns3::Time::GetFemtoSeconds(), ns3::WifiTxVector::GetGuardInterval(), GetHtMcs21(), GetHtMcs22(), GetHtMcs23(), GetHtMcs28(), GetHtMcs29(), GetHtMcs30(), GetHtMcs31(), ns3::WifiMode::GetMcsValue(), ns3::WifiTxVector::GetMode(), ns3::WifiMode::GetModulationClass(), ns3::Time::GetNanoSeconds(), ns3::WifiTxVector::GetNss(), ns3::Is2_4Ghz(), ns3::WifiTxVector::IsStbc(), ns3::LAST_MPDU_IN_AGGREGATE, m_totalAmpduNumSymbols, m_totalAmpduSize, ns3::MicroSeconds(), ns3::MIDDLE_MPDU_IN_AGGREGATE, ns3::NanoSeconds(), ns3::NORMAL_MPDU, NS_ASSERT, NS_FATAL_ERROR, NS_LOG_FUNCTION, ns3::Seconds(), ns3::SINGLE_MPDU, ns3::WIFI_MOD_CLASS_DSSS, ns3::WIFI_MOD_CLASS_ERP_OFDM, ns3::WIFI_MOD_CLASS_HE, ns3::WIFI_MOD_CLASS_HR_DSSS, ns3::WIFI_MOD_CLASS_HT, ns3::WIFI_MOD_CLASS_OFDM, and ns3::WIFI_MOD_CLASS_VHT.

+ Here is the call graph for this function:

◆ GetPlcpHeaderDuration()

◆ GetPlcpHeaderMode()

◆ GetPlcpHtSigHeaderDuration()

Time ns3::WifiPhy::GetPlcpHtSigHeaderDuration ( WifiPreamble  preamble)
static
Parameters
preamblethe type of preamble
Returns
the duration of the HT-SIG in Mixed Format and greenfield format PLCP header

Definition at line 1815 of file wifi-phy.cc.

References ns3::MicroSeconds(), ns3::WIFI_PREAMBLE_HT_GF, and ns3::WIFI_PREAMBLE_HT_MF.

Referenced by ns3::InterferenceHelper::CalculateLegacyPhyHeaderPer(), ns3::InterferenceHelper::CalculateNonLegacyPhyHeaderPer(), ns3::InterferenceHelper::CalculatePayloadPer(), and CalculatePlcpPreambleAndHeaderDuration().

+ Here is the call graph for this function:
+ Here is the caller graph for this function:

◆ GetPlcpPreambleDuration()

◆ GetPlcpSigA1Duration()

Time ns3::WifiPhy::GetPlcpSigA1Duration ( WifiPreamble  preamble)
static
Parameters
preamblethe type of preamble
Returns
the duration of the SIG-A1 in PLCP header

Definition at line 1830 of file wifi-phy.cc.

References ns3::MicroSeconds(), ns3::WIFI_PREAMBLE_HE_MU, ns3::WIFI_PREAMBLE_HE_SU, ns3::WIFI_PREAMBLE_VHT_MU, and ns3::WIFI_PREAMBLE_VHT_SU.

Referenced by ns3::InterferenceHelper::CalculateLegacyPhyHeaderPer(), ns3::InterferenceHelper::CalculateNonLegacyPhyHeaderPer(), ns3::InterferenceHelper::CalculatePayloadPer(), and CalculatePlcpPreambleAndHeaderDuration().

+ Here is the call graph for this function:
+ Here is the caller graph for this function:

◆ GetPlcpSigA2Duration()

Time ns3::WifiPhy::GetPlcpSigA2Duration ( WifiPreamble  preamble)
static
Parameters
preamblethe type of preamble
Returns
the duration of the SIG-A2 in PLCP header

Definition at line 1847 of file wifi-phy.cc.

References ns3::MicroSeconds(), ns3::WIFI_PREAMBLE_HE_MU, ns3::WIFI_PREAMBLE_HE_SU, ns3::WIFI_PREAMBLE_VHT_MU, and ns3::WIFI_PREAMBLE_VHT_SU.

Referenced by ns3::InterferenceHelper::CalculateLegacyPhyHeaderPer(), ns3::InterferenceHelper::CalculateNonLegacyPhyHeaderPer(), ns3::InterferenceHelper::CalculatePayloadPer(), and CalculatePlcpPreambleAndHeaderDuration().

+ Here is the call graph for this function:
+ Here is the caller graph for this function:

◆ GetPlcpSigBDuration()

Time ns3::WifiPhy::GetPlcpSigBDuration ( WifiPreamble  preamble)
static
Parameters
preamblethe type of preamble
Returns
the duration of the SIG-B in PLCP header

Definition at line 1864 of file wifi-phy.cc.

References ns3::MicroSeconds(), ns3::WIFI_PREAMBLE_HE_MU, and ns3::WIFI_PREAMBLE_VHT_MU.

Referenced by ns3::InterferenceHelper::CalculateLegacyPhyHeaderPer(), ns3::InterferenceHelper::CalculateNonLegacyPhyHeaderPer(), ns3::InterferenceHelper::CalculatePayloadPer(), and CalculatePlcpPreambleAndHeaderDuration().

+ Here is the call graph for this function:
+ Here is the caller graph for this function:

◆ GetPlcpTrainingSymbolDuration()

Time ns3::WifiPhy::GetPlcpTrainingSymbolDuration ( WifiTxVector  txVector)
static

◆ GetPowerDbm()

double ns3::WifiPhy::GetPowerDbm ( uint8_t  power) const

Get the power of the given power level in dBm.

In SpectrumWifiPhy implementation, the power levels are equally spaced (in dBm).

Parameters
powerthe power level
Returns
the transmission power in dBm at the given power level

Definition at line 794 of file wifi-phy.cc.

References m_nTxPower, m_txPowerBaseDbm, m_txPowerEndDbm, NS_ASSERT, and NS_ASSERT_MSG().

Referenced by ns3::ParfWifiManager::CheckInit(), ns3::AparfWifiManager::CheckInit(), ns3::RrpaaWifiManager::CheckInit(), ns3::ParfWifiManager::DoGetDataTxVector(), ns3::AparfWifiManager::DoGetDataTxVector(), ns3::RrpaaWifiManager::DoGetDataTxVector(), GetTxPowerForTransmission(), SendPacket(), and ns3::YansWifiPhy::StartTx().

+ Here is the call graph for this function:
+ Here is the caller graph for this function:

◆ GetPreambleDetectionDuration()

Time ns3::WifiPhy::GetPreambleDetectionDuration ( void  )
static
Returns
the preamble detection duration, which is the time correletion needs to detect the start of an incoming frame.

Definition at line 1760 of file wifi-phy.cc.

References ns3::MicroSeconds().

Referenced by StartReceiveHeader(), and StartRx().

+ Here is the call graph for this function:
+ Here is the caller graph for this function:

◆ GetReceptionStatus()

std::pair< bool, SignalNoiseDbm > ns3::WifiPhy::GetReceptionStatus ( Ptr< const Packet mpdu,
Ptr< Event event,
Time  relativeMpduStart,
Time  mpduDuration 
)
private

Get the reception status for the provided MPDU and notify.

Parameters
mpduthe arriving MPDU
eventthe corresponding event of the first time the packet arrives (also storing packet and TxVector information)
relativeMpduStartthe relative start time of the MPDU within the A-MPDU. 0 for normal MPDUs
mpduDurationthe duration of the MPDU
Returns
information on MPDU reception: status, signal power (dBm), and noise power (in dBm)

Definition at line 3107 of file wifi-phy.cc.

References ns3::InterferenceHelper::CalculatePayloadSnrPer(), ns3::Packet::Copy(), ns3::ERRONEOUS_FRAME, ns3::Time::GetNanoSeconds(), ns3::Packet::GetSize(), ns3::UniformRandomVariable::GetValue(), m_interference, m_postReceptionErrorModel, m_random, NotifyRxDrop(), NotifyRxEnd(), NS_LOG_DEBUG, NS_LOG_FUNCTION, ns3::RatioToDb(), ns3::SignalNoiseDbm::signal, ns3::Packet::ToString(), and ns3::WToDbm().

Referenced by EndReceive().

+ Here is the call graph for this function:
+ Here is the caller graph for this function:

◆ GetRxGain()

double ns3::WifiPhy::GetRxGain ( void  ) const

Return the reception gain (dB).

Returns
the reception gain in dB

Definition at line 606 of file wifi-phy.cc.

References m_rxGainDb.

Referenced by GetTypeId(), and ns3::SpectrumWifiPhy::StartRx().

+ Here is the caller graph for this function:

◆ GetRxSensitivity()

double ns3::WifiPhy::GetRxSensitivity ( void  ) const

Return the receive sensitivity threshold (dBm).

Returns
the receive sensitivity threshold in dBm

Definition at line 520 of file wifi-phy.cc.

References m_rxSensitivityW, and ns3::WToDbm().

Referenced by GetTypeId(), and ns3::SpectrumWifiPhy::StartRx().

+ Here is the call graph for this function:
+ Here is the caller graph for this function:

◆ GetShortGuardInterval()

bool ns3::WifiPhy::GetShortGuardInterval ( void  ) const

Return whether short guard interval is supported.

Returns
true if short guard interval is supported, false otherwise
Deprecated:

Definition at line 659 of file wifi-phy.cc.

References GetDevice(), ns3::WifiNetDevice::GetHtConfiguration(), and m_shortGuardInterval.

Referenced by ns3::MeshWifiInterfaceMac::CheckSupportedRates(), ns3::MacLow::GetAckTxVector(), ns3::MacLow::GetBlockAckTxVector(), ns3::MacLow::GetCtsTxVector(), ns3::MeshWifiInterfaceMac::GetSupportedRates(), GetTypeId(), and ns3::MeshWifiInterfaceMac::Receive().

+ Here is the call graph for this function:
+ Here is the caller graph for this function:

◆ GetShortPlcpPreambleSupported()

bool ns3::WifiPhy::GetShortPlcpPreambleSupported ( void  ) const

Return whether short PLCP preamble is supported.

Returns
if short PLCP preamble is supported or not

Definition at line 713 of file wifi-phy.cc.

References m_shortPreamble.

Referenced by ns3::StaWifiMac::GetCapabilities(), ns3::ApWifiMac::GetShortPreambleEnabled(), and GetTypeId().

+ Here is the caller graph for this function:

◆ GetStandard()

WifiPhyStandard ns3::WifiPhy::GetStandard ( void  ) const

Get the configured Wi-Fi standard.

Returns
the Wi-Fi standard that has been configured

Definition at line 1274 of file wifi-phy.cc.

References m_standard.

Referenced by ns3::SpectrumWifiPhy::GetBandBandwidth(), InitializeFrequencyChannelNumber(), and SetChannelNumber().

+ Here is the caller graph for this function:

◆ GetStartOfPacketDuration()

Time ns3::WifiPhy::GetStartOfPacketDuration ( WifiTxVector  txVector)
static
Parameters
txVectorthe transmission parameters used for this packet
Returns
the duration until the start of the packet

Definition at line 1989 of file wifi-phy.cc.

References ns3::MicroSeconds().

+ Here is the call graph for this function:

◆ GetState()

Ptr< WifiPhyStateHelper > ns3::WifiPhy::GetState ( void  ) const

Return the WifiPhyStateHelper of this PHY.

Returns
the WifiPhyStateHelper of this PHY

Definition at line 443 of file wifi-phy.cc.

References m_state.

Referenced by WifiPhyThresholdsTest::DoSetup().

+ Here is the caller graph for this function:

◆ GetSupportedChannelWidthSet()

std::vector< uint16_t > ns3::WifiPhy::GetSupportedChannelWidthSet ( void  ) const
Returns
a vector containing the supported channel widths, values in MHz

Definition at line 1441 of file wifi-phy.cc.

References m_supportedChannelWidthSet.

◆ GetTxGain()

double ns3::WifiPhy::GetTxGain ( void  ) const

Return the transmission gain (dB).

Returns
the transmission gain in dB

Definition at line 593 of file wifi-phy.cc.

References m_txGainDb.

Referenced by GetTypeId(), SendPacket(), ns3::YansWifiPhy::StartTx(), and ns3::SpectrumWifiPhy::StartTx().

+ Here is the caller graph for this function:

◆ GetTxPowerEnd()

double ns3::WifiPhy::GetTxPowerEnd ( void  ) const

Return the maximum available transmission power level (dBm).

Returns
the maximum available transmission power level (dBm)

Definition at line 567 of file wifi-phy.cc.

References m_txPowerEndDbm.

Referenced by GetTypeId().

+ Here is the caller graph for this function:

◆ GetTxPowerForTransmission()

double ns3::WifiPhy::GetTxPowerForTransmission ( WifiTxVector  txVector) const

Compute the transmit power (in dBm) for the next transmission.

Parameters
txVectorthe TXVECTOR
Returns
the transmit power in dBm for the next transmission

Definition at line 4202 of file wifi-phy.cc.

References ns3::WifiTxVector::GetNss(), GetPowerDbm(), ns3::WifiTxVector::GetTxPowerLevel(), m_powerRestricted, m_txPowerMaxMimo, m_txPowerMaxSiso, min, and NS_LOG_FUNCTION.

Referenced by SendPacket(), ns3::YansWifiPhy::StartTx(), and ns3::SpectrumWifiPhy::StartTx().

+ Here is the call graph for this function:
+ Here is the caller graph for this function:

◆ GetTxPowerStart()

double ns3::WifiPhy::GetTxPowerStart ( void  ) const

Return the minimum available transmission power level (dBm).

Returns
the minimum available transmission power level (dBm)

Definition at line 554 of file wifi-phy.cc.

References m_txPowerBaseDbm.

Referenced by GetTypeId().

+ Here is the caller graph for this function:

◆ GetTypeId()

TypeId ns3::WifiPhy::GetTypeId ( void  )
static

◆ GetVhtMcs0()

WifiMode ns3::WifiPhy::GetVhtMcs0 ( )
static

Return MCS 0 from VHT MCS values.

Returns
MCS 0 from VHT MCS values

Definition at line 3868 of file wifi-phy.cc.

References ns3::WifiModeFactory::CreateWifiMcs(), and ns3::WIFI_MOD_CLASS_VHT.

Referenced by Configure80211ac(), anonymous_namespace{wifi-phy.cc}::Constructor::Constructor(), and GetVhtPlcpHeaderMode().

+ Here is the call graph for this function:
+ Here is the caller graph for this function:

◆ GetVhtMcs1()

WifiMode ns3::WifiPhy::GetVhtMcs1 ( )
static

Return MCS 1 from VHT MCS values.

Returns
MCS 1 from VHT MCS values

Definition at line 3876 of file wifi-phy.cc.

References ns3::WifiModeFactory::CreateWifiMcs(), and ns3::WIFI_MOD_CLASS_VHT.

Referenced by Configure80211ac(), and anonymous_namespace{wifi-phy.cc}::Constructor::Constructor().

+ Here is the call graph for this function:
+ Here is the caller graph for this function:

◆ GetVhtMcs2()

WifiMode ns3::WifiPhy::GetVhtMcs2 ( )
static

Return MCS 2 from VHT MCS values.

Returns
MCS 2 from VHT MCS values

Definition at line 3884 of file wifi-phy.cc.

References ns3::WifiModeFactory::CreateWifiMcs(), and ns3::WIFI_MOD_CLASS_VHT.

Referenced by Configure80211ac(), and anonymous_namespace{wifi-phy.cc}::Constructor::Constructor().

+ Here is the call graph for this function:
+ Here is the caller graph for this function:

◆ GetVhtMcs3()

WifiMode ns3::WifiPhy::GetVhtMcs3 ( )
static

Return MCS 3 from VHT MCS values.

Returns
MCS 3 from VHT MCS values

Definition at line 3892 of file wifi-phy.cc.

References ns3::WifiModeFactory::CreateWifiMcs(), and ns3::WIFI_MOD_CLASS_VHT.

Referenced by Configure80211ac(), and anonymous_namespace{wifi-phy.cc}::Constructor::Constructor().

+ Here is the call graph for this function:
+ Here is the caller graph for this function:

◆ GetVhtMcs4()

WifiMode ns3::WifiPhy::GetVhtMcs4 ( )
static

Return MCS 4 from VHT MCS values.

Returns
MCS 4 from VHT MCS values

Definition at line 3900 of file wifi-phy.cc.

References ns3::WifiModeFactory::CreateWifiMcs(), and ns3::WIFI_MOD_CLASS_VHT.

Referenced by Configure80211ac(), and anonymous_namespace{wifi-phy.cc}::Constructor::Constructor().

+ Here is the call graph for this function:
+ Here is the caller graph for this function:

◆ GetVhtMcs5()

WifiMode ns3::WifiPhy::GetVhtMcs5 ( )
static

Return MCS 5 from VHT MCS values.

Returns
MCS 5 from VHT MCS values

Definition at line 3908 of file wifi-phy.cc.

References ns3::WifiModeFactory::CreateWifiMcs(), and ns3::WIFI_MOD_CLASS_VHT.

Referenced by Configure80211ac(), and anonymous_namespace{wifi-phy.cc}::Constructor::Constructor().

+ Here is the call graph for this function:
+ Here is the caller graph for this function:

◆ GetVhtMcs6()

WifiMode ns3::WifiPhy::GetVhtMcs6 ( )
static

Return MCS 6 from VHT MCS values.

Returns
MCS 6 from VHT MCS values

Definition at line 3916 of file wifi-phy.cc.

References ns3::WifiModeFactory::CreateWifiMcs(), and ns3::WIFI_MOD_CLASS_VHT.

Referenced by Configure80211ac(), and anonymous_namespace{wifi-phy.cc}::Constructor::Constructor().

+ Here is the call graph for this function:
+ Here is the caller graph for this function:

◆ GetVhtMcs7()

WifiMode ns3::WifiPhy::GetVhtMcs7 ( )
static

Return MCS 7 from VHT MCS values.

Returns
MCS 7 from VHT MCS values

Definition at line 3924 of file wifi-phy.cc.

References ns3::WifiModeFactory::CreateWifiMcs(), and ns3::WIFI_MOD_CLASS_VHT.

Referenced by Configure80211ac(), and anonymous_namespace{wifi-phy.cc}::Constructor::Constructor().

+ Here is the call graph for this function:
+ Here is the caller graph for this function:

◆ GetVhtMcs8()

WifiMode ns3::WifiPhy::GetVhtMcs8 ( )
static

Return MCS 8 from VHT MCS values.

Returns
MCS 8 from VHT MCS values

Definition at line 3932 of file wifi-phy.cc.

References ns3::WifiModeFactory::CreateWifiMcs(), and ns3::WIFI_MOD_CLASS_VHT.

Referenced by Configure80211ac(), and anonymous_namespace{wifi-phy.cc}::Constructor::Constructor().

+ Here is the call graph for this function:
+ Here is the caller graph for this function:

◆ GetVhtMcs9()

WifiMode ns3::WifiPhy::GetVhtMcs9 ( )
static

Return MCS 9 from VHT MCS values.

Returns
MCS 9 from VHT MCS values

Definition at line 3940 of file wifi-phy.cc.

References ns3::WifiModeFactory::CreateWifiMcs(), and ns3::WIFI_MOD_CLASS_VHT.

Referenced by Configure80211ac(), and anonymous_namespace{wifi-phy.cc}::Constructor::Constructor().

+ Here is the call graph for this function:
+ Here is the caller graph for this function:

◆ GetVhtPlcpHeaderMode()

WifiMode ns3::WifiPhy::GetVhtPlcpHeaderMode ( )
static
Returns
the WifiMode used for the transmission of the VHT-STF, VHT-LTF and VHT-SIG-B fields

Definition at line 1748 of file wifi-phy.cc.

References GetVhtMcs0().

Referenced by ns3::InterferenceHelper::CalculateNonLegacyPhyHeaderPer().

+ Here is the call graph for this function:
+ Here is the caller graph for this function:

◆ InitializeFrequencyChannelNumber()

void ns3::WifiPhy::InitializeFrequencyChannelNumber ( void  )
private

post-construction setting of frequency and/or channel number

This method exists to handle the fact that two attribute values, Frequency and ChannelNumber, are coupled. The initialization of these values needs to be deferred until after attribute construction time, to avoid static initialization order issues. This method is typically called either when ConfigureStandard () is called or when DoInitialize () is called.

Definition at line 479 of file wifi-phy.cc.

References GetChannelNumber(), GetStandard(), m_frequencyChannelNumberInitialized, m_initialChannelNumber, m_initialFrequency, NS_ASSERT_MSG(), NS_FATAL_ERROR, NS_LOG_FUNCTION, SetChannelNumber(), SetFrequency(), and ns3::WIFI_PHY_STANDARD_UNSPECIFIED.

Referenced by ConfigureStandard(), and DoInitialize().

+ Here is the call graph for this function:
+ Here is the caller graph for this function:

◆ IsMcsSupported()

bool ns3::WifiPhy::IsMcsSupported ( WifiMode  mcs) const

Check if the given WifiMode is supported by the PHY.

Parameters
mcsthe wifi mode to check
Returns
true if the given mode is supported, false otherwise

Definition at line 4059 of file wifi-phy.cc.

References GetMcs(), and GetNMcs().

Referenced by StartReceivePayload().

+ Here is the call graph for this function:
+ Here is the caller graph for this function:

◆ IsModeSupported()

bool ns3::WifiPhy::IsModeSupported ( WifiMode  mode) const

Check if the given WifiMode is supported by the PHY.

Parameters
modethe wifi mode to check
Returns
true if the given mode is supported, false otherwise

Definition at line 4046 of file wifi-phy.cc.

References GetMode(), and GetNModes().

Referenced by StartReceivePayload().

+ Here is the call graph for this function:
+ Here is the caller graph for this function:

◆ IsStateCcaBusy()

bool ns3::WifiPhy::IsStateCcaBusy ( void  ) const
Returns
true of the current state of the PHY layer is WifiPhy::CCA_BUSY, false otherwise.

Definition at line 4096 of file wifi-phy.cc.

References m_state.

◆ IsStateIdle()

bool ns3::WifiPhy::IsStateIdle ( void  ) const
Returns
true of the current state of the PHY layer is WifiPhy::IDLE, false otherwise.

Definition at line 4102 of file wifi-phy.cc.

References m_state.

◆ IsStateOff()

bool ns3::WifiPhy::IsStateOff ( void  ) const
Returns
true if the current state of the PHY layer is WifiPhy::OFF, false otherwise.

Definition at line 4132 of file wifi-phy.cc.

References m_state.

Referenced by ns3::MacLow::StartTransmission().

+ Here is the caller graph for this function:

◆ IsStateRx()

bool ns3::WifiPhy::IsStateRx ( void  ) const
Returns
true of the current state of the PHY layer is WifiPhy::RX, false otherwise.

Definition at line 4108 of file wifi-phy.cc.

References m_state.

Referenced by ContinueReceiveHeader(), ns3::MacLow::SendBlockAckAfterAmpdu(), StartReceiveHeader(), and StartReceivePayload().

+ Here is the caller graph for this function:

◆ IsStateSleep()

bool ns3::WifiPhy::IsStateSleep ( void  ) const
Returns
true if the current state of the PHY layer is WifiPhy::SLEEP, false otherwise.

Definition at line 4126 of file wifi-phy.cc.

References m_state.

◆ IsStateSwitching()

bool ns3::WifiPhy::IsStateSwitching ( void  ) const
Returns
true of the current state of the PHY layer is WifiPhy::SWITCHING, false otherwise.

Definition at line 4120 of file wifi-phy.cc.

References m_state.

Referenced by DoChannelSwitch(), and DoFrequencySwitch().

+ Here is the caller graph for this function:

◆ IsStateTx()

bool ns3::WifiPhy::IsStateTx ( void  ) const
Returns
true of the current state of the PHY layer is WifiPhy::TX, false otherwise.

Definition at line 4114 of file wifi-phy.cc.

References m_state.

Referenced by ns3::MacLow::SendBlockAckAfterAmpdu(), and ns3::MacLow::StartTransmission().

+ Here is the caller graph for this function:

◆ MaybeCcaBusyDuration()

void ns3::WifiPhy::MaybeCcaBusyDuration ( void  )
private

Eventually switch to CCA busy.

Definition at line 2976 of file wifi-phy.cc.

References ns3::InterferenceHelper::GetEnergyDuration(), ns3::Time::IsZero(), m_ccaEdThresholdW, m_interference, and m_state.

Referenced by StartReceiveHeader(), and StartReceivePreamble().

+ Here is the call graph for this function:
+ Here is the caller graph for this function:

◆ NotifyChannelAccessRequested()

void ns3::WifiPhy::NotifyChannelAccessRequested ( void  )

Notify the PHY that an access to the channel was requested.

This is typically called by the channel access manager to to notify the PHY about an ongoing transmission. The PHY will use this information to determine whether it should use power restriction as imposed by OBSS_PD SR.

Definition at line 3150 of file wifi-phy.cc.

References m_channelAccessRequested, and NS_LOG_FUNCTION.

Referenced by ns3::ChannelAccessManager::RequestAccess().

+ Here is the caller graph for this function:

◆ NotifyEndOfHePreamble()

void ns3::WifiPhy::NotifyEndOfHePreamble ( HePreambleParameters  params)

Public method used to fire a EndOfHePreamble trace once both HE SIG fields have been received, as well as training fields.

Parameters
paramsthe HE preamble parameters

Definition at line 2510 of file wifi-phy.cc.

References m_phyEndOfHePreambleTrace.

Referenced by StartReceivePayload().

+ Here is the caller graph for this function:

◆ NotifyMonitorSniffRx()

void ns3::WifiPhy::NotifyMonitorSniffRx ( Ptr< const Packet packet,
uint16_t  channelFreqMhz,
WifiTxVector  txVector,
SignalNoiseDbm  signalNoise,
std::vector< bool >  statusPerMpdu 
)

Public method used to fire a MonitorSniffer trace for a wifi packet being received.

Implemented for encapsulation purposes. This method will extract all MPDUs if packet is an A-MPDU and will fire tracedCallback. The A-MPDU reference number (RX side) is set within the method. It must be a different value for each A-MPDU but the same for each subframe within one A-MPDU.

Parameters
packetthe packet being received
channelFreqMhzthe frequency in MHz at which the packet is received. Note that in real devices this is normally the frequency to which the receiver is tuned, and this can be different than the frequency at which the packet was originally transmitted. This is because it is possible to have the receiver tuned on a given channel and still to be able to receive packets on a nearby channel.
txVectorthe TXVECTOR that holds rx parameters
signalNoisesignal power and noise power in dBm (noise power includes the noise figure)
statusPerMpdureception status per MPDU

Definition at line 2452 of file wifi-phy.cc.

References ns3::FIRST_MPDU_IN_AGGREGATE, ns3::WifiTxVector::IsAggregation(), ns3::LAST_MPDU_IN_AGGREGATE, m_phyMonitorSniffRxTrace, m_rxMpduReferenceNumber, ns3::MIDDLE_MPDU_IN_AGGREGATE, ns3::MpduInfo::mpduRefNumber, ns3::NORMAL_MPDU, NS_ABORT_MSG_IF, ns3::MpduAggregator::PeekAmpduSubframes(), ns3::SINGLE_MPDU, and ns3::MpduInfo::type.

Referenced by EndReceive().

+ Here is the call graph for this function:
+ Here is the caller graph for this function:

◆ NotifyMonitorSniffTx()

void ns3::WifiPhy::NotifyMonitorSniffTx ( Ptr< const Packet packet,
uint16_t  channelFreqMhz,
WifiTxVector  txVector 
)

Public method used to fire a MonitorSniffer trace for a wifi packet being transmitted.

Implemented for encapsulation purposes. This method will extract all MPDUs if packet is an A-MPDU and will fire tracedCallback. The A-MPDU reference number (RX side) is set within the method. It must be a different value for each A-MPDU but the same for each subframe within one A-MPDU.

Parameters
packetthe packet being transmitted
channelFreqMhzthe frequency in MHz at which the packet is transmitted.
txVectorthe TXVECTOR that holds tx parameters

Definition at line 2484 of file wifi-phy.cc.

References ns3::FIRST_MPDU_IN_AGGREGATE, ns3::WifiTxVector::IsAggregation(), ns3::LAST_MPDU_IN_AGGREGATE, m_phyMonitorSniffTxTrace, m_txMpduReferenceNumber, ns3::MIDDLE_MPDU_IN_AGGREGATE, ns3::MpduInfo::mpduRefNumber, ns3::NORMAL_MPDU, ns3::MpduAggregator::PeekAmpduSubframes(), ns3::SINGLE_MPDU, and ns3::MpduInfo::type.

Referenced by SendPacket().

+ Here is the call graph for this function:
+ Here is the caller graph for this function:

◆ NotifyRxBegin()

void ns3::WifiPhy::NotifyRxBegin ( Ptr< const Packet packet)

Public method used to fire a PhyRxBegin trace.

Implemented for encapsulation purposes.

Parameters
packetthe packet being received

Definition at line 2401 of file wifi-phy.cc.

References ns3::IsAmpdu(), m_phyRxBeginTrace, and ns3::MpduAggregator::PeekMpdus().

Referenced by StartReceiveHeader().

+ Here is the call graph for this function:
+ Here is the caller graph for this function:

◆ NotifyRxDrop()

void ns3::WifiPhy::NotifyRxDrop ( Ptr< const Packet packet,
WifiPhyRxfailureReason  reason 
)

Public method used to fire a PhyRxDrop trace.

Implemented for encapsulation purposes.

Parameters
packetthe packet that was dropped
reasonthe reason the packet was dropped

Definition at line 2435 of file wifi-phy.cc.

References ns3::IsAmpdu(), m_phyRxDropTrace, and ns3::MpduAggregator::PeekMpdus().

Referenced by AbortCurrentReception(), GetReceptionStatus(), StartReceiveHeader(), StartReceivePayload(), StartReceivePreamble(), and StartRx().

+ Here is the call graph for this function:
+ Here is the caller graph for this function:

◆ NotifyRxEnd()

void ns3::WifiPhy::NotifyRxEnd ( Ptr< const Packet packet)

Public method used to fire a PhyRxEnd trace.

Implemented for encapsulation purposes.

Parameters
packetthe packet received

Definition at line 2418 of file wifi-phy.cc.

References ns3::IsAmpdu(), m_phyRxEndTrace, and ns3::MpduAggregator::PeekMpdus().

Referenced by GetReceptionStatus().

+ Here is the call graph for this function:
+ Here is the caller graph for this function:

◆ NotifyTxBegin()

void ns3::WifiPhy::NotifyTxBegin ( Ptr< const Packet packet,
double  txPowerW 
)

Public method used to fire a PhyTxBegin trace.

Implemented for encapsulation purposes.

Parameters
packetthe packet being transmitted
txPowerWthe transmit power in Watts

Definition at line 2350 of file wifi-phy.cc.

References ns3::IsAmpdu(), m_phyTxBeginTrace, and ns3::MpduAggregator::PeekMpdus().

Referenced by SendPacket().

+ Here is the call graph for this function:
+ Here is the caller graph for this function:

◆ NotifyTxDrop()

void ns3::WifiPhy::NotifyTxDrop ( Ptr< const Packet packet)

Public method used to fire a PhyTxDrop trace.

Implemented for encapsulation purposes.

Parameters
packetthe packet that was failed to transmitted

Definition at line 2384 of file wifi-phy.cc.

References ns3::IsAmpdu(), m_phyTxDropTrace, and ns3::MpduAggregator::PeekMpdus().

Referenced by SendPacket().

+ Here is the call graph for this function:
+ Here is the caller graph for this function:

◆ NotifyTxEnd()

void ns3::WifiPhy::NotifyTxEnd ( Ptr< const Packet packet)

Public method used to fire a PhyTxEnd trace.

Implemented for encapsulation purposes.

Parameters
packetthe packet that was transmitted

Definition at line 2367 of file wifi-phy.cc.

References ns3::IsAmpdu(), m_phyTxEndTrace, and ns3::MpduAggregator::PeekMpdus().

+ Here is the call graph for this function:

◆ RegisterListener()

void ns3::WifiPhy::RegisterListener ( WifiPhyListener listener)
Parameters
listenerthe new listener

Add the input listener to the list of objects to be notified of PHY-level events.

Definition at line 461 of file wifi-phy.cc.

References m_state.

Referenced by SpectrumWifiPhyListenerTest::DoSetup().

+ Here is the caller graph for this function:

◆ ResetCca()

void ns3::WifiPhy::ResetCca ( bool  powerRestricted,
double  txPowerMaxSiso = 0,
double  txPowerMaxMimo = 0 
)

Reset PHY to IDLE, with some potential TX power restrictions for the next transmission.

Parameters
powerRestrictedflag whether the transmit power is restricted for the next transmission
txPowerMaxSisothe SISO transmit power retriction for the next transmission
txPowerMaxMimothe MIMO transmit power retriction for the next transmission

Definition at line 4190 of file wifi-phy.cc.

References AbortCurrentReception(), EndReceiveInterBss(), m_currentEvent, m_powerRestricted, m_txPowerMaxMimo, m_txPowerMaxSiso, ns3::Simulator::Now(), NS_ASSERT, NS_LOG_FUNCTION, ns3::OBSS_PD_CCA_RESET, and ns3::Simulator::Schedule().

+ Here is the call graph for this function:

◆ ResumeFromOff()

void ns3::WifiPhy::ResumeFromOff ( void  )

Resume from off mode.

Definition at line 1711 of file wifi-phy.cc.

References CCA_BUSY, ns3::InterferenceHelper::GetEnergyDuration(), IDLE, m_ccaEdThresholdW, m_interference, m_state, NS_ASSERT, NS_LOG_DEBUG, NS_LOG_FUNCTION, OFF, RX, SLEEP, SWITCHING, and TX.

Referenced by ns3::WifiRadioEnergyModelHelper::DoInstall().

+ Here is the call graph for this function:
+ Here is the caller graph for this function:

◆ ResumeFromSleep()

void ns3::WifiPhy::ResumeFromSleep ( void  )

Resume from sleep mode.

Definition at line 1681 of file wifi-phy.cc.

References CCA_BUSY, ns3::InterferenceHelper::GetEnergyDuration(), IDLE, m_ccaEdThresholdW, m_interference, m_state, NS_ASSERT, NS_LOG_DEBUG, NS_LOG_FUNCTION, RX, SLEEP, SWITCHING, and TX.

+ Here is the call graph for this function:

◆ SendPacket()

void ns3::WifiPhy::SendPacket ( Ptr< const Packet packet,
WifiTxVector  txVector 
)
Parameters
packetthe packet to send
txVectorthe TXVECTOR that has tx parameters such as mode, the transmission mode to use to send this packet, and txPowerLevel, a power level to use to send this packet. The real transmission power is calculated as txPowerMin + txPowerLevel * (txPowerMax - txPowerMin) / nTxLevels

Definition at line 2516 of file wifi-phy.cc.

References ns3::Packet::AddHeader(), ns3::Packet::AddPacketTag(), CalculatePlcpPreambleAndHeaderDuration(), CalculateTxDuration(), ns3::EventId::Cancel(), ns3::Packet::Copy(), ns3::DbmToW(), ns3::WifiTxVector::GetBssColor(), ns3::WifiTxVector::GetChannelWidth(), GetChannelWidth(), ns3::WifiMode::GetDataRate(), GetFrequency(), ns3::WifiTxVector::GetGuardInterval(), GetMaxSupportedTxSpatialStreams(), ns3::WifiMode::GetMcsValue(), ns3::Time::GetMicroSeconds(), ns3::WifiTxVector::GetMode(), ns3::WifiMode::GetModulationClass(), ns3::Time::GetNanoSeconds(), ns3::WifiTxVector::GetNss(), GetPowerDbm(), ns3::WifiTxVector::GetPreambleType(), ns3::Packet::GetSize(), GetTxGain(), GetTxPowerForTransmission(), ns3::WifiTxVector::GetTxPowerLevel(), ns3::Is2_4Ghz(), ns3::WifiTxVector::IsAggregation(), ns3::EventId::IsRunning(), ns3::Time::IsStrictlyPositive(), m_channelAccessRequested, m_endPlcpRxEvent, m_endPreambleDetectionEvent, m_endRxEvent, m_interference, m_powerRestricted, m_state, m_wifiRadioEnergyModel, NotifyMonitorSniffTx(), ns3::InterferenceHelper::NotifyRxEnd(), NotifyTxBegin(), NotifyTxDrop(), NS_ASSERT, NS_FATAL_ERROR, NS_LOG_DEBUG, NS_LOG_FUNCTION, OFF, ns3::Packet::RemovePacketTag(), ns3::HtSigHeader::SetAggregation(), ns3::HeSigHeader::SetBssColor(), ns3::HtSigHeader::SetChannelWidth(), ns3::VhtSigHeader::SetChannelWidth(), ns3::HeSigHeader::SetChannelWidth(), ns3::HeSigHeader::SetGuardIntervalAndLtfSize(), ns3::HtSigHeader::SetHtLength(), ns3::DsssSigHeader::SetLength(), ns3::LSigHeader::SetLength(), ns3::HtSigHeader::SetMcs(), ns3::HeSigHeader::SetMcs(), ns3::VhtSigHeader::SetMuFlag(), ns3::HeSigHeader::SetMuFlag(), ns3::VhtSigHeader::SetNStreams(), ns3::HeSigHeader::SetNStreams(), ns3::DsssSigHeader::SetRate(), ns3::LSigHeader::SetRate(), ns3::HtSigHeader::SetShortGuardInterval(), ns3::VhtSigHeader::SetShortGuardInterval(), ns3::VhtSigHeader::SetShortGuardIntervalDisambiguation(), ns3::VhtSigHeader::SetSuMcs(), StartTx(), TX, ns3::WIFI_MOD_CLASS_DSSS, ns3::WIFI_MOD_CLASS_ERP_OFDM, ns3::WIFI_MOD_CLASS_HE, ns3::WIFI_MOD_CLASS_HR_DSSS, ns3::WIFI_MOD_CLASS_HT, ns3::WIFI_MOD_CLASS_OFDM, ns3::WIFI_MOD_CLASS_VHT, ns3::WIFI_PREAMBLE_HE_MU, ns3::WIFI_PREAMBLE_HE_SU, ns3::WIFI_PREAMBLE_HT_GF, and ns3::WIFI_PREAMBLE_VHT_MU.

Referenced by ns3::MacLow::ForwardDown().

+ Here is the caller graph for this function:

◆ SetCapabilitiesChangedCallback()

void ns3::WifiPhy::SetCapabilitiesChangedCallback ( Callback< void >  callback)
Parameters
callbackthe callback to invoke when PHY capabilities have changed.

Definition at line 473 of file wifi-phy.cc.

References m_capabilitiesChangedCallback.

Referenced by ns3::StaWifiMac::SetWifiPhy().

+ Here is the caller graph for this function:

◆ SetCcaEdThreshold()

void ns3::WifiPhy::SetCcaEdThreshold ( double  threshold)

Sets the CCA threshold (dBm).

The energy of a received signal should be higher than this threshold to allow the PHY layer to declare CCA BUSY state.

Parameters
thresholdthe CCA threshold in dBm

Definition at line 526 of file wifi-phy.cc.

References ns3::DbmToW(), m_ccaEdThresholdW, and NS_LOG_FUNCTION.

Referenced by GetTypeId().

+ Here is the call graph for this function:
+ Here is the caller graph for this function:

◆ SetChannelNumber()

void ns3::WifiPhy::SetChannelNumber ( uint8_t  id)
virtual

Set channel number.

Channel center frequency = Channel starting frequency + 5 MHz * (nch - 1)

where Starting channel frequency is standard-dependent, as defined in (Section 18.3.8.4.2 "Channel numbering"; IEEE Std 802.11-2012). This method may fail to take action if the Phy model determines that the channel number cannot be switched for some reason (e.g. sleep state)

Parameters
idthe channel number

Reimplemented in ns3::SpectrumWifiPhy.

Definition at line 1455 of file wifi-phy.cc.

References DoChannelSwitch(), f(), GetChannelNumber(), GetFrequencyWidthForChannelNumberStandard(), GetStandard(), m_channelCenterFrequency, m_channelNumber, m_initialChannelNumber, m_isConstructed, NS_FATAL_ERROR, NS_LOG_DEBUG, NS_LOG_FUNCTION, SetChannelWidth(), and ns3::WIFI_PHY_STANDARD_UNSPECIFIED.

Referenced by ns3::DefaultChannelScheduler::AssignDefaultCchAccess(), Bug2831TestCase::ChangeSupportedChannelWidth(), ConfigureChannelForStandard(), DoChannelSwitch(), Bug2831TestCase::DoRun(), GetTypeId(), InitializeFrequencyChannelNumber(), ns3::SpectrumWifiPhy::SetChannelNumber(), InterferenceHelperSequenceTest::SwitchCh(), and ns3::DefaultChannelScheduler::SwitchToNextChannel().

+ Here is the call graph for this function:
+ Here is the caller graph for this function:

◆ SetChannelWidth()

void ns3::WifiPhy::SetChannelWidth ( uint16_t  channelwidth)
virtual

◆ SetDevice()

void ns3::WifiPhy::SetDevice ( const Ptr< NetDevice device)

Sets the device this PHY is associated with.

Parameters
devicethe device this PHY is associated with

Definition at line 719 of file wifi-phy.cc.

References m_device, m_greenfield, m_guardInterval, and m_shortGuardInterval.

Referenced by AmpduAggregationTest::DoRun(), TwoLevelAggregationTest::DoRun(), Bug2831TestCase::DoRun(), and HeAggregationTest::DoRunSubTest().

+ Here is the caller graph for this function:

◆ SetEdThreshold()

void ns3::WifiPhy::SetEdThreshold ( double  threshold)

Sets the energy detection threshold (dBm).

The energy of a received signal should be higher than this threshold (dbm) to allow the PHY layer to detect the signal.

Parameters
thresholdthe energy detection threshold in dBm
Deprecated:

Definition at line 507 of file wifi-phy.cc.

References SetRxSensitivity().

Referenced by GetTypeId().

+ Here is the call graph for this function:
+ Here is the caller graph for this function:

◆ SetErrorRateModel()

◆ SetFrameCaptureModel()

void ns3::WifiPhy::SetFrameCaptureModel ( const Ptr< FrameCaptureModel frameCaptureModel)

Sets the frame capture model.

Parameters
frameCaptureModelthe frame capture model

Definition at line 776 of file wifi-phy.cc.

References m_frameCaptureModel.

Referenced by TestThresholdPreambleDetectionWithFrameCapture::DoSetup(), TestSimpleFrameCaptureModel::DoSetup(), TestAmpduReception::DoSetup(), and InterferenceExperiment::Run().

+ Here is the caller graph for this function:

◆ SetFrequency()

void ns3::WifiPhy::SetFrequency ( uint16_t  freq)
virtual
Parameters
freqthe operating center frequency (MHz) on this node.

Reimplemented in ns3::SpectrumWifiPhy.

Definition at line 1280 of file wifi-phy.cc.

References DoFrequencySwitch(), FindChannelNumberForFrequencyWidth(), GetChannelWidth(), GetFrequency(), m_channelCenterFrequency, m_channelNumber, m_initialFrequency, m_isConstructed, NS_LOG_DEBUG, and NS_LOG_FUNCTION.

Referenced by ConfigureChannelForStandard(), ConfigureDefaultsForStandard(), DoFrequencySwitch(), GetTypeId(), InitializeFrequencyChannelNumber(), and ns3::SpectrumWifiPhy::SetFrequency().

+ Here is the call graph for this function:
+ Here is the caller graph for this function:

◆ SetGreenfield()

void ns3::WifiPhy::SetGreenfield ( bool  greenfield)

Enable or disable Greenfield support.

Parameters
greenfieldEnable or disable Greenfield
Deprecated:

Definition at line 612 of file wifi-phy.cc.

References GetDevice(), ns3::WifiNetDevice::GetHtConfiguration(), m_greenfield, and NS_LOG_FUNCTION.

Referenced by GetTypeId().

+ Here is the call graph for this function:
+ Here is the caller graph for this function:

◆ SetGuardInterval()

void ns3::WifiPhy::SetGuardInterval ( Time  guardInterval)
Parameters
guardIntervalthe supported HE guard interval
Deprecated:

Definition at line 674 of file wifi-phy.cc.

References GetDevice(), ns3::WifiNetDevice::GetHeConfiguration(), m_guardInterval, ns3::NanoSeconds(), NS_ASSERT, and NS_LOG_FUNCTION.

Referenced by GetTypeId().

+ Here is the call graph for this function:
+ Here is the caller graph for this function:

◆ SetMaxSupportedRxSpatialStreams()

void ns3::WifiPhy::SetMaxSupportedRxSpatialStreams ( uint8_t  streams)
Parameters
streamsthe maximum number of supported RX spatial streams.

Definition at line 1396 of file wifi-phy.cc.

References GetNumberOfAntennas(), ns3::Callback< R, T1, T2, T3, T4, T5, T6, T7, T8, T9 >::IsNull(), m_capabilitiesChangedCallback, m_rxSpatialStreams, and NS_ASSERT.

Referenced by GetTypeId().

+ Here is the call graph for this function:
+ Here is the caller graph for this function:

◆ SetMaxSupportedTxSpatialStreams()

void ns3::WifiPhy::SetMaxSupportedTxSpatialStreams ( uint8_t  streams)
Parameters
streamsthe maximum number of supported TX spatial streams.

Definition at line 1377 of file wifi-phy.cc.

References ConfigureHtDeviceMcsSet(), GetNumberOfAntennas(), ns3::Callback< R, T1, T2, T3, T4, T5, T6, T7, T8, T9 >::IsNull(), m_capabilitiesChangedCallback, m_txSpatialStreams, and NS_ASSERT.

Referenced by GetTypeId().

+ Here is the call graph for this function:
+ Here is the caller graph for this function:

◆ SetMobility()

void ns3::WifiPhy::SetMobility ( const Ptr< MobilityModel mobility)

assign a mobility model to this device

This method allows a user to specify a mobility model that should be associated with this physical layer. Calling this method is optional and only necessary if the user wants to override the mobility model that is aggregated to the node.

Parameters
mobilitythe mobility model this PHY is associated with

Definition at line 743 of file wifi-phy.cc.

References m_mobility, and third::mobility.

Referenced by Bug2831TestCase::DoRun(), PsrExperiment::Run(), InterferenceExperiment::Run(), CollisionExperiment::Run(), and ns3::WifiSpectrumPhyInterface::SetMobility().

+ Here is the caller graph for this function:

◆ SetNTxPower()

void ns3::WifiPhy::SetNTxPower ( uint8_t  n)

Sets the number of transmission power levels available between the minimum level and the maximum level.

Transmission power levels are equally separated (in dBm) with the minimum and the maximum included.

Parameters
nthe number of available levels

Definition at line 573 of file wifi-phy.cc.

References m_nTxPower, sample-rng-plot::n, and NS_LOG_FUNCTION.

◆ SetNumberOfAntennas()

void ns3::WifiPhy::SetNumberOfAntennas ( uint8_t  antennas)
Parameters
antennasthe number of antennas on this node.

Definition at line 1363 of file wifi-phy.cc.

References m_interference, m_numberOfAntennas, NS_ASSERT_MSG(), and ns3::InterferenceHelper::SetNumberOfReceiveAntennas().

Referenced by GetTypeId().

+ Here is the call graph for this function:
+ Here is the caller graph for this function:

◆ SetOffMode()

void ns3::WifiPhy::SetOffMode ( void  )

Put in off mode.

Definition at line 1669 of file wifi-phy.cc.

References ns3::EventId::Cancel(), m_channelAccessRequested, m_endPlcpRxEvent, m_endPreambleDetectionEvent, m_endRxEvent, m_powerRestricted, m_state, and NS_LOG_FUNCTION.

Referenced by ns3::WifiRadioEnergyModelHelper::DoInstall().

+ Here is the call graph for this function:
+ Here is the caller graph for this function:

◆ SetPostReceptionErrorModel()

void ns3::WifiPhy::SetPostReceptionErrorModel ( const Ptr< ErrorModel em)

Attach a receive ErrorModel to the WifiPhy.

The WifiPhy may optionally include an ErrorModel in the packet receive chain. The error model is additive to any modulation-based error model based on SNR, and is typically used to force specific packet losses or for testing purposes.

Parameters
emPtr to the ErrorModel.

Definition at line 769 of file wifi-phy.cc.

References m_postReceptionErrorModel, and NS_LOG_FUNCTION.

◆ SetPreambleDetectionModel()

void ns3::WifiPhy::SetPreambleDetectionModel ( const Ptr< PreambleDetectionModel preambleDetectionModel)

Sets the preamble detection model.

Parameters
preambleDetectionModelthe preamble detection model

Definition at line 782 of file wifi-phy.cc.

References m_preambleDetectionModel.

Referenced by TestThresholdPreambleDetectionWithoutFrameCapture::DoSetup(), TestThresholdPreambleDetectionWithFrameCapture::DoSetup(), TestSimpleFrameCaptureModel::DoSetup(), and TestAmpduReception::DoSetup().

+ Here is the caller graph for this function:

◆ SetReceiveErrorCallback()

void ns3::WifiPhy::SetReceiveErrorCallback ( RxErrorCallback  callback)
Parameters
callbackthe callback to invoke upon erroneous packet reception.

Definition at line 455 of file wifi-phy.cc.

References m_state.

Referenced by SpectrumWifiPhyBasicTest::DoSetup(), TestThresholdPreambleDetectionWithoutFrameCapture::DoSetup(), WifiPhyThresholdsTest::DoSetup(), TestThresholdPreambleDetectionWithFrameCapture::DoSetup(), TestAmpduReception::DoSetup(), ns3::MacLow::ResetPhy(), and ns3::MacLow::SetPhy().

+ Here is the caller graph for this function:

◆ SetReceiveOkCallback()

void ns3::WifiPhy::SetReceiveOkCallback ( RxOkCallback  callback)

◆ SetRxGain()

void ns3::WifiPhy::SetRxGain ( double  gain)

Sets the reception gain (dB).

Parameters
gainthe reception gain in dB

Definition at line 599 of file wifi-phy.cc.

References m_rxGainDb, and NS_LOG_FUNCTION.

Referenced by GetTypeId().

+ Here is the caller graph for this function:

◆ SetRxNoiseFigure()

void ns3::WifiPhy::SetRxNoiseFigure ( double  noiseFigureDb)

Sets the RX loss (dB) in the Signal-to-Noise-Ratio due to non-idealities in the receiver.

Parameters
noiseFigureDbnoise figure in dB

Definition at line 539 of file wifi-phy.cc.

References ns3::DbToRatio(), GetNumberOfAntennas(), m_interference, NS_LOG_FUNCTION, ns3::InterferenceHelper::SetNoiseFigure(), and ns3::InterferenceHelper::SetNumberOfReceiveAntennas().

Referenced by GetTypeId().

+ Here is the call graph for this function:
+ Here is the caller graph for this function:

◆ SetRxSensitivity()

void ns3::WifiPhy::SetRxSensitivity ( double  threshold)

Sets the receive sensitivity threshold (dBm).

The energy of a received signal should be higher than this threshold to allow the PHY layer to detect the signal.

Parameters
thresholdthe receive sensitivity threshold in dBm

Definition at line 513 of file wifi-phy.cc.

References ns3::DbmToW(), m_rxSensitivityW, and NS_LOG_FUNCTION.

Referenced by GetTypeId(), and SetEdThreshold().

+ Here is the call graph for this function:
+ Here is the caller graph for this function:

◆ SetShortGuardInterval()

void ns3::WifiPhy::SetShortGuardInterval ( bool  shortGuardInterval)

Enable or disable support for HT/VHT short guard interval.

Parameters
shortGuardIntervalEnable or disable support for short guard interval
Deprecated:

Definition at line 643 of file wifi-phy.cc.

References GetDevice(), ns3::WifiNetDevice::GetHtConfiguration(), m_shortGuardInterval, and NS_LOG_FUNCTION.

Referenced by GetTypeId().

+ Here is the call graph for this function:
+ Here is the caller graph for this function:

◆ SetShortPlcpPreambleSupported()

void ns3::WifiPhy::SetShortPlcpPreambleSupported ( bool  preamble)

Enable or disable short PLCP preamble.

Parameters
preamblesets whether short PLCP preamble is supported or not

Definition at line 706 of file wifi-phy.cc.

References m_shortPreamble, and NS_LOG_FUNCTION.

Referenced by GetTypeId().

+ Here is the caller graph for this function:

◆ SetSleepMode()

void ns3::WifiPhy::SetSleepMode ( void  )

Put in sleep mode.

Definition at line 1635 of file wifi-phy.cc.

References CCA_BUSY, GetDelayUntilIdle(), IDLE, m_channelAccessRequested, m_powerRestricted, m_state, NS_ASSERT, NS_LOG_DEBUG, NS_LOG_FUNCTION, RX, ns3::Simulator::Schedule(), SLEEP, SWITCHING, and TX.

+ Here is the call graph for this function:

◆ SetTxGain()

void ns3::WifiPhy::SetTxGain ( double  gain)

Sets the transmission gain (dB).

Parameters
gainthe transmission gain in dB

Definition at line 586 of file wifi-phy.cc.

References m_txGainDb, and NS_LOG_FUNCTION.

Referenced by GetTypeId().

+ Here is the caller graph for this function:

◆ SetTxPowerEnd()

void ns3::WifiPhy::SetTxPowerEnd ( double  end)

Sets the maximum available transmission power level (dBm).

Parameters
endthe maximum transmission power level (dBm)

Definition at line 560 of file wifi-phy.cc.

References m_txPowerEndDbm, and NS_LOG_FUNCTION.

Referenced by GetTypeId(), and InterferenceExperiment::Run().

+ Here is the caller graph for this function:

◆ SetTxPowerStart()

void ns3::WifiPhy::SetTxPowerStart ( double  start)

Sets the minimum available transmission power level (dBm).

Parameters
startthe minimum transmission power level (dBm)

Definition at line 547 of file wifi-phy.cc.

References m_txPowerBaseDbm, NS_LOG_FUNCTION, and visualizer.core::start().

Referenced by GetTypeId(), and InterferenceExperiment::Run().

+ Here is the call graph for this function:
+ Here is the caller graph for this function:

◆ SetWifiRadioEnergyModel()

void ns3::WifiPhy::SetWifiRadioEnergyModel ( const Ptr< WifiRadioEnergyModel wifiRadioEnergyModel)

Sets the wifi radio energy model.

Parameters
wifiRadioEnergyModelthe wifi radio energy model

Definition at line 788 of file wifi-phy.cc.

References m_wifiRadioEnergyModel.

Referenced by ns3::WifiRadioEnergyModelHelper::DoInstall().

+ Here is the caller graph for this function:

◆ StartReceiveHeader()

void ns3::WifiPhy::StartReceiveHeader ( Ptr< Event event,
Time  rxDuration 
)

◆ StartReceivePayload()

void ns3::WifiPhy::StartReceivePayload ( Ptr< Event event)

◆ StartReceivePreamble()

void ns3::WifiPhy::StartReceivePreamble ( Ptr< Packet packet,
double  rxPowerW,
Time  rxDuration 
)

Start receiving the PHY preamble of a packet (i.e.

the first bit of the preamble has arrived).

Parameters
packetthe arriving packet
rxPowerWthe receive power in W
rxDurationthe duration needed for the reception of the packet

Definition at line 2744 of file wifi-phy.cc.

References AbortCurrentReception(), ns3::InterferenceHelper::Add(), CCA_BUSY, ns3::FRAME_CAPTURE_PACKET_SWITCH, ns3::HtSigHeader::GetAggregation(), ns3::HeSigHeader::GetBssColor(), ns3::HtSigHeader::GetChannelWidth(), ns3::VhtSigHeader::GetChannelWidth(), ns3::HeSigHeader::GetChannelWidth(), GetChannelWidth(), ns3::WifiMode::GetDataRate(), ns3::WifiPhyTag::GetFrameComplete(), ns3::HeSigHeader::GetGuardInterval(), ns3::HtSigHeader::GetMcs(), ns3::HeSigHeader::GetMcs(), GetMcs(), ns3::WifiMode::GetMcsValue(), ns3::WifiTxVector::GetMode(), GetMode(), ns3::WifiTxVector::GetModeInitialized(), ns3::WifiPhyTag::GetModulation(), ns3::WifiMode::GetModulationClass(), GetNMcs(), GetNModes(), ns3::VhtSigHeader::GetNStreams(), ns3::HeSigHeader::GetNStreams(), ns3::WifiPhyTag::GetPreambleType(), ns3::DsssSigHeader::GetRate(), ns3::LSigHeader::GetRate(), ns3::HtSigHeader::GetShortGuardInterval(), ns3::VhtSigHeader::GetShortGuardInterval(), ns3::VhtSigHeader::GetSuMcs(), IDLE, ns3::IsAmpdu(), m_currentEvent, m_frameCaptureModel, m_interference, m_state, m_timeLastPreambleDetected, MaybeCcaBusyDuration(), ns3::NOT_ALLOWED, NotifyRxDrop(), ns3::Simulator::Now(), NS_ASSERT, NS_FATAL_ERROR, NS_LOG_DEBUG, NS_LOG_FUNCTION, OFF, ns3::Packet::RemoveHeader(), ns3::Packet::RemovePacketTag(), RX, ns3::WifiTxVector::SetAggregation(), ns3::WifiTxVector::SetBssColor(), ns3::WifiTxVector::SetChannelWidth(), ns3::WifiTxVector::SetGuardInterval(), ns3::WifiTxVector::SetMode(), ns3::VhtSigHeader::SetMuFlag(), ns3::HeSigHeader::SetMuFlag(), ns3::WifiTxVector::SetNss(), ns3::WifiTxVector::SetPreambleType(), SLEEP, StartRx(), SWITCHING, TX, ns3::UNSUPPORTED_SETTINGS, ns3::WIFI_MOD_CLASS_DSSS, ns3::WIFI_MOD_CLASS_HE, ns3::WIFI_MOD_CLASS_HR_DSSS, ns3::WIFI_MOD_CLASS_HT, ns3::WIFI_MOD_CLASS_VHT, ns3::WIFI_PREAMBLE_HE_MU, ns3::WIFI_PREAMBLE_HT_GF, and ns3::WIFI_PREAMBLE_VHT_MU.

Referenced by ns3::SpectrumWifiPhy::StartRx().

+ Here is the call graph for this function:
+ Here is the caller graph for this function:

◆ StartRx()

void ns3::WifiPhy::StartRx ( Ptr< Event event,
double  rxPowerW,
Time  rxDuration 
)
private

Starting receiving the packet after having detected the medium is idle or after a reception switch.

Parameters
eventthe corresponding event of the first time the packet arrives (also storing packet and TxVector information)
rxPowerWthe receive power in W
rxDurationthe duration needed for the reception of the packet

Definition at line 4223 of file wifi-phy.cc.

References ns3::EventId::Cancel(), GetPreambleDetectionDuration(), ns3::EventId::IsRunning(), m_currentEvent, m_endPreambleDetectionEvent, m_frameCaptureModel, m_interference, ns3::NOT_ALLOWED, NotifyRxDrop(), ns3::InterferenceHelper::NotifyRxEnd(), ns3::InterferenceHelper::NotifyRxStart(), NS_LOG_DEBUG, NS_LOG_FUNCTION, ns3::PREAMBLE_DETECTION_PACKET_SWITCH, ns3::Simulator::Schedule(), and StartReceiveHeader().

Referenced by StartReceivePreamble().

+ Here is the call graph for this function:
+ Here is the caller graph for this function:

◆ StartTx()

virtual void ns3::WifiPhy::StartTx ( Ptr< Packet packet,
WifiTxVector  txVector,
Time  txDuration 
)
pure virtual
Parameters
packetthe packet to send
txVectorthe TXVECTOR that has tx parameters such as mode, the transmission mode to use to send this packet, and txPowerLevel, a power level to use to send this packet. The real transmission power is calculated as txPowerMin + txPowerLevel * (txPowerMax - txPowerMin) / nTxLevels
txDurationduration of the transmission.

Implemented in ns3::SpectrumWifiPhy, and ns3::YansWifiPhy.

Referenced by SendPacket().

+ Here is the caller graph for this function:

◆ SwitchMaybeToCcaBusy()

void ns3::WifiPhy::SwitchMaybeToCcaBusy ( void  )
protected

Check if Phy state should move to CCA busy state based on current state of interference tracker.

In this model, CCA becomes busy when the aggregation of all signals as tracked by the InterferenceHelper class is higher than the CcaEdThreshold

Definition at line 4150 of file wifi-phy.cc.

References ns3::Time::As(), ns3::InterferenceHelper::GetEnergyDuration(), ns3::Time::IsZero(), m_ccaEdThresholdW, m_interference, m_state, NS_LOG_DEBUG, NS_LOG_FUNCTION, and ns3::Time::S.

Referenced by ns3::SpectrumWifiPhy::StartRx().

+ Here is the call graph for this function:
+ Here is the caller graph for this function:

◆ UnregisterListener()

void ns3::WifiPhy::UnregisterListener ( WifiPhyListener listener)
Parameters
listenerthe listener to be unregistered

Remove the input listener from the list of objects to be notified of PHY-level events.

Definition at line 467 of file wifi-phy.cc.

References m_state.

Member Data Documentation

◆ m_bssMembershipSelectorSet

std::vector<uint8_t> ns3::WifiPhy::m_bssMembershipSelectorSet
private

◆ m_capabilitiesChangedCallback

Callback<void> ns3::WifiPhy::m_capabilitiesChangedCallback
private

◆ m_ccaEdThresholdW

double ns3::WifiPhy::m_ccaEdThresholdW
private

Clear channel assessment (CCA) threshold in watts.

Definition at line 1883 of file wifi-phy.h.

Referenced by GetCcaEdThreshold(), MaybeCcaBusyDuration(), ResumeFromOff(), ResumeFromSleep(), SetCcaEdThreshold(), and SwitchMaybeToCcaBusy().

◆ m_channelAccessRequested

bool ns3::WifiPhy::m_channelAccessRequested
private

◆ m_channelCenterFrequency

uint16_t ns3::WifiPhy::m_channelCenterFrequency
private

Center frequency in MHz.

Definition at line 1877 of file wifi-phy.h.

Referenced by GetFrequency(), SetChannelNumber(), and SetFrequency().

◆ m_channelNumber

uint8_t ns3::WifiPhy::m_channelNumber
private

Operating channel number.

Definition at line 1909 of file wifi-phy.h.

Referenced by GetChannelNumber(), SetChannelNumber(), and SetFrequency().

◆ m_channelSwitchDelay

Time ns3::WifiPhy::m_channelSwitchDelay
private

Time required to switch between channel.

Definition at line 1912 of file wifi-phy.h.

Referenced by GetChannelSwitchDelay(), and GetTypeId().

◆ m_channelToFrequencyWidth

WifiPhy::ChannelToFrequencyWidthMap ns3::WifiPhy::m_channelToFrequencyWidth
staticprivate

the channel to frequency width map

This table maintains the mapping of valid ChannelNumber to Frequency/ChannelWidth pairs.

If you want to make a channel applicable to all standards, then you may use the WIFI_PHY_STANDARD_UNSPECIFIED standard to represent this, as a wildcard. If you want to limit the configuration of a particular channel/frequency/width to a particular standard(s), then you can specify one or more such bindings.

Definition at line 1906 of file wifi-phy.h.

Referenced by DefineChannelNumber(), FindChannelNumberForFrequencyWidth(), and GetFrequencyWidthForChannelNumberStandard().

◆ m_channelWidth

uint16_t ns3::WifiPhy::m_channelWidth
private

Channel width.

Definition at line 1880 of file wifi-phy.h.

Referenced by GetChannelWidth(), SetChannelWidth(), and StartReceiveHeader().

◆ m_currentEvent

Ptr<Event> ns3::WifiPhy::m_currentEvent
private

Hold the current event.

Definition at line 1919 of file wifi-phy.h.

Referenced by AbortCurrentReception(), EndReceive(), ResetCca(), StartReceivePreamble(), and StartRx().

◆ m_device

Ptr<NetDevice> ns3::WifiPhy::m_device
private

Pointer to the device.

Definition at line 1916 of file wifi-phy.h.

Referenced by DoDispose(), GetDevice(), GetMobility(), and SetDevice().

◆ m_deviceMcsSet

WifiModeList ns3::WifiPhy::m_deviceMcsSet
private

the device MCS set

Definition at line 1871 of file wifi-phy.h.

Referenced by Configure80211ac(), Configure80211ax(), ConfigureHtDeviceMcsSet(), DoDispose(), GetMcs(), and GetNMcs().

◆ m_deviceRateSet

WifiModeList ns3::WifiPhy::m_deviceRateSet
private

This vector holds the set of transmission modes that this WifiPhy(-derived class) can support.

In conversation we call this the DeviceRateSet (not a term you'll find in the standard), and it is a superset of standard-defined parameters such as the OperationalRateSet, and the BSSBasicRateSet (which, themselves, have a superset/subset relationship).

Mandatory rates relevant to this WifiPhy can be found by iterating over this vector looking for WifiMode objects for which WifiMode::IsMandatory() is true.

A quick note is appropriate here (well, here is as good a place as any I can find)...

In the standard there is no text that explicitly precludes production of a device that does not support some rates that are mandatory (according to the standard) for PHYs that the device happens to fully or partially support.

This approach is taken by some devices which choose to only support, for example, 6 and 9 Mbps ERP-OFDM rates for cost and power consumption reasons (i.e., these devices don't need to be designed for and waste current on the increased linearity requirement of higher-order constellations when 6 and 9 Mbps more than meet their data requirements). The wording of the standard allows such devices to have an OperationalRateSet which includes 6 and 9 Mbps ERP-OFDM rates, despite 12 and 24 Mbps being "mandatory" rates for the ERP-OFDM PHY.

Now this doesn't actually have any impact on code, yet. It is, however, something that we need to keep in mind for the future. Basically, the key point is that we can't be making assumptions like "the Operational Rate Set will contain all the mandatory rates".

Definition at line 1870 of file wifi-phy.h.

Referenced by Configure80211_10Mhz(), Configure80211_5Mhz(), Configure80211a(), Configure80211b(), Configure80211g(), ConfigureHolland(), DoDispose(), GetMode(), and GetNModes().

◆ m_endPlcpRxEvent

EventId ns3::WifiPhy::m_endPlcpRxEvent
protected

◆ m_endPreambleDetectionEvent

EventId ns3::WifiPhy::m_endPreambleDetectionEvent
protected

the end of preamble detection event

Definition at line 1619 of file wifi-phy.h.

Referenced by AbortCurrentReception(), DoChannelSwitch(), DoDispose(), DoFrequencySwitch(), SendPacket(), SetOffMode(), and StartRx().

◆ m_endRxEvent

EventId ns3::WifiPhy::m_endRxEvent
protected

the end of receive event

Definition at line 1617 of file wifi-phy.h.

Referenced by AbortCurrentReception(), DoChannelSwitch(), DoDispose(), DoFrequencySwitch(), SendPacket(), SetOffMode(), and StartReceivePayload().

◆ m_frameCaptureModel

Ptr<FrameCaptureModel> ns3::WifiPhy::m_frameCaptureModel
private

Frame capture model.

Definition at line 1920 of file wifi-phy.h.

Referenced by GetTypeId(), SetFrameCaptureModel(), StartReceivePreamble(), and StartRx().

◆ m_frequencyChannelNumberInitialized

bool ns3::WifiPhy::m_frequencyChannelNumberInitialized
private

Store initialization state.

Definition at line 1879 of file wifi-phy.h.

Referenced by ConfigureStandard(), DoInitialize(), and InitializeFrequencyChannelNumber().

◆ m_greenfield

bool ns3::WifiPhy::m_greenfield
private

Flag if GreenField format is supported (deprecated)

Definition at line 1895 of file wifi-phy.h.

Referenced by GetGreenfield(), SetDevice(), and SetGreenfield().

◆ m_guardInterval

Time ns3::WifiPhy::m_guardInterval
private

Supported HE guard interval (deprecated)

Definition at line 1899 of file wifi-phy.h.

Referenced by GetGuardInterval(), SetDevice(), and SetGuardInterval().

◆ m_initialChannelNumber

uint8_t ns3::WifiPhy::m_initialChannelNumber
private

Initial channel number.

Definition at line 1910 of file wifi-phy.h.

Referenced by InitializeFrequencyChannelNumber(), and SetChannelNumber().

◆ m_initialFrequency

uint16_t ns3::WifiPhy::m_initialFrequency
private

Store frequency until initialization.

Definition at line 1878 of file wifi-phy.h.

Referenced by InitializeFrequencyChannelNumber(), and SetFrequency().

◆ m_interference

◆ m_isConstructed

bool ns3::WifiPhy::m_isConstructed
private

true when ready to set frequency

Definition at line 1876 of file wifi-phy.h.

Referenced by ConfigureStandard(), DoInitialize(), SetChannelNumber(), and SetFrequency().

◆ m_mobility

Ptr<MobilityModel> ns3::WifiPhy::m_mobility
private

Pointer to the mobility model.

Definition at line 1917 of file wifi-phy.h.

Referenced by DoDispose(), GetMobility(), and SetMobility().

◆ m_nTxPower

uint8_t ns3::WifiPhy::m_nTxPower
private

Number of available transmission power levels.

Definition at line 1888 of file wifi-phy.h.

Referenced by GetNTxPower(), GetPowerDbm(), GetTypeId(), and SetNTxPower().

◆ m_numberOfAntennas

uint8_t ns3::WifiPhy::m_numberOfAntennas
private

Number of transmitters.

Definition at line 1901 of file wifi-phy.h.

Referenced by GetNumberOfAntennas(), and SetNumberOfAntennas().

◆ m_phyEndOfHePreambleTrace

TracedCallback<HePreambleParameters> ns3::WifiPhy::m_phyEndOfHePreambleTrace
private

A trace source that indiates the end of both HE SIG fields as well as training fields for received 802.11ax packets.

See also
class CallBackTraceSource

Definition at line 1832 of file wifi-phy.h.

Referenced by GetTypeId(), and NotifyEndOfHePreamble().

◆ m_phyMonitorSniffRxTrace

TracedCallback<Ptr<const Packet>, uint16_t, WifiTxVector, MpduInfo, SignalNoiseDbm> ns3::WifiPhy::m_phyMonitorSniffRxTrace
private

A trace source that emulates a wifi device in monitor mode sniffing a packet being received.

As a reference with the real world, firing this trace corresponds in the madwifi driver to calling the function ieee80211_input_monitor()

See also
class CallBackTraceSource
Todo:
WifiTxVector and signalNoiseDbm should be be passed as const references because of their sizes.

Definition at line 1811 of file wifi-phy.h.

Referenced by GetTypeId(), and NotifyMonitorSniffRx().

◆ m_phyMonitorSniffTxTrace

TracedCallback<Ptr<const Packet>, uint16_t, WifiTxVector, MpduInfo> ns3::WifiPhy::m_phyMonitorSniffTxTrace
private

A trace source that emulates a wifi device in monitor mode sniffing a packet being transmitted.

As a reference with the real world, firing this trace corresponds in the madwifi driver to calling the function ieee80211_input_monitor()

See also
class CallBackTraceSource
Todo:
WifiTxVector should be passed by const reference because of its size.

Definition at line 1825 of file wifi-phy.h.

Referenced by GetTypeId(), and NotifyMonitorSniffTx().

◆ m_phyRxBeginTrace

TracedCallback<Ptr<const Packet> > ns3::WifiPhy::m_phyRxBeginTrace
private

The trace source fired when a packet begins the reception process from the medium.

See also
class CallBackTraceSource

Definition at line 1782 of file wifi-phy.h.

Referenced by GetTypeId(), and NotifyRxBegin().

◆ m_phyRxDropTrace

TracedCallback<Ptr<const Packet>, WifiPhyRxfailureReason > ns3::WifiPhy::m_phyRxDropTrace
private

The trace source fired when the phy layer drops a packet it has received.

See also
class CallBackTraceSource

Definition at line 1797 of file wifi-phy.h.

Referenced by GetTypeId(), and NotifyRxDrop().

◆ m_phyRxEndTrace

TracedCallback<Ptr<const Packet> > ns3::WifiPhy::m_phyRxEndTrace
private

The trace source fired when a packet ends the reception process from the medium.

See also
class CallBackTraceSource

Definition at line 1790 of file wifi-phy.h.

Referenced by GetTypeId(), and NotifyRxEnd().

◆ m_phyTxBeginTrace

TracedCallback<Ptr<const Packet>, double > ns3::WifiPhy::m_phyTxBeginTrace
private

The trace source fired when a packet begins the transmission process on the medium.

See also
class CallBackTraceSource

Definition at line 1758 of file wifi-phy.h.

Referenced by GetTypeId(), and NotifyTxBegin().

◆ m_phyTxDropTrace

TracedCallback<Ptr<const Packet> > ns3::WifiPhy::m_phyTxDropTrace
private

The trace source fired when the phy layer drops a packet as it tries to transmit it.

See also
class CallBackTraceSource

Definition at line 1774 of file wifi-phy.h.

Referenced by GetTypeId(), and NotifyTxDrop().

◆ m_phyTxEndTrace

TracedCallback<Ptr<const Packet> > ns3::WifiPhy::m_phyTxEndTrace
private

The trace source fired when a packet ends the transmission process on the medium.

See also
class CallBackTraceSource

Definition at line 1766 of file wifi-phy.h.

Referenced by GetTypeId(), and NotifyTxEnd().

◆ m_postReceptionErrorModel

Ptr<ErrorModel> ns3::WifiPhy::m_postReceptionErrorModel
private

Error model for receive packet events.

Definition at line 1923 of file wifi-phy.h.

Referenced by DoDispose(), GetReceptionStatus(), GetTypeId(), and SetPostReceptionErrorModel().

◆ m_powerRestricted

bool ns3::WifiPhy::m_powerRestricted
private

Flag whether transmit power is retricted by OBSS PD SR.

Definition at line 1890 of file wifi-phy.h.

Referenced by DoChannelSwitch(), DoFrequencySwitch(), EndReceiveInterBss(), GetTxPowerForTransmission(), ResetCca(), SendPacket(), SetOffMode(), and SetSleepMode().

◆ m_preambleDetectionModel

Ptr<PreambleDetectionModel> ns3::WifiPhy::m_preambleDetectionModel
private

Preamble detection model.

Definition at line 1921 of file wifi-phy.h.

Referenced by GetTypeId(), SetPreambleDetectionModel(), and StartReceiveHeader().

◆ m_random

Ptr<UniformRandomVariable> ns3::WifiPhy::m_random
protected

Provides uniform random variables.

Definition at line 1611 of file wifi-phy.h.

Referenced by AssignStreams(), ContinueReceiveHeader(), GetReceptionStatus(), StartReceivePayload(), and WifiPhy().

◆ m_rxGainDb

double ns3::WifiPhy::m_rxGainDb
private

Reception gain (dB)

Definition at line 1885 of file wifi-phy.h.

Referenced by GetRxGain(), and SetRxGain().

◆ m_rxMpduReferenceNumber

uint32_t ns3::WifiPhy::m_rxMpduReferenceNumber
protected

A-MPDU reference number to identify all received subframes belonging to the same received A-MPDU.

Definition at line 1615 of file wifi-phy.h.

Referenced by NotifyMonitorSniffRx().

◆ m_rxSensitivityW

double ns3::WifiPhy::m_rxSensitivityW
private

Receive sensitivity threshold in watts.

Definition at line 1882 of file wifi-phy.h.

Referenced by GetRxSensitivity(), and SetRxSensitivity().

◆ m_rxSpatialStreams

uint8_t ns3::WifiPhy::m_rxSpatialStreams
private

Number of supported RX spatial streams.

Definition at line 1903 of file wifi-phy.h.

Referenced by GetMaxSupportedRxSpatialStreams(), and SetMaxSupportedRxSpatialStreams().

◆ m_shortGuardInterval

bool ns3::WifiPhy::m_shortGuardInterval
private

Flag if HT/VHT short guard interval is supported (deprecated)

Definition at line 1896 of file wifi-phy.h.

Referenced by GetShortGuardInterval(), SetDevice(), and SetShortGuardInterval().

◆ m_shortPreamble

bool ns3::WifiPhy::m_shortPreamble
private

Flag if short PLCP preamble is supported.

Definition at line 1897 of file wifi-phy.h.

Referenced by GetShortPlcpPreambleSupported(), and SetShortPlcpPreambleSupported().

◆ m_standard

WifiPhyStandard ns3::WifiPhy::m_standard
private

WifiPhyStandard.

Definition at line 1875 of file wifi-phy.h.

Referenced by ConfigureStandard(), and GetStandard().

◆ m_state

◆ m_supportedChannelWidthSet

std::vector<uint16_t> ns3::WifiPhy::m_supportedChannelWidthSet
private

Supported channel width.

Definition at line 1908 of file wifi-phy.h.

Referenced by AddSupportedChannelWidth(), and GetSupportedChannelWidthSet().

◆ m_timeLastPreambleDetected

Time ns3::WifiPhy::m_timeLastPreambleDetected
private

Record the time the last preamble was detected.

Definition at line 1924 of file wifi-phy.h.

Referenced by StartReceiveHeader(), and StartReceivePreamble().

◆ m_totalAmpduNumSymbols

double ns3::WifiPhy::m_totalAmpduNumSymbols
private

Number of symbols previously transmitted for the MPDUs in an A-MPDU, used for the computation of the number of symbols needed for the last MPDU in the A-MPDU.

Definition at line 1914 of file wifi-phy.h.

Referenced by GetPayloadDuration().

◆ m_totalAmpduSize

uint32_t ns3::WifiPhy::m_totalAmpduSize
private

Total size of the previously transmitted MPDUs in an A-MPDU, used for the computation of the number of symbols needed for the last MPDU in the A-MPDU.

Definition at line 1913 of file wifi-phy.h.

Referenced by GetPayloadDuration().

◆ m_txGainDb

double ns3::WifiPhy::m_txGainDb
private

Transmission gain (dB)

Definition at line 1884 of file wifi-phy.h.

Referenced by GetTxGain(), and SetTxGain().

◆ m_txMpduReferenceNumber

uint32_t ns3::WifiPhy::m_txMpduReferenceNumber
protected

A-MPDU reference number to identify all transmitted subframes belonging to the same received A-MPDU.

Definition at line 1614 of file wifi-phy.h.

Referenced by NotifyMonitorSniffTx().

◆ m_txPowerBaseDbm

double ns3::WifiPhy::m_txPowerBaseDbm
private

Minimum transmission power (dBm)

Definition at line 1886 of file wifi-phy.h.

Referenced by GetPowerDbm(), GetTxPowerStart(), and SetTxPowerStart().

◆ m_txPowerEndDbm

double ns3::WifiPhy::m_txPowerEndDbm
private

Maximum transmission power (dBm)

Definition at line 1887 of file wifi-phy.h.

Referenced by GetPowerDbm(), GetTxPowerEnd(), and SetTxPowerEnd().

◆ m_txPowerMaxMimo

double ns3::WifiPhy::m_txPowerMaxMimo
private

MIMO maximum transmit power due to OBSS PD SR power restriction.

Definition at line 1892 of file wifi-phy.h.

Referenced by GetTxPowerForTransmission(), and ResetCca().

◆ m_txPowerMaxSiso

double ns3::WifiPhy::m_txPowerMaxSiso
private

SISO maximum transmit power due to OBSS PD SR power restriction.

Definition at line 1891 of file wifi-phy.h.

Referenced by GetTxPowerForTransmission(), and ResetCca().

◆ m_txSpatialStreams

uint8_t ns3::WifiPhy::m_txSpatialStreams
private

Number of supported TX spatial streams.

Definition at line 1902 of file wifi-phy.h.

Referenced by GetMaxSupportedTxSpatialStreams(), and SetMaxSupportedTxSpatialStreams().

◆ m_wifiRadioEnergyModel

Ptr<WifiRadioEnergyModel> ns3::WifiPhy::m_wifiRadioEnergyModel
private

Wifi radio energy model.

Definition at line 1922 of file wifi-phy.h.

Referenced by DoDispose(), SendPacket(), and SetWifiRadioEnergyModel().


The documentation for this class was generated from the following files: