LTE RLC Unacknowledged Mode (UM), see 3GPP TS 36.322. More...
#include "lte-rlc-um.h"
Inheritance diagram for ns3::LteRlcUm:
Collaboration diagram for ns3::LteRlcUm:Classes | |
| struct | TxPdu |
| Store an incoming (from layer above us) PDU, waiting to transmit it. More... | |
Public Member Functions | |
| LteRlcUm () | |
| virtual | ~LteRlcUm () |
| virtual void | DoDispose () |
| Destructor implementation. More... | |
| virtual void | DoNotifyHarqDeliveryFailure () |
| Notify HARQ delivery failure. More... | |
| virtual void | DoNotifyTxOpportunity (LteMacSapUser::TxOpportunityParameters txOpParams) |
| MAC SAP. More... | |
| virtual void | DoReceivePdu (LteMacSapUser::ReceivePduParameters rxPduParams) |
| Receive PDU function. More... | |
| virtual void | DoTransmitPdcpPdu (Ptr< Packet > p) |
| RLC SAP. More... | |
Public Member Functions inherited from ns3::LteRlc | |
| LteRlc () | |
| virtual | ~LteRlc () |
| LteMacSapUser * | GetLteMacSapUser () |
| LteRlcSapProvider * | GetLteRlcSapProvider () |
| void | SetLcId (uint8_t lcId) |
| void | SetLteMacSapProvider (LteMacSapProvider *s) |
| void | SetLteRlcSapUser (LteRlcSapUser *s) |
| void | SetRnti (uint16_t rnti) |
Public Member Functions inherited from ns3::Object | |
| Object () | |
| Constructor. More... | |
| virtual | ~Object () |
| Destructor. More... | |
| void | AggregateObject (Ptr< Object > other) |
| Aggregate two Objects together. More... | |
| void | Dispose (void) |
| Dispose of this Object. More... | |
| AggregateIterator | GetAggregateIterator (void) const |
| Get an iterator to the Objects aggregated to this one. More... | |
| virtual TypeId | GetInstanceTypeId (void) const |
| Get the most derived TypeId for this Object. More... | |
| template<typename T > | |
| Ptr< T > | GetObject (void) const |
| Get a pointer to the requested aggregated Object. More... | |
| template<typename T > | |
| Ptr< T > | GetObject (TypeId tid) const |
| Get a pointer to the requested aggregated Object by TypeId. More... | |
| template<> | |
| Ptr< Object > | GetObject () const |
| Specialization of () for objects of type ns3::Object. More... | |
| template<> | |
| Ptr< Object > | GetObject (TypeId tid) const |
| Specialization of (TypeId tid) for objects of type ns3::Object. More... | |
| void | Initialize (void) |
| Invoke DoInitialize on all Objects aggregated to this one. More... | |
| bool | IsInitialized (void) const |
| Check if the object has been initialized. More... | |
Public Member Functions inherited from ns3::SimpleRefCount< Object, ObjectBase, ObjectDeleter > | |
| SimpleRefCount () | |
| Default constructor. More... | |
| SimpleRefCount (const SimpleRefCount &o) | |
| Copy constructor. More... | |
| uint32_t | GetReferenceCount (void) const |
| Get the reference count of the object. More... | |
| SimpleRefCount & | operator= (const SimpleRefCount &o) |
| Assignment operator. More... | |
| void | Ref (void) const |
| Increment the reference count. More... | |
| void | Unref (void) const |
| Decrement the reference count. More... | |
Public Member Functions inherited from ns3::ObjectBase | |
| virtual | ~ObjectBase () |
| Virtual destructor. More... | |
| void | GetAttribute (std::string name, AttributeValue &value) const |
| Get the value of an attribute, raising fatal errors if unsuccessful. More... | |
| bool | GetAttributeFailSafe (std::string name, AttributeValue &value) const |
| Get the value of an attribute without raising erros. More... | |
| void | SetAttribute (std::string name, const AttributeValue &value) |
| Set a single attribute, raising fatal errors if unsuccessful. More... | |
| bool | SetAttributeFailSafe (std::string name, const AttributeValue &value) |
| Set a single attribute without raising errors. More... | |
| bool | TraceConnect (std::string name, std::string context, const CallbackBase &cb) |
| Connect a TraceSource to a Callback with a context. More... | |
| bool | TraceConnectWithoutContext (std::string name, const CallbackBase &cb) |
| Connect a TraceSource to a Callback without a context. More... | |
| bool | TraceDisconnect (std::string name, std::string context, const CallbackBase &cb) |
| Disconnect from a TraceSource a Callback previously connected with a context. More... | |
| bool | TraceDisconnectWithoutContext (std::string name, const CallbackBase &cb) |
| Disconnect from a TraceSource a Callback previously connected without a context. More... | |
Static Public Member Functions | |
| static TypeId | GetTypeId (void) |
| Get the type ID. More... | |
Static Public Member Functions inherited from ns3::LteRlc | |
| static TypeId | GetTypeId (void) |
| Get the type ID. More... | |
Static Public Member Functions inherited from ns3::Object | |
| static TypeId | GetTypeId (void) |
| Register this type. More... | |
Static Public Member Functions inherited from ns3::ObjectBase | |
| static TypeId | GetTypeId (void) |
| Get the type ID. More... | |
Private Types | |
| enum | ReassemblingState_t { NONE = 0, WAITING_S0_FULL = 1, WAITING_SI_SF = 2 } |
| Reassembling state. More... | |
Private Member Functions | |
| void | DoReportBufferStatus () |
| Report buffer status. More... | |
| void | ExpireRbsTimer (void) |
| Expire RBS timer. More... | |
| void | ExpireReorderingTimer (void) |
| Expire reordering timer. More... | |
| bool | IsInsideReorderingWindow (SequenceNumber10 seqNumber) |
| Is inside reordering window function. More... | |
| void | ReassembleAndDeliver (Ptr< Packet > packet) |
| Reassemble and deliver function. More... | |
| void | ReassembleOutsideWindow (void) |
| Reassemble outside window. More... | |
| void | ReassembleSnInterval (SequenceNumber10 lowSeqNumber, SequenceNumber10 highSeqNumber) |
| Reassemble SN interval function. More... | |
Private Attributes | |
| SequenceNumber10 | m_expectedSeqNumber |
| Expected Sequence Number. More... | |
| Ptr< Packet > | m_keepS0 |
| keep S0 More... | |
| uint32_t | m_maxTxBufferSize |
| maximum transmit buffer status More... | |
| EventId | m_rbsTimer |
| RBS timer. More... | |
| std::vector< Ptr< Packet > > | m_reasBuffer |
| Reassembling buffer. More... | |
| ReassemblingState_t | m_reassemblingState |
| reassembling state More... | |
| EventId | m_reorderingTimer |
| reordering timer More... | |
| Time | m_reorderingTimerValue |
| Timers. More... | |
| std::map< uint16_t, Ptr< Packet > > | m_rxBuffer |
| Reception buffer. More... | |
| std::list< Ptr< Packet > > | m_sdusBuffer |
| List of SDUs in a packet. More... | |
| SequenceNumber10 | m_sequenceNumber |
| State variables. More... | |
| std::vector< TxPdu > | m_txBuffer |
| Transmission buffer. More... | |
| uint32_t | m_txBufferSize |
| transmit buffer size More... | |
| SequenceNumber10 | m_vrUh |
| VR(UH) More... | |
| SequenceNumber10 | m_vrUr |
| VR(UR) More... | |
| SequenceNumber10 | m_vrUx |
| VR(UX) More... | |
| uint16_t | m_windowSize |
| Constants. More... | |
Additional Inherited Members | |
Public Types inherited from ns3::LteRlc | |
| typedef void(* | NotifyTxTracedCallback) (uint16_t rnti, uint8_t lcid, uint32_t bytes) |
| TracedCallback signature for NotifyTxOpportunity events. More... | |
| typedef void(* | ReceiveTracedCallback) (uint16_t rnti, uint8_t lcid, uint32_t bytes, uint64_t delay) |
| TracedCallback signature for. More... | |
Protected Member Functions inherited from ns3::Object | |
| Object (const Object &o) | |
| Copy an Object. More... | |
| virtual void | DoInitialize (void) |
| Initialize() implementation. More... | |
| virtual void | NotifyNewAggregate (void) |
| Notify all Objects aggregated to this one of a new Object being aggregated. More... | |
Protected Member Functions inherited from ns3::ObjectBase | |
| void | ConstructSelf (const AttributeConstructionList &attributes) |
| Complete construction of ObjectBase; invoked by derived classes. More... | |
| virtual void | NotifyConstructionCompleted (void) |
| Notifier called once the ObjectBase is fully constructed. More... | |
Protected Attributes inherited from ns3::LteRlc | |
| uint8_t | m_lcid |
| LCID. More... | |
| LteMacSapProvider * | m_macSapProvider |
| MAC SAP provider. More... | |
| LteMacSapUser * | m_macSapUser |
| MAC SAP user. More... | |
| LteRlcSapProvider * | m_rlcSapProvider |
| RLC SAP provider. More... | |
| LteRlcSapUser * | m_rlcSapUser |
| RLC SAP user. More... | |
| uint16_t | m_rnti |
| RNTI. More... | |
| TracedCallback< uint16_t, uint8_t, uint32_t, uint64_t > | m_rxPdu |
| Used to inform of a PDU reception from the MAC SAP user. More... | |
| TracedCallback< Ptr< const Packet > > | m_txDropTrace |
| The trace source fired when the RLC drops a packet before transmission. More... | |
| TracedCallback< uint16_t, uint8_t, uint32_t > | m_txPdu |
| Used to inform of a PDU delivery to the MAC SAP provider. More... | |
Related Functions inherited from ns3::ObjectBase | |
| static TypeId | GetObjectIid (void) |
| Ensure the TypeId for ObjectBase gets fully configured to anchor the inheritance tree properly. More... | |
LTE RLC Unacknowledged Mode (UM), see 3GPP TS 36.322.
ns3::LteRlcUm is accessible through the following paths with Config::Set and Config::Connect:
No TraceSources are defined for this type.
Size of this type is 344 bytes (on a 64-bit architecture).
Definition at line 35 of file lte-rlc-um.h.
|
private |
Reassembling state.
| Enumerator | |
|---|---|
| NONE | |
| WAITING_S0_FULL | |
| WAITING_SI_SF | |
Definition at line 151 of file lte-rlc-um.h.
| ns3::LteRlcUm::LteRlcUm | ( | ) |
Definition at line 35 of file lte-rlc-um.cc.
References m_reassemblingState, NS_LOG_FUNCTION, and WAITING_S0_FULL.
|
virtual |
Definition at line 49 of file lte-rlc-um.cc.
References NS_LOG_FUNCTION.
|
virtual |
Destructor implementation.
This method is called by Dispose() or by the Object's destructor, whichever comes first.
Subclasses are expected to implement their real destruction code in an overridden version of this method and chain up to their parent's implementation once they are done. i.e, for simplicity, the destructor of every subclass should be empty and its content should be moved to the associated DoDispose() method.
It is safe to call GetObject() from within this method.
Reimplemented from ns3::LteRlc.
Definition at line 76 of file lte-rlc-um.cc.
References ns3::EventId::Cancel(), ns3::LteRlc::DoDispose(), m_rbsTimer, m_reorderingTimer, and NS_LOG_FUNCTION.
Here is the call graph for this function:
|
virtual |
Notify HARQ delivery failure.
Implements ns3::LteRlc.
Definition at line 408 of file lte-rlc-um.cc.
References NS_LOG_FUNCTION.
|
virtual |
MAC SAP.
| txOpParams | the LteMacSapUser::TxOpportunityParameters |
Implements ns3::LteRlc.
Definition at line 128 of file lte-rlc-um.cc.
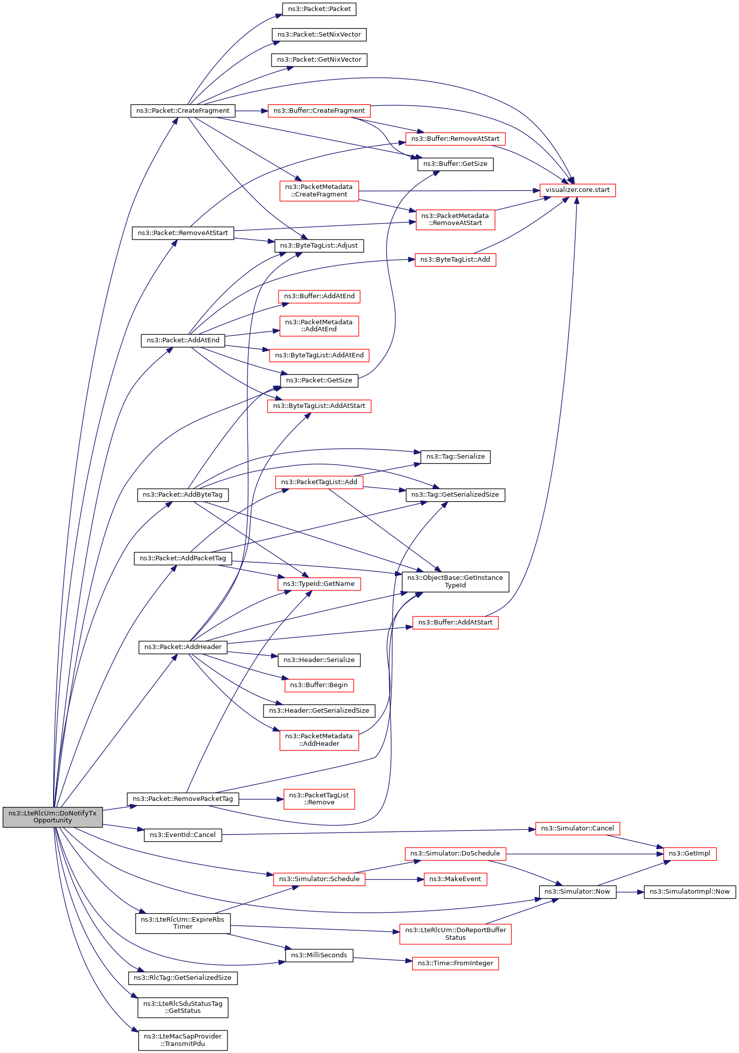
References ns3::Packet::AddAtEnd(), ns3::Packet::AddByteTag(), ns3::Packet::AddHeader(), ns3::Packet::AddPacketTag(), ns3::LteMacSapUser::TxOpportunityParameters::bytes, ns3::EventId::Cancel(), ns3::LteMacSapUser::TxOpportunityParameters::componentCarrierId, ns3::Packet::CreateFragment(), ns3::LteRlcHeader::DATA_FIELD_FOLLOWS, ns3::LteRlcHeader::E_LI_FIELDS_FOLLOWS, ExpireRbsTimer(), ns3::LteRlcHeader::FIRST_BYTE, ns3::LteRlcSduStatusTag::FIRST_SEGMENT, ns3::LteRlcSduStatusTag::FULL_SDU, ns3::RlcTag::GetSerializedSize(), ns3::Packet::GetSize(), ns3::LteRlcSduStatusTag::GetStatus(), ns3::LteMacSapUser::TxOpportunityParameters::harqId, ns3::LteRlcHeader::LAST_BYTE, ns3::LteRlcSduStatusTag::LAST_SEGMENT, ns3::LteMacSapUser::TxOpportunityParameters::layer, ns3::LteRlc::m_lcid, ns3::LteRlc::m_macSapProvider, m_rbsTimer, ns3::LteRlc::m_rnti, m_sequenceNumber, m_txBuffer, m_txBufferSize, ns3::LteRlc::m_txPdu, ns3::LteRlcSduStatusTag::MIDDLE_SEGMENT, ns3::MilliSeconds(), min, ns3::LteRlcHeader::NO_FIRST_BYTE, ns3::LteRlcHeader::NO_LAST_BYTE, ns3::Simulator::Now(), NS_ASSERT_MSG, NS_LOG_FUNCTION, NS_LOG_LOGIC, ns3::LteMacSapProvider::TransmitPduParameters::pdu, ns3::Packet::RemoveAtStart(), ns3::Packet::RemovePacketTag(), ns3::Simulator::Schedule(), and ns3::LteMacSapProvider::TransmitPdu().
Here is the call graph for this function:
|
virtual |
Receive PDU function.
| params | the LteMacSapUser::ReceivePduParameters |
Implements ns3::LteRlc.
Definition at line 414 of file lte-rlc-um.cc.
References ns3::EventId::Cancel(), ExpireReorderingTimer(), ns3::Packet::FindFirstMatchingByteTag(), ns3::Time::GetNanoSeconds(), ns3::Packet::GetSize(), ns3::SequenceNumber10::GetValue(), IsInsideReorderingWindow(), ns3::EventId::IsRunning(), ns3::LteRlc::m_lcid, m_reorderingTimer, m_reorderingTimerValue, ns3::LteRlc::m_rnti, m_rxBuffer, ns3::LteRlc::m_rxPdu, m_vrUh, m_vrUr, m_vrUx, m_windowSize, ns3::Simulator::Now(), NS_ASSERT_MSG, NS_LOG_FUNCTION, NS_LOG_LOGIC, ns3::LteMacSapUser::ReceivePduParameters::p, ns3::Packet::PeekHeader(), ReassembleOutsideWindow(), ReassembleSnInterval(), ns3::Simulator::Schedule(), and ns3::SequenceNumber10::SetModulusBase().
Here is the call graph for this function:
|
private |
Report buffer status.
Definition at line 1125 of file lte-rlc-um.cc.
References ns3::Time::GetMilliSeconds(), ns3::LteMacSapProvider::ReportBufferStatusParameters::lcid, ns3::LteRlc::m_lcid, ns3::LteRlc::m_macSapProvider, ns3::LteRlc::m_rnti, m_txBuffer, m_txBufferSize, ns3::Simulator::Now(), NS_LOG_LOGIC, ns3::LteMacSapProvider::ReportBufferStatus(), ns3::LteMacSapProvider::ReportBufferStatusParameters::retxQueueHolDelay, ns3::LteMacSapProvider::ReportBufferStatusParameters::retxQueueSize, ns3::LteMacSapProvider::ReportBufferStatusParameters::rnti, ns3::LteMacSapProvider::ReportBufferStatusParameters::statusPduSize, ns3::LteMacSapProvider::ReportBufferStatusParameters::txQueueHolDelay, and ns3::LteMacSapProvider::ReportBufferStatusParameters::txQueueSize.
Referenced by DoTransmitPdcpPdu(), and ExpireRbsTimer().
Here is the call graph for this function:
Here is the caller graph for this function:RLC SAP.
| p | packet |
Store PDCP PDU
Report Buffer Status
Implements ns3::LteRlc.
Definition at line 90 of file lte-rlc-um.cc.
References ns3::Packet::AddPacketTag(), ns3::EventId::Cancel(), DoReportBufferStatus(), ns3::LteRlcSduStatusTag::FULL_SDU, ns3::Packet::GetSize(), ns3::LteRlc::m_lcid, m_maxTxBufferSize, m_rbsTimer, ns3::LteRlc::m_rnti, m_txBuffer, m_txBufferSize, ns3::LteRlc::m_txDropTrace, ns3::Simulator::Now(), NS_LOG_FUNCTION, NS_LOG_LOGIC, and ns3::LteRlcSduStatusTag::SetStatus().
Here is the call graph for this function:
|
private |
Expire RBS timer.
Definition at line 1191 of file lte-rlc-um.cc.
References DoReportBufferStatus(), m_rbsTimer, m_txBuffer, ns3::MilliSeconds(), NS_LOG_LOGIC, and ns3::Simulator::Schedule().
Referenced by DoNotifyTxOpportunity().
Here is the call graph for this function:
Here is the caller graph for this function:
|
private |
Expire reordering timer.
Definition at line 1152 of file lte-rlc-um.cc.
References ns3::SequenceNumber10::GetValue(), ns3::LteRlc::m_lcid, m_reorderingTimer, m_reorderingTimerValue, ns3::LteRlc::m_rnti, m_rxBuffer, m_vrUh, m_vrUr, m_vrUx, NS_LOG_FUNCTION, NS_LOG_LOGIC, ReassembleSnInterval(), and ns3::Simulator::Schedule().
Referenced by DoReceivePdu().
Here is the call graph for this function:
Here is the caller graph for this function:
|
static |
Get the type ID.
Definition at line 55 of file lte-rlc-um.cc.
References m_maxTxBufferSize, m_reorderingTimerValue, ns3::MakeTimeAccessor(), ns3::MakeTimeChecker(), ns3::MakeUintegerAccessor(), ns3::MilliSeconds(), and ns3::TypeId::SetParent().
Referenced by ns3::LteUeRrc::ApplyRadioResourceConfigDedicated(), and ns3::LteEnbRrc::GetRlcType().
Here is the call graph for this function:
Here is the caller graph for this function:
|
private |
Is inside reordering window function.
| seqNumber | the sequence number |
Definition at line 578 of file lte-rlc-um.cc.
References m_vrUh, m_windowSize, NS_LOG_FUNCTION, NS_LOG_LOGIC, and ns3::SequenceNumber10::SetModulusBase().
Referenced by DoReceivePdu(), and ReassembleOutsideWindow().
Here is the call graph for this function:
Here is the caller graph for this function:Reassemble and deliver function.
| packet | the packet |
Deliver one or multiple PDUs
Deliver full PDUs
Keep S0
Discard SI or SN
Deliver zero, one or multiple PDUs
Discard SI or SN
Deliver zero, one or multiple PDUs
Keep S0
ERROR: Transition not possible
Deliver (Kept)S0 + SN
Deliver zero, one or multiple PDUs
Keep SI
Deliver (Kept)S0 + SN
Deliver zero, one or multiple PDUs
Keep S0
ERROR: Transition not possible
Deliver one or multiple PDUs
Deliver full PDUs
Keep S0
Discard SN
Deliver zero, one or multiple PDUs
Discard SI or SN
Deliver zero, one or multiple PDUs
Keep S0
ERROR: Transition not possible
Discard S0
Deliver one or multiple PDUs
Discard S0
Deliver zero, one or multiple PDUs
Keep S0
Discard S0
Discard SI or SN
Deliver zero, one or multiple PDUs
Discard S0
Discard SI or SN
Deliver zero, one or multiple PDUs
Keep S0
ERROR: Transition not possible
Definition at line 601 of file lte-rlc-um.cc.
References ns3::Packet::AddAtEnd(), ns3::Packet::CreateFragment(), ns3::LteRlcHeader::FIRST_BYTE, ns3::LteRlcHeader::GetFramingInfo(), ns3::LteRlcHeader::GetSequenceNumber(), ns3::Packet::GetSize(), ns3::LteRlcHeader::LAST_BYTE, m_expectedSeqNumber, m_keepS0, m_reassemblingState, ns3::LteRlc::m_rlcSapUser, m_sdusBuffer, ns3::LteRlcHeader::NO_FIRST_BYTE, ns3::LteRlcHeader::NO_LAST_BYTE, NS_LOG_LOGIC, ns3::LteRlcHeader::PopExtensionBit(), ns3::LteRlcHeader::PopLengthIndicator(), ns3::LteRlcSapUser::ReceivePdcpPdu(), ns3::Packet::RemoveAtStart(), ns3::Packet::RemoveHeader(), WAITING_S0_FULL, and WAITING_SI_SF.
Referenced by ReassembleOutsideWindow(), and ReassembleSnInterval().
Here is the call graph for this function:
Here is the caller graph for this function:
|
private |
Reassemble outside window.
Definition at line 1068 of file lte-rlc-um.cc.
References IsInsideReorderingWindow(), m_rxBuffer, NS_LOG_LOGIC, and ReassembleAndDeliver().
Referenced by DoReceivePdu().
Here is the call graph for this function:
Here is the caller graph for this function:
|
private |
Reassemble SN interval function.
| lowSeqNumber | the low sequence number |
| highSeqNumber | the high sequence number |
Definition at line 1094 of file lte-rlc-um.cc.
References ns3::SequenceNumber10::GetValue(), m_rxBuffer, NS_LOG_LOGIC, and ReassembleAndDeliver().
Referenced by DoReceivePdu(), and ExpireReorderingTimer().
Here is the call graph for this function:
Here is the caller graph for this function:
|
private |
Expected Sequence Number.
Definition at line 160 of file lte-rlc-um.h.
Referenced by ReassembleAndDeliver().
|
private |
maximum transmit buffer status
Definition at line 98 of file lte-rlc-um.h.
Referenced by DoTransmitPdcpPdu(), and GetTypeId().
|
private |
RBS timer.
Definition at line 146 of file lte-rlc-um.h.
Referenced by DoDispose(), DoNotifyTxOpportunity(), DoTransmitPdcpPdu(), and ExpireRbsTimer().
Reassembling buffer.
Definition at line 123 of file lte-rlc-um.h.
|
private |
reassembling state
Definition at line 154 of file lte-rlc-um.h.
Referenced by LteRlcUm(), and ReassembleAndDeliver().
|
private |
reordering timer
Definition at line 145 of file lte-rlc-um.h.
Referenced by DoDispose(), DoReceivePdu(), and ExpireReorderingTimer().
|
private |
Timers.
See section 7.3 in TS 36.322reordering timer value
Definition at line 144 of file lte-rlc-um.h.
Referenced by DoReceivePdu(), ExpireReorderingTimer(), and GetTypeId().
Reception buffer.
Definition at line 122 of file lte-rlc-um.h.
Referenced by DoReceivePdu(), ExpireReorderingTimer(), ReassembleOutsideWindow(), and ReassembleSnInterval().
List of SDUs in a packet.
Definition at line 125 of file lte-rlc-um.h.
Referenced by ReassembleAndDeliver().
|
private |
State variables.
See section 7.1 in TS 36.322VT(US)
Definition at line 130 of file lte-rlc-um.h.
Referenced by DoNotifyTxOpportunity().
|
private |
Transmission buffer.
Definition at line 121 of file lte-rlc-um.h.
Referenced by DoNotifyTxOpportunity(), DoReportBufferStatus(), DoTransmitPdcpPdu(), and ExpireRbsTimer().
|
private |
transmit buffer size
Definition at line 99 of file lte-rlc-um.h.
Referenced by DoNotifyTxOpportunity(), DoReportBufferStatus(), and DoTransmitPdcpPdu().
|
private |
VR(UH)
Definition at line 134 of file lte-rlc-um.h.
Referenced by DoReceivePdu(), ExpireReorderingTimer(), and IsInsideReorderingWindow().
|
private |
VR(UR)
Definition at line 132 of file lte-rlc-um.h.
Referenced by DoReceivePdu(), and ExpireReorderingTimer().
|
private |
VR(UX)
Definition at line 133 of file lte-rlc-um.h.
Referenced by DoReceivePdu(), and ExpireReorderingTimer().
|
private |
Constants.
See section 7.2 in TS 36.322windows size
Definition at line 139 of file lte-rlc-um.h.
Referenced by DoReceivePdu(), and IsInsideReorderingWindow().