Every class exported by the ns3 library is enclosed in the ns3 namespace. More...
| Classes | |
| struct | AtExitHandler | 
| class | BgpConfig | 
| class | CcnClientHelper | 
| class | Cmsg | 
| struct | Condition | 
| class | CoojaLoader | 
| class | CoojaLoaderFactory | 
| class | DceApplication | 
| a wrapper around a posix synchronous application.  More... | |
| class | DceApplicationHelper | 
| Configuration helper for the application executed with DCE.  More... | |
| class | DceManager | 
| Manages a set of virtual POSIX processes within the same address space.  More... | |
| class | DceManagerHelper | 
| configure required instances for DCE-capable nodes  More... | |
| class | DceNodeContext | 
| Manages data attached to a Node usable by DCE such as uname result random context ...  More... | |
| class | DlmLoader | 
| class | DlmLoaderFactory | 
| class | ElfCache | 
| class | ElfDependencies | 
| class | ElfLdd | 
| struct | ExeCriteria | 
| struct | Fiber | 
| class | FiberManager | 
| class | FifoBuffer | 
| class | FileUsage | 
| A FileUsage is used to count the usage of fd by a same process in order to prevent un wanted delete.  More... | |
| class | Ipv4DceRouting | 
| DCE managed routing protocol for IP version 4 stacks.  More... | |
| class | Ipv4DceRoutingHelper | 
| Helper class that adds ns3::Ipv4DceRouting objects.  More... | |
| class | Ipv4Linux | 
| This implementation of Ipv4 for nodes using a real Linux Stack.  More... | |
| class | LinuxDccpSocketFactory | 
| API to create DCCP socket instances.  More... | |
| class | LinuxDccpSocketFactoryImpl | 
| Object to create DCCP socket instances.  More... | |
| class | LinuxDeviceStateListener | 
| class | LinuxIpv4RawSocketFactory | 
| API to create IPV4 RAW socket instances.  More... | |
| class | LinuxIpv4RawSocketFactoryImpl | 
| class | LinuxSocketFd | 
| class | LinuxSocketFdFactory | 
| class | LinuxSocketImpl | 
| class | LinuxStackHelper | 
| aggregate Ipv4Linux to nodes  More... | |
| class | LinuxTcpSocketFactory | 
| API to create TCP socket instances.  More... | |
| class | LinuxTcpSocketFactoryImpl | 
| Object to create TCP socket instances.  More... | |
| class | LinuxUdpSocketFactory | 
| API to create UDP socket instances.  More... | |
| class | LinuxUdpSocketFactoryImpl | 
| Object to create UDP socket instances.  More... | |
| class | Loader | 
| class | LoaderFactory | 
| class | LocalDatagramSocketFd | 
| class | LocalSocketFd | 
| class | LocalSocketFdFactory | 
| class | LocalStreamSocketFd | 
| class | MemoryBounds | 
| class | Mip6dConfig | 
| class | Mip6dHelper | 
| create a umip (mip6d) daemon as an application and associate it to a node  More... | |
| struct | Mutex | 
| class | Ns3SocketFdFactory | 
| class | Ospf6Config | 
| class | OspfConfig | 
| class | PipeFd | 
| struct | poll_table_ref | 
| class | PollTable | 
| class | PollTableEntry | 
| class | PollTableEntryLinux | 
| struct | Process | 
| struct | ProcessActivity | 
| class | ProcessDelayModel | 
| class | ProcStatus | 
| Container of information of a DCE finished process.  More... | |
| struct | PthreadFiber | 
| class | PthreadFiberManager | 
| struct | PthreadFiberThread | 
| class | QuaggaConfig | 
| class | QuaggaHelper | 
| create a quagga routing daemon as an application and associate it to a node  More... | |
| class | RandomProcessDelayModel | 
| class | RipConfig | 
| class | RipngConfig | 
| class | RrTaskScheduler | 
| Round Robin scheduler.  More... | |
| class | SearchPath | 
| Class representing a search PATH.  More... | |
| struct | Semaphore | 
| class | SharedLibrary | 
| struct | SharedModules | 
| struct | SignalHandler | 
| class | Sleeper | 
| class | SocketFdFactory | 
| class | StackTrampoline | 
| class | Task | 
| class | TaskManager | 
| class | TaskScheduler | 
| maintains the list of active (eligible to run) taskes.  More... | |
| class | TermUnixFileFd | 
| struct | Thread | 
| struct | ThreadKeyValue | 
| class | TimeOfDayProcessDelayModel | 
| struct | UcontextFiber | 
| class | UcontextFiberManager | 
| class | UnixDatagramSocketFd | 
| class | UnixFd | 
| class | UnixFileFd | 
| class | UnixFileFdBase | 
| class | UnixFileFdLight | 
| class | UnixRandomFd | 
| class | UnixSocketFd | 
| class | UnixStreamSocketFd | 
| class | UnixTimerFd | 
| class | Waiter | 
| class | WaitPoint | 
| class | WaitQueueEntry | 
| Wait queue are similar to linux kernel wait queues.  More... | |
| class | WaitQueueEntryPoll | 
| class | WaitQueueEntryTimeout | 
| Enumerations | |
| enum | PthreadFiberState { RUNNING, SLEEP, DESTROY } | 
| enum | ThreadState_e { THREAD_RUNNING, THREAD_ACTIVE, THREAD_BLOCKED, THREAD_DEAD } | 
| Functions | |
| bool | CanonizePath (std::string path, bool ChRootProtected, std::ostringstream &result) | 
| Utilities functions to help to find DCE binaries location to be executed using Virtuals and real PATHs. | |
| bool | CheckExeMode (struct stat *st, uid_t uid, gid_t gid) | 
| bool | CheckFdExists (Process *const p, int const fd, bool const opened) | 
| bool | CheckFileExe (std::string file, void *params) | 
| bool | CheckShellScript (std::string fileName, std::ostringstream &shellName, std::ostringstream &optionalArg) | 
| Thread * | Current (void) | 
| static __u64 | CurrentNs (struct SimKernel *kernel) | 
| int | dce_internalClosedir (DIR *dirp, struct Thread *cur) | 
| ElfW (Addr) vaddr_2_foffset(const ElfW(Ehdr)*he | |
| const | ElfW (Phdr)*pr | 
| void | FdDecUsage (int fd) | 
| std::string | FindExecFile (std::string root, std::string envPath, std::string fileName, uid_t uid, gid_t gid, int *errNo) | 
| int | getRealFd (int fd, Thread *current) | 
| std::string | GetTimeStamp () | 
| bool | HasPendingSignal (void) | 
| NS_LOG_COMPONENT_DEFINE ("DceApplication") | |
| NS_LOG_COMPONENT_DEFINE ("ElfCache") | |
| NS_LOG_COMPONENT_DEFINE ("TaskManager") | |
| NS_LOG_COMPONENT_DEFINE ("ElfDependencies") | |
| NS_LOG_COMPONENT_DEFINE ("ProcessDelayModel") | |
| NS_LOG_COMPONENT_DEFINE ("CoojaLoaderFactory") | |
| NS_LOG_COMPONENT_DEFINE ("PthreadFiberManager") | |
| NS_LOG_COMPONENT_DEFINE ("ElfLdd") | |
| NS_OBJECT_ENSURE_REGISTERED (SocketFdFactory) | |
| NS_OBJECT_ENSURE_REGISTERED (DceApplication) | |
| NS_OBJECT_ENSURE_REGISTERED (TaskManager) | |
| NS_OBJECT_ENSURE_REGISTERED (LinuxTcpSocketFactory) | |
| NS_OBJECT_ENSURE_REGISTERED (DlmLoaderFactory) | |
| NS_OBJECT_ENSURE_REGISTERED (TaskScheduler) | |
| NS_OBJECT_ENSURE_REGISTERED (LinuxDccpSocketFactory) | |
| NS_OBJECT_ENSURE_REGISTERED (LinuxUdpSocketFactory) | |
| NS_OBJECT_ENSURE_REGISTERED (LinuxIpv4RawSocketFactory) | |
| NS_OBJECT_ENSURE_REGISTERED (ProcessDelayModel) | |
| NS_OBJECT_ENSURE_REGISTERED (RrTaskScheduler) | |
| NS_OBJECT_ENSURE_REGISTERED (DceManagerHelper) | |
| NS_OBJECT_ENSURE_REGISTERED (LocalSocketFdFactory) | |
| NS_OBJECT_ENSURE_REGISTERED (DceNodeContext) | |
| NS_OBJECT_ENSURE_REGISTERED (CoojaLoaderFactory) | |
| NS_OBJECT_ENSURE_REGISTERED (Ns3SocketFdFactory) | |
| NS_OBJECT_ENSURE_REGISTERED (RandomProcessDelayModel) | |
| NS_OBJECT_ENSURE_REGISTERED (Ipv4Linux) | |
| NS_OBJECT_ENSURE_REGISTERED (Ipv4DceRouting) | |
| NS_OBJECT_ENSURE_REGISTERED (LinuxSocketImpl) | |
| NS_OBJECT_ENSURE_REGISTERED (DceManager) | |
| NS_OBJECT_ENSURE_REGISTERED (LinuxSocketFdFactory) | |
| NS_OBJECT_ENSURE_REGISTERED (TimeOfDayProcessDelayModel) | |
| std::ostream & | operator<< (std::ostream &os, QuaggaConfig const &config) | 
| std::ostream & | operator<< (std::ostream &os, Mip6dConfig const &config) | 
| std::string | PathOfFd (int fd) | 
| void | remove_dir (DIR *d, Thread *current) | 
| static void | RunIp (Ptr< Node > node, Time at, std::string str) | 
| std::string | SearchAbsoluteFile (std::string file, std::string vroot, std::string altRoots, void *userData, bool(*checker)(std::string, void *)) | 
| std::string | SearchExecFile (std::string file, std::string vpath, uid_t uid, gid_t gid, int *errNo) | 
| std::string | SearchExecFile (std::string file, uid_t uid, gid_t gid, int *errNo) | 
| std::string | SearchExecFile (std::string envVar, std::string file, int *errNo) | 
| std::string | SearchFile (std::string file, std::string vroot, std::string vpath, std::string dcepath, std::string cwd, std::string altRoots, void *userData, bool(*checker)(std::string, void *)) | 
| std::string | SearchFile (std::string file, std::string vroot, std::string cwd, std::string altRoots, void *userData, bool(*checker)(std::string, void *)) | 
| std::string | SearchRelativeFile (std::string file, std::string vroot, std::string cwd, void *userData, bool(*checker)(std::string, void *)) | 
| std::string | SearchSimpleFile (std::string file, std::string vroot, std::string vpath, std::string cwd, std::string dcepath, void *userData, bool(*checker)(std::string, void *)) | 
| char * | seek_env (const char *name, char **array) | 
| std::list< std::string > | Split (std::string input, std::string sep) | 
| static void | SwitchNotifEatSignal (void) | 
| void | UtilsAdvanceTime (Thread *current) | 
| int | UtilsAllocateFd (void) | 
| void | UtilsDoSignal (void) | 
| void | UtilsEnsureAllDirectoriesExist (std::string realPath) | 
| void | UtilsEnsureDirectoryExists (std::string realPath) | 
| std::string | UtilsGetAbsRealFilePath (uint32_t node, std::string path) | 
| std::string | UtilsGetCurrentDirName (void) | 
| uint32_t | UtilsGetNodeId (void) | 
| static std::string | UtilsGetRealFilePath (uint32_t node) | 
| static std::string | UtilsGetRealFilePath (void) | 
| std::string | UtilsGetRealFilePath (std::string path) | 
| std::string | UtilsGetVirtualFilePath (std::string path) | 
| void | UtilsSendSignal (Process *process, int signum) | 
| Time | UtilsSimulationTimeToTime (Time time) | 
| Time | UtilsTimespecToTime (struct timespec tm) | 
| Time | UtilsTimeToSimulationTime (Time time) | 
| struct timespec | UtilsTimeToTimespec (Time time) | 
| struct timeval | UtilsTimeToTimeval (Time time) | 
| Time | UtilsTimevalToTime (struct timeval tv) | 
| Time | UtilsTimevalToTime (const struct timeval *tv) | 
| Variables | |
| UniformVariable | g_firstPid | 
| GlobalValue | g_timeBase | 
| Thread * | gDisposingThreadContext = 0 | 
Definition at line 47 of file pthread-fiber-manager.cc.
| enum ns3::ThreadState_e | 
| bool ns3::CanonizePath | ( | std::string | path, | 
| bool | ChRootProtected, | ||
| std::ostringstream & | result | ||
| ) | 
Utilities functions to help to find DCE binaries location to be executed using Virtuals and real PATHs.
DCE search policy:
There is 3 kind of searched file:
There is 2 kind of 'exec' like methods the one with a postfix 'p' and the others, the first one group (ie: execlp and execvp) may search the file using the environment variable PATH value (only if the file to search is in the simple form), the other group of methods do not use PATH in any case.
DCE execlp and execvp search algorithm:
for simple file like 'foo'
1 'foo' is searched along the path of the env var PATH of the virtual process doing exec, this path is relative to the Virtual Root of the corresponding node, 2 'foo' is searched along the path defined by the DceManagerHelper (SetVirtualPath) of the corresponding node, this path is relative to the Virtual Root of the corresponding node, 2 'foo' is searched along the path of the real env var DCE_PATH.
for relative path like './dir/foo' the file is searched at CWD/dir/foo where CWD is current working directory of the virtual process doing exec,
and for absolute path like '/tmp/foo' 1 the file is first searched in VROOT/tmp/foo where VROOT is the location of the root of the node where the virtual process is doing exec 2 else the file is searched using the roots defined by DCE_ROOT real env var. ie if DCE_ROOT=/tmp:/var the file '/tmp/foo' will be searched in the locations '/tmp/tmp/foo' and '/var/tmp/foo'.
DCE execl execle execv execve search algorithm:
for simple file like 'foo'
foo' is searched in the CWD of the virtual process doing exec,
for relative path like './dir/foo' the file is searched at CWD/dir/foo where CWD is current working directory of the virtual process doing exec,
and for absolute path like '/tmp/foo' 1 the file is first searched in VROOT/tmp/foo where VROOT is the location of the root of the node where the virtual process is doing exec 2 else the file is searched using the roots defined by DCE_ROOT real env var. ie if DCE_ROOT=/tmp:/var the file '/tmp/foo' will be searched in the locations '/tmp/tmp/foo' and '/var/tmp/foo'. Canonize A Path, checking if a ChRoot occurs
| path | to canonize, | 
| ChRootProtected | boolean if true check if a change of root occurs, ie if true path is not allow to go to upper directories for example .. is not allowed or ./foo/../.. | 
| result | result string if return true | 
Definition at line 41 of file exec-utils.cc.
Referenced by ns3::SearchPath::SearchPath(), and ns3::SearchPath::SeekFile().
 Here is the caller graph for this function:
 Here is the caller graph for this function:| bool ns3::CheckExeMode | ( | struct stat * | st, | 
| uid_t | uid, | ||
| gid_t | gid | ||
| ) | 
Definition at line 411 of file utils.cc.
Referenced by CheckFileExe(), and FindExecFile().
 Here is the caller graph for this function:
 Here is the caller graph for this function:| bool ns3::CheckFdExists | ( | Process *const | p, | 
| int const | fd, | ||
| bool const | opened | ||
| ) | 
Definition at line 432 of file utils.cc.
References ns3::Process::openFiles.
Referenced by dce_dup(), dce_dup2(), dce_poll(), dce_select(), and dce_writev().
 Here is the caller graph for this function:
 Here is the caller graph for this function:| bool ns3::CheckFileExe | ( | std::string | file, | 
| void * | params | ||
| ) | 
Definition at line 345 of file exec-utils.cc.
References CheckExeMode(), ns3::ExeCriteria::errNo, ns3::ExeCriteria::gid, and ns3::ExeCriteria::uid.
Referenced by SearchExecFile().
 Here is the call graph for this function:
 Here is the call graph for this function: Here is the caller graph for this function:
 Here is the caller graph for this function:| bool ns3::CheckShellScript | ( | std::string | fileName, | 
| std::ostringstream & | shellName, | ||
| std::ostringstream & | optionalArg | ||
| ) | 
Definition at line 475 of file utils.cc.
Referenced by ns3::DceManager::Execve().
 Here is the caller graph for this function:
 Here is the caller graph for this function:| Thread * ns3::Current | ( | void | ) | 
Definition at line 121 of file utils.cc.
References ns3::TaskManager::Current(), ns3::TaskManager::CurrentTask(), gDisposingThreadContext, and ns3::Task::GetContext().
Referenced by __netlink_free_handle(), ns3::UnixDatagramSocketFd::Accept(), ns3::UnixFileFdBase::Accept(), ns3::UnixStreamSocketFd::Accept(), ns3::UnixTimerFd::Accept(), ns3::PipeFd::Accept(), ns3::LocalDatagramSocketFd::Accept(), ns3::LocalStreamSocketFd::Accept(), ns3::UnixFd::AddWaitQueue(), ns3::UnixFileFdBase::Bind(), ns3::UnixTimerFd::Bind(), ns3::PipeFd::Bind(), ns3::UnixSocketFd::Bind(), ns3::LocalDatagramSocketFd::Bind(), ns3::LocalStreamSocketFd::Bind(), ns3::LinuxSocketImpl::BindToNetDevice(), ns3::DceManager::CheckProcessContext(), CleanupPthreadKeys(), ns3::DceManager::Clone(), ns3::UnixStreamSocketFd::Close(), ns3::PipeFd::Close(), ns3::UnixSocketFd::Close(), ns3::UnixFileFd::Close(), ns3::LocalStreamSocketFd::Close(), ns3::UnixFileFdBase::Connect(), ns3::UnixTimerFd::Connect(), ns3::UnixStreamSocketFd::Connect(), ns3::LinuxSocketImpl::Connect(), ns3::PipeFd::Connect(), ns3::UnixSocketFd::Connect(), ns3::LocalDatagramSocketFd::Connect(), ns3::LocalStreamSocketFd::Connect(), ns3::DceManager::CopyEnv(), dce___cxa_atexit(), dce___cxa_finalize(), dce___fpending(), dce___fprintf_chk(), dce___fpurge(), dce___fxstat(), dce___fxstat64(), dce___fxstatat(), dce___lxstat(), dce___lxstat64(), dce___printf_chk(), dce___snprintf_chk(), dce___vfprintf_chk(), dce___vsnprintf_chk(), dce___xstat(), dce___xstat64(), dce__IO_getc(), dce__IO_putc(), dce_abort(), dce_accept(), dce_asctime(), dce_atexit(), dce_bind(), dce_chdir(), dce_clearenv(), dce_clearerr(), dce_clock_getres(), dce_clock_gettime(), dce_close(), dce_closedir(), dce_closelog(), dce_connect(), dce_ctime(), dce_debug_lookup(), dce_debug_nodeid(), dce_debug_processname(), dce_debug_switch_notify(), dce_dirfd(), dce_drand48(), dce_dup(), dce_dup2(), dce_erand48(), dce_execl(), dce_execle(), dce_execlp(), dce_execv(), dce_execve(), dce_execvp(), dce_exit(), dce_fchdir(), dce_fclose(), dce_fcloseall(), dce_fcntl(), dce_fdopen(), dce_fdopendir(), dce_feof(), dce_ferror(), dce_fflush(), dce_fgetc(), dce_fgetpos(), dce_fgets(), dce_fileno(), dce_fopen(), dce_fopen64(), dce_fork(), dce_fputc(), dce_fputs(), dce_fread(), dce_freeaddrinfo(), dce_freopen(), dce_fseek(), dce_fseeko(), dce_fsetpos(), dce_fstatfs(), dce_fstatfs64(), dce_fstatvfs(), dce_ftell(), dce_ftello(), dce_ftruncate(), dce_ftruncate64(), dce_fwrite(), dce_gai_strerror(), dce_get_current_dir_name(), dce_getaddrinfo(), dce_getchar(), dce_getcwd(), dce_getegid(), dce_getenv(), dce_getgid(), dce_gethostbyname(), dce_gethostname(), dce_getifaddrs(), dce_getitimer(), dce_getnameinfo(), dce_getopt(), dce_getopt_long(), dce_getpeername(), dce_getpgrp(), dce_getsockname(), dce_getsockopt(), dce_gettimeofday(), dce_getwd(), dce_global_variables_setup(), dce_gmtime(), dce_herror(), dce_if_nametoindex(), dce_inet_ntop(), dce_ioctl(), dce_isatty(), dce_jrand48(), dce_kill(), dce_lcong48(), dce_listen(), dce_localtime(), dce_lrand48(), dce_lseek(), dce_lseek64(), dce_mkdir(), dce_mkstemp(), dce_mmap64(), dce_mrand48(), dce_munmap(), dce_nanosleep(), dce_nrand48(), dce_open(), dce_opendir(), dce_openlog(), dce_perror(), dce_pipe(), dce_poll(), dce_pread(), dce_printf(), dce_pthread_cond_broadcast(), dce_pthread_cond_destroy(), dce_pthread_cond_init(), dce_pthread_cond_signal(), dce_pthread_cond_timedwait(), dce_pthread_cond_wait(), dce_pthread_create(), dce_pthread_detach(), dce_pthread_exit(), dce_pthread_getspecific(), dce_pthread_join(), dce_pthread_key_create(), dce_pthread_key_delete(), dce_pthread_kill(), dce_pthread_mutex_destroy(), dce_pthread_mutex_init(), dce_pthread_mutex_lock(), dce_pthread_mutex_trylock(), dce_pthread_mutex_unlock(), dce_pthread_mutexattr_destroy(), dce_pthread_mutexattr_init(), dce_pthread_mutexattr_settype(), dce_pthread_once(), dce_pthread_self(), dce_pthread_setspecific(), dce_putchar(), dce_putenv(), dce_puts(), dce_pwrite(), dce_rand(), dce_random(), dce_read(), dce_readdir(), dce_readdir_r(), dce_readlink(), dce_readv(), dce_recvfrom(), dce_recvmsg(), dce_remove(), dce_rename(), dce_rewind(), dce_rewinddir(), dce_scandir(), dce_sched_yield(), dce_seed48(), dce_select(), dce_sem_destroy(), dce_sem_getvalue(), dce_sem_init(), dce_sem_post(), dce_sem_timedwait(), dce_sem_trywait(), dce_sem_wait(), dce_sendmsg(), dce_sendto(), dce_setenv(), dce_setitimer(), dce_setlogmask(), dce_setsockopt(), dce_setvbuf(), dce_shutdown(), dce_sigaction(), dce_signal(), dce_sigprocmask(), dce_sigwait(), dce_sleep(), dce_socket(), dce_srand48(), dce_statfs(), dce_statfs64(), dce_statvfs(), dce_strtod(), dce_strtol(), dce_strtoll(), dce_strtoul(), dce_strtoull(), dce_sysinfo(), dce_syslog(), dce_tcgetattr(), dce_tcsetattr(), dce_time(), dce_timerfd_create(), dce_timerfd_gettime(), dce_timerfd_settime(), dce_truncate(), dce_ttyname(), dce_umask(), dce_ungetc(), dce_unlinkat(), dce_unsetenv(), dce_usleep(), dce_utime(), dce_vasprintf(), dce_vprintf(), dce_vsyslog(), dce_waitpid(), dce_write(), dce_writev(), ns3::LinuxSocketFdFactory::DevXmit(), ns3::DceManager::DoExecProcess(), ns3::UnixDatagramSocketFd::DoRecvmsg(), ns3::UnixStreamSocketFd::DoRecvmsg(), ns3::PipeFd::DoRecvPacket(), ns3::LocalSocketFd::DoRecvPacket(), ns3::UnixDatagramSocketFd::DoSendmsg(), ns3::UnixStreamSocketFd::DoSendmsg(), ns3::LinuxSocketFdFactory::EventScheduleNs(), ns3::DceManager::Execve(), ns3::DceManager::Exit(), ns3::UnixFileFdBase::Fcntl(), FdDecUsage(), ns3::UnixFileFdBase::Ftruncate(), ns3::UnixTimerFd::Ftruncate(), ns3::LinuxSocketFd::Ftruncate(), ns3::UnixSocketFd::Ftruncate(), ns3::PipeFd::Ftruncate(), ns3::LocalSocketFd::Ftruncate(), ns3::UnixFileFdBase::Fxstat(), ns3::UnixSocketFd::Fxstat(), ns3::PipeFd::Fxstat(), ns3::UnixRandomFd::Fxstat(), ns3::UnixFileFdBase::Fxstat64(), ns3::UnixSocketFd::Fxstat64(), ns3::PipeFd::Fxstat64(), ns3::UnixRandomFd::Fxstat64(), ns3::DceNodeContext::GetNodeContext(), ns3::UnixFileFdBase::Getpeername(), ns3::UnixTimerFd::Getpeername(), ns3::UnixStreamSocketFd::Getpeername(), ns3::PipeFd::Getpeername(), ns3::LocalDatagramSocketFd::Getpeername(), ns3::LocalStreamSocketFd::Getpeername(), ns3::UnixFileFdBase::Getsockname(), ns3::UnixTimerFd::Getsockname(), ns3::PipeFd::Getsockname(), ns3::UnixSocketFd::Getsockname(), ns3::LocalDatagramSocketFd::Getsockname(), ns3::LocalStreamSocketFd::Getsockname(), ns3::UnixFileFdBase::Getsockopt(), ns3::UnixTimerFd::Getsockopt(), ns3::PipeFd::Getsockopt(), ns3::UnixSocketFd::Getsockopt(), ns3::LocalDatagramSocketFd::Getsockopt(), ns3::LocalStreamSocketFd::Getsockopt(), ns3::UnixFileFdBase::Gettime(), ns3::LinuxSocketFd::Gettime(), ns3::UnixSocketFd::Gettime(), ns3::PipeFd::Gettime(), ns3::LocalSocketFd::Gettime(), HasPendingSignal(), ns3::UnixFileFdBase::Ioctl(), ns3::PipeFd::Ioctl(), ns3::UnixSocketFd::Ioctl(), ns3::LocalSocketFd::Ioctl(), IsKeyValid(), ns3::UnixDatagramSocketFd::Listen(), ns3::UnixFileFdBase::Listen(), ns3::UnixStreamSocketFd::Listen(), ns3::UnixTimerFd::Listen(), ns3::LinuxSocketImpl::Listen(), ns3::PipeFd::Listen(), ns3::LocalDatagramSocketFd::Listen(), ns3::LocalStreamSocketFd::Listen(), ns3::UnixFileFdBase::Lseek(), ns3::UnixTimerFd::Lseek(), ns3::UnixSocketFd::Lseek(), ns3::PipeFd::Lseek(), ns3::UnixFileFdBase::Mmap(), ns3::UnixTimerFd::Mmap(), ns3::UnixSocketFd::Mmap(), ns3::PipeFd::Mmap(), anonymous_namespace{dce-stdio.cc}::my_close(), anonymous_namespace{dce-stdio.cc}::my_read(), anonymous_namespace{dce-stdio.cc}::my_seek(), anonymous_namespace{dce-stdio.cc}::my_stat(), anonymous_namespace{dce-stdio.cc}::my_write(), ns3::LinuxSocketImpl::Poll(), PthreadCondInitStatic(), PthreadMutexInitStatic(), ns3::UnixFileFdBase::Read(), ns3::UnixTimerFd::Read(), ns3::PipeFd::Read(), ns3::LocalStreamSocketFd::Read(), ns3::LocalDatagramSocketFd::Read(), ns3::LinuxSocketImpl::RecvFrom(), ns3::UnixFileFdBase::Recvmsg(), ns3::UnixTimerFd::Recvmsg(), ns3::PipeFd::Recvmsg(), ns3::LocalDatagramSocketFd::Recvmsg(), ns3::LocalStreamSocketFd::Recvmsg(), remove_stream(), ns3::UnixFd::RemoveWaitQueue(), ns3::DceManager::ResumeTemporaryTask(), ns3::LinuxSocketImpl::ScheduleTask(), ns3::LinuxSocketImpl::ScheduleTaskTrampoline(), ns3::LinuxSocketFdFactory::ScheduleTaskTrampoline(), SearchCondition(), SearchExecFile(), SearchMutex(), SearchSemaphore(), ns3::LinuxSocketImpl::Send(), ns3::UnixFileFdBase::Sendmsg(), ns3::UnixTimerFd::Sendmsg(), ns3::PipeFd::Sendmsg(), ns3::LocalDatagramSocketFd::Sendmsg(), ns3::LocalStreamSocketFd::Sendmsg(), ns3::LinuxSocketImpl::SendTo(), ns3::UnixFileFdBase::Setsockopt(), ns3::UnixTimerFd::Setsockopt(), ns3::PipeFd::Setsockopt(), ns3::UnixSocketFd::Setsockopt(), ns3::LocalSocketFd::Setsockopt(), ns3::LocalDatagramSocketFd::Setsockopt(), ns3::LocalStreamSocketFd::Setsockopt(), ns3::UnixFileFdBase::Settime(), ns3::UnixTimerFd::Settime(), ns3::LinuxSocketFd::Settime(), ns3::UnixSocketFd::Settime(), ns3::PipeFd::Settime(), ns3::LocalSocketFd::Settime(), ns3::UnixDatagramSocketFd::Shutdown(), ns3::UnixFileFdBase::Shutdown(), ns3::UnixStreamSocketFd::Shutdown(), ns3::UnixTimerFd::Shutdown(), ns3::PipeFd::Shutdown(), ns3::LocalDatagramSocketFd::Shutdown(), ns3::LocalStreamSocketFd::Shutdown(), ns3::DceManager::Start(), ns3::DceManager::StartTemporaryTask(), ns3::DceManager::StopTemporaryTask(), ns3::DceManager::SuspendTemporaryTask(), SwitchNotifEatSignal(), ns3::LinuxSocketFdFactory::TaskCurrent(), ns3::LinuxSocketFdFactory::TaskWait(), ns3::LinuxSocketFdFactory::TaskWakeup(), ns3::LinuxSocketFdFactory::TaskYield(), unlink_notify(), UtilsAllocateFd(), UtilsDoSignal(), UtilsGetAbsRealFilePath(), UtilsGetRealFilePath(), UtilsGetVirtualFilePath(), ns3::Waiter::Wait(), ns3::DceManager::Wait(), ns3::WaitPoint::Wait(), ns3::Waiter::WaitDoSignal(), ns3::UnixSocketFd::WaitRecvDoSignal(), ns3::DceManager::Wakeup(), ns3::UnixFileFdBase::Write(), ns3::UnixTimerFd::Write(), ns3::PipeFd::Write(), ns3::LocalDatagramSocketFd::Write(), ns3::LocalStreamSocketFd::Write(), ns3::UnixFileFdLight::Write(), ns3::UnixRandomFd::Write(), ns3::LocalDatagramSocketFd::Write2Peer(), and ns3::DceManager::Yield().
 Here is the call graph for this function:
 Here is the call graph for this function:| 
 | static | 
Definition at line 296 of file linux-socket-fd-factory.cc.
Referenced by ns3::LinuxSocketFdFactory::InitializeStack().
 Here is the caller graph for this function:
 Here is the caller graph for this function:| int ns3::dce_internalClosedir | ( | DIR * | dirp, | 
| struct Thread * | cur | ||
| ) | 
Definition at line 64 of file dce-dirent.cc.
References dce_close(), ns3::Thread::err, errno, my__dirstream::fd, getRealFd(), and remove_dir().
Referenced by dce_closedir(), and ns3::DceManager::DeleteProcess().
 Here is the call graph for this function:
 Here is the call graph for this function: Here is the caller graph for this function:
 Here is the caller graph for this function:| const const ns3::ElfW | ( | Addr | ) | const | 
Definition at line 265 of file elf-ldd.cc.
Referenced by ns3::ElfCache::EditBuffer(), ns3::ElfLdd::ExtractLibraries(), and main().
 Here is the caller graph for this function:
 Here is the caller graph for this function:| const ns3::ElfW | ( | Phdr | ) | 
| void ns3::FdDecUsage | ( | int | fd | ) | 
Definition at line 418 of file utils.cc.
References Current(), ns3::FileUsage::DecUsage(), ns3::Process::openFiles, and ns3::Thread::process.
Referenced by dce_writev().
 Here is the call graph for this function:
 Here is the call graph for this function: Here is the caller graph for this function:
 Here is the caller graph for this function:| std::string ns3::FindExecFile | ( | std::string | root, | 
| std::string | envPath, | ||
| std::string | fileName, | ||
| uid_t | uid, | ||
| gid_t | gid, | ||
| int * | errNo | ||
| ) | 
Definition at line 361 of file utils.cc.
References CheckExeMode(), Split(), and UtilsGetRealFilePath().
 Here is the call graph for this function:
 Here is the call graph for this function:| int ns3::getRealFd | ( | int | fd, | 
| Thread * | current | ||
| ) | 
Definition at line 443 of file utils.cc.
References ns3::FileUsage::GetFile(), ns3::UnixFd::GetRealFd(), ns3::FileUsage::IsClosed(), ns3::Process::openFiles, and ns3::Thread::process.
Referenced by dce___fxstatat(), dce_fchdir(), dce_internalClosedir(), dce_readdir(), dce_readdir_r(), dce_rewinddir(), and dce_unlinkat().
 Here is the call graph for this function:
 Here is the call graph for this function: Here is the caller graph for this function:
 Here is the caller graph for this function:| std::string ns3::GetTimeStamp | ( | ) | 
Definition at line 301 of file utils.cc.
Referenced by ns3::DceManager::AppendStatusFile().
 Here is the caller graph for this function:
 Here is the caller graph for this function:| bool ns3::HasPendingSignal | ( | void | ) | 
Definition at line 135 of file utils.cc.
References Current(), and ns3::Thread::pendingSignals.
Referenced by ns3::Waiter::Wait(), and ns3::WaitPoint::Wait().
 Here is the call graph for this function:
 Here is the call graph for this function: Here is the caller graph for this function:
 Here is the caller graph for this function:| ns3::NS_LOG_COMPONENT_DEFINE | ( | "DceApplication" | ) | 
| ns3::NS_LOG_COMPONENT_DEFINE | ( | "ElfCache" | ) | 
| ns3::NS_LOG_COMPONENT_DEFINE | ( | "TaskManager" | ) | 
| ns3::NS_LOG_COMPONENT_DEFINE | ( | "ElfDependencies" | ) | 
| ns3::NS_LOG_COMPONENT_DEFINE | ( | "ProcessDelayModel" | ) | 
| ns3::NS_LOG_COMPONENT_DEFINE | ( | "CoojaLoaderFactory" | ) | 
| ns3::NS_LOG_COMPONENT_DEFINE | ( | "PthreadFiberManager" | ) | 
| ns3::NS_LOG_COMPONENT_DEFINE | ( | "ElfLdd" | ) | 
| ns3::NS_OBJECT_ENSURE_REGISTERED | ( | SocketFdFactory | ) | 
| ns3::NS_OBJECT_ENSURE_REGISTERED | ( | DceApplication | ) | 
| ns3::NS_OBJECT_ENSURE_REGISTERED | ( | TaskManager | ) | 
| ns3::NS_OBJECT_ENSURE_REGISTERED | ( | LinuxTcpSocketFactory | ) | 
| ns3::NS_OBJECT_ENSURE_REGISTERED | ( | DlmLoaderFactory | ) | 
| ns3::NS_OBJECT_ENSURE_REGISTERED | ( | TaskScheduler | ) | 
| ns3::NS_OBJECT_ENSURE_REGISTERED | ( | LinuxDccpSocketFactory | ) | 
| ns3::NS_OBJECT_ENSURE_REGISTERED | ( | LinuxUdpSocketFactory | ) | 
| ns3::NS_OBJECT_ENSURE_REGISTERED | ( | LinuxIpv4RawSocketFactory | ) | 
| ns3::NS_OBJECT_ENSURE_REGISTERED | ( | ProcessDelayModel | ) | 
| ns3::NS_OBJECT_ENSURE_REGISTERED | ( | RrTaskScheduler | ) | 
| ns3::NS_OBJECT_ENSURE_REGISTERED | ( | DceManagerHelper | ) | 
| ns3::NS_OBJECT_ENSURE_REGISTERED | ( | LocalSocketFdFactory | ) | 
| ns3::NS_OBJECT_ENSURE_REGISTERED | ( | DceNodeContext | ) | 
| ns3::NS_OBJECT_ENSURE_REGISTERED | ( | CoojaLoaderFactory | ) | 
| ns3::NS_OBJECT_ENSURE_REGISTERED | ( | Ns3SocketFdFactory | ) | 
| ns3::NS_OBJECT_ENSURE_REGISTERED | ( | RandomProcessDelayModel | ) | 
| ns3::NS_OBJECT_ENSURE_REGISTERED | ( | Ipv4Linux | ) | 
| ns3::NS_OBJECT_ENSURE_REGISTERED | ( | Ipv4DceRouting | ) | 
| ns3::NS_OBJECT_ENSURE_REGISTERED | ( | LinuxSocketImpl | ) | 
| ns3::NS_OBJECT_ENSURE_REGISTERED | ( | DceManager | ) | 
| ns3::NS_OBJECT_ENSURE_REGISTERED | ( | LinuxSocketFdFactory | ) | 
| ns3::NS_OBJECT_ENSURE_REGISTERED | ( | TimeOfDayProcessDelayModel | ) | 
| std::ostream& ns3::operator<< | ( | std::ostream & | os, | 
| QuaggaConfig const & | config | ||
| ) | 
Definition at line 96 of file quagga-helper.cc.
References ns3::QuaggaConfig::Print().
 Here is the call graph for this function:
 Here is the call graph for this function:| std::ostream& ns3::operator<< | ( | std::ostream & | os, | 
| Mip6dConfig const & | config | ||
| ) | 
Definition at line 104 of file mip6d-helper.cc.
References ns3::Mip6dConfig::Print().
 Here is the call graph for this function:
 Here is the call graph for this function:| std::string ns3::PathOfFd | ( | int | fd | ) | 
Definition at line 457 of file utils.cc.
Referenced by dce_fchdir(), dce_unlinkat(), and UtilsGetCurrentDirName().
 Here is the caller graph for this function:
 Here is the caller graph for this function:| void ns3::remove_dir | ( | DIR * | d, | 
| Thread * | current | ||
| ) | 
Definition at line 44 of file dce-dirent.cc.
References ns3::Process::openDirs, and ns3::Thread::process.
Referenced by dce_internalClosedir().
 Here is the caller graph for this function:
 Here is the caller graph for this function:| 
 | static | 
Definition at line 44 of file ipv4-linux.cc.
References ns3::DceApplicationHelper::Install(), ns3::DceApplicationHelper::ParseArguments(), ns3::DceApplicationHelper::ResetArguments(), ns3::DceApplicationHelper::SetBinary(), and ns3::DceApplicationHelper::SetStackSize().
Referenced by ns3::Ipv4Linux::AddAddress(), and ns3::Ipv4Linux::PopulateRoutingTable().
 Here is the call graph for this function:
 Here is the call graph for this function: Here is the caller graph for this function:
 Here is the caller graph for this function:| std::string ns3::SearchAbsoluteFile | ( | std::string | file, | 
| std::string | vroot, | ||
| std::string | altRoots, | ||
| void * | userData, | ||
| bool(*)(std::string, void *) | checker | ||
| ) | 
Definition at line 266 of file exec-utils.cc.
References ns3::SearchPath::SeekFile().
Referenced by SearchFile().
 Here is the call graph for this function:
 Here is the call graph for this function: Here is the caller graph for this function:
 Here is the caller graph for this function:| std::string ns3::SearchExecFile | ( | std::string | file, | 
| std::string | vpath, | ||
| uid_t | uid, | ||
| gid_t | gid, | ||
| int * | errNo | ||
| ) | 
Definition at line 371 of file exec-utils.cc.
References CheckFileExe(), Current(), dce_get_current_dir_name(), ns3::ExeCriteria::errNo, ns3::DceManager::GetVirtualPath(), ns3::ExeCriteria::gid, ns3::Process::manager, ns3::Thread::process, SearchFile(), ns3::ExeCriteria::uid, and UtilsGetRealFilePath().
Referenced by dce_execl(), dce_execle(), dce_execlp(), dce_execv(), dce_execve(), dce_execvp(), ns3::DceManager::Execve(), and ns3::LinuxSocketFdFactory::InitializeStack().
 Here is the call graph for this function:
 Here is the call graph for this function: Here is the caller graph for this function:
 Here is the caller graph for this function:| std::string ns3::SearchExecFile | ( | std::string | file, | 
| uid_t | uid, | ||
| gid_t | gid, | ||
| int * | errNo | ||
| ) | 
Definition at line 415 of file exec-utils.cc.
References CheckFileExe(), dce_get_current_dir_name(), ns3::ExeCriteria::errNo, ns3::ExeCriteria::gid, SearchFile(), ns3::ExeCriteria::uid, and UtilsGetRealFilePath().
 Here is the call graph for this function:
 Here is the call graph for this function:| std::string ns3::SearchExecFile | ( | std::string | envVar, | 
| std::string | file, | ||
| int * | errNo | ||
| ) | 
Definition at line 438 of file exec-utils.cc.
References CheckFileExe(), ns3::ExeCriteria::errNo, ns3::ExeCriteria::gid, SearchFile(), and ns3::ExeCriteria::uid.
 Here is the call graph for this function:
 Here is the call graph for this function:| std::string ns3::SearchFile | ( | std::string | file, | 
| std::string | vroot, | ||
| std::string | vpath, | ||
| std::string | dcepath, | ||
| std::string | cwd, | ||
| std::string | altRoots, | ||
| void * | userData, | ||
| bool(*)(std::string, void *) | checker | ||
| ) | 
Definition at line 310 of file exec-utils.cc.
References SearchAbsoluteFile(), SearchRelativeFile(), and SearchSimpleFile().
Referenced by SearchExecFile().
 Here is the call graph for this function:
 Here is the call graph for this function: Here is the caller graph for this function:
 Here is the caller graph for this function:| std::string ns3::SearchFile | ( | std::string | file, | 
| std::string | vroot, | ||
| std::string | cwd, | ||
| std::string | altRoots, | ||
| void * | userData, | ||
| bool(*)(std::string, void *) | checker | ||
| ) | 
Definition at line 331 of file exec-utils.cc.
References SearchAbsoluteFile(), and SearchRelativeFile().
 Here is the call graph for this function:
 Here is the call graph for this function:| std::string ns3::SearchRelativeFile | ( | std::string | file, | 
| std::string | vroot, | ||
| std::string | cwd, | ||
| void * | userData, | ||
| bool(*)(std::string, void *) | checker | ||
| ) | 
Definition at line 282 of file exec-utils.cc.
References ns3::SearchPath::SeekFile().
Referenced by SearchFile().
 Here is the call graph for this function:
 Here is the call graph for this function: Here is the caller graph for this function:
 Here is the caller graph for this function:| std::string ns3::SearchSimpleFile | ( | std::string | file, | 
| std::string | vroot, | ||
| std::string | vpath, | ||
| std::string | cwd, | ||
| std::string | dcepath, | ||
| void * | userData, | ||
| bool(*)(std::string, void *) | checker | ||
| ) | 
Definition at line 289 of file exec-utils.cc.
References ns3::SearchPath::SeekFile().
Referenced by SearchFile().
 Here is the call graph for this function:
 Here is the call graph for this function: Here is the caller graph for this function:
 Here is the caller graph for this function:| char * ns3::seek_env | ( | const char * | name, | 
| char ** | array | ||
| ) | 
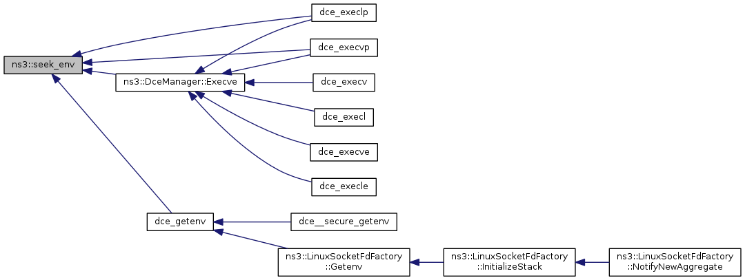
Definition at line 541 of file utils.cc.
Referenced by dce_execlp(), dce_execvp(), dce_getenv(), and ns3::DceManager::Execve().
 Here is the caller graph for this function:
 Here is the caller graph for this function:| std::list< std::string > ns3::Split | ( | std::string | input, | 
| std::string | sep | ||
| ) | 
Definition at line 334 of file utils.cc.
Referenced by FindExecFile(), and ns3::SearchPath::SearchPath().
 Here is the caller graph for this function:
 Here is the caller graph for this function:| 
 | static | 
Definition at line 205 of file task-manager.cc.
References Current(), ns3::TaskManager::Current(), ns3::TaskManager::CurrentTask(), ns3::TaskManager::GetNoSignal(), and UtilsDoSignal().
Referenced by ns3::TaskManager::SetFiberManagerType().
 Here is the call graph for this function:
 Here is the call graph for this function: Here is the caller graph for this function:
 Here is the caller graph for this function:| void ns3::UtilsAdvanceTime | ( | Thread * | current | ) | 
Definition at line 285 of file utils.cc.
References ns3::Thread::lastTime, ns3::Process::manager, ns3::Thread::process, and ns3::DceManager::Wait().
Referenced by dce_poll().
 Here is the call graph for this function:
 Here is the call graph for this function: Here is the caller graph for this function:
 Here is the caller graph for this function:| int ns3::UtilsAllocateFd | ( | void | ) | 
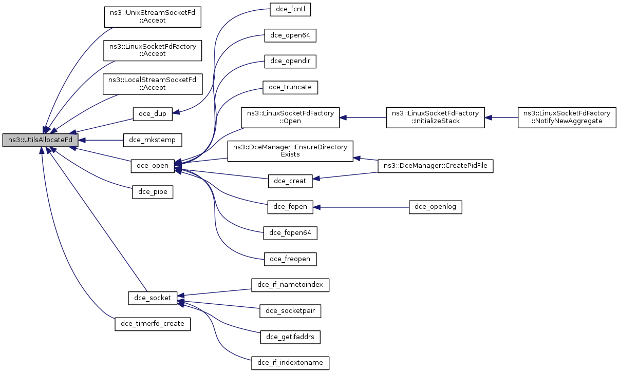
Definition at line 265 of file utils.cc.
References Current(), MAX_FDS, ns3::Process::openFiles, and ns3::Thread::process.
Referenced by ns3::UnixStreamSocketFd::Accept(), ns3::LinuxSocketFdFactory::Accept(), ns3::LocalStreamSocketFd::Accept(), dce_dup(), dce_mkstemp(), dce_open(), dce_pipe(), dce_socket(), and dce_timerfd_create().
 Here is the call graph for this function:
 Here is the call graph for this function: Here is the caller graph for this function:
 Here is the caller graph for this function:| void ns3::UtilsDoSignal | ( | void | ) | 
Definition at line 209 of file utils.cc.
References Current(), ns3::Process::pendingSignals, ns3::Thread::pendingSignals, ns3::Thread::process, ns3::Process::signalHandlers, and ns3::Thread::signalMask.
Referenced by ns3::UnixStreamSocketFd::Accept(), ns3::LocalStreamSocketFd::Accept(), ns3::UnixStreamSocketFd::Connect(), ns3::LocalStreamSocketFd::Connect(), ns3::PipeFd::DoRecvPacket(), ns3::UnixStreamSocketFd::DoSendmsg(), ns3::PipeFd::Read(), ns3::LocalStreamSocketFd::Read(), ns3::LocalDatagramSocketFd::Read(), ns3::LocalDatagramSocketFd::Sendmsg(), SwitchNotifEatSignal(), ns3::Waiter::WaitDoSignal(), ns3::UnixSocketFd::WaitRecvDoSignal(), ns3::PipeFd::Write(), and ns3::LocalStreamSocketFd::Write().
 Here is the call graph for this function:
 Here is the call graph for this function: Here is the caller graph for this function:
 Here is the caller graph for this function:| void ns3::UtilsEnsureAllDirectoriesExist | ( | std::string | realPath | ) | 
Definition at line 72 of file utils.cc.
References UtilsEnsureDirectoryExists().
Referenced by ns3::LocalDatagramSocketFd::Bind(), ns3::LocalStreamSocketFd::Bind(), ns3::CcnClientHelper::CopyRealFileToVirtual(), ns3::CcnClientHelper::GetKeystoreDir(), and ns3::CcnClientHelper::Install().
 Here is the call graph for this function:
 Here is the call graph for this function: Here is the caller graph for this function:
 Here is the caller graph for this function:| void ns3::UtilsEnsureDirectoryExists | ( | std::string | realPath | ) | 
Definition at line 83 of file utils.cc.
References errno.
Referenced by ns3::CcnClientHelper::Install(), ns3::LinuxSocketFdFactory::NotifyNewAggregate(), UtilsEnsureAllDirectoriesExist(), UtilsGetAbsRealFilePath(), and UtilsGetRealFilePath().
 Here is the caller graph for this function:
 Here is the caller graph for this function:| std::string ns3::UtilsGetAbsRealFilePath | ( | uint32_t | node, | 
| std::string | path | ||
| ) | 
Definition at line 52 of file utils.cc.
References Current(), UtilsEnsureDirectoryExists(), and UtilsGetRealFilePath().
Referenced by ns3::LinuxSocketFdFactory::NotifyNewAggregate().
 Here is the call graph for this function:
 Here is the call graph for this function: Here is the caller graph for this function:
 Here is the caller graph for this function:| std::string ns3::UtilsGetCurrentDirName | ( | void | ) | 
Definition at line 560 of file utils.cc.
References PathOfFd().
Referenced by dce___fxstatat(), dce_fchdir(), and dce_unlinkat().
 Here is the call graph for this function:
 Here is the call graph for this function: Here is the caller graph for this function:
 Here is the caller graph for this function:| uint32_t ns3::UtilsGetNodeId | ( | void | ) | 
Definition at line 33 of file utils.cc.
References gDisposingThreadContext, ns3::Process::nodeId, and ns3::Thread::process.
Referenced by ns3::DceManager::CreateProcess(), dce___cxa_atexit(), dce___cxa_finalize(), dce___fpending(), dce___fprintf_chk(), dce___fpurge(), dce___fxstat(), dce___fxstat64(), dce___fxstatat(), dce___lxstat(), dce___lxstat64(), dce___printf_chk(), dce___snprintf_chk(), dce___vfprintf_chk(), dce___vsnprintf_chk(), dce___xstat(), dce___xstat64(), dce__IO_getc(), dce__IO_putc(), dce_accept(), dce_asctime(), dce_atexit(), dce_bind(), dce_chdir(), dce_clearenv(), dce_clearerr(), dce_clock_getres(), dce_clock_gettime(), dce_close(), dce_closedir(), dce_closelog(), dce_connect(), dce_ctime(), dce_debug_lookup(), dce_debug_nodeid(), dce_debug_processname(), dce_dirfd(), dce_dup(), dce_dup2(), dce_execl(), dce_execle(), dce_execlp(), dce_execv(), dce_execve(), dce_execvp(), dce_exit(), dce_fchdir(), dce_fclose(), dce_fcloseall(), dce_fcntl(), dce_fdopen(), dce_fdopendir(), dce_feof(), dce_ferror(), dce_fflush(), dce_fgetc(), dce_fgetpos(), dce_fgets(), dce_fileno(), dce_fopen(), dce_fopen64(), dce_fputc(), dce_fputs(), dce_fread(), dce_freeaddrinfo(), dce_freopen(), dce_fseek(), dce_fseeko(), dce_fsetpos(), dce_fstatfs(), dce_fstatfs64(), dce_fstatvfs(), dce_ftell(), dce_ftello(), dce_ftruncate(), dce_ftruncate64(), dce_fwrite(), dce_gai_strerror(), dce_get_current_dir_name(), dce_getaddrinfo(), dce_getchar(), dce_getcwd(), dce_getenv(), dce_gethostbyname(), dce_gethostname(), dce_getitimer(), dce_getopt(), dce_getopt_long(), dce_getpeername(), dce_getsockname(), dce_getsockopt(), dce_gettimeofday(), dce_getwd(), dce_gmtime(), dce_herror(), dce_inet_ntop(), dce_ioctl(), dce_isatty(), dce_kill(), dce_listen(), dce_localtime(), dce_lseek(), dce_lseek64(), dce_mkstemp(), dce_mmap64(), dce_munmap(), dce_nanosleep(), dce_open(), dce_opendir(), dce_openlog(), dce_perror(), dce_pipe(), dce_poll(), dce_pread(), dce_printf(), dce_pthread_cond_broadcast(), dce_pthread_cond_destroy(), dce_pthread_cond_init(), dce_pthread_cond_signal(), dce_pthread_cond_timedwait(), dce_pthread_cond_wait(), dce_pthread_create(), dce_pthread_detach(), dce_pthread_exit(), dce_pthread_getspecific(), dce_pthread_join(), dce_pthread_key_create(), dce_pthread_key_delete(), dce_pthread_kill(), dce_pthread_mutex_destroy(), dce_pthread_mutex_init(), dce_pthread_mutex_lock(), dce_pthread_mutex_trylock(), dce_pthread_mutex_unlock(), dce_pthread_mutexattr_destroy(), dce_pthread_mutexattr_init(), dce_pthread_mutexattr_settype(), dce_pthread_once(), dce_pthread_self(), dce_pthread_setspecific(), dce_putchar(), dce_putenv(), dce_puts(), dce_pwrite(), dce_read(), dce_readdir(), dce_readdir_r(), dce_readlink(), dce_recvmsg(), dce_remove(), dce_rename(), dce_rewind(), dce_rewinddir(), dce_scandir(), dce_sched_yield(), dce_select(), dce_sem_destroy(), dce_sem_getvalue(), dce_sem_post(), dce_sem_timedwait(), dce_sem_trywait(), dce_sem_wait(), dce_sendmsg(), dce_setenv(), dce_setitimer(), dce_setlogmask(), dce_setsockopt(), dce_setvbuf(), dce_shutdown(), dce_sigaction(), dce_signal(), dce_sigprocmask(), dce_sigwait(), dce_sleep(), dce_socket(), dce_statfs(), dce_statfs64(), dce_statvfs(), dce_strtod(), dce_strtol(), dce_strtoll(), dce_strtoul(), dce_strtoull(), dce_sysinfo(), dce_syslog(), dce_time(), dce_timerfd_create(), dce_timerfd_gettime(), dce_timerfd_settime(), dce_truncate(), dce_ttyname(), dce_ungetc(), dce_unlinkat(), dce_unsetenv(), dce_usleep(), dce_utime(), dce_vasprintf(), dce_vprintf(), dce_vsyslog(), dce_write(), dce_writev(), ns3::DceNodeContext::UName(), and UtilsGetRealFilePath().
| 
 | static | 
Definition at line 41 of file utils.cc.
Referenced by ns3::LocalDatagramSocketFd::Bind(), ns3::LocalStreamSocketFd::Bind(), ns3::LocalDatagramSocketFd::Connect(), ns3::LocalStreamSocketFd::Connect(), dce___fxstatat(), dce___lxstat(), dce___lxstat64(), dce___xstat(), dce___xstat64(), dce_chdir(), dce_eaccess(), dce_euidaccess(), dce_fchdir(), dce_mkstemp(), dce_open(), dce_readlink(), dce_remove(), dce_rename(), dce_scandir(), dce_unlink(), dce_unlinkat(), dce_utime(), FindExecFile(), ns3::LocalDatagramSocketFd::Getpeername(), ns3::LocalStreamSocketFd::Getpeername(), ns3::LocalDatagramSocketFd::Getsockname(), ns3::LocalStreamSocketFd::Getsockname(), SearchExecFile(), ns3::LocalDatagramSocketFd::Sendmsg(), UtilsGetAbsRealFilePath(), and UtilsGetRealFilePath().
 Here is the caller graph for this function:
 Here is the caller graph for this function:| 
 | static | 
Definition at line 47 of file utils.cc.
References UtilsGetNodeId(), and UtilsGetRealFilePath().
 Here is the call graph for this function:
 Here is the call graph for this function:| std::string ns3::UtilsGetRealFilePath | ( | std::string | path | ) | 
Definition at line 62 of file utils.cc.
References Current(), UtilsEnsureDirectoryExists(), UtilsGetRealFilePath(), and UtilsGetVirtualFilePath().
 Here is the call graph for this function:
 Here is the call graph for this function:| std::string ns3::UtilsGetVirtualFilePath | ( | std::string | path | ) | 
Definition at line 101 of file utils.cc.
References Current(), ns3::Process::cwd, and ns3::Thread::process.
Referenced by dce_chdir(), dce_fchdir(), and UtilsGetRealFilePath().
 Here is the call graph for this function:
 Here is the call graph for this function: Here is the caller graph for this function:
 Here is the caller graph for this function:| void ns3::UtilsSendSignal | ( | Process * | process, | 
| int | signum | ||
| ) | 
Definition at line 189 of file utils.cc.
References ns3::Task::IsBlocked(), ns3::Process::manager, ns3::Process::pendingSignals, ns3::Thread::signalMask, ns3::Thread::task, ns3::Process::threads, and ns3::DceManager::Wakeup().
Referenced by dce_abort(), dce_kill(), Itimer(), and ns3::PipeFd::Write().
 Here is the call graph for this function:
 Here is the call graph for this function: Here is the caller graph for this function:
 Here is the caller graph for this function:| Time ns3::UtilsSimulationTimeToTime | ( | Time | time | ) | 
Definition at line 156 of file utils.cc.
Referenced by dce_clock_gettime(), dce_gettimeofday(), dce_sysinfo(), and dce_time().
 Here is the caller graph for this function:
 Here is the caller graph for this function:| Time ns3::UtilsTimespecToTime | ( | struct timespec | tm | ) | 
Definition at line 182 of file utils.cc.
Referenced by dce_nanosleep(), dce_pthread_cond_timedwait(), dce_sem_timedwait(), and ns3::UnixTimerFd::Settime().
 Here is the caller graph for this function:
 Here is the caller graph for this function:| Time ns3::UtilsTimeToSimulationTime | ( | Time | time | ) | 
Definition at line 162 of file utils.cc.
Referenced by dce_pthread_cond_timedwait(), and dce_sem_timedwait().
 Here is the caller graph for this function:
 Here is the caller graph for this function:| 
 | read | 
Definition at line 148 of file utils.cc.
Referenced by dce_clock_gettime(), dce_nanosleep(), and ns3::UnixTimerFd::Gettime().
 Here is the caller graph for this function:
 Here is the caller graph for this function:| 
 | read | 
Definition at line 140 of file utils.cc.
Referenced by dce_getitimer(), dce_gettimeofday(), dce_setitimer(), ns3::UnixSocketFd::Getsockopt(), ns3::LocalDatagramSocketFd::Getsockopt(), and ns3::LocalStreamSocketFd::Getsockopt().
 Here is the caller graph for this function:
 Here is the caller graph for this function:| Time ns3::UtilsTimevalToTime | ( | struct timeval | tv | ) | 
Definition at line 168 of file utils.cc.
Referenced by dce_setitimer(), ns3::UnixSocketFd::Setsockopt(), ns3::LocalSocketFd::Setsockopt(), ns3::LocalDatagramSocketFd::Setsockopt(), ns3::LocalStreamSocketFd::Setsockopt(), and UtilsTimevalToTime().
 Here is the caller graph for this function:
 Here is the caller graph for this function:| Time ns3::UtilsTimevalToTime | ( | const struct timeval * | tv | ) | 
Definition at line 174 of file utils.cc.
References UtilsTimevalToTime().
 Here is the call graph for this function:
 Here is the call graph for this function:| UniformVariable ns3::g_firstPid | 
Definition at line 27 of file dce-manager-helper.cc.
Referenced by ns3::DceManagerHelper::Install().
| GlobalValue ns3::g_timeBase | 
| Thread * ns3::gDisposingThreadContext = 0 | 
Definition at line 119 of file utils.cc.
Referenced by Current(), ns3::TaskManager::DoDispose(), and UtilsGetNodeId().